Neuroscience of Memory
Dr.Suresh Kumar Murugesan PhD
Yellow
Pond
About us
● Dr.Suresh Kumar Murugesan Phd and
Ms.Jothi are the founders of Yellow Pond
counselling Centre
● They are positive psychologist striving for
the excellence in ethir field
● Both had acted as resource persons for many
training and webinars
● They are also life members of Tamil Nadu
Career Counsellors Association and Tamil
nadu Counsellors and Psychotherapist
Association
● They have developed few Psychometric tools
Yellow
Pond
Disclaimer
● This presentation is prepared
for learning purpose only and
anyone can use the content.
● All the images used in this
presentation are taken from
google image search.
● Due acknowledgement was
given to all the material
collected from the various
sources.
● Any name or reference is not
included kindly bring it to the
notice of the presenter for
inclusion.
● Email -
sureshkumar800@yahoo.com
Thank you
Yellow
Pond
Neuroscience
Neuroscience is the study of the brain and its impact on behavior, emotion and
cognitive functions of an individual.
Yellow
Pond
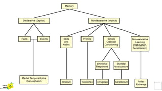
Memory
Memory is today defined in psychology as the faculty of encoding, storing, and
retrieving information (Squire, 2009).
Yellow
Pond
Yellow
Pond
Yellow
Pond
Approaches to
memory
Approaches to Memory Traces and
Brain
● Imaging
● Brain lesions
● Brain disease and injury
Imaging
Modern imaging techniques like fMRI (functional magnetic
resonance imaging) or PET (positron emission tomography)
allows one to “see” areas of the brain that are active during
specific brain tasks. If a subject is placed in an fMRI scanner
and given a memory test, one can determine what areas of the
brain are active, and that activity presumably is related to where
in the brain the memory is processed and/or stored.
Brain lesions
In this experimental procedure, small parts of the brains of mice or rats are
surgically removed or chemically inactivated and the animals are
systematically examined to determine whether the lesion affected any memory
system.
Brain disease and injury
Here scientists take advantage of individuals who have
had unfortunate brain injuries, for example, through stroke
or through a brain tumor in a specific area of the brain. If
one finds a memory deficit in the patient, it is likely that the
region of the brain that was injured is involved in that
memory.
Brain and
Memory
Yellow
Pond
Yellow
Pond
Yellow
Pond
Sensory Memory
Yellow
Pond
Yellow
Pond
Working Memory
Yellow
Pond
Yellow
Pond
Yellow
Pond
Yellow
Pond
Yellow
Pond
Long term Memory
Yellow
Pond
Professor Hiroshi Imamizu at the University of Tokyo, Graduate School of Humanities and Sociology,
and his collaborators succeeded for the first time in visualizing the acquisition processes of short-
and long-term motor memory in different areas of the brain. The study demonstrated that the
shortest memories are associated with the broad fronto-parietal network, intermediate memories are
associated with specific regions in the parietal lobe, and the longest memories are associated with
the cerebellum. This result was obtained by combination of computational modelling and a
technique for measurement of brain activity (functional magnetic resonance imaging: fMRI).
Yellow
Pond
Yellow
Pond
Yellow
Pond
Yellow
Pond
Explicit Memory
Yellow
Pond
Explicit memory
There are three areas of the brain involved in explicit
memory:
1. the hippocampus,
2. the neo-cortex and
3. the amygdala.
Yellow
Pond
Yellow
Pond
Hippocampus
● The hippocampus, located in the brain's temporal
lobe, is where episodic memories are formed and
indexed for later access.
● Episodic memories are autobiographical memories
from specific events in our lives, like the coffee we
had with a friend last week.
Yellow
Pond
Neocortex
● The neocortex is the largest part of the cerebral
cortex, the sheet of neural tissue that forms the
outside surface of the brain, distinctive in higher
mammals for its wrinkly appearance.
● In humans, the neocortex is involved in higher
functions such as sensory perception, generation of
motor commands, spatial reasoning and language.
● Over time, information from certain memories that
are temporarily stored in the hippocampus can be
transferred to the neocortex as general knowledge –
things like knowing that coffee provides a pick-me-
up.
● Researchers think this transfer from hippocampus to
neocortex happens as we sleep.
Yellow
Pond
Amygdala
● The amygdala, an almond-shaped structure in the
brain’s temporal lobe, attaches emotional
significance to memories.
● This is particularly important because strong
emotional memories (e.g. those associated with
shame, joy, love or grief) are difficult to forget.
● The permanence of these memories suggests that
interactions between the amygdala, hippocampus
and neocortex are crucial in determining the
‘stability’ of a memory – that is, how effectively it is
retained over time.
Yellow
Pond
Implicit memory
There are two areas of the brain involved in implicit
memory:
1. the basal ganglia and
2. the cerebellum.
Yellow
Pond
Basal ganglia
The basal ganglia are structures lying deep within the
brain and are involved in a wide range of processes such
as emotion, reward processing, habit formation,
movement and learning. They are particularly involved in
co-ordinating sequences of motor activity, as would be
needed when playing a musical instrument, dancing or
playing basketball. The basal ganglia are the regions most
affected by Parkinson’s disease. This is evident in the
impaired movements of Parkinson’s patients
Yellow
Pond
Cerebellum The cerebellum, a separate structure located at the rear base of
the brain, is most important in fine motor control, the type that
allows us to use chopsticks or press that piano key a fraction
more softly. A well-studied example of cerebellar motor learning
is the vestibulo-ocular reflex, which lets us maintain our gaze on
a location as we rotate our heads.
Yellow
Pond
Working memory
Yellow
Pond
Prefrontal cortex
● The prefrontal cortex (PFC) is the part of the neocortex that
sits at the very front of the brain.
● It is the most recent addition to the mammalian brain, and is
involved in many complex cognitive functions.
● Human neuroimaging studies using magnetic resonance
imaging (MRI) machines show that when people perform
tasks requiring them to hold information in their short-term
memory, such as the location of a flash of light, the PFC
becomes active.
● There also seems to be a functional separation between left
and right sides of the PFC: the left is more involved in
verbal working memory while the right is more active in
spatial working memory, such as remembering where the
flash of light occurred.
Yellow
Pond
Memory and
Neurotransmitters
Yellow
Pond
Memory and
neuron
Already in the 19th century, the recognition that the number of
neurons in the brain doesn’t increase significantly after reaching
adulthood suggested to early neuroanatomists that memories
aren’t primarily stored through the creation of neurons, but rather
through the strengthening of connections between neurons
(Ramón y Cajal, 1894).
Memory and LTP
In 1966, the breakthrough discovery of long-term potentiation (LTP) suggested
that memories may be encoded in the strength of synaptic signals between
neurons (Bliss and Lømo, 1973).
References 1. https://nba.uth.tmc.edu/neuroscience/m/s4/chapter07.html
2. https://www.frontiersin.org/articles/10.3389/fpsyg.2019.0252
3/full
3. https://qbi.uq.edu.au/brain-basics/memory/where-are-
memories-stored
4. https://news.mit.edu/2017/neuroscientists-identify-brain-
circuit-necessary-memory-formation-0406
5. https://blog.cognifit.com/sensory-memory/
6. https://theconversation.com/were-capable-of-infinite-
memory-but-where-in-the-brain-is-it-stored-and-what-parts-
help-retrieve-it-63386
7. https://conductscience.com/maze/short-term-memory/
8. https://www.u-tokyo.ac.jp/focus/en/articles/a_00434.html
9. https://gohighbrow.com/the-brain-and-memory/
10. https://www.natap.org/2019/HIV/040919_01.htm
11. https://neurosciencenews.com/working-memory-prefrontal-
cortex-2108/
12. https://www.frontiersin.org/articles/10.3389/fpsyg.2018.0040
1/full

Neuroscience of Memory.pptx

  • 1.
    Neuroscience of Memory Dr.SureshKumar Murugesan PhD Yellow Pond
  • 2.
    About us ● Dr.SureshKumar Murugesan Phd and Ms.Jothi are the founders of Yellow Pond counselling Centre ● They are positive psychologist striving for the excellence in ethir field ● Both had acted as resource persons for many training and webinars ● They are also life members of Tamil Nadu Career Counsellors Association and Tamil nadu Counsellors and Psychotherapist Association ● They have developed few Psychometric tools Yellow Pond
  • 3.
    Disclaimer ● This presentationis prepared for learning purpose only and anyone can use the content. ● All the images used in this presentation are taken from google image search. ● Due acknowledgement was given to all the material collected from the various sources. ● Any name or reference is not included kindly bring it to the notice of the presenter for inclusion. ● Email - sureshkumar800@yahoo.com Thank you Yellow Pond
  • 4.
    Neuroscience Neuroscience is thestudy of the brain and its impact on behavior, emotion and cognitive functions of an individual. Yellow Pond
  • 5.
    Memory Memory is todaydefined in psychology as the faculty of encoding, storing, and retrieving information (Squire, 2009). Yellow Pond
  • 6.
  • 7.
  • 8.
  • 9.
    Approaches to MemoryTraces and Brain ● Imaging ● Brain lesions ● Brain disease and injury
  • 10.
    Imaging Modern imaging techniqueslike fMRI (functional magnetic resonance imaging) or PET (positron emission tomography) allows one to “see” areas of the brain that are active during specific brain tasks. If a subject is placed in an fMRI scanner and given a memory test, one can determine what areas of the brain are active, and that activity presumably is related to where in the brain the memory is processed and/or stored.
  • 11.
    Brain lesions In thisexperimental procedure, small parts of the brains of mice or rats are surgically removed or chemically inactivated and the animals are systematically examined to determine whether the lesion affected any memory system.
  • 12.
    Brain disease andinjury Here scientists take advantage of individuals who have had unfortunate brain injuries, for example, through stroke or through a brain tumor in a specific area of the brain. If one finds a memory deficit in the patient, it is likely that the region of the brain that was injured is involved in that memory.
  • 13.
  • 14.
  • 15.
  • 16.
  • 17.
  • 18.
  • 19.
  • 20.
  • 21.
  • 22.
  • 23.
  • 24.
    Professor Hiroshi Imamizuat the University of Tokyo, Graduate School of Humanities and Sociology, and his collaborators succeeded for the first time in visualizing the acquisition processes of short- and long-term motor memory in different areas of the brain. The study demonstrated that the shortest memories are associated with the broad fronto-parietal network, intermediate memories are associated with specific regions in the parietal lobe, and the longest memories are associated with the cerebellum. This result was obtained by combination of computational modelling and a technique for measurement of brain activity (functional magnetic resonance imaging: fMRI). Yellow Pond
  • 25.
  • 26.
  • 27.
  • 28.
  • 29.
    Explicit memory There arethree areas of the brain involved in explicit memory: 1. the hippocampus, 2. the neo-cortex and 3. the amygdala. Yellow Pond
  • 30.
  • 31.
    Hippocampus ● The hippocampus,located in the brain's temporal lobe, is where episodic memories are formed and indexed for later access. ● Episodic memories are autobiographical memories from specific events in our lives, like the coffee we had with a friend last week. Yellow Pond
  • 32.
    Neocortex ● The neocortexis the largest part of the cerebral cortex, the sheet of neural tissue that forms the outside surface of the brain, distinctive in higher mammals for its wrinkly appearance. ● In humans, the neocortex is involved in higher functions such as sensory perception, generation of motor commands, spatial reasoning and language. ● Over time, information from certain memories that are temporarily stored in the hippocampus can be transferred to the neocortex as general knowledge – things like knowing that coffee provides a pick-me- up. ● Researchers think this transfer from hippocampus to neocortex happens as we sleep. Yellow Pond
  • 33.
    Amygdala ● The amygdala,an almond-shaped structure in the brain’s temporal lobe, attaches emotional significance to memories. ● This is particularly important because strong emotional memories (e.g. those associated with shame, joy, love or grief) are difficult to forget. ● The permanence of these memories suggests that interactions between the amygdala, hippocampus and neocortex are crucial in determining the ‘stability’ of a memory – that is, how effectively it is retained over time. Yellow Pond
  • 34.
    Implicit memory There aretwo areas of the brain involved in implicit memory: 1. the basal ganglia and 2. the cerebellum. Yellow Pond
  • 35.
    Basal ganglia The basalganglia are structures lying deep within the brain and are involved in a wide range of processes such as emotion, reward processing, habit formation, movement and learning. They are particularly involved in co-ordinating sequences of motor activity, as would be needed when playing a musical instrument, dancing or playing basketball. The basal ganglia are the regions most affected by Parkinson’s disease. This is evident in the impaired movements of Parkinson’s patients Yellow Pond
  • 36.
    Cerebellum The cerebellum,a separate structure located at the rear base of the brain, is most important in fine motor control, the type that allows us to use chopsticks or press that piano key a fraction more softly. A well-studied example of cerebellar motor learning is the vestibulo-ocular reflex, which lets us maintain our gaze on a location as we rotate our heads. Yellow Pond
  • 37.
  • 38.
    Prefrontal cortex ● Theprefrontal cortex (PFC) is the part of the neocortex that sits at the very front of the brain. ● It is the most recent addition to the mammalian brain, and is involved in many complex cognitive functions. ● Human neuroimaging studies using magnetic resonance imaging (MRI) machines show that when people perform tasks requiring them to hold information in their short-term memory, such as the location of a flash of light, the PFC becomes active. ● There also seems to be a functional separation between left and right sides of the PFC: the left is more involved in verbal working memory while the right is more active in spatial working memory, such as remembering where the flash of light occurred. Yellow Pond
  • 39.
  • 40.
    Memory and neuron Already inthe 19th century, the recognition that the number of neurons in the brain doesn’t increase significantly after reaching adulthood suggested to early neuroanatomists that memories aren’t primarily stored through the creation of neurons, but rather through the strengthening of connections between neurons (Ramón y Cajal, 1894).
  • 41.
    Memory and LTP In1966, the breakthrough discovery of long-term potentiation (LTP) suggested that memories may be encoded in the strength of synaptic signals between neurons (Bliss and Lømo, 1973).
  • 44.
    References 1. https://nba.uth.tmc.edu/neuroscience/m/s4/chapter07.html 2.https://www.frontiersin.org/articles/10.3389/fpsyg.2019.0252 3/full 3. https://qbi.uq.edu.au/brain-basics/memory/where-are- memories-stored 4. https://news.mit.edu/2017/neuroscientists-identify-brain- circuit-necessary-memory-formation-0406 5. https://blog.cognifit.com/sensory-memory/ 6. https://theconversation.com/were-capable-of-infinite- memory-but-where-in-the-brain-is-it-stored-and-what-parts- help-retrieve-it-63386 7. https://conductscience.com/maze/short-term-memory/ 8. https://www.u-tokyo.ac.jp/focus/en/articles/a_00434.html 9. https://gohighbrow.com/the-brain-and-memory/ 10. https://www.natap.org/2019/HIV/040919_01.htm 11. https://neurosciencenews.com/working-memory-prefrontal- cortex-2108/ 12. https://www.frontiersin.org/articles/10.3389/fpsyg.2018.0040 1/full