КГУ Комплекс «Колледж искусств – специализированная школа – интернат
для одаренных детей музыкально – эстетического профиля»
Учитель математикиРастихинаТатьяна Никифоровна.
Учащиеся 8 класса уже умеют решать линейные неравенства и их системы.
Данная тема входит в главу 4 «Неравенства». Учащиеся научились решать
квадратные неравенства, используя графикквадратичнойфункции. На
данном уроке им предстоитпознакомиться еще с одним способом решения
квадратных неравенств – методом интервалов. Этотметод иногда
целесообразно использовать прирешении квадратных и дробно –
рациональных неравенств. Урок рассчитанна одинакадемический час и
является первым в изучении данной темы в курсе алгебры 8 класса.
Тема урока:Решение неравенств методом интервалов
Тип урока: Комбинированный
Задачи урока:
образовательная:познакомить учащихся со способомрешения
неравенств методом интервалов с использованием свойств функции;
воспитательная: воспитание познавательнойактивности, формирование
творческогоподходакрешению поставленной задачи, интереса к предмету;
развивающая: развитие логического мышления, внимания,
аккуратности при выполнении чертежей.
Оборудование:интерактивная доска, презентация, компьютер.
План урока:
1. Мотивация изучения темы. ( Слад №1)
2.Актуализация знаний. (Слайды №-№2,3,4)
2.Минипроверочная работас последующей проверкой. (Слайды №№5,6)
3.Изучение нового материала. ( Решение неравенств методом интервалов.)
4.Закрепление изученного материала.
5. Инструктаж по выполнению домашнего задания
6.Подведение итогов урока, рефлексия.
Ход урока:
1.Сообщениетемы урока и целей урока. Слайд №1
Повторение ранее изученного материала. Ответить на вопросы
Слайд №2
По графику функции
Y=х
2
-4х+3 определить:
Чему равны нули функции;
Найти промежутки, на которых
функция принимает положительные
значения;
Найти промежутки, на которых
функция
принимает отрицательныезначения;
При каких значенияхх функция
возрастает, а при каких убывает?
Слайд №3.
Решить неравенство: х2-6х+8≤0.
- Определите корни уравнения х2 – 6х
+8=0
- По теореме Виета: х1 =2, х2=4
- Определите направление ветвей
параболы
- а=1>0 – ветви направлены вверх.
- Построим эскиз графика.
- Отметим знаками «+» и «-«
интервалы, на которыхфункция
принимает положительныеи
отрицательные значения .Выберем
необходимыйнам интервал.
Повторить с учащимися алгоритм решения неравенств. Слайд №4
Алгоритм решения неравенств.
Найти корниуравнения
ах2+вх+с=0.
Отметить их на координатной
плоскости.
Определить направление ветвей
параболы.
Построить эскиз графика.
Отметить знаками «+» и « - »,
интервалы
на которыхфункция принимает
положительные и отрицательные
значения.
Выбрать необходимый интервал.
2.Минипроверочная работас последующей проверкой. Слайды №№5,6
Проверочная работа:
решите неравенство
1 вариант
х2-3х+2<0
2 вариант
х2-5х+6>0
РЕШЕНИЕ:
Корниуравнения х1=1; х2=2.
Ветви параболы направлены вверх;
Отрицательные значения функция
принимает на промежутке
(1;2)
Корниуравнения х1=2; х2=3.
Ветви параболы направлены вверх;
Положительные значения функция
принимает на промежутках
(-∞;2)ᴜ(3;+∞).
3.Изучение нового материала.
Рассмотрим функцию: f(x)=(x+2)(x-3)(x-5)
Областьюопределения функции является множество всех чисел. Нулями
функции служат числа
-2;3 и 5. Они разбивают область определения функции на промежутки
(-∞;-2),(-2;3),(3;5) и (5;∞)
Выражение (x+2)(x-3)(x-5) представляетсобойпроизведениетрех
множителей. Знак каждого из этих множителей в рассматриваемых
промежутках указан в таблице:
(-∞;-2) (-2;3) (3;5) (5;∞)
(x+2) - + + +
(x-3) - - + +
(x-5) - - - +
Мы видим, что в каждом из промежутков функция сохраняетзнак, а при
переходе через точки
-2;3 и 5 ее знак изменяется.
-2 3 5
- + - +
Вообще, пусть функция задана формулой f(x)=(x-x1)(x-x2)(x-x3)…(x-xn), где х-
переменная,х1,х2,…Хn –нули функции. В каждом из промежутков, на которые
Х
область определения разбивается нулями функции, знак функции
сохраняется, а при переходе через нуль ее знак изменяется.
Это свойство используется для решения неравенств вида
(x-x1)(x-x2)(x-x3)…(x-xn),>О
(x-x1)(x-x2)(x-x3)…(x-xn),<О
Пример: (x+2)(x-3)(x-5)>0
Используя таблицу и координатную прямую, мы видим, что решением неравенства является объединение промежутков:
(-2;3)ᴜ(5;∞)
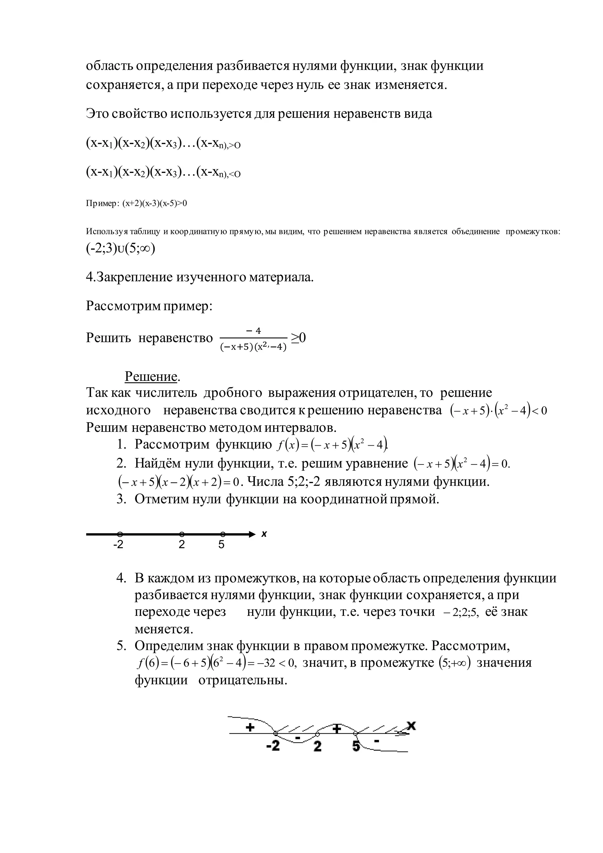
4.Закрепление изученного материала.
Рассмотрим пример:
Решить неравенство
− 4
(−х+5)(х2,−4)
≥0
Решение.
Так как числитель дробного выражения отрицателен, то решение
исходного неравенства сводится крешению неравенства     045 2
 xx
Решим неравенство методом интервалов.
1. Рассмотрим функцию     .45 2
 xxxf
2. Найдём нули функции, т.е. решим уравнение    .045 2
 xx
    0225  xxx . Числа 5;2;-2 являются нулями функции.
3. Отметим нули функции на координатнойпрямой.
4. В каждом из промежутков, на которыеобласть определения функции
разбивается нулями функции, знак функции сохраняется, а при
переходе через нули функции, т.е. через точки ,5;2;2 её знак
меняется.
5. Определим знак функции в правом промежутке. Рассмотрим,
     ,03246566 2
f значит, в промежутке  ;5 значения
функции отрицательны.
2-2 5
x
6. Далее происходитчередованиезнаков. Тогдамножеством всех
решений неравенства будет объединениевсех промежутков, в
которыхстоитзнак (-).
Промежутки числовой прямой, на которых функция  xfy  имеет
знак (+),
либо знак (-), называются промежутками знакопостоянства
функции.
7. Решением неравенства    .045 2
 xx методом интервалов будет
объединение интервалов:    .;52;2 
Ответ:    .;52;2 
Решение у доски№№ 296(1:3) ( у доскис комментированием решения),
Решение № 296(1)
(х-1)(х+4)≤0
Найдем нули функции у=(х-1)(х+4). Для этого решим уравнение
(х-1)(х+4)=0. Решая, получаем х1=1; х2=- 4. На числовойосиотметим точки
х1=1 и х2=- 4.
+ +
-4 - 1 Х
Проведем через отмеченные точкиволнообразную линию. Тогда числовая
ось разделится на три интервала. Найдем знаки функции в каждом интервале.
Выберем нужный нам интервал [- 4; 1].
Ответ: [- 4; 1]
297(1:3) (самостоятельно с последующей проверкойкласса),
№298(1) (в парах с взаимопроверкойна оценку)
Итак, алгоритм решения неравенств методом интервалов:
1) Приведем неравенства к одномуиз следующих видов: Р(х) >0, Р(х) <0;
Р(х)≥0; Р(х) ≤0;
2) Решаем уравнение Р (х)=0, т.е. находим нули соответствующей
функции;
3) Значение корней уравнения отметим на числовойосии через
отмеченные точкипроведем волнообразную линию;
4) Определим знак соответствующейфункции на одном из интервалов и
на этом интервале поставим соответствующийзнак: «+» или «-«
5) На следующих интервалах поставим знаки, чередуя их в том случае,
когда уравнение не имеет повторяющихся корнейили корни
повторяются нечетныйраз;когда уравнение имеет корни,
повторяющиеся четныйраз, то на интервалах, которыеограничиваются
значением этого корня, знаки будут одинаковыми;
6) В качестве ответа в зависимостиотвида неравенства (>; <; ≥; ≤)
берутся те интервалы, на которыепоставлен соответствующийзнак.
Инструктаж по выполнению домашнего задания:
Для всех учащихся: п. 16.Прочитать. Алгоритм запомнить. №№ 297(2; 4);
298(2; 4).
Задание для тех учащихся, кто желает знать больше №№ 301(1; 3)
Подведение итогов урока:
-на каком свойствефункции основанметод интервалов? (при переходе
через нуль знак функции меняется)
-неравенства какого вида можно решать методом интервалов,
((x-х1 )∙(x-x2 )…(x-xn )>0)
Рефлексия:
1. Что вы ожидали от работы на данном уроке. Сравните свои
предварительныецели и реально достигнутыерезультаты.
2. Что оказалось для вас самым неожиданным?
3. Что вам более всего удалось, какие моменты были выполнены
успешно?
4. Перечислите основныетрудности, которыевы испытывали во время
урока. Как вы их преодолевали?
Используемая литература:
1. Учебник Алгебра -8 АбылкасымоваА.Е. и другие Алматы: Мектеп,
2016
2. Сборникзаданийдля экзамена за курс 9-летней школы Данилюк
С.Н. и другиеКокшетау «Келешек-2030»
3. Учебник Алгебра-8, Шыныбеков А.Н. изд. Алматы «Атамұра», 2005
урок метод интервалов

урок метод интервалов

  • 1.
    КГУ Комплекс «Колледжискусств – специализированная школа – интернат для одаренных детей музыкально – эстетического профиля» Учитель математикиРастихинаТатьяна Никифоровна. Учащиеся 8 класса уже умеют решать линейные неравенства и их системы. Данная тема входит в главу 4 «Неравенства». Учащиеся научились решать квадратные неравенства, используя графикквадратичнойфункции. На данном уроке им предстоитпознакомиться еще с одним способом решения квадратных неравенств – методом интервалов. Этотметод иногда целесообразно использовать прирешении квадратных и дробно – рациональных неравенств. Урок рассчитанна одинакадемический час и является первым в изучении данной темы в курсе алгебры 8 класса. Тема урока:Решение неравенств методом интервалов Тип урока: Комбинированный Задачи урока: образовательная:познакомить учащихся со способомрешения неравенств методом интервалов с использованием свойств функции; воспитательная: воспитание познавательнойактивности, формирование творческогоподходакрешению поставленной задачи, интереса к предмету; развивающая: развитие логического мышления, внимания, аккуратности при выполнении чертежей. Оборудование:интерактивная доска, презентация, компьютер. План урока: 1. Мотивация изучения темы. ( Слад №1) 2.Актуализация знаний. (Слайды №-№2,3,4) 2.Минипроверочная работас последующей проверкой. (Слайды №№5,6) 3.Изучение нового материала. ( Решение неравенств методом интервалов.) 4.Закрепление изученного материала. 5. Инструктаж по выполнению домашнего задания 6.Подведение итогов урока, рефлексия. Ход урока:
  • 2.
    1.Сообщениетемы урока ицелей урока. Слайд №1 Повторение ранее изученного материала. Ответить на вопросы Слайд №2 По графику функции Y=х 2 -4х+3 определить: Чему равны нули функции; Найти промежутки, на которых функция принимает положительные значения; Найти промежутки, на которых функция принимает отрицательныезначения; При каких значенияхх функция возрастает, а при каких убывает? Слайд №3. Решить неравенство: х2-6х+8≤0. - Определите корни уравнения х2 – 6х +8=0 - По теореме Виета: х1 =2, х2=4 - Определите направление ветвей параболы - а=1>0 – ветви направлены вверх. - Построим эскиз графика. - Отметим знаками «+» и «-« интервалы, на которыхфункция принимает положительныеи отрицательные значения .Выберем
  • 3.
    необходимыйнам интервал. Повторить сучащимися алгоритм решения неравенств. Слайд №4 Алгоритм решения неравенств. Найти корниуравнения ах2+вх+с=0. Отметить их на координатной плоскости. Определить направление ветвей параболы. Построить эскиз графика. Отметить знаками «+» и « - », интервалы на которыхфункция принимает положительные и отрицательные значения. Выбрать необходимый интервал. 2.Минипроверочная работас последующей проверкой. Слайды №№5,6 Проверочная работа: решите неравенство 1 вариант х2-3х+2<0 2 вариант х2-5х+6>0 РЕШЕНИЕ: Корниуравнения х1=1; х2=2. Ветви параболы направлены вверх; Отрицательные значения функция принимает на промежутке (1;2) Корниуравнения х1=2; х2=3. Ветви параболы направлены вверх; Положительные значения функция принимает на промежутках (-∞;2)ᴜ(3;+∞).
  • 4.
    3.Изучение нового материала. Рассмотримфункцию: f(x)=(x+2)(x-3)(x-5) Областьюопределения функции является множество всех чисел. Нулями функции служат числа -2;3 и 5. Они разбивают область определения функции на промежутки (-∞;-2),(-2;3),(3;5) и (5;∞) Выражение (x+2)(x-3)(x-5) представляетсобойпроизведениетрех множителей. Знак каждого из этих множителей в рассматриваемых промежутках указан в таблице: (-∞;-2) (-2;3) (3;5) (5;∞) (x+2) - + + + (x-3) - - + + (x-5) - - - + Мы видим, что в каждом из промежутков функция сохраняетзнак, а при переходе через точки -2;3 и 5 ее знак изменяется. -2 3 5 - + - + Вообще, пусть функция задана формулой f(x)=(x-x1)(x-x2)(x-x3)…(x-xn), где х- переменная,х1,х2,…Хn –нули функции. В каждом из промежутков, на которые Х
  • 5.
    область определения разбиваетсянулями функции, знак функции сохраняется, а при переходе через нуль ее знак изменяется. Это свойство используется для решения неравенств вида (x-x1)(x-x2)(x-x3)…(x-xn),>О (x-x1)(x-x2)(x-x3)…(x-xn),<О Пример: (x+2)(x-3)(x-5)>0 Используя таблицу и координатную прямую, мы видим, что решением неравенства является объединение промежутков: (-2;3)ᴜ(5;∞) 4.Закрепление изученного материала. Рассмотрим пример: Решить неравенство − 4 (−х+5)(х2,−4) ≥0 Решение. Так как числитель дробного выражения отрицателен, то решение исходного неравенства сводится крешению неравенства     045 2  xx Решим неравенство методом интервалов. 1. Рассмотрим функцию     .45 2  xxxf 2. Найдём нули функции, т.е. решим уравнение    .045 2  xx     0225  xxx . Числа 5;2;-2 являются нулями функции. 3. Отметим нули функции на координатнойпрямой. 4. В каждом из промежутков, на которыеобласть определения функции разбивается нулями функции, знак функции сохраняется, а при переходе через нули функции, т.е. через точки ,5;2;2 её знак меняется. 5. Определим знак функции в правом промежутке. Рассмотрим,      ,03246566 2 f значит, в промежутке  ;5 значения функции отрицательны. 2-2 5 x
  • 6.
    6. Далее происходитчередованиезнаков.Тогдамножеством всех решений неравенства будет объединениевсех промежутков, в которыхстоитзнак (-). Промежутки числовой прямой, на которых функция  xfy  имеет знак (+), либо знак (-), называются промежутками знакопостоянства функции. 7. Решением неравенства    .045 2  xx методом интервалов будет объединение интервалов:    .;52;2  Ответ:    .;52;2  Решение у доски№№ 296(1:3) ( у доскис комментированием решения), Решение № 296(1) (х-1)(х+4)≤0 Найдем нули функции у=(х-1)(х+4). Для этого решим уравнение (х-1)(х+4)=0. Решая, получаем х1=1; х2=- 4. На числовойосиотметим точки х1=1 и х2=- 4. + + -4 - 1 Х Проведем через отмеченные точкиволнообразную линию. Тогда числовая ось разделится на три интервала. Найдем знаки функции в каждом интервале. Выберем нужный нам интервал [- 4; 1]. Ответ: [- 4; 1] 297(1:3) (самостоятельно с последующей проверкойкласса), №298(1) (в парах с взаимопроверкойна оценку) Итак, алгоритм решения неравенств методом интервалов: 1) Приведем неравенства к одномуиз следующих видов: Р(х) >0, Р(х) <0; Р(х)≥0; Р(х) ≤0; 2) Решаем уравнение Р (х)=0, т.е. находим нули соответствующей функции; 3) Значение корней уравнения отметим на числовойосии через отмеченные точкипроведем волнообразную линию; 4) Определим знак соответствующейфункции на одном из интервалов и на этом интервале поставим соответствующийзнак: «+» или «-«
  • 7.
    5) На следующихинтервалах поставим знаки, чередуя их в том случае, когда уравнение не имеет повторяющихся корнейили корни повторяются нечетныйраз;когда уравнение имеет корни, повторяющиеся четныйраз, то на интервалах, которыеограничиваются значением этого корня, знаки будут одинаковыми; 6) В качестве ответа в зависимостиотвида неравенства (>; <; ≥; ≤) берутся те интервалы, на которыепоставлен соответствующийзнак. Инструктаж по выполнению домашнего задания: Для всех учащихся: п. 16.Прочитать. Алгоритм запомнить. №№ 297(2; 4); 298(2; 4). Задание для тех учащихся, кто желает знать больше №№ 301(1; 3) Подведение итогов урока: -на каком свойствефункции основанметод интервалов? (при переходе через нуль знак функции меняется) -неравенства какого вида можно решать методом интервалов, ((x-х1 )∙(x-x2 )…(x-xn )>0) Рефлексия: 1. Что вы ожидали от работы на данном уроке. Сравните свои предварительныецели и реально достигнутыерезультаты. 2. Что оказалось для вас самым неожиданным? 3. Что вам более всего удалось, какие моменты были выполнены успешно? 4. Перечислите основныетрудности, которыевы испытывали во время урока. Как вы их преодолевали? Используемая литература: 1. Учебник Алгебра -8 АбылкасымоваА.Е. и другие Алматы: Мектеп, 2016 2. Сборникзаданийдля экзамена за курс 9-летней школы Данилюк С.Н. и другиеКокшетау «Келешек-2030» 3. Учебник Алгебра-8, Шыныбеков А.Н. изд. Алматы «Атамұра», 2005