Multilevel System Analysis:
An introduction to Systems
Thinking.

David Alman
With the myriad of problem situations organisations
face and the wide range of options in techniques,
methodologies, and models available, how do we select
a “best fit” between a problem situation and a means to
its solution?

The purpose of this paper is to explain Multilevel System
Analysis (MSA) as an introduction to Systems Thinking,
and a means to provide a match between problem
situations and Systems Thinking methodologies and
models for their resolution.

Proventive Solutions
Brisbane
Version 6
November 2013
Multilevel System Analysis: An introduction to Systems Thinking.

Contents
1 Why choose Multilevel System Analysis (MSA)? ................................................................................. 3
2. The dual keys to Multilevel System Analysis ...................................................................................... 5
3. Perspective Levels – Single and Multiple Levels ................................................................................ 7
3.1 The Prism of Perspective Levels .................................................................................................... 7
3.2 Characteristics of Perspective Levels. ........................................................................................... 9
3.2.1 Unique and Interacting Perspectives ..................................................................................... 9
3.2.2 Integrated Perspective Levels – Nested ................................................................................. 9
3.2.3 Recursion: “Nested” Perspective Levels within each other ................................................. 10
4. Cause Categories - Finding the Gap. ................................................................................................. 12
4.1 Cause Categories and Failure. ..................................................................................................... 12
4.2 Types of Failure in Cause and Perspective Profiles. .................................................................... 13
4.2.1 Direct Cause Category - Single Perspective Profile .............................................................. 13
4.2.2 Indirect Cause Category - Single Perspective Profile ........................................................... 15
4.2.3 Direct Cause Category - Multiple Perspective Profile .......................................................... 16
4.2.4 Indirect Cause Category - Multiple Perspective Profile ....................................................... 18
4. 3 Cause categories and System Conditions. ................................................................................. 20
5. Multilevel System Analysis (MSA): Putting it all together to understand and improve. ................. 22
5.1 “Down the Rabbit Hole”: What are we looking at? .................................................................... 22
5.2 What does a Multilevel System Analysis involve? ...................................................................... 22
5.3 Steps in carrying out a Multilevel System Analysis ..................................................................... 23
6. Forms System Analysis can take in Systems Thinking ....................................................................... 28
Conclusion ............................................................................................................................................. 29
Attachment 1. Supporting Information on System Models & Methodologies .................................... 30
Notations............................................................................................................................................... 33
References ............................................................................................................................................ 36

Page 2 of 37
Multilevel System Analysis: An introduction to Systems Thinking.
1 Why choose Multilevel System Analysis (MSA)?
In the movie The Matrix, our hero Neo is asked to take one of two pills. Take the blue pill, the story
ends and you go back to live and think as you did. Take the red pill – you stay in Wonderland, and
you learn how deep the rabbit hole goes.

Neo chooses and swallows the red pill.

He sees a cracked wall mirror repair itself. Touches the mirror, the mirror liquefies, flowing out over
his fingers, hand, arm...... The same, now different [1].

Multilevel System Analysis is like that. Before the red pill we see the surface issues. Solid, tangible,
events. The cloths we wear, the means of reading this paper, our interactions with others..... After
the red pill we know and see this world, and we also see its connected to other less obvious and
intangible things such as the reasons why we wear and read what we do, and a fuller realisation of
intentions and consequences of what we are involved in: Recognising the web of interconnections
making up what we understand, think, feel, and do.

Multilevel System Analysis ”takes as it’s starting point that reality, at any level, is organised into
systems, and that in a system every element is interrelated to everything else” and in diagnosing
problem situations as systems there can be many sides and multiple levels to consider, so taking
different points of view at different levels of perspective is beneficial [2].

In considering a problem situation as a problemed system the Multilevel System Analysis
methodology:


Identifies the context and background to the problem situation (Environment);



Identifies the cause factors relevant to the problem situation (Components);
Page 3 of 37
Multilevel System Analysis: An introduction to Systems Thinking.


Identifies how these factors, and their characteristics, are interrelated in a problem situation
(Structure) [3].

Because we are interested in the causes in a problem situation, as a system, we use an approach
that involves a System Causal Analysis where the application of a Multilevel System Analysis is the
equivalent to taking the red pill – a way to identify deeper issues [4].

Key message. Things are not always as they seem. Don’t assume. Consciously explore
around a situation to understand what the issues are (e.g. why did they happen?), and how
things are connected (e.g. the “because” causes). This can change the way you see,
understand, and act. See where the rabbit hole goes.

Page 4 of 37
Multilevel System Analysis: An introduction to Systems Thinking.
2. The dual keys to Multilevel System Analysis

A Multilevel System Analysis uses two “Keys” in understanding problem situation issues. These are:


The Perspective Level Key. Where we look at the perspective levels taken about what causes a
problem situation. These can involve “Single” or “Multi” levelled perspectives. This Key is
explained in more detail in Section 3 Perspective Levels – Single and Multiple Levels.



Cause Category Key. Where the causes involved in a problem situation are categorised. This Key
is explained in more detail in Section 4. Cause Categories - Finding the Gap.

The combination of Perspective Levels and Cause Categories provides us with a way to analyse and
understand a problem situation and how best to approach it systemically. This is exampled in
Diagram 1.

In Diagram 1 Perspective Levels applied to a problem situation are viewed as either “single” or
“multiple”, and the Cause Category recognises that problem situations involve either direct or
indirectly interacting cause factors within a problem situation

Page 5 of 37
Multilevel System Analysis: An introduction to Systems Thinking.

Single

X

Y

Perspective Level
L
L

L

L

Multiple

L

L
Direct

Indirect

Cause Category
Diagram 1. The Cause and Perspective Matrix.

The Multilevel System Analysis helps us to work out, by using these two keys, how to best approach
a problem situation and select the best Systems Thinking methodology or model to assess and
address it. Examples of typical problem situations and where they may fall witin the Cause and
Perspective Matrix are shown in Diagram 2.

X







Y

Develop a plan or project.
Manage a budget.
Improve a process.
Provide a service or advice.
Fix an IT or IM system.





Assess interaction impacts of role,
groups, and meetings.
Environment impact assessments.
Financial impact assessments.

L

L

L

L

L

L




Implement & review a
management control system.
Implement “transformational”
change.







Manage grievances & complaints.
Develop a new product market.
Investigate a major accident.
Address ethical & moral issues.
Address SEE sustainability issues.

Diagram 2 The Cause and Perspective Matrix with problem situation examples.

Page 6 of 37
Multilevel System Analysis: An introduction to Systems Thinking.
3. Perspective Levels – Single and Multiple Levels
3.1 The Prism of Perspective Levels
Roy G Biv was the way I learned to remember the colours in “white” light (red, orange, yellow,
green, blue, indigo, violet). Odd things, prisms. Tipped one way in light and they are clear and
colourless. Tipped another way and a rainbow of colours shine through. The same, now different.

The idea of a “prism of perspectives” illustrates the point that there are different levels through
which we can perceive and understand causes of a problem situation as illustrated in Diagram 3.

Diagram 3. Prism of Perspective

In Multilevel Systems Analysis this “prism” uses multiple perspective levels, reflected in the problem
situation [5]. For example:


A Transactional Perspective level: Covers physical aspects that we can see, touch, and move.
This can also include a whole range of behaviours, processes, and activity.

There are also non physical – conceptual – levels through which we can also look at the causes of a
problem situation, such as:


A Governance Perspective level that covers rules, the way things are organised, co-ordinated,
and structured. These rules affect the Transactional Perspective Level in the way things are said,
felt, and done. And
Page 7 of 37
Multilevel System Analysis: An introduction to Systems Thinking.



A Referential Perspective level that covers history relating to a problem situation, past
experience, the values, assumptions, meaning, information, knowledge and understanding we
have. The Referential Perspective level refers to the way we see things, that in turn influences
both the “rules” (Governance) we live by, and actions we take (Transactions).

This prism of multiple perspectives can also be redescribed as in Diagram 3.

Perspective Levels

Referential
Reference from past experience, knowledge, and
beliefs that give “meaning” to what we do

Governance
A framework of constraints within the system that
provides “rules” to manage, control, and coordinate

Transactional
Technical processes & behavioural exchanges based
on governance system constraints
Role activities
Actions, interactions, decisions, and competencies
Diagram 4. Three Perspective Levels

There are a number of systems thinking writers and practitioners who use variations on the levels
shown in Diagram 4, and just as there are more than three colours, the number of perspective levels
that could be considered in looking at a problem situation can increase. This is exampled in Diagram
5 where the three Perspective Levels in Diagram 4 are increased to five [6].

Page 8 of 37
Multilevel System Analysis: An introduction to Systems Thinking.

Focus

Perspective
Level
Purpose

Purposive

Referential

Perspective Level in relation to outcomes
Objective, goal, aim, target
Values, priorities, intentions, judgement, measures

Governance

How resources are organised, prioritised, and directed

Transactional

Processes and behaviours as activities and interactions

Environmental

Physical configurations and characteristics.

Physical
Diagram 5. Five Perspective Levels

For the purposes of this paper we will stay with the three Perspective Levels. The point of showing
more, as in Diagram 5, is that more or less Perspective Levels are involved when considering
different problem situations. So in addressing a problem situation a decision on what perspective
levels should be included is involved.

3.2 Characteristics of Perspective Levels.
3.2.1 Unique and Interacting Perspectives
Each Perspective Level differs from the other, and what is looked at and considered in one
perspective level differs from that in another Level. Each Perspective Level can be considered
separately, or in combination with other Perspective Levels to best address a problem situation.

For example, I could look only at a mistake as an error in procedure (Transactional), or resulting from
a problem with the computer system used (Governance), and/or one of attitude to the procedure,
the work, and the performance of the computer system (Referential).

3.2.2 Integrated Perspective Levels – Nested
Perspective Levels “nest” within each other, reflecting their nature as “Chinese Boxes” [7]. Where,
for example, a Referential Perspective Level can influence what happens at the Governance Level,
and these can influence and cause what happens at the Transactional Level because they are
“nested”. In addressing causes of problem situations at a particular level of perspective, the “root
cause” can involve addressing the “root cause” at another Level of Perspective as more “root

Page 9 of 37
Multilevel System Analysis: An introduction to Systems Thinking.
causes” are found by opening another “Chinese Box” in a different Perspective Level. Conversely,
the resolution of a problem situation may be found by addressing the root cause in another
perspective level. This “nested” relationship is illustrated in Diagram 6.

Referential Level

Governance Level

Transactional Level

Diagram .6. “Nested’ Perspectives.

For example, an accident can occur while working (Transactional Level cause), when the
management system designed to protect the health and safety of employees is not maintained or
inadequate in some way (Governance Level cause), and is influenced by unsupportive attitudes
towards the importance of safety (Referential Level cause).

3.2.3 Recursion: “Nested” Perspective Levels within each other
Each “box” within a Chinese “nest” of boxes can also contain all the Perspective Levels within it.
Such repeating – recurring – nests of Perspective Levels within each other is referred to as
“recursion”. For example, all Perspective Levels can be found:


Within an organisation.



Within work units within an organisation;



Within work areas within work units;



Within the groups we are part of within work areas;



Within the roles we carry out within groups;



Within processes within roles;

Page 10 of 37
Multilevel System Analysis: An introduction to Systems Thinking.
This is shown in Diagram 7 where all three Perspective Levels repeat and recur, nested, in this case
showing how at both at Organisation level and Role level. The same but different.

Recurring Perspective Levels

Perspective
Level

Organisation

Role
(Job or Group)

Perspective
Level

Referential

Senior
management/
leader values,
culture

Knowledge,
experience,
attitudes

Referential

Governance

Organisation
reporting structure,
Management
control systems

Rules,
accountability,
discretion

Governance

Transactional

Operational
processes

Practical skills &
behaviour

Transactional

Diagram 7. “Nested” Recurring Perspective Levels - Example

Key message: To more fully understand a problem situation, and learn how to best address it,
switch and explore Perspective Levels.

Page 11 of 37
Multilevel System Analysis: An introduction to Systems Thinking.
4. Cause Categories - Finding the Gap.

4.1 Cause Categories and Failure.
Causes in a problem situation can be linked to “failure” outcomes. That is, causes in a problem
situation are sought so they can be addressed because of their unwanted outcomes: “Failures” of
one form or another.

The term “failure” refers to an outcome that:

 Is a non-performance in terms of what is required, expected, or omitted.
 Is a loss of something valued.
 Is measurable - both in quantitative and qualitative terms;
 Affects those that have a stake in the consequence of failure: customers; other parts of an
organisation; employees; shareholders; community; natural environment.

 May have already happened in which case the causes leading up to and resulting in a failure
are analysed after the event is carried so as to understand how to prevent reoccurrence; or

 Includes the potential to fail in which case analysis focuses on prevention before a failure
occurs.

 Can be described in many different ways such as fault, error; omission; loss; miscalculation;
oversight; loss of foresight; incident; accident; injury; unacceptable variation; mistake;
dispute, breakdown; breach; infection; contagion; unsafe practice; and other similar words.
Page 12 of 37
Multilevel System Analysis: An introduction to Systems Thinking.
The context and circumstances of a problem situation shape the words used to describe
“failure”.

The following section “profiles” examples of outcome failures that can arise in different Cause
Categories and Perspective Levels Profiles: Cause and Perspective Proflies (refer to Diagram 1 for a
reminder of the matrix involved).

4.2 Types of Failure in Cause and Perspective Profiles.
4.2.1 Direct Cause Category - Single Perspective Profile

X

Y

Failure to Control
A failure to control can be exampled though observed deviances at a “Transactional Level”. Where a
preset standard is not met or not going to be met and an “error” occurs. These failures relate to the
“Direct” cause category where the cause of an error is viewed as the direct result of an observed
cause, such as not carrying out a task to a particular standard.

This can include “informal” control failures. That is, where organisations have no formal practices
and performance standards are inconsistent.

In this failure to control example activities and behaviours within management control systems,
such as production or service or IT or finance or HR systems, result in a deviation from a prescribed
or expected standard of performance for that activity or behaviour. Refer to Diagram 8.

Standard
Error (failure) as a deviation from
a standard of performance

Diagram 8. Failure as Deviations.

Page 13 of 37
Multilevel System Analysis: An introduction to Systems Thinking.
Unintended Consequences
There can be unintended consequences from decisions and actions. Diagram 9 is an example of a
repeating loop of “Fixes that Fail” resulting from unintended consequences. The unintended
consequences failure examples how an intended “fix” does not address the underlying causes of
failure, which remain. Diagram 9 highlights the futility of pursuing current practices and behaviours
as they fail to address the underlying problems. There are a number of “classic” repeating Fixes that
Fail loops and because they are so common are referred to as “archetypes” [8].

Problem Symptom

Fix

Unintended
Consequences

Diagram 9. The Fixes that Fail Archetype

The blank template in Diagram 9 can be filled with a range of different examples, an shown in
Diagram 10.

Customer complaints

More frontline services

Lower service
quality

Diagram 10. The Fixes that Fail – Example.

This is an example of an Indirect Cause (category) and Single Perspective (“Transactional” Level) as
shown in Diagram 1.

Page 14 of 37
Multilevel System Analysis: An introduction to Systems Thinking.
4.2.2 Indirect Cause Category - Single Perspective Profile

Expectation – Gap Failure
Expectation gaps can arise from transactions between people, and result in unsatisfactory (e.g. low
value communication or support) exchanges. In Diagram 11 a network of exchanges are shown at a
“Transactional Level” within a work area. These exchanges are of two kinds. There are “tangible”
(quantifiably measurable) exchanges, coloured in black, between those involved in the work area,
and there are also “intangible” (qualitatively measurable) exchanges, coloured in red, occurring at
the same time.

Product
promotions

Marketing Team

Service &
Sales

Support

Communication

s

Invoice
charges

Communication
Invoice
charges

Advice
Support

Communication
Technical
Support Group

Finance
Invoice charges

Diagram 11. Network flow of exchanges

In this case, in both tangible and intangible exchanges in the network, one can identify what is
valued in their exchanges and decide if there is or is not a failure in value in terms of an expectation
gap. For example, where the Technical Support Group fails to deliver value in their exchanges with
others that others they work with expect, causing failure through Expectation Gaps. These may be
Page 15 of 37
Multilevel System Analysis: An introduction to Systems Thinking.
caused, for example, by shifts in work practices, bottlenecks, or unbalanced exchanges. If
Expectation Gap failures are viewed as “unreasonable” by another party, addressing intangible
issues can assist in improving constructive exchanges. For such a network reflects more than a single
viewpoint, it includes multiple viewpoints of all those involved that should be taken into account.
Expectation gap failures occur in carrying out formal role requirements, as well as personal
interpersonal experiences of those involved. Such network flow exchanges reflect the working
dynamic affecting and influencing role performance and employee well-being. [9].

Referring back to Diagram 1, this is an example of Indirect Cause Category - Single Perspective in
problem situations.

Please note, however, that depending upon the “intangible” exchanges selected for assessment,
Diagram 11 could change to reflect an Indirect Cause - Multi Perspective Profile.

Please also note there is a difference between Perspective Level and Viewpoint. For example there
can be multiple viewpoints, all focused on one Perspective Level, such as many viewpoints on
behaviour within a group (Transactional Perspective Level).

4.2.3 Direct Cause Category - Multiple Perspective Profile
L
L
L

Co-ordination and Control Failure
Governance Perspective Level failures can relate to a loss (or potential) loss of coordination and
control . For example a redesign of a management control system (Governance Perspective Level)
when a service or production system cannot adequately cope (Transactional Level failure).

The example shown in Diagram 12 shows new issues affecting an organisation and requires
environmental sustainability impact issues to be added to its production control system. This

Page 16 of 37
Multilevel System Analysis: An introduction to Systems Thinking.
involves the current Management Control System to be changed or result in failure to meet
regulatory requirements and rising natural resource costs.

Referential Level Perspective
Management attitudes towards environmental
sustainability impacts

Governance Level Perspective
Management Control System changes to include
environmental management policies & rules

Transactional
Level Perspective
New processes

Diagram 12. Redesigned Multi Level Perspective – Direct Cause Category example

To address this requires the Management Control System (Governance Perspective Level) to include
new beliefs (Referential Perspective Level), and new diagnostics and work practices (Transactional
Perspective Level). This, in effect, is a Direct Cause Category issue which recognises the need for
Multiple Perspective levels to address the problem situation. See Diagram 1.

Page 17 of 37
Multilevel System Analysis: An introduction to Systems Thinking.
4.2.4 Indirect Cause Category - Multiple Perspective Profile
L
L
L

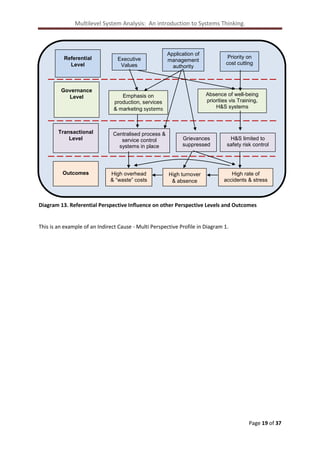
Omission and Commission Failures
Referential Perspective Level failures can result from Commissions and Omissions in decisions and
actions. Commission is a decision or action that results in a failed outcome. Omission is not deciding
or acting resulting in a failed outcome. Both commissions and omissions in decision making can
have adverse influences with flow on effects though Governance and Transactional Perspective
Levels and to outcomes [10].

Acts of commission and omission affect the way work practice priorities and intentions are carried
out, the consequences of which are not recognised until, for example, a significant failure like a
major accident occurs. In Diagram 13 the influence of both commission and omissions in values and
priorities at the Referential Perspective Level can be followed through Governance Perspective Level
and into Transactional Perspective Level with consequential failure outcomes [11].

With Referential Perspective Level failures commission or omission decisions are not obviously
“linear” direct cause and effect, but instead rather complex with non linear causes (or “influences”)
that can be distant from their effects, as exampled in Diagram 13.

Page 18 of 37
Multilevel System Analysis: An introduction to Systems Thinking.

Referential
Level

Governance
Level

Transactional
Level

Outcomes

Executive
Values

Application of
management
authority

Absence of well-being
priorities vis Training,
H&S systems

Emphasis on
production, services
& marketing systems

Centralised process &
service control
systems in place

High overhead
& “waste” costs

Priority on
cost cutting

Grievances
suppressed

High turnover
& absence

H&S limited to
safety risk control

High rate of
accidents & stress

Diagram 13. Referential Perspective Influence on other Perspective Levels and Outcomes

This is an example of an Indirect Cause - Multi Perspective Profile in Diagram 1.

Page 19 of 37
Multilevel System Analysis: An introduction to Systems Thinking.
4. 3 Cause categories and System Conditions.
The term System Conditions refers to both observable failures and observable potential failures. As
symptoms the underlying cause within a problem situation has yet to be identified.

A range of observable system conditions –symptoms- are exampled in Table 1.

Functional Area Examples

System Conditions (Symptoms) Examples

Service and product delivery
IT and Information management services
HR transaction services




Financial; accounting practices
Change management issues
Accidents and injuries, including stress
matters
Complaints and grievances
Productivity and performance: Role,
processes, organisation
Social, environmental, and economic
(SEE) Sustainability
Table 1. System Condition (Symptom) Examples.











Repeated or recurring errors.
Unmet Planning and Project
commitments.
Recurring incidences or failures.
Major breakdowns or accidents.
Major conflicts and disputes.
Ongoing lack of cooperation and conflict.
Ongoing unfair treatment claims
Lack of improvement or contribution.
Drops in productivity and standards
Patterns of customer complaint
Poor life cycle sustainability measures.

In identifying a System Condition failure it may appear obvious from the symptoms which
Perspective Level a symptom this relates to. For example:
 A loss of productivity, for example, through service failure, accident, complaint, or lack of
cooperation (Transactional Level Failures); or
 A breakdown in co-ordination, for example, that is the result of the design of Management
Control Systems or organisational Hierarchies being unable to address failures (Governance
Level Failures); or
 A failure in foresight or alignment based on perceptions (Referential Level Failures).

While System Condition failures represent symptoms the actual underlying causes to be addressed
may not be found through a simple direct root cause and effect analysis, but more often also
involving indirect causes.

Page 20 of 37
Multilevel System Analysis: An introduction to Systems Thinking.

In addition these causes may also be found at different Perspective Levels. For example
improvements in work processes (Transactional Perspective Level) also require changes in attitudes
to maintain them (Referential Perspective Level).

Page 21 of 37
Multilevel System Analysis: An introduction to Systems Thinking.
5. Multilevel System Analysis (MSA): Putting it all together to understand and improve.
5.1 “Down the Rabbit Hole”: What are we looking at?
Here we look to see how deep the rabbit hole really is, as Alice did in finding Wonderland [12].

In doing so with a Multilevel System Analysis we, metaphorically, go down the rabbit hole to identify
what the causes of a problem situation are and how deep we need to go to understand what is
involved. We do this by looking at a problem situation as a “system”, so that the situation and its
perceived problem can be best understood.

5.2 What does a Multilevel System Analysis involve?
A Multilevel System Analysis is the way we gather, interpret, and diagnose information drawn from
key elements of a problem situation, as a system.

In so doing we are seeking to identify the constraints in the system’s key elements that contribute to
the problem situation to determine what changes may be required to sustainably improve it.

Constraint types describe the ease or difficulty that may be involved in addressing a problem
situation. For example:
 Type 1 Constraints involve changes that can be made relatively easily within the existing
situation (as a system). For example an acceptable change in behaviour, activity, or rule that

Page 22 of 37
Multilevel System Analysis: An introduction to Systems Thinking.
otherwise does not change the system (i.e. situation). “Transactional” Perspective Level
change example.

 Type 2 Constraints involve changes to the way things are organised and coordinated within
the system. For example can cause a significant change in relationships, perspectives, or
context about the problem situation. “Governance” Perspective Level change example.

 Type 3 Constraints involves a major change in attitude or belief in the way we look at the
problem situation. “Referential” Perspective Level change example.

5.3 Steps in carrying out a Multilevel System Analysis
Step 1 Check the System Boundary for what to include or exclude: Go beyond “Dualism”
In framing what is involved in a problem situation we start to explore the problem situation. Here
we are trying to put aside, and not be drawn into, “dualism” where one sees issues as “this or that”
and “either/or” [13]. Dualism simplifies issues into “black or white”; “right and wrong”; “true or
false” that can lead to superficial, imperfect, inadequate, and wrong conclusions. We want to go
beyond and deeper down the rabbit hole, where we use a “both-and” approach to explore a
problem situation.

We want to understand more than the “surface” issues in a single direct Perspective Level “of This
causes That”.

To move beyond dualism the kinds of questions we can to ask are [14]:


What are the main issues in the situation?



What else helps us better understand the situation?

In this we would want to explore for both detail in terms of what is involved, as well as the context
of the problem situation for better understanding.

Step 2 What’s causing the problem?
A problem situation can be described using the key features that describe a “system”.

These System key features, for example, can include [15]:
Page 23 of 37
Multilevel System Analysis: An introduction to Systems Thinking.

 The Purpose: Around which a problem situation is assessed and addressed;
 Outcomes: The observable symptoms (System Conditions), which are also measurable
(quantitatively and qualitatively).

 Causal relationships: The interacting and interrelated relationships within the problem situation.
 The hierarchical structure within a system. In this case, the system hierarchical structure refers
to Perspective Levels.

 A boundary: That provides a division between those aspects considered within the problem
situation (as a system), and those considered as outside of the problem situation.

 The Environment: The context surrounding and affecting the problem situation.
Step 3 What Systems Thinking Model or Methodology best fits the problem situation?
Based on an understanding of the problem situation check the relationships in the problem situation
as to whether we are considering Direct or Indirect Causes, and check the perspective levels to see a
single or multiple perspective levels are involved, and work through Diagram 18.

Background explanation has been covered in Section 2 The Dual Keys to Multilevel System Analysis,
with additional supporting explanation provided in Sections 3 and 4.

Decide if the problem situation best reflects either a:
Direct Cause Category –Single Perspective Level Profile
X

Y

Direct Cause Category – Multiple Perspective Levels Profile
L
L
L

Indirect Cause Category – Single Perspective Level Profile

Indirect Cause Category – Multiple Perspective Levels Profile
L
L
L

Page 24 of 37
Multilevel System Analysis: An introduction to Systems Thinking.
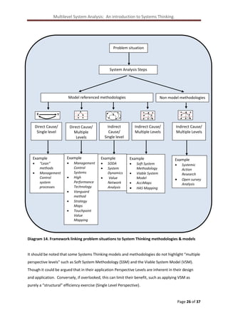
In addition, complexity and size of the problem situation can also influence the choice of
methodology or model. For this reason this grouping has two subsets to select between [16]:


A selection from the “Model referenced methodologies” in Diagram 14, where a reference
to an existing system model or methodology is considered to best fit the problem situation.
These basically takes a “comparative and deductive” approach, where models and
methodologies can be used for comparative guidance.

Or.


A selection from the “Non model methodologies” in Diagram 14, where a “trial & error”
(learn as you go) approach is used to work toward, as an outcome, a model that represents
the problem situation or its resolution. This basically takes an “inferential and convergent”
approach where the methodologies assist in working through from a data base; to
recognising patterns within the data; to developing a representative model from patterns as
an outcome for the problem situation.

Page 25 of 37
Multilevel System Analysis: An introduction to Systems Thinking.

Problem situation

System Analysis Steps

Model referenced methodologies

Non model methodologies

L

L

Y

Direct Cause/
Single level

Example



“Lean”
methods
Management
Control
system
processes

L

L

L

L

L

X

L

L

Indirect
Cause/
Single level

Direct Cause/
Multiple
Levels

Example








Management
Control
Systems
High
Performance
Technology
Vanguard
method
Strategy
Maps
Touchpoint
Value
Mapping

Example






SODA
System
Dynamics
Value
Network
Analysis

Indirect Cause/
Multiple Levels

Example






Soft System
Methodology
Viable System
Model
AcciMaps
HAS Mapping

Indirect Cause/
Multiple Levels

Example




Systemic
Action
Research
Open survey
Analysis

Diagram 14. Framework linking problem situations to System Thinking methodologies & models

It should be noted that some Systems Thinking models and methodologies do not highlight “multiple
perspective levels” such as Soft System Methodology (SSM) and the Viable System Model (VSM).
Though it could be argued that in their application Perspective Levels are inherent in their design
and application. Conversely, if overlooked, this can limit their benefit, such as applying VSM as
purely a “structural” efficiency exercise (Single Level Perspective).

Page 26 of 37
Multilevel System Analysis: An introduction to Systems Thinking.

In addition System Dynamics modelling is silent on the matter of Perspective Levels though
depending on the practitioner and problem situation can be sensitive of them in the analysis.

Further details on each System Thinking model and methodology in Diagram 14 are provided in
Attachment 1.

The tables in Attachment 1 are aligned with the way models and methodologies are represented in
Diagram 14.

Page 27 of 37
Multilevel System Analysis: An introduction to Systems Thinking.
6. Forms System Analysis can take in Systems Thinking
In this paper a Multilevel System Analysis methodology is explained through a Cause and Perspective
Matrix that recognises Cause Category and Perspective Level Profiles, through which problem
situations can be “best fit” linked to Systems Thinking methodologies and models.

It is presumed, however, that as your experience grows as a Systems Analyst you would develop
your own “style” with variations and different emphases.

In developing one’s ability as a Systems Thinking System Analyst it can be beneficial to also consider
how other System Analysts carry out such exercises.

Examples of comparative system analysis methodologies used to select a “best fit” from existing
system thinking models and methodologies include:
Total System Intervention by Flood & Jackson [17]
Multimethodology by Mingers and Brocklesby [18]

It is also worth considering the System Analysis approaches where the author has developed their
own supporting comprehensive model and methodology, such as:
Deepening Systemic Appreciation by Flood, in Rethinking the Fifth Discipline: Learning within the
unknowable [19]

Page 28 of 37
Multilevel System Analysis: An introduction to Systems Thinking.
Conclusion
Multilevel System Analysis assesses a problem situation along the lines of key elements that make
up a problem situation, as a system. That is: What is it we are seeking from the analysis of the
problem situation (purpose)? What is causing us concerns (outcomes)? What is happening or
happened that is failing us (causal relationships)? In what ways can the problem situation be viewed
(perspective levels)? What do we need to be careful of – to be cautious – to include to properly
resolve the problem situation (boundary)? And what is the context within which we find this
problem situation (environment)?

Once both the details about the problem situation and its context are understood a Cause and
Perspective Matrix can be used select the perspective Level and cause category profile. This
Perspective and Cause Profile can be applied through a framework to determine a “best fit”
selection between a problem situation and relevant Systems Thinking methodologies and models.
Selected system models and methodologies are intended to provide for a fuller assessment of
problem situations and their solutions.

The Framework linking problem situations to System Thinking Methodologies and models covers a
wide range of complexity in problem situations. Their complexity can vary to such an extent that a
decision between one of two ways to carry out further assessment is required. Either to:


Select from existing Systems Thinking models and methodologies for comparative reference
purposes; or



Undertake a “trial and error” approach where further assessment of a problem situation,
through convergence of the issues, eventually forms a model of the problem, or its solution, as
an outcome.

System Analysis approaches such as Total Systems Intervention and Multimethod are touched on as
providing recognised alternatives, and means of comparison.

Page 29 of 37
Multilevel System Analysis: An introduction to Systems Thinking.

Attachment 1. Supporting Information on System Models & Methodologies
Model Referenced Methodologies (Comparative & Deductive)
X

Y

Model or methodology
“Lean” methods

Direct Causes -Single Perspective Profile
References
Womack,J.P., & Jones, D.T. (2003) Lean Thinking: Banish waste
and create wealth in your corporation. New York: Free Press
George, M.L. (2003) Lean Six Sigma for Service: How to use Lean
speed and Six Sigma quality to improve services and transactions.
New York: McGraw-Hill
Bicheno, J.(2008) The Lean Toolbox for Service systems.
Buckingham, England: PICSIE Books

Service Blueprinting

Shahin, A. Service Blueprinting: An Effective Approach for
targeting critical service processes – With a case study in a fourstar international hotel. Website:
http://www.proppi.uff.br/turismo/sites/default/files/352-1853-1pb.pdf

L
L
L

Direct Causes --Multiple Perspective Profile

Model or methodology

References

Management Control Systems

Simons, R. (1995). Levers of control: How managers use innovative
control systems to drive strategic renewal. Boston, Massachusetts:
Harvard Business School Press.

Human Performance
Technology (HPT)

The Vanguard Method

Rummler, G.A., & Brache, A.P. (1995) Improving Performance:
How to manage the white space on the organization chart. San
Francisco, CA: Jossey-Bass
Addison, R., Haig, C., & Kearney, L. (2009). Performance
Architecture: The art and science of improving organizations. San
Francisco, CA: Pfeiffer.
Seddon, J. (2003) Freedom from command & control: A better way
to make the work work. Buckingham, England: Vanguard
Education..

Page 30 of 37
Multilevel System Analysis: An introduction to Systems Thinking.

Strategy Mapping

Touchpoint Value Mapping

Kaplan, R.S., & Norton, D.P. (2001). The strategy focused
organization: How balanced scorecard companies thrive in the
new business environment. Boston, Massachusetts: Harvard
Business School Press.
Alman, D. Touchpoint Value Mapping: User focused improvement.
Website:
http://proventivesolutions.wordpress.com/tag/touchpoint-valuemapping/

Indirect Causes - Single Perspective Profile
(Please note that all approaches here are capable of including
multi perspective levels, but not written with that focus)
Model or methodology

References

SODA

Westcombe, M. Problem structuring: The process of SODA
modelling. Website: http://www.brahmatwinn.unijena.de/fileadmin/Geoinformatik/projekte/brahmatwinn/Worksh
ops/FEEM/Westcombe_SODA.pd

System Dynamics
(Stock & Flow Model)

Meadows, D.H. ((2008). Thinking in systems: A primer. White
Rivewr Junction, Vermont: Chelsea Green Publishing.

System Dynamics
(Archetypes)

Senge, P.M., R]oberts, C., Ross, R.B., Smith, B.J., & Kleiner, A.
(1994). The Fifth Discipline Fieldbook: Strategies and tools for
building a learning organization. London: Nicholas Brealey
Publishing.

Value Network Analysis (VNA)

L
L

Allee, V. (2003). The future of knowledge: Increasing prosperity
through value networks. London: Butterworth-Heinemann.

Indirect Causes - Multiple Perspective Profile

L

Model or methodology
Soft System Methodology
(SSM)
Viable System Model (VSM)

Multidimensional Modular
Design System

References
Checkland, P., & Scholes, J. (1999). Soft System Methodology in
Action. Chichester, UK: Wiley & Sons.
Beer, S. (1995). Diagnosing the System for Organizations.
Chichester, UK: Wiley & Sons.
Gharajedaghi, J. (2006). Systems Thinking: Managing chaos and
complexity: A platform for designing business architecture. (2nd ed)
London: Butterworth-Heinemann
Page 31 of 37
Multilevel System Analysis: An introduction to Systems Thinking.

AcciMap
HAS mapping

Hopkins, A. AcciMaps in Use. Website:
http://www.efcog.org/wg/ism_pmi/docs/Safety_Culture/Hopkins
_ACCIMAPS_in_use.pdf
Alman, D. Human Activity System (HAS) Mapping for problem
situations. Website:
http://en.calameo.com/read/0014509349aed27553fc3

Non Model Methodologies (Convergent & Inferential)
L
L

Indirect Causes - Multiple Perspective Profile

L

Model or methodology

References

Scenario Praxis

Ison, R., Grant, A., & Bawden, R. Scenario praxis for systemic and
adaptive governance: a critical review. Website:
http://piarn.org.au/sites/piarn.boab.info/files/Ison%20et%20al%2
0%20Scenario%20praxis%20for%20systemic%20and%20adaptive%
20governance.pdf

Systemic Action Research
Open survey Analysis

Burns, D. (2007). Systemic Action Research: A strategy for whole
system change. Bristol, UK: The Policy Press.
Alman, D. Open surveys and their analysis. Website:
http://proventivesolutions.wordpress.com/2012/08/09/opensurveys-and-their-analysis/

Page 32 of 37
Multilevel System Analysis: An introduction to Systems Thinking.
Notations
[1] In The Matrix the red pill offers a gateway to another reality, and the metaphor of “see where
the rabbit hole goes” is used, calling up the pill’s analogy with Alice in Wonderland where Alice falls
down a rabbit hole into another reality – that of Wonderland.
[2] Federica Russo in Are causal analysis and system analysis compatible approaches refers to
system analysis as quoted in this paper (p1), and this paper’s subsequent sentence refers to the
need to adopt various points of view on different levels (p7).
[3] Federica Russo in Are causal analysis and system analysis compatible approaches discusses Bunge
who views that a System Analysis of the “science of the whole” involves a methodology covering the
identification of the System Components; the Environment; and the Structure (p8).
[4] Federica Russo in Are causal analysis and system analysis compatible approaches discusses at
length the compatibility of System Analysis and Causal Analysis. This paper takes the view,
represented by Loriaux, to, consider causality “within the broader systemic view” (p16). So in this a
Multilevel System Analysis is a System Causal Analysis.
[5] Michael Jackson in Systems Approaches to Management and subsequent related article Fifty
years of systems thinking for management explains a framework where “ways of thinking” (Systems
Thinking) is represented by Systems Approaches. And within these Systems Approaches, he explains
how various systems thinking models and methodologies are aligned. In this paper those “ways of
thinking” are referred to as “Perspective Levels”. While there is similarity between the three
Perspective Levels used in this paper, and Jackson’s Functionalist, Structuralist, and Interpretive
(including Emancipatory)Systems Approaches, there are also differences. Both, however,
acknowledge Boulding’s Hierarchy of Complexity in that each Approach/Level also reflects aspects of
the Approach/Level below it (i.e “characteristics of lower level systems can be found in higher level
systems”). In this paper this is progressed to also recognise Perspective Levels as “Levels of
Abstraction” as in the work of Rasmussen – see notation [6] below.
[6] Diagram 5 is an adaptation of Rasmussen’s Levels of Abstraction, as shown in Figure 10 in
Rassmusen, Pejtersen,& Schmidt Taxonomy for Cognitive Work Analysis. While there are differences
there are also similarities, and the CWA model extends into Purpose and physical environment.
[7] Federica Russo in Are causal analysis and system analysis compatible approaches refers to Bunge
and his view that systems form Chinese boxes or nested systems (p9&10).
[8] Senge et al in The Fifth Discipline Fieldbook: Strategies and tools for building a learning
organization and Braun in The System Archetypes describe and example them.

[9] Examples of tangible and intangible exchange flows are provided in a Power Point Using value
maps to redesign your org by Brad Smith.
[10] Ackoff in “Why few organizations adopt Systems Thinking” explains acts of Commission and
Omission. With acts of commission, as Ackoff indicates, an organisation can frown on mistakes
where only errors of commission are identified through accounting systems. However acts of
omission are risk management issues that are identified legally in terms of what should have been
done.

Page 33 of 37
Multilevel System Analysis: An introduction to Systems Thinking.

[11] Qureshi in A Review of Accident Modelling Approaches for Complex Socio-Technical Systems
introduces AcciMap where Flow Maps, in effect, across Perspective Levels (Rasmussen Levels of
Abstraction) provide a system analysis. Refer to Figure 5 AcciMap of F111 Seal/Reseal Program.
[12] Reference to “Down the Rabbit Hole” comes from Chapter 1, Alice in Wonderland) by Lewis
Carroll.
[13] In Growing wings on the way: Systems Thinking for messy situations Rosalind Armson identifies
the restrictive effects of “dualism” (p39).
[14] In Growing wings on the way: Systems Thinking for messy situations Rosalind Armson
encourages the practice of open listening and the use of pen questions (p47,48)
[15] The properties of a system are adapted from Growing wings on the way: Systems Thinking for
messy situations by Rosalind Armson. Here she describes fundamental features:
1. Boundary
2. Environment
3. Subsystems (system components)
4. Hierarchical structure
5. Subsystem relationships
6. Purpose
7. Emergence
In this paper the term Environment cover 1 & 2 above; Relationships cover 3 above; and Perspective
Levels cover 4 & 5 above. Purpose is the same as 6 above. And the problem situation is viewed as a
(system) entity that covers 7 above, where this entity has outcomes.
[16] Federica Russo in Are causal analysis and system analysis compatible approaches touches on
“hypothetic-deductivism” and “hypothesis-formulation” (p4). In essence, this is the distinguishing
difference between “Model referenced methodologies” and “Non Model methodologies” in Diagram
18 respectively. As Russo indicates in hypothesis-formulation one “first formulate hypothesis and
then test them” or in this case formulate a system model or methodology to “best fit” the problem
situation, and apply that in a comparative sense against the problem situation, deductively assessing
and concluding what the causal issues are. In comparison in hypothesis-formulation is the reverse,
where, from the problem situation on inductively draws from the situation to develop a hypothesis,
or in this case, a model of the situation or its solution. This is not so much a deductive exercise but
one of inference applying a convergent “trial & error” process as one moves toward a modelled
outcome.
[17] Flood and Jackson in Creative problem solving: Total Systems Intervention explains a
methodology that seeks to select system models and methodologies from within separately
identified System Approaches (different Perspective Levels) using in this case the System of Systems
Methodology (SOSM) framework, and then to combine them (as necessary) to address a problem
situation. An explanation of the SOSM framework is provided by Jackson in Systems Thinking:
Creative Holism for Managers
[18] Mingers & Brocklesby in Multimethodology: Towards a framework for mixing methodologies
discuss the issues around a methodology – multimethodology –that can combine systems thinking
models and methodologies from different paradigms (Perspective Levels). This Multimethodology
looks a personal, social, and material dimension.

Page 34 of 37
Multilevel System Analysis: An introduction to Systems Thinking.
[19] Deepening Systemic Appreciation in Rethinking the Fifth Discipline: Learning within the
unknowable by Robert Flood uses 4 Windows (Perspective Levels) of processes; structure; meaning;
and knowledge-power applied to problem situations.

Page 35 of 37
Multilevel System Analysis: An introduction to Systems Thinking.
References
Ackoff. R.l. Why few organizations adopt Systems Thinking Website:
http://www.gperform.com/ackoff_on_adoption_of__systems.pdf
Armson, R. (2011). Growing wings on the way: Systems Thinking for messy situations. Axminster,
UK: Triarchy Press.
Braun, W. The System Archetypes Website http://wwwu.uniklu.ac.at/gossimit/pap/sd/wb_sysarch.pdf
Carroll, L. Alice in Wonderland http://en.wikipedia.org/wiki/Alice%27s_Adventures_in_Wonderland
Flood, R.L. (1999). Rethinking the Fifth Discipline: Learning within the unknowable. London:
Routledge.
Flood, R.L., & Jackson, M.C. (1991). Creative problem solving: Total Systems Intervention.
Chichester, UK: John Wiley & Sons.
Jackson, M.C. (2000). Systems Approaches to Management. New York: Kluwer Academic/ Plenum
Publishers.
Jackson, M. Fifty years of systems thinking for management Website http://bit.ly/rrLDBp
Jackson, M. Systems Thinking : Creative Holism for Managers Website:
http://orgcomplexitynet.groupsite.com/uploads/files/x/000/02f/e18/Systems_Thinking__Creative_Holism_for_Managers.pdf
The Matrix Website http://en.wikipedia.org/wiki/Red_pill_and_blue_pill
Mingers & Brocklesby Multimethodology: Towards a framework for mixing methodologies Website:
http://www.markd.nl/content/references/1997Mingers.pdf
Rassmusen, Pejtersen, & Schmidt Taxonomy for Cognitive Work Analysis Website
http://www.risoe.dtu.dk/rispubl/reports/ris-m-2871.pdf
Russo, F. Are causal analysis and system analysis compatible approaches Website
http://blogs.kent.ac.uk/federica/files/2009/11/Russo_CausalAnalysis-SystemAnalysis.pdf
Senge, P.M., Roberts, C., Ross, R.B., Smith, B.J., & Kleiner, A. (1994). The Fifth Discipline Fieldbook:
Strategies and tools for building a learning organization. London: Nicholas Brealey Publishing.
Smith, B. Using value maps to redesign your org Website
http://www.wtcbrescia.it/upload/UsingValueMapsToRedesignYourOrg-OpenWave.pdf
Qureshi, Z.H. A Review of Accident Modelling Approaches for Complex Socio-Technical Systems
Website http://crpit.com/confpapers/CRPITV86Qureshi.pdf

Page 36 of 37
Multilevel System Analysis: An introduction to Systems Thinking.
About the author
David Alman lives in Brisbane, Queensland, Australia, and is the business owner of
Proventive Solutions, which offers services in Organisational Health.
Organisational Health is a broad overview term that refers to assessing and improving performance
and well being of both an organisation and its employees, recognising there is a nexus between the
two.

Further explanation through various articles, blogs, slides, on different subjects can be found on
Proventive Solutions at WordPress, along with contact details. Please refer to:
http://proventivesolutions.wordpress.com/2012/07/13/about-proventive-solutions/

This article is part of a body of work on Systems Thinking with a common base around the idea of
looking at, and addressing, situations through different “Perspective Levels”. Other articles in this
body of work include:
Human Activity System (HAS) Mapping at http://www.slideshare.net/davidalman/human-activitysystem-has-mapping and http://en.calameo.com/read/0014509349aed27553fc3
Health & Safety System Approaches at http://www.slideshare.net/davidalman/health-safety-systemapproaches and http://en.calameo.com/read/001450934d63ceedb3266

Page 37 of 37

Multilevel System Analysis - An Introduction to Systems Thinking

  • 1.
    Multilevel System Analysis: Anintroduction to Systems Thinking. David Alman With the myriad of problem situations organisations face and the wide range of options in techniques, methodologies, and models available, how do we select a “best fit” between a problem situation and a means to its solution? The purpose of this paper is to explain Multilevel System Analysis (MSA) as an introduction to Systems Thinking, and a means to provide a match between problem situations and Systems Thinking methodologies and models for their resolution. Proventive Solutions Brisbane Version 6 November 2013
  • 2.
    Multilevel System Analysis:An introduction to Systems Thinking. Contents 1 Why choose Multilevel System Analysis (MSA)? ................................................................................. 3 2. The dual keys to Multilevel System Analysis ...................................................................................... 5 3. Perspective Levels – Single and Multiple Levels ................................................................................ 7 3.1 The Prism of Perspective Levels .................................................................................................... 7 3.2 Characteristics of Perspective Levels. ........................................................................................... 9 3.2.1 Unique and Interacting Perspectives ..................................................................................... 9 3.2.2 Integrated Perspective Levels – Nested ................................................................................. 9 3.2.3 Recursion: “Nested” Perspective Levels within each other ................................................. 10 4. Cause Categories - Finding the Gap. ................................................................................................. 12 4.1 Cause Categories and Failure. ..................................................................................................... 12 4.2 Types of Failure in Cause and Perspective Profiles. .................................................................... 13 4.2.1 Direct Cause Category - Single Perspective Profile .............................................................. 13 4.2.2 Indirect Cause Category - Single Perspective Profile ........................................................... 15 4.2.3 Direct Cause Category - Multiple Perspective Profile .......................................................... 16 4.2.4 Indirect Cause Category - Multiple Perspective Profile ....................................................... 18 4. 3 Cause categories and System Conditions. ................................................................................. 20 5. Multilevel System Analysis (MSA): Putting it all together to understand and improve. ................. 22 5.1 “Down the Rabbit Hole”: What are we looking at? .................................................................... 22 5.2 What does a Multilevel System Analysis involve? ...................................................................... 22 5.3 Steps in carrying out a Multilevel System Analysis ..................................................................... 23 6. Forms System Analysis can take in Systems Thinking ....................................................................... 28 Conclusion ............................................................................................................................................. 29 Attachment 1. Supporting Information on System Models & Methodologies .................................... 30 Notations............................................................................................................................................... 33 References ............................................................................................................................................ 36 Page 2 of 37
  • 3.
    Multilevel System Analysis:An introduction to Systems Thinking. 1 Why choose Multilevel System Analysis (MSA)? In the movie The Matrix, our hero Neo is asked to take one of two pills. Take the blue pill, the story ends and you go back to live and think as you did. Take the red pill – you stay in Wonderland, and you learn how deep the rabbit hole goes. Neo chooses and swallows the red pill. He sees a cracked wall mirror repair itself. Touches the mirror, the mirror liquefies, flowing out over his fingers, hand, arm...... The same, now different [1]. Multilevel System Analysis is like that. Before the red pill we see the surface issues. Solid, tangible, events. The cloths we wear, the means of reading this paper, our interactions with others..... After the red pill we know and see this world, and we also see its connected to other less obvious and intangible things such as the reasons why we wear and read what we do, and a fuller realisation of intentions and consequences of what we are involved in: Recognising the web of interconnections making up what we understand, think, feel, and do. Multilevel System Analysis ”takes as it’s starting point that reality, at any level, is organised into systems, and that in a system every element is interrelated to everything else” and in diagnosing problem situations as systems there can be many sides and multiple levels to consider, so taking different points of view at different levels of perspective is beneficial [2]. In considering a problem situation as a problemed system the Multilevel System Analysis methodology:  Identifies the context and background to the problem situation (Environment);  Identifies the cause factors relevant to the problem situation (Components); Page 3 of 37
  • 4.
    Multilevel System Analysis:An introduction to Systems Thinking.  Identifies how these factors, and their characteristics, are interrelated in a problem situation (Structure) [3]. Because we are interested in the causes in a problem situation, as a system, we use an approach that involves a System Causal Analysis where the application of a Multilevel System Analysis is the equivalent to taking the red pill – a way to identify deeper issues [4]. Key message. Things are not always as they seem. Don’t assume. Consciously explore around a situation to understand what the issues are (e.g. why did they happen?), and how things are connected (e.g. the “because” causes). This can change the way you see, understand, and act. See where the rabbit hole goes. Page 4 of 37
  • 5.
    Multilevel System Analysis:An introduction to Systems Thinking. 2. The dual keys to Multilevel System Analysis A Multilevel System Analysis uses two “Keys” in understanding problem situation issues. These are:  The Perspective Level Key. Where we look at the perspective levels taken about what causes a problem situation. These can involve “Single” or “Multi” levelled perspectives. This Key is explained in more detail in Section 3 Perspective Levels – Single and Multiple Levels.  Cause Category Key. Where the causes involved in a problem situation are categorised. This Key is explained in more detail in Section 4. Cause Categories - Finding the Gap. The combination of Perspective Levels and Cause Categories provides us with a way to analyse and understand a problem situation and how best to approach it systemically. This is exampled in Diagram 1. In Diagram 1 Perspective Levels applied to a problem situation are viewed as either “single” or “multiple”, and the Cause Category recognises that problem situations involve either direct or indirectly interacting cause factors within a problem situation Page 5 of 37
  • 6.
    Multilevel System Analysis:An introduction to Systems Thinking. Single X Y Perspective Level L L L L Multiple L L Direct Indirect Cause Category Diagram 1. The Cause and Perspective Matrix. The Multilevel System Analysis helps us to work out, by using these two keys, how to best approach a problem situation and select the best Systems Thinking methodology or model to assess and address it. Examples of typical problem situations and where they may fall witin the Cause and Perspective Matrix are shown in Diagram 2. X      Y Develop a plan or project. Manage a budget. Improve a process. Provide a service or advice. Fix an IT or IM system.    Assess interaction impacts of role, groups, and meetings. Environment impact assessments. Financial impact assessments. L L L L L L   Implement & review a management control system. Implement “transformational” change.      Manage grievances & complaints. Develop a new product market. Investigate a major accident. Address ethical & moral issues. Address SEE sustainability issues. Diagram 2 The Cause and Perspective Matrix with problem situation examples. Page 6 of 37
  • 7.
    Multilevel System Analysis:An introduction to Systems Thinking. 3. Perspective Levels – Single and Multiple Levels 3.1 The Prism of Perspective Levels Roy G Biv was the way I learned to remember the colours in “white” light (red, orange, yellow, green, blue, indigo, violet). Odd things, prisms. Tipped one way in light and they are clear and colourless. Tipped another way and a rainbow of colours shine through. The same, now different. The idea of a “prism of perspectives” illustrates the point that there are different levels through which we can perceive and understand causes of a problem situation as illustrated in Diagram 3. Diagram 3. Prism of Perspective In Multilevel Systems Analysis this “prism” uses multiple perspective levels, reflected in the problem situation [5]. For example:  A Transactional Perspective level: Covers physical aspects that we can see, touch, and move. This can also include a whole range of behaviours, processes, and activity. There are also non physical – conceptual – levels through which we can also look at the causes of a problem situation, such as:  A Governance Perspective level that covers rules, the way things are organised, co-ordinated, and structured. These rules affect the Transactional Perspective Level in the way things are said, felt, and done. And Page 7 of 37
  • 8.
    Multilevel System Analysis:An introduction to Systems Thinking.  A Referential Perspective level that covers history relating to a problem situation, past experience, the values, assumptions, meaning, information, knowledge and understanding we have. The Referential Perspective level refers to the way we see things, that in turn influences both the “rules” (Governance) we live by, and actions we take (Transactions). This prism of multiple perspectives can also be redescribed as in Diagram 3. Perspective Levels Referential Reference from past experience, knowledge, and beliefs that give “meaning” to what we do Governance A framework of constraints within the system that provides “rules” to manage, control, and coordinate Transactional Technical processes & behavioural exchanges based on governance system constraints Role activities Actions, interactions, decisions, and competencies Diagram 4. Three Perspective Levels There are a number of systems thinking writers and practitioners who use variations on the levels shown in Diagram 4, and just as there are more than three colours, the number of perspective levels that could be considered in looking at a problem situation can increase. This is exampled in Diagram 5 where the three Perspective Levels in Diagram 4 are increased to five [6]. Page 8 of 37
  • 9.
    Multilevel System Analysis:An introduction to Systems Thinking. Focus Perspective Level Purpose Purposive Referential Perspective Level in relation to outcomes Objective, goal, aim, target Values, priorities, intentions, judgement, measures Governance How resources are organised, prioritised, and directed Transactional Processes and behaviours as activities and interactions Environmental Physical configurations and characteristics. Physical Diagram 5. Five Perspective Levels For the purposes of this paper we will stay with the three Perspective Levels. The point of showing more, as in Diagram 5, is that more or less Perspective Levels are involved when considering different problem situations. So in addressing a problem situation a decision on what perspective levels should be included is involved. 3.2 Characteristics of Perspective Levels. 3.2.1 Unique and Interacting Perspectives Each Perspective Level differs from the other, and what is looked at and considered in one perspective level differs from that in another Level. Each Perspective Level can be considered separately, or in combination with other Perspective Levels to best address a problem situation. For example, I could look only at a mistake as an error in procedure (Transactional), or resulting from a problem with the computer system used (Governance), and/or one of attitude to the procedure, the work, and the performance of the computer system (Referential). 3.2.2 Integrated Perspective Levels – Nested Perspective Levels “nest” within each other, reflecting their nature as “Chinese Boxes” [7]. Where, for example, a Referential Perspective Level can influence what happens at the Governance Level, and these can influence and cause what happens at the Transactional Level because they are “nested”. In addressing causes of problem situations at a particular level of perspective, the “root cause” can involve addressing the “root cause” at another Level of Perspective as more “root Page 9 of 37
  • 10.
    Multilevel System Analysis:An introduction to Systems Thinking. causes” are found by opening another “Chinese Box” in a different Perspective Level. Conversely, the resolution of a problem situation may be found by addressing the root cause in another perspective level. This “nested” relationship is illustrated in Diagram 6. Referential Level Governance Level Transactional Level Diagram .6. “Nested’ Perspectives. For example, an accident can occur while working (Transactional Level cause), when the management system designed to protect the health and safety of employees is not maintained or inadequate in some way (Governance Level cause), and is influenced by unsupportive attitudes towards the importance of safety (Referential Level cause). 3.2.3 Recursion: “Nested” Perspective Levels within each other Each “box” within a Chinese “nest” of boxes can also contain all the Perspective Levels within it. Such repeating – recurring – nests of Perspective Levels within each other is referred to as “recursion”. For example, all Perspective Levels can be found:  Within an organisation.  Within work units within an organisation;  Within work areas within work units;  Within the groups we are part of within work areas;  Within the roles we carry out within groups;  Within processes within roles; Page 10 of 37
  • 11.
    Multilevel System Analysis:An introduction to Systems Thinking. This is shown in Diagram 7 where all three Perspective Levels repeat and recur, nested, in this case showing how at both at Organisation level and Role level. The same but different. Recurring Perspective Levels Perspective Level Organisation Role (Job or Group) Perspective Level Referential Senior management/ leader values, culture Knowledge, experience, attitudes Referential Governance Organisation reporting structure, Management control systems Rules, accountability, discretion Governance Transactional Operational processes Practical skills & behaviour Transactional Diagram 7. “Nested” Recurring Perspective Levels - Example Key message: To more fully understand a problem situation, and learn how to best address it, switch and explore Perspective Levels. Page 11 of 37
  • 12.
    Multilevel System Analysis:An introduction to Systems Thinking. 4. Cause Categories - Finding the Gap. 4.1 Cause Categories and Failure. Causes in a problem situation can be linked to “failure” outcomes. That is, causes in a problem situation are sought so they can be addressed because of their unwanted outcomes: “Failures” of one form or another. The term “failure” refers to an outcome that:  Is a non-performance in terms of what is required, expected, or omitted.  Is a loss of something valued.  Is measurable - both in quantitative and qualitative terms;  Affects those that have a stake in the consequence of failure: customers; other parts of an organisation; employees; shareholders; community; natural environment.  May have already happened in which case the causes leading up to and resulting in a failure are analysed after the event is carried so as to understand how to prevent reoccurrence; or  Includes the potential to fail in which case analysis focuses on prevention before a failure occurs.  Can be described in many different ways such as fault, error; omission; loss; miscalculation; oversight; loss of foresight; incident; accident; injury; unacceptable variation; mistake; dispute, breakdown; breach; infection; contagion; unsafe practice; and other similar words. Page 12 of 37
  • 13.
    Multilevel System Analysis:An introduction to Systems Thinking. The context and circumstances of a problem situation shape the words used to describe “failure”. The following section “profiles” examples of outcome failures that can arise in different Cause Categories and Perspective Levels Profiles: Cause and Perspective Proflies (refer to Diagram 1 for a reminder of the matrix involved). 4.2 Types of Failure in Cause and Perspective Profiles. 4.2.1 Direct Cause Category - Single Perspective Profile X Y Failure to Control A failure to control can be exampled though observed deviances at a “Transactional Level”. Where a preset standard is not met or not going to be met and an “error” occurs. These failures relate to the “Direct” cause category where the cause of an error is viewed as the direct result of an observed cause, such as not carrying out a task to a particular standard. This can include “informal” control failures. That is, where organisations have no formal practices and performance standards are inconsistent. In this failure to control example activities and behaviours within management control systems, such as production or service or IT or finance or HR systems, result in a deviation from a prescribed or expected standard of performance for that activity or behaviour. Refer to Diagram 8. Standard Error (failure) as a deviation from a standard of performance Diagram 8. Failure as Deviations. Page 13 of 37
  • 14.
    Multilevel System Analysis:An introduction to Systems Thinking. Unintended Consequences There can be unintended consequences from decisions and actions. Diagram 9 is an example of a repeating loop of “Fixes that Fail” resulting from unintended consequences. The unintended consequences failure examples how an intended “fix” does not address the underlying causes of failure, which remain. Diagram 9 highlights the futility of pursuing current practices and behaviours as they fail to address the underlying problems. There are a number of “classic” repeating Fixes that Fail loops and because they are so common are referred to as “archetypes” [8]. Problem Symptom Fix Unintended Consequences Diagram 9. The Fixes that Fail Archetype The blank template in Diagram 9 can be filled with a range of different examples, an shown in Diagram 10. Customer complaints More frontline services Lower service quality Diagram 10. The Fixes that Fail – Example. This is an example of an Indirect Cause (category) and Single Perspective (“Transactional” Level) as shown in Diagram 1. Page 14 of 37
  • 15.
    Multilevel System Analysis:An introduction to Systems Thinking. 4.2.2 Indirect Cause Category - Single Perspective Profile Expectation – Gap Failure Expectation gaps can arise from transactions between people, and result in unsatisfactory (e.g. low value communication or support) exchanges. In Diagram 11 a network of exchanges are shown at a “Transactional Level” within a work area. These exchanges are of two kinds. There are “tangible” (quantifiably measurable) exchanges, coloured in black, between those involved in the work area, and there are also “intangible” (qualitatively measurable) exchanges, coloured in red, occurring at the same time. Product promotions Marketing Team Service & Sales Support Communication s Invoice charges Communication Invoice charges Advice Support Communication Technical Support Group Finance Invoice charges Diagram 11. Network flow of exchanges In this case, in both tangible and intangible exchanges in the network, one can identify what is valued in their exchanges and decide if there is or is not a failure in value in terms of an expectation gap. For example, where the Technical Support Group fails to deliver value in their exchanges with others that others they work with expect, causing failure through Expectation Gaps. These may be Page 15 of 37
  • 16.
    Multilevel System Analysis:An introduction to Systems Thinking. caused, for example, by shifts in work practices, bottlenecks, or unbalanced exchanges. If Expectation Gap failures are viewed as “unreasonable” by another party, addressing intangible issues can assist in improving constructive exchanges. For such a network reflects more than a single viewpoint, it includes multiple viewpoints of all those involved that should be taken into account. Expectation gap failures occur in carrying out formal role requirements, as well as personal interpersonal experiences of those involved. Such network flow exchanges reflect the working dynamic affecting and influencing role performance and employee well-being. [9]. Referring back to Diagram 1, this is an example of Indirect Cause Category - Single Perspective in problem situations. Please note, however, that depending upon the “intangible” exchanges selected for assessment, Diagram 11 could change to reflect an Indirect Cause - Multi Perspective Profile. Please also note there is a difference between Perspective Level and Viewpoint. For example there can be multiple viewpoints, all focused on one Perspective Level, such as many viewpoints on behaviour within a group (Transactional Perspective Level). 4.2.3 Direct Cause Category - Multiple Perspective Profile L L L Co-ordination and Control Failure Governance Perspective Level failures can relate to a loss (or potential) loss of coordination and control . For example a redesign of a management control system (Governance Perspective Level) when a service or production system cannot adequately cope (Transactional Level failure). The example shown in Diagram 12 shows new issues affecting an organisation and requires environmental sustainability impact issues to be added to its production control system. This Page 16 of 37
  • 17.
    Multilevel System Analysis:An introduction to Systems Thinking. involves the current Management Control System to be changed or result in failure to meet regulatory requirements and rising natural resource costs. Referential Level Perspective Management attitudes towards environmental sustainability impacts Governance Level Perspective Management Control System changes to include environmental management policies & rules Transactional Level Perspective New processes Diagram 12. Redesigned Multi Level Perspective – Direct Cause Category example To address this requires the Management Control System (Governance Perspective Level) to include new beliefs (Referential Perspective Level), and new diagnostics and work practices (Transactional Perspective Level). This, in effect, is a Direct Cause Category issue which recognises the need for Multiple Perspective levels to address the problem situation. See Diagram 1. Page 17 of 37
  • 18.
    Multilevel System Analysis:An introduction to Systems Thinking. 4.2.4 Indirect Cause Category - Multiple Perspective Profile L L L Omission and Commission Failures Referential Perspective Level failures can result from Commissions and Omissions in decisions and actions. Commission is a decision or action that results in a failed outcome. Omission is not deciding or acting resulting in a failed outcome. Both commissions and omissions in decision making can have adverse influences with flow on effects though Governance and Transactional Perspective Levels and to outcomes [10]. Acts of commission and omission affect the way work practice priorities and intentions are carried out, the consequences of which are not recognised until, for example, a significant failure like a major accident occurs. In Diagram 13 the influence of both commission and omissions in values and priorities at the Referential Perspective Level can be followed through Governance Perspective Level and into Transactional Perspective Level with consequential failure outcomes [11]. With Referential Perspective Level failures commission or omission decisions are not obviously “linear” direct cause and effect, but instead rather complex with non linear causes (or “influences”) that can be distant from their effects, as exampled in Diagram 13. Page 18 of 37
  • 19.
    Multilevel System Analysis:An introduction to Systems Thinking. Referential Level Governance Level Transactional Level Outcomes Executive Values Application of management authority Absence of well-being priorities vis Training, H&S systems Emphasis on production, services & marketing systems Centralised process & service control systems in place High overhead & “waste” costs Priority on cost cutting Grievances suppressed High turnover & absence H&S limited to safety risk control High rate of accidents & stress Diagram 13. Referential Perspective Influence on other Perspective Levels and Outcomes This is an example of an Indirect Cause - Multi Perspective Profile in Diagram 1. Page 19 of 37
  • 20.
    Multilevel System Analysis:An introduction to Systems Thinking. 4. 3 Cause categories and System Conditions. The term System Conditions refers to both observable failures and observable potential failures. As symptoms the underlying cause within a problem situation has yet to be identified. A range of observable system conditions –symptoms- are exampled in Table 1. Functional Area Examples System Conditions (Symptoms) Examples Service and product delivery IT and Information management services HR transaction services   Financial; accounting practices Change management issues Accidents and injuries, including stress matters Complaints and grievances Productivity and performance: Role, processes, organisation Social, environmental, and economic (SEE) Sustainability Table 1. System Condition (Symptom) Examples.          Repeated or recurring errors. Unmet Planning and Project commitments. Recurring incidences or failures. Major breakdowns or accidents. Major conflicts and disputes. Ongoing lack of cooperation and conflict. Ongoing unfair treatment claims Lack of improvement or contribution. Drops in productivity and standards Patterns of customer complaint Poor life cycle sustainability measures. In identifying a System Condition failure it may appear obvious from the symptoms which Perspective Level a symptom this relates to. For example:  A loss of productivity, for example, through service failure, accident, complaint, or lack of cooperation (Transactional Level Failures); or  A breakdown in co-ordination, for example, that is the result of the design of Management Control Systems or organisational Hierarchies being unable to address failures (Governance Level Failures); or  A failure in foresight or alignment based on perceptions (Referential Level Failures). While System Condition failures represent symptoms the actual underlying causes to be addressed may not be found through a simple direct root cause and effect analysis, but more often also involving indirect causes. Page 20 of 37
  • 21.
    Multilevel System Analysis:An introduction to Systems Thinking. In addition these causes may also be found at different Perspective Levels. For example improvements in work processes (Transactional Perspective Level) also require changes in attitudes to maintain them (Referential Perspective Level). Page 21 of 37
  • 22.
    Multilevel System Analysis:An introduction to Systems Thinking. 5. Multilevel System Analysis (MSA): Putting it all together to understand and improve. 5.1 “Down the Rabbit Hole”: What are we looking at? Here we look to see how deep the rabbit hole really is, as Alice did in finding Wonderland [12]. In doing so with a Multilevel System Analysis we, metaphorically, go down the rabbit hole to identify what the causes of a problem situation are and how deep we need to go to understand what is involved. We do this by looking at a problem situation as a “system”, so that the situation and its perceived problem can be best understood. 5.2 What does a Multilevel System Analysis involve? A Multilevel System Analysis is the way we gather, interpret, and diagnose information drawn from key elements of a problem situation, as a system. In so doing we are seeking to identify the constraints in the system’s key elements that contribute to the problem situation to determine what changes may be required to sustainably improve it. Constraint types describe the ease or difficulty that may be involved in addressing a problem situation. For example:  Type 1 Constraints involve changes that can be made relatively easily within the existing situation (as a system). For example an acceptable change in behaviour, activity, or rule that Page 22 of 37
  • 23.
    Multilevel System Analysis:An introduction to Systems Thinking. otherwise does not change the system (i.e. situation). “Transactional” Perspective Level change example.  Type 2 Constraints involve changes to the way things are organised and coordinated within the system. For example can cause a significant change in relationships, perspectives, or context about the problem situation. “Governance” Perspective Level change example.  Type 3 Constraints involves a major change in attitude or belief in the way we look at the problem situation. “Referential” Perspective Level change example. 5.3 Steps in carrying out a Multilevel System Analysis Step 1 Check the System Boundary for what to include or exclude: Go beyond “Dualism” In framing what is involved in a problem situation we start to explore the problem situation. Here we are trying to put aside, and not be drawn into, “dualism” where one sees issues as “this or that” and “either/or” [13]. Dualism simplifies issues into “black or white”; “right and wrong”; “true or false” that can lead to superficial, imperfect, inadequate, and wrong conclusions. We want to go beyond and deeper down the rabbit hole, where we use a “both-and” approach to explore a problem situation. We want to understand more than the “surface” issues in a single direct Perspective Level “of This causes That”. To move beyond dualism the kinds of questions we can to ask are [14]:  What are the main issues in the situation?  What else helps us better understand the situation? In this we would want to explore for both detail in terms of what is involved, as well as the context of the problem situation for better understanding. Step 2 What’s causing the problem? A problem situation can be described using the key features that describe a “system”. These System key features, for example, can include [15]: Page 23 of 37
  • 24.
    Multilevel System Analysis:An introduction to Systems Thinking.  The Purpose: Around which a problem situation is assessed and addressed;  Outcomes: The observable symptoms (System Conditions), which are also measurable (quantitatively and qualitatively).  Causal relationships: The interacting and interrelated relationships within the problem situation.  The hierarchical structure within a system. In this case, the system hierarchical structure refers to Perspective Levels.  A boundary: That provides a division between those aspects considered within the problem situation (as a system), and those considered as outside of the problem situation.  The Environment: The context surrounding and affecting the problem situation. Step 3 What Systems Thinking Model or Methodology best fits the problem situation? Based on an understanding of the problem situation check the relationships in the problem situation as to whether we are considering Direct or Indirect Causes, and check the perspective levels to see a single or multiple perspective levels are involved, and work through Diagram 18. Background explanation has been covered in Section 2 The Dual Keys to Multilevel System Analysis, with additional supporting explanation provided in Sections 3 and 4. Decide if the problem situation best reflects either a: Direct Cause Category –Single Perspective Level Profile X Y Direct Cause Category – Multiple Perspective Levels Profile L L L Indirect Cause Category – Single Perspective Level Profile Indirect Cause Category – Multiple Perspective Levels Profile L L L Page 24 of 37
  • 25.
    Multilevel System Analysis:An introduction to Systems Thinking. In addition, complexity and size of the problem situation can also influence the choice of methodology or model. For this reason this grouping has two subsets to select between [16]:  A selection from the “Model referenced methodologies” in Diagram 14, where a reference to an existing system model or methodology is considered to best fit the problem situation. These basically takes a “comparative and deductive” approach, where models and methodologies can be used for comparative guidance. Or.  A selection from the “Non model methodologies” in Diagram 14, where a “trial & error” (learn as you go) approach is used to work toward, as an outcome, a model that represents the problem situation or its resolution. This basically takes an “inferential and convergent” approach where the methodologies assist in working through from a data base; to recognising patterns within the data; to developing a representative model from patterns as an outcome for the problem situation. Page 25 of 37
  • 26.
    Multilevel System Analysis:An introduction to Systems Thinking. Problem situation System Analysis Steps Model referenced methodologies Non model methodologies L L Y Direct Cause/ Single level Example   “Lean” methods Management Control system processes L L L L L X L L Indirect Cause/ Single level Direct Cause/ Multiple Levels Example      Management Control Systems High Performance Technology Vanguard method Strategy Maps Touchpoint Value Mapping Example     SODA System Dynamics Value Network Analysis Indirect Cause/ Multiple Levels Example     Soft System Methodology Viable System Model AcciMaps HAS Mapping Indirect Cause/ Multiple Levels Example   Systemic Action Research Open survey Analysis Diagram 14. Framework linking problem situations to System Thinking methodologies & models It should be noted that some Systems Thinking models and methodologies do not highlight “multiple perspective levels” such as Soft System Methodology (SSM) and the Viable System Model (VSM). Though it could be argued that in their application Perspective Levels are inherent in their design and application. Conversely, if overlooked, this can limit their benefit, such as applying VSM as purely a “structural” efficiency exercise (Single Level Perspective). Page 26 of 37
  • 27.
    Multilevel System Analysis:An introduction to Systems Thinking. In addition System Dynamics modelling is silent on the matter of Perspective Levels though depending on the practitioner and problem situation can be sensitive of them in the analysis. Further details on each System Thinking model and methodology in Diagram 14 are provided in Attachment 1. The tables in Attachment 1 are aligned with the way models and methodologies are represented in Diagram 14. Page 27 of 37
  • 28.
    Multilevel System Analysis:An introduction to Systems Thinking. 6. Forms System Analysis can take in Systems Thinking In this paper a Multilevel System Analysis methodology is explained through a Cause and Perspective Matrix that recognises Cause Category and Perspective Level Profiles, through which problem situations can be “best fit” linked to Systems Thinking methodologies and models. It is presumed, however, that as your experience grows as a Systems Analyst you would develop your own “style” with variations and different emphases. In developing one’s ability as a Systems Thinking System Analyst it can be beneficial to also consider how other System Analysts carry out such exercises. Examples of comparative system analysis methodologies used to select a “best fit” from existing system thinking models and methodologies include: Total System Intervention by Flood & Jackson [17] Multimethodology by Mingers and Brocklesby [18] It is also worth considering the System Analysis approaches where the author has developed their own supporting comprehensive model and methodology, such as: Deepening Systemic Appreciation by Flood, in Rethinking the Fifth Discipline: Learning within the unknowable [19] Page 28 of 37
  • 29.
    Multilevel System Analysis:An introduction to Systems Thinking. Conclusion Multilevel System Analysis assesses a problem situation along the lines of key elements that make up a problem situation, as a system. That is: What is it we are seeking from the analysis of the problem situation (purpose)? What is causing us concerns (outcomes)? What is happening or happened that is failing us (causal relationships)? In what ways can the problem situation be viewed (perspective levels)? What do we need to be careful of – to be cautious – to include to properly resolve the problem situation (boundary)? And what is the context within which we find this problem situation (environment)? Once both the details about the problem situation and its context are understood a Cause and Perspective Matrix can be used select the perspective Level and cause category profile. This Perspective and Cause Profile can be applied through a framework to determine a “best fit” selection between a problem situation and relevant Systems Thinking methodologies and models. Selected system models and methodologies are intended to provide for a fuller assessment of problem situations and their solutions. The Framework linking problem situations to System Thinking Methodologies and models covers a wide range of complexity in problem situations. Their complexity can vary to such an extent that a decision between one of two ways to carry out further assessment is required. Either to:  Select from existing Systems Thinking models and methodologies for comparative reference purposes; or  Undertake a “trial and error” approach where further assessment of a problem situation, through convergence of the issues, eventually forms a model of the problem, or its solution, as an outcome. System Analysis approaches such as Total Systems Intervention and Multimethod are touched on as providing recognised alternatives, and means of comparison. Page 29 of 37
  • 30.
    Multilevel System Analysis:An introduction to Systems Thinking. Attachment 1. Supporting Information on System Models & Methodologies Model Referenced Methodologies (Comparative & Deductive) X Y Model or methodology “Lean” methods Direct Causes -Single Perspective Profile References Womack,J.P., & Jones, D.T. (2003) Lean Thinking: Banish waste and create wealth in your corporation. New York: Free Press George, M.L. (2003) Lean Six Sigma for Service: How to use Lean speed and Six Sigma quality to improve services and transactions. New York: McGraw-Hill Bicheno, J.(2008) The Lean Toolbox for Service systems. Buckingham, England: PICSIE Books Service Blueprinting Shahin, A. Service Blueprinting: An Effective Approach for targeting critical service processes – With a case study in a fourstar international hotel. Website: http://www.proppi.uff.br/turismo/sites/default/files/352-1853-1pb.pdf L L L Direct Causes --Multiple Perspective Profile Model or methodology References Management Control Systems Simons, R. (1995). Levers of control: How managers use innovative control systems to drive strategic renewal. Boston, Massachusetts: Harvard Business School Press. Human Performance Technology (HPT) The Vanguard Method Rummler, G.A., & Brache, A.P. (1995) Improving Performance: How to manage the white space on the organization chart. San Francisco, CA: Jossey-Bass Addison, R., Haig, C., & Kearney, L. (2009). Performance Architecture: The art and science of improving organizations. San Francisco, CA: Pfeiffer. Seddon, J. (2003) Freedom from command & control: A better way to make the work work. Buckingham, England: Vanguard Education.. Page 30 of 37
  • 31.
    Multilevel System Analysis:An introduction to Systems Thinking. Strategy Mapping Touchpoint Value Mapping Kaplan, R.S., & Norton, D.P. (2001). The strategy focused organization: How balanced scorecard companies thrive in the new business environment. Boston, Massachusetts: Harvard Business School Press. Alman, D. Touchpoint Value Mapping: User focused improvement. Website: http://proventivesolutions.wordpress.com/tag/touchpoint-valuemapping/ Indirect Causes - Single Perspective Profile (Please note that all approaches here are capable of including multi perspective levels, but not written with that focus) Model or methodology References SODA Westcombe, M. Problem structuring: The process of SODA modelling. Website: http://www.brahmatwinn.unijena.de/fileadmin/Geoinformatik/projekte/brahmatwinn/Worksh ops/FEEM/Westcombe_SODA.pd System Dynamics (Stock & Flow Model) Meadows, D.H. ((2008). Thinking in systems: A primer. White Rivewr Junction, Vermont: Chelsea Green Publishing. System Dynamics (Archetypes) Senge, P.M., R]oberts, C., Ross, R.B., Smith, B.J., & Kleiner, A. (1994). The Fifth Discipline Fieldbook: Strategies and tools for building a learning organization. London: Nicholas Brealey Publishing. Value Network Analysis (VNA) L L Allee, V. (2003). The future of knowledge: Increasing prosperity through value networks. London: Butterworth-Heinemann. Indirect Causes - Multiple Perspective Profile L Model or methodology Soft System Methodology (SSM) Viable System Model (VSM) Multidimensional Modular Design System References Checkland, P., & Scholes, J. (1999). Soft System Methodology in Action. Chichester, UK: Wiley & Sons. Beer, S. (1995). Diagnosing the System for Organizations. Chichester, UK: Wiley & Sons. Gharajedaghi, J. (2006). Systems Thinking: Managing chaos and complexity: A platform for designing business architecture. (2nd ed) London: Butterworth-Heinemann Page 31 of 37
  • 32.
    Multilevel System Analysis:An introduction to Systems Thinking. AcciMap HAS mapping Hopkins, A. AcciMaps in Use. Website: http://www.efcog.org/wg/ism_pmi/docs/Safety_Culture/Hopkins _ACCIMAPS_in_use.pdf Alman, D. Human Activity System (HAS) Mapping for problem situations. Website: http://en.calameo.com/read/0014509349aed27553fc3 Non Model Methodologies (Convergent & Inferential) L L Indirect Causes - Multiple Perspective Profile L Model or methodology References Scenario Praxis Ison, R., Grant, A., & Bawden, R. Scenario praxis for systemic and adaptive governance: a critical review. Website: http://piarn.org.au/sites/piarn.boab.info/files/Ison%20et%20al%2 0%20Scenario%20praxis%20for%20systemic%20and%20adaptive% 20governance.pdf Systemic Action Research Open survey Analysis Burns, D. (2007). Systemic Action Research: A strategy for whole system change. Bristol, UK: The Policy Press. Alman, D. Open surveys and their analysis. Website: http://proventivesolutions.wordpress.com/2012/08/09/opensurveys-and-their-analysis/ Page 32 of 37
  • 33.
    Multilevel System Analysis:An introduction to Systems Thinking. Notations [1] In The Matrix the red pill offers a gateway to another reality, and the metaphor of “see where the rabbit hole goes” is used, calling up the pill’s analogy with Alice in Wonderland where Alice falls down a rabbit hole into another reality – that of Wonderland. [2] Federica Russo in Are causal analysis and system analysis compatible approaches refers to system analysis as quoted in this paper (p1), and this paper’s subsequent sentence refers to the need to adopt various points of view on different levels (p7). [3] Federica Russo in Are causal analysis and system analysis compatible approaches discusses Bunge who views that a System Analysis of the “science of the whole” involves a methodology covering the identification of the System Components; the Environment; and the Structure (p8). [4] Federica Russo in Are causal analysis and system analysis compatible approaches discusses at length the compatibility of System Analysis and Causal Analysis. This paper takes the view, represented by Loriaux, to, consider causality “within the broader systemic view” (p16). So in this a Multilevel System Analysis is a System Causal Analysis. [5] Michael Jackson in Systems Approaches to Management and subsequent related article Fifty years of systems thinking for management explains a framework where “ways of thinking” (Systems Thinking) is represented by Systems Approaches. And within these Systems Approaches, he explains how various systems thinking models and methodologies are aligned. In this paper those “ways of thinking” are referred to as “Perspective Levels”. While there is similarity between the three Perspective Levels used in this paper, and Jackson’s Functionalist, Structuralist, and Interpretive (including Emancipatory)Systems Approaches, there are also differences. Both, however, acknowledge Boulding’s Hierarchy of Complexity in that each Approach/Level also reflects aspects of the Approach/Level below it (i.e “characteristics of lower level systems can be found in higher level systems”). In this paper this is progressed to also recognise Perspective Levels as “Levels of Abstraction” as in the work of Rasmussen – see notation [6] below. [6] Diagram 5 is an adaptation of Rasmussen’s Levels of Abstraction, as shown in Figure 10 in Rassmusen, Pejtersen,& Schmidt Taxonomy for Cognitive Work Analysis. While there are differences there are also similarities, and the CWA model extends into Purpose and physical environment. [7] Federica Russo in Are causal analysis and system analysis compatible approaches refers to Bunge and his view that systems form Chinese boxes or nested systems (p9&10). [8] Senge et al in The Fifth Discipline Fieldbook: Strategies and tools for building a learning organization and Braun in The System Archetypes describe and example them. [9] Examples of tangible and intangible exchange flows are provided in a Power Point Using value maps to redesign your org by Brad Smith. [10] Ackoff in “Why few organizations adopt Systems Thinking” explains acts of Commission and Omission. With acts of commission, as Ackoff indicates, an organisation can frown on mistakes where only errors of commission are identified through accounting systems. However acts of omission are risk management issues that are identified legally in terms of what should have been done. Page 33 of 37
  • 34.
    Multilevel System Analysis:An introduction to Systems Thinking. [11] Qureshi in A Review of Accident Modelling Approaches for Complex Socio-Technical Systems introduces AcciMap where Flow Maps, in effect, across Perspective Levels (Rasmussen Levels of Abstraction) provide a system analysis. Refer to Figure 5 AcciMap of F111 Seal/Reseal Program. [12] Reference to “Down the Rabbit Hole” comes from Chapter 1, Alice in Wonderland) by Lewis Carroll. [13] In Growing wings on the way: Systems Thinking for messy situations Rosalind Armson identifies the restrictive effects of “dualism” (p39). [14] In Growing wings on the way: Systems Thinking for messy situations Rosalind Armson encourages the practice of open listening and the use of pen questions (p47,48) [15] The properties of a system are adapted from Growing wings on the way: Systems Thinking for messy situations by Rosalind Armson. Here she describes fundamental features: 1. Boundary 2. Environment 3. Subsystems (system components) 4. Hierarchical structure 5. Subsystem relationships 6. Purpose 7. Emergence In this paper the term Environment cover 1 & 2 above; Relationships cover 3 above; and Perspective Levels cover 4 & 5 above. Purpose is the same as 6 above. And the problem situation is viewed as a (system) entity that covers 7 above, where this entity has outcomes. [16] Federica Russo in Are causal analysis and system analysis compatible approaches touches on “hypothetic-deductivism” and “hypothesis-formulation” (p4). In essence, this is the distinguishing difference between “Model referenced methodologies” and “Non Model methodologies” in Diagram 18 respectively. As Russo indicates in hypothesis-formulation one “first formulate hypothesis and then test them” or in this case formulate a system model or methodology to “best fit” the problem situation, and apply that in a comparative sense against the problem situation, deductively assessing and concluding what the causal issues are. In comparison in hypothesis-formulation is the reverse, where, from the problem situation on inductively draws from the situation to develop a hypothesis, or in this case, a model of the situation or its solution. This is not so much a deductive exercise but one of inference applying a convergent “trial & error” process as one moves toward a modelled outcome. [17] Flood and Jackson in Creative problem solving: Total Systems Intervention explains a methodology that seeks to select system models and methodologies from within separately identified System Approaches (different Perspective Levels) using in this case the System of Systems Methodology (SOSM) framework, and then to combine them (as necessary) to address a problem situation. An explanation of the SOSM framework is provided by Jackson in Systems Thinking: Creative Holism for Managers [18] Mingers & Brocklesby in Multimethodology: Towards a framework for mixing methodologies discuss the issues around a methodology – multimethodology –that can combine systems thinking models and methodologies from different paradigms (Perspective Levels). This Multimethodology looks a personal, social, and material dimension. Page 34 of 37
  • 35.
    Multilevel System Analysis:An introduction to Systems Thinking. [19] Deepening Systemic Appreciation in Rethinking the Fifth Discipline: Learning within the unknowable by Robert Flood uses 4 Windows (Perspective Levels) of processes; structure; meaning; and knowledge-power applied to problem situations. Page 35 of 37
  • 36.
    Multilevel System Analysis:An introduction to Systems Thinking. References Ackoff. R.l. Why few organizations adopt Systems Thinking Website: http://www.gperform.com/ackoff_on_adoption_of__systems.pdf Armson, R. (2011). Growing wings on the way: Systems Thinking for messy situations. Axminster, UK: Triarchy Press. Braun, W. The System Archetypes Website http://wwwu.uniklu.ac.at/gossimit/pap/sd/wb_sysarch.pdf Carroll, L. Alice in Wonderland http://en.wikipedia.org/wiki/Alice%27s_Adventures_in_Wonderland Flood, R.L. (1999). Rethinking the Fifth Discipline: Learning within the unknowable. London: Routledge. Flood, R.L., & Jackson, M.C. (1991). Creative problem solving: Total Systems Intervention. Chichester, UK: John Wiley & Sons. Jackson, M.C. (2000). Systems Approaches to Management. New York: Kluwer Academic/ Plenum Publishers. Jackson, M. Fifty years of systems thinking for management Website http://bit.ly/rrLDBp Jackson, M. Systems Thinking : Creative Holism for Managers Website: http://orgcomplexitynet.groupsite.com/uploads/files/x/000/02f/e18/Systems_Thinking__Creative_Holism_for_Managers.pdf The Matrix Website http://en.wikipedia.org/wiki/Red_pill_and_blue_pill Mingers & Brocklesby Multimethodology: Towards a framework for mixing methodologies Website: http://www.markd.nl/content/references/1997Mingers.pdf Rassmusen, Pejtersen, & Schmidt Taxonomy for Cognitive Work Analysis Website http://www.risoe.dtu.dk/rispubl/reports/ris-m-2871.pdf Russo, F. Are causal analysis and system analysis compatible approaches Website http://blogs.kent.ac.uk/federica/files/2009/11/Russo_CausalAnalysis-SystemAnalysis.pdf Senge, P.M., Roberts, C., Ross, R.B., Smith, B.J., & Kleiner, A. (1994). The Fifth Discipline Fieldbook: Strategies and tools for building a learning organization. London: Nicholas Brealey Publishing. Smith, B. Using value maps to redesign your org Website http://www.wtcbrescia.it/upload/UsingValueMapsToRedesignYourOrg-OpenWave.pdf Qureshi, Z.H. A Review of Accident Modelling Approaches for Complex Socio-Technical Systems Website http://crpit.com/confpapers/CRPITV86Qureshi.pdf Page 36 of 37
  • 37.
    Multilevel System Analysis:An introduction to Systems Thinking. About the author David Alman lives in Brisbane, Queensland, Australia, and is the business owner of Proventive Solutions, which offers services in Organisational Health. Organisational Health is a broad overview term that refers to assessing and improving performance and well being of both an organisation and its employees, recognising there is a nexus between the two. Further explanation through various articles, blogs, slides, on different subjects can be found on Proventive Solutions at WordPress, along with contact details. Please refer to: http://proventivesolutions.wordpress.com/2012/07/13/about-proventive-solutions/ This article is part of a body of work on Systems Thinking with a common base around the idea of looking at, and addressing, situations through different “Perspective Levels”. Other articles in this body of work include: Human Activity System (HAS) Mapping at http://www.slideshare.net/davidalman/human-activitysystem-has-mapping and http://en.calameo.com/read/0014509349aed27553fc3 Health & Safety System Approaches at http://www.slideshare.net/davidalman/health-safety-systemapproaches and http://en.calameo.com/read/001450934d63ceedb3266 Page 37 of 37