METABOLIC PATHWAYS IN
PLANTS
Metabolic Pathway
• A metabolic pathway is a series of chemical
reactions in a cell that build and breakdown
molecules for cellular processes.
• Vital for the production of both primary and
secondary metabolites.
• Occurs in plants, animals and microorganisms.
• Metabolic processes: All chemical reactions that
occur in the living bodies.
• Metabolic pathways can be classified as
1. Anabolism: Energy utilising
2. Catabolism: Energy generating
Anabolism Vs. Catabolism
Glossary of enzyme names
 CARBOXYLASE- Catalyses the addition of carbon dioxide to a
molecule, uses biotin as a coenzyme.
 TRANSFERASE- Catalyses the transfer of a group from one molecule
to another.
 TRANSAMINASE- Transfer amino groups. Uses pyridoxal phosphate
as a coenzyme.
 KINASE- Catalyses phosphorylation of some metabolite, usually ATP
as a donor.
 PHOSPHATASE- Catalyses hydrolic removal of a phosphate group,
also called dephosphorylation.
 PHOSPHORYLASE- Catalyzes the phosphorylic cleavage of a bond.
 HYDROLASE- Catalyzes the hydrolic cleavage of some bond.
 DEHYDOGENASE- Catalyses oxidation reduction reactions by
transfer of hydrogens.
 ACYLTRANSFERASE- transfers acyl groups. Uses coenzyme A as a
enzyme.
Over all view of Metabolic pathway
Biosynthetic Pathway of Secondary
Metabolites
• It involves 3 BASIC MECHANISMS:
1. Shikimic acid Pathway
2. Acetate-mevalonate pathway
3. Acetate malonate pathway
1. Shikimic acid Pathway
• Biosynthesis pathway provides precursors for aromatic
molecules in bacteria, fungi, apicomplexan and plants,
but not in animals including human beings.
• Commonly known as its anionic form shikimate, is a
cyclohexene, a cyclitol and a cyclohexanecarboxylic
acid.
• Its name comes from the Japanese flower shikimi-the
Japanese star anise, (Illicium anisatum), from which it
was first isolated in 1885 by Johan Fredrik Eykman.
• The elucidation of its structure was made nearly 50 years
later.
• Shikimic acid is also the glycoside part of some
hydrolysable tannins.
Shikimic acid structure
• IUPAC name: 3,4,5-trihydroxycyclohex-1-ene-1-carboxylic acid.
• Chemical formula: C7H10O5
• Molecular weight: 174.15 g/mol
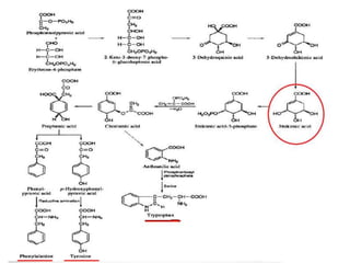
Pathway
• The Shikimic acid pathway is a key intermediate from
carbohydrate for the biosynthesis of C6-C3 units (phenyl
propane derivative).
• The Shikimic acid pathway converts simple carbohydrate
precursors derived from glycolysis and the pentose phosphate
pathway to the aromatic amino acids.
• The shikimate pathway is a 7 step metabolic route used by
bacteria, fungi, Algae, parasites, and plants for the biosynthesis
of aromatic amino acids (phenylalanine, tyrosine, and
tryptophan).
• This pathway is not found in animals; therefore, phenylalanine
and tryptophan represent essential amino acids that must be
obtained
• Animals can synthesize tyrosine from phenylalanine, and
therefore is not an essential amino acid except for individuals
unable to hydroxylate phenylalanine to tyrosine).
Enzymes involved in the Pathway
• The seven enzymes involved in the shikimate pathway
are:
• Step-1 3-Deoxy-D-arabinoheptulosonate- 7-phosphate
synthase(DAHP synthase)
• Step-2: 3-Dehydroquinate synthase(3-DHQ
synthase)
• Step-3: 3-Dehydroquinate dehydratase (DHQ
dehydratase
• Step-4: Shikimate dehydrogenase (SDH)
• Step-5: Shikimate kinase enzyme (SKE)
• Step-6: 5-5-Enolpyruvylshikimate 3-phosphate synthase
(EPSP synthase)
• Step-7: Chorismate synthase
Explanation of each step
• Phosphoenol pyruvate and erythrose-
4-phosphate react to form 2-keto-3-
deoxy-7-phosphoglucoheptonic acid,
in a reaction catalyzed by the enzyme
DAHP synthase.
• 2-keto3-deoxy-7-
phosphoglucoheptonic acid is then
transformed to 3-dehydroquinate
(DHQ), in a reaction catalyzed by
DHQ synthase.
• Although this reaction requires
nicotinamide adenine dinucleotide
(NAD) as a cofactor, the enzymic
mechanism regenerates it, resulting in
the net use of no. NAD.
• DHQ is dehydrated to 3-
dehydroshikimic acid by the enzyme 3-
dehydroquinate dehydratase, which is
reduced to shikimic acid by the
enzyme shikimate dehydrogenase,
which uses nicotinamide adenine
dinucleotide phosphate (NADPH) as a
cofactor.
• The next enzyme involved is shikimate
kinase, an enzyme that catalyzes the
ATPdependent phosphorylation of
shikimate to form shikimate 3-phosphate.
Shikimate 3-phosphate is then coupled
with phosphoenol pyruvate to give 5-
enolpyruvylshikimate-3-phosphate via the
enzyme 5-enolpyruvylshikimate-3-
phosphate (EPSP) synthase.
• Then 5-enolpyruvylshikimate-3-phosphate
is transformed into chorismate by a
chorismate synthase.
• Prephenic acid is then synthesized by a
Claisen rearrangement of chorismate by
Chorismate mutase.
• Prephenate is oxidatively decarboxylated
with retention of the hydroxyl group by
Prephenate dehydrogenase to give
phydroxyphenylpyruvate, which is
transaminated using glutamate as the
nitrogen source to give tyrosine and α-
ketoglutarate.
Steps with details
Role of shikkimic acid pathway
• Starting point in the Biosynthesis of some phenolic
compounds.
• Phenyalanine and tyrosine are the precursors
used in the biosynthesis of phenylpropanoids. The
phenylpropanoids are then used to produce the
flavonoids, coumarins, tannins and lignins.
• Gallic acid synthesis.
• Shikkimic acid is a precursor for indole, indole
derivatives and aromatic amino acid tryptophan and
tryptophan derivatives such as psychedelic
compound trimethyltryptamine.
• Many alkaloid and other aromatic metabolites.
What happened After the Shikimic acid
pathway
Important links
• https://www.sciencedirect.com/topics/biochemistry-
genetics-and-molecular-biology/shikimic-acid-
pathway
• https://www.slideshare.net/BipulDeka/shikimik-acid-
pathway
• https://www.elsevier.com/books/the-shikimate-
pathway/haslam/978-0-408-70569-1
• https://link.springer.com/chapter/10.1007/978-1-
4615-4913-0_7
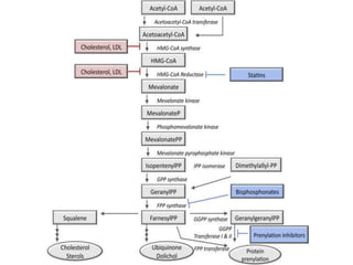
2. Acetate-Mevalonate Pathway
• Also called HMG-CoA (β-Hydroxy β-methylglutaryl-CoA) reductase pathway
and Isoprenoid Pathway
• The pathway produces two five carbon building blocks called Isopentenyl
pyrophosphate(IPP) and Dimethylallyl pyrophosphate(DMAPP)-used to make
Isoprenoids, a diverse class of more than 30,000 biomolecules such as
cholesterol, heme, vitamin A & K, Co-enzymes Q10 and steroids hormones.
• The pathway begins with Acetyl-CoA
• One of the intermediates in this pathway is mevalonic acid. The reactions take place
in the cytosol. The pathway was discovered in the 1950s.
• Occurs in eukaryotes, archaea, higher plants-plastids and some bacteria-
Escherichia coli and pathogens such as Mycobacterium tuberculosis.
• Numerous compounds classed as terpenoids or steroids are biosynthesised by the
acetate-mevalonate pathway.
• The terms terpenoid and isoprenoid are interchangeable, isoprenoid referring to the
five-carbon isoprene unit from which all terpenoids are theoretically derived.
• This isoprene rule, which states that all terpenoids are multiples of the isoprene unit
(C1O, C15, C20, etc.)-Isoprene unit-2 Methyl 1,3-butadiene-, is not strictly
obeyed by natural products, although most compounds classed as terpenoids can be
seen to be derived from such units.
• Terpenes: The Isoprene Rule: Isoprenoids- C10 (terpenes), C15 (sesquiterpenes)
and C20 (diterpenes) plant; essential oils.
Structure of Isoprene Unit-2 Methyl 1,3-butadiene, Acetyl
Co-A and two five carbon building blocks called Isopentenyl
pyrophosphate(IPP) and Dimethylallyl
pyrophosphate(DMAPP)
Ruzicka isoprene rule: terpenoids are derived from
“isoprene units” (C5)
• The biogenetic isoprene rule or the C5 rule was described in 1953, by
Leopold Ruzicka who explained that terpinoids can be visualized as the
result of linking isoprene units "head to tail" to form chains, which can be
arranged to form rings.
Head & Tail joining rules
Terpenes and terpenoids in short
• Terpenes and terpenoids are the primary constituents of
the essential oils of many types of plants and flowers.
• large and diverse class of organic compounds
• Produced by a variety of plants, particularly conifers, and by
some insects.
• Have a strong odor
• Protect the plants that produce them by deterring herbivores and
by attracting predators and parasites of herbivores.
• Terpenes are hydrocarbons/Terpenoids are modified terpenes
with functional groups and oxidized methyl group moved or
removed at various positions.
• Vitamin A is a terpenoid.
• Essential oils
• Steroids, for example, are derivatives of the triterpene squalene.
Types of mevalonate pathway
1. Upper mevalonate pathway:
 The mevalonate pathway of eukaryotes, archaea,
and bacteria all begin the same way.
 The sole carbon feed stock of the pathway is acetyl-
CoA.
 The first step condenses two acetyl-CoA molecules
to yield acetoacetyl-CoA. This is followed by a
second condensation to form HMG-CoA (3-
hydroxy-3- methyl-glutaryl-CoA).
 Reduction of HMG-CoA yields (R)-Mevalonate
 These first 3 enzymatic steps are called the upper
mevalonate pathway
2. Lower mevalonate pathway:
The lower mevalonate pathway which converts
(R)-mevalonate into IPP and DMAPP has 3
variants.
In eukaryotes, mevalonate is phosphorylated
twice in the 5-OH position,
then decarboxylated to yield IPP.
In some archaea such as Haloferax volcanii,
mevalonate is phosphorylated once in the 5-
OH position, decarboxylated to yield
isopentenyl phosphate (IP), and finally
phosphorylated again to yield IPP (Archaeal
Mevalonate Pathway I).
Pathway Reactions
Pathway Reactions
Significances of Mevalonic acid pathway
• Used to make Isoprenoids, a diverse class of more
than 30,000 biomolecules such as cholesterol, heme,
vitamin A & K,Co-enzymes Q10 and steroids
hormones-male and female sex hormones,
Cholesterol, Carotenoids .
• Terpenes and terpenoids are the primary constituents
of the essential oils of many types of plants and flowers.
• Protect the plants that produce them by deterring
herbivores and by attracting predators and parasites of
herbivores.
• Numerous compounds classed as terpenoids or steroids
are biosynthesised by the acetate-mevalonate pathway.
• For the production of essential oils
Important links
• https://www.sciencedirect.com/topics/biochemistry-genetics-
and-molecular-biology/mevalonate-pathway
• Azami Y, Hattori A, Nishimura H, Kawaide H, YoshimuraT,
Hemmi H (2014) (R)-mevalonate-3-phosphate is an
intermediate of the mevalonate pathway in Thermoplasma
acidophilum. J Biol Chem 289:15957–15967
• Banerjee A, Sharkey TD. (2014) Methylerythritol 4-phosphate (MEP)
pathway metabolic regulation. Nat Prod Rep 31:10431055
• https://www.slideshare.net/rohillarajat/mevalonate-pathway-
74343294
• Ruzcika, Leopold (1953). "The isoprene rule and the
Biogenesis of terpenic compounds". Cellular and Molecular
Life Sciences. 9 (10): 357-367. doi:10.1007/BF02167631.
Amino acid pathway
• Assignment
List out the essential and non-essential amino
acids
Biosynthesis of the following amino acids
Glutamate
Histidine
Serine
Aspartate

Metabolic pathways in plants

  • 1.
  • 2.
    Metabolic Pathway • Ametabolic pathway is a series of chemical reactions in a cell that build and breakdown molecules for cellular processes. • Vital for the production of both primary and secondary metabolites. • Occurs in plants, animals and microorganisms. • Metabolic processes: All chemical reactions that occur in the living bodies. • Metabolic pathways can be classified as 1. Anabolism: Energy utilising 2. Catabolism: Energy generating
  • 3.
  • 6.
    Glossary of enzymenames  CARBOXYLASE- Catalyses the addition of carbon dioxide to a molecule, uses biotin as a coenzyme.  TRANSFERASE- Catalyses the transfer of a group from one molecule to another.  TRANSAMINASE- Transfer amino groups. Uses pyridoxal phosphate as a coenzyme.  KINASE- Catalyses phosphorylation of some metabolite, usually ATP as a donor.  PHOSPHATASE- Catalyses hydrolic removal of a phosphate group, also called dephosphorylation.  PHOSPHORYLASE- Catalyzes the phosphorylic cleavage of a bond.  HYDROLASE- Catalyzes the hydrolic cleavage of some bond.  DEHYDOGENASE- Catalyses oxidation reduction reactions by transfer of hydrogens.  ACYLTRANSFERASE- transfers acyl groups. Uses coenzyme A as a enzyme.
  • 7.
    Over all viewof Metabolic pathway
  • 8.
    Biosynthetic Pathway ofSecondary Metabolites • It involves 3 BASIC MECHANISMS: 1. Shikimic acid Pathway 2. Acetate-mevalonate pathway 3. Acetate malonate pathway
  • 9.
    1. Shikimic acidPathway • Biosynthesis pathway provides precursors for aromatic molecules in bacteria, fungi, apicomplexan and plants, but not in animals including human beings. • Commonly known as its anionic form shikimate, is a cyclohexene, a cyclitol and a cyclohexanecarboxylic acid. • Its name comes from the Japanese flower shikimi-the Japanese star anise, (Illicium anisatum), from which it was first isolated in 1885 by Johan Fredrik Eykman. • The elucidation of its structure was made nearly 50 years later. • Shikimic acid is also the glycoside part of some hydrolysable tannins.
  • 10.
    Shikimic acid structure •IUPAC name: 3,4,5-trihydroxycyclohex-1-ene-1-carboxylic acid. • Chemical formula: C7H10O5 • Molecular weight: 174.15 g/mol
  • 11.
    Pathway • The Shikimicacid pathway is a key intermediate from carbohydrate for the biosynthesis of C6-C3 units (phenyl propane derivative). • The Shikimic acid pathway converts simple carbohydrate precursors derived from glycolysis and the pentose phosphate pathway to the aromatic amino acids. • The shikimate pathway is a 7 step metabolic route used by bacteria, fungi, Algae, parasites, and plants for the biosynthesis of aromatic amino acids (phenylalanine, tyrosine, and tryptophan). • This pathway is not found in animals; therefore, phenylalanine and tryptophan represent essential amino acids that must be obtained • Animals can synthesize tyrosine from phenylalanine, and therefore is not an essential amino acid except for individuals unable to hydroxylate phenylalanine to tyrosine).
  • 12.
    Enzymes involved inthe Pathway • The seven enzymes involved in the shikimate pathway are: • Step-1 3-Deoxy-D-arabinoheptulosonate- 7-phosphate synthase(DAHP synthase) • Step-2: 3-Dehydroquinate synthase(3-DHQ synthase) • Step-3: 3-Dehydroquinate dehydratase (DHQ dehydratase • Step-4: Shikimate dehydrogenase (SDH) • Step-5: Shikimate kinase enzyme (SKE) • Step-6: 5-5-Enolpyruvylshikimate 3-phosphate synthase (EPSP synthase) • Step-7: Chorismate synthase
  • 14.
    Explanation of eachstep • Phosphoenol pyruvate and erythrose- 4-phosphate react to form 2-keto-3- deoxy-7-phosphoglucoheptonic acid, in a reaction catalyzed by the enzyme DAHP synthase. • 2-keto3-deoxy-7- phosphoglucoheptonic acid is then transformed to 3-dehydroquinate (DHQ), in a reaction catalyzed by DHQ synthase. • Although this reaction requires nicotinamide adenine dinucleotide (NAD) as a cofactor, the enzymic mechanism regenerates it, resulting in the net use of no. NAD. • DHQ is dehydrated to 3- dehydroshikimic acid by the enzyme 3- dehydroquinate dehydratase, which is reduced to shikimic acid by the enzyme shikimate dehydrogenase, which uses nicotinamide adenine dinucleotide phosphate (NADPH) as a cofactor.
  • 15.
    • The nextenzyme involved is shikimate kinase, an enzyme that catalyzes the ATPdependent phosphorylation of shikimate to form shikimate 3-phosphate. Shikimate 3-phosphate is then coupled with phosphoenol pyruvate to give 5- enolpyruvylshikimate-3-phosphate via the enzyme 5-enolpyruvylshikimate-3- phosphate (EPSP) synthase. • Then 5-enolpyruvylshikimate-3-phosphate is transformed into chorismate by a chorismate synthase. • Prephenic acid is then synthesized by a Claisen rearrangement of chorismate by Chorismate mutase. • Prephenate is oxidatively decarboxylated with retention of the hydroxyl group by Prephenate dehydrogenase to give phydroxyphenylpyruvate, which is transaminated using glutamate as the nitrogen source to give tyrosine and α- ketoglutarate.
  • 16.
  • 17.
    Role of shikkimicacid pathway • Starting point in the Biosynthesis of some phenolic compounds. • Phenyalanine and tyrosine are the precursors used in the biosynthesis of phenylpropanoids. The phenylpropanoids are then used to produce the flavonoids, coumarins, tannins and lignins. • Gallic acid synthesis. • Shikkimic acid is a precursor for indole, indole derivatives and aromatic amino acid tryptophan and tryptophan derivatives such as psychedelic compound trimethyltryptamine. • Many alkaloid and other aromatic metabolites.
  • 18.
    What happened Afterthe Shikimic acid pathway
  • 19.
    Important links • https://www.sciencedirect.com/topics/biochemistry- genetics-and-molecular-biology/shikimic-acid- pathway •https://www.slideshare.net/BipulDeka/shikimik-acid- pathway • https://www.elsevier.com/books/the-shikimate- pathway/haslam/978-0-408-70569-1 • https://link.springer.com/chapter/10.1007/978-1- 4615-4913-0_7
  • 20.
    2. Acetate-Mevalonate Pathway •Also called HMG-CoA (β-Hydroxy β-methylglutaryl-CoA) reductase pathway and Isoprenoid Pathway • The pathway produces two five carbon building blocks called Isopentenyl pyrophosphate(IPP) and Dimethylallyl pyrophosphate(DMAPP)-used to make Isoprenoids, a diverse class of more than 30,000 biomolecules such as cholesterol, heme, vitamin A & K, Co-enzymes Q10 and steroids hormones. • The pathway begins with Acetyl-CoA • One of the intermediates in this pathway is mevalonic acid. The reactions take place in the cytosol. The pathway was discovered in the 1950s. • Occurs in eukaryotes, archaea, higher plants-plastids and some bacteria- Escherichia coli and pathogens such as Mycobacterium tuberculosis. • Numerous compounds classed as terpenoids or steroids are biosynthesised by the acetate-mevalonate pathway. • The terms terpenoid and isoprenoid are interchangeable, isoprenoid referring to the five-carbon isoprene unit from which all terpenoids are theoretically derived. • This isoprene rule, which states that all terpenoids are multiples of the isoprene unit (C1O, C15, C20, etc.)-Isoprene unit-2 Methyl 1,3-butadiene-, is not strictly obeyed by natural products, although most compounds classed as terpenoids can be seen to be derived from such units. • Terpenes: The Isoprene Rule: Isoprenoids- C10 (terpenes), C15 (sesquiterpenes) and C20 (diterpenes) plant; essential oils.
  • 21.
    Structure of IsopreneUnit-2 Methyl 1,3-butadiene, Acetyl Co-A and two five carbon building blocks called Isopentenyl pyrophosphate(IPP) and Dimethylallyl pyrophosphate(DMAPP)
  • 22.
    Ruzicka isoprene rule:terpenoids are derived from “isoprene units” (C5) • The biogenetic isoprene rule or the C5 rule was described in 1953, by Leopold Ruzicka who explained that terpinoids can be visualized as the result of linking isoprene units "head to tail" to form chains, which can be arranged to form rings.
  • 23.
    Head & Tailjoining rules
  • 24.
    Terpenes and terpenoidsin short • Terpenes and terpenoids are the primary constituents of the essential oils of many types of plants and flowers. • large and diverse class of organic compounds • Produced by a variety of plants, particularly conifers, and by some insects. • Have a strong odor • Protect the plants that produce them by deterring herbivores and by attracting predators and parasites of herbivores. • Terpenes are hydrocarbons/Terpenoids are modified terpenes with functional groups and oxidized methyl group moved or removed at various positions. • Vitamin A is a terpenoid. • Essential oils • Steroids, for example, are derivatives of the triterpene squalene.
  • 25.
    Types of mevalonatepathway 1. Upper mevalonate pathway:  The mevalonate pathway of eukaryotes, archaea, and bacteria all begin the same way.  The sole carbon feed stock of the pathway is acetyl- CoA.  The first step condenses two acetyl-CoA molecules to yield acetoacetyl-CoA. This is followed by a second condensation to form HMG-CoA (3- hydroxy-3- methyl-glutaryl-CoA).  Reduction of HMG-CoA yields (R)-Mevalonate  These first 3 enzymatic steps are called the upper mevalonate pathway
  • 26.
    2. Lower mevalonatepathway: The lower mevalonate pathway which converts (R)-mevalonate into IPP and DMAPP has 3 variants. In eukaryotes, mevalonate is phosphorylated twice in the 5-OH position, then decarboxylated to yield IPP. In some archaea such as Haloferax volcanii, mevalonate is phosphorylated once in the 5- OH position, decarboxylated to yield isopentenyl phosphate (IP), and finally phosphorylated again to yield IPP (Archaeal Mevalonate Pathway I).
  • 27.
  • 28.
  • 31.
    Significances of Mevalonicacid pathway • Used to make Isoprenoids, a diverse class of more than 30,000 biomolecules such as cholesterol, heme, vitamin A & K,Co-enzymes Q10 and steroids hormones-male and female sex hormones, Cholesterol, Carotenoids . • Terpenes and terpenoids are the primary constituents of the essential oils of many types of plants and flowers. • Protect the plants that produce them by deterring herbivores and by attracting predators and parasites of herbivores. • Numerous compounds classed as terpenoids or steroids are biosynthesised by the acetate-mevalonate pathway. • For the production of essential oils
  • 33.
    Important links • https://www.sciencedirect.com/topics/biochemistry-genetics- and-molecular-biology/mevalonate-pathway •Azami Y, Hattori A, Nishimura H, Kawaide H, YoshimuraT, Hemmi H (2014) (R)-mevalonate-3-phosphate is an intermediate of the mevalonate pathway in Thermoplasma acidophilum. J Biol Chem 289:15957–15967 • Banerjee A, Sharkey TD. (2014) Methylerythritol 4-phosphate (MEP) pathway metabolic regulation. Nat Prod Rep 31:10431055 • https://www.slideshare.net/rohillarajat/mevalonate-pathway- 74343294 • Ruzcika, Leopold (1953). "The isoprene rule and the Biogenesis of terpenic compounds". Cellular and Molecular Life Sciences. 9 (10): 357-367. doi:10.1007/BF02167631.
  • 34.
    Amino acid pathway •Assignment List out the essential and non-essential amino acids Biosynthesis of the following amino acids Glutamate Histidine Serine Aspartate