Menorrhagia (heavy menstrual
         bleeding)


          DAHVINIA B.DEVAN
DEFINITION
TERMS         DEFINITION
Menorrhagia   a complaint of heavy cyclical menstrual blood loss over several
              consecutive menstrual cycles in a woman of reproductive years, or
              more objectively, a total menstrual blood loss of more than 80 ml
              per menstruation. (MOH,2004)

              Clinically, menorrhagia is defined as total blood loss exceeding 80 ml
              per cycle or menses lasting longer than 7 days

              Menorrhagia is excessive menstrual blood loss over several
              consecutive cycles which interferes with the woman's physical,
              emotional, social, and material quality of life. (Nice 2007)
OTHER IMPORTANT DEFINITION…
TERMS                 DEFINITION

metrorrhagia          Menstrual flow at irregular intervals

Menometrorrhagia      irregular and excessive flow
Polymenorrhoea        bleeding at intervals of less than 21 days

Postcoital bleeding   is non-menstrual bleeding that occurs
                      immediately after sexual intercourse
Classification




            Primary                         Secondary



   Idiopathic / DUB                        -Uterine and ovarian
                                            pathologies

                                           -Systemic diseases

ovulatory             Non-ovulatory        -Iatrogenic causes
PRIMARY
Anovulatory                   Unopposed
                                         90%                         estrogen        Mx:
          DUB                                                                        1. Medical
                                                                Associated with
                                            Ovulatory           increased
                                              10%               prostaglandin        2. Surgical
                                                                release              -hysterectomy
•heavy or irregular menstrual
bleeding that is not caused by                                  (hemostatic          -endometrial
an underlying anatomical                                        deficiency)          ablation
abnormality, such as a fibroid,
or tumor (abnormal uterine
bleeding without any obvious
structural or systemic            •Ovulatory cycles             luteinizing-hormone predictor kit
pathology                         Regular cycle length
                                                                •Anovulatory cycles
•Usually is a diagnosis of        Presence of premenstrual      Unpredictable cycle length
exclusion                         symptoms                      Unpredictable bleeding pattern
•Hormonal imbalance,
                                  -Dysmenorrhea                 Frequent spotting
hypothalamus-pituitary-ovary      -Breast tenderness            Infrequent heavy bleeding
axis                              -Change in cervical mucus     Monophasic temperature curve
                                  -Mittleschmertz
• normally in women just
started                           Biphasic temperature curve
menstruation/perimenopaus
al
                                  Positive result from use of
SECONDARY CAUSES
Uterine and ovarian
                      endometriosis
pathologies



                                      PCOS
CONDITION          HISTORY                      PHYSICAL              inv
                                                EXAMINATION
                                                (General,
                                                abdominal, pelvic)



Uterine fibroids   •Age: reproductive age       •enlarged uterus      •Inv: TAS/TVUS
                                                (>8 weeks)            Transvaginal sono
                   •Bleeding pattern:           •tenderness/palpabl   hysterography/dx
                   menorrhagia, metrorrhagia    e on vaginal exam     hysteroscopy/dx
                                                                      laparoscopy, +/-
                   •Ass. Symp. dysmenorrhoea,                         endometrial biopsy,
                   dyspareunia,                                       MRI
                   urinary/defecation problem
Endometriosis   Age: reproductive age     wide spectrum,          Inv: laparoscopic,
                                          depends                 TVUS,
                Bleeding pattern:         menstruating/not
                menorrhagia, usually      abdominal tenderness,
                lasts more than 7 days    mass
                short interval
                                          Speculum:
                Ass.symp:                 red, hypertrophic
                dysmenorrhoea/            lesions , bleeding on
                chronic pelvic pain,      contact seen at
                dyspareunia, difficulty   post.fornix
                conceiving
adenomyosis      •Age: 40 and 50 years                  •The uterus is       Inv :
                 old,parous/prior uterine surgery       enlarged and boggy   TAS/TVS(diffuse
                                                                             thickening within
                 •bleeding pattern: menorrhagia         •Tenderness          wall), MRI,
                 ,postccoital, Intermenstrual                                hysteroscopic/lapar
                                                        •mass                oscopic biopsy
                 •ass, Symp.: dysmenorrhea,             (adenomyoma)
                 dyspareunia

Pelvic           •Age: any age                          • febrile, rigor     Inv: FBC,ESR gram
inflammatory                                                                 stain, cultures from
disease          •BleedIng pattern: excessive,          • abd tenderness     cervix, endometrial
(endometritis)   Intermenstrual and postcoital                               biopsy
                 bleeding                                                    Ct scan if do not
                                                                             respond to AB
                 •Ass. Symp: foul smelling vaginal                           therapy for 48-72
                 discharge, pelvic pain and fever,                           hours



Endometrial      •Age: rare <20, peaks at 5th decade,   • endometrial        • Inv: TVUS
polyps           decrease post menopausal               polyps that          /Transvaginal sono
                                                        protrude through     hysterography/
                 •Bleeding patern: excessive,           the cervix on VE     hysteroscopy
                 metrorrhagia,post coital,post-                              •Biopsy+/- D&C
                 menopausal                             • enlarged uterus
Endometrial   •Age: >40/post             •uterus will be enlarged or softened and   ONLY IF GOT RISK
carcinoma     menopausal                 masses may be detected                     FACTORS!!!
                                         •Pelvic examination: cervix may be         •TVS/TAS
                                                                                    •If ET >12
              10% of women with          involved with cancer (Stage II), and the   Endometrial biopsy/
              postmenopausal             vagina (Stage III)                         D&C
              bleeding will be           • rectal examination
              diagnosed with             •Enlarged lymph nodes in the neck and       RF:
                                                                                     •Age >40
              endometrial cancer and     groin.
                                                                                     •Obese
              an equal number with       •Enlarged liver, abdominal mass or          •Nulliparous
              hyperplasia                excessive abdominal fluid (ascites).        •Hormone
                                         •Vaginal discharge (thin/clear)             therapy (HRT)
              •Bleeding pattern:                                                     •Diabetes
              excessive, postcoital,     •stigmata of chronic                        •Family history
              Intermenstrual bleed       anovulation(hirsutism,acne,
                                         acanthosis,obesity,wt>90kg)
              •Ass. Symp :pelvic pain
Endometrial   Age:                       stigmata of chronic anovulation            ONLY IF GOT RISK
hyperplasia   post/perimenopausal>       (hirsutism,acne,acanthosis,obesity,wt>90   FACTORS!!!
              Rf:unopposed estrogen      kg)                                        •TVS/TAS
                                                                                    •If ET >12
                                                                                    Endometrial biopsy/
              Bleeding pattern:                                                     D&C
              menometrorrhagia,
              Ass.symptoms:
              -symptomatic anemia
              -Infertilitymood swings,
              Hot flushes,dyspareunia
• Systemic diseases and disorders:
CONDITION        ASSESTMENT                                                   TESTS
                 Hx: Menorrhagia since menarche                               •Routine screening for coagulation
Coagulation          Family history of bleeding disorders                     defects should be reserved for young
disorders                                                                     patient who has heavy flow with the
                                                                              onset of menstruation
                 Personal history of 1 or more of the following:
                                                                              •Coagulation screen
                 -Notable bruising without known injury
                 -Bleeding of oral cavity or gastrointestinal tract           •rule out von Willebrand disease; ITP;
                  without obvious lesion                                      and factor II, V, VII, or IX deficiency.
                 -Epistaxis greater than 10 minutes duration
                  (possibly necessitating packing or cautery)

                 In a 9 year review of 59 cases of acute
                 menorrhagia in adolescents it was discovered that
                 20% had a primary coagulation disorder


Hypothyroidism   Ass. Symp: Hypothyroid symptoms fatigue,                    TFT
                 constipation, intolerance of cold, and hair and skin
                 changes
Liver or renal   Ass. Symp: liver/renal failure symptoms                      RP/LFT/COAG screen
disease          (Dysfunction of either organ can alter coagulation factors
                 and/or the metabolism of hormones)
• Iatrogenic causes:
 symptoms start after medication/therapy started
        CONDITION


   Anticoagulant treatment


   Chemotherapy
   disrupt the normal menstrual cycle, which is
   restored easily upon cessation of the products

   Intrauterine contraceptive device (Conventional
   types can cause excessive bleeding)
   OCP’s (inadequate dose/compliance)
Management
Acute bleeding
Acute bleeding




                                       Orthostatic hypotension/ hb<10 gm/dl



•Premarin 2.5 mg PO qid plus
promethazine 25 mg PO or IM or PR                                                  •Premarin 25 mg IV q4h x 24h +
q4-6h as needed (nausea)                                                           promethazine 25mg PO or IM or PR
                                    NO                                Yes hosp
                                                                                   q4-6h as needed for nausea
                                    outpatient mx                      admission
•No improvement in 2-4 doses of
premarin/bleeding soaking 1                                                        •Transfuse 2 pint packed rbc if Hb<
pad/hour or more after                                                             7.5mg/dl
treatment D&C
                                                                                   •1-2 doses no response D &C
•Bleeding stopsswitch to
OCP/cycle provera                                                                  •Simultnoeus with premarin start
                                                                                   OCP/cycle provera
•Oral iron
                                                                                   •Oral ion
MEDICAL
Surgical
PRIMARY DYSMENORRHEA
Indications
•Failed medical treatment
(minimum 3-6 months)
•Intolerable side effects of
medical treatment
• Organic causes warranting
surgery (e.g. fibroid, cancer)
•Patient's preference
•Co-existing conditions (e.g.
adenomyosis with
dysmenorrhoea)
Secondary menorrhagia
CONDITION          TREATMENT


Uterine fibroids
                   Tx:
                   Asymptomatic(- tx)
                   •medical hormonal/non-hormonal
                   -non-hormonal: transnemic acid/NSAID (during menstruation)
                   -hormonal : OCP, progestogens, androgens, levonogestral releasing IUD,
                   GnRH,GnRH and hormonal add-back
                   •Surgical: myomectomy (hysteroscopic ,laparoscopic, tans abd
                   resection,)hysterectomy, uterine artery embolization, MRI-guided focused US




endometriosis      Tx:
                   Medical: hormonal
                   Surgical: Excision, endometrial ablation ,TAHBSO
adenomyosis      •tx:
                 -medical
                 -surgical
                 hysterectomy(without oophorectomy),UAE ,endometrial ablation,



Pelvic
inflammatory     tx:
disease          -medical: broad spectrum AB, clindamycin and gentamicin administered
                 intravenously every 8 hours



Uterine polyps   •tx: hysteroscopy + polypectomy


Endometrial      •Total abdominal hysterectomy with bilateral salpingo-oophorectomy is
carcinoma        required both as a primary treatment and for the purpose of staging

Endometrial      Medical
hyperplasia      Simple endometrial hyperplasia without atypia responds to high-dose
                 progestogens, with repeat histology after three months (IUD)
                 Surgical
                 Endometrial ablation or transcervical resection of the endometrium
                 Hysterectomy - usually advised for atypical endometrial hyperplasia
Coagulation       Vitamin k/FFP/coagulation factors/desmopressin
disorders

Hypothyroid       Thyroid hormone replacement therapy

Anticoagulant’s   levonorgestrel releasing intrauterine device (Mirena coil)
                  hysterectomy
IUCD              (mx chart)

OCP’s             (mx chart)
MANAGEMENT FLOW
Hx and pe
             B-HCG
                                                                     Correct anemia
                                                                        +/- acute        Menarche
                                       FBC                            bleeding mx        onset screen
                                                                                         for coagulation
                                                                                         disorders

 Pregnancy           exclude

                                       Non uterine source (cervical ca,
                                       lacerations, anus, rectal,
Miscarriage                            urethral)
Ectopic preg.
Antepartum                                                                        Mx accordingly
haemorrhage(pp,
Abruptio placenta,
vasa previa)
Etc.

                                             pap smear (esp if +
                                             postcoital bleed)
Mx accordingly                               FOBT
                                             UFEME
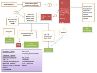
Symptoms suggests                          •TVS
  MENORRHAGIA                                                      +
                                 underlying pathology
                                                                                              •Endometrial
                                                                             •Hysteroscop     hyperplasia/
                                                                             y/transvaginal   carcinoma
                  -                                                          sonohysterogr    •Submucosal
                                   Uterus>10                                 aphy/            Fibroid
                                  weeks in size,        1st line Abd    -                    •endometrial
                                  pelvic mass,          USS                  •Biopsy          polyps
       Normal/bulky                tenderness
        uterus 8-10
                                                                             •d & c
          weeks


                                                                                                  Mx
                                                                                              accordingly
    iatrogenic                                                                Normal
                            Symptoms/signs of              Low risk
                               hypothyroid                 group (most
                                                           likely DUB)
        Mx
    accordingly
                                       treat
                      TFT          hypothyroidism

                                                             hormonal
                                                              therapy
HIGH RISK GROUP              Pelvic pain
                             Secondary dysmenorrhea
Symptoms suggests
underlying pathology         Risk factors
Age > 40                     Tamoxifen
Irregular/intermenstrual/    Unopped estrogen
postcoital bleeding          PCOS ( Hirsutism)
Sudden change in bleeding    obesity
pattern
Dyspareunia
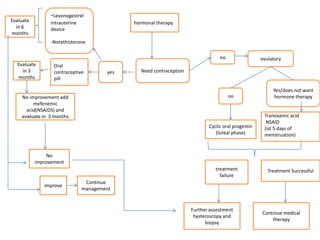
-Levonogestrel
Evaluate         intrauterine                 hormonal therapy
  in 6           device
months
                 -Norethisterone

                                                                                 no                 ovulatory
  Evaluate        Oral
    in 3          contraceptive         yes     Need contraception
  months          pill

                                                                                                         Yes/does not want
    No improvement add                                                                no                 hormone therapy
         mefenemic
      acid(NSAIDS) and
    evaluate in 3 months                                                                             Tranexamic acid
                                                                                                      NSAID
                                                                            Cyclic oral progestin    (ist 5 days of
                                                                               (luteal phase)        menstruation)


                No
           improvement
                                                                               treatment               Treatment Successful
                                                                                 failure
                                 Continue
              improve
                                management


                                                                     Further assestment
                                                                                                    Continue medical
                                                                      hysteroscopy and
                                                                                                        therapy
                                                                           biopsy
CASE STUDY
• A 14-year-old girl was referred for assessment
  of heavy menses. Menses commenced at the
  age of 12 years and were unremarkable until
  the past six months when she noticed an
  increased amount and duration of bleeding.
  The menses were regular but had increased
  from four to seven days of bleeding and she
  was now using up to 10 pads/day for the first
  three days. She denied any sexual activity.
• Review of systems was positive for fatigue but negative
  for change in weight, cold intolerance, shortness of
  breath, easy bruising or prolonged bleeding

• Past medical history was unremarkable other than for
  asthma, and a family history could not be obtained
  because the patient was adopted..

• On physical examination the patient was pale but in no
  distress. Vital signs were normal. General physical and
  external genital examination was normal, with no
  evidence of bruising.
• Laboratory investigation showed hemoglobin
  concentration of 74 g/L (normal 120 to 153
  g/L), mean corpuscular volume and mean
  corpuscular hemoglobin were both slightly
  below normal, UPT (-)
• Bleeding time was slightly prolonged at 10 min
  (normal 2 to 9 min).
• Factor VIII was normal, von Willebrand factor
  (vWf) antigen was 0.28 IU/mL (normal 0.50 to
  1.50 IU/mL).
• The ristocetin cofactor (a measure of vWf
  activity) was 0.36 IU/mL (0.50 to 1.50 IU/mL).
• Based on these results a diagnosis of von
  Willebrand’s disease (vWD) type I (vWf is
  quantitatively reduced but not absent) was
  made.
Amenorrhea
Definition
• Amenorrhea
  – Absence of menstruation
• Oligomenorrhea
  – Menstrual cycles of 35 days - 6 months (and cycle
    length typically irregular)
Types of amenorrhea
• Primary
• Secondary
Primary amenorrhea
• absence of menstrual bleeding and secondary
  sexual characteristics (breast development
  and pubic hair) in a girl by age 14 years
• absence of menstrual bleeding with normal
  development of secondary sexual
  characteristics in a girl by age 16 years
Secondary amenorrhea
• cessation of menses after menstruation
  established
  – 3 months in woman with previously normal
    menstruation
  – 9 months in woman with previous
    oligomenorrhea
Incidence
• Secondary more common than primary
• 20% vigorously exercising women, up to 50%
  elite female athletes
• Most affecting
  – Competitive athletes
  – Ballet dancers
  – Gymnasts
Causes for primary amenorrhea
Breast + Uterus            Breast + Uterus        Breast + Uterus   Breast + Uterus
Gonadal failure            Androgen               17,20-desmolase   Hypothalamic
 50% 45 X, 25% 46 X
abnormal X (deletion),
                           insensitivity          deficiency        causes
25% mosaicism, pure XY     (testicular
gonadal dysgenesis, XY     feminization -                           Pituitary causes
gonadal dysgenesis         normal female
(Sawyer's Syndrome - XY
karyotype, palpable        phenotype, 46 XY,                        Ovarian causes
Mullerian system, normal   normal or slightly
female testosterone        increased male                           Uterine causes
levels, lack of sexual
development), 17-
                           testosterone levels,
hydroxylase deficiency     X-linked recessive)
(with 46 XX)
CNS-hypothalamic-          Congenital absence     Agonadism         1. Physiological
pituitary disorder - CNS                                                delay
lesion, inadequate GnRH
                           of uterus (utero-
                           vaginal atresia)                         2. Weight loss/
release, isolated
gonadotropin deficiency
                                                                        anorexia
                                                                    3. Imperforate
                                                                        hymen
Causes of secondary amenorrhea
• Hypothalamic-pituitary - destructive lesions, Sheehan syndrome,
  hyperprolactinemia, hypothalamic-pituitary dysfunction, weight
  loss
• Virilizing disorder - PCOS, hyperthecosis, ovarian tumor, congenital
  adrenal hyperplasia, adrenal tumor, Cushing syndrome
• Psychogenic - anorexia nervosa, change in environment (stress),
  adolescence
• End organ cause - uterine adhesions, cervical stenosis,
  vesicovaginal fistula, hormone-resistant endometrium
• Ovarian - gonadal dysgenesis with limited menstrual function,
  premature ovarian failure, resistant ovaries syndrome
• Thyroid disease
Management
Treatment
• Initial mx
   – Exclude pregnancy
   – Perimenopausal symptoms (flushings, vaginal dryness)
   – History of weight changes, drugs, medical disorders
     and thyroids symptoms
   – Examination assessing the height, weight, visual fields,
     presence of virilisation or hirsutism, pelvic
     examination
   – Serum for LH, FSH, prolactin, testosterone, TFT
   – TVS – polycystic ovaries
Investigations       Results                        Treatment
Ultrasound scan      PCOS – small, peripheral        If pregnancy desired –
                     placed follicular ovarian cysts clomiphine
                     surrounded by thickened         If not desired – COCP
                     echodense stroma
                     (supported by LH:FSH ratio >3
                     and testosterone >3)



Elevated PL level    PL> 800 mU/L on 2 occasion – MRI pituitary and treat with
                     hyperprolactinemia           dopamine agonist –
                                                  bromocriptine

Elevated FSH level   FSH > 30 U/L, for patient      HRT
                     above 40 is menopause and
                     patient less than 40 is
                     premature ovarian failure


Abnormal TFT         Treat according to the
                     pathology
• If all the test is normal
   – Weight loss
   – Depression, emotional disturbances, extreme
     exercise
   – Asherman’s syndrome
   – Idiopathic amenorrhea
Reference

•   Cpg menorrhagia kkm malaysia
•   Acess medicine
•   Ten teachers
•   Dutta gynecology
•   Shaw’s gynaecology

Menorrhagia

  • 1.
    Menorrhagia (heavy menstrual bleeding) DAHVINIA B.DEVAN
  • 2.
    DEFINITION TERMS DEFINITION Menorrhagia a complaint of heavy cyclical menstrual blood loss over several consecutive menstrual cycles in a woman of reproductive years, or more objectively, a total menstrual blood loss of more than 80 ml per menstruation. (MOH,2004) Clinically, menorrhagia is defined as total blood loss exceeding 80 ml per cycle or menses lasting longer than 7 days Menorrhagia is excessive menstrual blood loss over several consecutive cycles which interferes with the woman's physical, emotional, social, and material quality of life. (Nice 2007)
  • 3.
    OTHER IMPORTANT DEFINITION… TERMS DEFINITION metrorrhagia Menstrual flow at irregular intervals Menometrorrhagia irregular and excessive flow Polymenorrhoea bleeding at intervals of less than 21 days Postcoital bleeding is non-menstrual bleeding that occurs immediately after sexual intercourse
  • 4.
    Classification Primary Secondary Idiopathic / DUB -Uterine and ovarian pathologies -Systemic diseases ovulatory Non-ovulatory -Iatrogenic causes
  • 5.
  • 6.
    Anovulatory Unopposed 90% estrogen Mx: DUB 1. Medical Associated with Ovulatory increased 10% prostaglandin 2. Surgical release -hysterectomy •heavy or irregular menstrual bleeding that is not caused by (hemostatic -endometrial an underlying anatomical deficiency) ablation abnormality, such as a fibroid, or tumor (abnormal uterine bleeding without any obvious structural or systemic •Ovulatory cycles luteinizing-hormone predictor kit pathology Regular cycle length •Anovulatory cycles •Usually is a diagnosis of Presence of premenstrual Unpredictable cycle length exclusion symptoms Unpredictable bleeding pattern •Hormonal imbalance, -Dysmenorrhea Frequent spotting hypothalamus-pituitary-ovary -Breast tenderness Infrequent heavy bleeding axis -Change in cervical mucus Monophasic temperature curve -Mittleschmertz • normally in women just started Biphasic temperature curve menstruation/perimenopaus al Positive result from use of
  • 7.
  • 8.
    Uterine and ovarian endometriosis pathologies PCOS
  • 9.
    CONDITION HISTORY PHYSICAL inv EXAMINATION (General, abdominal, pelvic) Uterine fibroids •Age: reproductive age •enlarged uterus •Inv: TAS/TVUS (>8 weeks) Transvaginal sono •Bleeding pattern: •tenderness/palpabl hysterography/dx menorrhagia, metrorrhagia e on vaginal exam hysteroscopy/dx laparoscopy, +/- •Ass. Symp. dysmenorrhoea, endometrial biopsy, dyspareunia, MRI urinary/defecation problem
  • 10.
    Endometriosis Age: reproductive age wide spectrum, Inv: laparoscopic, depends TVUS, Bleeding pattern: menstruating/not menorrhagia, usually abdominal tenderness, lasts more than 7 days mass short interval Speculum: Ass.symp: red, hypertrophic dysmenorrhoea/ lesions , bleeding on chronic pelvic pain, contact seen at dyspareunia, difficulty post.fornix conceiving
  • 11.
    adenomyosis •Age: 40 and 50 years •The uterus is Inv : old,parous/prior uterine surgery enlarged and boggy TAS/TVS(diffuse thickening within •bleeding pattern: menorrhagia •Tenderness wall), MRI, ,postccoital, Intermenstrual hysteroscopic/lapar •mass oscopic biopsy •ass, Symp.: dysmenorrhea, (adenomyoma) dyspareunia Pelvic •Age: any age • febrile, rigor Inv: FBC,ESR gram inflammatory stain, cultures from disease •BleedIng pattern: excessive, • abd tenderness cervix, endometrial (endometritis) Intermenstrual and postcoital biopsy bleeding Ct scan if do not respond to AB •Ass. Symp: foul smelling vaginal therapy for 48-72 discharge, pelvic pain and fever, hours Endometrial •Age: rare <20, peaks at 5th decade, • endometrial • Inv: TVUS polyps decrease post menopausal polyps that /Transvaginal sono protrude through hysterography/ •Bleeding patern: excessive, the cervix on VE hysteroscopy metrorrhagia,post coital,post- •Biopsy+/- D&C menopausal • enlarged uterus
  • 12.
    Endometrial •Age: >40/post •uterus will be enlarged or softened and ONLY IF GOT RISK carcinoma menopausal masses may be detected FACTORS!!! •Pelvic examination: cervix may be •TVS/TAS •If ET >12 10% of women with involved with cancer (Stage II), and the Endometrial biopsy/ postmenopausal vagina (Stage III) D&C bleeding will be • rectal examination diagnosed with •Enlarged lymph nodes in the neck and RF: •Age >40 endometrial cancer and groin. •Obese an equal number with •Enlarged liver, abdominal mass or •Nulliparous hyperplasia excessive abdominal fluid (ascites). •Hormone •Vaginal discharge (thin/clear) therapy (HRT) •Bleeding pattern: •Diabetes excessive, postcoital, •stigmata of chronic •Family history Intermenstrual bleed anovulation(hirsutism,acne, acanthosis,obesity,wt>90kg) •Ass. Symp :pelvic pain Endometrial Age: stigmata of chronic anovulation ONLY IF GOT RISK hyperplasia post/perimenopausal> (hirsutism,acne,acanthosis,obesity,wt>90 FACTORS!!! Rf:unopposed estrogen kg) •TVS/TAS •If ET >12 Endometrial biopsy/ Bleeding pattern: D&C menometrorrhagia, Ass.symptoms: -symptomatic anemia -Infertilitymood swings, Hot flushes,dyspareunia
  • 13.
    • Systemic diseasesand disorders: CONDITION ASSESTMENT TESTS Hx: Menorrhagia since menarche •Routine screening for coagulation Coagulation Family history of bleeding disorders defects should be reserved for young disorders patient who has heavy flow with the onset of menstruation Personal history of 1 or more of the following: •Coagulation screen -Notable bruising without known injury -Bleeding of oral cavity or gastrointestinal tract •rule out von Willebrand disease; ITP; without obvious lesion and factor II, V, VII, or IX deficiency. -Epistaxis greater than 10 minutes duration (possibly necessitating packing or cautery) In a 9 year review of 59 cases of acute menorrhagia in adolescents it was discovered that 20% had a primary coagulation disorder Hypothyroidism Ass. Symp: Hypothyroid symptoms fatigue, TFT constipation, intolerance of cold, and hair and skin changes Liver or renal Ass. Symp: liver/renal failure symptoms RP/LFT/COAG screen disease (Dysfunction of either organ can alter coagulation factors and/or the metabolism of hormones)
  • 14.
    • Iatrogenic causes: symptoms start after medication/therapy started CONDITION Anticoagulant treatment Chemotherapy disrupt the normal menstrual cycle, which is restored easily upon cessation of the products Intrauterine contraceptive device (Conventional types can cause excessive bleeding) OCP’s (inadequate dose/compliance)
  • 15.
  • 16.
  • 17.
    Acute bleeding Orthostatic hypotension/ hb<10 gm/dl •Premarin 2.5 mg PO qid plus promethazine 25 mg PO or IM or PR •Premarin 25 mg IV q4h x 24h + q4-6h as needed (nausea) promethazine 25mg PO or IM or PR NO Yes hosp q4-6h as needed for nausea outpatient mx admission •No improvement in 2-4 doses of premarin/bleeding soaking 1 •Transfuse 2 pint packed rbc if Hb< pad/hour or more after 7.5mg/dl treatment D&C •1-2 doses no response D &C •Bleeding stopsswitch to OCP/cycle provera •Simultnoeus with premarin start OCP/cycle provera •Oral iron •Oral ion
  • 18.
  • 22.
  • 24.
  • 25.
    Indications •Failed medical treatment (minimum3-6 months) •Intolerable side effects of medical treatment • Organic causes warranting surgery (e.g. fibroid, cancer) •Patient's preference •Co-existing conditions (e.g. adenomyosis with dysmenorrhoea)
  • 26.
  • 27.
    CONDITION TREATMENT Uterine fibroids Tx: Asymptomatic(- tx) •medical hormonal/non-hormonal -non-hormonal: transnemic acid/NSAID (during menstruation) -hormonal : OCP, progestogens, androgens, levonogestral releasing IUD, GnRH,GnRH and hormonal add-back •Surgical: myomectomy (hysteroscopic ,laparoscopic, tans abd resection,)hysterectomy, uterine artery embolization, MRI-guided focused US endometriosis Tx: Medical: hormonal Surgical: Excision, endometrial ablation ,TAHBSO
  • 28.
    adenomyosis •tx: -medical -surgical hysterectomy(without oophorectomy),UAE ,endometrial ablation, Pelvic inflammatory tx: disease -medical: broad spectrum AB, clindamycin and gentamicin administered intravenously every 8 hours Uterine polyps •tx: hysteroscopy + polypectomy Endometrial •Total abdominal hysterectomy with bilateral salpingo-oophorectomy is carcinoma required both as a primary treatment and for the purpose of staging Endometrial Medical hyperplasia Simple endometrial hyperplasia without atypia responds to high-dose progestogens, with repeat histology after three months (IUD) Surgical Endometrial ablation or transcervical resection of the endometrium Hysterectomy - usually advised for atypical endometrial hyperplasia
  • 29.
    Coagulation Vitamin k/FFP/coagulation factors/desmopressin disorders Hypothyroid Thyroid hormone replacement therapy Anticoagulant’s levonorgestrel releasing intrauterine device (Mirena coil) hysterectomy IUCD (mx chart) OCP’s (mx chart)
  • 30.
  • 31.
    Hx and pe B-HCG Correct anemia +/- acute Menarche FBC bleeding mx onset screen for coagulation disorders Pregnancy exclude Non uterine source (cervical ca, lacerations, anus, rectal, Miscarriage urethral) Ectopic preg. Antepartum Mx accordingly haemorrhage(pp, Abruptio placenta, vasa previa) Etc. pap smear (esp if + postcoital bleed) Mx accordingly FOBT UFEME
  • 32.
    Symptoms suggests •TVS MENORRHAGIA + underlying pathology •Endometrial •Hysteroscop hyperplasia/ y/transvaginal carcinoma - sonohysterogr •Submucosal Uterus>10 aphy/ Fibroid weeks in size, 1st line Abd - •endometrial pelvic mass, USS •Biopsy polyps Normal/bulky tenderness uterus 8-10 •d & c weeks Mx accordingly iatrogenic Normal Symptoms/signs of Low risk hypothyroid group (most likely DUB) Mx accordingly treat TFT hypothyroidism hormonal therapy HIGH RISK GROUP Pelvic pain Secondary dysmenorrhea Symptoms suggests underlying pathology Risk factors Age > 40 Tamoxifen Irregular/intermenstrual/ Unopped estrogen postcoital bleeding PCOS ( Hirsutism) Sudden change in bleeding obesity pattern Dyspareunia
  • 33.
    -Levonogestrel Evaluate intrauterine hormonal therapy in 6 device months -Norethisterone no ovulatory Evaluate Oral in 3 contraceptive yes Need contraception months pill Yes/does not want No improvement add no hormone therapy mefenemic acid(NSAIDS) and evaluate in 3 months Tranexamic acid NSAID Cyclic oral progestin (ist 5 days of (luteal phase) menstruation) No improvement treatment Treatment Successful failure Continue improve management Further assestment Continue medical hysteroscopy and therapy biopsy
  • 37.
    CASE STUDY • A14-year-old girl was referred for assessment of heavy menses. Menses commenced at the age of 12 years and were unremarkable until the past six months when she noticed an increased amount and duration of bleeding. The menses were regular but had increased from four to seven days of bleeding and she was now using up to 10 pads/day for the first three days. She denied any sexual activity.
  • 38.
    • Review ofsystems was positive for fatigue but negative for change in weight, cold intolerance, shortness of breath, easy bruising or prolonged bleeding • Past medical history was unremarkable other than for asthma, and a family history could not be obtained because the patient was adopted.. • On physical examination the patient was pale but in no distress. Vital signs were normal. General physical and external genital examination was normal, with no evidence of bruising.
  • 39.
    • Laboratory investigationshowed hemoglobin concentration of 74 g/L (normal 120 to 153 g/L), mean corpuscular volume and mean corpuscular hemoglobin were both slightly below normal, UPT (-)
  • 40.
    • Bleeding timewas slightly prolonged at 10 min (normal 2 to 9 min). • Factor VIII was normal, von Willebrand factor (vWf) antigen was 0.28 IU/mL (normal 0.50 to 1.50 IU/mL). • The ristocetin cofactor (a measure of vWf activity) was 0.36 IU/mL (0.50 to 1.50 IU/mL). • Based on these results a diagnosis of von Willebrand’s disease (vWD) type I (vWf is quantitatively reduced but not absent) was made.
  • 41.
  • 42.
    Definition • Amenorrhea – Absence of menstruation • Oligomenorrhea – Menstrual cycles of 35 days - 6 months (and cycle length typically irregular)
  • 43.
    Types of amenorrhea •Primary • Secondary
  • 44.
    Primary amenorrhea • absenceof menstrual bleeding and secondary sexual characteristics (breast development and pubic hair) in a girl by age 14 years • absence of menstrual bleeding with normal development of secondary sexual characteristics in a girl by age 16 years
  • 45.
    Secondary amenorrhea • cessationof menses after menstruation established – 3 months in woman with previously normal menstruation – 9 months in woman with previous oligomenorrhea
  • 46.
    Incidence • Secondary morecommon than primary • 20% vigorously exercising women, up to 50% elite female athletes • Most affecting – Competitive athletes – Ballet dancers – Gymnasts
  • 47.
    Causes for primaryamenorrhea Breast + Uterus Breast + Uterus Breast + Uterus Breast + Uterus Gonadal failure Androgen 17,20-desmolase Hypothalamic 50% 45 X, 25% 46 X abnormal X (deletion), insensitivity deficiency causes 25% mosaicism, pure XY (testicular gonadal dysgenesis, XY feminization - Pituitary causes gonadal dysgenesis normal female (Sawyer's Syndrome - XY karyotype, palpable phenotype, 46 XY, Ovarian causes Mullerian system, normal normal or slightly female testosterone increased male Uterine causes levels, lack of sexual development), 17- testosterone levels, hydroxylase deficiency X-linked recessive) (with 46 XX) CNS-hypothalamic- Congenital absence Agonadism 1. Physiological pituitary disorder - CNS delay lesion, inadequate GnRH of uterus (utero- vaginal atresia) 2. Weight loss/ release, isolated gonadotropin deficiency anorexia 3. Imperforate hymen
  • 48.
    Causes of secondaryamenorrhea • Hypothalamic-pituitary - destructive lesions, Sheehan syndrome, hyperprolactinemia, hypothalamic-pituitary dysfunction, weight loss • Virilizing disorder - PCOS, hyperthecosis, ovarian tumor, congenital adrenal hyperplasia, adrenal tumor, Cushing syndrome • Psychogenic - anorexia nervosa, change in environment (stress), adolescence • End organ cause - uterine adhesions, cervical stenosis, vesicovaginal fistula, hormone-resistant endometrium • Ovarian - gonadal dysgenesis with limited menstrual function, premature ovarian failure, resistant ovaries syndrome • Thyroid disease
  • 49.
  • 52.
    Treatment • Initial mx – Exclude pregnancy – Perimenopausal symptoms (flushings, vaginal dryness) – History of weight changes, drugs, medical disorders and thyroids symptoms – Examination assessing the height, weight, visual fields, presence of virilisation or hirsutism, pelvic examination – Serum for LH, FSH, prolactin, testosterone, TFT – TVS – polycystic ovaries
  • 53.
    Investigations Results Treatment Ultrasound scan PCOS – small, peripheral If pregnancy desired – placed follicular ovarian cysts clomiphine surrounded by thickened If not desired – COCP echodense stroma (supported by LH:FSH ratio >3 and testosterone >3) Elevated PL level PL> 800 mU/L on 2 occasion – MRI pituitary and treat with hyperprolactinemia dopamine agonist – bromocriptine Elevated FSH level FSH > 30 U/L, for patient HRT above 40 is menopause and patient less than 40 is premature ovarian failure Abnormal TFT Treat according to the pathology
  • 54.
    • If allthe test is normal – Weight loss – Depression, emotional disturbances, extreme exercise – Asherman’s syndrome – Idiopathic amenorrhea
  • 55.
    Reference • Cpg menorrhagia kkm malaysia • Acess medicine • Ten teachers • Dutta gynecology • Shaw’s gynaecology