MIXTURES                    Pure Substances



Matter surrounds us mainly
 in the form of mixtures.       Once we have
                                obtained pure
                             substances out of the
    But we’ll have to do      mixtures, we can go
   something to obtain :
                             on studying this type
                               of substances to
                                  classify and
                              characterize them.
MIXTURES   Pure Substances
MIXTURES                    PURE SUBSTANCES




What’s MATTER?
 Anything that has mass and occupies space.

HOW TO TELL A MIXTURE FROM A
  PURE SUBSTANCE FROM THE
 MACROSCOPIC POINT OF VIEW?
PURE SUBSTANCES



Only pure substances have fixed
physical properties under given
          conditions.
MIXTURES




                  ?
                      MACROSCOPICALLY HOMOGENEOUS




PURE SUBSTANCES        We have to measure its properties
Pure substance:       Mixture:
Fixed boiling point   Unclear boiling point
Sometimes is easier
because we can
observe “two things”
from the macroscopic
point of view
MIXTURES




                  ?      MACROSCOPICALLY HETEROGENEOUS

                                      BUT!



                      The problem is here ag
PURE SUBSTANCES
LET’S CHANGE OUR
  POINT OF VIEW
MIXTURES           PURE SUBSTANCES




 Mixture: Made of    Pure substance:
more than one kind   Made of only one
  of PARTICLE        kind of PARTICLE
MIXTURE
Considered from the M1 point of
view, it is made out of more than
one type of particle

 The composition of a mixture is VARIABLE.
 Same samples contain different number of
each of the components o the mixture. It can
  be recovered by putting the ingredients
                together.

   It is easy to separate.
 It is easy to separate
 because its components
 maintain their properties.
MIXTURE   COMPOUND
MIXTURE                                    COMPOUND
Considered from the M1 point of                Considered from the M1 point of view,
view, it is made out of more than              it is made out of one type of particle.
                                               But from the M2 point of view each
one type of particle
                                               particle contains more than one type of
                                               atom.
 The composition of a mixture is VARIABLE.        The composition of a
 Same samples contain different number of
each of the components o the mixture. It can   compound is fixed. We could
  be recovered by putting the ingredients      even give a formula for each
                together.
                                                 compound (H2O, NH3).
   It is easy to separate.                     It is difficult to separate.
 It is easy to separate because its            It is difficult to separate because, being
 components maintain their properties          a pure substance, we have to break the
 and we can separate them without              particle of the substance. After this
 breaking the substances the mixture is        process the initial substance is not
 made out of. The initial mixture is           normally recovered.
 normally recovered when mixing again
MIXTURES   Pure Substances
MIXTURES




HOMOGENEOUS          HETEROGENEOUS
Heterogeneous Mixtures

• Heterogeneous mixture -A mixture in which
  different materials can be distinguished
  easily
Heterogeneous: A material which is not uniform at
  all macroscopic levels and methods of observation.
Homogeneous Mixtures

 • Homogeneous mixture two or more
   gaseous, liquid, or solid substances blended
   evenly throughout.
Homogeneous:
 Uniform at all
 macroscopic levels
 and methods of
 observation
MIXTURE

              What does this mean?
              How to consider this
              variability in a
              homogeneous mixture

Variable
composition
HETEROGENEOUS
   (Even from the
MACROSCOPIC point of
       view)

  THE COMPOSITION
VARIES DEPENDING ON
   THE PART OF THE
 MIXTURE I CONSIDER
HOMOGENEUS
                          - From the MACROSCOPIC
                                point of view


                               HETEROGENEOUS
                          - From the MICROSCOPIC 1
                                point of view)



We know it contains more than one type of
particle. We also know that it does not have
fixed physical and chemical properties.
In this case, the
                                    composition will not
                                  depend on the part of the
                                    mixture we consider!




  If this is water with salt, both parts of the substance will
  contain the same proportion of salt particles and water
  particles

Then, What does VARIABLE COMPOSITION mean?
The composition of the
mixture can be easily changed
by adding more salt or more
           water.

 Every time you do this, you
   obtain a mixture with a
 different composition and
 with different properties
    (density, for instance)
On the contrary, water, as
pure substance, has a fixed
composition, a fixed
formula. (H2O)


But to undesrtand this fact
we have to consider pure
substances from the
MICROSCOPIC 2 point of view
MIXTURES                                 Pure Substances




HOMOGENEOUS                HETEROGENEOUS                  HOMOGENEOUS




  >1 type of                >1 type of                  1 type of particle
  particle                  particle




                PHYSICAL
                                              COMPOUND                  ELEMENT
                            Sieving
 Evaporation                Filtration
 Distillation               Decantation
                            Centrifugation
                                                          CHEMICAL

                                             ELECTROLYSIS
                                             ….




                                             MORE THAN               1 TYPE OF ATOM
                                             1 TYPE OF ATOM

                                             H20, CS2, PCl5             H2, S8, O3
Now the map
is complete!
MICROSCOPIC     2 POINT OF VIEW : ATOMS
 .- Atoms is what the particles are made out of!

 .- There can be different types of atoms in a
 particle / molecule!

 .- The unique way in which the atoms are
 bonded give the particle / molecule its name
 and properties
GLUCOSE MOLECULE




RED BALL : OXYGEN ATOM
GREY BALL : CARBON ATOM
WHITE BALL : HYDROGEN ATOM
GLUCOSE MOLECULE
GLUCOSE MOLECULE FORMULA
A way to simplify the formula of a molecule is to
write the type of atoms and its number this way:



           C6H12O6
                               But to be a “glucose”
                               molecule the atoms must
                               be bonded this way.
Ar e t h e r e o t h e r wa y s
t o b o n d 6 c a r b o n a t o ms ,
 12 h y d r o g e n a t o m s a n d 6
        o x y g e n a t o ms ?
 Ye s , t he r e a r e .
ASPIRIN MOLECULE
WATER MOLECULE


                           H20
This is how atoms bond in a water molecule
We will only deal with
shorthand formulas for
the different pure
substances.

The real 3D structure, why
atoms bond in this
particular way (and how)
is not to be discussed this
year.
JUST REMEMBER:
.- Atoms is what the particles are made out of!

.- There can be different types of atoms in a
particle / molecule!

.- The unique way in which the atoms are
bonded give the particle / molecule its name
and properties
AND HOW MANY DIFFERENT
   ATOMS ARE THERE?
Each element has a name, a symbol and a
        place in the periodic table.


The periodic table is the best way
 to list the atoms of the different
              elements.

   Remember that an element is a pure
 substance made out of one type of atom.
DISCOVERING THE ELEMENTS: 1730
DISCOVERING THE ELEMENTS: 1798
DISCOVERING THE ELEMENTS: 1870
DISCOVERING THE ELEMENTS: 1934
DISCOVERING THE ELEMENTS: 2011
And … how to learn the
  names of the elements??




Not so difficult!. There’s even a song!!!
Try it again
Apart from the name:

  Each element has a symbol. For two letter symbols use a
capital letter for the first one and a small letter for the second
(Ca, Sr, Ba, Ra, Sn, Sb, Sc, Ti, Mg, Mn). Use a capital letter
    to write one letter symbols (C, S, O, F, H, N, K, B ...)




Every PURE chemical substance (element or compound) has a
 formula that shows the type of atom and the number of each
      type of atom present in a particle of the substance.
 The formula does not give any clue about how the atoms
             are arranged and bonded together.
NUMERICAL SUBSCRIPTS:

They must be subscripts and they must be
written following the symbol they refer to:

H2O: 2 atoms of hydrogen and
1 atom of oxygen.
There is no need to write “1” if there is only
one atom of this kind)
A group of atoms in brackets means that this group
of atoms is repeated in the molecule (or particle).
The subscript that follows the bracket informs us
about how many times this group is repeated.


            Ca3(PO4)2
 3 atoms of calcium.
 2 * 1 = 2 atoms of phosphorus.
 2 * 4 = 8 atoms of oxygen.
Do we have to learn the
complete periodic table ???????
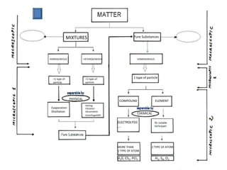
Matter concept map

Matter concept map

  • 1.
    MIXTURES Pure Substances Matter surrounds us mainly in the form of mixtures. Once we have obtained pure substances out of the But we’ll have to do mixtures, we can go something to obtain : on studying this type of substances to classify and characterize them.
  • 2.
    MIXTURES Pure Substances
  • 3.
    MIXTURES PURE SUBSTANCES What’s MATTER? Anything that has mass and occupies space. HOW TO TELL A MIXTURE FROM A PURE SUBSTANCE FROM THE MACROSCOPIC POINT OF VIEW?
  • 4.
    PURE SUBSTANCES Only puresubstances have fixed physical properties under given conditions.
  • 5.
    MIXTURES ? MACROSCOPICALLY HOMOGENEOUS PURE SUBSTANCES We have to measure its properties
  • 6.
    Pure substance: Mixture: Fixed boiling point Unclear boiling point
  • 7.
    Sometimes is easier becausewe can observe “two things” from the macroscopic point of view
  • 8.
    MIXTURES ? MACROSCOPICALLY HETEROGENEOUS BUT! The problem is here ag PURE SUBSTANCES
  • 9.
    LET’S CHANGE OUR POINT OF VIEW
  • 10.
    MIXTURES PURE SUBSTANCES Mixture: Made of Pure substance: more than one kind Made of only one of PARTICLE kind of PARTICLE
  • 12.
    MIXTURE Considered from theM1 point of view, it is made out of more than one type of particle The composition of a mixture is VARIABLE. Same samples contain different number of each of the components o the mixture. It can be recovered by putting the ingredients together. It is easy to separate. It is easy to separate because its components maintain their properties.
  • 13.
    MIXTURE COMPOUND
  • 14.
    MIXTURE COMPOUND Considered from the M1 point of Considered from the M1 point of view, view, it is made out of more than it is made out of one type of particle. But from the M2 point of view each one type of particle particle contains more than one type of atom. The composition of a mixture is VARIABLE. The composition of a Same samples contain different number of each of the components o the mixture. It can compound is fixed. We could be recovered by putting the ingredients even give a formula for each together. compound (H2O, NH3). It is easy to separate. It is difficult to separate. It is easy to separate because its It is difficult to separate because, being components maintain their properties a pure substance, we have to break the and we can separate them without particle of the substance. After this breaking the substances the mixture is process the initial substance is not made out of. The initial mixture is normally recovered. normally recovered when mixing again
  • 15.
    MIXTURES Pure Substances
  • 16.
    MIXTURES HOMOGENEOUS HETEROGENEOUS
  • 17.
    Heterogeneous Mixtures • Heterogeneousmixture -A mixture in which different materials can be distinguished easily Heterogeneous: A material which is not uniform at all macroscopic levels and methods of observation.
  • 18.
    Homogeneous Mixtures •Homogeneous mixture two or more gaseous, liquid, or solid substances blended evenly throughout. Homogeneous: Uniform at all macroscopic levels and methods of observation
  • 19.
    MIXTURE What does this mean? How to consider this variability in a homogeneous mixture Variable composition
  • 20.
    HETEROGENEOUS (Even from the MACROSCOPIC point of view) THE COMPOSITION VARIES DEPENDING ON THE PART OF THE MIXTURE I CONSIDER
  • 21.
    HOMOGENEUS - From the MACROSCOPIC point of view HETEROGENEOUS - From the MICROSCOPIC 1 point of view) We know it contains more than one type of particle. We also know that it does not have fixed physical and chemical properties.
  • 22.
    In this case,the composition will not depend on the part of the mixture we consider! If this is water with salt, both parts of the substance will contain the same proportion of salt particles and water particles Then, What does VARIABLE COMPOSITION mean?
  • 23.
    The composition ofthe mixture can be easily changed by adding more salt or more water. Every time you do this, you obtain a mixture with a different composition and with different properties (density, for instance)
  • 24.
    On the contrary,water, as pure substance, has a fixed composition, a fixed formula. (H2O) But to undesrtand this fact we have to consider pure substances from the MICROSCOPIC 2 point of view
  • 25.
    MIXTURES Pure Substances HOMOGENEOUS HETEROGENEOUS HOMOGENEOUS >1 type of >1 type of 1 type of particle particle particle PHYSICAL COMPOUND ELEMENT Sieving Evaporation Filtration Distillation Decantation Centrifugation CHEMICAL ELECTROLYSIS …. MORE THAN 1 TYPE OF ATOM 1 TYPE OF ATOM H20, CS2, PCl5 H2, S8, O3
  • 26.
    Now the map iscomplete!
  • 27.
    MICROSCOPIC 2 POINT OF VIEW : ATOMS .- Atoms is what the particles are made out of! .- There can be different types of atoms in a particle / molecule! .- The unique way in which the atoms are bonded give the particle / molecule its name and properties
  • 28.
    GLUCOSE MOLECULE RED BALL: OXYGEN ATOM GREY BALL : CARBON ATOM WHITE BALL : HYDROGEN ATOM
  • 29.
  • 30.
    GLUCOSE MOLECULE FORMULA Away to simplify the formula of a molecule is to write the type of atoms and its number this way: C6H12O6 But to be a “glucose” molecule the atoms must be bonded this way.
  • 31.
    Ar e th e r e o t h e r wa y s t o b o n d 6 c a r b o n a t o ms , 12 h y d r o g e n a t o m s a n d 6 o x y g e n a t o ms ? Ye s , t he r e a r e .
  • 33.
  • 34.
    WATER MOLECULE H20 This is how atoms bond in a water molecule
  • 35.
    We will onlydeal with shorthand formulas for the different pure substances. The real 3D structure, why atoms bond in this particular way (and how) is not to be discussed this year.
  • 36.
    JUST REMEMBER: .- Atomsis what the particles are made out of! .- There can be different types of atoms in a particle / molecule! .- The unique way in which the atoms are bonded give the particle / molecule its name and properties
  • 37.
    AND HOW MANYDIFFERENT ATOMS ARE THERE?
  • 39.
    Each element hasa name, a symbol and a place in the periodic table. The periodic table is the best way to list the atoms of the different elements. Remember that an element is a pure substance made out of one type of atom.
  • 40.
  • 41.
  • 42.
  • 43.
  • 44.
  • 45.
    And … howto learn the names of the elements?? Not so difficult!. There’s even a song!!!
  • 47.
  • 48.
    Apart from thename: Each element has a symbol. For two letter symbols use a capital letter for the first one and a small letter for the second (Ca, Sr, Ba, Ra, Sn, Sb, Sc, Ti, Mg, Mn). Use a capital letter to write one letter symbols (C, S, O, F, H, N, K, B ...) Every PURE chemical substance (element or compound) has a formula that shows the type of atom and the number of each type of atom present in a particle of the substance. The formula does not give any clue about how the atoms are arranged and bonded together.
  • 49.
    NUMERICAL SUBSCRIPTS: They mustbe subscripts and they must be written following the symbol they refer to: H2O: 2 atoms of hydrogen and 1 atom of oxygen. There is no need to write “1” if there is only one atom of this kind)
  • 50.
    A group ofatoms in brackets means that this group of atoms is repeated in the molecule (or particle). The subscript that follows the bracket informs us about how many times this group is repeated. Ca3(PO4)2 3 atoms of calcium. 2 * 1 = 2 atoms of phosphorus. 2 * 4 = 8 atoms of oxygen.
  • 51.
    Do we haveto learn the complete periodic table ???????