Сурах бичиг
1. Г. Т. Кутьков. Трактора и автомобили теорие и
технологические войства.
2. В.А. Скотников. Основы теории и расчёта трактора
и автомобилия, 1986
3. В.В.Гуськов Теория тракторы. 1988
Хөдөлгөөнт машины онолын судлах зүйл, ашиглалтын
шинж чанар
Взаймодействие
движителейспочвой
Тяговыйиэнергетический
баланс
Устойчивость
Управляемкость
Главнаяхода
Конструированияагрератов
исистем
Расчетагрегатови
Экологииэргономика
Дизайн
Теориятехнический
эксплуатация
Теориятехнологической
эксплуатация
Теория трактора и
автомобилия
Теория конст
руирования
трактора и
автомобилия
Теория
эксплуатаций
Трактор авто машины онолд: Хөдөлгөөнт машины
үзүүлэлт шинж чанарыг тодорхойлох аргуудыг судлана.
Үүнд: Зүтгэлт, барьцалдааны шинж чанар, эрчим хүч ба
зүтгэх хүчний баланс тэнцвэржилт, жолоодлогын онол,
зөөлөн явалт.
Хийцийн онол: Трактор авто машиныг бүтээхэд
тооцоо ба хийцийн аргын үндсийг бодолцож агрегат
системийг тус тусад нь тооцох үүргийн хангалт, эдэлгээ
найдварт ажиллагаа, экологи, дизайн, уран сайхан, гоо
зүй, аюулгүй ажиллагаа.
Ашиглалтын онол нь хоёр үндсэн хэсгээс бүрдэл болно.
Үүнд техникийн ашиглалтын ба технологийн ашиглалтын
онол.
 Техникийн ашиглалт нь ашиглалтын процессийн
үед ашиглах чадварыг барьж байх аргын тухай
шинжлэх ухаан юм.
Хэтийн төлөв:
 ХАА-н үйлдвэрийн технологийн боловсронгуй
болгож техникийн түвшинг нэмэгдүүлэх
 Тракторын хийцийн үзэл баримтлалыг өөрчилж
тухайн машины олон талт ажил гүйцэтгэх чадварыг
дээшлүүлэх
 Трактор автомашины онолын суурь шинжлэх
ухааны судалгааг боловсруулж, хөгжүүлэх
Трактор автомашины онол:
 Трактор автомашины хөдөлгөөний хуулиуд, түүний
эд ангийн кинематик
 Янз бүрийн нөхцөлд ажиллаж буй трактор
автомашины ажиллагааны явцын үед үүсэж буй
хүчнүүдийг тодорхойлох
 Трактор автомашины ажиллагааны хамгийн
тохиромжтой нөхцлийг судлах
Дээрхи асуудалд ашиглалтын шинж чанарын талаас нь
иж бүрэн дүгнэлт өгөхийн тулд /онолын ба тооцоогоор/
туршилтын аргаар нэгтгэн дүгнэх явдал юм.
Үйлдвэрлэн гаргаж буй машины хийц
Академик - Е.А. Чудаков и проф Е.Д. Львов, Н.Е.
Жуковский, В.Н. Болтинский
1. Хэрэглэх хүрээ
2. Тавих шаардлага
3. Хийцийн одоогийн байдалд
4. Хэтийн төлөв
Ашиглалтын шинж чанар:
1. Свойство – машины аль нэг талыг өөрчилж
машины тэр талын шинжтэй харьцуулахад илүү
байхыг стойства гэнэ. Жишээ нь налууд ажилладаг
тракторын тогтворжилт нь тэр ангиллын тэгш
газарт ажилладаг модификацаас илүү байх
жишээтэй юм.
2. Качество – бусдаас ялгаатай байх. 4х4, 2х2-ыг
харьцуулахад
Техник эдийн засгийн үзүүлэлт :
Бүтээмж, динамик шинж чанар, хэмнэлт, эдэлгээ
даалт, эдэлгээний найдварт ажлын нөөц, хугацаа,
явалтын зөөлөн чанар
Динамик чанар ихэнх трактор автомашины
зүтгэлийн шинж. Автомашины динамик чанар нь хамгийн
их дундаж, хурдуудаар тодорхойлогдоно. Өөрөөр хэлбэл
тракторын хувьд чадал нь зүтгэх хүчинд шилжигдэнэ.
Сэдэв
1. Хөтлөх дугуйн эргүүлэх моментийг тодорхойлох
2. Зүтгэлтийн түлхэх хүч ба шахах хүчийг
тодорхойлох
Трактор автомашины хөдөлгөгч хүчний эх үүсвэр
нь хөдөлгүүр юм. Хөдөлгүүрээс эргэлт, эргүүлэх
момент үүснэ. Үүнийг хөтлөх дугуйнд дамжуулж дугуйг
эргүүлэх ёстой. Хөтлөх дугуйн эргэлтийн тоо нь
хөдөлгүүрийн эргэлтээс бага бөгөөд харин эргүүлэх
момент нь их байна. Тогтворжсон хөдөлгөөний үед
хөтлөх дугуйн эргүүлэх момент нь
ТРТРkВ iMM 
(1)
Үүнд: kM - хөдөлгөөний эргүүлэх момент,
ТРi -трансмиссийн дамжуулгын тоо,
ТР - АҮИлтгэлцүүр
Тэгшитгэлд орж байгаа хөдөлгүүрийн эргүүлэх
момент нь ажиллагааны горимоос хамаарч янз бүрийн
утгатай байна. Дизель хөдөлгүүрт эргэлт тохируулагч
байдаг. Иймээс тракторын онолын асуудлыг
хөдөлгүүрийн тохируулгын төлөв дээр суурилуулан дүн
шинжилгээ хийдэг.
ЗУРАГ
Сул ажиллагааны үед хөдөлгүүр хамгийн их эргэлтээ
гаргана.
)( ge nfN  функц юм
)2(2.716
g
e
k
n
N
M 
Гадаад ачаалалтай холбогдуулж цилиндрт түлш
өгөлт ихсэх ба рейк шилжинэ.
Үүний үр дүнд хөдөлгүүрийн эргүүлэх момент түүний
ашигтай чадал ихсэнэ. Рейкны шилжилт тогтоосон
хэмжээнд хүрэхэд Ne хамгийн их утгаа авна ( max
eN ).
Эргэлт нn -д нМ харгалзаж байна.
)3(max
H
HK
M
M
MM
K


Үүнийг хөдөлгүүрийн эргүүлэх моментийн нөөцийн коэф
гэнэ.
Карбюраторт КМ= 1,08... 1,15
Дизельд КМ= 1 ... 1,05
Хоёр дахь фактор TPi
В
д
TP
n
n
i  (4)
Дамжуулгын тоо нь арааны хүнд, хөнгөн
байдлаас хамаарч янз бүрийн утгатай байх ба энэ
утгаараа дугуйн эргүүлэх момент нь өөрчлөгдөнө.
Гурав дахь хүчин зүйлд TP энэ коэф нь эргүүлэх
моментод шууд нөлөөлөх бөгөөд
НхолTP  
TP =0,88...0,93
хол сул ажиллагааны үе дэх алдагдал тооцсон коэф
Н -ачаалалтай байх үеийн алдагдал тооцсон коэф
Тосны зайлалт үрэлтийг давахад 7-12% нь
зарцуулагдана. Тогтворжоогүй хөдөлгөөний үе дэх
хөтлөх дугуйн эргүүлэх моментийг инерцийн моменттой
холбон үзэх бөгөөд эргэлдэж байгаа биетийн массыг
давхар тооцох ёстой.
)5(
dt
d
JMM д
дK
I
K


dt
d д
-тахир голын өнцөг хурдатгал
)6(
dt
d
Ji
dt
d
Ji
dt
d
JM
dt
d
Ji
dt
d
Ji
dt
d
JMM
k
kXX
X
XTPTP
д
дВ
k
gXX
X
XTPTP
д
дK
I
В
























TP - трансмиссийн эргэлдэж буй бүх эд ангиудын
инерцийн нийлбэр момент
dt
d X
- трансмиссийн өнцөг хурдатгал
kJ - хөтлөх дугуйн инерцийн момент
dt
d k
- хөтлөх дугуйн өнцөг хурдатгал
Эргэлдэж буй биетүүдийн өнцөг хурдатгалын машины
шугаман хурдатгалаар илэрхийлбэл
dt
dv
j 
Хөдөлгүүрийн тахир гол, трансмисс, хөтлөх дугуй
зэргийг бүхэл бүтэн нэг кинематик байна гэж үзвэл
тахир голын өнцөг хурдатгалыг
K
TP
K
TP
K
KTPKTPKg
r
i
j
r
i
dt
dv
r
r
dt
id
dt
id
dt
d






Ийм маягаар
K
K
K
XX
r
j
dt
d
r
i
j
dt
d


;
Дээрхи утгыг (6) томъёонд орлуулбал
)7(
22
jkВед
K
KXXXTPTPg
Вед
I
В MM
r
JiJiJ
jMM 



3.
2. Хөдөлгүүрээс үүсэх эргүүлэх момент нь
трансмиссээр дамжигдан явагч руу шилжиж явагч нь
замтай харьцаж (касательных реакц) үүснэ. Энэ реакц
нь машины чиглэлийн дагуу урагш нь түлхэх хүч
болно. Үүнийг түлхэхэ реакц буюу түлхэх хүч (Xk) гэнэ
K
fkjkBее
K
fk
I
B
K
r
MMM
r
MM
X




Үүнд: fkM - шүргэх хүчний нийлбэр момент
K
I
B
r
M
- харьцааг тогтворжуулсан хөдөлгөөний үе дэх
зүтгэлтийн шүргэх хүч гэнэ.
K
jkfk
kK
r
MM
PX


Хөтлөх дугуй хөрстэй барьцалдах шинж чанарыг
тодорхойлдог гол үзүүлэлт бол барьцалдааны
илтгэлцүүр  юм.
кУP  
кУ - нормаль хүч
Сэдэв:
1. Трактор автомашины хөдөлгөөний эсэргүүцлийн
хүчнүүд
2. Тракторын зүтгэх хүчний баланс
3. Хөдөлгөөний дифференциал тэгшитгэл
Зүтгэлтинй шүргэх хүч Рк нь хөдөлгөөний чиглэлийн
ижио буюу хурдны вектортой паралелаар хөрсний
эсэргүүулийн хүч ба дугуйны эргэлдэх хөдөлгөөнөөс
үүснэ. Өөрөөр хэлбэл хөтлөх дугуйнд ирсэн зүтгэх хүч
реакцын хүч хоёрын шүргэлцлийн цэгт үүснэ.
K
fkjk
kK
r
MM
PX


Түлхэгч хүч нь шулуун замын хэвтээ гадаргууд
үйлчилэх хөдөлгөөний эсэргүүцлийг давах хүчгэж үзсэн
билээ.
ЗУРАГ
Хүндийн төвд үйлчилж байгаа
1. G нь cosG перпедикуляр sinG паралель хоёр
бүрдүүлэгч хүч болон задарна. cosG нь хөрс
рүү дугуйг шахаж fkM fnM моментийг үүсгэнэ.
sinG - өгсүүрт алдагдах хүч
2. Хк- түлхэх хүч
3. Хn- эсрэг үйлчлэлийн хүч
4. jP –инерцийн хүч
5. P –агаарын эсэргүүцлийн хүч
6. kpP - татах хүч
K
fkjk
kK
r
MM
PX


Хөдөлгөөний үед урд дугуйнд газрын гадаргуугаас
үйлчлэх реакц нь
K
fnjn
n
r
MM
X


fnM - урд дугуйн өнхрөлтийн эсэргүүулийн момент
jnM - урд дугуйн шүргэх хүчний инерцийн момент
инерцийн хүч- jP
jmj
g
G
Pj 
агаарын эсэргүүцлийн хүч- P нь
2
vFKP  
13
2
vFK
P

 

K - агаарын эсэргүүцлийн шилжүүлсэн коэф, кгсс2/м4
F- нүүрэн хэсгийн талбай
v - хурд км/ц
агаарын эсэргүүцэл нь
- Нүүрэн хэсгийн эсэргүүцэл
- Салхины зүгээс үзүүлэх шахалт. Машины орчинд
(хуйларуулах)
- Автомашины гадаргууд үйлчлэх агаарын үрэлт
Агаарын хуйларалт нь хөдөлгөөний үед
машины урд хэсэгт агаарын нягтралт , ард нь
сийрэгжилт үүснэ. Агаарын хуйларалтаас үүссэн
эсэргүүцэл нь автомашины хэлбэр дүрсээс шууд
хамаарна. Өөрөөр хэлбэл обтекаемость (шувтан, загас
хэлбэр) аэродинамик шинж чанар агаар хавиралцааны
онол. Харин үрэлт нь (гладкость) хамаарна.
Ачааны K = 0,05...0,06
Хөнгөн K = 0,015...0,02
Хөнгөн тэрэгний нүүрэн хэсгийн талбайг
HBf  755.0
Үүнд: В – өргөн , Н – өндөр
Агаарын эсэргүүцлийн тэнцүү үйлчлэгч хүч нь хүндийн
төвийн өндөртэй ижил өндөрт үйлчилнэ.
Дээр тодорхойлосн хүчнүүдийг нэгтгэн авч үзвэл
(газрын гадаргууд проекцлон)
kpjnK PPPGXX  sin
Үүнийг трактор автомашины зүтгэх хүчний баланс гэж
нэрлэнэ
KX , Xn ийн оронд дээрхи утгыг орлуулан тавьж ижил
гишүүдийг группчилэн зүтгэх хүчний балансад дүн
шинжилгээ хийе.
KPW
K
jn
K
nf
j
K
jB
K
fB
K PPG
r
M
r
M
P
r
M
r
M
P 

















 sin
fk fn
f
k k
M M
P G f Cos
r r
    
Өгсүүрт алдагдах хүч дээр өнхрөлтөнд алдагдах хүчийг
нэмсэн нийлбэрийг хөдөлгөөний ерөнхий эсэргүүцэл (P )
гэнэ (замын байдлаас хамаарсан)
GGfGGGGfP   )sincos(sincos
Үүнд:
iftgG   1sin1cos
Эцэст нь
kpwjврk PPPPP  
Дифференциал тэгшитгэл
G
PP
gPPPP
G
g
zd
vd
вр
CK
kpwk
вр 




  )(
2
52.004.1 k
A
вр l
2
001.015.1 TP
T
вр l
Сэдэв: Урд хойд дугуйн нормаль хүчийг тодорхойлох
Дугуйт тракторт автомашины урд хойд дугуйн
нормаль хүч нь гадаад эсэргүүуэл моментоом хамаарч
янз бүрийн утгатай байна. Энэ нь зүтгэх хүч болоод
тоормозыншинж чанарт ихээхэн нөлөө үзүүлэхээс гадна
дагуу тогтворжилтонд нөлөөлдөг
ЗУРАГ
О цэгтэй харьцуулсан хүчний моментийг бичье
  0coscossinh  aGhPhPGaУaLУ kpkpjkknn 
эндээс kk aУ  болон kk aУ 
Талбайд ажиллаж байгаа тракторын хөдөлгөөний
горимыг судлахад доорх онцлог байна.
1. Хурд 5....12 км/ц агаарын эсэргүүцэл бага Pw=0
2. Угсрааны хөдөлгөөний хурд бараг өөрчлөгдөхгүй
байх үед Pj=0
1. Бараг тэгш талбайд Pj=0
Тэгвэл Pk=Pkp+Pf
   
 
   
cos sin cos
cos 1
cos sin
cos cos
cos sin sin
n n k tp k k j ц kp kp kp
kp
n n k k f
TP j kp kp f
n
n k TP kp kp
ц j GT kp kp f kp kp
k
y L a a G y a P G h P h
y a y a M
G a P G h P h M
y
L
y y G P
G L a P G h P h M P
y
L
  

 
 
  
        

  
     

    
        

1. Тэгш газар жигд хөдөлгөөн хийх үед Pj=0 х=0
2. Зогссон байх үөд
3. Урд хойд дугуйн ачаалалтыг хуваарилсан
0
10
20
30
40
50
60
5 10 15 20 25 30
ó
Ðêð, êÍ
Сэдэв: Тракторын эрчим хүчний баланс зүтгэлийн
потенциал төлөв
Тракторын зүтгэх чадвар нь хөдөлгүүрийн гаргах
чадал, тракторын хүндийн жин, явах ангийн замтай
харилцах чадвар хөдөлгөөний хурд, хөдөлгөөний хэмжээ
зэргээс хамаарна. Хөдөлгүүрийн чадал хөдөлгөөний үед
янз бүрийн эсэргүүцэлийг даван явуулхад зарцуулагдаж
байгаа чадалуудын нийлбэрийг хэлнэ.
вомкрtfТрe NNNNNNN   (өгсүүрийн үед)
Хэрэв тэгш газар чигд хөдөлгөөн хийж байх үед
крfТрв NNNNN  
  





TP
iH
H
n
VGGfP
N
270
min
TpвkkвТр nNNNNN 
)1( ТрвТрввk nNnNNN 
Nк- хөтлөх дугуйнд ирж буй чадал.
Чадлын балансын дээд хэсгийг Nе -ээр хязгаарлана
Доод хэсгийг Nкр-ээр хязгаарлана.
)( кркр PfN 
функц юм
  fNN tpff VPN 
270
кр
кр
P
N 
2.716
0 nN
Nвом


Энд: N0 – ВОМ-ын эргүүлэх момент,
n-эргэлт
NТР=Ne(1-ТР)
  kNN
TPff VPN 
VTP NKP
f

Pkpn Pkp
Ерөнхий ба зүтгэлтийн АҮК
e
вомкр
oь
N
NN
n


e
кр
T
N
N
n 
nnnn tТрT 
e
кр
Tр
N
N
n 
k
кр
f
P
P
n 
fkp PP
n
n

 

Тракторын зүтгэлтийн АҮК нөлөөлөх онолын ба хийцийн
үндэс үзүүлэлтэнд
Ne
VT

fk
Nk
Nkp
Nen
1. Хөдөлгүүрийн нэгж чадалд ирэх жин тракторын
хүндийн жинг багасгавал түүний өнхлөотийн
алдагдах алдагдал багасана.
2. Тракторын барьцалдааны чанар.
Тракторынхүндийн жинг барьцадлын жинд ашиглах нь ач
холбогдолтой
Хүндийн төвийн байрлал зөв сонгох.
Хүндийн төв зөв байралсан бол ажилийн үед бүх
хүндийн жин хойд дугуй дээр ирж урд дугуй зөвхөн
залагдах, тогтворжилтонд таарах хэмжээний хүч ирнэ.
3. Хурд сэлгэлтийн тоо хангалттай байх.
Сэдэв 12. Автомашины зүтгэх хүчний тооцоо
түүнд шинжилгээ хийх
Зүтгэх хүчний тооцооны гол зорилго нь
автомашины Ne; G0; maxD ; Iтр праметрийг толорхойлхоос
гадна зүтгэлтийн болоод динамик шинж чанарын
үзүүлэлтүүдийг судлах автомашины төрлийг тогтоох
ашиглалтын нөхцлийг хангаж буй эсэхэд дүн шинжилгээ
хийхэд оршиж байгаа юм.
Аьтомашины хөдөлгөний тэгшитгэл нь
wBPk P
g
GGP 
1

Хөдөлгүүрийн чадалыг сонгон авхадаа бүрэн ачаа
даацтай хамгийн их хурд дээр явж чадах үеийн
хөдөлгүүрийн чадал байх ёстой. Ийм их хурд гаргах
нөхцөл нь хамгийн сайн зам байх ба өнхрөлтийн
эсэргүүуэлийгн коеф нь 0,02....0,025 байна. Үүнээс гадна
ХАА-д зориулагдсан автомашины дтнамик факторын
нөөц нь 1...1,5% буюу их хурдалыг бууруулахгүйгээр ямар
нэг эсэргүүцэлийг даван гарах хэмжээ юм. Энэхүү утгатай
холбогдуулан замын эсэргүүцэлийн коеф-г 09.0v гэж
авхад чадал нь
  
TP
vrv
H
n
VPGG
N



270
max
0
Үүнд : 0G – автомашины жин
rG - ачаа даац
Автомашины жинг сонгон авахдаа автомашины ачаа
даацын коэф-оос хамааруулах ба коэф
0
0

rG
G  байх ба
энэ нь динамик фактор ба түлш зарцуулалтанд ихээхэн
нөлөө үзүүлнэ. Энэ коэф их тутам дээрх үзүүлэлт сайн
байна. Иймээс авмомашиныг зохион бүтээх үед энэ
коэфыг их байлгах хэрэгтэй. Ачаа даацын коэф нь
автомашины хийцийн онцлог төрлөөс хамаарна. Хөнгөн
тэргэнд 0 =0.25…0.4 ба литраж ихэсэх тутам коэф бага
болно. Ачааны машинд 0=0.9…1.1 байна
Агаарын эсэргүүцэл кmazBw VFKP 2
0  
Үүнд : Pw -автомашины гадаргуугийн өнгөлөг байдал,
кабины шилний хэмжээ, капотын хийц, машины
шувтан байдал.
Хөнгөн араан дээрх хөдөлгөөний хурдны үеийн
автомашины чадалын баланс график нь
Ne
V, м/сек
График 2 хэсгээс бүрдэнэ )(0 vfN  түлшний
бүрэн өгөглтийн үе дэх ашигтай чадал
 
TP
wW
n
V
PPNN  

3
10
нь янз бүрийн хурдтай явж байх үеийн хөдөлгөөний
эсэргүүцэлийг давхад шаардагдах чадал
Автомашиний хувийн чадал
GNN MOMBw /
Энэ чадал нь тухайн автомашины динамик шинж чанарыг
тодорхойлдог гол үзүүлэлт юм.
Хөнгөн тэргэнд wN =3...5Вт/н
ачааны машинд wN =1,5...2,5 Вт/н байна.
Vmаx
NV
NV+ Nkp
Ne
max
1-р араан дээрх динамик факторын хамгийн их утгыг
тодорхойлохын тулд
ксцD  max
Үүнд : сц - барьцалдааны коэф 7,0...5,0сц
к –хойд дугуйн ачааллын коэф CTKк   )3,1...1,1(
CTK –зогсож байгаа үеийн хойд дугуйн ачааллын
коэф
Хөнгөн тэргэнд 4,0...25,0max D
Ачааны машинд 6,0...32,0max D
5. Автомашины дамжуулгын тоог сонгон авах.
Эхлээд ерөнхий дамжуулгын тоог олох.
max0 /2 Vnri vk  
1-р арааны дамжуулгын тоог тодорхойлох
TPk
k
TP
nM
rGD
i I



max
max
Хурд сэлгэлтийн дамжуулгын тоог тодорхойлох
1
0
 z
TP
i
i
q
Үүнд: z - арааны тоо
Бусад арааны сэлгэлтийн тоог
q
i
i
q
i
i
q
i
i
q
i
i
Tp
TP
TP
TP
TP
TP
TP
TP
4
5
3
4
2
3
1
2

буюу
50 TPii  өөрөөр хэлбэл хөнгөн арааны дамжуулгын тоо нь
ерөнхий дамжуулгын тоотой тэнцүү байна
Сэдэв 10. Тормозная динамика тракторов и
автомобилей
Трактор автомашиныг зогсоох хэрэгцээ бол
1. хөдөлгөөний хурдыг сааруулах
2. трактор автомашиныг эгшин зуурт зогсоох
3. байранд хөдөлгөөнгүй байх.
Хурдыг албадангаар удаашруулах түргэн зогсоох нь
тухайн машины динамик гол үзүүлэлт юм. Энэ нь
ашиглалтын үзүүлэлт болоод хөдөлгөөний аюулгүй
байдал гол зүйл юм.
Тормозны системд : хийн механик шингэнт систем гэж
байдаг. Эргэлдэж буй дугуйнд үрэлтийн хүч үүсгэж
зогсооно. Тоормозлох горимыг 2 категори болгон
хуваана.
1. Шуурхай /5-10 % бүх тормозлон зогсоход/
2. Үе үе
Хөдөлгөөний дифференциал тэгштгэлийн зүтгэлийн
хүргэх хүч Рк - ийн оронд РТ хүчийг орлуулан тавьж / -/
авбал удаашруулж байгаа тул
G
PP
g
dt
dv
j
BP
cT





Энэ хурдатгалыг удаашруулах ёстой
Тормозлолтын шинж чанарыг тодорхойлох 3 үндсэн
параметр нь
1. Удаашруулах буюу зогсоох үеийн хурдатгал
2. Зогсоолтын хамгийн бага зам
3. Хамгийн бага хугацаа
Тормозлолтын хүч нь
k
r
r
r
M
P T


Үүнд: TrM -бүх дугуйны үрэлтын нийлбэр момент үүнийг
орлуулбал
G
P
r
M
g
dt
dv
j
BP
c
k
r
T
T




Дугуйн замын барьцалдааг тооцох ёстой
TсцT yP max
cP - эсэргүүцлийн хүч дотроос өсгүүрт алдагдаж буй
sinG - ийг авбал
G
Gy
gj
BP
T
T




 sin
max
BPBP
T
T
gGG
gj
Gy





sincos)sincos(
cos





Тэгш замд
BP
T gj


max
2. тормозлолтын үеийн зам нь нэгж хугацаанд зогсох
үеийн кинетик энеригтэй тэнцүү
min
2
2
2
2
)
min
T
T
j
vv
S


3. реакция водителя-t
Z2 – тоормозны систем ажиллаж эхлэх үе
6,0...4,02 t сек шингэн
1...6,02 t сек хий
t1 аюулыг мэдэж эхэлмэгц жолооч тормозын педал
дээр хөлөө тавих. Өөрөөр хэлбэл мэдрэмжийн хугацаа
t1 = 0,2...1,5 сек үүнд жолоочийн самбаа туршлага ур
чадвар онцгой нөлөөтэй.
t2- тормозын педал дээр гишгэж эхэлснээс
тоормозны механизм ажиллаж эхлэх хүртэл
Үүнд тормозны дамжуулгийн техникийн байдал ба
хийцийн төрөл зэргээс хамаарна.
- Шингэнд t2 = 0,005...0,1 сек
- Хийд t2 = 0,8 сек
t3 – хамгийн их тоормозлох хүчээр тоормозлох
хугацаа
Үүнд тормозны ажиллагаа, машины ачаа замын төрөл
байдал, дугуй зэргээс хамаарна.
t4 - бүрэн зогсох хугацаа хурдаас зогсох хүртэл
шугаман хамаарлаас буурах хугацаа
t5 -тормоз сулрах t5 = 0,2 сек
Асфальтан зам дээр 6-8м/с дугуйт трактор
40кн хүртэл тракторт 6-11м
40-60кн хүртэл 6,5-11.5 м байна.
Сэдэв. Гинжит тракторын ерөнхий динамик
 Гинжит тракторт үйлчилж буй хүчнүүд
 Гинжин явагчийн даралтын төвийг тодорхойлох
түүнд дүн шинжилгээ хийх
 Нормаль хүчний реакцийн эпюр
1980аад оны сүүлчээр гинжин явагчийн үйлдвэрлэл
40% байсан бол одоо 20%д хүрэхгүй байна. Гинжит
трагторын хувийн даралт бага хөрсөнд шигдэх тоо их
байдаг нь дор дурьдсан давуу талтай байна.
1. Туулах чадвар сайн, хөрсний хэв гажилтыг бага
үүсгэнэ
2. Чийгтэй зөөлөн хөрсөнд хий эргэх нь нилээд бага
3. Зүтгэлтийн динамик шинж чанар сайн
4. Хөрстөй гинжний хумслуурын барьцалдах шинж чанар
сайн
Тутагдалтай тал нь
1. Явах анги дуу ихтэй
2. Жин ихтэй
3. Явагчийн хийц төвөгтэй
4. Хөрсийг хэт их жижигрүүнэ
Өгсүүрт явж буй гинжит тракторт ямар хүч үйлчлэхийг
авч үзье :
1. Тракторын жингийн хүч G түүнийг бүрдүүлэгч
sinG , cosG
2. Инерцийн хүч jP
3. Дэгээнд иргэх зүтгэх хүч
Энэ нь kpkpP cos
; kpkpP sin гэсэн 2 хүч болон задарна
4. Рк - зүтгэлтийн шүргэх хүч
5. У - замын гадаргууд босоо чиглэлтэй хөрсний
ерөнхий реакц
6. fnP - өнхрөлтийн эсэргүүцлийн хүч, өөрөөр хэлбэл
тракторын өөдөөс үзүүлэх хөрсний эсэргүүцэл.
Агаарын эсэргүүцлийн хүч хөдөлгүүрийн ба
трансмиссийн эргэлдэж буй биетүүдийн инерцийн хүч ба
трансмиссийн эргэлдэж буй хүчнүүдийг оруулаагүй.
Эндээс гинжит тракторын зүтгэх хүчний баланс нь
kpkpjвpkpkpk PPGPGfP  cossin)sincos( 
Зүтгэх хүч нь ажлын салаанд үйлчилнэ .
Өсгүүрийн энэ тохиолдолд тракторийн даралтын төв D-
ээс хөрсний босоо чиглэлийн реакц У үйлчилнэ. Өөрөөр
хэлбэл хөрсний ерөнхий реакцийн тусгалын цэг нь
тракторын динамик даралтын төв болно.
Даралтын төв D гинжний тулах гадаргуугийн
геометрийн төвтөй давхцсан үед даралт гинжний
гадаргуугаар жигд хуваарилагдана. Хөрсний ерөнхий
реакц нь гадны хүчний үйлчлэлийн улмаас гинжний
тулах уртын геометрийн төвөөс Хg зайд шилжсэн байна
Үүнийг даралтын төвийн шилжилт гэнэ
Хg шилжилтийг тодорхойлохын тулд D цэгтэй
харьцуулсан хүчний моментийг бичье
0)(sin
cos)sin()(cos
0
0


gkpkpnfn
kpkpkpTjq
xaaPhP
hPhPGaXG


nfn hP  - үржвэрийг Мf өнхрөлтийн эсэргүүцлийн
момент
0
sincos
)sincos()sin(
a
PG
MahPhPG
X
kpkp
fkpkpkpkpTj
g 





Тэгш газар жигд хөдөлгөөний үед
0
sin
)sincos(
a
PG
MahP
X
kpkp
fkpkpkpkp
q 





Явж байгаа тракторын хүндийн төвийн байрлалыг
зогсож байгаа тракторын хүндийн байршилтай
харьцуулхад ижил биш динамик шилжилт явагдана. Иймд
арын тулах дугуйн дор даралт ихсэж урд хэсгийн хөрсөнд
үзүүлэх даралт багасна. Арын тулах дугуй, D төв 2–ын
хоорондох зайг багасгахад тракторын тогтворжилт
буурна.
Хөрсний ерөнхий реакцаар үүссэн хүндийн хүчний
динамик төвд нь орших момент нь онхолдолтын
бололцоот цэгүүдийн орчим тракторын тогтворжилтыг
тодорхойлно. Тракторын онхолдолт ямар нэг тодорхой
цэгийн орчим явагдана.
Тракторын дэгээнд ирэх зүтгэх хүч холбогч амын
цэгийн өндөр өгсүүрийн өнцөг, татах хүчний үйлчлэлийн
шугамын ташилт , тракторын өөдөөс үзүүлэх хөрсний
эсэргүүцэл ихсэлт нь даралтын төвийг ухраан шилжүүлэх
бөгөөд тогтворжуулах моментыг багасгана. Үүнтэй
холбогдуулан статик байршилд орших гинжит тракторын
хүндийн төвийн аль их тохиолдох нөхцөлд тохируулан,
хөрсөнд даралтыг жигд хуваарилах тооцооны үүднээс
гинжний тулах гадаргуугын урд хэсгээс урагш гаргаж
өгдөг. (онолын тооцоо).
kpkp
fkpkpkpkp
PG
MahP
a


sin
)sincos(
0



100...200 мм зөөгдөнө (зүтгэх хүч)
Ер нь тооцоонд хүндийн төв хөрсөн дээр жигд даралтыг
үзүүлхээр байршсан байх ёстой.
3. Гинжний геометрийн төвөөс даралтын төв
хойшоо шилжсэн хөрсний реакцын эпюрийг авч үзье.
Гинжний геометр төв даралт хоёр нэг шулуун дээр
давхцсан буюу Xg=0 байх үед
1. Даралт хөрсөнд жигдээр тархаж байна гэж үзвэл эпюр
нь тэгш өнцөг байна.
2. Гинжний тулах гадаргууийн төвөөс даралтын төв их
биш шилжсэн үед гинжний дагуу үүсэх хувийн
даралтын эпюр нь онолын хувьд трапец хэлбэртэй
байна.
3. даралтын төвийн шилжилт нь
6
гус
q
L
X  -ээс их болбол
гурвалжин хэлбэрийг олно.
Теория поворта трактора и автомобиля
1. Поворот колесных машина
2. Поворот гусеничных машина
Зүтгэх хүчний машины динамик шинж чанарт тухай
машины жолоодогдох чадвар ихээхэн нөлөөлдөг.
Трактор автомашины хийцийг сайжруулах асуудлуудын
нэг нь жолоодлогыг боловсронгуй болгох явдал юм.
Машин үргэлж тэгш дардан замаар явдаггүй. Нэг пунктээс
нөгөө пункт рүү явахдаа газрын янз бүрийн бартаа, эргэлт
тойролт, хазгай налууд явна. Хөдөлгөөний ийм олон
нөхцөлд тодорхой чиглэлийг жолоочийн удирдлагаар
гүйцэтгэнэ. Гэвч үүнд нөлөөлдөг гол хүчин зүйл бол тулах
гадаргуу /зам/ ихээхэн нөлөөлнө. Иймд жолоодлого нь
“водитель – опорная поверхность” гэсэн систем үйлдэл
юм.
Машины жолоодогдох гэдэг ойлголтонд өгөгдөн чиглэлд
хөдөлгөөн хадгалах буюу шаардлагатай тойргоор
хөдөлгөөнөө өөрчлөх чадвар юм.
1. Хөдөлгөөнөө хадгалах шинж чанар гэдэг нь
чиглэлийн тогтворжилт
2. Хөдөлгөөнөө өөрчлөх гэдэг нь эргэх чадвар юм.
Машины удирдагдах буюу жолоодогдох критерийн үнэлэх
шинж чанарт
 тойрох хөдөлгөөн хийж буй үеийн эргэлтийн хамгийн
бага радиус
 янз бүрийн тойргоор хөдөлж байх үеийн хурдны дээд
хязгаар
 Эргэлтийн өнцөг
 Эргэлтийн нөөц хэмжээ
Дугуйт трактор, автомашины тойрох эргэх арга нь:
1. Чиглүүлэг дугуйг эргүүлэх
2. Нугасан үеийн рамаар удирдах
 1 2CP
L
R
tg tg  

 
Энд 1 2 -урд хойд дугуйн шарвалтын өнцөг 1 2 =2.....40
CP
CP
B
Ctg
L
B Ctg L



 
Машины маневарлалт нь В,L-ээс хамаарна. Эргэлтийн
үеийн төвөөс зугтаах хүч нь
2
y
G V
P
gR

 эндээс
y
on
P g R
V
G
 

min max0.5R LCtg max 35..........45  
Рулийн удирдлагын ерөнхий коэффицент нь 0,70...0.85
мушгих момент нь 1,0 нм байна.
Тээврийн хэрэгслийн эргэх тойрох үйлдэл хөнгөн, дугуйн
элэгдэл бага шулуун явах хөдөлгөөн нь тогтвортой байх
зэрэг нь урд дугуйн тавилтаас ихээхэн хамаарна. Шулуун
замын хөдөлгөөнөө сайн хадгалах, эргэх тойрох
хөдөлгөөний дараа залах дугуй анхны байрлалдаа
автоматаар буцаж орохыг урд дугуйн тогтворжилт гэнэ.
Дугуйн дэрвийлгэ 1,5 ...2
Дугуйн хумайлга
 Урд дугуйн дээд хэсэгт  өнцгөөр гадагш хэлтгий
тавигдахыг дугуйн дэрвийлгэ гэнэ. Энэ өнцөг нь
дугуй босоо байрлалтай эргэж байх нөхцлийг
хангаж өгнө.
 Дугуйн хумайлга: Урд дугуйг дээрээс нь харахад
урд талын зай нь хойд талынхаас бага байна.
Үүнийг дугуйн хумайлга гэнэ. 2...10 мм байна.
Эргэлтийн харьцангуй радиус
B
R

Хийцийн хувьд – Дагуу баз
Жолооны удирдлагын хийц
Ангилалтын хувьд - Хөдөлгөөний хурд
- Огцом эргэлт
1
2
3 4 5
1 - Рулевое колеса, 2 – гидронасос, 3 – регулятор-
распределитель, 4 – испольнителтный механизм, 5 –
управляемое колесо
2.Гинжит тракторын эргэлт
Гадна талын гинж – түрүүлэгч
Дотор талынх – Хоцрогч
Эргэж буй үед гинжний хөдөлгөөнийг хоёр хөдөлгөөнөөр
задлаж үзвэл
 О1, О2 төвийг wnL-ийн хурдаар тойрч эргэх эргэлт
 Трактор От төвийг V1, V2 хурдаар тойрч эргэх
 Гинжний давших хөдөлгөөний хурд нь
V2=wn(R+0.5B)
V1=wn(R-0.5B)
wn – гинжний өнцөг хурд
Түрүүлж гүйгч хөтлөх дугуйн эргэлтийн тоо n2, хоцрогчийн
эргэлтийн тоо n1
2
1
0.5
0.5
V R B
V R B



эндээс
2 2
1 1
0.5
0.5
V n R B
V n R B

 

R
0.5B0.5B
0T
02 01
V1
V2
V1
0
n
0.5L0.5L
   
2 1 2 1
2 1 2 12 2
V V n n
R B B
V V n n
 
 
 
буюу
 
2 1
2 12
n nR
B n n


 

min 0.5R B
Эргэлтийн эсэргүүцлийн моментийг даван туулахын тулд
эргүүлэх момент үүснэ.
Түрүүлэгч гинжний шүргэх хүч Рк2, хоцрогч гинжнийх Рк1
 2 10.5n k kM B P P 
Трактор авто машины түлш зарцуулалтын тооцоо
ба түлш зарцуулалтын тооцоо ба түлш хэмнэлт,
түүнд нөлөөлөх хүчин зүйл
Автомашины тээврийн өөрийн өртөг зарцуулагдсан
түлшний өртгөөс их хамаарна. Түлшний өртөг нь бүх
зарцуулсан зүйлийн 35...40% эзэлнэ.
Түлшний зарцуулалт:
1. Цагийн Gц буюу ажлын горим GТР
2. Сул ажиллагаа GТХ
3. Хэвийн горимд GТН
4. Их ачаалалт GТmax
1. Хөдөлгүүрийн нэгж чадал дахь түлшний хувийн
зарцуулалт
3
10 T
e
e
G
g
N

 г/кВт цаг
2. Зүтгэлтийн нэгж чадалд зарцуулах хувийн түлш
зарцуулалт
T
t
T
G
g
N
 ,кВт цаг
3. Нэг га-д зарцуулах түлшний хувийн зарцуулалт
CMT
га
CM
G
g
W
 , кг/га
Үүнээс үндэслэн
3
10
e e
TH
g N
G

 хэвийн горимд
GTX=(0.2…..0.3)GTH сул ажиллага
 max
0.7.........0.8T THG G их ачааллын үеийн
Автомашинд:
 s aQ f V функц
3
10
e e
s
T a
g N
Q
V



Үүнд: ge – хувийн түлш зарцуулалт, г/кВт цаг
Ne – ашигтай чадал, кВт
T - нягт, кг/л
Vл – хурд км/цаг
T
s
a
G
Q
V

Энэ нь 1 км замыг туулахад зарцуулагдах түлш
Тэгвэл 100 км-т
3
100
10 3.6
e e
s
T
g N
Q
V

  s TQ Q t  3
10
e e
T
T
g N
Q



Карбьюраторт хөдөлгүүрт : ge=250 x 320 г/кВт цаг
Дизель хөдөлгүүрт : ge=210 x 280 г/кВт цаг
100
3.6
t
V
 100км туулахад зарцуулах хугацаа
Түлш хэмнэлтийн төлөв
АВ муруй янз бүрийн замаар гүйцэд түлш өгөлттэй
дээд хурдаар яваа автомашины түлш зарцуулалт ВС
муруй нь хамгийн бага эсэргүүцлийн коэф-тэй маш сайн
замаар янз бүрийн хурдтай явах автомашины түлш
зарцуулалт.
A
F
C
V
0 Vmim Von Vmax
Босоо шугам АС янз бүрийн замаар хамгийн бага
тогтвортой хурдаар явах автомашины түлш зарцуулалт.
Автомашины зарцуулах түлш нь түүний хийц,
тохируулга, техникийн байдлаас хамаарна. Зам тус бүрт
түлшийг багаар зарцуулах хурд байна. Энэ хурд нь уул
замыг тодорхойлох муруйн нугаралтын цэгт оршино.
Хамгийн ашигтай хурдаас аль нэг тал руу хазайхад түлш
зарцуулалт ихсэнэ. Хурдыг ихэсгэхэд ихсэнэ. Багасгахад
ихсэнэ.
Хамгийн их чадал гаргаж байх үеийн түлшний
хувийн зарцуулалтыг
wxENe KKgg 
Үүнд: xK – хөдөлгүүрийн ачаалалтыг тооцсон коэф
wK – хөдөлгүүрийн хурдны горимыг тооцсон коэф
ENg - хамгийн их чадал дахь түлшний хувийн зарцуулалт
Түлшний хэмнэлтэнд нөлөөлөххүчин зүйл нь онолын хувьд
Бензит хөдөлгүүрийн түлшний шаталтын үр дүнд бий
болсон энергийн 24.....30% нь ашигтай чадалд шилждэг
10 % нь трансмиссийн үрэлтэнд алдагддаг. Ийм маягаар
энергийн 20....25% нь хөтлөх дугуйг эргүүлэхэд
зарцуулагдана.
Өндөр зэрэглэлийн хөнгөн тэргэнд энергийн алдагдал их
байна. Энэ нь 88%
Автомашины түлш хэмнэлтийг тодорхойлдог
үндсэн фактор нь
1. Түүний аэродинамик шинж чанар /дизайн, хэлбэр
дүрс/
2. Өнхрөлтийн эсэргүүцэл / Өнхрөлтийн эсэргүүцэл
5% буурахад түлш зарцуулалт 1% буурна/
3. Хөдөлгүүр трансмиссд алдагдах энерги алдагдал
Үүнээс гадна автомашины ерөнхий хэмжээ
хөдөлгүүрийн чадалтай жингийн зохицолдоо ашиглалтын
үзүүлэлтүүд.
1. Автомашины хувийн чадал нь хамгийн зохистой
байх.
2. Эргүүлэх моментийн нөөцийн хэмжээ түр зуурын
ачаалалыг түргэн давах
Бензинт хөдөлгүүрийн түлшний хэмнэлтэд
карбюраторийн хөвүүрийн хөндий дэхь түлшний түвшин
асаалтын угтуулах өнцөг, таслагчийн зай, очлуурын
байдал, дулааны горим, хий хуваарилатын фаз
Дизель хөдөлгүүрийн хувьд:
Форсункаар түлш цацаж эхлэх даралт, тоосруулаг
чийн нүхний хийц, байдал, түлш өгөлтийн жигд биш
байдал, дулааны горим.
Явах ангийн хувьд хамгийн гол нь дугуйн даралт, хээний
элэгдэл
Хөдөлгөөний горимыг сонгох.
Түлш зарцуулалт нь тухайн замд хөдөлгүүрийн
ажиллагааны горимыг жолооч яаж сонгож авах. Өгсөх
уруудах үеийн кинетик энергийн ашиглалт.
Машиныг жолоодох явцад түлшийг хэмнэж болох
зөвлөмж:
 Тэгш сайхан замд хамгийн их хурдаас 25% доогуур
байлгах
 Хэвийн эргэлтийн 30-40% доогуур тахир голын
дундаж эргэлтээр явах
 Аль болох хөнгөн араагаар явах
 Гэнэт хурдасгах, тормозлох явдлыг багасгаж аль
болох жигд хөдөлгөөн хийх
Сэдэв. Трактор автомашины ерөнхий динамик
Трактор нь өөрийнхөө технологийн
зориулалтаараа гол төлөв газар тариалангийн нөхцөлд
ажилладаг. Мөн автомашины нилээд хэсэг нь аяих
ачааны төрлөөс хамаарч хатуу хучлагатай болон мөн
талбайн замуудад ажиллана. Иймд трактор автомашины
явагч анги нь хөрсний дээд үе газрын гадаргуутай
харьцаж байна. Ингэхээр хөрсний физик механик шинж
чанарыг мэдэх явдал ньдугуй хөрс хочрын хооронд
явагдах процессын байдлыг мэдэх нь чухал юм.
Хөрсний олон хүчин зүйл нь энэ дотроос физик шинж
чанар нь
1. Хөрсний бүтэц буюу түүний хатуу хэсэг
2. Хөрсний нягт 30...60 см
3. Хатуу хэсгийн эзэлхүүний масс жин эзэлхүүнд
байгаа хатуу хэсгийн масс
4. Ус нэвтрүүлэх чадвар 50 см хүртэл гүнд
5. Чийглэг ба хатуулаг чанар
Явах анги хөрсөн дээр үйлчлэх үед янз бүрийн
чиглэлд хөрсийгшахалт, янгтруулалт шилжилтэнд
оруулдаг. Үүйни үр дүнд хөрсөнд нормаль башахагч
хүчдэл бий болно. Энэ нь ачаалалт үйлчилж багйаа
газрааё янз бүрийн гүнд тарханаэ Хүчдэлийн хэмжээ
гүнд тархалт нь хөрсний физик шинж ёанар, шйлчилж
буй хүч зэргээс хамаарна. Тухайн ачааллын даац
чаадал, хөрсний шинж чанараас дугуйн суулын гүн
хамаарна. Дугуйн суултын гүн h гадаад аяаалал gш–
ийн хоорондын хамаарал.
Зураг дээр гадаад ачааллын болон хөрсний дотоод
эсэргүүулийн хүч хоёрын хоорондын харилцан
үйлчлэлийг муруйгаар авч үзэжгурван хэсэг хуваая
1-р хэсэг нь бараг шулуун шугамаар үргэлжлэх бөгөөд
энэ үед хөрс нягтарч эхэлнэ. 2-р хэсэгт хөрсний суулт
гадаад эсэргүүцлээс хамаарч түргэн яюагдах бөгөд тэр
ннь хөрс нягтруулаад зогсохгүй ,нухалтанд орж эхэлнэ.
3- р хэсэг хөрсийг уян налархай урсгал бий
болно.Диформацид орно. Хөрс нягтрахаа больж өөдөөс
нь тулж эхэлнэ.
Хөрсний батжилтиынүндсэн үзүүлэлт нь түүний
шахалтын эсргүүцэлээр тодорхойлогдоно.
R –коэф объетного сжатия почвы, кгс/см
Р0-пределия несушая способнось почвы, кгс/см2
1. Хөрсний шилжилтийн эсэргүүцэл нь барьцалдаат
малекулын хүч
2. Хөрсний жижиг хэсгүүдийн үрэлтийн хүч
Дээр дурьдсан хөрсний шилжилтээс үүссэж буй
нормаль хүч G ба  хоёрын хамаарлыг авч үзье
G =0 байна. А цэгээс муруйг авъя.
Барьцалдааны молекулын хүч. Ачаалалт, хурд,
хүч
Хийтэй дугуйн физик механик шинж чанар
Гадаад эсэргүүулийн хүчний дор хийтэй лугуй янз
бүрийн диформацид орно. Энэнь өөр хоорондоо
хамааралтай байна. Энэ диформажийг4 төрөл бологн
ялгаж үздэг. Үүнд :
1. босоо
2. тойргийн
3. хажуугийн
4. өнцгийн
дугуй тлах гадаргуу хочрбн хооронд “ плошадь контакт”
байж болно. Дугуйн босоо чиглэлд хүч үйлчилж тэр
чиглэлийн дагуу дугуйны өндөр n хэмжээгээр
өрчлөгдөхийг нормаль диформац гэнэ.
Диформацийн үед дугуйд аглагдаж буй агаарын
эзэлхүүн багасна. Гэвч ерөнхий эзэлхүүнтэй
харьцуулахад энэ нь бага байна. Энэ нь дугуй дахь
хийндаралт нэг их нөллөхгүй
Тойргийн чиглэлд хйитэй дугуйн уян зөлөн чанарт
босоо чиглэлээс байга байна. Тойргийн диформац нь
нормаль диформацтай хамт үүсэх ба энэ нь дугуйны
эргүүлэх моментийн дор үүсдэг. Үйлчилж буй момент ба
хүчний маш бага хэсэгт оногдож буй тойргийн
диформацийн нэг хэсгийг тангециал диформац гэнэ.
Энэ нь мушгих моментийг дугуйн мушгих өнцөгт
харьцуулна.
3. Машины жолоодогдох байдалд хажуу чиглэл
дэх дугуйны уян зөөлөн чанар ихээхэн ач
холбогдолтой.
4. Дугуйд үйлчилж байгаа нормаль хүч замын
гадаргууд паралель үйлчилж буй М моментийн хооронд
үүсэж буй диформац ийг дугуйн өнцгий н с гэнэ.
Дэрх диформацуудаас хамааруулж хийтэй дугуйн
радиусыг дараах байдлаар ялгаж үзнэ.
1. Свободный r0 - дугуй ачаалагдаагүй байх үеийн
гадна талын радиус
2. Динамический rк – дугуйн хөдөлгөөнгүй тэнхлэгээс
түүний тулах гадаргуу хүртэлх радиус
3. Статический rст – дугуйд үйлчилж буй хөрсний
дагуу реакцыг бүрдүүлэгч хүч дугуйн тэнхлэг
хүртлэх радиус
4. Радиус качения r – гулсалт хий эргэлт байхгүй
үеийн радиус
Урд дугуйн ажиллагаа.
Хөтлөгдөгч дугуйн өнхрөлтөд тохиодох зарим
шинжүүдийг авч үзье.
1. Диформацлагдаагүй гадаргуугаар хатуу хүрээтэй
дугуйн өнхрөлт
2. Диформацладсан гадаргуугаар хатуу хүрээтэй
дугуйн өнхрөлт
3. Хатуу гадаргуу дээгүүр диформацтай дугуй
өнхрөлт. Үүнд хийтэй дугуй хатуу хучилттай
замаар өнхрөх
4. Диформацладсан гадаргуугаар Диформацтай
дугуйн хөдөлгөөн. Энэ тохиолдол трактор
автомашинд их хэрэгжинэ.
Хөтлөгдөгч дугуй FH хүчний үйлчлэлийн дор V чиглэл
рүү үйлчилж байна ҮҮний зэрэгцээ мөн дугуйнд Gn
босоо хүч машины арлаас үйлчилнэ. Машины дугуй
өөрийн жин орно. Дээрх хүчний үйлчлэлийн дор дуугй
өнхрөхөөс гална хөрсөнд сууж мөр бий болгоно.
Үүний үр дүнд хөрснөөс дугуйд нормаль шахагч
хүчнүшд үүснэ. Нормаль реакц нь хүрээний гадаргуу
руу босоо чиглэлд үйлчилнэ. Хөрстэй лугуйн харилцаж
буй гадаргуу буюу тухайлбал А цэгээс О төвийг
дайран гарч буй бүрдүүлэгч хүч. Харин шахагч реакц
нь хөрсдуугйн хүрээ хоёрын хооронд үрэлтийн хүч
хүчийг 2 бүрдүүлэгч хшч болгон задлая. Блслл чиглэлд
хөдөлгөөний эсрэг чиглэлд үйлчилнэ. А цэгийн
харьцуулсан өнхрөлтйин эсэргүүулийн моментийг
бичвэл:
nnnnfn aGayM  өөрөөр хэлбэл nn Gy  тэнцүү
байна. fnM нь nG болон na мөрний гүн зэргээс хамаарна.
Үүнээс гадна дугуйд nF хүч үйллэх ба энэ нь nX хүчтэй тэнцүү
байна.
Динамик радиус
n
fn
nfnnn
r
M
FMrF 
n
fn
r
M
энэ харьцаг душуйн өнхрөлтийн эсэргүүулийн
хүч гэнэ. Дээрх хүчийг өнхрөлтийн эсэргүүулийн коэф-
оор тодорхойлвол
n
n
nnnn
G
F
fGfF 
Хn- хүч нь барьцалдааны шинж чанараас хамаарч
их бага байна.
Металл хөтлөгдөгч дугуйн өнхрөлтийн эсэргүүудийн
коэф
3
2
86.0
dbk
G
f n
n


D ба b наружный диаметр ширина ободө колеса
R –коэф объёмная итогия почвы
Gn –веотизадьная нагрузка
Дэгээн дээр ирж буй хүчээр нь
3
3
408408%  


















сц
kp
сц
kp
P
P
P
P
Хурдаар нь
%100


T
pT
V
VV

Дугуйн эргэлтийн тоогоор нь
%100


pаа
холpаа
n
nn

Харин хөтлөх дугуйн ажиллагааны хувьд дугуйн дээр
ирж буй чадал, хий эргэлт, зэргийг тооуох ёстой. Энэ
дотроос хамгийн чухал нь дугуйн дугуйн хий эргэлт
мю. Хий эргэлтийн 3 үндсэн аргаар тодорхойлно.
nnnnfn aGayM 
Сэдэв: Трактор автомашины зөөлөн явалт
Трактор автомашины хөдөлгөөний явцын үед
газрын гадаргуугийн тэгш биш байдал, мөн
агергатласан машин, ачсан ачааны төрөл, дугуйн эргэлт
жигд биш, эд ангийн хэлбэлзэл зэргээс хамаарч түүний
рамд түлхэх цохилт бий болно. Ингэж рам хэлбэлзэх
нь жолоочийн хөдөлмөрийн нөхцөлд муугаар
нөлөөлөхөс гадна ажиллах чадварыг бууруулж
агротехникийн шаардлагыг зөрчихөөс гадна ялангуяа
технологийн процесст муу нөлөөтэй . Үүнээс гадна
тракторын зүтгэлтийн барьцалдааны шинж чанар муу
эд ангийн ажиллагаанд нөлөө үзүүлж эвдэрнэ.
Явалтын зөөлөн чанар гэдэг нь хөдөлгөөний үед
газрын гадаргуу явагчийн харилцан үйлчлэлд би
болсон динамик ачаалалт, янз бүрийн түлхэлт, доргио
чичирхийллийг унтраах чадварыг хэлнэ.
Трактор автомашинд үүсэж байгаа тухайн доргио
чичирхийлэл нь гадаад дотоод шалтгаанаас болно.
1. Дотоод шалтгаанд: эд ангийн тэнцвэржилт,
эргэлдэж буй биетийн тэнцваржилт, агаар
оруулах, утаа гаргах хоолой
2. Гадаад нөхцөл нь замын байдал. Дотоод нөхцөл
нь өндөр давтамжийн хэлбэлзэл бий болгодог
учир жолоочид шууд нөлөөтэй
Эдгээр эд ангийг масс нь арал дээрх ба доорх
массын хооронд ½ тэй хуваарилана
Арал дээрх масс m буюу хүндийн төв 0-д үйлчилнэ.
Арал доорх масс нь m1, m2 –ээс бүрдэж m1урд дугуй,
m2 хойд дугуй, мост
Дээд хэсгийн массын коэф
21
1
mm
m
k


Энэ масс нь коэф хэлбэлзэх чухал нөлөөтэй. Дээд
хэсгийг бууруулахад энэ биетээр ламжигдан
түлхэлтийн хүч багасна. Ихэсхэд түлхэгчийн мэдрэх
чадвар багасна. Иймээс хөнгөн тэргэнд 5,7...5,6k
ачааны машинд 5...4k байна.
- Машины арал дээр байрласан хэгсийн масс
- Машины арал доор байрласан хэгсийн масс
Бүх массын хэлбэлзэлийг судлахад арал дээрх масс
ба арал доорх масс гэж 2 хэсэгт хуваана.
Арал доорх массд подвиник зөөлөн элементээр
дамжигдан буй массыг хэлнэ. Нөгөө нь зөөлөн
элементээр дамжигдахгүй. Подрессорные массад кузов,
рам, рам дээр бэхэлсэн бүх механизм
Неподрессорные: дугуй , хойд урд тэнхлэг
Мөн энэ хоёрт зэрэг бэхлэгддэг эд анги (гүүшин,
амортизатор, кардон гол)
Эргономика и конструирование тракторов
ХАА-н зүтгэх хүчний тракторын зохион бүтээх
асуудалд 1960 оны эцсээр эргономикийн шинж чанарыг
хэрэглэх болов.
Эргономик гэдэг нь “ хүн-машины-орчин” гурвыг
хооронд нь холбон үзпэг шинжлэх ухаан юм.
Эргономикийн үйл ажиллагааг судлахад машины
зохиомж тракторын хийц зэргийг авч үзнэ.
1. Хэмжээ хэлбэр, жингийн хуварилалт
2. Физиологические
3. Психофизиологические /хараа, сонсгол, хүлээн
авах,шийдвэр гаргах/
4. Психологически /жолоодох ур чадвар/
5. Гигиенические /орчны онцлог хүчин зүйл хортой
нөхцөл зэргийг үнэлэх операторын хамгаалахтай
холбоотой/
Үүний холбоо бүхий шаардлага: хийц
технологийн шаардлага буюу норм
Тракторын өөрийн шинж чанарын үзүүлэлтэнд
хийцийн хамгийн зөв шийдлийг сонгон авах үүнийг
хянах хэрэгсэлийн хийц
Эталон трактор
Дотоод шалтгаанд: эд ангийн тэнувэржилт,
эргэлдэж байгаа биетийн тэнцвэржил, агаар оруулах,
утаа гаргах хөдөлгөөн
Гадаад нөхцөл: замын байдал.
Бүх массын хэлбэлзэлийг судлахад 2 хэсэг болгоно.
Массы подрессорные ба неподрессорные /машины арал
дээр байрласан хэсгийн масс, аралын дөр/
- Кузов , рам, рам дээр бэхлэсэн бүх механизм
- Дугуй хойд урд тэнхлэг, мост
- Мөн энэ хоёрыг нэгэн зэрэг бэхлэгддэг эд анги
/гүүшин, амортизатор,кардан гол/
Подрессорный масс m буюу хүндийн төвд 0-д үйлчилнэ.
21
1
mm
m


Дээд хэсгийн биетийн массыг тооцсон илтгэлцүүр.
Дээд хэсгийг бууруулахад энэ биетээр дамжигдах
түлхэлтийн хүч багасна. Ихэсгэхэд түлхэгчийн мэдрэх
чадвар багасна. Иймээс хөнгөн тэргэнд 5,7...5,6k
ачааны машинд 5...4k байна.
Тракторын эргономик шинж
Хураангуйлсан үзүүлэлтүүд
Удирдлагын тохирсон
ба эффективность
Орчны таагүй
нөхцөлөөс хамгаалах
Үйлчилгээ хийх эвтэй
байдал
Бүлэг үзүүлэлтүүд
Кабины эвтэй байдал Кабины бичил цаг уур
Үйлчилгээ хийх
байрлал
Кабинд жолоочийн
байрлал зөв
Кабин дахь дуу
шуугианы оролт
Суудал дээр жолоочийн
суух байрлал
Чичирхийлэл доргилт
Ажлын байрнаас
орчныг харах
Кабинд орох хорт хийн
оролт
Үйлчилгээ хийх
эвтэй байрлал
Удирдлагын систем
хөшүүргийн эвтэй
Байгалийн гэрэлтүүлэг
байдал
Сэдэв: Проходимостьтракторов и автомобиля
Автомашины давц гэдэг ойлголтод замгүй буюу
бартаат замд тухайн машины туулах явах чадварыг
хэлнэ. Хөдөө орон нутагт ажилладаг рактор
автомашинд давцын илүү сайн талууд байх ёстой.
Харин хот төв замаар ихэвслэн явдаг
автомашинуудад давцын гойд чанар бага шаардана.
1. Обычной проходимосьт
2. Повышенный проходимосьт
3. Высокой проходимосьт
- Ердийн давцтай автомашиныг хийцийн хувьд
тэгш асфальтан зам дээр авч үздэг. Өөрөөр
хэлбэл дугуйн төрөл нь 4х2
- Өндөржсөн давцтай автомашин нь гол төлөв
хөтлөгч 1 ба 3 тэнхлэгтэй байна /4х4, 6х6/
Ийм машин нь замын янз бүрийн нөхцөлд ажиллаж
чадахаас гадна явж чадах чадвар сайн байна. Иймд
хдөө орон нутагт ажиллах автомашины, хөнгөн тэргийг
4х4 байна.өндөр давчтай автомашины нь гол төлөв 3-4
хөтлөгч тэнхлэгтэй. Ямар ч нөхцөлд ажиллаж чадна.
Хийц жолоодлогын ур чадвар шаардагдана.
Давцыг сайжрулахад доорх үндсэн зүйлийг онолын
болоод хийцийн хувьд анхааран үздэг.
1. Улучшением динамических качеств. Үүнд:
автомашины хувийн чадал трансмиссийн дамжуулгын
тоог олшруулах, трансмиссийн хийцийг улам
боловсронгуйболгох гидромеханический, явуут дунд
арааг салгах
2. Улучшением удельных давлением на поверхность
пути и снижения качений-хэрэглэж буй явагч ажлын хийц
дугуй дахт хийн даралтыг багасгах мөнзамын байдлаас
хамааруулж явцын үедхийн даралтыг тохируулах
3. Улучшением сцепных свойств автомобилия-
авцалдах жинг нэмэгдүүлэх, хөтлөгч дугуйн хий
эргэлтийг багасгах мөн засын байдлаас хамааруулж
явцын үед хийн даралтыг тохируулах
4. Приспособлением конструкции автомобилия. К
движению понеравным дорогам /бартаатай үед дугуй
ганхахгүй/
Геометрические параметры проходимость
Автомашины давцын геометр хэмжээ нь
h- вертикальный дорожный провест
; передныйи задны углы провест
21;  -продбльный и поперечный радиусы
проходимосты
К нь хөнгөн тэргэнд 150...2200 мм, ачааны
автомашинд 240...300мм, хөнгөн тэргэнд 250...3300мм
/ерөнхий зориулалтын/
Автомашины суваг , шуудуу, хонхор газрыг
гарахад үүний дагу баазын хязгаар чухал байна.
 - давцын урд өнцөг
 давцын хойд өнцөг
Автомашины давцыг сайжруулахад эн өнцгийг
нэмэгдүүлэх нь илүү юм.
ЗУРАГ
Зашитные зоны растний при движении трактора в
междурядный
Хамгаалах бүс нь дотор талын BnC гадна талын HC
2
)1()(
2
)()1( 



nmbB
C
bBnm
C BnH
Үүнд:
n- число рядов растений, проходянии над трактором
m-ширна междурядний
B-b соотвествению колея колес и ширина
хэрэв bnn CC  бол nmB 
Орчин үеийн олон талын ажиллагаатй тракторт дугуйн
өргөн өрчилж болох ба энэ тохиолдолд
2
bm
CC BnH


Сэдэв:
Устойчивость тракторов и автомаобилей
Өгсүүр уруу, налуу газар трактор автомашины
явж чадах чадварыг тогтворжилт гэнэ тухайн машины
онхолдохгүйгээр тормозлож зогсож чадах хавтгайн
налуугийн хамгийн их өнцгийг өгсүүрийн хязгаарлах
өнцөг гэнэ.
Дугуйт трактор автомашины явж байх үед тэдгээрийн
онхолдолт нь урд дугуйн дээрх реакц нь 0- ээс их буюу
0ny үед боломжгүй. Харин 0ny үед үүснэ
Хүндийн төвийн байрлалыг сонгох
nk
nn
GG
y
G
ay
a



 
yTPTP hGaLG   sincos)(
yh
aL
tg


Хүндийн төв дор байх тутам трактор автомашины
тогтворжилт сайн байна. Хүндийн төвийн байрлал нь
машины хийц,тэнхлэг дээрх ачаалын хуваарилалт
зэргээс хамаарна
ЗУРАГ
Трактор хажуу тийшээ онхолдохгүй байх нөхцөл нь
0ny
0 цэгтэй харьцуулсан момент
 cos5.0sin TPnTP GBhG 
yh
B
tg
5.0

Дугуйт тракторт 0
50...40
Тракторны дагуу тогтворжилт нь өгсөлт уруудалтанд
зөвхөн хүндийнбайрлалаас хамаарна. Суудлын
автомашинд хүндийн төв нь гол хэсэгтээ, дугуйт
трактор, автомашинд хойд тэнхлэгтээ ойролцоо
байрлана.
Энэ онхолдолт эхлэх үед тохирох авирах өнцөг юм.
Өнцөг нь барьцалдлын коэф, хүндийн төв, хойд
тэнхлэгийн “а” төвийн байршил, дэгээний өндөр зэргээс
хамаарна гэсэн дүгнэлт гарч байна.
ЗУРАГ
0ny yTP hGaG   sincos
yh
a
tghtga  
0 цэгтэй харьцуулбал
hGaLG TPTP   sincos)5.0( 0
hGaLG TPTP   sincos)5(. 0
эндээс
y
I
y
onI
h
aL
tg
h
aL
tg
00
5.0 


 
00
35...3045...35  II

Сэдэв: Автомашины хурдаа авах чадвар
Ашиглалтын явцын үед автомашин өөрийнхөө
хөдөлгөөний хурдыг байнга өөрчилдөг. Энэ нь
байрнаасаа хөдлөх, урд яваа машинаа гүйцэж түрүүлэх
гэх мэт. Автомашины энэ чухал динамик шинж
чанартай холбоо бүхий хурдаа авах чадвар буюу
хурдаа түргэн авах чадвар юм. Хурдаа авах чадвар нь
хөдөлгөөний дундаж хурдад нөлөөлөх бөгөөд энэ нь
замын байдлаас хамаарна. Автомашиныг хурдасгахын
тулд түүний бүх хурд дамжуулал эхнээсээ аваад дээд
дамжуулга хүртэлээ ашиглагдана /байрнаасаа өөрийн
дээд хурдаа авч чадахгүй/.
Нэг хурдаас нөгөө хурдад шилжихдээ 21V 32V үед
хурдны үед биш өөр хурдны үед шилжиж болно.
Гэвч энэ тохиолдолд хурдатгалын эрч буурна.
Автомашины хурдаа авалтыг /эрч хүчээ/үнэлэх үндсэн
хэмжигдэхүүн нь
1. Хурдасах процессын үедэх автомашины
хурдатгалын хэмжигдэхүүн
2. Хурдатгалын үргэлжлэх хугацаа, tроз
3. Хурдатгалын үе дэх туулах зам, Sроз
Автомашины хурдатгал нь
Bp
D
gj



Эндээс харахад хурдатгал нь замын байдал,
динамик фактор, эргэлдэж буй биетүүдийн массыг
тооцсон коэф зэргээс хамаарна.
Автомашины хурдатгалын графикийг ашиглан
хурдатгалын хугацаа ба замыг тодорхойлж болно.
dt
dv
j  эндээс
j
dv
td  болно.
Өөрөөр хэлбэл )()( vfsvft  бо
 
2
10
v
v
t
роз
j
dv
dtt
роз
Үүнтэй адил зам нь
dtvds  бо
 
розроз tS
роз dtvdSS
00
Хурдатгалын дундаж хэмжээ
)(5.0 21 jjjcp 
Хурдатгалын үргэлжлэх хугацаа нь mi nV ээс maxV хүртэл авч
үзвэл



max
min
6.3
v
v cp
i
iроз
j
V
tt
 
max
min
v
v
icpiроз tVSS
Сэдэв: Тракторын зүтгэх хүчний тооцоо түүнд
дүн шинжилгээ хийх
1. Зүтгэх хүч ба хөдөлгөөний хурд
2. Ракторны хүндийн жин ба түүний тэнхлэгүүд
дээрх тархалт
3. Хөтлөх дугуйн радиус
4. Хөдөлгүүрийн чадал ба төлөв
5. Хүч дамжуулах ангийн дамжуулгын тоо
6. Ашиглалтын хамгийн тохиромжтой нөхцөл
Тракторын зүтгэх хүчний тооцоо хийхэд ашиглалтын
нөхцөл чухал юм. Өөрөөр хэлбэл агрегатыг зөв
бүрдүүлэх үүднээс зүтгэх хүчний сонголтыг үндэслэн
гаргана. Зүтгэх хүчний тооцоогоор гарсан параметрүүд
нь ашиглалтын янз бүрийн нөхцөлд ашиглах трактор
ямар хурд дээр ямар ачаалалтай байхад хамгийн их
бүтээлтэй ажиллаж, хир их түлш хэмнэж байна вэ гэдгийг
заах болно.
KKK
H
TP
f
P
G



K - барьцалдааны коэф
Kf - өнхрөлтийн коэф
K - хөтлөх дугуйн ачааллын коэф
4х2 үед K =0,76... ,8
4х4 гинжит K = 1
Хийцийн жин нь ашиглалтын жингээс 7-10% бага
байна.
2. Хэвийн чадал.
  
эTP
бH
H
VGGfP
N
 


270
min
3.Дамжуулгын тоо
Хамгийн бага хурд 1-р арааны хурдтай тэнцүү
байх нөхцөл
1min TT VV  8-10 км/ц 7-8 гинж
Ажлын хурд 15-17км/ц /дугуй/ 10-12 гинж
Хөтлөх дугуйн параметр
2
)895...9,0( D
rd 
D - дугуйн диаметр
зүтгэлтийн шүргэх хүч
K
TPTPK
K
r
iM
P


d
e
K
n
n
M 2.716
GfPf  fKKP PPP 
4х2
L
hPP
GGG fkp
сц
)(
5.0
3
2
min


4х4 cpсц GG 
Хий эргэлт  408408% 


















сц
kp
сц
kp
G
P
G
P
Онолын хурд
TP
kd
T
i
rn
V

 377.0
)1(377.0 


TP
kd
p
i
rn
V
270
4
 kp
kp
P
N
kp
T
kp
N
G
g


3
10
Сэдэв: Адинамик фактор, динамик төлөв
Өмнөх бүлэгт тогтворжсон хөдөлгөөниий үед
автомашины динамик шинж чанарыг авч үзсэн билээ.
Автомашины зүтгэх хүчний тэгшитгэлээс
 P
g
j
GGP BPK 
G
g
j
GGPP BPK  
Автомашины нь байрнаасаа хөдлөхдөө инерцийн ба
тайван байдлын өнхрөлтийн эсэргүүцлийг давна.
Хэрэв өгсүүр байвал мөн өгсүүрийн эсэргүүцлийг давах
ёстой.
)( if 
f - замын эсэргүүцлийн коэф
i -өгсүүрийн хэмжээ
Автомашины байрнаасаа хөдлөх үед түүний хурд нь бага байдаг
учраас агаарын эсэргүүлцэл P тооцохгүй.
G
g
j
GG
G
PP
BP
K











D
G
PPK

 
g
j
D BP  
G
PK
байрнаасаа хөдлөх үеийн эсэргүүцлийн коэф
Автомашины нэгж жинд ирж байгаа зүтгэх хүчний
нөөцийн хэмжээг динамик фактор гэнэ.
G
P
r
iM
D K
TPTPK





Дээрх коэф-ийн хэмжээ нь нилээд өргөн хүрээнл
өөрчлөгдөнө. Учир нь жолоочийн сонгож авсан
хөдөлгөлтийн хурдаас гууд хамаарна.
Автомашиныг байрнаас нь хөдөлгөх хамгийн их момент
нь 1-р хурд сэлгэлт дээрх хөтлөх дугуйд ирэх хамгийн
их моменттой тэнцүү.
Динамик төлөвийг байгуулахын тулд D, V -ийн утгыг
араа тус бүр дээр тодорхойлно.
G
P
r
iM
D K
TPTPK





TP
kd
i
rn
V

 377.0
Энд dK MM , -ийн утга таван удаа өөрчлөгдөнө.

Lekts 2014

  • 1.
    Сурах бичиг 1. Г.Т. Кутьков. Трактора и автомобили теорие и технологические войства. 2. В.А. Скотников. Основы теории и расчёта трактора и автомобилия, 1986 3. В.В.Гуськов Теория тракторы. 1988 Хөдөлгөөнт машины онолын судлах зүйл, ашиглалтын шинж чанар Взаймодействие движителейспочвой Тяговыйиэнергетический баланс Устойчивость Управляемкость Главнаяхода Конструированияагрератов исистем Расчетагрегатови Экологииэргономика Дизайн Теориятехнический эксплуатация Теориятехнологической эксплуатация Теория трактора и автомобилия Теория конст руирования трактора и автомобилия Теория эксплуатаций Трактор авто машины онолд: Хөдөлгөөнт машины үзүүлэлт шинж чанарыг тодорхойлох аргуудыг судлана. Үүнд: Зүтгэлт, барьцалдааны шинж чанар, эрчим хүч ба зүтгэх хүчний баланс тэнцвэржилт, жолоодлогын онол, зөөлөн явалт. Хийцийн онол: Трактор авто машиныг бүтээхэд тооцоо ба хийцийн аргын үндсийг бодолцож агрегат системийг тус тусад нь тооцох үүргийн хангалт, эдэлгээ найдварт ажиллагаа, экологи, дизайн, уран сайхан, гоо зүй, аюулгүй ажиллагаа.
  • 2.
    Ашиглалтын онол ньхоёр үндсэн хэсгээс бүрдэл болно. Үүнд техникийн ашиглалтын ба технологийн ашиглалтын онол.  Техникийн ашиглалт нь ашиглалтын процессийн үед ашиглах чадварыг барьж байх аргын тухай шинжлэх ухаан юм. Хэтийн төлөв:  ХАА-н үйлдвэрийн технологийн боловсронгуй болгож техникийн түвшинг нэмэгдүүлэх  Тракторын хийцийн үзэл баримтлалыг өөрчилж тухайн машины олон талт ажил гүйцэтгэх чадварыг дээшлүүлэх  Трактор автомашины онолын суурь шинжлэх ухааны судалгааг боловсруулж, хөгжүүлэх Трактор автомашины онол:  Трактор автомашины хөдөлгөөний хуулиуд, түүний эд ангийн кинематик  Янз бүрийн нөхцөлд ажиллаж буй трактор автомашины ажиллагааны явцын үед үүсэж буй хүчнүүдийг тодорхойлох  Трактор автомашины ажиллагааны хамгийн тохиромжтой нөхцлийг судлах Дээрхи асуудалд ашиглалтын шинж чанарын талаас нь иж бүрэн дүгнэлт өгөхийн тулд /онолын ба тооцоогоор/ туршилтын аргаар нэгтгэн дүгнэх явдал юм. Үйлдвэрлэн гаргаж буй машины хийц Академик - Е.А. Чудаков и проф Е.Д. Львов, Н.Е. Жуковский, В.Н. Болтинский 1. Хэрэглэх хүрээ 2. Тавих шаардлага 3. Хийцийн одоогийн байдалд 4. Хэтийн төлөв Ашиглалтын шинж чанар: 1. Свойство – машины аль нэг талыг өөрчилж машины тэр талын шинжтэй харьцуулахад илүү
  • 3.
    байхыг стойства гэнэ.Жишээ нь налууд ажилладаг тракторын тогтворжилт нь тэр ангиллын тэгш газарт ажилладаг модификацаас илүү байх жишээтэй юм. 2. Качество – бусдаас ялгаатай байх. 4х4, 2х2-ыг харьцуулахад Техник эдийн засгийн үзүүлэлт : Бүтээмж, динамик шинж чанар, хэмнэлт, эдэлгээ даалт, эдэлгээний найдварт ажлын нөөц, хугацаа, явалтын зөөлөн чанар Динамик чанар ихэнх трактор автомашины зүтгэлийн шинж. Автомашины динамик чанар нь хамгийн их дундаж, хурдуудаар тодорхойлогдоно. Өөрөөр хэлбэл тракторын хувьд чадал нь зүтгэх хүчинд шилжигдэнэ.
  • 4.
    Сэдэв 1. Хөтлөх дугуйнэргүүлэх моментийг тодорхойлох 2. Зүтгэлтийн түлхэх хүч ба шахах хүчийг тодорхойлох Трактор автомашины хөдөлгөгч хүчний эх үүсвэр нь хөдөлгүүр юм. Хөдөлгүүрээс эргэлт, эргүүлэх момент үүснэ. Үүнийг хөтлөх дугуйнд дамжуулж дугуйг эргүүлэх ёстой. Хөтлөх дугуйн эргэлтийн тоо нь хөдөлгүүрийн эргэлтээс бага бөгөөд харин эргүүлэх момент нь их байна. Тогтворжсон хөдөлгөөний үед хөтлөх дугуйн эргүүлэх момент нь ТРТРkВ iMM  (1) Үүнд: kM - хөдөлгөөний эргүүлэх момент, ТРi -трансмиссийн дамжуулгын тоо, ТР - АҮИлтгэлцүүр Тэгшитгэлд орж байгаа хөдөлгүүрийн эргүүлэх момент нь ажиллагааны горимоос хамаарч янз бүрийн утгатай байна. Дизель хөдөлгүүрт эргэлт тохируулагч байдаг. Иймээс тракторын онолын асуудлыг хөдөлгүүрийн тохируулгын төлөв дээр суурилуулан дүн шинжилгээ хийдэг. ЗУРАГ Сул ажиллагааны үед хөдөлгүүр хамгийн их эргэлтээ гаргана. )( ge nfN  функц юм )2(2.716 g e k n N M  Гадаад ачаалалтай холбогдуулж цилиндрт түлш өгөлт ихсэх ба рейк шилжинэ.
  • 5.
    Үүний үр дүндхөдөлгүүрийн эргүүлэх момент түүний ашигтай чадал ихсэнэ. Рейкны шилжилт тогтоосон хэмжээнд хүрэхэд Ne хамгийн их утгаа авна ( max eN ). Эргэлт нn -д нМ харгалзаж байна. )3(max H HK M M MM K   Үүнийг хөдөлгүүрийн эргүүлэх моментийн нөөцийн коэф гэнэ. Карбюраторт КМ= 1,08... 1,15 Дизельд КМ= 1 ... 1,05 Хоёр дахь фактор TPi В д TP n n i  (4) Дамжуулгын тоо нь арааны хүнд, хөнгөн байдлаас хамаарч янз бүрийн утгатай байх ба энэ утгаараа дугуйн эргүүлэх момент нь өөрчлөгдөнө. Гурав дахь хүчин зүйлд TP энэ коэф нь эргүүлэх моментод шууд нөлөөлөх бөгөөд НхолTP   TP =0,88...0,93 хол сул ажиллагааны үе дэх алдагдал тооцсон коэф Н -ачаалалтай байх үеийн алдагдал тооцсон коэф Тосны зайлалт үрэлтийг давахад 7-12% нь зарцуулагдана. Тогтворжоогүй хөдөлгөөний үе дэх хөтлөх дугуйн эргүүлэх моментийг инерцийн моменттой холбон үзэх бөгөөд эргэлдэж байгаа биетийн массыг давхар тооцох ёстой. )5( dt d JMM д дK I K   dt d д -тахир голын өнцөг хурдатгал
  • 6.
    )6( dt d Ji dt d Ji dt d JM dt d Ji dt d Ji dt d JMM k kXX X XTPTP д дВ k gXX X XTPTP д дK I В                         TP - трансмиссийнэргэлдэж буй бүх эд ангиудын инерцийн нийлбэр момент dt d X - трансмиссийн өнцөг хурдатгал kJ - хөтлөх дугуйн инерцийн момент dt d k - хөтлөх дугуйн өнцөг хурдатгал Эргэлдэж буй биетүүдийн өнцөг хурдатгалын машины шугаман хурдатгалаар илэрхийлбэл dt dv j  Хөдөлгүүрийн тахир гол, трансмисс, хөтлөх дугуй зэргийг бүхэл бүтэн нэг кинематик байна гэж үзвэл тахир голын өнцөг хурдатгалыг K TP K TP K KTPKTPKg r i j r i dt dv r r dt id dt id dt d       Ийм маягаар K K K XX r j dt d r i j dt d   ; Дээрхи утгыг (6) томъёонд орлуулбал )7( 22 jkВед K KXXXTPTPg Вед I В MM r JiJiJ jMM     3. 2. Хөдөлгүүрээс үүсэх эргүүлэх момент нь трансмиссээр дамжигдан явагч руу шилжиж явагч нь
  • 7.
    замтай харьцаж (касательныхреакц) үүснэ. Энэ реакц нь машины чиглэлийн дагуу урагш нь түлхэх хүч болно. Үүнийг түлхэхэ реакц буюу түлхэх хүч (Xk) гэнэ K fkjkBее K fk I B K r MMM r MM X     Үүнд: fkM - шүргэх хүчний нийлбэр момент K I B r M - харьцааг тогтворжуулсан хөдөлгөөний үе дэх зүтгэлтийн шүргэх хүч гэнэ. K jkfk kK r MM PX   Хөтлөх дугуй хөрстэй барьцалдах шинж чанарыг тодорхойлдог гол үзүүлэлт бол барьцалдааны илтгэлцүүр  юм. кУP   кУ - нормаль хүч
  • 8.
    Сэдэв: 1. Трактор автомашиныхөдөлгөөний эсэргүүцлийн хүчнүүд 2. Тракторын зүтгэх хүчний баланс 3. Хөдөлгөөний дифференциал тэгшитгэл Зүтгэлтинй шүргэх хүч Рк нь хөдөлгөөний чиглэлийн ижио буюу хурдны вектортой паралелаар хөрсний эсэргүүулийн хүч ба дугуйны эргэлдэх хөдөлгөөнөөс үүснэ. Өөрөөр хэлбэл хөтлөх дугуйнд ирсэн зүтгэх хүч реакцын хүч хоёрын шүргэлцлийн цэгт үүснэ. K fkjk kK r MM PX   Түлхэгч хүч нь шулуун замын хэвтээ гадаргууд үйлчилэх хөдөлгөөний эсэргүүцлийг давах хүчгэж үзсэн билээ. ЗУРАГ Хүндийн төвд үйлчилж байгаа 1. G нь cosG перпедикуляр sinG паралель хоёр бүрдүүлэгч хүч болон задарна. cosG нь хөрс рүү дугуйг шахаж fkM fnM моментийг үүсгэнэ. sinG - өгсүүрт алдагдах хүч 2. Хк- түлхэх хүч 3. Хn- эсрэг үйлчлэлийн хүч 4. jP –инерцийн хүч 5. P –агаарын эсэргүүцлийн хүч 6. kpP - татах хүч K fkjk kK r MM PX   Хөдөлгөөний үед урд дугуйнд газрын гадаргуугаас үйлчлэх реакц нь
  • 9.
    K fnjn n r MM X   fnM - урддугуйн өнхрөлтийн эсэргүүулийн момент jnM - урд дугуйн шүргэх хүчний инерцийн момент инерцийн хүч- jP jmj g G Pj  агаарын эсэргүүцлийн хүч- P нь 2 vFKP   13 2 vFK P     K - агаарын эсэргүүцлийн шилжүүлсэн коэф, кгсс2/м4 F- нүүрэн хэсгийн талбай v - хурд км/ц агаарын эсэргүүцэл нь - Нүүрэн хэсгийн эсэргүүцэл - Салхины зүгээс үзүүлэх шахалт. Машины орчинд (хуйларуулах) - Автомашины гадаргууд үйлчлэх агаарын үрэлт Агаарын хуйларалт нь хөдөлгөөний үед машины урд хэсэгт агаарын нягтралт , ард нь сийрэгжилт үүснэ. Агаарын хуйларалтаас үүссэн эсэргүүцэл нь автомашины хэлбэр дүрсээс шууд хамаарна. Өөрөөр хэлбэл обтекаемость (шувтан, загас хэлбэр) аэродинамик шинж чанар агаар хавиралцааны онол. Харин үрэлт нь (гладкость) хамаарна. Ачааны K = 0,05...0,06 Хөнгөн K = 0,015...0,02 Хөнгөн тэрэгний нүүрэн хэсгийн талбайг HBf  755.0 Үүнд: В – өргөн , Н – өндөр Агаарын эсэргүүцлийн тэнцүү үйлчлэгч хүч нь хүндийн төвийн өндөртэй ижил өндөрт үйлчилнэ.
  • 10.
    Дээр тодорхойлосн хүчнүүдийгнэгтгэн авч үзвэл (газрын гадаргууд проекцлон) kpjnK PPPGXX  sin Үүнийг трактор автомашины зүтгэх хүчний баланс гэж нэрлэнэ KX , Xn ийн оронд дээрхи утгыг орлуулан тавьж ижил гишүүдийг группчилэн зүтгэх хүчний балансад дүн шинжилгээ хийе. KPW K jn K nf j K jB K fB K PPG r M r M P r M r M P                    sin fk fn f k k M M P G f Cos r r      Өгсүүрт алдагдах хүч дээр өнхрөлтөнд алдагдах хүчийг нэмсэн нийлбэрийг хөдөлгөөний ерөнхий эсэргүүцэл (P ) гэнэ (замын байдлаас хамаарсан) GGfGGGGfP   )sincos(sincos Үүнд: iftgG   1sin1cos Эцэст нь kpwjврk PPPPP   Дифференциал тэгшитгэл G PP gPPPP G g zd vd вр CK kpwk вр        )( 2 52.004.1 k A вр l 2 001.015.1 TP T вр l
  • 11.
    Сэдэв: Урд хойддугуйн нормаль хүчийг тодорхойлох Дугуйт тракторт автомашины урд хойд дугуйн нормаль хүч нь гадаад эсэргүүуэл моментоом хамаарч янз бүрийн утгатай байна. Энэ нь зүтгэх хүч болоод тоормозыншинж чанарт ихээхэн нөлөө үзүүлэхээс гадна дагуу тогтворжилтонд нөлөөлдөг ЗУРАГ О цэгтэй харьцуулсан хүчний моментийг бичье   0coscossinh  aGhPhPGaУaLУ kpkpjkknn  эндээс kk aУ  болон kk aУ  Талбайд ажиллаж байгаа тракторын хөдөлгөөний горимыг судлахад доорх онцлог байна. 1. Хурд 5....12 км/ц агаарын эсэргүүцэл бага Pw=0 2. Угсрааны хөдөлгөөний хурд бараг өөрчлөгдөхгүй байх үед Pj=0 1. Бараг тэгш талбайд Pj=0 Тэгвэл Pk=Pkp+Pf           cos sin cos cos 1 cos sin cos cos cos sin sin n n k tp k k j ц kp kp kp kp n n k k f TP j kp kp f n n k TP kp kp ц j GT kp kp f kp kp k y L a a G y a P G h P h y a y a M G a P G h P h M y L y y G P G L a P G h P h M P y L                                               1. Тэгш газар жигд хөдөлгөөн хийх үед Pj=0 х=0 2. Зогссон байх үөд 3. Урд хойд дугуйн ачаалалтыг хуваарилсан
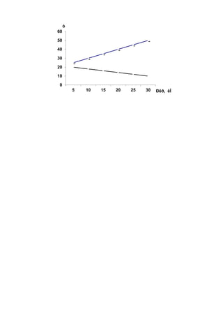
  • 12.
    0 10 20 30 40 50 60 5 10 1520 25 30 ó Ðêð, êÍ
  • 13.
    Сэдэв: Тракторын эрчимхүчний баланс зүтгэлийн потенциал төлөв Тракторын зүтгэх чадвар нь хөдөлгүүрийн гаргах чадал, тракторын хүндийн жин, явах ангийн замтай харилцах чадвар хөдөлгөөний хурд, хөдөлгөөний хэмжээ зэргээс хамаарна. Хөдөлгүүрийн чадал хөдөлгөөний үед янз бүрийн эсэргүүцэлийг даван явуулхад зарцуулагдаж байгаа чадалуудын нийлбэрийг хэлнэ. вомкрtfТрe NNNNNNN   (өгсүүрийн үед) Хэрэв тэгш газар чигд хөдөлгөөн хийж байх үед крfТрв NNNNN           TP iH H n VGGfP N 270 min TpвkkвТр nNNNNN  )1( ТрвТрввk nNnNNN  Nк- хөтлөх дугуйнд ирж буй чадал. Чадлын балансын дээд хэсгийг Nе -ээр хязгаарлана Доод хэсгийг Nкр-ээр хязгаарлана. )( кркр PfN  функц юм   fNN tpff VPN  270 кр кр P N  2.716 0 nN Nвом   Энд: N0 – ВОМ-ын эргүүлэх момент,
  • 14.
    n-эргэлт NТР=Ne(1-ТР)   kNN TPffVPN  VTP NKP f  Pkpn Pkp Ерөнхий ба зүтгэлтийн АҮК e вомкр oь N NN n   e кр T N N n  nnnn tТрT  e кр Tр N N n  k кр f P P n  fkp PP n n     Тракторын зүтгэлтийн АҮК нөлөөлөх онолын ба хийцийн үндэс үзүүлэлтэнд Ne VT  fk Nk Nkp Nen
  • 15.
    1. Хөдөлгүүрийн нэгжчадалд ирэх жин тракторын хүндийн жинг багасгавал түүний өнхлөотийн алдагдах алдагдал багасана. 2. Тракторын барьцалдааны чанар. Тракторынхүндийн жинг барьцадлын жинд ашиглах нь ач холбогдолтой Хүндийн төвийн байрлал зөв сонгох. Хүндийн төв зөв байралсан бол ажилийн үед бүх хүндийн жин хойд дугуй дээр ирж урд дугуй зөвхөн залагдах, тогтворжилтонд таарах хэмжээний хүч ирнэ. 3. Хурд сэлгэлтийн тоо хангалттай байх.
  • 16.
    Сэдэв 12. Автомашинызүтгэх хүчний тооцоо түүнд шинжилгээ хийх Зүтгэх хүчний тооцооны гол зорилго нь автомашины Ne; G0; maxD ; Iтр праметрийг толорхойлхоос гадна зүтгэлтийн болоод динамик шинж чанарын үзүүлэлтүүдийг судлах автомашины төрлийг тогтоох ашиглалтын нөхцлийг хангаж буй эсэхэд дүн шинжилгээ хийхэд оршиж байгаа юм. Аьтомашины хөдөлгөний тэгшитгэл нь wBPk P g GGP  1  Хөдөлгүүрийн чадалыг сонгон авхадаа бүрэн ачаа даацтай хамгийн их хурд дээр явж чадах үеийн хөдөлгүүрийн чадал байх ёстой. Ийм их хурд гаргах нөхцөл нь хамгийн сайн зам байх ба өнхрөлтийн эсэргүүуэлийгн коеф нь 0,02....0,025 байна. Үүнээс гадна ХАА-д зориулагдсан автомашины дтнамик факторын нөөц нь 1...1,5% буюу их хурдалыг бууруулахгүйгээр ямар нэг эсэргүүцэлийг даван гарах хэмжээ юм. Энэхүү утгатай холбогдуулан замын эсэргүүцэлийн коеф-г 09.0v гэж авхад чадал нь    TP vrv H n VPGG N    270 max 0 Үүнд : 0G – автомашины жин rG - ачаа даац Автомашины жинг сонгон авахдаа автомашины ачаа даацын коэф-оос хамааруулах ба коэф 0 0  rG G  байх ба энэ нь динамик фактор ба түлш зарцуулалтанд ихээхэн нөлөө үзүүлнэ. Энэ коэф их тутам дээрх үзүүлэлт сайн байна. Иймээс авмомашиныг зохион бүтээх үед энэ коэфыг их байлгах хэрэгтэй. Ачаа даацын коэф нь автомашины хийцийн онцлог төрлөөс хамаарна. Хөнгөн
  • 17.
    тэргэнд 0 =0.25…0.4ба литраж ихэсэх тутам коэф бага болно. Ачааны машинд 0=0.9…1.1 байна Агаарын эсэргүүцэл кmazBw VFKP 2 0   Үүнд : Pw -автомашины гадаргуугийн өнгөлөг байдал, кабины шилний хэмжээ, капотын хийц, машины шувтан байдал. Хөнгөн араан дээрх хөдөлгөөний хурдны үеийн автомашины чадалын баланс график нь Ne V, м/сек График 2 хэсгээс бүрдэнэ )(0 vfN  түлшний бүрэн өгөглтийн үе дэх ашигтай чадал   TP wW n V PPNN    3 10 нь янз бүрийн хурдтай явж байх үеийн хөдөлгөөний эсэргүүцэлийг давхад шаардагдах чадал Автомашиний хувийн чадал GNN MOMBw / Энэ чадал нь тухайн автомашины динамик шинж чанарыг тодорхойлдог гол үзүүлэлт юм. Хөнгөн тэргэнд wN =3...5Вт/н ачааны машинд wN =1,5...2,5 Вт/н байна. Vmаx NV NV+ Nkp Ne max
  • 18.
    1-р араан дээрхдинамик факторын хамгийн их утгыг тодорхойлохын тулд ксцD  max Үүнд : сц - барьцалдааны коэф 7,0...5,0сц к –хойд дугуйн ачааллын коэф CTKк   )3,1...1,1( CTK –зогсож байгаа үеийн хойд дугуйн ачааллын коэф Хөнгөн тэргэнд 4,0...25,0max D Ачааны машинд 6,0...32,0max D 5. Автомашины дамжуулгын тоог сонгон авах. Эхлээд ерөнхий дамжуулгын тоог олох. max0 /2 Vnri vk   1-р арааны дамжуулгын тоог тодорхойлох TPk k TP nM rGD i I    max max Хурд сэлгэлтийн дамжуулгын тоог тодорхойлох 1 0  z TP i i q Үүнд: z - арааны тоо Бусад арааны сэлгэлтийн тоог q i i q i i q i i q i i Tp TP TP TP TP TP TP TP 4 5 3 4 2 3 1 2  буюу 50 TPii  өөрөөр хэлбэл хөнгөн арааны дамжуулгын тоо нь ерөнхий дамжуулгын тоотой тэнцүү байна
  • 19.
    Сэдэв 10. Тормознаядинамика тракторов и автомобилей Трактор автомашиныг зогсоох хэрэгцээ бол 1. хөдөлгөөний хурдыг сааруулах 2. трактор автомашиныг эгшин зуурт зогсоох 3. байранд хөдөлгөөнгүй байх. Хурдыг албадангаар удаашруулах түргэн зогсоох нь тухайн машины динамик гол үзүүлэлт юм. Энэ нь ашиглалтын үзүүлэлт болоод хөдөлгөөний аюулгүй байдал гол зүйл юм. Тормозны системд : хийн механик шингэнт систем гэж байдаг. Эргэлдэж буй дугуйнд үрэлтийн хүч үүсгэж зогсооно. Тоормозлох горимыг 2 категори болгон хуваана. 1. Шуурхай /5-10 % бүх тормозлон зогсоход/ 2. Үе үе Хөдөлгөөний дифференциал тэгштгэлийн зүтгэлийн хүргэх хүч Рк - ийн оронд РТ хүчийг орлуулан тавьж / -/ авбал удаашруулж байгаа тул G PP g dt dv j BP cT      Энэ хурдатгалыг удаашруулах ёстой Тормозлолтын шинж чанарыг тодорхойлох 3 үндсэн параметр нь 1. Удаашруулах буюу зогсоох үеийн хурдатгал 2. Зогсоолтын хамгийн бага зам 3. Хамгийн бага хугацаа Тормозлолтын хүч нь k r r r M P T   Үүнд: TrM -бүх дугуйны үрэлтын нийлбэр момент үүнийг орлуулбал
  • 20.
    G P r M g dt dv j BP c k r T T     Дугуйн замын барьцалдаагтооцох ёстой TсцT yP max cP - эсэргүүцлийн хүч дотроос өсгүүрт алдагдаж буй sinG - ийг авбал G Gy gj BP T T      sin max BPBP T T gGG gj Gy      sincos)sincos( cos      Тэгш замд BP T gj   max 2. тормозлолтын үеийн зам нь нэгж хугацаанд зогсох үеийн кинетик энеригтэй тэнцүү min 2 2 2 2 ) min T T j vv S   3. реакция водителя-t Z2 – тоормозны систем ажиллаж эхлэх үе 6,0...4,02 t сек шингэн 1...6,02 t сек хий t1 аюулыг мэдэж эхэлмэгц жолооч тормозын педал дээр хөлөө тавих. Өөрөөр хэлбэл мэдрэмжийн хугацаа t1 = 0,2...1,5 сек үүнд жолоочийн самбаа туршлага ур чадвар онцгой нөлөөтэй. t2- тормозын педал дээр гишгэж эхэлснээс тоормозны механизм ажиллаж эхлэх хүртэл Үүнд тормозны дамжуулгийн техникийн байдал ба хийцийн төрөл зэргээс хамаарна. - Шингэнд t2 = 0,005...0,1 сек
  • 21.
    - Хийд t2= 0,8 сек t3 – хамгийн их тоормозлох хүчээр тоормозлох хугацаа Үүнд тормозны ажиллагаа, машины ачаа замын төрөл байдал, дугуй зэргээс хамаарна. t4 - бүрэн зогсох хугацаа хурдаас зогсох хүртэл шугаман хамаарлаас буурах хугацаа t5 -тормоз сулрах t5 = 0,2 сек Асфальтан зам дээр 6-8м/с дугуйт трактор 40кн хүртэл тракторт 6-11м 40-60кн хүртэл 6,5-11.5 м байна.
  • 22.
    Сэдэв. Гинжит тракторынерөнхий динамик  Гинжит тракторт үйлчилж буй хүчнүүд  Гинжин явагчийн даралтын төвийг тодорхойлох түүнд дүн шинжилгээ хийх  Нормаль хүчний реакцийн эпюр 1980аад оны сүүлчээр гинжин явагчийн үйлдвэрлэл 40% байсан бол одоо 20%д хүрэхгүй байна. Гинжит трагторын хувийн даралт бага хөрсөнд шигдэх тоо их байдаг нь дор дурьдсан давуу талтай байна. 1. Туулах чадвар сайн, хөрсний хэв гажилтыг бага үүсгэнэ 2. Чийгтэй зөөлөн хөрсөнд хий эргэх нь нилээд бага 3. Зүтгэлтийн динамик шинж чанар сайн 4. Хөрстөй гинжний хумслуурын барьцалдах шинж чанар сайн Тутагдалтай тал нь 1. Явах анги дуу ихтэй 2. Жин ихтэй 3. Явагчийн хийц төвөгтэй 4. Хөрсийг хэт их жижигрүүнэ Өгсүүрт явж буй гинжит тракторт ямар хүч үйлчлэхийг авч үзье :
  • 23.
    1. Тракторын жингийнхүч G түүнийг бүрдүүлэгч sinG , cosG 2. Инерцийн хүч jP 3. Дэгээнд иргэх зүтгэх хүч Энэ нь kpkpP cos ; kpkpP sin гэсэн 2 хүч болон задарна 4. Рк - зүтгэлтийн шүргэх хүч 5. У - замын гадаргууд босоо чиглэлтэй хөрсний ерөнхий реакц 6. fnP - өнхрөлтийн эсэргүүцлийн хүч, өөрөөр хэлбэл тракторын өөдөөс үзүүлэх хөрсний эсэргүүцэл. Агаарын эсэргүүцлийн хүч хөдөлгүүрийн ба трансмиссийн эргэлдэж буй биетүүдийн инерцийн хүч ба трансмиссийн эргэлдэж буй хүчнүүдийг оруулаагүй.
  • 24.
    Эндээс гинжит тракторынзүтгэх хүчний баланс нь kpkpjвpkpkpk PPGPGfP  cossin)sincos(  Зүтгэх хүч нь ажлын салаанд үйлчилнэ . Өсгүүрийн энэ тохиолдолд тракторийн даралтын төв D- ээс хөрсний босоо чиглэлийн реакц У үйлчилнэ. Өөрөөр хэлбэл хөрсний ерөнхий реакцийн тусгалын цэг нь тракторын динамик даралтын төв болно. Даралтын төв D гинжний тулах гадаргуугийн геометрийн төвтөй давхцсан үед даралт гинжний гадаргуугаар жигд хуваарилагдана. Хөрсний ерөнхий реакц нь гадны хүчний үйлчлэлийн улмаас гинжний тулах уртын геометрийн төвөөс Хg зайд шилжсэн байна Үүнийг даралтын төвийн шилжилт гэнэ Хg шилжилтийг тодорхойлохын тулд D цэгтэй харьцуулсан хүчний моментийг бичье 0)(sin cos)sin()(cos 0 0   gkpkpnfn kpkpkpTjq xaaPhP hPhPGaXG   nfn hP  - үржвэрийг Мf өнхрөлтийн эсэргүүцлийн момент 0 sincos )sincos()sin( a PG MahPhPG X kpkp fkpkpkpkpTj g       Тэгш газар жигд хөдөлгөөний үед 0 sin )sincos( a PG MahP X kpkp fkpkpkpkp q       Явж байгаа тракторын хүндийн төвийн байрлалыг зогсож байгаа тракторын хүндийн байршилтай харьцуулхад ижил биш динамик шилжилт явагдана. Иймд арын тулах дугуйн дор даралт ихсэж урд хэсгийн хөрсөнд үзүүлэх даралт багасна. Арын тулах дугуй, D төв 2–ын хоорондох зайг багасгахад тракторын тогтворжилт буурна. Хөрсний ерөнхий реакцаар үүссэн хүндийн хүчний динамик төвд нь орших момент нь онхолдолтын бололцоот цэгүүдийн орчим тракторын тогтворжилтыг
  • 25.
    тодорхойлно. Тракторын онхолдолтямар нэг тодорхой цэгийн орчим явагдана. Тракторын дэгээнд ирэх зүтгэх хүч холбогч амын цэгийн өндөр өгсүүрийн өнцөг, татах хүчний үйлчлэлийн шугамын ташилт , тракторын өөдөөс үзүүлэх хөрсний эсэргүүцэл ихсэлт нь даралтын төвийг ухраан шилжүүлэх бөгөөд тогтворжуулах моментыг багасгана. Үүнтэй холбогдуулан статик байршилд орших гинжит тракторын хүндийн төвийн аль их тохиолдох нөхцөлд тохируулан, хөрсөнд даралтыг жигд хуваарилах тооцооны үүднээс гинжний тулах гадаргуугын урд хэсгээс урагш гаргаж өгдөг. (онолын тооцоо). kpkp fkpkpkpkp PG MahP a   sin )sincos( 0    100...200 мм зөөгдөнө (зүтгэх хүч) Ер нь тооцоонд хүндийн төв хөрсөн дээр жигд даралтыг үзүүлхээр байршсан байх ёстой. 3. Гинжний геометрийн төвөөс даралтын төв хойшоо шилжсэн хөрсний реакцын эпюрийг авч үзье. Гинжний геометр төв даралт хоёр нэг шулуун дээр давхцсан буюу Xg=0 байх үед 1. Даралт хөрсөнд жигдээр тархаж байна гэж үзвэл эпюр нь тэгш өнцөг байна. 2. Гинжний тулах гадаргууийн төвөөс даралтын төв их биш шилжсэн үед гинжний дагуу үүсэх хувийн даралтын эпюр нь онолын хувьд трапец хэлбэртэй байна. 3. даралтын төвийн шилжилт нь 6 гус q L X  -ээс их болбол гурвалжин хэлбэрийг олно.
  • 26.
    Теория поворта трактораи автомобиля 1. Поворот колесных машина 2. Поворот гусеничных машина Зүтгэх хүчний машины динамик шинж чанарт тухай машины жолоодогдох чадвар ихээхэн нөлөөлдөг. Трактор автомашины хийцийг сайжруулах асуудлуудын нэг нь жолоодлогыг боловсронгуй болгох явдал юм. Машин үргэлж тэгш дардан замаар явдаггүй. Нэг пунктээс нөгөө пункт рүү явахдаа газрын янз бүрийн бартаа, эргэлт тойролт, хазгай налууд явна. Хөдөлгөөний ийм олон нөхцөлд тодорхой чиглэлийг жолоочийн удирдлагаар гүйцэтгэнэ. Гэвч үүнд нөлөөлдөг гол хүчин зүйл бол тулах гадаргуу /зам/ ихээхэн нөлөөлнө. Иймд жолоодлого нь “водитель – опорная поверхность” гэсэн систем үйлдэл юм. Машины жолоодогдох гэдэг ойлголтонд өгөгдөн чиглэлд хөдөлгөөн хадгалах буюу шаардлагатай тойргоор хөдөлгөөнөө өөрчлөх чадвар юм. 1. Хөдөлгөөнөө хадгалах шинж чанар гэдэг нь чиглэлийн тогтворжилт 2. Хөдөлгөөнөө өөрчлөх гэдэг нь эргэх чадвар юм. Машины удирдагдах буюу жолоодогдох критерийн үнэлэх шинж чанарт  тойрох хөдөлгөөн хийж буй үеийн эргэлтийн хамгийн бага радиус  янз бүрийн тойргоор хөдөлж байх үеийн хурдны дээд хязгаар  Эргэлтийн өнцөг  Эргэлтийн нөөц хэмжээ Дугуйт трактор, автомашины тойрох эргэх арга нь: 1. Чиглүүлэг дугуйг эргүүлэх 2. Нугасан үеийн рамаар удирдах  1 2CP L R tg tg     
  • 27.
    Энд 1 2-урд хойд дугуйн шарвалтын өнцөг 1 2 =2.....40 CP CP B Ctg L B Ctg L      Машины маневарлалт нь В,L-ээс хамаарна. Эргэлтийн үеийн төвөөс зугтаах хүч нь 2 y G V P gR   эндээс y on P g R V G    min max0.5R LCtg max 35..........45   Рулийн удирдлагын ерөнхий коэффицент нь 0,70...0.85 мушгих момент нь 1,0 нм байна. Тээврийн хэрэгслийн эргэх тойрох үйлдэл хөнгөн, дугуйн элэгдэл бага шулуун явах хөдөлгөөн нь тогтвортой байх зэрэг нь урд дугуйн тавилтаас ихээхэн хамаарна. Шулуун замын хөдөлгөөнөө сайн хадгалах, эргэх тойрох хөдөлгөөний дараа залах дугуй анхны байрлалдаа автоматаар буцаж орохыг урд дугуйн тогтворжилт гэнэ. Дугуйн дэрвийлгэ 1,5 ...2 Дугуйн хумайлга  Урд дугуйн дээд хэсэгт  өнцгөөр гадагш хэлтгий тавигдахыг дугуйн дэрвийлгэ гэнэ. Энэ өнцөг нь дугуй босоо байрлалтай эргэж байх нөхцлийг хангаж өгнө.  Дугуйн хумайлга: Урд дугуйг дээрээс нь харахад урд талын зай нь хойд талынхаас бага байна. Үүнийг дугуйн хумайлга гэнэ. 2...10 мм байна. Эргэлтийн харьцангуй радиус B R  Хийцийн хувьд – Дагуу баз Жолооны удирдлагын хийц Ангилалтын хувьд - Хөдөлгөөний хурд - Огцом эргэлт 1 2 3 4 5
  • 28.
    1 - Рулевоеколеса, 2 – гидронасос, 3 – регулятор- распределитель, 4 – испольнителтный механизм, 5 – управляемое колесо 2.Гинжит тракторын эргэлт Гадна талын гинж – түрүүлэгч Дотор талынх – Хоцрогч Эргэж буй үед гинжний хөдөлгөөнийг хоёр хөдөлгөөнөөр задлаж үзвэл  О1, О2 төвийг wnL-ийн хурдаар тойрч эргэх эргэлт  Трактор От төвийг V1, V2 хурдаар тойрч эргэх  Гинжний давших хөдөлгөөний хурд нь V2=wn(R+0.5B) V1=wn(R-0.5B) wn – гинжний өнцөг хурд Түрүүлж гүйгч хөтлөх дугуйн эргэлтийн тоо n2, хоцрогчийн эргэлтийн тоо n1 2 1 0.5 0.5 V R B V R B    эндээс 2 2 1 1 0.5 0.5 V n R B V n R B     R 0.5B0.5B 0T 02 01 V1 V2 V1 0 n 0.5L0.5L
  • 29.
       2 1 2 1 2 1 2 12 2 V V n n R B B V V n n       буюу   2 1 2 12 n nR B n n      min 0.5R B Эргэлтийн эсэргүүцлийн моментийг даван туулахын тулд эргүүлэх момент үүснэ. Түрүүлэгч гинжний шүргэх хүч Рк2, хоцрогч гинжнийх Рк1  2 10.5n k kM B P P 
  • 30.
    Трактор авто машинытүлш зарцуулалтын тооцоо ба түлш зарцуулалтын тооцоо ба түлш хэмнэлт, түүнд нөлөөлөх хүчин зүйл Автомашины тээврийн өөрийн өртөг зарцуулагдсан түлшний өртгөөс их хамаарна. Түлшний өртөг нь бүх зарцуулсан зүйлийн 35...40% эзэлнэ. Түлшний зарцуулалт: 1. Цагийн Gц буюу ажлын горим GТР 2. Сул ажиллагаа GТХ 3. Хэвийн горимд GТН 4. Их ачаалалт GТmax 1. Хөдөлгүүрийн нэгж чадал дахь түлшний хувийн зарцуулалт 3 10 T e e G g N   г/кВт цаг 2. Зүтгэлтийн нэгж чадалд зарцуулах хувийн түлш зарцуулалт T t T G g N  ,кВт цаг 3. Нэг га-д зарцуулах түлшний хувийн зарцуулалт CMT га CM G g W  , кг/га Үүнээс үндэслэн 3 10 e e TH g N G   хэвийн горимд GTX=(0.2…..0.3)GTH сул ажиллага  max 0.7.........0.8T THG G их ачааллын үеийн Автомашинд:  s aQ f V функц 3 10 e e s T a g N Q V   
  • 31.
    Үүнд: ge –хувийн түлш зарцуулалт, г/кВт цаг Ne – ашигтай чадал, кВт T - нягт, кг/л Vл – хурд км/цаг T s a G Q V  Энэ нь 1 км замыг туулахад зарцуулагдах түлш Тэгвэл 100 км-т 3 100 10 3.6 e e s T g N Q V    s TQ Q t  3 10 e e T T g N Q    Карбьюраторт хөдөлгүүрт : ge=250 x 320 г/кВт цаг Дизель хөдөлгүүрт : ge=210 x 280 г/кВт цаг 100 3.6 t V  100км туулахад зарцуулах хугацаа Түлш хэмнэлтийн төлөв АВ муруй янз бүрийн замаар гүйцэд түлш өгөлттэй дээд хурдаар яваа автомашины түлш зарцуулалт ВС муруй нь хамгийн бага эсэргүүцлийн коэф-тэй маш сайн замаар янз бүрийн хурдтай явах автомашины түлш зарцуулалт. A F C V 0 Vmim Von Vmax Босоо шугам АС янз бүрийн замаар хамгийн бага тогтвортой хурдаар явах автомашины түлш зарцуулалт. Автомашины зарцуулах түлш нь түүний хийц, тохируулга, техникийн байдлаас хамаарна. Зам тус бүрт
  • 32.
    түлшийг багаар зарцуулаххурд байна. Энэ хурд нь уул замыг тодорхойлох муруйн нугаралтын цэгт оршино. Хамгийн ашигтай хурдаас аль нэг тал руу хазайхад түлш зарцуулалт ихсэнэ. Хурдыг ихэсгэхэд ихсэнэ. Багасгахад ихсэнэ. Хамгийн их чадал гаргаж байх үеийн түлшний хувийн зарцуулалтыг wxENe KKgg  Үүнд: xK – хөдөлгүүрийн ачаалалтыг тооцсон коэф wK – хөдөлгүүрийн хурдны горимыг тооцсон коэф ENg - хамгийн их чадал дахь түлшний хувийн зарцуулалт Түлшний хэмнэлтэнд нөлөөлөххүчин зүйл нь онолын хувьд Бензит хөдөлгүүрийн түлшний шаталтын үр дүнд бий болсон энергийн 24.....30% нь ашигтай чадалд шилждэг 10 % нь трансмиссийн үрэлтэнд алдагддаг. Ийм маягаар энергийн 20....25% нь хөтлөх дугуйг эргүүлэхэд зарцуулагдана. Өндөр зэрэглэлийн хөнгөн тэргэнд энергийн алдагдал их байна. Энэ нь 88% Автомашины түлш хэмнэлтийг тодорхойлдог үндсэн фактор нь 1. Түүний аэродинамик шинж чанар /дизайн, хэлбэр дүрс/ 2. Өнхрөлтийн эсэргүүцэл / Өнхрөлтийн эсэргүүцэл 5% буурахад түлш зарцуулалт 1% буурна/ 3. Хөдөлгүүр трансмиссд алдагдах энерги алдагдал Үүнээс гадна автомашины ерөнхий хэмжээ хөдөлгүүрийн чадалтай жингийн зохицолдоо ашиглалтын үзүүлэлтүүд. 1. Автомашины хувийн чадал нь хамгийн зохистой байх. 2. Эргүүлэх моментийн нөөцийн хэмжээ түр зуурын ачаалалыг түргэн давах Бензинт хөдөлгүүрийн түлшний хэмнэлтэд карбюраторийн хөвүүрийн хөндий дэхь түлшний түвшин
  • 33.
    асаалтын угтуулах өнцөг,таслагчийн зай, очлуурын байдал, дулааны горим, хий хуваарилатын фаз Дизель хөдөлгүүрийн хувьд: Форсункаар түлш цацаж эхлэх даралт, тоосруулаг чийн нүхний хийц, байдал, түлш өгөлтийн жигд биш байдал, дулааны горим. Явах ангийн хувьд хамгийн гол нь дугуйн даралт, хээний элэгдэл Хөдөлгөөний горимыг сонгох. Түлш зарцуулалт нь тухайн замд хөдөлгүүрийн ажиллагааны горимыг жолооч яаж сонгож авах. Өгсөх уруудах үеийн кинетик энергийн ашиглалт. Машиныг жолоодох явцад түлшийг хэмнэж болох зөвлөмж:  Тэгш сайхан замд хамгийн их хурдаас 25% доогуур байлгах  Хэвийн эргэлтийн 30-40% доогуур тахир голын дундаж эргэлтээр явах  Аль болох хөнгөн араагаар явах  Гэнэт хурдасгах, тормозлох явдлыг багасгаж аль болох жигд хөдөлгөөн хийх
  • 34.
    Сэдэв. Трактор автомашиныерөнхий динамик Трактор нь өөрийнхөө технологийн зориулалтаараа гол төлөв газар тариалангийн нөхцөлд ажилладаг. Мөн автомашины нилээд хэсэг нь аяих ачааны төрлөөс хамаарч хатуу хучлагатай болон мөн талбайн замуудад ажиллана. Иймд трактор автомашины явагч анги нь хөрсний дээд үе газрын гадаргуутай харьцаж байна. Ингэхээр хөрсний физик механик шинж чанарыг мэдэх явдал ньдугуй хөрс хочрын хооронд явагдах процессын байдлыг мэдэх нь чухал юм. Хөрсний олон хүчин зүйл нь энэ дотроос физик шинж чанар нь 1. Хөрсний бүтэц буюу түүний хатуу хэсэг 2. Хөрсний нягт 30...60 см 3. Хатуу хэсгийн эзэлхүүний масс жин эзэлхүүнд байгаа хатуу хэсгийн масс 4. Ус нэвтрүүлэх чадвар 50 см хүртэл гүнд 5. Чийглэг ба хатуулаг чанар Явах анги хөрсөн дээр үйлчлэх үед янз бүрийн чиглэлд хөрсийгшахалт, янгтруулалт шилжилтэнд оруулдаг. Үүйни үр дүнд хөрсөнд нормаль башахагч хүчдэл бий болно. Энэ нь ачаалалт үйлчилж багйаа газрааё янз бүрийн гүнд тарханаэ Хүчдэлийн хэмжээ гүнд тархалт нь хөрсний физик шинж ёанар, шйлчилж буй хүч зэргээс хамаарна. Тухайн ачааллын даац чаадал, хөрсний шинж чанараас дугуйн суулын гүн хамаарна. Дугуйн суултын гүн h гадаад аяаалал gш– ийн хоорондын хамаарал. Зураг дээр гадаад ачааллын болон хөрсний дотоод эсэргүүулийн хүч хоёрын хоорондын харилцан үйлчлэлийг муруйгаар авч үзэжгурван хэсэг хуваая
  • 35.
    1-р хэсэг ньбараг шулуун шугамаар үргэлжлэх бөгөөд энэ үед хөрс нягтарч эхэлнэ. 2-р хэсэгт хөрсний суулт гадаад эсэргүүцлээс хамаарч түргэн яюагдах бөгөд тэр ннь хөрс нягтруулаад зогсохгүй ,нухалтанд орж эхэлнэ. 3- р хэсэг хөрсийг уян налархай урсгал бий болно.Диформацид орно. Хөрс нягтрахаа больж өөдөөс нь тулж эхэлнэ. Хөрсний батжилтиынүндсэн үзүүлэлт нь түүний шахалтын эсргүүцэлээр тодорхойлогдоно. R –коэф объетного сжатия почвы, кгс/см Р0-пределия несушая способнось почвы, кгс/см2 1. Хөрсний шилжилтийн эсэргүүцэл нь барьцалдаат малекулын хүч 2. Хөрсний жижиг хэсгүүдийн үрэлтийн хүч Дээр дурьдсан хөрсний шилжилтээс үүссэж буй нормаль хүч G ба  хоёрын хамаарлыг авч үзье G =0 байна. А цэгээс муруйг авъя. Барьцалдааны молекулын хүч. Ачаалалт, хурд, хүч Хийтэй дугуйн физик механик шинж чанар Гадаад эсэргүүулийн хүчний дор хийтэй лугуй янз бүрийн диформацид орно. Энэнь өөр хоорондоо хамааралтай байна. Энэ диформажийг4 төрөл бологн ялгаж үздэг. Үүнд : 1. босоо 2. тойргийн 3. хажуугийн 4. өнцгийн дугуй тлах гадаргуу хочрбн хооронд “ плошадь контакт” байж болно. Дугуйн босоо чиглэлд хүч үйлчилж тэр чиглэлийн дагуу дугуйны өндөр n хэмжээгээр өрчлөгдөхийг нормаль диформац гэнэ. Диформацийн үед дугуйд аглагдаж буй агаарын эзэлхүүн багасна. Гэвч ерөнхий эзэлхүүнтэй харьцуулахад энэ нь бага байна. Энэ нь дугуй дахь хийндаралт нэг их нөллөхгүй
  • 36.
    Тойргийн чиглэлд хйитэйдугуйн уян зөлөн чанарт босоо чиглэлээс байга байна. Тойргийн диформац нь нормаль диформацтай хамт үүсэх ба энэ нь дугуйны эргүүлэх моментийн дор үүсдэг. Үйлчилж буй момент ба хүчний маш бага хэсэгт оногдож буй тойргийн диформацийн нэг хэсгийг тангециал диформац гэнэ. Энэ нь мушгих моментийг дугуйн мушгих өнцөгт харьцуулна. 3. Машины жолоодогдох байдалд хажуу чиглэл дэх дугуйны уян зөөлөн чанар ихээхэн ач холбогдолтой. 4. Дугуйд үйлчилж байгаа нормаль хүч замын гадаргууд паралель үйлчилж буй М моментийн хооронд үүсэж буй диформац ийг дугуйн өнцгий н с гэнэ. Дэрх диформацуудаас хамааруулж хийтэй дугуйн радиусыг дараах байдлаар ялгаж үзнэ. 1. Свободный r0 - дугуй ачаалагдаагүй байх үеийн гадна талын радиус 2. Динамический rк – дугуйн хөдөлгөөнгүй тэнхлэгээс түүний тулах гадаргуу хүртэлх радиус 3. Статический rст – дугуйд үйлчилж буй хөрсний дагуу реакцыг бүрдүүлэгч хүч дугуйн тэнхлэг хүртлэх радиус 4. Радиус качения r – гулсалт хий эргэлт байхгүй үеийн радиус Урд дугуйн ажиллагаа. Хөтлөгдөгч дугуйн өнхрөлтөд тохиодох зарим шинжүүдийг авч үзье. 1. Диформацлагдаагүй гадаргуугаар хатуу хүрээтэй дугуйн өнхрөлт 2. Диформацладсан гадаргуугаар хатуу хүрээтэй дугуйн өнхрөлт 3. Хатуу гадаргуу дээгүүр диформацтай дугуй өнхрөлт. Үүнд хийтэй дугуй хатуу хучилттай замаар өнхрөх
  • 37.
    4. Диформацладсан гадаргуугаарДиформацтай дугуйн хөдөлгөөн. Энэ тохиолдол трактор автомашинд их хэрэгжинэ. Хөтлөгдөгч дугуй FH хүчний үйлчлэлийн дор V чиглэл рүү үйлчилж байна ҮҮний зэрэгцээ мөн дугуйнд Gn босоо хүч машины арлаас үйлчилнэ. Машины дугуй өөрийн жин орно. Дээрх хүчний үйлчлэлийн дор дуугй өнхрөхөөс гална хөрсөнд сууж мөр бий болгоно. Үүний үр дүнд хөрснөөс дугуйд нормаль шахагч хүчнүшд үүснэ. Нормаль реакц нь хүрээний гадаргуу руу босоо чиглэлд үйлчилнэ. Хөрстэй лугуйн харилцаж буй гадаргуу буюу тухайлбал А цэгээс О төвийг дайран гарч буй бүрдүүлэгч хүч. Харин шахагч реакц нь хөрсдуугйн хүрээ хоёрын хооронд үрэлтийн хүч хүчийг 2 бүрдүүлэгч хшч болгон задлая. Блслл чиглэлд хөдөлгөөний эсрэг чиглэлд үйлчилнэ. А цэгийн харьцуулсан өнхрөлтйин эсэргүүулийн моментийг бичвэл: nnnnfn aGayM  өөрөөр хэлбэл nn Gy  тэнцүү байна. fnM нь nG болон na мөрний гүн зэргээс хамаарна. Үүнээс гадна дугуйд nF хүч үйллэх ба энэ нь nX хүчтэй тэнцүү байна. Динамик радиус n fn nfnnn r M FMrF  n fn r M энэ харьцаг душуйн өнхрөлтийн эсэргүүулийн хүч гэнэ. Дээрх хүчийг өнхрөлтийн эсэргүүулийн коэф- оор тодорхойлвол n n nnnn G F fGfF  Хn- хүч нь барьцалдааны шинж чанараас хамаарч их бага байна. Металл хөтлөгдөгч дугуйн өнхрөлтийн эсэргүүудийн коэф
  • 38.
    3 2 86.0 dbk G f n n   D баb наружный диаметр ширина ободө колеса R –коэф объёмная итогия почвы Gn –веотизадьная нагрузка Дэгээн дээр ирж буй хүчээр нь 3 3 408408%                     сц kp сц kp P P P P Хурдаар нь %100   T pT V VV  Дугуйн эргэлтийн тоогоор нь %100   pаа холpаа n nn  Харин хөтлөх дугуйн ажиллагааны хувьд дугуйн дээр ирж буй чадал, хий эргэлт, зэргийг тооуох ёстой. Энэ дотроос хамгийн чухал нь дугуйн дугуйн хий эргэлт мю. Хий эргэлтийн 3 үндсэн аргаар тодорхойлно. nnnnfn aGayM 
  • 39.
    Сэдэв: Трактор автомашинызөөлөн явалт Трактор автомашины хөдөлгөөний явцын үед газрын гадаргуугийн тэгш биш байдал, мөн агергатласан машин, ачсан ачааны төрөл, дугуйн эргэлт жигд биш, эд ангийн хэлбэлзэл зэргээс хамаарч түүний рамд түлхэх цохилт бий болно. Ингэж рам хэлбэлзэх нь жолоочийн хөдөлмөрийн нөхцөлд муугаар нөлөөлөхөс гадна ажиллах чадварыг бууруулж агротехникийн шаардлагыг зөрчихөөс гадна ялангуяа технологийн процесст муу нөлөөтэй . Үүнээс гадна тракторын зүтгэлтийн барьцалдааны шинж чанар муу эд ангийн ажиллагаанд нөлөө үзүүлж эвдэрнэ. Явалтын зөөлөн чанар гэдэг нь хөдөлгөөний үед газрын гадаргуу явагчийн харилцан үйлчлэлд би болсон динамик ачаалалт, янз бүрийн түлхэлт, доргио чичирхийллийг унтраах чадварыг хэлнэ. Трактор автомашинд үүсэж байгаа тухайн доргио чичирхийлэл нь гадаад дотоод шалтгаанаас болно. 1. Дотоод шалтгаанд: эд ангийн тэнцвэржилт, эргэлдэж буй биетийн тэнцваржилт, агаар оруулах, утаа гаргах хоолой 2. Гадаад нөхцөл нь замын байдал. Дотоод нөхцөл нь өндөр давтамжийн хэлбэлзэл бий болгодог учир жолоочид шууд нөлөөтэй Эдгээр эд ангийг масс нь арал дээрх ба доорх массын хооронд ½ тэй хуваарилана Арал дээрх масс m буюу хүндийн төв 0-д үйлчилнэ. Арал доорх масс нь m1, m2 –ээс бүрдэж m1урд дугуй, m2 хойд дугуй, мост Дээд хэсгийн массын коэф 21 1 mm m k   Энэ масс нь коэф хэлбэлзэх чухал нөлөөтэй. Дээд хэсгийг бууруулахад энэ биетээр ламжигдан түлхэлтийн хүч багасна. Ихэсхэд түлхэгчийн мэдрэх
  • 40.
    чадвар багасна. Иймээсхөнгөн тэргэнд 5,7...5,6k ачааны машинд 5...4k байна. - Машины арал дээр байрласан хэгсийн масс - Машины арал доор байрласан хэгсийн масс Бүх массын хэлбэлзэлийг судлахад арал дээрх масс ба арал доорх масс гэж 2 хэсэгт хуваана. Арал доорх массд подвиник зөөлөн элементээр дамжигдан буй массыг хэлнэ. Нөгөө нь зөөлөн элементээр дамжигдахгүй. Подрессорные массад кузов, рам, рам дээр бэхэлсэн бүх механизм Неподрессорные: дугуй , хойд урд тэнхлэг Мөн энэ хоёрт зэрэг бэхлэгддэг эд анги (гүүшин, амортизатор, кардон гол) Эргономика и конструирование тракторов ХАА-н зүтгэх хүчний тракторын зохион бүтээх асуудалд 1960 оны эцсээр эргономикийн шинж чанарыг хэрэглэх болов. Эргономик гэдэг нь “ хүн-машины-орчин” гурвыг хооронд нь холбон үзпэг шинжлэх ухаан юм. Эргономикийн үйл ажиллагааг судлахад машины зохиомж тракторын хийц зэргийг авч үзнэ. 1. Хэмжээ хэлбэр, жингийн хуварилалт 2. Физиологические 3. Психофизиологические /хараа, сонсгол, хүлээн авах,шийдвэр гаргах/ 4. Психологически /жолоодох ур чадвар/ 5. Гигиенические /орчны онцлог хүчин зүйл хортой нөхцөл зэргийг үнэлэх операторын хамгаалахтай холбоотой/ Үүний холбоо бүхий шаардлага: хийц технологийн шаардлага буюу норм Тракторын өөрийн шинж чанарын үзүүлэлтэнд хийцийн хамгийн зөв шийдлийг сонгон авах үүнийг хянах хэрэгсэлийн хийц Эталон трактор
  • 41.
    Дотоод шалтгаанд: эдангийн тэнувэржилт, эргэлдэж байгаа биетийн тэнцвэржил, агаар оруулах, утаа гаргах хөдөлгөөн Гадаад нөхцөл: замын байдал. Бүх массын хэлбэлзэлийг судлахад 2 хэсэг болгоно. Массы подрессорные ба неподрессорные /машины арал дээр байрласан хэсгийн масс, аралын дөр/ - Кузов , рам, рам дээр бэхлэсэн бүх механизм - Дугуй хойд урд тэнхлэг, мост - Мөн энэ хоёрыг нэгэн зэрэг бэхлэгддэг эд анги /гүүшин, амортизатор,кардан гол/ Подрессорный масс m буюу хүндийн төвд 0-д үйлчилнэ. 21 1 mm m   Дээд хэсгийн биетийн массыг тооцсон илтгэлцүүр. Дээд хэсгийг бууруулахад энэ биетээр дамжигдах түлхэлтийн хүч багасна. Ихэсгэхэд түлхэгчийн мэдрэх чадвар багасна. Иймээс хөнгөн тэргэнд 5,7...5,6k ачааны машинд 5...4k байна. Тракторын эргономик шинж Хураангуйлсан үзүүлэлтүүд Удирдлагын тохирсон ба эффективность Орчны таагүй нөхцөлөөс хамгаалах Үйлчилгээ хийх эвтэй байдал Бүлэг үзүүлэлтүүд Кабины эвтэй байдал Кабины бичил цаг уур Үйлчилгээ хийх байрлал Кабинд жолоочийн байрлал зөв Кабин дахь дуу шуугианы оролт Суудал дээр жолоочийн суух байрлал Чичирхийлэл доргилт Ажлын байрнаас орчныг харах Кабинд орох хорт хийн оролт Үйлчилгээ хийх эвтэй байрлал Удирдлагын систем хөшүүргийн эвтэй Байгалийн гэрэлтүүлэг
  • 42.
    байдал Сэдэв: Проходимостьтракторов иавтомобиля Автомашины давц гэдэг ойлголтод замгүй буюу бартаат замд тухайн машины туулах явах чадварыг хэлнэ. Хөдөө орон нутагт ажилладаг рактор автомашинд давцын илүү сайн талууд байх ёстой. Харин хот төв замаар ихэвслэн явдаг автомашинуудад давцын гойд чанар бага шаардана. 1. Обычной проходимосьт 2. Повышенный проходимосьт 3. Высокой проходимосьт - Ердийн давцтай автомашиныг хийцийн хувьд тэгш асфальтан зам дээр авч үздэг. Өөрөөр хэлбэл дугуйн төрөл нь 4х2 - Өндөржсөн давцтай автомашин нь гол төлөв хөтлөгч 1 ба 3 тэнхлэгтэй байна /4х4, 6х6/ Ийм машин нь замын янз бүрийн нөхцөлд ажиллаж чадахаас гадна явж чадах чадвар сайн байна. Иймд хдөө орон нутагт ажиллах автомашины, хөнгөн тэргийг 4х4 байна.өндөр давчтай автомашины нь гол төлөв 3-4 хөтлөгч тэнхлэгтэй. Ямар ч нөхцөлд ажиллаж чадна. Хийц жолоодлогын ур чадвар шаардагдана. Давцыг сайжрулахад доорх үндсэн зүйлийг онолын болоод хийцийн хувьд анхааран үздэг. 1. Улучшением динамических качеств. Үүнд: автомашины хувийн чадал трансмиссийн дамжуулгын тоог олшруулах, трансмиссийн хийцийг улам боловсронгуйболгох гидромеханический, явуут дунд арааг салгах 2. Улучшением удельных давлением на поверхность пути и снижения качений-хэрэглэж буй явагч ажлын хийц дугуй дахт хийн даралтыг багасгах мөнзамын байдлаас хамааруулж явцын үедхийн даралтыг тохируулах 3. Улучшением сцепных свойств автомобилия- авцалдах жинг нэмэгдүүлэх, хөтлөгч дугуйн хий
  • 43.
    эргэлтийг багасгах мөнзасын байдлаас хамааруулж явцын үед хийн даралтыг тохируулах 4. Приспособлением конструкции автомобилия. К движению понеравным дорогам /бартаатай үед дугуй ганхахгүй/ Геометрические параметры проходимость Автомашины давцын геометр хэмжээ нь h- вертикальный дорожный провест ; передныйи задны углы провест 21;  -продбльный и поперечный радиусы проходимосты К нь хөнгөн тэргэнд 150...2200 мм, ачааны автомашинд 240...300мм, хөнгөн тэргэнд 250...3300мм /ерөнхий зориулалтын/ Автомашины суваг , шуудуу, хонхор газрыг гарахад үүний дагу баазын хязгаар чухал байна.  - давцын урд өнцөг  давцын хойд өнцөг Автомашины давцыг сайжруулахад эн өнцгийг нэмэгдүүлэх нь илүү юм. ЗУРАГ Зашитные зоны растний при движении трактора в междурядный Хамгаалах бүс нь дотор талын BnC гадна талын HC 2 )1()( 2 )()1(     nmbB C bBnm C BnH Үүнд: n- число рядов растений, проходянии над трактором m-ширна междурядний B-b соотвествению колея колес и ширина хэрэв bnn CC  бол nmB 
  • 44.
    Орчин үеийн олонталын ажиллагаатй тракторт дугуйн өргөн өрчилж болох ба энэ тохиолдолд 2 bm CC BnH  
  • 45.
    Сэдэв: Устойчивость тракторов иавтомаобилей Өгсүүр уруу, налуу газар трактор автомашины явж чадах чадварыг тогтворжилт гэнэ тухайн машины онхолдохгүйгээр тормозлож зогсож чадах хавтгайн налуугийн хамгийн их өнцгийг өгсүүрийн хязгаарлах өнцөг гэнэ. Дугуйт трактор автомашины явж байх үед тэдгээрийн онхолдолт нь урд дугуйн дээрх реакц нь 0- ээс их буюу 0ny үед боломжгүй. Харин 0ny үед үүснэ Хүндийн төвийн байрлалыг сонгох nk nn GG y G ay a      yTPTP hGaLG   sincos)( yh aL tg   Хүндийн төв дор байх тутам трактор автомашины тогтворжилт сайн байна. Хүндийн төвийн байрлал нь машины хийц,тэнхлэг дээрх ачаалын хуваарилалт зэргээс хамаарна ЗУРАГ Трактор хажуу тийшээ онхолдохгүй байх нөхцөл нь 0ny 0 цэгтэй харьцуулсан момент  cos5.0sin TPnTP GBhG  yh B tg 5.0  Дугуйт тракторт 0 50...40
  • 46.
    Тракторны дагуу тогтворжилтнь өгсөлт уруудалтанд зөвхөн хүндийнбайрлалаас хамаарна. Суудлын автомашинд хүндийн төв нь гол хэсэгтээ, дугуйт трактор, автомашинд хойд тэнхлэгтээ ойролцоо байрлана. Энэ онхолдолт эхлэх үед тохирох авирах өнцөг юм. Өнцөг нь барьцалдлын коэф, хүндийн төв, хойд тэнхлэгийн “а” төвийн байршил, дэгээний өндөр зэргээс хамаарна гэсэн дүгнэлт гарч байна. ЗУРАГ 0ny yTP hGaG   sincos yh a tghtga   0 цэгтэй харьцуулбал hGaLG TPTP   sincos)5.0( 0 hGaLG TPTP   sincos)5(. 0 эндээс y I y onI h aL tg h aL tg 00 5.0      00 35...3045...35  II 
  • 47.
    Сэдэв: Автомашины хурдааавах чадвар Ашиглалтын явцын үед автомашин өөрийнхөө хөдөлгөөний хурдыг байнга өөрчилдөг. Энэ нь байрнаасаа хөдлөх, урд яваа машинаа гүйцэж түрүүлэх гэх мэт. Автомашины энэ чухал динамик шинж чанартай холбоо бүхий хурдаа авах чадвар буюу хурдаа түргэн авах чадвар юм. Хурдаа авах чадвар нь хөдөлгөөний дундаж хурдад нөлөөлөх бөгөөд энэ нь замын байдлаас хамаарна. Автомашиныг хурдасгахын тулд түүний бүх хурд дамжуулал эхнээсээ аваад дээд дамжуулга хүртэлээ ашиглагдана /байрнаасаа өөрийн дээд хурдаа авч чадахгүй/. Нэг хурдаас нөгөө хурдад шилжихдээ 21V 32V үед хурдны үед биш өөр хурдны үед шилжиж болно. Гэвч энэ тохиолдолд хурдатгалын эрч буурна. Автомашины хурдаа авалтыг /эрч хүчээ/үнэлэх үндсэн хэмжигдэхүүн нь 1. Хурдасах процессын үедэх автомашины хурдатгалын хэмжигдэхүүн 2. Хурдатгалын үргэлжлэх хугацаа, tроз 3. Хурдатгалын үе дэх туулах зам, Sроз Автомашины хурдатгал нь Bp D gj    Эндээс харахад хурдатгал нь замын байдал, динамик фактор, эргэлдэж буй биетүүдийн массыг тооцсон коэф зэргээс хамаарна. Автомашины хурдатгалын графикийг ашиглан хурдатгалын хугацаа ба замыг тодорхойлж болно. dt dv j  эндээс j dv td  болно. Өөрөөр хэлбэл )()( vfsvft  бо
  • 48.
      2 10 v v t роз j dv dtt роз Үүнтэй адилзам нь dtvds  бо   розроз tS роз dtvdSS 00 Хурдатгалын дундаж хэмжээ )(5.0 21 jjjcp  Хурдатгалын үргэлжлэх хугацаа нь mi nV ээс maxV хүртэл авч үзвэл    max min 6.3 v v cp i iроз j V tt   max min v v icpiроз tVSS
  • 49.
    Сэдэв: Тракторын зүтгэххүчний тооцоо түүнд дүн шинжилгээ хийх 1. Зүтгэх хүч ба хөдөлгөөний хурд 2. Ракторны хүндийн жин ба түүний тэнхлэгүүд дээрх тархалт 3. Хөтлөх дугуйн радиус 4. Хөдөлгүүрийн чадал ба төлөв 5. Хүч дамжуулах ангийн дамжуулгын тоо 6. Ашиглалтын хамгийн тохиромжтой нөхцөл Тракторын зүтгэх хүчний тооцоо хийхэд ашиглалтын нөхцөл чухал юм. Өөрөөр хэлбэл агрегатыг зөв бүрдүүлэх үүднээс зүтгэх хүчний сонголтыг үндэслэн гаргана. Зүтгэх хүчний тооцоогоор гарсан параметрүүд нь ашиглалтын янз бүрийн нөхцөлд ашиглах трактор ямар хурд дээр ямар ачаалалтай байхад хамгийн их бүтээлтэй ажиллаж, хир их түлш хэмнэж байна вэ гэдгийг заах болно. KKK H TP f P G    K - барьцалдааны коэф Kf - өнхрөлтийн коэф K - хөтлөх дугуйн ачааллын коэф 4х2 үед K =0,76... ,8 4х4 гинжит K = 1 Хийцийн жин нь ашиглалтын жингээс 7-10% бага байна. 2. Хэвийн чадал.    эTP бH H VGGfP N     270 min 3.Дамжуулгын тоо
  • 50.
    Хамгийн бага хурд1-р арааны хурдтай тэнцүү байх нөхцөл 1min TT VV  8-10 км/ц 7-8 гинж Ажлын хурд 15-17км/ц /дугуй/ 10-12 гинж Хөтлөх дугуйн параметр 2 )895...9,0( D rd  D - дугуйн диаметр зүтгэлтийн шүргэх хүч K TPTPK K r iM P   d e K n n M 2.716 GfPf  fKKP PPP  4х2 L hPP GGG fkp сц )( 5.0 3 2 min   4х4 cpсц GG  Хий эргэлт  408408%                    сц kp сц kp G P G P Онолын хурд TP kd T i rn V   377.0 )1(377.0    TP kd p i rn V 270 4  kp kp P N kp T kp N G g   3 10
  • 51.
    Сэдэв: Адинамик фактор,динамик төлөв Өмнөх бүлэгт тогтворжсон хөдөлгөөниий үед автомашины динамик шинж чанарыг авч үзсэн билээ. Автомашины зүтгэх хүчний тэгшитгэлээс  P g j GGP BPK  G g j GGPP BPK   Автомашины нь байрнаасаа хөдлөхдөө инерцийн ба тайван байдлын өнхрөлтийн эсэргүүцлийг давна. Хэрэв өгсүүр байвал мөн өгсүүрийн эсэргүүцлийг давах ёстой. )( if  f - замын эсэргүүцлийн коэф i -өгсүүрийн хэмжээ Автомашины байрнаасаа хөдлөх үед түүний хурд нь бага байдаг учраас агаарын эсэргүүлцэл P тооцохгүй. G g j GG G PP BP K            D G PPK    g j D BP   G PK байрнаасаа хөдлөх үеийн эсэргүүцлийн коэф Автомашины нэгж жинд ирж байгаа зүтгэх хүчний нөөцийн хэмжээг динамик фактор гэнэ.
  • 52.
    G P r iM D K TPTPK      Дээрх коэф-ийнхэмжээ нь нилээд өргөн хүрээнл өөрчлөгдөнө. Учир нь жолоочийн сонгож авсан хөдөлгөлтийн хурдаас гууд хамаарна. Автомашиныг байрнаас нь хөдөлгөх хамгийн их момент нь 1-р хурд сэлгэлт дээрх хөтлөх дугуйд ирэх хамгийн их моменттой тэнцүү. Динамик төлөвийг байгуулахын тулд D, V -ийн утгыг араа тус бүр дээр тодорхойлно. G P r iM D K TPTPK      TP kd i rn V   377.0 Энд dK MM , -ийн утга таван удаа өөрчлөгдөнө.