Challenge 3
 If you have a problem it is necessary to have a way you 
can solve the problem completely, first time round, 
rather than just addressing part of it and having the 
problem run on and on 
 Cause and Effect Analysis gives you a useful way of 
doing this. This diagram-based technique, which 
combines Brainstorming with a type of Mind Map, 
pushes you to consider all possible causes of a 
problem, rather than just the ones that are most 
obvious
 Cause and Effect Analysis was originally 
developed as a quality control tool, but you 
can use the technique just as well in other 
ways. For instance, you can use it to 
 Discover the root cause of a problem 
 Uncover bottlenecks in your processes 
 Identify where and why a process isn't 
working
 Follow these steps to solve a problem with Cause and 
Effect Analysis:- 
 Step 1: Identify the Problem 
 Step 2: Work Out the Major Factors Involved 
 Step 3: Identify Possible Causes by asking WHY to 
every Major Problem till you reach the most root cause 
 Step 4: Analyze Your Diagram
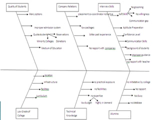
 Curriculum 
 No interest shown by college to maintain 
relations with companies and alumni 
 No focus on development of soft skills
 Curriculum- To Design a up-to- date syllabus as 
per the current market needs as the current 
syllabus is too old and outdated. So keeping in 
mind the changing environment we need to 
design the new syllabus. 
 Alumni Relations- A special cell in the college 
should be formed which should look after the 
placement of the students. They should keep the 
track of the alumnus so as to maintain the 
cordial relationship with both the companies and 
the alumnus.
 no focus on development of soft skills – 
special focus should be given on the 
development of soft skills, because you are 
hired for your technical skills but fired for the 
lack of soft skills
 If you asked the correct question you are 
bound to get the right causes. 
 It is necessary to use cause and effect to 
analyze and reach to the root cause and find 
solution 
 It again helps in finding the bottlenecks in the 
process. 
 Use it when you start investigating a problem

QCL-14-v3_[Introduction to cause and effect diagram]_[RIMSR]_[MOHAMMAD MOTEBAR]

  • 1.
  • 2.
     If youhave a problem it is necessary to have a way you can solve the problem completely, first time round, rather than just addressing part of it and having the problem run on and on  Cause and Effect Analysis gives you a useful way of doing this. This diagram-based technique, which combines Brainstorming with a type of Mind Map, pushes you to consider all possible causes of a problem, rather than just the ones that are most obvious
  • 3.
     Cause andEffect Analysis was originally developed as a quality control tool, but you can use the technique just as well in other ways. For instance, you can use it to  Discover the root cause of a problem  Uncover bottlenecks in your processes  Identify where and why a process isn't working
  • 4.
     Follow thesesteps to solve a problem with Cause and Effect Analysis:-  Step 1: Identify the Problem  Step 2: Work Out the Major Factors Involved  Step 3: Identify Possible Causes by asking WHY to every Major Problem till you reach the most root cause  Step 4: Analyze Your Diagram
  • 7.
     Curriculum No interest shown by college to maintain relations with companies and alumni  No focus on development of soft skills
  • 8.
     Curriculum- ToDesign a up-to- date syllabus as per the current market needs as the current syllabus is too old and outdated. So keeping in mind the changing environment we need to design the new syllabus.  Alumni Relations- A special cell in the college should be formed which should look after the placement of the students. They should keep the track of the alumnus so as to maintain the cordial relationship with both the companies and the alumnus.
  • 9.
     no focuson development of soft skills – special focus should be given on the development of soft skills, because you are hired for your technical skills but fired for the lack of soft skills
  • 10.
     If youasked the correct question you are bound to get the right causes.  It is necessary to use cause and effect to analyze and reach to the root cause and find solution  It again helps in finding the bottlenecks in the process.  Use it when you start investigating a problem