INTERNAL
                       CONTROLS TO
                       PREVENT AND
                       DETECT FRAUD

                      A Forensic Accountant’s Perspective




FINANCIAL FORENSICS
FINANCIAL FORENSICS
Black’s Law Dictionary - “Fraud is a generic term, and embraces all the
   multifarious means which human ingenuity can devise, which are resorted to
   by one individual, to get an advantage over another by false representations.
   No definite and invariable rule can be laid down as a general proposition in
   defining fraud, as it includes surprise, trickery, cunning and unfair ways by
   which another is cheated. The only boundaries defining it are those which
   limit human knavery.”


    Legal Elements of Fraud -
    1.   A material false statement
    2.   Knowledge that the statement was false when it was made
    3.   Reliance on the false statement by the victim, and
    4.   Damages as a result




FINANCIAL FORENSICS
- The use of one’s occupation for
              personal enrichment
            - The misconduct of employees,
              managers and executives
            - Internal fraud




FINANCIAL FORENSICS
It shall be unlawful for any person, directly or indirectly, by the use of
   any means or instrumentality of interstate commerce, or of the mails
   or of any facility of any national securities exchange,

   a.   To employ any device, scheme or artifice to defraud,
   b.   To make any untrue statement of a material fact or to omit to state
        a material fact necessary in order to make the statements made,
        in the light of the circumstances under which they were made, not
        misleading, or
   c.   To engage in any act, practice or course of business which
        operates or would operate as a fraud or deceit upon any person,
        in connection with the purchase of sale of any security.




FINANCIAL FORENSICS
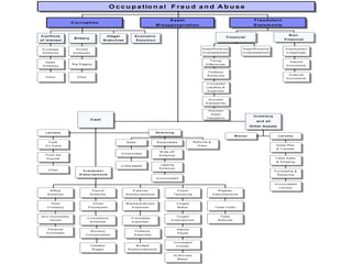
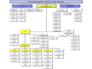
O c c u p a tio n a l F r a u d a n d A b u s e

                                                                                                                 A ss e t                                                                            F r a u d u le n t
                            C o r r u p ti o n
                                                                                                         M i sa p p r o p r i at i o n                                                               S t a t em e n ts


C o n f l ic t s                                            Ill e g a l             E c o n o m ic                                                                                                                                 N on -
                              B ri b e ry                                                                                                                                     F i n a n c ia l
o f In t e re s t                                         G ra t u it ie s          E x t o rt io n                                                                                                                            F i n a n c ia l


 P u r ch a s e                In v o ic e                                                                                                            A s s e t/R e ve n u e                A s s e t/R e ve n u e               E m p lo y m e n t
 S chem es                   K ic k b a ck s                                                                                                          O v e rs ta te m e n t                U n d e rs ta te m e n t             C re d e n tia ls


                                                                                                                                                               T im in g                                                            In te rn a l
    S a le s
                            B ig R ig g in g                                                                                                             D iffe r e n ce s
  S chem es                                                                                                                                                                                                                      D o cu m e n ts

                                                                                                                                                             F ic titio u s
                                                                                                                                                             R e ve n u e s                                                         E x te rn a l
    O th e r                    O th e r
                                                                                                                                                                                                                                 D o cu m e n ts

                                                                                                                                                         C o n ce a le d
                                                                                                                                                         L ia b ilitie s &
                                                                                                                                                             E xpenses


                                                                                                                                                             Im p ro p e r
                                                                                                                                                         D is c lo su r e s


                                                                                                                                                             Im p ro p e r
                                                                                                                                                                A sset
                                                                                                                                                                                                     In v e n t o ry
                                                                                                                                                          V a lu a tio n s
                                               C ash
                                                                                                                                                                                                        a n d a ll
                                                                                                                                                                                                   O t her A ss ets

    Larceny                                                                                              S k im m in g
                                                                                                                                                                                      M is u s e                          Larceny

       C a sh                                                                S a le s                    R e ce iv a b le s                    R e fu n d s &
    O n H and                                                                                                                                     O th e r                                                              A sset R eq.
                                                                                                                                                                                                                         & T ra n s fe r
                                                                                                           W r ite - o ff
                                                                        U n re c o rd e d
    F ro m th e                                                                                            S chem es
     D e p o sit                                                                                                                                                                                                        F a ls e S a le s
                                                                                                                                                                                                                        & S h ip p in g
                                                                        U n d e rs ta te d                  L a p p in g
                                                                                                           S chem es
      O th e r                       F r a u d u le n t                                                                                                                                                                P u r ch a s in g &
                                  D is b u r s e m e n ts                                                                                                                                                                R e ce iv in g
                                                                                                         U n co n c e a le d

                                                                                                                                                                                                                       U n co n c e a le d
                                                                                                                                                                                                                           L a rc e n y
        B illin g                               P a y ro ll                        E xpense                                   C h e ck                                R e g is te r
      S chem es                               S chem es                      R e im b u r se m e n ts                   T a m p e rin g                          D is b u rs e m e n ts


         S h e ll                               G host                       M isc h a ra c te riz e d                       F o rg e d
      C om pany                              E m p lo y e e s                     E xpenses                                   M aker                               F a ls e V o id s


 N o n -A c c o m p lic e                                                                                                    F o rg e d                                  F a ls e
                                           C o m m is s io n                     O v e rs ta te d
       V endor                                                                                                        E n d o r se m e n t                            R e fu n d s
                                              S chem es                           E xpenses


      P e r so n a l                                                                                                         A lte re d
                                               W o r ke r s                         F ic titio u s
     P u r ch a s e s                                                                                                         P ayee
                                        C o m p e n sa tio n                        E xpenses


                                                                                                                           C o n ce a le d
                                               F a ls ifie d                            M u ltip le                          C h e ck s
                                                W ages                        R e im b u r se m e n ts

                                                                                                                           A u th o r iz e d
                                                                                                                              M aker
–   Typical organization loses 5% of revenues to fraud
      –   Median loss was $160,000
      –   Nearly 25% involved losses of at least $1 million
      –   Frauds lasted a median of 18 months before detection
      –   Asset misappropriation schemes were in 90% of cases
      –   Financial statement schemes were less than 5% but
          caused median losses of more than $4 million
      –   More likely to detected by tip
      –   More than 80% were committed in accounting, operations,
          sales, upper management, customer service or purchasing
      –   More than 85% had never been charged or convicted
      –   Most common red flags were living beyond means and
          financial difficulties




FINANCIAL FORENSICS
Common Financial Statement Fraud Techniques

            Improper Revenue Recognition             61%
            Overstatement of Assets                  51%
            Understatement of Expenses/Liabilities   31%
            Misappropriation of Assets               14%
            Inappropriate Disclosures                1%
            Other Miscellaneous Techniques           20%
            Disguised Through Related Party Trans    18%
            Insider Trading Cited                    24%




FINANCIAL FORENSICS
Improper Revenue Recognition
                         Sham sales
                         Conditional sales
                         Round-tripping
                         Loans as sales
                         Bill and hold
                         Revenue before sale completed
                         Improper cutoff of sales
                         Improper use of percentage of completion
                         Unauthorized shipments
                         Consignment sales




FINANCIAL FORENSICS
CRESSEY’S HYPOTHESIS
                      FRAUD TRIANGLE
            Trusted persons become trust violators when…

   They conceive of themselves as having a problem
    which is non-sharable
   Are aware this problem can be secretly resolved by
    violation of the position of financial trust
   Are able to apply to their own conduct in that situation
    verbalizations which enable them to adjust their
    conceptions of themselves as trusted persons




FINANCIAL FORENSICS
Opportunity




     Incentive/Pressure                 Rationalization




FINANCIAL FORENSICS
Opportunity




Incentive/Pressure                  Rationalization




                       Capability




FINANCIAL FORENSICS
Reputation

                        Legal

                       Strategic

                      Operational




FINANCIAL FORENSICS
Model
                                   Behavior


                       Label
                                                    Hire
                      Behavior


                                  Assess Risk
                                 and Eliminate
                                  Opportunity

                      Positive
                                                 Communicate
                      Policies


                                    Create
                                   Awareness




FINANCIAL FORENSICS
O c c u p a tio n a l F r a u d a n d A b u s e

                                                                                                                 A ss e t                                                                            F r a u d u le n t
                            C o r r u p ti o n
                                                                                                         M i sa p p r o p r i at i o n                                                               S t a t em e n ts


C o n f l ic t s                                            Ill e g a l             E c o n o m ic                                                                                                                                 N on -
                              B ri b e ry                                                                                                                                     F i n a n c ia l
o f In t e re s t                                         G ra t u it ie s          E x t o rt io n                                                                                                                            F i n a n c ia l


 P u r ch a s e                In v o ic e                                                                                                            A s s e t/R e ve n u e                A s s e t/R e ve n u e               E m p lo y m e n t
 S chem es                   K ic k b a ck s                                                                                                          O v e rs ta te m e n t                U n d e rs ta te m e n t             C re d e n tia ls


                                                                                                                                                               T im in g                                                            In te rn a l
    S a le s
                            B ig R ig g in g                                                                                                             D iffe r e n ce s
  S chem es                                                                                                                                                                                                                      D o cu m e n ts

                                                                                                                                                             F ic titio u s
                                                                                                                                                             R e ve n u e s                                                         E x te rn a l
    O th e r                    O th e r
                                                                                                                                                                                                                                 D o cu m e n ts

                                                                                                                                                         C o n ce a le d
                                                                                                                                                         L ia b ilitie s &
                                                                                                                                                             E xpenses


                                                                                                                                                             Im p ro p e r
                                                                                                                                                         D is c lo su r e s


                                                                                                                                                             Im p ro p e r
                                                                                                                                                                A sset
                                                                                                                                                                                                     In v e n t o ry
                                                                                                                                                          V a lu a tio n s
                                               C ash
                                                                                                                                                                                                        a n d a ll
                                                                                                                                                                                                   O t her A ss ets

    Larceny                                                                                              S k im m in g
                                                                                                                                                                                      M is u s e                          Larceny

       C a sh                                                                S a le s                    R e ce iv a b le s                    R e fu n d s &
    O n H and                                                                                                                                     O th e r                                                              A sset R eq.
                                                                                                                                                                                                                         & T ra n s fe r
                                                                                                           W r ite - o ff
                                                                        U n re c o rd e d
    F ro m th e                                                                                            S chem es
     D e p o sit                                                                                                                                                                                                        F a ls e S a le s
                                                                                                                                                                                                                        & S h ip p in g
                                                                        U n d e rs ta te d                  L a p p in g
                                                                                                           S chem es
      O th e r                       F r a u d u le n t                                                                                                                                                                P u r ch a s in g &
                                  D is b u r s e m e n ts                                                                                                                                                                R e ce iv in g
                                                                                                         U n co n c e a le d

                                                                                                                                                                                                                       U n co n c e a le d
                                                                                                                                                                                                                           L a rc e n y
        B illin g                               P a y ro ll                        E xpense                                   C h e ck                                R e g is te r
      S chem es                               S chem es                      R e im b u r se m e n ts                   T a m p e rin g                          D is b u rs e m e n ts


         S h e ll                               G host                       M isc h a ra c te riz e d                       F o rg e d
      C om pany                              E m p lo y e e s                     E xpenses                                   M aker                               F a ls e V o id s


 N o n -A c c o m p lic e                                                                                                    F o rg e d                                  F a ls e
                                           C o m m is s io n                     O v e rs ta te d
       V endor                                                                                                        E n d o r se m e n t                            R e fu n d s
                                              S chem es                           E xpenses


      P e r so n a l                                                                                                         A lte re d
                                               W o r ke r s                         F ic titio u s
     P u r ch a s e s                                                                                                         P ayee
                                        C o m p e n sa tio n                        E xpenses


                                                                                                                           C o n ce a le d
                                               F a ls ifie d                            M u ltip le                          C h e ck s
                                                W ages                        R e im b u r se m e n ts

                                                                                                                           A u th o r iz e d
                                                                                                                              M aker
Control Environment

                      Antifraud     Information
    Fraud Risk
                       Control          and        Monitoring
    Assessment
                      Activities   Communication




FINANCIAL FORENSICS
Control Environment




FINANCIAL FORENSICS
• Separation of duties
                      • Proper authorization
                      • Adequate
                        documentation
                      • Physical control over
                        assets and information
                        systems



FINANCIAL FORENSICS
•   Reviews of performance
                      •   Analyses
                      •   Reconciliations
                      •   Physical observations
                      •   Information systems
                      •   Proactive fraud
                          detection



FINANCIAL FORENSICS
• Controls which help
                        eliminate risk factors
                        which many lead to
                        fraud




FINANCIAL FORENSICS
Do not ignore a red flag – Studies of fraud cases
  consistently show that red flags were present, but were
  either not recognized or were recognized but not acted
  upon by anyone.

Sometimes an error is just an error – Red flags should
  lead to some kind of appropriate action, i.e. an
  investigation by a measured & responsible person, but
  sometimes an error is just an error and no fraud exists




FINANCIAL FORENSICS
Inc reas ing            D ec reas ing
                                               purc has es from        purc has es from
                                               fav ored v endor         other v endors


                                                                                                                                                       1099s from
                                                                                                 D ec reas ing
                                                                                                                                                    v endor c om pany
                                                                                                    quality
                                                                                                                                                    to buy er relativ es
                        Inc reas ing pric es




                                                                  A nalyt ical                                   D ocum en ts and
                                                                  S ym pt om s                                       R eco rd s
                                 Larger order
                                  quantities

                                                                                                                                                                                     A ll trans ac tions
                                                                                                                                                                                    eith one buy erand
                                                                                                                                                                                        one v endor
 B uy er does n't
 relate w ell to
other buy ers or
    v endors                                      B eh avio ral
                                                  S ym pt om s
                                                                                          K ic k b a c k s                            In ternal C o nt ro ls

                                                                                                                                                                                       U s e of
                                                                                                                                                                                    unapprov ed
         E m ploy ee w ork
                                                                                                                                                                                      v endors
          habits c hange




                              Q uality                                                                                                                          B uy er building
                        c om plaints about                         Tips and                                         Lyfestyle                                  ex pens iv e hom e
                            purc has ed                           C om p lain ts                                   S ym pt om s                                    (bey ond
                             produc ts                                                                                                                          ex pec tations )




                                       U ns uc c es s ful                                                                                                       B uy er ow ning
                                           v endor                       A nony m ous tips                          B uy er liv ing                            m ore ex pens iv e
                                        c om plaints                     about buy ers or                          bey ond k now n                               autom ibiles
                                                                             v endors                                  s alary
• Trust is placed in employees
          • Employees have detailed knowledge of the accounting systems and their
              weaknesses
          •   Management domination subverts normal internal controls
          •   Management adds pressure to “make the numbers”
          •   Expected moral behavior is not communicated to employees
          •   Unduly liberal accounting practices
          •   Ineffective or nonexistent internal auditing staff.
          •   Lack of effective internal controls.
          •   Poor accounting records.
          •   Related party transactions.
          •   Incomplete and out of date procedural documentation.
          •   Management sets a bad example.


FINANCIAL FORENSICS
• Cash flow does not match net           • Decrease in the Asset Quality Index
    income                                  – Noncurrent Assets, exclusive of
  • Receivables spike relative to sales –   PPE, relative to total assets in given
    Days’ Sales in Receivables              year
  • Management earning tied to            • Exceptionally strong sales growth
    performance                             from one year to next
  • Significant increase in Gross          • Low Total Accruals to Total Assets –
     Margin Index                             Working Capital, less Cash, less
  • High turnover of key management           Current Taxes Payable, less Current
  • Sales allowances, warranties and          Portion of LTD, less AD and
    other reserves out of line compared       Amortization, divided by Total Assets
    with others in industry



FINANCIAL FORENSICS
• Employee lifestyle changes    • High employee turnover


  • Significant personal debt and • Refusal to take vacation or
   credit problems                  sick leave

  • Behavioral changes            • Lack of segregation of duties
                                    in a high-risk (vulnerable)
  • Defensive                       area




FINANCIAL FORENSICS
• Reluctance to provide information to    • Weak internal control environment
  auditors                                • Unexpected overdrafts or declines in
• Photocopied or missing documents          cash balances
• Decisions dominated by an individual or • Accounting personnel are lax or
  small group                               inexperienced
• Excessive number of year-end            • High employee turnover rate
  transactions                            • Compensation is out of proportion
• Management displays significant         • Decentralization without adequate
  disrespect for regulatory bodies          monitoring
• Excessive number of or frequent         • Frequent changes in external auditors
  changes in checking accounts




FINANCIAL FORENSICS
• Inconsistent overtime hours for a   • Overtime charged during a slack
    cost center / department              period


  • Overtime charges for employees      • Budget variations for payroll by
   who normally would not have            cost center / department
   overtime wages
  • Employees with duplicate Social     • Employees with few or no payroll
    Security numbers, names, and          deductions
    addresses




FINANCIAL FORENSICS
• Excessive number of voids           • Excessive or unjustified cash
  • Presence of personal checks in        transactions
    petty cash                          • Large number of account write-offs
  • Sudden activity in a dormant        • Bank accounts not reconciled on a
    account                               timely basis
  • Taxpayer complaints that they are   • Unauthorized bank accounts
    receiving non-payment notices
  • Discrepancies between bank          • Abnormal number of expense items
    deposits and postings                 or reimbursement to an employee




FINANCIAL FORENSICS
• Remittance to PO Box             • Use of consecutive invoice
  • Telephone does not match physical numbers
    address                          • Invoice numbers and dates do not
                                         correspond
  • Consistent billing in round numbers • Increasing purchases to same
  • Address matches employee              vendor
    address                             • Incomplete vendor master
                                         information
  • Invoices consistently under        • Unspecified consulting or other
    approval limits                      services




FINANCIAL FORENSICS
• Voided or missing checks          • Altered or dual endorsements
  • Invoices posted to inconsistent   • Customer complaints regarding
    accounts                            payments
  • Checks used out of order          • Checks payable to cash
  • Journal entries to cash           • Altered payee on checks
  • Duplicate check numbers on bank   • Checks payable to employees
   reconciliations




FINANCIAL FORENSICS
• Increasing number of complaints    • Abnormal inventory shrinkage
    about services                     • Purchases that bypass normal
  • Vendors without physical address     procedures
  • Lack of physical security over     • Charges without shipping
    assets / inventory                   documents
  • Excessive inventory or slow-moving • Vendor payments picked up rather
    inventory                            than having it mailed
  • Payments to vendors not included   • High volume of purchases from
    on an approved vendor list           new vendors
  • Vendor address matching
    employee address




FINANCIAL FORENSICS
CASE STUDY #1
Asset Misappropriation - Billing Scheme
                      • A Large retail company
                      • Director of IT
                      • 10-year employee
                      • Could authorize expenditures up to $15,000
                      • Computer consultants contract ran out in prior year
                      • Suspect set up computer consulting in current year
                        budget
                      • Created shell company and incorporated
                      • Self approval of invoices
                      • Losses were $365,000
                      • Asked AP to hold that check!


FINANCIAL FORENSICS
CASE STUDY #2
Asset Misappropriation – Check Tampering
                       •   A Medium size manufacturing company
                       •   Suspect was Assistant Controller
                       •   8-year employee
                       •   Responsible for accounts payable and payroll
                       •   Suspect has purchased new car and traveled each year
                       •   Approximately 7 years prior, suspect has tax lien
                       •   Check numbers and dates out of sequence
                       •   Vendor name on check was different than records
                       •   Losses were $650,000
                       •   Backed up system, produced checks, restored system
                       •   Made JEs prior to period close
                       •   Removed checks from statement




 FINANCIAL FORENSICS
CASE STUDY #3
    Asset Misappropriation - Inventory
                      •   Large parts manufacturing company
                      •   Perpetrator was warehouse manager
                      •   18-year employee
                      •   Was considered very knowledgeable about all
                          inventory in the warehouse
                      •   Rarely took vacations
                      •   Obtained pass word from wife
                      •   Had product picked up during third shift
                      •   Arrived early and removed inventory and shipping
                          information from system




FINANCIAL FORENSICS
CASE STUDY #4
       Fraudulent Financial Reporting
                      • Large manufacturer of computer components
                      • CFO was 12-year employee of the company
                      • Several years before, the company was very profitable
                      • CFO was very aggressive in setting up loss
                        contingency and other reserves
                      • When there was a downturn in the economy, company
                        needed additional financing
                      • Loss contingencies and reserves were reversed into
                        income
                      • After financing obtained, company subsequently
                        declared bankruptcy




FINANCIAL FORENSICS
CASE STUDY #5
Asset Misappropriation – Skimming Sales
                       • Chain of 10 drug stores
                       • 5-year employee of the company and college student
                       • Was considered a very trusted employee and friend of
                           the family
                       •   Prescription system was not tied to cash register
                       •   Entered “no sale” to open the register for cash sales
                       •   Many times would enter “no sale” for friends and
                           family
                       •   Closed the store and insisted on closing the register
                           for prescription sales
                       •   Bought several cars and boat



 FINANCIAL FORENSICS
Implement                                               Positive Pay and
 electronic and         Laser Printing    Check Stock       Payee Positive
get rid of checks                                                 Pay


 Reconcile Bank                          Open a separate
                                                           Use at least 12
Statement Within        Outsource your     accounts for
                                                            point font for
 A Reasonable             payables        incoming wire
                                                               payee
     Time                                    transfer

                      Use only one
                                           Establish
                     color, size and
                                         maximum dollar
                    type of check for
                                          parameters
                      each account



  FINANCIAL FORENSICS

Internal Controls to Prevent and Detect Fraud

  • 1.
    INTERNAL CONTROLS TO PREVENT AND DETECT FRAUD A Forensic Accountant’s Perspective FINANCIAL FORENSICS
  • 2.
  • 3.
    Black’s Law Dictionary- “Fraud is a generic term, and embraces all the multifarious means which human ingenuity can devise, which are resorted to by one individual, to get an advantage over another by false representations. No definite and invariable rule can be laid down as a general proposition in defining fraud, as it includes surprise, trickery, cunning and unfair ways by which another is cheated. The only boundaries defining it are those which limit human knavery.” Legal Elements of Fraud - 1. A material false statement 2. Knowledge that the statement was false when it was made 3. Reliance on the false statement by the victim, and 4. Damages as a result FINANCIAL FORENSICS
  • 4.
    - The useof one’s occupation for personal enrichment - The misconduct of employees, managers and executives - Internal fraud FINANCIAL FORENSICS
  • 5.
    It shall beunlawful for any person, directly or indirectly, by the use of any means or instrumentality of interstate commerce, or of the mails or of any facility of any national securities exchange, a. To employ any device, scheme or artifice to defraud, b. To make any untrue statement of a material fact or to omit to state a material fact necessary in order to make the statements made, in the light of the circumstances under which they were made, not misleading, or c. To engage in any act, practice or course of business which operates or would operate as a fraud or deceit upon any person, in connection with the purchase of sale of any security. FINANCIAL FORENSICS
  • 6.
    O c cu p a tio n a l F r a u d a n d A b u s e A ss e t F r a u d u le n t C o r r u p ti o n M i sa p p r o p r i at i o n S t a t em e n ts C o n f l ic t s Ill e g a l E c o n o m ic N on - B ri b e ry F i n a n c ia l o f In t e re s t G ra t u it ie s E x t o rt io n F i n a n c ia l P u r ch a s e In v o ic e A s s e t/R e ve n u e A s s e t/R e ve n u e E m p lo y m e n t S chem es K ic k b a ck s O v e rs ta te m e n t U n d e rs ta te m e n t C re d e n tia ls T im in g In te rn a l S a le s B ig R ig g in g D iffe r e n ce s S chem es D o cu m e n ts F ic titio u s R e ve n u e s E x te rn a l O th e r O th e r D o cu m e n ts C o n ce a le d L ia b ilitie s & E xpenses Im p ro p e r D is c lo su r e s Im p ro p e r A sset In v e n t o ry V a lu a tio n s C ash a n d a ll O t her A ss ets Larceny S k im m in g M is u s e Larceny C a sh S a le s R e ce iv a b le s R e fu n d s & O n H and O th e r A sset R eq. & T ra n s fe r W r ite - o ff U n re c o rd e d F ro m th e S chem es D e p o sit F a ls e S a le s & S h ip p in g U n d e rs ta te d L a p p in g S chem es O th e r F r a u d u le n t P u r ch a s in g & D is b u r s e m e n ts R e ce iv in g U n co n c e a le d U n co n c e a le d L a rc e n y B illin g P a y ro ll E xpense C h e ck R e g is te r S chem es S chem es R e im b u r se m e n ts T a m p e rin g D is b u rs e m e n ts S h e ll G host M isc h a ra c te riz e d F o rg e d C om pany E m p lo y e e s E xpenses M aker F a ls e V o id s N o n -A c c o m p lic e F o rg e d F a ls e C o m m is s io n O v e rs ta te d V endor E n d o r se m e n t R e fu n d s S chem es E xpenses P e r so n a l A lte re d W o r ke r s F ic titio u s P u r ch a s e s P ayee C o m p e n sa tio n E xpenses C o n ce a le d F a ls ifie d M u ltip le C h e ck s W ages R e im b u r se m e n ts A u th o r iz e d M aker
  • 14.
    Typical organization loses 5% of revenues to fraud – Median loss was $160,000 – Nearly 25% involved losses of at least $1 million – Frauds lasted a median of 18 months before detection – Asset misappropriation schemes were in 90% of cases – Financial statement schemes were less than 5% but caused median losses of more than $4 million – More likely to detected by tip – More than 80% were committed in accounting, operations, sales, upper management, customer service or purchasing – More than 85% had never been charged or convicted – Most common red flags were living beyond means and financial difficulties FINANCIAL FORENSICS
  • 15.
    Common Financial StatementFraud Techniques  Improper Revenue Recognition 61%  Overstatement of Assets 51%  Understatement of Expenses/Liabilities 31%  Misappropriation of Assets 14%  Inappropriate Disclosures 1%  Other Miscellaneous Techniques 20%  Disguised Through Related Party Trans 18%  Insider Trading Cited 24% FINANCIAL FORENSICS
  • 16.
    Improper Revenue Recognition  Sham sales  Conditional sales  Round-tripping  Loans as sales  Bill and hold  Revenue before sale completed  Improper cutoff of sales  Improper use of percentage of completion  Unauthorized shipments  Consignment sales FINANCIAL FORENSICS
  • 17.
    CRESSEY’S HYPOTHESIS FRAUD TRIANGLE Trusted persons become trust violators when…  They conceive of themselves as having a problem which is non-sharable  Are aware this problem can be secretly resolved by violation of the position of financial trust  Are able to apply to their own conduct in that situation verbalizations which enable them to adjust their conceptions of themselves as trusted persons FINANCIAL FORENSICS
  • 18.
    Opportunity Incentive/Pressure Rationalization FINANCIAL FORENSICS
  • 19.
    Opportunity Incentive/Pressure Rationalization Capability FINANCIAL FORENSICS
  • 20.
    Reputation Legal Strategic Operational FINANCIAL FORENSICS
  • 21.
    Model Behavior Label Hire Behavior Assess Risk and Eliminate Opportunity Positive Communicate Policies Create Awareness FINANCIAL FORENSICS
  • 22.
    O c cu p a tio n a l F r a u d a n d A b u s e A ss e t F r a u d u le n t C o r r u p ti o n M i sa p p r o p r i at i o n S t a t em e n ts C o n f l ic t s Ill e g a l E c o n o m ic N on - B ri b e ry F i n a n c ia l o f In t e re s t G ra t u it ie s E x t o rt io n F i n a n c ia l P u r ch a s e In v o ic e A s s e t/R e ve n u e A s s e t/R e ve n u e E m p lo y m e n t S chem es K ic k b a ck s O v e rs ta te m e n t U n d e rs ta te m e n t C re d e n tia ls T im in g In te rn a l S a le s B ig R ig g in g D iffe r e n ce s S chem es D o cu m e n ts F ic titio u s R e ve n u e s E x te rn a l O th e r O th e r D o cu m e n ts C o n ce a le d L ia b ilitie s & E xpenses Im p ro p e r D is c lo su r e s Im p ro p e r A sset In v e n t o ry V a lu a tio n s C ash a n d a ll O t her A ss ets Larceny S k im m in g M is u s e Larceny C a sh S a le s R e ce iv a b le s R e fu n d s & O n H and O th e r A sset R eq. & T ra n s fe r W r ite - o ff U n re c o rd e d F ro m th e S chem es D e p o sit F a ls e S a le s & S h ip p in g U n d e rs ta te d L a p p in g S chem es O th e r F r a u d u le n t P u r ch a s in g & D is b u r s e m e n ts R e ce iv in g U n co n c e a le d U n co n c e a le d L a rc e n y B illin g P a y ro ll E xpense C h e ck R e g is te r S chem es S chem es R e im b u r se m e n ts T a m p e rin g D is b u rs e m e n ts S h e ll G host M isc h a ra c te riz e d F o rg e d C om pany E m p lo y e e s E xpenses M aker F a ls e V o id s N o n -A c c o m p lic e F o rg e d F a ls e C o m m is s io n O v e rs ta te d V endor E n d o r se m e n t R e fu n d s S chem es E xpenses P e r so n a l A lte re d W o r ke r s F ic titio u s P u r ch a s e s P ayee C o m p e n sa tio n E xpenses C o n ce a le d F a ls ifie d M u ltip le C h e ck s W ages R e im b u r se m e n ts A u th o r iz e d M aker
  • 23.
    Control Environment Antifraud Information Fraud Risk Control and Monitoring Assessment Activities Communication FINANCIAL FORENSICS
  • 24.
  • 25.
    • Separation ofduties • Proper authorization • Adequate documentation • Physical control over assets and information systems FINANCIAL FORENSICS
  • 26.
    Reviews of performance • Analyses • Reconciliations • Physical observations • Information systems • Proactive fraud detection FINANCIAL FORENSICS
  • 27.
    • Controls whichhelp eliminate risk factors which many lead to fraud FINANCIAL FORENSICS
  • 28.
    Do not ignorea red flag – Studies of fraud cases consistently show that red flags were present, but were either not recognized or were recognized but not acted upon by anyone. Sometimes an error is just an error – Red flags should lead to some kind of appropriate action, i.e. an investigation by a measured & responsible person, but sometimes an error is just an error and no fraud exists FINANCIAL FORENSICS
  • 29.
    Inc reas ing D ec reas ing purc has es from purc has es from fav ored v endor other v endors 1099s from D ec reas ing v endor c om pany quality to buy er relativ es Inc reas ing pric es A nalyt ical D ocum en ts and S ym pt om s R eco rd s Larger order quantities A ll trans ac tions eith one buy erand one v endor B uy er does n't relate w ell to other buy ers or v endors B eh avio ral S ym pt om s K ic k b a c k s In ternal C o nt ro ls U s e of unapprov ed E m ploy ee w ork v endors habits c hange Q uality B uy er building c om plaints about Tips and Lyfestyle ex pens iv e hom e purc has ed C om p lain ts S ym pt om s (bey ond produc ts ex pec tations ) U ns uc c es s ful B uy er ow ning v endor A nony m ous tips B uy er liv ing m ore ex pens iv e c om plaints about buy ers or bey ond k now n autom ibiles v endors s alary
  • 30.
    • Trust isplaced in employees • Employees have detailed knowledge of the accounting systems and their weaknesses • Management domination subverts normal internal controls • Management adds pressure to “make the numbers” • Expected moral behavior is not communicated to employees • Unduly liberal accounting practices • Ineffective or nonexistent internal auditing staff. • Lack of effective internal controls. • Poor accounting records. • Related party transactions. • Incomplete and out of date procedural documentation. • Management sets a bad example. FINANCIAL FORENSICS
  • 31.
    • Cash flowdoes not match net • Decrease in the Asset Quality Index income – Noncurrent Assets, exclusive of • Receivables spike relative to sales – PPE, relative to total assets in given Days’ Sales in Receivables year • Management earning tied to • Exceptionally strong sales growth performance from one year to next • Significant increase in Gross • Low Total Accruals to Total Assets – Margin Index Working Capital, less Cash, less • High turnover of key management Current Taxes Payable, less Current • Sales allowances, warranties and Portion of LTD, less AD and other reserves out of line compared Amortization, divided by Total Assets with others in industry FINANCIAL FORENSICS
  • 32.
    • Employee lifestylechanges • High employee turnover • Significant personal debt and • Refusal to take vacation or credit problems sick leave • Behavioral changes • Lack of segregation of duties in a high-risk (vulnerable) • Defensive area FINANCIAL FORENSICS
  • 33.
    • Reluctance toprovide information to • Weak internal control environment auditors • Unexpected overdrafts or declines in • Photocopied or missing documents cash balances • Decisions dominated by an individual or • Accounting personnel are lax or small group inexperienced • Excessive number of year-end • High employee turnover rate transactions • Compensation is out of proportion • Management displays significant • Decentralization without adequate disrespect for regulatory bodies monitoring • Excessive number of or frequent • Frequent changes in external auditors changes in checking accounts FINANCIAL FORENSICS
  • 34.
    • Inconsistent overtimehours for a • Overtime charged during a slack cost center / department period • Overtime charges for employees • Budget variations for payroll by who normally would not have cost center / department overtime wages • Employees with duplicate Social • Employees with few or no payroll Security numbers, names, and deductions addresses FINANCIAL FORENSICS
  • 35.
    • Excessive numberof voids • Excessive or unjustified cash • Presence of personal checks in transactions petty cash • Large number of account write-offs • Sudden activity in a dormant • Bank accounts not reconciled on a account timely basis • Taxpayer complaints that they are • Unauthorized bank accounts receiving non-payment notices • Discrepancies between bank • Abnormal number of expense items deposits and postings or reimbursement to an employee FINANCIAL FORENSICS
  • 36.
    • Remittance toPO Box • Use of consecutive invoice • Telephone does not match physical numbers address • Invoice numbers and dates do not correspond • Consistent billing in round numbers • Increasing purchases to same • Address matches employee vendor address • Incomplete vendor master information • Invoices consistently under • Unspecified consulting or other approval limits services FINANCIAL FORENSICS
  • 37.
    • Voided ormissing checks • Altered or dual endorsements • Invoices posted to inconsistent • Customer complaints regarding accounts payments • Checks used out of order • Checks payable to cash • Journal entries to cash • Altered payee on checks • Duplicate check numbers on bank • Checks payable to employees reconciliations FINANCIAL FORENSICS
  • 38.
    • Increasing numberof complaints • Abnormal inventory shrinkage about services • Purchases that bypass normal • Vendors without physical address procedures • Lack of physical security over • Charges without shipping assets / inventory documents • Excessive inventory or slow-moving • Vendor payments picked up rather inventory than having it mailed • Payments to vendors not included • High volume of purchases from on an approved vendor list new vendors • Vendor address matching employee address FINANCIAL FORENSICS
  • 39.
    CASE STUDY #1 AssetMisappropriation - Billing Scheme • A Large retail company • Director of IT • 10-year employee • Could authorize expenditures up to $15,000 • Computer consultants contract ran out in prior year • Suspect set up computer consulting in current year budget • Created shell company and incorporated • Self approval of invoices • Losses were $365,000 • Asked AP to hold that check! FINANCIAL FORENSICS
  • 40.
    CASE STUDY #2 AssetMisappropriation – Check Tampering • A Medium size manufacturing company • Suspect was Assistant Controller • 8-year employee • Responsible for accounts payable and payroll • Suspect has purchased new car and traveled each year • Approximately 7 years prior, suspect has tax lien • Check numbers and dates out of sequence • Vendor name on check was different than records • Losses were $650,000 • Backed up system, produced checks, restored system • Made JEs prior to period close • Removed checks from statement FINANCIAL FORENSICS
  • 41.
    CASE STUDY #3 Asset Misappropriation - Inventory • Large parts manufacturing company • Perpetrator was warehouse manager • 18-year employee • Was considered very knowledgeable about all inventory in the warehouse • Rarely took vacations • Obtained pass word from wife • Had product picked up during third shift • Arrived early and removed inventory and shipping information from system FINANCIAL FORENSICS
  • 42.
    CASE STUDY #4 Fraudulent Financial Reporting • Large manufacturer of computer components • CFO was 12-year employee of the company • Several years before, the company was very profitable • CFO was very aggressive in setting up loss contingency and other reserves • When there was a downturn in the economy, company needed additional financing • Loss contingencies and reserves were reversed into income • After financing obtained, company subsequently declared bankruptcy FINANCIAL FORENSICS
  • 43.
    CASE STUDY #5 AssetMisappropriation – Skimming Sales • Chain of 10 drug stores • 5-year employee of the company and college student • Was considered a very trusted employee and friend of the family • Prescription system was not tied to cash register • Entered “no sale” to open the register for cash sales • Many times would enter “no sale” for friends and family • Closed the store and insisted on closing the register for prescription sales • Bought several cars and boat FINANCIAL FORENSICS
  • 44.
    Implement Positive Pay and electronic and Laser Printing Check Stock Payee Positive get rid of checks Pay Reconcile Bank Open a separate Use at least 12 Statement Within Outsource your accounts for point font for A Reasonable payables incoming wire payee Time transfer Use only one Establish color, size and maximum dollar type of check for parameters each account FINANCIAL FORENSICS