INTERNATIONAL CONFERENCE ON HARMONISATION OF TECHNICAL
REQUIREMENTS FOR REGISTRATION OF PHARMACEUTICALS FOR HUMAN USE
ICH HARMONISED TRIPARTITE GUIDELINE
DEVELOPMENT AND MANUFACTURE OF DRUG SUBSTANCES
(CHEMICAL ENTITIES AND
BIOTECHNOLOGICAL/BIOLOGICAL ENTITIES)
Q11
Current Step 4 version
dated 1 May 2012
This Guideline has been developed by the appropriate ICH Expert Working Group
and has been subject to consultation by the regulatory parties, in accordance with
the ICH Process. At Step 4 of the Process the final draft is recommended for
adoption to the regulatory bodies of the European Union, Japan and USA.
Q11
Document History
Code History Date
Q11
Approval by the Steering Committee under Step 2
and release for public consultation.
19 May
2011
Current Step 4 version
Code History Date
Q11
Approval by the Steering Committee under Step 4
and recommendation for adoption to the three ICH
regulatory bodies.
1 May
2012
i
DEVELOPMENT AND MANUFACTURE OF DRUG SUBSTANCES
(CHEMICAL ENTITIES AND BIOTECHNOLOGICAL/BIOLOGICAL ENTITIES)
ICH Harmonised Tripartite Guideline
Having reached Step 4 of the ICH Process on 1 May 2012,
this Guideline is recommended for adoption
to the three regulatory parties to ICH
TABLE OF CONTENTS
1. INTRODUCTION........................................................................................................ 1
2. SCOPE.......................................................................................................................... 1
3. MANUFACTURING PROCESS DEVELOPMENT ................................................ 2
3.1 General Principles......................................................................................................... 2
3.1.1 Drug Substance Quality Link to Drug Product.................................................... 2
3.1.2 Process Development Tools ................................................................................... 2
3.1.3 Approaches to Development .................................................................................. 2
3.1.4 Drug Substance Critical Quality Attributes......................................................... 3
3.1.5 Linking Material Attributes and Process Parameters to Drug Substance CQAs 4
3.1.6 Design Space......................................................................................................... 5
3.2 Submission of Manufacturing Process Development Information............................... 5
3.2.1 Overall Process Development Summary............................................................... 6
3.2.2 Drug Substance CQAs .......................................................................................... 6
3.2.3 Manufacturing Process History ............................................................................ 6
3.2.4 Manufacturing Development Studies ................................................................... 7
4. DESCRIPTION OF MANUFACTURING PROCESS AND PROCESS
CONTROLS ................................................................................................................. 7
5. SELECTION OF STARTING MATERIALS AND SOURCE MATERIALS ........ 7
5.1 General Principles......................................................................................................... 7
5.1.1 Selection of Starting Materials for Synthetic Drug Substances........................... 7
5.1.2 Selection of Starting Materials for Semi-Synthetic Drug Substances ................. 8
5.1.3 Selection of Source and Starting Materials for Biotechnological/Biological
Drug Substances ................................................................................................... 9
5.2 Submission of Information for Starting Material or Source Material ......................... 9
5.2.1 Justification of Starting Material Selection for Synthetic Drug Substances....... 9
5.2.2 Justification of Starting Material Selection for Semi-Synthetic Drug
Substances .......................................................................................................... 10
5.2.3 Qualification of Source or Starting Materials for Biotechnological/Biological
Drug Substances ................................................................................................. 10
ii
6. CONTROL STRATEGY............................................................................................ 10
6.1 General Principles....................................................................................................... 10
6.1.1 Approaches to Developing a Control Strategy .................................................... 10
6.1.2 Considerations in Developing a Control Strategy .............................................. 11
6.2 Submission of Control Strategy Information.............................................................. 11
7. PROCESS VALIDATION/EVALUATION ............................................................. 12
7.1 General Principles....................................................................................................... 12
7.2 Principles Specific to Biotechnological/Biological Drug Substance............................ 12
8. SUBMISSION OF MANUFACTURING PROCESS DEVELOPMENT AND
RELATED INFORMATION IN COMMON TECHNICAL DOCUMENTS (CTD)
FORMAT .................................................................................................................... 13
8.1 Quality Risk Management and Process Development ............................................... 13
8.2 Critical Quality Attributes (CQAs)............................................................................. 13
8.3 Design Space ............................................................................................................... 13
8.4 Control Strategy.......................................................................................................... 14
9. LIFECYCLE MANAGEMENT................................................................................. 14
10. ILLUSTRATIVE EXAMPLES ................................................................................. 15
10.1 Example 1: Linking Material Attributes and Process Parameters to Drug Substance
CQAs - Chemical Entity.............................................................................................. 15
10.2 Example 2: Use of Quality Risk Management to Support Lifecycle Management of
Process Parameters..................................................................................................... 17
10.3 Example 3: Presentation of a Design Space for a Biotechnological Drug Substance
Unit Operation ............................................................................................................ 19
10.4 Example 4: Selecting an Appropriate Starting Material ........................................... 20
10.5 Example 5: Summary of Control Elements for select CQAs ...................................... 21
11. GLOSSARY................................................................................................................ 25
1
DEVELOPMENT AND MANUFACTURE OF DRUG SUBSTANCES
(CHEMICAL ENTITIES AND BIOTECHNOLOGICAL/BIOLOGICAL
ENTITIES)
Q11
1. Introduction
This guideline describes approaches to developing and understanding the manufacturing
process of the drug substance, and also provides guidance on what information should be
provided in Module 3 of the Common Technical Document (CTD) Sections 3.2.S.2.2 –
3.2.S.2.6 (ICH M4Q). It addresses aspects of development and manufacture that pertain
to drug substance, including the presence of steps designed to reduce impurities. In
addition, ICH Q11 provides further clarification on the principles and concepts described
in ICH Guidelines on Pharmaceutical Development (Q8), Quality Risk Management (Q9)
and Pharmaceutical Quality System (Q10) as they pertain to the development and
manufacture of drug substance.
A company can choose to follow different approaches in developing a drug substance. For
the purpose of this guideline, the terms “traditional” and “enhanced” are used to
differentiate two possible approaches. In a traditional approach, set points and
operating ranges for process parameters are defined and the drug substance control
strategy is typically based on demonstration of process reproducibility and testing to
meet established acceptance criteria. In an enhanced approach, risk management and
scientific knowledge are used more extensively to identify and understand process
parameters and unit operations that impact critical quality attributes (CQAs) and
develop appropriate control strategies applicable over the lifecycle of the drug substance
which may include the establishment of design space(s). As discussed in ICH Q8 for
drug product, a greater understanding of the drug substance and its manufacturing
process can create the basis for more flexible regulatory approaches. The degree of
regulatory flexibility is generally predicated on the level of relevant scientific knowledge
provided in the application for marketing authorisation.
Traditional and enhanced approaches are not mutually exclusive. A company can use
either a traditional approach or an enhanced approach to drug substance development,
or a combination of both.
2. Scope
This guideline is applicable to drug substances as defined in the Scope sections of ICH
Guidelines Q6A and Q6B, but might also be appropriate for other types of products
following consultation with the appropriate regulatory authorities. It is particularly
relevant to the preparation and organisation of the contents of Sections 3.2.S.2.2 –
3.2.S.2.6 of Module 3 of the Common Technical Document (ICH M4Q). The guideline
does not apply to contents of submissions during the clinical research stages of drug
development. Nevertheless, the development principles presented in this guideline are
important to consider during the investigational stages.
Regional requirements for post-approval changes are not covered by this guideline.
Development and Manufacture of Drug Substances
(Chemical Entities and Biotechnological/Biological Entities)
2
3. Manufacturing Process Development
3.1 General Principles
The goal of manufacturing process development for the drug substance is to establish a
commercial manufacturing process capable of consistently producing drug substance of
the intended quality.
3.1.1 Drug Substance Quality Link to Drug Product
The intended quality of the drug substance should be determined through consideration
of its use in the drug product as well as from knowledge and understanding of its
physical, chemical, biological, and microbiological properties or characteristics, which
can influence the development of the drug product (e.g., the solubility of the drug
substance can affect the choice of dosage form). The Quality Target Product Profile
(QTPP), potential CQAs of the drug product (as defined in ICH Q8) and previous
experience from related products can help identify potential CQAs of the drug substance.
Knowledge and understanding of the CQAs can evolve during the course of development.
3.1.2 Process Development Tools
Quality Risk Management (QRM, as described in ICH Q9) can be used in a variety of
activities including assessing options for the design of the manufacturing process,
assessing quality attributes and manufacturing process parameters, and increasing the
assurance of routinely producing batches of the intended quality. Risk assessments can
be carried out early in the development process and repeated as greater knowledge and
understanding become available. Either formal or informal risk management tools, such
as recognised tools or internal procedures, can be used.
Knowledge management (as described in ICH Q10) can also facilitate manufacturing
process development. In this context, potential sources of information can include prior
knowledge and development studies. Prior knowledge can include established biological,
chemical and engineering principles, technical literature, and applied manufacturing
experience. Data derived from relevant prior knowledge, including platform
manufacturing (see Glossary) can be leveraged to support development of the commercial
process and expedite scientific understanding.
3.1.3 Approaches to Development
ICH Q8 recognises that “Strategies for product development vary from company to
company and from product to product. The approach to, and extent of, development can
also vary and should be outlined in the submission.” These concepts apply equally to the
development of the drug substance manufacturing process. An applicant can choose
either a traditional approach or an enhanced approach to drug substance development,
or a combination of both.
Manufacturing process development should include, at a minimum, the following
elements:
 Identifying potential CQAs associated with the drug substance so that those
characteristics having an impact on drug product quality can be studied and
controlled;
 Defining an appropriate manufacturing process;
 Defining a control strategy to ensure process performance and drug substance
quality.
An enhanced approach to manufacturing process development would additionally include
Development and Manufacture of Drug Substances
(Chemical Entities and Biotechnological/Biological Entities)
3
the following elements:
 A systematic approach to evaluating, understanding and refining the
manufacturing process, including;
o Identifying, through e.g., prior knowledge, experimentation and risk
assessment, the material attributes (e.g., of raw materials, starting materials,
reagents, solvents, process aids, intermediates) and process parameters that
can have an effect on drug substance CQAs;
o Determining the functional relationships that link material attributes and
process parameters to drug substance CQAs;
 Using the enhanced approach in combination with QRM to establish an
appropriate control strategy which can, for example, include a proposal for a
design space(s).
The increased knowledge and understanding obtained from taking an enhanced
approach could facilitate continual improvement and innovation throughout the product
lifecycle (see ICH Q10).
3.1.4 Drug Substance Critical Quality Attributes
A CQA is a physical, chemical, biological, or microbiological property or characteristic
that should be within an appropriate limit, range, or distribution to ensure the desired
product quality. Potential drug substance CQAs are used to guide process development.
The list of potential CQAs can be modified as drug substance knowledge and process
understanding increase.
Drug substance CQAs typically include those properties or characteristics that affect
identity, purity, biological activity and stability. When physical properties are important
with respect to drug product manufacture or performance, these can be designated as
CQAs. In the case of biotechnological/biological products, most of the CQAs of the drug
product are associated with the drug substance and thus are a direct result of the design
of the drug substance or its manufacturing process.
Impurities are an important class of potential drug substance CQAs because of their
potential impact on drug product safety. For chemical entities, impurities can include
organic impurities (including potentially mutagenic impurities), inorganic impurities
e.g., metal residues, and residual solvents (see ICH Q3A and Q3C). For
biotechnological/biological products, impurities may be process-related or product-related
(see ICH Q6B). Process-related impurities include: cell substrate-derived impurities
(e.g., Host Cell Proteins (HCP) and DNA); cell culture-derived impurities (e.g., media
components); and downstream-derived impurities (e.g., column leachables). Determining
CQAs for biotechnology/biological products should also include consideration of
contaminants, as defined in Q6B, including all adventitiously introduced materials not
intended to be part of the manufacturing process (e.g., adventitious viral, bacterial, or
mycoplasma contamination).
The identification of CQAs for complex products can be challenging.
Biotechnological/biological products, for example, typically possess such a large number
of quality attributes that it might not be possible to fully evaluate the impact on safety
and efficacy of each one. Risk assessments can be performed to rank or prioritise quality
attributes. Prior knowledge can be used at the beginning of development and
assessments can be iteratively updated with development data (including data from
nonclinical and clinical studies) during the lifecycle. Knowledge regarding mechanism of
action and biological characterisation, such as studies evaluating structure-function
relationships, can contribute to the assessment of risk for some product attributes.
Development and Manufacture of Drug Substances
(Chemical Entities and Biotechnological/Biological Entities)
4
3.1.5 Linking Material Attributes and Process Parameters to Drug
Substance CQAs
The manufacturing process development program should identify which material
attributes (e.g., of raw materials, starting materials, reagents, solvents, process aids,
intermediates) and process parameters should be controlled. Risk assessment can help
identify the material attributes and process parameters with the potential for having an
effect on drug substance CQAs. Those material attributes and process parameters that
are found to be important to drug substance quality should be addressed by the control
strategy.
The risk assessment used to help define the elements of the control strategy that pertain
to materials upstream from the drug substance can include an assessment of
manufacturing process capability, attribute detectability, and severity of impact as they
relate to drug substance quality. For example, when assessing the link between an
impurity in a raw material or intermediate and drug substance CQAs, the ability of the
drug substance manufacturing process to remove that impurity or its derivatives should
be considered in the assessment. The risk related to impurities can usually be controlled
by specifications for raw material/intermediates and/or robust purification capability in
downstream steps. The risk assessment can also identify CQAs for which there are
inherent limitations in detectability in the drug substance (e.g., viral safety). In these
cases, such CQAs should be controlled at an appropriate point upstream in the process.
For chemical entity development, a major focus is knowledge and control of impurities.
It is important to understand the formation, fate (whether the impurity reacts and
changes its chemical structure), and purge (whether the impurity is removed via
crystallisation, extraction, etc.) as well as their relationship to the resulting impurities
that end up in the drug substance as CQAs. The process should be evaluated to
establish appropriate controls for impurities as they progress through multiple process
operations.
Using a traditional approach, material specifications and process parameter ranges can
be based primarily on batch process history and univariate experiments. An enhanced
approach can lead to a more thorough understanding of the relationship of material
attributes and process parameters to CQAs and the effect of interactions. Example 1
(see Section 10.1) illustrates the development of process parameters using prior
knowledge and chemistry first principles.
Risk assessment can be used during development to identify those parts of the
manufacturing process likely to impact potential CQAs. Further risk assessments can be
used to focus development work in areas where better understanding of the link between
process and quality is needed. Using an enhanced approach, the determination of
appropriate material specifications and process parameter ranges could follow a
sequence such as the one shown below:
 Identify potential sources of process variability;
 Identify the material attributes and process parameters likely to have the greatest
impact on drug substance quality. This can be based on prior knowledge and risk
assessment tools;
 Design and conduct studies (e.g., mechanistic and/or kinetic evaluations,
multivariate design of experiments, simulations, modelling) to identify and
confirm the links and relationships of material attributes and process parameters
to drug substance CQAs;
 Analyse and assess the data to establish appropriate ranges, including
Development and Manufacture of Drug Substances
(Chemical Entities and Biotechnological/Biological Entities)
5
establishment of a design space if desired.
Small-scale models can be developed and used to support process development studies.
The development of a model should account for scale effects and be representative of the
proposed commercial process. A scientifically justified model can enable a prediction of
quality, and can be used to support the extrapolation of operating conditions across
multiple scales and equipment.
3.1.6 Design Space
Design space is the multidimensional combination and interaction of input variables
(e.g., material attributes) and process parameters that have been demonstrated to
provide assurance of quality. Working within the design space is not considered as a
change. Movement out of the design space is considered to be a change and would
normally initiate a regulatory post approval change process. Design space is proposed by
the applicant and is subject to regulatory assessment and approval (ICH Q8).
The considerations for design space addressed in ICH Q8 for an enhanced approach to
the development of the drug product are applicable to drug substance. The ability to
accurately assess the significance and effect of the variability of material attributes and
process parameters on drug substance CQAs, and hence the limits of a design space,
depends on the extent of process and product understanding.
Design space can be developed based on a combination of prior knowledge, first
principles, and/or empirical understanding of the process. Models (e.g., qualitative,
quantitative) can be used to support design spaces across multiple scales and equipment.
A design space might be determined per unit operation (e.g., reaction, crystallisation,
distillation, purification), or a combination of selected unit operations. The unit
operations included in such a design space should generally be selected based on their
impact on CQAs and do not necessarily need to be sequential. The linkages between
process steps should be evaluated so that, for example, the cumulative generation and
removal of impurities is controlled. A design space that spans multiple unit operations
can provide more operational flexibility.
The development and approval of a design space for some biotechnology/biological drug
substances can be challenging due to factors including process variability and drug
substance complexity (e.g., post-translational modifications). These factors can affect
residual risk (e.g., potential for unexpected changes to CQAs based on uncertainties
related to scale sensitivity) which remains after approval of the design space. Depending
on the level of residual risk, it may be appropriate for an applicant to provide proposals
on how movements within a design space will be managed post approval. These
proposals should indicate how process knowledge, control strategy and characterisation
methods can be deployed to assess product quality following movement within the
approved design space.
3.2 Submission of Manufacturing Process Development Information
The information provided on the development of the drug substance manufacturing
process (primarily in Section 3.2.S.2.6 of the application) should identify significant
changes during process development, link relevant drug substance batches with the
developmental stage of the manufacturing process used to prepare them, and explain
how prior knowledge, risk assessments, and other studies (e.g., experimental, modelling,
simulations) were used to establish important aspects of the manufacturing process and
control strategy. Process development information should be logically organised and
easy to understand. Manufacturers can present process development information in a
number of different ways, but some specific recommendations are provided below for
Development and Manufacture of Drug Substances
(Chemical Entities and Biotechnological/Biological Entities)
6
consideration.
3.2.1 Overall Process Development Summary
It is recommended that the manufacturing process development section begin with a
narrative summary that describes important milestones in the development of the
process and explains how they are linked to assuring that the intended quality of the
drug substance is achieved. The following should be included in the summary:
 List of drug substance CQAs;
 Brief description of the stages in the evolution of the manufacturing process and
relevant changes to the control strategy;
 Brief description of the material attributes and process parameters identified as
impacting drug substance CQAs;
 Brief description of the development of any design spaces.
Following the overall process development summary, the manufacturing process
development section should include more comprehensive information, as recommended
below.
3.2.2 Drug Substance CQAs
The CQAs of the drug substance should be listed, and the rationale for designating these
properties or characteristics as CQAs should be provided. In some cases, it might be
appropriate to explain why other properties or characteristics that might be considered
potential CQAs are not included in the list of CQAs. Links or references should be
provided to information submitted elsewhere in the submission (e.g., 3.2.S.3.1,
Elucidation of Structure and other Characteristics) that supports the designation of
these properties or characteristics as CQAs. Some discussion of drug substance CQAs as
they relate to drug product CQAs can be appropriate in the pharmaceutical development
section of the application (e.g., 3.2.P.2.1 Components of the Drug Product).
3.2.3 Manufacturing Process History
A description and discussion should be provided of significant changes made to the
manufacturing process or site of manufacture of drug substance batches used in support
of the marketing application (e.g., those used in nonclinical or clinical studies or stability
studies in support of a marketing authorisation) and, if available, production-scale
batches. The description should usually follow a chronological sequence ending with the
proposed commercial process. Batch information (batch size or scale, site and date of
manufacture, route and process used, and intended purpose [e.g., in a specified
toxicology or clinical study]) and supporting data from comparative analytical testing on
relevant drug substance batches should be provided or referenced (e.g., Batch Analysis,
Section 3.2.S.4.4).
For biotechnological/biological drug substances, the reason for each significant change
should be explained, together with an assessment of its potential to impact the quality of
the drug substance (and/or intermediate, if appropriate). The manufacturing process
history section should include a discussion of comparability during development as
described in ICH Q5E. A discussion of the data, including a justification for selection of
the tests and assessment of results, should be included. Testing used to assess the
impact of manufacturing changes on the drug substance and the corresponding drug
product can also include nonclinical and clinical studies. Cross-reference to the location
of these studies in other modules of the submission should be included.
Development and Manufacture of Drug Substances
(Chemical Entities and Biotechnological/Biological Entities)
7
3.2.4 Manufacturing Development Studies
The studies and risk assessments used to establish important aspects of the commercial
manufacturing process and control strategy cited in the application should be listed (e.g.,
in tabular form). The purpose or end use of each cited study or risk assessment should
be provided.
Each cited study or risk assessment should be summarised with a level of detail
sufficient to convey an understanding of the purpose of the study, the data collected, how
it was analysed, the conclusions reached, and the impact of the study on the
manufacturing process or further development of the manufacturing process. The
particular parameters and ranges studied should be described and discussed in relation
to the proposed operating conditions or design space for the commercial manufacturing
process (as described in 3.2.S.2.2). The risk assessment tools and study results on which
a design space is based should be adequately described. Example 2 (see Section 10.2)
shows a possible communication tool for presenting a risk ranking for parameters
evaluated during development of a design space. Where development refers to specific
prior knowledge, the relevant information and data should be provided and, where
appropriate, the relevance to the particular drug substance should be justified.
Small-scale models used to support development of the commercial manufacturing
process should be described.
4. Description of Manufacturing Process and Process Controls
The description of the drug substance manufacturing process represents the applicant’s
commitment for the manufacture of the drug substance. Information should be provided
to adequately describe the manufacturing process and process controls (see ICH M4Q
3.2.S.2.2).
The description of the manufacturing process should be provided in the form of a flow
diagram and sequential procedural narrative. The in-process controls for each step or
stage of the process should be indicated in the description. Scaling factors should be
included for manufacturing steps intended to span multiple operational scales when the
process step is scale dependent. Any design spaces in the manufacturing process should
be included as part of the manufacturing process description. Example 3 (see Section
10.3) gives an example of the presentation of a design space for a biotechnological
product.
Many biotechnological/biological products have complex upstream processes and use
splitting and pooling to create a drug substance batch. An explanation of how batches of
drug substance are defined by the manufacturer (e.g., splitting and pooling of harvests or
intermediates) should be provided. Details of batch size or scale and batch numbering
should be included.
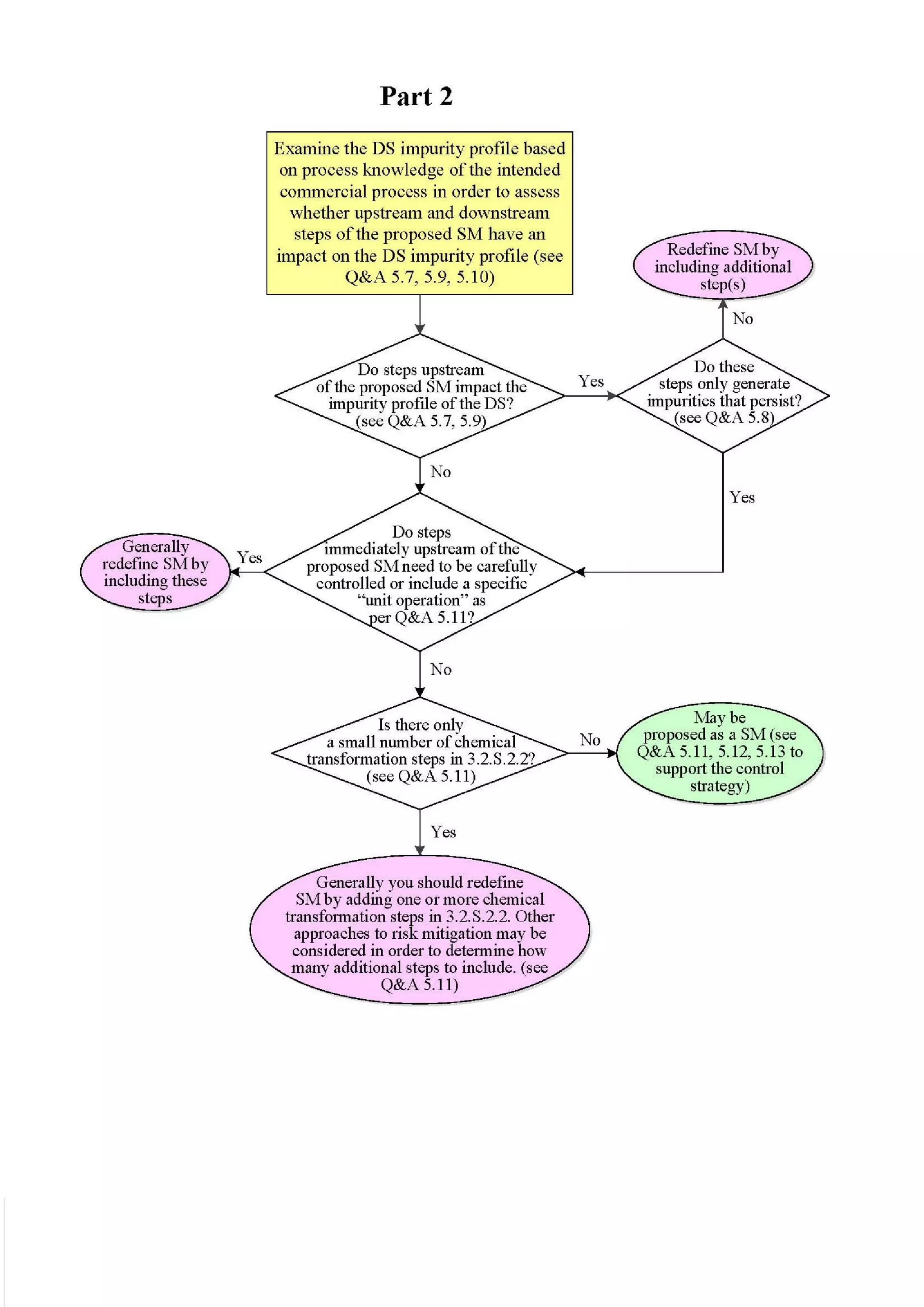
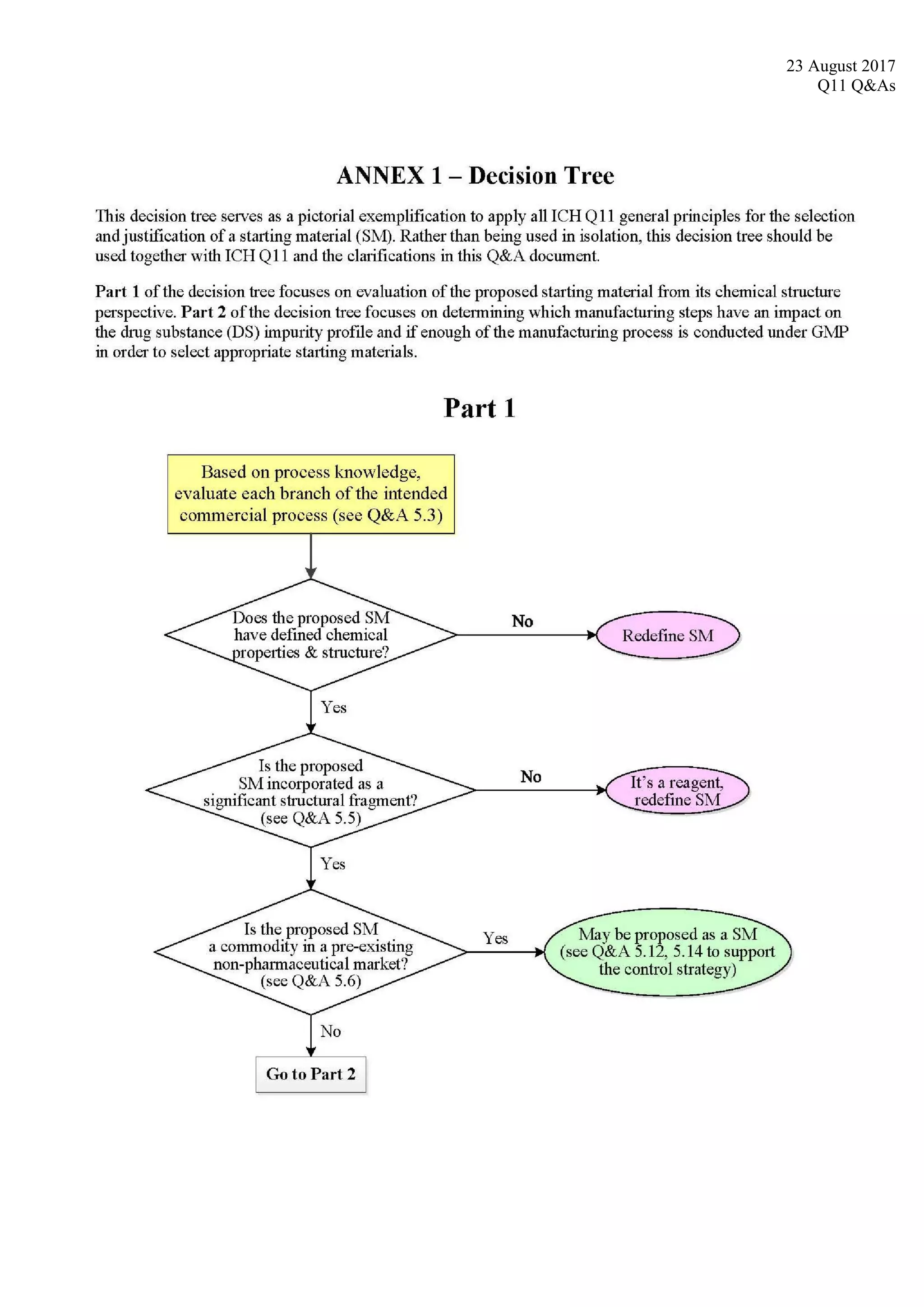
5. Selection of Starting Materials and Source Materials
5.1 General Principles
5.1.1 Selection of Starting Materials for Synthetic Drug Substances
The following general principles should be considered in determining where the drug
substance manufacturing process begins (i.e., in selecting starting materials).
 In general, changes in material attributes or operating conditions that occur near
the beginning of the manufacturing process have lower potential to impact the
quality of the drug substance;
o The relationship between risk and number of steps from the end of the
Development and Manufacture of Drug Substances
(Chemical Entities and Biotechnological/Biological Entities)
8
manufacturing process is the result of two factors, one concerning the physical
properties of the drug substance and the other concerning the formation, fate,
and purge of impurities. The physical properties of a drug substance are
determined during the final crystallisation step and subsequent operations
(e.g., milling, micronising), all of which occur at the end of the manufacturing
process. Impurities introduced or created early in the manufacturing process
typically have more opportunities to be removed in purification operations
(e.g., washing, crystallisation of isolated intermediates) than impurities
generated late in the manufacturing process, and are therefore less likely to be
carried into the drug substance. However, in some cases (e.g., when peptides
or oligonucleotides are synthesised on a solid support), there is a more limited
relationship between risk and number of steps from the end of the
manufacturing process;
 Regulatory authorities assess whether the controls on the drug substance and
drug substance manufacturing process can be considered adequate, including
whether there are appropriate controls for impurities. To conduct this
assessment, enough of the drug substance manufacturing process should be
described in the application for regulatory authorities to understand how
impurities are formed in the process, how changes in the process could affect the
formation, fate, and purge of impurities, and why the proposed control strategy is
suitable for the drug substance manufacturing process. This will typically include
a description of multiple chemical transformation steps;
 Manufacturing steps that impact the impurity profile of the drug substance should
normally be included in the manufacturing process described in Section 3.2.S.2.2
of the application;
 Each branch of a convergent drug substance manufacturing process begins with
one or more starting materials. The Good Manufacturing Practice (GMP)
provisions described in ICH Q7 apply to each branch beginning with the first use
of a starting material. Performing manufacturing steps under GMP together with
an appropriate control strategy provides assurance of quality of the drug
substance;
 A starting material should be a substance of defined chemical properties and
structure. Non-isolated intermediates are usually not considered appropriate
starting materials;
 A starting material is incorporated as a significant structural fragment into the
structure of the drug substance. “Significant structural fragment” in this context
is intended to distinguish starting materials from reagents, solvents, or other raw
materials. Commonly available chemicals used to create salts, esters or other
simple derivatives should be considered reagents.
All the general principles above should be considered in selecting Starting Material(s),
rather than strictly applying each general principle in isolation (see Example 4, Section
10.4).
5.1.2 Selection of Starting Materials for Semi-Synthetic Drug
Substances
For purposes of this guideline, a semi-synthetic drug substance is one in which the
structural constituents have been introduced by a combination of chemical synthesis and
elements of biological origin (e.g., obtained from fermentation or by extraction from
botanical material). In some cases, it might be appropriate for the applicant to describe
Development and Manufacture of Drug Substances
(Chemical Entities and Biotechnological/Biological Entities)
9
the manufacturing process starting from the source material (microorganism or botanical
material). However, if it can be demonstrated that one of the isolated intermediates in
the synthetic process complies with the principles outlined above for the selection of
starting materials for synthetic drug substances, that isolated intermediate can be
proposed as the starting material. The applicant should specifically evaluate whether it
is possible to analytically characterise the proposed starting material, including its
impurity profile, and whether the fermentation or botanical material and extraction
process impact the impurity profile of the drug substance. Risks from microbial and
other contamination should also be addressed.
5.1.3 Selection of Source and Starting Materials for
Biotechnological/Biological Drug Substances
Cell banks are the starting point for manufacture of biotechnological drug substances
and some biological drug substances. In some regions, these are referred to as source
materials; in others, starting materials. Guidance is contained in ICH Q5A, Q5B, and
Q5D.
5.2 Submission of Information for Starting Material or Source Material
Applicants should identify all proposed starting materials or source materials and
provide appropriate specifications. Proposed starting materials for synthetic and semi-
synthetic drug substances should be justified.
5.2.1 Justification of Starting Material Selection for Synthetic Drug
Substances
The applicant should provide a justification for how each proposed starting material is
appropriate in light of the general principles for the selection of starting materials
outlined above in Section 5.1.1. This can include information on:
 The ability of analytical procedures to detect impurities in the starting material;
 The fate and purge of those impurities and their derivatives in subsequent
processing steps;
 How the proposed specification for each starting material will contribute to the
control strategy.
The applicant should provide, as part of the justification, a flow diagram outlining the
current synthetic route(s) for the manufacture of the drug substance, with the proposed
starting materials clearly indicated. Changes to the starting material specification and
to the synthetic route from the starting material to final drug substance are subject to
regional, post-approval change requirements. In addition, regional requirements
concerning starting material suppliers may also be applicable.
An applicant generally need not justify the use of a commercially available chemical as a
starting material. A commercially available chemical is usually one that is sold as a
commodity in a pre-existing, non-pharmaceutical market in addition to its proposed use
as starting material. Chemicals produced by custom syntheses are not considered to be
commercially available. If a chemical from a custom synthesis is proposed as a starting
material, it should be justified in accordance with the general principles for the selection
of starting materials outlined above in Section 5.1.1.
In some instances, additional purification steps by the drug substance manufacturer
might be called for to ensure the consistent quality of a commercially available starting
material. In these instances, the additional purification steps should be included as part
of the description of the drug substance manufacturing process. Specifications should
Development and Manufacture of Drug Substances
(Chemical Entities and Biotechnological/Biological Entities)
10
normally be provided for both incoming and purified starting material.
5.2.2 Justification of Starting Material Selection for Semi-Synthetic
Drug Substances
If an isolated intermediate is proposed as the starting material for a semi-synthetic drug
substance, the applicant should provide a justification that explains how the proposed
starting material complies with the general principles for the selection of starting
materials outlined above in Section 5.1.1. Otherwise, the applicant should describe the
manufacturing process starting from the microorganism or botanical material, as
appropriate, and these materials should be qualified.
5.2.3 Qualification of Source or Starting Materials for
Biotechnological/Biological Drug Substances
Guidance is contained in ICH Q5A, Q5B and Q5D.
6. Control Strategy
6.1 General Principles
A control strategy is a planned set of controls, derived from current product and process
understanding, that assures process performance and product quality (ICH Q10). Every
drug substance manufacturing process, whether developed through a traditional or an
enhanced approach (or some combination thereof), has an associated control strategy.
A control strategy can include, but is not limited to, the following:
 Controls on material attributes (including raw materials, starting materials,
intermediates, reagents, primary packaging materials for the drug substance,
etc.);
 Controls implicit in the design of the manufacturing process (e.g., sequence of
purification steps [biotechnological/biological drug substances], or order of addition
of reagents [chemical entities]);
 In-process controls (including in-process tests and process parameters);
 Controls on drug substance (e.g., release testing).
6.1.1 Approaches to Developing a Control Strategy
A control strategy can be developed through a combination of approaches, utilising the
traditional approach for some CQAs, steps, or unit operations, and a more enhanced
approach for others.
In a traditional approach to developing a manufacturing process and control strategy, set
points and operating ranges are typically set narrowly based on the observed data to
ensure consistency of manufacture. More emphasis is placed on assessment of CQAs at
the stage of the drug substance (i.e., end-product testing). The traditional approach
provides limited flexibility in the operating ranges to address variability (e.g., in raw
materials).
An enhanced approach to manufacturing process development generates better process
and product understanding than the traditional approach, so sources of variability can
be identified in a more systematic way. This allows for the development of more
meaningful and efficient parametric, attribute, and procedural controls. The control
strategy might be developed through several iterations as the level of process
understanding increases during the product lifecycle. A control strategy based on an
enhanced approach can provide for flexibility in the operating ranges for process
Development and Manufacture of Drug Substances
(Chemical Entities and Biotechnological/Biological Entities)
11
parameters to address variability (e.g., in raw materials).
6.1.2 Considerations in Developing a Control Strategy
A control strategy should ensure that each drug substance CQA is within the
appropriate range, limit, or distribution to assure drug substance quality. The drug
substance specification is one part of a total control strategy and not all CQAs need to be
included in the drug substance specification. CQAs can be (1) included on the
specification and confirmed through testing the final drug substance, or (2) included on
the specification and confirmed through upstream controls (e.g., as in Real Time Release
Testing [RTRT]), or (3) not included on the specification but ensured through upstream
controls. Examples of upstream controls can include:
 In process testing;
 Use of measurements of process parameters and/or in process material attributes
that are predictive of a drug substance CQA. In some cases, Process Analytical
Technology (PAT) can be used to enhance control of the process and maintain output
quality.
Regardless of whether a traditional or enhanced process development approach is taken,
the use of upstream controls should be based on an evaluation and understanding of the
sources of variability of a CQA. Downstream factors that might impact the quality of the
drug substance, such as temperature changes, oxidative conditions, light, ionic content,
and shear, should be taken into consideration.
When developing a control strategy, a manufacturer can consider implementing controls
for a specific CQA at single or multiple locations in the process, depending on the risk
associated with the CQA and the ability of individual controls to detect a potential
problem. For example, with sterilised chemical entities or biotechnological/biological
drug substances, there is an inherent limitation in the ability to detect low levels of
bacterial or viral contamination. In these cases, testing on the drug substance is
considered to provide inadequate assurance of quality, so additional controls (e.g.,
attribute and in-process controls) are incorporated into the control strategy.
The quality of each raw material used in the manufacturing process should be
appropriate for its intended use. Raw materials used in operations near the end of the
manufacturing process have a greater potential to introduce impurities into the drug
substance than raw materials used upstream. Therefore, manufacturers should evaluate
whether the quality of such materials should be more tightly controlled than similar
materials used upstream.
6.2 Submission of Control Strategy Information
The information provided on the control strategy should include detailed descriptions of
the individual elements of the control strategy plus, when appropriate, a summary of the
overall drug substance control strategy. The summary of the overall control strategy can
be presented in either a tabular format or in a diagrammatic format, to aid visualisation
and understanding (see Example 5, Section 10.5 for example of a control strategy
summary in tabular form). Ideally, the summary should explain how the individual
elements of the control strategy work together to assure drug substance quality.
ICH M4Q recommends that the individual elements of the control strategy reported in
an application be provided in the appropriate sections of a submission, including:
 Description of Manufacturing Process and Process Controls (3.2.S.2.2);
 Control of Materials (3.2.S.2.3);
Development and Manufacture of Drug Substances
(Chemical Entities and Biotechnological/Biological Entities)
12
 Controls of Critical Steps and Intermediates (3.2.S.2.4);
 Control of Drug Substance (3.2.S.4);
 Container Closure System (3.2.S.6).
7. Process Validation/Evaluation
7.1 General Principles
Process validation is the documented evidence that the process, operated within
established parameters, can perform effectively and reproducibly to produce a drug
substance or intermediate meeting its predetermined specifications and quality
attributes (ICH Q7).
Process validation can include the collection and evaluation of data, from the process
design stage throughout production, that establish scientific evidence that a process is
capable of consistently delivering a quality drug substance.
The drug substance manufacturing process should be validated before commercial
distribution of resulting drug product. For biotechnological processes, or for aseptic
processing and sterilisation process steps for drug substances, the data provided in
support of process validation is included as part of the marketing application (3.2.S.2.5).
For non-sterile chemical entity drug substance processes, results of process validation
studies are not normally included in the dossier.
Generally, process validation includes the collection of data on an appropriate number of
production batches (see ICH Q7, Section 12.5). The number of batches can depend on
several factors including but not limited to: (1) the complexity of the process being
validated; (2) the level of process variability; and (3) the amount of experimental data
and/or process knowledge available on the specific process.
As an alternative to the traditional process validation, continuous process verification
(ICH Q8) can be utilised in process validation protocols for the initial commercial
production and also for manufacturing process changes for the continual improvement
throughout the remainder of the product lifecycle.
7.2 Principles Specific to Biotechnological/Biological Drug Substance
For biotechnological/biological drug substances, the information provided in the dossier
in support of process validation usually contains both commercial-scale process
validation studies and small-scale studies. Process validation batches should be
representative of the commercial process, taking into account the batch definition as
detailed in the process description.
The contribution of data from small-scale studies to the overall validation package will
depend upon demonstration that the small-scale model is an appropriate representation
of the proposed commercial-scale. Data should be provided demonstrating that the
model is scalable and representative of the proposed commercial process. Successful
demonstration of the suitability of the small-scale model can enable manufacturers to
propose process validation with reduced dependence on testing of commercial-scale
batches. Data derived from commercial-scale batches should confirm results obtained
from small-scale studies used to generate data in support of process validation.
Scientific grounds, or reference to guidelines which do not require or specifically exclude
such studies, can be an appropriate justification to conduct certain studies only at small-
scale (e.g., viral removal).
Studies should be conducted to demonstrate the ability of the process to remove product-
related impurities, process-related impurities (ICH Q6B) and potential contaminants
Development and Manufacture of Drug Substances
(Chemical Entities and Biotechnological/Biological Entities)
13
(such as viruses in processes using material from human or animal origin, see ICH Q5A).
Studies carried out to demonstrate the lifetime of chromatography columns can include
experimental studies carried out in small-scale models but should be confirmed during
commercial-scale production.
The limit of in vitro cell age for commercial production should be assessed. ICH
documents Q5B and Q5D provide further guidance for relevant products.
When platform manufacturing experience is utilised, the suitability of the control
strategy should be demonstrated and the drug substance manufacturing process should
be appropriately validated at the time of marketing authorisation application. Usually,
full scale validation studies should include data derived from the final manufacturing
process and site(s) used to produce the product to be commercialised.
8. Submission of Manufacturing Process Development and Related
Information in Common Technical Documents (CTD) Format
The use of an enhanced approach to process development results in the generation of
information for which a location in the CTD is not defined. Process development
information should usually be submitted in Section 3.2.S.2.6 of the CTD. Other
information resulting from development studies could be accommodated by the CTD
format in a number of different ways and some specific suggestions are provided below.
The applicant should clearly indicate where the different information is located. In
addition to what is submitted in the application, certain topics referenced in this
guideline (e.g., lifecycle management, continual improvement) are handled under the
applicant’s Pharmaceutical Quality System (PQS, see ICH Q10).
8.1 Quality Risk Management and Process Development
Quality risk management can be used at different stages during process development
and manufacturing implementation. The assessments used to guide and justify
development decisions (e.g., risk assessment and functional relationships linking
material attributes and process parameters to drug substance CQAs) can be summarised
in Section 3.2.S.2.6.
8.2 Critical Quality Attributes (CQAs)
The CQAs of the drug substance should be listed, and the rationale for designating these
properties or characteristics as CQAs should be provided in the manufacturing process
development section of the application (3.2.S.2.6). However, detailed information about
structural characterisation studies that supports the designation of these properties or
characteristics as CQAs should be provided in the appropriate CTD format sections (e.g.,
3.2.S.3.1 Elucidation of Structure and other Characteristics, 3.2.S.7 Stability). Some
discussion of drug substance CQAs as they relate to drug product CQAs can be
appropriate in the pharmaceutical development section of the application (3.2.P.2.1
Components of the Drug Product).
8.3 Design Space
As an element of the proposed manufacturing process, the design space(s) can be
described in the section of the application that includes the description of the
manufacturing process and process controls (3.2.S.2.2). If appropriate, additional
information can be provided in the section of the application that addresses the controls
of critical steps and intermediates (3.2.S.2.4). The manufacturing process development
section of the application (3.2.S.2.6) is the appropriate place to summarise and describe
process development studies that provide the basis for the design space(s). The
relationship of the design space(s) to the overall control strategy can be discussed in the
Development and Manufacture of Drug Substances
(Chemical Entities and Biotechnological/Biological Entities)
14
section of the application that includes the justification of the drug substance
specification (3.2.S.4.5).
8.4 Control Strategy
Although the drug substance specification is only one part of the total control strategy,
the section of the application that includes the justification of the drug substance
specification (3.2.S.4.5) is a good place to summarise the overall drug substance control
strategy. However, detailed information about input material controls, process controls,
and control of drug substance should still be provided in the appropriate CTD format
sections (e.g., description of manufacturing process and process controls [3.2.S.2.2],
control of materials [3.2.S.2.3], controls of critical steps and intermediates [3.2.S.2.4],
drug substance specification [3.2.S.4.1]). A brief description of relevant changes to the
control strategy during the evolution of the manufacturing process should be provided in
Section 3.2.S.2.6 of the application.
9. Lifecycle Management
The quality system elements and management responsibilities described in ICH Q10 are
intended to encourage the use of science-based and risk-based approaches at each
lifecycle stage, thereby promoting continual improvement across the entire product
lifecycle. Product and process knowledge should be managed from development through
the commercial life of the product up to and including product discontinuation.
The development and improvement of a drug substance manufacturing process usually
continues over its lifecycle. Manufacturing process performance, including the
effectiveness of the control strategy, should be periodically evaluated. Knowledge gained
from commercial manufacturing can be used to further improve process understanding
and process performance and to adjust the control strategy to ensure drug substance
quality. Knowledge gained from other products, or from new innovative technologies,
can also contribute to these goals. Continual improvement and successful process
validation, or continuous process verification, call for an appropriate and effective control
strategy.
There should be a systematic approach to managing knowledge related to both drug
substance and its manufacturing process throughout the lifecycle. This knowledge
management should include but not be limited to process development activities,
technology transfer activities to internal sites and contract manufacturers, process
validation studies over the lifecycle of the drug substance, and change management
activities. The knowledge and process understanding should be shared as needed to
perform the manufacturing process and implement the control strategy across sites
involved in manufacturing the drug substance.
An applicant can include in the original submission a proposal for how specific future
changes will be managed during the product lifecycle, including changes to the control
strategy. As an example of life cycle management of process parameters for a
biotechnological product, see Example 2, Section 10.2.
Any proposed change to the manufacturing process should be evaluated for the impact on
the quality of drug substance and, when appropriate, drug product. This evaluation
should be based on scientific understanding of the manufacturing process and should
determine appropriate testing to analyse the impact of the proposed change. For
chemical entities the appropriate testing to analyse the impact of the proposed change
could include, but is not limited to, an assessment of current and potential new
impurities and an assessment of the test procedures’ abilities to detect any new
impurities. This testing should be performed at an appropriate point in the process (e.g.,
Development and Manufacture of Drug Substances
(Chemical Entities and Biotechnological/Biological Entities)
15
on an intermediate or drug substance) after the proposed change. For process changes
for biotechnological/biological drug substances, see also ICH Q5E.
All changes should be subject to internal change management processes as part of the
quality system (ICH Q7 and ICH Q10). This includes movements within the design
space, which do not require approval by regional regulatory authorities.
Changes to information filed and approved in a dossier should be reported to regulatory
authorities in accordance with regional regulations and guidelines.
10. Illustrative Examples
These examples are provided for illustrative purposes and only suggest potential uses.
This Appendix is not intended to create any new expectations beyond the current
regulatory requirements.
10.1 Example 1: Linking Material Attributes and Process Parameters to Drug
Substance CQAs - Chemical Entity
This example illustrates development of a design space using prior knowledge and
chemistry first principles. It depicts both a traditional and enhanced approach to
determination of the ranges for parameters controlling the formation of a hydrolysis
impurity during Step 5 of the following reaction scheme (also used in Example 4).
After the formation of intermediate F in Step 5, the mixture is heated to reflux. During
reflux an impurity is formed through hydrolysis of intermediate F.
For the purpose of this simplified example, this is the only reaction of intermediate F
that occurs during this reflux. The following assumptions were used in the design of the
process:
 The concentration of intermediate F remains approximately constant;
 Temperature remains constant;
 The acceptance criterion for the hydrolysis impurity in Intermediate F is 0.30%.
(This is based on the CQA in the drug substance and the demonstrated capacity of
the subsequent steps to purge the impurity.);
 The initial amount of water in the reflux mixture depends on the amount of water
in Intermediate E, which can be controlled by drying.
Time of reflux and water concentration were identified as the most important
parameters affecting the hydrolysis of intermediate F. Other potential factors were
A
Final Drug
Substance
R3
R4
R1
D
E
Step 1 Step 2
Step 5
Step 6
Step 4
R3
R2
R1
(B)
“Crude”
Drug Substance
R3
R4
R1
Purification
Step 3
F
C
Development and Manufacture of Drug Substances
(Chemical Entities and Biotechnological/Biological Entities)
16
determined to be insignificant based on prior knowledge and risk assessment.
The reaction was expected to follow second-order kinetics according to the equation
below:
    
F
O
H
k
dt
impurity
hydrolysis
d
2
_

Where  
F refers to the concentration of intermediate F.
Through simple experimentation the following graph linking the extent of hydrolysis to
time and the water content of intermediate E can be generated:
Hydrolysis Degradation at Reflux
0.00
0.10
0.20
0.30
0.40
0.50
0.60
0.0 1.0 2.0 3.0 4.0 5.0
Reflux Time (hours)
2.0%
1.5%
1.0%
0.5%
4.0%
2.0%
1.0%
0.5%
Hydrolysis
Impurity
(%)
in
Intermediate
F
Traditional Approach:
In a traditional approach this information would be used to set a proven acceptable
range for % water and time that achieves the acceptance criteria for the hydrolysis
impurity of 0.30% in intermediate F. This is typically done by setting a target value and
maximum such as:
 Dry Intermediate E to a maximum water content of 1.0%;
 Target reflux time of 1 hour and a maximum reflux time of 3 hours.
Enhanced Approach:
The 2nd order rate equation can be integrated and solved explicitly (Chemical Reaction
Engineering, Levenspiel 2nd Edition, 1972).
 
   
 kt
F
O
H
X
M
X
M
o
o
F
F












2
1
ln
Where:
 o
F refers to the initial concentration of intermediate F,
Development and Manufacture of Drug Substances
(Chemical Entities and Biotechnological/Biological Entities)
17
 o
O
H2
refers to the initial concentration of water,
   o
o
F
O
H
M 2
 refers to the ratio of the initial concentration of water to
the initial concentration of intermediate F, and
   o
F F
X
X  refers to the time-dependent concentration of the
hydrolysis degradant of intermediate F divided by the
initial concentration of intermediate F.
Solving this equation for time (t) permits the calculation of the maximum allowable
reflux time for any combination of initial water content and target level for the
hydrolysis impurity. (The initial concentration of intermediate F in the reflux mixture
will essentially be constant from batch to batch.) The following graph shows the
combination of conditions required to ensure that the hydrolysis impurity remains below
0.30% in intermediate F.
The area below the line in the plot above could be proposed as the design space.
Summary:
While both the traditional and enhanced approach provide ranges of water content and
time to control the formation of the hydrolysis impurity, the enhanced approach allows
more manufacturing flexibility.
10.2 Example 2: Use of Quality Risk Management to Support Lifecycle
Management of Process Parameters
Interdependence of Reflux Time and Water Content in
the Formation of Hydrolysis Impurity
0.0
1.0
2.0
3.0
4.0
5.0
6.0
7.0
8.0
0.0 1.0 2.0 3.0 4.0 5.0
Water Content (%) in Intermediate E
Reflux
Time
(hours)
Conditions that produce a level of
0.30% of the hydrolysis impurity
Operating above the line will produce
more than 0.30% of the hydrolysis
impurity
Development and Manufacture of Drug Substances
(Chemical Entities and Biotechnological/Biological Entities)
18
This example illustrates how results from an iterative quality risk assessment can be
used to communicate the rationale for classification and proposed future management
of changes to process parameters. Relevant parameters for establishment of a design
space for a Q-anion exchange column are shown in this Risk Ranking Histogram. The
histogram showing the ranking of parameters is intended for illustrative purposes only
and is not all inclusive, nor is it meant to be applicable to all products that may use ion
exchange chromatography.
Initial Filing
A quality risk assessment utilising prior knowledge and development studies can be
used to rank process parameters based on their relative potential to have an effect on
product quality if parameter ranges were changed. The histogram shows the potential
impact to quality for future changes to parameter ranges based on the knowledge and
understanding at the time of submission. Process development studies and interaction
studies were conducted to establish design space boundaries for each of the higher risk
parameters (parameters A-F) that impact CQAs. Parameters G, H and I were also
challenged in the development studies and shown not to impact CQAs under the
conditions studied. Changes to the ranges of these parameters could still carry residual
risk (based on prior knowledge/uncertainties, including potential scale sensitivity).
Parameters J-T were considered lower risk parameters based on documented prior
knowledge, and therefore an impact on quality attributes is not anticipated. The
ranking of parameters from the quality risk assessment can be used to communicate
with regulators regarding a lifecycle management approach to assure continual
improvement throughout the product lifecycle.
Lifecycle Management Options
Risk should be reassessed throughout the lifecycle as process understanding increases.
Recommendations regarding lifecycle management changes can be found in the
Pharmaceutical Quality System (PQS) as described in ICH Q10.
Working within the design space is not considered as a change. Movement out of the
design space is considered to be a change and consequently any extension of ranges for
higher risk parameters (i.e., parameters A-F) outside the design space would normally
initiate a regulatory post approval change process.
An applicant can include in the original submission a proposal for how specific future
changes to parameters G, H, and I will be managed during the product lifecycle.
Extension of ranges for lower risk parameters (J-T) is addressed primarily via the PQS
and does not require prior regulatory approval, although notification may be called for
depending on regional regulatory requirements and guidance. If it is determined
subsequently to the filing that there is a change in the risk ranking, such that an
extension of ranges for a parameter represents a higher risk, this change should be
appropriately filed through the regional regulatory process.
Development and Manufacture of Drug Substances
(Chemical Entities and Biotechnological/Biological Entities)
19
10.3 Example 3: Presentation of a Design Space for a Biotechnological Drug
Substance Unit Operation
This example is based on a design space for a drug substance purification unit operation
(Q-anion exchange column run for a monoclonal antibody in flow-through mode),
determined from the common region of successful operating ranges for multiple CQAs.
This figure illustrates a potential depiction of a design space based on successful
operating ranges for three CQAs and the use of prior knowledge (platform
manufacturing) in developing a design space. The ranges represented here indicate
areas of successful operation. Operation beyond these ranges does not necessarily mean
that drug substance of unacceptable quality will be produced, simply that these
operating conditions have not been studied and therefore the quality of the drug
substance is unknown.
Viral clearance and Host Cell Proteins (HCP) ranges were derived from multivariate
experimentation (see ICH Q8). The successful operating range for DNA was derived
from prior knowledge (platform manufacturing) which in turn was derived from results
of multivariate studies performed on related products. The successful operating range
for HCP lies within the viral clearance and DNA successful operating ranges. In this
example, the diagrams below show how HCP limits the unit operation design space
compared to viral safety and DNA. Consideration of additional input variables, process
parameters, or CQAs could limit design space further.
The design space is applicable only within specified conditions, including
1. Appropriately defined quality criteria for input materials;
2. Appropriately selected CQAs and process parameters.
Development and Manufacture of Drug Substances
(Chemical Entities and Biotechnological/Biological Entities)
20
10.4 Example 4: Selecting an Appropriate Starting Material
This example illustrates the importance of considering all general principles described in
Section 5.1.1 when selecting an appropriate starting material, rather than applying each
general principle in isolation. The example is fictional, based on a linear synthesis for a
relatively simple molecule, and is not intended to convey any particular meaning in
relation to the number of steps.
The desired stereochemical configuration in the drug substance results from the
synthesis of compound B in Step 1 from a commercially available achiral precursor A
and a stereo-selective reagent. A small amount of the opposite enantiomer of compound
B is also formed in Step 1. Once formed, both stereochemical configurations persist
through the synthetic steps that follow, so the drug substance also contains a small
amount of its undesired enantiomer as a specified impurity. In accordance with the
principle that manufacturing steps that impact the drug substance impurity profile
should normally be included in the manufacturing process described in Section 3.2.S.2.2
A
Final Drug
Substance
R3
R4
R1
D
E
Step 1 Step 2
Step 5
Step 6
Step 4
R3
R2
R1
(B)
“Crude”
Drug Substance
R3
R4
R1
Purification
Step 3
F
C
Development and Manufacture of Drug Substances
(Chemical Entities and Biotechnological/Biological Entities)
21
of the application, it could be concluded that Step 1 should be described in 3.2.S.2.2, and
that A should be considered the starting material.
However, for this manufacturing process, it is also known that all of the significant
impurities in the drug substance (other than opposite enantiomer) arise from Steps 4, 5,
and 6. Steps 2 and 3 have no impact on the drug substance impurity profile, and the
only impact from Step 1 is with regard to the enantiomeric impurity. Furthermore, it is
also known that the stereocentre first formed in Step 1 is stable to the manufacturing
conditions in all of the steps that follow (i.e., no racemisation occurs or is ever likely to
occur), and that a suitable analytical procedure exists for measuring the amount of the
opposite enantiomer in compound D. Therefore, provided compound D is in accordance
with most of the other general principles described in Section 5.1.1, it would be
reasonable to propose D as the starting material instead of A in accordance with the
principle that early steps in the manufacturing process tend to have a lower potential to
impact drug substance quality than later steps. In this example, the only impact of Step
1 is on the amount of the enantiomeric impurity in the drug substance, and this could
alternatively be controlled through an appropriate limit on the amount of the opposite
enantiomer in compound D. Information on Steps 1-3 would be made available to
regulatory authorities in order to justify such a proposal as per regional expectations.
A similar argument could be made if the stereocentre in the drug substance originated in
the commercially available precursor A instead of being created in Step 1.
10.5 Example 5: Summary of Control Elements for select CQAs
This example illustrates how part of a drug substance control strategy might be
summarised in tabular form. The tables show how an applicant can communicate
information on multiple elements of a drug substance control strategy and guide the
reviewer to sections of the CTD where detailed elements of the control strategy are
described or justified. Such control strategy summary tables should not contain the
rationale or justification for the controls but should simply indicate where the
information can be found in the application for marketing authorisation.
There are multiple ways of presenting this information, and two are shown below. One
table shows more detail than the other to illustrate that there is a range of possibilities
for presenting this information. The amount of detail included in a control strategy
summary table is up to the applicant and is not related to the type of drug substance.
CQAs and control elements shown in the tables below are only examples and are not
intended to be a comprehensive representation of all elements of a drug substance
control strategy. The tables should not be considered templates. The section of the
application that includes the justification of the drug substance specification (3.2.S.4.5) is
a good place to summarise the overall drug substance control strategy.
Development and Manufacture of Drug Substances
(Chemical Entities and Biotechnological/Biological Entities)
22
5a. Example of a Possible Control Strategy Summary – Biotechnological Products
Drug
Substance
CQA
Control Strategy for Drug Substance
CQA
Section(s) in
CTD where
Detailed
Information is
Located
Contaminants
in biologically
sourced
materials
(Viral Safety)
Summaries of viral safety information for
biologically-sourced materials
3.2.S.2.3
Detailed information including for
materials of biological origin, testing at
appropriate stages of production and viral
clearance studies
3.2.A.2
Residual Host
Cell Proteins
Design space for an individual unit
operation (e.g., see Example 3)
3.2.S.2.2
Target range for consistent removal
assured by validation
3.2.S.2.5
Analytical procedures and their validation 3.2.S.4.2 and
3.2.S.4.3
Specific
Glycoforms
Controls implicit in the design of the
manufacturing process including a
summary of process control steps (e.g., cell
culture conditions, downstream
purification, holding conditions etc.)
3.2.S.2.2
Characterisation to justify classification as
CQA (cross reference to nonclinical/clinical
sections if relevant)
3.2.S.3.1
Control of Critical Steps, Testing program
and specifications
3.2.S.2.4 and/or
3.2.S.4.1
Justification of specification 3.2.S.4.5
Stability 3.2.S.7
Development and Manufacture of Drug Substances
(Chemical Entities and Biotechnological/Biological Entities)
23
5b. Example of a Possible Control Strategy Summary – Chemical Entity
Type of
Control
Drug →
Substance
CQA (3.2.S.2.6) /
Limit in Drug
Substance ↓
In Process
Controls
(Including In-
process Testing
and Process
Parameters)
Controls on
Material
Attributes
(Raw
Materials/Starting
Materials
/Intermediates)
Impact of
Manufacturing
Process Design
Is CQA Tested
on Drug
Substance/
Included in
Drug
Substance
Specification
(3.2.S.4.1)
Organic Purity
- Impurity X
NMT* 0.15%
Design space of the reflux unit operation
composed of a combination of %water in
Intermediate E and the reflux time in
Step 5 that delivers Intermediate F with
Hydrolysis Impurity ≤0.30% (3.2.S.2.2)
Yes/Yes
- Impurity Y
NMT 0.20%
Process parameters
Step 4 (3.2.S.2.2)
p(H2) ≥2 barg
T <50°C
In-process test Step
4 (3.2.S.2.4)
Impurity Y ≤0.50%
Yes/Yes
- Any individual
unspecified
impurity
NMT 0.10%
Spec for starting
material D
(3.2.S.2.3)
Yes/Yes
- Total impurities
NMT 0.50%
Yes/Yes
Enantiomeric Purity
- S-enantiomer
NMT 0.50%
Spec for starting
material D
(3.2.S.2.3)
- S-enantiomer
≤0.50%
Stereocentre is
shown not to
racemise
(3.2.S.2.6)
No/No
Residual Solvent
- Ethanol
NMT 5000 ppm
In-process test
during drying after
final purification
step (3.2.S.2.4)
LOD ≤0.40 %
In-process
results correlated
to test results on
drug substance
(3.2.S.2.6)
No/Yes
- Toluene
NMT 890 ppm
In-process test Step
4 (3.2.S.2.4)
≤2000 ppm by GC
Process steps
after Step 4 are
shown to purge
toluene to levels
significantly
below (less than
10%) that
indicated in ICH
Q3C (3.2.S.2.6)
No/No1
* NMT: not more than
1This approach could be acceptable as part of a control strategy when justified by submission of
relevant process data that confirms the adequacy of the process design and control. The
manufacturing process should be periodically evaluated under the firm's quality system to verify
removal of the solvent.
Development and Manufacture of Drug Substances
(Chemical Entities and Biotechnological/Biological Entities)
24
Notes concerning Table 5b
The above table is based on the route of synthesis presented in Example 1. The Control
for enantiomeric impurity is based on Decision Tree 5 from ICH Guideline Q6A, which
allows for control of chiral quality to be established by applying limits to appropriate
starting materials or intermediates when justified from development studies. In order
for this approach to be acceptable data would need to be provided in 3.2.S.2.6 to
demonstrate the stability of the stereocentre under the proposed manufacturing
conditions.
The table summarises only a portion of the control strategy that would be presented at
the time of initial submission and does not include all CQAs of the drug substance. The
example control strategy provides for control of some CQAs at stages in the process prior
to the drug substance. The elements of the proposed control strategy described in the
application would be justified by the applicant and subject to regulatory assessment and
approval.
Development and Manufacture of Drug Substances
(Chemical Entities and Biotechnological/Biological Entities)
25
11. Glossary
Chemical Transformation Step:
For Chemical Entities, a step involved in the synthesis of the chemical structure of the
drug substance from precursor molecular fragments. Typically it involves C-X or C-C
bond formation or breaking.
Contaminants:
Any adventitiously introduced materials (e.g., chemical, biochemical, or microbial
species) not intended to be part of the manufacturing process of the drug substance or
drug product. (ICH Q6B)
Continuous Process Verification:
An alternative approach to process validation in which manufacturing process
performance is continuously monitored and evaluated. (ICH Q8)
Control Strategy:
A planned set of controls, derived from current product and process understanding, that
assures process performance and product quality. The controls can include parameters
and attributes related to drug substance and drug product materials and components,
facility and equipment operating conditions, in-process controls, finished product
specifications, and the associated methods and frequency of monitoring and control. (ICH
Q10)
Critical Quality Attribute (CQA):
A physical, chemical, biological or microbiological property or characteristic that should
be within an appropriate limit, range, or distribution to ensure the desired product
quality. (ICH Q8)
Design Space:
The multidimensional combination and interaction of input variables (e.g., material
attributes) and process parameters that have been demonstrated to provide assurance of
quality. Working within the design space is not considered as a change. Movement out
of the design space is considered to be a change and would normally initiate a regulatory
post approval change process. Design space is proposed by the applicant and is subject
to regulatory assessment and approval. (ICH Q8)
Intermediate:
See ICH Q7, ICH Q3A, and ICH Q5C.
Impurity:
See ICH Q3A, ICH Q6A and ICH Q6B.
Lifecycle:
All phases in the life of a product from the initial development through marketing until
the product’s discontinuation. (ICH Q8)
Platform Manufacturing:
The approach of developing a production strategy for a new drug starting from
manufacturing processes similar to those used by the same applicant to manufacture
other drugs of the same type (e.g., as in the production of monoclonal antibodies using
predefined host cell, cell culture, and purification processes, for which there already
exists considerable experience).
Development and Manufacture of Drug Substances
(Chemical Entities and Biotechnological/Biological Entities)
26
Process Robustness:
Ability of a process to tolerate variability of materials and changes of the process and
equipment without negative impact on quality. (ICH Q8)
Quality Risk Management (QRM):
A systematic process for the assessment, control, communication and review of risks to
the quality of the drug (medicinal) product across the product lifecycle. (ICH Q9)
Quality Target Product Profile (QTPP):
A prospective summary of the quality characteristics of a drug product that ideally will
be achieved to ensure the desired quality, taking into account safety and efficacy of the
drug product. (ICH Q8)
Real Time Release Testing (RTRT):
The ability to evaluate and ensure the quality of in-process and/or final product based on
process data, which typically include a valid combination of measured material
attributes and process controls. (ICH Q8)
4/13/2018
1
1
ICH Q11 Questions & Answers –
Selection & Justification of
Starting Materials.
Step 4 –August 2017
Implementation Working Group
International Council for Harmonisation of Technical Requirements
for Pharmaceuticals for Human Use
Legal Notice
This presentation is protected by copyright and may be used, reproduced, incorporated
into other works, adapted, modified, translated or distributed under a public license
provided that ICH's copyright in the presentation is acknowledged at all times. In case of
any adaption, modification or translation of the presentation, reasonable steps must be
taken to clearly label, demarcate or otherwise identify that changes were made to or
based on the original presentation. Any impression that the adaption, modification or
translation of the original presentation is endorsed or sponsored by the ICH must be
avoided.
The presentation is provided "as is" without warranty of any kind. In no event shall the
ICH or the authors of the original presentation be liable for any claim, damages or other
liability arising from the use of the presentation.
The above-mentioned permissions do not apply to content supplied by third parties.
Therefore, for documents where the copyright vests in a third party, permission for
reproduction must be obtained from this copyright holder.
Q11 Q&A Selection & Justification of
Starting Materials
2
4/13/2018
2
3
• Background
• Issues to be addressed
• Scope
• Current status of the document
Q11 Q&A Selection & Justification of
Starting Materials
4
Background
ICH Q11: Development & manufacture of drug substances.
Chemical and biotechnological/biological entities
Development & manufacture
‘Traditional’ and ‘enhanced’ approaches
Step 4: 1 May 2012 – recommended for adoption in Europe, Japan & US.
ICH Steering Committee endorsed the creation of a Q11 Implementation
Working Group (IWG) to develop a Questions and Answers document to
provide clarification on information relating to the selection and justification
of starting materials. The IWG commenced activities in Jan. 2015
Q11 Q&A Selection & Justification of
Starting Materials
4/13/2018
3
5
Why was a question & answer document needed ?
Perceived problem:
Differences in interpretation of Section 5 concerning the selection
and justification of starting materials for chemical drug substances.
o Addressing issues by providing clarification on the types of information that
should be provided by industry in applications regarding the selection and
justification of starting materials for regulators to evaluate whether the
proposed starting material, manufacturing process, and control strategy
provide sufficient assurance of the quality of the drug substance;
o The objective is to provide further elaboration of the high level principles
described in Q11, in order to improve the likelihood that industry proposals
for SM will be acceptable to regulators
o Clarify/emphasise the need to take all of the general principles into
consideration rather than the selection of a limited sub-set.
Q11 Q&A Selection & Justification of
Starting Materials
6
The Q&A will have implications for:
Information to be submitted in the Common
Technical Document on the manufacture and
control of the drug substance.
Information to be submitted to regulatory
authorities in respect of post approval changes.
Good Manufacturing Practices (GMPs), process
validation and inspection related activities.
Q11 Q&A Selection & Justification of
Starting Materials
4/13/2018
4
7
What is the scope of the question and answer relative to the parent guideline ?
Drug substances as defined in ICH Q6A.
Synthetic drug substances.
Selection & justification of starting materials.
Q11 Q&A Selection & Justification of
Starting Materials
8
Section 5.1.1 Selection of Starting Materials for Synthetic Drug Substances
6 general principles for consideration
1. In general, changes….that occur near the beginning of the process have lower
potential to impact the quality of the drug substance.
2. Enough of the drug substance manufacturing process should be described (ie
in the CTD) to allow evaluation of the control of the process, including control
of impurities.
3. Steps that impact the impurity profile of the drug substance should be included
in section 3.2.S.2.2 .
4. Each branch of a convergent synthesis begins with one or more starting
material
5. A starting material should be a substance with defined chemical properties and
structure – usually isolated
6. A SM is incorporated as a significant structural fragment into the structure of
the drug substance
Q11 Q&A Selection & Justification of
Starting Materials
4/13/2018
5
9
5.2.1 Justification of SM selection for synthetic drug substances
• ………….an applicant generally need not justify the
use of a commercially available chemical as a
starting material. A commercially available chemical
is usually one that is sold as a commodity in a pre-
existing, non-pharmaceutical market in addition to
its proposed use as a starting material. Chemicals
produced by custom synthesis are not considered to
be commercially available.
Q11 Q&A Selection & Justification of
Starting Materials
10
What are the main issues that need to be resolved?
Further clarification of guidance on:
Definitions:
Significant structural fragment
Commercially available chemical v custom synthesised chemical
‘Starting material’ – ICH Q7 v Q11
Manufacturing steps that impact the drug substance impurity profile.
Evaluation of risk of mutagenic impurity carryover (M7 concepts).
Inclusion of enough information about the drug substance
manufacturing process in the CTD.
Q11 Q&A Selection & Justification of
Starting Materials
4/13/2018
6
11
What are the potential benefits from
further guidance ?
Improve the predictability on regulatory acceptance of the
proposed starting material
Clarification on the relationship between selection of SM
and GMP considerations, control strategy, length of
synthetic process and impact of manufacturing steps on
drug substance quality.
Clarification on information to be included in CTD to
justify starting material selection.
Clarify expectations for lifecycle management of the
starting material.
Emphasis on the need to take all of the principles in Q11
into consideration when selecting the starting material.
Q11 Q&A Selection & Justification of
Starting Materials
12
What additional guidance is provided ? (1)
16 questions and answers
Clarify definitions:
Significant structural fragment.
Commercially available v custom synthesised chemicals.
Consistency between ICH Q11 and Q7.
Risks related to carryover of impurities. Including consideration of
impurities that are generated in very early upstream steps but persist over
multiple synthetic steps and carryover into the final drug substance.
Specific guidance concerning mutagenic impurities.
Considerations for steps that establish regio- or stereochemical
configurations.
Q11 Q&A Selection & Justification of
Starting Materials
4/13/2018
7
13
What additional guidance is provided ? (2)
Considerations for inclusion of enough information on
the manufacture of the drug substance in the CTD:
Stepwise approach to the considerations that an applicant should apply, including:
First, the steps from which impurities in the drug substance originate.
Then, consideration of the steps immediately upstream of these if
- they control specific impurities that would otherwise carryover or
- they require careful control to prevent generation of impurities that would
impact the DS
If the considerations above would lead to only a small number of chemical
transformation steps, then it is generally appropriate to add one or more
additional steps under GMP to sufficiently mitigate risk associated with
contamination and future changes to the upstream process. The role of
analytical methods in mitigating this risk is also discussed.
Q11 Q&A Selection & Justification of
Starting Materials
14
What additional guidance is provided ? (3)
• Considerations and justification for starting material
specifications.
• Considerations for specific cases:
o Processes run without isolation of intermediates.
o Linear v convergent processes.
• Relevance of lifecycle considerations in Q11 to
starting materials.
Q11 Q&A Selection & Justification of
Starting Materials
4/13/2018
8
15
Public consultation
• Draft Q&A document was published on ICH website
in December 2016.
• Public consultations were held between December
2016 and April 2017 in Brazil, Canada, European
Economic Area, Japan, South Korea, Switzerland, &
USA.
• 181 comments were received by regulatory
authorities and via ICH website.
Q11 Q&A Selection & Justification of
Starting Materials
16
Review of the draft Q&A following public consultation
• All 16 draft Q&As were retained
• Re-ordered Q&A to more logical flow
• Updating of the guidance in the various Q&A to
address issues raised
• Inclusion of a decision tree to support the
understanding of the Q&A
o Note: the decision tree should be read in conjunction with
the guidance within the Q&A document and the parent
guideline.
Q11 Q&A Selection & Justification of
Starting Materials
4/13/2018
9
17
Amendments to Q&As after consultation
• Strengthen messaging on the need to take all ICH
Q11 ‘general principles’ into account when selecting
a starting material, rather than using selected
arguments in order to justify a late stage
intermediate as the regulatory staring material.
Q11 Q&A Selection & Justification of
Starting Materials
18
Amendments to Q&As after consultation
• Further guidance/clarification on evaluating risks
associated with potential mutagenic impurities in the
manufacturing process of the active substance,
specifically in the context of selecting a starting
material for the process to be described in the
regulatory dossier.
• The approach in the Q&A for identifying mutagenic
impurities that impact the impurity profile of the DS is
to be used specifically for identifying appropriate SMs.
• Once the SMs have been agreed upon,
applicants/holders would follow the recommendations
in ICH M7.
Q11 Q&A Selection & Justification of
Starting Materials
4/13/2018
10
19
Amendments to Q&As after consultation
• Clarification of the text of the Q&A describing
‘impurities that persist’. The answer to this question
was amended to improve communication of the
intended message, particularly the intended
interpretation of Example 4 in the Q11 parent
document.
Q11 Q&A Selection & Justification of
Starting Materials
20
Amendments to Q&As after consultation
• Other amendments to the text of the answers in the
Q&As were editorial rather than substantial.
• All changes were intended to improve
comprehension of the intended message; to reach
an appropriate balance on information included in
the regulatory dossier and necessary to provide
reassurance of the quality of the active substance,
while early stages of the process with low
probability of impacting the drug substance quality
are managed within the company quality system.
Q11 Q&A Selection & Justification of
Starting Materials
4/13/2018
11
21
Amendments to Q&As after consultation
• A decision tree has been developed as an aid to the
interpretation of the ICH Q11 high level principles
and to support the use of the Question and Answer
document.
• The decision tree is organised on 2 levels. Part 1
includes considerations related to structure and
sourcing of a potential starting material. Part 2
focusses on risks to active substance quality related
to carryover of impurities from the manufacturing
process.
Q11 Q&A Selection & Justification of
Starting Materials
22
Next steps:
• The Question and Answer document will be adopted
by ICH regulatory parties (Step 5).
• The IWG is considering the need for the
development of training materials to support the
finalised Q&A document on selection and
justification of starting materials.
Q11 Q&A Selection & Justification of
Starting Materials
4/13/2018
12
Thank You!
International Council for Harmonisation of Technical Requirements
for Pharmaceuticals for Human Use
International Council for Harmonisation of Technical Requirements for Pharmaceuticals for Human Use
ICH Secretariat, Chemin des Mines 9, 1202 Geneva, Switzerland
Telephone: +41 (22) 338 32 06 - admin@ich.org, http://www.ich.org
Implementation Working Group
ICH Q11 Guideline:
DEVELOPMENT AND MANUFACTURE OF DRUG SUBSTANCES (CHEMICAL ENTITIES
AND BIOTECHNOLOGICAL/BIOLOGICAL ENTITIES)
Questions and Answers
Version: 23 August 2017
23 August 2017
Q11 Q&As
ii
In order to facilitate the implementation of the Q11 Guideline,
the ICH Q11 Implementation Working Group has developed a series of Q&As
ICHQ11 Q&As
Document History
Code History Date
Q11 Q&As Approval by the ICH Assembly under Step 4 23 August
2017
References
ICH Q3A(R2) Impurities in New Drug Substances 25 October 2006
ICH Q6A Specifications: Test Procedures and Acceptance Criteria for New Drug Substances and New Drug Products: Chemical Substances 6 October 1999
ICH Q6B Specifications: Test Procedures and Acceptance Criteria for Biotechnological/Biological Products 10 March 1999
ICH Q7 Good Manufacturing Practice of APIs 10 November 2000
ICH Q7 Good Manufacturing Practice Guide for Active Pharmaceutical Ingredients Questions and Answers 10 June 2015
ICH Q8(R2) Pharmaceutical Development August 2009 Part I: ‘Pharmaceutical Development’ 10 November 2005 Part II: ‘Annex to Pharmaceutical Development’, 13 November
2008 ICH Q9 Quality Risk Management and the ICH Q9 Briefing pack 9 November 2005
ICH Q10 Pharmaceutical Quality Systems 4 June 2008
ICH Q-IWG Training Programme for ICH Q8/Q9/Q10 11 November 2010
ICH Q11 Development and Manufacturing of Active Pharmaceutical Ingredients 1 May 2012
ICH S9 Nonclinical Evaluation for Anticancer Pharmaceuticals 29 October 2009
ICH M7 Assessment and Control of DNA Reactive (Mutagenic) Impurities In Pharmaceuticals to Limit Potential Carcinogenic Risk 23 June 2014
Legal Notice: This document is protected by copyright and may be used, reproduced, incorporated into other works, adapted, modified, translated or distributed under a public license
provided that ICH's copyright in the document is acknowledged at all times. In case of any adaption, modification or translation of the document, reasonable steps must be taken to
clearly label, demarcate or otherwise identify that changes were made to or based on the original document. Any impression that the adaption, modification or translation of the
original document is endorsed or sponsored by the ICH must be avoided.
The document is provided "as is" without warranty of any kind. In no event shall the ICH or the authors of the original document be liable for any claim, damages or other liability
arising from the use of the document.
The above-mentioned permissions do not apply to content supplied by third parties. Therefore, for documents where the copyright vests in a third party, permission for reproduction
must be obtained from this copyright holder.
23 August 2017
Q11 Q&As
iii
Table of Contents
PREFACE ........................................................................................... 4
1. INTRODUCTION ......................................................................... 5
2. SCOPE ....................................................................................... 5
3. MANUFACTURING PROCESS DEVELOPMENT................................ 5
4. DESCRIPTION OF THE MANUFACTURING PROCESS AND PROCESS
CONTROLS ................................................................................ 5
5. SELECTION OF STARTING MATERIALS AND SOURCE MATERIALS . 6
6. CONTROL STRATEGY ............................................................... 16
7. PROCESS VALIDATION/EVALUATION ........................................ 16
8. SUBMISSION OF MANUFACTURING PROCESS DEVEOPMENT AND RELATED INFORMATION IN THE COMMON
TECHNCICAL DOCUMENT (CTD) FORMAT.................................. 17
9. LIFECYCLE MANAGEMENT....................................................... 17
10. ILLUSTRATIVE EXAMPLES ....................................................... 17
11. GLOSSARY............................................................................... 17
12. ANNEX 1: DECISION TREE ........................................................ 17
23 August 2017
Q11 Q&As
4
PREFACE
Since the ICH Q11 guideline was finalised, worldwide experience with implementation of the recommendations on the development and manufacture
of drug substances has given rise to requests for clarification relating to the selection and justification of starting materials.
This Question and Answer (Q&A) document is intended to provide additional clarification and to promote convergence and improve harmonisation of
the considerations for the selection and justification of starting materials and of the information that should be provided in marketing authorisation
applications and/or Master Files. The focus of the Q&A document is on chemical entity drug substances.
The scope of this Q&A document follows that of ICH Q11. ICH Q11 is applicable to drug substances as defined in the Scope sections of the ICH Q6A
and Q6B guidelines, but might also be appropriate for other types of products following consultation with the appropriate regulatory authorities. ICH
Q11 does not apply to contents of submissions during the clinical research stages of drug development. Nevertheless, the development principles
presented in ICH Q11 and this supporting Q&A document are important to consider during the investigational stages.
Generally, it is anticipated that API starting materials that have already been accepted by regulatory authorities (e.g., for use in authorized medicinal
products) would not need to be re-justified against the ICH Q11 general principles or the recommendations included in this Q&A document, unless
significant changes are made to the manufacturing processes and controls. However, a starting material accepted for one manufacturer's process may not
be considered acceptable for a different manufacturer's process, if the proposal does not comply with the guidance in ICH Q11.
“Applicant” is used throughout the Q&A document and should be interpreted broadly to refer to the marketing authorization holder, the filing applicant,
the drug product manufacturer, and/or the drug substance manufacturer.
Designation of starting materials should be based on process knowledge of the intended commercial process.
A decision tree is available in Annex 1 to serve as a pictorial exemplification to apply all ICH Q11 general principles for the selection and justification
of a starting material.
23 August 2017
Q11 Q&As
5
ICH Q11 Questions and Answers
1. INTRODUCTION
#
Date of
Approval
Questions Answers
N/A N/A No Q&A drafted on this section
2. SCOPE
#
Date of
Approval
Questions Answers
N/A N/A No Q&A drafted on this section
3. MANUFACTURING PROCESS DEVELOPMENT
#
Date of
Approval
Questions Answers
N/A N/A No Q&A drafted on this section
4. DESCRIPTION OF THE MANUFACTURING PROCESS AND PROCESS CONTROLS
#
Date of
Approval
Questions Answers
N/A N/A No Q&A drafted on this section
23 August 2017
Q11 Q&As
6
5. SELECTION OF STARTING MATERIALS AND SOURCE MATERIALS
#
Date of
Approval
Questions Answers
5.1 Should all the general
principles in Section 5 of
ICH Q11 be considered
and met in selecting and
justifying starting
materials?
Applicants should consider all of the ICH Q11 general principles in the selection and justification of
proposed starting materials, together with the clarifications in this Q&A document, rather than
choosing just a few of the general principles and using them to justify starting material selection. If a
proposed starting material does not meet all of the general principles, a rationale should be provided
explaining why the starting material is considered appropriate.
5.2 Is a “starting material”
as described in ICH Q11
the same as an “API
starting material” as
described in ICH Q7?
Yes. ICH Q11 states that the GMP provisions described in ICH Q7 apply to each branch of the drug
substance manufacturing process beginning with the first use of a “starting material”. ICH Q7 states
that appropriate GMP (as defined in that guideline) should be applied to the manufacturing steps
immediately after “API starting materials” are entered into the process (see ICH Q7 Q&A 1.1).
Because ICH Q11 sets the applicability of ICH Q7 as beginning with the “starting material”, and ICH
Q7 sets the applicability of ICH Q7 as beginning with the “API starting material”, these two terms are
intended to refer to the same material.
ICH Q7 states that an “API starting material” is a raw material, intermediate, or an API that is used in
the production of an API. ICH Q7 provides guidance regarding good manufacturing practices for the
drug substance, but does not provide specific guidance on the selection and justification of starting
materials. When a chemical, including one that is also an API, is proposed to be a starting material,
all ICH Q11 general principles still need to be considered.
5.3 Do the ICH Q11 general
principles for selection
of starting materials
apply to the selection of
starting materials for
linear and convergent
syntheses?
Yes. The ICH Q11 general principles apply to the selection of starting materials for linear or convergent
syntheses. The ICH Q11 general principles should be applied independently to each branch of a
convergent synthesis, unless the point of convergence of the branches occurs upstream of an
appropriate starting material.
23 August 2017
Q11 Q&As
7
5.4 Do the ICH Q11 general
principles for selection
of starting materials
apply to processes where
multiple chemical
transformations are run
without isolation of
intermediates?
Yes. The ICH Q11 general principles apply to processes where multiple chemical transformations are
run without isolation of intermediates. In the absence of such isolations (e.g., crystallization,
precipitations), design of the manufacturing process (e.g., kinetics) and/or unit operations (e.g.,
extraction, distillation, the use of scavenging agents) should be in place to adequately control and/or
purge impurities and be described in the application.
The ICH Q11 general principles also apply to sequential chemical transformations run continuously.
Non-isolated intermediates are generally not considered appropriate starting materials.
5.5 ICH Q11 states that “A
starting material is
incorporated as a
significant structural
fragment into the
structure of the drug
substance.” Why then
are intermediates used
late in the synthesis,
which clearly contain
significant structural
fragments, often not
acceptable as starting
materials?
The selection principle about “significant structural fragment” has frequently been misinterpreted as
meaning that the proposed starting material should be structurally similar to the drug substance.
However, as stated in ICH Q11, this general principle is intended to help distinguish starting materials
from reagents, catalysts, solvents, or other raw materials.
The term “significant structural fragment” is not intended to dictate the selection of either a very early
or a very late intermediate as the starting material. A proposed starting material may be defined
downstream from a commercially available chemical, provided that there are multiple chemical
transformation steps between the proposed starting material and the drug substance, and provided the
justification addresses the ICH Q11 general principles. The presence of a “significant structural
fragment” should not be the sole basis for starting material selection. Starting materials justified solely
on the basis that they are a “significant structural fragment” probably will not be accepted by regulatory
authorities, as the other general principles for the appropriate selection of a proposed starting material
should also be considered.
5.6 What is the difference
between a commercially
available chemical and a
custom synthesised
chemical?
ICH Q11 states that “a commercially available chemical is usually one that is sold as a commodity in
a pre-existing, non-pharmaceutical market in addition to its proposed use as starting material”. A
definition of “custom synthesised chemical” was not provided in ICH Q11, but a custom synthesised
chemical is generally understood to be one that is made specifically to a drug substance manufacturer’s
requirement, either in-house or externally, or available for purchase but where the only use is for
pharmaceutical manufacture. The reference to “non-pharmaceutical market” in the ICH Q11
description of commercially available chemicals is intended to preclude purchased intermediates from
being claimed as commercially available chemicals.
23 August 2017
Q11 Q&As
8
ICH Q11 makes an important distinction between commercially available chemicals and custom
synthesised chemicals. An applicant generally need not justify the use of a commercially available
chemical as a starting material, whereas a custom synthesised chemical proposed as a starting material
should be justified in accordance with the ICH Q11 general principles.
The availability of a chemical from multiple suppliers should not be the sole basis for the designation
of a chemical as a commercially available starting material. This includes situations where a custom
synthesized chemical has become available over time from multiple suppliers. Such chemicals should
still be justified according to the ICH Q11 general principles for selection of starting materials.
It can be acceptable for a starting material that is demonstrated to be a commercially available chemical
to enter late in the synthesis, e.g., in the last chemical transformation prior to the drug substance.
Achemical manufactured on a small scale can be suitable as a commercially available starting material,
provided that the scale is sufficient for the manufacture of the drug substance and that the chemical is
also used in a pre-existing, non-pharmaceutical market.
In some cases, a chemical that does not meet the definition of a commercially available chemical (e.g.,
it does not have a non-pharmaceutical use) but is simple enough in structure may be accepted as a
starting material (e.g., protected natural amino acids). However, in such cases, a rationale should be
provided explaining why the starting material is considered appropriate (see Q&A 5.1) and why the
proposed control strategy is appropriate to control impurities in the drug substance.
5.7 ICH Q11 recommends
that “manufacturing
steps that impact the
impurity profile of the
drug substance should
normally be included in
the manufacturing
process described in
Section 3.2.S.2.2 of the
application.” At what
For non-mutagenic related substances, the ICH Q3Aidentification threshold serves to identify the level
above which a related substance is considered to have an impact on the impurity profile of the drug
substance. Arelated substance with an acceptance criterion above the ICH Q3Aidentification threshold
is considered to impact the drug substance impurity profile.
For mutagenic impurities, the 30% threshold of the ICH M7 acceptable limit serves to identify the
level above which a mutagenic impurity is considered to have an impact on the impurity profile of the
drug substance. In this situation, the control strategy will generally include a test for the impurity at
the acceptable limit (see Section 8 of ICH M7). Any of the approaches described in Section 8 of ICH
23 August 2017
Q11 Q&As
9
level would a related
substance or mutagenic
impurity be considered
to impact the impurity
profile of the drug
substance?
M7 can be used to determine which impurities are likely to be present in the drug substance above the
30% threshold.
In line with ICH M7 and ICH S9, there are situations (e.g., when the drug substance is itself genotoxic,
and other circumstances as described in these guidelines) when the selection of the starting material
for a drug substance does not need to specifically consider the mutagenic impurity profile at the levels
described above. In such cases, mutagenic impurities are not considered to impact the impurity profile
of the drug substance unless they are above the ICH Q3A identification threshold.
Impurities that persist through multiple steps of the manufacturing process should be considered in
conjunction with Q&A 5.8.
5.8 What is meant by
impurities that “persist”
in ICH Q11 Example 4?
ICH Q11 recommends that “manufacturing steps that impact the impurity profile of the drug substance
should normally be included in the manufacturing process described in Section 3.2.S.2.2 of the
application.” However, as described in ICH Q11 Example 4, this principle does not necessarily apply
when impurities originate early and “persist” across multiple steps to the drug substance. It is normally
expected that the justification for an impurity that persists will be based on it being carried across one
or more manufacturing steps upstream of the proposed starting material, when these steps do not
otherwise impact the impurity profile of the drug substance (for “impact”, see Q&A 5.7).
In Example 4, an impurity in Compound B impacts the impurity profile of the drug substance. Steps 2
and 3 (from Compound B to Compound D) do not introduce other impurities that impact the drug
substance impurity profile. If impurities generated in Steps 2 or 3 do impact the drug substance
impurity profile, these steps should also be considered for inclusion in 3.2.S.2.2 of the application.
Impurities that persist may or may not react in subsequent steps, but are not removed to the extent that
they would no longer be considered to impact the drug substance impurity profile. For example, an
impurity that persists might have physico-chemical properties (e.g., solubility) similar to other
intermediates or the drug substance, like the enantiomer in Example 4, which could make its removal
intrinsically difficult.
ICH Q11 Example 4 illustrates that when the synthetic route contains an impurity that persists, it can
be acceptable to control the impurity in the starting material specification even though it impacts the
impurity profile of the drug substance. Therefore, it is not always necessary to include steps that form
23 August 2017
Q11 Q&As
10
such an impurity in Section 3.2.S.2.2, provided that the other ICH Q11 general principles are addressed
[ICH Q11 Section 5.1.1]. Example 4 is not exclusive to stereoisomers and can be applied to other types
of impurities that persist.
In Example 4, there are 3 chemical transformation steps between the starting material D and the drug
substance. The 3 steps in Example 4 are not intended to imply that 3 chemical transformation steps are
considered enough (see Q&A5.11) in all cases, nor that 3 chemical transformation steps are mandatory.
In the case of Example 4, application of the ICH Q11 principles includes control of the enantiomer in
the specification of the proposed starting material D, in combination with the understanding that the
steps immediately prior to D do not introduce other impurities that impact the impurity profile of the
drug substance. The applicant should provide information in the application on the upstream process
to justify the proposed starting material including control strategy of the impurity that persists.
5.9 What should an
applicant consider when
determining which
manufacturing steps
impact the mutagenic
impurity profile of the
drug substance, as part
of the selection and
justification of starting
materials?
As part of determining which manufacturing steps impact the impurity profile of the drug substance,
the applicant should identify mutagenic materials that are likely to be formed or are introduced in the
manufacturing process. The applicant should also determine which steps contribute mutagenic
impurities to the drug substance at a level considered to impact the impurity profile (see Q&A 5.7).
The Hazard Assessment Elements from ICH M7 can be used to determine which of the actual and
potential impurities are considered to be mutagenic.
For the selection and justification of starting materials, the following approaches are recommended:
 Impurities that have been identified in the drug substance (“actual impurities”) should be
assessed for mutagenicity.
 Reagents and intermediates used in the synthesis from commercially available chemicals to the
drug substance should be assessed for mutagenicity if they are likely to impact the impurity
profile of the drug substance. Note that this may include assessment of the mutagenicity of
some reagents and intermediates used in steps before the starting material that is eventually
proposed.
23 August 2017
Q11 Q&As
11
 Mutagenic substances that are impurities in commercially available chemicals or synthetic
intermediates, or that are formed as the result of side reactions during the synthesis, could also
be present in the drug substance at levels relevant to safety. However, such mutagenic
impurities and by-products are usually present at much lower concentrations than reagents,
solvents, and intermediates. Therefore, the risk that such impurities will carry over significantly
into the drug substance from early reaction steps is lower than for reagents, solvents, or
intermediates from the same steps. The applicant should use risk-based reasoning to determine
which steps to include in the hazard assessment for this category of potential impurity, and
include a discussion of the risk assessment when identifying the point in the synthesis where
these impurities and by-products are included in the assessment.
Information collected during the evaluation of potential mutagenic impurities can be submitted in an
application and could be valuable for multiple purposes. For example, the justification for a proposed
starting material should include information demonstrating that none of the steps immediately
upstream (i.e., earlier in the synthesis) of the proposed starting material impact the impurity profile of
the drug substance. Also, the suitability of the proposed control strategy can be supported with
information about any mutagenic impurities formed or purged in the manufacturing steps between the
proposed starting material and the drug substance, or that are controlled in the specification of the
proposed starting material. The ICH Q11 exception for impurities that “persist” is also applicable to
mutagenic impurities (see Q&A 5.8). In addition, steps involving mutagenic reagents or impurities
may be upstream of the starting material if they do not impact the impurity profile of the drug
substance (see Q&A 5.10).
The approaches outlined in this Q&A are consistent with the principles in ICH M7 concerning hazard
assessment, risk characterisation of mutagenic impurities, and their control. However, ICH M7 does
not provide specific guidance on how mutagenic impurity assessment can be used to justify selection
of appropriate starting materials. This Q&A addresses the application of the principles in ICH M7 to
the selection and justification of starting materials, based on the ICH Q11 concept of impact to the
impurity profile of the drug substance.
This Q&A is not intended for the types of drug substances and indications for which ICH M7 does not
apply (e.g., genotoxic drug substances, advanced cancer indications per ICH S9).
23 August 2017
Q11 Q&As
12
5.10 Do all steps that involve
mutagenic reagents,
impurities, or establish
regio- or stereochemical
configurations, need to
be included in the
process description in
Section 3.2.S.2.2 of the
application?
No. The ICH Q11 general principles for selection of starting materials do not include a
recommendation that all steps involving mutagenic reagents or impurities should be included in the
process description in Section 3.2.S.2.2. Similarly, the general principles do not include a
recommendation that all steps that establish regio- or stereochemical configurations (which can
therefore result in regio- or stereoisomerism) should be included in Section 3.2.S.2.2. However, it is
expected that the other ICH Q11 general principles on impurities (see Q&As 5.7, 5.8 and 5.9) and
inclusion of enough of the manufacturing process (see Q&A 5.11) be applied when deciding whether
steps that involve mutagenic reagents, impurities, or establish regio- or stereochemical configurations,
need to be included. As an example, a mutagenic compound could be introduced prior to the starting
material, or be the starting material itself, provided the ICH Q11 general principles are addressed.
5.11 ICH Q11 states that
“enough of the drug
substance
manufacturing process
should be described in
the application…..”
What considerations
should an applicant
apply in the selection of
the proposed starting
materials to assure that
enough of the drug
substance
manufacturing process
will be described in the
process description in
Section 3.2.S.2.2 of the
application?
In deciding whether enough of the drug substance manufacturing process is described in Section
3.2.S.2.2 of the application, the following considerations should be applied.
The applicant should first evaluate which chemical transformation steps in the manufacturing process
impact the impurity profile of the drug substance. These steps should normally be included in Section
3.2.S.2.2 (see Q&As 5.7, 5.8 and 5.9).
Next, the applicant should examine the steps immediately upstream of those steps that impact the
impurity profile of the drug substance. These steps should normally also be included in Section
3.2.S.2.2 if:
 They need to be carefully controlled (e.g., within narrow parameter ranges) to prevent
generation of impurities that would otherwise impact the impurity profile of the drug substance.
 They include a unit operation that has been added to the manufacturing process to control
specific impurities that would otherwise impact the impurity profile of the drug substance.
While starting material manufacturing processes typically contain purification operations,
addition of purification steps prior to a proposed starting material in order to avoid defining an
earlier, upstream compound as the starting material would not be considered appropriate.
After these considerations, if the evaluation would result in only a small number of chemical
transformation steps, then it is generally appropriate to include one or more additional chemical
transformation steps in Section 3.2.S.2.2. This is to ensure that enough steps are conducted under GMP
23 August 2017
Q11 Q&As
13
to appropriately mitigate risks associated with contamination and future changes to the synthetic route
or supplier of the starting material. The following paragraphs provide further clarification on this risk
mitigation and should be considered together.
 Although ICH Q11 does not specify how many steps should be performed under GMP, ICH
Q11 recommends the inclusion of “multiple chemical transformation steps” in Section
3.2.S.2.2 in order to reduce the risk of contamination and support the effective implementation
of the control strategy throughout the product lifecycle. When there would be a small number
of steps, there is an increased risk of contamination that needs to be addressed by the applicant
in their starting material justification, and will often be best mitigated by including one or more
additional steps in Section 3.2.S.2.2.
 Potential risks from future changes to the starting material synthesis should also be considered
(see Q&A 5.16). There is an increased risk that impurities generated as a result of a change to
the manufacturing process upstream of the starting material may not be detected or purged
appropriately if the starting material is only a small number of steps from the drug substance.
In order to determine how many additional steps to include, the applicant may also consider
other approaches to risk mitigation; for example, inclusion of analytical methodologies in the
specification of the proposed starting material that are designed to detect a wide range of
possible impurities based on different physical and chemical separation and detection
principles. Appropriate acceptance criteria for unspecified impurities should be included in the
specification.
The applicant should include in their justification of the proposed starting material a comprehensive
description as to what factors were considered in deciding whether enough of the drug substance
manufacturing process is provided in Section 3.2.S.2.2 of the application to ensure that risks are
appropriately mitigated.
5.12 What considerations are
important for a starting
material specification?
Applicants should provide and justify a specification (which includes a list of tests, references to
analytical procedures, and appropriate acceptance criteria) for all proposed starting materials as part
of the drug substance control strategy.
The specification of a starting material should include tests for identity and purity (e.g., controls on
impurities) and, where applicable, could include acceptance criteria for assay, specified, unspecified
and total impurities, residual solvents, reagents, elemental impurities and mutagenic impurities. The
23 August 2017
Q11 Q&As
14
analytical procedures used should be suitably validated. The tests and acceptance criteria should be
based on process knowledge and the drug substance control strategy. The justification of the
specification should include an evaluation of the risks and the ability of the subsequent steps to
adequately control and/or purge impurities.
5.13 For starting materials
that are not
commercially available
chemicals, what
information should be
provided on the
synthetic route?
Information on how the proposed starting material is made (e.g., a flow chart of the starting material
manufacturing process, showing all reagents, catalysts and solvents used) should be provided to help
justify the controls applied to the starting material. Information about the actual and potential
impurities in the proposed starting material should be provided.
5.14 What information should
be included in the
application about a
starting material that is a
commercially available
chemical?
An applicant generally need not justify the use of a commercially available chemical as a starting
material (see ICH Q11 Section 5.2.1). However, the applicant should provide basic information on the
starting material (chemical name, chemical formula, and molecular weight), information on the
impurity profile of the starting material, and how the control strategy for the drug substance
manufacturing process justifies the starting material specification.
If the drug substance manufacturer needs to perform additional purification steps to ensure the
consistent quality of a commercially available starting material, ICH Q11 also recommends that these
steps should be included in Section 3.2.S.2.2 as part of the drug substance manufacturing process.
The applicant should set appropriate controls and should justify the proposed specification for the
actual and potential impurities that are reasonably expected in a proposed starting material, based on
the scientific knowledge and available information.
ICH M7 states: “For starting materials that are introduced late in the synthesis of the drug substance
(and where the synthetic route of the starting material is known) the final steps of the starting
material synthesis should be evaluated for potential mutagenic impurities.” In the case where the
starting material is a commercially available chemical, then this evaluation would be used to
determine the appropriate control strategy.
23 August 2017
Q11 Q&As
15
For all starting materials, applicants should set appropriate controls and be able to justify the proposed
specifications.
5.15 Can the Lifecycle
Management section of
ICH Q11 (Section 9)
apply to starting
materials?
Yes. In addition to what is submitted in the application, changes upstream of the defined starting
material should be managed under the applicant's Pharmaceutical Quality System (PQS), which should
address residual risks to the drug substance quality.
The Lifecycle Management section of ICH Q11 reinforces management’s responsibility described in
ICH Q10, which is applicable to starting material lifecycle management. ICH Q10 Section 2.7
(Management of Outsourced Activities and Purchased Materials) recommends that “The
pharmaceutical quality system, including the management responsibilities described in this section,
extends to the control and review of any outsourced activities and quality of purchased materials. The
pharmaceutical company is ultimately responsible to ensure processes are in place to assure the
control of outsourced activities and quality of purchased materials.”
ICH Q7 Sections 7 (Materials Management) and 13 (Change Control), ICH Q7 Q&A document
Sections 7 and 13, as well as ICH Q10 Section 2.7 (Management of Outsourced Activities and
Purchased Materials) provide guidance that can be applied to the management of starting materials and
starting material suppliers.
ICH Q9 and its Annexes provide guidance on the use of principles for quality risk management which
can be applied to changes related to the starting materials (e.g., new starting material suppliers,
manufacturing processes, or specifications).
5.16 Does ICH Q11 include
specific guidance for
post-approval changes to
steps upstream of the
starting material (e.g.,
changes in synthetic
route, reagents, solvents,
starting material
supplier)?
No. Post-approval changes to steps upstream of starting materials are not explicitly covered in ICH
Q11. However, ICH Q11 does describe fundamental science and risk-based concepts that should be
used to evaluate the impact of post-approval changes to the process after the starting material (ICH
Q11 Section 9 – Lifecycle Management), and these same concepts should be applied to evaluate the
impact of changes upstream of the starting material.
For example, changes upstream of the starting material should be evaluated for their impact on the
starting material (e.g., on current and potential new impurities, including potentially mutagenic and
elemental impurities) and, when appropriate, on the drug substance. The evaluation could be based on
23 August 2017
Q11 Q&As
16
risk assessment and scientific understanding of the proposed change and its proximity to the starting
material. The evaluation should include an assessment of the control strategy (e.g., adequacy of the
specification for the starting material, including the ability of the analytical procedures to detect any
new impurities).
As stated in ICH Q7 Q&A document Section 13.1, each party in the supply chain is responsible for
transferring information related to quality or regulatory changes to the next customer in the supply
chain so that the information is transferred to the drug product manufacturer in a timely manner.
Post-approval changes to information on the starting material should be reported to regulatory
authorities in accordance with regional regulations and guidelines.
6. CONTROL STRATEGY
#
Date of
Approval
Questions Answers
N/A N/A No Q&A drafted on this section
7. PROCESS VALIDATION/EVALUATION
#
Date of
Approval
Questions Answers
N/A N/A No Q&A drafted on this section
23 August 2017
Q11 Q&As
17
8. SUBMISSION OF MANUFACTURING PROCESS DEVEOPMENT AND RELATED INFORMATION IN THE COMMON
TECHNCICAL DOCUMENT (CTD) FORMAT
#
Date of
Approval
Questions Answers
N/A N/A No Q&A drafted on this section
9. LIFECYCLE MANAGEMENT
#
Date of
Approval
Questions Answers
N/A N/A No Q&A drafted on this section
10. ILLUSTRATIVE EXAMPLES
#
Date of
Approval
Questions Answers
N/A N/A No Q&A drafted on this section
11. GLOSSARY
#
Date of
Approval
Questions Answers
N/A N/A No Q&A drafted on this section
23 August 2017
Q11 Q&As
18
23 August 2017
Q11 Q&As
19
7/20/2018
1
1
ICH Q11 Questions & Answers –
Selection & Justification of
Starting Materials.
Training Material
Q11 Implementation Working Group
22 May 2018
International Council for Harmonisation of Technical Requirements
for Pharmaceuticals for Human Use
Legal Notice
This presentation is protected by copyright and may be used, reproduced, incorporated
into other works, adapted, modified, translated or distributed under a public license
provided that ICH's copyright in the presentation is acknowledged at all times. In case of
any adaption, modification or translation of the presentation, reasonable steps must be
taken to clearly label, demarcate or otherwise identify that changes were made to or
based on the original presentation. Any impression that the adaption, modification or
translation of the original presentation is endorsed or sponsored by the ICH must be
avoided.
The presentation is provided "as is" without warranty of any kind. In no event shall the
ICH or the authors of the original presentation be liable for any claim, damages or other
liability arising from the use of the presentation.
The above-mentioned permissions do not apply to content supplied by third parties.
Therefore, for documents where the copyright vests in a third party, permission for
reproduction must be obtained from this copyright holder.
Q11 Q&A Selection & Justification of
Starting Materials
2
7/20/2018
2
Training Material overview
• ICH Q11 brief background
• ICH Q11 General Principles and key concepts
• Case study examples to illustrate general principles
and Q&As
• Conclusions
Q11 Q&A Selection & Justification of
Starting Materials
3
4
Background
• ICH Q11 Development and Manufacture of Drug Substances
(chemical entities and biotechnological/biological entities)
• Step 4, 1 May 2012
• Section 5 Selection of Starting Materials and Source Materials
• ICH Q11 Questions and Answers
• Step 4, 23 August 2017
• Q&As focus on issues related to the selection and justification of
starting materials (Section 5 of ICH Q11)
Q11 Q&A Selection & Justification of
Starting Materials
7/20/2018
3
5
ICH Q11 Section 5: Selection of Starting Materials and Source
Materials
• 5.1 General Principles
• 5.1.1 Selection of Starting Materials for Synthetic Drug Substances
• 5.1.2 Selection of Starting Materials for Semi-Synthetic Drug
Substances
• 5.1.3 Selection of Source and Starting Materials for
Biotechnological/Biological Drug Substances
• 5.2 Submission of Information for Starting Material or Source Material
• 5.2.1 Justification of Starting Material Selection for Synthetic Drug
Substances
• 5.2.2 Justification of Starting Material Selection for Semi-Synthetic
Drug Substances
• 5.2.3 Qualification of Source or Starting Materials for
Biotechnological/Biological Drug Substances (guidance is contained in
ICH Q5A, Q5B and Q5D)
Q11 Q&A Selection & Justification of
Starting Materials
6
ICH Q11 Questions & Answers – Selection & Justification of
Starting Materials
• Clarifying how to apply the ICH Q11 general principles – selection of
appropriate starting materials based on science and knowledge of the
proposed commercial manufacturing process and controls.
• Contents:
• 16 Questions and Answers intended to provide additional clarification and to
promote convergence and improve harmonisation
• Should be used in-conjunction with the ICH Q11 document
• Also contains a decision tree to support the understanding and implementation
of the ICH Q11 general principles and the clarifying Q&A
• Note from Q&A 5.1:
• Applicants should consider all of the ICH Q11 principles in the selection and
justification of proposed starting materials, rather than selecting just a few
principles and using them to justify starting materials. If a proposed starting
material does not meet all of the general principles, a rationale should be
provided explaining why the starting material is considered appropriate.
Q11 Q&A Selection & Justification of
Starting Materials
7/20/2018
4
7
What is the scope of the ICH Q11 Questions and Answers relative to
the parent guideline ?
• The scope of the Q&As follows that of ICH Q11, however it has a focus on
chemical entities/synthetic drug substances, as defined in ICH Q6A (may not be
directly applicable to biotechnological/biological entities)
• Applies to commercial drug substances - not in the clinical phase (starting
materials are designated based on information gained in the development of the
commercial drug substance process)
• The focus is for designation of starting materials for the assessment of drug
substance manufacturing processes submitted as part of marketing authorisation
applications and/or Master Files
• This guidance is not generally intended to be applied retrospectively to
manufacturing processes which have previously been reviewed and form part of
marketing authorisations (unless significant changes are made to the
manufacturing processes and controls)
• A starting material accepted for one manufacturer's process may not be
considered acceptable for a different manufacturer's process, if the proposal
does not comply with the guidance in ICH Q11
Q11 Q&A Selection & Justification of
Starting Materials
8
General Principles: ICH Q11
5.1.1 Selection of Starting Materials for Synthetic Drug Substances
Q11 Q&A Selection & Justification of
Starting Materials
The General Principles are summarized below (see Appendix 1 for full text):
1. In general, changes that occur near the beginning of the manufacturing process have
lower potential to impact the quality of the drug substance.
2. Enough of the drug substance manufacturing process should be described in the
application to understand how impurities are formed in the process and why the
proposed control strategy is suitable for the drug substance manufacturing process.
This will typically include a description of multiple chemical transformation steps.
3. Manufacturing steps that impact the impurity profile of the drug substance should
normally be included in Section 3.2.S.2.2.
4. Each branch of a convergent synthesis begins with one or more starting materials.
GMP provisions described in ICH Q7 apply to each branch beginning with the first use
of a starting material.
5. A starting material should be a substance of defined chemical properties and structure.
These should usually be isolated compounds.
6. A starting material is incorporated as a significant structural fragment into the structure
of the drug substance.
Section 5.1.1 clearly states that “All the general principles above should be
considered in selecting Starting Material(s), rather than strictly applying each general
principle in isolation”
7/20/2018
5
9
Important Information to Apply the General Principles
• Sufficient knowledge of the manufacturing process and understanding of
the origin, fate and purge of impurities is necessary before defining the
starting material(s)
• This can include:
• Understanding of the origin of impurities that impact the drug substance
• Understanding of how impurities are generated and removed during the
manufacturing process
• Evaluation of the risk of carryover of any mutagenic materials into the drug
substance
• Understanding of the impact of variability on the operating conditions required to
control the quality of the drug substance.
Q11 Q&A Selection & Justification of
Starting Materials
10
Key Consideration: The significance of describing
“enough” of the manufacturing process in S.2.2
ICH Q11 Section 5.1.1 states that
o “enough of the drug substance manufacturing process should be described in the
application for regulatory authorities to understand how impurities are formed in the
process, how changes in the process could affect the formation, fate, and purge of
impurities, and why the proposed control strategy is suitable for the drug substance
manufacturing process”
Q&A 5.11 further clarifies how to ensure enough of the manufacturing process is
described, an applicant should:
• First, identify which steps impact the impurity profile of the drug substance
• Then, consider which of the steps immediately upstream should be included in S.2.2 if they
need to be carefully controlled
• If these considerations lead to only a small number of chemical transformation steps, then in
order to mitigate the risks associated with contamination or future changes to the synthetic
route, one or more steps would generally be added in S.2.2.
• The role of the control strategy in mitigating risks from changes will also be a consideration.
Q11 Q&A Selection & Justification of
Starting Materials
7/20/2018
6
11
Key Consideration: Steps that impact the impurity
profile of the drug substance
“…manufacturing steps that impact the impurity profile
of the drug substance should normally be included ….in
Section 3.2.S.2.2” (ICH Q11 principle and Q&A 5.7)
For non-mutagenic impurities, the ICH Q3A identification
threshold serves to identify the level above which the
impurity impacts the drug substance (Q&A 5.7)
For mutagenic impurities, the 30% of the ICH M7
acceptable limit serves to identify the level above which
the impurity impacts the drug substance (Q&A 5.7)
Q11 Q&A Selection & Justification of
Starting Materials
12
Key Consideration: Impurities that persist across
multiple steps
Q11 Q&A Selection & Justification of
Starting Materials
ICH Q11 recommends that “manufacturing steps that impact the impurity
profile of the drug substance should normally be included in the
manufacturing process described in Section 3.2.S.2.2 of the application.”
However, as described in ICH Q11 Example 4, this principle does not
necessarily apply when impurities originate early and “persist” across
multiple steps to the drug substance. It is normally expected that the
justification for an impurity that persists will be based on it being carried
across one or more manufacturing steps upstream of the proposed starting
material, when these steps do not otherwise impact the impurity profile of
the drug substance (for “impact”, see Q&A 5.7).
In the following four slides, Example 4 from ICH Q11 has been expanded to
illustrate different scenarios of impurities that impact the impurity profile of
the drug substance, e.g., those that are introduced early (Imp 1), relative to
when other impurities that impact the impurity profile of the drug substance
are introduced (Imp 2 and Imp 3).
7/20/2018
7
13
ICH Q11 Q&A 5.8 – Persistent Impurities
• Example 4 from ICH Q11
A
Final Drug
Substance
R3
R4
R1
D
E
Step 1 Step 2
Step 5
Step 6
Step 4
R3
R2
R1
(B)
“Crude” Drug
Substance
R3
R4
R1
Purification
Step 3
F
C
Step 1 results in the formation of the opposite enantiomer of Compound B. This impurity
persists to the drug substance (this is referred to as Imp 1 in subsequent slides). All of the
significant impurities in the drug substance (other than opposite enantiomer) arise from
Steps 4, 5, and 6. (Note: although the example in ICH Q11 is a chiral impurity, this concept is not
limited to chiral impurities)
Q11 Q&A Selection & Justification of
Starting Materials
14
ICH Q11 Q&A 5.8 – Persistent Impurities
• Expanded Example 4 from ICH Q11
A
Final Drug
Substance
R3
R4
R1
D
E
Step 1 Step 2
Step 5
Step 6
Step 4
R3
R2
R1
(B)
“Crude” Drug
Substance
R3
R4
R1
Purification
Step 3
F
C
Impurities 1, 2, and 3 impact the impurity profile of the drug substance; no impurities originate
in Steps 2 and 3 that impact the impurity profile of the drug substance. D proposed as starting
material.
Imp 1
Imp 2
Imp 3
Imps 1+2+3
Proposed Starting Material
Q11 Q&A Selection & Justification of
Starting Materials
7/20/2018
8
15
ICH Q11 Q&A 5.8 – Persistent Impurities
• Expanded Example 4 from ICH Q11
A
Final Drug
Substance
R3
R4
R1
D
E
Step 1 Step 2
Step 5
Step 6
Step 4
R3
R2
R1
(B)
“Crude” Drug
Substance
R3
R4
R1
Purification
Step 3
F
C
Impurities 1, 2, and 3 impact the impurity profile of the DS
Impurities 2 and 3 originate in Steps 3 and 5 (respectively)
D no longer suitable as a SM – should re-define to C
Imp 1 Imp 2
Imp 3
Imps 1+2+3
Proposed Starting Material
Q11 Q&A Selection & Justification of
Starting Materials
16
ICH Q11 Q&A 5.8 – Persistent Impurities
• Expanded Example 4 from ICH Q11
A
Final Drug
Substance
R3
R4
R1
D
E
Step 1 Step 2
Step 5
Step 6
Step 4
R3
R2
R1
(B)
“Crude” Drug
Substance
R3
R4
R1
Purification
Step 3
F
C
Impurities 1, 2, and 3 impact the impurity profile of the DS and originate in
Steps 1 + 2 + 3 (respectively)
C no longer suitable as a SM – should re-define to A
Imp 1 Imp 2 Imp 3
Imps 1+2+3
Proposed Starting Material
Q11 Q&A Selection & Justification of
Starting Materials
7/20/2018
9
17
Approaches to Mutagenic Impurities (MI) in selection of
starting materials
Q11 Q&A Selection & Justification of
Starting Materials
How to apply ICH M7 principles to SM selection
• Identify mutagenic materials likely to be formed or introduced in the
process (actual and potential)
• Use M7 Hazard Assessment Elements to determine which are considered
mutagenic
Three approaches are recommended (continued on the following slide):
1. Actual impurities – assess for mutagenicity
2. Reagents + intermediates from commercially available raw materials to
API – includes steps upstream of SM
• Assess for mutagenicity if likely to impact the impurity profile of the DS
18
Approaches to Mutagenic Impurities (Continued)
Q11 Q&A Selection & Justification of
Starting Materials
3. Impurities in commercially available chemicals, intermediates, etc.
• Likely present in much lower concentration; Inherently lower risk
• Could be present – use risk-based reasoning to assess impact
Steps which introduce impurities that “impact” the impurity profile of the drug substance
should be included; generally impact level is >30% of TTC for mutagenic impurities
• In cases when the drug substance is itself genotoxic and for advanced cancer indications,
mutagenic impurities are not considered to impact the impurity profile of the drug substance
unless they are above the ICH Q3A identification threshold.
• Exception for “persistent” mutagenic impurities – can control in SM specification
Not all steps that include mutagenic impurities need to be included in S.2.2 (see Q&A
5.10)
After SM is defined, for consideration of mutagenic impurities related to changes, refer to
ICH M7.
7/20/2018
10
Commercially Available vs Custom
Synthesised Chemicals
(Based on Q&A 5.6)
A chemical made
in-house
specifically to a
drug substance
manufacturer’s
requirement
A chemical
externally made
specifically to a
drug substance
manufacturer’s
requirement
A chemical
available for
purchase but where
the only use is for
pharmaceutical
manufacture
A chemical that is
sold as a commodity
in a pre-existing,
non-pharmaceutical
market in addition to
its proposed use as a
starting material
Custom synthesised
chemicals
Commercially
available chemicals
1 2 3 4
Note
from
Q11
Section
5.2.1:
An applicant should provide a justification for how
each proposed starting material is appropriate in light
of the general principles for the selection of starting
materials in Section 5.1.1
An applicant generally need
not justify the use of a
commercially available
chemical as a starting material.
20
Case Studies
The following case studies are intended to exemplify
the principles discussed above. It is not intended to
convey whether or not a given number of steps is
enough, nor is it intended to convey a particular way
of presenting data (e.g. the table in slide 22 is a tool
used to summarize information for this example, it is
not expected that applicants create such a table in an
application).
7/20/2018
11
21
Case Study 1: Synthetic Route + Proposed SMs, using
Q&As and decision tree
A A’
B
C E
D E’
F API
G
Free base Amide Deprot. RCM
H2 red.
Free base
Amide
1a 1b 2 3 4a
4b 5
M L* K
H
J
Resolve Amide Deprot.
O N I
Alkylate Deprot.
6 7
8 9 10
11
12
Amide
G
Deprot.
12
Proposed SM
Intermediate
Key:
Q11 Q&A Selection & Justification of
Starting Materials
Note: * indicates single enantiomer; RCM indicates “ring closing metathesis”
22
Impurities in API for Case Study 1
This table summarizes data and proposed controls on impurities in the drug substance (e.g., origin,
imps. > the identification threshold for non-mutagenic impurities, potential mutagenic impurities)
Impurity Specified limit in API
Origin (described by applicant to support
justification)
i Not Specified
Step 6 (specified in G to Not More Than Threshold
of Toxicological Concern): a mutagenic impurity; an
impurity that persists
ii 0.5% Step 4b
iii 0.3% >4 steps upstream of SM A (specified in SM A)
iv 0.3% Step 5
v 0.3% >2 steps upstream of SM B (specified in SM B)
vi 0.3% >2 steps upstream of SM B (specified in SM B)
vii 0.3%
Step 8 (specified in SM G); an enantiomeric
impurity; an impurity that persists
viii 0.3% Step 5
ix 0.2% Step 5
Q11 Q&A Selection & Justification of
Starting Materials
7/20/2018
12
23
Points for consideration for Imp i which is mutagenic
• The applicant assessed reagents and intermediates for
mutagenicity which were likely to impact the impurity profile of the
DS and identified Impurity i as mutagenic (see Q&A 5.9)
• Without additional control, Impurity i was found to be present in the
DS at a level > 30% of the ICH M7 acceptable limit and therefore
impacted the impurity profile of the DS (see Q&A 5.7)
• Impurity i (originating in Step 6) is an impurity that persists
because:
• It is not purged during subsequent steps and is present in the DS
• Step 7 does not introduce any additional impurities that impact the
impurity profile of the DS, and therefore Steps 6 and 7 do not need
to be included in the S.2.2 (see Q&A 5.8 & 5.9)
• The applicant chose to control Impurity i by specifying it in
compound G with acceptance criterion of NMT the M7 acceptable
limit (Option 2 per M7)
Q11 Q&A Selection & Justification of
Starting Materials
24
Decision Tree Part I Focuses on: the evaluation of the proposed SM from its
chemical structure perspective
Q11 Q&A Selection & Justification of
Starting Materials
SM A B G
Defined
properties and
structure?
Yes Yes Yes
Significant
structural
fragment?
Yes Yes Yes
Commodity in
pre-existing non-
pharmaceutical
market?
No No No
7/20/2018
13
25
Decision Tree Part II Focuses on: impact on the DS impurity profile and if enough of
the manufacturing process is conducted under GMP
Q11 Q&A Selection & Justification of
Starting Materials
SM A B G
Do upstream
steps impact DS
impurity profile?
Yes Yes Yes
Do these steps
only generate
impurities that
persist?
Yes Yes Yes
Do steps
immediately
upstream of
proposed SM
need careful
control or include
a specific unit
operation?*
No No No
Is there only a
small number of
chemical steps?
No No Yes
*data was provided by applicant to show the
details of the upstream process steps and unit
operations.
26
Conclusion of Case Study 1: Re-definition of SM G
M L* K
H
J
Resolve Amide Deprot.
O N I
Alkylate Deprot.
6 7
8 9 10
11 12
Amide
G
Deprot.
• Impurities originating in steps 6 and 8 – persist to DS
o Steps prior to I and J do not introduce additional impurities that impact the
impurity profile of the DS, No need to include Steps 6-10 in S.2.2
• After these considerations, only a small number of chemical transformation steps were
originally proposed to be included in S.2.2, therefore G would not be considered an
acceptable SM
• SM G now re-defined as an intermediate
• Applicant proposed I and J as starting materials and they were deemed acceptable.
• Following re-definition, enough of process is now included in process description
Q11 Q&A Selection & Justification of
Starting Materials
7/20/2018
14
27
Case Study 2
Case study 2 is based on the Sakuramil mock dossier
http://www.nihs.go.jp/drug/section3/H23SakuramillMock(Eng).pdf
however the reader should note that the synthesis used
for Sakuramil has been significantly modified
(structures, impurities, reactions, controls) for the
purpose of these training slides in order to exemplify
specific aspects of the ICH Q11 Q&A. This case study is
not intended to be read in conjunction with the
Sakuramil mock dossier and no inferences are intended.
28
+
F3C
R
CN
NH2 F3C
N
H
F3C
N
H
O
NH2
F3C
N
H
O
N
H
O
O
F3C
N
H
HN O
O
F3C
N
HN O
O
O
O
F3C
N
N
O
O
O O
Br
Step 1 Step 2
Step 3 Step 4 Step 5
Step 6
R=Cl, Br
O
O
Cl
O
O
Cl
CN
C-2
Synthetic Route
Q11 Q&A Selection & Justification of
Starting Materials
C-1
C-3 C-4
C-5 C-6
C-7
C-8
C-9
* Methyl chloroformate (Step 3) and Ethyl chloroformate (Step 5) are reagents in this example.
Final Drug Substance
7/20/2018
15
29
Impurities in API: This table summarizes data on non-mutagenic impurities in the drug
substance > the identification threshold, and mutagenic impurities that may be introduced in a
proposed starting material or later
Impurity
Specified Limit
in API
Considerations described by applicant to support
justification
C-9-D1 NMT 1.0%
Impurity introduced in step 4 and is a residual impurity in
intermediate C-7, transforms to C-9-D1, a diastereomer of
C-9 (the drug substance)
Individual
related
substances
NMT 0.10%
All non-mutagenic impurities identified during development
of the commercial process
Mutagenic
Impurities
Based on daily dose the M7 threshold for toxicological
concern (TTC) for the API is 25 ppm
C-8 NMT 25 ppm
Unreacted proposed starting material C-8 from step 6 –
known mutagen, spec. set in line with TTC and batch data
C-6 NMT 25 ppm
Upstream intermediate controlled in an earlier step.
However, C-6 impacts the API and should be specified
C-3, C-4, C-5 Not applicable
C-3, C-4, C-5 do not impact the API, (i.e. they are not
specified above 30% the TTC). The applicant chose to
control them in intermediate C-7.
Q11 Q&A Selection & Justification of
Starting Materials
30
Impurities in API: Impurities that impact the drug substance
Q11 Q&A Selection & Justification of
Starting Materials
Diastereomer with opposite configuration
at benzylic nitrogen. Formed in step 4
cyclisation.
Specified in drug substance at 1.0%, i.e.
above the identification threshold –
considered to impact the drug substance
impurity profile
C-9-D1
Intermediate in the synthetic route.
Mutagenic impurity in drug substance
specified at 25 ppm which is at the TTC –
considered to impact the drug substance
impurity profile
F3C
N
N
O
O
O O
F3C
N
H
HN O
O
C-6
7/20/2018
16
31
Commercially available chemicals – benzyl bromide
Q11 Q&A Selection & Justification of
Starting Materials
Br
• Commercially available commodity in non-pharmaceutical markets
• significant structural fragment (not a reagent)
• Introduced in the last step of the synthesis
→ Acceptable as a starting material
• Impurities in BnBr do not impact the impurity profile of the drug substance
• If BnBr did contain impurities which needed to be removed prior to its use
to ensure the quality of the drug substance, then any purification
operations should be described in S.2.2 and performed under GMP (see
ICH Q11 5.2.1 / Q&A 5.14), with specifications for pre-purified incoming
material and purified material. However, it would still be considered
acceptable as a starting material since it is commercially available.
C-8
32
Non-commercially available chemicals
• Non-isolated intermediates –not
usually suitable as starting materials
(see Q&A 5.4)
Q11 Q&A Selection & Justification of
Starting Materials
C-3
C-5
7/20/2018
17
33
ICH Q11 principles of note
• Last chemical intermediate – multiple transformation
steps would not be described if this were selected as a
starting material (ICH Q11 principle)
• Steps upstream of C-7 generate impurities which
impact the impurity profile of the drug substance.
• Not enough of the manufacturing process under GMP
(Q&A 5.11)
• Not acceptable as a starting material
Q11 Q&A Selection & Justification of
Starting Materials
F3C
N
HN O
O
O
O
C-7
34
ICHQ 11 principles of note
Q11 Q&A Selection & Justification of
Starting Materials
F3C
N
H
HN O
O
C-6
• Steps upstream of C-6 generate impurities which
impact the impurity profile of the drug substance
• Step 4 needs to be controlled in order to ensure the
required stereoselectivity at the benzylic nitrogen
• Potentially not enough of the manufacturing process
under GMP (Q&A 5.11)
• Not acceptable as a starting material
7/20/2018
18
35
ICH Q11 principles of note
• Impurities that are defined to impact the impurity profile in the drug
substance do not originate in this intermediate. The enantiomer is
controlled in C-2 in accordance with the vendor specification. Spiking
studies show that it is purged to well below the ID threshold in the
drug substance*
• Steps upstream do not require careful control in order to assure the
quality of this chemical nor do they include unit operations
specifically added to ensure adequate purity (see Q&A 5.11).
• Multiple chemical transformation steps are described in S.2.2.
→ Acceptable as a starting material
• *If the enantiomer of this material did carry through to the drug
substance at an impactful level, it could be considered an impurity
that persists across multiple steps (see Q&A 5.8) so C-4 could be
acceptable provided that it was justified in accordance with the other
Q11 principles
Q11 Q&A Selection & Justification of
Starting Materials
F3C
N
H
O
NH2
C-4
36
+
F3C
R
CN
NH2 F3C
N
H
F3C
N
H
O
NH2
F3C
N
H
O
N
H
O
O
F3C
N
H
HN O
O
F3C
N
HN O
O
O
O
F3C
N
N
O
O
O O
Br
Step 1 Step 2
Step 3 Step 4 Step 5
Step 6
R=Cl, Br
O
O
Cl
O
O
Cl
CN
C-2
Case Study 2: Conclusions – The Designated Starting Materials
are Displayed in the Red Boxes
Q11 Q&A Selection & Justification of
Starting Materials
C-1
C-3 C-4
C-5 C-6
C-7
C-8
C-9
7/20/2018
19
37
Overall Conclusions
• ICH Q11 and supporting Q&A sections describe
principles for selection and justification of drug
substance starting materials
• Appropriate identification of drug substance
starting materials should be based on science (data)
and knowledge (demonstration of process
understanding)
• All of the guidance in ICH Q11 and the supporting
Q&A sections should be considered when
proposing a starting material
Q11 Q&A Selection & Justification of
Starting Materials
38
Appendix 1:
Full text from ICH Q11 5.1.1 General Principles
Selection of Starting Materials for Synthetic Drug Substances
Q11 Q&A Selection & Justification of
Starting Materials
7/20/2018
20
39
General Principles: ICH Q11 5.1.1
Selection of Starting Materials for Synthetic Drug Substances
• In general, changes in material attributes or operating conditions that occur near the
beginning of the manufacturing process have lower potential to impact the quality of the
drug substance;
o The relationship between risk and number of steps from the end of the manufacturing
process is the result of two factors, one concerning the physical properties of the drug
substance and the other concerning the formation, fate, and purge of impurities. The physical
properties of a drug substance are determined during the final crystallisation step and
subsequent operations (e.g., milling, micronising), all of which occur at the end of the
manufacturing process. Impurities introduced or created early in the manufacturing process
typically have more opportunities to be removed in purification operations (e.g., washing,
crystallisation of isolated intermediates) than impurities generated late in the manufacturing
process, and are therefore less likely to be carried into the drug substance. However, in some
cases (e.g., when peptides or oligonucleotides are synthesised on a solid support), there is a
more limited relationship between risk and the number of steps from the end of the
manufacturing process;
Q11 Q&A Selection & Justification of
Starting Materials
40
General Principles: ICH Q11 5.1.1
Selection of Starting Materials for Synthetic Drug Substances
• Regulatory authorities assess whether the controls on the drug substance and drug
substance manufacturing process can be considered adequate, including whether there
are appropriate controls for impurities. To conduct this assessment, enough of the drug
substance manufacturing process should be described in the application for regulatory
authorities to understand how impurities are formed in the process, how changes in the
process could affect the formation, fate, and purge of impurities, and why the proposed
control strategy is suitable for the drug substance manufacturing process. This will
typically include a description of multiple chemical transformation steps;
• Manufacturing steps that impact the impurity profile of the drug substance should
normally be included in the manufacturing process described in Section 3.2.S.2.2 of the
application;
• Each branch of a convergent drug substance manufacturing process begins with one or
more starting materials. The Good Manufacturing Practice (GMP) provisions described in
ICH Q7 apply to each branch beginning with the first use of a starting material.
Performing manufacturing steps under GMP together with an appropriate control
strategy provides assurance of quality of the drug substance;
Q11 Q&A Selection & Justification of
Starting Materials
7/20/2018
21
41
General Principles: ICH Q11 5.1.1
Selection of Starting Materials for Synthetic Drug Substances
• A starting material should be a substance of defined chemical properties and structure.
Non-isolated intermediates are usually not considered appropriate starting materials;
• A starting material is incorporated as a significant structural fragment into the structure of
the drug substance. “Significant structural fragment” in this context is intended to
distinguish starting materials from reagents, solvents, or other raw materials. Commonly
available chemicals used to create salts, esters or other simple derivatives should be
considered reagents.
Q11 Q&A Selection & Justification of
Starting Materials

ICH Q11 Combine.pdf

  • 1.
    INTERNATIONAL CONFERENCE ONHARMONISATION OF TECHNICAL REQUIREMENTS FOR REGISTRATION OF PHARMACEUTICALS FOR HUMAN USE ICH HARMONISED TRIPARTITE GUIDELINE DEVELOPMENT AND MANUFACTURE OF DRUG SUBSTANCES (CHEMICAL ENTITIES AND BIOTECHNOLOGICAL/BIOLOGICAL ENTITIES) Q11 Current Step 4 version dated 1 May 2012 This Guideline has been developed by the appropriate ICH Expert Working Group and has been subject to consultation by the regulatory parties, in accordance with the ICH Process. At Step 4 of the Process the final draft is recommended for adoption to the regulatory bodies of the European Union, Japan and USA.
  • 2.
    Q11 Document History Code HistoryDate Q11 Approval by the Steering Committee under Step 2 and release for public consultation. 19 May 2011 Current Step 4 version Code History Date Q11 Approval by the Steering Committee under Step 4 and recommendation for adoption to the three ICH regulatory bodies. 1 May 2012
  • 3.
    i DEVELOPMENT AND MANUFACTUREOF DRUG SUBSTANCES (CHEMICAL ENTITIES AND BIOTECHNOLOGICAL/BIOLOGICAL ENTITIES) ICH Harmonised Tripartite Guideline Having reached Step 4 of the ICH Process on 1 May 2012, this Guideline is recommended for adoption to the three regulatory parties to ICH TABLE OF CONTENTS 1. INTRODUCTION........................................................................................................ 1 2. SCOPE.......................................................................................................................... 1 3. MANUFACTURING PROCESS DEVELOPMENT ................................................ 2 3.1 General Principles......................................................................................................... 2 3.1.1 Drug Substance Quality Link to Drug Product.................................................... 2 3.1.2 Process Development Tools ................................................................................... 2 3.1.3 Approaches to Development .................................................................................. 2 3.1.4 Drug Substance Critical Quality Attributes......................................................... 3 3.1.5 Linking Material Attributes and Process Parameters to Drug Substance CQAs 4 3.1.6 Design Space......................................................................................................... 5 3.2 Submission of Manufacturing Process Development Information............................... 5 3.2.1 Overall Process Development Summary............................................................... 6 3.2.2 Drug Substance CQAs .......................................................................................... 6 3.2.3 Manufacturing Process History ............................................................................ 6 3.2.4 Manufacturing Development Studies ................................................................... 7 4. DESCRIPTION OF MANUFACTURING PROCESS AND PROCESS CONTROLS ................................................................................................................. 7 5. SELECTION OF STARTING MATERIALS AND SOURCE MATERIALS ........ 7 5.1 General Principles......................................................................................................... 7 5.1.1 Selection of Starting Materials for Synthetic Drug Substances........................... 7 5.1.2 Selection of Starting Materials for Semi-Synthetic Drug Substances ................. 8 5.1.3 Selection of Source and Starting Materials for Biotechnological/Biological Drug Substances ................................................................................................... 9 5.2 Submission of Information for Starting Material or Source Material ......................... 9 5.2.1 Justification of Starting Material Selection for Synthetic Drug Substances....... 9 5.2.2 Justification of Starting Material Selection for Semi-Synthetic Drug Substances .......................................................................................................... 10 5.2.3 Qualification of Source or Starting Materials for Biotechnological/Biological Drug Substances ................................................................................................. 10
  • 4.
    ii 6. CONTROL STRATEGY............................................................................................10 6.1 General Principles....................................................................................................... 10 6.1.1 Approaches to Developing a Control Strategy .................................................... 10 6.1.2 Considerations in Developing a Control Strategy .............................................. 11 6.2 Submission of Control Strategy Information.............................................................. 11 7. PROCESS VALIDATION/EVALUATION ............................................................. 12 7.1 General Principles....................................................................................................... 12 7.2 Principles Specific to Biotechnological/Biological Drug Substance............................ 12 8. SUBMISSION OF MANUFACTURING PROCESS DEVELOPMENT AND RELATED INFORMATION IN COMMON TECHNICAL DOCUMENTS (CTD) FORMAT .................................................................................................................... 13 8.1 Quality Risk Management and Process Development ............................................... 13 8.2 Critical Quality Attributes (CQAs)............................................................................. 13 8.3 Design Space ............................................................................................................... 13 8.4 Control Strategy.......................................................................................................... 14 9. LIFECYCLE MANAGEMENT................................................................................. 14 10. ILLUSTRATIVE EXAMPLES ................................................................................. 15 10.1 Example 1: Linking Material Attributes and Process Parameters to Drug Substance CQAs - Chemical Entity.............................................................................................. 15 10.2 Example 2: Use of Quality Risk Management to Support Lifecycle Management of Process Parameters..................................................................................................... 17 10.3 Example 3: Presentation of a Design Space for a Biotechnological Drug Substance Unit Operation ............................................................................................................ 19 10.4 Example 4: Selecting an Appropriate Starting Material ........................................... 20 10.5 Example 5: Summary of Control Elements for select CQAs ...................................... 21 11. GLOSSARY................................................................................................................ 25
  • 5.
    1 DEVELOPMENT AND MANUFACTUREOF DRUG SUBSTANCES (CHEMICAL ENTITIES AND BIOTECHNOLOGICAL/BIOLOGICAL ENTITIES) Q11 1. Introduction This guideline describes approaches to developing and understanding the manufacturing process of the drug substance, and also provides guidance on what information should be provided in Module 3 of the Common Technical Document (CTD) Sections 3.2.S.2.2 – 3.2.S.2.6 (ICH M4Q). It addresses aspects of development and manufacture that pertain to drug substance, including the presence of steps designed to reduce impurities. In addition, ICH Q11 provides further clarification on the principles and concepts described in ICH Guidelines on Pharmaceutical Development (Q8), Quality Risk Management (Q9) and Pharmaceutical Quality System (Q10) as they pertain to the development and manufacture of drug substance. A company can choose to follow different approaches in developing a drug substance. For the purpose of this guideline, the terms “traditional” and “enhanced” are used to differentiate two possible approaches. In a traditional approach, set points and operating ranges for process parameters are defined and the drug substance control strategy is typically based on demonstration of process reproducibility and testing to meet established acceptance criteria. In an enhanced approach, risk management and scientific knowledge are used more extensively to identify and understand process parameters and unit operations that impact critical quality attributes (CQAs) and develop appropriate control strategies applicable over the lifecycle of the drug substance which may include the establishment of design space(s). As discussed in ICH Q8 for drug product, a greater understanding of the drug substance and its manufacturing process can create the basis for more flexible regulatory approaches. The degree of regulatory flexibility is generally predicated on the level of relevant scientific knowledge provided in the application for marketing authorisation. Traditional and enhanced approaches are not mutually exclusive. A company can use either a traditional approach or an enhanced approach to drug substance development, or a combination of both. 2. Scope This guideline is applicable to drug substances as defined in the Scope sections of ICH Guidelines Q6A and Q6B, but might also be appropriate for other types of products following consultation with the appropriate regulatory authorities. It is particularly relevant to the preparation and organisation of the contents of Sections 3.2.S.2.2 – 3.2.S.2.6 of Module 3 of the Common Technical Document (ICH M4Q). The guideline does not apply to contents of submissions during the clinical research stages of drug development. Nevertheless, the development principles presented in this guideline are important to consider during the investigational stages. Regional requirements for post-approval changes are not covered by this guideline.
  • 6.
    Development and Manufactureof Drug Substances (Chemical Entities and Biotechnological/Biological Entities) 2 3. Manufacturing Process Development 3.1 General Principles The goal of manufacturing process development for the drug substance is to establish a commercial manufacturing process capable of consistently producing drug substance of the intended quality. 3.1.1 Drug Substance Quality Link to Drug Product The intended quality of the drug substance should be determined through consideration of its use in the drug product as well as from knowledge and understanding of its physical, chemical, biological, and microbiological properties or characteristics, which can influence the development of the drug product (e.g., the solubility of the drug substance can affect the choice of dosage form). The Quality Target Product Profile (QTPP), potential CQAs of the drug product (as defined in ICH Q8) and previous experience from related products can help identify potential CQAs of the drug substance. Knowledge and understanding of the CQAs can evolve during the course of development. 3.1.2 Process Development Tools Quality Risk Management (QRM, as described in ICH Q9) can be used in a variety of activities including assessing options for the design of the manufacturing process, assessing quality attributes and manufacturing process parameters, and increasing the assurance of routinely producing batches of the intended quality. Risk assessments can be carried out early in the development process and repeated as greater knowledge and understanding become available. Either formal or informal risk management tools, such as recognised tools or internal procedures, can be used. Knowledge management (as described in ICH Q10) can also facilitate manufacturing process development. In this context, potential sources of information can include prior knowledge and development studies. Prior knowledge can include established biological, chemical and engineering principles, technical literature, and applied manufacturing experience. Data derived from relevant prior knowledge, including platform manufacturing (see Glossary) can be leveraged to support development of the commercial process and expedite scientific understanding. 3.1.3 Approaches to Development ICH Q8 recognises that “Strategies for product development vary from company to company and from product to product. The approach to, and extent of, development can also vary and should be outlined in the submission.” These concepts apply equally to the development of the drug substance manufacturing process. An applicant can choose either a traditional approach or an enhanced approach to drug substance development, or a combination of both. Manufacturing process development should include, at a minimum, the following elements:  Identifying potential CQAs associated with the drug substance so that those characteristics having an impact on drug product quality can be studied and controlled;  Defining an appropriate manufacturing process;  Defining a control strategy to ensure process performance and drug substance quality. An enhanced approach to manufacturing process development would additionally include
  • 7.
    Development and Manufactureof Drug Substances (Chemical Entities and Biotechnological/Biological Entities) 3 the following elements:  A systematic approach to evaluating, understanding and refining the manufacturing process, including; o Identifying, through e.g., prior knowledge, experimentation and risk assessment, the material attributes (e.g., of raw materials, starting materials, reagents, solvents, process aids, intermediates) and process parameters that can have an effect on drug substance CQAs; o Determining the functional relationships that link material attributes and process parameters to drug substance CQAs;  Using the enhanced approach in combination with QRM to establish an appropriate control strategy which can, for example, include a proposal for a design space(s). The increased knowledge and understanding obtained from taking an enhanced approach could facilitate continual improvement and innovation throughout the product lifecycle (see ICH Q10). 3.1.4 Drug Substance Critical Quality Attributes A CQA is a physical, chemical, biological, or microbiological property or characteristic that should be within an appropriate limit, range, or distribution to ensure the desired product quality. Potential drug substance CQAs are used to guide process development. The list of potential CQAs can be modified as drug substance knowledge and process understanding increase. Drug substance CQAs typically include those properties or characteristics that affect identity, purity, biological activity and stability. When physical properties are important with respect to drug product manufacture or performance, these can be designated as CQAs. In the case of biotechnological/biological products, most of the CQAs of the drug product are associated with the drug substance and thus are a direct result of the design of the drug substance or its manufacturing process. Impurities are an important class of potential drug substance CQAs because of their potential impact on drug product safety. For chemical entities, impurities can include organic impurities (including potentially mutagenic impurities), inorganic impurities e.g., metal residues, and residual solvents (see ICH Q3A and Q3C). For biotechnological/biological products, impurities may be process-related or product-related (see ICH Q6B). Process-related impurities include: cell substrate-derived impurities (e.g., Host Cell Proteins (HCP) and DNA); cell culture-derived impurities (e.g., media components); and downstream-derived impurities (e.g., column leachables). Determining CQAs for biotechnology/biological products should also include consideration of contaminants, as defined in Q6B, including all adventitiously introduced materials not intended to be part of the manufacturing process (e.g., adventitious viral, bacterial, or mycoplasma contamination). The identification of CQAs for complex products can be challenging. Biotechnological/biological products, for example, typically possess such a large number of quality attributes that it might not be possible to fully evaluate the impact on safety and efficacy of each one. Risk assessments can be performed to rank or prioritise quality attributes. Prior knowledge can be used at the beginning of development and assessments can be iteratively updated with development data (including data from nonclinical and clinical studies) during the lifecycle. Knowledge regarding mechanism of action and biological characterisation, such as studies evaluating structure-function relationships, can contribute to the assessment of risk for some product attributes.
  • 8.
    Development and Manufactureof Drug Substances (Chemical Entities and Biotechnological/Biological Entities) 4 3.1.5 Linking Material Attributes and Process Parameters to Drug Substance CQAs The manufacturing process development program should identify which material attributes (e.g., of raw materials, starting materials, reagents, solvents, process aids, intermediates) and process parameters should be controlled. Risk assessment can help identify the material attributes and process parameters with the potential for having an effect on drug substance CQAs. Those material attributes and process parameters that are found to be important to drug substance quality should be addressed by the control strategy. The risk assessment used to help define the elements of the control strategy that pertain to materials upstream from the drug substance can include an assessment of manufacturing process capability, attribute detectability, and severity of impact as they relate to drug substance quality. For example, when assessing the link between an impurity in a raw material or intermediate and drug substance CQAs, the ability of the drug substance manufacturing process to remove that impurity or its derivatives should be considered in the assessment. The risk related to impurities can usually be controlled by specifications for raw material/intermediates and/or robust purification capability in downstream steps. The risk assessment can also identify CQAs for which there are inherent limitations in detectability in the drug substance (e.g., viral safety). In these cases, such CQAs should be controlled at an appropriate point upstream in the process. For chemical entity development, a major focus is knowledge and control of impurities. It is important to understand the formation, fate (whether the impurity reacts and changes its chemical structure), and purge (whether the impurity is removed via crystallisation, extraction, etc.) as well as their relationship to the resulting impurities that end up in the drug substance as CQAs. The process should be evaluated to establish appropriate controls for impurities as they progress through multiple process operations. Using a traditional approach, material specifications and process parameter ranges can be based primarily on batch process history and univariate experiments. An enhanced approach can lead to a more thorough understanding of the relationship of material attributes and process parameters to CQAs and the effect of interactions. Example 1 (see Section 10.1) illustrates the development of process parameters using prior knowledge and chemistry first principles. Risk assessment can be used during development to identify those parts of the manufacturing process likely to impact potential CQAs. Further risk assessments can be used to focus development work in areas where better understanding of the link between process and quality is needed. Using an enhanced approach, the determination of appropriate material specifications and process parameter ranges could follow a sequence such as the one shown below:  Identify potential sources of process variability;  Identify the material attributes and process parameters likely to have the greatest impact on drug substance quality. This can be based on prior knowledge and risk assessment tools;  Design and conduct studies (e.g., mechanistic and/or kinetic evaluations, multivariate design of experiments, simulations, modelling) to identify and confirm the links and relationships of material attributes and process parameters to drug substance CQAs;  Analyse and assess the data to establish appropriate ranges, including
  • 9.
    Development and Manufactureof Drug Substances (Chemical Entities and Biotechnological/Biological Entities) 5 establishment of a design space if desired. Small-scale models can be developed and used to support process development studies. The development of a model should account for scale effects and be representative of the proposed commercial process. A scientifically justified model can enable a prediction of quality, and can be used to support the extrapolation of operating conditions across multiple scales and equipment. 3.1.6 Design Space Design space is the multidimensional combination and interaction of input variables (e.g., material attributes) and process parameters that have been demonstrated to provide assurance of quality. Working within the design space is not considered as a change. Movement out of the design space is considered to be a change and would normally initiate a regulatory post approval change process. Design space is proposed by the applicant and is subject to regulatory assessment and approval (ICH Q8). The considerations for design space addressed in ICH Q8 for an enhanced approach to the development of the drug product are applicable to drug substance. The ability to accurately assess the significance and effect of the variability of material attributes and process parameters on drug substance CQAs, and hence the limits of a design space, depends on the extent of process and product understanding. Design space can be developed based on a combination of prior knowledge, first principles, and/or empirical understanding of the process. Models (e.g., qualitative, quantitative) can be used to support design spaces across multiple scales and equipment. A design space might be determined per unit operation (e.g., reaction, crystallisation, distillation, purification), or a combination of selected unit operations. The unit operations included in such a design space should generally be selected based on their impact on CQAs and do not necessarily need to be sequential. The linkages between process steps should be evaluated so that, for example, the cumulative generation and removal of impurities is controlled. A design space that spans multiple unit operations can provide more operational flexibility. The development and approval of a design space for some biotechnology/biological drug substances can be challenging due to factors including process variability and drug substance complexity (e.g., post-translational modifications). These factors can affect residual risk (e.g., potential for unexpected changes to CQAs based on uncertainties related to scale sensitivity) which remains after approval of the design space. Depending on the level of residual risk, it may be appropriate for an applicant to provide proposals on how movements within a design space will be managed post approval. These proposals should indicate how process knowledge, control strategy and characterisation methods can be deployed to assess product quality following movement within the approved design space. 3.2 Submission of Manufacturing Process Development Information The information provided on the development of the drug substance manufacturing process (primarily in Section 3.2.S.2.6 of the application) should identify significant changes during process development, link relevant drug substance batches with the developmental stage of the manufacturing process used to prepare them, and explain how prior knowledge, risk assessments, and other studies (e.g., experimental, modelling, simulations) were used to establish important aspects of the manufacturing process and control strategy. Process development information should be logically organised and easy to understand. Manufacturers can present process development information in a number of different ways, but some specific recommendations are provided below for
  • 10.
    Development and Manufactureof Drug Substances (Chemical Entities and Biotechnological/Biological Entities) 6 consideration. 3.2.1 Overall Process Development Summary It is recommended that the manufacturing process development section begin with a narrative summary that describes important milestones in the development of the process and explains how they are linked to assuring that the intended quality of the drug substance is achieved. The following should be included in the summary:  List of drug substance CQAs;  Brief description of the stages in the evolution of the manufacturing process and relevant changes to the control strategy;  Brief description of the material attributes and process parameters identified as impacting drug substance CQAs;  Brief description of the development of any design spaces. Following the overall process development summary, the manufacturing process development section should include more comprehensive information, as recommended below. 3.2.2 Drug Substance CQAs The CQAs of the drug substance should be listed, and the rationale for designating these properties or characteristics as CQAs should be provided. In some cases, it might be appropriate to explain why other properties or characteristics that might be considered potential CQAs are not included in the list of CQAs. Links or references should be provided to information submitted elsewhere in the submission (e.g., 3.2.S.3.1, Elucidation of Structure and other Characteristics) that supports the designation of these properties or characteristics as CQAs. Some discussion of drug substance CQAs as they relate to drug product CQAs can be appropriate in the pharmaceutical development section of the application (e.g., 3.2.P.2.1 Components of the Drug Product). 3.2.3 Manufacturing Process History A description and discussion should be provided of significant changes made to the manufacturing process or site of manufacture of drug substance batches used in support of the marketing application (e.g., those used in nonclinical or clinical studies or stability studies in support of a marketing authorisation) and, if available, production-scale batches. The description should usually follow a chronological sequence ending with the proposed commercial process. Batch information (batch size or scale, site and date of manufacture, route and process used, and intended purpose [e.g., in a specified toxicology or clinical study]) and supporting data from comparative analytical testing on relevant drug substance batches should be provided or referenced (e.g., Batch Analysis, Section 3.2.S.4.4). For biotechnological/biological drug substances, the reason for each significant change should be explained, together with an assessment of its potential to impact the quality of the drug substance (and/or intermediate, if appropriate). The manufacturing process history section should include a discussion of comparability during development as described in ICH Q5E. A discussion of the data, including a justification for selection of the tests and assessment of results, should be included. Testing used to assess the impact of manufacturing changes on the drug substance and the corresponding drug product can also include nonclinical and clinical studies. Cross-reference to the location of these studies in other modules of the submission should be included.
  • 11.
    Development and Manufactureof Drug Substances (Chemical Entities and Biotechnological/Biological Entities) 7 3.2.4 Manufacturing Development Studies The studies and risk assessments used to establish important aspects of the commercial manufacturing process and control strategy cited in the application should be listed (e.g., in tabular form). The purpose or end use of each cited study or risk assessment should be provided. Each cited study or risk assessment should be summarised with a level of detail sufficient to convey an understanding of the purpose of the study, the data collected, how it was analysed, the conclusions reached, and the impact of the study on the manufacturing process or further development of the manufacturing process. The particular parameters and ranges studied should be described and discussed in relation to the proposed operating conditions or design space for the commercial manufacturing process (as described in 3.2.S.2.2). The risk assessment tools and study results on which a design space is based should be adequately described. Example 2 (see Section 10.2) shows a possible communication tool for presenting a risk ranking for parameters evaluated during development of a design space. Where development refers to specific prior knowledge, the relevant information and data should be provided and, where appropriate, the relevance to the particular drug substance should be justified. Small-scale models used to support development of the commercial manufacturing process should be described. 4. Description of Manufacturing Process and Process Controls The description of the drug substance manufacturing process represents the applicant’s commitment for the manufacture of the drug substance. Information should be provided to adequately describe the manufacturing process and process controls (see ICH M4Q 3.2.S.2.2). The description of the manufacturing process should be provided in the form of a flow diagram and sequential procedural narrative. The in-process controls for each step or stage of the process should be indicated in the description. Scaling factors should be included for manufacturing steps intended to span multiple operational scales when the process step is scale dependent. Any design spaces in the manufacturing process should be included as part of the manufacturing process description. Example 3 (see Section 10.3) gives an example of the presentation of a design space for a biotechnological product. Many biotechnological/biological products have complex upstream processes and use splitting and pooling to create a drug substance batch. An explanation of how batches of drug substance are defined by the manufacturer (e.g., splitting and pooling of harvests or intermediates) should be provided. Details of batch size or scale and batch numbering should be included. 5. Selection of Starting Materials and Source Materials 5.1 General Principles 5.1.1 Selection of Starting Materials for Synthetic Drug Substances The following general principles should be considered in determining where the drug substance manufacturing process begins (i.e., in selecting starting materials).  In general, changes in material attributes or operating conditions that occur near the beginning of the manufacturing process have lower potential to impact the quality of the drug substance; o The relationship between risk and number of steps from the end of the
  • 12.
    Development and Manufactureof Drug Substances (Chemical Entities and Biotechnological/Biological Entities) 8 manufacturing process is the result of two factors, one concerning the physical properties of the drug substance and the other concerning the formation, fate, and purge of impurities. The physical properties of a drug substance are determined during the final crystallisation step and subsequent operations (e.g., milling, micronising), all of which occur at the end of the manufacturing process. Impurities introduced or created early in the manufacturing process typically have more opportunities to be removed in purification operations (e.g., washing, crystallisation of isolated intermediates) than impurities generated late in the manufacturing process, and are therefore less likely to be carried into the drug substance. However, in some cases (e.g., when peptides or oligonucleotides are synthesised on a solid support), there is a more limited relationship between risk and number of steps from the end of the manufacturing process;  Regulatory authorities assess whether the controls on the drug substance and drug substance manufacturing process can be considered adequate, including whether there are appropriate controls for impurities. To conduct this assessment, enough of the drug substance manufacturing process should be described in the application for regulatory authorities to understand how impurities are formed in the process, how changes in the process could affect the formation, fate, and purge of impurities, and why the proposed control strategy is suitable for the drug substance manufacturing process. This will typically include a description of multiple chemical transformation steps;  Manufacturing steps that impact the impurity profile of the drug substance should normally be included in the manufacturing process described in Section 3.2.S.2.2 of the application;  Each branch of a convergent drug substance manufacturing process begins with one or more starting materials. The Good Manufacturing Practice (GMP) provisions described in ICH Q7 apply to each branch beginning with the first use of a starting material. Performing manufacturing steps under GMP together with an appropriate control strategy provides assurance of quality of the drug substance;  A starting material should be a substance of defined chemical properties and structure. Non-isolated intermediates are usually not considered appropriate starting materials;  A starting material is incorporated as a significant structural fragment into the structure of the drug substance. “Significant structural fragment” in this context is intended to distinguish starting materials from reagents, solvents, or other raw materials. Commonly available chemicals used to create salts, esters or other simple derivatives should be considered reagents. All the general principles above should be considered in selecting Starting Material(s), rather than strictly applying each general principle in isolation (see Example 4, Section 10.4). 5.1.2 Selection of Starting Materials for Semi-Synthetic Drug Substances For purposes of this guideline, a semi-synthetic drug substance is one in which the structural constituents have been introduced by a combination of chemical synthesis and elements of biological origin (e.g., obtained from fermentation or by extraction from botanical material). In some cases, it might be appropriate for the applicant to describe
  • 13.
    Development and Manufactureof Drug Substances (Chemical Entities and Biotechnological/Biological Entities) 9 the manufacturing process starting from the source material (microorganism or botanical material). However, if it can be demonstrated that one of the isolated intermediates in the synthetic process complies with the principles outlined above for the selection of starting materials for synthetic drug substances, that isolated intermediate can be proposed as the starting material. The applicant should specifically evaluate whether it is possible to analytically characterise the proposed starting material, including its impurity profile, and whether the fermentation or botanical material and extraction process impact the impurity profile of the drug substance. Risks from microbial and other contamination should also be addressed. 5.1.3 Selection of Source and Starting Materials for Biotechnological/Biological Drug Substances Cell banks are the starting point for manufacture of biotechnological drug substances and some biological drug substances. In some regions, these are referred to as source materials; in others, starting materials. Guidance is contained in ICH Q5A, Q5B, and Q5D. 5.2 Submission of Information for Starting Material or Source Material Applicants should identify all proposed starting materials or source materials and provide appropriate specifications. Proposed starting materials for synthetic and semi- synthetic drug substances should be justified. 5.2.1 Justification of Starting Material Selection for Synthetic Drug Substances The applicant should provide a justification for how each proposed starting material is appropriate in light of the general principles for the selection of starting materials outlined above in Section 5.1.1. This can include information on:  The ability of analytical procedures to detect impurities in the starting material;  The fate and purge of those impurities and their derivatives in subsequent processing steps;  How the proposed specification for each starting material will contribute to the control strategy. The applicant should provide, as part of the justification, a flow diagram outlining the current synthetic route(s) for the manufacture of the drug substance, with the proposed starting materials clearly indicated. Changes to the starting material specification and to the synthetic route from the starting material to final drug substance are subject to regional, post-approval change requirements. In addition, regional requirements concerning starting material suppliers may also be applicable. An applicant generally need not justify the use of a commercially available chemical as a starting material. A commercially available chemical is usually one that is sold as a commodity in a pre-existing, non-pharmaceutical market in addition to its proposed use as starting material. Chemicals produced by custom syntheses are not considered to be commercially available. If a chemical from a custom synthesis is proposed as a starting material, it should be justified in accordance with the general principles for the selection of starting materials outlined above in Section 5.1.1. In some instances, additional purification steps by the drug substance manufacturer might be called for to ensure the consistent quality of a commercially available starting material. In these instances, the additional purification steps should be included as part of the description of the drug substance manufacturing process. Specifications should
  • 14.
    Development and Manufactureof Drug Substances (Chemical Entities and Biotechnological/Biological Entities) 10 normally be provided for both incoming and purified starting material. 5.2.2 Justification of Starting Material Selection for Semi-Synthetic Drug Substances If an isolated intermediate is proposed as the starting material for a semi-synthetic drug substance, the applicant should provide a justification that explains how the proposed starting material complies with the general principles for the selection of starting materials outlined above in Section 5.1.1. Otherwise, the applicant should describe the manufacturing process starting from the microorganism or botanical material, as appropriate, and these materials should be qualified. 5.2.3 Qualification of Source or Starting Materials for Biotechnological/Biological Drug Substances Guidance is contained in ICH Q5A, Q5B and Q5D. 6. Control Strategy 6.1 General Principles A control strategy is a planned set of controls, derived from current product and process understanding, that assures process performance and product quality (ICH Q10). Every drug substance manufacturing process, whether developed through a traditional or an enhanced approach (or some combination thereof), has an associated control strategy. A control strategy can include, but is not limited to, the following:  Controls on material attributes (including raw materials, starting materials, intermediates, reagents, primary packaging materials for the drug substance, etc.);  Controls implicit in the design of the manufacturing process (e.g., sequence of purification steps [biotechnological/biological drug substances], or order of addition of reagents [chemical entities]);  In-process controls (including in-process tests and process parameters);  Controls on drug substance (e.g., release testing). 6.1.1 Approaches to Developing a Control Strategy A control strategy can be developed through a combination of approaches, utilising the traditional approach for some CQAs, steps, or unit operations, and a more enhanced approach for others. In a traditional approach to developing a manufacturing process and control strategy, set points and operating ranges are typically set narrowly based on the observed data to ensure consistency of manufacture. More emphasis is placed on assessment of CQAs at the stage of the drug substance (i.e., end-product testing). The traditional approach provides limited flexibility in the operating ranges to address variability (e.g., in raw materials). An enhanced approach to manufacturing process development generates better process and product understanding than the traditional approach, so sources of variability can be identified in a more systematic way. This allows for the development of more meaningful and efficient parametric, attribute, and procedural controls. The control strategy might be developed through several iterations as the level of process understanding increases during the product lifecycle. A control strategy based on an enhanced approach can provide for flexibility in the operating ranges for process
  • 15.
    Development and Manufactureof Drug Substances (Chemical Entities and Biotechnological/Biological Entities) 11 parameters to address variability (e.g., in raw materials). 6.1.2 Considerations in Developing a Control Strategy A control strategy should ensure that each drug substance CQA is within the appropriate range, limit, or distribution to assure drug substance quality. The drug substance specification is one part of a total control strategy and not all CQAs need to be included in the drug substance specification. CQAs can be (1) included on the specification and confirmed through testing the final drug substance, or (2) included on the specification and confirmed through upstream controls (e.g., as in Real Time Release Testing [RTRT]), or (3) not included on the specification but ensured through upstream controls. Examples of upstream controls can include:  In process testing;  Use of measurements of process parameters and/or in process material attributes that are predictive of a drug substance CQA. In some cases, Process Analytical Technology (PAT) can be used to enhance control of the process and maintain output quality. Regardless of whether a traditional or enhanced process development approach is taken, the use of upstream controls should be based on an evaluation and understanding of the sources of variability of a CQA. Downstream factors that might impact the quality of the drug substance, such as temperature changes, oxidative conditions, light, ionic content, and shear, should be taken into consideration. When developing a control strategy, a manufacturer can consider implementing controls for a specific CQA at single or multiple locations in the process, depending on the risk associated with the CQA and the ability of individual controls to detect a potential problem. For example, with sterilised chemical entities or biotechnological/biological drug substances, there is an inherent limitation in the ability to detect low levels of bacterial or viral contamination. In these cases, testing on the drug substance is considered to provide inadequate assurance of quality, so additional controls (e.g., attribute and in-process controls) are incorporated into the control strategy. The quality of each raw material used in the manufacturing process should be appropriate for its intended use. Raw materials used in operations near the end of the manufacturing process have a greater potential to introduce impurities into the drug substance than raw materials used upstream. Therefore, manufacturers should evaluate whether the quality of such materials should be more tightly controlled than similar materials used upstream. 6.2 Submission of Control Strategy Information The information provided on the control strategy should include detailed descriptions of the individual elements of the control strategy plus, when appropriate, a summary of the overall drug substance control strategy. The summary of the overall control strategy can be presented in either a tabular format or in a diagrammatic format, to aid visualisation and understanding (see Example 5, Section 10.5 for example of a control strategy summary in tabular form). Ideally, the summary should explain how the individual elements of the control strategy work together to assure drug substance quality. ICH M4Q recommends that the individual elements of the control strategy reported in an application be provided in the appropriate sections of a submission, including:  Description of Manufacturing Process and Process Controls (3.2.S.2.2);  Control of Materials (3.2.S.2.3);
  • 16.
    Development and Manufactureof Drug Substances (Chemical Entities and Biotechnological/Biological Entities) 12  Controls of Critical Steps and Intermediates (3.2.S.2.4);  Control of Drug Substance (3.2.S.4);  Container Closure System (3.2.S.6). 7. Process Validation/Evaluation 7.1 General Principles Process validation is the documented evidence that the process, operated within established parameters, can perform effectively and reproducibly to produce a drug substance or intermediate meeting its predetermined specifications and quality attributes (ICH Q7). Process validation can include the collection and evaluation of data, from the process design stage throughout production, that establish scientific evidence that a process is capable of consistently delivering a quality drug substance. The drug substance manufacturing process should be validated before commercial distribution of resulting drug product. For biotechnological processes, or for aseptic processing and sterilisation process steps for drug substances, the data provided in support of process validation is included as part of the marketing application (3.2.S.2.5). For non-sterile chemical entity drug substance processes, results of process validation studies are not normally included in the dossier. Generally, process validation includes the collection of data on an appropriate number of production batches (see ICH Q7, Section 12.5). The number of batches can depend on several factors including but not limited to: (1) the complexity of the process being validated; (2) the level of process variability; and (3) the amount of experimental data and/or process knowledge available on the specific process. As an alternative to the traditional process validation, continuous process verification (ICH Q8) can be utilised in process validation protocols for the initial commercial production and also for manufacturing process changes for the continual improvement throughout the remainder of the product lifecycle. 7.2 Principles Specific to Biotechnological/Biological Drug Substance For biotechnological/biological drug substances, the information provided in the dossier in support of process validation usually contains both commercial-scale process validation studies and small-scale studies. Process validation batches should be representative of the commercial process, taking into account the batch definition as detailed in the process description. The contribution of data from small-scale studies to the overall validation package will depend upon demonstration that the small-scale model is an appropriate representation of the proposed commercial-scale. Data should be provided demonstrating that the model is scalable and representative of the proposed commercial process. Successful demonstration of the suitability of the small-scale model can enable manufacturers to propose process validation with reduced dependence on testing of commercial-scale batches. Data derived from commercial-scale batches should confirm results obtained from small-scale studies used to generate data in support of process validation. Scientific grounds, or reference to guidelines which do not require or specifically exclude such studies, can be an appropriate justification to conduct certain studies only at small- scale (e.g., viral removal). Studies should be conducted to demonstrate the ability of the process to remove product- related impurities, process-related impurities (ICH Q6B) and potential contaminants
  • 17.
    Development and Manufactureof Drug Substances (Chemical Entities and Biotechnological/Biological Entities) 13 (such as viruses in processes using material from human or animal origin, see ICH Q5A). Studies carried out to demonstrate the lifetime of chromatography columns can include experimental studies carried out in small-scale models but should be confirmed during commercial-scale production. The limit of in vitro cell age for commercial production should be assessed. ICH documents Q5B and Q5D provide further guidance for relevant products. When platform manufacturing experience is utilised, the suitability of the control strategy should be demonstrated and the drug substance manufacturing process should be appropriately validated at the time of marketing authorisation application. Usually, full scale validation studies should include data derived from the final manufacturing process and site(s) used to produce the product to be commercialised. 8. Submission of Manufacturing Process Development and Related Information in Common Technical Documents (CTD) Format The use of an enhanced approach to process development results in the generation of information for which a location in the CTD is not defined. Process development information should usually be submitted in Section 3.2.S.2.6 of the CTD. Other information resulting from development studies could be accommodated by the CTD format in a number of different ways and some specific suggestions are provided below. The applicant should clearly indicate where the different information is located. In addition to what is submitted in the application, certain topics referenced in this guideline (e.g., lifecycle management, continual improvement) are handled under the applicant’s Pharmaceutical Quality System (PQS, see ICH Q10). 8.1 Quality Risk Management and Process Development Quality risk management can be used at different stages during process development and manufacturing implementation. The assessments used to guide and justify development decisions (e.g., risk assessment and functional relationships linking material attributes and process parameters to drug substance CQAs) can be summarised in Section 3.2.S.2.6. 8.2 Critical Quality Attributes (CQAs) The CQAs of the drug substance should be listed, and the rationale for designating these properties or characteristics as CQAs should be provided in the manufacturing process development section of the application (3.2.S.2.6). However, detailed information about structural characterisation studies that supports the designation of these properties or characteristics as CQAs should be provided in the appropriate CTD format sections (e.g., 3.2.S.3.1 Elucidation of Structure and other Characteristics, 3.2.S.7 Stability). Some discussion of drug substance CQAs as they relate to drug product CQAs can be appropriate in the pharmaceutical development section of the application (3.2.P.2.1 Components of the Drug Product). 8.3 Design Space As an element of the proposed manufacturing process, the design space(s) can be described in the section of the application that includes the description of the manufacturing process and process controls (3.2.S.2.2). If appropriate, additional information can be provided in the section of the application that addresses the controls of critical steps and intermediates (3.2.S.2.4). The manufacturing process development section of the application (3.2.S.2.6) is the appropriate place to summarise and describe process development studies that provide the basis for the design space(s). The relationship of the design space(s) to the overall control strategy can be discussed in the
  • 18.
    Development and Manufactureof Drug Substances (Chemical Entities and Biotechnological/Biological Entities) 14 section of the application that includes the justification of the drug substance specification (3.2.S.4.5). 8.4 Control Strategy Although the drug substance specification is only one part of the total control strategy, the section of the application that includes the justification of the drug substance specification (3.2.S.4.5) is a good place to summarise the overall drug substance control strategy. However, detailed information about input material controls, process controls, and control of drug substance should still be provided in the appropriate CTD format sections (e.g., description of manufacturing process and process controls [3.2.S.2.2], control of materials [3.2.S.2.3], controls of critical steps and intermediates [3.2.S.2.4], drug substance specification [3.2.S.4.1]). A brief description of relevant changes to the control strategy during the evolution of the manufacturing process should be provided in Section 3.2.S.2.6 of the application. 9. Lifecycle Management The quality system elements and management responsibilities described in ICH Q10 are intended to encourage the use of science-based and risk-based approaches at each lifecycle stage, thereby promoting continual improvement across the entire product lifecycle. Product and process knowledge should be managed from development through the commercial life of the product up to and including product discontinuation. The development and improvement of a drug substance manufacturing process usually continues over its lifecycle. Manufacturing process performance, including the effectiveness of the control strategy, should be periodically evaluated. Knowledge gained from commercial manufacturing can be used to further improve process understanding and process performance and to adjust the control strategy to ensure drug substance quality. Knowledge gained from other products, or from new innovative technologies, can also contribute to these goals. Continual improvement and successful process validation, or continuous process verification, call for an appropriate and effective control strategy. There should be a systematic approach to managing knowledge related to both drug substance and its manufacturing process throughout the lifecycle. This knowledge management should include but not be limited to process development activities, technology transfer activities to internal sites and contract manufacturers, process validation studies over the lifecycle of the drug substance, and change management activities. The knowledge and process understanding should be shared as needed to perform the manufacturing process and implement the control strategy across sites involved in manufacturing the drug substance. An applicant can include in the original submission a proposal for how specific future changes will be managed during the product lifecycle, including changes to the control strategy. As an example of life cycle management of process parameters for a biotechnological product, see Example 2, Section 10.2. Any proposed change to the manufacturing process should be evaluated for the impact on the quality of drug substance and, when appropriate, drug product. This evaluation should be based on scientific understanding of the manufacturing process and should determine appropriate testing to analyse the impact of the proposed change. For chemical entities the appropriate testing to analyse the impact of the proposed change could include, but is not limited to, an assessment of current and potential new impurities and an assessment of the test procedures’ abilities to detect any new impurities. This testing should be performed at an appropriate point in the process (e.g.,
  • 19.
    Development and Manufactureof Drug Substances (Chemical Entities and Biotechnological/Biological Entities) 15 on an intermediate or drug substance) after the proposed change. For process changes for biotechnological/biological drug substances, see also ICH Q5E. All changes should be subject to internal change management processes as part of the quality system (ICH Q7 and ICH Q10). This includes movements within the design space, which do not require approval by regional regulatory authorities. Changes to information filed and approved in a dossier should be reported to regulatory authorities in accordance with regional regulations and guidelines. 10. Illustrative Examples These examples are provided for illustrative purposes and only suggest potential uses. This Appendix is not intended to create any new expectations beyond the current regulatory requirements. 10.1 Example 1: Linking Material Attributes and Process Parameters to Drug Substance CQAs - Chemical Entity This example illustrates development of a design space using prior knowledge and chemistry first principles. It depicts both a traditional and enhanced approach to determination of the ranges for parameters controlling the formation of a hydrolysis impurity during Step 5 of the following reaction scheme (also used in Example 4). After the formation of intermediate F in Step 5, the mixture is heated to reflux. During reflux an impurity is formed through hydrolysis of intermediate F. For the purpose of this simplified example, this is the only reaction of intermediate F that occurs during this reflux. The following assumptions were used in the design of the process:  The concentration of intermediate F remains approximately constant;  Temperature remains constant;  The acceptance criterion for the hydrolysis impurity in Intermediate F is 0.30%. (This is based on the CQA in the drug substance and the demonstrated capacity of the subsequent steps to purge the impurity.);  The initial amount of water in the reflux mixture depends on the amount of water in Intermediate E, which can be controlled by drying. Time of reflux and water concentration were identified as the most important parameters affecting the hydrolysis of intermediate F. Other potential factors were A Final Drug Substance R3 R4 R1 D E Step 1 Step 2 Step 5 Step 6 Step 4 R3 R2 R1 (B) “Crude” Drug Substance R3 R4 R1 Purification Step 3 F C
  • 20.
    Development and Manufactureof Drug Substances (Chemical Entities and Biotechnological/Biological Entities) 16 determined to be insignificant based on prior knowledge and risk assessment. The reaction was expected to follow second-order kinetics according to the equation below:      F O H k dt impurity hydrolysis d 2 _  Where   F refers to the concentration of intermediate F. Through simple experimentation the following graph linking the extent of hydrolysis to time and the water content of intermediate E can be generated: Hydrolysis Degradation at Reflux 0.00 0.10 0.20 0.30 0.40 0.50 0.60 0.0 1.0 2.0 3.0 4.0 5.0 Reflux Time (hours) 2.0% 1.5% 1.0% 0.5% 4.0% 2.0% 1.0% 0.5% Hydrolysis Impurity (%) in Intermediate F Traditional Approach: In a traditional approach this information would be used to set a proven acceptable range for % water and time that achieves the acceptance criteria for the hydrolysis impurity of 0.30% in intermediate F. This is typically done by setting a target value and maximum such as:  Dry Intermediate E to a maximum water content of 1.0%;  Target reflux time of 1 hour and a maximum reflux time of 3 hours. Enhanced Approach: The 2nd order rate equation can be integrated and solved explicitly (Chemical Reaction Engineering, Levenspiel 2nd Edition, 1972).        kt F O H X M X M o o F F             2 1 ln Where:  o F refers to the initial concentration of intermediate F,
  • 21.
    Development and Manufactureof Drug Substances (Chemical Entities and Biotechnological/Biological Entities) 17  o O H2 refers to the initial concentration of water,    o o F O H M 2  refers to the ratio of the initial concentration of water to the initial concentration of intermediate F, and    o F F X X  refers to the time-dependent concentration of the hydrolysis degradant of intermediate F divided by the initial concentration of intermediate F. Solving this equation for time (t) permits the calculation of the maximum allowable reflux time for any combination of initial water content and target level for the hydrolysis impurity. (The initial concentration of intermediate F in the reflux mixture will essentially be constant from batch to batch.) The following graph shows the combination of conditions required to ensure that the hydrolysis impurity remains below 0.30% in intermediate F. The area below the line in the plot above could be proposed as the design space. Summary: While both the traditional and enhanced approach provide ranges of water content and time to control the formation of the hydrolysis impurity, the enhanced approach allows more manufacturing flexibility. 10.2 Example 2: Use of Quality Risk Management to Support Lifecycle Management of Process Parameters Interdependence of Reflux Time and Water Content in the Formation of Hydrolysis Impurity 0.0 1.0 2.0 3.0 4.0 5.0 6.0 7.0 8.0 0.0 1.0 2.0 3.0 4.0 5.0 Water Content (%) in Intermediate E Reflux Time (hours) Conditions that produce a level of 0.30% of the hydrolysis impurity Operating above the line will produce more than 0.30% of the hydrolysis impurity
  • 22.
    Development and Manufactureof Drug Substances (Chemical Entities and Biotechnological/Biological Entities) 18 This example illustrates how results from an iterative quality risk assessment can be used to communicate the rationale for classification and proposed future management of changes to process parameters. Relevant parameters for establishment of a design space for a Q-anion exchange column are shown in this Risk Ranking Histogram. The histogram showing the ranking of parameters is intended for illustrative purposes only and is not all inclusive, nor is it meant to be applicable to all products that may use ion exchange chromatography. Initial Filing A quality risk assessment utilising prior knowledge and development studies can be used to rank process parameters based on their relative potential to have an effect on product quality if parameter ranges were changed. The histogram shows the potential impact to quality for future changes to parameter ranges based on the knowledge and understanding at the time of submission. Process development studies and interaction studies were conducted to establish design space boundaries for each of the higher risk parameters (parameters A-F) that impact CQAs. Parameters G, H and I were also challenged in the development studies and shown not to impact CQAs under the conditions studied. Changes to the ranges of these parameters could still carry residual risk (based on prior knowledge/uncertainties, including potential scale sensitivity). Parameters J-T were considered lower risk parameters based on documented prior knowledge, and therefore an impact on quality attributes is not anticipated. The ranking of parameters from the quality risk assessment can be used to communicate with regulators regarding a lifecycle management approach to assure continual improvement throughout the product lifecycle. Lifecycle Management Options Risk should be reassessed throughout the lifecycle as process understanding increases. Recommendations regarding lifecycle management changes can be found in the Pharmaceutical Quality System (PQS) as described in ICH Q10. Working within the design space is not considered as a change. Movement out of the design space is considered to be a change and consequently any extension of ranges for higher risk parameters (i.e., parameters A-F) outside the design space would normally initiate a regulatory post approval change process. An applicant can include in the original submission a proposal for how specific future changes to parameters G, H, and I will be managed during the product lifecycle. Extension of ranges for lower risk parameters (J-T) is addressed primarily via the PQS and does not require prior regulatory approval, although notification may be called for depending on regional regulatory requirements and guidance. If it is determined subsequently to the filing that there is a change in the risk ranking, such that an extension of ranges for a parameter represents a higher risk, this change should be appropriately filed through the regional regulatory process.
  • 23.
    Development and Manufactureof Drug Substances (Chemical Entities and Biotechnological/Biological Entities) 19 10.3 Example 3: Presentation of a Design Space for a Biotechnological Drug Substance Unit Operation This example is based on a design space for a drug substance purification unit operation (Q-anion exchange column run for a monoclonal antibody in flow-through mode), determined from the common region of successful operating ranges for multiple CQAs. This figure illustrates a potential depiction of a design space based on successful operating ranges for three CQAs and the use of prior knowledge (platform manufacturing) in developing a design space. The ranges represented here indicate areas of successful operation. Operation beyond these ranges does not necessarily mean that drug substance of unacceptable quality will be produced, simply that these operating conditions have not been studied and therefore the quality of the drug substance is unknown. Viral clearance and Host Cell Proteins (HCP) ranges were derived from multivariate experimentation (see ICH Q8). The successful operating range for DNA was derived from prior knowledge (platform manufacturing) which in turn was derived from results of multivariate studies performed on related products. The successful operating range for HCP lies within the viral clearance and DNA successful operating ranges. In this example, the diagrams below show how HCP limits the unit operation design space compared to viral safety and DNA. Consideration of additional input variables, process parameters, or CQAs could limit design space further. The design space is applicable only within specified conditions, including 1. Appropriately defined quality criteria for input materials; 2. Appropriately selected CQAs and process parameters.
  • 24.
    Development and Manufactureof Drug Substances (Chemical Entities and Biotechnological/Biological Entities) 20 10.4 Example 4: Selecting an Appropriate Starting Material This example illustrates the importance of considering all general principles described in Section 5.1.1 when selecting an appropriate starting material, rather than applying each general principle in isolation. The example is fictional, based on a linear synthesis for a relatively simple molecule, and is not intended to convey any particular meaning in relation to the number of steps. The desired stereochemical configuration in the drug substance results from the synthesis of compound B in Step 1 from a commercially available achiral precursor A and a stereo-selective reagent. A small amount of the opposite enantiomer of compound B is also formed in Step 1. Once formed, both stereochemical configurations persist through the synthetic steps that follow, so the drug substance also contains a small amount of its undesired enantiomer as a specified impurity. In accordance with the principle that manufacturing steps that impact the drug substance impurity profile should normally be included in the manufacturing process described in Section 3.2.S.2.2 A Final Drug Substance R3 R4 R1 D E Step 1 Step 2 Step 5 Step 6 Step 4 R3 R2 R1 (B) “Crude” Drug Substance R3 R4 R1 Purification Step 3 F C
  • 25.
    Development and Manufactureof Drug Substances (Chemical Entities and Biotechnological/Biological Entities) 21 of the application, it could be concluded that Step 1 should be described in 3.2.S.2.2, and that A should be considered the starting material. However, for this manufacturing process, it is also known that all of the significant impurities in the drug substance (other than opposite enantiomer) arise from Steps 4, 5, and 6. Steps 2 and 3 have no impact on the drug substance impurity profile, and the only impact from Step 1 is with regard to the enantiomeric impurity. Furthermore, it is also known that the stereocentre first formed in Step 1 is stable to the manufacturing conditions in all of the steps that follow (i.e., no racemisation occurs or is ever likely to occur), and that a suitable analytical procedure exists for measuring the amount of the opposite enantiomer in compound D. Therefore, provided compound D is in accordance with most of the other general principles described in Section 5.1.1, it would be reasonable to propose D as the starting material instead of A in accordance with the principle that early steps in the manufacturing process tend to have a lower potential to impact drug substance quality than later steps. In this example, the only impact of Step 1 is on the amount of the enantiomeric impurity in the drug substance, and this could alternatively be controlled through an appropriate limit on the amount of the opposite enantiomer in compound D. Information on Steps 1-3 would be made available to regulatory authorities in order to justify such a proposal as per regional expectations. A similar argument could be made if the stereocentre in the drug substance originated in the commercially available precursor A instead of being created in Step 1. 10.5 Example 5: Summary of Control Elements for select CQAs This example illustrates how part of a drug substance control strategy might be summarised in tabular form. The tables show how an applicant can communicate information on multiple elements of a drug substance control strategy and guide the reviewer to sections of the CTD where detailed elements of the control strategy are described or justified. Such control strategy summary tables should not contain the rationale or justification for the controls but should simply indicate where the information can be found in the application for marketing authorisation. There are multiple ways of presenting this information, and two are shown below. One table shows more detail than the other to illustrate that there is a range of possibilities for presenting this information. The amount of detail included in a control strategy summary table is up to the applicant and is not related to the type of drug substance. CQAs and control elements shown in the tables below are only examples and are not intended to be a comprehensive representation of all elements of a drug substance control strategy. The tables should not be considered templates. The section of the application that includes the justification of the drug substance specification (3.2.S.4.5) is a good place to summarise the overall drug substance control strategy.
  • 26.
    Development and Manufactureof Drug Substances (Chemical Entities and Biotechnological/Biological Entities) 22 5a. Example of a Possible Control Strategy Summary – Biotechnological Products Drug Substance CQA Control Strategy for Drug Substance CQA Section(s) in CTD where Detailed Information is Located Contaminants in biologically sourced materials (Viral Safety) Summaries of viral safety information for biologically-sourced materials 3.2.S.2.3 Detailed information including for materials of biological origin, testing at appropriate stages of production and viral clearance studies 3.2.A.2 Residual Host Cell Proteins Design space for an individual unit operation (e.g., see Example 3) 3.2.S.2.2 Target range for consistent removal assured by validation 3.2.S.2.5 Analytical procedures and their validation 3.2.S.4.2 and 3.2.S.4.3 Specific Glycoforms Controls implicit in the design of the manufacturing process including a summary of process control steps (e.g., cell culture conditions, downstream purification, holding conditions etc.) 3.2.S.2.2 Characterisation to justify classification as CQA (cross reference to nonclinical/clinical sections if relevant) 3.2.S.3.1 Control of Critical Steps, Testing program and specifications 3.2.S.2.4 and/or 3.2.S.4.1 Justification of specification 3.2.S.4.5 Stability 3.2.S.7
  • 27.
    Development and Manufactureof Drug Substances (Chemical Entities and Biotechnological/Biological Entities) 23 5b. Example of a Possible Control Strategy Summary – Chemical Entity Type of Control Drug → Substance CQA (3.2.S.2.6) / Limit in Drug Substance ↓ In Process Controls (Including In- process Testing and Process Parameters) Controls on Material Attributes (Raw Materials/Starting Materials /Intermediates) Impact of Manufacturing Process Design Is CQA Tested on Drug Substance/ Included in Drug Substance Specification (3.2.S.4.1) Organic Purity - Impurity X NMT* 0.15% Design space of the reflux unit operation composed of a combination of %water in Intermediate E and the reflux time in Step 5 that delivers Intermediate F with Hydrolysis Impurity ≤0.30% (3.2.S.2.2) Yes/Yes - Impurity Y NMT 0.20% Process parameters Step 4 (3.2.S.2.2) p(H2) ≥2 barg T <50°C In-process test Step 4 (3.2.S.2.4) Impurity Y ≤0.50% Yes/Yes - Any individual unspecified impurity NMT 0.10% Spec for starting material D (3.2.S.2.3) Yes/Yes - Total impurities NMT 0.50% Yes/Yes Enantiomeric Purity - S-enantiomer NMT 0.50% Spec for starting material D (3.2.S.2.3) - S-enantiomer ≤0.50% Stereocentre is shown not to racemise (3.2.S.2.6) No/No Residual Solvent - Ethanol NMT 5000 ppm In-process test during drying after final purification step (3.2.S.2.4) LOD ≤0.40 % In-process results correlated to test results on drug substance (3.2.S.2.6) No/Yes - Toluene NMT 890 ppm In-process test Step 4 (3.2.S.2.4) ≤2000 ppm by GC Process steps after Step 4 are shown to purge toluene to levels significantly below (less than 10%) that indicated in ICH Q3C (3.2.S.2.6) No/No1 * NMT: not more than 1This approach could be acceptable as part of a control strategy when justified by submission of relevant process data that confirms the adequacy of the process design and control. The manufacturing process should be periodically evaluated under the firm's quality system to verify removal of the solvent.
  • 28.
    Development and Manufactureof Drug Substances (Chemical Entities and Biotechnological/Biological Entities) 24 Notes concerning Table 5b The above table is based on the route of synthesis presented in Example 1. The Control for enantiomeric impurity is based on Decision Tree 5 from ICH Guideline Q6A, which allows for control of chiral quality to be established by applying limits to appropriate starting materials or intermediates when justified from development studies. In order for this approach to be acceptable data would need to be provided in 3.2.S.2.6 to demonstrate the stability of the stereocentre under the proposed manufacturing conditions. The table summarises only a portion of the control strategy that would be presented at the time of initial submission and does not include all CQAs of the drug substance. The example control strategy provides for control of some CQAs at stages in the process prior to the drug substance. The elements of the proposed control strategy described in the application would be justified by the applicant and subject to regulatory assessment and approval.
  • 29.
    Development and Manufactureof Drug Substances (Chemical Entities and Biotechnological/Biological Entities) 25 11. Glossary Chemical Transformation Step: For Chemical Entities, a step involved in the synthesis of the chemical structure of the drug substance from precursor molecular fragments. Typically it involves C-X or C-C bond formation or breaking. Contaminants: Any adventitiously introduced materials (e.g., chemical, biochemical, or microbial species) not intended to be part of the manufacturing process of the drug substance or drug product. (ICH Q6B) Continuous Process Verification: An alternative approach to process validation in which manufacturing process performance is continuously monitored and evaluated. (ICH Q8) Control Strategy: A planned set of controls, derived from current product and process understanding, that assures process performance and product quality. The controls can include parameters and attributes related to drug substance and drug product materials and components, facility and equipment operating conditions, in-process controls, finished product specifications, and the associated methods and frequency of monitoring and control. (ICH Q10) Critical Quality Attribute (CQA): A physical, chemical, biological or microbiological property or characteristic that should be within an appropriate limit, range, or distribution to ensure the desired product quality. (ICH Q8) Design Space: The multidimensional combination and interaction of input variables (e.g., material attributes) and process parameters that have been demonstrated to provide assurance of quality. Working within the design space is not considered as a change. Movement out of the design space is considered to be a change and would normally initiate a regulatory post approval change process. Design space is proposed by the applicant and is subject to regulatory assessment and approval. (ICH Q8) Intermediate: See ICH Q7, ICH Q3A, and ICH Q5C. Impurity: See ICH Q3A, ICH Q6A and ICH Q6B. Lifecycle: All phases in the life of a product from the initial development through marketing until the product’s discontinuation. (ICH Q8) Platform Manufacturing: The approach of developing a production strategy for a new drug starting from manufacturing processes similar to those used by the same applicant to manufacture other drugs of the same type (e.g., as in the production of monoclonal antibodies using predefined host cell, cell culture, and purification processes, for which there already exists considerable experience).
  • 30.
    Development and Manufactureof Drug Substances (Chemical Entities and Biotechnological/Biological Entities) 26 Process Robustness: Ability of a process to tolerate variability of materials and changes of the process and equipment without negative impact on quality. (ICH Q8) Quality Risk Management (QRM): A systematic process for the assessment, control, communication and review of risks to the quality of the drug (medicinal) product across the product lifecycle. (ICH Q9) Quality Target Product Profile (QTPP): A prospective summary of the quality characteristics of a drug product that ideally will be achieved to ensure the desired quality, taking into account safety and efficacy of the drug product. (ICH Q8) Real Time Release Testing (RTRT): The ability to evaluate and ensure the quality of in-process and/or final product based on process data, which typically include a valid combination of measured material attributes and process controls. (ICH Q8)
  • 31.
    4/13/2018 1 1 ICH Q11 Questions& Answers – Selection & Justification of Starting Materials. Step 4 –August 2017 Implementation Working Group International Council for Harmonisation of Technical Requirements for Pharmaceuticals for Human Use Legal Notice This presentation is protected by copyright and may be used, reproduced, incorporated into other works, adapted, modified, translated or distributed under a public license provided that ICH's copyright in the presentation is acknowledged at all times. In case of any adaption, modification or translation of the presentation, reasonable steps must be taken to clearly label, demarcate or otherwise identify that changes were made to or based on the original presentation. Any impression that the adaption, modification or translation of the original presentation is endorsed or sponsored by the ICH must be avoided. The presentation is provided "as is" without warranty of any kind. In no event shall the ICH or the authors of the original presentation be liable for any claim, damages or other liability arising from the use of the presentation. The above-mentioned permissions do not apply to content supplied by third parties. Therefore, for documents where the copyright vests in a third party, permission for reproduction must be obtained from this copyright holder. Q11 Q&A Selection & Justification of Starting Materials 2
  • 32.
    4/13/2018 2 3 • Background • Issuesto be addressed • Scope • Current status of the document Q11 Q&A Selection & Justification of Starting Materials 4 Background ICH Q11: Development & manufacture of drug substances. Chemical and biotechnological/biological entities Development & manufacture ‘Traditional’ and ‘enhanced’ approaches Step 4: 1 May 2012 – recommended for adoption in Europe, Japan & US. ICH Steering Committee endorsed the creation of a Q11 Implementation Working Group (IWG) to develop a Questions and Answers document to provide clarification on information relating to the selection and justification of starting materials. The IWG commenced activities in Jan. 2015 Q11 Q&A Selection & Justification of Starting Materials
  • 33.
    4/13/2018 3 5 Why was aquestion & answer document needed ? Perceived problem: Differences in interpretation of Section 5 concerning the selection and justification of starting materials for chemical drug substances. o Addressing issues by providing clarification on the types of information that should be provided by industry in applications regarding the selection and justification of starting materials for regulators to evaluate whether the proposed starting material, manufacturing process, and control strategy provide sufficient assurance of the quality of the drug substance; o The objective is to provide further elaboration of the high level principles described in Q11, in order to improve the likelihood that industry proposals for SM will be acceptable to regulators o Clarify/emphasise the need to take all of the general principles into consideration rather than the selection of a limited sub-set. Q11 Q&A Selection & Justification of Starting Materials 6 The Q&A will have implications for: Information to be submitted in the Common Technical Document on the manufacture and control of the drug substance. Information to be submitted to regulatory authorities in respect of post approval changes. Good Manufacturing Practices (GMPs), process validation and inspection related activities. Q11 Q&A Selection & Justification of Starting Materials
  • 34.
    4/13/2018 4 7 What is thescope of the question and answer relative to the parent guideline ? Drug substances as defined in ICH Q6A. Synthetic drug substances. Selection & justification of starting materials. Q11 Q&A Selection & Justification of Starting Materials 8 Section 5.1.1 Selection of Starting Materials for Synthetic Drug Substances 6 general principles for consideration 1. In general, changes….that occur near the beginning of the process have lower potential to impact the quality of the drug substance. 2. Enough of the drug substance manufacturing process should be described (ie in the CTD) to allow evaluation of the control of the process, including control of impurities. 3. Steps that impact the impurity profile of the drug substance should be included in section 3.2.S.2.2 . 4. Each branch of a convergent synthesis begins with one or more starting material 5. A starting material should be a substance with defined chemical properties and structure – usually isolated 6. A SM is incorporated as a significant structural fragment into the structure of the drug substance Q11 Q&A Selection & Justification of Starting Materials
  • 35.
    4/13/2018 5 9 5.2.1 Justification ofSM selection for synthetic drug substances • ………….an applicant generally need not justify the use of a commercially available chemical as a starting material. A commercially available chemical is usually one that is sold as a commodity in a pre- existing, non-pharmaceutical market in addition to its proposed use as a starting material. Chemicals produced by custom synthesis are not considered to be commercially available. Q11 Q&A Selection & Justification of Starting Materials 10 What are the main issues that need to be resolved? Further clarification of guidance on: Definitions: Significant structural fragment Commercially available chemical v custom synthesised chemical ‘Starting material’ – ICH Q7 v Q11 Manufacturing steps that impact the drug substance impurity profile. Evaluation of risk of mutagenic impurity carryover (M7 concepts). Inclusion of enough information about the drug substance manufacturing process in the CTD. Q11 Q&A Selection & Justification of Starting Materials
  • 36.
    4/13/2018 6 11 What are thepotential benefits from further guidance ? Improve the predictability on regulatory acceptance of the proposed starting material Clarification on the relationship between selection of SM and GMP considerations, control strategy, length of synthetic process and impact of manufacturing steps on drug substance quality. Clarification on information to be included in CTD to justify starting material selection. Clarify expectations for lifecycle management of the starting material. Emphasis on the need to take all of the principles in Q11 into consideration when selecting the starting material. Q11 Q&A Selection & Justification of Starting Materials 12 What additional guidance is provided ? (1) 16 questions and answers Clarify definitions: Significant structural fragment. Commercially available v custom synthesised chemicals. Consistency between ICH Q11 and Q7. Risks related to carryover of impurities. Including consideration of impurities that are generated in very early upstream steps but persist over multiple synthetic steps and carryover into the final drug substance. Specific guidance concerning mutagenic impurities. Considerations for steps that establish regio- or stereochemical configurations. Q11 Q&A Selection & Justification of Starting Materials
  • 37.
    4/13/2018 7 13 What additional guidanceis provided ? (2) Considerations for inclusion of enough information on the manufacture of the drug substance in the CTD: Stepwise approach to the considerations that an applicant should apply, including: First, the steps from which impurities in the drug substance originate. Then, consideration of the steps immediately upstream of these if - they control specific impurities that would otherwise carryover or - they require careful control to prevent generation of impurities that would impact the DS If the considerations above would lead to only a small number of chemical transformation steps, then it is generally appropriate to add one or more additional steps under GMP to sufficiently mitigate risk associated with contamination and future changes to the upstream process. The role of analytical methods in mitigating this risk is also discussed. Q11 Q&A Selection & Justification of Starting Materials 14 What additional guidance is provided ? (3) • Considerations and justification for starting material specifications. • Considerations for specific cases: o Processes run without isolation of intermediates. o Linear v convergent processes. • Relevance of lifecycle considerations in Q11 to starting materials. Q11 Q&A Selection & Justification of Starting Materials
  • 38.
    4/13/2018 8 15 Public consultation • DraftQ&A document was published on ICH website in December 2016. • Public consultations were held between December 2016 and April 2017 in Brazil, Canada, European Economic Area, Japan, South Korea, Switzerland, & USA. • 181 comments were received by regulatory authorities and via ICH website. Q11 Q&A Selection & Justification of Starting Materials 16 Review of the draft Q&A following public consultation • All 16 draft Q&As were retained • Re-ordered Q&A to more logical flow • Updating of the guidance in the various Q&A to address issues raised • Inclusion of a decision tree to support the understanding of the Q&A o Note: the decision tree should be read in conjunction with the guidance within the Q&A document and the parent guideline. Q11 Q&A Selection & Justification of Starting Materials
  • 39.
    4/13/2018 9 17 Amendments to Q&Asafter consultation • Strengthen messaging on the need to take all ICH Q11 ‘general principles’ into account when selecting a starting material, rather than using selected arguments in order to justify a late stage intermediate as the regulatory staring material. Q11 Q&A Selection & Justification of Starting Materials 18 Amendments to Q&As after consultation • Further guidance/clarification on evaluating risks associated with potential mutagenic impurities in the manufacturing process of the active substance, specifically in the context of selecting a starting material for the process to be described in the regulatory dossier. • The approach in the Q&A for identifying mutagenic impurities that impact the impurity profile of the DS is to be used specifically for identifying appropriate SMs. • Once the SMs have been agreed upon, applicants/holders would follow the recommendations in ICH M7. Q11 Q&A Selection & Justification of Starting Materials
  • 40.
    4/13/2018 10 19 Amendments to Q&Asafter consultation • Clarification of the text of the Q&A describing ‘impurities that persist’. The answer to this question was amended to improve communication of the intended message, particularly the intended interpretation of Example 4 in the Q11 parent document. Q11 Q&A Selection & Justification of Starting Materials 20 Amendments to Q&As after consultation • Other amendments to the text of the answers in the Q&As were editorial rather than substantial. • All changes were intended to improve comprehension of the intended message; to reach an appropriate balance on information included in the regulatory dossier and necessary to provide reassurance of the quality of the active substance, while early stages of the process with low probability of impacting the drug substance quality are managed within the company quality system. Q11 Q&A Selection & Justification of Starting Materials
  • 41.
    4/13/2018 11 21 Amendments to Q&Asafter consultation • A decision tree has been developed as an aid to the interpretation of the ICH Q11 high level principles and to support the use of the Question and Answer document. • The decision tree is organised on 2 levels. Part 1 includes considerations related to structure and sourcing of a potential starting material. Part 2 focusses on risks to active substance quality related to carryover of impurities from the manufacturing process. Q11 Q&A Selection & Justification of Starting Materials 22 Next steps: • The Question and Answer document will be adopted by ICH regulatory parties (Step 5). • The IWG is considering the need for the development of training materials to support the finalised Q&A document on selection and justification of starting materials. Q11 Q&A Selection & Justification of Starting Materials
  • 42.
    4/13/2018 12 Thank You! International Councilfor Harmonisation of Technical Requirements for Pharmaceuticals for Human Use
  • 43.
    International Council forHarmonisation of Technical Requirements for Pharmaceuticals for Human Use ICH Secretariat, Chemin des Mines 9, 1202 Geneva, Switzerland Telephone: +41 (22) 338 32 06 - admin@ich.org, http://www.ich.org Implementation Working Group ICH Q11 Guideline: DEVELOPMENT AND MANUFACTURE OF DRUG SUBSTANCES (CHEMICAL ENTITIES AND BIOTECHNOLOGICAL/BIOLOGICAL ENTITIES) Questions and Answers Version: 23 August 2017
  • 44.
    23 August 2017 Q11Q&As ii In order to facilitate the implementation of the Q11 Guideline, the ICH Q11 Implementation Working Group has developed a series of Q&As ICHQ11 Q&As Document History Code History Date Q11 Q&As Approval by the ICH Assembly under Step 4 23 August 2017 References ICH Q3A(R2) Impurities in New Drug Substances 25 October 2006 ICH Q6A Specifications: Test Procedures and Acceptance Criteria for New Drug Substances and New Drug Products: Chemical Substances 6 October 1999 ICH Q6B Specifications: Test Procedures and Acceptance Criteria for Biotechnological/Biological Products 10 March 1999 ICH Q7 Good Manufacturing Practice of APIs 10 November 2000 ICH Q7 Good Manufacturing Practice Guide for Active Pharmaceutical Ingredients Questions and Answers 10 June 2015 ICH Q8(R2) Pharmaceutical Development August 2009 Part I: ‘Pharmaceutical Development’ 10 November 2005 Part II: ‘Annex to Pharmaceutical Development’, 13 November 2008 ICH Q9 Quality Risk Management and the ICH Q9 Briefing pack 9 November 2005 ICH Q10 Pharmaceutical Quality Systems 4 June 2008 ICH Q-IWG Training Programme for ICH Q8/Q9/Q10 11 November 2010 ICH Q11 Development and Manufacturing of Active Pharmaceutical Ingredients 1 May 2012 ICH S9 Nonclinical Evaluation for Anticancer Pharmaceuticals 29 October 2009 ICH M7 Assessment and Control of DNA Reactive (Mutagenic) Impurities In Pharmaceuticals to Limit Potential Carcinogenic Risk 23 June 2014 Legal Notice: This document is protected by copyright and may be used, reproduced, incorporated into other works, adapted, modified, translated or distributed under a public license provided that ICH's copyright in the document is acknowledged at all times. In case of any adaption, modification or translation of the document, reasonable steps must be taken to clearly label, demarcate or otherwise identify that changes were made to or based on the original document. Any impression that the adaption, modification or translation of the original document is endorsed or sponsored by the ICH must be avoided. The document is provided "as is" without warranty of any kind. In no event shall the ICH or the authors of the original document be liable for any claim, damages or other liability arising from the use of the document. The above-mentioned permissions do not apply to content supplied by third parties. Therefore, for documents where the copyright vests in a third party, permission for reproduction must be obtained from this copyright holder.
  • 45.
    23 August 2017 Q11Q&As iii Table of Contents PREFACE ........................................................................................... 4 1. INTRODUCTION ......................................................................... 5 2. SCOPE ....................................................................................... 5 3. MANUFACTURING PROCESS DEVELOPMENT................................ 5 4. DESCRIPTION OF THE MANUFACTURING PROCESS AND PROCESS CONTROLS ................................................................................ 5 5. SELECTION OF STARTING MATERIALS AND SOURCE MATERIALS . 6 6. CONTROL STRATEGY ............................................................... 16 7. PROCESS VALIDATION/EVALUATION ........................................ 16 8. SUBMISSION OF MANUFACTURING PROCESS DEVEOPMENT AND RELATED INFORMATION IN THE COMMON TECHNCICAL DOCUMENT (CTD) FORMAT.................................. 17 9. LIFECYCLE MANAGEMENT....................................................... 17 10. ILLUSTRATIVE EXAMPLES ....................................................... 17 11. GLOSSARY............................................................................... 17 12. ANNEX 1: DECISION TREE ........................................................ 17
  • 46.
    23 August 2017 Q11Q&As 4 PREFACE Since the ICH Q11 guideline was finalised, worldwide experience with implementation of the recommendations on the development and manufacture of drug substances has given rise to requests for clarification relating to the selection and justification of starting materials. This Question and Answer (Q&A) document is intended to provide additional clarification and to promote convergence and improve harmonisation of the considerations for the selection and justification of starting materials and of the information that should be provided in marketing authorisation applications and/or Master Files. The focus of the Q&A document is on chemical entity drug substances. The scope of this Q&A document follows that of ICH Q11. ICH Q11 is applicable to drug substances as defined in the Scope sections of the ICH Q6A and Q6B guidelines, but might also be appropriate for other types of products following consultation with the appropriate regulatory authorities. ICH Q11 does not apply to contents of submissions during the clinical research stages of drug development. Nevertheless, the development principles presented in ICH Q11 and this supporting Q&A document are important to consider during the investigational stages. Generally, it is anticipated that API starting materials that have already been accepted by regulatory authorities (e.g., for use in authorized medicinal products) would not need to be re-justified against the ICH Q11 general principles or the recommendations included in this Q&A document, unless significant changes are made to the manufacturing processes and controls. However, a starting material accepted for one manufacturer's process may not be considered acceptable for a different manufacturer's process, if the proposal does not comply with the guidance in ICH Q11. “Applicant” is used throughout the Q&A document and should be interpreted broadly to refer to the marketing authorization holder, the filing applicant, the drug product manufacturer, and/or the drug substance manufacturer. Designation of starting materials should be based on process knowledge of the intended commercial process. A decision tree is available in Annex 1 to serve as a pictorial exemplification to apply all ICH Q11 general principles for the selection and justification of a starting material.
  • 47.
    23 August 2017 Q11Q&As 5 ICH Q11 Questions and Answers 1. INTRODUCTION # Date of Approval Questions Answers N/A N/A No Q&A drafted on this section 2. SCOPE # Date of Approval Questions Answers N/A N/A No Q&A drafted on this section 3. MANUFACTURING PROCESS DEVELOPMENT # Date of Approval Questions Answers N/A N/A No Q&A drafted on this section 4. DESCRIPTION OF THE MANUFACTURING PROCESS AND PROCESS CONTROLS # Date of Approval Questions Answers N/A N/A No Q&A drafted on this section
  • 48.
    23 August 2017 Q11Q&As 6 5. SELECTION OF STARTING MATERIALS AND SOURCE MATERIALS # Date of Approval Questions Answers 5.1 Should all the general principles in Section 5 of ICH Q11 be considered and met in selecting and justifying starting materials? Applicants should consider all of the ICH Q11 general principles in the selection and justification of proposed starting materials, together with the clarifications in this Q&A document, rather than choosing just a few of the general principles and using them to justify starting material selection. If a proposed starting material does not meet all of the general principles, a rationale should be provided explaining why the starting material is considered appropriate. 5.2 Is a “starting material” as described in ICH Q11 the same as an “API starting material” as described in ICH Q7? Yes. ICH Q11 states that the GMP provisions described in ICH Q7 apply to each branch of the drug substance manufacturing process beginning with the first use of a “starting material”. ICH Q7 states that appropriate GMP (as defined in that guideline) should be applied to the manufacturing steps immediately after “API starting materials” are entered into the process (see ICH Q7 Q&A 1.1). Because ICH Q11 sets the applicability of ICH Q7 as beginning with the “starting material”, and ICH Q7 sets the applicability of ICH Q7 as beginning with the “API starting material”, these two terms are intended to refer to the same material. ICH Q7 states that an “API starting material” is a raw material, intermediate, or an API that is used in the production of an API. ICH Q7 provides guidance regarding good manufacturing practices for the drug substance, but does not provide specific guidance on the selection and justification of starting materials. When a chemical, including one that is also an API, is proposed to be a starting material, all ICH Q11 general principles still need to be considered. 5.3 Do the ICH Q11 general principles for selection of starting materials apply to the selection of starting materials for linear and convergent syntheses? Yes. The ICH Q11 general principles apply to the selection of starting materials for linear or convergent syntheses. The ICH Q11 general principles should be applied independently to each branch of a convergent synthesis, unless the point of convergence of the branches occurs upstream of an appropriate starting material.
  • 49.
    23 August 2017 Q11Q&As 7 5.4 Do the ICH Q11 general principles for selection of starting materials apply to processes where multiple chemical transformations are run without isolation of intermediates? Yes. The ICH Q11 general principles apply to processes where multiple chemical transformations are run without isolation of intermediates. In the absence of such isolations (e.g., crystallization, precipitations), design of the manufacturing process (e.g., kinetics) and/or unit operations (e.g., extraction, distillation, the use of scavenging agents) should be in place to adequately control and/or purge impurities and be described in the application. The ICH Q11 general principles also apply to sequential chemical transformations run continuously. Non-isolated intermediates are generally not considered appropriate starting materials. 5.5 ICH Q11 states that “A starting material is incorporated as a significant structural fragment into the structure of the drug substance.” Why then are intermediates used late in the synthesis, which clearly contain significant structural fragments, often not acceptable as starting materials? The selection principle about “significant structural fragment” has frequently been misinterpreted as meaning that the proposed starting material should be structurally similar to the drug substance. However, as stated in ICH Q11, this general principle is intended to help distinguish starting materials from reagents, catalysts, solvents, or other raw materials. The term “significant structural fragment” is not intended to dictate the selection of either a very early or a very late intermediate as the starting material. A proposed starting material may be defined downstream from a commercially available chemical, provided that there are multiple chemical transformation steps between the proposed starting material and the drug substance, and provided the justification addresses the ICH Q11 general principles. The presence of a “significant structural fragment” should not be the sole basis for starting material selection. Starting materials justified solely on the basis that they are a “significant structural fragment” probably will not be accepted by regulatory authorities, as the other general principles for the appropriate selection of a proposed starting material should also be considered. 5.6 What is the difference between a commercially available chemical and a custom synthesised chemical? ICH Q11 states that “a commercially available chemical is usually one that is sold as a commodity in a pre-existing, non-pharmaceutical market in addition to its proposed use as starting material”. A definition of “custom synthesised chemical” was not provided in ICH Q11, but a custom synthesised chemical is generally understood to be one that is made specifically to a drug substance manufacturer’s requirement, either in-house or externally, or available for purchase but where the only use is for pharmaceutical manufacture. The reference to “non-pharmaceutical market” in the ICH Q11 description of commercially available chemicals is intended to preclude purchased intermediates from being claimed as commercially available chemicals.
  • 50.
    23 August 2017 Q11Q&As 8 ICH Q11 makes an important distinction between commercially available chemicals and custom synthesised chemicals. An applicant generally need not justify the use of a commercially available chemical as a starting material, whereas a custom synthesised chemical proposed as a starting material should be justified in accordance with the ICH Q11 general principles. The availability of a chemical from multiple suppliers should not be the sole basis for the designation of a chemical as a commercially available starting material. This includes situations where a custom synthesized chemical has become available over time from multiple suppliers. Such chemicals should still be justified according to the ICH Q11 general principles for selection of starting materials. It can be acceptable for a starting material that is demonstrated to be a commercially available chemical to enter late in the synthesis, e.g., in the last chemical transformation prior to the drug substance. Achemical manufactured on a small scale can be suitable as a commercially available starting material, provided that the scale is sufficient for the manufacture of the drug substance and that the chemical is also used in a pre-existing, non-pharmaceutical market. In some cases, a chemical that does not meet the definition of a commercially available chemical (e.g., it does not have a non-pharmaceutical use) but is simple enough in structure may be accepted as a starting material (e.g., protected natural amino acids). However, in such cases, a rationale should be provided explaining why the starting material is considered appropriate (see Q&A 5.1) and why the proposed control strategy is appropriate to control impurities in the drug substance. 5.7 ICH Q11 recommends that “manufacturing steps that impact the impurity profile of the drug substance should normally be included in the manufacturing process described in Section 3.2.S.2.2 of the application.” At what For non-mutagenic related substances, the ICH Q3Aidentification threshold serves to identify the level above which a related substance is considered to have an impact on the impurity profile of the drug substance. Arelated substance with an acceptance criterion above the ICH Q3Aidentification threshold is considered to impact the drug substance impurity profile. For mutagenic impurities, the 30% threshold of the ICH M7 acceptable limit serves to identify the level above which a mutagenic impurity is considered to have an impact on the impurity profile of the drug substance. In this situation, the control strategy will generally include a test for the impurity at the acceptable limit (see Section 8 of ICH M7). Any of the approaches described in Section 8 of ICH
  • 51.
    23 August 2017 Q11Q&As 9 level would a related substance or mutagenic impurity be considered to impact the impurity profile of the drug substance? M7 can be used to determine which impurities are likely to be present in the drug substance above the 30% threshold. In line with ICH M7 and ICH S9, there are situations (e.g., when the drug substance is itself genotoxic, and other circumstances as described in these guidelines) when the selection of the starting material for a drug substance does not need to specifically consider the mutagenic impurity profile at the levels described above. In such cases, mutagenic impurities are not considered to impact the impurity profile of the drug substance unless they are above the ICH Q3A identification threshold. Impurities that persist through multiple steps of the manufacturing process should be considered in conjunction with Q&A 5.8. 5.8 What is meant by impurities that “persist” in ICH Q11 Example 4? ICH Q11 recommends that “manufacturing steps that impact the impurity profile of the drug substance should normally be included in the manufacturing process described in Section 3.2.S.2.2 of the application.” However, as described in ICH Q11 Example 4, this principle does not necessarily apply when impurities originate early and “persist” across multiple steps to the drug substance. It is normally expected that the justification for an impurity that persists will be based on it being carried across one or more manufacturing steps upstream of the proposed starting material, when these steps do not otherwise impact the impurity profile of the drug substance (for “impact”, see Q&A 5.7). In Example 4, an impurity in Compound B impacts the impurity profile of the drug substance. Steps 2 and 3 (from Compound B to Compound D) do not introduce other impurities that impact the drug substance impurity profile. If impurities generated in Steps 2 or 3 do impact the drug substance impurity profile, these steps should also be considered for inclusion in 3.2.S.2.2 of the application. Impurities that persist may or may not react in subsequent steps, but are not removed to the extent that they would no longer be considered to impact the drug substance impurity profile. For example, an impurity that persists might have physico-chemical properties (e.g., solubility) similar to other intermediates or the drug substance, like the enantiomer in Example 4, which could make its removal intrinsically difficult. ICH Q11 Example 4 illustrates that when the synthetic route contains an impurity that persists, it can be acceptable to control the impurity in the starting material specification even though it impacts the impurity profile of the drug substance. Therefore, it is not always necessary to include steps that form
  • 52.
    23 August 2017 Q11Q&As 10 such an impurity in Section 3.2.S.2.2, provided that the other ICH Q11 general principles are addressed [ICH Q11 Section 5.1.1]. Example 4 is not exclusive to stereoisomers and can be applied to other types of impurities that persist. In Example 4, there are 3 chemical transformation steps between the starting material D and the drug substance. The 3 steps in Example 4 are not intended to imply that 3 chemical transformation steps are considered enough (see Q&A5.11) in all cases, nor that 3 chemical transformation steps are mandatory. In the case of Example 4, application of the ICH Q11 principles includes control of the enantiomer in the specification of the proposed starting material D, in combination with the understanding that the steps immediately prior to D do not introduce other impurities that impact the impurity profile of the drug substance. The applicant should provide information in the application on the upstream process to justify the proposed starting material including control strategy of the impurity that persists. 5.9 What should an applicant consider when determining which manufacturing steps impact the mutagenic impurity profile of the drug substance, as part of the selection and justification of starting materials? As part of determining which manufacturing steps impact the impurity profile of the drug substance, the applicant should identify mutagenic materials that are likely to be formed or are introduced in the manufacturing process. The applicant should also determine which steps contribute mutagenic impurities to the drug substance at a level considered to impact the impurity profile (see Q&A 5.7). The Hazard Assessment Elements from ICH M7 can be used to determine which of the actual and potential impurities are considered to be mutagenic. For the selection and justification of starting materials, the following approaches are recommended:  Impurities that have been identified in the drug substance (“actual impurities”) should be assessed for mutagenicity.  Reagents and intermediates used in the synthesis from commercially available chemicals to the drug substance should be assessed for mutagenicity if they are likely to impact the impurity profile of the drug substance. Note that this may include assessment of the mutagenicity of some reagents and intermediates used in steps before the starting material that is eventually proposed.
  • 53.
    23 August 2017 Q11Q&As 11  Mutagenic substances that are impurities in commercially available chemicals or synthetic intermediates, or that are formed as the result of side reactions during the synthesis, could also be present in the drug substance at levels relevant to safety. However, such mutagenic impurities and by-products are usually present at much lower concentrations than reagents, solvents, and intermediates. Therefore, the risk that such impurities will carry over significantly into the drug substance from early reaction steps is lower than for reagents, solvents, or intermediates from the same steps. The applicant should use risk-based reasoning to determine which steps to include in the hazard assessment for this category of potential impurity, and include a discussion of the risk assessment when identifying the point in the synthesis where these impurities and by-products are included in the assessment. Information collected during the evaluation of potential mutagenic impurities can be submitted in an application and could be valuable for multiple purposes. For example, the justification for a proposed starting material should include information demonstrating that none of the steps immediately upstream (i.e., earlier in the synthesis) of the proposed starting material impact the impurity profile of the drug substance. Also, the suitability of the proposed control strategy can be supported with information about any mutagenic impurities formed or purged in the manufacturing steps between the proposed starting material and the drug substance, or that are controlled in the specification of the proposed starting material. The ICH Q11 exception for impurities that “persist” is also applicable to mutagenic impurities (see Q&A 5.8). In addition, steps involving mutagenic reagents or impurities may be upstream of the starting material if they do not impact the impurity profile of the drug substance (see Q&A 5.10). The approaches outlined in this Q&A are consistent with the principles in ICH M7 concerning hazard assessment, risk characterisation of mutagenic impurities, and their control. However, ICH M7 does not provide specific guidance on how mutagenic impurity assessment can be used to justify selection of appropriate starting materials. This Q&A addresses the application of the principles in ICH M7 to the selection and justification of starting materials, based on the ICH Q11 concept of impact to the impurity profile of the drug substance. This Q&A is not intended for the types of drug substances and indications for which ICH M7 does not apply (e.g., genotoxic drug substances, advanced cancer indications per ICH S9).
  • 54.
    23 August 2017 Q11Q&As 12 5.10 Do all steps that involve mutagenic reagents, impurities, or establish regio- or stereochemical configurations, need to be included in the process description in Section 3.2.S.2.2 of the application? No. The ICH Q11 general principles for selection of starting materials do not include a recommendation that all steps involving mutagenic reagents or impurities should be included in the process description in Section 3.2.S.2.2. Similarly, the general principles do not include a recommendation that all steps that establish regio- or stereochemical configurations (which can therefore result in regio- or stereoisomerism) should be included in Section 3.2.S.2.2. However, it is expected that the other ICH Q11 general principles on impurities (see Q&As 5.7, 5.8 and 5.9) and inclusion of enough of the manufacturing process (see Q&A 5.11) be applied when deciding whether steps that involve mutagenic reagents, impurities, or establish regio- or stereochemical configurations, need to be included. As an example, a mutagenic compound could be introduced prior to the starting material, or be the starting material itself, provided the ICH Q11 general principles are addressed. 5.11 ICH Q11 states that “enough of the drug substance manufacturing process should be described in the application…..” What considerations should an applicant apply in the selection of the proposed starting materials to assure that enough of the drug substance manufacturing process will be described in the process description in Section 3.2.S.2.2 of the application? In deciding whether enough of the drug substance manufacturing process is described in Section 3.2.S.2.2 of the application, the following considerations should be applied. The applicant should first evaluate which chemical transformation steps in the manufacturing process impact the impurity profile of the drug substance. These steps should normally be included in Section 3.2.S.2.2 (see Q&As 5.7, 5.8 and 5.9). Next, the applicant should examine the steps immediately upstream of those steps that impact the impurity profile of the drug substance. These steps should normally also be included in Section 3.2.S.2.2 if:  They need to be carefully controlled (e.g., within narrow parameter ranges) to prevent generation of impurities that would otherwise impact the impurity profile of the drug substance.  They include a unit operation that has been added to the manufacturing process to control specific impurities that would otherwise impact the impurity profile of the drug substance. While starting material manufacturing processes typically contain purification operations, addition of purification steps prior to a proposed starting material in order to avoid defining an earlier, upstream compound as the starting material would not be considered appropriate. After these considerations, if the evaluation would result in only a small number of chemical transformation steps, then it is generally appropriate to include one or more additional chemical transformation steps in Section 3.2.S.2.2. This is to ensure that enough steps are conducted under GMP
  • 55.
    23 August 2017 Q11Q&As 13 to appropriately mitigate risks associated with contamination and future changes to the synthetic route or supplier of the starting material. The following paragraphs provide further clarification on this risk mitigation and should be considered together.  Although ICH Q11 does not specify how many steps should be performed under GMP, ICH Q11 recommends the inclusion of “multiple chemical transformation steps” in Section 3.2.S.2.2 in order to reduce the risk of contamination and support the effective implementation of the control strategy throughout the product lifecycle. When there would be a small number of steps, there is an increased risk of contamination that needs to be addressed by the applicant in their starting material justification, and will often be best mitigated by including one or more additional steps in Section 3.2.S.2.2.  Potential risks from future changes to the starting material synthesis should also be considered (see Q&A 5.16). There is an increased risk that impurities generated as a result of a change to the manufacturing process upstream of the starting material may not be detected or purged appropriately if the starting material is only a small number of steps from the drug substance. In order to determine how many additional steps to include, the applicant may also consider other approaches to risk mitigation; for example, inclusion of analytical methodologies in the specification of the proposed starting material that are designed to detect a wide range of possible impurities based on different physical and chemical separation and detection principles. Appropriate acceptance criteria for unspecified impurities should be included in the specification. The applicant should include in their justification of the proposed starting material a comprehensive description as to what factors were considered in deciding whether enough of the drug substance manufacturing process is provided in Section 3.2.S.2.2 of the application to ensure that risks are appropriately mitigated. 5.12 What considerations are important for a starting material specification? Applicants should provide and justify a specification (which includes a list of tests, references to analytical procedures, and appropriate acceptance criteria) for all proposed starting materials as part of the drug substance control strategy. The specification of a starting material should include tests for identity and purity (e.g., controls on impurities) and, where applicable, could include acceptance criteria for assay, specified, unspecified and total impurities, residual solvents, reagents, elemental impurities and mutagenic impurities. The
  • 56.
    23 August 2017 Q11Q&As 14 analytical procedures used should be suitably validated. The tests and acceptance criteria should be based on process knowledge and the drug substance control strategy. The justification of the specification should include an evaluation of the risks and the ability of the subsequent steps to adequately control and/or purge impurities. 5.13 For starting materials that are not commercially available chemicals, what information should be provided on the synthetic route? Information on how the proposed starting material is made (e.g., a flow chart of the starting material manufacturing process, showing all reagents, catalysts and solvents used) should be provided to help justify the controls applied to the starting material. Information about the actual and potential impurities in the proposed starting material should be provided. 5.14 What information should be included in the application about a starting material that is a commercially available chemical? An applicant generally need not justify the use of a commercially available chemical as a starting material (see ICH Q11 Section 5.2.1). However, the applicant should provide basic information on the starting material (chemical name, chemical formula, and molecular weight), information on the impurity profile of the starting material, and how the control strategy for the drug substance manufacturing process justifies the starting material specification. If the drug substance manufacturer needs to perform additional purification steps to ensure the consistent quality of a commercially available starting material, ICH Q11 also recommends that these steps should be included in Section 3.2.S.2.2 as part of the drug substance manufacturing process. The applicant should set appropriate controls and should justify the proposed specification for the actual and potential impurities that are reasonably expected in a proposed starting material, based on the scientific knowledge and available information. ICH M7 states: “For starting materials that are introduced late in the synthesis of the drug substance (and where the synthetic route of the starting material is known) the final steps of the starting material synthesis should be evaluated for potential mutagenic impurities.” In the case where the starting material is a commercially available chemical, then this evaluation would be used to determine the appropriate control strategy.
  • 57.
    23 August 2017 Q11Q&As 15 For all starting materials, applicants should set appropriate controls and be able to justify the proposed specifications. 5.15 Can the Lifecycle Management section of ICH Q11 (Section 9) apply to starting materials? Yes. In addition to what is submitted in the application, changes upstream of the defined starting material should be managed under the applicant's Pharmaceutical Quality System (PQS), which should address residual risks to the drug substance quality. The Lifecycle Management section of ICH Q11 reinforces management’s responsibility described in ICH Q10, which is applicable to starting material lifecycle management. ICH Q10 Section 2.7 (Management of Outsourced Activities and Purchased Materials) recommends that “The pharmaceutical quality system, including the management responsibilities described in this section, extends to the control and review of any outsourced activities and quality of purchased materials. The pharmaceutical company is ultimately responsible to ensure processes are in place to assure the control of outsourced activities and quality of purchased materials.” ICH Q7 Sections 7 (Materials Management) and 13 (Change Control), ICH Q7 Q&A document Sections 7 and 13, as well as ICH Q10 Section 2.7 (Management of Outsourced Activities and Purchased Materials) provide guidance that can be applied to the management of starting materials and starting material suppliers. ICH Q9 and its Annexes provide guidance on the use of principles for quality risk management which can be applied to changes related to the starting materials (e.g., new starting material suppliers, manufacturing processes, or specifications). 5.16 Does ICH Q11 include specific guidance for post-approval changes to steps upstream of the starting material (e.g., changes in synthetic route, reagents, solvents, starting material supplier)? No. Post-approval changes to steps upstream of starting materials are not explicitly covered in ICH Q11. However, ICH Q11 does describe fundamental science and risk-based concepts that should be used to evaluate the impact of post-approval changes to the process after the starting material (ICH Q11 Section 9 – Lifecycle Management), and these same concepts should be applied to evaluate the impact of changes upstream of the starting material. For example, changes upstream of the starting material should be evaluated for their impact on the starting material (e.g., on current and potential new impurities, including potentially mutagenic and elemental impurities) and, when appropriate, on the drug substance. The evaluation could be based on
  • 58.
    23 August 2017 Q11Q&As 16 risk assessment and scientific understanding of the proposed change and its proximity to the starting material. The evaluation should include an assessment of the control strategy (e.g., adequacy of the specification for the starting material, including the ability of the analytical procedures to detect any new impurities). As stated in ICH Q7 Q&A document Section 13.1, each party in the supply chain is responsible for transferring information related to quality or regulatory changes to the next customer in the supply chain so that the information is transferred to the drug product manufacturer in a timely manner. Post-approval changes to information on the starting material should be reported to regulatory authorities in accordance with regional regulations and guidelines. 6. CONTROL STRATEGY # Date of Approval Questions Answers N/A N/A No Q&A drafted on this section 7. PROCESS VALIDATION/EVALUATION # Date of Approval Questions Answers N/A N/A No Q&A drafted on this section
  • 59.
    23 August 2017 Q11Q&As 17 8. SUBMISSION OF MANUFACTURING PROCESS DEVEOPMENT AND RELATED INFORMATION IN THE COMMON TECHNCICAL DOCUMENT (CTD) FORMAT # Date of Approval Questions Answers N/A N/A No Q&A drafted on this section 9. LIFECYCLE MANAGEMENT # Date of Approval Questions Answers N/A N/A No Q&A drafted on this section 10. ILLUSTRATIVE EXAMPLES # Date of Approval Questions Answers N/A N/A No Q&A drafted on this section 11. GLOSSARY # Date of Approval Questions Answers N/A N/A No Q&A drafted on this section
  • 60.
  • 61.
  • 62.
    7/20/2018 1 1 ICH Q11 Questions& Answers – Selection & Justification of Starting Materials. Training Material Q11 Implementation Working Group 22 May 2018 International Council for Harmonisation of Technical Requirements for Pharmaceuticals for Human Use Legal Notice This presentation is protected by copyright and may be used, reproduced, incorporated into other works, adapted, modified, translated or distributed under a public license provided that ICH's copyright in the presentation is acknowledged at all times. In case of any adaption, modification or translation of the presentation, reasonable steps must be taken to clearly label, demarcate or otherwise identify that changes were made to or based on the original presentation. Any impression that the adaption, modification or translation of the original presentation is endorsed or sponsored by the ICH must be avoided. The presentation is provided "as is" without warranty of any kind. In no event shall the ICH or the authors of the original presentation be liable for any claim, damages or other liability arising from the use of the presentation. The above-mentioned permissions do not apply to content supplied by third parties. Therefore, for documents where the copyright vests in a third party, permission for reproduction must be obtained from this copyright holder. Q11 Q&A Selection & Justification of Starting Materials 2
  • 63.
    7/20/2018 2 Training Material overview •ICH Q11 brief background • ICH Q11 General Principles and key concepts • Case study examples to illustrate general principles and Q&As • Conclusions Q11 Q&A Selection & Justification of Starting Materials 3 4 Background • ICH Q11 Development and Manufacture of Drug Substances (chemical entities and biotechnological/biological entities) • Step 4, 1 May 2012 • Section 5 Selection of Starting Materials and Source Materials • ICH Q11 Questions and Answers • Step 4, 23 August 2017 • Q&As focus on issues related to the selection and justification of starting materials (Section 5 of ICH Q11) Q11 Q&A Selection & Justification of Starting Materials
  • 64.
    7/20/2018 3 5 ICH Q11 Section5: Selection of Starting Materials and Source Materials • 5.1 General Principles • 5.1.1 Selection of Starting Materials for Synthetic Drug Substances • 5.1.2 Selection of Starting Materials for Semi-Synthetic Drug Substances • 5.1.3 Selection of Source and Starting Materials for Biotechnological/Biological Drug Substances • 5.2 Submission of Information for Starting Material or Source Material • 5.2.1 Justification of Starting Material Selection for Synthetic Drug Substances • 5.2.2 Justification of Starting Material Selection for Semi-Synthetic Drug Substances • 5.2.3 Qualification of Source or Starting Materials for Biotechnological/Biological Drug Substances (guidance is contained in ICH Q5A, Q5B and Q5D) Q11 Q&A Selection & Justification of Starting Materials 6 ICH Q11 Questions & Answers – Selection & Justification of Starting Materials • Clarifying how to apply the ICH Q11 general principles – selection of appropriate starting materials based on science and knowledge of the proposed commercial manufacturing process and controls. • Contents: • 16 Questions and Answers intended to provide additional clarification and to promote convergence and improve harmonisation • Should be used in-conjunction with the ICH Q11 document • Also contains a decision tree to support the understanding and implementation of the ICH Q11 general principles and the clarifying Q&A • Note from Q&A 5.1: • Applicants should consider all of the ICH Q11 principles in the selection and justification of proposed starting materials, rather than selecting just a few principles and using them to justify starting materials. If a proposed starting material does not meet all of the general principles, a rationale should be provided explaining why the starting material is considered appropriate. Q11 Q&A Selection & Justification of Starting Materials
  • 65.
    7/20/2018 4 7 What is thescope of the ICH Q11 Questions and Answers relative to the parent guideline ? • The scope of the Q&As follows that of ICH Q11, however it has a focus on chemical entities/synthetic drug substances, as defined in ICH Q6A (may not be directly applicable to biotechnological/biological entities) • Applies to commercial drug substances - not in the clinical phase (starting materials are designated based on information gained in the development of the commercial drug substance process) • The focus is for designation of starting materials for the assessment of drug substance manufacturing processes submitted as part of marketing authorisation applications and/or Master Files • This guidance is not generally intended to be applied retrospectively to manufacturing processes which have previously been reviewed and form part of marketing authorisations (unless significant changes are made to the manufacturing processes and controls) • A starting material accepted for one manufacturer's process may not be considered acceptable for a different manufacturer's process, if the proposal does not comply with the guidance in ICH Q11 Q11 Q&A Selection & Justification of Starting Materials 8 General Principles: ICH Q11 5.1.1 Selection of Starting Materials for Synthetic Drug Substances Q11 Q&A Selection & Justification of Starting Materials The General Principles are summarized below (see Appendix 1 for full text): 1. In general, changes that occur near the beginning of the manufacturing process have lower potential to impact the quality of the drug substance. 2. Enough of the drug substance manufacturing process should be described in the application to understand how impurities are formed in the process and why the proposed control strategy is suitable for the drug substance manufacturing process. This will typically include a description of multiple chemical transformation steps. 3. Manufacturing steps that impact the impurity profile of the drug substance should normally be included in Section 3.2.S.2.2. 4. Each branch of a convergent synthesis begins with one or more starting materials. GMP provisions described in ICH Q7 apply to each branch beginning with the first use of a starting material. 5. A starting material should be a substance of defined chemical properties and structure. These should usually be isolated compounds. 6. A starting material is incorporated as a significant structural fragment into the structure of the drug substance. Section 5.1.1 clearly states that “All the general principles above should be considered in selecting Starting Material(s), rather than strictly applying each general principle in isolation”
  • 66.
    7/20/2018 5 9 Important Information toApply the General Principles • Sufficient knowledge of the manufacturing process and understanding of the origin, fate and purge of impurities is necessary before defining the starting material(s) • This can include: • Understanding of the origin of impurities that impact the drug substance • Understanding of how impurities are generated and removed during the manufacturing process • Evaluation of the risk of carryover of any mutagenic materials into the drug substance • Understanding of the impact of variability on the operating conditions required to control the quality of the drug substance. Q11 Q&A Selection & Justification of Starting Materials 10 Key Consideration: The significance of describing “enough” of the manufacturing process in S.2.2 ICH Q11 Section 5.1.1 states that o “enough of the drug substance manufacturing process should be described in the application for regulatory authorities to understand how impurities are formed in the process, how changes in the process could affect the formation, fate, and purge of impurities, and why the proposed control strategy is suitable for the drug substance manufacturing process” Q&A 5.11 further clarifies how to ensure enough of the manufacturing process is described, an applicant should: • First, identify which steps impact the impurity profile of the drug substance • Then, consider which of the steps immediately upstream should be included in S.2.2 if they need to be carefully controlled • If these considerations lead to only a small number of chemical transformation steps, then in order to mitigate the risks associated with contamination or future changes to the synthetic route, one or more steps would generally be added in S.2.2. • The role of the control strategy in mitigating risks from changes will also be a consideration. Q11 Q&A Selection & Justification of Starting Materials
  • 67.
    7/20/2018 6 11 Key Consideration: Stepsthat impact the impurity profile of the drug substance “…manufacturing steps that impact the impurity profile of the drug substance should normally be included ….in Section 3.2.S.2.2” (ICH Q11 principle and Q&A 5.7) For non-mutagenic impurities, the ICH Q3A identification threshold serves to identify the level above which the impurity impacts the drug substance (Q&A 5.7) For mutagenic impurities, the 30% of the ICH M7 acceptable limit serves to identify the level above which the impurity impacts the drug substance (Q&A 5.7) Q11 Q&A Selection & Justification of Starting Materials 12 Key Consideration: Impurities that persist across multiple steps Q11 Q&A Selection & Justification of Starting Materials ICH Q11 recommends that “manufacturing steps that impact the impurity profile of the drug substance should normally be included in the manufacturing process described in Section 3.2.S.2.2 of the application.” However, as described in ICH Q11 Example 4, this principle does not necessarily apply when impurities originate early and “persist” across multiple steps to the drug substance. It is normally expected that the justification for an impurity that persists will be based on it being carried across one or more manufacturing steps upstream of the proposed starting material, when these steps do not otherwise impact the impurity profile of the drug substance (for “impact”, see Q&A 5.7). In the following four slides, Example 4 from ICH Q11 has been expanded to illustrate different scenarios of impurities that impact the impurity profile of the drug substance, e.g., those that are introduced early (Imp 1), relative to when other impurities that impact the impurity profile of the drug substance are introduced (Imp 2 and Imp 3).
  • 68.
    7/20/2018 7 13 ICH Q11 Q&A5.8 – Persistent Impurities • Example 4 from ICH Q11 A Final Drug Substance R3 R4 R1 D E Step 1 Step 2 Step 5 Step 6 Step 4 R3 R2 R1 (B) “Crude” Drug Substance R3 R4 R1 Purification Step 3 F C Step 1 results in the formation of the opposite enantiomer of Compound B. This impurity persists to the drug substance (this is referred to as Imp 1 in subsequent slides). All of the significant impurities in the drug substance (other than opposite enantiomer) arise from Steps 4, 5, and 6. (Note: although the example in ICH Q11 is a chiral impurity, this concept is not limited to chiral impurities) Q11 Q&A Selection & Justification of Starting Materials 14 ICH Q11 Q&A 5.8 – Persistent Impurities • Expanded Example 4 from ICH Q11 A Final Drug Substance R3 R4 R1 D E Step 1 Step 2 Step 5 Step 6 Step 4 R3 R2 R1 (B) “Crude” Drug Substance R3 R4 R1 Purification Step 3 F C Impurities 1, 2, and 3 impact the impurity profile of the drug substance; no impurities originate in Steps 2 and 3 that impact the impurity profile of the drug substance. D proposed as starting material. Imp 1 Imp 2 Imp 3 Imps 1+2+3 Proposed Starting Material Q11 Q&A Selection & Justification of Starting Materials
  • 69.
    7/20/2018 8 15 ICH Q11 Q&A5.8 – Persistent Impurities • Expanded Example 4 from ICH Q11 A Final Drug Substance R3 R4 R1 D E Step 1 Step 2 Step 5 Step 6 Step 4 R3 R2 R1 (B) “Crude” Drug Substance R3 R4 R1 Purification Step 3 F C Impurities 1, 2, and 3 impact the impurity profile of the DS Impurities 2 and 3 originate in Steps 3 and 5 (respectively) D no longer suitable as a SM – should re-define to C Imp 1 Imp 2 Imp 3 Imps 1+2+3 Proposed Starting Material Q11 Q&A Selection & Justification of Starting Materials 16 ICH Q11 Q&A 5.8 – Persistent Impurities • Expanded Example 4 from ICH Q11 A Final Drug Substance R3 R4 R1 D E Step 1 Step 2 Step 5 Step 6 Step 4 R3 R2 R1 (B) “Crude” Drug Substance R3 R4 R1 Purification Step 3 F C Impurities 1, 2, and 3 impact the impurity profile of the DS and originate in Steps 1 + 2 + 3 (respectively) C no longer suitable as a SM – should re-define to A Imp 1 Imp 2 Imp 3 Imps 1+2+3 Proposed Starting Material Q11 Q&A Selection & Justification of Starting Materials
  • 70.
    7/20/2018 9 17 Approaches to MutagenicImpurities (MI) in selection of starting materials Q11 Q&A Selection & Justification of Starting Materials How to apply ICH M7 principles to SM selection • Identify mutagenic materials likely to be formed or introduced in the process (actual and potential) • Use M7 Hazard Assessment Elements to determine which are considered mutagenic Three approaches are recommended (continued on the following slide): 1. Actual impurities – assess for mutagenicity 2. Reagents + intermediates from commercially available raw materials to API – includes steps upstream of SM • Assess for mutagenicity if likely to impact the impurity profile of the DS 18 Approaches to Mutagenic Impurities (Continued) Q11 Q&A Selection & Justification of Starting Materials 3. Impurities in commercially available chemicals, intermediates, etc. • Likely present in much lower concentration; Inherently lower risk • Could be present – use risk-based reasoning to assess impact Steps which introduce impurities that “impact” the impurity profile of the drug substance should be included; generally impact level is >30% of TTC for mutagenic impurities • In cases when the drug substance is itself genotoxic and for advanced cancer indications, mutagenic impurities are not considered to impact the impurity profile of the drug substance unless they are above the ICH Q3A identification threshold. • Exception for “persistent” mutagenic impurities – can control in SM specification Not all steps that include mutagenic impurities need to be included in S.2.2 (see Q&A 5.10) After SM is defined, for consideration of mutagenic impurities related to changes, refer to ICH M7.
  • 71.
    7/20/2018 10 Commercially Available vsCustom Synthesised Chemicals (Based on Q&A 5.6) A chemical made in-house specifically to a drug substance manufacturer’s requirement A chemical externally made specifically to a drug substance manufacturer’s requirement A chemical available for purchase but where the only use is for pharmaceutical manufacture A chemical that is sold as a commodity in a pre-existing, non-pharmaceutical market in addition to its proposed use as a starting material Custom synthesised chemicals Commercially available chemicals 1 2 3 4 Note from Q11 Section 5.2.1: An applicant should provide a justification for how each proposed starting material is appropriate in light of the general principles for the selection of starting materials in Section 5.1.1 An applicant generally need not justify the use of a commercially available chemical as a starting material. 20 Case Studies The following case studies are intended to exemplify the principles discussed above. It is not intended to convey whether or not a given number of steps is enough, nor is it intended to convey a particular way of presenting data (e.g. the table in slide 22 is a tool used to summarize information for this example, it is not expected that applicants create such a table in an application).
  • 72.
    7/20/2018 11 21 Case Study 1:Synthetic Route + Proposed SMs, using Q&As and decision tree A A’ B C E D E’ F API G Free base Amide Deprot. RCM H2 red. Free base Amide 1a 1b 2 3 4a 4b 5 M L* K H J Resolve Amide Deprot. O N I Alkylate Deprot. 6 7 8 9 10 11 12 Amide G Deprot. 12 Proposed SM Intermediate Key: Q11 Q&A Selection & Justification of Starting Materials Note: * indicates single enantiomer; RCM indicates “ring closing metathesis” 22 Impurities in API for Case Study 1 This table summarizes data and proposed controls on impurities in the drug substance (e.g., origin, imps. > the identification threshold for non-mutagenic impurities, potential mutagenic impurities) Impurity Specified limit in API Origin (described by applicant to support justification) i Not Specified Step 6 (specified in G to Not More Than Threshold of Toxicological Concern): a mutagenic impurity; an impurity that persists ii 0.5% Step 4b iii 0.3% >4 steps upstream of SM A (specified in SM A) iv 0.3% Step 5 v 0.3% >2 steps upstream of SM B (specified in SM B) vi 0.3% >2 steps upstream of SM B (specified in SM B) vii 0.3% Step 8 (specified in SM G); an enantiomeric impurity; an impurity that persists viii 0.3% Step 5 ix 0.2% Step 5 Q11 Q&A Selection & Justification of Starting Materials
  • 73.
    7/20/2018 12 23 Points for considerationfor Imp i which is mutagenic • The applicant assessed reagents and intermediates for mutagenicity which were likely to impact the impurity profile of the DS and identified Impurity i as mutagenic (see Q&A 5.9) • Without additional control, Impurity i was found to be present in the DS at a level > 30% of the ICH M7 acceptable limit and therefore impacted the impurity profile of the DS (see Q&A 5.7) • Impurity i (originating in Step 6) is an impurity that persists because: • It is not purged during subsequent steps and is present in the DS • Step 7 does not introduce any additional impurities that impact the impurity profile of the DS, and therefore Steps 6 and 7 do not need to be included in the S.2.2 (see Q&A 5.8 & 5.9) • The applicant chose to control Impurity i by specifying it in compound G with acceptance criterion of NMT the M7 acceptable limit (Option 2 per M7) Q11 Q&A Selection & Justification of Starting Materials 24 Decision Tree Part I Focuses on: the evaluation of the proposed SM from its chemical structure perspective Q11 Q&A Selection & Justification of Starting Materials SM A B G Defined properties and structure? Yes Yes Yes Significant structural fragment? Yes Yes Yes Commodity in pre-existing non- pharmaceutical market? No No No
  • 74.
    7/20/2018 13 25 Decision Tree PartII Focuses on: impact on the DS impurity profile and if enough of the manufacturing process is conducted under GMP Q11 Q&A Selection & Justification of Starting Materials SM A B G Do upstream steps impact DS impurity profile? Yes Yes Yes Do these steps only generate impurities that persist? Yes Yes Yes Do steps immediately upstream of proposed SM need careful control or include a specific unit operation?* No No No Is there only a small number of chemical steps? No No Yes *data was provided by applicant to show the details of the upstream process steps and unit operations. 26 Conclusion of Case Study 1: Re-definition of SM G M L* K H J Resolve Amide Deprot. O N I Alkylate Deprot. 6 7 8 9 10 11 12 Amide G Deprot. • Impurities originating in steps 6 and 8 – persist to DS o Steps prior to I and J do not introduce additional impurities that impact the impurity profile of the DS, No need to include Steps 6-10 in S.2.2 • After these considerations, only a small number of chemical transformation steps were originally proposed to be included in S.2.2, therefore G would not be considered an acceptable SM • SM G now re-defined as an intermediate • Applicant proposed I and J as starting materials and they were deemed acceptable. • Following re-definition, enough of process is now included in process description Q11 Q&A Selection & Justification of Starting Materials
  • 75.
    7/20/2018 14 27 Case Study 2 Casestudy 2 is based on the Sakuramil mock dossier http://www.nihs.go.jp/drug/section3/H23SakuramillMock(Eng).pdf however the reader should note that the synthesis used for Sakuramil has been significantly modified (structures, impurities, reactions, controls) for the purpose of these training slides in order to exemplify specific aspects of the ICH Q11 Q&A. This case study is not intended to be read in conjunction with the Sakuramil mock dossier and no inferences are intended. 28 + F3C R CN NH2 F3C N H F3C N H O NH2 F3C N H O N H O O F3C N H HN O O F3C N HN O O O O F3C N N O O O O Br Step 1 Step 2 Step 3 Step 4 Step 5 Step 6 R=Cl, Br O O Cl O O Cl CN C-2 Synthetic Route Q11 Q&A Selection & Justification of Starting Materials C-1 C-3 C-4 C-5 C-6 C-7 C-8 C-9 * Methyl chloroformate (Step 3) and Ethyl chloroformate (Step 5) are reagents in this example. Final Drug Substance
  • 76.
    7/20/2018 15 29 Impurities in API:This table summarizes data on non-mutagenic impurities in the drug substance > the identification threshold, and mutagenic impurities that may be introduced in a proposed starting material or later Impurity Specified Limit in API Considerations described by applicant to support justification C-9-D1 NMT 1.0% Impurity introduced in step 4 and is a residual impurity in intermediate C-7, transforms to C-9-D1, a diastereomer of C-9 (the drug substance) Individual related substances NMT 0.10% All non-mutagenic impurities identified during development of the commercial process Mutagenic Impurities Based on daily dose the M7 threshold for toxicological concern (TTC) for the API is 25 ppm C-8 NMT 25 ppm Unreacted proposed starting material C-8 from step 6 – known mutagen, spec. set in line with TTC and batch data C-6 NMT 25 ppm Upstream intermediate controlled in an earlier step. However, C-6 impacts the API and should be specified C-3, C-4, C-5 Not applicable C-3, C-4, C-5 do not impact the API, (i.e. they are not specified above 30% the TTC). The applicant chose to control them in intermediate C-7. Q11 Q&A Selection & Justification of Starting Materials 30 Impurities in API: Impurities that impact the drug substance Q11 Q&A Selection & Justification of Starting Materials Diastereomer with opposite configuration at benzylic nitrogen. Formed in step 4 cyclisation. Specified in drug substance at 1.0%, i.e. above the identification threshold – considered to impact the drug substance impurity profile C-9-D1 Intermediate in the synthetic route. Mutagenic impurity in drug substance specified at 25 ppm which is at the TTC – considered to impact the drug substance impurity profile F3C N N O O O O F3C N H HN O O C-6
  • 77.
    7/20/2018 16 31 Commercially available chemicals– benzyl bromide Q11 Q&A Selection & Justification of Starting Materials Br • Commercially available commodity in non-pharmaceutical markets • significant structural fragment (not a reagent) • Introduced in the last step of the synthesis → Acceptable as a starting material • Impurities in BnBr do not impact the impurity profile of the drug substance • If BnBr did contain impurities which needed to be removed prior to its use to ensure the quality of the drug substance, then any purification operations should be described in S.2.2 and performed under GMP (see ICH Q11 5.2.1 / Q&A 5.14), with specifications for pre-purified incoming material and purified material. However, it would still be considered acceptable as a starting material since it is commercially available. C-8 32 Non-commercially available chemicals • Non-isolated intermediates –not usually suitable as starting materials (see Q&A 5.4) Q11 Q&A Selection & Justification of Starting Materials C-3 C-5
  • 78.
    7/20/2018 17 33 ICH Q11 principlesof note • Last chemical intermediate – multiple transformation steps would not be described if this were selected as a starting material (ICH Q11 principle) • Steps upstream of C-7 generate impurities which impact the impurity profile of the drug substance. • Not enough of the manufacturing process under GMP (Q&A 5.11) • Not acceptable as a starting material Q11 Q&A Selection & Justification of Starting Materials F3C N HN O O O O C-7 34 ICHQ 11 principles of note Q11 Q&A Selection & Justification of Starting Materials F3C N H HN O O C-6 • Steps upstream of C-6 generate impurities which impact the impurity profile of the drug substance • Step 4 needs to be controlled in order to ensure the required stereoselectivity at the benzylic nitrogen • Potentially not enough of the manufacturing process under GMP (Q&A 5.11) • Not acceptable as a starting material
  • 79.
    7/20/2018 18 35 ICH Q11 principlesof note • Impurities that are defined to impact the impurity profile in the drug substance do not originate in this intermediate. The enantiomer is controlled in C-2 in accordance with the vendor specification. Spiking studies show that it is purged to well below the ID threshold in the drug substance* • Steps upstream do not require careful control in order to assure the quality of this chemical nor do they include unit operations specifically added to ensure adequate purity (see Q&A 5.11). • Multiple chemical transformation steps are described in S.2.2. → Acceptable as a starting material • *If the enantiomer of this material did carry through to the drug substance at an impactful level, it could be considered an impurity that persists across multiple steps (see Q&A 5.8) so C-4 could be acceptable provided that it was justified in accordance with the other Q11 principles Q11 Q&A Selection & Justification of Starting Materials F3C N H O NH2 C-4 36 + F3C R CN NH2 F3C N H F3C N H O NH2 F3C N H O N H O O F3C N H HN O O F3C N HN O O O O F3C N N O O O O Br Step 1 Step 2 Step 3 Step 4 Step 5 Step 6 R=Cl, Br O O Cl O O Cl CN C-2 Case Study 2: Conclusions – The Designated Starting Materials are Displayed in the Red Boxes Q11 Q&A Selection & Justification of Starting Materials C-1 C-3 C-4 C-5 C-6 C-7 C-8 C-9
  • 80.
    7/20/2018 19 37 Overall Conclusions • ICHQ11 and supporting Q&A sections describe principles for selection and justification of drug substance starting materials • Appropriate identification of drug substance starting materials should be based on science (data) and knowledge (demonstration of process understanding) • All of the guidance in ICH Q11 and the supporting Q&A sections should be considered when proposing a starting material Q11 Q&A Selection & Justification of Starting Materials 38 Appendix 1: Full text from ICH Q11 5.1.1 General Principles Selection of Starting Materials for Synthetic Drug Substances Q11 Q&A Selection & Justification of Starting Materials
  • 81.
    7/20/2018 20 39 General Principles: ICHQ11 5.1.1 Selection of Starting Materials for Synthetic Drug Substances • In general, changes in material attributes or operating conditions that occur near the beginning of the manufacturing process have lower potential to impact the quality of the drug substance; o The relationship between risk and number of steps from the end of the manufacturing process is the result of two factors, one concerning the physical properties of the drug substance and the other concerning the formation, fate, and purge of impurities. The physical properties of a drug substance are determined during the final crystallisation step and subsequent operations (e.g., milling, micronising), all of which occur at the end of the manufacturing process. Impurities introduced or created early in the manufacturing process typically have more opportunities to be removed in purification operations (e.g., washing, crystallisation of isolated intermediates) than impurities generated late in the manufacturing process, and are therefore less likely to be carried into the drug substance. However, in some cases (e.g., when peptides or oligonucleotides are synthesised on a solid support), there is a more limited relationship between risk and the number of steps from the end of the manufacturing process; Q11 Q&A Selection & Justification of Starting Materials 40 General Principles: ICH Q11 5.1.1 Selection of Starting Materials for Synthetic Drug Substances • Regulatory authorities assess whether the controls on the drug substance and drug substance manufacturing process can be considered adequate, including whether there are appropriate controls for impurities. To conduct this assessment, enough of the drug substance manufacturing process should be described in the application for regulatory authorities to understand how impurities are formed in the process, how changes in the process could affect the formation, fate, and purge of impurities, and why the proposed control strategy is suitable for the drug substance manufacturing process. This will typically include a description of multiple chemical transformation steps; • Manufacturing steps that impact the impurity profile of the drug substance should normally be included in the manufacturing process described in Section 3.2.S.2.2 of the application; • Each branch of a convergent drug substance manufacturing process begins with one or more starting materials. The Good Manufacturing Practice (GMP) provisions described in ICH Q7 apply to each branch beginning with the first use of a starting material. Performing manufacturing steps under GMP together with an appropriate control strategy provides assurance of quality of the drug substance; Q11 Q&A Selection & Justification of Starting Materials
  • 82.
    7/20/2018 21 41 General Principles: ICHQ11 5.1.1 Selection of Starting Materials for Synthetic Drug Substances • A starting material should be a substance of defined chemical properties and structure. Non-isolated intermediates are usually not considered appropriate starting materials; • A starting material is incorporated as a significant structural fragment into the structure of the drug substance. “Significant structural fragment” in this context is intended to distinguish starting materials from reagents, solvents, or other raw materials. Commonly available chemicals used to create salts, esters or other simple derivatives should be considered reagents. Q11 Q&A Selection & Justification of Starting Materials