Online Hotel Management.
Online Hotel Management.
By
MANAN KAR (FORM NO.16076)
CAMELLIA SCHOOL OF ENGINEERING AND TECHNOLOGY,BARASAT
SOUVIK BANIK(FORM NO. 16048)
CAMELLIA SCHOOL OF ENGINEERING AND TECHNOLOGY,BARASAT
JAYEETA BHOWMICK(FORM NO.16094)
CAMELLIA SCHOOL OF ENGINEERING AND TECHNOLOGY,BARASAT
SUBHENDU PAUL(FORM NO. 17791)
HERITAGE INSTITUTE OF TECHNOLOGY,KOLKATA
RIDDHI DATTA(FORM NO. 16619)
COLLEGE OF ENGINEERING AND MANAGEMENT, KOLAGHAT
Under the Guidance of
Mr. ABHISHEK KUNDU
Certificate
This is to certify that Mr. MANAN KAR of CAMELLIA SCHOOL OF
ENGINEERING AND TECHNOLOGY, BARASAT, FORM NO. 16076,
has successfully completed a project on ONLINE HOTEL
MANAGEMENT using PHP under the guidance of Mr. ABHISHEK
KUNDU.
Mr. ABHISHEK KUNDU
Globsyn Finishing School.
Certificate
This is to certify that Mr. SOUVIK BANIK of CAMELLIA SCHOOL
OF
ENGINEERING AND TECHNOLOGY,BARASAT, FORM NO.
16048,has
successfully completed a project on ONLINE HOTEL MANAGEMENT
using PHP under the guidance of Mr. ABHISHEK KUNDU.
Mr. ABHISHEK KUNDU
Globsyn Finishing School.
Certificate
This is to certify that Mrs. JAYEETA BHOWMICK of CAMELLIA
SCHOOL OF ENGINEERING AND TECHNOLOGY,BARASAT,
FORM
NO. 16094 ,has successfully completed a project on ONLINE HOTEL
MANAGEMENT using PHP under the guidance of Mr. ABHISHEK
KUNDU.
Mr. ABHISHEK KUNDU
Globsyn Finishing School.
Certificate
This is to certify that Mr. SUBHENDU PAUL of HERTAGE
INSTITUTE
OF TECHNOLOGY, FORM NO. 17791 ,has successfully completed a
project on ONLINE HOTEL MANAGEMENT using PHP under the
guidance of Mr. ABHISHEK KUNDU.
Mr. ABHISHEK KUNDU
Globsyn Finishing School.
Certificate
This is to certify that Mr. RIDDHI DATTA of COLLEGE OF
ENGINEERING AND MANAGEMENT,KOLAGHAT, FORM NO.
16619
has successfully completed a project on ONLINE HOTEL
MANAGEMENT using PHP under the guidance of Mr. ABHISHEK
KUNDU.
Mr. ABHISHEK KUNDU
Globsyn Finishing School.
Acknowledgement
We have a great pleasure in acknowledging the help given by various
individuals throughout the project work. This project is itself an
acknowledgement to the inspiration, drive and technical assistance
contributed by many individuals.
We express our sincere and heartfelt gratitude to Mr. Abhishek Kundu, our
PHP Training Sir, for being helpful and co-operative during the period of the
project.
We extend our sincere thanks to all the non-teaching staff for providing the
necessary facilities and help. Without the support of anyone of them this
project would not have been a reality.
TABLE OF CONTENTS:
• Introduction
• Objective of the project
• Hardware Support
• Software Used
• Tools & Technologies Used
• Data Flow Diagram
• Entity Relationship Diagram
• MVC Structure
• Control Flow Diagram
• Database Tables
• Coding
• Project Snapshot
• Future Scope Of Improvements
• Conclusion
• Bibliography & References
Introduction
The “Online Hotel Management” aims at the maintenance and management
of the different departments of a Hotel. It mainly takes care of the Hotel
management at the core area of the database. The system provides the
information regarding the different Rooms and Facilities in the Hotel that are
available and their status specific to availability. Each unit is well furnished
and is well designed for the basic flexibility of the tourists who are expected
to stay. The guests can visit the site and register themselves with the required
information that is expected by the system. Each registered guest can raise a
request for the unit bookings. The Guests are scheduled with the information
of the availability of the units for they have requested the time. The Units
maintenance is automated for proper management of the availability status of
the units or the scheduled expected date of their availability in near future.
The system provides the facility for booking of the required available units as
per the number that is available.
Objective of the project
The basic objective of Online Hotel Management is to provide a general and simple
interface for the Users as well as the Administrator to facilitate the monthly or
daily activities of a Hotel like Booking rooms , Check in of new guests and tourists,
Check out of residing guests , Monitoring the status of the different rooms and different
departments and finally Computing, Generating and Paying the bill with the limited
access to the system by the different administrators of the corresponding departments
throughinternet.
The Central objective of Online Hotel Management is to provide Online
facility for booking Hotel. In previous system ( i.e Manual System ) , person
has to go to the Hotel for booking, enquiry etc. This will be fully time
consuming, less expensive etc. Through this software, person can book the
Hotel by sitting in the Room.
The major objective of the entire online system is to automate the process of day to day
activitiesof Hotel like:
1. Registration of new users.
2. Advance reservationofroomsverifyingthestatusoftherequestedrooms.
3. Cancellation andUpdatingofbookedroomsverifyingthestatusofthose.
4. Checkoutofacustomer andreleasingtheroom
5. Payment processing.
6. Roommanagement.
7. Other Administrative activities.
HARDWARE REQUIRED
• Processor: Intel(R) Pentium(R) 4 CPU 2.40GHz
• Memory: 64 MB RAM or higher
• Monitor: VGA/SVGA Monitor or higher
• Mouse: 2 button serial Mouse.
• Keyboard: 105 keys keyboard.
SOFTWARES USED
• Operating System: Windows 98/NT / 2000/higher
• Web Server Tool: Appche.
• Navigator: Internet Explorer 5 or 6 /higher ,Google Chrome, Mozilla
Firefox.
• Page Designing Tool: Netbeans.
• Database: Mysql Server 5.5.27
Tools & Technologies Used
 Front End:
• Markup Language: HTML
• Front Page Design: CSS
• Scripting Language: Javascript 1.2
 Back End:
• Server Side Technologies :Appache.
• Database : Mysql Server 5.5.27
 Tools : Netbeans
DATA FLOW DIAGRAM
 Context Level or Level 0 Data Flow Diagram
ENTITY RELATIONSHIP DIAGRAM
 E-R Diagram Of Hotel Management System
 E-R Diagram Of Booking & Payment Procedure
 E-R Diagram Of Administration Procedure
Control Flow Diagram
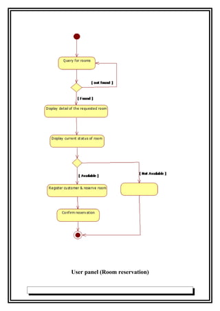
User panel (Room reservation)
Log in
Display detail of the requested dept
[ Authentic Admin ]
Manage details of each dept
[ not an authentic Admin ]
Control Flow Diagram
Administrator panel(Management)
Database Tables used in this project :
Codes
Home Page:
<html lang="en">
<head>
<title>CP:Home</title>
<meta charset="utf-8">
<link rel="stylesheet" href="css/reset.css" type="text/css" media="all">
<link rel="stylesheet" href="css/grid.css" type="text/css" media="all">
<link rel="stylesheet" href="css/style.css" type="text/css" media="all">
<script type="text/javascript" src="js/jquery-1.4.2.min.js" ></script>
<script type="text/javascript" src="js/jquery.anythingslider.js"></script>
<script type="text/javascript" src="js/jquery.easing.1.2.js"></script>
<script type="text/javascript">
function formatText(index, panel) {
return index + "";
}
$(function () {
$('.anythingSlider').anythingSlider({
easing: "easeInOutExpo",
autoPlay: true, delay:
3000,
startStopped: false
animationTime: 600,
hashTags: true,
buildNavigation: true,
pauseOnHover: true
startText: "Play", stopText: "Stop"
});
});
</script>
</head>
<body>
<div id="main">
<!-- header -->
<header>
<div class="logo">
<h1> CAESARS PALACE, KOLKATA</h1>
</div>
<a href="login.php" class="rss">Login</a>
<nav>
<ul>
<li><a href="home.php" class="current">Home</a></li>
<li><a href="gallery.php">Gallery</a></li>
<li><a href="rooms.php">Rooms</a></li>
<li><a href="cuisine.php">Cuisine</a></li>
<li><a href="abt.php">About Us</a></li>
<li><a href="contct.php">Contact Us</a></li>
</ul>
</nav>
</header>
<section id="main-banner">
<div class="intro">
<div class="inner"> <strong>The BEST COMFORT</strong> <span><italics> AT THE BEST
RATE</italics></span> </div>
</div>
<div class="anythingSlider">
<div class="wrapper">
<ul>
<li><img src="images/slide1.jpg" alt=""></li>
<li><img src="images/slide2.jpg" alt=""></li>
<li><img src="images/slide3.jpg" alt=""></li>
<li><img src="images/slide4.jpg" alt=""></li>
<li><img src="images/slide5.jpg" alt=""></li>
</ul>
</div>
</div>
</section>
<aside class="top">
<div class="container_12">
<div class="wrapper">
<div class="grid_4 divider">
<div class="inner">
<h3><img src="images/icon1.png" alt="">Star Visit...<span></span></h3>
<IMG SRC = images/ICEteaImg.jpg>
</div>
</div>
<div class="grid_4 divider">
<div class="inner">
<h3><img src="images/icon2.png" alt="">Relaxation...<span></span></h3>
<IMG SRC = images/coffee-beverage1.jpg>
</div>
</div>
<div class="grid_4">
<div class="inner">
<h3><img src="images/icon3.png" alt="">Booking:<span></span></h3>
<h2>Room category:</h2>
<ul class="list1">
<h4>Suite</h4><br/>
<h4>Delux</h4> <br/>
<h4>Economy</h4><br/>
<br/>
<br/>
<h2><marquee> Check Availability</marquee> </h2>
<table>
<form name="bookfrm" action="selectroom.php" method="POST"/>
<tr>
<td>
Check in:
</td>
<td>
<input type="text" class="w8em format-d-m-y highlight-days-67 range-low-today"
name="start" id="sd" value="dd/mm/yy" maxlength="10" />
</td>
<tr>
<td>
Check out:
</td>
<td> <input type="text" class="w8em format-d-m-y highlight-days-67 range-low-
today" name="end" id="ed" value="dd/mm/yy" maxlength="10" /></td>
</tr>
<tr>
<td> Number of Adult:</td>
<td>
<select name="adult">
<option></option>
<option>1</option>
<option>2</option>
<option>3</option>
<option>4</option>
<option>5</option>
</select>
</td>
</tr>
<td> Number of Child:</td>
<td>
<select name="child">
<option></option>
<option>1</option>
<option>2</option>
<option>3</option>
<option>4</option>
<option>5</option>
</select>
</td>
</tr>
<tr><td>
<input type="submit" name="sbmt" value="Check Availability" id="button"/></td>
<td><div align="center"><br />
<a rel="facebox" href="modifyindex.php">Modify</a> / <a
href="cancelindex.php">Cancel</a> Reservation </div></td></tr>
</form>
</table>
</ul>
</div>
</div>
</div>
</div>
</aside>
<div class="wrapper">
<!-- content -->
<section id="content">
<div class="container_12">
<div class="wrapper">
<aside class="grid_4">
<div class="box">
<h2>Search for us in Google</h2>
<form action="http://www.google.co.in" id="search-form"/>
<fieldset><input type="text" NAME = "keywords" VALUE = "Search keywords"
ONCLICK = "this.value=''">
<input type="submit" value=" Search "></fieldset>
</form>
</div>
</aside>
<div class="grid_8">
<div class="indent">
<article>
<div class="inside">
<!-- start contents -->
<!-- start contents -->
<!-- start contents -->
<!-- start contents -->
<h2>Welcome to CAESARS PALACE</h2>
CAESARS PALACE uses only the finest and freshest ingredients in its products, with
insistence on quality control at every stage of production, packaging and delivery.
<BR><BR>CAESARS PALACE have specialized in and
gained renown for custom made personalized products, which the client can order as per individual
specifications and tastes, together with unique messages, which touch the hearts of the recipients.
<BR><BR>CAESARS PALACE expert staff of chefs,
confectioners, and artist, strive for ongoing creativity and customer satisfaction - we create the
dream gift which the client has conjectured in his or her mind.
<BR><BR>CAESARS PALACE is the Celebration King
with virtually no popular or special occasion remaining outside its range. Clients have now
become habituated to celebrate with Monginis whether birthdays, anniversaries, weddings,
engagements, Children Day, etc.
<!-- end contents -->
<!-- end contents -->
<!-- end contents -->
</div>
</article>
</div>
</div>
</div>
</div>
</section>
</div>
<!-- footer -->
<footer>
<nav>
<CENTER><ul>
<li><a href="home.php" class="current">Home</a></li>
<li><a href="rooms.php">Rooms</a></li>
<li><a href="cuisine.php">Dishes</a></li>
<li><a href="abt.php">About Us</a></li>
<li><a href="contct.php">Contact Us</a></li>
<li><a href="gallery.php">Gallery</a></li> </ul></CENTER>
</nav>
<div class="vlinks"><a href="http://www.abc.com">Website developed by
</a>Souvik,Subhendu,Riddhi,Jayeeta,Manan</div>
</footer>
</div>
</body>
</html>
Gallery:
<?php
include "dbconn.php";
error_reporting(0);
?>
<html>
<head>
<link rel="stylesheet" href="css/reset.css" type="text/css" media="all">
<link rel="stylesheet" href="css/grid.css" type="text/css" media="all">
<link rel="stylesheet" href="css/style.css" type="text/css" media="all">
<script type="text/javascript" src="js/jquery-1.4.2.min.js" ></script>
<script type="text/javascript" src="js/jquery.anythingslider.js"></script>
<script type="text/javascript" src="js/jquery.easing.1.2.js"></script>
<script type="text/javascript" src="highslide-with-gallery.js"></script>
<link rel="stylesheet" type="text/css" href="highslide.css" />
<script type="text/javascript">
hs.graphicsDir = 'graphics/';
hs.align = 'center';
hs.transitions = ['expand', 'crossfade'];
hs.wrapperClassName = 'dark borderless floating-caption';
hs.fadeInOut = true;
hs.dimmingOpacity = .75;
// Add the controlbar
if (hs.addSlideshow) hs.addSlideshow({
//slideshowGroup: 'group1',
interval: 5000,
repeat: false,
useControls: true,
fixedControls: 'fit',
overlayOptions: {
opacity: .6,
position: 'bottom center',
hideOnMouseOut: true
}
});
</script>
<style>
body{
background-size: 100%;
font-weight: bold;
}
</style>
<title>
CP:Gallery
</title>
<link rel="stylesheet" type="text/css" href="bk.css" />
</head>
<body>
<div id="main">
<!-- header -->
<header>
<div class="logo">
<h1> CAESARS PALACE, KOLKATA</h1>
</div>
<nav>
<ul>
<li><a href="home.php" >Home</a></li>
<li><a href="gallery.php" class="current">Gallery</a></li>
<li><a href="rooms.php">Rooms</a></li>
<li><a href="cuisine.php">Cuisine</a></li>
<li><a href="abt.php">About Us</a></li>
<li><a href="contct.php">Contact Us</a></li>
</ul>
</nav>
</header>
<br/>
<br/>
<br/>
<br/>
<br/>
<br/>
</div>
<br/>
<br/>
<?php
$sql1="SELECT * FROM `gallery`";
$res1=mysql_query($sql1);
$num_row=mysql_num_rows($res1);
$num_page=ceil($num_row/30);
if(!$_GET['pg'])
{
$_GET['pg']=1;
}
if($_GET['pg'])
{
$s=($_GET['pg']-1)*30;
}
$sql2="SELECT * FROM `gallery` limit $s,30";
$res2=mysql_query($sql2);
echo"<table width=100%>";
$c=1;
while($row2=mysql_fetch_array($res2))
{
if($c%7==0)
{
echo" <tr>";
}
echo "<td>
<div class='highslide-gallery'>
<a href='admin/$row2[img]' class='highslide' onclick='return hs.expand(this)'>
<img src='admin/$row2[img]' alt='$row2[name]' height='85' width='85'
title='Click to enlarge' /></a>
<div class='highslide-caption'>
$row2[name]
</div>
</div>
</td>";
$c++;
if($c%8==0)
{
echo"</td>";
$c=1;
}
}
echo"</table>";
?>
<div id="footer">
<footer>
<nav>
<CENTER><ul>
<li><a href="home.php" class="current">Home</a></li>
<li><a href="rooms.php">Rooms</a></li>
<li><a href="cuisine">Cuisine</a></li>
<li><a href="abt.php">About Us</a></li>
<li><a href="contct.php">Contact Us</a></li>
<li><a href="gallery.php">Gallery</a></li> </ul></CENTER>
</nav>
<div class="vlinks"><a href="http://www.abc.com">
Website developed by </a>Souvik,Subhendu,Riddhi,Jayeeta,<br/>Manan</div>
</footer>
</div>
</body>
</html>
HOME ADMIN:
<?php
require 'dbconn.php';
?>
<html>
<head>
<meta http-equiv="Content-Type" content="text/html; charset=iso-8859-1" />
<title>Untitled Document</title>
<script src="js/jquery-1.2.1.pack.js" type="text/javascript"></script>
<script src="js/jquery-easing.1.2.pack.js" type="text/javascript"></script>
<script src="js/jquery-easing-compatibility.1.2.pack.js"
type="text/javascript"></script>
<script src="js/coda-slider.1.1.1.pack.js" type="text/javascript"></script>
<link href="css/main.css" rel="stylesheet" type="text/css" />
<script type="text/javascript">
jQuery(window).bind("load", function() {
jQuery("div#slider1").codaSlider()
// jQuery("div#slider2").codaSlider()
});
</script>
<style type="text/css">
<!--
a img {border: none; }
-->
</style>
<!--sa poip up-->
<link href="src/facebox.css" media="screen" rel="stylesheet" type="text/css" />
<script src="src/facebox.js" type="text/javascript"></script>
<script type="text/javascript">
jQuery(document).ready(function($) {
$('a[rel*=facebox]').facebox({
loadingImage : 'src/loading.gif',
closeImage : 'src/closelabel.png'
})
})
</script>
<style type="text/css">
<!--
a:link {
color: #000000;
text-decoration: none;
}
a:visited {
text-decoration: none;
color: #000000;
}
a:hover {
text-decoration: none;
color: #006600;
}
a:active {
text-decoration: none;
color: #006600;
}
-->
</style>
</head>
<body>
<div class="mainwrapper">
<div class="leftother">
<div class="l">
<div style="margin-top: 225px; margin-right: 10px;">
<?php
if ($_SESSION['SESS_FIRST_NAME']=="admin"){
echo '<a href="#2" class="cross-link">View Booker Comments</a><br />';
echo '<a href="#1" class="cross-link">Monitor Reservation</a><br />';
echo '<a href="#3" class="cross-link">Generate Reports</a><br />';
echo '<a href="#5" class="cross-link">Cuisines</a><br />';
echo '<a href="#4" class="cross-link">Rooms</a><br />';
echo '<a href="#6" class="cross-link">Room Inventory</a><br />';
echo '<a href="admin_index.php">logout</a><br />';
}
?>
<?php
if ($_SESSION['SESS_FIRST_NAME']=="frontdesk"){
echo '<a href="#2" class="cross-link">View Booker Comments</a><br />';
echo '<a href="#1" class="cross-link">Monitor Reservation</a><br />';
echo '<a href="#3" class="cross-link">Generate Reports</a><br />';
echo '<a href="admin_index.php">logout</a><br />';
}
?>
</div>
</div>
<div class="r">
<div class="right3">
<div class="slider-wrap">
<div id="slider1" class="csw">
<div class="panelContainer">
<div class="panel" title="Panel 1">
<div class="wrapper">
<div class="view">
<table id="mytable" cellspacing="0">
<tr>
<td width="191" id="label">Name</td>
<td width="73" id="label">Arrival</td>
<td width="85" id="label">Departure</td>
<td width="96" id="label">Room Type </td>
<td width="105" id="label">No. of Nights</td>
<td width="90" id="label">Action</td>
</tr>
<?php
$con = mysql_connect("localhost", "root", "");
if (!$con)
{
die('Could not connect: ' .
mysql_error());
}
mysql_select_db("online_hotel_management.", $con);
$result2 =
mysql_query("SELECT * FROM reservation where status != 'out'");
while($row =
mysql_fetch_array($result2))
{
echo '<tr>';
echo '<td class="contacts">'.
$row['firstname'].' ' .$row['lastname'].'</td>';
echo '<td class="contacts">'.
$row['arrival'].'</td>';
echo '<td
class="contacts">'.$row['departure'].'</td>';
echo '<td
class="contacts">';
$r=$row['room_id'];
$result1 =
mysql_query("SELECT * FROM room WHERE room_id = '$r'");
while($row1 = mysql_fetch_array($result1))
{
echo $row1['type'];
}
echo '</td>';
echo '<td
class="contacts">'.$row['result'].'</td>';
echo '<td
class="contacts">'.'<a href=out.php?id=' . $row["reservation_id"] . '>' . 'Check Out' .
'</a>'.'</td>';
echo '</tr>';
}
?>
</table>
</div>
</div>
</div>
<div class="panel" title="Panel 2">
<div class="wrapper">
<table id="mytable" cellspacing="0">
<tr>
<td width="207" id="label">Name</td>
<td width="322" id="label">Email Address</td>
<td width="126" id="label">Action</td>
</tr>
<?php
$con = mysql_connect("localhost", "root", "");
if (!$con)
{
die('Could not connect: ' .
mysql_error());
}
mysql_select_db("online_hotel_management.", $con);
$result3 =
mysql_query("SELECT * FROM comment");
while($row3 =
mysql_fetch_array($result3))
{
echo '<tr>';
echo '<td class="contacts">'.
$row3['name'].'</td>';
echo '<td class="contacts">'.
$row3['email'].'</td>';
echo '<td
class="contacts">'.'<a rel="facebox" href=viewcomment.php?id=' .
$row3["comment_id"] . '>' . 'Read Message' . '</a>'.'</td>';
echo '</tr>';
}
?>
</table>
</div>
</div>
<div class="panel" title="Panel 3">
<div class="wrapper">
<div class="view">
<table id="mytable" cellspacing="0">
<tr>
<td width="191" id="label">Name</td>
<td width="73" id="label">Arrival</td>
<td width="85" id="label">Departure</td>
<td width="96" id="label">Room Type </td>
<td width="105" id="label">No. of Nights</td>
<td width="90" id="label">Action</td>
</tr>
<?php
$con = mysql_connect("localhost", "root", "");
if (!$con)
{
die('Could not connect: ' .
mysql_error());
}
mysql_select_db("online_hotel_management.", $con);
$result2 =
mysql_query("SELECT * FROM reservation where status != 'out'");
while($row =
mysql_fetch_array($result2))
{
echo '<tr>';
echo '<td class="contacts">'.
$row['firstname'].' ' .$row['lastname'].'</td>';
echo '<td class="contacts">'.
$row['arrival'].'</td>';
echo '<td
class="contacts">'.$row['departure'].'</td>';
echo '<td
class="contacts">';
$r=$row['room_id'];
$result1 =
mysql_query("SELECT * FROM room WHERE room_id = '$r'");
while($row1 = mysql_fetch_array($result1))
{
echo $row1['type'];
}
echo '</td>';
echo '<td
class="contacts">'.$row['result'].'</td>';
echo '<td
class="contacts">'.'<a href=viewreservation.php?id=' . $row["reservation_id"] . '>' .
'Preview' . '</a>'.'</td>';
echo '</tr>';
}
?>
</table>
</div>
</div>
</div>
<div class="panel" title="Panel 4">
<div class="wrapper">
<div class="view">
<table id="mytable" cellspacing="0">
<tr>
<td width="93" id="label">Type</td>
<td width="44" id="label">Rate</td>
<td width="298" id="label">Descripton</td>
<td width="72" id="label">Image</td>
<td width="51" id="label">Quantity</td>
<td width="80" id="label">Action</td>
</tr>
<?php
$con = mysql_connect("localhost", "root", "");
if (!$con)
{
die('Could not connect: ' .
mysql_error());
}
mysql_select_db("online_hotel_management.", $con);
$result3 =
mysql_query("SELECT * FROM room");
while($row3 =
mysql_fetch_array($result3))
{
echo '<tr>';
echo '<td>'.
$row3['type'].'</td>';
echo '<td>'.
$row3['rate'].'</td>';
echo '<td>'.
$row3['description'].'</td>';
echo '<td>';
echo'<a rel="facebox"
href=editpic.php?id=' . $row3["room_id"] . '>' . '<img width=72 height=52 alt="Unable to
View" src=' . $row3["image"] . '>' . '</a>';
echo '</td>';
echo '<td>'.
$row3['avaliable_room'].'</td>';
echo '<td>';
echo'<a rel="facebox"
href=editroom.php?id=' . $row3["room_id"] . '>' . 'Edit' . '</a>';
echo ' | ';
echo'<a rel="facebox"
href=deleteroom.php?id=' . $row3["room_id"] . '>' . 'Delete' . '</a>';
echo '</td>';
echo '</tr>';
}
?>
</table><br />
<a rel="facebox" href="addroom.php">Add Room
</a></div>
</div>
</div>
<div class="panel" title="Panel 6">
<div class="wrapper">
<div class="view">
<table id="mytable" cellspacing="0">
<tr>
<td width="93" id="label">Category</td>
<td width="93" id="label">Name</td>
<td width="298" id="label">Descripton</td>
<td width="72" id="label">Image</td>
<td width="80" id="label">Action</td>
</tr>
<?php
$con = mysql_connect("localhost", "root", "");
if (!$con)
{
die('Could not connect: ' .
mysql_error());
}
mysql_select_db("online_hotel_management.", $con);
$result3 =
mysql_query("SELECT * FROM tbl_dish,tbl_dish_category where
tbl_dish.dish_category_id=tbl_dish_category.dish_category_id");
while($row3 =
mysql_fetch_array($result3))
{
echo '<tr>';
echo '<td>'.
$row3['dish_category_name'].'</td>';
echo '<td>'.
$row3['dish_name'].'</td>';
echo '<td>'.
$row3['dish_details'].'</td>';
echo '<td>';
echo'<a rel="facebox"
href=editpic1.php?id=' . $row3["dish_id"] . '>' . '<img width=72 height=52 alt="Unable to
View" src=' . $row3["dish_pic"] . '>' . '</a>';
echo '</td>';
echo '<td>';
echo'<a rel="facebox"
href=editdish.php?id=' . $row3["dish_id"] . '>' . 'Edit' . '</a>';
echo ' | ';
echo'<a rel="facebox"
href=deletedish.php?id=' . $row3["dish_id"] . '>' . 'Delete' . '</a>';
echo '</td>';
echo '</tr>';
}
?>
</table><br />
<a rel="facebox" href="addroom.php">Add Cuisine
</a></div>
</div>
</div>
<div class="panel" title="Panel 5">
<div class="wrapper">
<div class="view">
<table id="mytable" cellspacing="0">
<tr>
<td width="93" id="label">Arrival</td>
<td width="44" id="label">Departure</td>
<td width="100" id="label">Quantity Reserve</td>
<td width="149" id="label">Room Type</td>
<td width="180" id="label">Confirmation
Number</td>
<td width="80" id="label">Status</td>
</tr>
<?php
$con = mysql_connect("localhost", "root", "");
if (!$con)
{
die('Could not connect: ' .
mysql_error());
}
mysql_select_db("online_hotel_management.", $con);
$result3 =
mysql_query("SELECT * FROM roominventory where status != 'out'");
while($row3 =
mysql_fetch_array($result3))
{
echo '<tr>';
echo '<td>'.
$row3['arrival'].'</td>';
echo '<td>'.
$row3['departure'].'</td>';
echo '<td>'.
$row3['qty_reserve'].'</td>';
echo '<td>';
$ro=$row3['room_id'];
$result4 = mysql_query("SELECT * FROM room
where room_id='$ro'");
while($row4 =
mysql_fetch_array($result4))
{
echo $row4['type'];
}
echo '</td>';
echo '<td>'.$row3['confirmation'].'</td>';
echo '<td>'.$row3['status'].'</td>';
echo '</tr>';
}
$result5 = mysql_query("SELECT
sum(qty_reserve) FROM roominventory where status != 'out' and room_id='1'");
while($row5 = mysql_fetch_array($result5))
{
echo 'Toal reserve Room of Deluxe Room: ';
echo $row5['sum(qty_reserve)'];
echo '<br>';
}
$result6 = mysql_query("SELECT sum(qty_reserve) FROM roominventory where status !
= 'out' and room_id='2'");
while($row6 = mysql_fetch_array($result6))
{
echo 'Toal reserve Room of Suite Room: ';
echo $row6['sum(qty_reserve)'];
echo '<br>';
}
$result7 = mysql_query("SELECT sum(qty_reserve) FROM roominventory where status !
= 'out' and room_id='3'");
while($row7 = mysql_fetch_array($result7))
{
echo 'Toal reserve Room of Standard Room: ';
echo $row7['sum(qty_reserve)'];
echo '<br>';
}
$result8 = mysql_query("SELECT sum(qty_reserve) FROM roominventory where status !
= 'out' and room_id='9'");
while($row8 = mysql_fetch_array($result8))
{
echo '<br>';
}
?>
</table><br />
</div>
</div>
</div>
</div>
<!-- .panelContainer -->
</div>
<!-- #slider1 -->
</div>
</div>
</div>
</div>
<div class="rightother"></div>
</div>
<div class="footer" style="text-align:center; font-family:Arial, Helvetica, sans-serif; font-
size:12px;"></div>
</body>
</html>
Select Room:
<?php
error_reporting(0);
?>
<html>
<head>
<link rel="stylesheet" href="css/reset.css" type="text/css" media="all">
<link rel="stylesheet" href="css/grid.css" type="text/css" media="all">
<link rel="stylesheet" href="css/style.css" type="text/css" media="all">
<script type="text/javascript" src="js/jquery-1.4.2.min.js" ></script>
<script type="text/javascript" src="js/jquery.anythingslider.js"></script>
<script type="text/javascript" src="js/jquery.easing.1.2.js"></script>
<script type="text/javascript">
</script>
<style>
body{
background-size: 100%;
font-weight: bold;
}
</style>
<title>
CP:Rooms
</title>
<link rel="stylesheet" type="text/css" href="bk.css" />
<meta http-equiv="Content-Type" content="text/html; charset=iso-8859-1" />
<link href="css/main.css" rel="stylesheet" type="text/css" />
<link rel="stylesheet" href="css/style.css" type="text/css" media="all"/>
<?php
$arival = $_POST['start'];
$departure = $_POST['end'];
$adults = $_POST['adult'];
$child = $_POST['child'];
?>
<!--sa pop up-->
<link href="src/facebox.css" media="screen" rel="stylesheet" type="text/css" />
<script src="lib/jquery.js" type="text/javascript"></script>
<script src="src/facebox.js" type="text/javascript"></script>
<script type="text/javascript">
jQuery(document).ready(function($) {
$('a[rel*=facebox]').facebox({
loadingImage : 'src/loading.gif',
closeImage : 'src/closelabel.png'
})
})
</script>
<!--sa error trapping-->
<script type="text/javascript">
function validateForm()
{
var y=document.forms["room"]["no_rooms"].value;
var a=document.forms["room"]["madult"].value;
var b=document.forms["room"]["adult"].value;
if ((y==null || y==""))
{
alert("all field are required!");
return false;
}
/*if (b>a)
{
alert("dfdfdfdfdfdfdf");
return false;
}*/
}
</script>
<!--sa minus date-->
<script type="text/javascript">
// Error checking kept to a minimum for brevity
function setDifference(frm) {
var dtElem1 = frm.elements['start'];
var dtElem2 = frm.elements['end'];
var resultElem = frm.elements['result'];
// Return if no such element exists
if(!dtElem1 || !dtElem2 || !resultElem) {
return;
}
//assuming that the delimiter for dt time picker is a '/'.
var x = dtElem1.value;
var y = dtElem2.value;
var arr1 = x.split('/');
var arr2 = y.split('/');
// If any problem with input exists, return with an error msg
var dt1 = new Date();
dt1.setFullYear(arr1[2], arr1[1], arr1[0]);
var dt2 = new Date();
dt2.setFullYear(arr2[2], arr2[1], arr2[0]);
resultElem.value = (dt2.getTime() - dt1.getTime()) / (60 * 60 * 24 * 1000);
}
</script>
<!--sa input that accept number only-->
<SCRIPT language=Javascript>
<!--
function isNumberKey(evt)
{
var charCode = (evt.which) ? evt.which : event.keyCode
if (charCode > 31 && (charCode < 48 || charCode > 57))
return false;
return true;
}
//-->
</SCRIPT>
<link rel="stylesheet" type="text/css" href="bk.css" />
</head>
<body>
<!-- <div id="main"> -->
<div class="mainwrapper">
<div id="main">
<!-- header -->
<header>
<div class="logo">
<h1> CAESARS PALACE, KOLKATA</h1>
</div>
<nav>
<ul>
<li><a href="home.php" class="current">Home</a></li>
<li><a href="gallery.php">Gallery</a></li>
<li><a href="rooms.php">Rooms</a></li>
<li><a href="cuisine.php">Cuisine</a></li>
<li><a href="abt.php">About Us</a></li>
<li><a href="contct.php">Contact Us</a></li>
</ul>
</nav>
</header>
<br/>
<br/>
<div class="leftother">
<div class="l"></div>
<div class="r">
<div class="right3">
<form action="personnalinfo.php" method="post" onsubmit="return validateForm()"
name="room">
<input name="start" type="hidden" value="<?php echo $arival; ?>" />
<input name="end" type="hidden" value="<?php echo $departure; ?>" />
<input name="adult" type="hidden" value="<?php echo $adults; ?>" />
<input name="child" type="hidden" value="<?php echo $child; ?>" />
<label style="margin-left: 119px;">Number of rooms: </label><INPUT id="txtChar"
onkeypress="return isNumberKey(event)" type="text" name="no_rooms" class="ed">
<span id="errmsg"></span>
<br />
<br />
<?php
$con = mysql_connect("localhost","root","");
if (!$con)
{
die('Could not connect: ' . mysql_error());
}
mysql_select_db("online_hotel_management.", $con);
$result = mysql_query("SELECT * FROM room");
while($row = mysql_fetch_array($result))
{
$a=$row['room_id'];
$query = mysql_query("SELECT sum(qty_reserve) FROM roominventory group by
room_id having room_id='$a'");
while($rows = mysql_fetch_array($query))
{
$inogbuwin=$rows['sum(qty_reserve)'];
}
$angavil = $row['avaliable_room'] - $inogbuwin;
echo '<div style="height: 117px;">';
echo '<div style="float: left; width: 100px; margin-left: 19px;">';
echo "<img width=92 height=72 alt='Unable to View' src='" . $row["image"] .
"'>";
echo '</div>';
echo '<div style="float: right; width: 575px; margin-top: -10px;">';
echo '<span class="style5">'.'Available Rooms: '.$angavil.'</span>';
if ($angavil > 0){
echo '<input name="roomid" type="checkbox"
value="' .$row["room_id"]. '" />';
echo '<input type="submit" name="Submit"
value="reserve" onclick="setDifference(this.form);"/>';
}
if ($angavil <= 0){
echo '<span class="style5">'.'wala chansa wala gid
vacant'.'</span>';
}
echo '<br>';
echo '<span class="style5">'.'Room Type: '.$row['type'].'</span><br>';
echo '<span class="style5">'.'Room Rate: '.$row['rate'].'</span><br>';
echo '<span class="style5">'.'Max Child: '.$row['max_child'].'</span><br>';
echo '<input name="mchild" type="hidden" value="' .$row["max_child"]. '" />';
echo '<input name="avail" type="hidden" value="' .$angavil. '" />';
echo '<span class="style5">'.'Max Adult: '.$row['max_adult'].'</span><br>';
echo '<input name="madult" type="hidden" value="' .$row["max_adult"]. '" />';
echo '</div>';echo '</div>';
echo '</div>';
}
mysql_close($con);
?>
<input type="hidden" name="result" id="result" />
</form>
</div>
</div>
</div>
<div class="rightother">
<div class="reservation">
<div align="center" style="padding-top: 7px; font-
size:24px;"><strong>RESERVATION DETAILS</strong></div>
<div style="margin-top: 14px;">
<label style="margin-left: 16px;">Check In Date : <?php echo $arival; ?></label><br />
<label style="margin-left: 3px;">Check Out Date : <?php echo $departure; ?
></label><br />
<label style="margin-left: 71px;">Adults : <?php echo $adults; ?></label><br />
<label style="margin-left: 78px;">Child : <?php echo $child; ?></label><br />
<BR />
</div>
</div>
</div>
</div>
<div id="footer">
<footer>
<nav>
<CENTER><ul>
<li><a href="home.php" class="current">Home</a></li>
<li><a href="gallery.php">Gallery</a></li>
<li><a href="rooms.php">Rooms</a></li>
<li><a href="cuisine.php">Cuisine</a></li>
<li><a href="abt.php">About Us</a></li>
<li><a href="contct.php">Contact Us</a></li>
</ul></CENTER>
</nav>
<div class="vlinks"><a href="http://www.abc.com">
Website developed by </a>Souvik,Subhendu,Riddhi,Jayeeta,<br/>Manan</div>
</footer>
</div>
</body>
</html>
Payment Page:
<?php
error_reporting(0);
session_start() ?>
<html>
<head>
<meta http-equiv="Content-Type" content="text/html; charset=iso-8859-1" />
<title>Payment</title>
<meta charset="utf-8">
<link rel="stylesheet" href="css/reset.css" type="text/css" media="all">
<link rel="stylesheet" href="css/grid.css" type="text/css" media="all">
<link rel="stylesheet" href="css/style.css" type="text/css" media="all">
<script type="text/javascript" src="js/jquery-1.4.2.min.js" ></script>
<script type="text/javascript" src="js/jquery.anythingslider.js"></script>
<script type="text/javascript" src="js/jquery.easing.1.2.js"></script>
<script type="text/javascript">
</script>
<style>
body{
background-size: 100%;
font-weight: bold;
}
</style>
<title>
Booking Page
</title>
<link rel="stylesheet" type="text/css" href="bk.css" />
<?php
if (!isset($_POST['submit'])) {
$con = mysql_connect("localhost","root","");
if (!$con)
{
die('Could not connect: ' . mysql_error());
}
mysql_select_db("online_hotel_management.", $con);
function createRandomPassword() {
$chars = "abcdefghijkmnopqrstuvwxyz023456789";
srand((double)microtime()*1000000);
$i = 0;
$pass = '' ;
while ($i <= 7) {
$num = rand() % 33;
$tmp = substr($chars, $num, 1);
$pass = $pass . $tmp;
$i++;
}
return $pass;
}
$confirmation = createRandomPassword();
$arival = $_POST['start'];
$departure = $_POST['end'];
$adults = $_POST['adult'];
$child = $_POST['child'];
$nroom = $_POST['n_room'];
$roomid = $_POST['rm_id'];
$result = $_POST['result'];
$name = $_POST['name'];
$last = $_POST['last'];
$address = $_POST['address'];
$city = $_POST['city'];
$zip = $_POST['zip'];
$country = $_POST['country'];
$password = $_POST['password'];
$email = $_POST['email'];
$cnumber = $_POST['cnumber'];
$stat= 'Active';
$result1 = mysql_query("SELECT * FROM room where room_id='$roomid'");
while($row = mysql_fetch_array($result1))
{
$rate=$row['rate'];
$type=$row['type'];
}
$payable= $rate*$result*$nroom;
//send the email
$to = $email;
$subject="Reservation notification From Cesea Places";
$from = 'cezaplace@gmail.com';
$body = "First Name: $namen".
"Last Name: $lastn".
"Email: $email n".
"City: $city n".
"Zip Code: $zip n".
"Country: $country n".
"Contact Number: $cnumber n".
"Password: $password n".
"Check In: $arivaln ".
"Check Out: $departuren ".
"Number of Adults: $adultsn ".
"Number of child: $childn ".
"Total nights of stay: $resultn ".
"Room Type: $typen ".
"Number of rooms: $nroomn ".
"Payable amount: $payablen ".
"Confirmation Number: $confirmationn ";
$headers = "From: $from rn";
$headers .= "Reply-To: $$from rn";
mail($to, $subject, $body,$headers);
$sql1="INSERT INTO reservation (arrival, departure, adults, child, result,
room_id, no_room, firstname, lastname, city, zip, province, country, email, contact,
password, payable, confirmation)
VALUES
('$arival','$departure','$adults','$child','$result','$roomid','$nroom','$name','$last','$city','$zip
','$address','$country','$email','$cnumber','$password','$payable','$confirmation')";
mysql_query($sql1);
mysql_query("INSERT INTO roominventory (arrival, departure, qty_reserve, room_id,
confirmation, status) VALUES
('$arival','$departure','$nroom','$roomid','$confirmation','$stat')");
$sql="insert into user values('','user','$email','$password')";
mysql_query($sql);
}
?>
</head>
<body>
<div id="mainwrapper">
<div id="main">
<!-- header -->
<header>
<div class="logo">
<h1> CAESARS PALACE, KOLKATA</h1>
</div>
<nav>
<ul>
<li><a href="home.php" class="current">Home</a></li>
<li><a href="gallery.php">Gallery</a></li>
<li><a href="index-1.html">Rooms</a></li>
<li><a href="index-2.html">Cuisine</a></li>
<li><a href="abt.php">About Us</a></li>
<li><a href="contct.php">Contact Us</a></li>
</ul>
</nav>
</header>
<div id="left">
<form name="pay"action="process.php" method="post">
<table>
<tr><td><h2>RESERVATION DETAILS</h2></td></tr>
<tr><td>
<label>Check In Date :</td><td> <?php echo $arival; ?></label></td></tr><br />
<tr><td><label>Check Out Date :</td><td> <?php echo $departure; ?
></label></td></tr><br />
<tr><td><label >Adults : </td><td><?php echo $adults; ?></label></td></tr><br />
<tr><td><label>Child : </td><td><?php echo $child; ?></label></td></tr><br />
<tr><td><label>Number of Rooms :</td><td> <?php echo $nroom; ?
></label></td></tr><br />
<tr><td><label>Room ID :</td><td> <?php echo $roomid; ?></label></td></tr><br />
<tr><td><label>Number of nights :</td><td> <?php echo $result; ?
></label></td></tr><br />
<tr><td><label>Firstname : </td><td><?php echo $name; ?></label><br />
<tr><td><label>Lastname : </td><td><?php echo $last; ?></label><br />
<tr><td><label>Address :</td><td> <?php echo $address; ?></label><br />
<tr><td><label>City : </td><td><?php echo $city; ?></label><br />
<tr><td><label>ZIP Code :</td><td> <?php echo $zip; ?></label><br />
<tr><td><label>Country :</td><td> <?php echo $country; ?></label><br />
<tr><td><label>Email : </td><td><?php echo $email; ?></label><br />
<tr><td><label>Contact Number :</td><td> <?php echo $cnumber; ?></label><br />
<tr><td><label >Payable Amount(Rs) :</td><td> <?php echo $payable; ?></label>
</table>
<br /> <BR />
<table>
<tr>
<td> Card Type:</td>
<td>
<input type="radio" name="mny" value="dc">Debit Card<br>
<input type="radio" name="mny" value="cd">Credit Card
</td>
</tr>
<tr>
<td> Bank Name:</td>
<td> <input type="text" name="bnknm" /></td>
</tr>
<tr>
<td>Card Number:</td>
<td> <input type="text" name="cno" /></td></tr>
<tr>
<td>Enter Advance Payment Amount:</td><td><input type="text" name="pamt"/></td>
</tr>
<?php
$pamt=$_GET['pamt'];
$rpamt=$payable - $pamt;
?>
<tr>
<td> Total Payment Amount :</td><td><input type="text" name="rpamt" value="<?
php echo $rpamt; ?>"/></td>
</tr>
<tr>
<td></td><td><input type="submit"name="pay" value="PAYMENT"
onclick="validateForm()"/></td>
</tr>
</table>
<div id="banks">
<footer>
<nav>
<CENTER><ul>
<li><a href="home.php" class="current">Home</a></li>
<li><a href="rooms.php">Rooms</a></li>
<li><a href="cuisine.php">Cuisine</a></li>
<li><a href="abt.php">About Us</a></li>
<li><a href="contct.php">Contact Us</a></li>
<li><a href="gallery.php">Gallery</a></li> </ul></CENTER>
</nav>
<div class="vlinks"><a href="http://www.abc.com">
Website developed by </a>Souvik,Subhendu,Riddhi,Jayeeta,Manan</div>
</footer>
</div>
<script type="text/javascript">
function validateForm()
{
var y=document.forms["pay"]["pamt"].value;
var x=document.forms["pay"]["rpamt"].value;
var z;
if(x>0 && y>0)
{
z=x-y;
alert('You Have to Pay Rs:'+z+'during Check-out ');
}
}
</script>
</form>
<?php
mysql_close($con);
?>
</div>
</body>
</html>
After Booking Page:
<html>
<head>
<link rel="stylesheet" href="css/reset.css" type="text/css" media="all">
<link rel="stylesheet" href="css/grid.css" type="text/css" media="all">
<link rel="stylesheet" href="css/style.css" type="text/css" media="all">
<script type="text/javascript" src="js/jquery-1.4.2.min.js" ></script>
<script type="text/javascript" src="js/jquery.anythingslider.js"></script>
<script type="text/javascript" src="js/jquery.easing.1.2.js"></script>
<script type="text/javascript">
</script>
<style>
body{
background-size: 100%;
font-weight: bold;
}
</style>
<title>
CP:Booked
</title>
<link rel="stylesheet" type="text/css" href="bk.css" />
</head>
<body>
<div id="main">
<!-- header -->
<header>
<div class="logo">
<h1> CAESARS PALACE, KOLKATA</h1>
</div>
<nav>
<ul>
<li><a href="home.php" >Home</a></li>
<li><a href="gallery.php">Gallery</a></li>
<li><a href="rooms.php">Rooms</a></li>
<li><a href="cuisine.php">Cuisine</a></li>
<li><a href="abt.php">About Us</a></li>
<li><a href="contct.php">Contact Us</a></li>
</ul>
</nav>
</header>
<br/>
<br/>
<br/>
<br/>
<br/>
<br/>
<h1 style="color: red;font-weight: bold;font-size: 20px;">
Your Room Has Been Booked.<br/><br/>
Have a Nice Stay in Our Palace.<br/><br/>
Thank You.<br/><br/>
Caesars Palace, Kolkata
</h1>
</div>
<br/>
<br/>
<br/>
<br/>
<br/>
<br/>
<div id="footer">
<footer>
<nav>
<CENTER><ul>
<li><a href="home.php">Home</a></li>
<li><a href="gallery.php">Gallery</a></li>
<li><a href="rooms.php">Rooms</a></li>
<li><a href="cuisine.php">Cuisine</a></li>
<li><a href="abt.php">About Us</a></li>
<li><a href="contct.php"class="current">Contact Us</a></li>
</ul></CENTER>
</nav>
<div class="vlinks"><a href="http://www.abc.com">
Website developed by </a>Souvik,Subhendu,Riddhi,Jayeeta,<br/>Manan</div>
</footer>
</div>
</body>
</html>
Rooms Available:
<?php
error_reporting(0);
?>
<html>
<head>
<link rel="stylesheet" href="css/reset.css" type="text/css" media="all">
<link rel="stylesheet" href="css/grid.css" type="text/css" media="all">
<link rel="stylesheet" href="css/style.css" type="text/css" media="all">
<script type="text/javascript" src="js/jquery-1.4.2.min.js" ></script>
<script type="text/javascript" src="js/jquery.anythingslider.js"></script>
<script type="text/javascript" src="js/jquery.easing.1.2.js"></script>
<script type="text/javascript">
</script>
<style>
body{
background-size: 100%;
font-weight: bold;
}
</style>
<title>
CP:Rooms
</title>
<link rel="stylesheet" type="text/css" href="bk.css" />
<meta http-equiv="Content-Type" content="text/html; charset=iso-8859-1" />
<link href="css/main.css" rel="stylesheet" type="text/css" />
<link rel="stylesheet" href="css/style.css" type="text/css" media="all"/>
<?php
$arival = $_POST['start'];
$departure = $_POST['end'];
$adults = $_POST['adult'];
$child = $_POST['child'];
?>
<!--sa pop up-->
<link href="src/facebox.css" media="screen" rel="stylesheet" type="text/css" />
<script src="lib/jquery.js" type="text/javascript"></script>
<script src="src/facebox.js" type="text/javascript"></script>
<script type="text/javascript">
jQuery(document).ready(function($) {
$('a[rel*=facebox]').facebox({
loadingImage : 'src/loading.gif',
closeImage : 'src/closelabel.png'
})
})
</script>
<!--sa error trapping-->
<script type="text/javascript">
function validateForm()
{
var y=document.forms["room"]["no_rooms"].value;
var a=document.forms["room"]["madult"].value;
var b=document.forms["room"]["adult"].value;
if ((y==null || y==""))
{
alert("all field are required!");
return false;
}
/*if (b>a)
{
alert("dfdfdfdfdfdfdf");
return false;
}*/
}
</script>
<!--sa minus date-->
<script type="text/javascript">
// Error checking kept to a minimum for brevity
function setDifference(frm) {
var dtElem1 = frm.elements['start'];
var dtElem2 = frm.elements['end'];
var resultElem = frm.elements['result'];
// Return if no such element exists
if(!dtElem1 || !dtElem2 || !resultElem) {
return;
}
//assuming that the delimiter for dt time picker is a '/'.
var x = dtElem1.value;
var y = dtElem2.value;
var arr1 = x.split('/');
var arr2 = y.split('/');
// If any problem with input exists, return with an error msg
var dt1 = new Date();
dt1.setFullYear(arr1[2], arr1[1], arr1[0]);
var dt2 = new Date();
dt2.setFullYear(arr2[2], arr2[1], arr2[0]);
resultElem.value = (dt2.getTime() - dt1.getTime()) / (60 * 60 * 24 * 1000);
}
</script>
<!--sa input that accept number only-->
<SCRIPT language=Javascript>
<!--
function isNumberKey(evt)
{
var charCode = (evt.which) ? evt.which : event.keyCode
if (charCode > 31 && (charCode < 48 || charCode > 57))
return false;
return true;
}
//-->
</SCRIPT>
<link rel="stylesheet" type="text/css" href="bk.css" />
</head>
<body>
<!-- <div id="main"> -->
<div class="mainwrapper">
<div id="main">
<!-- header -->
<header>
<div class="logo">
<h1> CAESARS PALACE, KOLKATA</h1>
</div>
<nav>
<ul>
<li><a href="home.php" class="current">Home</a></li>
<li><a href="gallery.php">Gallery</a></li>
<li><a href="rooms.php">Rooms</a></li>
<li><a href="cuisine.php">Cuisine</a></li>
<li><a href="abt.php">About Us</a></li>
<li><a href="contct.php">Contact Us</a></li>
</ul>
</nav>
</header>
<br/>
<br/>
<div class="leftother">
<div class="l"></div>
<div class="r">
<div class="right3">
<form action="personnalinfo.php" method="post" onsubmit="return validateForm()"
name="room">
<input name="start" type="hidden" value="<?php echo $arival; ?>" />
<input name="end" type="hidden" value="<?php echo $departure; ?>" />
<input name="adult" type="hidden" value="<?php echo $adults; ?>" />
<input name="child" type="hidden" value="<?php echo $child; ?>" />
<label style="margin-left: 119px;">Number of rooms: </label><INPUT id="txtChar"
onkeypress="return isNumberKey(event)" type="text" name="no_rooms" class="ed">
<span id="errmsg"></span>
<br />
<br />
<?php
$con = mysql_connect("localhost","root","");
if (!$con)
{
die('Could not connect: ' . mysql_error());
}
mysql_select_db("online_hotel_management.", $con);
$result = mysql_query("SELECT * FROM room");
while($row = mysql_fetch_array($result))
{
$a=$row['room_id'];
$query = mysql_query("SELECT sum(qty_reserve) FROM roominventory group by
room_id having room_id='$a'");
while($rows = mysql_fetch_array($query))
{
$inogbuwin=$rows['sum(qty_reserve)'];
}
$angavil = $row['avaliable_room'] - $inogbuwin;
echo '<div style="height: 117px;">';
echo '<div style="float: left; width: 100px; margin-left: 19px;">';
echo "<img width=92 height=72 alt='Unable to View' src='" . $row["image"] .
"'>";
echo '</div>';
echo '<div style="float: right; width: 575px; margin-top: -10px;">';
echo '<span class="style5">'.'Available Rooms: '.$angavil.'</span>';
if ($angavil > 0){
echo '<input name="roomid" type="checkbox"
value="' .$row["room_id"]. '" />';
echo '<input type="submit" name="Submit"
value="reserve" onclick="setDifference(this.form);"/>';
}
if ($angavil <= 0){
echo '<span class="style5">'.'wala chansa wala gid
vacant'.'</span>';
}
echo '<br>';
echo '<span class="style5">'.'Room Type: '.$row['type'].'</span><br>';
echo '<span class="style5">'.'Room Rate: '.$row['rate'].'</span><br>';
echo '<span class="style5">'.'Max Child: '.$row['max_child'].'</span><br>';
echo '<input name="mchild" type="hidden" value="' .$row["max_child"]. '" />';
echo '<input name="avail" type="hidden" value="' .$angavil. '" />';
echo '<span class="style5">'.'Max Adult: '.$row['max_adult'].'</span><br>';
echo '<input name="madult" type="hidden" value="' .$row["max_adult"]. '" />';
echo '</div>';echo '</div>';
echo '</div>';
}
mysql_close($con);
?>
<input type="hidden" name="result" id="result" />
</form>
</div>
</div>
</div>
<div class="rightother">
<div class="reservation">
<div align="center" style="padding-top: 7px; font-
size:24px;"><strong>RESERVATION DETAILS</strong></div>
<div style="margin-top: 14px;">
<label style="margin-left: 16px;">Check In Date : <?php echo $arival; ?></label><br />
<label style="margin-left: 3px;">Check Out Date : <?php echo $departure; ?
></label><br />
<label style="margin-left: 71px;">Adults : <?php echo $adults; ?></label><br />
<label style="margin-left: 78px;">Child : <?php echo $child; ?></label><br />
<BR />
</div>
</div>
</div>
</div>
<div id="footer">
<footer>
<nav>
<CENTER><ul>
<li><a href="home.php" class="current">Home</a></li>
<li><a href="gallery.php">Gallery</a></li>
<li><a href="rooms.php">Rooms</a></li>
<li><a href="cuisine.php">Cuisine</a></li>
<li><a href="abt.php">About Us</a></li>
<li><a href="contct.php">Contact Us</a></li>
</ul></CENTER>
</nav>
<div class="vlinks"><a href="http://www.abc.com">
Website developed by </a>Souvik,Subhendu,Riddhi,Jayeeta,<br/>Manan</div>
</footer>
</div>
</body>
</html>
Gallery
<?php
include "dbconn.php";
error_reporting(0);
?>
<html>
<head>
<link rel="stylesheet" href="css/reset.css" type="text/css" media="all">
<link rel="stylesheet" href="css/grid.css" type="text/css" media="all">
<link rel="stylesheet" href="css/style.css" type="text/css" media="all">
<script type="text/javascript" src="js/jquery-1.4.2.min.js" ></script>
<script type="text/javascript" src="js/jquery.anythingslider.js"></script>
<script type="text/javascript" src="js/jquery.easing.1.2.js"></script>
<script type="text/javascript" src="highslide-with-gallery.js"></script>
<link rel="stylesheet" type="text/css" href="highslide.css" />
<script type="text/javascript">
hs.graphicsDir = 'graphics/';
hs.align = 'center';
hs.transitions = ['expand', 'crossfade'];
hs.wrapperClassName = 'dark borderless floating-caption';
hs.fadeInOut = true;
hs.dimmingOpacity = .75;
// Add the controlbar
if (hs.addSlideshow) hs.addSlideshow({
//slideshowGroup: 'group1',
interval: 5000,
repeat: false,
useControls: true,
fixedControls: 'fit',
overlayOptions: {
opacity: .6,
position: 'bottom center',
hideOnMouseOut: true
}
});
</script>
<style>
body{
background-size: 100%;
font-weight: bold;
}
</style>
<title>
CP:Gallery
</title>
<link rel="stylesheet" type="text/css" href="bk.css" />
</head>
<body>
<div id="main">
<!-- header -->
<header>
<div class="logo">
<h1> CAESARS PALACE, KOLKATA</h1>
</div>
<nav>
<ul>
<li><a href="home.php" >Home</a></li>
<li><a href="gallery.php" class="current">Gallery</a></li>
<li><a href="rooms.php">Rooms</a></li>
<li><a href="cuisine.php">Cuisine</a></li>
<li><a href="abt.php">About Us</a></li>
<li><a href="contct.php">Contact Us</a></li>
</ul>
</nav>
</header>
<br/>
<br/>
<br/>
<br/>
<br/>
<br/>
</div>
<br/>
<br/>
<?php
$sql1="SELECT * FROM `gallery`";
$res1=mysql_query($sql1);
$num_row=mysql_num_rows($res1);
$num_page=ceil($num_row/30);
if(!$_GET['pg'])
{
$_GET['pg']=1;
}
if($_GET['pg'])
{
$s=($_GET['pg']-1)*30;
}
$sql2="SELECT * FROM `gallery` limit $s,30";
$res2=mysql_query($sql2);
echo"<table width=100%>";
$c=1;
while($row2=mysql_fetch_array($res2))
{
if($c%7==0)
{
echo" <tr>";
}
echo "<td>
<div class='highslide-gallery'>
<a href='admin/$row2[img]' class='highslide' onclick='return hs.expand(this)'>
<img src='admin/$row2[img]' alt='$row2[name]' height='85' width='85'
title='Click to enlarge' /></a>
<div class='highslide-caption'>
$row2[name]
</div>
</div>
</td>";
$c++;
if($c%8==0)
{
echo"</td>";
$c=1;
}
}
echo"</table>";
?>
<div id="footer">
<footer>
<nav>
<CENTER><ul>
<li><a href="home.php" class="current">Home</a></li>
<li><a href="rooms.php">Rooms</a></li>
<li><a href="cuisine">Cuisine</a></li>
<li><a href="abt.php">About Us</a></li>
<li><a href="contct.php">Contact Us</a></li>
<li><a href="gallery.php">Gallery</a></li> </ul></CENTER>
</nav>
<div class="vlinks"><a href="http://www.abc.com">
Website developed by </a>Souvik,Subhendu,Riddhi,Jayeeta,<br/>Manan</div>
</footer>
</div>
</body>
</html>
Project Snapshot
Admin Page :
Home Page:
Gallery:
Payment Page:
After Bookin:
Rooms Available:
Personal Details:
Future Scope Of Improvements
The initial focus of this project was developing a secured integrated system.
This project will have a very bright future if the following can be
incorporated:
Technical Aspects :
 Embedding Ajax, in order to make the web pages faster & more
responsive.
 Resizing of the image being uploaded.
Features :
 Employee management.
 Inventory management.
 Financial account management.
 Travel & tourism management.
Conclusion
In conclusion, we can say that our restless effort has successfully developed
the project following the requirements and activated it without any error and
inconsistency. Overall the project teaches us the essential skills like:
 Using system analysis and design techniques like data flow diagram in
designing the system.
 Understanding the database handling and query processing.
 Web designing.
 Understanding PHP program structures.
 Writing codes in PHP programs and relating them among the classes
and files.
Finally we can say that this project performs in its best possible manner in
order to expedite daily activities of a Hotel.
Bibliography & References
During the development of the project, we have used many resources and for
that we are grateful to all the people concerned.
Given below are the names of some websites, which we have consulted
during the development and documentation of the project.
Websites :
 www.google.com
 www.w3schools.com

Online Hotel Management

  • 1.
  • 2.
    Online Hotel Management. By MANANKAR (FORM NO.16076) CAMELLIA SCHOOL OF ENGINEERING AND TECHNOLOGY,BARASAT SOUVIK BANIK(FORM NO. 16048) CAMELLIA SCHOOL OF ENGINEERING AND TECHNOLOGY,BARASAT JAYEETA BHOWMICK(FORM NO.16094) CAMELLIA SCHOOL OF ENGINEERING AND TECHNOLOGY,BARASAT SUBHENDU PAUL(FORM NO. 17791) HERITAGE INSTITUTE OF TECHNOLOGY,KOLKATA RIDDHI DATTA(FORM NO. 16619) COLLEGE OF ENGINEERING AND MANAGEMENT, KOLAGHAT Under the Guidance of Mr. ABHISHEK KUNDU
  • 3.
    Certificate This is tocertify that Mr. MANAN KAR of CAMELLIA SCHOOL OF ENGINEERING AND TECHNOLOGY, BARASAT, FORM NO. 16076, has successfully completed a project on ONLINE HOTEL MANAGEMENT using PHP under the guidance of Mr. ABHISHEK KUNDU. Mr. ABHISHEK KUNDU Globsyn Finishing School.
  • 4.
    Certificate This is tocertify that Mr. SOUVIK BANIK of CAMELLIA SCHOOL OF ENGINEERING AND TECHNOLOGY,BARASAT, FORM NO. 16048,has successfully completed a project on ONLINE HOTEL MANAGEMENT using PHP under the guidance of Mr. ABHISHEK KUNDU. Mr. ABHISHEK KUNDU Globsyn Finishing School.
  • 5.
    Certificate This is tocertify that Mrs. JAYEETA BHOWMICK of CAMELLIA SCHOOL OF ENGINEERING AND TECHNOLOGY,BARASAT, FORM NO. 16094 ,has successfully completed a project on ONLINE HOTEL MANAGEMENT using PHP under the guidance of Mr. ABHISHEK KUNDU. Mr. ABHISHEK KUNDU Globsyn Finishing School.
  • 6.
    Certificate This is tocertify that Mr. SUBHENDU PAUL of HERTAGE INSTITUTE OF TECHNOLOGY, FORM NO. 17791 ,has successfully completed a project on ONLINE HOTEL MANAGEMENT using PHP under the guidance of Mr. ABHISHEK KUNDU. Mr. ABHISHEK KUNDU Globsyn Finishing School.
  • 7.
    Certificate This is tocertify that Mr. RIDDHI DATTA of COLLEGE OF ENGINEERING AND MANAGEMENT,KOLAGHAT, FORM NO. 16619 has successfully completed a project on ONLINE HOTEL MANAGEMENT using PHP under the guidance of Mr. ABHISHEK KUNDU. Mr. ABHISHEK KUNDU Globsyn Finishing School.
  • 8.
    Acknowledgement We have agreat pleasure in acknowledging the help given by various individuals throughout the project work. This project is itself an acknowledgement to the inspiration, drive and technical assistance contributed by many individuals. We express our sincere and heartfelt gratitude to Mr. Abhishek Kundu, our PHP Training Sir, for being helpful and co-operative during the period of the project. We extend our sincere thanks to all the non-teaching staff for providing the necessary facilities and help. Without the support of anyone of them this project would not have been a reality.
  • 9.
    TABLE OF CONTENTS: •Introduction • Objective of the project • Hardware Support • Software Used • Tools & Technologies Used • Data Flow Diagram • Entity Relationship Diagram • MVC Structure • Control Flow Diagram • Database Tables • Coding • Project Snapshot • Future Scope Of Improvements • Conclusion • Bibliography & References
  • 10.
    Introduction The “Online HotelManagement” aims at the maintenance and management of the different departments of a Hotel. It mainly takes care of the Hotel management at the core area of the database. The system provides the information regarding the different Rooms and Facilities in the Hotel that are available and their status specific to availability. Each unit is well furnished and is well designed for the basic flexibility of the tourists who are expected to stay. The guests can visit the site and register themselves with the required information that is expected by the system. Each registered guest can raise a request for the unit bookings. The Guests are scheduled with the information of the availability of the units for they have requested the time. The Units maintenance is automated for proper management of the availability status of the units or the scheduled expected date of their availability in near future. The system provides the facility for booking of the required available units as per the number that is available.
  • 11.
    Objective of theproject The basic objective of Online Hotel Management is to provide a general and simple interface for the Users as well as the Administrator to facilitate the monthly or daily activities of a Hotel like Booking rooms , Check in of new guests and tourists, Check out of residing guests , Monitoring the status of the different rooms and different departments and finally Computing, Generating and Paying the bill with the limited access to the system by the different administrators of the corresponding departments throughinternet. The Central objective of Online Hotel Management is to provide Online facility for booking Hotel. In previous system ( i.e Manual System ) , person has to go to the Hotel for booking, enquiry etc. This will be fully time consuming, less expensive etc. Through this software, person can book the Hotel by sitting in the Room. The major objective of the entire online system is to automate the process of day to day activitiesof Hotel like: 1. Registration of new users. 2. Advance reservationofroomsverifyingthestatusoftherequestedrooms.
  • 12.
    3. Cancellation andUpdatingofbookedroomsverifyingthestatusofthose. 4.Checkoutofacustomer andreleasingtheroom 5. Payment processing. 6. Roommanagement. 7. Other Administrative activities. HARDWARE REQUIRED • Processor: Intel(R) Pentium(R) 4 CPU 2.40GHz • Memory: 64 MB RAM or higher • Monitor: VGA/SVGA Monitor or higher • Mouse: 2 button serial Mouse. • Keyboard: 105 keys keyboard. SOFTWARES USED • Operating System: Windows 98/NT / 2000/higher • Web Server Tool: Appche.
  • 13.
    • Navigator: InternetExplorer 5 or 6 /higher ,Google Chrome, Mozilla Firefox. • Page Designing Tool: Netbeans. • Database: Mysql Server 5.5.27 Tools & Technologies Used  Front End: • Markup Language: HTML • Front Page Design: CSS • Scripting Language: Javascript 1.2  Back End: • Server Side Technologies :Appache. • Database : Mysql Server 5.5.27
  • 14.
     Tools :Netbeans DATA FLOW DIAGRAM  Context Level or Level 0 Data Flow Diagram ENTITY RELATIONSHIP DIAGRAM  E-R Diagram Of Hotel Management System
  • 15.
     E-R DiagramOf Booking & Payment Procedure
  • 16.
     E-R DiagramOf Administration Procedure Control Flow Diagram
  • 17.
    User panel (Roomreservation)
  • 18.
    Log in Display detailof the requested dept [ Authentic Admin ] Manage details of each dept [ not an authentic Admin ] Control Flow Diagram Administrator panel(Management)
  • 19.
    Database Tables usedin this project : Codes
  • 20.
    Home Page: <html lang="en"> <head> <title>CP:Home</title> <metacharset="utf-8"> <link rel="stylesheet" href="css/reset.css" type="text/css" media="all"> <link rel="stylesheet" href="css/grid.css" type="text/css" media="all"> <link rel="stylesheet" href="css/style.css" type="text/css" media="all"> <script type="text/javascript" src="js/jquery-1.4.2.min.js" ></script> <script type="text/javascript" src="js/jquery.anythingslider.js"></script> <script type="text/javascript" src="js/jquery.easing.1.2.js"></script> <script type="text/javascript"> function formatText(index, panel) { return index + ""; } $(function () { $('.anythingSlider').anythingSlider({ easing: "easeInOutExpo", autoPlay: true, delay: 3000, startStopped: false animationTime: 600, hashTags: true, buildNavigation: true, pauseOnHover: true startText: "Play", stopText: "Stop" }); }); </script> </head> <body> <div id="main"> <!-- header --> <header> <div class="logo"> <h1> CAESARS PALACE, KOLKATA</h1> </div> <a href="login.php" class="rss">Login</a> <nav> <ul> <li><a href="home.php" class="current">Home</a></li> <li><a href="gallery.php">Gallery</a></li> <li><a href="rooms.php">Rooms</a></li> <li><a href="cuisine.php">Cuisine</a></li> <li><a href="abt.php">About Us</a></li>
  • 21.
    <li><a href="contct.php">Contact Us</a></li> </ul> </nav> </header> <sectionid="main-banner"> <div class="intro"> <div class="inner"> <strong>The BEST COMFORT</strong> <span><italics> AT THE BEST RATE</italics></span> </div> </div> <div class="anythingSlider"> <div class="wrapper"> <ul> <li><img src="images/slide1.jpg" alt=""></li> <li><img src="images/slide2.jpg" alt=""></li> <li><img src="images/slide3.jpg" alt=""></li> <li><img src="images/slide4.jpg" alt=""></li> <li><img src="images/slide5.jpg" alt=""></li> </ul> </div> </div> </section> <aside class="top"> <div class="container_12"> <div class="wrapper"> <div class="grid_4 divider"> <div class="inner"> <h3><img src="images/icon1.png" alt="">Star Visit...<span></span></h3> <IMG SRC = images/ICEteaImg.jpg> </div> </div> <div class="grid_4 divider"> <div class="inner"> <h3><img src="images/icon2.png" alt="">Relaxation...<span></span></h3> <IMG SRC = images/coffee-beverage1.jpg> </div> </div> <div class="grid_4"> <div class="inner"> <h3><img src="images/icon3.png" alt="">Booking:<span></span></h3> <h2>Room category:</h2> <ul class="list1"> <h4>Suite</h4><br/> <h4>Delux</h4> <br/> <h4>Economy</h4><br/> <br/> <br/> <h2><marquee> Check Availability</marquee> </h2> <table> <form name="bookfrm" action="selectroom.php" method="POST"/>
  • 22.
    <tr> <td> Check in: </td> <td> <input type="text"class="w8em format-d-m-y highlight-days-67 range-low-today" name="start" id="sd" value="dd/mm/yy" maxlength="10" /> </td> <tr> <td> Check out: </td> <td> <input type="text" class="w8em format-d-m-y highlight-days-67 range-low- today" name="end" id="ed" value="dd/mm/yy" maxlength="10" /></td> </tr> <tr> <td> Number of Adult:</td> <td> <select name="adult"> <option></option> <option>1</option> <option>2</option> <option>3</option> <option>4</option> <option>5</option> </select> </td> </tr> <td> Number of Child:</td> <td> <select name="child"> <option></option> <option>1</option> <option>2</option> <option>3</option> <option>4</option> <option>5</option> </select> </td> </tr> <tr><td> <input type="submit" name="sbmt" value="Check Availability" id="button"/></td> <td><div align="center"><br />
  • 23.
    <a rel="facebox" href="modifyindex.php">Modify</a>/ <a href="cancelindex.php">Cancel</a> Reservation </div></td></tr> </form> </table> </ul> </div> </div> </div> </div> </aside> <div class="wrapper"> <!-- content --> <section id="content"> <div class="container_12"> <div class="wrapper"> <aside class="grid_4"> <div class="box"> <h2>Search for us in Google</h2> <form action="http://www.google.co.in" id="search-form"/> <fieldset><input type="text" NAME = "keywords" VALUE = "Search keywords" ONCLICK = "this.value=''"> <input type="submit" value=" Search "></fieldset> </form> </div> </aside> <div class="grid_8"> <div class="indent"> <article> <div class="inside"> <!-- start contents --> <!-- start contents --> <!-- start contents --> <!-- start contents --> <h2>Welcome to CAESARS PALACE</h2> CAESARS PALACE uses only the finest and freshest ingredients in its products, with insistence on quality control at every stage of production, packaging and delivery. <BR><BR>CAESARS PALACE have specialized in and gained renown for custom made personalized products, which the client can order as per individual specifications and tastes, together with unique messages, which touch the hearts of the recipients. <BR><BR>CAESARS PALACE expert staff of chefs, confectioners, and artist, strive for ongoing creativity and customer satisfaction - we create the dream gift which the client has conjectured in his or her mind. <BR><BR>CAESARS PALACE is the Celebration King with virtually no popular or special occasion remaining outside its range. Clients have now become habituated to celebrate with Monginis whether birthdays, anniversaries, weddings, engagements, Children Day, etc. <!-- end contents -->
  • 24.
    <!-- end contents--> <!-- end contents --> </div> </article> </div> </div> </div> </div> </section> </div> <!-- footer --> <footer> <nav> <CENTER><ul> <li><a href="home.php" class="current">Home</a></li> <li><a href="rooms.php">Rooms</a></li> <li><a href="cuisine.php">Dishes</a></li> <li><a href="abt.php">About Us</a></li> <li><a href="contct.php">Contact Us</a></li> <li><a href="gallery.php">Gallery</a></li> </ul></CENTER> </nav> <div class="vlinks"><a href="http://www.abc.com">Website developed by </a>Souvik,Subhendu,Riddhi,Jayeeta,Manan</div> </footer> </div> </body> </html> Gallery: <?php include "dbconn.php"; error_reporting(0); ?> <html> <head> <link rel="stylesheet" href="css/reset.css" type="text/css" media="all"> <link rel="stylesheet" href="css/grid.css" type="text/css" media="all"> <link rel="stylesheet" href="css/style.css" type="text/css" media="all"> <script type="text/javascript" src="js/jquery-1.4.2.min.js" ></script> <script type="text/javascript" src="js/jquery.anythingslider.js"></script> <script type="text/javascript" src="js/jquery.easing.1.2.js"></script> <script type="text/javascript" src="highslide-with-gallery.js"></script> <link rel="stylesheet" type="text/css" href="highslide.css" /> <script type="text/javascript"> hs.graphicsDir = 'graphics/';
  • 25.
    hs.align = 'center'; hs.transitions= ['expand', 'crossfade']; hs.wrapperClassName = 'dark borderless floating-caption'; hs.fadeInOut = true; hs.dimmingOpacity = .75; // Add the controlbar if (hs.addSlideshow) hs.addSlideshow({ //slideshowGroup: 'group1', interval: 5000, repeat: false, useControls: true, fixedControls: 'fit', overlayOptions: { opacity: .6, position: 'bottom center', hideOnMouseOut: true } }); </script> <style> body{ background-size: 100%; font-weight: bold; } </style> <title> CP:Gallery </title> <link rel="stylesheet" type="text/css" href="bk.css" /> </head> <body> <div id="main"> <!-- header --> <header> <div class="logo"> <h1> CAESARS PALACE, KOLKATA</h1> </div> <nav> <ul> <li><a href="home.php" >Home</a></li> <li><a href="gallery.php" class="current">Gallery</a></li> <li><a href="rooms.php">Rooms</a></li> <li><a href="cuisine.php">Cuisine</a></li> <li><a href="abt.php">About Us</a></li> <li><a href="contct.php">Contact Us</a></li>
  • 26.
    </ul> </nav> </header> <br/> <br/> <br/> <br/> <br/> <br/> </div> <br/> <br/> <?php $sql1="SELECT * FROM`gallery`"; $res1=mysql_query($sql1); $num_row=mysql_num_rows($res1); $num_page=ceil($num_row/30); if(!$_GET['pg']) { $_GET['pg']=1; } if($_GET['pg']) { $s=($_GET['pg']-1)*30; } $sql2="SELECT * FROM `gallery` limit $s,30"; $res2=mysql_query($sql2); echo"<table width=100%>"; $c=1; while($row2=mysql_fetch_array($res2)) { if($c%7==0) { echo" <tr>"; } echo "<td> <div class='highslide-gallery'> <a href='admin/$row2[img]' class='highslide' onclick='return hs.expand(this)'> <img src='admin/$row2[img]' alt='$row2[name]' height='85' width='85' title='Click to enlarge' /></a> <div class='highslide-caption'> $row2[name]
  • 27.
    </div> </div> </td>"; $c++; if($c%8==0) { echo"</td>"; $c=1; } } echo"</table>"; ?> <div id="footer"> <footer> <nav> <CENTER><ul> <li><a href="home.php"class="current">Home</a></li> <li><a href="rooms.php">Rooms</a></li> <li><a href="cuisine">Cuisine</a></li> <li><a href="abt.php">About Us</a></li> <li><a href="contct.php">Contact Us</a></li> <li><a href="gallery.php">Gallery</a></li> </ul></CENTER> </nav> <div class="vlinks"><a href="http://www.abc.com"> Website developed by </a>Souvik,Subhendu,Riddhi,Jayeeta,<br/>Manan</div> </footer> </div> </body> </html> HOME ADMIN: <?php require 'dbconn.php'; ?> <html> <head> <meta http-equiv="Content-Type" content="text/html; charset=iso-8859-1" /> <title>Untitled Document</title> <script src="js/jquery-1.2.1.pack.js" type="text/javascript"></script> <script src="js/jquery-easing.1.2.pack.js" type="text/javascript"></script> <script src="js/jquery-easing-compatibility.1.2.pack.js" type="text/javascript"></script> <script src="js/coda-slider.1.1.1.pack.js" type="text/javascript"></script> <link href="css/main.css" rel="stylesheet" type="text/css" /> <script type="text/javascript"> jQuery(window).bind("load", function() { jQuery("div#slider1").codaSlider()
  • 28.
    // jQuery("div#slider2").codaSlider() }); </script> <style type="text/css"> <!-- aimg {border: none; } --> </style> <!--sa poip up--> <link href="src/facebox.css" media="screen" rel="stylesheet" type="text/css" /> <script src="src/facebox.js" type="text/javascript"></script> <script type="text/javascript"> jQuery(document).ready(function($) { $('a[rel*=facebox]').facebox({ loadingImage : 'src/loading.gif', closeImage : 'src/closelabel.png' }) }) </script> <style type="text/css"> <!-- a:link { color: #000000; text-decoration: none; } a:visited { text-decoration: none; color: #000000; } a:hover { text-decoration: none; color: #006600; } a:active { text-decoration: none; color: #006600; } --> </style> </head> <body> <div class="mainwrapper"> <div class="leftother"> <div class="l">
  • 29.
    <div style="margin-top: 225px;margin-right: 10px;"> <?php if ($_SESSION['SESS_FIRST_NAME']=="admin"){ echo '<a href="#2" class="cross-link">View Booker Comments</a><br />'; echo '<a href="#1" class="cross-link">Monitor Reservation</a><br />'; echo '<a href="#3" class="cross-link">Generate Reports</a><br />'; echo '<a href="#5" class="cross-link">Cuisines</a><br />'; echo '<a href="#4" class="cross-link">Rooms</a><br />'; echo '<a href="#6" class="cross-link">Room Inventory</a><br />'; echo '<a href="admin_index.php">logout</a><br />'; } ?> <?php if ($_SESSION['SESS_FIRST_NAME']=="frontdesk"){ echo '<a href="#2" class="cross-link">View Booker Comments</a><br />'; echo '<a href="#1" class="cross-link">Monitor Reservation</a><br />'; echo '<a href="#3" class="cross-link">Generate Reports</a><br />'; echo '<a href="admin_index.php">logout</a><br />'; } ?> </div> </div> <div class="r"> <div class="right3"> <div class="slider-wrap"> <div id="slider1" class="csw"> <div class="panelContainer"> <div class="panel" title="Panel 1"> <div class="wrapper"> <div class="view"> <table id="mytable" cellspacing="0"> <tr> <td width="191" id="label">Name</td> <td width="73" id="label">Arrival</td> <td width="85" id="label">Departure</td> <td width="96" id="label">Room Type </td> <td width="105" id="label">No. of Nights</td> <td width="90" id="label">Action</td> </tr>
  • 30.
    <?php $con = mysql_connect("localhost","root", ""); if (!$con) { die('Could not connect: ' . mysql_error()); } mysql_select_db("online_hotel_management.", $con); $result2 = mysql_query("SELECT * FROM reservation where status != 'out'"); while($row = mysql_fetch_array($result2)) { echo '<tr>'; echo '<td class="contacts">'. $row['firstname'].' ' .$row['lastname'].'</td>'; echo '<td class="contacts">'. $row['arrival'].'</td>'; echo '<td class="contacts">'.$row['departure'].'</td>'; echo '<td class="contacts">'; $r=$row['room_id']; $result1 = mysql_query("SELECT * FROM room WHERE room_id = '$r'"); while($row1 = mysql_fetch_array($result1)) { echo $row1['type']; } echo '</td>'; echo '<td class="contacts">'.$row['result'].'</td>'; echo '<td class="contacts">'.'<a href=out.php?id=' . $row["reservation_id"] . '>' . 'Check Out' . '</a>'.'</td>'; echo '</tr>'; } ?> </table> </div> </div> </div>
  • 31.
    <div class="panel" title="Panel2"> <div class="wrapper"> <table id="mytable" cellspacing="0"> <tr> <td width="207" id="label">Name</td> <td width="322" id="label">Email Address</td> <td width="126" id="label">Action</td> </tr> <?php $con = mysql_connect("localhost", "root", ""); if (!$con) { die('Could not connect: ' . mysql_error()); } mysql_select_db("online_hotel_management.", $con); $result3 = mysql_query("SELECT * FROM comment"); while($row3 = mysql_fetch_array($result3)) { echo '<tr>'; echo '<td class="contacts">'. $row3['name'].'</td>'; echo '<td class="contacts">'. $row3['email'].'</td>'; echo '<td class="contacts">'.'<a rel="facebox" href=viewcomment.php?id=' . $row3["comment_id"] . '>' . 'Read Message' . '</a>'.'</td>'; echo '</tr>'; } ?> </table> </div>
  • 32.
    </div> <div class="panel" title="Panel3"> <div class="wrapper"> <div class="view"> <table id="mytable" cellspacing="0"> <tr> <td width="191" id="label">Name</td> <td width="73" id="label">Arrival</td> <td width="85" id="label">Departure</td> <td width="96" id="label">Room Type </td> <td width="105" id="label">No. of Nights</td> <td width="90" id="label">Action</td> </tr> <?php $con = mysql_connect("localhost", "root", ""); if (!$con) { die('Could not connect: ' . mysql_error()); } mysql_select_db("online_hotel_management.", $con); $result2 = mysql_query("SELECT * FROM reservation where status != 'out'"); while($row = mysql_fetch_array($result2)) { echo '<tr>'; echo '<td class="contacts">'. $row['firstname'].' ' .$row['lastname'].'</td>'; echo '<td class="contacts">'. $row['arrival'].'</td>'; echo '<td class="contacts">'.$row['departure'].'</td>'; echo '<td class="contacts">'; $r=$row['room_id']; $result1 = mysql_query("SELECT * FROM room WHERE room_id = '$r'"); while($row1 = mysql_fetch_array($result1))
  • 33.
    { echo $row1['type']; } echo '</td>'; echo'<td class="contacts">'.$row['result'].'</td>'; echo '<td class="contacts">'.'<a href=viewreservation.php?id=' . $row["reservation_id"] . '>' . 'Preview' . '</a>'.'</td>'; echo '</tr>'; } ?> </table> </div> </div> </div> <div class="panel" title="Panel 4"> <div class="wrapper"> <div class="view"> <table id="mytable" cellspacing="0"> <tr> <td width="93" id="label">Type</td> <td width="44" id="label">Rate</td> <td width="298" id="label">Descripton</td> <td width="72" id="label">Image</td> <td width="51" id="label">Quantity</td> <td width="80" id="label">Action</td> </tr> <?php $con = mysql_connect("localhost", "root", ""); if (!$con) { die('Could not connect: ' . mysql_error()); } mysql_select_db("online_hotel_management.", $con); $result3 = mysql_query("SELECT * FROM room");
  • 34.
    while($row3 = mysql_fetch_array($result3)) { echo '<tr>'; echo'<td>'. $row3['type'].'</td>'; echo '<td>'. $row3['rate'].'</td>'; echo '<td>'. $row3['description'].'</td>'; echo '<td>'; echo'<a rel="facebox" href=editpic.php?id=' . $row3["room_id"] . '>' . '<img width=72 height=52 alt="Unable to View" src=' . $row3["image"] . '>' . '</a>'; echo '</td>'; echo '<td>'. $row3['avaliable_room'].'</td>'; echo '<td>'; echo'<a rel="facebox" href=editroom.php?id=' . $row3["room_id"] . '>' . 'Edit' . '</a>'; echo ' | '; echo'<a rel="facebox" href=deleteroom.php?id=' . $row3["room_id"] . '>' . 'Delete' . '</a>'; echo '</td>'; echo '</tr>'; } ?> </table><br /> <a rel="facebox" href="addroom.php">Add Room </a></div> </div> </div> <div class="panel" title="Panel 6"> <div class="wrapper"> <div class="view"> <table id="mytable" cellspacing="0"> <tr> <td width="93" id="label">Category</td> <td width="93" id="label">Name</td> <td width="298" id="label">Descripton</td>
  • 35.
    <td width="72" id="label">Image</td> <tdwidth="80" id="label">Action</td> </tr> <?php $con = mysql_connect("localhost", "root", ""); if (!$con) { die('Could not connect: ' . mysql_error()); } mysql_select_db("online_hotel_management.", $con); $result3 = mysql_query("SELECT * FROM tbl_dish,tbl_dish_category where tbl_dish.dish_category_id=tbl_dish_category.dish_category_id"); while($row3 = mysql_fetch_array($result3)) { echo '<tr>'; echo '<td>'. $row3['dish_category_name'].'</td>'; echo '<td>'. $row3['dish_name'].'</td>'; echo '<td>'. $row3['dish_details'].'</td>'; echo '<td>'; echo'<a rel="facebox" href=editpic1.php?id=' . $row3["dish_id"] . '>' . '<img width=72 height=52 alt="Unable to View" src=' . $row3["dish_pic"] . '>' . '</a>'; echo '</td>'; echo '<td>'; echo'<a rel="facebox" href=editdish.php?id=' . $row3["dish_id"] . '>' . 'Edit' . '</a>'; echo ' | '; echo'<a rel="facebox" href=deletedish.php?id=' . $row3["dish_id"] . '>' . 'Delete' . '</a>'; echo '</td>'; echo '</tr>'; } ?>
  • 36.
    </table><br /> <a rel="facebox"href="addroom.php">Add Cuisine </a></div> </div> </div> <div class="panel" title="Panel 5"> <div class="wrapper"> <div class="view"> <table id="mytable" cellspacing="0"> <tr> <td width="93" id="label">Arrival</td> <td width="44" id="label">Departure</td> <td width="100" id="label">Quantity Reserve</td> <td width="149" id="label">Room Type</td> <td width="180" id="label">Confirmation Number</td> <td width="80" id="label">Status</td> </tr> <?php $con = mysql_connect("localhost", "root", ""); if (!$con) { die('Could not connect: ' . mysql_error()); } mysql_select_db("online_hotel_management.", $con); $result3 = mysql_query("SELECT * FROM roominventory where status != 'out'"); while($row3 = mysql_fetch_array($result3)) { echo '<tr>'; echo '<td>'. $row3['arrival'].'</td>'; echo '<td>'. $row3['departure'].'</td>';
  • 37.
    echo '<td>'. $row3['qty_reserve'].'</td>'; echo '<td>'; $ro=$row3['room_id']; $result4= mysql_query("SELECT * FROM room where room_id='$ro'"); while($row4 = mysql_fetch_array($result4)) { echo $row4['type']; } echo '</td>'; echo '<td>'.$row3['confirmation'].'</td>'; echo '<td>'.$row3['status'].'</td>'; echo '</tr>'; } $result5 = mysql_query("SELECT sum(qty_reserve) FROM roominventory where status != 'out' and room_id='1'"); while($row5 = mysql_fetch_array($result5)) { echo 'Toal reserve Room of Deluxe Room: '; echo $row5['sum(qty_reserve)']; echo '<br>'; } $result6 = mysql_query("SELECT sum(qty_reserve) FROM roominventory where status ! = 'out' and room_id='2'"); while($row6 = mysql_fetch_array($result6)) { echo 'Toal reserve Room of Suite Room: '; echo $row6['sum(qty_reserve)']; echo '<br>'; } $result7 = mysql_query("SELECT sum(qty_reserve) FROM roominventory where status ! = 'out' and room_id='3'"); while($row7 = mysql_fetch_array($result7)) { echo 'Toal reserve Room of Standard Room: '; echo $row7['sum(qty_reserve)']; echo '<br>'; } $result8 = mysql_query("SELECT sum(qty_reserve) FROM roominventory where status ! = 'out' and room_id='9'");
  • 38.
    while($row8 = mysql_fetch_array($result8)) { echo'<br>'; } ?> </table><br /> </div> </div> </div> </div> <!-- .panelContainer --> </div> <!-- #slider1 --> </div> </div> </div> </div> <div class="rightother"></div> </div> <div class="footer" style="text-align:center; font-family:Arial, Helvetica, sans-serif; font- size:12px;"></div> </body> </html> Select Room: <?php error_reporting(0); ?> <html> <head> <link rel="stylesheet" href="css/reset.css" type="text/css" media="all"> <link rel="stylesheet" href="css/grid.css" type="text/css" media="all"> <link rel="stylesheet" href="css/style.css" type="text/css" media="all"> <script type="text/javascript" src="js/jquery-1.4.2.min.js" ></script> <script type="text/javascript" src="js/jquery.anythingslider.js"></script> <script type="text/javascript" src="js/jquery.easing.1.2.js"></script> <script type="text/javascript">
  • 39.
    </script> <style> body{ background-size: 100%; font-weight: bold; } </style> <title> CP:Rooms </title> <linkrel="stylesheet" type="text/css" href="bk.css" /> <meta http-equiv="Content-Type" content="text/html; charset=iso-8859-1" /> <link href="css/main.css" rel="stylesheet" type="text/css" /> <link rel="stylesheet" href="css/style.css" type="text/css" media="all"/> <?php $arival = $_POST['start']; $departure = $_POST['end']; $adults = $_POST['adult']; $child = $_POST['child']; ?> <!--sa pop up--> <link href="src/facebox.css" media="screen" rel="stylesheet" type="text/css" /> <script src="lib/jquery.js" type="text/javascript"></script> <script src="src/facebox.js" type="text/javascript"></script> <script type="text/javascript"> jQuery(document).ready(function($) { $('a[rel*=facebox]').facebox({ loadingImage : 'src/loading.gif', closeImage : 'src/closelabel.png' }) }) </script> <!--sa error trapping--> <script type="text/javascript"> function validateForm()
  • 40.
    { var y=document.forms["room"]["no_rooms"].value; var a=document.forms["room"]["madult"].value; varb=document.forms["room"]["adult"].value; if ((y==null || y=="")) { alert("all field are required!"); return false; } /*if (b>a) { alert("dfdfdfdfdfdfdf"); return false; }*/ } </script> <!--sa minus date--> <script type="text/javascript"> // Error checking kept to a minimum for brevity function setDifference(frm) { var dtElem1 = frm.elements['start']; var dtElem2 = frm.elements['end']; var resultElem = frm.elements['result']; // Return if no such element exists if(!dtElem1 || !dtElem2 || !resultElem) { return; } //assuming that the delimiter for dt time picker is a '/'. var x = dtElem1.value; var y = dtElem2.value; var arr1 = x.split('/'); var arr2 = y.split('/'); // If any problem with input exists, return with an error msg var dt1 = new Date(); dt1.setFullYear(arr1[2], arr1[1], arr1[0]); var dt2 = new Date(); dt2.setFullYear(arr2[2], arr2[1], arr2[0]);
  • 41.
    resultElem.value = (dt2.getTime()- dt1.getTime()) / (60 * 60 * 24 * 1000); } </script> <!--sa input that accept number only--> <SCRIPT language=Javascript> <!-- function isNumberKey(evt) { var charCode = (evt.which) ? evt.which : event.keyCode if (charCode > 31 && (charCode < 48 || charCode > 57)) return false; return true; } //--> </SCRIPT> <link rel="stylesheet" type="text/css" href="bk.css" /> </head> <body> <!-- <div id="main"> --> <div class="mainwrapper"> <div id="main"> <!-- header --> <header> <div class="logo"> <h1> CAESARS PALACE, KOLKATA</h1> </div> <nav> <ul> <li><a href="home.php" class="current">Home</a></li> <li><a href="gallery.php">Gallery</a></li> <li><a href="rooms.php">Rooms</a></li> <li><a href="cuisine.php">Cuisine</a></li> <li><a href="abt.php">About Us</a></li> <li><a href="contct.php">Contact Us</a></li> </ul> </nav> </header> <br/> <br/> <div class="leftother"> <div class="l"></div>
  • 42.
    <div class="r"> <div class="right3"> <formaction="personnalinfo.php" method="post" onsubmit="return validateForm()" name="room"> <input name="start" type="hidden" value="<?php echo $arival; ?>" /> <input name="end" type="hidden" value="<?php echo $departure; ?>" /> <input name="adult" type="hidden" value="<?php echo $adults; ?>" /> <input name="child" type="hidden" value="<?php echo $child; ?>" /> <label style="margin-left: 119px;">Number of rooms: </label><INPUT id="txtChar" onkeypress="return isNumberKey(event)" type="text" name="no_rooms" class="ed"> <span id="errmsg"></span> <br /> <br /> <?php $con = mysql_connect("localhost","root",""); if (!$con) { die('Could not connect: ' . mysql_error()); } mysql_select_db("online_hotel_management.", $con); $result = mysql_query("SELECT * FROM room"); while($row = mysql_fetch_array($result)) { $a=$row['room_id']; $query = mysql_query("SELECT sum(qty_reserve) FROM roominventory group by room_id having room_id='$a'"); while($rows = mysql_fetch_array($query)) { $inogbuwin=$rows['sum(qty_reserve)']; } $angavil = $row['avaliable_room'] - $inogbuwin; echo '<div style="height: 117px;">'; echo '<div style="float: left; width: 100px; margin-left: 19px;">'; echo "<img width=92 height=72 alt='Unable to View' src='" . $row["image"] . "'>"; echo '</div>'; echo '<div style="float: right; width: 575px; margin-top: -10px;">'; echo '<span class="style5">'.'Available Rooms: '.$angavil.'</span>'; if ($angavil > 0){
  • 43.
    echo '<input name="roomid"type="checkbox" value="' .$row["room_id"]. '" />'; echo '<input type="submit" name="Submit" value="reserve" onclick="setDifference(this.form);"/>'; } if ($angavil <= 0){ echo '<span class="style5">'.'wala chansa wala gid vacant'.'</span>'; } echo '<br>'; echo '<span class="style5">'.'Room Type: '.$row['type'].'</span><br>'; echo '<span class="style5">'.'Room Rate: '.$row['rate'].'</span><br>'; echo '<span class="style5">'.'Max Child: '.$row['max_child'].'</span><br>'; echo '<input name="mchild" type="hidden" value="' .$row["max_child"]. '" />'; echo '<input name="avail" type="hidden" value="' .$angavil. '" />'; echo '<span class="style5">'.'Max Adult: '.$row['max_adult'].'</span><br>'; echo '<input name="madult" type="hidden" value="' .$row["max_adult"]. '" />'; echo '</div>';echo '</div>'; echo '</div>'; } mysql_close($con); ?> <input type="hidden" name="result" id="result" /> </form> </div> </div> </div> <div class="rightother"> <div class="reservation"> <div align="center" style="padding-top: 7px; font- size:24px;"><strong>RESERVATION DETAILS</strong></div> <div style="margin-top: 14px;"> <label style="margin-left: 16px;">Check In Date : <?php echo $arival; ?></label><br /> <label style="margin-left: 3px;">Check Out Date : <?php echo $departure; ? ></label><br /> <label style="margin-left: 71px;">Adults : <?php echo $adults; ?></label><br /> <label style="margin-left: 78px;">Child : <?php echo $child; ?></label><br /> <BR /> </div> </div>
  • 44.
    </div> </div> <div id="footer"> <footer> <nav> <CENTER><ul> <li><a href="home.php"class="current">Home</a></li> <li><a href="gallery.php">Gallery</a></li> <li><a href="rooms.php">Rooms</a></li> <li><a href="cuisine.php">Cuisine</a></li> <li><a href="abt.php">About Us</a></li> <li><a href="contct.php">Contact Us</a></li> </ul></CENTER> </nav> <div class="vlinks"><a href="http://www.abc.com"> Website developed by </a>Souvik,Subhendu,Riddhi,Jayeeta,<br/>Manan</div> </footer> </div> </body> </html> Payment Page: <?php error_reporting(0); session_start() ?> <html> <head> <meta http-equiv="Content-Type" content="text/html; charset=iso-8859-1" /> <title>Payment</title> <meta charset="utf-8"> <link rel="stylesheet" href="css/reset.css" type="text/css" media="all"> <link rel="stylesheet" href="css/grid.css" type="text/css" media="all"> <link rel="stylesheet" href="css/style.css" type="text/css" media="all"> <script type="text/javascript" src="js/jquery-1.4.2.min.js" ></script> <script type="text/javascript" src="js/jquery.anythingslider.js"></script> <script type="text/javascript" src="js/jquery.easing.1.2.js"></script> <script type="text/javascript"> </script> <style> body{ background-size: 100%; font-weight: bold;
  • 45.
    } </style> <title> Booking Page </title> <link rel="stylesheet"type="text/css" href="bk.css" /> <?php if (!isset($_POST['submit'])) { $con = mysql_connect("localhost","root",""); if (!$con) { die('Could not connect: ' . mysql_error()); } mysql_select_db("online_hotel_management.", $con); function createRandomPassword() { $chars = "abcdefghijkmnopqrstuvwxyz023456789"; srand((double)microtime()*1000000); $i = 0; $pass = '' ; while ($i <= 7) { $num = rand() % 33; $tmp = substr($chars, $num, 1); $pass = $pass . $tmp; $i++; }
  • 46.
    return $pass; } $confirmation =createRandomPassword(); $arival = $_POST['start']; $departure = $_POST['end']; $adults = $_POST['adult']; $child = $_POST['child']; $nroom = $_POST['n_room']; $roomid = $_POST['rm_id']; $result = $_POST['result']; $name = $_POST['name']; $last = $_POST['last']; $address = $_POST['address']; $city = $_POST['city']; $zip = $_POST['zip']; $country = $_POST['country']; $password = $_POST['password']; $email = $_POST['email']; $cnumber = $_POST['cnumber']; $stat= 'Active'; $result1 = mysql_query("SELECT * FROM room where room_id='$roomid'"); while($row = mysql_fetch_array($result1)) { $rate=$row['rate']; $type=$row['type']; } $payable= $rate*$result*$nroom; //send the email $to = $email; $subject="Reservation notification From Cesea Places"; $from = 'cezaplace@gmail.com'; $body = "First Name: $namen". "Last Name: $lastn". "Email: $email n". "City: $city n". "Zip Code: $zip n". "Country: $country n". "Contact Number: $cnumber n". "Password: $password n". "Check In: $arivaln ". "Check Out: $departuren ".
  • 47.
    "Number of Adults:$adultsn ". "Number of child: $childn ". "Total nights of stay: $resultn ". "Room Type: $typen ". "Number of rooms: $nroomn ". "Payable amount: $payablen ". "Confirmation Number: $confirmationn "; $headers = "From: $from rn"; $headers .= "Reply-To: $$from rn"; mail($to, $subject, $body,$headers); $sql1="INSERT INTO reservation (arrival, departure, adults, child, result, room_id, no_room, firstname, lastname, city, zip, province, country, email, contact, password, payable, confirmation) VALUES ('$arival','$departure','$adults','$child','$result','$roomid','$nroom','$name','$last','$city','$zip ','$address','$country','$email','$cnumber','$password','$payable','$confirmation')"; mysql_query($sql1); mysql_query("INSERT INTO roominventory (arrival, departure, qty_reserve, room_id, confirmation, status) VALUES ('$arival','$departure','$nroom','$roomid','$confirmation','$stat')"); $sql="insert into user values('','user','$email','$password')"; mysql_query($sql); } ?> </head> <body> <div id="mainwrapper"> <div id="main"> <!-- header --> <header> <div class="logo"> <h1> CAESARS PALACE, KOLKATA</h1> </div> <nav> <ul> <li><a href="home.php" class="current">Home</a></li>
  • 48.
    <li><a href="gallery.php">Gallery</a></li> <li><a href="index-1.html">Rooms</a></li> <li><ahref="index-2.html">Cuisine</a></li> <li><a href="abt.php">About Us</a></li> <li><a href="contct.php">Contact Us</a></li> </ul> </nav> </header> <div id="left"> <form name="pay"action="process.php" method="post"> <table> <tr><td><h2>RESERVATION DETAILS</h2></td></tr> <tr><td> <label>Check In Date :</td><td> <?php echo $arival; ?></label></td></tr><br /> <tr><td><label>Check Out Date :</td><td> <?php echo $departure; ? ></label></td></tr><br /> <tr><td><label >Adults : </td><td><?php echo $adults; ?></label></td></tr><br /> <tr><td><label>Child : </td><td><?php echo $child; ?></label></td></tr><br /> <tr><td><label>Number of Rooms :</td><td> <?php echo $nroom; ? ></label></td></tr><br /> <tr><td><label>Room ID :</td><td> <?php echo $roomid; ?></label></td></tr><br /> <tr><td><label>Number of nights :</td><td> <?php echo $result; ? ></label></td></tr><br /> <tr><td><label>Firstname : </td><td><?php echo $name; ?></label><br /> <tr><td><label>Lastname : </td><td><?php echo $last; ?></label><br /> <tr><td><label>Address :</td><td> <?php echo $address; ?></label><br /> <tr><td><label>City : </td><td><?php echo $city; ?></label><br /> <tr><td><label>ZIP Code :</td><td> <?php echo $zip; ?></label><br /> <tr><td><label>Country :</td><td> <?php echo $country; ?></label><br /> <tr><td><label>Email : </td><td><?php echo $email; ?></label><br /> <tr><td><label>Contact Number :</td><td> <?php echo $cnumber; ?></label><br /> <tr><td><label >Payable Amount(Rs) :</td><td> <?php echo $payable; ?></label> </table> <br /> <BR /> <table> <tr> <td> Card Type:</td> <td> <input type="radio" name="mny" value="dc">Debit Card<br> <input type="radio" name="mny" value="cd">Credit Card </td> </tr> <tr> <td> Bank Name:</td>
  • 49.
    <td> <input type="text"name="bnknm" /></td> </tr> <tr> <td>Card Number:</td> <td> <input type="text" name="cno" /></td></tr> <tr> <td>Enter Advance Payment Amount:</td><td><input type="text" name="pamt"/></td> </tr> <?php $pamt=$_GET['pamt']; $rpamt=$payable - $pamt; ?> <tr> <td> Total Payment Amount :</td><td><input type="text" name="rpamt" value="<? php echo $rpamt; ?>"/></td> </tr> <tr> <td></td><td><input type="submit"name="pay" value="PAYMENT" onclick="validateForm()"/></td> </tr> </table> <div id="banks"> <footer> <nav> <CENTER><ul> <li><a href="home.php" class="current">Home</a></li> <li><a href="rooms.php">Rooms</a></li> <li><a href="cuisine.php">Cuisine</a></li> <li><a href="abt.php">About Us</a></li> <li><a href="contct.php">Contact Us</a></li> <li><a href="gallery.php">Gallery</a></li> </ul></CENTER> </nav> <div class="vlinks"><a href="http://www.abc.com"> Website developed by </a>Souvik,Subhendu,Riddhi,Jayeeta,Manan</div> </footer> </div> <script type="text/javascript"> function validateForm() { var y=document.forms["pay"]["pamt"].value;
  • 50.
    var x=document.forms["pay"]["rpamt"].value; var z; if(x>0&& y>0) { z=x-y; alert('You Have to Pay Rs:'+z+'during Check-out '); } } </script> </form> <?php mysql_close($con); ?> </div> </body> </html> After Booking Page: <html> <head> <link rel="stylesheet" href="css/reset.css" type="text/css" media="all"> <link rel="stylesheet" href="css/grid.css" type="text/css" media="all"> <link rel="stylesheet" href="css/style.css" type="text/css" media="all"> <script type="text/javascript" src="js/jquery-1.4.2.min.js" ></script> <script type="text/javascript" src="js/jquery.anythingslider.js"></script> <script type="text/javascript" src="js/jquery.easing.1.2.js"></script> <script type="text/javascript"> </script> <style> body{
  • 51.
    background-size: 100%; font-weight: bold; } </style> <title> CP:Booked </title> <linkrel="stylesheet" type="text/css" href="bk.css" /> </head> <body> <div id="main"> <!-- header --> <header> <div class="logo"> <h1> CAESARS PALACE, KOLKATA</h1> </div> <nav> <ul> <li><a href="home.php" >Home</a></li> <li><a href="gallery.php">Gallery</a></li> <li><a href="rooms.php">Rooms</a></li> <li><a href="cuisine.php">Cuisine</a></li> <li><a href="abt.php">About Us</a></li> <li><a href="contct.php">Contact Us</a></li> </ul> </nav> </header> <br/> <br/> <br/> <br/> <br/> <br/> <h1 style="color: red;font-weight: bold;font-size: 20px;"> Your Room Has Been Booked.<br/><br/> Have a Nice Stay in Our Palace.<br/><br/> Thank You.<br/><br/> Caesars Palace, Kolkata </h1> </div> <br/> <br/> <br/> <br/>
  • 52.
    <br/> <br/> <div id="footer"> <footer> <nav> <CENTER><ul> <li><a href="home.php">Home</a></li> <li><ahref="gallery.php">Gallery</a></li> <li><a href="rooms.php">Rooms</a></li> <li><a href="cuisine.php">Cuisine</a></li> <li><a href="abt.php">About Us</a></li> <li><a href="contct.php"class="current">Contact Us</a></li> </ul></CENTER> </nav> <div class="vlinks"><a href="http://www.abc.com"> Website developed by </a>Souvik,Subhendu,Riddhi,Jayeeta,<br/>Manan</div> </footer> </div> </body> </html> Rooms Available: <?php error_reporting(0); ?> <html> <head> <link rel="stylesheet" href="css/reset.css" type="text/css" media="all"> <link rel="stylesheet" href="css/grid.css" type="text/css" media="all"> <link rel="stylesheet" href="css/style.css" type="text/css" media="all"> <script type="text/javascript" src="js/jquery-1.4.2.min.js" ></script> <script type="text/javascript" src="js/jquery.anythingslider.js"></script> <script type="text/javascript" src="js/jquery.easing.1.2.js"></script> <script type="text/javascript"> </script>
  • 53.
    <style> body{ background-size: 100%; font-weight: bold; } </style> <title> CP:Rooms </title> <linkrel="stylesheet" type="text/css" href="bk.css" /> <meta http-equiv="Content-Type" content="text/html; charset=iso-8859-1" /> <link href="css/main.css" rel="stylesheet" type="text/css" /> <link rel="stylesheet" href="css/style.css" type="text/css" media="all"/> <?php $arival = $_POST['start']; $departure = $_POST['end']; $adults = $_POST['adult']; $child = $_POST['child']; ?> <!--sa pop up--> <link href="src/facebox.css" media="screen" rel="stylesheet" type="text/css" /> <script src="lib/jquery.js" type="text/javascript"></script> <script src="src/facebox.js" type="text/javascript"></script> <script type="text/javascript"> jQuery(document).ready(function($) { $('a[rel*=facebox]').facebox({ loadingImage : 'src/loading.gif', closeImage : 'src/closelabel.png' }) }) </script> <!--sa error trapping--> <script type="text/javascript"> function validateForm() {
  • 54.
    var y=document.forms["room"]["no_rooms"].value; var a=document.forms["room"]["madult"].value; varb=document.forms["room"]["adult"].value; if ((y==null || y=="")) { alert("all field are required!"); return false; } /*if (b>a) { alert("dfdfdfdfdfdfdf"); return false; }*/ } </script> <!--sa minus date--> <script type="text/javascript"> // Error checking kept to a minimum for brevity function setDifference(frm) { var dtElem1 = frm.elements['start']; var dtElem2 = frm.elements['end']; var resultElem = frm.elements['result']; // Return if no such element exists if(!dtElem1 || !dtElem2 || !resultElem) { return; } //assuming that the delimiter for dt time picker is a '/'. var x = dtElem1.value; var y = dtElem2.value; var arr1 = x.split('/'); var arr2 = y.split('/'); // If any problem with input exists, return with an error msg var dt1 = new Date(); dt1.setFullYear(arr1[2], arr1[1], arr1[0]); var dt2 = new Date(); dt2.setFullYear(arr2[2], arr2[1], arr2[0]); resultElem.value = (dt2.getTime() - dt1.getTime()) / (60 * 60 * 24 * 1000);
  • 55.
    } </script> <!--sa input thataccept number only--> <SCRIPT language=Javascript> <!-- function isNumberKey(evt) { var charCode = (evt.which) ? evt.which : event.keyCode if (charCode > 31 && (charCode < 48 || charCode > 57)) return false; return true; } //--> </SCRIPT> <link rel="stylesheet" type="text/css" href="bk.css" /> </head> <body> <!-- <div id="main"> --> <div class="mainwrapper"> <div id="main"> <!-- header --> <header> <div class="logo"> <h1> CAESARS PALACE, KOLKATA</h1> </div> <nav> <ul> <li><a href="home.php" class="current">Home</a></li> <li><a href="gallery.php">Gallery</a></li> <li><a href="rooms.php">Rooms</a></li> <li><a href="cuisine.php">Cuisine</a></li> <li><a href="abt.php">About Us</a></li> <li><a href="contct.php">Contact Us</a></li> </ul> </nav> </header> <br/> <br/> <div class="leftother"> <div class="l"></div> <div class="r">
  • 56.
    <div class="right3"> <form action="personnalinfo.php"method="post" onsubmit="return validateForm()" name="room"> <input name="start" type="hidden" value="<?php echo $arival; ?>" /> <input name="end" type="hidden" value="<?php echo $departure; ?>" /> <input name="adult" type="hidden" value="<?php echo $adults; ?>" /> <input name="child" type="hidden" value="<?php echo $child; ?>" /> <label style="margin-left: 119px;">Number of rooms: </label><INPUT id="txtChar" onkeypress="return isNumberKey(event)" type="text" name="no_rooms" class="ed"> <span id="errmsg"></span> <br /> <br /> <?php $con = mysql_connect("localhost","root",""); if (!$con) { die('Could not connect: ' . mysql_error()); } mysql_select_db("online_hotel_management.", $con); $result = mysql_query("SELECT * FROM room"); while($row = mysql_fetch_array($result)) { $a=$row['room_id']; $query = mysql_query("SELECT sum(qty_reserve) FROM roominventory group by room_id having room_id='$a'"); while($rows = mysql_fetch_array($query)) { $inogbuwin=$rows['sum(qty_reserve)']; } $angavil = $row['avaliable_room'] - $inogbuwin; echo '<div style="height: 117px;">'; echo '<div style="float: left; width: 100px; margin-left: 19px;">'; echo "<img width=92 height=72 alt='Unable to View' src='" . $row["image"] . "'>"; echo '</div>'; echo '<div style="float: right; width: 575px; margin-top: -10px;">'; echo '<span class="style5">'.'Available Rooms: '.$angavil.'</span>'; if ($angavil > 0){ echo '<input name="roomid" type="checkbox" value="' .$row["room_id"]. '" />';
  • 57.
    echo '<input type="submit"name="Submit" value="reserve" onclick="setDifference(this.form);"/>'; } if ($angavil <= 0){ echo '<span class="style5">'.'wala chansa wala gid vacant'.'</span>'; } echo '<br>'; echo '<span class="style5">'.'Room Type: '.$row['type'].'</span><br>'; echo '<span class="style5">'.'Room Rate: '.$row['rate'].'</span><br>'; echo '<span class="style5">'.'Max Child: '.$row['max_child'].'</span><br>'; echo '<input name="mchild" type="hidden" value="' .$row["max_child"]. '" />'; echo '<input name="avail" type="hidden" value="' .$angavil. '" />'; echo '<span class="style5">'.'Max Adult: '.$row['max_adult'].'</span><br>'; echo '<input name="madult" type="hidden" value="' .$row["max_adult"]. '" />'; echo '</div>';echo '</div>'; echo '</div>'; } mysql_close($con); ?> <input type="hidden" name="result" id="result" /> </form> </div> </div> </div>
  • 58.
    <div class="rightother"> <div class="reservation"> <divalign="center" style="padding-top: 7px; font- size:24px;"><strong>RESERVATION DETAILS</strong></div> <div style="margin-top: 14px;"> <label style="margin-left: 16px;">Check In Date : <?php echo $arival; ?></label><br /> <label style="margin-left: 3px;">Check Out Date : <?php echo $departure; ? ></label><br /> <label style="margin-left: 71px;">Adults : <?php echo $adults; ?></label><br /> <label style="margin-left: 78px;">Child : <?php echo $child; ?></label><br /> <BR /> </div> </div> </div> </div> <div id="footer"> <footer> <nav> <CENTER><ul> <li><a href="home.php" class="current">Home</a></li> <li><a href="gallery.php">Gallery</a></li> <li><a href="rooms.php">Rooms</a></li> <li><a href="cuisine.php">Cuisine</a></li> <li><a href="abt.php">About Us</a></li> <li><a href="contct.php">Contact Us</a></li> </ul></CENTER> </nav> <div class="vlinks"><a href="http://www.abc.com"> Website developed by </a>Souvik,Subhendu,Riddhi,Jayeeta,<br/>Manan</div> </footer> </div> </body> </html> Gallery
  • 59.
    <?php include "dbconn.php"; error_reporting(0); ?> <html> <head> <link rel="stylesheet"href="css/reset.css" type="text/css" media="all"> <link rel="stylesheet" href="css/grid.css" type="text/css" media="all"> <link rel="stylesheet" href="css/style.css" type="text/css" media="all"> <script type="text/javascript" src="js/jquery-1.4.2.min.js" ></script> <script type="text/javascript" src="js/jquery.anythingslider.js"></script> <script type="text/javascript" src="js/jquery.easing.1.2.js"></script> <script type="text/javascript" src="highslide-with-gallery.js"></script> <link rel="stylesheet" type="text/css" href="highslide.css" /> <script type="text/javascript"> hs.graphicsDir = 'graphics/'; hs.align = 'center'; hs.transitions = ['expand', 'crossfade']; hs.wrapperClassName = 'dark borderless floating-caption'; hs.fadeInOut = true; hs.dimmingOpacity = .75; // Add the controlbar if (hs.addSlideshow) hs.addSlideshow({ //slideshowGroup: 'group1', interval: 5000, repeat: false, useControls: true, fixedControls: 'fit', overlayOptions: { opacity: .6, position: 'bottom center', hideOnMouseOut: true } }); </script> <style> body{ background-size: 100%; font-weight: bold; } </style>
  • 60.
    <title> CP:Gallery </title> <link rel="stylesheet" type="text/css"href="bk.css" /> </head> <body> <div id="main"> <!-- header --> <header> <div class="logo"> <h1> CAESARS PALACE, KOLKATA</h1> </div> <nav> <ul> <li><a href="home.php" >Home</a></li> <li><a href="gallery.php" class="current">Gallery</a></li> <li><a href="rooms.php">Rooms</a></li> <li><a href="cuisine.php">Cuisine</a></li> <li><a href="abt.php">About Us</a></li> <li><a href="contct.php">Contact Us</a></li> </ul> </nav> </header> <br/> <br/> <br/> <br/> <br/> <br/> </div> <br/> <br/> <?php $sql1="SELECT * FROM `gallery`"; $res1=mysql_query($sql1); $num_row=mysql_num_rows($res1); $num_page=ceil($num_row/30); if(!$_GET['pg']) { $_GET['pg']=1; }
  • 61.
    if($_GET['pg']) { $s=($_GET['pg']-1)*30; } $sql2="SELECT * FROM`gallery` limit $s,30"; $res2=mysql_query($sql2); echo"<table width=100%>"; $c=1; while($row2=mysql_fetch_array($res2)) { if($c%7==0) { echo" <tr>"; } echo "<td> <div class='highslide-gallery'> <a href='admin/$row2[img]' class='highslide' onclick='return hs.expand(this)'> <img src='admin/$row2[img]' alt='$row2[name]' height='85' width='85' title='Click to enlarge' /></a> <div class='highslide-caption'> $row2[name] </div> </div> </td>"; $c++; if($c%8==0) { echo"</td>"; $c=1; } } echo"</table>"; ?> <div id="footer"> <footer> <nav> <CENTER><ul> <li><a href="home.php" class="current">Home</a></li> <li><a href="rooms.php">Rooms</a></li> <li><a href="cuisine">Cuisine</a></li> <li><a href="abt.php">About Us</a></li>
  • 62.
    <li><a href="contct.php">Contact Us</a></li> <li><ahref="gallery.php">Gallery</a></li> </ul></CENTER> </nav> <div class="vlinks"><a href="http://www.abc.com"> Website developed by </a>Souvik,Subhendu,Riddhi,Jayeeta,<br/>Manan</div> </footer> </div> </body> </html> Project Snapshot
  • 63.
  • 64.
  • 65.
  • 66.
  • 67.
  • 68.
  • 69.
    Future Scope OfImprovements
  • 70.
    The initial focusof this project was developing a secured integrated system. This project will have a very bright future if the following can be incorporated: Technical Aspects :  Embedding Ajax, in order to make the web pages faster & more responsive.  Resizing of the image being uploaded. Features :  Employee management.  Inventory management.  Financial account management.  Travel & tourism management.
  • 71.
    Conclusion In conclusion, wecan say that our restless effort has successfully developed the project following the requirements and activated it without any error and inconsistency. Overall the project teaches us the essential skills like:  Using system analysis and design techniques like data flow diagram in designing the system.  Understanding the database handling and query processing.  Web designing.  Understanding PHP program structures.  Writing codes in PHP programs and relating them among the classes and files. Finally we can say that this project performs in its best possible manner in order to expedite daily activities of a Hotel.
  • 72.
    Bibliography & References Duringthe development of the project, we have used many resources and for that we are grateful to all the people concerned. Given below are the names of some websites, which we have consulted during the development and documentation of the project. Websites :  www.google.com  www.w3schools.com