VIVEK COLLEGE OF COMMERCE 2012


                  1. COMMODITY MARKET

Derivatives markets trace their origin to trade in agricultural commodities
given to wide fluctuations in prices, from one year to another, one season to
another and one month to another. Derivatives markets perform to key
functions; that of price discovery and risk shifting or price risk management
through hedging. There is a general agreement that derivatives markets,
especially commodity futures and options, needs to be regulated because the
underlying happen to be agricultural commodities consumed by a vast
populace cutting across income level. Price manipulation due to excessive
speculation may have therefore, serious consequences. In keeping with
public policy goals, markets regulation aims to protect market integrity,
financial integrity and customer‟s interest. Protecting market integrity
requires that controls be put in place to prevent price manipulation and to
provide for accurate price discovery.

   There is a tendency to manipulate futures because of the following
reasons:

      An open position may require physical delivery.
      The deliverable supply is relatively price inelastic.
      Exchange rules impose substantial costs on sellers who fail to deliver.

It therefore becomes eminently necessary to ensure the integrity of
commodity markets, especially to deter market manipulation, and to protect
market participants from losses resulting from fraud and insolvency of
contract counter-parties. Exchange participants harbour fears - and for good

FORWARD MARKET COMMISSION                                               Page 1
VIVEK COLLEGE OF COMMERCE 2012


reasons too – that the owner of the large amount of a commodity would
„corner the market‟ by trading to raise prices and force sellers with
contractual obligations to buy the product at a higher price to fulfil their
contracts. While institutional participants and professionals have access to
information on cash markets and the opinion of analysts and experts besides
financial resources, the retail investor often does not enjoy such benefits and
privileges. Government regulation helps to enhance the capability of such
market participants who lack the ability to protect their interests. The
regulatory body for commodity futures in India is the Forward Markets
Commission (FMC)




FORWARD MARKET COMMISSION                                                Page 2
VIVEK COLLEGE OF COMMERCE 2012




FORWARD MARKET COMMISSION                     Page 3
VIVEK COLLEGE OF COMMERCE 2012


       2. INTRODCUTION TO FORWARD MARKETS
                          COMMISSION (FMC)

  The Forward Market Commission (FMC) regulates futures trading in India.
   It is statutory body to set-up by the Ministry of Consumer Affairs and Public
   Distribution in 1953 under the Forward Contracts (regulation) Act, 1952.

     The functions of the commission are –

1. To advise the Central government in respect of the recognition of or the
   withdrawal of recognition from any association or in respect of any other
   matter arising out of the administration of this Act.
2. To keep forward markets under observation and to take such action in
   relation to the markets as it may consider necessary, in exercise of the
   powers assigned to it by or under this Act.
3. To collect, and whenever the commission thinks it necessary, publish
   information regarding the trading conditions in respect of goods to which
   any of the provisions of the Act is made applicable, including information
   regarding supply, demand and prices, and to submit to the Central
   Government periodical reports on the operation of the Act and on the
   working of forward markets relating to such goods.
4. To make recommendations generally with a view to improving the
   organization and working of forward markets.
5. To undertake the inspection of the accounts and other documents of [any
   recognised association or registered association or any member of such
   association] whenever it considers necessary.


   FORWARD MARKET COMMISSION                                              Page 4
VIVEK COLLEGE OF COMMERCE 2012


6. To perform such other duties and exercise such other powers as may be
  assigned to the commission by or under the Act, or as may be prescribed.

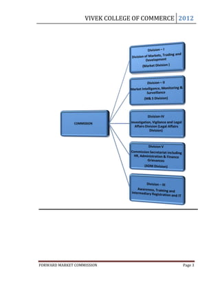
    The Forward Markets Commission has the following five divisions:

     a. Division of Markets, trading and development. ( Market Division)
     b. Market intelligence, monitoring and surveillance. (M&S Division)
     c. Research, training and intermediary, registration and IT. (IR
        Division)
     d. Investigation, vigilance and legal affairs division. (Legal Affairs
        Division)
     e. Commission secretariat including HR, administration and finance,
        grievances. (Administration division).

   Powers of the commission as indicated in section 4A of the F.C. (r) Act,
  1952 are:

         The commission shall, in the performance of its functions, have all
              the powers of a civil court the Code of Civil Procedure, 1908 (5 of
              1908), while trying a suit in respect of the following matters,
              namely:
                 o Summoning and enforcing the attendance of any person and
                    examining him on oath;
                 o Requiring the discovery and production of any document;
                 o Receiving evidence on affidavits;
                 o Requisitioning any public record or copy thereof from any
                    office; and
                 o Any other matters which may be prescribed.
  FORWARD MARKET COMMISSION                                                Page 5
VIVEK COLLEGE OF COMMERCE 2012


      The Commission shall have the power to require any person,
        subject to any privilege which may be claimed by that person
        under any law for the time being in force, to furnish information on
        such points or matters as in the opinion of the Commission may be
        useful for or, relevant to, any matter under the consideration of the
        commission and any person so required shall be deemed to be
        legally bound to furnish such information within the meaning of
        Sec. 176 of the Indian Penal Code, 1860 (45 0f 1860).
      The Commission shall be deemed to be civil court and when any
        offence described in sections. 175, 178, 179, 180 or Sec.228 of the
        Indian Penal Code, 1860(45 of 1860), is committed in the view or
        presence of the commission, the commission may, after recording
        the facts constituting the offence and the statement of the accused
        as provided for in the Code of Criminal Procedure, 1898 (5 of
        1898) forward the case to a magistrate having jurisdiction to try the
        same. The magistrate to whom any such case is forwarded shall
        proceed to hear the complaint against the accused as if the code
        had been forwarded to him under Section 482 of the said Code.
      Any proceeding before the Commission shall be deemed to be a
        judicial proceeding within the meaning of Sections 193 and 228 of
        the Indian Penal Code, 1860 (45 of 1860).




FORWARD MARKET COMMISSION                                              Page 6
VIVEK COLLEGE OF COMMERCE 2012


The Commission is further vested with the powers to:

 Suspend the members of recognised associations or to prohibit him from
   trading.
 Grant approval of amendment to the rules of the recognised associations.
 Direct rules to be made or amended.
 Suspend the business of the recognised associations.
 Issue directions to the recognised associations.

The Commission relies on the following legal provisions for the discharge of
its functions –

 Forward Contracts (Regulation) Act, 1952.
 Forward Contracts (Regulation) Rules, 1954.
 Various notifications issued by the government under Forward Contracts
   (Regulation) Act, 1952.




FORWARD MARKET COMMISSION                                             Page 7
VIVEK COLLEGE OF COMMERCE 2012


      3. BACKGROUND OF FORWARD MARKET
                            COMMISSION

Futures trading in oil seeds was organised in India for the first time with the
setting up of Gujarat Vyapari Mandali in 1900, which carried on futures
trading in groundnut, castor seed and cotton. Before World War 2 broke out
in 1939, several futures markets in oilseeds were functioning in Gujarat and
Punjab. Futures trading in Raw Jute and Jute goods began in Calcutta with
the establishment of the Calcutta Hessian Exchange Ltd. in 1919. In case of
wheat, futures markets were in existence at several centres in Punjab and
UP; the most notable amongst them was the Chamber of Commerce at
Hapur, which was established in 1913. Other markets were located at
Amritsar, Moga, Ludhiana, Jalandhar, Fazilka, Dhuri, Barnala and Bhatinda
in Punjab and Muzaffarnagar, Chandausi, Meerut, Saharanpur, Hathras,
Ghaziabad, Sikenderabad and Barielly in UP.

   Futures market in bullion began at Mumbai in1920 and later similar
markets came up at Rajkot, Jaipur, Jamnagar, Kanpur, Delhi and Calcutta
(now Kolkata). In due course, several other exchanges were also created in
the country to trade in such diverse commodities as pepper, turmeric, potato,
sugar and gur (jaggery).

After independence, the constitution of India brought the subject of „stock
exchanges and futures markets‟ in the Union list. As a result, the
responsibility for regulation of commodity futures markets devolved on
Government of India.


FORWARD MARKET COMMISSION                                                Page 8
VIVEK COLLEGE OF COMMERCE 2012


 The FORWARDS CONTRACTS (REGULATION) ACT (FRCA) 1952
provided for a 3 – tier regulatory system:

    An association recognised by the Government of India on the
      recommendations of Forward Markets Commission;
    The Forward Markets Commission (it was set up in September 1953);
    The Central Government.

Forward Contracts (Regulation) Rules were notified by the central
Government in July 1954. In the seventies, most of the registered
associations became inactive, as futures as well as forward trading in the
commodities for which they were registered came to be either suspended or
prohibited altogether.

   After the introduction of economic reforms since June 1991 and the
consequent gradual liberalization of trade and industry in both the domestic
and external sectors, there was gradual withdrawal of the procurement and
distribution channels. It necessitated putting in place a market mechanism to
perform the economic functions of price discovery and risk management.
The Government issued notifications on 1 April 2003 permitting futures
trading in commodities. Thus, there is no prohibition now to futures trading
in any commodity. However, options‟ trading in commodities is presently
prohibited.




FORWARD MARKET COMMISSION                                              Page 9
VIVEK COLLEGE OF COMMERCE 2012


        4. COMMODITY EXCHANGES IN INDIA

      Future trading was introduced in India on the Bombay cotton
Exchange in 1921 and Bombay oilseeds and oil exchange in 1926,and soon
expanded to other commodities as well as options trading. However,
futures/forward trading was banned almost four decades ago until it was re-
introduced    selectively   in   some    of   the   exchanges,following   the
recommendations of several committees appointed by the government and as
a natural outcome of economic liberalization and integration with global
markets.

      The government granted formal recognition to 24 associations, which
acted as commodity exchanges. They were permitted to organize and
regulate forward trading in various commodities. There are those that trade
in just one commodity and there are exchanges that trade in multiple
commodities. Certain commodities are traded in several exchanges.Some of
the exchanges are the day-to-day operations of the futures markets. These
rules pertain to trading,clearing and settlement.   The          commodity
exchanges developed on a regional basis and the management rested in the
hands of a small group, which controlled bulk of the volumes. There was a
certain lack of transparency and the market liquidity was unsatisfactory due
to the small number of participants .In each exchange, separate trading
communities dominated the activity. Any person who did not have affiliation
to that community faced some sort of entry barrier.The rationale was that a
person who does not belong to the community does not know much about
the market because of lack of market information. A few big players ruled

FORWARD MARKET COMMISSION                                             Page 10
VIVEK COLLEGE OF COMMERCE 2012


the markets, and did not either want to enhance the information
dissemination or did little to increase the number of trading members. In
several of these exchanges, trading rights,Ownership rights and management
control remained vested in the same set of people.
      In several commodity exchanges in India, the day traders account for
half the trading activity. These trades are speculative in nature. The rest is
for hedging purposes. Farmers rarely use futures markets directly. It is
reported that hedging through futures markets forms a small fraction of the
total trade in most commodities. In India commodity markets, the brokers‟
scale of operations is small. The broking industry is fragmented. Financial
strength of brokers is limited. The clients access the broker through
personalised contacts. Brokers are not able to offer full services like market
information, technical analysis, etc.

      A closer look at some of the commodity exchanges will reveal study
their organisation, working and regulatory framework.




FORWARD MARKET COMMISSION                                              Page 11
VIVEK COLLEGE OF COMMERCE 2012


THE INDIA PEPPER AND SPICE TRADE ASSOCIATION (IPSTA)

      IPSTA was established in 1957 and situated in Kochi has been
functioning in futures trading in pepper since 1957. It is the only exchange
in the world engaged in trading of futures in pepper. It is constituted as a
guarantee company u/s 25 of the Companies Act, 1956 and prohibited from
declaring any dividends or extending any direct/indirect benefit to its
members. It is registered as a charitable organisation u/s 12 of the Income
Tax Act, 1961.

      IPSTA has the following Board structure:

      The Board of Indian Pepper and Spice Trade Association consist of 15
directors. The composition of the board is as follows:

      Eleven Directors from trading members
      Three Directors nominated by the Government of India
      One Director who functions as the secretary (Professional)

      The board has constituted five committees to look into different
      aspects of the exchange management. These committees are:




FORWARD MARKET COMMISSION                                            Page 12
VIVEK COLLEGE OF COMMERCE 2012


Fixation of rates:

      The Board from time to time appoints a Daily Rates committee of five
persons from among the members of the association. The Board, with the
approval of the Commission, may decide on the settlement rate or settlement
price, as the case may be, to be determined through a manual or computer
programme or algorithm. The rate fixed and registered as aforesaid is
binding on all parties entering into contracts under the byelaws of the
Association.

Clearing:

      In respect of contracts transacted in the Domestic Division, a Clearing
House is maintained by the Association for the purpose of transmission of
documents and payments, settlements, etc., between the contracting parties.
In respects of contracts transacted in the IPSTA International Commodity
Exchange Division, the designated clearing house is managed by the First
Commodities Clearing Corporation of India Limited. The Board and/or the
designated clearing house in consultation with the FMC shall have the power
to fix floor and/or ceiling for prices from the previous settlement
price/settlement rate or opening rate of such contract on the first day the
contract is traded. The Board may also order continuance or closure of the
market or closing out of the contracts or fixing of ceiling rates following
such special clearing or a consecutive second clearing on such conditions as
it may deem fit in the interest of the trade in consultation with the FMC. All
contracts entered into on a day shall be included in that day‟s settlement.
There is a daily settlement rate or settlement price in respect of each

FORWARD MARKET COMMISSION                                              Page 13
VIVEK COLLEGE OF COMMERCE 2012


commodity and contract month. Members whose clearing account shows a
debit balance have to pay the amount due in the Clearing House Settlement
Account maintained in designated Bank on the next day, while those having
a credit balance are also paid on the next day. If a member defaults in
payment margin, and an investigation by the clearing house indicates
„failure‟, the clearing house may order that all outstanding transactions of
the member on the day of default, be closed out after due notice, and the
margin standing to his credit be forfeited.

Margin:

      In respect of domestic contracts in pepper, one has to pay in advance
100% margin before trading, calculated on the total of long or short position,
whichever is greater, 50% of which may be deposited as Fixed Deposit with
a nationalised bank with a lien marked in favour of exchange. The margin
covers both sides of the open position (net long as well as net short) of each
contract. If a member is holding 100 ton long in December contract and 50
ton short in January contract, his margin should cover 150 ton and his open
position will be 50 ton long (+100-50).

Special margin:

      The special is collected from buyers or sellers, depending on increase/
decrease in prices, when price moves above or below a certain level. It is
calculated as a percentage of benchmark prices, which is the weighted
average price of first 5 days transactions on opening of each contract.

Trade Guarantee Fund:

FORWARD MARKET COMMISSION                                                 Page 14
VIVEK COLLEGE OF COMMERCE 2012


      All existing and new members have to make one time contribution
(non-refundable) to the fund set up by the exchange to guarantee the
performance of contracts. The Board determines the amount.

      IPSTA is a well-organised exchange with good technological support
and efficient system of daily settlement. The fact that it is „mutual‟ exchange
where traders are also the owners is responsible for a lax regulatory system.
The various committees have a strong representation of the Board and there
is room for manipulation in matters such as fixation of rates, allowing
settlement after allotted time, etc. The trading volumes are low vis-a-vis the
potential considering that Kerala is predominant producer of spices and the
majority of pepper exporters operate from the Kochi port.

National Board Of Trade (NBOT)

   NBOT was set in 1999 with the object of offering a nation-wide trading
platform aided by latest technology and professional management and
modelled on the best practices of international commodities futures markets.
It offers futures in soya bean: seeds oil and meal and rapeseed/ mustard seed
oil and cake. NBOT was set up as a „not for profit‟ company u/s 25 of
Companies Act 1956.

   The board has eight directors has follows:-

   Three Directors from trading members, three Directors from the general
public, one Director nominated by FMC and on professional director
(Executive Director). There are several committees to mange day-to-day
affairs. These are:

FORWARD MARKET COMMISSION                                               Page 15
VIVEK COLLEGE OF COMMERCE 2012


   a. The Membership, Finance and Business Development Committee.
   b. The Trading, Clearing and Settlement Committee.
   c. The Margin, Surveillance and Inspection Committee.
   d. The Disciplinary and Disputes Redressal Committee.

Some of the committee members are also members of the board and trading
members as well. However, the committees have only recommending
powers and all authority is vested in the board.

Members: There are three types of members: trading, trading-cum-clearing,
institutional clearing. The members can also be individuals, firms, joint
stock companies, joint Hindu families, corporations, banks and financial
institutions and others are engaged in the trading of soya bean and other
commodities. Participants, who are not included in any of the above
categories of members, are called non-member clients. All non-member
clients have to be registered through the respective members of the
exchange, pay required fees, and be responsible for their transactions.

Trading system and tradable contracts: The trading takes place in the ring
hall with an outcry system. Trading takes from Monday to Friday between
11.30 am and 4.00 pm and on Saturdays between 11.30 am and 2.00 pm.
online trading takes place between 6.30 pm and 10.00 pm in the evening
session exception Saturdays, and between 8.30 am and 10.00 am in the
morning session.

Trades have priority strictly in the order of price, time, non-member client
account and own account. Clearing member fixes trading limit and a ceiling
on trading by each member is fixed by the exchange. There is daily clearing
FORWARD MARKET COMMISSION                                                 Page 16
VIVEK COLLEGE OF COMMERCE 2012


based on mar-to-market system and failure to clear the dues result in
automatic closing out of open positions.

Clearing: The clearing house is under the management of the Executive
Director. The exchange has a daily clearing. All contracts entered into on
each day shall be included in that day‟s statement. There is a daily
settlement rate or settlement price in respect if each commodity and contract
month that is calculated on the basis of the weighted average of the last half-
hour of the trading day in respect of each commodity for each contract
month.

In respect of contracts confirmed by the exchange and those transactions
which have been fully squared off by the members, the clearing bank will
forward to the clearing house settlement accounts not later than 11.00 am on
the working day in respect of previous day‟s transactions of the affiliated
trading member as well as his designated clearing member. No trading
member can enter into any arrangement with more than one clearing
member at any one time.

Margin: The security deposit collected from the trading member is
earmarked for carrying on business based on the price band concept; in case
of trading-cum-clearing members, member is allowed for free trade based on
the above principle up to 40% of the security deposit.

Additional margin: This margin (collected in cash) is levied on net
buying/selling in case of bullish/bearish trend, respectively, from the
members for the contract.


FORWARD MARKET COMMISSION                                               Page 17
VIVEK COLLEGE OF COMMERCE 2012


     Delivery margin: It is collected @ 25% (collected in cash) of the
settlement value, which is calculated on the apportioned quantity for
delivery on the second day of settlement from the buyer.

Trade Guarantee Fund: The guarantee fund is clearing out of the
contribution of trading members as well as clearing members. The guarantee
fund is utilized on the recommendation of the clearing house exclusively for
the purpose of extinguishing the obligations of the clearing house.
Contribution towards guarantee fund is the property of the Exchange and is
non-refundable.

NBOT has since been converted into a „for profit‟ company and duly
incorporated by the Registrar of Companies, Gwalior, on 1 August 2003. It
enjoys a good reputation but it has not enlarged its operations and continues
to be a regional exchange.

Vijay Beopar Chamber LTD.

There are five jaggery futures markets; located in UP-Haryana „sugar belt‟:
Bhatinda, Delhi, Hapur, Meerut and Muzzafarnagar. All these have jaggery
spot markets as well. A private firm, Vijay Beopar Chanmber Ltd (VBCL),
manages the Muzzafarnagar futures market. Jaggery is a traditional product
consumed in the countryside in lieu of sugar. However, its use has declined
significantly. Yet, it is an active and profitable exchange compared to other
futures exchanges that have much larger spot volumes.




FORWARD MARKET COMMISSION                                             Page 18
VIVEK COLLEGE OF COMMERCE 2012


Contract Design: VBCL trades in only one kind of jaggery „pan sera‟ ,
though there are other varieties too like chapu and khura. Khandsari is a
crude sugar-jaggery mixture. If the trader delivers any other variety, he has
to pay a premium specified by the exchange to compensate for the quality.
Only one contract trades at a time on the exchange. There are four maturities
linked with the harvest cycle: a 6-month contract expiring in mid-July, a 3-
month contract due in mid-January, a 2- month one expiring in mid-March
and a 5-month expiring in mid-July. The Exchange has to obtain the
permission of FMC for each new contract, even if it has been traded before
in the market, or a new contract design. All contracts are written with
physical settlement price at the end of every trading day based on intra-day
traded prices at the exchange.

Trading System: Trading takes place on an „open outcry‟ system. It opens
at 10am and closes at 3pm. All members offer two-way quotes. Price limits
are imposed on all contracts – 15% up or down on a weekly price per quintal
set by FMC. Every half-hour, the bid/ask quote is collected from eight large
brokers and posted on the doors of the exchange, the exchange charges a
fee per contract traded, 60% of which goes to the trading member as
brokerage to be paid at the end of the month.

Clearing: Clearing of trades is done both by the exchange as well as the
trading member. The broker and the clearing house retain the record of each
trade. Counter-party risk management is carried out through a system of
initial margin and daily mark-to-market (MTM) margins. The MTM loss has
to be paid to the clearing house on the next day. The members clear through


FORWARD MARKET COMMISSION                                             Page 19
VIVEK COLLEGE OF COMMERCE 2012


a designated clearing bank and disputes pertaining to accounts of the
clearing house and the members are bought to the exchange board for
arbitration.



Settlement: There are trading members and trading members/brokers.
Brokers can trade for themselves or for their clients, but can clear their
trades only through trading members. Members are admitted on the
recommendations of existing brokers, a system that can act as an entry
barrier not necessarily related to credit worthiness of an individual.

There are around 120 members who trade during jaggery session.

Governance: There is a board of directors comprising four members from
the spot market community, six from futures market, two shareholders, four
nominated by FMC and two nominated by the board. The day-to-day
management is in the hands of exchange staff, about 18 in number, who are
barred from trading for themselves. There are several committees to deal
with specific management areas such as:-

           A. Clearing house committee.
           B. Daily rate committee.
           C. Survey committee for quality of goods.
           D. Arbitration committee.
           E. Vigilance committee for compliance with rules a legal
               provision.



FORWARD MARKET COMMISSION                                                Page 20
VIVEK COLLEGE OF COMMERCE 2012


Regulation: FMC is the regulatory body. Daily reports of the prices,
positions and margins of each of the trading members are submitted to FMC
at the end of each day. Position limits, margin rules, fees and charges have to
be approved by the FMC. It exercises a tighter control on futures markets
compared to the Mandi Boards.

                       Coffee Futures Exchange

India is a leading producer of coffee, which is the largest commodity, traded
in the world market. As a consequence, the prices of Indian coffee are given
to high fluctuations. The Coffee Futures Exchange India Ltd (COFEI) was
set up in December 1997 in Bangalore, after the deregulation of coffee
marketing system.

 Trading on COFEI is now online and has replaced the conventional „open
outcry‟ system. Trades are in two major types- cured coffee and uncured
coffee. Each type has two categories – Plantation A and Robusta cherry
„AB‟ in cured coffee and Arabica parchment and Robusta cherry in uncured
coffee. These are traded as alternate month contracts – January, March, May,
etc. Simultaneous trading in nine contracts is permitted covering 18 months
forward period.

     Clearing House is a part of the exchange and all clearing members are
shareholders of COFEI. The members are classified as:

      Institutional clearing members who cannot trade.
      Trading-cum-clearing members who can trade on their own account
      and on account of others.

FORWARD MARKET COMMISSION                                               Page 21
VIVEK COLLEGE OF COMMERCE 2012


      Trading members who can trade on their own account and others
      account but cannot clear trades.
      Ordinary     members    who     get   their   trades   executed   through
      trading/trading cum clearing members.

One has to subscribe to at least one equity share of COFEI of Rs. 10000
each. A non-member can also trade through a trading cum clearing member
but is not entitled to any concession in trading fee and clearing fee granted to
ordinary member.

The exchange prescribes the scale of transaction fees to be levied on
different categories of members.

Margins: The margin structure is similar to that adopted by other
exchanges. There is initial margin money and depending on the
circumstances, variation margin, additional margin and special margin is
levied.

Risk management: The risk is sought to be contained by observing the
practices followed by well-established exchanges, viz. imposition of margins
on traders, daily mark-to-market of all trades, imposition of limits on net
positions of clearing members, setting of daily price limits and maintaining
of sufficient capital and guarantee fund.




FORWARD MARKET COMMISSION                                                Page 22
VIVEK COLLEGE OF COMMERCE 2012


                       Cotton Futures Exchange:

Indian Cotton Contract (ICC) in Mumbai is the exchange for trading in
futures contract in cotton. Trading sessions are held in the trading hall of
Cotton Green, Sewri , Mumbai by the „open outcry‟ system. One should be a
member of East India Cotton Association and should register with the
clearing house to be eligible to trade on ICC.

The information on concluded transactions is electronically disseminated.
All outstanding positions are marked to market at the end of the trading day.
The settlement prices are based on the weighted average of contracts traded
during the last one hour of the trading day. Account statement indicating
details of transactions, settlement difference, fees and special margin, etc. is
made available by 6pm on the trading day and the variation margin or
settlement difference must be made good before 11am of the next day.

Margin: There are two types of margins. Ordinary margin becomes
payable when the open position exceeds the prescribed free limits. Special
margin is payable when the price rises or falls below the benchmark price
(BMP) by more than the specified level. BMP is the average of opening,
highest, lowest and closing prices of the first three trading days of
commencement month of any contract.

Members: The members are in the following categories:

    Clearing members – institutional members and Composite members
    Others – trading members, brokers.
    Clients – members – clients and non-members clients.
FORWARD MARKET COMMISSION                                                Page 23
VIVEK COLLEGE OF COMMERCE 2012


 5. REGULATION OF COMMODITY EXCHANGES

REGISTRATION/RECOGNITION:

In accordance with the Forward Contracts (Regulation) Act 1952, forward
trading in commodities notified u/s 15 of the Act, can be organised only
under the auspices of recognized associations. The Act empowers the
Central Government to grant recognition to the exchanges on the basis of the
recommendations of the Forward Markets Commission. Any New/Existing
Exchange which wants to organize forward trading in a new commodity
(ies) or in an existing commodity (ies) which is/are being traded in another
exchange(s) has to obtain recognition from the government. Also,
registration of an exchange is a pre – requisite to trade in commodity (ies)
which is/are neither banned under Sec.17 nor regulated under sec. 15 of F.C.
(R) Act.

BYELAWS, RULES AND REGULATION:

The trading practices and byelaws adopted by the exchange should be such
as to ensure financial integrity, market integrity and customer protection.
These practices and byelaws should be in line with model byelaws and
instructions issued by the FMC from time to time. The exchange should
have very strong market surveillance and monitoring system.




FORWARD MARKET COMMISSION                                            Page 24
VIVEK COLLEGE OF COMMERCE 2012


MANAGEMENT,                  FINANCIAL              POSITION                AND
INFRASTRUCTURE:

The exchange has to submit relevant data/information to satisfy the
authorities about its capital resources and application of funds, projected
cash flow, constitution, management and administration of the exchange and
the suitability of proposed commodities for future trading. The exchange has
also to convince that requisite infrastructure is available with the exchange
for conducting trading in an efficient and transparent environment, with
necessary checks and balances and risk management systems to protect the
interests of all kinds of market participants in keeping with the best practices
adopted by reputed international exchanges. Promoters must have
demonstrated    adequate    experience,    professional    qualifications    and
knowledge and good track record so as to inspire confidence in their
competence and professionalism to organize forward trading. The
management of the exchange should be independent and the board should
predominantly have non – trade representation.

CLEARING AND SETTLEMENT:

All new exchanges should have „online‟ trading and settlement system in
their exchanges. The clearing and settlement system should be based on the
principle of „novation‟ and there should be adequate risk containment
provisions like up – front margins and equity contribution by the
trading/clearing members. In novation netting with a clearing house, all
transactions between the counter – parties are assigned to central clearing
counter – party which permits multilateral netting of all transactions, thus
FORWARD MARKET COMMISSION                                                Page 25
VIVEK COLLEGE OF COMMERCE 2012


reducing credit exposure (the net market value of the transaction at the time
of default) and the probability of the counter – party default.

TRADING PARAMETERS:

The exchanges are required to obtain prior approval of the FMC for opening
of each contract in commodities, which are notified under section 15 of the
FCRA 1952. The terms and conditions of contracts play a crucial role in the
growth and development of trading in any exchange. They should be market
friendly in the sense that the terms should be convenient to large traders as
well as small traders and should be attractive to all prospective beneficiaries
of futures trading, including growers, processors, merchandisers, customers,
etc.

TRADING SYSTEM:

The FMC has laid stress that the exchanges auto – mated and on – line
trading systems for better transparency and fairness in trading practices.

DELIVERY SYSTEM:

The exchange should have an efficient delivery mechanism through
accredited warehouses geographically well spread all over the country and
located generally at places in the vicinity of traditional markets in cash
commodity.     A    system    of   dematerialized    accounts     managed    by
depositories/depository participants and registrar & transfer agents and
suitable number of certifying /assaying agencies to assess the quality of



FORWARD MARKET COMMISSION                                               Page 26
VIVEK COLLEGE OF COMMERCE 2012


commodities tendered for delivery, ought to be put in place for physical
delivery.

MARGIN REQUIREMENTS:

Margin for each commodity is determined by the exchange based on its
historical volatility. The margins have to be approved by the Forward
Markets Commission. Members are suspended from trading if they do not
maintain sufficient margins with the exchange.

SETTLEMENT GUARANTEE FUND (SGF):

The clearing house acts as the common counter party to all trade transactions
that take place on the exchange platform. The system of multi – lateral
netting does lead to reduction in gross risk but a certain amount of residual
risk remains based on open positions held by the members. The exchange
seeks to cover this residual risk through the system of margining, including
exposure margins. In addition to margins, for systematic safety, the
exchanges maintain a settlement guarantee fund (SGF) to handle defaults
and guarantee settlements. The current SGF corpus NCDEX is reportedly
about Rs. 1100 crores.

Each clearing member is required to contribute to and provide a deposit to
the settlement fund held by the clearing house. The exchange may permit a
clearing member to make the contribution/deposit in the form of cash,
securities. Bank guarantee, etc. The SGF is utilized by the exchange in terms
of the by-laws; and generally for investment in approved securities, to pay
premium on insurance cover, to meet shortfalls or deficiencies arising out of

FORWARD MARKET COMMISSION                                             Page 27
VIVEK COLLEGE OF COMMERCE 2012


clearing and settlement, to satisfy any loss pr liability of the clearing house,
and for repayment of balance due to a clearing member when he ceases to be
a member.

The SGF is mainly utilized, as a last measure, to eliminate the obligation
created due to default on the part of a clearing member in meeting the
clearing and settlement obligations arising out of his positions, after taking
recourse to margins placed by the member, contribution or bank guarantees
provided by the member, other amounts due to the member such as security
deposit, available profits, if any, etc. If the aforesaid amounts prove
inadequate, the balance obligation shall be assessed against the clearing
members in the same proportion as their total contribution and deposits. The
liability of the clearing house is restricted to the extent of the contributions
received from the clearing members to the SGF.

GENERAL SUPERVISION:

The FMC has powers to conduct inspection of accounts of the exchanges
and their members and to inquire into the affairs of the exchanges. The
Forward Contract Regulation Rules (FCRR) provide that every recognized
association must submit periodical returns relating to its affairs and the
affairs of its members in such form and in such manner and at such times as
may be specified in this regard by the FMC. Further, the FCRR also lists out
details that are required to be included by the recognized associations in
their annual reports.




FORWARD MARKET COMMISSION                                                Page 28
VIVEK COLLEGE OF COMMERCE 2012


            6. REGULATION OF OPERATIONS

FMC prescribes the imposition of following regulatory measures by the
exchange:

     LIMIT ON NET OPEN POSITION: Limit on net open position as
     on the close of the trading hours is stipulated. Limits may be imposed
     member – wise on intra – day net open positions. For the purpose of
     managing liquidity risk and a member‟s susceptibility to default,
     limits on net open positions are imposed as approved by the FMC. If a
     member fails to reduce his open position limits, the exchange may
     compulsorily reduce his open positions at the risk and cost of the
     member. The exchange also imposes a penalty for such non –
     compliance by the member.
     MARK TO MARKET LOSS MONITORING: The losses incurred
     by each member are tracked on a real – time basis after each trade by
     comparing the difference between the contracted trade price and the
     last trade price on the market. When the loss amount exceeds 75% of
     the member‟s deposit with the exchange, the member is put in “square
     – up” mode until additional funds are deposited with the exchange to
     bring the loss amount within limit of 75% of the amount deposited
     with the exchange. While the member is in a square – up mode, the
     member is prohibited from taking any new positions until the
     member‟s current open position amounts are reduced.




FORWARD MARKET COMMISSION                                           Page 29
VIVEK COLLEGE OF COMMERCE 2012


     CIRCUIT        –     FILTERS        OR       LIMIT       ON      PRICE
     FLUCTUATIONS: Circuit – filters or limit on price fluctuations is
     fixed to allow „cooling‟ of the market in the event of abrupt upswing
     or downswing in prices. As a safeguard against wide fluctuations in
     prices due to market volatility, the exchange specifies the daily circuit
     filter limit for each commodity imposed by the FMC, which
     prescribes the maximum and minimum price range within which a
     contract can be traded.
     SPECIAL MARGIN: Special margin deposit is to be collected on
     outstanding purchases or sales when price moves up or down sharply
     above or below the previous day closing price. By making further
     purchases/sales relatively costly, the price rise or fall is sobered down.
     This measure is imposed only on the request of the exchange.
     CIRCUIT BREAKERS OR MINIMUM/MAXIMUM PRICES:
     These are prescribed to prevent futures prices from falling below as
     rising above levels are not warranted by prospective supply and
     demand factors. This measure is also imposed on the request of the
     exchanges.
     SUSPENSION OF TRADING: It refers to skipping trading in a
     certain contract, closing the market for a specified period and even
     closing out the contract. These extreme measures are taken only in
     emergency situations.




FORWARD MARKET COMMISSION                                               Page 30
VIVEK COLLEGE OF COMMERCE 2012


                   7.VISION AND MISSION
                            Citizen’s Charter
                            ForwardMarkets
                        Commission Department
                           ofConsumerAffairs


                   Citizen’s Charter– ForwardMarkets Commission
Vision:
       Todevelopandregulate theIndiancommodities derivatives market
       with                                                            best
       globalpracticesandprocessesforefficientpricediscoveryandsecure
       price riskmanagement for thestakeholders inthe commodity
       ecosystem
   MissionStatement:
   O
              Toprescribe,andensurecomplianceofprudentcapitalnorms,capit
       al                                                     structureand
       globalstandardsofgovernanceforserviceproviders,particularly,
       exchanges andmembers;


   o
              Toprescribe,andensurecomplianceoftheinternationalbestpractic
       esin respect of risk management to be followed by exchanges,
       members and participants;



FORWARD MARKET COMMISSION                                             Page 31
VIVEK COLLEGE OF COMMERCE 2012


   o
              Toprescribe,andensurecomplianceoftheinternationalbestpractic
       esin
       respectofmonitoringandsurveillancetopreventmanipulationofprices,ar
       tificial      trading,unreported/    illegaltrading,andtradingformoney-
       launderingandtax evasion;


   O
              Toprescribe,andensurecomplianceoftheinternationalbestpractic
           esin respect ofcustomer protection, mediation, arbitration, and
           grievanceRedressal.


   o          Togetderivativescontractsdesignedsoastoservetheinterestsofthe
       stakeholdersinthecommodityeconomy,vis,theproducers,stockists,pro
       cessors, traders, exporters, importer and bulk consumers;


   o              To take effective steps including coordination with other
       relevant authorities to strengthen linkages of derivatives market with
       the physical commodity ecosystem and facilitate creation of
       complementary supply chain infrastructure,andrelatedprocessesand
       practices,vis,warehousing,common                                  national
                  qualitystandards,fungibility of warehousedgoods,collateral
   Management               services,       testing/gradingfacilities,       and
       otherdeliverylogistics;
       O

FORWARD MARKET COMMISSION                                                  Page 32
VIVEK COLLEGE OF COMMERCE 2012


             Tosupporttheprocessofglobalizationandliberalization
       oftradingin
       commodityderivativesmarketsubjecttoprudentandharmonio
       usregulationfor
       efficientpricediscoveryandriskmanagementandtopreventan
       y systemicriskor regulatoryarbitrage.




FORWARD MARKET COMMISSION                                          Page 33
VIVEK COLLEGE OF COMMERCE 2012

                        8. APPLICATION FORMS


                        GOVERNMENTOFINDIA FORWARD
                                MARKETSCOMMISSION
   MINISTRY OFCONSUMER AFFAIRS,FOOD ANDPUBLIC DISTRIBUTION
                     (DEPARTMENTOF CONSUMER AFFAIRS)


                                                                       FORM(IR-I)
  FormatoftheReturnto besentby theIntermediaries (Warehouse)registeredwith
                             Recognized/Registeredassociations


                     NAMEOFTHECOMMODITY EXCHANGE:
  Sr. No                    Description                               Details
     1     NameofthewarehousewithCodeNo.ifanygiven
           bytheExchange
    2      Return Number(to be assigned by the Forward
           Markets Commission
    3      Addressofthewarehousewithtelephone,Fax,telex,
           mobilenumber(s) and Email
    4      TradeNameofthewarehouse
    5      PAN Number allotted by IT dep‟t.
    6      Dateof admission /MOUwith theExchange.
    7      Constitution    of    the     warehouse            :sole
           proprietorship/partnership/corporate body/ financial
    8      institution educational qualifications of proprietor/
           Name and
           partners/ directors
    9      Whetherregisteredwith       ofanyotherrecognised/
           registeredassociation(CommodityExchange).Ifso,
           givethe name(s)      oftheexchangesand        code of
           membership,dateofadmissionofotherrecognised/
    10     Whetherthewarehouseoritspromotersatanytime
           registeredassociations
           convictedofanyoffence.Ifso,furnishthedetailsif
           anydisciplinaryand criminal history.
FORWARD MARKET COMMISSION                                                       Page 34
VIVEK COLLEGE OF COMMERCE 2012
    11   Whether the warehouse or promoters declared
         insolvent/bankrupt or declared defaulter by any
         exchange/      commodity/stockmarket.Ifyes,furnish
    12   Networthofthewarehouse Pleasefurnishdetailsand
         details.
         necessarydocuments in support thereof
    13   Whether     any     group/associate      firm/company
         registered with any exchange for similar or other
    14   purpose
         Are warehouse related entities are       registered as
         trading/clearingmemberofsecurities market?
    15   If yes, provide the details of subsidiary, its
         registrations number etc.
   16    Ifwarehouseon lease, nameoftheowner(s)with
         address(es).
   17    Details oflocation.
   18    Details ofstoragecapacity– area-wise.
   19    Details of facilityavailable.
   20    Typeofstructure (attachplan ofthewarehouseduly
         certified bytheCertifiedEngineer).
   21    Details ofInsurancePolicy.
   22    Details of customers –name and addresses
   23    Details of commodityhandled with quantity-wise.
   24    Details ofwarehouseregistration with the appropriate
         authorities includinglocal authorities
   25    Otherinterests liketheowner/lesseeare
         trader/manufacturerin spot/forward markets.
   26    Nameof complianceoffices.




FORWARD MARKET COMMISSION                                         Page 35
VIVEK COLLEGE OF COMMERCE 2012
          Incasethereisanychangeinthestatusofanyitemasindictedabove,thesame
 maybecommunicatedtotheForwardMarketsCommission,Mumbaiwithinsevendays through
 respective exchanges.


          Ideclare that the information given in this form is true to the best of my knowledge
 and belief.


 Place:                                                Signature:

 Dated:                                                NameofMember


 ConfirmationoftheExchange

          Thisistocertifythat                                             isawarehouseof
 thisrecognised/registeredassociation(Exchange)andaspertheirrecordsandasperthe
 detailsgivenbythesaidwarehouse                          stocksarestoredason          andthe
 aboveinformation is correct




 Place:                                                Signature:
 Dated:                                        Nameand designation




FORWARD MARKET COMMISSION                                                             Page 36
VIVEK COLLEGE OF COMMERCE 2012

          FORMATOF COMPLAINTTO BE FORWARDEDTO:
                      Forward Markets Commission Ministry of
                    ConsumerAffairs, Food and P.D., Department of
                        ConsumerAffairs, Government of India
                         EverestBldg,3rd floor,100MarineDrives,
                                       Mumbai-
                                        400002.


                                    ComplaintFor
                                         mat


   1. (a) Name of the
      Complainant: (b)
      Client Code:


   2. Contact details ofthe complainant : -
      (a)Address:                                      (b) Mobile/Tel. No with
                                                       STD Code - (c) Email id:
   3. Name of the Member against whomthe complaint is made:


   4. Contact details of the authorised person/agent of
      the Member:- (a) Name of the authorised
      person/agent:
      (b)Office address:                               (c) Mobile/ /Tel. No. with
                                                           STD Code- FAX-


                                                        (d)Email id:


FORWARD MARKET COMMISSION                                                    Page 37
VIVEK COLLEGE OF COMMERCE 2012

   5.(a) Name of the Exchange on which the trade
     was executed: (b)Last date of trading:


   6. Whether client documentation copy [like KYC] available?    Yes / No
      [Ifyes please enclose the document]


   7. (a) Brief description of the Complaint:
      (b)Available supporting documents or evidence:
          1.
          2.
          3.
   8.(a)Whether the complaint was earliersent to the Member?         Yes / No
       (b)If yes, Date on
          which sent:




   9. Gist of the Member's reply (with date), if any:




   10.(a)Whether the complaint was forwarded to the Exchange also?        Yes
   / No
      (b)If yes, Date of forwarding:




FORWARD MARKET COMMISSION                                              Page 38
VIVEK COLLEGE OF COMMERCE 2012

    11.Gist of the Exchange's reply (with date), if any:
    12.List of Enclosures:
Place:                                                     Signature ofthe
Complainant


Date:




FORWARD MARKET COMMISSION                                                    Page 39
VIVEK COLLEGE OF COMMERCE 2012


      9. MONITORING AND SURVEILLANCE OF
                        EXCHANGES BY FMC

In order to ensure that exchanges implement the safeguards to protect financial
integrity, the FMC is required to have an ongoing monitoring of the key areas
discussed above.

The exchange may be asked to submit to FMC –

   1. A daily report of futures prices, open interest and trading volume.
   2. A daily report of cash prices.
   3. A weekly report of deliverable supply for contracts settled by delivery.
   4. A daily report on basis.
   5. A daily report on spreads for contracts traded simultaneously with more
      than one expiration date.
   6. A daily large position report for members who exceed 80% of position
      limits.
   7. A speculative positions limit to prevent accumulating positions that form
      significant percentage of open interest. The limit should not be too low
      because speculators lend liquidity to market, making manipulation less
      likely.
   8. Higher position limits for hedgers subject to submission of monthly report
      by hedgers that justify their positions vis – a – vis their needs.




FORWARD MARKET COMMISSION                                                   Page 40
VIVEK COLLEGE OF COMMERCE 2012

       10. RULES GOVERNING INTERMEDIARIES

  In addition to the provisions of the Forward Contracts Regulation Act
  (FCRA), 1952 and the rules framed there under, the commodity exchanges
  have their own rules and regulations approved by the Forward Market
  Commission (FMC). The number of small brokers is growing apace. The
  growth has been achieved thanks to large brokerage service organizations
  providing all administrative services for a number of small brokers and many
  small brokers buying a complete brokerage [execution/processing] facility
  and using the internet service to offer futures trading products. The FMC
  needs to set general standards but each exchange will have to define the
  minimum standards for brokers based on capital/net worth, expertise and
  experience. It is necessary to stipulate mandated capital adequacy for brokers
  together with measures to monitor that the capital is, in fact, maintained.
  Further, there is no requirement, at present, of any form of license to begin
  trading as a broker. One has only to meet the exchange requirements. In the
  view of the progressive use of advanced technology in trading and clearing
  systems, and the growth of futures industry, it is necessary that authorization
  be granted preferably to brokers who possess professional qualifications
  and/or experience. In this regard, NCDEX has shown the way and it expects
  all its members to pass commodity module of NCFM exam conducted by the
  National Stock Exchange.A key role of the regulators is to protect customers.
  The regulator has to ensure that customers or potential users of exchange are
  properly informed about the benefits and risks of futures exchanges. The
  regulators need to ensure that brokers follow the Conduct of Business Rules
  and treat their customers fairly. Any advertisement issued with the object of
  furthering business must be fair and not misleading and must contain a
FORWARD MARKET COMMISSION                                                 Page 41
VIVEK COLLEGE OF COMMERCE 2012

  warning related to the risks associated with futures market. The broker must
  obtain adequate information on the customer through an account opening
  form to assess his suitability for trading and also execute necessary
  agreement with the client after making due risk disclosure before trading on
  his behalf.

  The trading on the exchange shall be allowed only through approved
  workstations located at the approved locations of the member. The access to
  the trading system can be withdrawn or restricted by the exchange for non –
  compliance of the rules. In the event of the failure of the member‟s
  workstation or loss of access to the trading system, the exchange can
  undertake (though not guarantee) on behalf of the member to carry out
  necessary trades, which a member is eligible for on a valid request from him.

  The approved workstations must be used only by the authorized persons and
  approved dealers. The clearing member has to deposit the security deposit
  and other fees demanded by the exchange. The exchange will announce the
  settlement calendar and the trading hours in advance. Similarly, any change
  in settlement schedule/calendar and unexpected holidays will be intimated to
  members. The contracts will expire on the pre-determined date and time
  notified by the exchange in advance.

  The exchange will prescribe an order book that will be maintained on the
  trading system subject to certain conditions. The trading system will
  automatically generate a unique order identification number at the time of
  order entry itself. It helps the exchange and the clearing member/investors to
  sort out any issues regarding execution of orders. The lot size and the tick
  move in which orders can be placed will be specified. The exchange will also

FORWARD MARKET COMMISSION                                                Page 42
VIVEK COLLEGE OF COMMERCE 2012

   prescribe exposure limits, margin limits, lot limits, price band for each
   contract.

   The members can execute on behalf of their other clients or on their own
   account (proprietary trades). The trading done by a member on his own
   account should be segregated from that of the clients. The moneys and
   securities deposited by the clients have to be kept in separate clients account
   and cannot be used by the member in his own account. The member cannot
   utilize the funds and securities of one client for and on behalf of another
   client.The exchange may at its discretion suspend trading in any contracts on
   the following grounds:

       Suspension of trading in the underlying commodities.
       For protection of the interest of the investors.
       For the purpose of maintaining fair and orderly market.
       Any orders or instructions received from FMC/Government.

INVESTOR GRIEVANCES

A mechanism for settling customer complaints is also needed. Each exchange
should have a “first – line – of – defence” complaint mechanism, and there also
should be a formal mechanism for resolution of grievances. Each exchange must
have a grievance committee headed by a director. In order that customer
complaints get properly evaluated, it has to be obligatory for brokers to maintain
client records. These should include details of when customer orders are given
(time – stamping) and the exact time that the execution was confirmed back.
Was it executed in full or in parts? Was the order cancelled? Was an error made
and if so, how was the error resolved? Such records should be maintained in
writing and made available for inspection and stored as a permanent reference
FORWARD MARKET COMMISSION                                                  Page 43
VIVEK COLLEGE OF COMMERCE 2012

for a sufficient length of time.The website of the FMC also has a provision for
the customers to make complaint, send comments and suggestions to the
Commission. Officers of the Commission have been instructed to meet the
members and clients on a random basis, whenever they visit exchanges, to
ascertain the ground realties, instead of merely attending meetings of the Board
of Directors and holding discussions with the office – bearers.

                                                                       Participation
                             Capacity
              Awareness                  Stakeholder     Summer             in
   Year                      Building
             Programmes                   Meetings      Internship     Exhibition/
                           Programmes
                                                                        Expos etc

  2007-08         114            8            6             --              --

  2008-09         197           18            6             --              1

                                                       15 students(7
  2009-10         515           63            8                             2
                                                        Institutes)

  2010-11         829           79            5             --              2

2011-12[up
                                                       5 students( 3
 to March,        818          100            10                            3
                                                        institutes)
   2012]




FORWARD MARKET COMMISSION                                                    Page 44
VIVEK COLLEGE OF COMMERCE 2012
                                 GrievanceRedressalProcess


COMPLAINTS/ GRIEVANCES LODGING PROCESS

Investors can lodgetheircomplaints / grievancesat the followingplaces:-

      (I)     WrittenComplaints / Grievances can besent by post to
                 ForwardMarkets Commission
                 Everest, 3rdFloor
                 100,Marine Drive
                 Mumbai– 400 002.
                 Faxat91-22-22812086
      (ii)    Complainants canalso lodge their grievancesthrough contact.fmc@nic.in




                          Designated Officers andcontact details:-

  Shri K. Jayanth
  Director,FMC




FORWARD MARKET COMMISSION                                                       Page 45
VIVEK COLLEGE OF COMMERCE 2012




               FOR SPEEDYREDRESSALOF GRIEVANCES
 Complainantshould


         First send the complaint against any member of the Exchange to the concerned
           Exchangeandthen to FMC.


         Lodgetheirgrievancesalongwithverifiableandspecificfactsandfigures,so
           thatimmediateactioncanbetakenonthegrievanceswithoutanylossoftime            at
           anystage.
 Timelinefor response:
         Providetheircompletecontactwithcontactphonenumbersande-mailIDif any, as this
 Acknowledgement– Within 7 days
            will help us to contact the complainant for any further clarifications on the
 Interim reply– Within instead of issuing communications bypost.
            complaint, 15 days

 Expected Final Disposal– Within 7Weeks




FORWARD MARKET COMMISSION                                                               Page 46
VIVEK COLLEGE OF COMMERCE 2012

                     11. SELF – REGULATION

  The derivatives markets should be organized in line with the best international
  practices. The system must rely on the extent possible on self – regulation, with
  powers vested in the exchanges and in the brokerage community, and the
  government‟s regulatory role limited to setting the general framework and
  ensuring that exchange and broker – level self – regulation works properly. A
  major plank of the regulatory framework prescribed by FMC is de- mutualisation
  of the new commodity exchanges. The current trend in the international markets
  is for ownership and access to exchanges to be separate issues; owners – i.e.
  shareholders – can have access to trading rights, but trading right holders need not
  be owners. In any case, the management of the exchange needs to be strictly
  independent of the brokers and end – users to ensure financial and market
  integrity.

  India is rapidly doing away with its barriers on commodity imports and exports
  and opening up the country‟s commodity sector to foreign competition. As a
  result of globalization and liberalization, more and more farmers and traders are
  becoming exposed to the vagaries of world commodity prices, and to heightened
  international competition. Meanwhile, developments in technology and
  communications are driving a radical change in the commodity exchange sector.

  It is in the foregoing context, that the government took the initiative to set – up
  nation – wide multi – commodity automated exchanges equipped with sound
  capital base and professional management, and employing the latest technology
  for trading systems and risk management tools and self – regulatory standards in
  keeping with the best international practices. The self – regulation spans the entire
  gamut of exchange functions and activities; in particular, trading system, control
  on daily price movements and open positions, margining regime, clearing and
  settlement, physical delivery, etc. and the exchange has framed detailed rules,

FORWARD MARKET COMMISSION                                                       Page 47
VIVEK COLLEGE OF COMMERCE 2012

  byelaws and regulations which cover all these areas besides the rights and
  obligations of intermediaries and market participants, arbitration of disputes and
  consumer protection. The byelaws and the rules and regulations of the exchange
  require the approval of FMC so that these are in conformity with the regulatory
  framework prescribed by FMC and the applicable laws.

  The byelaws/regulations lay down the guidelines and procedures to be observed
  and the compliance of rules and procedures is monitored by exchanges in the
  following key areas:

      Electronic trading – screening based electronic trading that transmits
        orders, records trades and constructs audit trails that allows scrutiny of
        every stage of the transaction process.
      Market surveillance (monitoring market activity) – to detect front – running
        of client‟s orders, price manipulation, etc.
      Member surveillance (to ascertain that members are acting in compliance
        with the exchange rules) – to conduct periodical audit and inspection of
        trading records and books of accounts; to monitor the financial solvency of
        the member, compliance to margining regime, etc.
      Protecting customers – to form a risk – monitoring group to investigate any
        complaints from customers or members in connection with market trading.
        Clearing – to review margin rates vis – a – vis historical volatility and
        current market conditions, stipulate additional margins, monitor compliance
        to position limits, risk segregation, etc.
      Delivery system – to improve the warehousing and quality certification
        arrangements. To review the operations of RTA and DP‟s, maintenance at
        approved warehouses, etc.
      Investigation (into any breaches of exchange rules and regulations) and
        resolution of disputes through arbitration.
      Enforcement (to take disciplinary action for violation of rules by members).
FORWARD MARKET COMMISSION                                                    Page 48
VIVEK COLLEGE OF COMMERCE 2012

      ARBITRATION

      Arbitration as an alternate method of dispute resolution has long been
      recognized as efficient, convenient, quicker and less expensive than legal
      proceedings.

      There are numerous benefits of arbitration –

         o Arbitrations, unlike legal proceedings, are private. This is often
             attractive for those investors who shun publicity and/or do not want their
             private financial affairs publicly disclosed.
         o Individual investors with relatively small claims may find it difficult or
             impractical to engage the services of a lawyer.
         o In arbitration proceedings, an investor may file a statement of claim in
             simple letter format that explains what happened and what is most fair
             and just in light of the facts and circumstances of the particular case.

As an illustrative example, consider some of the salient aspects of the provisions
concerning arbitration in the byelaws and regulations of NCDEX. In terms of the
regulations, all dealings, contracts and transactions are subject to provisions relating
to arbitration. All claims, differences and disputes between trading members,
clearing members, and constituents are required to be submitted to arbitration in
terms of the byelaws and regulations of the exchange. The key provisions relate to
the following factor:

Limitation period: A period of 6 months in allowed from the date on which the
claim or dispute arose, excluding the time taken in conciliation proceedings or
attempts at administrative resolution of disputes by the relevant authority.




FORWARD MARKET COMMISSION                                                         Page 49
VIVEK COLLEGE OF COMMERCE 2012

POWERS OF RELEVANT AUTHORITY

  1. The Relevant Authority (RA) shall have the power to prescribe the fees to be
     paid, the forms to be used, the time, mode and manner for submission of
     pleadings or amending/supplementing the pleadings, adjourn hearings, decide
     the terms and conditions for appointment of experts by arbitrator to report on
     specific issues, decide on procedures for arbitration proceedings in such cases,
     etc.
  2. The claims, differences and disputes which may be referred to a sole arbitrator
     and the claims, differences or disputes which may be referred to a panel of
     arbitrators.
  3. The procedure for selection and appointment of arbitrators, and determination
     of their member in case of a panel.
  4. The claims, differences or disputes which, may be decided by the arbitrator
     only by the hearing parties unless both the parties jointly waive the right to
     such hearing and the time period within such a waiver shall be made.
  5. The amount of deposits to be paid towards cost, the administrative assistance
     to be provided by exchange, laying down a different set of arbitration
     procedures of different claims, differences or disputes after taking into
     consideration the circumstances and facts, the procedure to be adopted by the
     parties for challenging an arbitrator, etc.
     TERMINATION OF MANDATE: The mandate of the arbitrator is
     terminated by the Relevant Authority upon receipt of written request for the
     termination of the mandate of the arbitrator from both the parties to arbitration
     or the arbitrator seeks to withdraw from proceedings for any reason.




FORWARD MARKET COMMISSION                                                      Page 50
VIVEK COLLEGE OF COMMERCE 2012

     APPEARANCE BY COUNSEL OR ADVOCATE: In arbitral proceedings
     where both the parties are either trading members or both clearing members or
     on party is a trading member and the other a clearing member, the parties shall
     not be permitted to appear by counsel, attorney or advocate but where one of
     the parties is constituent, then the constituent shall be permitted to appear by
     counsel, attorney or advocate, then the trading and/or clearing member shall be
     granted a similar privilege.
     POWER OF ARBITRATOR: The arbitrator may be empowered to make an
     interim arbitral award as well as to provide interim measures of protection like
     requiring the deposit of the commodity.
     ARBITRATION ACT: All proceedings shall be subject to the provisions of
     the Act to the extent not provided for in the byelaws, rules and regulations
     framed by the exchange.




FORWARD MARKET COMMISSION                                                     Page 51
VIVEK COLLEGE OF COMMERCE 2012

                       12.LEGAL FRAMEWORK

The legal framework for relevant information relating to various laws and statutory
provisions that constitute the legal environment in which commodity derivatives
markets operate need to be specified. These legal provisions have a direct or indirect
bearing on the scope of the activities and the manner of working of commodity
exchanges in the country.

        FORWARD CONTRACTS (REGULATION) ACT, 1952 (FCRA)

The Forward Markets Commission has been constituted under the previous review of
FCRA for the purpose of keeping the forward markets/futures markets under
observation and regulating generally the working of these markets. Any association
concerned with the regulation and control of forward contracts has to seek
recognition for the purposes of this Act. If the Central Government is satisfied that it
is in the interest of the trade and also in the public interest to grant recognition to the
association, which has made an application under Sec. 5, it may grant recognition.

The Act defines various forms of contract. It envisages a three – tier regulation.

    EXCHANGE: The exchange, which organizes forward trading in regulated
      commodities can prepare its own articles of association, rules and regulations,
      byelaws and regulate trading on a day – to – day basis.
    FMC (FORWARD MARKET COMMISSION): The commission approves
      the rules and byelaws of the exchange and oversees the working of the
      exchange. It also requires concurrent powers of regulation while approving
      rules and byelaws or by making such rules and byelaws under the delegated
      powers.
    CENTRAL GOVERNMENT: The Ministry of Consumer Affairs and Public
      Distribution under the government of India is the ultimate regulatory authority.
      Only those associations, which are granted recognition by the government, are

FORWARD MARKET COMMISSION                                                           Page 52
VIVEK COLLEGE OF COMMERCE 2012

      allowed to organize forward trading in commodities. Government has the
      power to suspend trading, call for information, nominate directors on the
      boards of the exchanges: supersede the Board of directors of the exchanges,
      etc. The Central Government has delegated most of these powers to FMC.

           SECURITIES CONTRACT REGULATION ACT, 1956 (SEBI)

The Securities Contracts (Regulation) Act (SCRA) 1956 governs and regulates
transactions in securities. The functions of the Securities and Exchange Board of
India (SEBI) include regulating the business in the stock exchanges and exercising
such powers under the provisions of the SCRA as may be delegated to it by the
Central Government, levying fees or other charges, conducting research for the
above purposes, and performing such other functions as may be prescribed.

The role of FMC in the commodities market is similar to the role of SEBI in the
stock markets. The major area of difference is that while SEBI is required to conduct
research into the different areas relating to stock exchanges and the securities market,
the FMC is required to collect and publish information regarding supply, demand and
prices of commodities.

The finance ministry has lately amended two main clauses of the Securities Contracts
(Regulation) Rules, 1957 of SCRA 1956 which would substantially widen
participation in the commodity futures market. A notification issued in August 2003
amended rule 8(1)(f) of the SC Rules 1957 and now permits stock brokers to trade in
commodity derivatives also. It will however be permitted through a separate
subsidiary that meets all the requisite norms set out by the FMC. Further, the
notification amended rule 8 (4) also, and banks under the second schedule of the RBI
Act 1934 and other entities like the EXIM Bank of India, NABARD, and the
National    Housing Bank (NHB), are allowed to trade in commodity futures.
However, the statutes under which these entities were established need suitable
amendments to permit these organizations for trading in commodity futures.

FORWARD MARKET COMMISSION                                                        Page 53
VIVEK COLLEGE OF COMMERCE 2012

                      ESSENTIAL COMMODITIES ACT, 1955

The Essential Commodities Act, 1955 (ECA) came into being to ensure easy
availability of essential commodities to consumers and to protect them from
exploitation by traders.

Under the ECA, the Central Government may regulate or prohibit the production,
supply and distribution of commodities if it is necessary or expedient to do so for
maintaining or increasing supplies of any essential commodity or for securing their
equitable distribution and availability at fair prices. The Central Government may
also provide for regulation by licenses or permits, the production or manufacture of
any essential commodity and the storage, transport, distribution, disposal,
acquisition, use or consumption of, any essential commodity and may control the
price at which any essential commodity may be bought or sold. However, the Central
Government may by notification delegate the powers mentioned above to the State
Governments have issued various control orders to regulate different aspects of
trading in essential commodities as defined in the ECA.

The ECA regulates stocking of eighteen essential commodities such as cattle fodder
including oilcakes and other concentrates, coal including coke and other derivatives,
component parts and accessories of automobiles, cotton and woollen textiles, drugs,
foodstuffs including edible oilseeds and oils, iron and steel, including manufactured
products, paper including newsprint, paperboard and strawboard, petroleum and
petroleum products, ginned and un – ginned raw cotton and cotton seeds, raw jute,
jute textiles, inorganic and organic fertilizers, cotton yarn, exercise books,
insecticides, fungicides and weedicides, seeds of food crops, fruits, vegetables, jute
and seeds for cattle fodder and onions.

Under the ECA, there is a provision for the seizure of any essential commodity in
respect of which there has been any contravention of any order made by the Central
Government regarding the production, supply, distribution or pricing of the

FORWARD MARKET COMMISSION                                                      Page 54
VIVEK COLLEGE OF COMMERCE 2012

commodity. A report of such seizure must be made to the District Collector or the
presidency town in which such essential commodity is seized and the Collector may
order confiscation of the seized goods if there has been a confiscation order in
respect of that commodity. The person from whom the commodities are to be
confiscated shall be given written notice of the grounds on which it is proposed to
confiscate the commodities and a person aggrieved by an order of confiscation may,
within 1 month from the date of the communications to him of such order, appeal to
the State Government concerned and the State Government in turn shall, after giving
an opportunity to the appellant to be heard, pass such order as it may think fit,
confirming, modifying or annulling the order appealed against.

Under the ECA, the contravention of any order passed by the Central/State
Governments prohibiting the production, supply and distribution of commodities or
setting prices for essential commodities is punishable with imprisonment for a term
which shall not be less than three months but which may extend to seven years
besides fine.

Most State Governments provide for mandatory licensing to buy, sell and store
essential commodities. The members trading on the exchange platform who affect
deliveries are required to take licenses and comply with the provisions of the ECA.
However, the supporters of liberalized economy favour free, unrestricted movement
and storage of agricultural commodities across the country.




FORWARD MARKET COMMISSION                                                   Page 55
VIVEK COLLEGE OF COMMERCE 2012

      AGRICULTURAL PRODUCTS MARKETING REGULATIONS ACT

Pursuant to Entry 28 of the State List, several states have enacted the Agricultural
Produce Marketing Regulations Act (“APMRA”) (the name of the Act may differ in
different states). Agricultural markets are established and regulated under these State
Acts. The whole geographical areas in the state is divided and market areas declared
wherein the markets are managed by the market committee, no person or agency is
allowed to freely carry on wholesale marketing activities. The APMRA restricts
establishments of markets and dealing in agricultural produce and may prescribe
licenses for the same.

The Act places restrictions on farmers from entering into direct marketing or contract
with any processor/manufacturer/bulk purchaser as the produce is required to be
canalized through regulated market. However, State Governments, except
Maharashtra and Madhya Pradesh, have formulated their own Acts to allow contract
farming. The Government of Karnataka has taken the initiative in playing the role of
a facilitator by providing for the establishment of an “Integrated Produce Market” to
be owned and managed by NDDB for marketing of fruits, vegetables and flowers in
the State.

Further, the APMRA provides for the constitution of a market committee and a State
Agricultural Marketing Board and may also provide for the levy of a market fee. The
Market Committee consists if the agriculturists reside in the market area as well as
the traders and commission agents holding licenses to operate in the market area. The
market committee is required to implement the provisions of the APMRA and its
rules and byelaws in the market area to provide various facilities for marketing of
agricultural produce as well as in relation to the superintendence, direction and
control of markets or for regulating marketing of agricultural produce in any place in
the market area.



FORWARD MARKET COMMISSION                                                       Page 56
VIVEK COLLEGE OF COMMERCE 2012

          CENTRAL WAREHOUSING CORPORATIONS ACT, 1962

The Central Warehousing Corporations Act, (“CWC ACT”) 1962 provides for the
incorporation and regulation of corporations for the purpose of warehousing of
agricultural produce and certain other commodities.

The CWC Act also provides for setting – up a Central Warehousing Corporation and
state warehousing corporations. The main purpose of the CWC Act is to acquire and
build godowns and warehouses at suitable places in India and to run warehouses for
the storage of agricultural produce, seeds, manures, fertilizers, agricultural
implements and notified commodities offered by individuals, co – operative societies
and other institutions.

STANDARDS OF WEIGHT AND MEASURES ACT, 1976

The Standards of Weights and Measures Act, 1976 (“SWMA”) establishes standards
of weights and measures, and regulates inter – state trade or commerce in weights,
measures and other goods which are sold or distributed by weight, measure or
number.

Under the SWMA, the base unit of length is in the metre while the base unit of mass
is the kilogram. The SWMA provides that no weight or measure or numeral, other
than the weight, measure or numeral. Under the SWMA, it is necessary for a
manufacturer, dealer and repairer of any weights or measure to obtain a license
issued by the Controller, Weights and Measures. A license is also required for
dealing in weights and measuring instruments.

All trading on the exchange platform is in terms of standard units of weight, measure
or number as specified under the SWMA.




FORWARD MARKET COMMISSION                                                     Page 57
VIVEK COLLEGE OF COMMERCE 2012

                 13. SERVICES ANDSERVICE STANDARDS
         ForwardMarketsCommissionisaregulatorofcommodityfuturesmarketand regulates
  thecommoditymarketsthroughrecognized/registeredassociations .                              The
  Commissiondealswithgrant                     ofrecognitiontocommodityexchanges/associations,
  permissions to trade in new commodities and amendment to bye-laws / articles of
  association.




 S. No    Main Services                           Requirements                  Standards
 1.       Grant of recognition                 to ForGrantofrecognition,        Recommendationto the
          Association for doing futures the Association               has    to Government of India
          trade.                                  apply in the prescribed withinonemonthfrom
                                                  Form „A‟ along with the             date      of    full
 2.       Renewal ofrecognition                   recognition fee of Rs.
                                                  Associationshouldapply        compliance
                                                                                Recommendationofallthe
                                                                                                    to
                                                  2500/- „A‟ in triplicate requirements. of India
                                                  inform                   Government
                                                  with afeeamountingto Rs. withinonemonthfrom
                                                  1000/-                        the   date      of    full
 3.       Grant          of     Registration    / ForGrantofregistration/       compliance
                                                                                Recommendationofallthe
                                                                                                    to
          Renewal of Registration to renewal of registration, requirements of India
                                                              Government
          Association for doing futures the Association has to withinonemonthfrom
          trade.                                  apply in      the prescribed the    date      of    full
 4.       Approval foramendments to               The „D‟ along with compliance
                                                  formAssociation has to Withinonemonth ofallthe
                                                                                        from
          theexisting Bye-laws of                 registrationdraft of Bye- requirements
                                                  send the feeRs. 50/-      thedateof full
          recognizedExchanges                    laws    supported      by      complianceofallthe
 5.       Notification u/s 15 of FC(R)           The Association has to         Recommendationto the
                                                 Resolution of theBoard.        requirements
          Act      for        trading   in   new apply     along with           Government ofIndia
          commodities.                            feasibility            study, withinonemonth from
                                                  infrastructure    available the dateof full
          Finalization of FMC‟s views             with     them     as      per complianceofallthe




FORWARD MARKET COMMISSION                                                                            Page 58
VIVEK COLLEGE OF COMMERCE 2012

                                          guidelines        of     the requirements
                                          Commission.The request
                                          should be accompanied
 6.     Permission     for   trading   in Associationshouldapply  Within15 daysfrom
                                          byBoardresolution
        existing commodities.             along     with    Board thedateof full
                                          resolution                    complianceofallthe
 7.     Disposal of application under     AsprescribedintheRTI          Within30 days asper
                                                                        requirements
        RTIAct, 2005                      Act, 2005                     RTIAct, 2005
 8.     Processing ofInvestors / Public   Complaints can be filed
        Grievances                        throughletters,emailsor
        1.Forwarding the complaint to     anyother mode.
        the Exchange
                                                                        7days
        2.Securing report from the
        Exchange
                                                                        4Weeks
        3.Final disposal ofthe
        complaint
                                                                        2Weeks
 9.     Action oncomplaints               Exchange / any person
        regarding illegal trade:          should         send       their 1Week
        Forwarding the complaint to       complaints       of    illegal
        Police                            forward trading giving
                                          full details




FORWARD MARKET COMMISSION                                                                Page 59
VIVEK COLLEGE OF COMMERCE 2012

                             14. CASE STUDY

   INDIA POST, MCX PROJECT TO EMPOWER FARMERS

Empowering rural farmers by providing those spot and futures prices of farm
commodities and access to agriculture experts is the main objective of Gramin
Suvidha Kendra, a joint initiative of MCX and India post, said Lamon Rutten,
joint managing director, MCX. Currently, Gramin Suvidha Kendra is providing
services from four centres – at Jalgaon and Dhamgaon in Maharashtra, Unjha in
Gujarat and Itarsi in Madhya Pradesh. MCX, India‟s leading commodity
exchange, has partnered with India Post since June 2006 to create an electronic
price link between small village post offices and the rest of India. This link helps
farmers make informed decisions on which crops to plant and when to sell their
produce for best returns, Rutten said. “India Post has a great reach across the
country, and through this project we are harnessing this reach and their logistics
to disseminate prices through strategically placed blackboards and commodity
price printouts circulated with their mail,” Rutten said. Farmers pay a one – time
registration fee of Rs. 11, and they pay Rs. 10 for each query on issues such as
weather patterns, pest management and use of fertilisers. The blackboards and
printouts contain information about local spot prices, all India spot prices, and
futures prices on existing contracts. This helps farmers ascertain the likely
movement in price and decide whether to produce a certain crop or to hold or
sell their produce. Farmers are able to hold their stocks in warehouses, and they
are able to get loans at lower rates on the basis of their warehouse receipts. “This
gives farmers the ability to not just hold back stocks but also take longer term
price decisions and also prevents them from indulging in panic selling,” Rutten
said. The success of the pilot projects in select areas of Maharashtra, Madhya

FORWARD MARKET COMMISSION                                                    Page 60
VIVEK COLLEGE OF COMMERCE 2012

Pradesh and Gujarat has led to two management schools to approach MCX to do
a case study of this initiative. The government of Maharashtra has approved
extension of this project to 40 more post offices covering about 200 villages in
2008. “World Bank has agreed to fund some part of the project, but the state
government believes that the model is viable one and is ready to kick-start the
project even before the international funds come in,” Rutten said. Apart from
India Post, MCX has roped in National Bulk Handling Corporation and

Major seed, fertiliser and pesticide companies and is also planning tie – ups with
insurance companies for this initiative. NBHC, which is an arm of MCX‟s
parent company Financial Technologies, has been providing warehousing and
fumigation facilities, and assuring the quality of the produce stored in their
warehouses, Rutten said. Shriram Fertilisers and Chemicals, a DCM Shriram
Consolidated Lts Company, has been the initial partner whose fertilisers and
other products have been sold to farmers through India Post at steady rates and
with assured quality. Shriram Fertilisers has provided nearly 70 percent of the
total cost for setting up the first stage of this initiative. The initial expenditure
for setting up one project is Rs. 275,000 and the recurring cost is Rs. 30,000 a
month. “Every project needs to grow and we are now looking at getting in more
partners to benefit farmers in all possible ways,” Rutten said. Mahyca Seeds and
Syngenta India are the other players who will sell their products through branch
postmasters. Branch postmasters have been getting 1 per cent commission for
selling these products, but this incentive will be raised to 3 per cent in the
coming days, Rutten said.




FORWARD MARKET COMMISSION                                                     Page 61
VIVEK COLLEGE OF COMMERCE 2012

                            15. CONCLUSION
Forward Markets Commission is a regulatory body for commodity futures/
forward trade in India. This was set up under the Forward Contracts
(Regulation) Act of 1952. It is responsible for regulating and promoting futures/
forward trade in commodities. The Forward Markets Commission's Head
Quarter is located at Mumbai and Regional Office at Kolkata. The Commission
has powers of deemed civil court for (a) Summoning and enforcing the
attendance of any person and examining him on oath; (b) Requiring the
discovery and production of any document; (c) Receiving evidence on affidavits,
and (d) Requisitioning any public record or copy thereof from any office.
Forward Markets Commission provides regulatory oversight in order to ensure
financial integrity, market integrity and to protect & promote interest of
customers/non-members.The need for regulation arises on account of the fact
that the benefits of futures markets accrue in competitive conditions. The
regulation is needed to create competitive conditions. In the absence of
regulation, unscrupulous participants could use these leveraged contracts for
manipulating prices. This could have undesirable influence on the spot prices,
thereby affecting interests of society at large. Regulation is also needed to ensure
that the market has appropriate risk management system.




FORWARD MARKET COMMISSION                                                    Page 62
VIVEK COLLEGE OF COMMERCE 2012

                     16. BIBILOGRAPHY



   Commodity Derivatives from author R. Bhaskaran


   www.fmc.gov.in/htmldocs/faq/faq6.html


   http://www.fmc.gov.in/




FORWARD MARKET COMMISSION                            Page 63

Forward market commission

  • 1.
    VIVEK COLLEGE OFCOMMERCE 2012 1. COMMODITY MARKET Derivatives markets trace their origin to trade in agricultural commodities given to wide fluctuations in prices, from one year to another, one season to another and one month to another. Derivatives markets perform to key functions; that of price discovery and risk shifting or price risk management through hedging. There is a general agreement that derivatives markets, especially commodity futures and options, needs to be regulated because the underlying happen to be agricultural commodities consumed by a vast populace cutting across income level. Price manipulation due to excessive speculation may have therefore, serious consequences. In keeping with public policy goals, markets regulation aims to protect market integrity, financial integrity and customer‟s interest. Protecting market integrity requires that controls be put in place to prevent price manipulation and to provide for accurate price discovery. There is a tendency to manipulate futures because of the following reasons: An open position may require physical delivery. The deliverable supply is relatively price inelastic. Exchange rules impose substantial costs on sellers who fail to deliver. It therefore becomes eminently necessary to ensure the integrity of commodity markets, especially to deter market manipulation, and to protect market participants from losses resulting from fraud and insolvency of contract counter-parties. Exchange participants harbour fears - and for good FORWARD MARKET COMMISSION Page 1
  • 2.
    VIVEK COLLEGE OFCOMMERCE 2012 reasons too – that the owner of the large amount of a commodity would „corner the market‟ by trading to raise prices and force sellers with contractual obligations to buy the product at a higher price to fulfil their contracts. While institutional participants and professionals have access to information on cash markets and the opinion of analysts and experts besides financial resources, the retail investor often does not enjoy such benefits and privileges. Government regulation helps to enhance the capability of such market participants who lack the ability to protect their interests. The regulatory body for commodity futures in India is the Forward Markets Commission (FMC) FORWARD MARKET COMMISSION Page 2
  • 3.
    VIVEK COLLEGE OFCOMMERCE 2012 FORWARD MARKET COMMISSION Page 3
  • 4.
    VIVEK COLLEGE OFCOMMERCE 2012 2. INTRODCUTION TO FORWARD MARKETS COMMISSION (FMC) The Forward Market Commission (FMC) regulates futures trading in India. It is statutory body to set-up by the Ministry of Consumer Affairs and Public Distribution in 1953 under the Forward Contracts (regulation) Act, 1952. The functions of the commission are – 1. To advise the Central government in respect of the recognition of or the withdrawal of recognition from any association or in respect of any other matter arising out of the administration of this Act. 2. To keep forward markets under observation and to take such action in relation to the markets as it may consider necessary, in exercise of the powers assigned to it by or under this Act. 3. To collect, and whenever the commission thinks it necessary, publish information regarding the trading conditions in respect of goods to which any of the provisions of the Act is made applicable, including information regarding supply, demand and prices, and to submit to the Central Government periodical reports on the operation of the Act and on the working of forward markets relating to such goods. 4. To make recommendations generally with a view to improving the organization and working of forward markets. 5. To undertake the inspection of the accounts and other documents of [any recognised association or registered association or any member of such association] whenever it considers necessary. FORWARD MARKET COMMISSION Page 4
  • 5.
    VIVEK COLLEGE OFCOMMERCE 2012 6. To perform such other duties and exercise such other powers as may be assigned to the commission by or under the Act, or as may be prescribed. The Forward Markets Commission has the following five divisions: a. Division of Markets, trading and development. ( Market Division) b. Market intelligence, monitoring and surveillance. (M&S Division) c. Research, training and intermediary, registration and IT. (IR Division) d. Investigation, vigilance and legal affairs division. (Legal Affairs Division) e. Commission secretariat including HR, administration and finance, grievances. (Administration division). Powers of the commission as indicated in section 4A of the F.C. (r) Act, 1952 are:  The commission shall, in the performance of its functions, have all the powers of a civil court the Code of Civil Procedure, 1908 (5 of 1908), while trying a suit in respect of the following matters, namely: o Summoning and enforcing the attendance of any person and examining him on oath; o Requiring the discovery and production of any document; o Receiving evidence on affidavits; o Requisitioning any public record or copy thereof from any office; and o Any other matters which may be prescribed. FORWARD MARKET COMMISSION Page 5
  • 6.
    VIVEK COLLEGE OFCOMMERCE 2012  The Commission shall have the power to require any person, subject to any privilege which may be claimed by that person under any law for the time being in force, to furnish information on such points or matters as in the opinion of the Commission may be useful for or, relevant to, any matter under the consideration of the commission and any person so required shall be deemed to be legally bound to furnish such information within the meaning of Sec. 176 of the Indian Penal Code, 1860 (45 0f 1860).  The Commission shall be deemed to be civil court and when any offence described in sections. 175, 178, 179, 180 or Sec.228 of the Indian Penal Code, 1860(45 of 1860), is committed in the view or presence of the commission, the commission may, after recording the facts constituting the offence and the statement of the accused as provided for in the Code of Criminal Procedure, 1898 (5 of 1898) forward the case to a magistrate having jurisdiction to try the same. The magistrate to whom any such case is forwarded shall proceed to hear the complaint against the accused as if the code had been forwarded to him under Section 482 of the said Code.  Any proceeding before the Commission shall be deemed to be a judicial proceeding within the meaning of Sections 193 and 228 of the Indian Penal Code, 1860 (45 of 1860). FORWARD MARKET COMMISSION Page 6
  • 7.
    VIVEK COLLEGE OFCOMMERCE 2012 The Commission is further vested with the powers to:  Suspend the members of recognised associations or to prohibit him from trading.  Grant approval of amendment to the rules of the recognised associations.  Direct rules to be made or amended.  Suspend the business of the recognised associations.  Issue directions to the recognised associations. The Commission relies on the following legal provisions for the discharge of its functions –  Forward Contracts (Regulation) Act, 1952.  Forward Contracts (Regulation) Rules, 1954.  Various notifications issued by the government under Forward Contracts (Regulation) Act, 1952. FORWARD MARKET COMMISSION Page 7
  • 8.
    VIVEK COLLEGE OFCOMMERCE 2012 3. BACKGROUND OF FORWARD MARKET COMMISSION Futures trading in oil seeds was organised in India for the first time with the setting up of Gujarat Vyapari Mandali in 1900, which carried on futures trading in groundnut, castor seed and cotton. Before World War 2 broke out in 1939, several futures markets in oilseeds were functioning in Gujarat and Punjab. Futures trading in Raw Jute and Jute goods began in Calcutta with the establishment of the Calcutta Hessian Exchange Ltd. in 1919. In case of wheat, futures markets were in existence at several centres in Punjab and UP; the most notable amongst them was the Chamber of Commerce at Hapur, which was established in 1913. Other markets were located at Amritsar, Moga, Ludhiana, Jalandhar, Fazilka, Dhuri, Barnala and Bhatinda in Punjab and Muzaffarnagar, Chandausi, Meerut, Saharanpur, Hathras, Ghaziabad, Sikenderabad and Barielly in UP. Futures market in bullion began at Mumbai in1920 and later similar markets came up at Rajkot, Jaipur, Jamnagar, Kanpur, Delhi and Calcutta (now Kolkata). In due course, several other exchanges were also created in the country to trade in such diverse commodities as pepper, turmeric, potato, sugar and gur (jaggery). After independence, the constitution of India brought the subject of „stock exchanges and futures markets‟ in the Union list. As a result, the responsibility for regulation of commodity futures markets devolved on Government of India. FORWARD MARKET COMMISSION Page 8
  • 9.
    VIVEK COLLEGE OFCOMMERCE 2012 The FORWARDS CONTRACTS (REGULATION) ACT (FRCA) 1952 provided for a 3 – tier regulatory system:  An association recognised by the Government of India on the recommendations of Forward Markets Commission;  The Forward Markets Commission (it was set up in September 1953);  The Central Government. Forward Contracts (Regulation) Rules were notified by the central Government in July 1954. In the seventies, most of the registered associations became inactive, as futures as well as forward trading in the commodities for which they were registered came to be either suspended or prohibited altogether. After the introduction of economic reforms since June 1991 and the consequent gradual liberalization of trade and industry in both the domestic and external sectors, there was gradual withdrawal of the procurement and distribution channels. It necessitated putting in place a market mechanism to perform the economic functions of price discovery and risk management. The Government issued notifications on 1 April 2003 permitting futures trading in commodities. Thus, there is no prohibition now to futures trading in any commodity. However, options‟ trading in commodities is presently prohibited. FORWARD MARKET COMMISSION Page 9
  • 10.
    VIVEK COLLEGE OFCOMMERCE 2012 4. COMMODITY EXCHANGES IN INDIA Future trading was introduced in India on the Bombay cotton Exchange in 1921 and Bombay oilseeds and oil exchange in 1926,and soon expanded to other commodities as well as options trading. However, futures/forward trading was banned almost four decades ago until it was re- introduced selectively in some of the exchanges,following the recommendations of several committees appointed by the government and as a natural outcome of economic liberalization and integration with global markets. The government granted formal recognition to 24 associations, which acted as commodity exchanges. They were permitted to organize and regulate forward trading in various commodities. There are those that trade in just one commodity and there are exchanges that trade in multiple commodities. Certain commodities are traded in several exchanges.Some of the exchanges are the day-to-day operations of the futures markets. These rules pertain to trading,clearing and settlement. The commodity exchanges developed on a regional basis and the management rested in the hands of a small group, which controlled bulk of the volumes. There was a certain lack of transparency and the market liquidity was unsatisfactory due to the small number of participants .In each exchange, separate trading communities dominated the activity. Any person who did not have affiliation to that community faced some sort of entry barrier.The rationale was that a person who does not belong to the community does not know much about the market because of lack of market information. A few big players ruled FORWARD MARKET COMMISSION Page 10
  • 11.
    VIVEK COLLEGE OFCOMMERCE 2012 the markets, and did not either want to enhance the information dissemination or did little to increase the number of trading members. In several of these exchanges, trading rights,Ownership rights and management control remained vested in the same set of people. In several commodity exchanges in India, the day traders account for half the trading activity. These trades are speculative in nature. The rest is for hedging purposes. Farmers rarely use futures markets directly. It is reported that hedging through futures markets forms a small fraction of the total trade in most commodities. In India commodity markets, the brokers‟ scale of operations is small. The broking industry is fragmented. Financial strength of brokers is limited. The clients access the broker through personalised contacts. Brokers are not able to offer full services like market information, technical analysis, etc. A closer look at some of the commodity exchanges will reveal study their organisation, working and regulatory framework. FORWARD MARKET COMMISSION Page 11
  • 12.
    VIVEK COLLEGE OFCOMMERCE 2012 THE INDIA PEPPER AND SPICE TRADE ASSOCIATION (IPSTA) IPSTA was established in 1957 and situated in Kochi has been functioning in futures trading in pepper since 1957. It is the only exchange in the world engaged in trading of futures in pepper. It is constituted as a guarantee company u/s 25 of the Companies Act, 1956 and prohibited from declaring any dividends or extending any direct/indirect benefit to its members. It is registered as a charitable organisation u/s 12 of the Income Tax Act, 1961. IPSTA has the following Board structure: The Board of Indian Pepper and Spice Trade Association consist of 15 directors. The composition of the board is as follows: Eleven Directors from trading members Three Directors nominated by the Government of India One Director who functions as the secretary (Professional) The board has constituted five committees to look into different aspects of the exchange management. These committees are: FORWARD MARKET COMMISSION Page 12
  • 13.
    VIVEK COLLEGE OFCOMMERCE 2012 Fixation of rates: The Board from time to time appoints a Daily Rates committee of five persons from among the members of the association. The Board, with the approval of the Commission, may decide on the settlement rate or settlement price, as the case may be, to be determined through a manual or computer programme or algorithm. The rate fixed and registered as aforesaid is binding on all parties entering into contracts under the byelaws of the Association. Clearing: In respect of contracts transacted in the Domestic Division, a Clearing House is maintained by the Association for the purpose of transmission of documents and payments, settlements, etc., between the contracting parties. In respects of contracts transacted in the IPSTA International Commodity Exchange Division, the designated clearing house is managed by the First Commodities Clearing Corporation of India Limited. The Board and/or the designated clearing house in consultation with the FMC shall have the power to fix floor and/or ceiling for prices from the previous settlement price/settlement rate or opening rate of such contract on the first day the contract is traded. The Board may also order continuance or closure of the market or closing out of the contracts or fixing of ceiling rates following such special clearing or a consecutive second clearing on such conditions as it may deem fit in the interest of the trade in consultation with the FMC. All contracts entered into on a day shall be included in that day‟s settlement. There is a daily settlement rate or settlement price in respect of each FORWARD MARKET COMMISSION Page 13
  • 14.
    VIVEK COLLEGE OFCOMMERCE 2012 commodity and contract month. Members whose clearing account shows a debit balance have to pay the amount due in the Clearing House Settlement Account maintained in designated Bank on the next day, while those having a credit balance are also paid on the next day. If a member defaults in payment margin, and an investigation by the clearing house indicates „failure‟, the clearing house may order that all outstanding transactions of the member on the day of default, be closed out after due notice, and the margin standing to his credit be forfeited. Margin: In respect of domestic contracts in pepper, one has to pay in advance 100% margin before trading, calculated on the total of long or short position, whichever is greater, 50% of which may be deposited as Fixed Deposit with a nationalised bank with a lien marked in favour of exchange. The margin covers both sides of the open position (net long as well as net short) of each contract. If a member is holding 100 ton long in December contract and 50 ton short in January contract, his margin should cover 150 ton and his open position will be 50 ton long (+100-50). Special margin: The special is collected from buyers or sellers, depending on increase/ decrease in prices, when price moves above or below a certain level. It is calculated as a percentage of benchmark prices, which is the weighted average price of first 5 days transactions on opening of each contract. Trade Guarantee Fund: FORWARD MARKET COMMISSION Page 14
  • 15.
    VIVEK COLLEGE OFCOMMERCE 2012 All existing and new members have to make one time contribution (non-refundable) to the fund set up by the exchange to guarantee the performance of contracts. The Board determines the amount. IPSTA is a well-organised exchange with good technological support and efficient system of daily settlement. The fact that it is „mutual‟ exchange where traders are also the owners is responsible for a lax regulatory system. The various committees have a strong representation of the Board and there is room for manipulation in matters such as fixation of rates, allowing settlement after allotted time, etc. The trading volumes are low vis-a-vis the potential considering that Kerala is predominant producer of spices and the majority of pepper exporters operate from the Kochi port. National Board Of Trade (NBOT) NBOT was set in 1999 with the object of offering a nation-wide trading platform aided by latest technology and professional management and modelled on the best practices of international commodities futures markets. It offers futures in soya bean: seeds oil and meal and rapeseed/ mustard seed oil and cake. NBOT was set up as a „not for profit‟ company u/s 25 of Companies Act 1956. The board has eight directors has follows:- Three Directors from trading members, three Directors from the general public, one Director nominated by FMC and on professional director (Executive Director). There are several committees to mange day-to-day affairs. These are: FORWARD MARKET COMMISSION Page 15
  • 16.
    VIVEK COLLEGE OFCOMMERCE 2012 a. The Membership, Finance and Business Development Committee. b. The Trading, Clearing and Settlement Committee. c. The Margin, Surveillance and Inspection Committee. d. The Disciplinary and Disputes Redressal Committee. Some of the committee members are also members of the board and trading members as well. However, the committees have only recommending powers and all authority is vested in the board. Members: There are three types of members: trading, trading-cum-clearing, institutional clearing. The members can also be individuals, firms, joint stock companies, joint Hindu families, corporations, banks and financial institutions and others are engaged in the trading of soya bean and other commodities. Participants, who are not included in any of the above categories of members, are called non-member clients. All non-member clients have to be registered through the respective members of the exchange, pay required fees, and be responsible for their transactions. Trading system and tradable contracts: The trading takes place in the ring hall with an outcry system. Trading takes from Monday to Friday between 11.30 am and 4.00 pm and on Saturdays between 11.30 am and 2.00 pm. online trading takes place between 6.30 pm and 10.00 pm in the evening session exception Saturdays, and between 8.30 am and 10.00 am in the morning session. Trades have priority strictly in the order of price, time, non-member client account and own account. Clearing member fixes trading limit and a ceiling on trading by each member is fixed by the exchange. There is daily clearing FORWARD MARKET COMMISSION Page 16
  • 17.
    VIVEK COLLEGE OFCOMMERCE 2012 based on mar-to-market system and failure to clear the dues result in automatic closing out of open positions. Clearing: The clearing house is under the management of the Executive Director. The exchange has a daily clearing. All contracts entered into on each day shall be included in that day‟s statement. There is a daily settlement rate or settlement price in respect if each commodity and contract month that is calculated on the basis of the weighted average of the last half- hour of the trading day in respect of each commodity for each contract month. In respect of contracts confirmed by the exchange and those transactions which have been fully squared off by the members, the clearing bank will forward to the clearing house settlement accounts not later than 11.00 am on the working day in respect of previous day‟s transactions of the affiliated trading member as well as his designated clearing member. No trading member can enter into any arrangement with more than one clearing member at any one time. Margin: The security deposit collected from the trading member is earmarked for carrying on business based on the price band concept; in case of trading-cum-clearing members, member is allowed for free trade based on the above principle up to 40% of the security deposit. Additional margin: This margin (collected in cash) is levied on net buying/selling in case of bullish/bearish trend, respectively, from the members for the contract. FORWARD MARKET COMMISSION Page 17
  • 18.
    VIVEK COLLEGE OFCOMMERCE 2012 Delivery margin: It is collected @ 25% (collected in cash) of the settlement value, which is calculated on the apportioned quantity for delivery on the second day of settlement from the buyer. Trade Guarantee Fund: The guarantee fund is clearing out of the contribution of trading members as well as clearing members. The guarantee fund is utilized on the recommendation of the clearing house exclusively for the purpose of extinguishing the obligations of the clearing house. Contribution towards guarantee fund is the property of the Exchange and is non-refundable. NBOT has since been converted into a „for profit‟ company and duly incorporated by the Registrar of Companies, Gwalior, on 1 August 2003. It enjoys a good reputation but it has not enlarged its operations and continues to be a regional exchange. Vijay Beopar Chamber LTD. There are five jaggery futures markets; located in UP-Haryana „sugar belt‟: Bhatinda, Delhi, Hapur, Meerut and Muzzafarnagar. All these have jaggery spot markets as well. A private firm, Vijay Beopar Chanmber Ltd (VBCL), manages the Muzzafarnagar futures market. Jaggery is a traditional product consumed in the countryside in lieu of sugar. However, its use has declined significantly. Yet, it is an active and profitable exchange compared to other futures exchanges that have much larger spot volumes. FORWARD MARKET COMMISSION Page 18
  • 19.
    VIVEK COLLEGE OFCOMMERCE 2012 Contract Design: VBCL trades in only one kind of jaggery „pan sera‟ , though there are other varieties too like chapu and khura. Khandsari is a crude sugar-jaggery mixture. If the trader delivers any other variety, he has to pay a premium specified by the exchange to compensate for the quality. Only one contract trades at a time on the exchange. There are four maturities linked with the harvest cycle: a 6-month contract expiring in mid-July, a 3- month contract due in mid-January, a 2- month one expiring in mid-March and a 5-month expiring in mid-July. The Exchange has to obtain the permission of FMC for each new contract, even if it has been traded before in the market, or a new contract design. All contracts are written with physical settlement price at the end of every trading day based on intra-day traded prices at the exchange. Trading System: Trading takes place on an „open outcry‟ system. It opens at 10am and closes at 3pm. All members offer two-way quotes. Price limits are imposed on all contracts – 15% up or down on a weekly price per quintal set by FMC. Every half-hour, the bid/ask quote is collected from eight large brokers and posted on the doors of the exchange, the exchange charges a fee per contract traded, 60% of which goes to the trading member as brokerage to be paid at the end of the month. Clearing: Clearing of trades is done both by the exchange as well as the trading member. The broker and the clearing house retain the record of each trade. Counter-party risk management is carried out through a system of initial margin and daily mark-to-market (MTM) margins. The MTM loss has to be paid to the clearing house on the next day. The members clear through FORWARD MARKET COMMISSION Page 19
  • 20.
    VIVEK COLLEGE OFCOMMERCE 2012 a designated clearing bank and disputes pertaining to accounts of the clearing house and the members are bought to the exchange board for arbitration. Settlement: There are trading members and trading members/brokers. Brokers can trade for themselves or for their clients, but can clear their trades only through trading members. Members are admitted on the recommendations of existing brokers, a system that can act as an entry barrier not necessarily related to credit worthiness of an individual. There are around 120 members who trade during jaggery session. Governance: There is a board of directors comprising four members from the spot market community, six from futures market, two shareholders, four nominated by FMC and two nominated by the board. The day-to-day management is in the hands of exchange staff, about 18 in number, who are barred from trading for themselves. There are several committees to deal with specific management areas such as:- A. Clearing house committee. B. Daily rate committee. C. Survey committee for quality of goods. D. Arbitration committee. E. Vigilance committee for compliance with rules a legal provision. FORWARD MARKET COMMISSION Page 20
  • 21.
    VIVEK COLLEGE OFCOMMERCE 2012 Regulation: FMC is the regulatory body. Daily reports of the prices, positions and margins of each of the trading members are submitted to FMC at the end of each day. Position limits, margin rules, fees and charges have to be approved by the FMC. It exercises a tighter control on futures markets compared to the Mandi Boards. Coffee Futures Exchange India is a leading producer of coffee, which is the largest commodity, traded in the world market. As a consequence, the prices of Indian coffee are given to high fluctuations. The Coffee Futures Exchange India Ltd (COFEI) was set up in December 1997 in Bangalore, after the deregulation of coffee marketing system. Trading on COFEI is now online and has replaced the conventional „open outcry‟ system. Trades are in two major types- cured coffee and uncured coffee. Each type has two categories – Plantation A and Robusta cherry „AB‟ in cured coffee and Arabica parchment and Robusta cherry in uncured coffee. These are traded as alternate month contracts – January, March, May, etc. Simultaneous trading in nine contracts is permitted covering 18 months forward period. Clearing House is a part of the exchange and all clearing members are shareholders of COFEI. The members are classified as: Institutional clearing members who cannot trade. Trading-cum-clearing members who can trade on their own account and on account of others. FORWARD MARKET COMMISSION Page 21
  • 22.
    VIVEK COLLEGE OFCOMMERCE 2012 Trading members who can trade on their own account and others account but cannot clear trades. Ordinary members who get their trades executed through trading/trading cum clearing members. One has to subscribe to at least one equity share of COFEI of Rs. 10000 each. A non-member can also trade through a trading cum clearing member but is not entitled to any concession in trading fee and clearing fee granted to ordinary member. The exchange prescribes the scale of transaction fees to be levied on different categories of members. Margins: The margin structure is similar to that adopted by other exchanges. There is initial margin money and depending on the circumstances, variation margin, additional margin and special margin is levied. Risk management: The risk is sought to be contained by observing the practices followed by well-established exchanges, viz. imposition of margins on traders, daily mark-to-market of all trades, imposition of limits on net positions of clearing members, setting of daily price limits and maintaining of sufficient capital and guarantee fund. FORWARD MARKET COMMISSION Page 22
  • 23.
    VIVEK COLLEGE OFCOMMERCE 2012 Cotton Futures Exchange: Indian Cotton Contract (ICC) in Mumbai is the exchange for trading in futures contract in cotton. Trading sessions are held in the trading hall of Cotton Green, Sewri , Mumbai by the „open outcry‟ system. One should be a member of East India Cotton Association and should register with the clearing house to be eligible to trade on ICC. The information on concluded transactions is electronically disseminated. All outstanding positions are marked to market at the end of the trading day. The settlement prices are based on the weighted average of contracts traded during the last one hour of the trading day. Account statement indicating details of transactions, settlement difference, fees and special margin, etc. is made available by 6pm on the trading day and the variation margin or settlement difference must be made good before 11am of the next day. Margin: There are two types of margins. Ordinary margin becomes payable when the open position exceeds the prescribed free limits. Special margin is payable when the price rises or falls below the benchmark price (BMP) by more than the specified level. BMP is the average of opening, highest, lowest and closing prices of the first three trading days of commencement month of any contract. Members: The members are in the following categories:  Clearing members – institutional members and Composite members  Others – trading members, brokers.  Clients – members – clients and non-members clients. FORWARD MARKET COMMISSION Page 23
  • 24.
    VIVEK COLLEGE OFCOMMERCE 2012 5. REGULATION OF COMMODITY EXCHANGES REGISTRATION/RECOGNITION: In accordance with the Forward Contracts (Regulation) Act 1952, forward trading in commodities notified u/s 15 of the Act, can be organised only under the auspices of recognized associations. The Act empowers the Central Government to grant recognition to the exchanges on the basis of the recommendations of the Forward Markets Commission. Any New/Existing Exchange which wants to organize forward trading in a new commodity (ies) or in an existing commodity (ies) which is/are being traded in another exchange(s) has to obtain recognition from the government. Also, registration of an exchange is a pre – requisite to trade in commodity (ies) which is/are neither banned under Sec.17 nor regulated under sec. 15 of F.C. (R) Act. BYELAWS, RULES AND REGULATION: The trading practices and byelaws adopted by the exchange should be such as to ensure financial integrity, market integrity and customer protection. These practices and byelaws should be in line with model byelaws and instructions issued by the FMC from time to time. The exchange should have very strong market surveillance and monitoring system. FORWARD MARKET COMMISSION Page 24
  • 25.
    VIVEK COLLEGE OFCOMMERCE 2012 MANAGEMENT, FINANCIAL POSITION AND INFRASTRUCTURE: The exchange has to submit relevant data/information to satisfy the authorities about its capital resources and application of funds, projected cash flow, constitution, management and administration of the exchange and the suitability of proposed commodities for future trading. The exchange has also to convince that requisite infrastructure is available with the exchange for conducting trading in an efficient and transparent environment, with necessary checks and balances and risk management systems to protect the interests of all kinds of market participants in keeping with the best practices adopted by reputed international exchanges. Promoters must have demonstrated adequate experience, professional qualifications and knowledge and good track record so as to inspire confidence in their competence and professionalism to organize forward trading. The management of the exchange should be independent and the board should predominantly have non – trade representation. CLEARING AND SETTLEMENT: All new exchanges should have „online‟ trading and settlement system in their exchanges. The clearing and settlement system should be based on the principle of „novation‟ and there should be adequate risk containment provisions like up – front margins and equity contribution by the trading/clearing members. In novation netting with a clearing house, all transactions between the counter – parties are assigned to central clearing counter – party which permits multilateral netting of all transactions, thus FORWARD MARKET COMMISSION Page 25
  • 26.
    VIVEK COLLEGE OFCOMMERCE 2012 reducing credit exposure (the net market value of the transaction at the time of default) and the probability of the counter – party default. TRADING PARAMETERS: The exchanges are required to obtain prior approval of the FMC for opening of each contract in commodities, which are notified under section 15 of the FCRA 1952. The terms and conditions of contracts play a crucial role in the growth and development of trading in any exchange. They should be market friendly in the sense that the terms should be convenient to large traders as well as small traders and should be attractive to all prospective beneficiaries of futures trading, including growers, processors, merchandisers, customers, etc. TRADING SYSTEM: The FMC has laid stress that the exchanges auto – mated and on – line trading systems for better transparency and fairness in trading practices. DELIVERY SYSTEM: The exchange should have an efficient delivery mechanism through accredited warehouses geographically well spread all over the country and located generally at places in the vicinity of traditional markets in cash commodity. A system of dematerialized accounts managed by depositories/depository participants and registrar & transfer agents and suitable number of certifying /assaying agencies to assess the quality of FORWARD MARKET COMMISSION Page 26
  • 27.
    VIVEK COLLEGE OFCOMMERCE 2012 commodities tendered for delivery, ought to be put in place for physical delivery. MARGIN REQUIREMENTS: Margin for each commodity is determined by the exchange based on its historical volatility. The margins have to be approved by the Forward Markets Commission. Members are suspended from trading if they do not maintain sufficient margins with the exchange. SETTLEMENT GUARANTEE FUND (SGF): The clearing house acts as the common counter party to all trade transactions that take place on the exchange platform. The system of multi – lateral netting does lead to reduction in gross risk but a certain amount of residual risk remains based on open positions held by the members. The exchange seeks to cover this residual risk through the system of margining, including exposure margins. In addition to margins, for systematic safety, the exchanges maintain a settlement guarantee fund (SGF) to handle defaults and guarantee settlements. The current SGF corpus NCDEX is reportedly about Rs. 1100 crores. Each clearing member is required to contribute to and provide a deposit to the settlement fund held by the clearing house. The exchange may permit a clearing member to make the contribution/deposit in the form of cash, securities. Bank guarantee, etc. The SGF is utilized by the exchange in terms of the by-laws; and generally for investment in approved securities, to pay premium on insurance cover, to meet shortfalls or deficiencies arising out of FORWARD MARKET COMMISSION Page 27
  • 28.
    VIVEK COLLEGE OFCOMMERCE 2012 clearing and settlement, to satisfy any loss pr liability of the clearing house, and for repayment of balance due to a clearing member when he ceases to be a member. The SGF is mainly utilized, as a last measure, to eliminate the obligation created due to default on the part of a clearing member in meeting the clearing and settlement obligations arising out of his positions, after taking recourse to margins placed by the member, contribution or bank guarantees provided by the member, other amounts due to the member such as security deposit, available profits, if any, etc. If the aforesaid amounts prove inadequate, the balance obligation shall be assessed against the clearing members in the same proportion as their total contribution and deposits. The liability of the clearing house is restricted to the extent of the contributions received from the clearing members to the SGF. GENERAL SUPERVISION: The FMC has powers to conduct inspection of accounts of the exchanges and their members and to inquire into the affairs of the exchanges. The Forward Contract Regulation Rules (FCRR) provide that every recognized association must submit periodical returns relating to its affairs and the affairs of its members in such form and in such manner and at such times as may be specified in this regard by the FMC. Further, the FCRR also lists out details that are required to be included by the recognized associations in their annual reports. FORWARD MARKET COMMISSION Page 28
  • 29.
    VIVEK COLLEGE OFCOMMERCE 2012 6. REGULATION OF OPERATIONS FMC prescribes the imposition of following regulatory measures by the exchange: LIMIT ON NET OPEN POSITION: Limit on net open position as on the close of the trading hours is stipulated. Limits may be imposed member – wise on intra – day net open positions. For the purpose of managing liquidity risk and a member‟s susceptibility to default, limits on net open positions are imposed as approved by the FMC. If a member fails to reduce his open position limits, the exchange may compulsorily reduce his open positions at the risk and cost of the member. The exchange also imposes a penalty for such non – compliance by the member. MARK TO MARKET LOSS MONITORING: The losses incurred by each member are tracked on a real – time basis after each trade by comparing the difference between the contracted trade price and the last trade price on the market. When the loss amount exceeds 75% of the member‟s deposit with the exchange, the member is put in “square – up” mode until additional funds are deposited with the exchange to bring the loss amount within limit of 75% of the amount deposited with the exchange. While the member is in a square – up mode, the member is prohibited from taking any new positions until the member‟s current open position amounts are reduced. FORWARD MARKET COMMISSION Page 29
  • 30.
    VIVEK COLLEGE OFCOMMERCE 2012 CIRCUIT – FILTERS OR LIMIT ON PRICE FLUCTUATIONS: Circuit – filters or limit on price fluctuations is fixed to allow „cooling‟ of the market in the event of abrupt upswing or downswing in prices. As a safeguard against wide fluctuations in prices due to market volatility, the exchange specifies the daily circuit filter limit for each commodity imposed by the FMC, which prescribes the maximum and minimum price range within which a contract can be traded. SPECIAL MARGIN: Special margin deposit is to be collected on outstanding purchases or sales when price moves up or down sharply above or below the previous day closing price. By making further purchases/sales relatively costly, the price rise or fall is sobered down. This measure is imposed only on the request of the exchange. CIRCUIT BREAKERS OR MINIMUM/MAXIMUM PRICES: These are prescribed to prevent futures prices from falling below as rising above levels are not warranted by prospective supply and demand factors. This measure is also imposed on the request of the exchanges. SUSPENSION OF TRADING: It refers to skipping trading in a certain contract, closing the market for a specified period and even closing out the contract. These extreme measures are taken only in emergency situations. FORWARD MARKET COMMISSION Page 30
  • 31.
    VIVEK COLLEGE OFCOMMERCE 2012 7.VISION AND MISSION Citizen’s Charter ForwardMarkets Commission Department ofConsumerAffairs Citizen’s Charter– ForwardMarkets Commission Vision: Todevelopandregulate theIndiancommodities derivatives market with best globalpracticesandprocessesforefficientpricediscoveryandsecure price riskmanagement for thestakeholders inthe commodity ecosystem MissionStatement: O Toprescribe,andensurecomplianceofprudentcapitalnorms,capit al structureand globalstandardsofgovernanceforserviceproviders,particularly, exchanges andmembers; o Toprescribe,andensurecomplianceoftheinternationalbestpractic esin respect of risk management to be followed by exchanges, members and participants; FORWARD MARKET COMMISSION Page 31
  • 32.
    VIVEK COLLEGE OFCOMMERCE 2012 o Toprescribe,andensurecomplianceoftheinternationalbestpractic esin respectofmonitoringandsurveillancetopreventmanipulationofprices,ar tificial trading,unreported/ illegaltrading,andtradingformoney- launderingandtax evasion; O Toprescribe,andensurecomplianceoftheinternationalbestpractic esin respect ofcustomer protection, mediation, arbitration, and grievanceRedressal. o Togetderivativescontractsdesignedsoastoservetheinterestsofthe stakeholdersinthecommodityeconomy,vis,theproducers,stockists,pro cessors, traders, exporters, importer and bulk consumers; o To take effective steps including coordination with other relevant authorities to strengthen linkages of derivatives market with the physical commodity ecosystem and facilitate creation of complementary supply chain infrastructure,andrelatedprocessesand practices,vis,warehousing,common national qualitystandards,fungibility of warehousedgoods,collateral Management services, testing/gradingfacilities, and otherdeliverylogistics; O FORWARD MARKET COMMISSION Page 32
  • 33.
    VIVEK COLLEGE OFCOMMERCE 2012 Tosupporttheprocessofglobalizationandliberalization oftradingin commodityderivativesmarketsubjecttoprudentandharmonio usregulationfor efficientpricediscoveryandriskmanagementandtopreventan y systemicriskor regulatoryarbitrage. FORWARD MARKET COMMISSION Page 33
  • 34.
    VIVEK COLLEGE OFCOMMERCE 2012 8. APPLICATION FORMS GOVERNMENTOFINDIA FORWARD MARKETSCOMMISSION MINISTRY OFCONSUMER AFFAIRS,FOOD ANDPUBLIC DISTRIBUTION (DEPARTMENTOF CONSUMER AFFAIRS) FORM(IR-I) FormatoftheReturnto besentby theIntermediaries (Warehouse)registeredwith Recognized/Registeredassociations NAMEOFTHECOMMODITY EXCHANGE: Sr. No Description Details 1 NameofthewarehousewithCodeNo.ifanygiven bytheExchange 2 Return Number(to be assigned by the Forward Markets Commission 3 Addressofthewarehousewithtelephone,Fax,telex, mobilenumber(s) and Email 4 TradeNameofthewarehouse 5 PAN Number allotted by IT dep‟t. 6 Dateof admission /MOUwith theExchange. 7 Constitution of the warehouse :sole proprietorship/partnership/corporate body/ financial 8 institution educational qualifications of proprietor/ Name and partners/ directors 9 Whetherregisteredwith ofanyotherrecognised/ registeredassociation(CommodityExchange).Ifso, givethe name(s) oftheexchangesand code of membership,dateofadmissionofotherrecognised/ 10 Whetherthewarehouseoritspromotersatanytime registeredassociations convictedofanyoffence.Ifso,furnishthedetailsif anydisciplinaryand criminal history. FORWARD MARKET COMMISSION Page 34
  • 35.
    VIVEK COLLEGE OFCOMMERCE 2012 11 Whether the warehouse or promoters declared insolvent/bankrupt or declared defaulter by any exchange/ commodity/stockmarket.Ifyes,furnish 12 Networthofthewarehouse Pleasefurnishdetailsand details. necessarydocuments in support thereof 13 Whether any group/associate firm/company registered with any exchange for similar or other 14 purpose Are warehouse related entities are registered as trading/clearingmemberofsecurities market? 15 If yes, provide the details of subsidiary, its registrations number etc. 16 Ifwarehouseon lease, nameoftheowner(s)with address(es). 17 Details oflocation. 18 Details ofstoragecapacity– area-wise. 19 Details of facilityavailable. 20 Typeofstructure (attachplan ofthewarehouseduly certified bytheCertifiedEngineer). 21 Details ofInsurancePolicy. 22 Details of customers –name and addresses 23 Details of commodityhandled with quantity-wise. 24 Details ofwarehouseregistration with the appropriate authorities includinglocal authorities 25 Otherinterests liketheowner/lesseeare trader/manufacturerin spot/forward markets. 26 Nameof complianceoffices. FORWARD MARKET COMMISSION Page 35
  • 36.
    VIVEK COLLEGE OFCOMMERCE 2012 Incasethereisanychangeinthestatusofanyitemasindictedabove,thesame maybecommunicatedtotheForwardMarketsCommission,Mumbaiwithinsevendays through respective exchanges. Ideclare that the information given in this form is true to the best of my knowledge and belief. Place: Signature: Dated: NameofMember ConfirmationoftheExchange Thisistocertifythat isawarehouseof thisrecognised/registeredassociation(Exchange)andaspertheirrecordsandasperthe detailsgivenbythesaidwarehouse stocksarestoredason andthe aboveinformation is correct Place: Signature: Dated: Nameand designation FORWARD MARKET COMMISSION Page 36
  • 37.
    VIVEK COLLEGE OFCOMMERCE 2012 FORMATOF COMPLAINTTO BE FORWARDEDTO: Forward Markets Commission Ministry of ConsumerAffairs, Food and P.D., Department of ConsumerAffairs, Government of India EverestBldg,3rd floor,100MarineDrives, Mumbai- 400002. ComplaintFor mat 1. (a) Name of the Complainant: (b) Client Code: 2. Contact details ofthe complainant : - (a)Address: (b) Mobile/Tel. No with STD Code - (c) Email id: 3. Name of the Member against whomthe complaint is made: 4. Contact details of the authorised person/agent of the Member:- (a) Name of the authorised person/agent: (b)Office address: (c) Mobile/ /Tel. No. with STD Code- FAX- (d)Email id: FORWARD MARKET COMMISSION Page 37
  • 38.
    VIVEK COLLEGE OFCOMMERCE 2012 5.(a) Name of the Exchange on which the trade was executed: (b)Last date of trading: 6. Whether client documentation copy [like KYC] available? Yes / No [Ifyes please enclose the document] 7. (a) Brief description of the Complaint: (b)Available supporting documents or evidence: 1. 2. 3. 8.(a)Whether the complaint was earliersent to the Member? Yes / No (b)If yes, Date on which sent: 9. Gist of the Member's reply (with date), if any: 10.(a)Whether the complaint was forwarded to the Exchange also? Yes / No (b)If yes, Date of forwarding: FORWARD MARKET COMMISSION Page 38
  • 39.
    VIVEK COLLEGE OFCOMMERCE 2012 11.Gist of the Exchange's reply (with date), if any: 12.List of Enclosures: Place: Signature ofthe Complainant Date: FORWARD MARKET COMMISSION Page 39
  • 40.
    VIVEK COLLEGE OFCOMMERCE 2012 9. MONITORING AND SURVEILLANCE OF EXCHANGES BY FMC In order to ensure that exchanges implement the safeguards to protect financial integrity, the FMC is required to have an ongoing monitoring of the key areas discussed above. The exchange may be asked to submit to FMC – 1. A daily report of futures prices, open interest and trading volume. 2. A daily report of cash prices. 3. A weekly report of deliverable supply for contracts settled by delivery. 4. A daily report on basis. 5. A daily report on spreads for contracts traded simultaneously with more than one expiration date. 6. A daily large position report for members who exceed 80% of position limits. 7. A speculative positions limit to prevent accumulating positions that form significant percentage of open interest. The limit should not be too low because speculators lend liquidity to market, making manipulation less likely. 8. Higher position limits for hedgers subject to submission of monthly report by hedgers that justify their positions vis – a – vis their needs. FORWARD MARKET COMMISSION Page 40
  • 41.
    VIVEK COLLEGE OFCOMMERCE 2012 10. RULES GOVERNING INTERMEDIARIES In addition to the provisions of the Forward Contracts Regulation Act (FCRA), 1952 and the rules framed there under, the commodity exchanges have their own rules and regulations approved by the Forward Market Commission (FMC). The number of small brokers is growing apace. The growth has been achieved thanks to large brokerage service organizations providing all administrative services for a number of small brokers and many small brokers buying a complete brokerage [execution/processing] facility and using the internet service to offer futures trading products. The FMC needs to set general standards but each exchange will have to define the minimum standards for brokers based on capital/net worth, expertise and experience. It is necessary to stipulate mandated capital adequacy for brokers together with measures to monitor that the capital is, in fact, maintained. Further, there is no requirement, at present, of any form of license to begin trading as a broker. One has only to meet the exchange requirements. In the view of the progressive use of advanced technology in trading and clearing systems, and the growth of futures industry, it is necessary that authorization be granted preferably to brokers who possess professional qualifications and/or experience. In this regard, NCDEX has shown the way and it expects all its members to pass commodity module of NCFM exam conducted by the National Stock Exchange.A key role of the regulators is to protect customers. The regulator has to ensure that customers or potential users of exchange are properly informed about the benefits and risks of futures exchanges. The regulators need to ensure that brokers follow the Conduct of Business Rules and treat their customers fairly. Any advertisement issued with the object of furthering business must be fair and not misleading and must contain a FORWARD MARKET COMMISSION Page 41
  • 42.
    VIVEK COLLEGE OFCOMMERCE 2012 warning related to the risks associated with futures market. The broker must obtain adequate information on the customer through an account opening form to assess his suitability for trading and also execute necessary agreement with the client after making due risk disclosure before trading on his behalf. The trading on the exchange shall be allowed only through approved workstations located at the approved locations of the member. The access to the trading system can be withdrawn or restricted by the exchange for non – compliance of the rules. In the event of the failure of the member‟s workstation or loss of access to the trading system, the exchange can undertake (though not guarantee) on behalf of the member to carry out necessary trades, which a member is eligible for on a valid request from him. The approved workstations must be used only by the authorized persons and approved dealers. The clearing member has to deposit the security deposit and other fees demanded by the exchange. The exchange will announce the settlement calendar and the trading hours in advance. Similarly, any change in settlement schedule/calendar and unexpected holidays will be intimated to members. The contracts will expire on the pre-determined date and time notified by the exchange in advance. The exchange will prescribe an order book that will be maintained on the trading system subject to certain conditions. The trading system will automatically generate a unique order identification number at the time of order entry itself. It helps the exchange and the clearing member/investors to sort out any issues regarding execution of orders. The lot size and the tick move in which orders can be placed will be specified. The exchange will also FORWARD MARKET COMMISSION Page 42
  • 43.
    VIVEK COLLEGE OFCOMMERCE 2012 prescribe exposure limits, margin limits, lot limits, price band for each contract. The members can execute on behalf of their other clients or on their own account (proprietary trades). The trading done by a member on his own account should be segregated from that of the clients. The moneys and securities deposited by the clients have to be kept in separate clients account and cannot be used by the member in his own account. The member cannot utilize the funds and securities of one client for and on behalf of another client.The exchange may at its discretion suspend trading in any contracts on the following grounds:  Suspension of trading in the underlying commodities.  For protection of the interest of the investors.  For the purpose of maintaining fair and orderly market.  Any orders or instructions received from FMC/Government. INVESTOR GRIEVANCES A mechanism for settling customer complaints is also needed. Each exchange should have a “first – line – of – defence” complaint mechanism, and there also should be a formal mechanism for resolution of grievances. Each exchange must have a grievance committee headed by a director. In order that customer complaints get properly evaluated, it has to be obligatory for brokers to maintain client records. These should include details of when customer orders are given (time – stamping) and the exact time that the execution was confirmed back. Was it executed in full or in parts? Was the order cancelled? Was an error made and if so, how was the error resolved? Such records should be maintained in writing and made available for inspection and stored as a permanent reference FORWARD MARKET COMMISSION Page 43
  • 44.
    VIVEK COLLEGE OFCOMMERCE 2012 for a sufficient length of time.The website of the FMC also has a provision for the customers to make complaint, send comments and suggestions to the Commission. Officers of the Commission have been instructed to meet the members and clients on a random basis, whenever they visit exchanges, to ascertain the ground realties, instead of merely attending meetings of the Board of Directors and holding discussions with the office – bearers. Participation Capacity Awareness Stakeholder Summer in Year Building Programmes Meetings Internship Exhibition/ Programmes Expos etc 2007-08 114 8 6 -- -- 2008-09 197 18 6 -- 1 15 students(7 2009-10 515 63 8 2 Institutes) 2010-11 829 79 5 -- 2 2011-12[up 5 students( 3 to March, 818 100 10 3 institutes) 2012] FORWARD MARKET COMMISSION Page 44
  • 45.
    VIVEK COLLEGE OFCOMMERCE 2012 GrievanceRedressalProcess COMPLAINTS/ GRIEVANCES LODGING PROCESS Investors can lodgetheircomplaints / grievancesat the followingplaces:- (I) WrittenComplaints / Grievances can besent by post to ForwardMarkets Commission Everest, 3rdFloor 100,Marine Drive Mumbai– 400 002. Faxat91-22-22812086 (ii) Complainants canalso lodge their grievancesthrough contact.fmc@nic.in Designated Officers andcontact details:- Shri K. Jayanth Director,FMC FORWARD MARKET COMMISSION Page 45
  • 46.
    VIVEK COLLEGE OFCOMMERCE 2012 FOR SPEEDYREDRESSALOF GRIEVANCES Complainantshould First send the complaint against any member of the Exchange to the concerned Exchangeandthen to FMC. Lodgetheirgrievancesalongwithverifiableandspecificfactsandfigures,so thatimmediateactioncanbetakenonthegrievanceswithoutanylossoftime at anystage. Timelinefor response: Providetheircompletecontactwithcontactphonenumbersande-mailIDif any, as this Acknowledgement– Within 7 days will help us to contact the complainant for any further clarifications on the Interim reply– Within instead of issuing communications bypost. complaint, 15 days Expected Final Disposal– Within 7Weeks FORWARD MARKET COMMISSION Page 46
  • 47.
    VIVEK COLLEGE OFCOMMERCE 2012 11. SELF – REGULATION The derivatives markets should be organized in line with the best international practices. The system must rely on the extent possible on self – regulation, with powers vested in the exchanges and in the brokerage community, and the government‟s regulatory role limited to setting the general framework and ensuring that exchange and broker – level self – regulation works properly. A major plank of the regulatory framework prescribed by FMC is de- mutualisation of the new commodity exchanges. The current trend in the international markets is for ownership and access to exchanges to be separate issues; owners – i.e. shareholders – can have access to trading rights, but trading right holders need not be owners. In any case, the management of the exchange needs to be strictly independent of the brokers and end – users to ensure financial and market integrity. India is rapidly doing away with its barriers on commodity imports and exports and opening up the country‟s commodity sector to foreign competition. As a result of globalization and liberalization, more and more farmers and traders are becoming exposed to the vagaries of world commodity prices, and to heightened international competition. Meanwhile, developments in technology and communications are driving a radical change in the commodity exchange sector. It is in the foregoing context, that the government took the initiative to set – up nation – wide multi – commodity automated exchanges equipped with sound capital base and professional management, and employing the latest technology for trading systems and risk management tools and self – regulatory standards in keeping with the best international practices. The self – regulation spans the entire gamut of exchange functions and activities; in particular, trading system, control on daily price movements and open positions, margining regime, clearing and settlement, physical delivery, etc. and the exchange has framed detailed rules, FORWARD MARKET COMMISSION Page 47
  • 48.
    VIVEK COLLEGE OFCOMMERCE 2012 byelaws and regulations which cover all these areas besides the rights and obligations of intermediaries and market participants, arbitration of disputes and consumer protection. The byelaws and the rules and regulations of the exchange require the approval of FMC so that these are in conformity with the regulatory framework prescribed by FMC and the applicable laws. The byelaws/regulations lay down the guidelines and procedures to be observed and the compliance of rules and procedures is monitored by exchanges in the following key areas:  Electronic trading – screening based electronic trading that transmits orders, records trades and constructs audit trails that allows scrutiny of every stage of the transaction process.  Market surveillance (monitoring market activity) – to detect front – running of client‟s orders, price manipulation, etc.  Member surveillance (to ascertain that members are acting in compliance with the exchange rules) – to conduct periodical audit and inspection of trading records and books of accounts; to monitor the financial solvency of the member, compliance to margining regime, etc.  Protecting customers – to form a risk – monitoring group to investigate any complaints from customers or members in connection with market trading. Clearing – to review margin rates vis – a – vis historical volatility and current market conditions, stipulate additional margins, monitor compliance to position limits, risk segregation, etc.  Delivery system – to improve the warehousing and quality certification arrangements. To review the operations of RTA and DP‟s, maintenance at approved warehouses, etc.  Investigation (into any breaches of exchange rules and regulations) and resolution of disputes through arbitration.  Enforcement (to take disciplinary action for violation of rules by members). FORWARD MARKET COMMISSION Page 48
  • 49.
    VIVEK COLLEGE OFCOMMERCE 2012 ARBITRATION Arbitration as an alternate method of dispute resolution has long been recognized as efficient, convenient, quicker and less expensive than legal proceedings. There are numerous benefits of arbitration – o Arbitrations, unlike legal proceedings, are private. This is often attractive for those investors who shun publicity and/or do not want their private financial affairs publicly disclosed. o Individual investors with relatively small claims may find it difficult or impractical to engage the services of a lawyer. o In arbitration proceedings, an investor may file a statement of claim in simple letter format that explains what happened and what is most fair and just in light of the facts and circumstances of the particular case. As an illustrative example, consider some of the salient aspects of the provisions concerning arbitration in the byelaws and regulations of NCDEX. In terms of the regulations, all dealings, contracts and transactions are subject to provisions relating to arbitration. All claims, differences and disputes between trading members, clearing members, and constituents are required to be submitted to arbitration in terms of the byelaws and regulations of the exchange. The key provisions relate to the following factor: Limitation period: A period of 6 months in allowed from the date on which the claim or dispute arose, excluding the time taken in conciliation proceedings or attempts at administrative resolution of disputes by the relevant authority. FORWARD MARKET COMMISSION Page 49
  • 50.
    VIVEK COLLEGE OFCOMMERCE 2012 POWERS OF RELEVANT AUTHORITY 1. The Relevant Authority (RA) shall have the power to prescribe the fees to be paid, the forms to be used, the time, mode and manner for submission of pleadings or amending/supplementing the pleadings, adjourn hearings, decide the terms and conditions for appointment of experts by arbitrator to report on specific issues, decide on procedures for arbitration proceedings in such cases, etc. 2. The claims, differences and disputes which may be referred to a sole arbitrator and the claims, differences or disputes which may be referred to a panel of arbitrators. 3. The procedure for selection and appointment of arbitrators, and determination of their member in case of a panel. 4. The claims, differences or disputes which, may be decided by the arbitrator only by the hearing parties unless both the parties jointly waive the right to such hearing and the time period within such a waiver shall be made. 5. The amount of deposits to be paid towards cost, the administrative assistance to be provided by exchange, laying down a different set of arbitration procedures of different claims, differences or disputes after taking into consideration the circumstances and facts, the procedure to be adopted by the parties for challenging an arbitrator, etc. TERMINATION OF MANDATE: The mandate of the arbitrator is terminated by the Relevant Authority upon receipt of written request for the termination of the mandate of the arbitrator from both the parties to arbitration or the arbitrator seeks to withdraw from proceedings for any reason. FORWARD MARKET COMMISSION Page 50
  • 51.
    VIVEK COLLEGE OFCOMMERCE 2012 APPEARANCE BY COUNSEL OR ADVOCATE: In arbitral proceedings where both the parties are either trading members or both clearing members or on party is a trading member and the other a clearing member, the parties shall not be permitted to appear by counsel, attorney or advocate but where one of the parties is constituent, then the constituent shall be permitted to appear by counsel, attorney or advocate, then the trading and/or clearing member shall be granted a similar privilege. POWER OF ARBITRATOR: The arbitrator may be empowered to make an interim arbitral award as well as to provide interim measures of protection like requiring the deposit of the commodity. ARBITRATION ACT: All proceedings shall be subject to the provisions of the Act to the extent not provided for in the byelaws, rules and regulations framed by the exchange. FORWARD MARKET COMMISSION Page 51
  • 52.
    VIVEK COLLEGE OFCOMMERCE 2012 12.LEGAL FRAMEWORK The legal framework for relevant information relating to various laws and statutory provisions that constitute the legal environment in which commodity derivatives markets operate need to be specified. These legal provisions have a direct or indirect bearing on the scope of the activities and the manner of working of commodity exchanges in the country. FORWARD CONTRACTS (REGULATION) ACT, 1952 (FCRA) The Forward Markets Commission has been constituted under the previous review of FCRA for the purpose of keeping the forward markets/futures markets under observation and regulating generally the working of these markets. Any association concerned with the regulation and control of forward contracts has to seek recognition for the purposes of this Act. If the Central Government is satisfied that it is in the interest of the trade and also in the public interest to grant recognition to the association, which has made an application under Sec. 5, it may grant recognition. The Act defines various forms of contract. It envisages a three – tier regulation.  EXCHANGE: The exchange, which organizes forward trading in regulated commodities can prepare its own articles of association, rules and regulations, byelaws and regulate trading on a day – to – day basis.  FMC (FORWARD MARKET COMMISSION): The commission approves the rules and byelaws of the exchange and oversees the working of the exchange. It also requires concurrent powers of regulation while approving rules and byelaws or by making such rules and byelaws under the delegated powers.  CENTRAL GOVERNMENT: The Ministry of Consumer Affairs and Public Distribution under the government of India is the ultimate regulatory authority. Only those associations, which are granted recognition by the government, are FORWARD MARKET COMMISSION Page 52
  • 53.
    VIVEK COLLEGE OFCOMMERCE 2012 allowed to organize forward trading in commodities. Government has the power to suspend trading, call for information, nominate directors on the boards of the exchanges: supersede the Board of directors of the exchanges, etc. The Central Government has delegated most of these powers to FMC. SECURITIES CONTRACT REGULATION ACT, 1956 (SEBI) The Securities Contracts (Regulation) Act (SCRA) 1956 governs and regulates transactions in securities. The functions of the Securities and Exchange Board of India (SEBI) include regulating the business in the stock exchanges and exercising such powers under the provisions of the SCRA as may be delegated to it by the Central Government, levying fees or other charges, conducting research for the above purposes, and performing such other functions as may be prescribed. The role of FMC in the commodities market is similar to the role of SEBI in the stock markets. The major area of difference is that while SEBI is required to conduct research into the different areas relating to stock exchanges and the securities market, the FMC is required to collect and publish information regarding supply, demand and prices of commodities. The finance ministry has lately amended two main clauses of the Securities Contracts (Regulation) Rules, 1957 of SCRA 1956 which would substantially widen participation in the commodity futures market. A notification issued in August 2003 amended rule 8(1)(f) of the SC Rules 1957 and now permits stock brokers to trade in commodity derivatives also. It will however be permitted through a separate subsidiary that meets all the requisite norms set out by the FMC. Further, the notification amended rule 8 (4) also, and banks under the second schedule of the RBI Act 1934 and other entities like the EXIM Bank of India, NABARD, and the National Housing Bank (NHB), are allowed to trade in commodity futures. However, the statutes under which these entities were established need suitable amendments to permit these organizations for trading in commodity futures. FORWARD MARKET COMMISSION Page 53
  • 54.
    VIVEK COLLEGE OFCOMMERCE 2012 ESSENTIAL COMMODITIES ACT, 1955 The Essential Commodities Act, 1955 (ECA) came into being to ensure easy availability of essential commodities to consumers and to protect them from exploitation by traders. Under the ECA, the Central Government may regulate or prohibit the production, supply and distribution of commodities if it is necessary or expedient to do so for maintaining or increasing supplies of any essential commodity or for securing their equitable distribution and availability at fair prices. The Central Government may also provide for regulation by licenses or permits, the production or manufacture of any essential commodity and the storage, transport, distribution, disposal, acquisition, use or consumption of, any essential commodity and may control the price at which any essential commodity may be bought or sold. However, the Central Government may by notification delegate the powers mentioned above to the State Governments have issued various control orders to regulate different aspects of trading in essential commodities as defined in the ECA. The ECA regulates stocking of eighteen essential commodities such as cattle fodder including oilcakes and other concentrates, coal including coke and other derivatives, component parts and accessories of automobiles, cotton and woollen textiles, drugs, foodstuffs including edible oilseeds and oils, iron and steel, including manufactured products, paper including newsprint, paperboard and strawboard, petroleum and petroleum products, ginned and un – ginned raw cotton and cotton seeds, raw jute, jute textiles, inorganic and organic fertilizers, cotton yarn, exercise books, insecticides, fungicides and weedicides, seeds of food crops, fruits, vegetables, jute and seeds for cattle fodder and onions. Under the ECA, there is a provision for the seizure of any essential commodity in respect of which there has been any contravention of any order made by the Central Government regarding the production, supply, distribution or pricing of the FORWARD MARKET COMMISSION Page 54
  • 55.
    VIVEK COLLEGE OFCOMMERCE 2012 commodity. A report of such seizure must be made to the District Collector or the presidency town in which such essential commodity is seized and the Collector may order confiscation of the seized goods if there has been a confiscation order in respect of that commodity. The person from whom the commodities are to be confiscated shall be given written notice of the grounds on which it is proposed to confiscate the commodities and a person aggrieved by an order of confiscation may, within 1 month from the date of the communications to him of such order, appeal to the State Government concerned and the State Government in turn shall, after giving an opportunity to the appellant to be heard, pass such order as it may think fit, confirming, modifying or annulling the order appealed against. Under the ECA, the contravention of any order passed by the Central/State Governments prohibiting the production, supply and distribution of commodities or setting prices for essential commodities is punishable with imprisonment for a term which shall not be less than three months but which may extend to seven years besides fine. Most State Governments provide for mandatory licensing to buy, sell and store essential commodities. The members trading on the exchange platform who affect deliveries are required to take licenses and comply with the provisions of the ECA. However, the supporters of liberalized economy favour free, unrestricted movement and storage of agricultural commodities across the country. FORWARD MARKET COMMISSION Page 55
  • 56.
    VIVEK COLLEGE OFCOMMERCE 2012 AGRICULTURAL PRODUCTS MARKETING REGULATIONS ACT Pursuant to Entry 28 of the State List, several states have enacted the Agricultural Produce Marketing Regulations Act (“APMRA”) (the name of the Act may differ in different states). Agricultural markets are established and regulated under these State Acts. The whole geographical areas in the state is divided and market areas declared wherein the markets are managed by the market committee, no person or agency is allowed to freely carry on wholesale marketing activities. The APMRA restricts establishments of markets and dealing in agricultural produce and may prescribe licenses for the same. The Act places restrictions on farmers from entering into direct marketing or contract with any processor/manufacturer/bulk purchaser as the produce is required to be canalized through regulated market. However, State Governments, except Maharashtra and Madhya Pradesh, have formulated their own Acts to allow contract farming. The Government of Karnataka has taken the initiative in playing the role of a facilitator by providing for the establishment of an “Integrated Produce Market” to be owned and managed by NDDB for marketing of fruits, vegetables and flowers in the State. Further, the APMRA provides for the constitution of a market committee and a State Agricultural Marketing Board and may also provide for the levy of a market fee. The Market Committee consists if the agriculturists reside in the market area as well as the traders and commission agents holding licenses to operate in the market area. The market committee is required to implement the provisions of the APMRA and its rules and byelaws in the market area to provide various facilities for marketing of agricultural produce as well as in relation to the superintendence, direction and control of markets or for regulating marketing of agricultural produce in any place in the market area. FORWARD MARKET COMMISSION Page 56
  • 57.
    VIVEK COLLEGE OFCOMMERCE 2012 CENTRAL WAREHOUSING CORPORATIONS ACT, 1962 The Central Warehousing Corporations Act, (“CWC ACT”) 1962 provides for the incorporation and regulation of corporations for the purpose of warehousing of agricultural produce and certain other commodities. The CWC Act also provides for setting – up a Central Warehousing Corporation and state warehousing corporations. The main purpose of the CWC Act is to acquire and build godowns and warehouses at suitable places in India and to run warehouses for the storage of agricultural produce, seeds, manures, fertilizers, agricultural implements and notified commodities offered by individuals, co – operative societies and other institutions. STANDARDS OF WEIGHT AND MEASURES ACT, 1976 The Standards of Weights and Measures Act, 1976 (“SWMA”) establishes standards of weights and measures, and regulates inter – state trade or commerce in weights, measures and other goods which are sold or distributed by weight, measure or number. Under the SWMA, the base unit of length is in the metre while the base unit of mass is the kilogram. The SWMA provides that no weight or measure or numeral, other than the weight, measure or numeral. Under the SWMA, it is necessary for a manufacturer, dealer and repairer of any weights or measure to obtain a license issued by the Controller, Weights and Measures. A license is also required for dealing in weights and measuring instruments. All trading on the exchange platform is in terms of standard units of weight, measure or number as specified under the SWMA. FORWARD MARKET COMMISSION Page 57
  • 58.
    VIVEK COLLEGE OFCOMMERCE 2012 13. SERVICES ANDSERVICE STANDARDS ForwardMarketsCommissionisaregulatorofcommodityfuturesmarketand regulates thecommoditymarketsthroughrecognized/registeredassociations . The Commissiondealswithgrant ofrecognitiontocommodityexchanges/associations, permissions to trade in new commodities and amendment to bye-laws / articles of association. S. No Main Services Requirements Standards 1. Grant of recognition to ForGrantofrecognition, Recommendationto the Association for doing futures the Association has to Government of India trade. apply in the prescribed withinonemonthfrom Form „A‟ along with the date of full 2. Renewal ofrecognition recognition fee of Rs. Associationshouldapply compliance Recommendationofallthe to 2500/- „A‟ in triplicate requirements. of India inform Government with afeeamountingto Rs. withinonemonthfrom 1000/- the date of full 3. Grant of Registration / ForGrantofregistration/ compliance Recommendationofallthe to Renewal of Registration to renewal of registration, requirements of India Government Association for doing futures the Association has to withinonemonthfrom trade. apply in the prescribed the date of full 4. Approval foramendments to The „D‟ along with compliance formAssociation has to Withinonemonth ofallthe from theexisting Bye-laws of registrationdraft of Bye- requirements send the feeRs. 50/- thedateof full recognizedExchanges laws supported by complianceofallthe 5. Notification u/s 15 of FC(R) The Association has to Recommendationto the Resolution of theBoard. requirements Act for trading in new apply along with Government ofIndia commodities. feasibility study, withinonemonth from infrastructure available the dateof full Finalization of FMC‟s views with them as per complianceofallthe FORWARD MARKET COMMISSION Page 58
  • 59.
    VIVEK COLLEGE OFCOMMERCE 2012 guidelines of the requirements Commission.The request should be accompanied 6. Permission for trading in Associationshouldapply Within15 daysfrom byBoardresolution existing commodities. along with Board thedateof full resolution complianceofallthe 7. Disposal of application under AsprescribedintheRTI Within30 days asper requirements RTIAct, 2005 Act, 2005 RTIAct, 2005 8. Processing ofInvestors / Public Complaints can be filed Grievances throughletters,emailsor 1.Forwarding the complaint to anyother mode. the Exchange 7days 2.Securing report from the Exchange 4Weeks 3.Final disposal ofthe complaint 2Weeks 9. Action oncomplaints Exchange / any person regarding illegal trade: should send their 1Week Forwarding the complaint to complaints of illegal Police forward trading giving full details FORWARD MARKET COMMISSION Page 59
  • 60.
    VIVEK COLLEGE OFCOMMERCE 2012 14. CASE STUDY INDIA POST, MCX PROJECT TO EMPOWER FARMERS Empowering rural farmers by providing those spot and futures prices of farm commodities and access to agriculture experts is the main objective of Gramin Suvidha Kendra, a joint initiative of MCX and India post, said Lamon Rutten, joint managing director, MCX. Currently, Gramin Suvidha Kendra is providing services from four centres – at Jalgaon and Dhamgaon in Maharashtra, Unjha in Gujarat and Itarsi in Madhya Pradesh. MCX, India‟s leading commodity exchange, has partnered with India Post since June 2006 to create an electronic price link between small village post offices and the rest of India. This link helps farmers make informed decisions on which crops to plant and when to sell their produce for best returns, Rutten said. “India Post has a great reach across the country, and through this project we are harnessing this reach and their logistics to disseminate prices through strategically placed blackboards and commodity price printouts circulated with their mail,” Rutten said. Farmers pay a one – time registration fee of Rs. 11, and they pay Rs. 10 for each query on issues such as weather patterns, pest management and use of fertilisers. The blackboards and printouts contain information about local spot prices, all India spot prices, and futures prices on existing contracts. This helps farmers ascertain the likely movement in price and decide whether to produce a certain crop or to hold or sell their produce. Farmers are able to hold their stocks in warehouses, and they are able to get loans at lower rates on the basis of their warehouse receipts. “This gives farmers the ability to not just hold back stocks but also take longer term price decisions and also prevents them from indulging in panic selling,” Rutten said. The success of the pilot projects in select areas of Maharashtra, Madhya FORWARD MARKET COMMISSION Page 60
  • 61.
    VIVEK COLLEGE OFCOMMERCE 2012 Pradesh and Gujarat has led to two management schools to approach MCX to do a case study of this initiative. The government of Maharashtra has approved extension of this project to 40 more post offices covering about 200 villages in 2008. “World Bank has agreed to fund some part of the project, but the state government believes that the model is viable one and is ready to kick-start the project even before the international funds come in,” Rutten said. Apart from India Post, MCX has roped in National Bulk Handling Corporation and Major seed, fertiliser and pesticide companies and is also planning tie – ups with insurance companies for this initiative. NBHC, which is an arm of MCX‟s parent company Financial Technologies, has been providing warehousing and fumigation facilities, and assuring the quality of the produce stored in their warehouses, Rutten said. Shriram Fertilisers and Chemicals, a DCM Shriram Consolidated Lts Company, has been the initial partner whose fertilisers and other products have been sold to farmers through India Post at steady rates and with assured quality. Shriram Fertilisers has provided nearly 70 percent of the total cost for setting up the first stage of this initiative. The initial expenditure for setting up one project is Rs. 275,000 and the recurring cost is Rs. 30,000 a month. “Every project needs to grow and we are now looking at getting in more partners to benefit farmers in all possible ways,” Rutten said. Mahyca Seeds and Syngenta India are the other players who will sell their products through branch postmasters. Branch postmasters have been getting 1 per cent commission for selling these products, but this incentive will be raised to 3 per cent in the coming days, Rutten said. FORWARD MARKET COMMISSION Page 61
  • 62.
    VIVEK COLLEGE OFCOMMERCE 2012 15. CONCLUSION Forward Markets Commission is a regulatory body for commodity futures/ forward trade in India. This was set up under the Forward Contracts (Regulation) Act of 1952. It is responsible for regulating and promoting futures/ forward trade in commodities. The Forward Markets Commission's Head Quarter is located at Mumbai and Regional Office at Kolkata. The Commission has powers of deemed civil court for (a) Summoning and enforcing the attendance of any person and examining him on oath; (b) Requiring the discovery and production of any document; (c) Receiving evidence on affidavits, and (d) Requisitioning any public record or copy thereof from any office. Forward Markets Commission provides regulatory oversight in order to ensure financial integrity, market integrity and to protect & promote interest of customers/non-members.The need for regulation arises on account of the fact that the benefits of futures markets accrue in competitive conditions. The regulation is needed to create competitive conditions. In the absence of regulation, unscrupulous participants could use these leveraged contracts for manipulating prices. This could have undesirable influence on the spot prices, thereby affecting interests of society at large. Regulation is also needed to ensure that the market has appropriate risk management system. FORWARD MARKET COMMISSION Page 62
  • 63.
    VIVEK COLLEGE OFCOMMERCE 2012 16. BIBILOGRAPHY  Commodity Derivatives from author R. Bhaskaran  www.fmc.gov.in/htmldocs/faq/faq6.html  http://www.fmc.gov.in/ FORWARD MARKET COMMISSION Page 63