P a g e 1 | 19
1.0 Introduction
Food packaging is a simple ways to enclosure of a food product in a plastic pouch, a
metal can and a glass bottle. However, food packaging is an important technical matter for an
engineer because it is a coordinated system designed for the efficient delivery of high quality,
safe food products throughout the whole supply chain, from raw material production to food
manufacture, packing, retail, wholesale, consumer use, disposal and recycling or other resource
recovery.
The scope of food packaging is very wide. It included technical activities such as
machinery design, graphic design, package development, package manufacture, shelf life testing,
distribution, and marketing. It deals with many types and forms of food packages including
plastic containers, pouches, glass containers, paper cartons, and metal cans. It involves the
participation of packaging technologies, scientists and engineers, packaging material suppliers,
packaging machinery manufacturers, food processors, food retailers and regulatory agencies.
Food is a must and compulsory things that we need in our daily life. Nowadays most of
the food items are packed. In everyday life, packaging is an important area where biodegradable
polymers can be used. The primary factors driving development of the biodegradable packaging
market include the increase in crude oil prices, which has narrowed the price differential,
consumer demand, the proliferation of convenience packaging, development of new applications
for bioplastics, increased economic viability as production ramps up and unit costs decrease, and
development of the composting infrastructure for optimal disposal of bioplastic products. Even
so, consumer demand for products that are environmentally friendly, safer and nontoxic, as well
as, a currently favorable economic scenario leads to the conclusion that biodegradable packaging
products will become increasingly popular. Thus, the current trend in food packaging is the use
of blends of different biopolymers like starch-PLA blends, starch-PCL blends and etc.
P a g e 2 | 19
2.0 Types of food packaging polymers
Packaging polymer are typically low cost materials suitable for high volume production. They
have relatively limited stress and low temperature resistance compared to engineering polymers.
Most of the food packaging polymers are thermoplastics used for bags, pouches, tubs, and trays.
Thermosets are limited to applications such as caps and trays.
i. Polyethylene (PE)
PE is the popular polymer in food packaging because of its low cost, easy processing, and
good mechanical properties. The major classifications of polyethylene are high density
polyethylene (HDPE), low density polyethylene (LDPE), and linear low density polyethylene
(LLDPE). These classifications differ in density, chain branching and crystallinity. Besides that,
each classification are numerous grades that have different melt viscosities, additives, molecular
weights and molecular weight distributions.
HDPE is a linear polymer with relatively few side-chain branches, and its molecules can
fold and pack into an opaque, highly crystalline structure. HDPE has a higher melting point,
greater tensile strength, harshness and better chemical resistance. The applications of HDPE are
to make blow-molded bottles for the packaging of products such as water or milk, food
containers, extrusion coating, bag, bottle closures, films and etc.
LDPE is a homopolymer with many side-chain branches. It is mostly used as film for
packaging fresh produce and baked goods, as an adhesive in multilayer structures and as
waterproof and greaseproof coatings for paperboard packaging materials. The packaging film
made from LDPE is soft, flexible, and stretchable.
P a g e 3 | 19
LLDPE is a copolymer having 1-10% of alkene co-monomers, which result in linear
polymer with many short side-chain branches. It has the same clarity and heat seal ability of
LDPE, and the strength and toughness of HDPE. The main uses of LLDPE are stretch / cling
wrap and heat-sealant coating.
ii. Polypropylene (PP)
PP is a linear, crystalline polymer that has the lowest density among major plastics. PP
has higher tensile strength, stiffness, and hardness than PE. Moreover, PP has a higher melting
temperature (165°C), thus it is more suitable for hot filling and retorting applications. PP has a
major application in packaging films. Orientation can be achieve by stretching the film either
uniaxial or biaxial during film forming process. Oriented PP film has improved strength,
stiffness, and gas barrier while Unoriented PP film has excellent clarity, good dimensional
stability, and good heat-seal strength.
iii. Polystyrene (PS)
PS is an amorphous polymer that has excellent clarity. Solid PS is a clear, hard, low gas
barrier, and low impact strength material. It has relatively low melting point (88°C) and can be
thermoformed or injection molded into item such as food containers, closures, cups, and
dishware. PS film is often used as windows in paperboard boxes to display products such as
baked goods that do not require a good gas barrier.
P a g e 4 | 19
iv. Polyvinyl chloride (PVC)
PVC is a clear, amorphous polymer that is used mostly for films and containers. Usually
plasticizers are added to the polymer to yield widely varying properties and it depends on the
type and amount of plasticizers used. Plasticized PVC films are limp, tacky and stretchable. It is
commonly used for packaging fresh meat and fresh product. Unplasticized PVC sheets are rigid,
and the sheets are thermoformed to produce inserts for snacks such as chocolate and biscuits.
PVC bottles have better clarity, oil resistance and barrier properties than those HDPE.
Nevertheless, the use of PVC bottles in food packaging is relatively small due to poor thermal
processing stability and environmental concern with chlorine containing plastics.
v. Polyethylene Terephthalate (PET)
PET is the major polyester for food packaging. The amorphous form of PET is used
mostly as injection blow-molded bottles for carbonated soft drinks, juices, and edible oil. PET
bottles are stronger and better gas barrier than HDPE bottles even though they are more
expensive.
The crystallized form of PET (CPET) can withstand temperatures up to 220°C without
deformation and thus CPET is used for food trays in microwave or conventional dual-ovens.
P a g e 5 | 19
vi. Polyvinylidene Chloride (PVDC)
PVDC is a copolymer of vinylidene chloride (85-90%) and vinyl chloride. The
advantages of PVDC are its moisture and oxygen barriers. PVDC films have good clarity and
grease / oil resistance. PVDC is used in films, containers, and coatings. Monolayer PVDC films
are used in household wraps. PVDC is coextruded or laminated with other lowest cost polymers
to form multilayer films or sheets. Multilayer films are used to package foods that require a good
oxygen barrier. Besides that, PVDC copolymer film coextruded with polyolefin is widely used as
shrinkable films for tightening meat and cheese products.
PVDC also used in the form of latex for coating paper, film, cellophane to achieve better
oxygen and moisture barrier, heat seal ability, and grease resistance. PVDC is more costly than
other commonly used food packaging polymers.
vii. Ionomer
An ionomer is a polymer composing of a small but significant portion of ionic unit. Some
of the properties that make Surlyn excellent for packaging applications are its sealing
performance, clarity, high hot draw strength, oil / grease resistance, and formability. Good hot
draw strength allows faster packaging line speeds and reduces packaging failures. Furthermore,
the application of Surlyn is used in the outer covering of golf balls.
P a g e 6 | 19
An ionomer is an “ionically crosslinked” polymer due to this it becomes a unique
properties of the ionomer. These ionic crosslinks are reversible because when an ionomer is
heated, the forces of the ionic crosslinks are fully diminished and the polymer chains become
free to move.
viii. Polyamides (Nylons)
Nylon 6, 6 and Nylon 6 are the two most common nylons used for food packaging films
which have a good gas barrier, heat resistance, and puncture resistance properties. Nylon 6 is
synthesized using the monomer caprolactam with 6 carbon atoms, and the “6” in its name is
associated with its carbon number. Similarly Nylon 6, 6 derived the “6, 6” because it is
synthesized using adipic acid and hexamethylene diamine, each of these monomers has 6 carbon
atoms.
ix. Polycarbonate (PC)
Polycarbonate is an amorphous thermoplastic which can be injection-molded, blow-
molded, and thermoformed. PC is a good replacement of glass due to its clarity and toughness. It
can withstand the temperature above 200°C and was used as dual-oven able meal trays but was
later replaced by lower cost materials. The applications of PC in food packaging is 5-gal reusable
water bottles due to its toughness and clarity. Since polymer is much lighter than glass, thus it
provides easier handling and fuel saving during distribution.
P a g e 7 | 19
3.0 Synthesis of PLA
Polymer synthesis is also called as polymerization, it is the process by which
monomers (small molecules) are covalently bonded to form a (usually long) polymer chain or
network. Nowadays, the nomenclature of polylactic acid is connected with different routes of
preparation. Polymers derived from lactic acid by polycondensation are related to polylactic acid
whereas the ones obtained from lactide by ring opening polymerisation are named polylactide.
Figure 3.1: Synthesis of PLA
P a g e 8 | 19
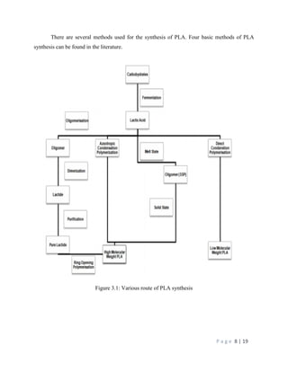
There are several methods used for the synthesis of PLA. Four basic methods of PLA
synthesis can be found in the literature.
Figure 3.1: Various route of PLA synthesis
P a g e 9 | 19
4.0 Processing Method for Food Packaging
In contrast with the development of technology, biopolymer food packaging product can
be produced by using various processing method in order to achieve high mass production in low
cost at the same time maintain the product quality. The most common processing methods used
to produce the food packaging product usually are extrusion and thermoforming.
i. Extrusion- Blown Film Extrusion
Blown film extrusion or also known as tubular film process is always used to manufacture plastic
bag.
The steps of the process are described as following:
1. Pours the biopolymer resin into the hopper.
2. The hopper feeds the resin into the extruder.
3. Heating elements and the turning of the extruder screw melts the resin into molten form
and forces it through the extruder.
4. The molten polymer flows evenly up and over the tubular die. At the same time, the air
ring blows cool air upwards, which solidifies the molten polymer.
5. Air is introduced through the back of the die and flow upwards through the molten
polymer. This step is repeated until the diameter of the molten poly reaches the required
bag size and the tensile strength of the poly film equals the pressure of the air inside.
6. The solidified polymer is then forced into a flat sheet by the collapsing guides, and
moved into the nips rolls. The stretching and cooling of the tubes causes the molecules to
be oriented.
7. The lay flat film of polymer travels over a series of rollers. For simple plastic bags, the
film is contained to a single, in-line process. In this case, the film may travel through a
bag machine that seals the bottom of the plastic bag and perforates it at the same time.
The perforation allows the bags to be easily torn from the roll.
P a g e 10 | 19
Figure 4.1: Blown film extrusion
ii. Thermoforming- Vacuum Forming
Thermoforming process is a process used to shape thermoplastic sheet into discrete parts.
The example of food packaging application produced by using vacuum forming method are
plastic trays such as disposable clear plastic egg trays and disposable food containers. The
vacuum forming process involves shaping a preheated thermoplastic sheet by means of vacuum
produced in the mold cavity space.
Basic principles of vacuum forming:
1. Heat a thermoplastic sheet until it softens.
2. Force the hot and pliable material against the contours of a mold by using vacuum
pressure.
3. Held against mold and allow to cool, and plastics retains its shape.
The thermoplastic sheet is clamped into a frame and is heated until if soften. A heater
panel is placed above the sheet, when sufficient softening is conducted, the heater is removed.
After that, begin to sag, the center of the thermoplastic sheet moves downward and seal against
the mold. Vacuum is applied to the back of the mold at the same time atmosphere pressure of the
air pushes the plastic against the mold or forces the soft sheet to deform in conformity with the
P a g e 11 | 19
cavity shape. When the plastic comes into the contact with the mold surface it cools down and
hardens.
Figure 4.2: Vacuum Forming Process
Limitation of vacuum forming:
Uneven wall thicknesses are observed in this technique. As the sheet touch the mold, the
thickness at the location become fixed, further stretching occur in the area that have not yet
touched the mold, typically at the corner. Therefore, the thinnest area occur at the corner, near
the clamp.
P a g e 12 | 19
5.0 Degradation route
Exposure of polymers to environmental conditions like weathering, ageing and burying
can cause mechanical, thermal and chemical transformations of a material. These abiotic
parameters make a contribution to the change of polymeric structure and properties.
Furthermore, mechanical parameters like compression, tension, shear and other forces also can
contribute to mechanical degradation of a material. These parameters won’t prevail the whole
biodegradation process, but they can stimulate or sustain it. Frequently, mechanical degradation
can act together with other abiotic parameters like elevated temperature, solar radiation and
chemicals. There are many types of degradation processes involving polymers at its end life. For
example:
i. Photodegradation (Example - PLLA)
Degradation process associated with photo energies emitted from the sun or any
ultraviolet (UV) light sources. The high energy radiation in the UV part of the spectrum
activates the polymer electrons to higher reactivity and can induce oxidation or cleavage. Such
sensitivity to light can be utilized in persistent polymers to enhance their degradability. Example,
photodegration of poly(Llactide) (PLLA).
Figure 5.1: Photodegradation
P a g e 13 | 19
ii. Thermal degradation (Example - PCL)
Abiotic degradation that occurs in thermoplastic polymers during its melting temperature.
Since, thermoplastic polymers like PCL has melting point lower than room temperature, they
will easily decompose.
Figure 5.2: Thermal degradation of polymers
iii. Chemical alteration
 Degradation process that involves the change or alteration of structure of polymers
chemically. Example, oxygen (O2 or O3) is one of the agents that provoke the
degradation. These molecules will attack the covalent bonds, and creates free radicals.
 The degradation rate of these process is hugely depends on the polymer structure and
unsaturated links or branched chains, which accelerate this process.
P a g e 14 | 19
iv. Hydrolytic degradation
It is a type of chemical degradation process that involves polymers with hydrolysable
covalent bonds. These bonds can be found in ester, ether, amide, urea and urethane groups.
Figure 5.3: Hydrolytic degradation of polymers
P a g e 15 | 19
v. Biodegradation (Example - Polyesters, Synergistic or Hybrid Polymers)
 Degradation caused by biological activity, particularly by enzyme action leading to
significant changes in the material’s chemical structure. In essence, biodegradable
plastics should breakdown cleanly, in a defined time period, to simple molecules found in
the environment such as carbon dioxide and water.
 During this process of biodegradation, the large molecules of the substance are
transformed into smaller compounds by enzymes and acids that are naturally produced by
microorganisms. Once the molecules are reduced to a suitable size, the substances can be
absorbed through the organism cell walls where they are metabolized for energy.
 There are two types of biodegradation, namely by aerobic biodegradation and anaerobic
biodegradation. Aerobic biodegradation is the breakdown of an organic substance by
microorganisms in the presence of oxygen. Meanwhile, anaerobic biodegradation occur
without the need for oxygen.
Figure 5.4: The lifecycle of biopolymers (Red circle - Biodegradation)
P a g e 16 | 19
Figure 5.5: Biodegradation by microorganism
P a g e 17 | 19
6.0 Application of polymers in food packaging
i. Plastic bags
It is used for containing and transporting goods such as foods, produce, powders, ice,
magazines, chemicals, and waste. It is well suited for plastic recycling. They can be incinerated
in appropriate facilities for waste-to-energy conversion. They are stable and benign in sanitary
landfills. If disposed of improperly, however, plastic bags can create unsightly litter and harm
(Choking) some types of wildlife.
ii. Egg trays
Trays are usually used to store fresh eggs from farms or at farmers markets. Plastic egg
trays are also used by egg processors to wash and sanitize eggs. These cartons have a dimpled
form in which each dimple accommodates an individual egg and isolates that egg from eggs in
adjacent dimples. This structure helps protect eggs against stresses exerted during transportation
and storage by absorbing a lot of shock and limiting the incidents of fracture to the fragile egg
shells.
Material:Polyvinyl Chloride (PVC)
Degradation Route:Thermal degradation
Material: Low Density Polyethylene (LDPE)
Degradation Route: Biodegradation
P a g e 18 | 19
7.0 Conclusion
The food industries are gradually improving and advances in the packaging sector. These
advances have led to improved food quality and safety. The new advances have mostly focused
on delaying oxidation and controlling moisture migration, microbial growth and respiration rates.
This focus parallel that of food packaging distribution, which has driven change in the key areas
of sustainable packaging. For example like plastic egg trays and plastic bags, they are being
widely used and improved to increase the quality of the food.
Furthermore, the choice of materials to be used in the manufacture of a more
environmentally friendly packaging material, the criteria needs to take into account business
considerations and strategies, while addressing environmental concerns related to the life cycle
of the packaging. The primary purpose of the packaging material is to protect the items being
shipped from damage via impact or abrasion, and therefore protection should be the first
consideration.
Besides that, the material will also need to perform in largely uncontrolled, ambient
conditions of heat and humidity, Thus, the next consideration should be given to the products’
possible end-of-life scenarios. The scenarios include disposal in landfills, litter and recycle.
Biopolymers have highly influenced the packaging sector greatly. Environmental responsibility
is constantly increasing in importance to both consumers and industry. These polymers limit
carbon dioxide emissions during creation, and degrade to organic matter after disposal. Even so,
synthetic plastics still are more economically feasible choice than biodegradable ones.
Last but not least, the processes which hold the most promise for further development of
biopolymer materials are those which employ renewable resource feedstocks. Time is of the
essence for biodegradable polymer development, as society’s current views on environment
responsibility make this an ideal time for further growth of biopolymers.
P a g e 19 | 19
8.0 References
1. Guzman et al (2001), Biodegradable polymer for food packaging – Factor influencing
their degradable and certification types and a comprehensive review.
2. Pawar and Purwar et al (2013), Biodegradable Polymer in Food Packaging.
3. S.L Dong et al (2008), Food Packaging Science and Technology. CRC Press Taylor and
Francis Group.

FOOD PACKAGING

  • 1.
    P a ge 1 | 19 1.0 Introduction Food packaging is a simple ways to enclosure of a food product in a plastic pouch, a metal can and a glass bottle. However, food packaging is an important technical matter for an engineer because it is a coordinated system designed for the efficient delivery of high quality, safe food products throughout the whole supply chain, from raw material production to food manufacture, packing, retail, wholesale, consumer use, disposal and recycling or other resource recovery. The scope of food packaging is very wide. It included technical activities such as machinery design, graphic design, package development, package manufacture, shelf life testing, distribution, and marketing. It deals with many types and forms of food packages including plastic containers, pouches, glass containers, paper cartons, and metal cans. It involves the participation of packaging technologies, scientists and engineers, packaging material suppliers, packaging machinery manufacturers, food processors, food retailers and regulatory agencies. Food is a must and compulsory things that we need in our daily life. Nowadays most of the food items are packed. In everyday life, packaging is an important area where biodegradable polymers can be used. The primary factors driving development of the biodegradable packaging market include the increase in crude oil prices, which has narrowed the price differential, consumer demand, the proliferation of convenience packaging, development of new applications for bioplastics, increased economic viability as production ramps up and unit costs decrease, and development of the composting infrastructure for optimal disposal of bioplastic products. Even so, consumer demand for products that are environmentally friendly, safer and nontoxic, as well as, a currently favorable economic scenario leads to the conclusion that biodegradable packaging products will become increasingly popular. Thus, the current trend in food packaging is the use of blends of different biopolymers like starch-PLA blends, starch-PCL blends and etc.
  • 2.
    P a ge 2 | 19 2.0 Types of food packaging polymers Packaging polymer are typically low cost materials suitable for high volume production. They have relatively limited stress and low temperature resistance compared to engineering polymers. Most of the food packaging polymers are thermoplastics used for bags, pouches, tubs, and trays. Thermosets are limited to applications such as caps and trays. i. Polyethylene (PE) PE is the popular polymer in food packaging because of its low cost, easy processing, and good mechanical properties. The major classifications of polyethylene are high density polyethylene (HDPE), low density polyethylene (LDPE), and linear low density polyethylene (LLDPE). These classifications differ in density, chain branching and crystallinity. Besides that, each classification are numerous grades that have different melt viscosities, additives, molecular weights and molecular weight distributions. HDPE is a linear polymer with relatively few side-chain branches, and its molecules can fold and pack into an opaque, highly crystalline structure. HDPE has a higher melting point, greater tensile strength, harshness and better chemical resistance. The applications of HDPE are to make blow-molded bottles for the packaging of products such as water or milk, food containers, extrusion coating, bag, bottle closures, films and etc. LDPE is a homopolymer with many side-chain branches. It is mostly used as film for packaging fresh produce and baked goods, as an adhesive in multilayer structures and as waterproof and greaseproof coatings for paperboard packaging materials. The packaging film made from LDPE is soft, flexible, and stretchable.
  • 3.
    P a ge 3 | 19 LLDPE is a copolymer having 1-10% of alkene co-monomers, which result in linear polymer with many short side-chain branches. It has the same clarity and heat seal ability of LDPE, and the strength and toughness of HDPE. The main uses of LLDPE are stretch / cling wrap and heat-sealant coating. ii. Polypropylene (PP) PP is a linear, crystalline polymer that has the lowest density among major plastics. PP has higher tensile strength, stiffness, and hardness than PE. Moreover, PP has a higher melting temperature (165°C), thus it is more suitable for hot filling and retorting applications. PP has a major application in packaging films. Orientation can be achieve by stretching the film either uniaxial or biaxial during film forming process. Oriented PP film has improved strength, stiffness, and gas barrier while Unoriented PP film has excellent clarity, good dimensional stability, and good heat-seal strength. iii. Polystyrene (PS) PS is an amorphous polymer that has excellent clarity. Solid PS is a clear, hard, low gas barrier, and low impact strength material. It has relatively low melting point (88°C) and can be thermoformed or injection molded into item such as food containers, closures, cups, and dishware. PS film is often used as windows in paperboard boxes to display products such as baked goods that do not require a good gas barrier.
  • 4.
    P a ge 4 | 19 iv. Polyvinyl chloride (PVC) PVC is a clear, amorphous polymer that is used mostly for films and containers. Usually plasticizers are added to the polymer to yield widely varying properties and it depends on the type and amount of plasticizers used. Plasticized PVC films are limp, tacky and stretchable. It is commonly used for packaging fresh meat and fresh product. Unplasticized PVC sheets are rigid, and the sheets are thermoformed to produce inserts for snacks such as chocolate and biscuits. PVC bottles have better clarity, oil resistance and barrier properties than those HDPE. Nevertheless, the use of PVC bottles in food packaging is relatively small due to poor thermal processing stability and environmental concern with chlorine containing plastics. v. Polyethylene Terephthalate (PET) PET is the major polyester for food packaging. The amorphous form of PET is used mostly as injection blow-molded bottles for carbonated soft drinks, juices, and edible oil. PET bottles are stronger and better gas barrier than HDPE bottles even though they are more expensive. The crystallized form of PET (CPET) can withstand temperatures up to 220°C without deformation and thus CPET is used for food trays in microwave or conventional dual-ovens.
  • 5.
    P a ge 5 | 19 vi. Polyvinylidene Chloride (PVDC) PVDC is a copolymer of vinylidene chloride (85-90%) and vinyl chloride. The advantages of PVDC are its moisture and oxygen barriers. PVDC films have good clarity and grease / oil resistance. PVDC is used in films, containers, and coatings. Monolayer PVDC films are used in household wraps. PVDC is coextruded or laminated with other lowest cost polymers to form multilayer films or sheets. Multilayer films are used to package foods that require a good oxygen barrier. Besides that, PVDC copolymer film coextruded with polyolefin is widely used as shrinkable films for tightening meat and cheese products. PVDC also used in the form of latex for coating paper, film, cellophane to achieve better oxygen and moisture barrier, heat seal ability, and grease resistance. PVDC is more costly than other commonly used food packaging polymers. vii. Ionomer An ionomer is a polymer composing of a small but significant portion of ionic unit. Some of the properties that make Surlyn excellent for packaging applications are its sealing performance, clarity, high hot draw strength, oil / grease resistance, and formability. Good hot draw strength allows faster packaging line speeds and reduces packaging failures. Furthermore, the application of Surlyn is used in the outer covering of golf balls.
  • 6.
    P a ge 6 | 19 An ionomer is an “ionically crosslinked” polymer due to this it becomes a unique properties of the ionomer. These ionic crosslinks are reversible because when an ionomer is heated, the forces of the ionic crosslinks are fully diminished and the polymer chains become free to move. viii. Polyamides (Nylons) Nylon 6, 6 and Nylon 6 are the two most common nylons used for food packaging films which have a good gas barrier, heat resistance, and puncture resistance properties. Nylon 6 is synthesized using the monomer caprolactam with 6 carbon atoms, and the “6” in its name is associated with its carbon number. Similarly Nylon 6, 6 derived the “6, 6” because it is synthesized using adipic acid and hexamethylene diamine, each of these monomers has 6 carbon atoms. ix. Polycarbonate (PC) Polycarbonate is an amorphous thermoplastic which can be injection-molded, blow- molded, and thermoformed. PC is a good replacement of glass due to its clarity and toughness. It can withstand the temperature above 200°C and was used as dual-oven able meal trays but was later replaced by lower cost materials. The applications of PC in food packaging is 5-gal reusable water bottles due to its toughness and clarity. Since polymer is much lighter than glass, thus it provides easier handling and fuel saving during distribution.
  • 7.
    P a ge 7 | 19 3.0 Synthesis of PLA Polymer synthesis is also called as polymerization, it is the process by which monomers (small molecules) are covalently bonded to form a (usually long) polymer chain or network. Nowadays, the nomenclature of polylactic acid is connected with different routes of preparation. Polymers derived from lactic acid by polycondensation are related to polylactic acid whereas the ones obtained from lactide by ring opening polymerisation are named polylactide. Figure 3.1: Synthesis of PLA
  • 8.
    P a ge 8 | 19 There are several methods used for the synthesis of PLA. Four basic methods of PLA synthesis can be found in the literature. Figure 3.1: Various route of PLA synthesis
  • 9.
    P a ge 9 | 19 4.0 Processing Method for Food Packaging In contrast with the development of technology, biopolymer food packaging product can be produced by using various processing method in order to achieve high mass production in low cost at the same time maintain the product quality. The most common processing methods used to produce the food packaging product usually are extrusion and thermoforming. i. Extrusion- Blown Film Extrusion Blown film extrusion or also known as tubular film process is always used to manufacture plastic bag. The steps of the process are described as following: 1. Pours the biopolymer resin into the hopper. 2. The hopper feeds the resin into the extruder. 3. Heating elements and the turning of the extruder screw melts the resin into molten form and forces it through the extruder. 4. The molten polymer flows evenly up and over the tubular die. At the same time, the air ring blows cool air upwards, which solidifies the molten polymer. 5. Air is introduced through the back of the die and flow upwards through the molten polymer. This step is repeated until the diameter of the molten poly reaches the required bag size and the tensile strength of the poly film equals the pressure of the air inside. 6. The solidified polymer is then forced into a flat sheet by the collapsing guides, and moved into the nips rolls. The stretching and cooling of the tubes causes the molecules to be oriented. 7. The lay flat film of polymer travels over a series of rollers. For simple plastic bags, the film is contained to a single, in-line process. In this case, the film may travel through a bag machine that seals the bottom of the plastic bag and perforates it at the same time. The perforation allows the bags to be easily torn from the roll.
  • 10.
    P a ge 10 | 19 Figure 4.1: Blown film extrusion ii. Thermoforming- Vacuum Forming Thermoforming process is a process used to shape thermoplastic sheet into discrete parts. The example of food packaging application produced by using vacuum forming method are plastic trays such as disposable clear plastic egg trays and disposable food containers. The vacuum forming process involves shaping a preheated thermoplastic sheet by means of vacuum produced in the mold cavity space. Basic principles of vacuum forming: 1. Heat a thermoplastic sheet until it softens. 2. Force the hot and pliable material against the contours of a mold by using vacuum pressure. 3. Held against mold and allow to cool, and plastics retains its shape. The thermoplastic sheet is clamped into a frame and is heated until if soften. A heater panel is placed above the sheet, when sufficient softening is conducted, the heater is removed. After that, begin to sag, the center of the thermoplastic sheet moves downward and seal against the mold. Vacuum is applied to the back of the mold at the same time atmosphere pressure of the air pushes the plastic against the mold or forces the soft sheet to deform in conformity with the
  • 11.
    P a ge 11 | 19 cavity shape. When the plastic comes into the contact with the mold surface it cools down and hardens. Figure 4.2: Vacuum Forming Process Limitation of vacuum forming: Uneven wall thicknesses are observed in this technique. As the sheet touch the mold, the thickness at the location become fixed, further stretching occur in the area that have not yet touched the mold, typically at the corner. Therefore, the thinnest area occur at the corner, near the clamp.
  • 12.
    P a ge 12 | 19 5.0 Degradation route Exposure of polymers to environmental conditions like weathering, ageing and burying can cause mechanical, thermal and chemical transformations of a material. These abiotic parameters make a contribution to the change of polymeric structure and properties. Furthermore, mechanical parameters like compression, tension, shear and other forces also can contribute to mechanical degradation of a material. These parameters won’t prevail the whole biodegradation process, but they can stimulate or sustain it. Frequently, mechanical degradation can act together with other abiotic parameters like elevated temperature, solar radiation and chemicals. There are many types of degradation processes involving polymers at its end life. For example: i. Photodegradation (Example - PLLA) Degradation process associated with photo energies emitted from the sun or any ultraviolet (UV) light sources. The high energy radiation in the UV part of the spectrum activates the polymer electrons to higher reactivity and can induce oxidation or cleavage. Such sensitivity to light can be utilized in persistent polymers to enhance their degradability. Example, photodegration of poly(Llactide) (PLLA). Figure 5.1: Photodegradation
  • 13.
    P a ge 13 | 19 ii. Thermal degradation (Example - PCL) Abiotic degradation that occurs in thermoplastic polymers during its melting temperature. Since, thermoplastic polymers like PCL has melting point lower than room temperature, they will easily decompose. Figure 5.2: Thermal degradation of polymers iii. Chemical alteration  Degradation process that involves the change or alteration of structure of polymers chemically. Example, oxygen (O2 or O3) is one of the agents that provoke the degradation. These molecules will attack the covalent bonds, and creates free radicals.  The degradation rate of these process is hugely depends on the polymer structure and unsaturated links or branched chains, which accelerate this process.
  • 14.
    P a ge 14 | 19 iv. Hydrolytic degradation It is a type of chemical degradation process that involves polymers with hydrolysable covalent bonds. These bonds can be found in ester, ether, amide, urea and urethane groups. Figure 5.3: Hydrolytic degradation of polymers
  • 15.
    P a ge 15 | 19 v. Biodegradation (Example - Polyesters, Synergistic or Hybrid Polymers)  Degradation caused by biological activity, particularly by enzyme action leading to significant changes in the material’s chemical structure. In essence, biodegradable plastics should breakdown cleanly, in a defined time period, to simple molecules found in the environment such as carbon dioxide and water.  During this process of biodegradation, the large molecules of the substance are transformed into smaller compounds by enzymes and acids that are naturally produced by microorganisms. Once the molecules are reduced to a suitable size, the substances can be absorbed through the organism cell walls where they are metabolized for energy.  There are two types of biodegradation, namely by aerobic biodegradation and anaerobic biodegradation. Aerobic biodegradation is the breakdown of an organic substance by microorganisms in the presence of oxygen. Meanwhile, anaerobic biodegradation occur without the need for oxygen. Figure 5.4: The lifecycle of biopolymers (Red circle - Biodegradation)
  • 16.
    P a ge 16 | 19 Figure 5.5: Biodegradation by microorganism
  • 17.
    P a ge 17 | 19 6.0 Application of polymers in food packaging i. Plastic bags It is used for containing and transporting goods such as foods, produce, powders, ice, magazines, chemicals, and waste. It is well suited for plastic recycling. They can be incinerated in appropriate facilities for waste-to-energy conversion. They are stable and benign in sanitary landfills. If disposed of improperly, however, plastic bags can create unsightly litter and harm (Choking) some types of wildlife. ii. Egg trays Trays are usually used to store fresh eggs from farms or at farmers markets. Plastic egg trays are also used by egg processors to wash and sanitize eggs. These cartons have a dimpled form in which each dimple accommodates an individual egg and isolates that egg from eggs in adjacent dimples. This structure helps protect eggs against stresses exerted during transportation and storage by absorbing a lot of shock and limiting the incidents of fracture to the fragile egg shells. Material:Polyvinyl Chloride (PVC) Degradation Route:Thermal degradation Material: Low Density Polyethylene (LDPE) Degradation Route: Biodegradation
  • 18.
    P a ge 18 | 19 7.0 Conclusion The food industries are gradually improving and advances in the packaging sector. These advances have led to improved food quality and safety. The new advances have mostly focused on delaying oxidation and controlling moisture migration, microbial growth and respiration rates. This focus parallel that of food packaging distribution, which has driven change in the key areas of sustainable packaging. For example like plastic egg trays and plastic bags, they are being widely used and improved to increase the quality of the food. Furthermore, the choice of materials to be used in the manufacture of a more environmentally friendly packaging material, the criteria needs to take into account business considerations and strategies, while addressing environmental concerns related to the life cycle of the packaging. The primary purpose of the packaging material is to protect the items being shipped from damage via impact or abrasion, and therefore protection should be the first consideration. Besides that, the material will also need to perform in largely uncontrolled, ambient conditions of heat and humidity, Thus, the next consideration should be given to the products’ possible end-of-life scenarios. The scenarios include disposal in landfills, litter and recycle. Biopolymers have highly influenced the packaging sector greatly. Environmental responsibility is constantly increasing in importance to both consumers and industry. These polymers limit carbon dioxide emissions during creation, and degrade to organic matter after disposal. Even so, synthetic plastics still are more economically feasible choice than biodegradable ones. Last but not least, the processes which hold the most promise for further development of biopolymer materials are those which employ renewable resource feedstocks. Time is of the essence for biodegradable polymer development, as society’s current views on environment responsibility make this an ideal time for further growth of biopolymers.
  • 19.
    P a ge 19 | 19 8.0 References 1. Guzman et al (2001), Biodegradable polymer for food packaging – Factor influencing their degradable and certification types and a comprehensive review. 2. Pawar and Purwar et al (2013), Biodegradable Polymer in Food Packaging. 3. S.L Dong et al (2008), Food Packaging Science and Technology. CRC Press Taylor and Francis Group.