Agricoltura, ambiente, alimentazione e salute :filiere produttive e stili alimentari a confronto Gianna Ferretti Facoltà di Medicina e Chirurgia,  Università Politecnica delle Marche
Obesity Some cancers  Gallbladder disease Atherosclerosis  Diabetes  Hypertension  Stroke and heart attack  Diet and degenerative human diseases
Eccesso o squilibri di lipidi, grassi saturi, grassi idrogenati Aterosclerosi, Malattie cardiache, Ipertensione Obesità, Neoplasie Eccesso di sale Ipertensione Carenza di fibre vegetali Malattie cardiache, Neoplasie, Diabete, Dislipidemia Carenza di vitamine e Sali minerali Aterosclerosi, Neoplasie Possibili relazioni tra nutrienti (in eccesso o carenza)  e comparsa di patologie cronico-degenerative Eccesso di zuccheri semplici Diabete, Sovrappeso, Obesità, Carie
Il consumo di almeno 5 porzioni al giorno di frutta e verdure al giorno è ritenuto importante per avere una protezione contro l’insorgenza di patologie neoplastiche e di altre patologie cronico-degenerative Codice Europeo contro il cancro, 2003;  Linee guida Società europea dell’Ipertensione, 2003
Vitamine,  Polifenoli Sali minerali Antiossidanti Fitoestrogeni  Qualità Nutrizionale dei prodotti ortofrutticoli Fibre vegetali   Fitosteroli
Gli italiani a tavola Una ricerca condotta dall’Istituto Nazionale di Ricerca per gli Alimenti e la Nutrizione (Inran), su un campione di famiglie rappresentativo della popolazione italiana, ha dimostrato che il consumo di prodotti vegetali è nettamente inferiore rispetto ai fabbisogni nutrizionali raccomandati. Consumo consigliato di verdure  di circa  450 grammi al giorno ,  Consumo effettivo  è di circa  200 grammi  (circa 220 g in meno) e comprende prevalentemente pomodori (incluse le salse, i pelati),altri ortaggi freschi e congelati, ortaggi conservati, legumi freschi e congelati. Per la  frutta , il cui consumo consigliato sarebbe di circa  370 g al giorno , quello rilevato (relativo a agrumi, altra frutta fresca, frutta conservata - comprese olive - noci e frutta essiccata) è di  200 g  (circa 170 g in meno).  ( Aida Turrini e al. 1994).
Linee guida (LARN) Carboidrati  55-60% delle calorie giornaliere Grassi  25% delle calorie giornaliere Proteine  10-15%  delle calorie giornaliere (0.8g/kg di peso corporeo) 4-5 porzioni di frutta e ortaggi
Mangiare sano= Dieta mediterranea?
 
 
Carne rossa e patologie cronico-degenerative: quali meccanismi molecolari? Contenuto in aminoacidi : metionina Contenuto in grassi : grassi saturi, colesterolo Conservanti nei prodotti derivati  (Nitriti, nitrati  nitrosammine) Modificazioni durante la cottura  (amine eterocicliche)  Ferro-eme e lipoperossidazione
Sicurezza nutrizionale e sostenibilità ambientale Menu’ a Km 0  Filiera corta  Food miles  Farmer’s market  Carbon footprint C0 2   CH 4   N 2 0  Locavoro Greenhouse gas emission  Menu’ eco-sostenibile  Impatto ambientale
Sicurezza nutrizionale =  sostenibilità ambientale?
Global Warming Potential (GWP)   Questo valore rappresenta il rapporto fra il riscaldamento globale causato in un determinato periodo di tempo (di solito 100 anni) da una particolare sostanza ed il riscaldamento provocato dal biossido di carbonio nella stessa quantità Greenhouses gases (Kyoto basket) C0 2  CH 4   N 2 0  idrofluorocarboni C0 2  equivalenti (GWP=1) Metano, CH 4  (GWP=21) * Ossido Nitroso N 2 0 (GWP=296)  CFC-12 ha un GWP di 8500 CFC-11 ha un GWP di 5000 Esafluoruro di zolfo (GPW= 23900) *vuol dire che una tonnellata di Metano provoca un aumento dell’effetto serra pari a quello causato da 21 tonnellate di CO 2 .
 
Le principali fonti di emissioni di gas che contribuiscono all’effetto serra derivano dalla combustione di  sostanze fossili , tuttavia anche le attività legate all’agricoltura e all’allevamento contribuiscono alle emissioni.  Il  metano  e  l’ossido nitroso , gas legati all’attività zootecnica contribuiscono al riscaldamento del pianeta.  Le filiere produttive di alimenti animali (formaggi, carne) creano maggiori problemi all’ambiente e contribuiscono alla riduzione delle risorse idriche .  Filiere produttive e impatto ambientale
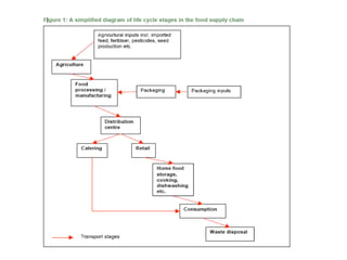
Filiere produttive
Greenhouse Gases emission from different Foods
Emissioni C0 2   0 5 10 15 20 25 30 Carne  agnello Carne  bovina Carne maiale pesce uova latte Carne avicola vegetali Emissione  CO 2 (g CO 2 /Kcal)
Proteine vegetali e animali a confronto Per produrre un  kg di proteine animali  servono da  3 a 10 kg di proteine vegetali.  Per le uova il fattore di conversione è circa 2  Per la carne suina è di 2.8 Un kilogrammo di carne richiede 15 metri cubi di acqua mentre per 1 kg di cereali bastano da 0,4 a 3 metri cubi.  Il 75% dell'acqua dolce utilizzata, il 35% dei terreni utilizzabili e il 20% dell'energia consumata sono impiegati per produrre carne.  Una produzione che dal 1950 al 2000, per fronteggiare le esigenze di 6 miliardi di persone, è passata da 45 a 233 miliardi chilogrammi l'anno.
Alimentazione e sostenibilità ambientale =  Mangiare locale? I menu’ a Km 0
ORIGINE DELLE MATERIE PRIME e LORO STAGIONALITA’
Food mile: Un Utile indice di sostenibilità ambientale? Recentemente il  DEFRa , il ministero dell’ambiente e dell’agricoltura britannico, ha commissionato uno studio per verificare l’utilità del  food mile:  come  indice di sostenibilità ambientale , arrivando alla conclusione che un indicatore basato solo sullo spazio percorso non può essere una misura attendibile dell’impatto ambientale totale, per molteplici motivi.
 
Food miles: quali fattori sono coinvolti? La distanza in km. Il tipo di trasporto La concentrazione del prodotto (fresco, deidratato, concentrato.)
 
Food miles e emissioni di CO 2
 
 
 
Un esempio di Eco-label
Carbon footprint e  Carbon label
Carbon label  e    carboon footprint  nella etichettatura: Il caso delle chips Walkers  L’azienda ha deciso di inserire informazioni sulle emissioni di CO 2  durante l’intero processo produttivo, dai campi alla lavorazione, fino al trasporto. Le informazioni sono riportate  su tutti i pacchetti di uno dei formati della Walkers.  Il tutto è reso possibile dalla  Carbon trust , una  società governativa che offre a enti pubblici e aziende private la possibilità di ridurre le emissioni di carbonio e  sviluppare tecnologie  ‘ low carbon ’.
Carbon label
Agricoltura biologica  e sostenibilità  ambientale I benefici ambientali derivanti dall’adozione di itinerari tecnici compatibili con il disciplinare di produzione si manifestano a diversi livelli:  ecosistema  (minore impatto ambientale sulla diversità della flora e della fauna;  maggiore livello di biodiversità potenziale) Suolo  (fertilità indotta da maggiore presenza di sostanza organica, attività biologica, maggiore diversità a livello microbico) Acque  (riduzione della lisciviazione dei nitrati nelle acque di falda, riduzione della contaminazione dell’acqua di falda e di superficie da pesticidi Tuttavia nel valutare l’impatto ambientale delle produzioni agricole, non vanno dimenticati i consumi energetici la cui incidenza sulle risorse naturali riveste un’importanza decisiva.
Agricoltura biologica e sostenibilità ambientale La Soil Association , l’associazione britannica del biologico più antica e rappresentativa, ha deciso di negare il  marchio biologico  ai prodotti che, anche se certificati come provenienti da agricoltura biologica, vengono trasportati per  via aerea .  E’ questo il primo atto ufficiale nel quale viene riconosciuto un legame diretto fra la “ biologicità ” di un prodotto e la sua modalità di distribuzione. Questa modifica alle norme di certificazione stabilite da parte di un organismo di enorme prestigio si concentra, in particolare, sull’impatto ambientale del trasporto aereo dei prodotti agricoli. Il  mezzo aereo  è responsabile dell’11% delle emissioni totali di CO 2  imputabili al trasporto di alimenti
http://www.waterfootprint.org/ waterfootprint
Water Footprint L’ acqua  è una delle risorse più preziose e vitali che abbiamo.  Certo la usiamo quotidianamente per lavarci, bere, cucinare ma ne usiamo molta di più per produrre ad esempio, carta, cibi, vestiti e tante altre cose. Ultimamente, per fortuna, si sta diffondendo un comportamento di risparmio energetico, tra cui anche il risparmio per l’acqua che adoperiamo. E’ utile sapere a questo scopo qual’è la  impronta d’acqua  (water footprint), dove per impronta si intende la quantità di acqua usata per produrre le cose di uso quotidiano, beni e servizi.
 
The principle of Climate neutrality + Grenhouse emission - Grenhouse emissions Emissioni Progetti per neutralizzare  o ridurre le emissioni
I Cambiamenti climatici sono tangibili.  Negli ultimi anni sono aumentate le aspettative dei singoli cittadini e delle aziende nei confronti di attività volte alla protezione del clima .
Consumatori e produttori sono chiamati a un maggiore rispetto dell’ambiente e a scelte alimentari sostenibili che contribuiscono a proteggere gli ecosistemi e la biodiversità.  Privilegiare alimenti vegetali e proteine di origine vegetale come quelle derivate dai legumi, e ridurre nella propria dieta, sia latticini che carne, può contribuire a un minore impatto ambientale oltre ad avere benefici sulla salute.
Cosa finisce oggi nel carrello della spesa? Surgelati Ready meal  (piatti pronti) Prodotti light e dietetici   (senza zucchero, ecc….) Integratori e supplementi Alimenti e bevande funzionali   (probiotici, arricchiti in fibre, ecc ……) Il 70 % degli alimenti che consumiamo sono prodotti dell’industria alimentare
Sicurezza alimentare  Sostenibilità ambientale Scelte alimentari e fattori coinvolti Qualità organolettiche  (colore, sapore, struttura)  Convenience foods (servizio) Aspetti culturali ed economici  Etichettatura alimentare e nutrizionale   Packaging SALUTE  BENESSERE Domanda di alimenti funzionali Nutraceutici Novel food Tecno-foods
 

Agricoltura, ambiente, alimentazione e salute :filiere produttive e stili alimentari a confronto

  • 1.
    Agricoltura, ambiente, alimentazionee salute :filiere produttive e stili alimentari a confronto Gianna Ferretti Facoltà di Medicina e Chirurgia, Università Politecnica delle Marche
  • 2.
    Obesity Some cancers Gallbladder disease Atherosclerosis Diabetes Hypertension Stroke and heart attack Diet and degenerative human diseases
  • 3.
    Eccesso o squilibridi lipidi, grassi saturi, grassi idrogenati Aterosclerosi, Malattie cardiache, Ipertensione Obesità, Neoplasie Eccesso di sale Ipertensione Carenza di fibre vegetali Malattie cardiache, Neoplasie, Diabete, Dislipidemia Carenza di vitamine e Sali minerali Aterosclerosi, Neoplasie Possibili relazioni tra nutrienti (in eccesso o carenza) e comparsa di patologie cronico-degenerative Eccesso di zuccheri semplici Diabete, Sovrappeso, Obesità, Carie
  • 4.
    Il consumo dialmeno 5 porzioni al giorno di frutta e verdure al giorno è ritenuto importante per avere una protezione contro l’insorgenza di patologie neoplastiche e di altre patologie cronico-degenerative Codice Europeo contro il cancro, 2003; Linee guida Società europea dell’Ipertensione, 2003
  • 5.
    Vitamine, PolifenoliSali minerali Antiossidanti Fitoestrogeni Qualità Nutrizionale dei prodotti ortofrutticoli Fibre vegetali Fitosteroli
  • 6.
    Gli italiani atavola Una ricerca condotta dall’Istituto Nazionale di Ricerca per gli Alimenti e la Nutrizione (Inran), su un campione di famiglie rappresentativo della popolazione italiana, ha dimostrato che il consumo di prodotti vegetali è nettamente inferiore rispetto ai fabbisogni nutrizionali raccomandati. Consumo consigliato di verdure di circa 450 grammi al giorno , Consumo effettivo è di circa 200 grammi (circa 220 g in meno) e comprende prevalentemente pomodori (incluse le salse, i pelati),altri ortaggi freschi e congelati, ortaggi conservati, legumi freschi e congelati. Per la frutta , il cui consumo consigliato sarebbe di circa 370 g al giorno , quello rilevato (relativo a agrumi, altra frutta fresca, frutta conservata - comprese olive - noci e frutta essiccata) è di 200 g (circa 170 g in meno). ( Aida Turrini e al. 1994).
  • 7.
    Linee guida (LARN)Carboidrati 55-60% delle calorie giornaliere Grassi 25% delle calorie giornaliere Proteine 10-15% delle calorie giornaliere (0.8g/kg di peso corporeo) 4-5 porzioni di frutta e ortaggi
  • 8.
    Mangiare sano= Dietamediterranea?
  • 9.
  • 10.
  • 11.
    Carne rossa epatologie cronico-degenerative: quali meccanismi molecolari? Contenuto in aminoacidi : metionina Contenuto in grassi : grassi saturi, colesterolo Conservanti nei prodotti derivati (Nitriti, nitrati nitrosammine) Modificazioni durante la cottura (amine eterocicliche) Ferro-eme e lipoperossidazione
  • 12.
    Sicurezza nutrizionale esostenibilità ambientale Menu’ a Km 0 Filiera corta Food miles Farmer’s market Carbon footprint C0 2 CH 4 N 2 0 Locavoro Greenhouse gas emission Menu’ eco-sostenibile Impatto ambientale
  • 13.
    Sicurezza nutrizionale = sostenibilità ambientale?
  • 14.
    Global Warming Potential(GWP) Questo valore rappresenta il rapporto fra il riscaldamento globale causato in un determinato periodo di tempo (di solito 100 anni) da una particolare sostanza ed il riscaldamento provocato dal biossido di carbonio nella stessa quantità Greenhouses gases (Kyoto basket) C0 2 CH 4 N 2 0 idrofluorocarboni C0 2 equivalenti (GWP=1) Metano, CH 4 (GWP=21) * Ossido Nitroso N 2 0 (GWP=296) CFC-12 ha un GWP di 8500 CFC-11 ha un GWP di 5000 Esafluoruro di zolfo (GPW= 23900) *vuol dire che una tonnellata di Metano provoca un aumento dell’effetto serra pari a quello causato da 21 tonnellate di CO 2 .
  • 15.
  • 16.
    Le principali fontidi emissioni di gas che contribuiscono all’effetto serra derivano dalla combustione di sostanze fossili , tuttavia anche le attività legate all’agricoltura e all’allevamento contribuiscono alle emissioni. Il metano e l’ossido nitroso , gas legati all’attività zootecnica contribuiscono al riscaldamento del pianeta. Le filiere produttive di alimenti animali (formaggi, carne) creano maggiori problemi all’ambiente e contribuiscono alla riduzione delle risorse idriche . Filiere produttive e impatto ambientale
  • 17.
  • 18.
    Greenhouse Gases emissionfrom different Foods
  • 19.
    Emissioni C0 2 0 5 10 15 20 25 30 Carne agnello Carne bovina Carne maiale pesce uova latte Carne avicola vegetali Emissione CO 2 (g CO 2 /Kcal)
  • 20.
    Proteine vegetali eanimali a confronto Per produrre un kg di proteine animali servono da 3 a 10 kg di proteine vegetali. Per le uova il fattore di conversione è circa 2 Per la carne suina è di 2.8 Un kilogrammo di carne richiede 15 metri cubi di acqua mentre per 1 kg di cereali bastano da 0,4 a 3 metri cubi. Il 75% dell'acqua dolce utilizzata, il 35% dei terreni utilizzabili e il 20% dell'energia consumata sono impiegati per produrre carne. Una produzione che dal 1950 al 2000, per fronteggiare le esigenze di 6 miliardi di persone, è passata da 45 a 233 miliardi chilogrammi l'anno.
  • 21.
    Alimentazione e sostenibilitàambientale = Mangiare locale? I menu’ a Km 0
  • 22.
    ORIGINE DELLE MATERIEPRIME e LORO STAGIONALITA’
  • 23.
    Food mile: UnUtile indice di sostenibilità ambientale? Recentemente il DEFRa , il ministero dell’ambiente e dell’agricoltura britannico, ha commissionato uno studio per verificare l’utilità del food mile: come indice di sostenibilità ambientale , arrivando alla conclusione che un indicatore basato solo sullo spazio percorso non può essere una misura attendibile dell’impatto ambientale totale, per molteplici motivi.
  • 24.
  • 25.
    Food miles: qualifattori sono coinvolti? La distanza in km. Il tipo di trasporto La concentrazione del prodotto (fresco, deidratato, concentrato.)
  • 26.
  • 27.
    Food miles eemissioni di CO 2
  • 28.
  • 29.
  • 30.
  • 31.
    Un esempio diEco-label
  • 32.
    Carbon footprint e Carbon label
  • 33.
    Carbon label e    carboon footprint nella etichettatura: Il caso delle chips Walkers L’azienda ha deciso di inserire informazioni sulle emissioni di CO 2 durante l’intero processo produttivo, dai campi alla lavorazione, fino al trasporto. Le informazioni sono riportate  su tutti i pacchetti di uno dei formati della Walkers. Il tutto è reso possibile dalla Carbon trust , una  società governativa che offre a enti pubblici e aziende private la possibilità di ridurre le emissioni di carbonio e  sviluppare tecnologie ‘ low carbon ’.
  • 34.
  • 35.
    Agricoltura biologica e sostenibilità ambientale I benefici ambientali derivanti dall’adozione di itinerari tecnici compatibili con il disciplinare di produzione si manifestano a diversi livelli: ecosistema (minore impatto ambientale sulla diversità della flora e della fauna; maggiore livello di biodiversità potenziale) Suolo (fertilità indotta da maggiore presenza di sostanza organica, attività biologica, maggiore diversità a livello microbico) Acque (riduzione della lisciviazione dei nitrati nelle acque di falda, riduzione della contaminazione dell’acqua di falda e di superficie da pesticidi Tuttavia nel valutare l’impatto ambientale delle produzioni agricole, non vanno dimenticati i consumi energetici la cui incidenza sulle risorse naturali riveste un’importanza decisiva.
  • 36.
    Agricoltura biologica esostenibilità ambientale La Soil Association , l’associazione britannica del biologico più antica e rappresentativa, ha deciso di negare il marchio biologico ai prodotti che, anche se certificati come provenienti da agricoltura biologica, vengono trasportati per via aerea . E’ questo il primo atto ufficiale nel quale viene riconosciuto un legame diretto fra la “ biologicità ” di un prodotto e la sua modalità di distribuzione. Questa modifica alle norme di certificazione stabilite da parte di un organismo di enorme prestigio si concentra, in particolare, sull’impatto ambientale del trasporto aereo dei prodotti agricoli. Il mezzo aereo è responsabile dell’11% delle emissioni totali di CO 2 imputabili al trasporto di alimenti
  • 37.
  • 38.
    Water Footprint L’acqua è una delle risorse più preziose e vitali che abbiamo. Certo la usiamo quotidianamente per lavarci, bere, cucinare ma ne usiamo molta di più per produrre ad esempio, carta, cibi, vestiti e tante altre cose. Ultimamente, per fortuna, si sta diffondendo un comportamento di risparmio energetico, tra cui anche il risparmio per l’acqua che adoperiamo. E’ utile sapere a questo scopo qual’è la impronta d’acqua (water footprint), dove per impronta si intende la quantità di acqua usata per produrre le cose di uso quotidiano, beni e servizi.
  • 39.
  • 40.
    The principle ofClimate neutrality + Grenhouse emission - Grenhouse emissions Emissioni Progetti per neutralizzare o ridurre le emissioni
  • 41.
    I Cambiamenti climaticisono tangibili. Negli ultimi anni sono aumentate le aspettative dei singoli cittadini e delle aziende nei confronti di attività volte alla protezione del clima .
  • 42.
    Consumatori e produttorisono chiamati a un maggiore rispetto dell’ambiente e a scelte alimentari sostenibili che contribuiscono a proteggere gli ecosistemi e la biodiversità. Privilegiare alimenti vegetali e proteine di origine vegetale come quelle derivate dai legumi, e ridurre nella propria dieta, sia latticini che carne, può contribuire a un minore impatto ambientale oltre ad avere benefici sulla salute.
  • 43.
    Cosa finisce ogginel carrello della spesa? Surgelati Ready meal (piatti pronti) Prodotti light e dietetici (senza zucchero, ecc….) Integratori e supplementi Alimenti e bevande funzionali (probiotici, arricchiti in fibre, ecc ……) Il 70 % degli alimenti che consumiamo sono prodotti dell’industria alimentare
  • 44.
    Sicurezza alimentare Sostenibilità ambientale Scelte alimentari e fattori coinvolti Qualità organolettiche (colore, sapore, struttura) Convenience foods (servizio) Aspetti culturali ed economici Etichettatura alimentare e nutrizionale Packaging SALUTE BENESSERE Domanda di alimenti funzionali Nutraceutici Novel food Tecno-foods
  • 45.