EVIDENCE BASED
PRACTICE
BY: Dr. Mahipendra Tiwari
1st Year Resident
Surgery Department, KMCTH
(October 2016)
Objectives
• Introduction
• Definition of evidence based practice
• Importance of EBM
• Evolution in EBM
• Decision making in EBM
• Five steps approach to practice EBM
• Benefits of adopting EBM
• Misconceptions in EBM
• Knowing the various resources
• Various level of Evidences
INTRODUCTION
• Clinical practice is all about making choices
Shall I order a test?
Should I treat the patient?
What should I treat them with?
What alternative modalities do I have for the treatment?
• Thus the solution to these confusions for the clinicians is to
make use of Evidence Based Practice
Historical Highlight
• The term ‘Evidence Based Medicine’ (EBM) was first used by a
Canadian, David Sackett and his collogues at McMaster
University in Ontario, Canada in the early 1990s
• Professor Archie Cochrane was a medical researcher in the UK
who contributed to the development of “Epidemiology As A
Science”.
• He recognized that doctors did not have ready access to
reliable reviews of available evidence.
GOAL OF EBP
1. clinical expertise/expert opinion
2. external scientific evidence
3. client/patient/caregiver perspectives
to provide high-quality services
reflecting the interests, values,
needs, and choices of the individuals
we serve with the available
Resources we have.
I- individual clinical expertise
1. Skills
2. Judgment
which individual health care workers acquire
through
clinical experience and clinical practice
II-Best available clinical evidence
• Clinically relevant research derived from
basic medical sciences
• Patient centered clinical research into safety
and efficacy of therapeutic intervention
• Systematic reviews
Why do we need EBP?
• New types of evidence are being generated which can make
changes in the way the patient being treated
• Unfortunately, there is a large information gap between
research and clinical practice.
• Although textbooks provides us with basic fundamental
concepts and principles, but they are always about 5–10 years
out of date when it comes to recent advances in medical field.
• This gap is fulfilled by EBP
The five steps approach for practicing
EBP
• Ask a searchable clinical question;(PICO)
• Find the best evidence to answer the question
• Appraise the evidence
• Apply the evidence with clinical expertise, taking the
patient's wants/needs into consideration;
• Evaluate the effectiveness and efficiency of the
process.(follow up,AUDIT)
STEP 1:
Formulate an answerable
question
• First, you must admit that you don’t know
• As we all know, it is impossible to know
everything
PICO Principle
• PPopulation/patient = Who are the relevant patients?
• IIntervention/indicator = What is the management strategy, diagnostic
test or exposure that we are interested in?
• CComparison/control = What is the control or alternative management
strategy, test or exposure that you will be comparing the one you are
interested in with?
• OOutcome = What are the patient-relevant consequences of the
exposure in which we are interested?
EXAMPLE
• A male patient has come in to your surgery OPD to discuss the
possibility of getting a vasectomy.
• He says he has heard something about vasectomy causing an
increase in testicular cancer later in life.
• You know that the risk of this is low but want to give him a
more precise answer.
P Population/patient = adult males
I Intervention/indicator = vasectomy
C Comparator/control = no vasectomy
O Outcome = testicular cancer
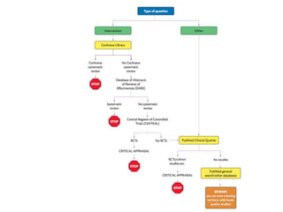
Types of study
• Where you search first depends on the type of question you
have asked.
• For an intervention question, the best evidence comes from a
systematic review of RCTs. Therefore, first check the Cochrane
Database of Systematic Reviews within the Cochrane Library.
• For other types of questions you should first search PubMed
Clinical Queries.
STEP 2:
Database/Resource Searching
• Track down the best evidence that we will use to search for evidence
• Traditional printed resources like text book and journals
• PubMed = The ‘Clinical Queries’ section of PubMed is a question-focused
interface with filters for identifying the more appropriate studies for
questions of therapy, prognosis, diagnosis and etiology.
• The Cochrane Library = contains all the information collected by the
Cochrane Collaboration.
However, not all research questions are about interventions.
Other types of
questions that may arise are as follows:
1. What causes the problem? AETIOLOGY AND RISK FACTORS
2. What is the frequency of the problem? FREQUENCY
3. Does this person have the problem? DIAGNOSIS
4. Who will get the problem? PROGNOSIS AND PREDICTION
Resources
 Generally fall into three categories and are used in sequential
order depending on need and applicability. They are:
• General information (background) resources
• Unfiltered resources
• Filtered resources.
LEVELS OF EVIDENCE
• Meta analysis
• Randomized controlled trials
• All or none case series
• Cohort series
• Case control series
• Case series
• Expert opinion
Quality of evidence :classified as
 High (Grade A)
 Moderate (Grade B)
 Low (Grade C)
 Very low ( Grade D)
Recommendations : classified as
Grade 1: Strong recommendation in favor of intervention reflects desirable
effects of adherence to recommendation will outweigh the undesirable effects.
Grade 2: Weak recommendation desirable effect of adherence to it will outweigh
the undesirable effects(tradeoff)
Levels of Evidence
• The following organizations describe levels of
evidence:
• Oxford Centre for Evidence-Based Medicine:
Levels of Evidence
• Essential Evidence Plus: Levels of Evidence
STEP 3
Rapid critical appraisal of controlled trials
• In the previous sessions you have found out how to formulate
clinical questions and how to search for the best evidence on
the internet.
• Now, compare our patient study group with the article on
following basis
1. whether the groups of our articles were representative and
comparable with our patients?
2. whether the outcome measurements of the studies were
accurate? (i.e measurement of bias and measurement of
error)
STEP 3
Rapid critical appraisal of controlled trials
3. whether there was a placebo effect? (The ‘placebo effect’ is the so-
called effect that is attributable to the expectation that the treatment
will have an effect.)
4. whether the results were real or could have been due to chance. (• P-
values = hypothesis testing and confidence intervals = estimation)
The first three points tell us about the internal validity of the methods used to conduct the trial.
The last point is related to the size and variation in the effect seen in different subjects.
STEP 3
Rapid critical appraisal of controlled trials
Critical appraisal of your own trial
• decide whether the internal validity of the study is sufficient
to allow firm conclusions (most studies have some flaws; but
are these flaws bad enough to discard the study?)
• if the study is sufficiently valid, look at and interpret the
results — what are the relevance effects of the intervention?
Rapid critical appraisal Clinical question:
1. Were the treatment and control groups representative and
comparable?
2. Was the measurement accurate?
3. Did the control group receive a placebo?
4. What measure was used and how large was the treatment
effect?
5. Could the effect have been due to chance?
STEP 4
Apply the evidence
• When you are satisfied that you have found the best evidence
for your clinical question, either from a Cochrane systematic
review, another high quality review or by critical appraisal of
individual studies,
the next step is to
• work out how the results of the search apply to your
individual patient using your own clinical expertise and the
values and preferences of the patient.
The questions that you should ask before you decide to apply
the results of the
study to your patient are:
• Is the treatment feasible in my setting?
• Is my patient so different to those in the study that the results
cannot apply?
• What alternatives are available?
• Will the potential benefits of treatment outweigh the
potential harms of treatment for my patient?
• What does my patient think about it?
STEP 5
Evaluate the effectiveness and efficiency of the
process
• It is important to keep records of your clinical
questions, research results and critical appraisal of
evidence, to follow up patients where you have
applied the results of your searches and to record and,
where appropriate, publish the outcomes.
• This clinical audit of your EBM activities will help you to
improve what you are doing and to share your findings
with colleagues.
• Some of the questions you may need to include in
your audit are discussed below.
Five Models of Care
• The lowa model of evidence based practice to improve
quality care
• Johns hopkins nursing evidence based practice model
• Stetler model of research utilization
• ACE star model of knowledge transformation
• ARCC model :advanced research and clinical practice
through close collaboration model
• The Iowa Model of Research-Based Practice to Promote
Quality Care was originally developed and implemented at the
University of Iowa Hospitals and Clinics.
• Since its inception, the model has been used in numerous
settings, and users of the model have provided feedback for
improving it.
Conclusion
• Only 20 % population get evidence based treatment
• EBP leads to highest quality care and patient out come
• It reduces health care costs
• It increases reimbursement and decrease denial
• It reduces geographical variation in delivery of health acre
• EBM is about trying to improve the quality of the information on which
decisions are based. It helps practitioners to avoid ‘information overload’
but, at the same time, to find and apply the most useful information.
• EBP is changing the way health care is undertaken.
• Clinicians are relying more on the health care literature in decision
making.
• EBP is surely an efficient way to provide good quality service for the
patients for the benefits of the patients.
TAKE HOME MESSAGE
• It is not easy to practice  implement EBP in the beginning.
• But as we practice in day to day basis, starting from minor
issue, we will get used to this format.
• 5 simple steps – framing the question (PICO), finding the
evidence, verifying it, implementing it and Re-evaluating the
result
Evidence based practice

Evidence based practice

  • 1.
    EVIDENCE BASED PRACTICE BY: Dr.Mahipendra Tiwari 1st Year Resident Surgery Department, KMCTH (October 2016)
  • 2.
    Objectives • Introduction • Definitionof evidence based practice • Importance of EBM • Evolution in EBM • Decision making in EBM • Five steps approach to practice EBM • Benefits of adopting EBM • Misconceptions in EBM • Knowing the various resources • Various level of Evidences
  • 3.
    INTRODUCTION • Clinical practiceis all about making choices Shall I order a test? Should I treat the patient? What should I treat them with? What alternative modalities do I have for the treatment? • Thus the solution to these confusions for the clinicians is to make use of Evidence Based Practice
  • 5.
    Historical Highlight • Theterm ‘Evidence Based Medicine’ (EBM) was first used by a Canadian, David Sackett and his collogues at McMaster University in Ontario, Canada in the early 1990s • Professor Archie Cochrane was a medical researcher in the UK who contributed to the development of “Epidemiology As A Science”. • He recognized that doctors did not have ready access to reliable reviews of available evidence.
  • 8.
    GOAL OF EBP 1.clinical expertise/expert opinion 2. external scientific evidence 3. client/patient/caregiver perspectives to provide high-quality services reflecting the interests, values, needs, and choices of the individuals we serve with the available Resources we have.
  • 9.
    I- individual clinicalexpertise 1. Skills 2. Judgment which individual health care workers acquire through clinical experience and clinical practice
  • 10.
    II-Best available clinicalevidence • Clinically relevant research derived from basic medical sciences • Patient centered clinical research into safety and efficacy of therapeutic intervention • Systematic reviews
  • 11.
    Why do weneed EBP? • New types of evidence are being generated which can make changes in the way the patient being treated • Unfortunately, there is a large information gap between research and clinical practice. • Although textbooks provides us with basic fundamental concepts and principles, but they are always about 5–10 years out of date when it comes to recent advances in medical field. • This gap is fulfilled by EBP
  • 15.
    The five stepsapproach for practicing EBP • Ask a searchable clinical question;(PICO) • Find the best evidence to answer the question • Appraise the evidence • Apply the evidence with clinical expertise, taking the patient's wants/needs into consideration; • Evaluate the effectiveness and efficiency of the process.(follow up,AUDIT)
  • 17.
    STEP 1: Formulate ananswerable question • First, you must admit that you don’t know • As we all know, it is impossible to know everything
  • 18.
    PICO Principle • PPopulation/patient= Who are the relevant patients? • IIntervention/indicator = What is the management strategy, diagnostic test or exposure that we are interested in? • CComparison/control = What is the control or alternative management strategy, test or exposure that you will be comparing the one you are interested in with? • OOutcome = What are the patient-relevant consequences of the exposure in which we are interested?
  • 21.
    EXAMPLE • A malepatient has come in to your surgery OPD to discuss the possibility of getting a vasectomy. • He says he has heard something about vasectomy causing an increase in testicular cancer later in life. • You know that the risk of this is low but want to give him a more precise answer. P Population/patient = adult males I Intervention/indicator = vasectomy C Comparator/control = no vasectomy O Outcome = testicular cancer
  • 22.
  • 23.
    • Where yousearch first depends on the type of question you have asked. • For an intervention question, the best evidence comes from a systematic review of RCTs. Therefore, first check the Cochrane Database of Systematic Reviews within the Cochrane Library. • For other types of questions you should first search PubMed Clinical Queries.
  • 24.
    STEP 2: Database/Resource Searching •Track down the best evidence that we will use to search for evidence • Traditional printed resources like text book and journals • PubMed = The ‘Clinical Queries’ section of PubMed is a question-focused interface with filters for identifying the more appropriate studies for questions of therapy, prognosis, diagnosis and etiology. • The Cochrane Library = contains all the information collected by the Cochrane Collaboration.
  • 25.
    However, not allresearch questions are about interventions. Other types of questions that may arise are as follows: 1. What causes the problem? AETIOLOGY AND RISK FACTORS 2. What is the frequency of the problem? FREQUENCY 3. Does this person have the problem? DIAGNOSIS 4. Who will get the problem? PROGNOSIS AND PREDICTION
  • 27.
    Resources  Generally fallinto three categories and are used in sequential order depending on need and applicability. They are: • General information (background) resources • Unfiltered resources • Filtered resources.
  • 28.
    LEVELS OF EVIDENCE •Meta analysis • Randomized controlled trials • All or none case series • Cohort series • Case control series • Case series • Expert opinion
  • 32.
    Quality of evidence:classified as  High (Grade A)  Moderate (Grade B)  Low (Grade C)  Very low ( Grade D) Recommendations : classified as Grade 1: Strong recommendation in favor of intervention reflects desirable effects of adherence to recommendation will outweigh the undesirable effects. Grade 2: Weak recommendation desirable effect of adherence to it will outweigh the undesirable effects(tradeoff)
  • 33.
    Levels of Evidence •The following organizations describe levels of evidence: • Oxford Centre for Evidence-Based Medicine: Levels of Evidence • Essential Evidence Plus: Levels of Evidence
  • 34.
    STEP 3 Rapid criticalappraisal of controlled trials • In the previous sessions you have found out how to formulate clinical questions and how to search for the best evidence on the internet. • Now, compare our patient study group with the article on following basis
  • 35.
    1. whether thegroups of our articles were representative and comparable with our patients? 2. whether the outcome measurements of the studies were accurate? (i.e measurement of bias and measurement of error) STEP 3 Rapid critical appraisal of controlled trials
  • 36.
    3. whether therewas a placebo effect? (The ‘placebo effect’ is the so- called effect that is attributable to the expectation that the treatment will have an effect.) 4. whether the results were real or could have been due to chance. (• P- values = hypothesis testing and confidence intervals = estimation) The first three points tell us about the internal validity of the methods used to conduct the trial. The last point is related to the size and variation in the effect seen in different subjects. STEP 3 Rapid critical appraisal of controlled trials
  • 37.
    Critical appraisal ofyour own trial • decide whether the internal validity of the study is sufficient to allow firm conclusions (most studies have some flaws; but are these flaws bad enough to discard the study?) • if the study is sufficiently valid, look at and interpret the results — what are the relevance effects of the intervention?
  • 38.
    Rapid critical appraisalClinical question: 1. Were the treatment and control groups representative and comparable? 2. Was the measurement accurate? 3. Did the control group receive a placebo? 4. What measure was used and how large was the treatment effect? 5. Could the effect have been due to chance?
  • 39.
    STEP 4 Apply theevidence • When you are satisfied that you have found the best evidence for your clinical question, either from a Cochrane systematic review, another high quality review or by critical appraisal of individual studies, the next step is to • work out how the results of the search apply to your individual patient using your own clinical expertise and the values and preferences of the patient.
  • 40.
    The questions thatyou should ask before you decide to apply the results of the study to your patient are: • Is the treatment feasible in my setting? • Is my patient so different to those in the study that the results cannot apply? • What alternatives are available? • Will the potential benefits of treatment outweigh the potential harms of treatment for my patient? • What does my patient think about it?
  • 41.
    STEP 5 Evaluate theeffectiveness and efficiency of the process • It is important to keep records of your clinical questions, research results and critical appraisal of evidence, to follow up patients where you have applied the results of your searches and to record and, where appropriate, publish the outcomes. • This clinical audit of your EBM activities will help you to improve what you are doing and to share your findings with colleagues. • Some of the questions you may need to include in your audit are discussed below.
  • 42.
    Five Models ofCare • The lowa model of evidence based practice to improve quality care • Johns hopkins nursing evidence based practice model • Stetler model of research utilization • ACE star model of knowledge transformation • ARCC model :advanced research and clinical practice through close collaboration model
  • 43.
    • The IowaModel of Research-Based Practice to Promote Quality Care was originally developed and implemented at the University of Iowa Hospitals and Clinics. • Since its inception, the model has been used in numerous settings, and users of the model have provided feedback for improving it.
  • 50.
    Conclusion • Only 20% population get evidence based treatment • EBP leads to highest quality care and patient out come • It reduces health care costs • It increases reimbursement and decrease denial • It reduces geographical variation in delivery of health acre • EBM is about trying to improve the quality of the information on which decisions are based. It helps practitioners to avoid ‘information overload’ but, at the same time, to find and apply the most useful information. • EBP is changing the way health care is undertaken. • Clinicians are relying more on the health care literature in decision making. • EBP is surely an efficient way to provide good quality service for the patients for the benefits of the patients.
  • 51.
    TAKE HOME MESSAGE •It is not easy to practice implement EBP in the beginning. • But as we practice in day to day basis, starting from minor issue, we will get used to this format. • 5 simple steps – framing the question (PICO), finding the evidence, verifying it, implementing it and Re-evaluating the result