Embed presentation
Downloaded 47 times







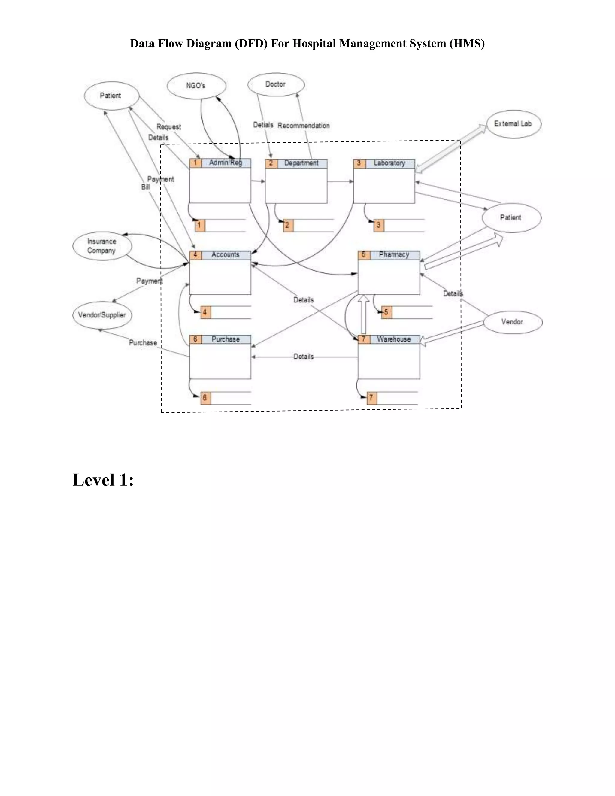
This document contains a data flow diagram (DFD) for a Hospital Management System (HMS). It describes the tools, symbols, and standards used to create the DFD. It then lists the external entities that interact with the system. The DFD contains three levels - level 0 shows the overall process, level 1 breaks it into subprocesses, and level 2 further breaks down the department process. The DFD models the flow of data to manage key functions like registration, billing, pharmacy management, and more.





