A PROJECT OF MARKETING
          MANAGEMENT ON


               “DABBAWALA”
(Nutan Mumbai Tiffin Box Suppliers Association)
[MARKETING MANAGEMET ] Dabbawala Service Excellence




                              PRESENTED TO:

                        SIR JAHANGIR SADDIQ



                              PRESENTED BY:

                                    Mr Muhammad Tayyab             111405

                                    Mr Ali Yazdani                 113511

                                    Mr Waleed Tayyab               102507

                                    Mr Farooq Haider               103119

                                    Mr Abid Nadeem                 111509




Institute of Management Science (Pak-AIMS)                                      Page 2
[MARKETING MANAGEMET ] Dabbawala Service Excellence




                        ACKNOWLEDGEMENT

     We would like to pay our praises and humblest thanks to AL-MIGHTY
  ALLAH, the most Merciful and Beneficiate of all, who bestowed us with the
ability to complete this project. It gives us immense pleasure and honor to extend
     our thanks to our kind & cooperative. Sir Jahangir Sadiq from Faculty of
      Institute of Management Sciences, Lahore for his valuable advices and
   suggestions throughout our semester, in order to perform well & up to mark..
 Finally, we pay regards of gratitude to our parents, as they and their prayers for
         Our success are always been a pillar of strength for us in our life.




                                     PREFACE
      Quality without creativity is meaningless. As changes grow ever more
unpredictable creativity is rapidly becoming recognized a core management skill.

  Today‟s business environment demands that manager‟s posses a wide range of
      knowledge skills and competencies, as well as sound understanding of
 management process and function. Managers need to be able to make best use of
 their time, talent and of other people to work with and through others to achieve
  corporate objectives. They also need to demonstrate their ability not merely to
       solve problems, but to transform them and design ways through them.

This report concerns needs and changing needs and their satisfaction level, which
                   are the important function in every organization.




Institute of Management Science (Pak-AIMS)                                      Page 3
[MARKETING MANAGEMET ] Dabbawala Service Excellence




Table of Contents
INTRODUCTION .................................................................................................................................. 7

   THE GREAT DABBAWALA: ........................................................................................................ 9
We, the Dabbawala never go on strike. ..................................................................................................... 14

SOME BASIC INFORMATION ABOUT DABBAWALS ....................................................... 16

Some Achievements ...................................................................................................................... 18

ATTITUDE & APPROACH ............................................................................................................. 18

   DISCIPLINES .................................................................................................................................. 18

       Code of conduct ....................................................................................................................... 19

DABBAWALA AS MARKETING RESOURCE......................................................................... 19

       THE ORGANISATION STRUCTURE OF THE OFFICIAL ASSOCIATION
       FORMED IS AS FOLLOWS:................................................................................................... 20

DUTIES & RESPONSIBILITY ...................................................................................................... 22

   PRESEDENT .................................................................................................................................... 22

   GENERAL SECRETARY ............................................................................................................. 22

   MUKADAM ....................................................................................................................................... 22

   MEMBERS ........................................................................................................................................ 22

CORE VALUES ................................................................................................................................... 22

HUMAN RESOURCE POLICIES OF THE ASSOCIATION ................................................ 23

DISCIPLINE ......................................................................................................................................... 25

HR PRACTICES OF THE ASSOCIATION ............................................................................... 25

   FLAT ORGANIZATION: .............................................................................................................. 25

   NO HIRE & FIRE RULE: ............................................................................................................. 25

   COMMUNITY BASED RECRITMENT: .................................................................................. 25

   SHARING COMMON BELIEFS, VALUES & ETHICS: ................................................... 26

   FOLLOWING OF STRICT DRESS CODES: ......................................................................... 26

   LOYALTY & TRUST IS THEIR MONOPOLY: ................................................................... 26

   TRAINING PROVIDED TO NEW EMPLOYEES: ............................................................... 26


Institute of Management Science (Pak-AIMS)                                                                                                   Page 4
[MARKETING MANAGEMET ] Dabbawala Service Excellence

   OWNER + EMPLOYEE ARE THE DESIGNATION OF ALL:......................................... 26

   QUARTERLY MEETING TO DISCUSS ISSUES: .............................................................. 27

MANAGEMENT PRINCIPLES OF THE DABBAWALA ....................................................... 27

   TEAM WORK:.................................................................................................................................. 27

   TIME MANAGEMENT:................................................................................................................. 27

   INNOVATION: ................................................................................................................................ 27

   CUSTOMER RELATIONSHIP MANAGEMENT: ................................................................ 28

   SIX SIGMA: ...................................................................................................................................... 28

   HRM System of NMTBSA: ........................................................................................................ 28

   LOGISTICS & SUPPLY CHAIN MANAGEMENT: ............................................................ 28

   THE SYSTEM OF SERVICE NETWORK HOW THEY OPERATE .............................. 29

Leaving Home for the work: ...................................................................................................... 30

DABBAWALAS' UNIQUE SUPPLY CHAIN MODEL ........................................................... 31

   Supply Chain Management ..................................................................................................... 31

   Coding System .............................................................................................................................. 34

LEAVES ................................................................................................................................................. 36

   Weekly Leave: ............................................................................................................................... 36

   Festival Leave:.............................................................................................................................. 36

   THE GROWTH ................................................................................................................................ 37

PRODUCT ELEMENT OF DABBAWALA ................................................................................. 38

   Place .................................................................................................................................................. 38

   Time .................................................................................................................................................... 39

   PromotionandEducation........................................................................................................... 39

   Price ................................................................................................................................................... 40

   OTHER PHYSICAL PRODUCTS: ............................................................................................ 40

   PHYSICALENVIRONMENT: ..................................................................................................... 40

       Environment: .............................................................................................................................. 41

   PROCESS.......................................................................................................................................... 41

   RETURN JOURNEY ..................................................................................................................... 42

SWOT ANALYSIS OF (NMTBSA) DABBAWAL: ................................................................... 42

   STRENGTH ...................................................................................................................................... 42
Institute of Management Science (Pak-AIMS)                                                                                                          Page 5
[MARKETING MANAGEMET ] Dabbawala Service Excellence

   WEAKNESS ..................................................................................................................................... 42

   OPPORTUNITY .............................................................................................................................. 43

   THREAT ............................................................................................................................................ 43
          Reliability ....................................................................................................................................... 43
          Basic Service .................................................................................................................................. 43
          Service design................................................................................................................................ 43
          Recovery ........................................................................................................................................ 43
          Fair Play ......................................................................................................................................... 43
          Teamwork ..................................................................................................................................... 43
          Employee Research ....................................................................................................................... 43
          Servant Leadership ........................................................................................................................ 43

Conclusion .......................................................................................................................................... 44



FOUNDER OF NMTBSA (NUTAN MUMBAI TIFFIN BOX

SUPPLIER AND ASSOCIATION)

Mr. Dhondiba Medge (1923-1980) - the father of Mr. Raghunath Medge
(president of NMTBSA), framed Human Resource Policy of Nutan Mumbai
Tiffin Box Suppliers' Association.

           Mr. Dhondiba Medge was educated only to 4th standard. He framed rules &
regulations of the Dabbawalas. He was very stair & disciplined kind of person.
Who was believes on "Time Is Money."

THE ORGANISATION STRUCTURE

The Dabbawala have two different aspects as considered with the mode actual
operations & mode of organizations formed by the Dabbawalas.

           To guide & manage the entire operation procedure.



Institute of Management Science (Pak-AIMS)                                                                                                           Page 6
[MARKETING MANAGEMET ] Dabbawala Service Excellence

       Acquisition of any new customers & training a new person assigned to the
       particular customer.




INTRODUCTION

Dabbawalas the carriers of Tiffin boxes daily deliver lunch boxes to lacks of
office goers in city Mumbai. The practice 119 years old in spite of complexities
this Dabbawalas goes in to the delivery has been appreciated worldwide among
them    being     BBC,     MTV,      CIIT,   PRINCE     CHARLES       &    BRITAIN
CHAIRPERSON OF VIRGIN AIRLINE COMPANY & OTHER TOP
MANAGEMENT COMPANIES & SCHOOLES. It is believed that system if
applied to other cities like Kolkata, Delhi, Chennai, Bangalore, Hyderabad etc.
will impact a major positive change the lunch delivery system. The system runs
efficiently & is in prestigious position with achievement of SIX SIGMA
RATING.




Institute of Management Science (Pak-AIMS)                                      Page 7
[MARKETING MANAGEMET ] Dabbawala Service Excellence




Dabbawalas fascinating for instance the Berkeley University in California teaches
the logistic system of Dabbawalas as a case study in one of their business
management programs and many Indian business schools and industry
associations have the Dabbawala logistics system in their case-study agenda. In
1998 two Dutch filmmakers, Jascha De Wilde and Chris Relleke, made a
documentary called "Dabbawalas, Mumbai's unique lunch service" and in 2001,
the Christian Science Monitor, the Boston-based newspaper, covered the
Dabbawala in an article called "Fastest Food: It's Big Mac vs. Bombay's
Dabbawala." The British Broadcasting Corporation and the Australian
Broadcasting Corporation have done features on the delivery system as well,
while Prince Charles was so impressed with their service that he had even invited
a few Dabbawalas to his marriage with Camilla Parker in London. Yet these
Dabbawalas have remained poor. "Nowhere in the world would you find a lunch
delivery service that costs as little as $9 a month," says Talekar. The charges for
this complex delivery system have remained dirt-cheap ever since its inception
and still the maximum rate that a Dabbawala charges (depending on the distance
carried) is about $11 a month. Which is why technology is needed to improve
their lives, says Tripathy. "No doubt a major driver for establishing a Web-based

Institute of Management Science (Pak-AIMS)                                      Page 8
[MARKETING MANAGEMET ] Dabbawala Service Excellence

and mobile phone ordering system was the need for a central ordering facility
where one can call for a Dabbawalas service by just hitting the Web site or
through an SMS” says Tripathy, "but the other equally important driving force
was to expand business." Until recently business has come just through word-of-
mouth or from contacts made in local railway stations. "But ever since we
introduced the SMS-based ordering service we have been getting about 15 new
orders every day," said Tripathy. The Web site (www.mydabbawala.com) has also
enabled the association to solicit donations and sell merchandise, the proceeds of
which go towards creation of a social security fund to pay for the Dabbawalas' life
and medical insurances. "The use of IT would not stop there," says Tripathy, "we
would be stretching its use soon to enable the Dabbawalas to add additional lines
of business." According to him the next plan is to gear the Dabbawalas with the
ability to sell groceries and other daily necessities, the orders of which could be
taken through their mobile phones.


THE GREAT DABBAWALA:
My time in Mumbai was brief but full. The city itself seems to be about as
different as could be from, Delhi. Clean, full of sky scrapers, bustling, and largely
friendly. Through a contact of a contact I was able to spend some time learning
about one of the stranger aspects of Mumbai life – the Dabbawala.

The term “Dabbawala” means something close to “boxman.” The Dabbawala are
an entire caste of people whose job is to transport home cooked lunches to their
locations at peoples‟ places of work. There are 5000, largely illiterate, Dabbawala
who use a complex system of symbols and home-grown business sense to move
260,000 lunches each day. The system is near flawless (one research paper put it
as one screw up in 16 million successful deliveries) and has been going for over a
century. Almost all of these men hail from a small village a couple of hours
outside of Mumbai and because of the small town nature of things, almost all are

Institute of Management Science (Pak-AIMS)                                      Page 9
[MARKETING MANAGEMET ] Dabbawala Service Excellence

somehow related. The unique shape of the city and cheap train network make it
affordable for this system to work here and only here. And while it‟s amazing to
watch these men scurry about doing their job, what I was interested in is how this
amazingly Indian concept has held on as long as it has. While fast food is
booming as the only option for office workers in virtually every megacity in the
world, in Mumbai it is the norm to have a fresh home cooked meal every day.

The system works a bit like this (and while I use gendered terms here the system
is becoming less so, again in an interesting way). Man leaves in the morning to go
to work at six to accommodate for the two hour commuter train to work. He wants
lunch, so his wife would have to get up at four to cook it and send it with him.
Instead, in rushes the Dabbawala, making it so that she can send off the lunch at
eleven to get to the office at one, giving her an extra five hours of sleep. You
subscribe to the service on a monthly basis – man on a bike comes by your house
to pick up your tiffin (a stainless steel box or canister which everyone uses to eat
out of), he hands it off to the next fellow at the train station, who hands it off to
someone at the next train, to a sorter, to another bike, to the office. A couple of
hours later the Dabbawala picks up the Tiffin and the whole process happens
again in reverse. The average Tiffin goes through the hands of five or six people
in each direction. It has no writing on it besides a few grease paint marks of x‟s,
o‟s, and squares. Depending on how far away you live from the office, you can
get deliveries for between 400 and 500 rupees a month (three to ten USD).

Now, while this used to be all men receiving and women cooking, it has expanded
lots over the past couple of decades. Now about a quarter of the office workers
receiving lunches are women. They deliver to schools. If you want to deliver to
your husband, children, brothers, sisters, and cousins, you can send Tiffin‟s to all
of them. If you have no one at home to cook for you the Dabbawala have found
homemakers who will be willing to cook extra meals on a subscription basis so



Institute of Management Science (Pak-AIMS)                                    Page 10
[MARKETING MANAGEMET ] Dabbawala Service Excellence

that strangers can also have a home cooked meal and the home cooks can get a
little bit of extra cash.

I am not the first or last person to marvel at this system. The whole organization
organized itself (stemming from a demand during the British rule for home
cooked meals that were British for British workers, then moving to Indians
wanting their own food too) and incorporated during the 1960s. The three heads
of the organization are former runners themselves and now give talks at major
business colleges around the world on a system of organization and efficiency
which came naturally to them.

Moving away from the marvel that it does work, it‟s amazing to think about why
people want it to work. In a city which is renowned for its hustle and bustle it‟s
amazing to think that something as little as a home cooked meal would get this
much love and care – but it‟s a sign of how people are making attempts to adapt to
this way of life while maintaining connections to their roots.




Institute of Management Science (Pak-AIMS)                                    Page 11
[MARKETING MANAGEMET ] Dabbawala Service Excellence




Delivery process of Dabbawala




Institute of Management Science (Pak-AIMS)                                    Page 12
[MARKETING MANAGEMET ] Dabbawala Service Excellence




                   TOP 10 REASONS TO USE
                   DABBAWALA
                   Homemade food is best for health and because health is wealth.
                   Outside junk foods may take your life and makes you sick.
Homemade food keeps your doctors bill down and there are fewer absences from
                  office due to poor health. In fact bad food is the reason #1 of all
                  the diseases.



                     Homemade food is cheaper. When you use Dabbawalas
                     services to deliver your home cooked food to your office you
                     are actually saving your hard earned pennies. The delivery
                     charge of Rs 400 - 500 per month is very nominal and
                     reasonable. It‟s simple math‟s.



       Do you not love your mother or wife and like to eat food made by her?




                     Even if there is no one at home to cook food for you,
                     Dabbawala can deliver you good quality home like
                     lunch through many restaurants. We have quality restaurants
                     all over Mumbai where cheap and best quality food is prepared
                     which is delivered at your office or home through Dabbawala
                     Channel.


Institute of Management Science (Pak-AIMS)                                    Page 13
[MARKETING MANAGEMET ] Dabbawala Service Excellence




                           Safety - The Local train of Mumbai are always much
                           crowed and it is very tough to take even small luggage
                           during peak times. There are instances where the person's
                           hand got hurt or broken and ones



                           Belongings destroyed while traveling during peak time.
                           People leave from their home at about 8 - 9 PM which is
                           peak time and it‟s not possible to carry Tiffin during this
                           time and Even the food is not ready by this time. By
                           using our services you are getting hot food safely deliver
                           in your office.




                           Dabbawala give reliable services and their performance
                           and accuracy match six sigma standards. You must be
                           sure that your home cooked food reaches in time.




                           We, the Dabbawala never go on strike.




Institute of Management Science (Pak-AIMS)                                      Page 14
[MARKETING MANAGEMET ] Dabbawala Service Excellence

                           By taking our services you are proving direct
                           employment to 5000+ Dabbawala and many of their
                           dependent families. You are actually helping us.




                           Dabbawala are an icon in their own sense and famous
                           world over for their efficiency and by taking our services
                           you are being part of India's image building.




                           Dabbawala are from the remote villages of Maharashtra
                           and mostly uneducated. They regularly organize bhajan
                           and kirtans and spread the essence of Marathi culture,
                           good will and oneness of India. Being a part of
                           Dabbawala, you are actually nurturing Marathi culture




Institute of Management Science (Pak-AIMS)                                    Page 15
[MARKETING MANAGEMET ] Dabbawala Service Excellence


SOME BASIC INFORMATION ABOUT
DABBAWALS

History                  : Started in 1890

Charitable trust          : Registered in 1956

Employee Strength : 5000

Avg. Literacy Rate        : 8th Grade Schooling

Total area coverage : 60 Kms to 70 Kms

Number of Tiffin’s        : 2, 00,000 Tiffin Boxes

400,000 transactions every day (including return)

I.e. 400,000*25 days*12 months= 120,000,000

(120 million or 12 crore transactions per year)

Time taken: 8 to 9 Hours

Morning 3 Hours Wartime

(9 A.M. to 12 P.M. for the Collection and Delivery)




Institute of Management Science (Pak-AIMS)                                    Page 16
[MARKETING MANAGEMET ] Dabbawala Service Excellence


WORKING OF DABBAWALA


Error Rate: 1 in 16 million transactions

Six Sigma performances (99.999999)

Technological Backup: Nil.

Cost of service: Rs. 400/- to 500/- month

($7-9 £4-5, €6-7 per month)

Standard price for all (Weight, Distance, Space)

Earnings: Rs. 6000/- to 7000/- per month.

($130, £70, €110) per month.

Turnover per Annum (Approx). Rs. 72 to 80 Cr

Diwali Bonus: One month‟s extra payment

“No Strike” record since 1890.

“No Police / Court Case” since 1890.




Institute of Management Science (Pak-AIMS)                                    Page 17
[MARKETING MANAGEMET ] Dabbawala Service Excellence


Some Achievements




ATTITUDE & APPROACH

“People study business books and then practice. We practiced first and have now
become case studies” Raghunath Medge (President)

“It‟s a model of managerial & organizational simplicity” C. K. Pralhad


DISCIPLINES
   • No Alcohol Drinking / Smoking during business hours.
   • Wearing White Cap during business hours.
   • Carry Identity Cards.
   • No Leave without Prior Notice.

Institute of Management Science (Pak-AIMS)                                    Page 18
[MARKETING MANAGEMET ] Dabbawala Service Excellence


Code of conduct

   • Rs 500- Drinking on duty
   • Rs 100- Smoking on duty
   • Rs 25- Not wearing white cap
   • Rs 25- Not carrying ID card
   • Rs 1000- Leave without intimation, sacked if repeated in 2-3 instances


DABBAWALA AS MARKETING RESOURCE

   • Marketing pamphlets with the “Dabba”.

                Sticker, Tag and Sample Piece of Goods with “Dabba




Institute of Management Science (Pak-AIMS)                                    Page 19
[MARKETING MANAGEMET ] Dabbawala Service Excellence


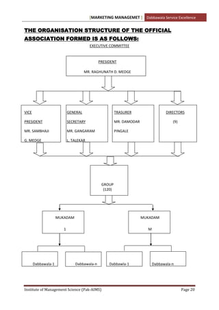
THE ORGANISATION STRUCTURE OF THE OFFICIAL
ASSOCIATION FORMED IS AS FOLLOWS:
                                         EXECUTIVE COMMITTEE


                                              PRESIDENT

                                      MR. RAGHUNATH D. MEDGE




VICE                        GENERAL                     TRASURER                   DIRECTORS

PRESIDENT                   SECRETARY                   MR. DAMODAR                   (9)

MR. SAMBHAJI                MR. GANGARAM                PINGALE

G. MEDGE                    L. TALEKAR




                                               GROUP
                                                (120)




                     MUKADAM                                          MUKADAM

                        1                                               M




       Dabbawala-1              Dabbawala-n        Dabbawla-1               Dabbawala-n




Institute of Management Science (Pak-AIMS)                                                  Page 20
[MARKETING MANAGEMET ] Dabbawala Service Excellence




     ORGANISATIONAL STRUCTURE
        PRESIDENT



       VICE PRESIDENT



     GENERAL SECRETARY                            13 MEMBERS



        TREASURER


       DIRECTORS ( 9 )


      MUKADAMS (800)


      MEMBERS ( 5000 )




21
[MARKETING MANAGEMET ] Dabbawala Service Excellence


DUTIES & RESPONSIBILITY

PRESEDENT

       Taking monthly meeting

       Checking accounts of the association

       Solving the problems among the members

GENERAL SECRETARY

       Drafting the various types of letters

       Collecting the trust fees

MUKADAM

       Supervising the functioning of the members in his group.

MEMBERS

       To deliver Tiffin Boxes to the customers & carry Tiffin Boxes back to
       their home respectively.


CORE VALUES
    Work is Worship

       Serving people is Serving God

       Annadan is Mahadan

       Time is Money

       Unity is Power




  22
[MARKETING MANAGEMET ] Dabbawala Service Excellence


HUMAN RESOURCE POLICIES OF THE
ASSOCIATION

      The Nutan Mumbai Tiffin Box Suppliers Association is registered
institution. Though it is so, it does not function as a commercial institution e.g.
courier company.

      The organization is formed by the members. To avoid any disputes &
give each member pride, the employee-employer relationship is avoided. Each
member is a shareholder in the association. He gets his monthly salary from
each of his customers directly.

      All the members in a group gather on a particular date of each month
mostly at a nearest local office of the organization or the trust (NUTAN
MUMBAI TIFFIN BOX SUPPLIERS' CHARITABLE TRUST). all the
members collect their salary together, cut down for overheads & travel
expenses. Also each member contributes amount of rupees 10;/- towards for the
charity purposes.

E.g. there is the group of 15 Dabbawalas

They carry 30 dabbas each

They get Rs. 150/- customer

So calculation goes like this:

15×150×30 = 675000/-

So. Gross earning of this group is Rs. 67500/-

      Now from this amount, a collective amount of Rs. 4000/- approximately
is deducted comprising expenses for railways pass, expenses for parking the



   23
[MARKETING MANAGEMET ] Dabbawala Service Excellence

carts & cycles & overheads the remaining amount is divided equally into all
members of the group.

         So, suppose now after deductions, group has left with 63500/-; it will be
divided equally among all the members, thus each member getting Rs. 4230/-
each. This salary may not be sufficient compared to the cost of living in
Mumbai also may of have their families back in villages to send money to. To
cope up, with this problem, few of the Dabbawala have started doing some side
business for extra income. Some of them after returning home in evening drive
auto-rickshaws or early in morning before going on work distribute newspaper
or milk.

         The association once a month calls a meeting of all the members. In this
meeting. It tries to solve the internal problems of the members.

         Such problem & solutions solved till now have laid a kind of unwritten
rules & regulations for the members of the organization to follow in certain
cases.

1.       In the case of loss of Tiffin Box of the Dabbawala, if he is found guilty,
         then the customer is refunded the appropriate amount for the loss.

2.       Each member is supposed to operate in his allocated area only & not
         interfere with any of his fellow colleagues, work area. In fact normally no
         Dabbawala does this too!

3.       In case if the customer is not pleased with dabbawala provided to him for
         service, both of them cannot co-ordinate well with each other then the
         organization can shift that dabbawala to some other area & replace other
         dabbawala in his area.




     24
[MARKETING MANAGEMET ] Dabbawala Service Excellence



DISCIPLINE

    Wearing White cap during working hours.

    Reporting to duty on time.

    Behave properly & respect the customers

    Carry identity cards


HR PRACTICES OF THE ASSOCIATION

FLAT ORGANIZATION:

    The president, Vice president, General Secretary, Treasurer & 9 no. of
    Directors formed 13 members of board under which Mukadam & other
    Dabbawalas work. So due to such Flat kind of organization structure
    decisions are taken on the spot. Even the president & other higher
    categories members also work.

NO HIRE & FIRE RULE:

    Everyone is shareholder of the association. Whatever profits they can
    equally distributed within itself. It is democratic type of organization HR
    Practices.

COMMUNITY BASED RECRITMENT:

    Those who have capacity to job they can apply for the Dabbawala post.
    There is no any kind of basis happens related to recruitment process.




  25
[MARKETING MANAGEMET ] Dabbawala Service Excellence


SHARING COMMON BELIEFS, VALUES & ETHICS:

   All the Dabbawalas are from poor background, the aim of the
   organization is mutual benefit to all members so they follow certain
   values, belief & ethics to run business effectively.

FOLLOWING OF STRICT DRESS CODES:

   All Dabbawalas must wear white cap which is called as Gandhian cap on
   duty. Also wear white sadara & pyjama (shirts & pants). All Dabbawals
   must carry their Identity card on duty. All these rules are bninding on all
   cadres of the Dabbawala.

LOYALTY & TRUST IS THEIR MONOPOLY:

   All Dabbawalas are loyal & hard working in nature. They follow their
   norms & promise which they made their customers.

TRAINING PROVIDED TO NEW EMPLOYEES:

   After recruitment they provide complete process training to new joiner
   under the observation of Mukadam or any senior member. When they feel
   that new employees are capable to work, that time training will
   completed.

OWNER + EMPLOYEE ARE THE DESIGNATION OF ALL:

   Everyone is the shareholder of the Association. All disciplinary rules &
   other ethics follow by all members. So there is no any employee &
   employer relationship between each other. All are owners of the business.




  26
[MARKETING MANAGEMET ] Dabbawala Service Excellence


QUARTERLY MEETING TO DISCUSS ISSUES:

   Every quarter all Dabbawalas meet & discuss issues related to service,
   salary & future goal. They discuss balance sheet & distribute profits
   among them. If any critical issue arises that time they cal immediate
   meeting. Also conduct daily meeting to handle day to day problem. All
   Dabbwalas can participate in meeting & can contribute his suggestion.


MANAGEMENT PRINCIPLES OF THE
DABBAWALA

TEAM WORK:

   Working with team is the strength of the Dabbawals. Also Team work is
   the key aspect of their inner self satisfaction (proved by research). One
   Tiffin box goes from many hands of the Dabbawals & finally reaches at exact
   destination which shows success of their Team Work.

TIME MANAGEMENT:

   They deliver Tiffin boxes before 12 pm at customer's office. There duty
   starts from morning 8 am. Same time there is always lots of rush at
   railway station, & traffic on the road, in such kind of critical situation
   they able to deliver lunch boxes on time. They got Six Sigma because of
   their Time management & no. defects in deliveries.

INNOVATION:

   Dabbawala promote innovation. They started coding system to Tiffin box
   for easy identification, which are one of the examples of their innovation
   strategy. They believe on continuous improvement by way of
   innovation.


  27
[MARKETING MANAGEMET ] Dabbawala Service Excellence


CUSTOMER RELATIONSHIP MANAGEMENT:

    100% customer satisfaction is the success of their system. They achieved
    this level because of maintaining good relationship with customers. They
    believe on “Service to Customer Is Service to God”.

SIX SIGMA:

    They have got the prestigious achievement of SIX SIGMA RATING
    because of their percentage of correctness which is just perfect up to
    99.999995 i.e. six decimals or more than that. Not many of the topmost
    companies are even near to it. This is simply incredible!

HRM System of NMTBSA:

    They achieved six sigma in following aspects.

    Simplified coding system

    High conformity to the system

    Buffer in the lead time

    Confirmed by the limits of the human capabilities

LOGISTICS & SUPPLY CHAIN MANAGEMENT:

    By using their own logistic methods they deliver lacks of tiffin boxes
    through many dabawalas hand: but the final goal is to reach tiffin box
    before 12 pm. At customer‟s office everyday they achieve their goal.




  28
[MARKETING MANAGEMET ] Dabbawala Service Excellence


THE SYSTEM OF SERVICE NETWORK HOW THEY
OPERATE

   The dabbawalas are the whole & soul of the entire system of these
   operations. For these dabbawalas to be able to provide prompt & efficient
   service, it is very much important & necessary to be always on time. So
   you will not see any Dabbawala moving ahead road taking his own sweet
   time! They are always in hurry pushing through the crowd carefully to
   deliver lunches on time for lacks of mumbaiities

   The entire system involves carefully planned, organized & implemented
   activities around the hour timings, but they do it with excellent associated
   teamwork.

   We now take look in the routine course of action Dabbawalas i.e. from
   the time they leave their home in the morning till the time they deliver the
   tiffin box back to the customers‟ home in the evening.

   This cycle of operations of delivery takes them nearly 8 hrs a day very
   similar to the office timings, as these takes time normally from 9 a.m. to 5
   p.m. the day starts around 8.00-8.30 am in the morning.




  29
[MARKETING MANAGEMET ] Dabbawala Service Excellence


Leaving Home for the work:

      The Dabbawalas leave there homes in the morning between 7.50 am to
      8.30 am depending upon from which areas they have to pick up tiffin
      boxes.

      The Dabbawalas reaches the customers homes according to the timing
      fixed between two of them.

      The day in home then hands over the prepared & packed tiffin box to
      the Dabbawala.

      Collecting 30-35 tiffin boxes (from area specified to him) is the
      responsibility of each Dabbawala, but there were we can see that
      number of Dabbas picked up is also dependent upon the age of the
      Dabbawalas. Where young person picks even 40 Tiffin‟s each, an
      elder person might pick 30!

      Also collecting tiffin is not an easy task. Because, Dabbawalas have to
      pick up tiffin boxes from various distant location in his area. These
      locations may be far from each other located on higher floors of the
      building where sometimes elevator may not be available.

      These tiffin boxes are then taken to the nearest local station by
      vehicle. Usually a bicycle or in long wooden creates carried on the
      head! E.g. If a Dabbawala a collecting Tiffin boxes from area of
      Ghatkopar then he will carry them to Ghatkopar or Vikhroli railway
      station whichever is nearer from his area of collecting Tiffins




 30
[MARKETING MANAGEMET ] Dabbawala Service Excellence


DABBAWALAS' UNIQUE SUPPLY CHAIN MODEL

Millions in Mumbai commute everyday to earn a living. Banks, colleges,
hospitals, government offices, private offices, factories and ports are all spread
across different parts of the city. In a country where hot and freshly cooked
home food is the most preferred for consumption, carrying of lunch boxes is a
big burden for the working populace. However, this problem is unheard of in
this metro city thanks to the presence of the 100 year old organization of
“Dabbawalas”.

he Dabbawala community has about 5000 people working with them. These
Dabbawalas deliver lunch boxes for about 2 lakh people at their work places on
time. The work doesn‟t end here. They also carry the empty lunch boxes back to
the homes of the customers. The unbelievable part is they make only one
mistake in sixteen million transactions and have been consistently good at it for
all the time of their operations. This credibility earned them a six sigma
designation by the Forbes magazine and ISO 9001 accreditation. The three
main reasons for their success are as follows.

Supply Chain Management

Surprisingly there is no use of Information systems or technology for their
Supply chain side. A rigorous level of practice over the years has led to the
unwritten steps to follow for accurate supply chain management and time
precision. There are about 40000 transactions (delivery and return) of lunch
boxes taking place daily. The figure below shows their Supply chain model.

Dabbawalas use cycles or go by foot to every household. The waiting time to
collect a lunch box is maximum 2 minutes. Every Dabbawala has to assemble at
his/her reported collection point at sharp 9. 30 am From these collection points
they assemble at the nearest railway station which is the Aggregation point. The
next mode of transport is the trains where the carriers containing lunch boxes

   31
[MARKETING MANAGEMET ] Dabbawala Service Excellence

are transported to the destination railway stations. From every Destination
station the dabbas are carried over carts, cycles and carriers to the destination
zones which are given a specific number

From these zones, the lunch boxes are carried to the offices or workplaces
which reach by lunchtime

From here the reverse process of delivering the empty lunch boxes back to
homes starts

(All through the above process, there is no slack at any point of time)

Traffic Jams, pedestrians, delays in train and signals do not stop the functioning.
The trademark white cap wore by these Dabbawalas are known to everyone
including the police who don‟t interfere in their process




   32
[MARKETING MANAGEMET ] Dabbawala Service Excellence




Coding System
 VLP : Vile Parle (suburb in
       Mumbai)

 9EX12 : Code for Dabbawalas
         at Destination

 EX     : Express Towers
          (building name)

 12     : Floor no.

 E      : Code for Dabbawala
          at residential station

 3     : Code for destination
         Station eg. Churchgate                    D’souza
         Station (Nariman Point)




33
[MARKETING MANAGEMET ] Dabbawala Service Excellence


Coding System
Coding System is meticulously followed in order to avoid any mistakes
involving interchange of lunch boxes, that is, wrong Tiffin box reaching the
customer.

As given in the above Diagram, the Coding system can be explained as follows:

BVI: Borivali, a suburb in Mumbai. This denotes the residential station

9 RC 14: Code for Dabbawalas at destination. This user code is different for
each customer

RC: Raheja Chambers, name of a building or office

14: Floor Number

E: Code for Dabbawala at Destination station. For example, E is a code for
Nariman Point, Church gate

Jain: Name/Surname of the customer




   34
[MARKETING MANAGEMET ] Dabbawala Service Excellence




35
[MARKETING MANAGEMET ] Dabbawala Service Excellence




LEAVES

NMTBSA has segregated annual leave on two types

Weekly Leave:

All Dabbawala gets weekly leave on every Sunday.

Festival Leave:

           All Dabbawallas are devotees of lord Shiv shankaras & vitthalas so
NMTBASA only sanctioned leaves for those festivals which are celebrated for
their God.

      Mahashivaratri (Festival of Shiv Shankaras)

      Aashadhi Ekadashi (Festival of Lord vitthalas)

      Kartiki Ecakashi (Festival of Lord Vitthalas)

      Chaitra Pournima (New Year of Marathi People)

      Diwali (2 days) (Festival of Lights)


   36
[MARKETING MANAGEMET ] Dabbawala Service Excellence


THE GROWTH

  YEAR   NUMBER OF DABBAWALAS               NUMBER OF CUSTOMERS

  1900            58                                1445

  1905            75                                1965

  1910           142                                4120

  1915           204                                6504

  1920           321                                9675

  1925           407                               12140

  1930           695                               22865

  1935           1024                              43230

  1940           1206                               4340

  1945           1715                              64240

  1950           2106                              82000

  1955           2552                              105120

  1960           3216                              140000

  1965           4406                              198100

  1970           4605                              176040

  1975           4904                              215000

  1980           5551                              27507

  1985           5524                              190645

  1990           5102                              130860

  1995           5180                              142260

  2000           5164                              16670

  2005           5142                              175040

  2006           5150                              175060

  2007           5200                              187080

  2008           5220                              190900

  2009           5300                              200000



 37
[MARKETING MANAGEMET ] Dabbawala Service Excellence


PRODUCT ELEMENT OF DABBAWALA
  The product Element here is basically a service they provide to the office
  goers by delivering their Tiffin box or more commonly called as „Dabba‟ in
  the city of Mumbai.

  There are other ancillary physical products such as Tiffin Box, Gandhi Cap,
  and Video CD on Dabbawala, Dabbawala Mug, and Dabbawala T-shirt.
  These products are sold by the trust to earn more money and to work for the
  welfare of their members.

Place

  The Mumbai dabbawallas journey start from Andheri station. At this place
  they put all the dabbas collected from different places of houses. They load
  the wooden crates filledwith tiffins onto the luggage or goods compartment
  in the train.

  Generally they choose to occupy the last compartment of the train. After that
  they unloading all the dabbas on the Church Gate Station which is there
  destination place . They re-arrange the tiffins as per the destination area
  and destination building. In particular areas with high density of customers
  such as Nariman point, Fort, Cost a special crate is dedicated to the area.
  This crate carries 150 tiffins and is driven by 3-4 dabbawallas.

  After that return journey start at all destination stations. Here begins the
  collection process where they have to collect tiffins from different offices
  where they have delivered an hour ago. Then they segregate the dabbas at
  destination stations. Finally they again reach to there origin place (Andheri
  station) where the final sorting and dispatching takes places according to
  their origin area.




  38
[MARKETING MANAGEMET ] Dabbawala Service Excellence


Time

  The journey of Mumbai dabbawallas start in morning at 9:34-10:30. They
  collect the dabbas from different places between 10:34 to 11:20. They
  travel in the local train and choose the last compartment. After that between
  11:20 to 12:30 they unload all the dabbas and re- arrange according to
  their destination area and destination building. Then the collection process
  starts between 1:15 to 2:00. They pick up all the dabbas where they had
  delivered an hour ago. Now the g r o u p m e m b e r s s t a r t s e g r e g a t i n g
  t h e d a b b a s a c c o r d i n g t o d e s t i n a t i o n between 2:00 to 2:30. Between
  2:48 to 3:30 the return journey by train takes place after routine of
  dispatching and collecting. Since it is more of pleasant journey compared to
  earlier part of the day, they lighten up their moment with merry making,
  joking around and singing. Finally the stage between 3:30 to 4:00 where the
  final sorting and dispatch of dabbas takes place as per their origin area.

PromotionandEducation

  Dabbawala‟s are in Tiffin distribution field since last 125 years hence they
  don‟t need any promotional tool for their business. Though they are used by
  other business units as promotional tool for their business units Orders
  through SMS and online is accepted by the organization and they have
  come up with a site named mydabbawala.com

  As reliance power is making best use of them. If you receive dabba it is
  very possible that you will get IPO application along with it.

  Maharashtra government has roped them in to spread of AIDS awareness.
  Film industry is using them to promote their films. Example at time of
  movie tashan release they were used and the response to it was very good.
  World record in best time management with Six Sigma rating.

  Name in “GUINESS BOOK of World Records”. Registered with Ripley's
  “believe it or not”. World record in best time management.

  Participated in “Deal Ya No Deal Contest” by Sony Entertainment
  Television
  39
[MARKETING MANAGEMET ] Dabbawala Service Excellence


Price

  The Cost of Service per person is Rs250/month it is Standard price for all
  (Weight, Distance and Space). The Dabbawalas Turnover is Approx
  Rs 50cr.Total Earning of 20 people is Rs125000. Earning per person
  varies from Rs5000 to 6000/month. Maintenance Cost is Rs 35000 per year.
  Tiffin Luggage Basket pass is Rs 180 per person. Maintenance Cost of
  cycles is Rs300 that is for 2cycles per month .Maintenance of wooden
  boxes is Rs100 per person .If any Police robbery of Tiffin is Rs500 yearly.
  An organizational fee is Rs 15 per head and Puja held per station Rs50 per
  head. They get Diwali bonus one month‟s from customers.


OTHER PHYSICAL PRODUCTS:
  Dabba (Tiffin box) is Rs.200/- Gandhi cap is Rs 50/-

  Video CD is Rs.200/- Dabbawala Mug is Rs.300/- Dabbawala T-shirt Rs
  400/-

PHYSICALENVIRONMENT:

  Mumbai is the financial hub of the country. It is the most populous city in
  India and the second most populous in the world, with approximately 20
  million inhabitants. It generates a big part of income generated in India. The
  climate of Mumbai is humid between March and October, and rains lash the
  Mumbai from June to September. Mumbai is facing high problem during the
  rainy season. They are mainly facing the problem of floods from last three
  to four years. But still Dabbawala are working their work continuously.

  So we can say that they have to do hard work to survive in the Physical




  40
[MARKETING MANAGEMET ] Dabbawala Service Excellence


Environment:

  Providing service in highly populated city. Have to travel 60-70 kms in a
  route.

  Have to travel by walking, cycle, carts and even by Local trains. Have to
  travel from one place to another in hot summers.

  Have to face the lot of crowd for the fulfillment of service. Even they have to
  provide service in high rains.

  The person who serves Tiffin to the customer is well known about the
  physical environment of that area and because of that Dabbawalas are
  able to serve in every season so this helps a lot to Dabbawalas in achieving
  Six Sigma.

PROCESS

  This is the process that is being followed by the dabbawalas to carry on their
  job eefficiently and with precision.

  10:34-11:20 am

  This time period is actually the journey time. The dabbawalas load the
  wooden crates filled with tiffins onto the luggage or goods compartment in
  the train. Generally, they choose to occupy the last compartment of the train.

  In particular areas with high density of customers, a special crate is
  dedicated to the area. This crate carries 150 tiffins and is driven by 3-4
  dabbawalas!

  1:15 – 2:00 pm

  Here on begins the collection process where the dabbawalas have to pick up
  the tiffins from the offices where they had delivered almost an hour ago.

  41
[MARKETING MANAGEMET ] Dabbawala Service Excellence


RETURN JOURNEY

 2:00 – 2:30 pm

 The group members meet for the segregation as per the destination
 suburb.

 2:48 – 3:30 pm

 The return journey by train where the group finally meets up after the
 day‟s routine of dispatching and collecting from various destination
 offices usually, since it is more of a pleasant journey compared to the earlier
 part

 of the day, the dabbawalas lighten up the moment with joking around and
 singing.


SWOT ANALYSIS OF (NMTBSA) DABBAWAL:

STRENGTH

  Low operational cost
  Customer satisfaction
  Low attrition rate
  Flat organization
  Team spirit & team management

WEAKNESS

  Limited access to education
  Funds for the association
  No social security to members




 42
[MARKETING MANAGEMET ] Dabbawala Service Excellence


OPPORTUNITY

    Operational cost is low
    Wide range publicity


THREAT

    Job satisfaction level of new generations
    Competition
    Canteen facility provided by corporate firm.


What is service?

A service is any act of performance one party can offer to another party that is essential
intangible and does not result in the ownership of anything. Its production may or may not be
tied to a physical product.


Service Quality

       Reliability
       Basic Service
       Service design
       Recovery
       Fair Play
       Teamwork
       Employee Research
       Servant Leadership
Reliability
Dabbawala is very reliable service for their for their customers they have a record of on time
delivery with minimum errors.

Basic Service
Dabbawala delivers the promised basic service to their customers, keep customer informed,
and be determined to deliver value to customer.


    43
[MARKETING MANAGEMET ] Dabbawala Service Excellence


Service Design:
Dabbawals have developed a holistic design of their marketing services.

Recovery
Dabbawala have hired extra personal for recovery.

If any Tiffin box gets misplaced the recovery process starts quickly and they try to deliver the
recovered Tiffin on time.

Fair Play
Dabbawala make special effort to fair and make special effort to be fair to customer and
employees

Team Work
Dabbawala who rang in age from 18-65, tend to remain for their entire working lives. As the
result member of team care deeply for one another.

Employee Research
Dabbawala continuously try to identify service problems and solve those problems promptly.

Servant Leadership
 Dabbawala have excellent service system design use information effectively and have strong
corporate style culture




Conclusion
    Managing             more       than      5000
Dabawalas daily is really increased! So
what kind of Human resource policy they
have adopted & how do they implemented
it, was the objective behind these report.
Which are satisfactory completed, & I got
some key formulas, principles of their
effective Human resource management system from this project work.


    44
[MARKETING MANAGEMET ] Dabbawala Service Excellence

      The lacks of office goers, 5000 Dabbawalas & risky job schedules, all
these kind of problems they are able to handle only due to their efficient Human
resource management system. Mr. Dhondiba Medge formed Human Resource
Policy for Nutan Mumbai Tiffin Box Suppliers' Association. He set core values
for the Association, these improved their system.

      The key feature of their Human Resource Management is Flat
organizational structure. These are able to maintain no communication barriers
from top level to lower level. All Dabbawalas are employer of the association,
there has no any employee-employer relation. This thing is them motivational
factor behind their job satisfaction. Effective delegation of authority helps them
to do work effectively. From top level to lower level Dabbawalas know their
work & their target which helps to effective job specification.

      They have implemented Human Resource Policy in their organization,
these contains strict disciplinary rules of employment, dress code & effective
training & development facility to new
joiners.

      They follow management principles
in their organization such as Team work,
Time management, Innovation, Customer
relationship management & six sigma.
Because    of    these   they    called   as
"Management Guru".

      Human resource policy, Manpower planning. Training & Development,
Disciplinary Code of conduct & their Corporate Social Responsibility activity
are the key result areas of their Human Resource Management system.

      Their daily earning is not sufficient to fulfill their basic needs but
whatever they earn out of from it some amount they spend in FSR activities.


    45
[MARKETING MANAGEMET ] Dabbawala Service Excellence

'We are the part of society which provides many resources to us, so it is our
prime duty to give back to society'-these CSR principle they follow.

      The organization has gained a lot of appreciation from foreign countries
but it still in some ways or other not fully appreciated by its own countrymen.
Organization can do a lot to perform better but it needs support & word
appreciation firm its own countrymen. It so, it will even leave back the top
world running entrepreneurs & give India a place of pride on the world map.

The Dabbawalas organization is a standout
example of efficient Logistics and Supply
Chain Management. Corporate and students
should make note of their functioning in order

to understand their unique structure and
process.   Today    the    Dabbawalas    have
welcomed the use of internet technology
only for increasing their customer base and nothing more. Many fast food
chains and hotels in the city will always be competing with the Dabbawalas but
their hope of failure of Dabbawalas system may never materialize.



                          ___________________________




   46

Dabawala Marketing Management Project

  • 1.
    A PROJECT OFMARKETING MANAGEMENT ON “DABBAWALA” (Nutan Mumbai Tiffin Box Suppliers Association)
  • 2.
    [MARKETING MANAGEMET ]Dabbawala Service Excellence PRESENTED TO: SIR JAHANGIR SADDIQ PRESENTED BY: Mr Muhammad Tayyab 111405 Mr Ali Yazdani 113511 Mr Waleed Tayyab 102507 Mr Farooq Haider 103119 Mr Abid Nadeem 111509 Institute of Management Science (Pak-AIMS) Page 2
  • 3.
    [MARKETING MANAGEMET ]Dabbawala Service Excellence ACKNOWLEDGEMENT We would like to pay our praises and humblest thanks to AL-MIGHTY ALLAH, the most Merciful and Beneficiate of all, who bestowed us with the ability to complete this project. It gives us immense pleasure and honor to extend our thanks to our kind & cooperative. Sir Jahangir Sadiq from Faculty of Institute of Management Sciences, Lahore for his valuable advices and suggestions throughout our semester, in order to perform well & up to mark.. Finally, we pay regards of gratitude to our parents, as they and their prayers for Our success are always been a pillar of strength for us in our life. PREFACE Quality without creativity is meaningless. As changes grow ever more unpredictable creativity is rapidly becoming recognized a core management skill. Today‟s business environment demands that manager‟s posses a wide range of knowledge skills and competencies, as well as sound understanding of management process and function. Managers need to be able to make best use of their time, talent and of other people to work with and through others to achieve corporate objectives. They also need to demonstrate their ability not merely to solve problems, but to transform them and design ways through them. This report concerns needs and changing needs and their satisfaction level, which are the important function in every organization. Institute of Management Science (Pak-AIMS) Page 3
  • 4.
    [MARKETING MANAGEMET ]Dabbawala Service Excellence Table of Contents INTRODUCTION .................................................................................................................................. 7 THE GREAT DABBAWALA: ........................................................................................................ 9 We, the Dabbawala never go on strike. ..................................................................................................... 14 SOME BASIC INFORMATION ABOUT DABBAWALS ....................................................... 16 Some Achievements ...................................................................................................................... 18 ATTITUDE & APPROACH ............................................................................................................. 18 DISCIPLINES .................................................................................................................................. 18 Code of conduct ....................................................................................................................... 19 DABBAWALA AS MARKETING RESOURCE......................................................................... 19 THE ORGANISATION STRUCTURE OF THE OFFICIAL ASSOCIATION FORMED IS AS FOLLOWS:................................................................................................... 20 DUTIES & RESPONSIBILITY ...................................................................................................... 22 PRESEDENT .................................................................................................................................... 22 GENERAL SECRETARY ............................................................................................................. 22 MUKADAM ....................................................................................................................................... 22 MEMBERS ........................................................................................................................................ 22 CORE VALUES ................................................................................................................................... 22 HUMAN RESOURCE POLICIES OF THE ASSOCIATION ................................................ 23 DISCIPLINE ......................................................................................................................................... 25 HR PRACTICES OF THE ASSOCIATION ............................................................................... 25 FLAT ORGANIZATION: .............................................................................................................. 25 NO HIRE & FIRE RULE: ............................................................................................................. 25 COMMUNITY BASED RECRITMENT: .................................................................................. 25 SHARING COMMON BELIEFS, VALUES & ETHICS: ................................................... 26 FOLLOWING OF STRICT DRESS CODES: ......................................................................... 26 LOYALTY & TRUST IS THEIR MONOPOLY: ................................................................... 26 TRAINING PROVIDED TO NEW EMPLOYEES: ............................................................... 26 Institute of Management Science (Pak-AIMS) Page 4
  • 5.
    [MARKETING MANAGEMET ]Dabbawala Service Excellence OWNER + EMPLOYEE ARE THE DESIGNATION OF ALL:......................................... 26 QUARTERLY MEETING TO DISCUSS ISSUES: .............................................................. 27 MANAGEMENT PRINCIPLES OF THE DABBAWALA ....................................................... 27 TEAM WORK:.................................................................................................................................. 27 TIME MANAGEMENT:................................................................................................................. 27 INNOVATION: ................................................................................................................................ 27 CUSTOMER RELATIONSHIP MANAGEMENT: ................................................................ 28 SIX SIGMA: ...................................................................................................................................... 28 HRM System of NMTBSA: ........................................................................................................ 28 LOGISTICS & SUPPLY CHAIN MANAGEMENT: ............................................................ 28 THE SYSTEM OF SERVICE NETWORK HOW THEY OPERATE .............................. 29 Leaving Home for the work: ...................................................................................................... 30 DABBAWALAS' UNIQUE SUPPLY CHAIN MODEL ........................................................... 31 Supply Chain Management ..................................................................................................... 31 Coding System .............................................................................................................................. 34 LEAVES ................................................................................................................................................. 36 Weekly Leave: ............................................................................................................................... 36 Festival Leave:.............................................................................................................................. 36 THE GROWTH ................................................................................................................................ 37 PRODUCT ELEMENT OF DABBAWALA ................................................................................. 38 Place .................................................................................................................................................. 38 Time .................................................................................................................................................... 39 PromotionandEducation........................................................................................................... 39 Price ................................................................................................................................................... 40 OTHER PHYSICAL PRODUCTS: ............................................................................................ 40 PHYSICALENVIRONMENT: ..................................................................................................... 40 Environment: .............................................................................................................................. 41 PROCESS.......................................................................................................................................... 41 RETURN JOURNEY ..................................................................................................................... 42 SWOT ANALYSIS OF (NMTBSA) DABBAWAL: ................................................................... 42 STRENGTH ...................................................................................................................................... 42 Institute of Management Science (Pak-AIMS) Page 5
  • 6.
    [MARKETING MANAGEMET ]Dabbawala Service Excellence WEAKNESS ..................................................................................................................................... 42 OPPORTUNITY .............................................................................................................................. 43 THREAT ............................................................................................................................................ 43 Reliability ....................................................................................................................................... 43 Basic Service .................................................................................................................................. 43 Service design................................................................................................................................ 43 Recovery ........................................................................................................................................ 43 Fair Play ......................................................................................................................................... 43 Teamwork ..................................................................................................................................... 43 Employee Research ....................................................................................................................... 43 Servant Leadership ........................................................................................................................ 43 Conclusion .......................................................................................................................................... 44 FOUNDER OF NMTBSA (NUTAN MUMBAI TIFFIN BOX SUPPLIER AND ASSOCIATION) Mr. Dhondiba Medge (1923-1980) - the father of Mr. Raghunath Medge (president of NMTBSA), framed Human Resource Policy of Nutan Mumbai Tiffin Box Suppliers' Association. Mr. Dhondiba Medge was educated only to 4th standard. He framed rules & regulations of the Dabbawalas. He was very stair & disciplined kind of person. Who was believes on "Time Is Money." THE ORGANISATION STRUCTURE The Dabbawala have two different aspects as considered with the mode actual operations & mode of organizations formed by the Dabbawalas. To guide & manage the entire operation procedure. Institute of Management Science (Pak-AIMS) Page 6
  • 7.
    [MARKETING MANAGEMET ]Dabbawala Service Excellence Acquisition of any new customers & training a new person assigned to the particular customer. INTRODUCTION Dabbawalas the carriers of Tiffin boxes daily deliver lunch boxes to lacks of office goers in city Mumbai. The practice 119 years old in spite of complexities this Dabbawalas goes in to the delivery has been appreciated worldwide among them being BBC, MTV, CIIT, PRINCE CHARLES & BRITAIN CHAIRPERSON OF VIRGIN AIRLINE COMPANY & OTHER TOP MANAGEMENT COMPANIES & SCHOOLES. It is believed that system if applied to other cities like Kolkata, Delhi, Chennai, Bangalore, Hyderabad etc. will impact a major positive change the lunch delivery system. The system runs efficiently & is in prestigious position with achievement of SIX SIGMA RATING. Institute of Management Science (Pak-AIMS) Page 7
  • 8.
    [MARKETING MANAGEMET ]Dabbawala Service Excellence Dabbawalas fascinating for instance the Berkeley University in California teaches the logistic system of Dabbawalas as a case study in one of their business management programs and many Indian business schools and industry associations have the Dabbawala logistics system in their case-study agenda. In 1998 two Dutch filmmakers, Jascha De Wilde and Chris Relleke, made a documentary called "Dabbawalas, Mumbai's unique lunch service" and in 2001, the Christian Science Monitor, the Boston-based newspaper, covered the Dabbawala in an article called "Fastest Food: It's Big Mac vs. Bombay's Dabbawala." The British Broadcasting Corporation and the Australian Broadcasting Corporation have done features on the delivery system as well, while Prince Charles was so impressed with their service that he had even invited a few Dabbawalas to his marriage with Camilla Parker in London. Yet these Dabbawalas have remained poor. "Nowhere in the world would you find a lunch delivery service that costs as little as $9 a month," says Talekar. The charges for this complex delivery system have remained dirt-cheap ever since its inception and still the maximum rate that a Dabbawala charges (depending on the distance carried) is about $11 a month. Which is why technology is needed to improve their lives, says Tripathy. "No doubt a major driver for establishing a Web-based Institute of Management Science (Pak-AIMS) Page 8
  • 9.
    [MARKETING MANAGEMET ]Dabbawala Service Excellence and mobile phone ordering system was the need for a central ordering facility where one can call for a Dabbawalas service by just hitting the Web site or through an SMS” says Tripathy, "but the other equally important driving force was to expand business." Until recently business has come just through word-of- mouth or from contacts made in local railway stations. "But ever since we introduced the SMS-based ordering service we have been getting about 15 new orders every day," said Tripathy. The Web site (www.mydabbawala.com) has also enabled the association to solicit donations and sell merchandise, the proceeds of which go towards creation of a social security fund to pay for the Dabbawalas' life and medical insurances. "The use of IT would not stop there," says Tripathy, "we would be stretching its use soon to enable the Dabbawalas to add additional lines of business." According to him the next plan is to gear the Dabbawalas with the ability to sell groceries and other daily necessities, the orders of which could be taken through their mobile phones. THE GREAT DABBAWALA: My time in Mumbai was brief but full. The city itself seems to be about as different as could be from, Delhi. Clean, full of sky scrapers, bustling, and largely friendly. Through a contact of a contact I was able to spend some time learning about one of the stranger aspects of Mumbai life – the Dabbawala. The term “Dabbawala” means something close to “boxman.” The Dabbawala are an entire caste of people whose job is to transport home cooked lunches to their locations at peoples‟ places of work. There are 5000, largely illiterate, Dabbawala who use a complex system of symbols and home-grown business sense to move 260,000 lunches each day. The system is near flawless (one research paper put it as one screw up in 16 million successful deliveries) and has been going for over a century. Almost all of these men hail from a small village a couple of hours outside of Mumbai and because of the small town nature of things, almost all are Institute of Management Science (Pak-AIMS) Page 9
  • 10.
    [MARKETING MANAGEMET ]Dabbawala Service Excellence somehow related. The unique shape of the city and cheap train network make it affordable for this system to work here and only here. And while it‟s amazing to watch these men scurry about doing their job, what I was interested in is how this amazingly Indian concept has held on as long as it has. While fast food is booming as the only option for office workers in virtually every megacity in the world, in Mumbai it is the norm to have a fresh home cooked meal every day. The system works a bit like this (and while I use gendered terms here the system is becoming less so, again in an interesting way). Man leaves in the morning to go to work at six to accommodate for the two hour commuter train to work. He wants lunch, so his wife would have to get up at four to cook it and send it with him. Instead, in rushes the Dabbawala, making it so that she can send off the lunch at eleven to get to the office at one, giving her an extra five hours of sleep. You subscribe to the service on a monthly basis – man on a bike comes by your house to pick up your tiffin (a stainless steel box or canister which everyone uses to eat out of), he hands it off to the next fellow at the train station, who hands it off to someone at the next train, to a sorter, to another bike, to the office. A couple of hours later the Dabbawala picks up the Tiffin and the whole process happens again in reverse. The average Tiffin goes through the hands of five or six people in each direction. It has no writing on it besides a few grease paint marks of x‟s, o‟s, and squares. Depending on how far away you live from the office, you can get deliveries for between 400 and 500 rupees a month (three to ten USD). Now, while this used to be all men receiving and women cooking, it has expanded lots over the past couple of decades. Now about a quarter of the office workers receiving lunches are women. They deliver to schools. If you want to deliver to your husband, children, brothers, sisters, and cousins, you can send Tiffin‟s to all of them. If you have no one at home to cook for you the Dabbawala have found homemakers who will be willing to cook extra meals on a subscription basis so Institute of Management Science (Pak-AIMS) Page 10
  • 11.
    [MARKETING MANAGEMET ]Dabbawala Service Excellence that strangers can also have a home cooked meal and the home cooks can get a little bit of extra cash. I am not the first or last person to marvel at this system. The whole organization organized itself (stemming from a demand during the British rule for home cooked meals that were British for British workers, then moving to Indians wanting their own food too) and incorporated during the 1960s. The three heads of the organization are former runners themselves and now give talks at major business colleges around the world on a system of organization and efficiency which came naturally to them. Moving away from the marvel that it does work, it‟s amazing to think about why people want it to work. In a city which is renowned for its hustle and bustle it‟s amazing to think that something as little as a home cooked meal would get this much love and care – but it‟s a sign of how people are making attempts to adapt to this way of life while maintaining connections to their roots. Institute of Management Science (Pak-AIMS) Page 11
  • 12.
    [MARKETING MANAGEMET ]Dabbawala Service Excellence Delivery process of Dabbawala Institute of Management Science (Pak-AIMS) Page 12
  • 13.
    [MARKETING MANAGEMET ]Dabbawala Service Excellence TOP 10 REASONS TO USE DABBAWALA Homemade food is best for health and because health is wealth. Outside junk foods may take your life and makes you sick. Homemade food keeps your doctors bill down and there are fewer absences from office due to poor health. In fact bad food is the reason #1 of all the diseases. Homemade food is cheaper. When you use Dabbawalas services to deliver your home cooked food to your office you are actually saving your hard earned pennies. The delivery charge of Rs 400 - 500 per month is very nominal and reasonable. It‟s simple math‟s. Do you not love your mother or wife and like to eat food made by her? Even if there is no one at home to cook food for you, Dabbawala can deliver you good quality home like lunch through many restaurants. We have quality restaurants all over Mumbai where cheap and best quality food is prepared which is delivered at your office or home through Dabbawala Channel. Institute of Management Science (Pak-AIMS) Page 13
  • 14.
    [MARKETING MANAGEMET ]Dabbawala Service Excellence Safety - The Local train of Mumbai are always much crowed and it is very tough to take even small luggage during peak times. There are instances where the person's hand got hurt or broken and ones Belongings destroyed while traveling during peak time. People leave from their home at about 8 - 9 PM which is peak time and it‟s not possible to carry Tiffin during this time and Even the food is not ready by this time. By using our services you are getting hot food safely deliver in your office. Dabbawala give reliable services and their performance and accuracy match six sigma standards. You must be sure that your home cooked food reaches in time. We, the Dabbawala never go on strike. Institute of Management Science (Pak-AIMS) Page 14
  • 15.
    [MARKETING MANAGEMET ]Dabbawala Service Excellence By taking our services you are proving direct employment to 5000+ Dabbawala and many of their dependent families. You are actually helping us. Dabbawala are an icon in their own sense and famous world over for their efficiency and by taking our services you are being part of India's image building. Dabbawala are from the remote villages of Maharashtra and mostly uneducated. They regularly organize bhajan and kirtans and spread the essence of Marathi culture, good will and oneness of India. Being a part of Dabbawala, you are actually nurturing Marathi culture Institute of Management Science (Pak-AIMS) Page 15
  • 16.
    [MARKETING MANAGEMET ]Dabbawala Service Excellence SOME BASIC INFORMATION ABOUT DABBAWALS History : Started in 1890 Charitable trust : Registered in 1956 Employee Strength : 5000 Avg. Literacy Rate : 8th Grade Schooling Total area coverage : 60 Kms to 70 Kms Number of Tiffin’s : 2, 00,000 Tiffin Boxes 400,000 transactions every day (including return) I.e. 400,000*25 days*12 months= 120,000,000 (120 million or 12 crore transactions per year) Time taken: 8 to 9 Hours Morning 3 Hours Wartime (9 A.M. to 12 P.M. for the Collection and Delivery) Institute of Management Science (Pak-AIMS) Page 16
  • 17.
    [MARKETING MANAGEMET ]Dabbawala Service Excellence WORKING OF DABBAWALA Error Rate: 1 in 16 million transactions Six Sigma performances (99.999999) Technological Backup: Nil. Cost of service: Rs. 400/- to 500/- month ($7-9 £4-5, €6-7 per month) Standard price for all (Weight, Distance, Space) Earnings: Rs. 6000/- to 7000/- per month. ($130, £70, €110) per month. Turnover per Annum (Approx). Rs. 72 to 80 Cr Diwali Bonus: One month‟s extra payment “No Strike” record since 1890. “No Police / Court Case” since 1890. Institute of Management Science (Pak-AIMS) Page 17
  • 18.
    [MARKETING MANAGEMET ]Dabbawala Service Excellence Some Achievements ATTITUDE & APPROACH “People study business books and then practice. We practiced first and have now become case studies” Raghunath Medge (President) “It‟s a model of managerial & organizational simplicity” C. K. Pralhad DISCIPLINES • No Alcohol Drinking / Smoking during business hours. • Wearing White Cap during business hours. • Carry Identity Cards. • No Leave without Prior Notice. Institute of Management Science (Pak-AIMS) Page 18
  • 19.
    [MARKETING MANAGEMET ]Dabbawala Service Excellence Code of conduct • Rs 500- Drinking on duty • Rs 100- Smoking on duty • Rs 25- Not wearing white cap • Rs 25- Not carrying ID card • Rs 1000- Leave without intimation, sacked if repeated in 2-3 instances DABBAWALA AS MARKETING RESOURCE • Marketing pamphlets with the “Dabba”. Sticker, Tag and Sample Piece of Goods with “Dabba Institute of Management Science (Pak-AIMS) Page 19
  • 20.
    [MARKETING MANAGEMET ]Dabbawala Service Excellence THE ORGANISATION STRUCTURE OF THE OFFICIAL ASSOCIATION FORMED IS AS FOLLOWS: EXECUTIVE COMMITTEE PRESIDENT MR. RAGHUNATH D. MEDGE VICE GENERAL TRASURER DIRECTORS PRESIDENT SECRETARY MR. DAMODAR (9) MR. SAMBHAJI MR. GANGARAM PINGALE G. MEDGE L. TALEKAR GROUP (120) MUKADAM MUKADAM 1 M Dabbawala-1 Dabbawala-n Dabbawla-1 Dabbawala-n Institute of Management Science (Pak-AIMS) Page 20
  • 21.
    [MARKETING MANAGEMET ]Dabbawala Service Excellence ORGANISATIONAL STRUCTURE PRESIDENT VICE PRESIDENT GENERAL SECRETARY 13 MEMBERS TREASURER DIRECTORS ( 9 ) MUKADAMS (800) MEMBERS ( 5000 ) 21
  • 22.
    [MARKETING MANAGEMET ]Dabbawala Service Excellence DUTIES & RESPONSIBILITY PRESEDENT Taking monthly meeting Checking accounts of the association Solving the problems among the members GENERAL SECRETARY Drafting the various types of letters Collecting the trust fees MUKADAM Supervising the functioning of the members in his group. MEMBERS To deliver Tiffin Boxes to the customers & carry Tiffin Boxes back to their home respectively. CORE VALUES Work is Worship Serving people is Serving God Annadan is Mahadan Time is Money Unity is Power 22
  • 23.
    [MARKETING MANAGEMET ]Dabbawala Service Excellence HUMAN RESOURCE POLICIES OF THE ASSOCIATION The Nutan Mumbai Tiffin Box Suppliers Association is registered institution. Though it is so, it does not function as a commercial institution e.g. courier company. The organization is formed by the members. To avoid any disputes & give each member pride, the employee-employer relationship is avoided. Each member is a shareholder in the association. He gets his monthly salary from each of his customers directly. All the members in a group gather on a particular date of each month mostly at a nearest local office of the organization or the trust (NUTAN MUMBAI TIFFIN BOX SUPPLIERS' CHARITABLE TRUST). all the members collect their salary together, cut down for overheads & travel expenses. Also each member contributes amount of rupees 10;/- towards for the charity purposes. E.g. there is the group of 15 Dabbawalas They carry 30 dabbas each They get Rs. 150/- customer So calculation goes like this: 15×150×30 = 675000/- So. Gross earning of this group is Rs. 67500/- Now from this amount, a collective amount of Rs. 4000/- approximately is deducted comprising expenses for railways pass, expenses for parking the 23
  • 24.
    [MARKETING MANAGEMET ]Dabbawala Service Excellence carts & cycles & overheads the remaining amount is divided equally into all members of the group. So, suppose now after deductions, group has left with 63500/-; it will be divided equally among all the members, thus each member getting Rs. 4230/- each. This salary may not be sufficient compared to the cost of living in Mumbai also may of have their families back in villages to send money to. To cope up, with this problem, few of the Dabbawala have started doing some side business for extra income. Some of them after returning home in evening drive auto-rickshaws or early in morning before going on work distribute newspaper or milk. The association once a month calls a meeting of all the members. In this meeting. It tries to solve the internal problems of the members. Such problem & solutions solved till now have laid a kind of unwritten rules & regulations for the members of the organization to follow in certain cases. 1. In the case of loss of Tiffin Box of the Dabbawala, if he is found guilty, then the customer is refunded the appropriate amount for the loss. 2. Each member is supposed to operate in his allocated area only & not interfere with any of his fellow colleagues, work area. In fact normally no Dabbawala does this too! 3. In case if the customer is not pleased with dabbawala provided to him for service, both of them cannot co-ordinate well with each other then the organization can shift that dabbawala to some other area & replace other dabbawala in his area. 24
  • 25.
    [MARKETING MANAGEMET ]Dabbawala Service Excellence DISCIPLINE Wearing White cap during working hours. Reporting to duty on time. Behave properly & respect the customers Carry identity cards HR PRACTICES OF THE ASSOCIATION FLAT ORGANIZATION: The president, Vice president, General Secretary, Treasurer & 9 no. of Directors formed 13 members of board under which Mukadam & other Dabbawalas work. So due to such Flat kind of organization structure decisions are taken on the spot. Even the president & other higher categories members also work. NO HIRE & FIRE RULE: Everyone is shareholder of the association. Whatever profits they can equally distributed within itself. It is democratic type of organization HR Practices. COMMUNITY BASED RECRITMENT: Those who have capacity to job they can apply for the Dabbawala post. There is no any kind of basis happens related to recruitment process. 25
  • 26.
    [MARKETING MANAGEMET ]Dabbawala Service Excellence SHARING COMMON BELIEFS, VALUES & ETHICS: All the Dabbawalas are from poor background, the aim of the organization is mutual benefit to all members so they follow certain values, belief & ethics to run business effectively. FOLLOWING OF STRICT DRESS CODES: All Dabbawalas must wear white cap which is called as Gandhian cap on duty. Also wear white sadara & pyjama (shirts & pants). All Dabbawals must carry their Identity card on duty. All these rules are bninding on all cadres of the Dabbawala. LOYALTY & TRUST IS THEIR MONOPOLY: All Dabbawalas are loyal & hard working in nature. They follow their norms & promise which they made their customers. TRAINING PROVIDED TO NEW EMPLOYEES: After recruitment they provide complete process training to new joiner under the observation of Mukadam or any senior member. When they feel that new employees are capable to work, that time training will completed. OWNER + EMPLOYEE ARE THE DESIGNATION OF ALL: Everyone is the shareholder of the Association. All disciplinary rules & other ethics follow by all members. So there is no any employee & employer relationship between each other. All are owners of the business. 26
  • 27.
    [MARKETING MANAGEMET ]Dabbawala Service Excellence QUARTERLY MEETING TO DISCUSS ISSUES: Every quarter all Dabbawalas meet & discuss issues related to service, salary & future goal. They discuss balance sheet & distribute profits among them. If any critical issue arises that time they cal immediate meeting. Also conduct daily meeting to handle day to day problem. All Dabbwalas can participate in meeting & can contribute his suggestion. MANAGEMENT PRINCIPLES OF THE DABBAWALA TEAM WORK: Working with team is the strength of the Dabbawals. Also Team work is the key aspect of their inner self satisfaction (proved by research). One Tiffin box goes from many hands of the Dabbawals & finally reaches at exact destination which shows success of their Team Work. TIME MANAGEMENT: They deliver Tiffin boxes before 12 pm at customer's office. There duty starts from morning 8 am. Same time there is always lots of rush at railway station, & traffic on the road, in such kind of critical situation they able to deliver lunch boxes on time. They got Six Sigma because of their Time management & no. defects in deliveries. INNOVATION: Dabbawala promote innovation. They started coding system to Tiffin box for easy identification, which are one of the examples of their innovation strategy. They believe on continuous improvement by way of innovation. 27
  • 28.
    [MARKETING MANAGEMET ]Dabbawala Service Excellence CUSTOMER RELATIONSHIP MANAGEMENT: 100% customer satisfaction is the success of their system. They achieved this level because of maintaining good relationship with customers. They believe on “Service to Customer Is Service to God”. SIX SIGMA: They have got the prestigious achievement of SIX SIGMA RATING because of their percentage of correctness which is just perfect up to 99.999995 i.e. six decimals or more than that. Not many of the topmost companies are even near to it. This is simply incredible! HRM System of NMTBSA: They achieved six sigma in following aspects. Simplified coding system High conformity to the system Buffer in the lead time Confirmed by the limits of the human capabilities LOGISTICS & SUPPLY CHAIN MANAGEMENT: By using their own logistic methods they deliver lacks of tiffin boxes through many dabawalas hand: but the final goal is to reach tiffin box before 12 pm. At customer‟s office everyday they achieve their goal. 28
  • 29.
    [MARKETING MANAGEMET ]Dabbawala Service Excellence THE SYSTEM OF SERVICE NETWORK HOW THEY OPERATE The dabbawalas are the whole & soul of the entire system of these operations. For these dabbawalas to be able to provide prompt & efficient service, it is very much important & necessary to be always on time. So you will not see any Dabbawala moving ahead road taking his own sweet time! They are always in hurry pushing through the crowd carefully to deliver lunches on time for lacks of mumbaiities The entire system involves carefully planned, organized & implemented activities around the hour timings, but they do it with excellent associated teamwork. We now take look in the routine course of action Dabbawalas i.e. from the time they leave their home in the morning till the time they deliver the tiffin box back to the customers‟ home in the evening. This cycle of operations of delivery takes them nearly 8 hrs a day very similar to the office timings, as these takes time normally from 9 a.m. to 5 p.m. the day starts around 8.00-8.30 am in the morning. 29
  • 30.
    [MARKETING MANAGEMET ]Dabbawala Service Excellence Leaving Home for the work: The Dabbawalas leave there homes in the morning between 7.50 am to 8.30 am depending upon from which areas they have to pick up tiffin boxes. The Dabbawalas reaches the customers homes according to the timing fixed between two of them. The day in home then hands over the prepared & packed tiffin box to the Dabbawala. Collecting 30-35 tiffin boxes (from area specified to him) is the responsibility of each Dabbawala, but there were we can see that number of Dabbas picked up is also dependent upon the age of the Dabbawalas. Where young person picks even 40 Tiffin‟s each, an elder person might pick 30! Also collecting tiffin is not an easy task. Because, Dabbawalas have to pick up tiffin boxes from various distant location in his area. These locations may be far from each other located on higher floors of the building where sometimes elevator may not be available. These tiffin boxes are then taken to the nearest local station by vehicle. Usually a bicycle or in long wooden creates carried on the head! E.g. If a Dabbawala a collecting Tiffin boxes from area of Ghatkopar then he will carry them to Ghatkopar or Vikhroli railway station whichever is nearer from his area of collecting Tiffins 30
  • 31.
    [MARKETING MANAGEMET ]Dabbawala Service Excellence DABBAWALAS' UNIQUE SUPPLY CHAIN MODEL Millions in Mumbai commute everyday to earn a living. Banks, colleges, hospitals, government offices, private offices, factories and ports are all spread across different parts of the city. In a country where hot and freshly cooked home food is the most preferred for consumption, carrying of lunch boxes is a big burden for the working populace. However, this problem is unheard of in this metro city thanks to the presence of the 100 year old organization of “Dabbawalas”. he Dabbawala community has about 5000 people working with them. These Dabbawalas deliver lunch boxes for about 2 lakh people at their work places on time. The work doesn‟t end here. They also carry the empty lunch boxes back to the homes of the customers. The unbelievable part is they make only one mistake in sixteen million transactions and have been consistently good at it for all the time of their operations. This credibility earned them a six sigma designation by the Forbes magazine and ISO 9001 accreditation. The three main reasons for their success are as follows. Supply Chain Management Surprisingly there is no use of Information systems or technology for their Supply chain side. A rigorous level of practice over the years has led to the unwritten steps to follow for accurate supply chain management and time precision. There are about 40000 transactions (delivery and return) of lunch boxes taking place daily. The figure below shows their Supply chain model. Dabbawalas use cycles or go by foot to every household. The waiting time to collect a lunch box is maximum 2 minutes. Every Dabbawala has to assemble at his/her reported collection point at sharp 9. 30 am From these collection points they assemble at the nearest railway station which is the Aggregation point. The next mode of transport is the trains where the carriers containing lunch boxes 31
  • 32.
    [MARKETING MANAGEMET ]Dabbawala Service Excellence are transported to the destination railway stations. From every Destination station the dabbas are carried over carts, cycles and carriers to the destination zones which are given a specific number From these zones, the lunch boxes are carried to the offices or workplaces which reach by lunchtime From here the reverse process of delivering the empty lunch boxes back to homes starts (All through the above process, there is no slack at any point of time) Traffic Jams, pedestrians, delays in train and signals do not stop the functioning. The trademark white cap wore by these Dabbawalas are known to everyone including the police who don‟t interfere in their process 32
  • 33.
    [MARKETING MANAGEMET ]Dabbawala Service Excellence Coding System VLP : Vile Parle (suburb in Mumbai) 9EX12 : Code for Dabbawalas at Destination EX : Express Towers (building name) 12 : Floor no. E : Code for Dabbawala at residential station 3 : Code for destination Station eg. Churchgate D’souza Station (Nariman Point) 33
  • 34.
    [MARKETING MANAGEMET ]Dabbawala Service Excellence Coding System Coding System is meticulously followed in order to avoid any mistakes involving interchange of lunch boxes, that is, wrong Tiffin box reaching the customer. As given in the above Diagram, the Coding system can be explained as follows: BVI: Borivali, a suburb in Mumbai. This denotes the residential station 9 RC 14: Code for Dabbawalas at destination. This user code is different for each customer RC: Raheja Chambers, name of a building or office 14: Floor Number E: Code for Dabbawala at Destination station. For example, E is a code for Nariman Point, Church gate Jain: Name/Surname of the customer 34
  • 35.
    [MARKETING MANAGEMET ]Dabbawala Service Excellence 35
  • 36.
    [MARKETING MANAGEMET ]Dabbawala Service Excellence LEAVES NMTBSA has segregated annual leave on two types Weekly Leave: All Dabbawala gets weekly leave on every Sunday. Festival Leave: All Dabbawallas are devotees of lord Shiv shankaras & vitthalas so NMTBASA only sanctioned leaves for those festivals which are celebrated for their God. Mahashivaratri (Festival of Shiv Shankaras) Aashadhi Ekadashi (Festival of Lord vitthalas) Kartiki Ecakashi (Festival of Lord Vitthalas) Chaitra Pournima (New Year of Marathi People) Diwali (2 days) (Festival of Lights) 36
  • 37.
    [MARKETING MANAGEMET ]Dabbawala Service Excellence THE GROWTH YEAR NUMBER OF DABBAWALAS NUMBER OF CUSTOMERS 1900 58 1445 1905 75 1965 1910 142 4120 1915 204 6504 1920 321 9675 1925 407 12140 1930 695 22865 1935 1024 43230 1940 1206 4340 1945 1715 64240 1950 2106 82000 1955 2552 105120 1960 3216 140000 1965 4406 198100 1970 4605 176040 1975 4904 215000 1980 5551 27507 1985 5524 190645 1990 5102 130860 1995 5180 142260 2000 5164 16670 2005 5142 175040 2006 5150 175060 2007 5200 187080 2008 5220 190900 2009 5300 200000 37
  • 38.
    [MARKETING MANAGEMET ]Dabbawala Service Excellence PRODUCT ELEMENT OF DABBAWALA The product Element here is basically a service they provide to the office goers by delivering their Tiffin box or more commonly called as „Dabba‟ in the city of Mumbai. There are other ancillary physical products such as Tiffin Box, Gandhi Cap, and Video CD on Dabbawala, Dabbawala Mug, and Dabbawala T-shirt. These products are sold by the trust to earn more money and to work for the welfare of their members. Place The Mumbai dabbawallas journey start from Andheri station. At this place they put all the dabbas collected from different places of houses. They load the wooden crates filledwith tiffins onto the luggage or goods compartment in the train. Generally they choose to occupy the last compartment of the train. After that they unloading all the dabbas on the Church Gate Station which is there destination place . They re-arrange the tiffins as per the destination area and destination building. In particular areas with high density of customers such as Nariman point, Fort, Cost a special crate is dedicated to the area. This crate carries 150 tiffins and is driven by 3-4 dabbawallas. After that return journey start at all destination stations. Here begins the collection process where they have to collect tiffins from different offices where they have delivered an hour ago. Then they segregate the dabbas at destination stations. Finally they again reach to there origin place (Andheri station) where the final sorting and dispatching takes places according to their origin area. 38
  • 39.
    [MARKETING MANAGEMET ]Dabbawala Service Excellence Time The journey of Mumbai dabbawallas start in morning at 9:34-10:30. They collect the dabbas from different places between 10:34 to 11:20. They travel in the local train and choose the last compartment. After that between 11:20 to 12:30 they unload all the dabbas and re- arrange according to their destination area and destination building. Then the collection process starts between 1:15 to 2:00. They pick up all the dabbas where they had delivered an hour ago. Now the g r o u p m e m b e r s s t a r t s e g r e g a t i n g t h e d a b b a s a c c o r d i n g t o d e s t i n a t i o n between 2:00 to 2:30. Between 2:48 to 3:30 the return journey by train takes place after routine of dispatching and collecting. Since it is more of pleasant journey compared to earlier part of the day, they lighten up their moment with merry making, joking around and singing. Finally the stage between 3:30 to 4:00 where the final sorting and dispatch of dabbas takes place as per their origin area. PromotionandEducation Dabbawala‟s are in Tiffin distribution field since last 125 years hence they don‟t need any promotional tool for their business. Though they are used by other business units as promotional tool for their business units Orders through SMS and online is accepted by the organization and they have come up with a site named mydabbawala.com As reliance power is making best use of them. If you receive dabba it is very possible that you will get IPO application along with it. Maharashtra government has roped them in to spread of AIDS awareness. Film industry is using them to promote their films. Example at time of movie tashan release they were used and the response to it was very good. World record in best time management with Six Sigma rating. Name in “GUINESS BOOK of World Records”. Registered with Ripley's “believe it or not”. World record in best time management. Participated in “Deal Ya No Deal Contest” by Sony Entertainment Television 39
  • 40.
    [MARKETING MANAGEMET ]Dabbawala Service Excellence Price The Cost of Service per person is Rs250/month it is Standard price for all (Weight, Distance and Space). The Dabbawalas Turnover is Approx Rs 50cr.Total Earning of 20 people is Rs125000. Earning per person varies from Rs5000 to 6000/month. Maintenance Cost is Rs 35000 per year. Tiffin Luggage Basket pass is Rs 180 per person. Maintenance Cost of cycles is Rs300 that is for 2cycles per month .Maintenance of wooden boxes is Rs100 per person .If any Police robbery of Tiffin is Rs500 yearly. An organizational fee is Rs 15 per head and Puja held per station Rs50 per head. They get Diwali bonus one month‟s from customers. OTHER PHYSICAL PRODUCTS: Dabba (Tiffin box) is Rs.200/- Gandhi cap is Rs 50/- Video CD is Rs.200/- Dabbawala Mug is Rs.300/- Dabbawala T-shirt Rs 400/- PHYSICALENVIRONMENT: Mumbai is the financial hub of the country. It is the most populous city in India and the second most populous in the world, with approximately 20 million inhabitants. It generates a big part of income generated in India. The climate of Mumbai is humid between March and October, and rains lash the Mumbai from June to September. Mumbai is facing high problem during the rainy season. They are mainly facing the problem of floods from last three to four years. But still Dabbawala are working their work continuously. So we can say that they have to do hard work to survive in the Physical 40
  • 41.
    [MARKETING MANAGEMET ]Dabbawala Service Excellence Environment: Providing service in highly populated city. Have to travel 60-70 kms in a route. Have to travel by walking, cycle, carts and even by Local trains. Have to travel from one place to another in hot summers. Have to face the lot of crowd for the fulfillment of service. Even they have to provide service in high rains. The person who serves Tiffin to the customer is well known about the physical environment of that area and because of that Dabbawalas are able to serve in every season so this helps a lot to Dabbawalas in achieving Six Sigma. PROCESS This is the process that is being followed by the dabbawalas to carry on their job eefficiently and with precision. 10:34-11:20 am This time period is actually the journey time. The dabbawalas load the wooden crates filled with tiffins onto the luggage or goods compartment in the train. Generally, they choose to occupy the last compartment of the train. In particular areas with high density of customers, a special crate is dedicated to the area. This crate carries 150 tiffins and is driven by 3-4 dabbawalas! 1:15 – 2:00 pm Here on begins the collection process where the dabbawalas have to pick up the tiffins from the offices where they had delivered almost an hour ago. 41
  • 42.
    [MARKETING MANAGEMET ]Dabbawala Service Excellence RETURN JOURNEY 2:00 – 2:30 pm The group members meet for the segregation as per the destination suburb. 2:48 – 3:30 pm The return journey by train where the group finally meets up after the day‟s routine of dispatching and collecting from various destination offices usually, since it is more of a pleasant journey compared to the earlier part of the day, the dabbawalas lighten up the moment with joking around and singing. SWOT ANALYSIS OF (NMTBSA) DABBAWAL: STRENGTH  Low operational cost  Customer satisfaction  Low attrition rate  Flat organization  Team spirit & team management WEAKNESS  Limited access to education  Funds for the association  No social security to members 42
  • 43.
    [MARKETING MANAGEMET ]Dabbawala Service Excellence OPPORTUNITY  Operational cost is low  Wide range publicity THREAT  Job satisfaction level of new generations  Competition  Canteen facility provided by corporate firm. What is service? A service is any act of performance one party can offer to another party that is essential intangible and does not result in the ownership of anything. Its production may or may not be tied to a physical product. Service Quality Reliability Basic Service Service design Recovery Fair Play Teamwork Employee Research Servant Leadership Reliability Dabbawala is very reliable service for their for their customers they have a record of on time delivery with minimum errors. Basic Service Dabbawala delivers the promised basic service to their customers, keep customer informed, and be determined to deliver value to customer. 43
  • 44.
    [MARKETING MANAGEMET ]Dabbawala Service Excellence Service Design: Dabbawals have developed a holistic design of their marketing services. Recovery Dabbawala have hired extra personal for recovery. If any Tiffin box gets misplaced the recovery process starts quickly and they try to deliver the recovered Tiffin on time. Fair Play Dabbawala make special effort to fair and make special effort to be fair to customer and employees Team Work Dabbawala who rang in age from 18-65, tend to remain for their entire working lives. As the result member of team care deeply for one another. Employee Research Dabbawala continuously try to identify service problems and solve those problems promptly. Servant Leadership Dabbawala have excellent service system design use information effectively and have strong corporate style culture Conclusion Managing more than 5000 Dabawalas daily is really increased! So what kind of Human resource policy they have adopted & how do they implemented it, was the objective behind these report. Which are satisfactory completed, & I got some key formulas, principles of their effective Human resource management system from this project work. 44
  • 45.
    [MARKETING MANAGEMET ]Dabbawala Service Excellence The lacks of office goers, 5000 Dabbawalas & risky job schedules, all these kind of problems they are able to handle only due to their efficient Human resource management system. Mr. Dhondiba Medge formed Human Resource Policy for Nutan Mumbai Tiffin Box Suppliers' Association. He set core values for the Association, these improved their system. The key feature of their Human Resource Management is Flat organizational structure. These are able to maintain no communication barriers from top level to lower level. All Dabbawalas are employer of the association, there has no any employee-employer relation. This thing is them motivational factor behind their job satisfaction. Effective delegation of authority helps them to do work effectively. From top level to lower level Dabbawalas know their work & their target which helps to effective job specification. They have implemented Human Resource Policy in their organization, these contains strict disciplinary rules of employment, dress code & effective training & development facility to new joiners. They follow management principles in their organization such as Team work, Time management, Innovation, Customer relationship management & six sigma. Because of these they called as "Management Guru". Human resource policy, Manpower planning. Training & Development, Disciplinary Code of conduct & their Corporate Social Responsibility activity are the key result areas of their Human Resource Management system. Their daily earning is not sufficient to fulfill their basic needs but whatever they earn out of from it some amount they spend in FSR activities. 45
  • 46.
    [MARKETING MANAGEMET ]Dabbawala Service Excellence 'We are the part of society which provides many resources to us, so it is our prime duty to give back to society'-these CSR principle they follow. The organization has gained a lot of appreciation from foreign countries but it still in some ways or other not fully appreciated by its own countrymen. Organization can do a lot to perform better but it needs support & word appreciation firm its own countrymen. It so, it will even leave back the top world running entrepreneurs & give India a place of pride on the world map. The Dabbawalas organization is a standout example of efficient Logistics and Supply Chain Management. Corporate and students should make note of their functioning in order to understand their unique structure and process. Today the Dabbawalas have welcomed the use of internet technology only for increasing their customer base and nothing more. Many fast food chains and hotels in the city will always be competing with the Dabbawalas but their hope of failure of Dabbawalas system may never materialize. ___________________________ 46