Разработка
CRM механики
Внутренний семинар Out of cloud.
Автор: Якупов Михаил
Для кого это обучение
Для специалистов по маркетингу, для менеджеров проектов,
для аналитиков, для CTO компаний.
Почему будет полезно
Рассмотрим принципы работы и примеры CRM механик.
Научимся определять в каких случаях они нам нужны и лучше
работают.
Какие услуги называются CRM-коммуникациями
Customer Relationship Management —
клиентоцентрическая философия бизнеса,
преследующая цель максимизации выручки, прибыли
и удовлетворения потребителей» .
SMS/Email рассылки
Сбор базы
Стимулирующие
механики
eCRM
Базовый смысл CRM — центром всей философии
бизнеса является потребитель, а основными
направлениями деятельности являются меры по
стимулированию потребления, поддержке
эффективного маркетинга, и осуществлению
двунаправленного диалога с потребителями.
Современный цифровой eCRM-маркетинг — стал
ядром и стратегической платформой для осуществления
коммуникаций бренда с потребителями, зачастую
сравнимой или превосходящий по своей эффективности
традиционную медийную рекламу.
Зачем нужно внедрять eCRM-механики
5 фактов о клиентах и сервисе, которые объясняют, для чего нужна crm система:
● Затраты на привлечение нового клиента в среднем в пять раз больше, чем на
удержание существующего.
● Удовлетворенный клиент расскажет об удачной покупке в среднем 5-ти своим знакомым.
Неудовлетворенный - минимум 10-ти.
● Увеличение процента удержания клиентов на 5% увеличивает прибыль компании на
50-100%.
● Около 50% существующих клиентов компании не прибыльны из-за неэффективного
взаимодействия с ними.
Зачем нужно внедрять eCRM-механики
Источник: www. marketingsherpa.com
92% рост выручки с email благодаря 3 автоматическим сериям
67% рост конверсии в покупателя благодаря особым письмам забытой корзины
53% рост доходов ecommerce благодаря триггерным письмам
Не путать контекст при использовании термина CRM
SMS/Email рассылки
Сбор базы
Стимулирующие
механики
eCRM
Контекст маркетинга и
коммуникаций
Контекст хозяйственной
деятельности отдела продаж
и аккаунтинга
Ведение сделок в Pipedrive. Данные
карточек организации, назначение
действий по каждому заказчику
VS
Где происходит коммуникация с
брендами?
покупка
сайт компании моб . магазин кол-центр соц. сети
3
2
1
1 - первая покупка
2 - вторая покупка
3 - рекомендации
С помощью чего мы сможем работать с
пользователя в точках контакта?
Поиск на сайте
Управление
контентом
сайта
Персонализация
и автоматизация
маркетинга
платформа
ecommerce
Аналитика,
тесты,
оптимизация
Система
сервисной
поддержка
1c-Битрикс, magento…
Shopify, bigcommerce
TNS, yotpo, delighted
Appcraft
rocket retail,
yandex,
google
*Customer
eXperience
Management
*
Перерыв 1 минута на вопросы
1) Какими 2 инструментами больше всего пользуется студия? Какими
инструментами пользуется заказчик?
Какие задачи решает eCRM
Старые механизмы VS e-CRM
СБОР ДАННЫХ. Регистрация в реальном времени,
виртуальные карты, личный кабинет, pop-up с
индивидуальным контентом, сегментация по
источникам на входе.
КОММУНИКАЦИИ. Использование широкого
спектра интерактивных механик для
стимулирования потребления и вовлечения
потребителей в коммуникацию с брендом.
КАНАЛЫ. omni-channel, определение
предпочитаемого канала связи.
СБОР ДАННЫХ. Письменные анкеты,
разговоры, расшифровка. Отсутствие
интеграций, API.
КОММУНИКАЦИИ. проблемы с
доставляемостью email-рассылок. Отсутствие
персонализации и триггеров. Примитивная
верстка.
КАНАЛЫ. Дорогая бумажная рассылка и
реклама по телевизору/oффлайн.
Типы механик
Стимулируют потребление,
изменение поведения
пользователей. Общие акции.
Распродажи. Новые категории
товаров. Акции программ
лояльности.
Креатив, интерактив,
опросы, геймификация,
уровень ценностей,
обучение программам
лояльности
Велкамы, письма по воронке,
цепочка после покупки,
повторяющиеся покупки,
рекомендации, cross-sale
Activator’ы:
Процессы eCRM-механики
KPI eCRM проекта
Недостаточно
“медленная смерть проекта”
— Послано писем
— Открытия
— Клики
— Отписки от рассылки
— Доставляемость
— Карты кликов
ПрекрасноУже лучше
— Выполнение целей в GA
— Выручка с рассылок по last
click
— Новые подписчики/отток
— Купившие/некупившие
— Вернувшиеся
— Контроль прибыли с
каналов, ROI
— Постоянные/непостоянные
— Реферальная программа
— Атрибуция каналов по
вкладу в конверсию
KPI проекта
Резюме
1) eCRM механики позволяют коммуницировать оперативно,
индивидуально, эффективно.
2) Взаимодействуем по сценариям потребления, задействуем разные
каналы и инструменты.
3) Выстраиваем этапы CRM механики в бизнес-процесс.
4) Выбираем правильные KPI, которые обеспечат успех механики.
Перерыв 1 минута на вопросы
1) Есть ли технические задачи в вашем проекте CRM на решение которых
ушло более 3 недель? (или решения нет до сих пор)
Что дальше?
1
Разработка CRM-механики
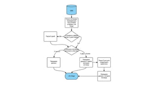
Технические этапы разработки eCRM-механики
1. Определите тип механики и ее процессы: вход, триггеры, схему
коммуникации, сценарии работы механики.
2. Определите данные, которые нужны для построения механики.
3. Составьте ТЗ для интеграции и согласуйте его с CTO заказчика.
4. Обеспечьте рабочей группе доступ к инструментам, данным, контенту.
5. Организуйте коммуникацию между разработчиками заказчика и студии.
6. Сделайте прототип с тестовыми данными, отработайте на нем сценарии
работы.
7. Наладьте поступление актуальных данных и правильную работу механики с
конечными шаблонами.
Предположим, что мы знаем цель механики и разработали креатив,
который обеспечит вовлечение участников. Что нужно сделать дальше?
Что нужно не забыть
— key visuals. Набор креативных механик, задействованных в промо.
— Набор интерактивных механик, основные и вторичные задачи
— Структура призового фонда:
1) Управление мотивацией на всем жизненном цикле
2) Гарантированные призы (0 стоимость дистрибуции, минуты)
3) Призы первого уровня (например электронные скидочные сертификаты в ритейле)
4) Вещественные призы (с доставкой)
— Многоканальная активация кодов SMS, Web, терминалы, оператор колл-центра
— Работа с базой Интеграция / рассылка по базе предыдущих промо бренда
Работа с базой во время промо, поддержка жизненного цикла Рекомендации по
работе с базой по окончанию промо
Продумывание механики
Примеры данных
Примеры данных
Примеры схемы коммуникации
Примеры схемы контента
Life Stages Royal Canin, Материалы проекта
Пример материалов проекта
Life Stages Royal Canin, Материалы проекта
Таблицы данных: Документы проекта:
около 300
единиц контента
Подводные камни проектов по автоматике
— Бюджет разработки не учтен при планировании
— Долгие согласования инструментов синхронизации и передачи данных.
Часто возникает тупиковая ситуация или не хватает экспертизы или
отсутствуют ресурсы у компании.
— Долгие согласования по передаче прав доступа к данным
— Скрытие информации о неудачном опыте использования инструментов, их
блокировки.
— Нет функционала распределения и активации призов/купонов
Резюме
— CRM механика — сложный проект, требующий отдельного бюджета для нас
и ресурсов со стороны заказчика.
— Определившись с механикой нужно собрать все составляющие проекта и
правильно выстроить коммуникацию в рабочей группе.
— При разработке следует учитывать подводные камни, обращаться за
помощью к коллегам.
Перерыв 1 минута на вопрос
Какой подводный камень появился у вас при работе с CRM механикой для
вашего заказчика?
Домашнее задание
Разобрать и проработать решение одной сложной технической задачи с
вашим заказчиком, реализация которой реальна.
1
Спасибо за внимание
Автор: Якупов Михаил
mikhail@outofcloud.ru
+79261570450

CRM механики

  • 1.
    Разработка CRM механики Внутренний семинарOut of cloud. Автор: Якупов Михаил
  • 2.
    Для кого этообучение Для специалистов по маркетингу, для менеджеров проектов, для аналитиков, для CTO компаний. Почему будет полезно Рассмотрим принципы работы и примеры CRM механик. Научимся определять в каких случаях они нам нужны и лучше работают.
  • 3.
    Какие услуги называютсяCRM-коммуникациями Customer Relationship Management — клиентоцентрическая философия бизнеса, преследующая цель максимизации выручки, прибыли и удовлетворения потребителей» . SMS/Email рассылки Сбор базы Стимулирующие механики eCRM Базовый смысл CRM — центром всей философии бизнеса является потребитель, а основными направлениями деятельности являются меры по стимулированию потребления, поддержке эффективного маркетинга, и осуществлению двунаправленного диалога с потребителями. Современный цифровой eCRM-маркетинг — стал ядром и стратегической платформой для осуществления коммуникаций бренда с потребителями, зачастую сравнимой или превосходящий по своей эффективности традиционную медийную рекламу.
  • 4.
    Зачем нужно внедрятьeCRM-механики 5 фактов о клиентах и сервисе, которые объясняют, для чего нужна crm система: ● Затраты на привлечение нового клиента в среднем в пять раз больше, чем на удержание существующего. ● Удовлетворенный клиент расскажет об удачной покупке в среднем 5-ти своим знакомым. Неудовлетворенный - минимум 10-ти. ● Увеличение процента удержания клиентов на 5% увеличивает прибыль компании на 50-100%. ● Около 50% существующих клиентов компании не прибыльны из-за неэффективного взаимодействия с ними.
  • 5.
    Зачем нужно внедрятьeCRM-механики Источник: www. marketingsherpa.com 92% рост выручки с email благодаря 3 автоматическим сериям 67% рост конверсии в покупателя благодаря особым письмам забытой корзины 53% рост доходов ecommerce благодаря триггерным письмам
  • 6.
    Не путать контекстпри использовании термина CRM SMS/Email рассылки Сбор базы Стимулирующие механики eCRM Контекст маркетинга и коммуникаций Контекст хозяйственной деятельности отдела продаж и аккаунтинга Ведение сделок в Pipedrive. Данные карточек организации, назначение действий по каждому заказчику VS
  • 7.
  • 8.
    покупка сайт компании моб. магазин кол-центр соц. сети 3 2 1 1 - первая покупка 2 - вторая покупка 3 - рекомендации
  • 9.
    С помощью чегомы сможем работать с пользователя в точках контакта?
  • 10.
    Поиск на сайте Управление контентом сайта Персонализация иавтоматизация маркетинга платформа ecommerce Аналитика, тесты, оптимизация Система сервисной поддержка 1c-Битрикс, magento… Shopify, bigcommerce TNS, yotpo, delighted Appcraft rocket retail, yandex, google *Customer eXperience Management *
  • 11.
    Перерыв 1 минутана вопросы 1) Какими 2 инструментами больше всего пользуется студия? Какими инструментами пользуется заказчик?
  • 12.
  • 13.
    Старые механизмы VSe-CRM СБОР ДАННЫХ. Регистрация в реальном времени, виртуальные карты, личный кабинет, pop-up с индивидуальным контентом, сегментация по источникам на входе. КОММУНИКАЦИИ. Использование широкого спектра интерактивных механик для стимулирования потребления и вовлечения потребителей в коммуникацию с брендом. КАНАЛЫ. omni-channel, определение предпочитаемого канала связи. СБОР ДАННЫХ. Письменные анкеты, разговоры, расшифровка. Отсутствие интеграций, API. КОММУНИКАЦИИ. проблемы с доставляемостью email-рассылок. Отсутствие персонализации и триггеров. Примитивная верстка. КАНАЛЫ. Дорогая бумажная рассылка и реклама по телевизору/oффлайн.
  • 14.
    Типы механик Стимулируют потребление, изменениеповедения пользователей. Общие акции. Распродажи. Новые категории товаров. Акции программ лояльности. Креатив, интерактив, опросы, геймификация, уровень ценностей, обучение программам лояльности Велкамы, письма по воронке, цепочка после покупки, повторяющиеся покупки, рекомендации, cross-sale Activator’ы:
  • 15.
  • 16.
    KPI eCRM проекта Недостаточно “медленнаясмерть проекта” — Послано писем — Открытия — Клики — Отписки от рассылки — Доставляемость — Карты кликов ПрекрасноУже лучше — Выполнение целей в GA — Выручка с рассылок по last click — Новые подписчики/отток — Купившие/некупившие — Вернувшиеся — Контроль прибыли с каналов, ROI — Постоянные/непостоянные — Реферальная программа — Атрибуция каналов по вкладу в конверсию
  • 17.
  • 18.
    Резюме 1) eCRM механикипозволяют коммуницировать оперативно, индивидуально, эффективно. 2) Взаимодействуем по сценариям потребления, задействуем разные каналы и инструменты. 3) Выстраиваем этапы CRM механики в бизнес-процесс. 4) Выбираем правильные KPI, которые обеспечат успех механики.
  • 19.
    Перерыв 1 минутана вопросы 1) Есть ли технические задачи в вашем проекте CRM на решение которых ушло более 3 недель? (или решения нет до сих пор)
  • 20.
  • 21.
  • 22.
    Технические этапы разработкиeCRM-механики 1. Определите тип механики и ее процессы: вход, триггеры, схему коммуникации, сценарии работы механики. 2. Определите данные, которые нужны для построения механики. 3. Составьте ТЗ для интеграции и согласуйте его с CTO заказчика. 4. Обеспечьте рабочей группе доступ к инструментам, данным, контенту. 5. Организуйте коммуникацию между разработчиками заказчика и студии. 6. Сделайте прототип с тестовыми данными, отработайте на нем сценарии работы. 7. Наладьте поступление актуальных данных и правильную работу механики с конечными шаблонами. Предположим, что мы знаем цель механики и разработали креатив, который обеспечит вовлечение участников. Что нужно сделать дальше?
  • 23.
    Что нужно незабыть — key visuals. Набор креативных механик, задействованных в промо. — Набор интерактивных механик, основные и вторичные задачи — Структура призового фонда: 1) Управление мотивацией на всем жизненном цикле 2) Гарантированные призы (0 стоимость дистрибуции, минуты) 3) Призы первого уровня (например электронные скидочные сертификаты в ритейле) 4) Вещественные призы (с доставкой) — Многоканальная активация кодов SMS, Web, терминалы, оператор колл-центра — Работа с базой Интеграция / рассылка по базе предыдущих промо бренда Работа с базой во время промо, поддержка жизненного цикла Рекомендации по работе с базой по окончанию промо
  • 24.
  • 26.
  • 27.
  • 28.
  • 29.
    Примеры схемы контента LifeStages Royal Canin, Материалы проекта
  • 31.
    Пример материалов проекта LifeStages Royal Canin, Материалы проекта Таблицы данных: Документы проекта: около 300 единиц контента
  • 32.
    Подводные камни проектовпо автоматике — Бюджет разработки не учтен при планировании — Долгие согласования инструментов синхронизации и передачи данных. Часто возникает тупиковая ситуация или не хватает экспертизы или отсутствуют ресурсы у компании. — Долгие согласования по передаче прав доступа к данным — Скрытие информации о неудачном опыте использования инструментов, их блокировки. — Нет функционала распределения и активации призов/купонов
  • 33.
    Резюме — CRM механика— сложный проект, требующий отдельного бюджета для нас и ресурсов со стороны заказчика. — Определившись с механикой нужно собрать все составляющие проекта и правильно выстроить коммуникацию в рабочей группе. — При разработке следует учитывать подводные камни, обращаться за помощью к коллегам.
  • 34.
    Перерыв 1 минутана вопрос Какой подводный камень появился у вас при работе с CRM механикой для вашего заказчика?
  • 35.
    Домашнее задание Разобрать ипроработать решение одной сложной технической задачи с вашим заказчиком, реализация которой реальна.
  • 36.
    1 Спасибо за внимание Автор:Якупов Михаил mikhail@outofcloud.ru +79261570450