SHORT TOPIC – CRANIAL
NERVES I, II, III, IV, VI
CHAIR PERSON – DR. KALINGA B.E
STUDENT – DR. SALMAN M.B
OLFACTORY NERVE
CAUSES OF SMELL LOSS
 ELDERLY
 NASAL CAUSES
 TOXINS, PESTICIDES, HEAVY METALS
 TRAUMA
 OLFACTORY GROVE MENINGIOMA
 FRONTAL LOBE TUMOUR
 PARKINSONS DISEASE
 ALZHIEMERS DISEASE
 KALLMANS SYNDROME
 CONGENITAL ANOSMIA
 LOBECTOMY
 IATROGENIC CAUSES
OPTIC NERVE
II CRANIAL NERVE
EXAMINATION
 VISUAL ACUITY
 FIELD OF VISION
 COLOUR VISION
 FUNDOSCOPY
VISUAL ACUITY
 SNELLENS CHART
 JAEGERS CHART
COLOUR VISION
VISUAL FIELD TESTING
 CONFRONTATION TESTING
 AMSLER GRID
 PERIMETRY
 CAMPIMETRY
 HUMPHREY’S VISUAL FIELD ANALYSER
 GOLDMANS PERIMETRY
NORMAL VISUAL FIELD
FUNDOSCOPY
 DIRECT FUNDOSCOPY
NORMAL FUNDUS
LOCALIZATION OF BASED ON
DISORDER OF VISUAL
FUNCTION
 PRECHIASMAL
 CHAISMAL
 RETROCHAISMAL
PRECHAISMAL
 MACULA
 OPTIC DISC
 OPTIC NERVE
LOCALIZATION OF OPTIC
NERVE LESION
CRANIAL NERVES III, IV, VI
OCCULOMOTOR NERVE
SUB NUCLEI
 Each oculomotor nucleus consists of multiple
adjacent subnuclei that innervate specific
ocular muscles
 The neurons are somatic motor (general
somatic efferent).
 The paired lateral nuclei are the largest and
are situated anterior and lateral to the others;
their medial portions are fused into an
unpaired mass.
 The lateral subnucleus innervates the
ipsilateral inferior oblique, ipsilateral inferior
rectus and medial rectus.
 This forms the inferior division of the third
nerve
 Superior rectus is innervated by contralateral
medial subnucleus.
 Central caudal nucleus supplies LPS on both
sides.
 EW nucleus provides the parasympathetic supply
to the eyes
 These three form the superior division of the third
nerve
 So the filaments forming the third nerve are
1. Ipsilateral lateral subnucleus
2. Contralateral medial subnucleus
3. Central caudal nucleus
4. EW nucleus
 Through the nerve’s subarachnoid course, the
parasympathetic fibers lie superficially on the
dorsomedial surface. The location of these
fibers influences whether a third nerve palsy
will or will not involve the pupil, an important
differential diagnostic point
TROCHLEAR NERVE
ABDUCENS NERVE
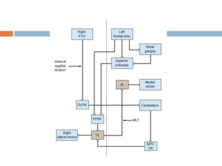
SUPRANUCLEAR CONTROL OF
GAZE
 HORIZONTAL GAZE CENTER – PPRF
 VERTICAL GAZE CENTER – ROSTRAL
MIDBRAIN
 SACCADES
 PURSUITS
 VERGENCE
 FIXATION
 OPTOKINETIC
 VESTIBULO-OCULAR
SACCADES
 PPRF WITH BURST AND PAUSE NEURONS
 STEP CELLS IN PERIHYPOGLOSSI AREA
 DORSOLATERAL PREFRONTAL CORTICAL
AREA
 ANTI SACCADES
PURSUITS
VERTICAL GAZE
 ROSTRAL INTERSTITIAL NUCLEUS OF MLF
 LATERAL PORTION ( DORSAL ) – UPGAZE
 MEDIAL PORTION (VENTRAL) –
DOWNGAZE
 CAUDAL INTERSTITIAL CELLS OF CAJAL
THE MEDIAL LONGITUDINAL
FASICULUS
 MLF, an extensive and prominent fiber tract
that runs in the midline in the dorsal
tegmentum of the brainstem.
 It coordinates lateral gaze by connecting the
sixth nerve nucleus on one side with the third
and fourth nerve nucleus of the opposite side,
allowing the two eyes to move synchronously.
 Lesions affecting MLF – INTER NUCLEAR
OPTHALMOPLEGIA (INO)
CLINICAL EXAMINATION
 EXOPTHALMOS
 ENOPTHALMOS
 PDEUDO PROPTOSIS
 PULSATILE PROPTOSIS
PTOSIS
 EXAMINATION
 BILATERAL PTOSIS
 UNILATERAL PTOSIS
 SEESAW PTOSIS, CURTAIN SIGN
 CENTRAL PTOSIS
 SENILE INVOLUTIONAL PTOSIS
 PSEUDOPTOSIS
LID RETRACTION
 LID LAG IN PRIMARY GAZE
 LID LAG IN DOWNWARD GAZE
PUPILS
 NORMAL SIZE
 MIOSIS
 MYDRIASIS
 SHAPE
 EQUALITY
DISORDERS OF THE PUPIL
 LARGE PUPILS
1. III NERVE PALSY
2. UNCAL HERNIATION
3. ANEURSYMS
4. ADIES TONIC PUPIL
5. TECTAL PUPILS
6. PHARMACOLOGICAL
 SMALL PUPILS
1. PHARMACOLOGICAL
2. OPIATES
3. NEUROSYPHILIS
4. OP POISONING
THE PUPILLARY REFLEXES
 THE LIGHT RESPONSE
 THE NEAR RESPONSE
 CILIOSPINAL REFLEX
 OCULOPUPILLARY REFLEX
 COCHLEOPUPILLARY REFLEX
 VESTIBULOPUPILLARY REFLEX
 PSYCHIC REFLEX
LIGHT REFLEX PATHWAY
 HORNERS SYNDROME
 ARGYLL ROBERTSON PUPIL
 AFFERNT PUPILLARY DEFECT
 AMAUROTIC PUPIL
EYE MOVEMENTS
 DUCTION
 VERSION
 VERGENCE
 3 AXIS
 FIXATION POINT
 SHERRINGTON’S LAW
 HERING’S LAW
DIPLOPIA
 MONOCULAR / BINOCULAR
 HORIZONTAL / VERTICAL
 NEAR / FAR
 TRANSIENT / PROLONGED
 COMPENSATORY MECHANISMS
EXAMINATION OF THE EYE
MOVEMENTS
 9 CARDINAL POINTS
 PURSUITS (IPSILATERAL PATIETO
OCCIPITAL PATHWAY)
 SACCADES
EVALUATION OF OCULAR
MALALIGNMENT
 SUBJECTIVE TESTS
1. RED LENS TEST
2. MADDOX ROD TEST
 OBJECTIVE TESTS
1. CORNEAL LIGHT REFLEX TESTS
2. COVER TESTS
OPTOKINETIC NYSTAGMUS
 IPSILATERAL PURSUITS
 CONTRALATERAL SACCEDES
 COGAN’S RULE
DISORDERS OF OCULAR
MOTILITY
 PERPHERAL
 CENTRAL
1. SUPRANUCLEAR
2. INTERNUCLEAR
INDIVIDUAL NERVE PALSIES
OCCULOMOTOR NERVE
 INTERNAL OPTHALMOPLEGIA
 EXTERNAL OPTHALMOPLEGIA
 COMPLETE OPTHALMOPLEGIA
 COMPLETE III NERVE PALSY (33%)
 INCOMPLETE III NERVE PALSY (67%)
LOCALIZATION OF THE III
NERVE PALSY
LOCALIZATION OF THE IV
NERVE PALSY
LOCALIZATION OF THE VI
NERVE PALSY
REFERENCES
 DeJong’s The Neurologic Examination, 7TH
EDITION
 Localization clinical neurology, 6th edition –
PAUL W BRAZIS
THANK YOU

Cranial Nerves - Olfactory Optic Oculomotor Abducent Trochlear