Concept in
Engineering Design
1
 What is design?
 The use of scientific principles, technical information and imagination in the definition of a
mechanical structure, machine or system to perform pre-specified functions with the
maximum economy and efficiency.
 An iterative decision making process for developing engineering system or devices
whereby resources are optimally converted into desired ends.
 Pulling Together. To design is to pull together something new or to arrange existing
things in a new way to satisfy a recognized need of society.
 Involves both problem understanding &problem solving
2
DESIGN
 Blue print of something – a plan for change
Undesirable situation (current) + Implemented plan=Desirable situation (future)
 Whether a situation is undesirable and what aspects are desirable: matters of
perception
 – Whose perception plays an important role
• The same car may be stylish to one and boring to another
• One may find it “cheap”, another may find it “expensive”
 – Where it is perceived plays an important role
• Ambassador car popular in parts of India (with bad roads) due to stability
• In other parts, it is considered too heavy, slow, inefficient…
 – When it is perceived plays an important role
• The same car that was stylish become boring with time for the same person
3
 Good design requires both analysis and synthesis.
 To calculate as much about the part’s expected behavior as possible before it
exists in physical form by using the appropriate disciplines of science and
engineering science and the necessary computational tools. This is called analysis .
 Synthesis involves the identification of the design elements that will comprise the
product, its decomposition into parts, and the combination of the part solutions
into a total workable system.
4
Challenges presented by the design environment5
ENGINEERING DESIGN PROCESS
 The engineering design process is a series of steps that engineers follow
to come up with a solution to a problem. Many times the solution
involves designing a product (like a machine or computer code) that
meets certain criteria and/or accomplishes a certain task.
 Process follows two methods
Design Method
Iteration Method
Scientific Method
6
Importance of the Engineering Design Process
• Decisions made in the design process cost very little in terms
of the overall product cost but have a major effect on the cost
of the product .
• You cannot compensate in manufacturing for defects
introduced in the design phase .
• The design process should be conducted so as to develop
quality, cost-competitive products in the shortest time
possible .
7
Product cost commitment during phases of the design process.
Product cost commitment during phases of the design
process.
8
Simplified Iteration Model 9
Advantages and Disadvantages 10
Advantages
 In iterative model we are building and improving the product step by step.
Hence we can track the defects at early stages. This avoids the downward
flow of the defects.
 In iterative model we can get the reliable user feedback.
 In iterative model less time is spent on documenting and more time is given
for designing.
Disadvantages 11
 Costly system architecture or design issues may arise
because not all requirements are gathered up front for
the entire lifecycle
Design Method
Step 1 – UNDERSTAND – Define the Problem
Step 2 – EXPLORE – Do Background Research
Step 3 – DEFINE – Determine Solution Specifications
Step 4 – IDEATE – Generate Concept Solutions
Step 5 – PROTOTYPE – Learn How Your Concepts Work
Step 6 – CHOOSE – Determine a Final Concept
Step 7 – REFINE – Do Detailed Design
Step 8 – PRESENT – Get Feedback & Approval
Step 9 – IMPLEMENT – Implement the Detailed Solution
Step 10 – TEST – Does the Solution Work?
Step 11 – ITERATE
• Define the Problem
• Do Background Research
• Specify Requirements
• Brainstorm Solutions
• Choose the Best Solution
• Do Development Work
• Build a Prototype
• Test and Redesign
12
Scientific Method
Nobel Prize–
winning
economist
Herbert
Simon
model:
13
Types of Design
 Creative Design: Design of a totally new product without any precedent whatsoever.
Requires a high degree of competence
Relatively few design engineers are employed
 Adaptive Design:
Adaptation of existing designs to meet new purposes.
Major portion of the design work by engineers
Requires at least basic skills and some level of creativity
14
 Redesign:
to improve an existing design.
If achieved by changing some of the design parameters, it is often called variant design.
 Selection design:
employ standard components such as bearings ,small motors, or pumps that are supplied by vendors
specializing in their manufacture and sale
 Development design:
adaptation of an existing design but only as a basis.
Involves a considerable amount of technical work
The final product may be quite different from the original one
15
16
Problem-Solving Methodology
 Designing can be approached as a problem to be solved.
 A problem-solving methodology that is useful in design consists of the following steps:
Definition of the problem
Gathering of information
Generation of alternative solutions
Evaluation of alternatives and decision making
Communication of the results
17
Definition of the problem 18
 Problem definition often is called needs analysis .
 it is important to identify the needs clearly at the beginning of a design
process.
 It is the nature of the design process that new needs are established as the
design process proceeds because new problems arise as the design
evolves.
19
FIGURE 1.4 how the design depends on the viewpoint of the individual who defines the problem.
Gathering of information 20
 Whatever the situation, the immediate task is to identify the needed pieces of
information and find or develop that information.
 An important point to realize is that the information needed in design is different from
that usually associated with an academic course. Textbooks and articles.
 Internet is becoming a very useful resource.
 The following are some of the questions concerned with obtaining information:
What do I need to find out?
Where can I find it and how can I get it?
How credible and accurate is the information?
How should the information be interpreted for my specific need?
When do I have enough information?
What decisions result from the information?
Generation of Alternative Solutions 21
 Generating alternative solutions or design concepts involves the use of creativity –stimulation
methods, the application of physical principles and qualitative reasoning, and the ability to find and
use information.
 Experience helps greatly in this task.
Evaluation of alternatives and decision
making
22
 The evaluation of alternatives involves systematic methods for selecting the best among several
concepts.
 Engineering analysis helps a designer to select or evaluate best solution or a design.
 Without quantitative information it is not possible to make valid evaluations.
 An important activity at every step in the design process, but especially as the design
nears completion, is Checking .
 There are two types of checks that can be made:
Mathematical checks and Engineering-sense checks.
 Mathematical checks are concerned with checking the arithmetic and the equations for errors in the
conversion of units used in the analytical model.
 Engineering-sense checks have to do with whether the answers “seem right.”
Communication of the Results 23
 The finalized design must be properly communicated, or it may lose much of its impact or
significance.
 The communication is usually by oral presentation to the sponsor as well as by a written design
report.
 In a well-run design project there is continual oral and written dialog between the project manager
and the customer.
Design Paradox 24
 Graph between the accumulation of problem (domain) knowledge and freedom to improve the
design.
 Also shows why it is important to document in detail what has been done, so that the experience
can be used by subsequent teams in future projects.
25
Brainstorming
 One idea at time
 Encourage wild ideas
 Go for quantity
 Be visual
 Headline
 Marking and shifting
26
CHAPTER 2
CONSIDERATIONS OF A GOOD DESIGN
27
PRODUCT DESIGN CONSIDERATIONS 28
 The manufacturer is concerned with production cost; in the end, the
manufacturer wants an economically produced product.
 The purchaser looks at price, appearance, and prestige value.
 The end user is concerned with usability and functionality of the final
product.
 The maintenance and repair department focuses on how well the final
product can be maintained: is the product easily reassembled,
disassembled, diagnosed, and serviced.
Design is a multifaceted process. To gain a broader understanding of
engineering design, we group various considerations of good design into
three categories:
 Achievement of performance requirements,
 life-cycle issues, and
 social and regulatory issues.
29
What is Product ?
 A product is usually made up of a collection of parts, sometimes called
piece parts.
 A part is a single piece requiring no assembly. When two or more parts are
joined it is called an assembly.
 Often large assemblies are composed of a collection of smaller assemblies
called subassemblies.
 Component sometimes is also used to describe a subassembly with a small
number of parts.
 Form is what the component looks like, and encompasses its shape, size,
and surface finish.
30
Achievement of Performance Requirements
 Performance measures both the function and the behavior of the design.
Design Requirements
 Performance requirements can be divided into primary
performance(functional) requirements and complementary performance
requirements.
1) Functional requirements : forces, strength, deflection, or energy or
power output or consumption.
2) Complementary performance : useful life of the design, its
robustness to factors occurring in the service environment, its
reliability, ease, economy, and safety of maintenance.
31
32
 Geometrical Requirements: These pertain to such issues as size,
weight, shape, and surface finish. Computer aids in it .
 Environmental Requirements: There are two separate aspects.
The first concerns the service conditions under which the product must
operate. The extremes of temperature, humidity, corrosive conditions, dirt,
vibration, noise, etc., must be predicted and allowed for in the design.
The second aspect of environmental requirements pertains to how the
product will behave with regard to maintaining a safe and clean
environment, i.e., green design. Among these issues is the disposal of the
product when it reaches its useful life.
 Aesthetic Requirements: They are concerned with how the product is perceived
by a customer because of its shape, color, surface texture, and also such factors
as balance, unity, and interest.
 Manufacturing Technology: This must be intimately connected with product
design. There may be restrictions on the manufacturing processes that can be
used, because of either selection of material or availability of equipment within
the company.
 Cost: The final major design requirement is cost. Every design has requirements
of an economic nature. These include such issues as product development
cost, initial product cost, life cycle product cost, tooling cost, and return on
investment.
33
Total Life Cycle
 The total life cycle of a part starts with the conception of a need and ends
with the retirement and disposal of the product.
 Material selection is a key element in shaping the total life cycle.
 In selecting materials for a given application
First step is evaluation of the service conditions.
Next, the properties of materials that relate most directly to the service
requirements must be determined.
34
35
Producibility: Material selection can not be separated from Producibility. There is an
intimate connection between design and material selection and the production
processes. The objective in this area is a trade-off between the opposing factors of
minimum cost and maximum durability.
Durability: It is concerned with the number of cycles of possible operation, i.e., the
useful life of the product.
36
Regulatory and Social Issues 37
 Specifications and standards have an important influence on design practice.
 legislation has been passed to require government agencies to regulate many aspects of
safety and health .
Under Consumer Product Safety Commission (CPSC)the designer has to develop the design in
such a way to prevent hazardous use of the product in an unintended but foreseeable
manner.
 ASTM: "American Society for Testing Materials"
ASTM International is an international standards organization that develops and
publishes voluntary consensus technical standards for a wide range of materials, products,
systems, and services.
 ASME :American Society of Mechanical Engineers .
Used for steam boiler pressure vessel failures. Known for setting codes and standards for
mechanical devices.
 CE
CE marking is a mandatory conformity marking for certain products sold within the European
Economic Area (EEA) since 1985
 BIS: Bureau of Indian Standards (BIS) For Consumers
Management System Certification Scheme IS/ISO 9001.
Environmental Management System Certification Scheme IS/ISO 14001.
Occupational Health and Safety Management System Certification Scheme IS 18001.
Hazard Analysis and Critical Control Scheme IS/ISO 22000.
Service Quality Management System Certification Scheme IS 15700.
38
Regulatory and Social Issues
 The codes of ethics of all professional engineering societies require the engineer to
protect public health and safety.
 It promote interchangeability and compatibility of product.
 An important design consideration is adequate attention to human factors in
engineering:
 The sciences of biomechanics,
 Ergonomics,
 Engineering psychology
 Ethical design
39
Types of Regulations
 Arbitrary regulations are standards or rules mandating the use of one out of several
equally valid options.
 Good faith regulations are those which establish a baseline of behavior in a certain
area.
 Goal conflict regulations are those which recognize an intrinsic conflict between two
goals -- typically the goal of an individual versus the goals of society -- and regulate
for the greater good of society.
 Process regulations dictate how a task should be accomplished, not just outcomes that
are either prescribed or proscribed.
40
The sciences of biomechanics
 Biomechanics is the study of the structure and function of biological systems such
as humans, animals, plants, organs, and cells by means of the methods of mechanics.
41
Ethical Design
 Ethics is a (rational) study of moral dilemmas in (human) action.
 Ethics is the principles of conduct that govern the behavior of an individual or a
profession.
 It provides the framework of the rules of behavior that are moral, fair, and proper for a
true professional.
 Some values that are pertinent to professional ethics include:
Honesty and truth
Honor —showing respect, integrity, and reputation for achievement
Efficiency —producing effectively with minimum of unnecessary effort
Diligence —persistent effort
Loyalty —allegiance to employer’s goals
Confidentiality —dependable in safeguarding information
Protecting public safety and health
42
Ethics in the Design Field
 Good Contest and Crowdsourcing Options
Crowdsourcing contests that are aimed squarely at fans and amateurs, rather than
professionals.
 Taking Advantage of Clients/customers
 Taking Advantage of Other Designers
 Overcharging
 Full Disclosure of Terms
 Ownership of Source Files
 When a Client/Your Boss Asks You to Copy Another Design
 Spec work means producing a piece of work for a client without any guarantee that your
work will be published in any way – or will be paid for.
43
The connection between legal and ethical action 44
Quadrant 1, legal and ethical behavior, is where you should
strive to operate at all times. Most design and manufacturing
activities fall within this quadrant.
Quadrant 2 The goal is to explain how to identify unethical
behavior and to learn what to do about it when it occurs.
Quadrant 3, illegal and unethical, is the sector where “go-
to-jail” cards are distributed. In general, most illegal acts
also are unethical.
Quadrant 4, illegal and ethical, is a relatively rare event.
ETHICAL DESIGN MANIFESTO 45
Description of
Design Process
CONCEPTS IN ENGINEERING DESIGN
CHAPTER 3 - 4
46
The design
activities
47
48PRODUCT DEVELOPMENT
49
Planning for Manufacture
 A method of manufacture must be established for each component in the system.
 A process sheet is created; it contains a sequential list of all
manufacturing operations that must be performed on the component.
 The information on the process sheet makes possible the estimation of the
production cost of the component. High costs may indicate the need for a change in
material or a basic change in the design.
50
Planning for Distribution
 Important technical and business decisions must be made to provide for the effective
distribution to the consumer of the products that have been produced.
 The economic success of the design often depends on the
skill exercised in marketing the product.
 If it is a consumer product, the sales effort is concentrated on advertising in print and
video media, but highly technical products may require that the marketing step be a
technical activity supported by specialized sales brochures, performance test data,
and technically trained sales engineers.
51
Planning for Use
 The use of the product by the consumer is all-important.
 The following specific topics can be identified as being important user-
oriented concerns in the design process:
• Ease of maintenance,
• Durability,
• Reliability,
• Product safety,
• Convenience in use (human factors engineering),
• Aesthetic appeal, and
• Economy of operation.
 It is becoming increasingly important with the growing concerns for consumer
protection and product safety.
52
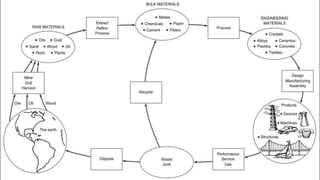
Planning for Retirement
 The final step in the design process is the disposal of the product when it has
reached the end of its useful life.
 Design for the environment , also called green design, has become an
important consideration in design. As a result, the design of a product should
include a plan for either its disposal in an environmentally safe way or, better,
the recycling of its materials or the remanufacture or reuse of its components.
53
Product Life Cycle
54
Conceptual design
 Conceptual design is the process by which the design is initiated, carried
to the point of creating a number of possible solutions, and narrowed
down to a single best concept. It is sometimes called the feasibility study.
 Conceptual design is the phase that requires the greatest creativity,
involves the most uncertainty, and requires coordination among many
functions in the business organization.
55
The following are the discrete activities that we
consider under conceptual design.
 Identification of customer needs: The goal of this activity is to completely
understand the customers’ needs and to communicate them to the design
team.
 Problem definition: The goal of this activity is to create a statement that
describes what has to be accomplished to satisfy the needs of the customer.
This involves analysis of competitive products, the establishment of target
specifications, and the listing of constraints and trade-offs.
 Gathering information: Engineering design presents special requirements over
engineering research in the need to acquire a broad spectrum of information.
 Conceptualization: Concept generation involves creating a broad set of
concepts that potentially satisfy the problem statement. Team-based creativity
methods, combined with efficient information gathering, are the key activities.
56
 Concept selection: Evaluation of the design concepts, modifying and
evolving into a single preferred concept, are the activities in this step. The
process usually requires several iterations.
 Design review: Before committing funds to move to the next design phase,
a design review will be held. The design review will assure that the design
is physically realizable and that it is economically worthwhile. It will also
look at a detailed product development schedule. This is needed to devise
a strategy to minimize product cycle time and to identify the resources in
people, equipment, and money needed to complete the project.
57
MISSIONSTATEMENT
Product Description
Key Business Goals
Primary Market
Secondary Markets
Assumptions
Stakeholders
58
PROBLEM STATEMENT 59
BENCHMARKING
 Benchmarking is a process for measuring a company’s operations against the best
practices of companies both inside and outside of their industry.
 It is a way to learn from other businesses through an exchange of information.
 Benchmarking operates most effectively on a quid pro quo basis.
 Benchmarking is usually introduced by a manager who has studied it after learning about
success experienced by other companies using the process.
60
NEED OF BENCHMARKING
 Select the product, process, or functional area of the company that is to be
benchmarked. That will influence the selection of key performance metrics
that will be measured and used for comparison. From a business
viewpoint, metrics might be fraction of sales to repeat customers, percent
of returned product, or return on investment.
 Identify the best-in-class companies for each process to be benchmarked.
A best in-class company is one that performs the process at the lowest
cost with the highest degree of customer satisfaction, or has the largest
market share.
61
RESISTANCE TO BENCHMARKING
 Fear of being perceived as copiers.
 Fear of yielding competitive advantages if information is traded or
shared.
 Arrogance. A company may feel that there is nothing useful to be learned
by looking
 outside of the organization, or it may feel that it is the benchmark.
 Impatience. Companies that engage in an improvement program often
want to begin making changes immediately. Benchmarking provides the
fi rst step in a program of change—an assessment of a company’s relative
position at the current point in time.
62
FUNCTIONAL DECOMPOSITION 63
 The stated goal of Pahl and Beitz was to “set out a comprehensive design methodology for
all phases of the product planning, design, and development process for technical systems.”
 A common strategy for solving any complex task or describing any complex system is to
decompose it into smaller units that are easier to manage.
 Functional decomposition is the second type of representational strategy common
in early stages of concept generation.
 Here the emphasis is on identifying the functions and sub functions necessary to achieve the
overall behavior defined by the PDS.
FUNCTIONAL DECOMPOSITION 64
MORPHOGRAPHICAL CHARTS 65
 Morphological analysis is a method for representing and exploring all the relationships
in multidimensional problems.
 The word morphology means the study of shape and form.
 Morphological analysis is a way of creating new forms.
 The general morphological approach to design is summarized in the following
three steps.
1. Divide the overall design problem into simpler sub problems.
2. Generate solution concepts for each sub problem.
3. Systematically combine sub problem solutions into different complete solutions and
evaluate all combinations.
 The morphological approach to mechanical design begins with the functional
decomposition of the design problem into a detailed function structure.
MORPHOGRAPHICAL CHARTS 66
The advantage of creating a Morphological chart is that it allows a systematic
exploration of many possible design solutions. Following
are potential concepts.
 Syringe Design Concept 1— Concept 1 uses a hand pump (like with a blood
Pressure cuff) to excite the liquid. The user would insert a sharp, pointed tool to
penetrate the muscle tissue, gaining access for the medication. The medicine
would be allowed to flow through a rigid tube into the muscle area. No special
positioning method is considered with this concept.
 Syringe Design Concept 2— Concept 2 is similar except a piston and cylinder
arrangement would replace the pump for the first two functions. A shearing tool
for cutting the skin and muscle tissue is used in place of the pointed tool. Flexible
tube is used to convey the medication instead of a rigid tube. A strap and
cuff arrangement is used for positioning.
MORPHOGRAPHICAL CHARTS 67
EMBODIMENT DESIGN 68
Embodiment phase of design is divided into three activities
 Product architecture— determining the arrangement of the physical elements of the
design into groupings, called modules.
 Configuration design—the design of special-purpose parts and the selection of
standard components, like pumps or motors.
 Parametric design— determining the exact values, dimensions, or tolerances of the
components or component features that are deemed critical-to-quality
Conceptual
Design
Preliminary
(Embodiment)
Design
Detail Design
Embodiment phase of design
 Product architecture— determining the arrangement of the physical
elements of the design into groupings, called modules.
 Four Steps of Embodiment Design
1. Create a schematic diagram of the product.
2. Cluster the elements of the schematic.
3. Create a rough geometric layout.
4. Identify the interactions between modules.
69
Configuration Design
70
Designofaboltedjoint
 Identify the likely ways the part might fail in service.
 Identify likely ways that part functionality might be compromised.
 Materials and manufacturing issues
 Design knowledge base
71
Parametric Design
 The objective of parametric design is to set values for the design variables
that will produce the best possible design considering both performance
and cost
 Robustness means achieving excellent performance under the wide range
of conditions that will be found in service.
72
Detail Design
 Last stage of design process.
 It is the phase where all of the details are brought together, all decisions are
finalized, and a decision is made to release the design for production.
 Poor detail design can ruin a brilliant design concept and lead to
manufacturing defects, high costs, and poor reliability in service
 The reverse is not true - A brilliant detail design will not rescue a poor
conceptual design
 Detail design is the lowest level in the design abstraction hierarchy.
 Many decisions have been made to get to this point.
 Most of these decisions are very basic to the design and to change them
now would be costly in time and effort.
 Thus, detail design is mainly concerned with filling in the details to ensure
that a proven and tested design can be manufactured.
73
Chief
activities
and
deliverables
of detail
design.
74
DETAIL DESIGN
 The first task of detail design is to complete the detail drawings.
 Although much of the work would have been done in Embodiment design,
still there may be some calculations to perform, questions to answer and
decisions to make.
 One important decision is - Make / Buy.
 Further, some tests have to be performed to assure that the components
and assemblies meet the requirements laid down in the product design
specification.
 As each component, subassembly and assembly is completed, it is
documented completely with detail drawings and specifications.
75
 The specifications contain information on:
The technical performance of the part
Its dimensions
Test requirements
Material requirements
Reliability requirements
Design life
Packaging requirements, and
Marking for shipment
 The specification should be sufficiently detailed to avoid confusion
at any stage.
 If the product design is complex, then it is necessary to impose a
Design Freeze at some point prior to completion.
no change permitted without approval
Design
Record
Document
76
Detail Design
 Once the design is finalized, a final prototype is built and qualification tested
to ensure that the design functions are as required, safe and reliable.
 Depending on the complexity of the product the qualification testing may
simply be to run the product during an expected duty cycle and under
overload conditions, or it may be a more elaborate series of staged tests.
 The detail drawing allow the calculation of detailed cost estimates.
 To make these calculations a bill of materials is drawn.
77
Detail Design
 Drawings must contain the information needed to
manufacture the product
 The drawings should be so complete that they leave no
room for misinterpretation
 The information on a detail drawing includes:
Standard views of orthogonal projection – top, front, side
Auxiliary views such as sections, enlarged views, isometric views
that aid in visualizing the component and clarifying the details
Dimensions – presented according to the GD&T standard
Tolerances
Material specification, and any special processing instructions
Manufacturing details, such as parting line location, draft angle,
surface finish
78
79
Bill Of Material 80
Concept Development
Embodiment design
Detail Design
PRODUCT
81
THE PRODUCT DEVELOPMENT PROCESS.
 Sequence of steps or activities which an enterprise employs to conceive,
design, manufacture & commercialize a product.
82
PRODUCT
PLANNING
83
84
85
86
PRODUCT PLANNING
 It is an activity that considers the portfolio of projects that an
organization might pursue, and
 What subset of these projects the organization would pursue
rigorously over a defined period of time.
87
Why Product Planning?
 It helps determine.. .
 What product development projects to be undertaken?
 What mix of fundamentally new products, platforms and derivative
products to be pursed?
 How do various products relates to each other as portfolio?
 What will be the timing & sequence of the projects?
 Product development team must know its mission before starting the
exercise of development
 Product planning leads to a mission statement for the team.
88
Product Planning
Helps in Maximizing the effectiveness of its product
development efforts by
 Identifying set of potential projects
 Deciding which projects are most desirable
 Launching each project with a focused mission.
89
Product Plan
 Is dynamic
 Competitive environment
 Changes in technology
 Information management of success stories
 Involves senior management
 Exercised once a year or a few times each year
90
Challenges of Product Development
 Trade-off
Performance v/s Cost, Efficiency v/s Technology
 Dynamics
Technology , Customer’s change in Preferences, Competitions’ Challenge.
 Details
Cost of 1 g of material can convert into cost of crores of investment.
 Time Pressure
Fast evolving world, small time to decide and without complete
information.
 Economics
Designing, producing & selling takes huge investment & reasonable ROI
(return on investment).
91
The team that brings the product first to market enjoys an initial price advantage and
subsequent cost advantages from manufacturing efficiencies. 92
Factors for Success
• The quality, performance, and price of the product.
• The cost to manufacture the product over its life cycle.
• The cost of product development.
• The time needed to bring the product to the market.
93
Static Product
• Some product designs are static, in that the changes in their design take place over
long time periods through incremental changes occurring at the subsystem and
component levels.
• Static products exist in a market where the customer is not eager to change, technology is
stable, and fashion or styling play little role.
94
Dynamic Product
• With dynamic products, customers are willing to, and may even demand, change.
• More emphasis is placed on product research than on manufacturing research.
• Dynamic products like wireless mobile phones, digital video recorders and players, and
software change the basic design concept as often as the underlying technology changes.
95
PROBLEM DEFINATION
And
NEED IDENTIFICATION
96
MOTIVATION?
 Identification of a set of customers’ needs
 Product often benefits when they satisfy needs
 Information channel between customers and product developers.
 Use environment.
 Needs ≈ Wants ≈ Customer Attributes ≈ Customer Requirements ≈
Customer Insights.
97
Targets
 Product is focused on customer needs.
 To identify latent / hidden needs as well as explicit needs.
 Its fact based to justify the specification & concepts there after.
 Creation of archival record of the need activity of the development process.
 No critical product need is missed or non-accounted for.
 Helps in developing common understanding between team.
98
Needs versus Specifications
 Needs independent of product developed.
 Development does not know how and when needs would be fulfilled.
 Needs independent of Concept selected while specifications depends on
concept selected.
 Specifications depends on technical and economic feasibility and
product range of competitors.
 Specifications also depends on customer needs.
99
Stepstoidentifyneeds
Gather Raw Data from Customers
Interpret Raw Data in terms of Needs
Organize the needs into hierarchy,
Primary, Secondary and/or Tertiary
needs
Establish Relative Importance of
Needs
Results Analysis
100
Customer Needs
 Development project starts with specifying
• Particular market opportunity
• Broad constraints, and
• Project objectives
 Mission Statement or Charter or Design Brief
 Mission statement output of Product Planning
 Mission Statement specifies the direction to proceed but does
not specify a precise destination or manner to proceed.
101
Gather Raw Data from Customers
User Research
 Defining User Journey Map or Product Touch Points
 Finding Right Customers
 Interviews
 Focus Groups
 Observing Product in Use / Experience it
102
Gather Raw Data from Customers
Finding Right Customers
 Identify Users, Buyers, Service Persons & lot more
 Determine Lead Users
- Can articulate their needs
- They might have solutions to address these needs
- Explicit needs of lead users are mostly the Latent need for the
majority market
 Locating Customer
- Recruiting agency
- Sales team
- Social networking
103
Lead Users
 Identifies needs ahead of the
market.
 Needs explicit to them are still
latent for the majority.
 Can articulate their emerging
needs.
 Most often, they invent the
solutions to the problems.
 Helps the designer leapfrog
competition.
104
Gather Raw Data from Customers
Interviews
 Conducted at customer’s environment
 Duration one to two hours
105
Gather Raw Data from Customers
Focus Groups
 8 – 12 customers; approx. duration two hours
 Moderator governed
 At times video recorded too
 Domain – Market Research
106
Gather Raw Data from Customers
Product Observation
 Elicit data on how a customer uses a product.
 Mostly a passive exercise but at times, side-by-side working with a
customer also exercised.
 Do-it-yourself tool – product usage simple and natural.
 Other tools used first on surrogate tasks e.g. surgical tools.
107
Gather Raw Data from Customers
Choosing Customers
 Interviews 10 – 50 for single market segment.
 Sequential and terminated as soon as no new data is revealed by the
customer.
 For multiple distinct market segment – 10 or more interviews in each
segment.
 Question to be addressed: Who should be interviewed?
The buyer or the user ???
108
Gather Raw Data from Customers
Art of eliciting Customer Needs
 Be receptive and avoid confrontation or defensive posturing
 Mostly verbal
 Prepared interview guide
 Dipstick Interviews with known users
 Go with flow
 Gather all possible information with all possible mean
 Use visual stimuli & props
 Try to find stories
 Go deep under these stories/incidents with follow up questions
109
Gather Raw Data from Customers
Art of eliciting Customer Needs
 Avoid preconceived notions being formed about product technology.
 Let the customer demonstrate the product.
 Watch out for surprises and expressions carrying latent needs.
 Non-verbal information – comfort, image or style icon.
 Do observe carefully, facial expression, other movements, especially
“Expressions”.
 Note his/her surrounding in details.
110
111
112
113
114
115
116
117
Gather Raw Data from Customers
Documenting Interactions with customers
 Notes
 Audio Recording
 Video Recording
 Photography
 Debriefing
118
Gather Raw Data from Customers
Results
 Raw data in the form of customer statements.
 Data template implemented in spreadsheet Question, Customers’
statement / observation, Interpreted need.
 Clues – humorous remarks, less serious suggestions, frustrations,
nonverbal information, observations and descriptions of the use
environment.
 Thank you Note
119
120
Interpret Raw Data into Needs
Needs
 Each observation may be translated into any number of customer needs.
 Multiple analysts are required to translate customer statements into
interpreted needs.
 Some needs technologically not realizable.
 At times, customers give conflicting needs (No attempt to resolve)
 Product Specifications is the output of needs + technical & economic
constraints
121
Express the needs in terms of “WHAT” not “HOW”.
Interpret Raw Data into Needs
122
Interpret Raw Data into Needs
 Capture the need as specifically as RAW DATA.
 Needs are evolved and expressed at different levels of detail.
 Express the need at the same level of detail as raw data, otherwise loss of
information.
I drop my
phone all the
time
The phone operates normally
after dropped repeatedly by
accident.
The phone is rugged
123
Interpret Raw Data into Needs
124
Interpret Raw Data into Needs
126
127
Organize Needs into Hierarchy
 Primary needs
 Secondary needs
 Tertiary needs
Or Must have, Can have, May have …
128
Organize Needs into Hierarchy
 Procedure for organizing needs into a hierarchy is intuitive.
 Print/write each need on separate card or post it
 Eliminate redundant statement
 Group the cards according to similarity of needs they express
 For each group, choose a Label (group name)
 Create super-groups consisting 2-5 groups
 Review & edit the organized need statements
 Establish relative importance of Needs.
129
130
Establish Relative Importance of the
Needs
 Numerical weightages assigned.
 Two approaches:
•Consensus of team members based on their experience with the
customers.
•Importance assessment on further customer surveys.
 Trade off – cost and speed v/s accuracy.
 Survey responses characterized by (a) the means, (b) the standard
deviation, or (c) the number of responses in each category.
131
132
133
Result and Process Analysis
 Identification of customer needs structured.
 Team must challenge its results to verify that they are consistent with the
knowledge and intuition of the team
 Some points to be taken care are:
1. All important types of customers are interacted
2. The latent needs of the target customers are captured
3. Areas of inquiry to be pursued are identified
4. Identification of customers that may be good participants
5. Any surprise need?
6. All concerned in the organization are associated
7. How the process may be improved in future?
134
Chapter 5
135
EXPLOSURE TO
VARIOUS EXPECTS
OF DESIGN
CHAPTER 5
136
 Visual design focuses on the aesthetics of a site and its related materials by
strategically implementing images, colors, fonts, and other elements. A successful
visual design does not take away from the content on the page or function.
Visual Design
137
Basic Elements of Visual Design
The basic elements that combine to create visual designs include the following:
 Lines connect two points and can be used to help define shapes, make divisions, and create
textures. All lines, if they’re straight, have a length, width, and direction.
 Shapes are self-contained areas. To define the area, the graphic artist uses lines, differences
in value, color, and/or texture. Every object is composed of shapes.
 Color palette choices and combinations are used to differentiate items, create depth, add
emphasis, and/or help organize information. Color theory examines how various choices
psychologically impact users.
 Texture refers to how a surface feels or is perceived to feel. By repeating an element, a
texture will be created and a pattern formed. Depending on how a texture is applied, it may
be used strategically to attract or deter attention.
 Typography refers to which fonts are chosen, their size, alignment, color, and spacing.
 Form applies to three-dimensional objects and describes their volume and mass. Form may
be created by combining two or more shapes and can be further enhanced by different
tones, textures, and colors.
138
Principles for Creating a Visual Design
A successful visual design applies the following principles to elements noted above and
effectively brings them together in a way that makes sense. When trying to figure out
how to use the basic elements consider:
 Unity has to do with all elements on a page visually or conceptually appearing to
belong together. Visual design must strike a balance between unity and variety to
avoid a dull or overwhelming design.
 Gestalt, in visual design, helps users perceive the overall design as opposed to
individual elements. If the design elements are arranged properly, the Gestalt of the
overall design will be very clear.
 Space is “defined when something is placed in it”. Incorporating space into a design
helps reduce noise, increase readability, and/or create illusion. White space is an
important part of your layout strategy.
 Hierarchy shows the difference in significance between items. Designers often
create hierarchies through different font sizes, colors, and placement on the page.
Usually, items at the top are perceived as most important.
139
 Balance creates the perception that there is equal distribution. This does not always
imply that there is symmetry.
 Contrast focuses on making items stand out by emphasizing differences in size,
color, direction, and other characteristics.
 Scale identifies a range of sizes; it creates interest and depth by demonstrating how
each item relates to each other based on size.
 Dominance focuses on having one element as the focal point and others being
subordinate. This is often done through scaling and contrasting based on size,
color, position, shape, etc.
 Similarity refers to creating continuity throughout a design without direct
duplication. Similarity is used to make pieces work together over an interface and
help users learn the interface quicker.
140
141
User-centered design
User-centered design (UCD) is a framework of processes (not restricted to interfaces or
technologies) in which the needs, wants, and limitations of end users of a product, service or
process are given extensive attention at each stage of the design process.
Purpose:
 UCD answers questions about users and their tasks and goals, then uses the findings to make
decisions about development and design. UCD of a web site, for instance, seeks to answer the
following questions:
 Who are the users of the document?
 What are the users’ tasks and goals?
 What are the users’ experience levels with the document, and documents like it?
 What functions do the users need from the document?
 What information might the users need, and in what form do they need it?
 How do users think the document should work?
 What are the extreme environments?
 Is the user multitasking?
 Does the interface utilize different inputs modes such as touching, spoken, gestures, or
orientation?
142
Elements
 Visibility
Visibility helps the user construct a mental model of the document. Models help the
user predict the effect(s) of their actions while using the document. Important elements
(such as those that aid navigation) should be emphatic. Users should able to tell from a
glance what they can and cannot do with the document.
 Accessibility
Users should be able to find information quickly and easily throughout the document,
regardless of its length. Users should be offered various ways to find information (such as
navigational elements, search functions, table of contents, clearly labeled sections, page
numbers, color-coding, etc.). Navigational elements should be consistent with the genre of
the document. ‘Chunking’ is a useful strategy that involves breaking information into small
pieces that can be organized into some type meaningful order or hierarchy. The ability
to skim the document allows users to find their piece of information by scanning rather
than reading. Bold and italic words are often used.
143
 Legibility
Text should be easy to read: Through analysis of the rhetorical situation, the
designer should be able to determine a useful font style. Ornamental fonts and text in
all capital letters are hard to read, but italics and bolding can be helpful when used
correctly. Large or small body text is also hard to read. (Screen size of 10-12 pixel sans
serif and 12-16 pixel serif is recommended.) High figure-ground contrast between text
and background increases legibility. Dark text against a light background is most legible.
 Language
Depending on the rhetorical situation, certain types of language are needed. Short sentences
are helpful, as are well- written texts used in explanations and similar bulk-text situations. Unless
the situation calls for it, jargon or technical terms should not be used. Many writers will choose
to use active voice, verbs (instead of noun strings or nominals), and simple sentence structure.
144
Creativity
 Creativity is the act of turning new and imaginative ideas into reality. Creativity is
characterized by the ability to perceive the world in new ways, to find hidden patterns,
to make connections between seemingly unrelated phenomena, and to generate
solutions. Creativity involves two processes: thinking, then producing. If you have ideas,
but don’t act on them, you are imaginative but not creative
145
Innovation
 Innovation is the implementation of a new or significantly improved product, service
or process that creates value for business, government or society.
 Some people say creativity has nothing to do with innovation— that innovation is a
discipline, implying that creativity is not. Well, that’s not true. Creativity is also a
discipline, and a crucial part of the innovation equation. There is no innovation
without creativity. The key metric in both creativity and innovation is value creation.
146
Evolution of Transportation
 During the stone age of antiquity, we walked and ran upon the solid earth and
swam and floated in dugout canoes upon the liquid rivers or seas.
 By 3500 BC, we began using wheeled carts and river boats. By 3100 BC, we tamed
horses to assist our way.
 By 2000 BC, we built chariots.
 By 600 BC, we built wagons.
 By 332 BC, we built submersibles.
 By 312 BC, we built miles of paved roads.
 By 236 BC, we constructed our first elevators.
 By 214 BC, we built canals.
 By 200 BC, we constructed manned kites to fly.
147
 During the middle ages in the 800s, we paved streets with tar.
 During the 13th century, by the late 1200s, we invented sky-flying rockets.
 During the 15th century, by the later 1400s, we built advanced sailing ships to cross
entire oceans.
 During the 16th century, we began using horse-powered rails of wood and stone.
 During the 17th century, by 1620, we launched the first oar-propelled submarine.
 By 1662, we invented the horse-drawn bus.
 By 1672, we built the first steam-powered car.
 During the 18th century, by 1740, we invented the foot-and-hand-powered carriage.
 By 1769, we experimented with the steam-driven artillery tractor.
 By 1760, we used iron rails.
 By 1776, we propelled submarines by screws.
 By 1783, we launched the first hot air and hydrogen balloons.
 By 1784, we built a steam carriage.
148
 During the 19th century, by 1801, we ran steam road locomotives.
 By 1803, we ran commercial steam carriages and steamboats.
 By 1804, we built steam-powered railway locomotives and amphibious vehicles.
 By 1807, we used hydrogen-powered internal combustion engines in boats and
road vehicles.
 By 1816, we invented bicycles.
 By 1820, we used steam locomotives on rails.
 By 1821, we used steam-powered monorails.
 By 1825, we began using steam-powered passenger carriages.
 By 1838, we built the first transatlantic steamship.
 By 1852, we invented the elevator.
 By 1853, we built aircraft gliders.
 By 1862, we made gasoline engine automobiles.
 By 1867, we began using motorcycles.
 By 1880, we built electric elevators.
 By 1896, we built electric escalators.
 By 1897, we had the steam turbine and electric bicycle.
149
 During the 20th century, by 1900, we built airships.
 By 1903, we flew motor-driven airplanes and sailed in diesel engine canal boats.
 By 1908, we drove gas engine automobiles.
 By 1911, we launched diesel engine driven ships.
 By 1912, we launched liquid-fueled rockets.
 By 1935, we built DC-3 transport aircrafts.
 By 1939, we built jet engine-powered aircrafts.
 By 1942, we launched V2 rockets.
 By 1947, we had supersonic manned flights.
 By 1955, we had nuclear-powered submarines.
 By 1957, we launched a man made satellite into orbit — Sputnik 1, built container ships
and flew commercial Boeing 707s.
 By 1961, we launched the first manned space mission orbiting the Earth.
150
 By 1969, we flew Boeing 747 wide body airliners and made the first manned moon
landing — Apollo 11.
 By 1971, we launched the first space station.
 By 1976, we flew the supersonic concord passenger jet.
 By 1981, we flew the Space Shuttle.
 By 1994, the channel tunnel opened.
 During the 21st century, by 2001, we launched the first self-balancing personal
transport.
 By 2004, we operated commercial high-speed Maglev trains and launched the first
suborbital space flight — SpaceShipOne.
 By 2012, we have now probed and viewed beyond the edge of our solar system with
Voyager 1 spacecraft.
151
 Smoke Signals: Smoke signals are the oldest form of visual communication.
Simplistic in design and execution, they were used first used in 200 BC to send
messages along the Great Wall of China.
In 150 BC, Greek Historian Polybius devised a system of smoke signals that were
visual representations of the alphabet. This meant that messages could easily be sent
by holding sets of torchers in pairs. State of the Art!
 Carrier Pigeon: In the 12th century AD Sultan Nur-ed-din built pigeon lofts and
dovecotes in Cairo and Damascus, where pigeons were used to carry messages from
Egypt to cities as far away as Baghdad in modern day Iraq.
This extensive communication system, which used pigeons to link cities hundreds
of kilometers apart, is recognised as the first organised pigeon messaging service of
it’s kind. Pigeons also played a pivotal part in both WWI and WWII, unerringly
delivering vital messages that helped to save the lives of thousands of civilians and
combatants alike. One such bird — ‘GI Joe’ was awarded the Dicken Medal for
bravery by the Lord Mayor of London for saving over 1,000 British soldiers in World
War II.
 Good to know for when the wireless drops out in the office.
Evolution of Communication 152
Evolution of Communication
 Telegraph: The telegraph is a now outdated communication system that transmitted
electric signals over wires from location to location that translated into a message. In
1844, Samuel Morse sent his first telegraph message, from Washington D.C. to
Baltimore Maryland. While the 21st Century saw the death of the telegraph, there’s
no doubt it laid the groundwork for the communications revolution that led to the
telephone, fax machine and Internet.
 Landlines: Before the cellular phone, there existed these things called landlines. Most
households had one from the 1950’s onwards, and only one person could make a
call at a time.
 Dial Up Internet: The archaic way to connect to the wide world web – a time before
Wi-Fi.
 SMS: The first text message ever sent was in 1992. It simply read ‘Merry Christmas’
and was sent to the CEO of Vodafone. Now over 8.6 trillion are sent each year.
153
Evolution of Communication
 Facebook: The social networking site Facebook was invented by Mark Zuckerberg in
2004 and was originally purposed to connect Harvard students with one another.
Now, it boasts 1.23 billion users monthly (or 1/6th of the worlds population). Those
users have made 201.6 billion friend connections and have clicked the 'like button'
3.4 trillion times.
 The Smartphone: The future is now. The new Smartphones is 5-6 inches of pure
innovative technology that will help keep you connected with all the important
people in your life across a multitude of social-network portals.
154

Concept in engineering design

  • 1.
  • 2.
     What isdesign?  The use of scientific principles, technical information and imagination in the definition of a mechanical structure, machine or system to perform pre-specified functions with the maximum economy and efficiency.  An iterative decision making process for developing engineering system or devices whereby resources are optimally converted into desired ends.  Pulling Together. To design is to pull together something new or to arrange existing things in a new way to satisfy a recognized need of society.  Involves both problem understanding &problem solving 2
  • 3.
    DESIGN  Blue printof something – a plan for change Undesirable situation (current) + Implemented plan=Desirable situation (future)  Whether a situation is undesirable and what aspects are desirable: matters of perception  – Whose perception plays an important role • The same car may be stylish to one and boring to another • One may find it “cheap”, another may find it “expensive”  – Where it is perceived plays an important role • Ambassador car popular in parts of India (with bad roads) due to stability • In other parts, it is considered too heavy, slow, inefficient…  – When it is perceived plays an important role • The same car that was stylish become boring with time for the same person 3
  • 4.
     Good designrequires both analysis and synthesis.  To calculate as much about the part’s expected behavior as possible before it exists in physical form by using the appropriate disciplines of science and engineering science and the necessary computational tools. This is called analysis .  Synthesis involves the identification of the design elements that will comprise the product, its decomposition into parts, and the combination of the part solutions into a total workable system. 4
  • 5.
    Challenges presented bythe design environment5
  • 6.
    ENGINEERING DESIGN PROCESS The engineering design process is a series of steps that engineers follow to come up with a solution to a problem. Many times the solution involves designing a product (like a machine or computer code) that meets certain criteria and/or accomplishes a certain task.  Process follows two methods Design Method Iteration Method Scientific Method 6
  • 7.
    Importance of theEngineering Design Process • Decisions made in the design process cost very little in terms of the overall product cost but have a major effect on the cost of the product . • You cannot compensate in manufacturing for defects introduced in the design phase . • The design process should be conducted so as to develop quality, cost-competitive products in the shortest time possible . 7
  • 8.
    Product cost commitmentduring phases of the design process. Product cost commitment during phases of the design process. 8
  • 9.
  • 10.
    Advantages and Disadvantages10 Advantages  In iterative model we are building and improving the product step by step. Hence we can track the defects at early stages. This avoids the downward flow of the defects.  In iterative model we can get the reliable user feedback.  In iterative model less time is spent on documenting and more time is given for designing.
  • 11.
    Disadvantages 11  Costlysystem architecture or design issues may arise because not all requirements are gathered up front for the entire lifecycle
  • 12.
    Design Method Step 1– UNDERSTAND – Define the Problem Step 2 – EXPLORE – Do Background Research Step 3 – DEFINE – Determine Solution Specifications Step 4 – IDEATE – Generate Concept Solutions Step 5 – PROTOTYPE – Learn How Your Concepts Work Step 6 – CHOOSE – Determine a Final Concept Step 7 – REFINE – Do Detailed Design Step 8 – PRESENT – Get Feedback & Approval Step 9 – IMPLEMENT – Implement the Detailed Solution Step 10 – TEST – Does the Solution Work? Step 11 – ITERATE • Define the Problem • Do Background Research • Specify Requirements • Brainstorm Solutions • Choose the Best Solution • Do Development Work • Build a Prototype • Test and Redesign 12
  • 13.
  • 14.
    Types of Design Creative Design: Design of a totally new product without any precedent whatsoever. Requires a high degree of competence Relatively few design engineers are employed  Adaptive Design: Adaptation of existing designs to meet new purposes. Major portion of the design work by engineers Requires at least basic skills and some level of creativity 14
  • 15.
     Redesign: to improvean existing design. If achieved by changing some of the design parameters, it is often called variant design.  Selection design: employ standard components such as bearings ,small motors, or pumps that are supplied by vendors specializing in their manufacture and sale  Development design: adaptation of an existing design but only as a basis. Involves a considerable amount of technical work The final product may be quite different from the original one 15
  • 16.
  • 17.
    Problem-Solving Methodology  Designingcan be approached as a problem to be solved.  A problem-solving methodology that is useful in design consists of the following steps: Definition of the problem Gathering of information Generation of alternative solutions Evaluation of alternatives and decision making Communication of the results 17
  • 18.
    Definition of theproblem 18  Problem definition often is called needs analysis .  it is important to identify the needs clearly at the beginning of a design process.  It is the nature of the design process that new needs are established as the design process proceeds because new problems arise as the design evolves.
  • 19.
    19 FIGURE 1.4 howthe design depends on the viewpoint of the individual who defines the problem.
  • 20.
    Gathering of information20  Whatever the situation, the immediate task is to identify the needed pieces of information and find or develop that information.  An important point to realize is that the information needed in design is different from that usually associated with an academic course. Textbooks and articles.  Internet is becoming a very useful resource.  The following are some of the questions concerned with obtaining information: What do I need to find out? Where can I find it and how can I get it? How credible and accurate is the information? How should the information be interpreted for my specific need? When do I have enough information? What decisions result from the information?
  • 21.
    Generation of AlternativeSolutions 21  Generating alternative solutions or design concepts involves the use of creativity –stimulation methods, the application of physical principles and qualitative reasoning, and the ability to find and use information.  Experience helps greatly in this task.
  • 22.
    Evaluation of alternativesand decision making 22  The evaluation of alternatives involves systematic methods for selecting the best among several concepts.  Engineering analysis helps a designer to select or evaluate best solution or a design.  Without quantitative information it is not possible to make valid evaluations.  An important activity at every step in the design process, but especially as the design nears completion, is Checking .  There are two types of checks that can be made: Mathematical checks and Engineering-sense checks.  Mathematical checks are concerned with checking the arithmetic and the equations for errors in the conversion of units used in the analytical model.  Engineering-sense checks have to do with whether the answers “seem right.”
  • 23.
    Communication of theResults 23  The finalized design must be properly communicated, or it may lose much of its impact or significance.  The communication is usually by oral presentation to the sponsor as well as by a written design report.  In a well-run design project there is continual oral and written dialog between the project manager and the customer.
  • 24.
    Design Paradox 24 Graph between the accumulation of problem (domain) knowledge and freedom to improve the design.  Also shows why it is important to document in detail what has been done, so that the experience can be used by subsequent teams in future projects.
  • 25.
  • 26.
    Brainstorming  One ideaat time  Encourage wild ideas  Go for quantity  Be visual  Headline  Marking and shifting 26
  • 27.
  • 28.
    PRODUCT DESIGN CONSIDERATIONS28  The manufacturer is concerned with production cost; in the end, the manufacturer wants an economically produced product.  The purchaser looks at price, appearance, and prestige value.  The end user is concerned with usability and functionality of the final product.  The maintenance and repair department focuses on how well the final product can be maintained: is the product easily reassembled, disassembled, diagnosed, and serviced.
  • 29.
    Design is amultifaceted process. To gain a broader understanding of engineering design, we group various considerations of good design into three categories:  Achievement of performance requirements,  life-cycle issues, and  social and regulatory issues. 29
  • 30.
    What is Product?  A product is usually made up of a collection of parts, sometimes called piece parts.  A part is a single piece requiring no assembly. When two or more parts are joined it is called an assembly.  Often large assemblies are composed of a collection of smaller assemblies called subassemblies.  Component sometimes is also used to describe a subassembly with a small number of parts.  Form is what the component looks like, and encompasses its shape, size, and surface finish. 30
  • 31.
    Achievement of PerformanceRequirements  Performance measures both the function and the behavior of the design. Design Requirements  Performance requirements can be divided into primary performance(functional) requirements and complementary performance requirements. 1) Functional requirements : forces, strength, deflection, or energy or power output or consumption. 2) Complementary performance : useful life of the design, its robustness to factors occurring in the service environment, its reliability, ease, economy, and safety of maintenance. 31
  • 32.
    32  Geometrical Requirements:These pertain to such issues as size, weight, shape, and surface finish. Computer aids in it .  Environmental Requirements: There are two separate aspects. The first concerns the service conditions under which the product must operate. The extremes of temperature, humidity, corrosive conditions, dirt, vibration, noise, etc., must be predicted and allowed for in the design. The second aspect of environmental requirements pertains to how the product will behave with regard to maintaining a safe and clean environment, i.e., green design. Among these issues is the disposal of the product when it reaches its useful life.
  • 33.
     Aesthetic Requirements:They are concerned with how the product is perceived by a customer because of its shape, color, surface texture, and also such factors as balance, unity, and interest.  Manufacturing Technology: This must be intimately connected with product design. There may be restrictions on the manufacturing processes that can be used, because of either selection of material or availability of equipment within the company.  Cost: The final major design requirement is cost. Every design has requirements of an economic nature. These include such issues as product development cost, initial product cost, life cycle product cost, tooling cost, and return on investment. 33
  • 34.
    Total Life Cycle The total life cycle of a part starts with the conception of a need and ends with the retirement and disposal of the product.  Material selection is a key element in shaping the total life cycle.  In selecting materials for a given application First step is evaluation of the service conditions. Next, the properties of materials that relate most directly to the service requirements must be determined. 34
  • 35.
    35 Producibility: Material selectioncan not be separated from Producibility. There is an intimate connection between design and material selection and the production processes. The objective in this area is a trade-off between the opposing factors of minimum cost and maximum durability. Durability: It is concerned with the number of cycles of possible operation, i.e., the useful life of the product.
  • 36.
  • 37.
    Regulatory and SocialIssues 37  Specifications and standards have an important influence on design practice.  legislation has been passed to require government agencies to regulate many aspects of safety and health . Under Consumer Product Safety Commission (CPSC)the designer has to develop the design in such a way to prevent hazardous use of the product in an unintended but foreseeable manner.  ASTM: "American Society for Testing Materials" ASTM International is an international standards organization that develops and publishes voluntary consensus technical standards for a wide range of materials, products, systems, and services.
  • 38.
     ASME :AmericanSociety of Mechanical Engineers . Used for steam boiler pressure vessel failures. Known for setting codes and standards for mechanical devices.  CE CE marking is a mandatory conformity marking for certain products sold within the European Economic Area (EEA) since 1985  BIS: Bureau of Indian Standards (BIS) For Consumers Management System Certification Scheme IS/ISO 9001. Environmental Management System Certification Scheme IS/ISO 14001. Occupational Health and Safety Management System Certification Scheme IS 18001. Hazard Analysis and Critical Control Scheme IS/ISO 22000. Service Quality Management System Certification Scheme IS 15700. 38
  • 39.
    Regulatory and SocialIssues  The codes of ethics of all professional engineering societies require the engineer to protect public health and safety.  It promote interchangeability and compatibility of product.  An important design consideration is adequate attention to human factors in engineering:  The sciences of biomechanics,  Ergonomics,  Engineering psychology  Ethical design 39
  • 40.
    Types of Regulations Arbitrary regulations are standards or rules mandating the use of one out of several equally valid options.  Good faith regulations are those which establish a baseline of behavior in a certain area.  Goal conflict regulations are those which recognize an intrinsic conflict between two goals -- typically the goal of an individual versus the goals of society -- and regulate for the greater good of society.  Process regulations dictate how a task should be accomplished, not just outcomes that are either prescribed or proscribed. 40
  • 41.
    The sciences ofbiomechanics  Biomechanics is the study of the structure and function of biological systems such as humans, animals, plants, organs, and cells by means of the methods of mechanics. 41
  • 42.
    Ethical Design  Ethicsis a (rational) study of moral dilemmas in (human) action.  Ethics is the principles of conduct that govern the behavior of an individual or a profession.  It provides the framework of the rules of behavior that are moral, fair, and proper for a true professional.  Some values that are pertinent to professional ethics include: Honesty and truth Honor —showing respect, integrity, and reputation for achievement Efficiency —producing effectively with minimum of unnecessary effort Diligence —persistent effort Loyalty —allegiance to employer’s goals Confidentiality —dependable in safeguarding information Protecting public safety and health 42
  • 43.
    Ethics in theDesign Field  Good Contest and Crowdsourcing Options Crowdsourcing contests that are aimed squarely at fans and amateurs, rather than professionals.  Taking Advantage of Clients/customers  Taking Advantage of Other Designers  Overcharging  Full Disclosure of Terms  Ownership of Source Files  When a Client/Your Boss Asks You to Copy Another Design  Spec work means producing a piece of work for a client without any guarantee that your work will be published in any way – or will be paid for. 43
  • 44.
    The connection betweenlegal and ethical action 44 Quadrant 1, legal and ethical behavior, is where you should strive to operate at all times. Most design and manufacturing activities fall within this quadrant. Quadrant 2 The goal is to explain how to identify unethical behavior and to learn what to do about it when it occurs. Quadrant 3, illegal and unethical, is the sector where “go- to-jail” cards are distributed. In general, most illegal acts also are unethical. Quadrant 4, illegal and ethical, is a relatively rare event.
  • 45.
  • 46.
    Description of Design Process CONCEPTSIN ENGINEERING DESIGN CHAPTER 3 - 4 46
  • 47.
  • 48.
  • 49.
    49 Planning for Manufacture A method of manufacture must be established for each component in the system.  A process sheet is created; it contains a sequential list of all manufacturing operations that must be performed on the component.  The information on the process sheet makes possible the estimation of the production cost of the component. High costs may indicate the need for a change in material or a basic change in the design.
  • 50.
    50 Planning for Distribution Important technical and business decisions must be made to provide for the effective distribution to the consumer of the products that have been produced.  The economic success of the design often depends on the skill exercised in marketing the product.  If it is a consumer product, the sales effort is concentrated on advertising in print and video media, but highly technical products may require that the marketing step be a technical activity supported by specialized sales brochures, performance test data, and technically trained sales engineers.
  • 51.
    51 Planning for Use The use of the product by the consumer is all-important.  The following specific topics can be identified as being important user- oriented concerns in the design process: • Ease of maintenance, • Durability, • Reliability, • Product safety, • Convenience in use (human factors engineering), • Aesthetic appeal, and • Economy of operation.  It is becoming increasingly important with the growing concerns for consumer protection and product safety.
  • 52.
    52 Planning for Retirement The final step in the design process is the disposal of the product when it has reached the end of its useful life.  Design for the environment , also called green design, has become an important consideration in design. As a result, the design of a product should include a plan for either its disposal in an environmentally safe way or, better, the recycling of its materials or the remanufacture or reuse of its components.
  • 53.
  • 54.
  • 55.
    Conceptual design  Conceptualdesign is the process by which the design is initiated, carried to the point of creating a number of possible solutions, and narrowed down to a single best concept. It is sometimes called the feasibility study.  Conceptual design is the phase that requires the greatest creativity, involves the most uncertainty, and requires coordination among many functions in the business organization. 55
  • 56.
    The following arethe discrete activities that we consider under conceptual design.  Identification of customer needs: The goal of this activity is to completely understand the customers’ needs and to communicate them to the design team.  Problem definition: The goal of this activity is to create a statement that describes what has to be accomplished to satisfy the needs of the customer. This involves analysis of competitive products, the establishment of target specifications, and the listing of constraints and trade-offs.  Gathering information: Engineering design presents special requirements over engineering research in the need to acquire a broad spectrum of information.  Conceptualization: Concept generation involves creating a broad set of concepts that potentially satisfy the problem statement. Team-based creativity methods, combined with efficient information gathering, are the key activities. 56
  • 57.
     Concept selection:Evaluation of the design concepts, modifying and evolving into a single preferred concept, are the activities in this step. The process usually requires several iterations.  Design review: Before committing funds to move to the next design phase, a design review will be held. The design review will assure that the design is physically realizable and that it is economically worthwhile. It will also look at a detailed product development schedule. This is needed to devise a strategy to minimize product cycle time and to identify the resources in people, equipment, and money needed to complete the project. 57
  • 58.
    MISSIONSTATEMENT Product Description Key BusinessGoals Primary Market Secondary Markets Assumptions Stakeholders 58
  • 59.
  • 60.
    BENCHMARKING  Benchmarking isa process for measuring a company’s operations against the best practices of companies both inside and outside of their industry.  It is a way to learn from other businesses through an exchange of information.  Benchmarking operates most effectively on a quid pro quo basis.  Benchmarking is usually introduced by a manager who has studied it after learning about success experienced by other companies using the process. 60
  • 61.
    NEED OF BENCHMARKING Select the product, process, or functional area of the company that is to be benchmarked. That will influence the selection of key performance metrics that will be measured and used for comparison. From a business viewpoint, metrics might be fraction of sales to repeat customers, percent of returned product, or return on investment.  Identify the best-in-class companies for each process to be benchmarked. A best in-class company is one that performs the process at the lowest cost with the highest degree of customer satisfaction, or has the largest market share. 61
  • 62.
    RESISTANCE TO BENCHMARKING Fear of being perceived as copiers.  Fear of yielding competitive advantages if information is traded or shared.  Arrogance. A company may feel that there is nothing useful to be learned by looking  outside of the organization, or it may feel that it is the benchmark.  Impatience. Companies that engage in an improvement program often want to begin making changes immediately. Benchmarking provides the fi rst step in a program of change—an assessment of a company’s relative position at the current point in time. 62
  • 63.
    FUNCTIONAL DECOMPOSITION 63 The stated goal of Pahl and Beitz was to “set out a comprehensive design methodology for all phases of the product planning, design, and development process for technical systems.”  A common strategy for solving any complex task or describing any complex system is to decompose it into smaller units that are easier to manage.  Functional decomposition is the second type of representational strategy common in early stages of concept generation.  Here the emphasis is on identifying the functions and sub functions necessary to achieve the overall behavior defined by the PDS.
  • 64.
  • 65.
    MORPHOGRAPHICAL CHARTS 65 Morphological analysis is a method for representing and exploring all the relationships in multidimensional problems.  The word morphology means the study of shape and form.  Morphological analysis is a way of creating new forms.  The general morphological approach to design is summarized in the following three steps. 1. Divide the overall design problem into simpler sub problems. 2. Generate solution concepts for each sub problem. 3. Systematically combine sub problem solutions into different complete solutions and evaluate all combinations.  The morphological approach to mechanical design begins with the functional decomposition of the design problem into a detailed function structure.
  • 66.
    MORPHOGRAPHICAL CHARTS 66 Theadvantage of creating a Morphological chart is that it allows a systematic exploration of many possible design solutions. Following are potential concepts.  Syringe Design Concept 1— Concept 1 uses a hand pump (like with a blood Pressure cuff) to excite the liquid. The user would insert a sharp, pointed tool to penetrate the muscle tissue, gaining access for the medication. The medicine would be allowed to flow through a rigid tube into the muscle area. No special positioning method is considered with this concept.  Syringe Design Concept 2— Concept 2 is similar except a piston and cylinder arrangement would replace the pump for the first two functions. A shearing tool for cutting the skin and muscle tissue is used in place of the pointed tool. Flexible tube is used to convey the medication instead of a rigid tube. A strap and cuff arrangement is used for positioning.
  • 67.
  • 68.
    EMBODIMENT DESIGN 68 Embodimentphase of design is divided into three activities  Product architecture— determining the arrangement of the physical elements of the design into groupings, called modules.  Configuration design—the design of special-purpose parts and the selection of standard components, like pumps or motors.  Parametric design— determining the exact values, dimensions, or tolerances of the components or component features that are deemed critical-to-quality Conceptual Design Preliminary (Embodiment) Design Detail Design
  • 69.
    Embodiment phase ofdesign  Product architecture— determining the arrangement of the physical elements of the design into groupings, called modules.  Four Steps of Embodiment Design 1. Create a schematic diagram of the product. 2. Cluster the elements of the schematic. 3. Create a rough geometric layout. 4. Identify the interactions between modules. 69
  • 70.
  • 71.
     Identify thelikely ways the part might fail in service.  Identify likely ways that part functionality might be compromised.  Materials and manufacturing issues  Design knowledge base 71
  • 72.
    Parametric Design  Theobjective of parametric design is to set values for the design variables that will produce the best possible design considering both performance and cost  Robustness means achieving excellent performance under the wide range of conditions that will be found in service. 72
  • 73.
    Detail Design  Laststage of design process.  It is the phase where all of the details are brought together, all decisions are finalized, and a decision is made to release the design for production.  Poor detail design can ruin a brilliant design concept and lead to manufacturing defects, high costs, and poor reliability in service  The reverse is not true - A brilliant detail design will not rescue a poor conceptual design  Detail design is the lowest level in the design abstraction hierarchy.  Many decisions have been made to get to this point.  Most of these decisions are very basic to the design and to change them now would be costly in time and effort.  Thus, detail design is mainly concerned with filling in the details to ensure that a proven and tested design can be manufactured. 73
  • 74.
  • 75.
    DETAIL DESIGN  Thefirst task of detail design is to complete the detail drawings.  Although much of the work would have been done in Embodiment design, still there may be some calculations to perform, questions to answer and decisions to make.  One important decision is - Make / Buy.  Further, some tests have to be performed to assure that the components and assemblies meet the requirements laid down in the product design specification.  As each component, subassembly and assembly is completed, it is documented completely with detail drawings and specifications. 75
  • 76.
     The specificationscontain information on: The technical performance of the part Its dimensions Test requirements Material requirements Reliability requirements Design life Packaging requirements, and Marking for shipment  The specification should be sufficiently detailed to avoid confusion at any stage.  If the product design is complex, then it is necessary to impose a Design Freeze at some point prior to completion. no change permitted without approval Design Record Document 76
  • 77.
    Detail Design  Oncethe design is finalized, a final prototype is built and qualification tested to ensure that the design functions are as required, safe and reliable.  Depending on the complexity of the product the qualification testing may simply be to run the product during an expected duty cycle and under overload conditions, or it may be a more elaborate series of staged tests.  The detail drawing allow the calculation of detailed cost estimates.  To make these calculations a bill of materials is drawn. 77
  • 78.
    Detail Design  Drawingsmust contain the information needed to manufacture the product  The drawings should be so complete that they leave no room for misinterpretation  The information on a detail drawing includes: Standard views of orthogonal projection – top, front, side Auxiliary views such as sections, enlarged views, isometric views that aid in visualizing the component and clarifying the details Dimensions – presented according to the GD&T standard Tolerances Material specification, and any special processing instructions Manufacturing details, such as parting line location, draft angle, surface finish 78
  • 79.
  • 80.
  • 81.
  • 82.
    THE PRODUCT DEVELOPMENTPROCESS.  Sequence of steps or activities which an enterprise employs to conceive, design, manufacture & commercialize a product. 82
  • 83.
  • 84.
  • 85.
  • 86.
  • 87.
    PRODUCT PLANNING  Itis an activity that considers the portfolio of projects that an organization might pursue, and  What subset of these projects the organization would pursue rigorously over a defined period of time. 87
  • 88.
    Why Product Planning? It helps determine.. .  What product development projects to be undertaken?  What mix of fundamentally new products, platforms and derivative products to be pursed?  How do various products relates to each other as portfolio?  What will be the timing & sequence of the projects?  Product development team must know its mission before starting the exercise of development  Product planning leads to a mission statement for the team. 88
  • 89.
    Product Planning Helps inMaximizing the effectiveness of its product development efforts by  Identifying set of potential projects  Deciding which projects are most desirable  Launching each project with a focused mission. 89
  • 90.
    Product Plan  Isdynamic  Competitive environment  Changes in technology  Information management of success stories  Involves senior management  Exercised once a year or a few times each year 90
  • 91.
    Challenges of ProductDevelopment  Trade-off Performance v/s Cost, Efficiency v/s Technology  Dynamics Technology , Customer’s change in Preferences, Competitions’ Challenge.  Details Cost of 1 g of material can convert into cost of crores of investment.  Time Pressure Fast evolving world, small time to decide and without complete information.  Economics Designing, producing & selling takes huge investment & reasonable ROI (return on investment). 91
  • 92.
    The team thatbrings the product first to market enjoys an initial price advantage and subsequent cost advantages from manufacturing efficiencies. 92
  • 93.
    Factors for Success •The quality, performance, and price of the product. • The cost to manufacture the product over its life cycle. • The cost of product development. • The time needed to bring the product to the market. 93
  • 94.
    Static Product • Someproduct designs are static, in that the changes in their design take place over long time periods through incremental changes occurring at the subsystem and component levels. • Static products exist in a market where the customer is not eager to change, technology is stable, and fashion or styling play little role. 94
  • 95.
    Dynamic Product • Withdynamic products, customers are willing to, and may even demand, change. • More emphasis is placed on product research than on manufacturing research. • Dynamic products like wireless mobile phones, digital video recorders and players, and software change the basic design concept as often as the underlying technology changes. 95
  • 96.
  • 97.
    MOTIVATION?  Identification ofa set of customers’ needs  Product often benefits when they satisfy needs  Information channel between customers and product developers.  Use environment.  Needs ≈ Wants ≈ Customer Attributes ≈ Customer Requirements ≈ Customer Insights. 97
  • 98.
    Targets  Product isfocused on customer needs.  To identify latent / hidden needs as well as explicit needs.  Its fact based to justify the specification & concepts there after.  Creation of archival record of the need activity of the development process.  No critical product need is missed or non-accounted for.  Helps in developing common understanding between team. 98
  • 99.
    Needs versus Specifications Needs independent of product developed.  Development does not know how and when needs would be fulfilled.  Needs independent of Concept selected while specifications depends on concept selected.  Specifications depends on technical and economic feasibility and product range of competitors.  Specifications also depends on customer needs. 99
  • 100.
    Stepstoidentifyneeds Gather Raw Datafrom Customers Interpret Raw Data in terms of Needs Organize the needs into hierarchy, Primary, Secondary and/or Tertiary needs Establish Relative Importance of Needs Results Analysis 100
  • 101.
    Customer Needs  Developmentproject starts with specifying • Particular market opportunity • Broad constraints, and • Project objectives  Mission Statement or Charter or Design Brief  Mission statement output of Product Planning  Mission Statement specifies the direction to proceed but does not specify a precise destination or manner to proceed. 101
  • 102.
    Gather Raw Datafrom Customers User Research  Defining User Journey Map or Product Touch Points  Finding Right Customers  Interviews  Focus Groups  Observing Product in Use / Experience it 102
  • 103.
    Gather Raw Datafrom Customers Finding Right Customers  Identify Users, Buyers, Service Persons & lot more  Determine Lead Users - Can articulate their needs - They might have solutions to address these needs - Explicit needs of lead users are mostly the Latent need for the majority market  Locating Customer - Recruiting agency - Sales team - Social networking 103
  • 104.
    Lead Users  Identifiesneeds ahead of the market.  Needs explicit to them are still latent for the majority.  Can articulate their emerging needs.  Most often, they invent the solutions to the problems.  Helps the designer leapfrog competition. 104
  • 105.
    Gather Raw Datafrom Customers Interviews  Conducted at customer’s environment  Duration one to two hours 105
  • 106.
    Gather Raw Datafrom Customers Focus Groups  8 – 12 customers; approx. duration two hours  Moderator governed  At times video recorded too  Domain – Market Research 106
  • 107.
    Gather Raw Datafrom Customers Product Observation  Elicit data on how a customer uses a product.  Mostly a passive exercise but at times, side-by-side working with a customer also exercised.  Do-it-yourself tool – product usage simple and natural.  Other tools used first on surrogate tasks e.g. surgical tools. 107
  • 108.
    Gather Raw Datafrom Customers Choosing Customers  Interviews 10 – 50 for single market segment.  Sequential and terminated as soon as no new data is revealed by the customer.  For multiple distinct market segment – 10 or more interviews in each segment.  Question to be addressed: Who should be interviewed? The buyer or the user ??? 108
  • 109.
    Gather Raw Datafrom Customers Art of eliciting Customer Needs  Be receptive and avoid confrontation or defensive posturing  Mostly verbal  Prepared interview guide  Dipstick Interviews with known users  Go with flow  Gather all possible information with all possible mean  Use visual stimuli & props  Try to find stories  Go deep under these stories/incidents with follow up questions 109
  • 110.
    Gather Raw Datafrom Customers Art of eliciting Customer Needs  Avoid preconceived notions being formed about product technology.  Let the customer demonstrate the product.  Watch out for surprises and expressions carrying latent needs.  Non-verbal information – comfort, image or style icon.  Do observe carefully, facial expression, other movements, especially “Expressions”.  Note his/her surrounding in details. 110
  • 111.
  • 112.
  • 113.
  • 114.
  • 115.
  • 116.
  • 117.
  • 118.
    Gather Raw Datafrom Customers Documenting Interactions with customers  Notes  Audio Recording  Video Recording  Photography  Debriefing 118
  • 119.
    Gather Raw Datafrom Customers Results  Raw data in the form of customer statements.  Data template implemented in spreadsheet Question, Customers’ statement / observation, Interpreted need.  Clues – humorous remarks, less serious suggestions, frustrations, nonverbal information, observations and descriptions of the use environment.  Thank you Note 119
  • 120.
  • 121.
    Interpret Raw Datainto Needs Needs  Each observation may be translated into any number of customer needs.  Multiple analysts are required to translate customer statements into interpreted needs.  Some needs technologically not realizable.  At times, customers give conflicting needs (No attempt to resolve)  Product Specifications is the output of needs + technical & economic constraints 121
  • 122.
    Express the needsin terms of “WHAT” not “HOW”. Interpret Raw Data into Needs 122
  • 123.
    Interpret Raw Datainto Needs  Capture the need as specifically as RAW DATA.  Needs are evolved and expressed at different levels of detail.  Express the need at the same level of detail as raw data, otherwise loss of information. I drop my phone all the time The phone operates normally after dropped repeatedly by accident. The phone is rugged 123
  • 124.
    Interpret Raw Datainto Needs 124
  • 125.
    Interpret Raw Datainto Needs 126
  • 126.
  • 127.
    Organize Needs intoHierarchy  Primary needs  Secondary needs  Tertiary needs Or Must have, Can have, May have … 128
  • 128.
    Organize Needs intoHierarchy  Procedure for organizing needs into a hierarchy is intuitive.  Print/write each need on separate card or post it  Eliminate redundant statement  Group the cards according to similarity of needs they express  For each group, choose a Label (group name)  Create super-groups consisting 2-5 groups  Review & edit the organized need statements  Establish relative importance of Needs. 129
  • 129.
  • 130.
    Establish Relative Importanceof the Needs  Numerical weightages assigned.  Two approaches: •Consensus of team members based on their experience with the customers. •Importance assessment on further customer surveys.  Trade off – cost and speed v/s accuracy.  Survey responses characterized by (a) the means, (b) the standard deviation, or (c) the number of responses in each category. 131
  • 131.
  • 132.
  • 133.
    Result and ProcessAnalysis  Identification of customer needs structured.  Team must challenge its results to verify that they are consistent with the knowledge and intuition of the team  Some points to be taken care are: 1. All important types of customers are interacted 2. The latent needs of the target customers are captured 3. Areas of inquiry to be pursued are identified 4. Identification of customers that may be good participants 5. Any surprise need? 6. All concerned in the organization are associated 7. How the process may be improved in future? 134
  • 134.
  • 135.
    EXPLOSURE TO VARIOUS EXPECTS OFDESIGN CHAPTER 5 136
  • 136.
     Visual designfocuses on the aesthetics of a site and its related materials by strategically implementing images, colors, fonts, and other elements. A successful visual design does not take away from the content on the page or function. Visual Design 137
  • 137.
    Basic Elements ofVisual Design The basic elements that combine to create visual designs include the following:  Lines connect two points and can be used to help define shapes, make divisions, and create textures. All lines, if they’re straight, have a length, width, and direction.  Shapes are self-contained areas. To define the area, the graphic artist uses lines, differences in value, color, and/or texture. Every object is composed of shapes.  Color palette choices and combinations are used to differentiate items, create depth, add emphasis, and/or help organize information. Color theory examines how various choices psychologically impact users.  Texture refers to how a surface feels or is perceived to feel. By repeating an element, a texture will be created and a pattern formed. Depending on how a texture is applied, it may be used strategically to attract or deter attention.  Typography refers to which fonts are chosen, their size, alignment, color, and spacing.  Form applies to three-dimensional objects and describes their volume and mass. Form may be created by combining two or more shapes and can be further enhanced by different tones, textures, and colors. 138
  • 138.
    Principles for Creatinga Visual Design A successful visual design applies the following principles to elements noted above and effectively brings them together in a way that makes sense. When trying to figure out how to use the basic elements consider:  Unity has to do with all elements on a page visually or conceptually appearing to belong together. Visual design must strike a balance between unity and variety to avoid a dull or overwhelming design.  Gestalt, in visual design, helps users perceive the overall design as opposed to individual elements. If the design elements are arranged properly, the Gestalt of the overall design will be very clear.  Space is “defined when something is placed in it”. Incorporating space into a design helps reduce noise, increase readability, and/or create illusion. White space is an important part of your layout strategy.  Hierarchy shows the difference in significance between items. Designers often create hierarchies through different font sizes, colors, and placement on the page. Usually, items at the top are perceived as most important. 139
  • 139.
     Balance createsthe perception that there is equal distribution. This does not always imply that there is symmetry.  Contrast focuses on making items stand out by emphasizing differences in size, color, direction, and other characteristics.  Scale identifies a range of sizes; it creates interest and depth by demonstrating how each item relates to each other based on size.  Dominance focuses on having one element as the focal point and others being subordinate. This is often done through scaling and contrasting based on size, color, position, shape, etc.  Similarity refers to creating continuity throughout a design without direct duplication. Similarity is used to make pieces work together over an interface and help users learn the interface quicker. 140
  • 140.
  • 141.
    User-centered design User-centered design(UCD) is a framework of processes (not restricted to interfaces or technologies) in which the needs, wants, and limitations of end users of a product, service or process are given extensive attention at each stage of the design process. Purpose:  UCD answers questions about users and their tasks and goals, then uses the findings to make decisions about development and design. UCD of a web site, for instance, seeks to answer the following questions:  Who are the users of the document?  What are the users’ tasks and goals?  What are the users’ experience levels with the document, and documents like it?  What functions do the users need from the document?  What information might the users need, and in what form do they need it?  How do users think the document should work?  What are the extreme environments?  Is the user multitasking?  Does the interface utilize different inputs modes such as touching, spoken, gestures, or orientation? 142
  • 142.
    Elements  Visibility Visibility helpsthe user construct a mental model of the document. Models help the user predict the effect(s) of their actions while using the document. Important elements (such as those that aid navigation) should be emphatic. Users should able to tell from a glance what they can and cannot do with the document.  Accessibility Users should be able to find information quickly and easily throughout the document, regardless of its length. Users should be offered various ways to find information (such as navigational elements, search functions, table of contents, clearly labeled sections, page numbers, color-coding, etc.). Navigational elements should be consistent with the genre of the document. ‘Chunking’ is a useful strategy that involves breaking information into small pieces that can be organized into some type meaningful order or hierarchy. The ability to skim the document allows users to find their piece of information by scanning rather than reading. Bold and italic words are often used. 143
  • 143.
     Legibility Text shouldbe easy to read: Through analysis of the rhetorical situation, the designer should be able to determine a useful font style. Ornamental fonts and text in all capital letters are hard to read, but italics and bolding can be helpful when used correctly. Large or small body text is also hard to read. (Screen size of 10-12 pixel sans serif and 12-16 pixel serif is recommended.) High figure-ground contrast between text and background increases legibility. Dark text against a light background is most legible.  Language Depending on the rhetorical situation, certain types of language are needed. Short sentences are helpful, as are well- written texts used in explanations and similar bulk-text situations. Unless the situation calls for it, jargon or technical terms should not be used. Many writers will choose to use active voice, verbs (instead of noun strings or nominals), and simple sentence structure. 144
  • 144.
    Creativity  Creativity isthe act of turning new and imaginative ideas into reality. Creativity is characterized by the ability to perceive the world in new ways, to find hidden patterns, to make connections between seemingly unrelated phenomena, and to generate solutions. Creativity involves two processes: thinking, then producing. If you have ideas, but don’t act on them, you are imaginative but not creative 145
  • 145.
    Innovation  Innovation isthe implementation of a new or significantly improved product, service or process that creates value for business, government or society.  Some people say creativity has nothing to do with innovation— that innovation is a discipline, implying that creativity is not. Well, that’s not true. Creativity is also a discipline, and a crucial part of the innovation equation. There is no innovation without creativity. The key metric in both creativity and innovation is value creation. 146
  • 146.
    Evolution of Transportation During the stone age of antiquity, we walked and ran upon the solid earth and swam and floated in dugout canoes upon the liquid rivers or seas.  By 3500 BC, we began using wheeled carts and river boats. By 3100 BC, we tamed horses to assist our way.  By 2000 BC, we built chariots.  By 600 BC, we built wagons.  By 332 BC, we built submersibles.  By 312 BC, we built miles of paved roads.  By 236 BC, we constructed our first elevators.  By 214 BC, we built canals.  By 200 BC, we constructed manned kites to fly. 147
  • 147.
     During themiddle ages in the 800s, we paved streets with tar.  During the 13th century, by the late 1200s, we invented sky-flying rockets.  During the 15th century, by the later 1400s, we built advanced sailing ships to cross entire oceans.  During the 16th century, we began using horse-powered rails of wood and stone.  During the 17th century, by 1620, we launched the first oar-propelled submarine.  By 1662, we invented the horse-drawn bus.  By 1672, we built the first steam-powered car.  During the 18th century, by 1740, we invented the foot-and-hand-powered carriage.  By 1769, we experimented with the steam-driven artillery tractor.  By 1760, we used iron rails.  By 1776, we propelled submarines by screws.  By 1783, we launched the first hot air and hydrogen balloons.  By 1784, we built a steam carriage. 148
  • 148.
     During the19th century, by 1801, we ran steam road locomotives.  By 1803, we ran commercial steam carriages and steamboats.  By 1804, we built steam-powered railway locomotives and amphibious vehicles.  By 1807, we used hydrogen-powered internal combustion engines in boats and road vehicles.  By 1816, we invented bicycles.  By 1820, we used steam locomotives on rails.  By 1821, we used steam-powered monorails.  By 1825, we began using steam-powered passenger carriages.  By 1838, we built the first transatlantic steamship.  By 1852, we invented the elevator.  By 1853, we built aircraft gliders.  By 1862, we made gasoline engine automobiles.  By 1867, we began using motorcycles.  By 1880, we built electric elevators.  By 1896, we built electric escalators.  By 1897, we had the steam turbine and electric bicycle. 149
  • 149.
     During the20th century, by 1900, we built airships.  By 1903, we flew motor-driven airplanes and sailed in diesel engine canal boats.  By 1908, we drove gas engine automobiles.  By 1911, we launched diesel engine driven ships.  By 1912, we launched liquid-fueled rockets.  By 1935, we built DC-3 transport aircrafts.  By 1939, we built jet engine-powered aircrafts.  By 1942, we launched V2 rockets.  By 1947, we had supersonic manned flights.  By 1955, we had nuclear-powered submarines.  By 1957, we launched a man made satellite into orbit — Sputnik 1, built container ships and flew commercial Boeing 707s.  By 1961, we launched the first manned space mission orbiting the Earth. 150
  • 150.
     By 1969,we flew Boeing 747 wide body airliners and made the first manned moon landing — Apollo 11.  By 1971, we launched the first space station.  By 1976, we flew the supersonic concord passenger jet.  By 1981, we flew the Space Shuttle.  By 1994, the channel tunnel opened.  During the 21st century, by 2001, we launched the first self-balancing personal transport.  By 2004, we operated commercial high-speed Maglev trains and launched the first suborbital space flight — SpaceShipOne.  By 2012, we have now probed and viewed beyond the edge of our solar system with Voyager 1 spacecraft. 151
  • 151.
     Smoke Signals:Smoke signals are the oldest form of visual communication. Simplistic in design and execution, they were used first used in 200 BC to send messages along the Great Wall of China. In 150 BC, Greek Historian Polybius devised a system of smoke signals that were visual representations of the alphabet. This meant that messages could easily be sent by holding sets of torchers in pairs. State of the Art!  Carrier Pigeon: In the 12th century AD Sultan Nur-ed-din built pigeon lofts and dovecotes in Cairo and Damascus, where pigeons were used to carry messages from Egypt to cities as far away as Baghdad in modern day Iraq. This extensive communication system, which used pigeons to link cities hundreds of kilometers apart, is recognised as the first organised pigeon messaging service of it’s kind. Pigeons also played a pivotal part in both WWI and WWII, unerringly delivering vital messages that helped to save the lives of thousands of civilians and combatants alike. One such bird — ‘GI Joe’ was awarded the Dicken Medal for bravery by the Lord Mayor of London for saving over 1,000 British soldiers in World War II.  Good to know for when the wireless drops out in the office. Evolution of Communication 152
  • 152.
    Evolution of Communication Telegraph: The telegraph is a now outdated communication system that transmitted electric signals over wires from location to location that translated into a message. In 1844, Samuel Morse sent his first telegraph message, from Washington D.C. to Baltimore Maryland. While the 21st Century saw the death of the telegraph, there’s no doubt it laid the groundwork for the communications revolution that led to the telephone, fax machine and Internet.  Landlines: Before the cellular phone, there existed these things called landlines. Most households had one from the 1950’s onwards, and only one person could make a call at a time.  Dial Up Internet: The archaic way to connect to the wide world web – a time before Wi-Fi.  SMS: The first text message ever sent was in 1992. It simply read ‘Merry Christmas’ and was sent to the CEO of Vodafone. Now over 8.6 trillion are sent each year. 153
  • 153.
    Evolution of Communication Facebook: The social networking site Facebook was invented by Mark Zuckerberg in 2004 and was originally purposed to connect Harvard students with one another. Now, it boasts 1.23 billion users monthly (or 1/6th of the worlds population). Those users have made 201.6 billion friend connections and have clicked the 'like button' 3.4 trillion times.  The Smartphone: The future is now. The new Smartphones is 5-6 inches of pure innovative technology that will help keep you connected with all the important people in your life across a multitude of social-network portals. 154

Editor's Notes

  • #72 Design knowledge base ● Are there aspects of the part design where the designer or design team is working without adequate knowledge? Is the team’s knowledge of forces, flows, temperatures, environment, and materials adequate? ● Have you considered every possible unfortunate, unlikely, or unlucky event that could jeopardize the performance of the design? Have you used a formal method like FMEA to check for this?
  • #73 In configuration design the emphasis was on starting with the product architecture and then working out the best form for each component. A design variable is an attribute of a part whose value is under the control of the designer. This typically is a dimension or a tolerance, but it may be a material, heat treatment, or surface finish applied to the part. Here main point is to achieve robustness
  • #88 Rigidly accurate;
  • #98 An abstraction belonging to or characteristic of an entity, A construct whereby objects or individuals can be distinguished
  • #122 Performance: The primary operating characteristics of a product. This dimension of quality can be expressed in measurable quantities, and therefore can be ranked objectively. Features: Those characteristics that supplement a product’s basic functions. Features are frequently used to customize or personalize a product to the customer’s taste. Reliability: The probability of a product failing or malfunctioning within a specified time period Durability: A measure of the amount of use one gets from a product before it breaks down and replacement is preferable to continued repair. Durability is a measure of product life. Durability and reliability are closely related. Serviceability: Ease and time to repair after breakdown. Other issues are courtesy and competence of repair personnel and cost and ease of repair. Conformance: The degree to which a product’s design and operating characteristics meet both customer expectations and established standards. These
  • #129 Physiological needs such as thirst, hunger, sex, sleep, shelter, and exercise. These constitute the basic needs of the body, and until they are satisfied, they remain the prime influence on the individual’s behavior. Safety and security needs, which include protection against danger, deprivation, and threat. When the bodily needs are satisfied, the safety and security needs become dominant. Social needs for love and esteem by others. These needs include belonging to groups, group identity, and social acceptance. Psychological needs for self-esteem and self-respect and for accomplishment and recognition. Self-fulfillment needs for the realization of one’s full potential through self development, creativity, and self-expression. Basic need I II III Food Hunger Vitamin deficiency Food additives Shelter Freezing Cold Comfort Work Availability Right to work Work fulfillment