REPORT
1. OBJECTIVE AND SCOPE
1.1Objective:
The main objective of this report is to propose a novel highly decentralized information
accountability framework to keep track of the actual usage of the user’s data in the cloud.
To make a basic understanding of the existing cloud service model and to make an indepth
analysis of the working under cloud storage.
1.2 Scope
The main scope of this report is providing solutions for the security of the data. When we want to
download the uploaded file from cloud, a key will be needed and that key is provided by the
cloud server and is present in the form of encrypted data.
2. SYSTEM ANALYSIS
2.1 Existing System:
The importance of ensuring the remote data integrity has been highlighted by the following
research works under different system and security models. These techniques, while can be
useful to ensure the storage correctness without having users possessing local data, are all
focusing on single server scenario. They may be useful for quality-of-service testing, but does
not guarantee the data availability in case of server failures. Although directly applying these
techniques to distributed storage (multiple servers) could be straightforward, the resulted storage
verification overhead would be linear to the number of servers. As a complementary approach,
researchers have also proposed distributed protocols for ensuring storage correctness across
multiple servers or peers. However, while providing efficient cross server storage verification
and data availability insurance, these schemes are all focusing on static or archival data. As a
result, their capabilities of handling dynamic data remains unclear, which inevitably limits their
full applicability in cloud storage scenarios.
2.2 MODULES:
2.2.1 Data integrity:
The cloud infrastructures are much more powerful and reliable than personal computing devices,
broad range of both internal and external threats for data integrity outsourcing data into the cloud
is economically attractive for the cost and complexity of long-term large-scale data storage, its
lacking of offering strong assurance of data integrity and availability may impede its wide
adoption by both enterprise and individual cloud users. The assurances of cloud data integrity
and availability and enforce the quality of cloud storage service, efficient methods that enable
on-demand data correctness verification on behalf of cloud users have to be designed.
2.2.2 Data security for cloud:
The problem of data security in cloud data storage, which is essentially a distributed
storage system. To achieve the assurances of cloud data integrity and availability and enforce the
quality of dependable cloud storage service for users, an effective and flexible distributed
scheme with explicit dynamic data support.
2.2.3 Distributed storage:
To distribute storage (multiple servers) could be straightforward, the resulted storage
verification overhead would be linear to the number of servers. As a complementary approach,
researchers have also proposed distributed protocols for ensuring storage correctness across
multiple servers or peers. An effective and flexible distributed storage verification scheme with
explicit dynamic data support to ensure the correctness and availability of users’ data in the
cloud.
2.3 Feasibility study:
The feasibility of the project is analyzed in this phase and business proposal is put forth with a
very general plan for the project and some cost estimates. During system analysis the feasibility
study of the proposed system is to be carried out. This is to ensure that the proposed system is
not a burden to the company. For feasibility analysis, some understanding of the major
requirements for the system is essential. The assessment is based on an outline design of system
requirements in terms of Input, Processes, Output, Fields, Programs, and Procedures.
This can be quantified in terms of volumes of data, trends, frequency of
updating, etc. in order to estimate whether the new system will perform adequately or not.
Technological feasibility is carried out to determine whether the company has the capability, in
terms of software, hardware, personnel and expertise, to handle the completion of the project.
When writing a feasibility report the following should be taken to consideration:
 A brief description of the business to assess more possible factor/s which could affect the
study.
 The part of the business being examined
 The human and economic factor
 The possible solutions to the problems
At this level, the concern is whether the proposal is both technically and legally feasible. Three
key considerations involved in the feasibility analysis are
1. TECHNICAL FEASIBILITY
2. SOCIAL FEASIBILITY
3. ECONOMICAL FEASIBILITY
2.3.1 Technical feasibility:
This study is carried out to check the technical feasibility, that is, the technical
requirements of the system. Any system developed must not have a high demand on the available
technical resources. This will lead to high demands on the available technical resources. This
will lead to high demands being placed on the Outsourcer. The developed system must have a
modest requirement, as only minimal or null changes are required for implementing this system.
2.3.2 Social feasibility:
The aspect of study is to check the level of acceptance of the system by the user. This
includes the process of training the user to use the system efficiently. The user must not feel
threatened by the system, instead must accept it as a necessity. The level of acceptance by the
users solely depends on the methods that are employed to educate the user about the system and
to make him familiar with it. His level of confidence must be raised so that he is also able to
make some constructive criticism, which is welcomed, as he is the final user of the system.
2.3.3 Economical feasibility:
This study is carried out to check the economic impact that the system will have on the
organization. The amount of fund that the company can pour into the research and development
of the system is limited. The expenditures must be justified. Thus the developed system as well
within the budget and this was achieved because most of the technologies used are freely
available. Only the customized products had to be purchased. Economic analysis is the most
frequently used method for evaluating the effectiveness of a new system. More commonly
known as cost/benefit analysis, the procedure is to determine the benefits and savings that are
expected from a candidate system and compare them with costs. If benefits outweigh costs, then
the decision is made to design and implement the system. An entrepreneur must accurately
weigh the cost versus benefits before taking an action.
3.SYSTEM DESIGN
3.1 Applicable Diagram:
3.1.1 Data Flow Diagram:
A two-dimensional diagram that explains how data is processed and transferred in a system.
The graphical depiction identifies each source of data and how it interacts with other
data sources to reach a common output.
3.1.2 E-R Diagram:
User/cloud Server
D1 DATA STORE
2 User
Browse
Upload
Download
pload
Download
3 Cloud Server
Key Generate
D3 DATA STORE
D2 DATA STORE
1 Authentication
Register
Login
In software engineering, an entity-relationship model (ERM) is an abstract and conceptual
representation of data. Entity-relationship modeling is a database modeling method, used to
produce a type of conceptual schema or semantic data model of a system, often a relational
database, and its requirements in a top-down fashion. Diagrams created by this process are
called entity-relationship diagrams, ER diagrams, or ERDs.
An entity-relationship (ER) diagram is a specialized graphic that illustrates the relationships
between entities in a database. ER diagrams often use symbols to represent three different types
of information. Boxes are commonly used to represent entities. Diamonds are normally used to
represent relationships and ovals are used to represent attributes.
An entity-relationship (ER) diagram is a specialized graphic that illustrates
the relationships between entities in a database. ER diagrams often use symbols to represent
three different types of information. Boxes are commonly used to represent entities. Diamonds
are normally used to represent relationships and ovals are used to represent attributes.
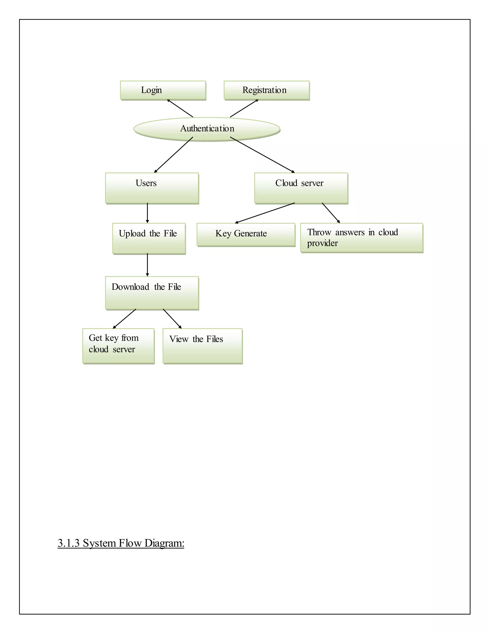
3.1.3 System Flow Diagram:
Authentication
Users
Upload the File
Download the File
Cloud server
Key Generate Throw answers in cloud
provider
Get key from
cloud server
View the Files
Login Registration
The new users have to register the application and then login. This module helps to recognize
the authorized user of the application as cloud server. Registration module helps to provide
authentication to new user. User verification is needed for every system to keep security and for
any other misuse. Each authorized user will have a user-id /name and a password for login. The
users upload the file after the login and for downloading the file they need a key and that key is
generated from the cloud server. After giving the key, user can download the file.
3.1.4 Activity Diagram:
Login
Cloud Server
Cloud providerUpload the File Key Generate
Users
Activity diagram is a loosely defined diagram to show workflows of stepwise activities and
actions, with support for choice, iteration and concurrency. UML, activity diagrams can be used
to describe the business and operational step-by-step workflows of components in a system.
UML activity diagrams could potentially model the internal logic of a complex operation. In
many ways UML activity diagrams are the object-oriented equivalent of flow charts and data
flow diagrams (DFDs) from structural development.
Login
Browse
Upload File
Key Generate for
Downloading file
View the File
3.1.5 Use-Case Diagram:
A use case diagram is a type of behavioral diagram created from a Use-case analysis. The
purpose of use case is to present overview of the functionality provided by the system in terms of
actors, their goals and any dependencies between those use cases.
User
register
login
file upload to cloud server
key
response to user
cloud server
3.1.6 Sequence Diagram:
A sequence diagram in UML is a kind of interaction diagram that shows how processes
operate with one another and in what order.
It is a construct of a message sequence chart. Sequence diagrams are sometimes called
Event-trace diagrams, event scenarios, and timing diagrams.
The below diagram shows the sequence flow of the Anonymous Database Management
System.
USER REGISTER LOGIN
UPLOAD FILE CLOUD
STORAGE
DISTRIBUTED
STOREAGE
DATABASEADMIN
user register
user login
user upload file
store the file on cloud
distributed storeage
inforamtion store
ADMIN LOGIN
ADMIN DATA STORE
ADD TO DATABASE
3.1.7 Collaboration Diagram:
A collaboration diagram shows the objects and relationships involved in an interaction, and the
sequence of messages exchanged among the objects during the interaction.
The collaboration diagram can be a decomposition of a class, class diagram, or part of a
class diagram. It can be the decomposition of a use case, use case diagram, or part of a use case
diagram.
The collaboration diagram shows messages being sent between classes and object
(instances). A diagram is created for each system operation that relates to the current
development cycle (iteration).
USER
REGISTE
R
LOGIN
DISTRIBUTED
STOREAGE
UPLOAD
FILE
CLOUD
STORAGE
DATABAS
E
ADMIN
1: user register
2: user login
3: user upload file
4: store the file on cloud
5: distributed storeage
6: ADMIN LOGIN
7: inforamtion store
8: ADMIN DATA STORE
9: ADD TO DATABASE
3.2 TABLE DESCRIPTION:
3.2.1 User registration:
3.2.2 User login:
COLUMN NAME DATATYPE
Email Add Varchar(100)
Username Varchar(100)
Password Varchar(100)
Conform Password Varchar(100)
Address Varchar(100)
COLUMN NAME DATATYPE
E-mail id Varchar(100)
Username Varchar(100)
Password Varchar(100)
Conform Password Varchar(100)
Address Varchar(100)
Zip Code Varchar(100)
Mobile No Varchar(100)
Zip Code Varchar(100)
Mobile No Varchar(100)
image password Varchar(50)
3.2.3 FILES:
3.2.3 FILES UPLOAD:
COLUMN NAME DATATYPE
FileName Varchar(100)
File Path Varchar(100)
RKey Numeric(18,0)
Size Int
COLUMN NAME DATATYPE
ID int
Username Varchar(50)
Name Varchar(100)
Content type Varchar(50)
Size int
Data VarBinary(MAX)
3.2.4 CLOUD REGISTRATION:
3.2.5 CLOUD SERVER:
COLUMN NAME DATATYPE
Userid Varchar(100)
Username Varchar(100)
Password Varchar(100)
Conform Password Varchar(100)
Address Varchar(100)
Zip Code Varchar(100)
Mobile No Varchar(100)
COLUMN NAME DATATYPE
Username Varchar(100)
File Path Varchar(100)
Key Generate Varchar(100)
IPad dress Varchar(100)
Date Varchar(100)
Up Key Varchar(100)
4. SYSTEM TESTING AND IMPLEMENTATION
Testing is the one step in the Software Engineering process that could be viewed as
destructive rather than constructive. Software testing is a critical element of software quality
assurance and represents the ultimate reviews of specification, design and coding. Testing
is representing an interesting anomaly for the software.
Testing is vital to the success of the system. Errors can be injected at any stage during
development. System testing makes a logical assumption that if all the parts of the system are
correct, the goal will be successfully achieved. During testing, the program to be tested is
executed with set of data and the output of program for the test data is evaluated to determine if
the program is performing as expected. Testing cannot show the absence of defects, it can only
show that software defects are present.
The objectives of testing are
 Testing is a process of executing a program with the intent of finding an error.
 A good test care is one that has a high probability of finding an as yet undiscovered error.
 A successful test is one that uncovers and as yet undiscovered error. The software
developed has been tested successfully using the following strategies and any errors that
are encountered are corrected and again the part of the program or the procedure or
function is put to testing until all the errors are removed.
The testing steps are:
 Unit Testing
 Module Testing
 Integration Testing
Unit testing:
Unit testing focuses verification effort on the smallest unit of the software design. This
project compromises the set performed by an individual programmer prior to the integration of
the unit into a larger system. This testing is carried out during the coding itself. In this testing
step each module such as registration, login, etc going to be working satisfactorily as the
expected output from the module.
Module testing:
Since it is a real time project the modules in this project may collects inputs from another
module or any sub modules. Likewise they can forward their output as inputs to some modules
or sub modules. So a module testing is one of the important testing in system development cycle.
This testing is used in login module. The output form registration is used as input for login
module.
Integration testing:
In this project the data can be lost across an interface; one module can have adverse effort
on another, sub function when combined may not produce the desired function. Integration
testing is a systematic technique for constructing the program while at the same time conducting
test to uncover errors associated within the interface.
The objective is to take unit-tested module and built the program structure that has been
dictated by design. All modules are combined in this testing. The entire program is tested a
whole. Correction is difficult at this stage because the isolation of module. At the integration
testing, software is completely assembled as a package. Interfacing errors have been uncovered
and corrected and a final series of software test validation testing begins.
Validation testing can be defined in many ways, but a simple definition is that validation
succeeds when the software functions in manner that is reasonably expected by the customer.
Software validation is achieved through a series of black box tests that demonstrate conformity
with requirement. After validation test has been conducted, one of the two conditions exists. The
function or performance characteristics confirm to specification and are accepted.
A validation from specification is uncovered and a deficiency created. Deviation of errors
discovered at this step in this project is corrected prior to the completion of the project with the
help of the user by negotiating to establish a method for resolving deficiencies. Thus the
proposed system under consideration has been tested by using validation testing and found to be
working satisfactorily.
Advantage of Testing:
 More effective on larger units of code than glass box testing.
 Tester needs no knowledge of implementation, including specific programming
language.
 Tester and programmer are independent of each other
 Tests are done from a user’s of view.
 Black Box Test will help to expose any ambiguities or inconsistencies in the
specification.
Disadvantages of Testing:
 Only a small number of possible inputs can actually be tested.
 To test every possible input stream would take nearly forever without clear and
concise specifications.
 Test cases are hard to design.
 There may be unnecessary repetition of test inputs, if the tester is not informed of
test cases the programmer has already tried may leave many program paths untested
cannot be directed toward specific segment of code which may be very complex most
testing related research has been directed toward glass box testing.
5. FUTURE ENHANCEMENTS
In this report we proposed a global wait method for security proof to avoid hacking in cloud
infrastructure. The key generated by service provider regarding user queries will send to their
respective registered login id. In the existing ones the key will be displayed to the user and hence
there is a chance for hacking user details. To avoid such circumstances, the user must get their
details with their respective key generated by the service provider.

Cloud Storage and Security

  • 2.
    REPORT 1. OBJECTIVE ANDSCOPE 1.1Objective: The main objective of this report is to propose a novel highly decentralized information accountability framework to keep track of the actual usage of the user’s data in the cloud. To make a basic understanding of the existing cloud service model and to make an indepth analysis of the working under cloud storage. 1.2 Scope The main scope of this report is providing solutions for the security of the data. When we want to download the uploaded file from cloud, a key will be needed and that key is provided by the cloud server and is present in the form of encrypted data.
  • 3.
    2. SYSTEM ANALYSIS 2.1Existing System: The importance of ensuring the remote data integrity has been highlighted by the following research works under different system and security models. These techniques, while can be useful to ensure the storage correctness without having users possessing local data, are all focusing on single server scenario. They may be useful for quality-of-service testing, but does not guarantee the data availability in case of server failures. Although directly applying these techniques to distributed storage (multiple servers) could be straightforward, the resulted storage verification overhead would be linear to the number of servers. As a complementary approach, researchers have also proposed distributed protocols for ensuring storage correctness across multiple servers or peers. However, while providing efficient cross server storage verification and data availability insurance, these schemes are all focusing on static or archival data. As a result, their capabilities of handling dynamic data remains unclear, which inevitably limits their full applicability in cloud storage scenarios.
  • 4.
    2.2 MODULES: 2.2.1 Dataintegrity: The cloud infrastructures are much more powerful and reliable than personal computing devices, broad range of both internal and external threats for data integrity outsourcing data into the cloud is economically attractive for the cost and complexity of long-term large-scale data storage, its lacking of offering strong assurance of data integrity and availability may impede its wide adoption by both enterprise and individual cloud users. The assurances of cloud data integrity and availability and enforce the quality of cloud storage service, efficient methods that enable on-demand data correctness verification on behalf of cloud users have to be designed. 2.2.2 Data security for cloud: The problem of data security in cloud data storage, which is essentially a distributed storage system. To achieve the assurances of cloud data integrity and availability and enforce the quality of dependable cloud storage service for users, an effective and flexible distributed scheme with explicit dynamic data support. 2.2.3 Distributed storage: To distribute storage (multiple servers) could be straightforward, the resulted storage verification overhead would be linear to the number of servers. As a complementary approach, researchers have also proposed distributed protocols for ensuring storage correctness across multiple servers or peers. An effective and flexible distributed storage verification scheme with explicit dynamic data support to ensure the correctness and availability of users’ data in the cloud.
  • 5.
    2.3 Feasibility study: Thefeasibility of the project is analyzed in this phase and business proposal is put forth with a very general plan for the project and some cost estimates. During system analysis the feasibility study of the proposed system is to be carried out. This is to ensure that the proposed system is not a burden to the company. For feasibility analysis, some understanding of the major requirements for the system is essential. The assessment is based on an outline design of system requirements in terms of Input, Processes, Output, Fields, Programs, and Procedures. This can be quantified in terms of volumes of data, trends, frequency of updating, etc. in order to estimate whether the new system will perform adequately or not. Technological feasibility is carried out to determine whether the company has the capability, in terms of software, hardware, personnel and expertise, to handle the completion of the project. When writing a feasibility report the following should be taken to consideration:  A brief description of the business to assess more possible factor/s which could affect the study.  The part of the business being examined  The human and economic factor  The possible solutions to the problems At this level, the concern is whether the proposal is both technically and legally feasible. Three key considerations involved in the feasibility analysis are 1. TECHNICAL FEASIBILITY 2. SOCIAL FEASIBILITY 3. ECONOMICAL FEASIBILITY
  • 6.
    2.3.1 Technical feasibility: Thisstudy is carried out to check the technical feasibility, that is, the technical requirements of the system. Any system developed must not have a high demand on the available technical resources. This will lead to high demands on the available technical resources. This will lead to high demands being placed on the Outsourcer. The developed system must have a modest requirement, as only minimal or null changes are required for implementing this system. 2.3.2 Social feasibility: The aspect of study is to check the level of acceptance of the system by the user. This includes the process of training the user to use the system efficiently. The user must not feel threatened by the system, instead must accept it as a necessity. The level of acceptance by the users solely depends on the methods that are employed to educate the user about the system and to make him familiar with it. His level of confidence must be raised so that he is also able to make some constructive criticism, which is welcomed, as he is the final user of the system. 2.3.3 Economical feasibility: This study is carried out to check the economic impact that the system will have on the organization. The amount of fund that the company can pour into the research and development of the system is limited. The expenditures must be justified. Thus the developed system as well within the budget and this was achieved because most of the technologies used are freely available. Only the customized products had to be purchased. Economic analysis is the most frequently used method for evaluating the effectiveness of a new system. More commonly known as cost/benefit analysis, the procedure is to determine the benefits and savings that are expected from a candidate system and compare them with costs. If benefits outweigh costs, then the decision is made to design and implement the system. An entrepreneur must accurately weigh the cost versus benefits before taking an action.
  • 7.
    3.SYSTEM DESIGN 3.1 ApplicableDiagram: 3.1.1 Data Flow Diagram: A two-dimensional diagram that explains how data is processed and transferred in a system. The graphical depiction identifies each source of data and how it interacts with other data sources to reach a common output. 3.1.2 E-R Diagram: User/cloud Server D1 DATA STORE 2 User Browse Upload Download pload Download 3 Cloud Server Key Generate D3 DATA STORE D2 DATA STORE 1 Authentication Register Login
  • 8.
    In software engineering,an entity-relationship model (ERM) is an abstract and conceptual representation of data. Entity-relationship modeling is a database modeling method, used to produce a type of conceptual schema or semantic data model of a system, often a relational database, and its requirements in a top-down fashion. Diagrams created by this process are called entity-relationship diagrams, ER diagrams, or ERDs. An entity-relationship (ER) diagram is a specialized graphic that illustrates the relationships between entities in a database. ER diagrams often use symbols to represent three different types of information. Boxes are commonly used to represent entities. Diamonds are normally used to represent relationships and ovals are used to represent attributes. An entity-relationship (ER) diagram is a specialized graphic that illustrates the relationships between entities in a database. ER diagrams often use symbols to represent three different types of information. Boxes are commonly used to represent entities. Diamonds are normally used to represent relationships and ovals are used to represent attributes.
  • 9.
    3.1.3 System FlowDiagram: Authentication Users Upload the File Download the File Cloud server Key Generate Throw answers in cloud provider Get key from cloud server View the Files Login Registration
  • 10.
    The new usershave to register the application and then login. This module helps to recognize the authorized user of the application as cloud server. Registration module helps to provide authentication to new user. User verification is needed for every system to keep security and for any other misuse. Each authorized user will have a user-id /name and a password for login. The users upload the file after the login and for downloading the file they need a key and that key is generated from the cloud server. After giving the key, user can download the file. 3.1.4 Activity Diagram: Login Cloud Server Cloud providerUpload the File Key Generate Users
  • 11.
    Activity diagram isa loosely defined diagram to show workflows of stepwise activities and actions, with support for choice, iteration and concurrency. UML, activity diagrams can be used to describe the business and operational step-by-step workflows of components in a system. UML activity diagrams could potentially model the internal logic of a complex operation. In many ways UML activity diagrams are the object-oriented equivalent of flow charts and data flow diagrams (DFDs) from structural development. Login Browse Upload File Key Generate for Downloading file View the File
  • 12.
    3.1.5 Use-Case Diagram: Ause case diagram is a type of behavioral diagram created from a Use-case analysis. The purpose of use case is to present overview of the functionality provided by the system in terms of actors, their goals and any dependencies between those use cases. User register login file upload to cloud server key response to user cloud server
  • 13.
    3.1.6 Sequence Diagram: Asequence diagram in UML is a kind of interaction diagram that shows how processes operate with one another and in what order. It is a construct of a message sequence chart. Sequence diagrams are sometimes called Event-trace diagrams, event scenarios, and timing diagrams. The below diagram shows the sequence flow of the Anonymous Database Management System. USER REGISTER LOGIN UPLOAD FILE CLOUD STORAGE DISTRIBUTED STOREAGE DATABASEADMIN user register user login user upload file store the file on cloud distributed storeage inforamtion store ADMIN LOGIN ADMIN DATA STORE ADD TO DATABASE
  • 14.
    3.1.7 Collaboration Diagram: Acollaboration diagram shows the objects and relationships involved in an interaction, and the sequence of messages exchanged among the objects during the interaction. The collaboration diagram can be a decomposition of a class, class diagram, or part of a class diagram. It can be the decomposition of a use case, use case diagram, or part of a use case diagram. The collaboration diagram shows messages being sent between classes and object (instances). A diagram is created for each system operation that relates to the current development cycle (iteration). USER REGISTE R LOGIN DISTRIBUTED STOREAGE UPLOAD FILE CLOUD STORAGE DATABAS E ADMIN 1: user register 2: user login 3: user upload file 4: store the file on cloud 5: distributed storeage 6: ADMIN LOGIN 7: inforamtion store 8: ADMIN DATA STORE 9: ADD TO DATABASE
  • 15.
    3.2 TABLE DESCRIPTION: 3.2.1User registration: 3.2.2 User login: COLUMN NAME DATATYPE Email Add Varchar(100) Username Varchar(100) Password Varchar(100) Conform Password Varchar(100) Address Varchar(100) COLUMN NAME DATATYPE E-mail id Varchar(100) Username Varchar(100) Password Varchar(100) Conform Password Varchar(100) Address Varchar(100) Zip Code Varchar(100) Mobile No Varchar(100)
  • 16.
    Zip Code Varchar(100) MobileNo Varchar(100) image password Varchar(50) 3.2.3 FILES: 3.2.3 FILES UPLOAD: COLUMN NAME DATATYPE FileName Varchar(100) File Path Varchar(100) RKey Numeric(18,0) Size Int COLUMN NAME DATATYPE ID int Username Varchar(50) Name Varchar(100) Content type Varchar(50) Size int Data VarBinary(MAX)
  • 17.
    3.2.4 CLOUD REGISTRATION: 3.2.5CLOUD SERVER: COLUMN NAME DATATYPE Userid Varchar(100) Username Varchar(100) Password Varchar(100) Conform Password Varchar(100) Address Varchar(100) Zip Code Varchar(100) Mobile No Varchar(100) COLUMN NAME DATATYPE Username Varchar(100) File Path Varchar(100) Key Generate Varchar(100) IPad dress Varchar(100) Date Varchar(100) Up Key Varchar(100)
  • 18.
    4. SYSTEM TESTINGAND IMPLEMENTATION Testing is the one step in the Software Engineering process that could be viewed as destructive rather than constructive. Software testing is a critical element of software quality assurance and represents the ultimate reviews of specification, design and coding. Testing is representing an interesting anomaly for the software. Testing is vital to the success of the system. Errors can be injected at any stage during development. System testing makes a logical assumption that if all the parts of the system are correct, the goal will be successfully achieved. During testing, the program to be tested is executed with set of data and the output of program for the test data is evaluated to determine if the program is performing as expected. Testing cannot show the absence of defects, it can only show that software defects are present. The objectives of testing are  Testing is a process of executing a program with the intent of finding an error.  A good test care is one that has a high probability of finding an as yet undiscovered error.  A successful test is one that uncovers and as yet undiscovered error. The software developed has been tested successfully using the following strategies and any errors that are encountered are corrected and again the part of the program or the procedure or function is put to testing until all the errors are removed. The testing steps are:  Unit Testing  Module Testing  Integration Testing
  • 19.
    Unit testing: Unit testingfocuses verification effort on the smallest unit of the software design. This project compromises the set performed by an individual programmer prior to the integration of the unit into a larger system. This testing is carried out during the coding itself. In this testing step each module such as registration, login, etc going to be working satisfactorily as the expected output from the module. Module testing: Since it is a real time project the modules in this project may collects inputs from another module or any sub modules. Likewise they can forward their output as inputs to some modules or sub modules. So a module testing is one of the important testing in system development cycle. This testing is used in login module. The output form registration is used as input for login module. Integration testing: In this project the data can be lost across an interface; one module can have adverse effort on another, sub function when combined may not produce the desired function. Integration testing is a systematic technique for constructing the program while at the same time conducting test to uncover errors associated within the interface. The objective is to take unit-tested module and built the program structure that has been dictated by design. All modules are combined in this testing. The entire program is tested a whole. Correction is difficult at this stage because the isolation of module. At the integration testing, software is completely assembled as a package. Interfacing errors have been uncovered and corrected and a final series of software test validation testing begins. Validation testing can be defined in many ways, but a simple definition is that validation succeeds when the software functions in manner that is reasonably expected by the customer. Software validation is achieved through a series of black box tests that demonstrate conformity with requirement. After validation test has been conducted, one of the two conditions exists. The function or performance characteristics confirm to specification and are accepted.
  • 20.
    A validation fromspecification is uncovered and a deficiency created. Deviation of errors discovered at this step in this project is corrected prior to the completion of the project with the help of the user by negotiating to establish a method for resolving deficiencies. Thus the proposed system under consideration has been tested by using validation testing and found to be working satisfactorily. Advantage of Testing:  More effective on larger units of code than glass box testing.  Tester needs no knowledge of implementation, including specific programming language.  Tester and programmer are independent of each other  Tests are done from a user’s of view.  Black Box Test will help to expose any ambiguities or inconsistencies in the specification. Disadvantages of Testing:  Only a small number of possible inputs can actually be tested.  To test every possible input stream would take nearly forever without clear and concise specifications.  Test cases are hard to design.  There may be unnecessary repetition of test inputs, if the tester is not informed of test cases the programmer has already tried may leave many program paths untested cannot be directed toward specific segment of code which may be very complex most testing related research has been directed toward glass box testing.
  • 21.
    5. FUTURE ENHANCEMENTS Inthis report we proposed a global wait method for security proof to avoid hacking in cloud infrastructure. The key generated by service provider regarding user queries will send to their respective registered login id. In the existing ones the key will be displayed to the user and hence there is a chance for hacking user details. To avoid such circumstances, the user must get their details with their respective key generated by the service provider.