Embed presentation
Downloaded 34 times







































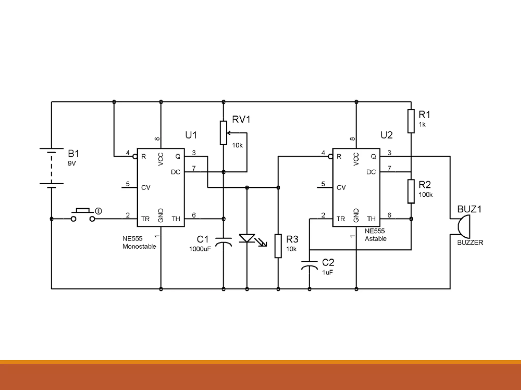
This document summarizes a circuit design on a breadboard that uses a NE555 timer IC, resistors, capacitors, an LED, and a light dependent resistor (LDR). The circuit functions as a light operated bell that will cause the LED to flash on and off when light shines on the LDR. Key components of the circuit include the NE555 timer IC, resistors including a 10k resistor and 330 ohm resistor, a 1000 microfarad capacitor, an LED, and an LDR. The positive terminal of a 9V battery supplies power and the negative terminal connects to ground.





































