Molecular Mechanism
of Cell Death
15-4-2010
Apoptosis
Sculpt body structures, e.g. hand digit
Needed in one sex but not another
e.g. Mullerian duct important for female
is eliminated in males by apoptosis.
Produced in excess, e.g. extra neurons are
removed by apoptosis during neurogenesis.
Serve in immune system as a defense
mechanism to get rid of harmful or
damaged cells.
Serve some fiunction but no longer needed
Morphologic changes during apoptosis
 Membranes become irregular
 Chromatin becomes condensed &segregated
 Condensation of cytoplasm
 DNA is fragmented
 Formation of plasma membrane blebs
 Cell is fragmented & phagocytosed
TNF receptor signalling
Signaling by Fas (CD95)
 Similar to TNF
 Adapter protein FADD -recruited directly to the
death domain on the Fas receptor, without requiring
the prior recruitment of TRADD.
 Role only in apoptosis.
Induction of apoptosis by TRAIL
Similar in action to FasL
TRAIL to - DR4 or DR5 triggers rapid
apoptosis
Decoy receptors
DcR1 & DcR2
Anti-apoptotic Bcl-2 family members
Adapted from Adams and Cory, Science 281, 1322-1226, 1998
Anti-apoptotic Bcl-2 family members
Pro-apoptotic Bcl-2 family protein
Caspases & apoptosis
• Family of proteins - main executors
• Cysteine proteases & exists within the cell as
inactive pro- forms or zymogens.
1) Inactivation of enzymes involved in DNA repair.
The enzyme poly (ADP-ribose) polymerase- PARP
Cleavage of PARP by caspase-3
2) Breakdown of structural nuclear proteins
Lamins -shape of nucleus &mediate interactions b/n
chromatin & nuclear membrane.
Degradation - caspase 6 results in the chromatin
condensation & nuclear fragmentation
3) Fragmentation of DNA
CAD, or caspase activated Dnase- fragmentation of DNA
into nucleosomal
ICAD (inactive)- cleaved by caspases, such as caspase 3
Substrates for Caspases
• Cancer:
– Mutation in proapoptotic genes results in cancer
syndromes.
– Proapoptotic compound Imatinib (tyrosine kinase
inhibitor) used in treatment of cancer
Clinical Implications of Apoptosis
Clinical Implications of Apoptosis
• Autoimmune Disease:
– Type 1 DM is due to apoptosis of cells of islet of langherhans.
– Lymphoproliferative syndrome occurs in patient with defective
FAS ligand or receptor
• Neurologic diseases:
– Fetal alcohol syndrome d/t ethanol induced NMDA blockade &
GABA activation l/t apoptosis of neurons
• Hepatitis
• Caspase inhibitor IDN 6556 is used in treatment of Chr. Hepatitis
• Sepsis
– Massive apoptosis of cells of immune system & GIT occurs in
sepsis
Cardiovascular Diseases
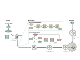
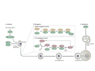
Autophagy
Clinical implications
• Provide nutrient to cell in starving condition.
• Protect the cell from damaged mitocondria or toxic
misfold protiens which induces the neurodegenerative
diesases.
• Drugs that can activate the autophagy can also clear
the damaged proteins
• Rapamycin analogues decrease polyglutamine pro-
teins nd are effective in animal models of Hunt-
ington’s disease
Cancer
 Loss of individual autophagy-related genes (BECN1,
UVRAG, BIF1 results in lymphomas GI tumors in mouse
models.
 Same genes are frequently mutated in human cancers, (bowel
& hepatocellular carcinoma)
 Thus, it is seemingly paradoxical that hydroxychloroquine,an
antimalarial drug that blocks autophagy by raising
intralysosomal pH, is under evaluation in cancer trials
 In patients undergoing chemotherapy, autophagy can promote
resistance to cell death, especially to DNA-damaging agents,
 Hydroxychloroquine blocks this cellular adaptive response,
which results in increased tumor killing.
Necrosis
• Death by accident
• Associated with nonphysiological circumstances that
disrupt cellular homeostasis (eg., ischemia, hypoxia
& poisoning)
• Membrane dissolution (osmotic lysis,shear stress, pore-
forming proteins, loss of ATP)
• Necrosis is bad because cellular material (including
degradative enzymes) is released into surrounding
tissue
• Affects contiguous groups of cell
• Necrosis usually causes inflammatory reaction
Cross talks b/n different mechanism
Conclusion
 Why are some cells, such as neurons, much more vulnerable
to ischemic cell death than most others?
 How does a cell select a particular type of death?
 How does a cell switch from a stress-recovery program to cell
death?
 What criteria drive the selection of a cell-death pathway?
 When is a cell irrevocably committed to death?
Ans to these &other questions will ultimately lead to a more
profound understanding of cell death.
• Anti-apoptoticPhysiologic process(es) or cell types where this gene
product is essential:Bcl-2Mature B- and T-cells, pre-melanocytes, renal
epithelium Bcl-xL1Erythroid and neuronal progenitors A12Mast cells and
granulocytes Mcl-11Embryonic implantation, hematopoietic stem cellsBcl-
wSpermatogenesis Boo3UnclearPro-apoptoticEssential for apoptosis via:
BH3-onlyBidDeath receptor signaling in type II cells (eg, hepatocytes)
Bim4Growth factor (GF) deprivation, deregulated Ca2+, ER-stress;deletion
of auto-reactive T- and B-cells BadNone, contributes to cytokine
deprivation9BmfNone, contributes to cytokine deprivation9 NoxaNone,
contributes to p53-mediated DNA-damage response9 HRK5None,
contributes to GF deprivation in neurons9 PUMA6DNA damage-induced
(p53-mediated) apoptosis in most (all) celltypes, also glucocorticoids and
GF withdrawal Bik7None, contributes to apoptosis during
spermatogenesis9pore-formingBaxExecution of mitochondrial-mediated
apoptosis10 BakExecution of mitochondrial-mediated apoptosis10
BokUnclearUnclearBcl-RAMBO8 Bcl-G BFK
• ecrotic cell death has long been considered an accidental and uncontrolled mode of cell death. But
recently it has become clear that necrosis is a molecularly regulated event that is associated with
pathologies such as ischemia-reperfusion (IR) injury, neurodegeneration and pathogen infection.
The serine/threonine kinase receptor-interacting protein 1 (RIP1) plays a crucial role during the
initiation of necrosis induced by ligand-receptor interactions. On the other hand, ATP depletion is
an initiating factor in ischemia-induced necrotic cell death. Common players in necrotic cell death
irrespective of the stimulus are calcium and reactive oxygen species (ROS). During necrosis,
elevated cytosolic calcium levels typically lead to mitochondrial calcium overload, bioenergetics
effects, and activation of proteases and phospholipases. ROS initiates damage to lipids, proteins
and DNA and consequently results in mitochondrial dysfunction, ion balance deregulation and loss
of membrane integrity. Membrane destabilization during necrosis is also mediated by other factors,
such as acid-sphingomyelinase (ASM), phospholipase A(2) (PLA(2)) and calpains. Furthermore,
necrotic cells release immunomodulatory factors that lead to recognition and engulfment by
phagocytes and the subsequent immunological response. The knowledge of the molecular
mechanisms involved in necrosis has contributed to our under-standing of necrosis-associated
pathologies. In this review we will focus on the intracellular and intercellular signaling events in
necrosis induced by different stimuli, such as oxidative stress, cytokines and pathogen-associated
molecular patterns (PAMPs), which can be linked to several pathologies such as stroke, cardiac
failure, neurodegenerative diseases, and infections.
Type of Necrosis
• Coagulation Necrosis – Seen in infarcted organs,
e.g.myocardial infarction
• Liquefaction Necrosis – Softening of the center of an
abscess
• Caseous Necrosis– Cheesy, crumbly appearance, e.g.
tuberculosis lesion in the lung
Apoptosis
• Death by design – genetically programmed cell death
• Induced by new gene synthesis in r/t developmental cues
• Requires new RNA & protein synthesis– Inhibitors of
transcription or translation prevent apoptosis
• Important for development, homeostasis & elimin of pathogens
& tumor cells
• Individual cells deleted in midst of others – But can involve
deletion of entire structure
• Apoptosis is followed by fast phagocytosis (w/o inflammation)
Cell death
Cell death
Cell death
Cell death
Cell death
Cell death
Cell death
Cell death
Cell death
Cell death

Cell death

  • 1.
  • 3.
    Apoptosis Sculpt body structures,e.g. hand digit Needed in one sex but not another e.g. Mullerian duct important for female is eliminated in males by apoptosis. Produced in excess, e.g. extra neurons are removed by apoptosis during neurogenesis. Serve in immune system as a defense mechanism to get rid of harmful or damaged cells. Serve some fiunction but no longer needed
  • 4.
    Morphologic changes duringapoptosis  Membranes become irregular  Chromatin becomes condensed &segregated  Condensation of cytoplasm  DNA is fragmented  Formation of plasma membrane blebs  Cell is fragmented & phagocytosed
  • 7.
  • 8.
    Signaling by Fas(CD95)  Similar to TNF  Adapter protein FADD -recruited directly to the death domain on the Fas receptor, without requiring the prior recruitment of TRADD.  Role only in apoptosis.
  • 9.
    Induction of apoptosisby TRAIL Similar in action to FasL TRAIL to - DR4 or DR5 triggers rapid apoptosis Decoy receptors DcR1 & DcR2
  • 12.
    Anti-apoptotic Bcl-2 familymembers Adapted from Adams and Cory, Science 281, 1322-1226, 1998 Anti-apoptotic Bcl-2 family members
  • 13.
  • 16.
    Caspases & apoptosis •Family of proteins - main executors • Cysteine proteases & exists within the cell as inactive pro- forms or zymogens.
  • 17.
    1) Inactivation ofenzymes involved in DNA repair. The enzyme poly (ADP-ribose) polymerase- PARP Cleavage of PARP by caspase-3 2) Breakdown of structural nuclear proteins Lamins -shape of nucleus &mediate interactions b/n chromatin & nuclear membrane. Degradation - caspase 6 results in the chromatin condensation & nuclear fragmentation 3) Fragmentation of DNA CAD, or caspase activated Dnase- fragmentation of DNA into nucleosomal ICAD (inactive)- cleaved by caspases, such as caspase 3
  • 18.
  • 20.
    • Cancer: – Mutationin proapoptotic genes results in cancer syndromes. – Proapoptotic compound Imatinib (tyrosine kinase inhibitor) used in treatment of cancer Clinical Implications of Apoptosis
  • 23.
    Clinical Implications ofApoptosis • Autoimmune Disease: – Type 1 DM is due to apoptosis of cells of islet of langherhans. – Lymphoproliferative syndrome occurs in patient with defective FAS ligand or receptor • Neurologic diseases: – Fetal alcohol syndrome d/t ethanol induced NMDA blockade & GABA activation l/t apoptosis of neurons • Hepatitis • Caspase inhibitor IDN 6556 is used in treatment of Chr. Hepatitis • Sepsis – Massive apoptosis of cells of immune system & GIT occurs in sepsis
  • 24.
  • 25.
  • 29.
    Clinical implications • Providenutrient to cell in starving condition. • Protect the cell from damaged mitocondria or toxic misfold protiens which induces the neurodegenerative diesases. • Drugs that can activate the autophagy can also clear the damaged proteins • Rapamycin analogues decrease polyglutamine pro- teins nd are effective in animal models of Hunt- ington’s disease
  • 30.
    Cancer  Loss ofindividual autophagy-related genes (BECN1, UVRAG, BIF1 results in lymphomas GI tumors in mouse models.  Same genes are frequently mutated in human cancers, (bowel & hepatocellular carcinoma)  Thus, it is seemingly paradoxical that hydroxychloroquine,an antimalarial drug that blocks autophagy by raising intralysosomal pH, is under evaluation in cancer trials  In patients undergoing chemotherapy, autophagy can promote resistance to cell death, especially to DNA-damaging agents,  Hydroxychloroquine blocks this cellular adaptive response, which results in increased tumor killing.
  • 31.
    Necrosis • Death byaccident • Associated with nonphysiological circumstances that disrupt cellular homeostasis (eg., ischemia, hypoxia & poisoning) • Membrane dissolution (osmotic lysis,shear stress, pore- forming proteins, loss of ATP) • Necrosis is bad because cellular material (including degradative enzymes) is released into surrounding tissue • Affects contiguous groups of cell • Necrosis usually causes inflammatory reaction
  • 33.
    Cross talks b/ndifferent mechanism
  • 34.
    Conclusion  Why aresome cells, such as neurons, much more vulnerable to ischemic cell death than most others?  How does a cell select a particular type of death?  How does a cell switch from a stress-recovery program to cell death?  What criteria drive the selection of a cell-death pathway?  When is a cell irrevocably committed to death? Ans to these &other questions will ultimately lead to a more profound understanding of cell death.
  • 37.
    • Anti-apoptoticPhysiologic process(es)or cell types where this gene product is essential:Bcl-2Mature B- and T-cells, pre-melanocytes, renal epithelium Bcl-xL1Erythroid and neuronal progenitors A12Mast cells and granulocytes Mcl-11Embryonic implantation, hematopoietic stem cellsBcl- wSpermatogenesis Boo3UnclearPro-apoptoticEssential for apoptosis via: BH3-onlyBidDeath receptor signaling in type II cells (eg, hepatocytes) Bim4Growth factor (GF) deprivation, deregulated Ca2+, ER-stress;deletion of auto-reactive T- and B-cells BadNone, contributes to cytokine deprivation9BmfNone, contributes to cytokine deprivation9 NoxaNone, contributes to p53-mediated DNA-damage response9 HRK5None, contributes to GF deprivation in neurons9 PUMA6DNA damage-induced (p53-mediated) apoptosis in most (all) celltypes, also glucocorticoids and GF withdrawal Bik7None, contributes to apoptosis during spermatogenesis9pore-formingBaxExecution of mitochondrial-mediated apoptosis10 BakExecution of mitochondrial-mediated apoptosis10 BokUnclearUnclearBcl-RAMBO8 Bcl-G BFK
  • 38.
    • ecrotic celldeath has long been considered an accidental and uncontrolled mode of cell death. But recently it has become clear that necrosis is a molecularly regulated event that is associated with pathologies such as ischemia-reperfusion (IR) injury, neurodegeneration and pathogen infection. The serine/threonine kinase receptor-interacting protein 1 (RIP1) plays a crucial role during the initiation of necrosis induced by ligand-receptor interactions. On the other hand, ATP depletion is an initiating factor in ischemia-induced necrotic cell death. Common players in necrotic cell death irrespective of the stimulus are calcium and reactive oxygen species (ROS). During necrosis, elevated cytosolic calcium levels typically lead to mitochondrial calcium overload, bioenergetics effects, and activation of proteases and phospholipases. ROS initiates damage to lipids, proteins and DNA and consequently results in mitochondrial dysfunction, ion balance deregulation and loss of membrane integrity. Membrane destabilization during necrosis is also mediated by other factors, such as acid-sphingomyelinase (ASM), phospholipase A(2) (PLA(2)) and calpains. Furthermore, necrotic cells release immunomodulatory factors that lead to recognition and engulfment by phagocytes and the subsequent immunological response. The knowledge of the molecular mechanisms involved in necrosis has contributed to our under-standing of necrosis-associated pathologies. In this review we will focus on the intracellular and intercellular signaling events in necrosis induced by different stimuli, such as oxidative stress, cytokines and pathogen-associated molecular patterns (PAMPs), which can be linked to several pathologies such as stroke, cardiac failure, neurodegenerative diseases, and infections.
  • 39.
    Type of Necrosis •Coagulation Necrosis – Seen in infarcted organs, e.g.myocardial infarction • Liquefaction Necrosis – Softening of the center of an abscess • Caseous Necrosis– Cheesy, crumbly appearance, e.g. tuberculosis lesion in the lung
  • 40.
    Apoptosis • Death bydesign – genetically programmed cell death • Induced by new gene synthesis in r/t developmental cues • Requires new RNA & protein synthesis– Inhibitors of transcription or translation prevent apoptosis • Important for development, homeostasis & elimin of pathogens & tumor cells • Individual cells deleted in midst of others – But can involve deletion of entire structure • Apoptosis is followed by fast phagocytosis (w/o inflammation)