What’s next for Bitcoin?
Topics
● Schnorr
● MAST
● Taproot
● Graftroot
Elliptic curves refresher (or intro, as the case might be)
● It all starts with a prime number, e.g.
p=2256
- 232
- 29
- 28
- 27
- 26
- 24
- 1
● And a regular looking equation, such as
y2
= x3
+ 7
● And a point G (x,y - calculated from
x=79BE667EF9DCBBAC55A06295CE870B07029BFCDB2DCE28D959F2815B16F81798)
● ECDSA sig (r,s) => s = r-1
(H(m)+ka)
Operations
● P=kG
● One can add points on the curve P+R=Q
● One can multiply points with scalars
R=xP (can be seen as R=P+P+....+P - x
times)
● Most important: aG+bG=(a+b)G
(translates to: sum of pubkeys has priv
key the sum of privkeys)
ECDSA
Img Src https://medium.com/cryptoadvance/how-schnorr-signatures-may-improve-bitcoin-91655bcb4744
Schnorr signature
Img Src https://medium.com/cryptoadvance/how-schnorr-signatures-may-improve-bitcoin-91655bcb4744
Warning!
● The previous graphs are valid for real
numbers and we’re actually working in Zp
which results in a graph that looks
more like a scatterplot
Real numbers vs prime field
Img Src https://www.maximintegrated.com/en/app-notes/index.mvp/id/5767
Schnorr
● Signature (k priv key P=kG, m message
to sign, r - random, R=rG)
s = r - h(m||R)k then signature for m
is (r,s)
● Verification
sG = rG - h(m||R)k => S = R - h(m||R)P
Aggregation
● The immediate benefit of Schnorr sig is
that they can be aggregated and batch
verified => reduction in tx size +
faster transaction (maybe even block)
validation time
● BIP-SCHNORR (no official # yet)
Other advantages
● Provable secure in ECDLP random-oracle
model (ECDSA is _not proven_)
● Non-Maleable (in ECDSA 3rd party can
alter sig for P and m into another sig
for P and m)
● O(1) - due to aggregation
● Batch verification
Scripts
● Any script can be represented as a tree
○ To be more specific: even as a binary tree
○ We’re talking about stack-based Bitcoin-like scripts
○ Polish notation anyone?
● This means that one can make a
commitment to a script by Merkle-izing
it
Example
Image src https://en.cryptonomist.ch/2019/05/19/mast-bitcoin-privacy-scripts/
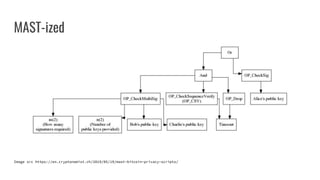
MAST-ized
Image src https://en.cryptonomist.ch/2019/05/19/mast-bitcoin-privacy-scripts/
MAST
● Scripts can be anyway revealed only on
spend (BIP 16)
● Benefit: one does not have to reveal
anything than the executed path
● Saves space
● More Privacy!
● BIP 114,117
Bitcoin Scripts - P2PKH
● “Standard signature”:
OP_DUP OP_HASH160 <pkh>
OP_EQUALVERIFY OP_CHECKSIG
● Same thing in “SegWit lingo”
OP_0 <pkh>
Bitcoin Scripts - P2SH
● P2SH
OP_HASH160 <scripthash> OP_EQUAL
● In SegWit lingo (P2WSH)
OP_0 <scripthash>
● The data length classifies vs previous
case (20 bytes here vs 32 before)
Taproot
● P2SH and P2PKH are distinguishable
● Can we merge both?
○ E.g. ContractHash = P + h(z||P)G
● Once we do this
○ Spending means just signing with k+h(z||P) <- works even now
OR
○ Provide script z and let the stack decide <- needs a new opcode
Putting it together
● New opcode (OP_NEW)
● In output OP_NEW <pubkey>
● In input (to spend)
○ Provide <signature> in P2PKH mode
○ OR
○ <P> <script>[]<arguments> (taproot)
○ <scriptsig> <script> []<arguments> (graftroot)
● BIP-TAPROOT (no official # yet)
Graftroot
● Extension of Taproot
● Focuses on the “everybody agrees” case
● Allows delegating signing to a separate
script
● Is interactive (compared to Taproot
which is not)
ELTOO
● SIGHASH_NOINPUT (BIP 118)
● HF only for SegWit scripts with ver>=1
● Allows an input _not_ to reference a
specific previous output (commitment to
pubkey, not to input)
● Tx can be bound to any output that
matches <witness> and for which
<witnessProg> yields true

Bitcoin:Next

  • 1.
  • 2.
    Topics ● Schnorr ● MAST ●Taproot ● Graftroot
  • 3.
    Elliptic curves refresher(or intro, as the case might be) ● It all starts with a prime number, e.g. p=2256 - 232 - 29 - 28 - 27 - 26 - 24 - 1 ● And a regular looking equation, such as y2 = x3 + 7 ● And a point G (x,y - calculated from x=79BE667EF9DCBBAC55A06295CE870B07029BFCDB2DCE28D959F2815B16F81798) ● ECDSA sig (r,s) => s = r-1 (H(m)+ka)
  • 4.
    Operations ● P=kG ● Onecan add points on the curve P+R=Q ● One can multiply points with scalars R=xP (can be seen as R=P+P+....+P - x times) ● Most important: aG+bG=(a+b)G (translates to: sum of pubkeys has priv key the sum of privkeys)
  • 5.
  • 6.
    Schnorr signature Img Srchttps://medium.com/cryptoadvance/how-schnorr-signatures-may-improve-bitcoin-91655bcb4744
  • 7.
    Warning! ● The previousgraphs are valid for real numbers and we’re actually working in Zp which results in a graph that looks more like a scatterplot
  • 8.
    Real numbers vsprime field Img Src https://www.maximintegrated.com/en/app-notes/index.mvp/id/5767
  • 9.
    Schnorr ● Signature (kpriv key P=kG, m message to sign, r - random, R=rG) s = r - h(m||R)k then signature for m is (r,s) ● Verification sG = rG - h(m||R)k => S = R - h(m||R)P
  • 10.
    Aggregation ● The immediatebenefit of Schnorr sig is that they can be aggregated and batch verified => reduction in tx size + faster transaction (maybe even block) validation time ● BIP-SCHNORR (no official # yet)
  • 11.
    Other advantages ● Provablesecure in ECDLP random-oracle model (ECDSA is _not proven_) ● Non-Maleable (in ECDSA 3rd party can alter sig for P and m into another sig for P and m) ● O(1) - due to aggregation ● Batch verification
  • 12.
    Scripts ● Any scriptcan be represented as a tree ○ To be more specific: even as a binary tree ○ We’re talking about stack-based Bitcoin-like scripts ○ Polish notation anyone? ● This means that one can make a commitment to a script by Merkle-izing it
  • 13.
  • 14.
  • 15.
    MAST ● Scripts canbe anyway revealed only on spend (BIP 16) ● Benefit: one does not have to reveal anything than the executed path ● Saves space ● More Privacy! ● BIP 114,117
  • 16.
    Bitcoin Scripts -P2PKH ● “Standard signature”: OP_DUP OP_HASH160 <pkh> OP_EQUALVERIFY OP_CHECKSIG ● Same thing in “SegWit lingo” OP_0 <pkh>
  • 17.
    Bitcoin Scripts -P2SH ● P2SH OP_HASH160 <scripthash> OP_EQUAL ● In SegWit lingo (P2WSH) OP_0 <scripthash> ● The data length classifies vs previous case (20 bytes here vs 32 before)
  • 18.
    Taproot ● P2SH andP2PKH are distinguishable ● Can we merge both? ○ E.g. ContractHash = P + h(z||P)G ● Once we do this ○ Spending means just signing with k+h(z||P) <- works even now OR ○ Provide script z and let the stack decide <- needs a new opcode
  • 19.
    Putting it together ●New opcode (OP_NEW) ● In output OP_NEW <pubkey> ● In input (to spend) ○ Provide <signature> in P2PKH mode ○ OR ○ <P> <script>[]<arguments> (taproot) ○ <scriptsig> <script> []<arguments> (graftroot) ● BIP-TAPROOT (no official # yet)
  • 20.
    Graftroot ● Extension ofTaproot ● Focuses on the “everybody agrees” case ● Allows delegating signing to a separate script ● Is interactive (compared to Taproot which is not)
  • 21.
    ELTOO ● SIGHASH_NOINPUT (BIP118) ● HF only for SegWit scripts with ver>=1 ● Allows an input _not_ to reference a specific previous output (commitment to pubkey, not to input) ● Tx can be bound to any output that matches <witness> and for which <witnessProg> yields true