Psychiatric manifestations of
autoimmune encephalitis
We will learn……
• What is autoimmune encephalitis?
• Types of autoimmune encephalitis?
• PSYCHIATRIC manifestations of autoimmune encephalitis?
• Red flag signs to suspect autoimmune encephalitis in patients with
psychiatric symptoms?
• NMDARE
• Limbic encephalitis,Hashimoto encephalopathy
• Psychiatric drugs used in treatment
• prognosis
AUTOIMMUNE ENEPHALITIS
• Encephalitis with antibodies to neuronal cell surface/ synaptic
antigens are a group of neuropsychiatric disorders in which the
antibodies produce neuronal dysfunction by direct interaction with
their target antigen.
• These disorders can occur with and without a cancer association.
• The antibody effects are reversible and although the process of
recovery can be prolonged, patients with autoimmune encephalitis
often have full or substantial recovery after immunotherapy.
PSYCHIATRIC MANIFESTATIONS
RED FLAG SIGNS
Possible Autoimmune encephalitis
LIMBIC ENCEPHALITIS
• rapid development of confusion, working memory deficit, mood changes, and
often seizures.
• The subacute development of short-term memory loss is considered the hallmark
of the disorder
Autoimmune limbic encephalitis
Anti-NMDA receptor encephalitis
• Anti-NMDA receptor encephalitis is frequently recognisable on
clinical grounds and is associated with CSF IgG antibodies
against the GluN1 subunit of the NMDA receptor.
• Antibodies are highly specific
• Predominantly affect young individuals {<45 years} with a
female sex predominance of 4:1
• frequency of an underlying tumour varied with age and sex
(usually an ovarian teratoma).
75% first approaches psychiatrist for help
Psychiatric phase
• Highly variable
• Delutional thought including paranoid ideation
• Perceptual disturbance
• Disorganised thoughts and behaviour
• Anxiety ,fear,agitation
• Cognitive deterioration
• Progressive Decline in speech – alogia,echolalia,perseveration
• Peadiatric population – manic symptoms,irritability,behavioural
outburst,sleep dysfunction,hyperactivity,hypersexuality
• Seizures can take place at any time during the disease, but tend to occur
earlier in males
• the clinical picture at 3–4 weeks after symptom onset was similar in most
cases.
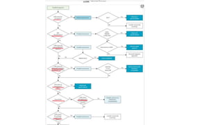
DIAGNOSIS
INVESTIGATIONS
• CSF – lymphocytic pleocytosis,elevated protein,ocb (60%)
• MRI BRAIN – 50% Normal.others-medial temporal lobe,frontal,MO
• EEG- DYS, Extreme delta brush
• Nmda antibody in serum and csf – cell based assay
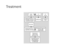
MANAGEMENT
• Treatment of teratoma
• Quetiapine is an appropriate drug to treat psychosis
• ECT ?
Hashimoto encephalopathy
EPIDEMIOLOGY
PREVALENCE 1-2/I LAKH
MEAN AGE ONSET 45-55YEARS
FEMALE>MALE 5:1
CLINICAL FEATURES INVESTIGATION
COGNITIVE
DYSFUNCTION
ANTI TPO -100%
SEIZURE ANTI TG – 70%
FOCAL DEFICIT EUTHYROID/SUBCLINICAL
HYPOTHYROID – > 60%
TREMOR CLINICAL HYPOTHYROID -20%
MYOCLONUS CSF – MILD PLEOCYTOSIS
MILD ELEVATED PROTEIN
GAIT DISORDER MRI NORMAL>50%
ATAXIA
Hashimoto Encephalopathy
Treatment
Treatment of psychiatric symptoms
Prognosis
• anti-NMDAR encephalitis often has a good outcome if appropriate treatment
such as immunotherapy or tumor removal are carried out in time
• 45% of patients had residual symptoms such as memory deficits, speech
disturbances and especially psychiatric symptoms, which may still affect the
quality of life of these patients.
• It is suggested that around 25% of the patients with anti-NMDAR encephalitis
are left with memory, cognitive, and motor deficits
• The mild deficits symptoms such as poor attention, behavioral disinhibition, and
sleep dysfunction during the recovery period may be due to the frontal-lobe
dysfunction
• What is autoimmune encephalitis?
• Types of autoimmune encephalitis?
• PSYCHIATRIC manifestations of autoimmune encephalitis?
• Red flag signs to suspect autoimmune encephalitis in patients with
psychiatric symptoms?
• NMDARE
• Limbic encephalitis,Hashimoto encephalopathy
• Psychiatric drugs used in treatment
• prognosis
TAKE HOME MESSAGE
• Isolated psychiatric episodes are rare but can occur as initial onset or relapse of
anti-NMDAR encephalitis.
• Recognition of these episodes is important because they respond to
immunotherapy.
• In patients with new-onset psychosis, having a history of encephalitis, subtle
neurological symptoms, and/or abnormal results on ancillary tests should prompt
screening for NMDAR antibodies
REFERENCES
• Psychiatric Symptoms of Patients With Anti-NMDA Receptor Encephalitis,Wang
et al
• A clinical approach to diagnosis of autoimmune encephalitis,Graus et al
• Autoimmune psychosis: an international consensus on an approach to the
diagnosis and management of psychosis of suspected autoimmune origin,Pollack
et al
• Long-Term Treatment of Hashimoto’s Encephalopathy,Marshall et al
• Treatment and prognostic factors for long-term outcome in patients with anti-NMDA receptor encephalitis: an
observational cohort study
• Treatment and prognostic factors for long-term outcome in patients with anti-NMDA receptor encephalitis: an
observational cohort study

autoimmune encephalitis types, clinical features.pptx

  • 1.
  • 2.
    We will learn…… •What is autoimmune encephalitis? • Types of autoimmune encephalitis? • PSYCHIATRIC manifestations of autoimmune encephalitis? • Red flag signs to suspect autoimmune encephalitis in patients with psychiatric symptoms? • NMDARE • Limbic encephalitis,Hashimoto encephalopathy • Psychiatric drugs used in treatment • prognosis
  • 3.
    AUTOIMMUNE ENEPHALITIS • Encephalitiswith antibodies to neuronal cell surface/ synaptic antigens are a group of neuropsychiatric disorders in which the antibodies produce neuronal dysfunction by direct interaction with their target antigen. • These disorders can occur with and without a cancer association. • The antibody effects are reversible and although the process of recovery can be prolonged, patients with autoimmune encephalitis often have full or substantial recovery after immunotherapy.
  • 8.
  • 11.
  • 12.
  • 14.
    LIMBIC ENCEPHALITIS • rapiddevelopment of confusion, working memory deficit, mood changes, and often seizures. • The subacute development of short-term memory loss is considered the hallmark of the disorder
  • 15.
  • 16.
    Anti-NMDA receptor encephalitis •Anti-NMDA receptor encephalitis is frequently recognisable on clinical grounds and is associated with CSF IgG antibodies against the GluN1 subunit of the NMDA receptor. • Antibodies are highly specific • Predominantly affect young individuals {<45 years} with a female sex predominance of 4:1 • frequency of an underlying tumour varied with age and sex (usually an ovarian teratoma).
  • 18.
    75% first approachespsychiatrist for help
  • 19.
    Psychiatric phase • Highlyvariable • Delutional thought including paranoid ideation • Perceptual disturbance • Disorganised thoughts and behaviour • Anxiety ,fear,agitation • Cognitive deterioration • Progressive Decline in speech – alogia,echolalia,perseveration • Peadiatric population – manic symptoms,irritability,behavioural outburst,sleep dysfunction,hyperactivity,hypersexuality
  • 20.
    • Seizures cantake place at any time during the disease, but tend to occur earlier in males • the clinical picture at 3–4 weeks after symptom onset was similar in most cases.
  • 21.
  • 23.
    INVESTIGATIONS • CSF –lymphocytic pleocytosis,elevated protein,ocb (60%) • MRI BRAIN – 50% Normal.others-medial temporal lobe,frontal,MO • EEG- DYS, Extreme delta brush • Nmda antibody in serum and csf – cell based assay
  • 24.
  • 25.
    • Treatment ofteratoma • Quetiapine is an appropriate drug to treat psychosis • ECT ?
  • 27.
    Hashimoto encephalopathy EPIDEMIOLOGY PREVALENCE 1-2/ILAKH MEAN AGE ONSET 45-55YEARS FEMALE>MALE 5:1 CLINICAL FEATURES INVESTIGATION COGNITIVE DYSFUNCTION ANTI TPO -100% SEIZURE ANTI TG – 70% FOCAL DEFICIT EUTHYROID/SUBCLINICAL HYPOTHYROID – > 60% TREMOR CLINICAL HYPOTHYROID -20% MYOCLONUS CSF – MILD PLEOCYTOSIS MILD ELEVATED PROTEIN GAIT DISORDER MRI NORMAL>50% ATAXIA
  • 28.
  • 29.
  • 30.
  • 33.
    Prognosis • anti-NMDAR encephalitisoften has a good outcome if appropriate treatment such as immunotherapy or tumor removal are carried out in time • 45% of patients had residual symptoms such as memory deficits, speech disturbances and especially psychiatric symptoms, which may still affect the quality of life of these patients. • It is suggested that around 25% of the patients with anti-NMDAR encephalitis are left with memory, cognitive, and motor deficits • The mild deficits symptoms such as poor attention, behavioral disinhibition, and sleep dysfunction during the recovery period may be due to the frontal-lobe dysfunction
  • 34.
    • What isautoimmune encephalitis? • Types of autoimmune encephalitis? • PSYCHIATRIC manifestations of autoimmune encephalitis? • Red flag signs to suspect autoimmune encephalitis in patients with psychiatric symptoms? • NMDARE • Limbic encephalitis,Hashimoto encephalopathy • Psychiatric drugs used in treatment • prognosis
  • 35.
    TAKE HOME MESSAGE •Isolated psychiatric episodes are rare but can occur as initial onset or relapse of anti-NMDAR encephalitis. • Recognition of these episodes is important because they respond to immunotherapy. • In patients with new-onset psychosis, having a history of encephalitis, subtle neurological symptoms, and/or abnormal results on ancillary tests should prompt screening for NMDAR antibodies
  • 36.
    REFERENCES • Psychiatric Symptomsof Patients With Anti-NMDA Receptor Encephalitis,Wang et al • A clinical approach to diagnosis of autoimmune encephalitis,Graus et al • Autoimmune psychosis: an international consensus on an approach to the diagnosis and management of psychosis of suspected autoimmune origin,Pollack et al • Long-Term Treatment of Hashimoto’s Encephalopathy,Marshall et al • Treatment and prognostic factors for long-term outcome in patients with anti-NMDA receptor encephalitis: an observational cohort study • Treatment and prognostic factors for long-term outcome in patients with anti-NMDA receptor encephalitis: an observational cohort study

Editor's Notes

  • #5 Intra cellular synaptic –GAD,AMPHIPHYSIN Autoimmune encephalitis syndromes are different from the classical paraneoplastic encephalitis in which the associated antibodies target intracellular neuronal proteins – t cell mediated cell damage - irreversable
  • #8 The weight loss and severe diarrhea occur, on average, 4 months before the onset of neurological symptoms and can result in extensive evaluations for a primary gastrointestinal disorder. The triad of weight loss, cognitive dysfunction, and symptoms of CNS hyperexcitability should raise the suspicion for anti-DPPX encephalitis. The encephalitis is chronic and progresses over months (median 8 months to disease peak). The myenteric plexus is enriched in DPPX receptors
  • #15 CSF analysis shows mild-to-moderate lymphocytic pleocytosis (usually less than 100 white blood cells per mm3) in 60–80% of patients, and elevated IgG index or oligoclonal bands in approximately 50% of cases.  Among all immunological subtypes of limbic encephalitis, patients with LGI1 antibodies present with a lower frequency of CSF pleocytosis (41%) or elevated CSF protein concentrations (47%) and rarely have intrathecal IgG synthes
  • #16 antibody status is not needed to consider limbic encephalitis as having a definite autoimmune origin because immune-mediated limbic encephalitis can occur without detectable autoantibodies Measurement of autoantibodies, however, remains important for two reasons: their presence clarifies the immunological subgroup of limbic encephalitis, with comorbidities, tumour association, and prognosis that might differ according to the autoantibody
  • #17 ranging from 0–5% in children younger than 12 years, to 58% in women older than 18 years (usually an ovarian teratoma). Disorder identified first 2007,media attention – Susannah calahann – brain on fire
  • #18 Relapse 25% 85% of patients who make a full recovery have executive dysfn,impulsivity
  • #19 Dd- psychosis,mania,schizophrenia
  • #20 abnormal movements (orofacial, limb, or trunk dyskinesias} NORMALLY EXCITATORY GLUTAMATE STIMULATES NMDA receptor in the interneuron ,resulting GABA release – which tonic inhibit dopamine release Hypoactive nmda receptor ,loss of tonic inhibition resulting hyperdopaminrgia in mesolimbic pathway –positive symptoms
  • #23 anti-NMDA receptor encephalitis, affects 20% of patients with herpes simplex encephalitis, and manifests with new-onset choreoathetosis (predominantly in children)79,80 or psychiatric symptoms (mainly in adults and teenagers) a few weeks or, rarely, months after the viral infection.