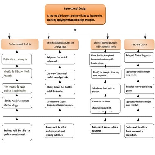
Selected Instructional Design
Models and
Their Effectiveness
For Asynchronous Online
Curriculum Development


Elizabeth Kramer
Liberty University
Instructure Canvas
Indiana Partnership for Stateside
Education (IPSE) Guidelines for
online course creation
 Consistent format among all courses provided by that
  institution
 Learning activities closely relate to the intended learning
  outcomes
 All components of the course are clearly understood by the
  learner




               (Simonson, Smaldino, Albright, & Zvacek, 2012)
ADDIE
Analysis – Design – Development – Implementation - Evaluation

 Analysis
   determine the background knowledge of the learners
   set instructional goals by determining the desired newly acquired
    skill set or knowledge of the learner
 Design
   Design the assessments
   Determine the course layout
   Determine a strategy to be used to conduct the course
 Development
   Test a trial version of the materials
   Feedback is considered and course materials are updated,
    revised and final materials are created
ADDIE
Analysis – Design – Development – Implementation - Evaluation

 Implementation
   Conduct train-the-trainer courses
   Ensure the Instructor is at ease with the
    materials, technology, and information to be covered in the
    course
 Evaluation
   Evaluation of the course and its effectiveness from the
    perspective of the learners and the instructor, not evaluation of
    the students
   End-of-Course Surveys work well to acquire desired feedback




                                                                (Chevalier, 2011)
Dick and Carey Model
“An excellent model for online instruction” (Willis, 2009)


    Stage 1
      Identify instructional goals
      Research the intended learning outcomes (ILO)
    Stage 2
      Assess the instructional environment
      Assess all learners environments
      Available hardware and software for all learners
    Stage 3
      Identify entry behaviors of the learners
      Perform GAP analysis
      Consider germane cognitive load
    Stage 4
      Write Performance Objectives
      The needs of the students and the goals of the instructor become the
       ILOs
Dick and Carey Model
“An excellent model for online instruction” (Willis, 2009)


    Stage 5
      Develop the criterion reference test
    Stage 6
      Instructional strategy is developed
         Content and order of lessons
    Stage 7
      Develop or select instructional material
    Stage 8 & 9
      Evaluate and improve the course
    Stage 10
      Revise the course

                                                             (Willis, 2009)
KEMP Model
                                 Determine
                                  learner
                                   needs
                   Design the                 Determine
                   evaluations                the topics




   Determine
   available                                               Tasks and
    support                                                procedures
    services

                                   Nine
                                 Nonlinear
                                  Stages
                                                           Analyze the
    Determine
                                                             learner
   instructional
                                                           characteristi
    resources
                                                               cs



                   Design the
                    teaching
                      and                     Content
                    learning                  analysis
                    activities   Determine
                                  learner
                                 objectives
Three-Dimensional ITD Model
Information, Technology, and Instructional Design

     Facilitates the conversion of an in-person course to an online course

      Three Phases
        Course feasibility study
          Can this material be used in an online course?
            Posting the professors lecture is not effective
        Course design and development
          What hardware and software will be used
          Content and modules to be included
            By week? By content?
        Course evaluation
          Similar to the first three models
            Did this work well?
            What were the students’ reactions?




                                                              (Wolfe, Da, & Li, 2009)
Learning Objects
Learning Objects are digital learning items that focus on a single
topic or ILO and have the potential to be reused in different
situations (Weller, 2007).

 Internet
    Not feasible before the internet
    Share materials globally
    Objects are meant to mobile between units
    Open Resource Movement
    Cost and Quality




                                                    (Weller, 2007)
Additional Resources
 ADDIE
   http://www.youtube.com/watch?v=JZdv5lrJs4U
 Learning Objects
   www.opentapestry.com
   https://canvas.instructure.com/login
 Fink Model
   http://vimeo.com/album/1771195
References
 Bani-Salameh, Z., Abbas, M., Kabilan, M., & Bani-Salameh, L. (2010). Design and
  Development of systematic interactive multimedia instruction on safety topics for flight
  attendants. Proceedings of the International Conference on E-Learning, 327-342. Retrieved
  from web.ebscohost.com.ezproxy.liberty.edu
 Chevalier, R. D. (2011, ). When did ADDIE become addie? Performance Improvement, 50(6),
  10-14. Retrieved from web.ebscohost.com.ezproxy.liberty.edu
 Kranch, D. A. (2008). Getting it right graually: an interative method for online instruction
  developement. Quartly review of distance education, 9(1), 29-34. Retrieved from
  web.ebscohost.com.eproxy.liberty.edu
 Simonson, M., Smaldino, S., Albright, M., & Zvacek, S. (2012). Instructional design for
  distance education. In Teaching and learning at a distance (5th ed., pp. 150-192). Boston, MA:
  Peason.
 Spector, J. M., Merrill, M. D., Van Morrienboer, J., & Driscoll, M. (2008). Perspective principals
  for instructional design. In Handbook of research on educational communications and
  technology (3rd ed., pp. 173-183). New York, New York: Routledge.
 Weller, M. (2007). Learning objects, learning design, adoption through succession. Journal of
  Computing in Higher Education, 19(1), 26-47. Retrieved from
  web.ebschohost.com.ezproxy.liberty.edu
 Whitmyer, C. (1999). Instructional design for online learning. FutureU. Retrieved from
  web.ebscohost.liberty.edu
 Willis, J. (2009). Pedagogical ID versus Process ID: two perspectives in contemporary
  instructional design theory. International Journal Of Technology In Teaching & Learning, 5(2),
  93-105. Retrieved from web.ebscohost.com.liberty.edu
 Wolfe, C., Da, Z., & Li, Z. (2009, March). Applying ITD model for online course design and
  development. AURCO Journal, 173-185. Retrieved from
  web.ebscohost.com.ezproxy.liberty.edu

Asynchronous curriculum creation and id models

  • 1.
    Selected Instructional Design Modelsand Their Effectiveness For Asynchronous Online Curriculum Development Elizabeth Kramer Liberty University Instructure Canvas
  • 2.
    Indiana Partnership forStateside Education (IPSE) Guidelines for online course creation  Consistent format among all courses provided by that institution  Learning activities closely relate to the intended learning outcomes  All components of the course are clearly understood by the learner (Simonson, Smaldino, Albright, & Zvacek, 2012)
  • 3.
    ADDIE Analysis – Design– Development – Implementation - Evaluation  Analysis  determine the background knowledge of the learners  set instructional goals by determining the desired newly acquired skill set or knowledge of the learner  Design  Design the assessments  Determine the course layout  Determine a strategy to be used to conduct the course  Development  Test a trial version of the materials  Feedback is considered and course materials are updated, revised and final materials are created
  • 4.
    ADDIE Analysis – Design– Development – Implementation - Evaluation  Implementation  Conduct train-the-trainer courses  Ensure the Instructor is at ease with the materials, technology, and information to be covered in the course  Evaluation  Evaluation of the course and its effectiveness from the perspective of the learners and the instructor, not evaluation of the students  End-of-Course Surveys work well to acquire desired feedback (Chevalier, 2011)
  • 5.
    Dick and CareyModel “An excellent model for online instruction” (Willis, 2009)  Stage 1  Identify instructional goals  Research the intended learning outcomes (ILO)  Stage 2  Assess the instructional environment  Assess all learners environments  Available hardware and software for all learners  Stage 3  Identify entry behaviors of the learners  Perform GAP analysis  Consider germane cognitive load  Stage 4  Write Performance Objectives  The needs of the students and the goals of the instructor become the ILOs
  • 6.
    Dick and CareyModel “An excellent model for online instruction” (Willis, 2009)  Stage 5  Develop the criterion reference test  Stage 6  Instructional strategy is developed  Content and order of lessons  Stage 7  Develop or select instructional material  Stage 8 & 9  Evaluate and improve the course  Stage 10  Revise the course (Willis, 2009)
  • 7.
    KEMP Model Determine learner needs Design the Determine evaluations the topics Determine available Tasks and support procedures services Nine Nonlinear Stages Analyze the Determine learner instructional characteristi resources cs Design the teaching and Content learning analysis activities Determine learner objectives
  • 8.
    Three-Dimensional ITD Model Information,Technology, and Instructional Design Facilitates the conversion of an in-person course to an online course  Three Phases  Course feasibility study  Can this material be used in an online course?  Posting the professors lecture is not effective  Course design and development  What hardware and software will be used  Content and modules to be included  By week? By content?  Course evaluation  Similar to the first three models  Did this work well?  What were the students’ reactions? (Wolfe, Da, & Li, 2009)
  • 9.
    Learning Objects Learning Objectsare digital learning items that focus on a single topic or ILO and have the potential to be reused in different situations (Weller, 2007).  Internet  Not feasible before the internet  Share materials globally  Objects are meant to mobile between units  Open Resource Movement  Cost and Quality (Weller, 2007)
  • 10.
    Additional Resources  ADDIE  http://www.youtube.com/watch?v=JZdv5lrJs4U  Learning Objects  www.opentapestry.com  https://canvas.instructure.com/login  Fink Model  http://vimeo.com/album/1771195
  • 11.
    References  Bani-Salameh, Z.,Abbas, M., Kabilan, M., & Bani-Salameh, L. (2010). Design and Development of systematic interactive multimedia instruction on safety topics for flight attendants. Proceedings of the International Conference on E-Learning, 327-342. Retrieved from web.ebscohost.com.ezproxy.liberty.edu  Chevalier, R. D. (2011, ). When did ADDIE become addie? Performance Improvement, 50(6), 10-14. Retrieved from web.ebscohost.com.ezproxy.liberty.edu  Kranch, D. A. (2008). Getting it right graually: an interative method for online instruction developement. Quartly review of distance education, 9(1), 29-34. Retrieved from web.ebscohost.com.eproxy.liberty.edu  Simonson, M., Smaldino, S., Albright, M., & Zvacek, S. (2012). Instructional design for distance education. In Teaching and learning at a distance (5th ed., pp. 150-192). Boston, MA: Peason.  Spector, J. M., Merrill, M. D., Van Morrienboer, J., & Driscoll, M. (2008). Perspective principals for instructional design. In Handbook of research on educational communications and technology (3rd ed., pp. 173-183). New York, New York: Routledge.  Weller, M. (2007). Learning objects, learning design, adoption through succession. Journal of Computing in Higher Education, 19(1), 26-47. Retrieved from web.ebschohost.com.ezproxy.liberty.edu  Whitmyer, C. (1999). Instructional design for online learning. FutureU. Retrieved from web.ebscohost.liberty.edu  Willis, J. (2009). Pedagogical ID versus Process ID: two perspectives in contemporary instructional design theory. International Journal Of Technology In Teaching & Learning, 5(2), 93-105. Retrieved from web.ebscohost.com.liberty.edu  Wolfe, C., Da, Z., & Li, Z. (2009, March). Applying ITD model for online course design and development. AURCO Journal, 173-185. Retrieved from web.ebscohost.com.ezproxy.liberty.edu