ANDA REGULATORY APPROVAL
PROCESS
Presented By-
ROHIT
R.K.S.D college of pharmacy,
Kaithal (Hry)
M.Pharma 1st year
(Pharmaceutics)
Abbreviated new drug application
(ANDA)
• These are submitted to the FDA’s CDER(center for
drug evaluation and research)
• The Office of the Generic drugs (OGD) is located
within the CDER under the office of pharmaceutical
science, to obtain approval to market a generic drug
product.
• The OGD ensures the safety and efficacy of generic
drugs by employing a review process that is similar
to the NDA process.
• Once approved the applicant may manufacture &
market the generic product to provide a safe, effective
& low cost alternative.
• These are termed “Abbreviated” because they
generally need not include preclinical & clinical data
to establish safety & effectiveness.
• They must scientifically demonstrate that their
product is bioequivalent to the innovator drug.
• Using bioequivalence as the basis for approving
generic copies was established by the “Drug price
competition & Patent term restoration Act of
1984” (Hatch-Waxman Act)
• The HWA to the federal food,drug and cosmetics
act(FD&C) gave statutory authority to submit ANDA
for all approved innovator drugs.
• Generic drug application (FDA 356h) reviewers
focus on bioequivalence data, chemistry &
microbiology data. Request for plant inspection &
drug labeling information
• The primary difference between the generic drug
review process and NDA process is the study
requirements.
• For ex , an ANDA generally requires a BE study
between the generic drug product and Reference list
of drugs(RLD )product.
• The safety and efficacy of the RLD product were
established previously through animal ,clinical ,BA
studies.SO, no need to repeat for ANDA.
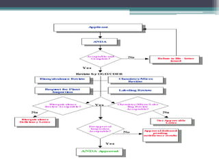
STEPS
Filling review
Coordination of generic drug review process.
Bioequivalence review process.
Chemistry review process.
Labeling review process.
Putting it all together.
Filling review
The process begins when an applicant submits an
ANDA to the OGD.
The document room staff assigns it an ANDA
number and stamps a received date on the cover
letter of ANDA.
It is sent to a consumer safety technician who
reviews the preliminary sections of ANDA checklist.
With in first 60 days –submission , filling review is
completed. Regulatory support branch(RSB) is
responsible for this process.
• This group , organized under the division of
labeling and program support( DLPS) ,consists
of project managers and a support staff
including technical information assistants ,legal
instruments examiners and consumer safety
technicians.
• The branch chief who reports to the division
director of DLPS supervises the branch.
To determine whether an application is
acceptable for filling , an RSB Project manager
( RPM) compares the contents of each section
against a list of regulatory requirements.
An applicant may “ refuse to receive” letter
when an inactive ingredient level exceeds the
level previously used in an approved drug
product via the same route of administration
Other reasons
 Incomplete bioequivalence studies.
 Incomplete stability studies
 Incomplete packaging.
 Incorrect basis for submission.
 RSB verifies that all applications contain a
patent certification and exclusively statement
• The patent certification and exclusivity statement
must address all existing patents and exclusivities for
the RLD(REFERENCE LIST OF DRUGS)
published in the “ Approved Drug Products with
Therapeutic Equivalence Evaluations “ commonly
known as ORANGE BOOK.
• If an RLD has expired patents ,an applicant may
certify that no relevant patents remain.
• The review of patents and exclusivities is an ongoing
process throughout the review cycle ,as new patents
and exclusivities may become listed in the orange
book.
• Once the RSB completes the filling review of the ANDA
and verifies that the application contains all the necessary
regulatory requirements an “Acknowledgement “ letter is
issued to the applicant indicating its acceptance for filling
and the official filling date
 The application is then assigned to technical reviewers.
 If the ANDA does not met the criteria for filling ,
a “ refuse –to-receive “ letter is issued with a list of
deficiencies.
Upon filling an ANDA ,the RPM forwards an
establishment evaluation request (EER) to the office
of compliance.
Office of Compliance are operating in compliance with
current Good Manufacturing Practice( cGMP)
regulations.
Currently , ANDA can be submitted entirely
electronically.
All applicants who plan to submit ANDA electronically
should consult CDER’S website for electronic
submissions at www.fda.gov/cder/regulatory
/rsr/default.htm.
COORDINATION OF THE GENERIC DRUG
REVIEW PROCESS
Now application enters the review queue,this means
that the application is assigned to a bioequivalence
reviewer , a chemist and a labelling reviewer.
Each chemistry team consists of a team leader , a
project manager and several reviewers .The
chemistry project manager serves as the “Applicant “
project manager(APM),they plan ,organize and
coordinate all of the review activities for the
applications that they manage.
• APMs serve as co-leaders for the chemistry review
teams.
• They manage ,coordinate the work in a timely
manner and identify ,resolve potential problems such
as inequality of individual workload and regulatory
issues.
• The APMs play a key role in coordinating the various
disciplines to review the applications within 180 days
from the submission date.
APM enter the key information about their
applications into a project management database.
They are designated as the primary contacts for all
issues relating of the application.
It attempts and address all applicant inquiries within
2 working days of receiving request.
APM request applicants to submit a proposed agenda
prior to the telephone conference or meeting
BIOEQUIVALENCE REVIEW PROCESS
• The BE section is assigned to the division of
bioequivalence to review.
• Bioequivalence project manager( BPM) access list of
pending ANDA assign to individual reviewers
according to “first-in ,first-reviewed “policy.
• The DBE’s responsibilities include BE section of
ANDA, Bio-investigational new drug
applications(Bio-INDs),protocols and controlled
correspondence.
• The DBE is organized in to three branches of which each
branch consists of six reviewers supervised by team
leader(secondary review)and division director (tertiary
review).A BPM is assigned to each branch(processing
and managing) and statistician for statistical issues.
• This process establishes BE between a proposed generic
drug and the RLD.
• BE is established when the ratio of T/R of the PK
parameters for rate (Cmax) , AUC of log transformed data
meet the 90 % confidence intervals of 80 -125 %.
• It resolve the regulatory and scientific issues regarding
the BE of drug products submitted for marketing
approval.
The BPMs request and track inspections of the
clinical and analytical sited through the division of
scientific investigations( DSI).
If BE reviewer requires information to complete the
review ----First consult the team leader
And then the BPM to obtain information from
applicant.
If issue is resolved with in 10 working days,
teleconference is initiated by BPM .The applicant
response to the teleconference is labelled
“ Bioequivalence Telephone Amendment”
• If any deficiencies are determined; then a
bioequivalence deficiency letter is issued to the
applicant.
• Once the BE review is completed,all BE
requirements are addressed , DBE forwards an
acceptable letter and then forwarded to APM.
FDA requires an ANDA applicant to provide information to
establish bioequivalency. It includes:-
• A formulation comparison for products whose
bioavailability is self evident. E.g oral solutions,
injectables, ophthalmic solutions where the formulations
are identical
• Comparative dissolution testing where there is a known
correlation between in vitro & in vivo effects
• In vivo bioequivalence testing comparing the rate &
extent of absorption of the generic to the reference
product
• For non classically absorbed products, a head to head
evaluation of comparative effectiveness based upon
clinical end points
CHEMISTRY REVIEW PROCESS
The chemistry ,manufacturing and controls(CMC)
section of the application is assigned to the app
chemistry division and team based on therapeutic
category of the drug product.
The team leader assigns the application to a reviewer
on his/her team according to the “ first-in,first
reviewed policy”.
The Chemistry division reviews CMC section Of
ANDA, drug master files , annual reports and
controlled correspondence.
They are organized in to review teams consisting of
six reviewers and a team leader.
Team leaders perform secondary review.
Tertiary review is by deputy director rather than by
division director in BE review.
The goal of the chemistry review process is to assure
that the generic drug will be manufactured in a
reproducible manner under controlled substances
• Areas such as raw material specifications and
controls, sterilization process, container and closure
systems, stability data, manufacturing procedures.
• After the issues resolved,APM responsibility is to
communicate the status of the application to
applicant.chemistry deficiencies { major,minor} and
faxes them to applicant.
• Application[final approval],approval package is
processed through immediate office -----applicant is
contacted.
LABELLING REVIEW PROCESS
Labeling section of the application is assigned to the
app labeling reviewer based on the therapeutic
category of the drug product.
The labeling review branch is part of DLPS.
A team leader oversees the work of 4-6 reviewers.
The basis for the labeling review is to ensure that the
generic drug labeling is the “same as” the RLD
labeling.
• There are exceptions to the “same as” regulation.
those exceptions are allowed for:
Unexpired patents
Differences due to changes in the manufacturer or
distributor.
Other characteristics inherent to the generic drug
product such as tablet size, shape or colour.
The labeling reviewer identifies and resolves
concerns about medication errors. Ex: sound alike or
legibility of drug names on a container label.
To ensure that the proposed labeling in an ANDA is
the “same as” the RLD,
a. The reviewer must first identify the RLD
b. Next step is to find the most recently approved
labeling for the RLD.
c. If it is not the recently approves ,it is considered as
discontinued labeling ( so not acceptable for
labeling review).
• The applicant may submit four copies of draft
labeling or 12 copies of final printed labeling as
proposed labeling. They are submitted for tentative
approval.
• The labeling branch supports the submission of
electronic labeling which is preferred and strongly
encouraged.
• As the container label is reviewed , the labeling
reviewer decides of the labeling is easy to read and
positioned in accordance with the regulations.
• After completing the review of the proposed label is
reviewed ,the labeling reviewer drafts a review that
either identifies labeling deficiencies approval.
• A tentative approval may be issued for an application
with outstanding patent and exclusivity issues.
• The team leader completes a secondary review.
• If the proposed labeling is deficient,the APM or
labeling reviewer communicates the deficiencies
to the applicant
PUTTING IT ALL TOGETHER
• After the final office level administrative review and
individual disciplines have resolved their deficiencies
,the application will either receive a full approval or a
tentative letter.
• When the review of an ANDA is completed, the
APMs draft the app approval letter and circulate it
with the reviews and application for concurrence.
• The APMs communicate with the OGD management
on a weekly basis to update them on the progress of
reviews.
• A full approval letter details the conditions of
approval and allows the applicant to market the
generic drug product.
• A tentative approval letter is issued if there are
unexpired patents or exclusivities accorded to the
RLD, and delays the marketing of the product .
• Once the office director has signed the final approval
letter, APM calls and faxes a copy of the approval
letter to the applicant.
• The document room staff then mails the final
approval letter to the applicant.
REFERENCES:
• Generic drug product development & solid
dosgae froms by Leonshargel,isadorekanfer.page
no :211-222
• www.fda/cder.gov.
• Professional diploma in clinical research
( PDCR)- Module 3 ,page no :11-16
THANK YOU

ANDA regulatory approval process

  • 1.
    ANDA REGULATORY APPROVAL PROCESS PresentedBy- ROHIT R.K.S.D college of pharmacy, Kaithal (Hry) M.Pharma 1st year (Pharmaceutics)
  • 3.
    Abbreviated new drugapplication (ANDA) • These are submitted to the FDA’s CDER(center for drug evaluation and research) • The Office of the Generic drugs (OGD) is located within the CDER under the office of pharmaceutical science, to obtain approval to market a generic drug product. • The OGD ensures the safety and efficacy of generic drugs by employing a review process that is similar to the NDA process.
  • 4.
    • Once approvedthe applicant may manufacture & market the generic product to provide a safe, effective & low cost alternative. • These are termed “Abbreviated” because they generally need not include preclinical & clinical data to establish safety & effectiveness. • They must scientifically demonstrate that their product is bioequivalent to the innovator drug.
  • 5.
    • Using bioequivalenceas the basis for approving generic copies was established by the “Drug price competition & Patent term restoration Act of 1984” (Hatch-Waxman Act) • The HWA to the federal food,drug and cosmetics act(FD&C) gave statutory authority to submit ANDA for all approved innovator drugs. • Generic drug application (FDA 356h) reviewers focus on bioequivalence data, chemistry & microbiology data. Request for plant inspection & drug labeling information
  • 6.
    • The primarydifference between the generic drug review process and NDA process is the study requirements. • For ex , an ANDA generally requires a BE study between the generic drug product and Reference list of drugs(RLD )product. • The safety and efficacy of the RLD product were established previously through animal ,clinical ,BA studies.SO, no need to repeat for ANDA.
  • 7.
    STEPS Filling review Coordination ofgeneric drug review process. Bioequivalence review process. Chemistry review process. Labeling review process. Putting it all together.
  • 8.
    Filling review The processbegins when an applicant submits an ANDA to the OGD. The document room staff assigns it an ANDA number and stamps a received date on the cover letter of ANDA. It is sent to a consumer safety technician who reviews the preliminary sections of ANDA checklist. With in first 60 days –submission , filling review is completed. Regulatory support branch(RSB) is responsible for this process.
  • 9.
    • This group, organized under the division of labeling and program support( DLPS) ,consists of project managers and a support staff including technical information assistants ,legal instruments examiners and consumer safety technicians. • The branch chief who reports to the division director of DLPS supervises the branch.
  • 10.
    To determine whetheran application is acceptable for filling , an RSB Project manager ( RPM) compares the contents of each section against a list of regulatory requirements. An applicant may “ refuse to receive” letter when an inactive ingredient level exceeds the level previously used in an approved drug product via the same route of administration
  • 11.
    Other reasons  Incompletebioequivalence studies.  Incomplete stability studies  Incomplete packaging.  Incorrect basis for submission.  RSB verifies that all applications contain a patent certification and exclusively statement
  • 12.
    • The patentcertification and exclusivity statement must address all existing patents and exclusivities for the RLD(REFERENCE LIST OF DRUGS) published in the “ Approved Drug Products with Therapeutic Equivalence Evaluations “ commonly known as ORANGE BOOK. • If an RLD has expired patents ,an applicant may certify that no relevant patents remain. • The review of patents and exclusivities is an ongoing process throughout the review cycle ,as new patents and exclusivities may become listed in the orange book.
  • 13.
    • Once theRSB completes the filling review of the ANDA and verifies that the application contains all the necessary regulatory requirements an “Acknowledgement “ letter is issued to the applicant indicating its acceptance for filling and the official filling date  The application is then assigned to technical reviewers.  If the ANDA does not met the criteria for filling , a “ refuse –to-receive “ letter is issued with a list of deficiencies.
  • 14.
    Upon filling anANDA ,the RPM forwards an establishment evaluation request (EER) to the office of compliance. Office of Compliance are operating in compliance with current Good Manufacturing Practice( cGMP) regulations. Currently , ANDA can be submitted entirely electronically. All applicants who plan to submit ANDA electronically should consult CDER’S website for electronic submissions at www.fda.gov/cder/regulatory /rsr/default.htm.
  • 15.
    COORDINATION OF THEGENERIC DRUG REVIEW PROCESS Now application enters the review queue,this means that the application is assigned to a bioequivalence reviewer , a chemist and a labelling reviewer. Each chemistry team consists of a team leader , a project manager and several reviewers .The chemistry project manager serves as the “Applicant “ project manager(APM),they plan ,organize and coordinate all of the review activities for the applications that they manage.
  • 16.
    • APMs serveas co-leaders for the chemistry review teams. • They manage ,coordinate the work in a timely manner and identify ,resolve potential problems such as inequality of individual workload and regulatory issues. • The APMs play a key role in coordinating the various disciplines to review the applications within 180 days from the submission date.
  • 17.
    APM enter thekey information about their applications into a project management database. They are designated as the primary contacts for all issues relating of the application. It attempts and address all applicant inquiries within 2 working days of receiving request. APM request applicants to submit a proposed agenda prior to the telephone conference or meeting
  • 18.
    BIOEQUIVALENCE REVIEW PROCESS •The BE section is assigned to the division of bioequivalence to review. • Bioequivalence project manager( BPM) access list of pending ANDA assign to individual reviewers according to “first-in ,first-reviewed “policy. • The DBE’s responsibilities include BE section of ANDA, Bio-investigational new drug applications(Bio-INDs),protocols and controlled correspondence.
  • 19.
    • The DBEis organized in to three branches of which each branch consists of six reviewers supervised by team leader(secondary review)and division director (tertiary review).A BPM is assigned to each branch(processing and managing) and statistician for statistical issues. • This process establishes BE between a proposed generic drug and the RLD. • BE is established when the ratio of T/R of the PK parameters for rate (Cmax) , AUC of log transformed data meet the 90 % confidence intervals of 80 -125 %. • It resolve the regulatory and scientific issues regarding the BE of drug products submitted for marketing approval.
  • 20.
    The BPMs requestand track inspections of the clinical and analytical sited through the division of scientific investigations( DSI). If BE reviewer requires information to complete the review ----First consult the team leader And then the BPM to obtain information from applicant. If issue is resolved with in 10 working days, teleconference is initiated by BPM .The applicant response to the teleconference is labelled “ Bioequivalence Telephone Amendment”
  • 21.
    • If anydeficiencies are determined; then a bioequivalence deficiency letter is issued to the applicant. • Once the BE review is completed,all BE requirements are addressed , DBE forwards an acceptable letter and then forwarded to APM.
  • 22.
    FDA requires anANDA applicant to provide information to establish bioequivalency. It includes:- • A formulation comparison for products whose bioavailability is self evident. E.g oral solutions, injectables, ophthalmic solutions where the formulations are identical • Comparative dissolution testing where there is a known correlation between in vitro & in vivo effects • In vivo bioequivalence testing comparing the rate & extent of absorption of the generic to the reference product • For non classically absorbed products, a head to head evaluation of comparative effectiveness based upon clinical end points
  • 23.
    CHEMISTRY REVIEW PROCESS Thechemistry ,manufacturing and controls(CMC) section of the application is assigned to the app chemistry division and team based on therapeutic category of the drug product. The team leader assigns the application to a reviewer on his/her team according to the “ first-in,first reviewed policy”. The Chemistry division reviews CMC section Of ANDA, drug master files , annual reports and controlled correspondence.
  • 24.
    They are organizedin to review teams consisting of six reviewers and a team leader. Team leaders perform secondary review. Tertiary review is by deputy director rather than by division director in BE review. The goal of the chemistry review process is to assure that the generic drug will be manufactured in a reproducible manner under controlled substances
  • 25.
    • Areas suchas raw material specifications and controls, sterilization process, container and closure systems, stability data, manufacturing procedures. • After the issues resolved,APM responsibility is to communicate the status of the application to applicant.chemistry deficiencies { major,minor} and faxes them to applicant. • Application[final approval],approval package is processed through immediate office -----applicant is contacted.
  • 26.
    LABELLING REVIEW PROCESS Labelingsection of the application is assigned to the app labeling reviewer based on the therapeutic category of the drug product. The labeling review branch is part of DLPS. A team leader oversees the work of 4-6 reviewers. The basis for the labeling review is to ensure that the generic drug labeling is the “same as” the RLD labeling.
  • 27.
    • There areexceptions to the “same as” regulation. those exceptions are allowed for: Unexpired patents Differences due to changes in the manufacturer or distributor. Other characteristics inherent to the generic drug product such as tablet size, shape or colour.
  • 28.
    The labeling revieweridentifies and resolves concerns about medication errors. Ex: sound alike or legibility of drug names on a container label. To ensure that the proposed labeling in an ANDA is the “same as” the RLD, a. The reviewer must first identify the RLD b. Next step is to find the most recently approved labeling for the RLD. c. If it is not the recently approves ,it is considered as discontinued labeling ( so not acceptable for labeling review).
  • 29.
    • The applicantmay submit four copies of draft labeling or 12 copies of final printed labeling as proposed labeling. They are submitted for tentative approval. • The labeling branch supports the submission of electronic labeling which is preferred and strongly encouraged. • As the container label is reviewed , the labeling reviewer decides of the labeling is easy to read and positioned in accordance with the regulations.
  • 30.
    • After completingthe review of the proposed label is reviewed ,the labeling reviewer drafts a review that either identifies labeling deficiencies approval. • A tentative approval may be issued for an application with outstanding patent and exclusivity issues. • The team leader completes a secondary review. • If the proposed labeling is deficient,the APM or labeling reviewer communicates the deficiencies to the applicant
  • 31.
    PUTTING IT ALLTOGETHER • After the final office level administrative review and individual disciplines have resolved their deficiencies ,the application will either receive a full approval or a tentative letter. • When the review of an ANDA is completed, the APMs draft the app approval letter and circulate it with the reviews and application for concurrence. • The APMs communicate with the OGD management on a weekly basis to update them on the progress of reviews.
  • 32.
    • A fullapproval letter details the conditions of approval and allows the applicant to market the generic drug product. • A tentative approval letter is issued if there are unexpired patents or exclusivities accorded to the RLD, and delays the marketing of the product . • Once the office director has signed the final approval letter, APM calls and faxes a copy of the approval letter to the applicant. • The document room staff then mails the final approval letter to the applicant.
  • 34.
    REFERENCES: • Generic drugproduct development & solid dosgae froms by Leonshargel,isadorekanfer.page no :211-222 • www.fda/cder.gov. • Professional diploma in clinical research ( PDCR)- Module 3 ,page no :11-16
  • 35.

Editor's Notes

  • #4 CDER= CENTER FOR DRUG EVALUATION AND RESEARCH FDA=FOOD AND DRUG ADMINISTRATION
  • #13 RLD= REFERENCE LIST OF DRUGS
  • #14 RSB=REGULATORY SUPPORT BRANCH
  • #19 BE=BIOEQUIVALENCE DBEs= DIVISION OF BIOEQUIVALENCE EQUIVALENCES
  • #20 BPM= BIOEQUIVALENCE PROJECT MANAGER RLD= REFERENCE LIST OF DRUGS T= TEST PRODUCT R=REFERENCE PRODUCT
  • #22 BPM= BIOEQUIVALENCE PROJECT MANAGER APM-APPLICATION PROJECT MANAGER
  • #27 DLPS= DIVISION OF LABELING AND PROGRAM SUPPORT RLD= REFERENCE LISTED DRUG