ssess
SETHULAKSHMI K V
ROLL NO : 17
 ABS is a terpolymer made by
polymerizing styrene and acrylonitrile in the
presence of polybutadiene.
 The result is a long chain of polybutadiene criss-
crossed with shorter chains of poly(styrene-co-
acrylonitrile). The nitrile groups from neighboring
chains, being polar, attract each other and bind the
chains together, making ABS stronger than
pure polystyrene.
ADVANTAGES
 High impact strength
 Good stiffness
 Good colourability
 Excellent surface quality
 High diamentional stability at elevated
temperature
 Good chemical resistance
 Good stress cracking resistance
DISADVANTAGES
 Lack of transparency
 Poor weathering resistance
 Poor flame resistance
Two types
 Blends of Acrylonitrile butadiene Styrene
copolymers with butadiene rubbers
 Inter polymers of poly butadiene and
Acrylonitrile
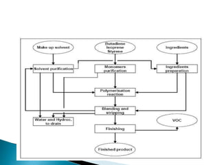
 To produce ABS polymers,styrene and
Acrylonitrile are added to polybutadiene latex
and the mixture warmed to about 500c
to allow absobtion of the monomer s
 A water soluble initiator-potassium
persulphate is then added to polymerize the
styrene and Acrylonitrile
 Resultant materials will be a mixture of
polybutadiene grafted with Acrylonitrile and
styrene,and styrene-Acrylonitrile copolymer
 Mechanical properties
impact resistance and toughness
Maximum Temperature: 176°F 80°C
Minimum Temperature: -4°F -20°C
Melting Point: 221°F 105°C
Tensile Strength: 4,300 psi
 Flammability
The material burns with a smoky yellow flame
emitting a pungent gas
Mechanical Properties
Young's Modulus 1.1- 2.9GPa
Elastic Limit 18 - 50 MPa
Tensile Strength 27 - 55 MPa
Elongation 6 - 8 %
Hardness - Vickers 6 - 15 HV
Endurance Limit 11 - 22 MPa
Fracture Toughness 1.2- 4.2MPa.m1/2
Thermal Properties
Max Service Temp 350 - 370 K
Thermal Expansion 70 - 75 10-6/K
Specific Heat 1500 - 1510 J/kg.K
Thermal Conductivity 0.17 - 0.24 W/m.K
 Chemical resistance
Excellent resistance (no attack) to Glycerine,
Inorganic Salts, Alkalis, Many Acids, Most
Alcohols and Hydrocarbons
Limited resistance (moderate attack and
suitable for short term use only) to Weak Acids
Poor resistance (not recommended for use with)
Strong Acids and Solvents, Ketones, Aldehydes,
Esters, and some Chlorinated Hydrocarbons
Household application
 Telephone bodies
 safety helmets
 pipings
 furniture
 car components
 TV ,radios casings
 control panels
 Valve bodies
 material handling equipment
 Automobiles
Radiator grills
Head light housing
Seat belt
Head lamp fixture
Door knops
Two wheeler front
Water panels
Helmets
Electroplated parts
Mirror housings
Wheel covers
Ventilations
Heater housing
loudspeaker housing
 Agriculture
Water vent system
Drinking water system
Irrigation system
 Medical
IV fluid monitoring controllers
Blood glucose meter
Surgical clips
Emergency
Intravenous infusion pumps
Scanner body
ECG/EEG body frames
Cabinets of medical kit
 Packaging
Luggage cases
Oil petrol ,kerosene containers
containers for carbonated beverages
Cups
Luggage shells
Blends of ABS
 ABS/pc-increase in HDT up to 1300c
 ABS/PVC-Fire retarding ABS type material
 ABS/Acrylic materials-A reasonable transparent
ABS type polymer
Composites of ABS
 Bio-based polymer blend using available bio-polymers in
combination with ABS
 Housing for small appliances (for example: printer parts
and 3D printers)
 Achieve a commercial blend with Eco-label
 ABS-wood composites – Wood Plastic Composite (WPC)
 Market: Automotive Industry (for example: interior rigid
panel parts)
 Achieve a commercial composite with Eco-label
 Novel acrylonitrile-butadiene-styrene (ABS)
nanocomposites reinforced with pristine or functionalized
single- or multiwalled carbon nanotube buckypaper (BP)
sheets were manufactured via hot-compression and
vacuum infiltration.
 Their morphology, thermal, mechanical, and electrical
properties were comparatively investigated.
 SEM and TGA showed that the infiltration process leads to
better BP impregnation than the hot-press technique. BPs
made from functionalized or short nanotubes form
compact networks that hamper the penetration of the
matrix chains, whereas those composed of pristine tubes
possess large pores that facilitate the polymer flow,
resulting in composites with low degree of porosity and
improved mechanical performance.
 Enhanced thermal and electrical properties are found
for samples incorporating functionalized BPs since
dense networks lead to more conductive pathways,
and a stronger barrier effect to the diffusion of
degradation products, thus better thermal stability.
 According to dynamic mechanical analysis these
composites exhibit the highest glass transition
temperatures, suggesting enhanced filler-matrix
interactions as corroborated by the Raman spectra.
 The results presented herein demonstrate that the
composite performance can be tailored by controlling
the BP architecture and offer useful insights into the
structure-property relationships of these materials to
be used in electronic applications, particularly for EMI
shielding and packaging of integrated circuits.
 A series of flame retardant acrylonitrile-butadiene-styrene
copolymer (FR ABS) composites were prepared by melt
blending using aluminum hypophosphite (AHP) and melamine
cyanurate (MCA) or silicone flame retardant (SiFR) as
synergistic flame retardant.
 The thermal behavior, flame retardancy of FR ABS composites
were investigated by thermogravimetric (TGA), the UL-94
vertical burning test, limiting oxygen index (LOI) and cone
calorimeter test. The FR ABS composite showed good flame
retardancy, from no vertical rating of ABS to V-0 rating of FR
ABS containing 25 wt% AHP in the UL-94 test
 The results showed that ABS/22wt%AHP composites
presented lower peak heat release rate (PHRR), lower total
heat release (THR) and higher char residue (CR) than those for
ABS.
 Adding small amount of MCA or SiFR, PHRR and THR
values for ABS/20wt%AHP/2wt%MCA and
ABS/20wt%AHP/2wt% SiFR composites decreased
compared with ABS/22wt%AHP composite, which
indicated that the incorporation of MCA or SiFR led to a
synergistic effect on the ABS/AHP flame retardant
composites.
 Scanning electron microscopy (SEM) and Energy-
dispersive X-ray spectroscopy (EDX) measurement
results showed that the residual structure for
ABS/20wt%AHP/2wt%MCA and ABS/20wt%AHP/2wt%SiFR
composites presented very different surface
morphology and surface element composition, which
were attributed to different synergistic flame retardant
mechanisms.
 The impact resistance of the lignocellulosic-filled ABS grades
showed higher property retention at exposed condition in
comparison to neat ABS. The analyses were supported by electron
microscopy and FTIR spectroscopy.
 Impact properties of four ABS grades have been investigated as a
function of artificial weathering under ultraviolet (UV)/condensation
conditioning. Natural-colored, carbon-black-filled, and two
lignocellulosic biocomposites filled with sunflower hull (SFH) and
distillers' dried grains with solubles (DDGS) were used in this study.
 The neat ABS and filled grades were extruded and injection molded.
 Notched and unnotched Izod impact testing was performed to
determine the impact resistance at 0 h and 168 h of
UV/condensation conditioning.
 Scanning electron microscopy (SEM) was used for fractography of
UV/condensation-exposed and impact fracture surfaces
 A 10% by weight of pineapple leaf fiber PALF was compounded
with ABS using diisononyl phthalate 1% w/w as plasticizer at the
different flame retardant concentration (10 and 20 wt%) in a co-
rotating twin screw extruder
 This research is to study the effect of two different flame
retardants i.e., bisphenol-A bis (diphenyl phosphate) (BDP) and
9, 10-Dihydro-9-oxa-10-phosphaphenanthrene-10-oxide
(DOPO) on the flammability and mechanical properties of the
composites of modified natural pineapple leaf fiber (PALF)
reinforced acrylonitrile butadiene styrene (ABS).
 An injection molding machine was used to prepare the
specimens. The effects of flame-retardants showed that the
PALF/ABS composite contaning DOPO showed superior
performance in terms of flammabitily.
 Higher content of flame retardants led to increase LOI value.
Moreover, the composites added DOPO produce enhanced
mechanical properties such as youngs modulus and tensile
strength.
 “Bio-ABS” plastics: new bio-plastics ecologically friendly
based on blends
 of ABS and biopolymers
 • Focused in innovative solutions based on environmental
protection.
 • Environmental impact assessment based on reduction
energy
 consumption and green-house gas emission offers a clear
advantage for bio-materials compared to traditional
polymers.
 The development of a new generation of environmental
friendly ABS-based materials is going to be requested by
our customers and the ABS market.
ABS

ABS

  • 1.
  • 2.
     ABS isa terpolymer made by polymerizing styrene and acrylonitrile in the presence of polybutadiene.  The result is a long chain of polybutadiene criss- crossed with shorter chains of poly(styrene-co- acrylonitrile). The nitrile groups from neighboring chains, being polar, attract each other and bind the chains together, making ABS stronger than pure polystyrene.
  • 4.
    ADVANTAGES  High impactstrength  Good stiffness  Good colourability  Excellent surface quality  High diamentional stability at elevated temperature  Good chemical resistance  Good stress cracking resistance
  • 5.
    DISADVANTAGES  Lack oftransparency  Poor weathering resistance  Poor flame resistance
  • 6.
    Two types  Blendsof Acrylonitrile butadiene Styrene copolymers with butadiene rubbers  Inter polymers of poly butadiene and Acrylonitrile
  • 8.
     To produceABS polymers,styrene and Acrylonitrile are added to polybutadiene latex and the mixture warmed to about 500c to allow absobtion of the monomer s  A water soluble initiator-potassium persulphate is then added to polymerize the styrene and Acrylonitrile  Resultant materials will be a mixture of polybutadiene grafted with Acrylonitrile and styrene,and styrene-Acrylonitrile copolymer
  • 10.
     Mechanical properties impactresistance and toughness Maximum Temperature: 176°F 80°C Minimum Temperature: -4°F -20°C Melting Point: 221°F 105°C Tensile Strength: 4,300 psi  Flammability The material burns with a smoky yellow flame emitting a pungent gas
  • 11.
    Mechanical Properties Young's Modulus1.1- 2.9GPa Elastic Limit 18 - 50 MPa Tensile Strength 27 - 55 MPa Elongation 6 - 8 % Hardness - Vickers 6 - 15 HV Endurance Limit 11 - 22 MPa Fracture Toughness 1.2- 4.2MPa.m1/2 Thermal Properties Max Service Temp 350 - 370 K Thermal Expansion 70 - 75 10-6/K Specific Heat 1500 - 1510 J/kg.K Thermal Conductivity 0.17 - 0.24 W/m.K
  • 12.
     Chemical resistance Excellentresistance (no attack) to Glycerine, Inorganic Salts, Alkalis, Many Acids, Most Alcohols and Hydrocarbons Limited resistance (moderate attack and suitable for short term use only) to Weak Acids Poor resistance (not recommended for use with) Strong Acids and Solvents, Ketones, Aldehydes, Esters, and some Chlorinated Hydrocarbons
  • 14.
    Household application  Telephonebodies  safety helmets  pipings  furniture  car components  TV ,radios casings  control panels  Valve bodies  material handling equipment
  • 15.
     Automobiles Radiator grills Headlight housing Seat belt Head lamp fixture Door knops Two wheeler front Water panels Helmets Electroplated parts Mirror housings Wheel covers Ventilations Heater housing loudspeaker housing
  • 16.
     Agriculture Water ventsystem Drinking water system Irrigation system  Medical IV fluid monitoring controllers Blood glucose meter Surgical clips Emergency Intravenous infusion pumps Scanner body ECG/EEG body frames Cabinets of medical kit
  • 17.
     Packaging Luggage cases Oilpetrol ,kerosene containers containers for carbonated beverages Cups Luggage shells
  • 18.
    Blends of ABS ABS/pc-increase in HDT up to 1300c  ABS/PVC-Fire retarding ABS type material  ABS/Acrylic materials-A reasonable transparent ABS type polymer
  • 19.
  • 20.
     Bio-based polymerblend using available bio-polymers in combination with ABS  Housing for small appliances (for example: printer parts and 3D printers)  Achieve a commercial blend with Eco-label  ABS-wood composites – Wood Plastic Composite (WPC)  Market: Automotive Industry (for example: interior rigid panel parts)  Achieve a commercial composite with Eco-label
  • 21.
     Novel acrylonitrile-butadiene-styrene(ABS) nanocomposites reinforced with pristine or functionalized single- or multiwalled carbon nanotube buckypaper (BP) sheets were manufactured via hot-compression and vacuum infiltration.  Their morphology, thermal, mechanical, and electrical properties were comparatively investigated.  SEM and TGA showed that the infiltration process leads to better BP impregnation than the hot-press technique. BPs made from functionalized or short nanotubes form compact networks that hamper the penetration of the matrix chains, whereas those composed of pristine tubes possess large pores that facilitate the polymer flow, resulting in composites with low degree of porosity and improved mechanical performance.
  • 22.
     Enhanced thermaland electrical properties are found for samples incorporating functionalized BPs since dense networks lead to more conductive pathways, and a stronger barrier effect to the diffusion of degradation products, thus better thermal stability.  According to dynamic mechanical analysis these composites exhibit the highest glass transition temperatures, suggesting enhanced filler-matrix interactions as corroborated by the Raman spectra.  The results presented herein demonstrate that the composite performance can be tailored by controlling the BP architecture and offer useful insights into the structure-property relationships of these materials to be used in electronic applications, particularly for EMI shielding and packaging of integrated circuits.
  • 23.
     A seriesof flame retardant acrylonitrile-butadiene-styrene copolymer (FR ABS) composites were prepared by melt blending using aluminum hypophosphite (AHP) and melamine cyanurate (MCA) or silicone flame retardant (SiFR) as synergistic flame retardant.  The thermal behavior, flame retardancy of FR ABS composites were investigated by thermogravimetric (TGA), the UL-94 vertical burning test, limiting oxygen index (LOI) and cone calorimeter test. The FR ABS composite showed good flame retardancy, from no vertical rating of ABS to V-0 rating of FR ABS containing 25 wt% AHP in the UL-94 test  The results showed that ABS/22wt%AHP composites presented lower peak heat release rate (PHRR), lower total heat release (THR) and higher char residue (CR) than those for ABS.
  • 24.
     Adding smallamount of MCA or SiFR, PHRR and THR values for ABS/20wt%AHP/2wt%MCA and ABS/20wt%AHP/2wt% SiFR composites decreased compared with ABS/22wt%AHP composite, which indicated that the incorporation of MCA or SiFR led to a synergistic effect on the ABS/AHP flame retardant composites.  Scanning electron microscopy (SEM) and Energy- dispersive X-ray spectroscopy (EDX) measurement results showed that the residual structure for ABS/20wt%AHP/2wt%MCA and ABS/20wt%AHP/2wt%SiFR composites presented very different surface morphology and surface element composition, which were attributed to different synergistic flame retardant mechanisms.
  • 25.
     The impactresistance of the lignocellulosic-filled ABS grades showed higher property retention at exposed condition in comparison to neat ABS. The analyses were supported by electron microscopy and FTIR spectroscopy.  Impact properties of four ABS grades have been investigated as a function of artificial weathering under ultraviolet (UV)/condensation conditioning. Natural-colored, carbon-black-filled, and two lignocellulosic biocomposites filled with sunflower hull (SFH) and distillers' dried grains with solubles (DDGS) were used in this study.  The neat ABS and filled grades were extruded and injection molded.  Notched and unnotched Izod impact testing was performed to determine the impact resistance at 0 h and 168 h of UV/condensation conditioning.  Scanning electron microscopy (SEM) was used for fractography of UV/condensation-exposed and impact fracture surfaces
  • 26.
     A 10%by weight of pineapple leaf fiber PALF was compounded with ABS using diisononyl phthalate 1% w/w as plasticizer at the different flame retardant concentration (10 and 20 wt%) in a co- rotating twin screw extruder  This research is to study the effect of two different flame retardants i.e., bisphenol-A bis (diphenyl phosphate) (BDP) and 9, 10-Dihydro-9-oxa-10-phosphaphenanthrene-10-oxide (DOPO) on the flammability and mechanical properties of the composites of modified natural pineapple leaf fiber (PALF) reinforced acrylonitrile butadiene styrene (ABS).  An injection molding machine was used to prepare the specimens. The effects of flame-retardants showed that the PALF/ABS composite contaning DOPO showed superior performance in terms of flammabitily.  Higher content of flame retardants led to increase LOI value. Moreover, the composites added DOPO produce enhanced mechanical properties such as youngs modulus and tensile strength.
  • 27.
     “Bio-ABS” plastics:new bio-plastics ecologically friendly based on blends  of ABS and biopolymers  • Focused in innovative solutions based on environmental protection.  • Environmental impact assessment based on reduction energy  consumption and green-house gas emission offers a clear advantage for bio-materials compared to traditional polymers.  The development of a new generation of environmental friendly ABS-based materials is going to be requested by our customers and the ABS market.