Autacoids
Greek : autos = self
Akos = medicinal agents or remedy
•naturally occurring chemical substances
• produced within the body
•transported to the other parts of the body
where they exert their effects
• protect the body from adverse situations.
Classification of autacoids
In the basis of structure autacoids can be divided into three categories:
a) Decarboxylated amino-acid
Histamine
Serotonin (5-HT)
b) Polypeptides:
Angiotensin
Plasma kinins (Bradykinin and kallidin)
Vasopressin
VIP
c) Ecosanoids:
Prostaglandin
thromboxanes
leukotrienes
Platelet activating factor (PAF)
Histamine
• Imidazole ethylamine
• Important inflammatory mediator
• potent biogenic amine and plays an important
role in inflammation, anaphylaxis, allergies,
gastric acid secretion and drug reaction
• Histidine

Enzyme histidine decarboxylase

Histamine
Sites of histamine release
1) Mast cell site:
• Pulmonary tissue (mucosa of bronchial tree)
• Skin
• GIT(intestinal mucosa)
• Conc. Of histamine is particularly high in these
tissues
2) Non-mast cell sites:
• CNS (neurons)
• Epidermis of skin.
• GIT(gastric cells)
• Cells in regenerating or rapidly growing tissues
• Basophils (in the blood)
Sites of histamine Storage

• Mast cell in most tissues.
• Basophils in the blood.
• Other storage site includes (non-mast cell
sites):
• Epidermis of skin.
• Cells in the gastric mucosa
• Neurons in the CNS.
Metabolism of histamine
• The bound form of histamine is biologically
inactive.
• There are two major paths of histamine
metabolism in man. The more important of these
involves ring methylation. Alternatively histamine
undergoes oxidative deamination.
• The products of metabolism are imidazole acid
and its ribosides.
• The metabolites are excreted in urine.
• Granules of mast cell contain glycosaminoglycans,
acidic protein in histamine.
Release of histamine
•
•
•
•
•
•
•
•

Antigen-antibody reactions
Mechanical trauma.
Stings and venom.
Fragments of complements (c3a and c5a)
Lysosomal protein (protease)
Proteolytic enzyme(trypsin)
Surface acting antigen (bile salt, lysolecithin)
High molecular weight compound(dextran,
ovomucoid)
• Drugs:
a) Chemotherapeutic agents
b) Centrally acting drugs
c) Spasmolytic drugs
d) Sympathomimetic drugs
e) Vasodilator drugs
f) NM blocking agents
g) Anticoagulants
Mechanism of Histamine release
• immunological.
• lgE antibody sensitized mast or basophil cells +antigen> Fall of intracellular c AMP and an influx of ca++occurs> degranulation Histamine released
• Histamine held by an acidic protein and heparin within
intracellular granules, when granules are extruded by
exocytosis, Na+ gets exchanged for histamine
• Substance release during IgG or lgM immunoreactions
also release histamine from the mast cells & basophil.
• Chemical and mechanical mast cells injury causes degranulation of
cytoplasmic granules & histamine is released.
• Certain amines ( E.g. morphine, d-tubocurarine) accumulate in the
mast cells due to affinity for heparin, displace histamine and form a
heparin liberator complex. This complex increases the permeability
of the mast cell membrane and diffuse histamine.
• Loss of granules from mast cells relapsed histamine by ion
exchange. Na+ in the extra-cellular fluid rapidly displace histamine
from the complex.

• Compound 48/80 releases histamine from tissue from tissue mast
cells by an exocytotic degranulation process requiring energy and
ca++
Histamine release inhibitors
•
•
•
•
•
•
•
•

Guanidine, papaverine
Thiamine
Histamine itself
Corticosteroids
β-adrenoceptor agonist
aminophylline
LSD
Monoamine oxidase inhibitors
Histamine receptors
Type /location

Agonist drugs

H1receptor (H1-R)
Bronchus
Adrenal medulla
skin
Blood vessels
urinary bladder
Gastrointestinal tract
CNS(post-synaptic)

Histamine> 2-thiazolylethylamine>2-beta-histine>2pyridylethyl-amine.

Hypothalamus
cerebellum

**G-protein coupled
PIP2 hydrolysis---increased
IP3/DAG
Release of Ca++
Protein Kinase C activation
H2receptor (H2-R)
Gastric parietal cells
Heart
Uterus
CNS (postsynaptic) some blood vessels
Mast cells.

Impromadine> Histamine>Dimaprit> 4methylhistaine > Betazole.

H3 receptor (H3 -R )
Pre-synaptic ( Brain)
myenteric plexus
other neurons .

Îą- methyl-histamine

**G- protein coupled
H2 – R acts by increase cAMP
Adenyl cyclase activation---increase cAMP

**G protein coupled
Decrease Ca++ influx
K+ channel activation
Decrease cAMP
Physiologic role of Histamine
• Play an important role in gastric HCl secretion by
stimulating H2 receptor.
• Endogenous histamine plays a central role in the immediate
hypersensitivity and allergic reaction.
• In regulation of microcirculation through its vasoactive
properties.
• Histamine acts as a neurotransmitter in the CNS.
• Inflammation
• Tissue growth and repair
• Headache
• Histamine helps in implantation of fertilized ovum by
increasing blood supply to the myometrium.
Role of Histamine in Inflammation
• Histamine induces action of prostaglandin as well as
bradykinin to produce pain.
• Histamine helps in the release of proteolytic & hydrolytic
enzymes from the lysosomes.
• Histamine causes vasodilation and increases capillary
permeability. So,
• Increase exudation of serum & plasma to surrounding area
(oedema).
• Increase migration of polymorph leucocyte to the traumatic
area.
• Increase migration of inflammatory cell to other places.
• All the processes are in the favour of inflammation
Indications of Histamine
• Diagnostic use:
• Diagnosis of pernicious anaemia (vit-B12
deficiency).
• Pernicious anaemia -> Achlorohydria (no HCI) >Histamine administered -> if no HCI(diagnostic)
• Diagnosis of phaechromocytoma:
phaechromocytoma ->histamine administered ->
excessive adrenaline release from adrenal
medulla-> hypertensive crisis.
• Diagnosis of integrity of reflex arc.
• Therapeutic use
• Meniere's disease.( non suppurative disease of labyrinth ) --betahistine
• Various vascular headache.
Contraindication of histamine
•
•
•
•

Bronchial asthma.
Patient with active peptic ulcer disease .
Gastrointestinal bleeding.
Angina with hypotension.
Adverse effect of Histamine
•
•
•
•
•
•
•
•
•

Dyspnoea due to bronchospasm.
Hypotension (histaminic shock)
Headache.
Itching and pain
Flushing
Abdominal cramps.
Diarrhea.
Visual disturbance
Metallic test
Histaminic Shock
Histamine Antagonists
• Actions of histamine opposed in 3 ways :
i) Adrenaline type
ii) Release inhibition
– Adrenal steroids
– Sodium cromoglycate

iii) Direct histamine receptor antagonists
H1-receptor blockers :
Chlorpheniramine , promethazine,
Diphenhydramine, citirizine, Terfenadine, Loratadine,
Desloratadine.
H2-receptor blocker:
Cimetidine
Ranitidine
Famotidine
Nizatidine
H3-receptor blockers:
Thioperamide
Impromidine
Individual H1 receptor antagonist
classification
1) Sedative (first generation) antihistamines: Highly lipid soluble and
easily enters into the CNS:
a) Potent and marked sedative:
• Promethazine (phenergan) :widely used
• Diphenhydramine
• Dimenhydrinate
b) Potent and moderate sedative:
• Chloryclizine
• Chlorpheniramine
• Tetrahydeoxy carboline
c) Less potent and less sedative:
• Mepyramine
• Pheniramine(avil)
2) Non-sedative (second generation )
antihistamines: Less lipid soluble therefore
cannot enter into the CNS:
• Cetrizine
• Terfenadine
• Astemizole
• Loratadine
• Ketotifen
• Cyclizine
:

3) Antihistamines having anti-cholinergic action
a) Anti-emetic and anti-motion sickness.
Promethazine
Diphenhydramine
b) Anti-parkinsonism:
Orphenadrine
Phenindamine
Central action: anti- emetic, anti-motion sickness and antiparkinsonism.
Peripheral action: Atropine like side effects.
4) Anti-histamines having anti-serotonin action
Cyproheptadine -5-HT antagonist action.
5) Antihistamine having local anaesthetic property:
Promethazine
Diphenhydramine
Pharmacological action of H1blocker
• H1 receptor blockade action
• Action not caused by histamine receptor
blockade:
–
–
–
–
–
–
–

Sedation
Anti nausea and anti emetic
Anti parkinsonism
Anti cholinergic
Alpha adrenoceptor block( orthostatic hypotension)
Anti serotonin
Local anesthetic action
2nd generation anti histamines
(newer antihistamines )
•
•
•
•
•
•
•
•

Fexofenadine
Loratadine
Cetrizine
Azelastine, mizolastine
Mequitazone
Terfenadine
astemizol
ebastine
Properties of newer antihistamine
• They are highly selective for H1 receptors
• Less lipid soluble; hence no or poor penetration into CNS.
• They are devoid of significant anti-cholinergic actions like
older antihistamines.
• They are usually active orally.
• Their metabolites are also active H1 antagonist
• Astemizole are extensively plasma protein
bound(t1/2:20hrs)
• These drugs are able to suppress the wheal and flare
response to histamine or allergen for more than 12hours
• Low incidence of side effects
Indication of H1 blockers
1)Dermatitis of all types.
2)Allergic reaction :Urticaria,Rhinitis,Conjunctivitis and
3)Anaphylactic shock
4)Anti-motion sickness: diphenhydramine
5)Anti-emetic:Cyclizine,Meclizine,Doxylamine (in pregnancy)
6) Anti-parkinsonism: Diphenhydramine is used.
7) Preanesthetic medication
8) As sedative agent: Promethazine
9)Cough depressant.
10)Otitis media.
11)common cold.
Adverse effect of H1 blockers
CNS :

sedation
Drowsiness
Fatigue
Irritability
Incoordination
Nervousness
Tinnitus
Ocular
:disturbance of ocular accommodation
anti-muscarinic action.
Dryness of mouth
Blurring of vision.
Constipation.
Urinary retention
GIT :
gastrointestinal upset.
Teratogenicity
:
Cyclizine (teratogenic)
Doxylamine (no teratogenicity)
Others
:
Dermatitis, skin rashes
Agranulocytosis
5-HYDROXYTRYPTAMINE
(SEROTONIN):
– regulator of smooth muscle in the cardiovascular
system and the gastrointestinal tract, an enhancer of
platelet aggregation, and a neurotransmitter in the
CNS
– 5-HT is found in high concentrations in
enterochromaffin cells throughout the gastrointestinal
tract, in storage granules in platelets, and broadly
throughout the CNS
– widely distributed in the animal and plant kingdoms
– It occurs in vertebrates; mollusks, arthropods, and
coelenterates; and in fruits and nuts. It also is present
in venoms, including those of the common stinging
nettle and of wasps and scorpions
Synthesis and metabolism of
serotonin
• essential amino acid tryptophan
• 2 steps
• Tryptophan hydroxylase, a mixed-function oxidase
converts tryptophan to 5-hydroxytryptophan.
• aromatic L-amino acid decarboxylase converts to
5-hydroxytryptamine
• Released by exocytosis from the serotonergic neurons
• metabolism of 5-HT involves oxidative deamination by
monoamine oxidase (MAO), forming an acetaldehyde
intermediate and then to 5-hydroxyindole acetic acid
(5-HIAA) by a ubiquitous enzyme, aldehyde
dehydrogenase
Serotonin receptors
• The 5-HT1, 5-HT2, and 5-HT4-7 receptor families are
members of the superfamily of GPCRs. The 5-HT3 receptor,
on the other hand, is a ligand-gated ion channel that gates
Na+ and K+ similar to nicotinic receptors.
• 5-HT1 Receptors. All 5 members of the 5-HT1-receptor
subfamily inhibit adenylyl cyclase.decrease cAMP,
autoreceptors, inhibit serotonergic receptors
• 5-HT2 Receptors. The 3 subtypes of 5-HT2 receptors are
linked to phospholipase C with the generation of two
second messengers, diacylglycerol (a cofactor in the
activation of protein kinase C) and inositol trisphosphate
(which mobilizes intracellular stores of Ca2+).
• 5-HT3 receptor- corresponding to M type
receptor gating cation channel , present in
somatic and autonomic nerve endings, nerve
endings in myenteric plexus, and area postrema.
• 5-HT4 receptor is thought to evoke secretion in
the alimentary tract and to facilitate the
peristaltic reflex. 5-HT4 receptors couple to Gs to
activate adenylyl cyclase, leading to a rise in
intracellular levels of cyclic AMP (cAMP)
Sites of 5-HT Action
• 1) Enterochromaffin Cells: gi mucosa , highest
density in duodenum, synthesize 5-HT from
tryptophan and store 5-HT and other
autacoids. Basal release of enteric 5-HT is
augmented by mechanical stretching.
• 2) platelets: not synthesized in platelets, but is
taken up from the circulation and stored in
secretory granules by active transport,
regulates thrombosis and hemostasis (5-HT2a)
•
•
•
•
•
•
•

•
•
•

3) Cardiovascular System: The classical response of blood vessels to 5-HT is
contraction, particularly in the splanchnic, renal, pulmonary, and cerebral
vasculatures,
Contraction – large vessels
Relaxation( due to release of EDRF)
Bradycardia- activation of coronary chemoreflex
Hypotension and apnoea
positive inotropic and chronotropic actions
4) Central Nervous System. A multitude of brain functions are influenced by 5-HT,
including sleep, cognition, sensory perception, motor activity, temperature
regulation, nociception, mood, appetite, sexual behavior, and hormone secretion.(
but injected serotonin doenot have CNS effects)
A) sleep and wake cycles
B) anxiety and depression
C) Aggression and Impulsivity
Pathophysiological roles
• Neurotransmitter-sleep, temperature regulation, thought, cognitive
function, behaviour and mood, vomiting and pain perception
• Precursor of melatonin
• Neuroendocrine function
• Nausea and vomiting
• Migraine-methysergide, sumatriptan
• Haemostasis
• Raynaud’s disease-ketanserin
• Variant angina
• Hypertension-ketanserin
• Intestinal motility
• Carcinoid syndrome
Serotonin agonists
• 5-HT1A receptor
Azapirones such as buspirone, gepirone, and tandospirone are 5HT1A agonists marketed primarily as anxiolytics, but also recently as
antidepressants, 8-OH DPAT( hydroxydipropylaminotetraline)
• 5-HT1B receptor
Triptans such as sumatriptan, rizatriptan, and naratriptan, are 5HT1B receptor agonists that are used to abort migraine and cluster
headache attacks.
• 5-HT1D receptor
In addition to being 5-HT1B agonists, triptans are also agonists at the
5-HT1D receptor, which contributes to their antimigraine effect.
• 5-HT1F receptor.
Lasmiditan has successfully completed Phase II clinical trials in early
2010.
• 5-HT2A receptor
Psychedelic drugs such as LSD, mescaline, psilocin, , act as 5-HT2A
agonists. Their action at this receptor is responsible for their
hallucinogenic effects.
It is now known that many of these drugs act as agonists at many
other 5HT receptors in addition to the 5-HT2A including the 5-HT2C
and others.
• 5-HT2C receptor
Lorcaserin is a thermogenic and anorectic weight-loss drug which
acts as a selective 5-HT2C agonist.
• 5-HT4 receptor
Cisapride is a 5-HT4 partial receptor agonist that has been used to
treat disorders of gastrointestinal motility. Prucalopride is a highly
selective 5-HT4 receptor agonist that can be used to treat certain
disorders of gastrointestinal motility
other drugs affecting 5-HT system
1) 5-HT precursor- tryptophan
2) synthesis inhibitors- p-chlorophenylalanine
3) uptake inhibitors: TCA, SSRIs
4) storage inhibitors- reserpine
5) degradation inhibitors – tranylcypromine,
clorgyline
6) neuronal degeneration- 5,6dihydroxytryptamine
5-HT-Receptor Antagonists
• 5-HT1 antagonist:
• 5-HT2 antagonist:metergoline, Ketanserin(2C)
Clozapine, Cyproheptadine, Methysergide,.
• 5-HT3 antagonist:Ondansetron, dolasetron,
and granisetron
• 'Ketanserine' blocks 5 HT2A,5 HT2C and alpha 1 receptors.
• 'Ondansetron,Dolansetron,Granisetron' are 5 HT3 receptor
antagonist.they are efficacious in treating chemotherapy induced
emesis. ‘
• Clozapine' blocks 5 HT2A,5 HT2C,D4 receptors.
• Quetiapine' blocks 5 HT2A,5 HT1A,D1-2,HI,alpha 1 receptors.
• Methsergide' is 5 HT2A-2C antagonist and nonselective 5 HT 1
receptor blocker.it causes retrperitoneal fibrosis and mediastinal
fibrosis.
• Cyproheptadine' blocks 5 HT2A, HI and it is a mild anticholinergic.
• Pizotifen' is a 5 HT2A-2C , H1 blocker and anticholinergic used for
migraine prophylaxis
Cyproheptadine
•
•
•
•
•
•
•

5-HT2a, H1 antagonist
Allergy, pruritus
Increase appetite in children
Weight gain
Carcinoid
Postgastrectomy dumping syndromes
Antagonise priapism and orgasmic delays
caused by SSRIs
Clozapine
• Clozapine , a 5-HT2A/2C-receptor antagonist,
represents a class of atypical antipsychotic
drugs
• reduced incidence of extrapyramidal side
effects compared to the classical neuroleptics,
and possibly a greater efficacy for reducing
negative symptoms of schizophrenia
• Also has a high affinity for subtypes of
dopamine receptors.
Ondansetron
• Selective serotonin (5-HT3) receptor
antagonist that inhibits serotonin receptors in
GI tract or chemoreceptor trigger zone.
• Prevention of nausea and vomiting with initial
and repeat courses of emetogenic cancer
chemotherapy, including high-dose cisplatin;
• prevention of postoperative nausea or
vomiting
Eicosanoids
• Eicosanoids are 20-carbon fatty acid
derivatives
• Consist of prostaglandins, related
thromoboxanes and leukotrienes
• derived from the oxidative metabolism of
arachidonic acid (5, 8, 11, 14-eicosatetraenoic
acid)
• arachidonic acid cascade
Nomenclature
•
•
•
•
•

Eicosanoids---eicosa( 20C fatty acid)
Prostate gland derived----prostaglandin
PGA, PGB---ring structure
1, 2, 3--no of double bonds
Leukocyte and 3 double bonds- leukotrienes
•
•
•
•

Products of Prostaglandin
Endoperoxide Synthases
(Cyclooxygenases):

PGG2, and PGH2
2 enzymes:
COX-1 – constitutive, levels always same
COX-2---normally insignificant but induced by
cytokines, and growth factors
• COX-1 inhibitors:
• COX-2 inhibitors:
• The prostaglandins, thromboxane, and prostacyclin,
collectively termed the prostanoids, are generated
from PGH2 through the action of isomerases and
synthases
Products of Lipoxygenase
• Lungs, WBC, and platelets
• hydroperoxyeicosatetraenoic acids (HPETEs), which
rapidly convert to hydroxy derivatives (HETEs) and
leukotrienes
• FLAP (5-lipo-oxygenase activating protein)
• associated with asthma, anaphylactic shock, and
cardiovascular disease.
• LTA4, the primary product of 5-LOX, can be converted
via 12-LOX in platelets to the lipoxins LXA4 and LXB4

•

Lipo-oxygenase inhibitor: zileuton
Epoxygenase Products (cytp450
enzymes)
• four epoxyeicosatrienoic acids (EETs)
• The epoxygenase products are synthesized in
endothelial cells, and cause vasodilation in a
number of vascular beds by activating the
smooth muscle large conductance Ca2+activated K+ channels
Isoprostanes
• Prostaglandin isomers
• Degradation of eicosanoids:
• Fastest in lungs
• Oxidation of side chains and reduction of double
bonds
• Metabolites excreted in urine
Prostaglandin synthesis inhibitors
• Nonsteroidal anti-inflammatory drugs NSAIDS
, block enzymes that convert arachidonic acid
to prostaglandins.
• Corticosteroids: by stimulating the synthesis
of several inhibitory proteins collectively
called annexins or lipocortins. inhibit
phospholipase A2 activity, probably by
interfering with phospholipid binding and thus
preventing the release of arachidonic acid.
Prostaglandins
• Basic structural unit is referred to as a prostanoic
or prostenoic acid.
• Each PG differs from the others in the
substitution pattern in the cyclopentane ring and
the sidechains
• Prostaglandins are broadly classified as PGA,
PGB,PGC, PGD, PGE, PGF, PGG, and PGH based on
their cyclopentane/pentene ring substitution
pattern
• subclassified based on the degree of unsaturation
(i.e. PGE1, PGE2)
Physiologic actions of prostaglandins
•
•
•
•
•
•

inflammation,
pain,
pyrexia,
cardiovascular disease,
renal disease,
cancer,

•
•
•
•
•
•

glaucoma,
allergic rhinitis,
asthma
preterm labor,
male sexual dysfunction
osteoporosis.
Prostaglandin receptors
• eight prostanoid receptors have been cloned
and characterized.
• receptors are coupled to either
phospholipase C (PLC) or adenylate cyclase
• in the case of adenylate cyclase, the action of
the PGs may be stimulatory or inhibitory.
Prostaglandin receptors
Pharmacologic actions
• powerful vasodilators; especially PGI2 and PGE2, promote
vasodilation by increasing cAMP and decreasing smooth
muscle intracellular calcium,
• In kidney: increased excretion of salt in the urine.
• inhibit the action of vasopressin on the kidney tubules,
• mediate the control of GnRH over LH secretion, modulate
ovulation, and stimulate uterine muscle contraction and
facilitate fertilization
• dysmenorrhoea
• inducing labor in pregnant
• Administration of either PGE2 or PGF2 results in colicky
cramps
• Low concentrations of PGE2 enhance, whereas
higher concentrations inhibit, platelet
aggregation. Both PGD2 and PGI2 inhibit
aggregation
• PGE2 promotes the release of growth hormone,
prolactin, TSH, ACTH, FSH, and LH.
• increase bone turnover, ie, stimulation of bone
resorption and formation
• PGE and PGF derivatives lower intraocular
pressure
• Mediate fever and malaise
Prostaglandin agonists
1)

Alprostadil (PGE1)

• produces vasodilation,
• inhibits platelet aggregation and stimulates intestinal and uterine smooth muscle.
• ductus arteriosus
• erectile dysfunction
Adverse Reactions:
♦ Cardiovascular: Flushing, bradycardia, hypotension, tachycardia, edema , less
commonly more severe effects such as cardiac arrest, congestive heart failure,
second degree heart block, shock, supraventricular tachycardia and ventricular
fibrillation.
♦ CNS: Fever, seizures, cerebral bleeding, hyperextension of the neck, hyperirritability,
hypothermia,lethargy and stiffness .
♦ GI: Diarrhea, gastric regurgitation and hyperbilirubinemia.
Hematologic: Disseminated intravascular coagulation, anemia, bleeding,
thrombocytopenia
♦ Renal: Anuria and hematuria
♦ Respiratory: Apnea, bradypnea, bronchial wheezing, hypercapnia, respiratory
depression, respiratory distress and tachypnea
2) Prostaglandin E2 (Dinoprostone)
• PGE2 stimulates the production of PGF2α which in turn
sensitizes the myometrium to endogenous or
exogenously administered oxytocin.
Indications :
• 1)initiation or continuation of cervical ripening in
pregnant women at or near term with a medical or
obstetrical need for labor induction (cervical ripening)
• 2) the management of missed abortion or intrauterine
fetal death up to 28 weeks gestational age and,
• 3) management of nonmetastatic gestational
trophoblastic disease (benign hydatidiform mole).
3) Misoprostol, Enprostilfor peptic ulcer as anti secretory and cytoprotective agents)
• Antisecretory Actions: decreased HCl and pepsin secretion( basal or
stimulus)
• Cytoprotective Activities: increased gastric blood flow, increased mucous
and bicarbonate protection
• Immunologic Actions: inhibit basophilhistamine release, thus it has a
potential role as immunotherapy designed to reduce early-phase and latephase allergic inflammation
• Reproductive Effects: Misoprostol produces uterine contractions that may
endanger pregnancy
• 4) Prostaglandins for Treatment of Pulmonary
Hypertension: Epoprostenol, Treprostinil and
Beraprost
CLINICAL PHARMACOLOGY OF
EICOSANOIDS
1) Female reproductive system:
a) Abortion—mifepristone pretreatment
misoprostol +methotrexate
b) Post partum hemorrhage– carboprost,
dinoprostine, gemeprost
c) Facilitation of labour -d) Dysmenorrhoea
e) Menstruation inducing contraceptive--
2) Male reproductive system:
erectile dysfunction-- alprostadil
3) Pulmonary hypertension
4) Patent ductus arteriosus
5) Peripheral vascular diseases
6) Blood platelet aggregation
7) GIT
8 ) Immune system
a) Cell-mediated organ transplant rejection
b) Inflammation
c) Rheumatoid arthritis
9) Glaucoma
10) Bronchial asthma
Thromboxanes
• process of clot formation begins with an
aggregation of blood platelets (TXA2). This
process is strongly stimulated by
thromboxanes and inhibited by prostacyclin.
• Prostacyclin--- vasodilation and lowers BP
Leukotrienes
• LTB4- neutrophils
• LTC4 and LTD4- macrophages
• LTC4 and LTD4 are potent bronchoconstrictors
and are recognized as the primary
components of the slow-reacting substance
of anaphylaxis (SRS-A) that is secreted in
asthma and anaphylaxis
Effects of leukotrienes :
1) CVS and blood: brief rise in BP followed by a prolonged
fall, due to coronary constriction induced decrease in
cardiac output and reduction in circulating volume due
to increased capillary permeability
2) Inflammation = redness (rubor), heat (calor), pain (dolor),
swelling (tumor),
migration of neutrophils to the inflammatory site
promoted by LTB4
3) Smooth muscle- contraction, potent bronchoconstrictors,
and also increase bronchial secretions
4) Afferent nerves- sensitizes afferent neurons carrying pain
impulses
Leukotriene receptors
• All function through IP3/DAG transducer
mechanism.
Leukotriene receptor antagonists
• Monteleukast
• Zafirleukast
• Adverse effects
CNS: Headache; dizziness. GI: Nausea; diarrhea;
dyspepsia; abdominal pain; vomiting.
HEPATIC: Elevation in transaminase levels.
OTHER: Infection; fever; asthenia; generalized
pain; myalgia; back pain
Leukotriene synthesis inhibitor
• Nedocromil Sodium
Vasoactive peptides
1)vasoconstrictors
–
–
–
–
–

angiotensin II,
vasopressin,
endothelins,
neuropeptide Y, and
urotensin

2) vasodilators
–
–
–
–
–
–
–

bradykinin and related kinins,
natriuretic peptides,
vasoactive intestinal peptide,
substance P,
neurotensin,
calcitonin gene-related peptide(CGRP), and
adrenomedullin.
RENIN AND ANGIOTENSIN
• pathophysiology of hypertension, congestive
heart failure, myocardial infarction, and
diabetic nephropathy
• Circulating renin angiotensin system
• Tissue (local) renin-angiotensin system
• Extrinsic local RAS- blood vessels
• Intrinsic local RAS- heart , blood vessels, brain, kidneys,
adrenal glands
Angiotensinogen
• Synthesized in liver
• Glycoprotein with a molecular weight 57, 000
• Synthesis increased by:
a) corticosteroids
b) estrogens
c) thyroid hormones
d) angiotensin II
Elevated during pregnancy and in women taking
OCP
• Components of RENIN-ANGIOTENSIN SYSTEM
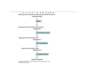
1) Angiotensinogen
2) Renin
3) Angiotensin I
4) Angiotensin coverting enzyme
5) Angiotensin II
6) angiotensinase
Renin
aspartyl protease
within kidney synthesized by JG cells
Renin secretion controlled by:
a) Renal vascular receptor: decreased stretch =increased renin
b) Macula densa: sensitive to Na+ and Cl- delivery to distal tubule, signal
transmission by: adenosine( inhibits renin) , prostaglandins ( stimulates renin)
and nitric oxide. Decrease= increased renin
c)
Sympathetic nervous system:
increased nerve activity= increased renin
beta1 receptors (renal)
etrarenal beta receptors
d) angiotensin: Angiotensin II inhibits renin secretion
e) Pharmacologic alteration of renin release:
stimulated by : vasodilators
beta agonists
Alpha antagonists
Phosphodiesterase enzyme inhibitors ( theophylline, milrinone,
amrinone)
Angiotensin I
No biologic activity
Must be converted to angiotensin II
Angiotensin converting enzyme
•
•
•
•
•

Peptidyl dipeptidase ( PDP)
ACE
Kininase II
Carboxypeptidase
Substrates: angiotensin I
bradykinin
also cleaves enkephalins and substance P
• Distributed widely in body , mostly on luminal
surface of vascular endothelial cells
Angiotensin II
• Potent pressor agent
• 40 times more potent than norepinephrine
• Pressor response due to
a) Direct contraction of vascular smooth muscle
b) Reset baroreceptor reflex control
c) Stimulates autonomic ganglia
d) Facilitate sympathetic transmission
e) Direct positive inotropic action on heart
• In adrenal cortex:
acts on zona glomerulosa to stimulate
aldosterone biosynthesis, also glucocorticoid
biosynthesis
• In Kidney:
renal vasoconstriction
increase proximal tubular reabsorption
inhibit secretion of renin
• CNS:
stimulate drinking (dypsogenic )
increased secretion of vasopressin and ACTH
• Cell Growth:
mitogenic
causes cardiovascular hypertrophy
Angiotensin receptors
AT1
• high affinity for losartan and low for PD123177,
predominant in vascular smooth muscle ,
• GPCR
• activation of phospholipase C and IP3/DAGsmooth muscle contraction
• Vascular and cardiac growth mediated by
tyrosine kinases and increased transcription of
specific genes
AT2
• Fetal tissue development
• Inhibition of growth and proliferation
• Cell differentiation
• Apoptosis
• vasodilation
Angiotensinogenase
•
•
•
•

Angiotensin II having very short half life
Most vascular beds ( except lungs)
Metabolites biologically inactive
aminopeptidases, endopeptidases, and
carboxypeptidases.
Drugs acting on renin angiotensin
system
1) Drugs blocking renin secretion: clonidine ,
propranolol
2) Direct renin inhibitors: remikiren, enalkiren
3) ACE inhibitors captopril, enalapril
4) Angiotensin antagonists :
a) peptide: saralasin
b) non peptide: losartan , valsartan, erposartan,
irbesartan, candensartan, telmesartan
KININS
• potent vasodilator peptides
• formed enzymatically by the action of
enzymes known as kallikreins or
kininogenases acting on protein substrates
called kininogens.
• metabolised by nonspecific exopeptidases or
endopeptidases, commonly referred to as
kininases
Kallikreins
•
present in plasma and in several tissues, including the kidneys,
pancreas, intestine, sweat glands, and salivary glands.
•
Plasma prekallikrein can be activated to kallikrein by trypsin,
Hageman factor, and possibly kallikrein itself.
•
Kallikreins can convert prorenin to active renin
Kininogens
• precursors of kinins and substrates of kallikreins
• present in plasma, lymph, and interstitial fluid.
• Two kininogens are known to be present in plasma:
• A) low-molecular-weight form (LMW kininogen)- crosses capillary walls
and serves as the substrate for tissue kallikreins
• B) high-molecular-weight form (HMW kininogen)(15–20% of the total
plasma kininogen). confined to the bloodstream and serves as the
substrate for plasma kallikrein.
• Three kinins have been identified in mammals:
bradykinin, lysylbradykinin (also known as
kallidin), and methionyl-lysylbradykinin
• Bradykinin is released by plasma kallikrein,
lysylbradykinin by tissue kallikrein, and
methionyl-lysylbradykinin by pepsin and
pepsin-like enzymes
Actions of kinins
Effects on the Cardiovascular System
•
marked vasodilation
•
direct inhibitory effect of kinins on arteriolar smooth muscle
•
mediated by the release of nitric oxide or vasodilator
prostaglandins such as PGE2 and PGI2

Venous constriction
• direct stimulation of venous smooth muscle or from the release of
venoconstrictor prostaglandins such as PGF2

Dual action

• Bradykinin also increases blood pressure when injected into the central
nervous system
• water and solutes pass from the blood to the extracellular fluid, lymph
flow increases, and edema may result.
Effects on Endocrine & Exocrine Glands
• prekallikreins and kallikreins are present in several glands,
including the pancreas, kidney, intestine, salivary glands,
and sweat glands
• Local modulators of blood flow
• modulate the tone of salivary and pancreatic ducts and
help regulate gastrointestinal motility
• influence the transepithelial transport of water,
electrolytes, glucose,and amino acids, and may regulate the
transport of these substances in the gastrointestinal tract
and kidney
• physiologic activation of various prohormones, including
proinsulin and prorenin
• Role in Inflammation
Kallikreins and kinins can produce redness,
local heat, swelling, and pain
• Effects on Sensory Nerves
elicit pain by stimulating nociceptive afferents
in the skin and viscera.
KININ RECEPTORS & MECHANISMS OF
ACTION
• B1 and B2
• B2

– widespread distribution
– G protein–coupled and agonist binding sets in motion
multiple signal transduction events, including calcium
mobilization, chloride transport, formation of nitric
oxide, and activation of phospholipase C,
phospholipase A2, and adenylyl cyclase

• B1

– Limited distribution
– important in long-lasting kinin effects such as collagen
synthesis and cell multiplication.
DRUGS AFFECTING THE KALLIKREINKININ SYSTEM
• anti-inflammatory and antinociceptive agents.
• Peptides• Icatibant is a second-generation B2 receptor
antagonist
• third generation of B2-receptor antagonists
was developed; examples are FR 173657, FR
172357, and NPC 18884
• the kallikrein inhibitor aprotinin
Pentagastrin
• a synthetic polypeptide that has effects like
gastrin when given parenterally.
• stimulates the secretion of gastric acid, pepsin,
and intrinsic factor,
• used as a diagnostic aid in the pentagastrinstimulated calcitonin test.
• binds to the cholecystokinin-B receptor, which is
expressed widely in the brain. Activation of these
receptors activates the phospholipase C second
messenger system.
• When given intravenously it causes panic attacks.
Cholecystokinin
• is a peptide hormone of the gastrointestinal
system responsible for stimulating the digestion
of fat and protein.
• Also called pancreozymin
• CCK also causes the increased production of
hepatic bile, and stimulates the contraction of the
gall bladder and the relaxation of the Sphincter of
Oddi, resulting in the delivery of bile into the
duodenal part of the small intestine.
• CCK administration causes nausea and anxiety,
and induces a satiating effect
CCK receptors
• influence neurotransmission in the brain, regulating
anxiety, feeding, and locomotion.
• regulation of dopamine activity in the brain. CCK-B
activation appears to possess a general inhibitory
action on dopamine activity in the brain, opposing the
dopamine-enhancing effects of CCK-A.
• Activation enhances GABA release
• CCK-B receptors modulate dopamine release, and
influence the development of tolerance to opioids
• CCK-B activation decreases amphetamine-induced DA
release, and contributes to individual variability in
response to amphetamine.
• Cholecystokinin agonists:
cholecystokinin
gastrin
pentagastrin
• Cholecystokinin antagonist: proglumide
Substance P
• belongs to the tachykinin family of peptides, Other members of this
family are neurokinin A and neurokinin B. Substance P is an
undecapeptide, while neurokinins A and B are decapeptides.
• present in the central nervous system, where it is a
neurotransmitter, and in the gastrointestinal tract, where it may
play a role as a transmitter in the enteric nervous system and as a
local hormone .
• Effects in behavior, anxiety, depression, nausea, and emesis.
• It is a potent arteriolar vasodilator, producing marked hypotension .
The vasodilation is mediated by release of nitric oxide from the
endothelium.
• substance P causes contraction of venous, intestinal, and bronchial
smooth muscle.
• It also stimulates secretion of the salivary glands and causes
diuresis and natriuresis by the kidneys.
• The actions of substance P and neurokinins A and B are mediated
by three G protein-coupled tachykinin receptors designated NK1,
NK2, and NK3.
• Substance P is the preferred ligand for the NK1 receptor, the
predominant tachykinin receptor in the human brain.
• neurokinins A and B also possess considerable affinity for this
receptor. In humans, most of the central and peripheral effects of
substance P are mediated by NK1 receptors.
• Several nonpeptide NK1 receptor antagonists have been developed.
These compounds are highly selective and orally active, and enter
the brain.
• these antagonists may be useful in treating depression and other
disorders and in preventing chemotherapy-induced emesis. Eg.
aprepitant.

9autacoids

  • 1.
    Autacoids Greek : autos= self Akos = medicinal agents or remedy •naturally occurring chemical substances • produced within the body •transported to the other parts of the body where they exert their effects • protect the body from adverse situations.
  • 2.
    Classification of autacoids Inthe basis of structure autacoids can be divided into three categories: a) Decarboxylated amino-acid Histamine Serotonin (5-HT) b) Polypeptides: Angiotensin Plasma kinins (Bradykinin and kallidin) Vasopressin VIP c) Ecosanoids: Prostaglandin thromboxanes leukotrienes Platelet activating factor (PAF)
  • 3.
    Histamine • Imidazole ethylamine •Important inflammatory mediator • potent biogenic amine and plays an important role in inflammation, anaphylaxis, allergies, gastric acid secretion and drug reaction • Histidine Enzyme histidine decarboxylase Histamine
  • 4.
    Sites of histaminerelease 1) Mast cell site: • Pulmonary tissue (mucosa of bronchial tree) • Skin • GIT(intestinal mucosa) • Conc. Of histamine is particularly high in these tissues
  • 5.
    2) Non-mast cellsites: • CNS (neurons) • Epidermis of skin. • GIT(gastric cells) • Cells in regenerating or rapidly growing tissues • Basophils (in the blood)
  • 6.
    Sites of histamineStorage • Mast cell in most tissues. • Basophils in the blood. • Other storage site includes (non-mast cell sites): • Epidermis of skin. • Cells in the gastric mucosa • Neurons in the CNS.
  • 7.
    Metabolism of histamine •The bound form of histamine is biologically inactive. • There are two major paths of histamine metabolism in man. The more important of these involves ring methylation. Alternatively histamine undergoes oxidative deamination. • The products of metabolism are imidazole acid and its ribosides. • The metabolites are excreted in urine. • Granules of mast cell contain glycosaminoglycans, acidic protein in histamine.
  • 8.
    Release of histamine • • • • • • • • Antigen-antibodyreactions Mechanical trauma. Stings and venom. Fragments of complements (c3a and c5a) Lysosomal protein (protease) Proteolytic enzyme(trypsin) Surface acting antigen (bile salt, lysolecithin) High molecular weight compound(dextran, ovomucoid)
  • 9.
    • Drugs: a) Chemotherapeuticagents b) Centrally acting drugs c) Spasmolytic drugs d) Sympathomimetic drugs e) Vasodilator drugs f) NM blocking agents g) Anticoagulants
  • 10.
    Mechanism of Histaminerelease • immunological. • lgE antibody sensitized mast or basophil cells +antigen> Fall of intracellular c AMP and an influx of ca++occurs> degranulation Histamine released • Histamine held by an acidic protein and heparin within intracellular granules, when granules are extruded by exocytosis, Na+ gets exchanged for histamine • Substance release during IgG or lgM immunoreactions also release histamine from the mast cells & basophil.
  • 11.
    • Chemical andmechanical mast cells injury causes degranulation of cytoplasmic granules & histamine is released. • Certain amines ( E.g. morphine, d-tubocurarine) accumulate in the mast cells due to affinity for heparin, displace histamine and form a heparin liberator complex. This complex increases the permeability of the mast cell membrane and diffuse histamine. • Loss of granules from mast cells relapsed histamine by ion exchange. Na+ in the extra-cellular fluid rapidly displace histamine from the complex. • Compound 48/80 releases histamine from tissue from tissue mast cells by an exocytotic degranulation process requiring energy and ca++
  • 12.
    Histamine release inhibitors • • • • • • • • Guanidine,papaverine Thiamine Histamine itself Corticosteroids β-adrenoceptor agonist aminophylline LSD Monoamine oxidase inhibitors
  • 13.
    Histamine receptors Type /location Agonistdrugs H1receptor (H1-R) Bronchus Adrenal medulla skin Blood vessels urinary bladder Gastrointestinal tract CNS(post-synaptic) Histamine> 2-thiazolylethylamine>2-beta-histine>2pyridylethyl-amine. Hypothalamus cerebellum **G-protein coupled PIP2 hydrolysis---increased IP3/DAG Release of Ca++ Protein Kinase C activation
  • 14.
    H2receptor (H2-R) Gastric parietalcells Heart Uterus CNS (postsynaptic) some blood vessels Mast cells. Impromadine> Histamine>Dimaprit> 4methylhistaine > Betazole. H3 receptor (H3 -R ) Pre-synaptic ( Brain) myenteric plexus other neurons . α- methyl-histamine **G- protein coupled H2 – R acts by increase cAMP Adenyl cyclase activation---increase cAMP **G protein coupled Decrease Ca++ influx K+ channel activation Decrease cAMP
  • 18.
    Physiologic role ofHistamine • Play an important role in gastric HCl secretion by stimulating H2 receptor. • Endogenous histamine plays a central role in the immediate hypersensitivity and allergic reaction. • In regulation of microcirculation through its vasoactive properties. • Histamine acts as a neurotransmitter in the CNS. • Inflammation • Tissue growth and repair • Headache • Histamine helps in implantation of fertilized ovum by increasing blood supply to the myometrium.
  • 19.
    Role of Histaminein Inflammation • Histamine induces action of prostaglandin as well as bradykinin to produce pain. • Histamine helps in the release of proteolytic & hydrolytic enzymes from the lysosomes. • Histamine causes vasodilation and increases capillary permeability. So, • Increase exudation of serum & plasma to surrounding area (oedema). • Increase migration of polymorph leucocyte to the traumatic area. • Increase migration of inflammatory cell to other places. • All the processes are in the favour of inflammation
  • 20.
    Indications of Histamine •Diagnostic use: • Diagnosis of pernicious anaemia (vit-B12 deficiency). • Pernicious anaemia -> Achlorohydria (no HCI) >Histamine administered -> if no HCI(diagnostic) • Diagnosis of phaechromocytoma: phaechromocytoma ->histamine administered -> excessive adrenaline release from adrenal medulla-> hypertensive crisis. • Diagnosis of integrity of reflex arc.
  • 21.
    • Therapeutic use •Meniere's disease.( non suppurative disease of labyrinth ) --betahistine • Various vascular headache.
  • 22.
    Contraindication of histamine • • • • Bronchialasthma. Patient with active peptic ulcer disease . Gastrointestinal bleeding. Angina with hypotension.
  • 23.
    Adverse effect ofHistamine • • • • • • • • • Dyspnoea due to bronchospasm. Hypotension (histaminic shock) Headache. Itching and pain Flushing Abdominal cramps. Diarrhea. Visual disturbance Metallic test
  • 24.
  • 25.
    Histamine Antagonists • Actionsof histamine opposed in 3 ways : i) Adrenaline type ii) Release inhibition – Adrenal steroids – Sodium cromoglycate iii) Direct histamine receptor antagonists
  • 26.
    H1-receptor blockers : Chlorpheniramine, promethazine, Diphenhydramine, citirizine, Terfenadine, Loratadine, Desloratadine. H2-receptor blocker: Cimetidine Ranitidine Famotidine Nizatidine H3-receptor blockers: Thioperamide Impromidine
  • 27.
    Individual H1 receptorantagonist classification 1) Sedative (first generation) antihistamines: Highly lipid soluble and easily enters into the CNS: a) Potent and marked sedative: • Promethazine (phenergan) :widely used • Diphenhydramine • Dimenhydrinate b) Potent and moderate sedative: • Chloryclizine • Chlorpheniramine • Tetrahydeoxy carboline c) Less potent and less sedative: • Mepyramine • Pheniramine(avil)
  • 28.
    2) Non-sedative (secondgeneration ) antihistamines: Less lipid soluble therefore cannot enter into the CNS: • Cetrizine • Terfenadine • Astemizole • Loratadine • Ketotifen • Cyclizine
  • 29.
    : 3) Antihistamines havinganti-cholinergic action a) Anti-emetic and anti-motion sickness. Promethazine Diphenhydramine b) Anti-parkinsonism: Orphenadrine Phenindamine Central action: anti- emetic, anti-motion sickness and antiparkinsonism. Peripheral action: Atropine like side effects. 4) Anti-histamines having anti-serotonin action Cyproheptadine -5-HT antagonist action. 5) Antihistamine having local anaesthetic property: Promethazine Diphenhydramine
  • 30.
    Pharmacological action ofH1blocker • H1 receptor blockade action • Action not caused by histamine receptor blockade: – – – – – – – Sedation Anti nausea and anti emetic Anti parkinsonism Anti cholinergic Alpha adrenoceptor block( orthostatic hypotension) Anti serotonin Local anesthetic action
  • 31.
    2nd generation antihistamines (newer antihistamines ) • • • • • • • • Fexofenadine Loratadine Cetrizine Azelastine, mizolastine Mequitazone Terfenadine astemizol ebastine
  • 32.
    Properties of newerantihistamine • They are highly selective for H1 receptors • Less lipid soluble; hence no or poor penetration into CNS. • They are devoid of significant anti-cholinergic actions like older antihistamines. • They are usually active orally. • Their metabolites are also active H1 antagonist • Astemizole are extensively plasma protein bound(t1/2:20hrs) • These drugs are able to suppress the wheal and flare response to histamine or allergen for more than 12hours • Low incidence of side effects
  • 33.
    Indication of H1blockers 1)Dermatitis of all types. 2)Allergic reaction :Urticaria,Rhinitis,Conjunctivitis and 3)Anaphylactic shock 4)Anti-motion sickness: diphenhydramine 5)Anti-emetic:Cyclizine,Meclizine,Doxylamine (in pregnancy) 6) Anti-parkinsonism: Diphenhydramine is used. 7) Preanesthetic medication 8) As sedative agent: Promethazine 9)Cough depressant. 10)Otitis media. 11)common cold.
  • 34.
    Adverse effect ofH1 blockers CNS : sedation Drowsiness Fatigue Irritability Incoordination Nervousness Tinnitus Ocular :disturbance of ocular accommodation anti-muscarinic action. Dryness of mouth Blurring of vision. Constipation. Urinary retention GIT : gastrointestinal upset. Teratogenicity : Cyclizine (teratogenic) Doxylamine (no teratogenicity) Others : Dermatitis, skin rashes Agranulocytosis
  • 35.
    5-HYDROXYTRYPTAMINE (SEROTONIN): – regulator ofsmooth muscle in the cardiovascular system and the gastrointestinal tract, an enhancer of platelet aggregation, and a neurotransmitter in the CNS – 5-HT is found in high concentrations in enterochromaffin cells throughout the gastrointestinal tract, in storage granules in platelets, and broadly throughout the CNS – widely distributed in the animal and plant kingdoms – It occurs in vertebrates; mollusks, arthropods, and coelenterates; and in fruits and nuts. It also is present in venoms, including those of the common stinging nettle and of wasps and scorpions
  • 36.
    Synthesis and metabolismof serotonin • essential amino acid tryptophan • 2 steps • Tryptophan hydroxylase, a mixed-function oxidase converts tryptophan to 5-hydroxytryptophan. • aromatic L-amino acid decarboxylase converts to 5-hydroxytryptamine • Released by exocytosis from the serotonergic neurons • metabolism of 5-HT involves oxidative deamination by monoamine oxidase (MAO), forming an acetaldehyde intermediate and then to 5-hydroxyindole acetic acid (5-HIAA) by a ubiquitous enzyme, aldehyde dehydrogenase
  • 37.
    Serotonin receptors • The5-HT1, 5-HT2, and 5-HT4-7 receptor families are members of the superfamily of GPCRs. The 5-HT3 receptor, on the other hand, is a ligand-gated ion channel that gates Na+ and K+ similar to nicotinic receptors. • 5-HT1 Receptors. All 5 members of the 5-HT1-receptor subfamily inhibit adenylyl cyclase.decrease cAMP, autoreceptors, inhibit serotonergic receptors • 5-HT2 Receptors. The 3 subtypes of 5-HT2 receptors are linked to phospholipase C with the generation of two second messengers, diacylglycerol (a cofactor in the activation of protein kinase C) and inositol trisphosphate (which mobilizes intracellular stores of Ca2+).
  • 38.
    • 5-HT3 receptor-corresponding to M type receptor gating cation channel , present in somatic and autonomic nerve endings, nerve endings in myenteric plexus, and area postrema. • 5-HT4 receptor is thought to evoke secretion in the alimentary tract and to facilitate the peristaltic reflex. 5-HT4 receptors couple to Gs to activate adenylyl cyclase, leading to a rise in intracellular levels of cyclic AMP (cAMP)
  • 39.
    Sites of 5-HTAction • 1) Enterochromaffin Cells: gi mucosa , highest density in duodenum, synthesize 5-HT from tryptophan and store 5-HT and other autacoids. Basal release of enteric 5-HT is augmented by mechanical stretching. • 2) platelets: not synthesized in platelets, but is taken up from the circulation and stored in secretory granules by active transport, regulates thrombosis and hemostasis (5-HT2a)
  • 40.
    • • • • • • • • • • 3) Cardiovascular System:The classical response of blood vessels to 5-HT is contraction, particularly in the splanchnic, renal, pulmonary, and cerebral vasculatures, Contraction – large vessels Relaxation( due to release of EDRF) Bradycardia- activation of coronary chemoreflex Hypotension and apnoea positive inotropic and chronotropic actions 4) Central Nervous System. A multitude of brain functions are influenced by 5-HT, including sleep, cognition, sensory perception, motor activity, temperature regulation, nociception, mood, appetite, sexual behavior, and hormone secretion.( but injected serotonin doenot have CNS effects) A) sleep and wake cycles B) anxiety and depression C) Aggression and Impulsivity
  • 41.
    Pathophysiological roles • Neurotransmitter-sleep,temperature regulation, thought, cognitive function, behaviour and mood, vomiting and pain perception • Precursor of melatonin • Neuroendocrine function • Nausea and vomiting • Migraine-methysergide, sumatriptan • Haemostasis • Raynaud’s disease-ketanserin • Variant angina • Hypertension-ketanserin • Intestinal motility • Carcinoid syndrome
  • 42.
    Serotonin agonists • 5-HT1Areceptor Azapirones such as buspirone, gepirone, and tandospirone are 5HT1A agonists marketed primarily as anxiolytics, but also recently as antidepressants, 8-OH DPAT( hydroxydipropylaminotetraline) • 5-HT1B receptor Triptans such as sumatriptan, rizatriptan, and naratriptan, are 5HT1B receptor agonists that are used to abort migraine and cluster headache attacks. • 5-HT1D receptor In addition to being 5-HT1B agonists, triptans are also agonists at the 5-HT1D receptor, which contributes to their antimigraine effect. • 5-HT1F receptor. Lasmiditan has successfully completed Phase II clinical trials in early 2010.
  • 43.
    • 5-HT2A receptor Psychedelicdrugs such as LSD, mescaline, psilocin, , act as 5-HT2A agonists. Their action at this receptor is responsible for their hallucinogenic effects. It is now known that many of these drugs act as agonists at many other 5HT receptors in addition to the 5-HT2A including the 5-HT2C and others. • 5-HT2C receptor Lorcaserin is a thermogenic and anorectic weight-loss drug which acts as a selective 5-HT2C agonist. • 5-HT4 receptor Cisapride is a 5-HT4 partial receptor agonist that has been used to treat disorders of gastrointestinal motility. Prucalopride is a highly selective 5-HT4 receptor agonist that can be used to treat certain disorders of gastrointestinal motility
  • 44.
    other drugs affecting5-HT system 1) 5-HT precursor- tryptophan 2) synthesis inhibitors- p-chlorophenylalanine 3) uptake inhibitors: TCA, SSRIs 4) storage inhibitors- reserpine 5) degradation inhibitors – tranylcypromine, clorgyline 6) neuronal degeneration- 5,6dihydroxytryptamine
  • 45.
    5-HT-Receptor Antagonists • 5-HT1antagonist: • 5-HT2 antagonist:metergoline, Ketanserin(2C) Clozapine, Cyproheptadine, Methysergide,. • 5-HT3 antagonist:Ondansetron, dolasetron, and granisetron
  • 46.
    • 'Ketanserine' blocks5 HT2A,5 HT2C and alpha 1 receptors. • 'Ondansetron,Dolansetron,Granisetron' are 5 HT3 receptor antagonist.they are efficacious in treating chemotherapy induced emesis. ‘ • Clozapine' blocks 5 HT2A,5 HT2C,D4 receptors. • Quetiapine' blocks 5 HT2A,5 HT1A,D1-2,HI,alpha 1 receptors. • Methsergide' is 5 HT2A-2C antagonist and nonselective 5 HT 1 receptor blocker.it causes retrperitoneal fibrosis and mediastinal fibrosis. • Cyproheptadine' blocks 5 HT2A, HI and it is a mild anticholinergic. • Pizotifen' is a 5 HT2A-2C , H1 blocker and anticholinergic used for migraine prophylaxis
  • 47.
    Cyproheptadine • • • • • • • 5-HT2a, H1 antagonist Allergy,pruritus Increase appetite in children Weight gain Carcinoid Postgastrectomy dumping syndromes Antagonise priapism and orgasmic delays caused by SSRIs
  • 48.
    Clozapine • Clozapine ,a 5-HT2A/2C-receptor antagonist, represents a class of atypical antipsychotic drugs • reduced incidence of extrapyramidal side effects compared to the classical neuroleptics, and possibly a greater efficacy for reducing negative symptoms of schizophrenia • Also has a high affinity for subtypes of dopamine receptors.
  • 49.
    Ondansetron • Selective serotonin(5-HT3) receptor antagonist that inhibits serotonin receptors in GI tract or chemoreceptor trigger zone. • Prevention of nausea and vomiting with initial and repeat courses of emetogenic cancer chemotherapy, including high-dose cisplatin; • prevention of postoperative nausea or vomiting
  • 50.
    Eicosanoids • Eicosanoids are20-carbon fatty acid derivatives • Consist of prostaglandins, related thromoboxanes and leukotrienes • derived from the oxidative metabolism of arachidonic acid (5, 8, 11, 14-eicosatetraenoic acid) • arachidonic acid cascade
  • 51.
    Nomenclature • • • • • Eicosanoids---eicosa( 20C fattyacid) Prostate gland derived----prostaglandin PGA, PGB---ring structure 1, 2, 3--no of double bonds Leukocyte and 3 double bonds- leukotrienes
  • 53.
    • • • • Products of Prostaglandin EndoperoxideSynthases (Cyclooxygenases): PGG2, and PGH2 2 enzymes: COX-1 – constitutive, levels always same COX-2---normally insignificant but induced by cytokines, and growth factors • COX-1 inhibitors: • COX-2 inhibitors: • The prostaglandins, thromboxane, and prostacyclin, collectively termed the prostanoids, are generated from PGH2 through the action of isomerases and synthases
  • 54.
    Products of Lipoxygenase •Lungs, WBC, and platelets • hydroperoxyeicosatetraenoic acids (HPETEs), which rapidly convert to hydroxy derivatives (HETEs) and leukotrienes • FLAP (5-lipo-oxygenase activating protein) • associated with asthma, anaphylactic shock, and cardiovascular disease. • LTA4, the primary product of 5-LOX, can be converted via 12-LOX in platelets to the lipoxins LXA4 and LXB4 • Lipo-oxygenase inhibitor: zileuton
  • 55.
    Epoxygenase Products (cytp450 enzymes) •four epoxyeicosatrienoic acids (EETs) • The epoxygenase products are synthesized in endothelial cells, and cause vasodilation in a number of vascular beds by activating the smooth muscle large conductance Ca2+activated K+ channels
  • 56.
    Isoprostanes • Prostaglandin isomers •Degradation of eicosanoids: • Fastest in lungs • Oxidation of side chains and reduction of double bonds • Metabolites excreted in urine
  • 57.
    Prostaglandin synthesis inhibitors •Nonsteroidal anti-inflammatory drugs NSAIDS , block enzymes that convert arachidonic acid to prostaglandins. • Corticosteroids: by stimulating the synthesis of several inhibitory proteins collectively called annexins or lipocortins. inhibit phospholipase A2 activity, probably by interfering with phospholipid binding and thus preventing the release of arachidonic acid.
  • 58.
    Prostaglandins • Basic structuralunit is referred to as a prostanoic or prostenoic acid. • Each PG differs from the others in the substitution pattern in the cyclopentane ring and the sidechains • Prostaglandins are broadly classified as PGA, PGB,PGC, PGD, PGE, PGF, PGG, and PGH based on their cyclopentane/pentene ring substitution pattern • subclassified based on the degree of unsaturation (i.e. PGE1, PGE2)
  • 59.
    Physiologic actions ofprostaglandins • • • • • • inflammation, pain, pyrexia, cardiovascular disease, renal disease, cancer, • • • • • • glaucoma, allergic rhinitis, asthma preterm labor, male sexual dysfunction osteoporosis.
  • 60.
    Prostaglandin receptors • eightprostanoid receptors have been cloned and characterized. • receptors are coupled to either phospholipase C (PLC) or adenylate cyclase • in the case of adenylate cyclase, the action of the PGs may be stimulatory or inhibitory.
  • 61.
  • 62.
    Pharmacologic actions • powerfulvasodilators; especially PGI2 and PGE2, promote vasodilation by increasing cAMP and decreasing smooth muscle intracellular calcium, • In kidney: increased excretion of salt in the urine. • inhibit the action of vasopressin on the kidney tubules, • mediate the control of GnRH over LH secretion, modulate ovulation, and stimulate uterine muscle contraction and facilitate fertilization • dysmenorrhoea • inducing labor in pregnant • Administration of either PGE2 or PGF2 results in colicky cramps
  • 63.
    • Low concentrationsof PGE2 enhance, whereas higher concentrations inhibit, platelet aggregation. Both PGD2 and PGI2 inhibit aggregation • PGE2 promotes the release of growth hormone, prolactin, TSH, ACTH, FSH, and LH. • increase bone turnover, ie, stimulation of bone resorption and formation • PGE and PGF derivatives lower intraocular pressure • Mediate fever and malaise
  • 66.
    Prostaglandin agonists 1) Alprostadil (PGE1) •produces vasodilation, • inhibits platelet aggregation and stimulates intestinal and uterine smooth muscle. • ductus arteriosus • erectile dysfunction Adverse Reactions: ♦ Cardiovascular: Flushing, bradycardia, hypotension, tachycardia, edema , less commonly more severe effects such as cardiac arrest, congestive heart failure, second degree heart block, shock, supraventricular tachycardia and ventricular fibrillation. ♦ CNS: Fever, seizures, cerebral bleeding, hyperextension of the neck, hyperirritability, hypothermia,lethargy and stiffness . ♦ GI: Diarrhea, gastric regurgitation and hyperbilirubinemia. Hematologic: Disseminated intravascular coagulation, anemia, bleeding, thrombocytopenia ♦ Renal: Anuria and hematuria ♦ Respiratory: Apnea, bradypnea, bronchial wheezing, hypercapnia, respiratory depression, respiratory distress and tachypnea
  • 67.
    2) Prostaglandin E2(Dinoprostone) • PGE2 stimulates the production of PGF2α which in turn sensitizes the myometrium to endogenous or exogenously administered oxytocin. Indications : • 1)initiation or continuation of cervical ripening in pregnant women at or near term with a medical or obstetrical need for labor induction (cervical ripening) • 2) the management of missed abortion or intrauterine fetal death up to 28 weeks gestational age and, • 3) management of nonmetastatic gestational trophoblastic disease (benign hydatidiform mole).
  • 68.
    3) Misoprostol, Enprostilforpeptic ulcer as anti secretory and cytoprotective agents) • Antisecretory Actions: decreased HCl and pepsin secretion( basal or stimulus) • Cytoprotective Activities: increased gastric blood flow, increased mucous and bicarbonate protection • Immunologic Actions: inhibit basophilhistamine release, thus it has a potential role as immunotherapy designed to reduce early-phase and latephase allergic inflammation • Reproductive Effects: Misoprostol produces uterine contractions that may endanger pregnancy
  • 69.
    • 4) Prostaglandinsfor Treatment of Pulmonary Hypertension: Epoprostenol, Treprostinil and Beraprost
  • 70.
    CLINICAL PHARMACOLOGY OF EICOSANOIDS 1)Female reproductive system: a) Abortion—mifepristone pretreatment misoprostol +methotrexate b) Post partum hemorrhage– carboprost, dinoprostine, gemeprost c) Facilitation of labour -d) Dysmenorrhoea e) Menstruation inducing contraceptive--
  • 71.
    2) Male reproductivesystem: erectile dysfunction-- alprostadil 3) Pulmonary hypertension 4) Patent ductus arteriosus 5) Peripheral vascular diseases 6) Blood platelet aggregation 7) GIT 8 ) Immune system a) Cell-mediated organ transplant rejection b) Inflammation c) Rheumatoid arthritis 9) Glaucoma 10) Bronchial asthma
  • 73.
    Thromboxanes • process ofclot formation begins with an aggregation of blood platelets (TXA2). This process is strongly stimulated by thromboxanes and inhibited by prostacyclin. • Prostacyclin--- vasodilation and lowers BP
  • 74.
    Leukotrienes • LTB4- neutrophils •LTC4 and LTD4- macrophages • LTC4 and LTD4 are potent bronchoconstrictors and are recognized as the primary components of the slow-reacting substance of anaphylaxis (SRS-A) that is secreted in asthma and anaphylaxis
  • 75.
    Effects of leukotrienes: 1) CVS and blood: brief rise in BP followed by a prolonged fall, due to coronary constriction induced decrease in cardiac output and reduction in circulating volume due to increased capillary permeability 2) Inflammation = redness (rubor), heat (calor), pain (dolor), swelling (tumor), migration of neutrophils to the inflammatory site promoted by LTB4 3) Smooth muscle- contraction, potent bronchoconstrictors, and also increase bronchial secretions 4) Afferent nerves- sensitizes afferent neurons carrying pain impulses
  • 76.
    Leukotriene receptors • Allfunction through IP3/DAG transducer mechanism.
  • 77.
    Leukotriene receptor antagonists •Monteleukast • Zafirleukast • Adverse effects CNS: Headache; dizziness. GI: Nausea; diarrhea; dyspepsia; abdominal pain; vomiting. HEPATIC: Elevation in transaminase levels. OTHER: Infection; fever; asthenia; generalized pain; myalgia; back pain
  • 78.
  • 79.
    Vasoactive peptides 1)vasoconstrictors – – – – – angiotensin II, vasopressin, endothelins, neuropeptideY, and urotensin 2) vasodilators – – – – – – – bradykinin and related kinins, natriuretic peptides, vasoactive intestinal peptide, substance P, neurotensin, calcitonin gene-related peptide(CGRP), and adrenomedullin.
  • 80.
    RENIN AND ANGIOTENSIN •pathophysiology of hypertension, congestive heart failure, myocardial infarction, and diabetic nephropathy • Circulating renin angiotensin system • Tissue (local) renin-angiotensin system • Extrinsic local RAS- blood vessels • Intrinsic local RAS- heart , blood vessels, brain, kidneys, adrenal glands
  • 82.
    Angiotensinogen • Synthesized inliver • Glycoprotein with a molecular weight 57, 000 • Synthesis increased by: a) corticosteroids b) estrogens c) thyroid hormones d) angiotensin II Elevated during pregnancy and in women taking OCP
  • 83.
    • Components ofRENIN-ANGIOTENSIN SYSTEM 1) Angiotensinogen 2) Renin 3) Angiotensin I 4) Angiotensin coverting enzyme 5) Angiotensin II 6) angiotensinase
  • 84.
    Renin aspartyl protease within kidneysynthesized by JG cells Renin secretion controlled by: a) Renal vascular receptor: decreased stretch =increased renin b) Macula densa: sensitive to Na+ and Cl- delivery to distal tubule, signal transmission by: adenosine( inhibits renin) , prostaglandins ( stimulates renin) and nitric oxide. Decrease= increased renin c) Sympathetic nervous system: increased nerve activity= increased renin beta1 receptors (renal) etrarenal beta receptors d) angiotensin: Angiotensin II inhibits renin secretion e) Pharmacologic alteration of renin release: stimulated by : vasodilators beta agonists Alpha antagonists Phosphodiesterase enzyme inhibitors ( theophylline, milrinone, amrinone)
  • 85.
    Angiotensin I No biologicactivity Must be converted to angiotensin II
  • 86.
    Angiotensin converting enzyme • • • • • Peptidyldipeptidase ( PDP) ACE Kininase II Carboxypeptidase Substrates: angiotensin I bradykinin also cleaves enkephalins and substance P • Distributed widely in body , mostly on luminal surface of vascular endothelial cells
  • 87.
    Angiotensin II • Potentpressor agent • 40 times more potent than norepinephrine • Pressor response due to a) Direct contraction of vascular smooth muscle b) Reset baroreceptor reflex control c) Stimulates autonomic ganglia d) Facilitate sympathetic transmission e) Direct positive inotropic action on heart
  • 88.
    • In adrenalcortex: acts on zona glomerulosa to stimulate aldosterone biosynthesis, also glucocorticoid biosynthesis • In Kidney: renal vasoconstriction increase proximal tubular reabsorption inhibit secretion of renin
  • 89.
    • CNS: stimulate drinking(dypsogenic ) increased secretion of vasopressin and ACTH • Cell Growth: mitogenic causes cardiovascular hypertrophy
  • 90.
    Angiotensin receptors AT1 • highaffinity for losartan and low for PD123177, predominant in vascular smooth muscle , • GPCR • activation of phospholipase C and IP3/DAGsmooth muscle contraction • Vascular and cardiac growth mediated by tyrosine kinases and increased transcription of specific genes
  • 91.
    AT2 • Fetal tissuedevelopment • Inhibition of growth and proliferation • Cell differentiation • Apoptosis • vasodilation
  • 92.
    Angiotensinogenase • • • • Angiotensin II havingvery short half life Most vascular beds ( except lungs) Metabolites biologically inactive aminopeptidases, endopeptidases, and carboxypeptidases.
  • 94.
    Drugs acting onrenin angiotensin system 1) Drugs blocking renin secretion: clonidine , propranolol 2) Direct renin inhibitors: remikiren, enalkiren 3) ACE inhibitors captopril, enalapril 4) Angiotensin antagonists : a) peptide: saralasin b) non peptide: losartan , valsartan, erposartan, irbesartan, candensartan, telmesartan
  • 95.
    KININS • potent vasodilatorpeptides • formed enzymatically by the action of enzymes known as kallikreins or kininogenases acting on protein substrates called kininogens. • metabolised by nonspecific exopeptidases or endopeptidases, commonly referred to as kininases
  • 97.
    Kallikreins • present in plasmaand in several tissues, including the kidneys, pancreas, intestine, sweat glands, and salivary glands. • Plasma prekallikrein can be activated to kallikrein by trypsin, Hageman factor, and possibly kallikrein itself. • Kallikreins can convert prorenin to active renin Kininogens • precursors of kinins and substrates of kallikreins • present in plasma, lymph, and interstitial fluid. • Two kininogens are known to be present in plasma: • A) low-molecular-weight form (LMW kininogen)- crosses capillary walls and serves as the substrate for tissue kallikreins • B) high-molecular-weight form (HMW kininogen)(15–20% of the total plasma kininogen). confined to the bloodstream and serves as the substrate for plasma kallikrein.
  • 98.
    • Three kininshave been identified in mammals: bradykinin, lysylbradykinin (also known as kallidin), and methionyl-lysylbradykinin • Bradykinin is released by plasma kallikrein, lysylbradykinin by tissue kallikrein, and methionyl-lysylbradykinin by pepsin and pepsin-like enzymes
  • 99.
    Actions of kinins Effectson the Cardiovascular System • marked vasodilation • direct inhibitory effect of kinins on arteriolar smooth muscle • mediated by the release of nitric oxide or vasodilator prostaglandins such as PGE2 and PGI2 Venous constriction • direct stimulation of venous smooth muscle or from the release of venoconstrictor prostaglandins such as PGF2 Dual action • Bradykinin also increases blood pressure when injected into the central nervous system • water and solutes pass from the blood to the extracellular fluid, lymph flow increases, and edema may result.
  • 100.
    Effects on Endocrine& Exocrine Glands • prekallikreins and kallikreins are present in several glands, including the pancreas, kidney, intestine, salivary glands, and sweat glands • Local modulators of blood flow • modulate the tone of salivary and pancreatic ducts and help regulate gastrointestinal motility • influence the transepithelial transport of water, electrolytes, glucose,and amino acids, and may regulate the transport of these substances in the gastrointestinal tract and kidney • physiologic activation of various prohormones, including proinsulin and prorenin
  • 101.
    • Role inInflammation Kallikreins and kinins can produce redness, local heat, swelling, and pain • Effects on Sensory Nerves elicit pain by stimulating nociceptive afferents in the skin and viscera.
  • 102.
    KININ RECEPTORS &MECHANISMS OF ACTION • B1 and B2 • B2 – widespread distribution – G protein–coupled and agonist binding sets in motion multiple signal transduction events, including calcium mobilization, chloride transport, formation of nitric oxide, and activation of phospholipase C, phospholipase A2, and adenylyl cyclase • B1 – Limited distribution – important in long-lasting kinin effects such as collagen synthesis and cell multiplication.
  • 103.
    DRUGS AFFECTING THEKALLIKREINKININ SYSTEM • anti-inflammatory and antinociceptive agents. • Peptides• Icatibant is a second-generation B2 receptor antagonist • third generation of B2-receptor antagonists was developed; examples are FR 173657, FR 172357, and NPC 18884 • the kallikrein inhibitor aprotinin
  • 104.
    Pentagastrin • a syntheticpolypeptide that has effects like gastrin when given parenterally. • stimulates the secretion of gastric acid, pepsin, and intrinsic factor, • used as a diagnostic aid in the pentagastrinstimulated calcitonin test. • binds to the cholecystokinin-B receptor, which is expressed widely in the brain. Activation of these receptors activates the phospholipase C second messenger system. • When given intravenously it causes panic attacks.
  • 105.
    Cholecystokinin • is apeptide hormone of the gastrointestinal system responsible for stimulating the digestion of fat and protein. • Also called pancreozymin • CCK also causes the increased production of hepatic bile, and stimulates the contraction of the gall bladder and the relaxation of the Sphincter of Oddi, resulting in the delivery of bile into the duodenal part of the small intestine. • CCK administration causes nausea and anxiety, and induces a satiating effect
  • 106.
    CCK receptors • influenceneurotransmission in the brain, regulating anxiety, feeding, and locomotion. • regulation of dopamine activity in the brain. CCK-B activation appears to possess a general inhibitory action on dopamine activity in the brain, opposing the dopamine-enhancing effects of CCK-A. • Activation enhances GABA release • CCK-B receptors modulate dopamine release, and influence the development of tolerance to opioids • CCK-B activation decreases amphetamine-induced DA release, and contributes to individual variability in response to amphetamine.
  • 107.
  • 108.
    Substance P • belongsto the tachykinin family of peptides, Other members of this family are neurokinin A and neurokinin B. Substance P is an undecapeptide, while neurokinins A and B are decapeptides. • present in the central nervous system, where it is a neurotransmitter, and in the gastrointestinal tract, where it may play a role as a transmitter in the enteric nervous system and as a local hormone . • Effects in behavior, anxiety, depression, nausea, and emesis. • It is a potent arteriolar vasodilator, producing marked hypotension . The vasodilation is mediated by release of nitric oxide from the endothelium. • substance P causes contraction of venous, intestinal, and bronchial smooth muscle. • It also stimulates secretion of the salivary glands and causes diuresis and natriuresis by the kidneys.
  • 109.
    • The actionsof substance P and neurokinins A and B are mediated by three G protein-coupled tachykinin receptors designated NK1, NK2, and NK3. • Substance P is the preferred ligand for the NK1 receptor, the predominant tachykinin receptor in the human brain. • neurokinins A and B also possess considerable affinity for this receptor. In humans, most of the central and peripheral effects of substance P are mediated by NK1 receptors. • Several nonpeptide NK1 receptor antagonists have been developed. These compounds are highly selective and orally active, and enter the brain. • these antagonists may be useful in treating depression and other disorders and in preventing chemotherapy-induced emesis. Eg. aprepitant.