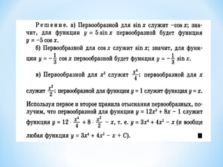
12класс VII курс
)x(f)x(F =′
Функцию F(x) называют первообразной для
функции f(x) на интервале (a; b), если на нем
производная функции F(x) равна f(x):
Операцию, обратную дифференцированию
называют интегрированием.
Примеры
1. f(x) = 2x; F(x) = x2
F′(x)= (x2
)′ = 2x = f(x)
2. f(x) = – sin x; F(x) = сos x
F′(x)= (cos x)′ = – sin x = f(x)
3. f(x) = 6x2
+ 4; F(x) = 2x3
+ 4x
F′(x)= (2x3
+ 4x)′ = 6x2
+ 4 = f(x)
4. f(x) = 1/cos2
x; F(x) = tg x
F′(x)= (tg x)′ = 1/cos2
x= f(x)
C
1n
x 1n
+
+
+
хC
3
xx2
+
f(x)
xсos
1
2
xsin
1
2
C
x
1
+
aln
ax
alnx
1
2
x1
1
−
n
x Cax
+
xln
x
eCex
+
C Cxxsin
xcos
Cxcos +−
Cxsin +
Ctgx +
Cctgx +−
Cxloga +
Cxarcsin +
f(x) F(x)F(x)
∫ += c)x(Fdx)x(f
Неопределенным интегралом от непрерывной
на интервале (a; b) функции f(x) называют
любую ее первообразную функцию.
Где С – произвольная постоянная (const).
Примеры
33
44
3
xx4
4
1
С
4
x
;С
4
x
dxx.4 =⋅=
′






++=∫
( ) xxxx
eCe;Сedxe.2 =
′
++=∫
( ) xsinCxcos;Сxcosxdxsin.3 =
′
+−+−=∫
( ) ACAx;CAxAdx.1 =′++=∫
( )
xcos
1
Cxtg;Cxtgdx
xcos
1
.5 22
=′++=∫
2.b pervoobraznaja i integral
2.b pervoobraznaja i integral
2.b pervoobraznaja i integral
2.b pervoobraznaja i integral

2.b pervoobraznaja i integral