Distributed Computing
EG 3113 CT Diploma in Computer Engineering
5th Semester
Unit 2.2 Multiprocessor and Multicomputer Models
Lecture by : Er. Ashish K.C(Khatri)
Multiprocessor:
• A Multiprocessor is a computer system with two or more
central processing units (CPUs) share full access to a common
RAM.
• The main objective of using a multiprocessor is to boost the
system’s execution speed, with other objectives being fault
tolerance and application matching.
• There are two types of multiprocessors, one is called shared
memory multiprocessor and another is distributed memory
multiprocessor.
• In shared memory multiprocessors, all the CPUs shares the
common memory but in a distributed memory multiprocessor,
every CPU has its own private memory.
8/16/2022 Distributed Computing Notes © Er. Ashish K.C(Khatri) 2
Benefits of using a multiprocessor:
• Enhanced performance.
• Multiple applications.
• Multi-tasking inside an application.
• High throughput and responsiveness.
• Hardware sharing among CPUs.
8/16/2022 Distributed Computing Notes © Er. Ashish K.C(Khatri) 3
Multicomputer:
• A multicomputer system is a computer system with multiple
processors that are connected together to solve a problem.
• Each processor has its own memory and it is accessible by
that particular processor and those processors can
communicate with each other via an interconnection
network.
• As the multicomputer is capable of messages passing
between the processors, it is possible to divide the task
between the processors to complete the task.
• Hence, a multicomputer can be used for distributed
computing.
• It is cost effective and easier to build a multicomputer than
a multiprocessor
8/16/2022 Distributed Computing Notes © Er. Ashish K.C(Khatri) 4
Shared Memory Multi processor:
• Three most common shared memory multiprocessors models are –
1. Uniform Memory Access (UMA)
2. Non-uniform Memory Access (NUMA)
3. Cache Only Memory Architecture (COMA)
8/16/2022 Distributed Computing Notes © Er. Ashish K.C(Khatri) 5
Uniform Memory Access (UMA) Model :
• In this model, all the processors share the physical memory uniformly.
• All the processors have equal access time to all the memory words.
• Each processor may have a private cache memory.
• Same rule is followed for peripheral devices.
8/16/2022 Distributed Computing Notes © Er. Ashish K.C(Khatri) 6
Non-Uniform Memory Access (NUMA) Model:
• In NUMA multiprocessor model, the access time varies with the location of the
memory word.
• Here, the shared memory is physically distributed among all the processors, called
local memories.
• The collection of all local memories forms a global address space which can be
accessed by all the processors.
8/16/2022 Distributed Computing Notes © Er. Ashish K.C(Khatri) 7
Cache Only Memory Architecture (COMA) Model:
• The COMA model is a special case of the NUMA model.
• Here, all the distributed main memories are converted to cache memories.
8/16/2022 Distributed Computing Notes © Er. Ashish K.C(Khatri) 8
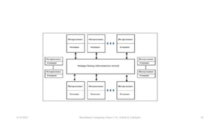
Distributed Memory Multi computers:
• A distributed memory multicomputer system consists of multiple computers,
known as nodes, inter-connected by message passing network.
• Each node acts as an autonomous computer having a processor, a local memory
and sometimes I/O devices.
• In this case, all local memories are private and are accessible only to the local
processors.
• This is why, the traditional machines are called no-remote-memory-access
(NORMA) machines.
8/16/2022 Distributed Computing Notes © Er. Ashish K.C(Khatri) 9
8/16/2022 Distributed Computing Notes © Er. Ashish K.C(Khatri) 10

Multi Processor and Multi Computer Models

  • 1.
    Distributed Computing EG 3113CT Diploma in Computer Engineering 5th Semester Unit 2.2 Multiprocessor and Multicomputer Models Lecture by : Er. Ashish K.C(Khatri)
  • 2.
    Multiprocessor: • A Multiprocessoris a computer system with two or more central processing units (CPUs) share full access to a common RAM. • The main objective of using a multiprocessor is to boost the system’s execution speed, with other objectives being fault tolerance and application matching. • There are two types of multiprocessors, one is called shared memory multiprocessor and another is distributed memory multiprocessor. • In shared memory multiprocessors, all the CPUs shares the common memory but in a distributed memory multiprocessor, every CPU has its own private memory. 8/16/2022 Distributed Computing Notes © Er. Ashish K.C(Khatri) 2
  • 3.
    Benefits of usinga multiprocessor: • Enhanced performance. • Multiple applications. • Multi-tasking inside an application. • High throughput and responsiveness. • Hardware sharing among CPUs. 8/16/2022 Distributed Computing Notes © Er. Ashish K.C(Khatri) 3
  • 4.
    Multicomputer: • A multicomputersystem is a computer system with multiple processors that are connected together to solve a problem. • Each processor has its own memory and it is accessible by that particular processor and those processors can communicate with each other via an interconnection network. • As the multicomputer is capable of messages passing between the processors, it is possible to divide the task between the processors to complete the task. • Hence, a multicomputer can be used for distributed computing. • It is cost effective and easier to build a multicomputer than a multiprocessor 8/16/2022 Distributed Computing Notes © Er. Ashish K.C(Khatri) 4
  • 5.
    Shared Memory Multiprocessor: • Three most common shared memory multiprocessors models are – 1. Uniform Memory Access (UMA) 2. Non-uniform Memory Access (NUMA) 3. Cache Only Memory Architecture (COMA) 8/16/2022 Distributed Computing Notes © Er. Ashish K.C(Khatri) 5
  • 6.
    Uniform Memory Access(UMA) Model : • In this model, all the processors share the physical memory uniformly. • All the processors have equal access time to all the memory words. • Each processor may have a private cache memory. • Same rule is followed for peripheral devices. 8/16/2022 Distributed Computing Notes © Er. Ashish K.C(Khatri) 6
  • 7.
    Non-Uniform Memory Access(NUMA) Model: • In NUMA multiprocessor model, the access time varies with the location of the memory word. • Here, the shared memory is physically distributed among all the processors, called local memories. • The collection of all local memories forms a global address space which can be accessed by all the processors. 8/16/2022 Distributed Computing Notes © Er. Ashish K.C(Khatri) 7
  • 8.
    Cache Only MemoryArchitecture (COMA) Model: • The COMA model is a special case of the NUMA model. • Here, all the distributed main memories are converted to cache memories. 8/16/2022 Distributed Computing Notes © Er. Ashish K.C(Khatri) 8
  • 9.
    Distributed Memory Multicomputers: • A distributed memory multicomputer system consists of multiple computers, known as nodes, inter-connected by message passing network. • Each node acts as an autonomous computer having a processor, a local memory and sometimes I/O devices. • In this case, all local memories are private and are accessible only to the local processors. • This is why, the traditional machines are called no-remote-memory-access (NORMA) machines. 8/16/2022 Distributed Computing Notes © Er. Ashish K.C(Khatri) 9
  • 10.
    8/16/2022 Distributed ComputingNotes © Er. Ashish K.C(Khatri) 10