ТТееоорриияя ннееччёёттккиихх ммнноожжеессттвв
ДДььяяккоонноовв АА..ГГ..
ММооссккооввссккиийй ггооссууддааррссттввеенннныыйй ууннииввееррссииттеетт
ииммееннии ММ..ВВ.. ЛЛооммооннооссоовваа ((ММоосскквваа,, РРооссссиияя))
Теория нечётких множеств 2 слайд из 51 Дьяконов А.Г. (Москва, МГУ)
Алгоритмы, модели, алгебры 3 декабря 2015 года
Обычное множество
ХХааррааккттееррииссттииччеессккааяя ффууннккцциияя ооббыыччннооггоо ччёёттккооггоо ммнноожжеессттвваа






.,0
,,1
)(
Ax
Ax
xhA
ГГддее ооппррееддееллееннаа??
((ууннииввееррссааллььннооее ммнноожжеессттввоо))
АА еессллии ббууддеетт ппррииннииммааттьь ззннааччеенниияя иизз ]1,0[ ??
Теория нечётких множеств 3 слайд из 51 Дьяконов А.Г. (Москва, МГУ)
Алгоритмы, модели, алгебры 3 декабря 2015 года
Зачем нужны нечёткие множества?
ИИссттоорриияя ссоо ссввииддееттеелляяммии......
ППоонняяттииее ««ппоожжииллоойй»»
ВВыыххоодд –– ннееччёёттккооее ммнноожжеессттввоо
Теория нечётких множеств 4 слайд из 51 Дьяконов А.Г. (Москва, МГУ)
Алгоритмы, модели, алгебры 3 декабря 2015 года
Можно пересекать «разные» понятия
ККаакк??
ППооччееммуу ээттоо ннее ввеерроояяттннооссттьь??
Теория нечётких множеств 5 слайд из 51 Дьяконов А.Г. (Москва, МГУ)
Алгоритмы, модели, алгебры 3 декабря 2015 года
Нечёткий поиск
NNiissssaann XX--TTrraaiill IIII 22..55 CCVVTT 116699 лл..сс.. 665500 000000 РР 115555 000000 ккмм
NNiissssaann MMuurraannoo IIII ((ZZ5511)) 33..55 CCVVTT 224499 лл..сс.. 11 115500 000000 РР 2288 000000 ккмм
NNiissssaann QQaasshhqqaaii II 22..00 CCVVTT 114411 лл..сс.. 778800 000000 РР 8844 000000 ккмм
Запрос ««NNiissssaann MMiiccrraa IIIIII 11..44 AATT ((8888 лл..сс..)) ббееннззиинн,, ппеерреедднниийй,, 8800 000000 РР,,
22001100,, 3399 000000 ккмм,, ББееллыыйй ХХээттччббеекк 55 ддвв.. ММоосскквваа»»
Результат: ннеетт
ННоо вв ббааззее еессттьь
NNiissssaann MMiiccrraa IIIIII 11..44 AATT 8888 лл..сс.. 8855 000000 РР 3355 000000 ккмм
NNiissssaann MMiiccrraa IIIIII 11..44 AATT 8888 лл..сс.. 8800 000000 РР 4400 000000 ккмм
Теория нечётких множеств 6 слайд из 51 Дьяконов А.Г. (Москва, МГУ)
Алгоритмы, модели, алгебры 3 декабря 2015 года
Теория нечётких множеств 7 слайд из 51 Дьяконов А.Г. (Москва, МГУ)
Алгоритмы, модели, алгебры 3 декабря 2015 года
Определение
Пусть задано множество U (базовое множество)
и функция ]1,0[: UA (степень принадлежности),
тогда нечётким (размытым) подмножеством A называется график
}|))(,{( Uuuu A 
Множество (L-R)-типа
Нечётких подмножеств множества больше, чем чётких!
Теория нечётких множеств 8 слайд из 51 Дьяконов А.Г. (Москва, МГУ)
Алгоритмы, модели, алгебры 3 декабря 2015 года
Трапецеидальное нечёткое множество
Треугольное нечёткое множество
Теория нечётких множеств 9 слайд из 51 Дьяконов А.Г. (Москва, МГУ)
Алгоритмы, модели, алгебры 3 декабря 2015 года
Основные понятия
Теория нечётких множеств 10 слайд из 51 Дьяконов А.Г. (Москва, МГУ)
Алгоритмы, модели, алгебры 3 декабря 2015 года
Операции
равенство
BABA  
включение
BABA  
дополнение
BABA   1
пересечение ],min[ BABA  
объединение ],max[ BABA  
алгебраическое произведение
BABA  
алгебраическая сумма
BABABA  
пустое и универсальное
множества
0 , 1U
Теория нечётких множеств 11 слайд из 51 Дьяконов А.Г. (Москва, МГУ)
Алгоритмы, модели, алгебры 3 декабря 2015 года
При замене функции принадлежности на характеристическую –
аналогичные операции в теории множеств
Пересечение
Объединение
Теория нечётких множеств 12 слайд из 51 Дьяконов А.Г. (Москва, МГУ)
Алгоритмы, модели, алгебры 3 декабря 2015 года
Алгебра – множество с введёнными на нём операциями
 ,,);(U
ABBA 
ABBA 
)()( CBACBA 
)()( CBACBA 
AAA 
AAA 
AA  )(
Как называются свойства операций?
Теория нечётких множеств 13 слайд из 51 Дьяконов А.Г. (Москва, МГУ)
Алгоритмы, модели, алгебры 3 декабря 2015 года
 ,,);(U
ABBA  коммутативность
ABBA  коммутативность
)()( CBACBA  ассоциативность
)()( CBACBA  ассоциативность
AAA  идемпотентность
AAA  идемпотентность
AA  )( инволюция
Теория нечётких множеств 14 слайд из 51 Дьяконов А.Г. (Москва, МГУ)
Алгоритмы, модели, алгебры 3 декабря 2015 года
Задача 1
Какие из равенств всегда выполняются?
)()()( CABACBA 
BABA  )(
A
AA 
AUA 
UUA 
UAA  )(
 )( AA
Решения задач – в конце слайдов
Но практически всё выполнено!
Теория нечётких множеств 15 слайд из 51 Дьяконов А.Г. (Москва, МГУ)
Алгоритмы, модели, алгебры 3 декабря 2015 года
Для  ,,);(U всё почти аналогично!
Проверить!
Нет только дистрибутивности и идемпотентности
)()()( CABACBA 
Таким образом, пересечения и объединения можно вводить по-
разному... но способов ещё больше!
Теория нечётких множеств 16 слайд из 51 Дьяконов А.Г. (Москва, МГУ)
Алгоритмы, модели, алгебры 3 декабря 2015 года
Пересечение можно вводить по разному!
Т-нормы
],min[ BABA   (1)
BABA   (2)
]1,0max[  BABA  (3)
]))1()1((,1min[1 /1 pp
B
p
ABA  
(4)
]]1[],1[max[  BAABBA II  (5)
Теория нечётких множеств 17 слайд из 51 Дьяконов А.Г. (Москва, МГУ)
Алгоритмы, модели, алгебры 3 декабря 2015 года
Аксиоматическое определение Т-нормы
(треугольной нормы)
]1,0[]1,0[]1,0[: 
0)0,0( 
AAA   ),1()1,(
),(),( ABBA  
)),,(()),(,( CBACBA  
),(),(),(),( DCBADCBA  
В чётком случае– обычное пересечение
Как ввести объединения?
Теория нечётких множеств 18 слайд из 51 Дьяконов А.Г. (Москва, МГУ)
Алгоритмы, модели, алгебры 3 декабря 2015 года
Как ввести объединения
Можно по правилам де Моргана
],max[]1,1min[1],min[ BABABA  
BABABABA   )1()1(1
Теория нечётких множеств 19 слайд из 51 Дьяконов А.Г. (Москва, МГУ)
Алгоритмы, модели, алгебры 3 декабря 2015 года
Объединение тоже можно вводить по разному!
Т-конормы
],max[ BABA   (1)
BABABA   (2)
],1min[ BABA   (3)
]))()((,1min[ /1 pp
B
p
ABA  
(4)








.0,0,1
,0,
,0,
BA
AB
BA
BA




(5)
Аналогично – есть аксиоматический подход...
Поэтому это не теория вероятностей – больше алгебры и эвристик
Теория нечётких множеств 20 слайд из 51 Дьяконов А.Г. (Москва, МГУ)
Алгоритмы, модели, алгебры 3 декабря 2015 года
Задача 2
Кстати,
1],))()((,1min[ /1
 ppp
B
p
ABA 
Чему равен
]))()[((lim /1 pp
B
p
A
p
 

?
Докажите.
Теория нечётких множеств 21 слайд из 51 Дьяконов А.Г. (Москва, МГУ)
Алгоритмы, модели, алгебры 3 декабря 2015 года
Задача (решение сразу)
Как определить выпуклое нечёткое множество?
Как определить декартово произведение нечётких множеств?
Теория нечётких множеств 22 слайд из 51 Дьяконов А.Г. (Москва, МГУ)
Алгоритмы, модели, алгебры 3 декабря 2015 года
Задача (решение сразу)
Как определить выпуклое нечёткое множество?
)](),(min[))1((]1,0[, yxyxRyx AAA  
тогда и только тогда, когда все уровни выпуклые!
Как определить декартово произведение нечётких множеств?
)](),(min[),( yxyx BABA  
Теория нечётких множеств 23 слайд из 51 Дьяконов А.Г. (Москва, МГУ)
Алгоритмы, модели, алгебры 3 декабря 2015 года
Декомпозиция нечётких множеств
 -уровень множества A –
})(|{   uUuA A
Декомпозиция: 
10
),(



 AA
Пример декомпозиции:
)}5.0,4(),1.0,3(),4.0,2(),1.0,1{(
 
max
}4{5.0},4,2{4.0},4,3,2,1{1.0 
Теория нечётких множеств 24 слайд из 51 Дьяконов А.Г. (Москва, МГУ)
Алгоритмы, модели, алгебры 3 декабря 2015 года
Расстояния между нечёткими множествами, nU ||
Расстояние Хэмминга –


Uu
BA uu |)()(| 
Расстояние Евклида –


Uu
BA uu 2
|)()(| 
Что для бесконечных множеств?
Теория нечётких множеств 25 слайд из 51 Дьяконов А.Г. (Москва, МГУ)
Алгоритмы, модели, алгебры 3 декабря 2015 года
Оценка нечёткости
Есть энтропийный подход...


Uu
AA
C
u
C
u
U
)(
ln
)(
||ln
1 
, 

Uu
A uC )(
В чём недостаток?
Теория нечётких множеств 26 слайд из 51 Дьяконов А.Г. (Москва, МГУ)
Алгоритмы, модели, алгебры 3 декабря 2015 года
Оценка нечёткости
Есть энтропийный подход...


Uu
AA
C
u
C
u
U
)(
ln
)(
||ln
1 
, 

Uu
A uC )(
В чём недостаток?
минимальна у одноэлементных множеств
(неважно, чётких или нечётких)
Почему «более нечёткое»?
Теория нечётких множеств 27 слайд из 51 Дьяконов А.Г. (Москва, МГУ)
Алгоритмы, модели, алгебры 3 декабря 2015 года
Метрический подход
1. Расстояние до «ближайшего» чёткого множества
))(round()( uu AA
 
за меру нечёткости можно взять
)),(( AAf


2. Расстояние до самого нечёткого множества 5.0I
Теория нечётких множеств 28 слайд из 51 Дьяконов А.Г. (Москва, МГУ)
Алгоритмы, модели, алгебры 3 декабря 2015 года
Аксиоматический подход
0)( A для чёткого множества A,
1)( 5.0 I для самого нечёткого множества,
)()( AA   ,
)()( BA   при )5.0)()(()5.0)()((  uuuu BABA 
(заострение множества)
)()()()( BABABA   (иногда)
Теория нечётких множеств 29 слайд из 51 Дьяконов А.Г. (Москва, МГУ)
Алгоритмы, модели, алгебры 3 декабря 2015 года
Задача 3
),(21)( 5.0хэм IAA  
удовлетворяет аксиомам
Теория нечётких множеств 30 слайд из 51 Дьяконов А.Г. (Москва, МГУ)
Алгоритмы, модели, алгебры 3 декабря 2015 года
Нечёткое бинарное отношение –
нечёткое множество на 21 UU 
t-я проекция бинарного отношения R –
),(max)( 21
)(
3
uuu R
u
t
t
R
t



Носитель отношения R –
}0),(|),{()( 212121  uuUUuuRS R
Дополнение, пересечение, объединение, алгебраическое
произведение отношений, алгебраическая сумма отношений...
ясно как
Отношение L содержит R, если
),(),(),( 21212121 uuuuUUuu LR  
Теория нечётких множеств 31 слайд из 51 Дьяконов А.Г. (Москва, МГУ)
Алгоритмы, модели, алгебры 3 декабря 2015 года
Декомпозиция отношений






















000
0105.0,
100
0104.0,
110
0111.0max
4.01.00
05.01.0
max-min-композиция отношений
YXR ~
ZYL ~
ZXLR ~
)]],(),,([min[max),( zyyxzx LR
y
LR  
для композиции надо выполнить своеобразное умножение матриц
















2.02.0
3.02.0
3.00
02.0
5.01
2.011.0
5.02.00 
в композиции
можно использовать max-произведение
и max-среднее арифметическое
Теория нечётких множеств 32 слайд из 51 Дьяконов А.Г. (Москва, МГУ)
Алгоритмы, модели, алгебры 3 декабря 2015 года
Задача 4
Какие равенств всегда выполняются?
)()( MLRMLR  
)()()( MRLRMLR  
)()()( MRLRMLR  
)()( MRLRML  
Теория нечётких множеств 33 слайд из 51 Дьяконов А.Г. (Москва, МГУ)
Алгоритмы, модели, алгебры 3 декабря 2015 года
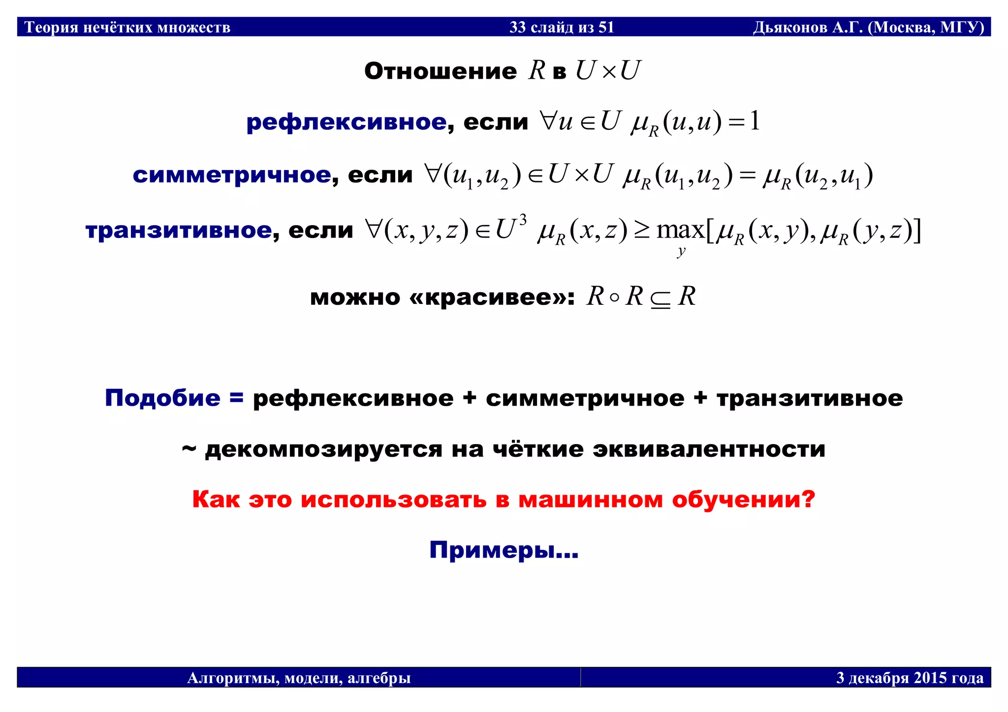
Отношение R в UU 
рефлексивное, если 1),(  uuUu R
симметричное, если ),(),(),( 122121 uuuuUUuu RR  
транзитивное, если )],(),,([max),(),,( 3
zyyxzxUzyx RR
y
R  
можно «красивее»: RRR 
Подобие = рефлексивное + симметричное + транзитивное
~ декомпозируется на чёткие эквивалентности
Как это использовать в машинном обучении?
Примеры...
Теория нечётких множеств 34 слайд из 51 Дьяконов А.Г. (Москва, МГУ)
Алгоритмы, модели, алгебры 3 декабря 2015 года
Если RRRk
 , то
транзитивное замыкание R –  32
RRR
оно транзитивное Почему? (задача 5)
Композиция транзитивных отношений не всегда транзитивна
На экзамене – пример.
Теория нечётких множеств 35 слайд из 51 Дьяконов А.Г. (Москва, МГУ)
Алгоритмы, модели, алгебры 3 декабря 2015 года
Нечёткий предпорядок – нечёткое бинарное транзитивное и
рефлексивное отношение.
Для предпорядка  32
RRR Доказать (задача 5)
Отношение R антисимметричное, если





0),(),(
),(),(
}|),{(),( 2
xyyx
xyyx
UuuuUyx
RR
RR


Порядок – антисимметричный предпорядок
Теория нечётких множеств 36 слайд из 51 Дьяконов А.Г. (Москва, МГУ)
Алгоритмы, модели, алгебры 3 декабря 2015 года
Образ нечёткого множества при отображении
YXf :
)(sup)(
)(1
xy A
yfx
B 



Принцип обобщения (внимание!)
– основан на этой формуле
Пусть, например, нечёткие множества – нечёткие числа, тогда
)](),(min[sup)( yxy BA
yxz
BA 

 
аналогично другие операции над нечёткими числами
~ уравнения с нечёткими числами
Теория нечётких множеств 37 слайд из 51 Дьяконов А.Г. (Москва, МГУ)
Алгоритмы, модели, алгебры 3 декабря 2015 года
Немного о нечётком выводе и т.п.
Модификатор «очень» – возведение в квадрат
2
)]([)()( uuu RRR   
(здесь всё эвристично)
Пример эвристического вывода
«Если товар дорогой, то надёжный»
«Товар очень дорогой»  «Товар очень надёжный»
Теория нечётких множеств 38 слайд из 51 Дьяконов А.Г. (Москва, МГУ)
Алгоритмы, модели, алгебры 3 декабря 2015 года
Немного о нечётком выводе и т.п.
Обобщение импликации
)]()(1,1min[),( vuvu BABA  
Теория нечётких множеств 39 слайд из 51 Дьяконов А.Г. (Москва, МГУ)
Алгоритмы, модели, алгебры 3 декабря 2015 года
Проблемы формализации
Если появляется дополнительное понятие,
то модифицируются уже имеющиеся!
Теория нечётких множеств 40 слайд из 51 Дьяконов А.Г. (Москва, МГУ)
Алгоритмы, модели, алгебры 3 декабря 2015 года
Проблемы формализации
Трудно перевести понятие в модель
Ещё сложнее: «совсем молодой»
Теория нечётких множеств 41 слайд из 51 Дьяконов А.Г. (Москва, МГУ)
Алгоритмы, модели, алгебры 3 декабря 2015 года
Есть понятие ПОСП
(полное ортогональное семантического пространство)
~ набор функций }{ j
1. Нормальность }1)(|{1
 uUuU jj  – отрезок
2. j неубывает слева от
1
jU и невозрастает справа
3. Не более двух точек разрыва первого рода
4. Полнота UujUu j  }0)(:|{ 
5. Ортогональность 1)(  
j
j uUu 
Теория нечётких множеств 42 слайд из 51 Дьяконов А.Г. (Москва, МГУ)
Алгоритмы, модели, алгебры 3 декабря 2015 года
Степень нечёткости ПОСП
часто используют
 
U
kt duuuf
U
))()((
||
1

Uu )()()( uuu ikt   при },{ kti
1)0( f , 0)1( f , f убывает.
А каким свойствам должна удовлетворять
«степень нечёткости ПОСП»? Зачем она нужна?
Теория нечётких множеств 43 слайд из 51 Дьяконов А.Г. (Москва, МГУ)
Алгоритмы, модели, алгебры 3 декабря 2015 года
Зачем нужна степень нечёткости ПОСП
Это трудность описания ситуаций в заданных терминах...
Совсем легко описать Тяжело описать
Теория нечётких множеств 44 слайд из 51 Дьяконов А.Г. (Москва, МГУ)
Алгоритмы, модели, алгебры 3 декабря 2015 года
Нечёткие задачи...
Какое из множеств более нечёткое:
)}9.0,3(),6.0,2(),3.0,1{( , )}75.0,2(),25.0,1{( ?
Дано нечёткое число «один»:








],2,0[,0
],2,1[,2
],1,0[,
)(
u
uu
uu
uодин
чему равно число «два»= «один»+ «один»?
Чему равно число «два»= 2*«один»?
В каком случае «ноль»+ «один» = «один»?
Теория нечётких множеств 45 слайд из 51 Дьяконов А.Г. (Москва, МГУ)
Алгоритмы, модели, алгебры 3 декабря 2015 года
Решение задачи 1
Какие из равенств всегда выполняются?
 ,,);(U  ,,);(U
)()()( CABACBA  Неверно!
BABA  )(
A
AA 
AUA 
UUA 
UAA  )( Неверно! Неверно!
 )( AA Неверно! Неверно!
Как решать: непосредственная проверка
)],min(),,max[min()],max(,min[ cabacba 
Теория нечётких множеств 46 слайд из 51 Дьяконов А.Г. (Москва, МГУ)
Алгоритмы, модели, алгебры 3 декабря 2015 года
Решение задачи 1
Часто проще проверить используя правила де Моргана
 ,,);(U
)()()( CABACBA 
)()()( CABACBA 
)1)(1()(1 acabbccba 
bcaacababcacab 2
11 
bcaabc 2

Дистрибутивность справедлива лишь при









0
0
0
1
c
b
a
a
Теория нечётких множеств 47 слайд из 51 Дьяконов А.Г. (Москва, МГУ)
Алгоритмы, модели, алгебры 3 декабря 2015 года
Решение задачи 2
Чему равен
]))()[((lim /1 pp
B
p
A
p
 

?
],max[]))()[((lim /1
BA
pp
B
p
A
p
 

Пусть BA   , A
pp
A
B
p
A
pp
B
p
A
p



 
















/1
/1
1lim]))()[((lim .
  0
)1ln(
1lnlim
/1



 p
x
x
p
pp
p
, 10  x
Теория нечётких множеств 48 слайд из 51 Дьяконов А.Г. (Москва, МГУ)
Алгоритмы, модели, алгебры 3 декабря 2015 года
Решение задачи 3
),(21)( 5.0хэм IAA   удовлетворяет аксиомам
Например, )()()()( BABABA  
Проверяем |5.0||5.0||),min(5.0||),max(5.0| bababa 
Теория нечётких множеств 49 слайд из 51 Дьяконов А.Г. (Москва, МГУ)
Алгоритмы, модели, алгебры 3 декабря 2015 года
Решение задачи 4
Какие равенств всегда выполняются?
)()( MLRMLR   Непросто
)()()( MRLRMLR  
)()()( MRLRMLR   Неверно!
)()( MRLRML  
Как рассмотреть (2) и (3):
 ,)),(min(max)),,(min(maxmax))),max(,(min(max tt
t
tt
t
ttt
t
mrlrmlr 
Теория нечётких множеств 50 слайд из 51 Дьяконов А.Г. (Москва, МГУ)
Алгоритмы, модели, алгебры 3 декабря 2015 года
Решение задачи 5
Транзитивное замыкание  32
RRRL транзитивно.
LRRRRRRL   32222
)()(
Решение задачи 6
Для предпорядка  32
RRR
)]],(),,([min[max),(2 zyyxzx RR
yR
 
),()],(,),(min[)]],(),,([min[),(
1
2 zxzxxxzyyxzx RRRxyRRR
 

 
С другой стороны, по транзитивности ),(),(2
2
zxzxRR RR
 
поэтому ),(),(2 zxzx RR
  и RR 2
«Домножая на R» получаем и другие равенства.
Теория нечётких множеств 51 слайд из 51 Дьяконов А.Г. (Москва, МГУ)
Алгоритмы, модели, алгебры 3 декабря 2015 года
Литература
Рыжов А.П. Элементы теории нечетких множеств и измерения
нечеткости. Москва, Диалог-МГУ, 1998, 116 с.
http://www.intsys.msu.ru/staff/ryzhov/FuzzySetsTheory&Applications.pdf
Основные понятия теории нечетких множеств, нейронных сетей и
генетических алгоритмов // Вспомогательные материалы к курсу
проф. Рыжова А.П.
http://www.mba-topman.ru/files/Osnovnye_ponyatiya1064.pdf
Ухоботов В. И.Избранные главы теории нечетких множеств // Учеб.
пособие. Челябинск : Изд-во Челяб. гос. ун-та, 2011. – 245 с.
http://www.lib.csu.ru/texts/UhobotovVI.pdf

Теория нечётких множеств

  • 1.
    ТТееоорриияя ннееччёёттккиихх ммнноожжеессттвв ДДььяяккооннооввАА..ГГ.. ММооссккооввссккиийй ггооссууддааррссттввеенннныыйй ууннииввееррссииттеетт ииммееннии ММ..ВВ.. ЛЛооммооннооссоовваа ((ММоосскквваа,, РРооссссиияя))
  • 2.
    Теория нечётких множеств2 слайд из 51 Дьяконов А.Г. (Москва, МГУ) Алгоритмы, модели, алгебры 3 декабря 2015 года Обычное множество ХХааррааккттееррииссттииччеессккааяя ффууннккцциияя ооббыыччннооггоо ччёёттккооггоо ммнноожжеессттвваа       .,0 ,,1 )( Ax Ax xhA ГГддее ооппррееддееллееннаа?? ((ууннииввееррссааллььннооее ммнноожжеессттввоо)) АА еессллии ббууддеетт ппррииннииммааттьь ззннааччеенниияя иизз ]1,0[ ??
  • 3.
    Теория нечётких множеств3 слайд из 51 Дьяконов А.Г. (Москва, МГУ) Алгоритмы, модели, алгебры 3 декабря 2015 года Зачем нужны нечёткие множества? ИИссттоорриияя ссоо ссввииддееттеелляяммии...... ППоонняяттииее ««ппоожжииллоойй»» ВВыыххоодд –– ннееччёёттккооее ммнноожжеессттввоо
  • 4.
    Теория нечётких множеств4 слайд из 51 Дьяконов А.Г. (Москва, МГУ) Алгоритмы, модели, алгебры 3 декабря 2015 года Можно пересекать «разные» понятия ККаакк?? ППооччееммуу ээттоо ннее ввеерроояяттннооссттьь??
  • 5.
    Теория нечётких множеств5 слайд из 51 Дьяконов А.Г. (Москва, МГУ) Алгоритмы, модели, алгебры 3 декабря 2015 года Нечёткий поиск NNiissssaann XX--TTrraaiill IIII 22..55 CCVVTT 116699 лл..сс.. 665500 000000 РР 115555 000000 ккмм NNiissssaann MMuurraannoo IIII ((ZZ5511)) 33..55 CCVVTT 224499 лл..сс.. 11 115500 000000 РР 2288 000000 ккмм NNiissssaann QQaasshhqqaaii II 22..00 CCVVTT 114411 лл..сс.. 778800 000000 РР 8844 000000 ккмм Запрос ««NNiissssaann MMiiccrraa IIIIII 11..44 AATT ((8888 лл..сс..)) ббееннззиинн,, ппеерреедднниийй,, 8800 000000 РР,, 22001100,, 3399 000000 ккмм,, ББееллыыйй ХХээттччббеекк 55 ддвв.. ММоосскквваа»» Результат: ннеетт ННоо вв ббааззее еессттьь NNiissssaann MMiiccrraa IIIIII 11..44 AATT 8888 лл..сс.. 8855 000000 РР 3355 000000 ккмм NNiissssaann MMiiccrraa IIIIII 11..44 AATT 8888 лл..сс.. 8800 000000 РР 4400 000000 ккмм
  • 6.
    Теория нечётких множеств6 слайд из 51 Дьяконов А.Г. (Москва, МГУ) Алгоритмы, модели, алгебры 3 декабря 2015 года
  • 7.
    Теория нечётких множеств7 слайд из 51 Дьяконов А.Г. (Москва, МГУ) Алгоритмы, модели, алгебры 3 декабря 2015 года Определение Пусть задано множество U (базовое множество) и функция ]1,0[: UA (степень принадлежности), тогда нечётким (размытым) подмножеством A называется график }|))(,{( Uuuu A  Множество (L-R)-типа Нечётких подмножеств множества больше, чем чётких!
  • 8.
    Теория нечётких множеств8 слайд из 51 Дьяконов А.Г. (Москва, МГУ) Алгоритмы, модели, алгебры 3 декабря 2015 года Трапецеидальное нечёткое множество Треугольное нечёткое множество
  • 9.
    Теория нечётких множеств9 слайд из 51 Дьяконов А.Г. (Москва, МГУ) Алгоритмы, модели, алгебры 3 декабря 2015 года Основные понятия
  • 10.
    Теория нечётких множеств10 слайд из 51 Дьяконов А.Г. (Москва, МГУ) Алгоритмы, модели, алгебры 3 декабря 2015 года Операции равенство BABA   включение BABA   дополнение BABA   1 пересечение ],min[ BABA   объединение ],max[ BABA   алгебраическое произведение BABA   алгебраическая сумма BABABA   пустое и универсальное множества 0 , 1U
  • 11.
    Теория нечётких множеств11 слайд из 51 Дьяконов А.Г. (Москва, МГУ) Алгоритмы, модели, алгебры 3 декабря 2015 года При замене функции принадлежности на характеристическую – аналогичные операции в теории множеств Пересечение Объединение
  • 12.
    Теория нечётких множеств12 слайд из 51 Дьяконов А.Г. (Москва, МГУ) Алгоритмы, модели, алгебры 3 декабря 2015 года Алгебра – множество с введёнными на нём операциями  ,,);(U ABBA  ABBA  )()( CBACBA  )()( CBACBA  AAA  AAA  AA  )( Как называются свойства операций?
  • 13.
    Теория нечётких множеств13 слайд из 51 Дьяконов А.Г. (Москва, МГУ) Алгоритмы, модели, алгебры 3 декабря 2015 года  ,,);(U ABBA  коммутативность ABBA  коммутативность )()( CBACBA  ассоциативность )()( CBACBA  ассоциативность AAA  идемпотентность AAA  идемпотентность AA  )( инволюция
  • 14.
    Теория нечётких множеств14 слайд из 51 Дьяконов А.Г. (Москва, МГУ) Алгоритмы, модели, алгебры 3 декабря 2015 года Задача 1 Какие из равенств всегда выполняются? )()()( CABACBA  BABA  )( A AA  AUA  UUA  UAA  )(  )( AA Решения задач – в конце слайдов Но практически всё выполнено!
  • 15.
    Теория нечётких множеств15 слайд из 51 Дьяконов А.Г. (Москва, МГУ) Алгоритмы, модели, алгебры 3 декабря 2015 года Для  ,,);(U всё почти аналогично! Проверить! Нет только дистрибутивности и идемпотентности )()()( CABACBA  Таким образом, пересечения и объединения можно вводить по- разному... но способов ещё больше!
  • 16.
    Теория нечётких множеств16 слайд из 51 Дьяконов А.Г. (Москва, МГУ) Алгоритмы, модели, алгебры 3 декабря 2015 года Пересечение можно вводить по разному! Т-нормы ],min[ BABA   (1) BABA   (2) ]1,0max[  BABA  (3) ]))1()1((,1min[1 /1 pp B p ABA   (4) ]]1[],1[max[  BAABBA II  (5)
  • 17.
    Теория нечётких множеств17 слайд из 51 Дьяконов А.Г. (Москва, МГУ) Алгоритмы, модели, алгебры 3 декабря 2015 года Аксиоматическое определение Т-нормы (треугольной нормы) ]1,0[]1,0[]1,0[:  0)0,0(  AAA   ),1()1,( ),(),( ABBA   )),,(()),(,( CBACBA   ),(),(),(),( DCBADCBA   В чётком случае– обычное пересечение Как ввести объединения?
  • 18.
    Теория нечётких множеств18 слайд из 51 Дьяконов А.Г. (Москва, МГУ) Алгоритмы, модели, алгебры 3 декабря 2015 года Как ввести объединения Можно по правилам де Моргана ],max[]1,1min[1],min[ BABABA   BABABABA   )1()1(1
  • 19.
    Теория нечётких множеств19 слайд из 51 Дьяконов А.Г. (Москва, МГУ) Алгоритмы, модели, алгебры 3 декабря 2015 года Объединение тоже можно вводить по разному! Т-конормы ],max[ BABA   (1) BABABA   (2) ],1min[ BABA   (3) ]))()((,1min[ /1 pp B p ABA   (4)         .0,0,1 ,0, ,0, BA AB BA BA     (5) Аналогично – есть аксиоматический подход... Поэтому это не теория вероятностей – больше алгебры и эвристик
  • 20.
    Теория нечётких множеств20 слайд из 51 Дьяконов А.Г. (Москва, МГУ) Алгоритмы, модели, алгебры 3 декабря 2015 года Задача 2 Кстати, 1],))()((,1min[ /1  ppp B p ABA  Чему равен ]))()[((lim /1 pp B p A p    ? Докажите.
  • 21.
    Теория нечётких множеств21 слайд из 51 Дьяконов А.Г. (Москва, МГУ) Алгоритмы, модели, алгебры 3 декабря 2015 года Задача (решение сразу) Как определить выпуклое нечёткое множество? Как определить декартово произведение нечётких множеств?
  • 22.
    Теория нечётких множеств22 слайд из 51 Дьяконов А.Г. (Москва, МГУ) Алгоритмы, модели, алгебры 3 декабря 2015 года Задача (решение сразу) Как определить выпуклое нечёткое множество? )](),(min[))1((]1,0[, yxyxRyx AAA   тогда и только тогда, когда все уровни выпуклые! Как определить декартово произведение нечётких множеств? )](),(min[),( yxyx BABA  
  • 23.
    Теория нечётких множеств23 слайд из 51 Дьяконов А.Г. (Москва, МГУ) Алгоритмы, модели, алгебры 3 декабря 2015 года Декомпозиция нечётких множеств  -уровень множества A – })(|{   uUuA A Декомпозиция:  10 ),(     AA Пример декомпозиции: )}5.0,4(),1.0,3(),4.0,2(),1.0,1{(   max }4{5.0},4,2{4.0},4,3,2,1{1.0 
  • 24.
    Теория нечётких множеств24 слайд из 51 Дьяконов А.Г. (Москва, МГУ) Алгоритмы, модели, алгебры 3 декабря 2015 года Расстояния между нечёткими множествами, nU || Расстояние Хэмминга –   Uu BA uu |)()(|  Расстояние Евклида –   Uu BA uu 2 |)()(|  Что для бесконечных множеств?
  • 25.
    Теория нечётких множеств25 слайд из 51 Дьяконов А.Г. (Москва, МГУ) Алгоритмы, модели, алгебры 3 декабря 2015 года Оценка нечёткости Есть энтропийный подход...   Uu AA C u C u U )( ln )( ||ln 1  ,   Uu A uC )( В чём недостаток?
  • 26.
    Теория нечётких множеств26 слайд из 51 Дьяконов А.Г. (Москва, МГУ) Алгоритмы, модели, алгебры 3 декабря 2015 года Оценка нечёткости Есть энтропийный подход...   Uu AA C u C u U )( ln )( ||ln 1  ,   Uu A uC )( В чём недостаток? минимальна у одноэлементных множеств (неважно, чётких или нечётких) Почему «более нечёткое»?
  • 27.
    Теория нечётких множеств27 слайд из 51 Дьяконов А.Г. (Москва, МГУ) Алгоритмы, модели, алгебры 3 декабря 2015 года Метрический подход 1. Расстояние до «ближайшего» чёткого множества ))(round()( uu AA   за меру нечёткости можно взять )),(( AAf   2. Расстояние до самого нечёткого множества 5.0I
  • 28.
    Теория нечётких множеств28 слайд из 51 Дьяконов А.Г. (Москва, МГУ) Алгоритмы, модели, алгебры 3 декабря 2015 года Аксиоматический подход 0)( A для чёткого множества A, 1)( 5.0 I для самого нечёткого множества, )()( AA   , )()( BA   при )5.0)()(()5.0)()((  uuuu BABA  (заострение множества) )()()()( BABABA   (иногда)
  • 29.
    Теория нечётких множеств29 слайд из 51 Дьяконов А.Г. (Москва, МГУ) Алгоритмы, модели, алгебры 3 декабря 2015 года Задача 3 ),(21)( 5.0хэм IAA   удовлетворяет аксиомам
  • 30.
    Теория нечётких множеств30 слайд из 51 Дьяконов А.Г. (Москва, МГУ) Алгоритмы, модели, алгебры 3 декабря 2015 года Нечёткое бинарное отношение – нечёткое множество на 21 UU  t-я проекция бинарного отношения R – ),(max)( 21 )( 3 uuu R u t t R t    Носитель отношения R – }0),(|),{()( 212121  uuUUuuRS R Дополнение, пересечение, объединение, алгебраическое произведение отношений, алгебраическая сумма отношений... ясно как Отношение L содержит R, если ),(),(),( 21212121 uuuuUUuu LR  
  • 31.
    Теория нечётких множеств31 слайд из 51 Дьяконов А.Г. (Москва, МГУ) Алгоритмы, модели, алгебры 3 декабря 2015 года Декомпозиция отношений                       000 0105.0, 100 0104.0, 110 0111.0max 4.01.00 05.01.0 max-min-композиция отношений YXR ~ ZYL ~ ZXLR ~ )]],(),,([min[max),( zyyxzx LR y LR   для композиции надо выполнить своеобразное умножение матриц                 2.02.0 3.02.0 3.00 02.0 5.01 2.011.0 5.02.00  в композиции можно использовать max-произведение и max-среднее арифметическое
  • 32.
    Теория нечётких множеств32 слайд из 51 Дьяконов А.Г. (Москва, МГУ) Алгоритмы, модели, алгебры 3 декабря 2015 года Задача 4 Какие равенств всегда выполняются? )()( MLRMLR   )()()( MRLRMLR   )()()( MRLRMLR   )()( MRLRML  
  • 33.
    Теория нечётких множеств33 слайд из 51 Дьяконов А.Г. (Москва, МГУ) Алгоритмы, модели, алгебры 3 декабря 2015 года Отношение R в UU  рефлексивное, если 1),(  uuUu R симметричное, если ),(),(),( 122121 uuuuUUuu RR   транзитивное, если )],(),,([max),(),,( 3 zyyxzxUzyx RR y R   можно «красивее»: RRR  Подобие = рефлексивное + симметричное + транзитивное ~ декомпозируется на чёткие эквивалентности Как это использовать в машинном обучении? Примеры...
  • 34.
    Теория нечётких множеств34 слайд из 51 Дьяконов А.Г. (Москва, МГУ) Алгоритмы, модели, алгебры 3 декабря 2015 года Если RRRk  , то транзитивное замыкание R –  32 RRR оно транзитивное Почему? (задача 5) Композиция транзитивных отношений не всегда транзитивна На экзамене – пример.
  • 35.
    Теория нечётких множеств35 слайд из 51 Дьяконов А.Г. (Москва, МГУ) Алгоритмы, модели, алгебры 3 декабря 2015 года Нечёткий предпорядок – нечёткое бинарное транзитивное и рефлексивное отношение. Для предпорядка  32 RRR Доказать (задача 5) Отношение R антисимметричное, если      0),(),( ),(),( }|),{(),( 2 xyyx xyyx UuuuUyx RR RR   Порядок – антисимметричный предпорядок
  • 36.
    Теория нечётких множеств36 слайд из 51 Дьяконов А.Г. (Москва, МГУ) Алгоритмы, модели, алгебры 3 декабря 2015 года Образ нечёткого множества при отображении YXf : )(sup)( )(1 xy A yfx B     Принцип обобщения (внимание!) – основан на этой формуле Пусть, например, нечёткие множества – нечёткие числа, тогда )](),(min[sup)( yxy BA yxz BA     аналогично другие операции над нечёткими числами ~ уравнения с нечёткими числами
  • 37.
    Теория нечётких множеств37 слайд из 51 Дьяконов А.Г. (Москва, МГУ) Алгоритмы, модели, алгебры 3 декабря 2015 года Немного о нечётком выводе и т.п. Модификатор «очень» – возведение в квадрат 2 )]([)()( uuu RRR    (здесь всё эвристично) Пример эвристического вывода «Если товар дорогой, то надёжный» «Товар очень дорогой»  «Товар очень надёжный»
  • 38.
    Теория нечётких множеств38 слайд из 51 Дьяконов А.Г. (Москва, МГУ) Алгоритмы, модели, алгебры 3 декабря 2015 года Немного о нечётком выводе и т.п. Обобщение импликации )]()(1,1min[),( vuvu BABA  
  • 39.
    Теория нечётких множеств39 слайд из 51 Дьяконов А.Г. (Москва, МГУ) Алгоритмы, модели, алгебры 3 декабря 2015 года Проблемы формализации Если появляется дополнительное понятие, то модифицируются уже имеющиеся!
  • 40.
    Теория нечётких множеств40 слайд из 51 Дьяконов А.Г. (Москва, МГУ) Алгоритмы, модели, алгебры 3 декабря 2015 года Проблемы формализации Трудно перевести понятие в модель Ещё сложнее: «совсем молодой»
  • 41.
    Теория нечётких множеств41 слайд из 51 Дьяконов А.Г. (Москва, МГУ) Алгоритмы, модели, алгебры 3 декабря 2015 года Есть понятие ПОСП (полное ортогональное семантического пространство) ~ набор функций }{ j 1. Нормальность }1)(|{1  uUuU jj  – отрезок 2. j неубывает слева от 1 jU и невозрастает справа 3. Не более двух точек разрыва первого рода 4. Полнота UujUu j  }0)(:|{  5. Ортогональность 1)(   j j uUu 
  • 42.
    Теория нечётких множеств42 слайд из 51 Дьяконов А.Г. (Москва, МГУ) Алгоритмы, модели, алгебры 3 декабря 2015 года Степень нечёткости ПОСП часто используют   U kt duuuf U ))()(( || 1  Uu )()()( uuu ikt   при },{ kti 1)0( f , 0)1( f , f убывает. А каким свойствам должна удовлетворять «степень нечёткости ПОСП»? Зачем она нужна?
  • 43.
    Теория нечётких множеств43 слайд из 51 Дьяконов А.Г. (Москва, МГУ) Алгоритмы, модели, алгебры 3 декабря 2015 года Зачем нужна степень нечёткости ПОСП Это трудность описания ситуаций в заданных терминах... Совсем легко описать Тяжело описать
  • 44.
    Теория нечётких множеств44 слайд из 51 Дьяконов А.Г. (Москва, МГУ) Алгоритмы, модели, алгебры 3 декабря 2015 года Нечёткие задачи... Какое из множеств более нечёткое: )}9.0,3(),6.0,2(),3.0,1{( , )}75.0,2(),25.0,1{( ? Дано нечёткое число «один»:         ],2,0[,0 ],2,1[,2 ],1,0[, )( u uu uu uодин чему равно число «два»= «один»+ «один»? Чему равно число «два»= 2*«один»? В каком случае «ноль»+ «один» = «один»?
  • 45.
    Теория нечётких множеств45 слайд из 51 Дьяконов А.Г. (Москва, МГУ) Алгоритмы, модели, алгебры 3 декабря 2015 года Решение задачи 1 Какие из равенств всегда выполняются?  ,,);(U  ,,);(U )()()( CABACBA  Неверно! BABA  )( A AA  AUA  UUA  UAA  )( Неверно! Неверно!  )( AA Неверно! Неверно! Как решать: непосредственная проверка )],min(),,max[min()],max(,min[ cabacba 
  • 46.
    Теория нечётких множеств46 слайд из 51 Дьяконов А.Г. (Москва, МГУ) Алгоритмы, модели, алгебры 3 декабря 2015 года Решение задачи 1 Часто проще проверить используя правила де Моргана  ,,);(U )()()( CABACBA  )()()( CABACBA  )1)(1()(1 acabbccba  bcaacababcacab 2 11  bcaabc 2  Дистрибутивность справедлива лишь при          0 0 0 1 c b a a
  • 47.
    Теория нечётких множеств47 слайд из 51 Дьяконов А.Г. (Москва, МГУ) Алгоритмы, модели, алгебры 3 декабря 2015 года Решение задачи 2 Чему равен ]))()[((lim /1 pp B p A p    ? ],max[]))()[((lim /1 BA pp B p A p    Пусть BA   , A pp A B p A pp B p A p                      /1 /1 1lim]))()[((lim .   0 )1ln( 1lnlim /1     p x x p pp p , 10  x
  • 48.
    Теория нечётких множеств48 слайд из 51 Дьяконов А.Г. (Москва, МГУ) Алгоритмы, модели, алгебры 3 декабря 2015 года Решение задачи 3 ),(21)( 5.0хэм IAA   удовлетворяет аксиомам Например, )()()()( BABABA   Проверяем |5.0||5.0||),min(5.0||),max(5.0| bababa 
  • 49.
    Теория нечётких множеств49 слайд из 51 Дьяконов А.Г. (Москва, МГУ) Алгоритмы, модели, алгебры 3 декабря 2015 года Решение задачи 4 Какие равенств всегда выполняются? )()( MLRMLR   Непросто )()()( MRLRMLR   )()()( MRLRMLR   Неверно! )()( MRLRML   Как рассмотреть (2) и (3):  ,)),(min(max)),,(min(maxmax))),max(,(min(max tt t tt t ttt t mrlrmlr 
  • 50.
    Теория нечётких множеств50 слайд из 51 Дьяконов А.Г. (Москва, МГУ) Алгоритмы, модели, алгебры 3 декабря 2015 года Решение задачи 5 Транзитивное замыкание  32 RRRL транзитивно. LRRRRRRL   32222 )()( Решение задачи 6 Для предпорядка  32 RRR )]],(),,([min[max),(2 zyyxzx RR yR   ),()],(,),(min[)]],(),,([min[),( 1 2 zxzxxxzyyxzx RRRxyRRR      С другой стороны, по транзитивности ),(),(2 2 zxzxRR RR   поэтому ),(),(2 zxzx RR   и RR 2 «Домножая на R» получаем и другие равенства.
  • 51.
    Теория нечётких множеств51 слайд из 51 Дьяконов А.Г. (Москва, МГУ) Алгоритмы, модели, алгебры 3 декабря 2015 года Литература Рыжов А.П. Элементы теории нечетких множеств и измерения нечеткости. Москва, Диалог-МГУ, 1998, 116 с. http://www.intsys.msu.ru/staff/ryzhov/FuzzySetsTheory&Applications.pdf Основные понятия теории нечетких множеств, нейронных сетей и генетических алгоритмов // Вспомогательные материалы к курсу проф. Рыжова А.П. http://www.mba-topman.ru/files/Osnovnye_ponyatiya1064.pdf Ухоботов В. И.Избранные главы теории нечетких множеств // Учеб. пособие. Челябинск : Изд-во Челяб. гос. ун-та, 2011. – 245 с. http://www.lib.csu.ru/texts/UhobotovVI.pdf