Homework Help
https://www.homeworkping.com/
Research Paper help
https://www.homeworkping.com/
Online Tutoring
https://www.homeworkping.com/
click here for freelancing tutoring sites
EE 188
Computer Architecture and
Organization
A project submitted by:
Ambalong, Donna Jane G.
Mayormita, Meilyssa A.
Villaruz, Ace Virgil D.
Submitted to:
Prof. J
October 22, 2012
INTRODUCTION
BackgroundoftheStudy
Water level sensors have a very large range of applications. Not only is the water the main
component that can be measured by a water sensor but many other fluids like fuel, oil, some
chemicals, etc. can also be gauged. There are many different types of available water sensors such
as pressure transducer, bubble liquid level sensor, RADAR water level sensor, sonic ranging sensor,
slope indicator etc. Water level indicators are used in standpipes, boilers, and in household water
tanks.
Many residences including boarding houses are using water storage tanks in order to store
water especially in a place where water supply is scarce or scheduled. With a wireless water level
indicator and controller, many users and consumers can see the actual water level in the tanks and
automatically set the motor or any water source on or off instead of manually setting it.
There is also a buzzer to let the user aware that the tank is either empty or full and a series
of LED indicators to realistically represent the water level inside the tank.
One best way to fabricate such a device is to use an IC in whichone can program the output
depending in the input. A PIC microcontrolleris the best way to use forit. The water sensors will
sense the water content and then pass it tothe microcontroller.The PIC will then command the
motor, buzzer (as signal if either full or empty), and the LCD to display the water level.
Objectiveofthe Study
Not just the wireless water levelindicator and controller is aimed to measure the water
content of a storage tank, it is also aimed to do the followingspecific tasks:
1. Providea wireless system in transferring data from the sensors to the PIC
microcontroller.
2. Providea digital display forthe user to literally see the actual water level of the storage
tanks,
3. Providea signalling sound to indicate that the tank is almost empty or when the tank is
already full after the motor is turned on,
4. Automatically turn the motor on when the tank is to be filled withwater, and to turn if
off whenever water supply is not needed, that is, the tank is already full,
5. Create a representation of the water level by using LED’s.Only one LEDwill light when
the tank is at the very low state, and all LED’swill light at full water level.
SignificanceoftheStudy
In a place where water is not so abundant, many residences prefer to use a storage tank to
store waters whenever there is available supply and then use it when needed. Most of the water
consumers using tanks manually switchthe motor on and off depending on the water content.
Often, the water may spill or empty without being noticed by the user. The many advantages of
having an automatic water level indicator and controller include ensuring a constant reserve of
water in storage tanks, saving the energy used by the motor and letting the consumer know the
actual water level inside the storage tanks.
In order to provide solutions to problems regarding water level controlling, a device must
be made to allow the user to monitor the water level inside their watertanks then automatically
turns the motor either on and off depending on the water content. If the water becomes too low,
automatically the motor will turn on until the tanks become full. The motor will again automatically
stop to avoid water spilling.
Furthermore, to provide ease and simplicity in wiring, a wireless system is preferred to
fabricate. With a wireless water level indicator, a wire is not needed for the relay of the information
from the sensors to the microcontroller.It provides mobility,if for example a tank is decided to
change its location, and avoids problems in wiring especially when the tank is put at the outside of
the house whichis the typicalcase.
METHODOLOGY
Materialsneeded:
1 PIC16F877A Microcontroller
1 2 x 16 LCD Display
1 HT-12 Encoder-DecoderPair
1 434 MHz Transmitter-Receiver Pair
9 LED Indicators
9 1kΩ Resistors
1 750-kΩ Resistor
1 51kΩ Resistor
2 Push Button Switches
1 DPST Switch
1 10-kΩ Potentiometer
2 10kΩ Resistors
Printed Circuit Board
2 LM7805 Voltage Regulators
4 100µF Electrolytic Capacitors
1 2N2222 NPN Transistor
1 8MHz Crystal Oscillator
Connecting Wires
Circuit Design and Simulation
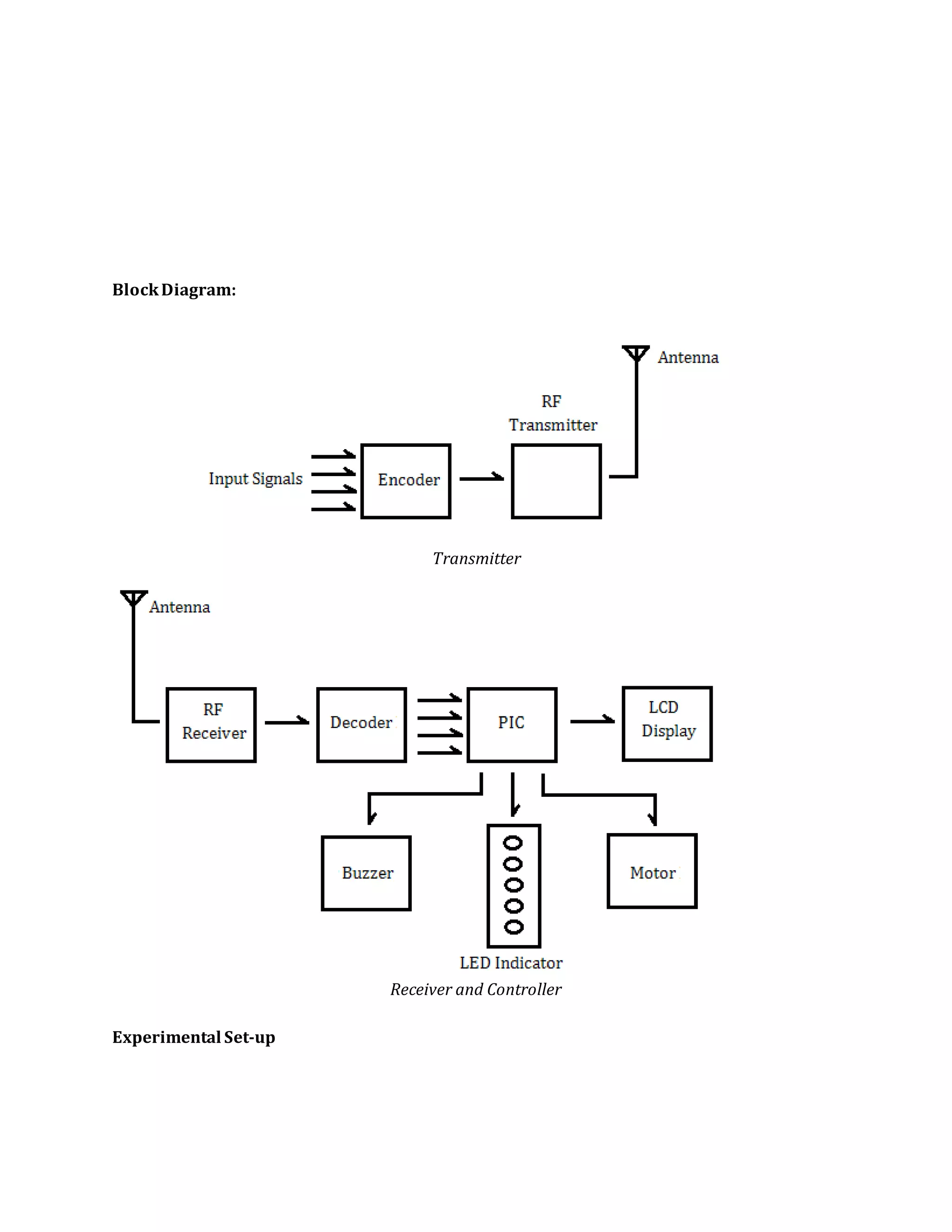
BlockDiagram:
Transmitter
Receiver and Controller
Experimental Set-up
The device is tested to determine the range of distance in whichthe transmitter can still
effectively send signals to the receiver and controller. The miniature tank is to be filled withthe
same type of potable water. The test uses three types of cases in transmission; without the presence
of an antenna, with a wire as a very simple antenna, and with a radio antenna. The results are as
follows.
RESULTS AND DISCUSSION
The experimental set-up has shown that at effectivedistance, the transmitter was able to
send the proper signals to the receiver. Furthermore, the receiver was also able to decode the
signals fromthe transmitter into the desired output in the LCD displays, buzzer, and the motor
indicator. It has met the desired and expected results defined in the objectivethat is to create a
device capable of measuring the actual water level inside the tank and then send it to a nearby
receiver.
CONCLUSIONS AND RECOMMENDATIONS
The project is very successful in making a wireless water level indicator and controller.
With the use of radio antennas, the range of effectivetransmission increased. The water sensors are
also effectivein measuring the water level in the miniature tank.
Recommendations for future researchers and studies regarding wireless water level
indicator and controller are as follows:
1. The modules used in transmission will receive a fair amount of noise. It is therefore
necessary to include a method in filtering this noise.
2. The water sensors used are very simple and is prone to error at some conditions. Other
types of more accurate sensors are highly suggested to use.
3. Instead of a LEDindicator for the motor, a relay can be used for a use of a high-voltage-
driven motor.
REFERENCES
http://www.alexan.com.ph/index.php/wireless-modules/rf-modules
http://www.datasheetarchive.com/A434%20ASK-datasheet.html
http://www.ipic.co.jp/Pdffiles/ht12e.pdf
https://courses.cit.cornell.edu/ee476/FinalProjects/s2008/cl457_yft2/cl457_yft2/datasheets/HT
12D.pdf
http://ww1.microchip.com/downloads/en/appnotes/00587b.pdf
Homework Help
https://www.homeworkping.com/
Math homework help
https://www.homeworkping.com/
Research Paper help
https://www.homeworkping.com/
Algebra Help
https://www.homeworkping.com/
Calculus Help
https://www.homeworkping.com/
Accounting help
https://www.homeworkping.com/
Paper Help
https://www.homeworkping.com/
Writing Help
https://www.homeworkping.com/
Online Tutor
https://www.homeworkping.com/
Online Tutoring
https://www.homeworkping.com/

110958678 ee-188-project

  • 1.
    Homework Help https://www.homeworkping.com/ Research Paperhelp https://www.homeworkping.com/ Online Tutoring https://www.homeworkping.com/ click here for freelancing tutoring sites EE 188 Computer Architecture and Organization
  • 2.
    A project submittedby: Ambalong, Donna Jane G. Mayormita, Meilyssa A. Villaruz, Ace Virgil D. Submitted to: Prof. J October 22, 2012 INTRODUCTION BackgroundoftheStudy Water level sensors have a very large range of applications. Not only is the water the main component that can be measured by a water sensor but many other fluids like fuel, oil, some chemicals, etc. can also be gauged. There are many different types of available water sensors such as pressure transducer, bubble liquid level sensor, RADAR water level sensor, sonic ranging sensor, slope indicator etc. Water level indicators are used in standpipes, boilers, and in household water tanks. Many residences including boarding houses are using water storage tanks in order to store water especially in a place where water supply is scarce or scheduled. With a wireless water level
  • 3.
    indicator and controller,many users and consumers can see the actual water level in the tanks and automatically set the motor or any water source on or off instead of manually setting it. There is also a buzzer to let the user aware that the tank is either empty or full and a series of LED indicators to realistically represent the water level inside the tank. One best way to fabricate such a device is to use an IC in whichone can program the output depending in the input. A PIC microcontrolleris the best way to use forit. The water sensors will sense the water content and then pass it tothe microcontroller.The PIC will then command the motor, buzzer (as signal if either full or empty), and the LCD to display the water level. Objectiveofthe Study Not just the wireless water levelindicator and controller is aimed to measure the water content of a storage tank, it is also aimed to do the followingspecific tasks: 1. Providea wireless system in transferring data from the sensors to the PIC microcontroller. 2. Providea digital display forthe user to literally see the actual water level of the storage tanks, 3. Providea signalling sound to indicate that the tank is almost empty or when the tank is already full after the motor is turned on, 4. Automatically turn the motor on when the tank is to be filled withwater, and to turn if off whenever water supply is not needed, that is, the tank is already full, 5. Create a representation of the water level by using LED’s.Only one LEDwill light when the tank is at the very low state, and all LED’swill light at full water level. SignificanceoftheStudy
  • 4.
    In a placewhere water is not so abundant, many residences prefer to use a storage tank to store waters whenever there is available supply and then use it when needed. Most of the water consumers using tanks manually switchthe motor on and off depending on the water content. Often, the water may spill or empty without being noticed by the user. The many advantages of having an automatic water level indicator and controller include ensuring a constant reserve of water in storage tanks, saving the energy used by the motor and letting the consumer know the actual water level inside the storage tanks. In order to provide solutions to problems regarding water level controlling, a device must be made to allow the user to monitor the water level inside their watertanks then automatically turns the motor either on and off depending on the water content. If the water becomes too low, automatically the motor will turn on until the tanks become full. The motor will again automatically stop to avoid water spilling. Furthermore, to provide ease and simplicity in wiring, a wireless system is preferred to fabricate. With a wireless water level indicator, a wire is not needed for the relay of the information from the sensors to the microcontroller.It provides mobility,if for example a tank is decided to change its location, and avoids problems in wiring especially when the tank is put at the outside of the house whichis the typicalcase. METHODOLOGY Materialsneeded: 1 PIC16F877A Microcontroller 1 2 x 16 LCD Display 1 HT-12 Encoder-DecoderPair 1 434 MHz Transmitter-Receiver Pair 9 LED Indicators 9 1kΩ Resistors
  • 5.
    1 750-kΩ Resistor 151kΩ Resistor 2 Push Button Switches 1 DPST Switch 1 10-kΩ Potentiometer 2 10kΩ Resistors Printed Circuit Board 2 LM7805 Voltage Regulators 4 100µF Electrolytic Capacitors 1 2N2222 NPN Transistor 1 8MHz Crystal Oscillator Connecting Wires Circuit Design and Simulation
  • 6.
  • 7.
    The device istested to determine the range of distance in whichthe transmitter can still effectively send signals to the receiver and controller. The miniature tank is to be filled withthe same type of potable water. The test uses three types of cases in transmission; without the presence of an antenna, with a wire as a very simple antenna, and with a radio antenna. The results are as follows. RESULTS AND DISCUSSION The experimental set-up has shown that at effectivedistance, the transmitter was able to send the proper signals to the receiver. Furthermore, the receiver was also able to decode the signals fromthe transmitter into the desired output in the LCD displays, buzzer, and the motor indicator. It has met the desired and expected results defined in the objectivethat is to create a device capable of measuring the actual water level inside the tank and then send it to a nearby receiver. CONCLUSIONS AND RECOMMENDATIONS The project is very successful in making a wireless water level indicator and controller. With the use of radio antennas, the range of effectivetransmission increased. The water sensors are also effectivein measuring the water level in the miniature tank. Recommendations for future researchers and studies regarding wireless water level indicator and controller are as follows: 1. The modules used in transmission will receive a fair amount of noise. It is therefore necessary to include a method in filtering this noise. 2. The water sensors used are very simple and is prone to error at some conditions. Other types of more accurate sensors are highly suggested to use.
  • 8.
    3. Instead ofa LEDindicator for the motor, a relay can be used for a use of a high-voltage- driven motor. REFERENCES http://www.alexan.com.ph/index.php/wireless-modules/rf-modules http://www.datasheetarchive.com/A434%20ASK-datasheet.html http://www.ipic.co.jp/Pdffiles/ht12e.pdf https://courses.cit.cornell.edu/ee476/FinalProjects/s2008/cl457_yft2/cl457_yft2/datasheets/HT 12D.pdf http://ww1.microchip.com/downloads/en/appnotes/00587b.pdf Homework Help https://www.homeworkping.com/ Math homework help https://www.homeworkping.com/ Research Paper help https://www.homeworkping.com/ Algebra Help https://www.homeworkping.com/
  • 9.
    Calculus Help https://www.homeworkping.com/ Accounting help https://www.homeworkping.com/ PaperHelp https://www.homeworkping.com/ Writing Help https://www.homeworkping.com/ Online Tutor https://www.homeworkping.com/ Online Tutoring https://www.homeworkping.com/