1




WIRELESS COMMUNICATION
SYSTEMS
From 1st Generation to 3rd Generation
Rohit Joshi,
Contents
2



       Type of wireless services.
       Basics of wireless communication.
       Cellular Concepts.
       Generations of wireless communication.
       Introduction to GSM.
       GSM Radio Interface.
       Introduction to GPRS.
       GPRS Channel Structure
Contents cont..
3



       Introduction to UMTS
       UTRAN Channel structure.
       Comparison between 2G,2G+ and 3G
Type of wireless services
4


        Outdoor Mobile Communication.
         –   E.g. cellular telephony, WLL etc.

        Outdoor Fixed Communication
         –   E.g. Television broadcast .

        Indoor ( Wireless LAN)
         –   E.g. IEEE 802.11

        Satellite Mobile
         –   E.g. Thuraya, Inmarset etc.
Basics of wireless   commn
5


                              Access
        Some Basic            Technologies
         Terminology
                               –   TDMA
         –   Bandwidth         –   FDMA
         –   Channel           –   CDMA
         –   Protocol
Some Basic Terminology
6

                        Bandwidth
                            A signal is normally compose of a
                             range of frequencies. This range of
                             frequency occupied by the signal is
                             termed as its BandWidth.
                        Channel
                            In communication, the term channel
                             refers to the communication path
                             between the two devices. It can refer
                             to a physical medium or to a set of
                             properties which distinguishes one
                             channel from other.
                        Protocol
                            A set of rules that govern the
                             operation of functional units to
                             achieve communication
Access Technologies
7


       TDMA                                          CDMA
           Time Division Multiple Access                 Code Division Multiple Access
       FDMA
           Frequency Division Multiple
            Access


    F                             F                               F
    r                             r                               r
    e                             e                               e
    q                             q                               q
    u                             u                               u
    e                             e                               e
    n                             n                               n
    c                             c                               c
    y                             y                               y

               Time                         Time                          Time



             TDMA                            FDMA                          CDMA
Cellular Concepts
8




                           Why Cells?
                           What shape and why?
                           How to allocate
                            frequencies?
                           What is cell capacity?
                           How it is calculated?
Cellular Concepts Contd..
9


       Why Cells ?
           Each Call Require Pair of RF Channel.
           Need to server big community networks.
           Radio spectrum available is limited.
           Reuse of frequencies required.

       What shape and why?
           Cells in cellular system is drawn as hexagons.
           Actual cell takes different shapes.
           Bigger cell for low subscriber density.
           Smaller cell for high subscriber density.
           On highways cells are optimized to cover length.
Cellular Concepts Contd..
10




                                        How to allocate
                                         frequencies?
                                            Split number of channels into
                                             groups
                                            Assigns Frequency in each
                                             group to a cell.
                                            Group cells into cluster
                                             containing all frequencies.
            g2                               Each cluster size N satisfy
       g7        g3        g2
            g1        g7        g3                N = I2 + ij + j2
       g6        g4        g1               Repeat cluster across area to
            g5        g6        g4           be covered.
                 g2        g5
            g7        g3
                                            http://www.dotindia.com/wpcc/
                 g1
                                             NFAP/contents.htm
            g6        g4
                 g5
Cellular Concepts Contd..
11


        What is cell capacity?
            The cell capacity: Equal to the number of available voice channels per
             cell.
            The cell Erlang capacity: Equal to the traffic carrying capacity of a cell
             (in Erlangs) for a specified call blocking probability.

        How it is calculated?
            The Erlang capacity can be calculated using the famous Erlang-B
             formula.
             B( p , m) = pm / ( m!  mk=0 ( pk / k! ) )
             B( p , m) -> Call blocking probability.
             m         -> Total number of channels
             p = µ ->  is the call arrival rate and  is the mean call duration.
Generations of wireless commn
12




     1G        2G               2G+          3G


     AMPS      GSM900           GSM          Europe
     TACS      DCS1800          - HSCD       - UMTS W-CDMA
     NMT 450   PCS1900          - GPRS       US
     NMT900    IS 95 CDMA       - EDGE       - CDMA 2000
               NADC/PDC         IS-95 CDMA
                                - HSD


     80s                  90s                  200? 
Generations of wireless commn contd.
13


        1st Generation
            First Generation, analog cellular system were based on FDMA technology, to
             provide basic mobile telephony. It used narrow band, 30KHz channels, each
             carrying one telephone ckt. The number of calls in a sector were limited to the
             amount of carriers that can be assigned to the given spectrum.

        2nd Generation
            Using digital techniques, Second Generation digital wireless systems offer
             increased voice capacity, increased security, low bit rate data and regional
             roaming.

        2.5 Generation
            Here air interface was like 2G only but the upper layer protocols were optimized
             for packet switched service so that higher data rate can be achieved.
Generations of wireless commn contd.
14


        Third Generation
            Today’s 2G networks are primarily voice centric. By contrast, 3G systems will be
             primarily data and applications centric, combining high-speed mobile access with
             packet-based Internet Protocol (IP). Data rates as high as 2 Megabits per second
             will be possible in 3G (indoors)2, enabling high-speed data and mobile
             multimedia services that include voice, video, low and high-bit-rate data, internet
             access, location-based services, and access to information and services,
             anytime, anywhere.
Introduction to GSM
15


        Architecture of GSM system.
                                                      BTS - Base Transreceiver Station
                                                      GMSC - Gateway MSC
                                                      HLR - Home Location Register
                                SMS
                               Gateway/IWF            MS - Mobile Station
                                               C      MSC - Mobile Switching Center
                        E
          SME        SM-SC
                                                      OMC - Operation and Maintenance
                                             HLR/GR   Center
                     MSC/VLR                          PSTN -Public Switch Telephone N.
                                                      VLR - Visitor Location Register
                               R

                Um    BSS
                                              EIR
Introduction to GSM Contd..
16


        Mobile Station consist of
            Mobile Equipment
                Identified with International Mobile Equipment Identifier-IMEI
            Subscriber Identity Module -SIM
                Identified with International Mobile Subscriber Identifier –IMSI
                Authentication and Ciphering Key generation algorithm.
                Subscriber information
                Access control class
                Additional GSM services
                Forbidden PLMN
Introduction to GSM Contd..
17


        Base Station Subsystem consist of
          BTS
            The Base Transceiver Station houses the radio tranceivers that define a cell
             and handles the radio-link protocols with the Mobile Station. The base station
             is under direction of a base station controller.
          BSC
            BSC does the Radio Resource Management.
            BSC is responsible for Speech coding and rate adaptation.
            BSC handles radio-channel setup, frequency hopping, and handovers
            BSC can manage tens of BTSs.
Introduction to GSM Contd..
18


        Network Sub System consist of
            MSC Mobile Switching Center:
                the main function is to setting-up of calls
                MSC controls a few BSCs
            HLR:
                stores subscribers’ info e.g. IMSI and current location etc.
            AuC:
                does the mgmt. of security data for the authentication of subscriber
            VLR: (Visitor’s Location Register)
                is in charge of temporarily storing subscription
            GMSC:
                the MT call is first routed to a Gateway MSC. The GMSC are in charge of
                 fetching the location information and of routing the call towards the MSC.
GSM Security
19


        RAND + Subscriber Key (Ki) + A3 = SRES
        RAND + Subscriber Key (Ki) + A8 = Ciphering Key
         (Kc)
        Kc + Frame Number + A5 = 114 bits to be XOR
         with 114 of the burst.
        A3 and A8 are implemented in SIM and HLR/AuC
GSM Identities
20

     MSISDN                                  RAI
           Mobile Subscriber International     Routing Area Identity
           ISDN Number (20 digits Max)
     IMSI                                    PLMN
           International Mobile Subscriber     Public Land Mobile Network
           Identity (15 digits)
                                             MCC
     IMEI
                                               Mobile Country Code
           International Mobile Equipment
           Identity (15 digits)              MNC
     TMSI/PTMSI                                Mobile Network Code
           Temporary Mobile Subscriber       ARFCN
           Identity (4 octets)
           Packet Temporary Mobile             Absolute Radio Frequency
           Subscriber Identity                 Number
     LAI
           Location Area Identity
GSM Bands
21

     P-GSM - Primary GSM               GSM1800/DCS1800
        Frequency 890-915MHz(Uplink)      Frequency 1710-1785MHz(Uplink)
                935-960MHz(Downlink)             1805-1880MHz(Downlink)
        ARFCN 1-124                       ARFCN 512-885


     E-GSM - Extended GSM              GSM1900/PCS1900
        Frequency 880-915MHz(Uplink)      Frequency 1850-1910MHz(Uplink)
                925-960MHz(Downlink)             1930-1990MHz(Downlink)
        ARFCN     975-1023                ARFCN 512-810
GSM Radio Interface
22
GSM Radio Interface
23




                                 Logical Channels


        Broadcast Channels   Traffic Channels         Control Channels


             BCCH/EBCCH                  Common Control        Dedicated Control

                 FCCH
                                                RACH               SDCCH
                 SCH
                                                AGCH               SACCH
                 NCH
                                                PCH                FACCH
GSM Radio Interface.
24
                                      +4 dB



                      - 6 dB
                                                  +1.0 dB
                                                  -1.0 dB                      - 6 dB
                                                                                                           Channel structure.
                                                                                                               Broadcast Control Channel (BCCH)
                                              147 “Useful” bits
               - 30 dB                          542.8 µ secs                          - 30 dB                  Stand-alone Dedicated Control
                                                                                                                Channel (SDCCH)
         - 70 dB                                                                              - 70 dB
                   10 µs 8 µs 10 µs
                                       3 57 bits 1 26 bits 1 57 bits 3   10 µs 8 µs   10 µs                    Common Control Channel (CCCH)
                                      148 “Active” Bits 546.42 µsec                                              Random Access Channel (RACH)
                                                                                                                 Paging Channel (PCH)
                                                                                                                 Access Grant Channel (AGCH)

     F F                                            Down Link                                                  Traffic Channel (TCH)
     0     1
                                                                                                               Slow Associated Channel
                                                                                                                (SACCH)
                                                                                                               Fast Associated Channel
                                                                                                                (FACCH)
GSM Radio Interface cont..
25


        Speech Coding
            20 msec sample
            260 bits per sample
        Channel coding and modulation
            Class Ia 50 bits - most sensitive to bit errors.
            Class Ib 132 bits - moderately sensitive to bit errors.
            Class II 78 bits - least sensitive to bit errors
            1/2 rate convolution coding gives 456 bits
            456 bits are divided into 8 blocks of 57 bits.
            Blocks from two 20 msec sample are interleaved.
GSM Protocol Architecture
26



            MS                         BSS                    MSC

            CM       Radio Interface         A - Interface    CM


            MM                                                MM

                                                             BSSAP
            RR                                     BSSAP
                      RR                            SCCP     SCCP

           LAPDm           LAPDm
                                              MTP            MTP

         TDMA/FDMA    TDMA/FDMA
Location Update
27

MS                      BTS            BSC                          MSC/VLR
        RACH             CHANNEL REQ.
         IMMEDIATE ASSIGNMENT

      SABM (Location update Request)
       UA (Location update Request)               Complete layer 3 info
          Authentication Request                 Authentication Request
         Authentication Response              Authentication Response
        Cipher Mode Command                   Cipher Mode Command
         Cipher Mode Complete                 Cipher Mode Complete
                                              Location Update Accept
        Location Update Accept
                                             TMSI Reallocation Complete
      TMSI Reallocation Complete
                                                  Clear Command
         Channel Released
                                                   Clear Complete
MS
   MT Call               BTS      BSC
     Paging                                Paging
28     RACH              CHANNEL REQ.
        IMMEDIATE ASSIGNMENT
        SABM ( Paging Response)
         UA ( Paging Response )             Complete layer 3 info
        Authentication Request             Authentication Request
        Authentication Response         Authentication Response
       Cipher Mode Command              Cipher Mode Command
        Cipher Mode Complete            Cipher Mode Complete
              SETUP                             SETUP

          Call Confirmed                      Call Confirmed

      Assignment Command                  Assignment Request

       Assignment Complete                Assignment Complete
              Alerting                          Alerting

              Connect                          Connect
       Connect Acknowledge                Connect Acknowledge
Introduction to GPRS
29


        Architecture of GPRS system.
         SM E                    SM -S C                                                                          TE


                                                                         SM S                                             Pac k et
                                                                       Gatew ay/IW F
                                                                                                                            D ata
                                      E                                                                 C                 N etw ork


                                                                                                  HLR/ GR
                               M SC/ VLR                          D

                                                                            Gd
                                                                                                                             Gi
          TE                                                 Gs                             Gr              Gc


                                      A                                                          EI R
                                                                                       Gf
                                               PCU




                                  BSS                        Gb        SGSN                      Gn          GGSN
                        m
                    U




                                                                                            Gn

                            Other PLMN
                             S GS N
                                                     GGS N                                                       Ot her               SGSN - Serving GPRS Support Node
                                                                                                                 SGS N
                                                                          B order                                                     GGSN - Gateway GPRS Support Node
                                                                         Gatew ay
                                          BG                                                Ga
                                                                            Gp
                                                                                                                                      TE - Terminal Equipment.
                R                                        Inter-P LMN                   Charging
                                                           N etw ork
                                                                                       Gateway


                                                                                       Ac c ounting
                                                                                         C enter
GPRS Channel Structure
30


        Multi slot operation.
        Asymmetric channel allocation.
        Need based (dynamic) allocation.

                             Group                      Channel        Function            Direction
                   Packet data traffic channel          PDTCH          Data traffic        MS BSS
             Packet broadcast control channel control   PBCCH          Broadcast           MS BSS
            Packet common control channel (PCCCH)       PRACH        Random access         MS BSS
                                                        PAGCH         Access grant         MS BSS
                                                         PPCH           Paging             MS BSS
                                                         PNCH          Notification        MS BSS
                Packet dedicated control channels       PACCH       Associated control     MS BSS
                                                        PTCCH     Timing advance control   MS BSS
GPRS Transmission Plane
31




     Application
      IP / X.25                                                                IP / X.25
                                                             Relay
      SNDCP                                         SNDCP        GTP-U         GTP-U

        LLC                                          LLC         UDP /          UDP /
                               Relay                             TCP            TCP
        RLC              RLC       BSSGP            BSSGP
                                                                     IP           IP
       MAC               MAC      Network           Network          L2           L2
                                  Service           Service
      GSM RF            GSM RF         L1bis         L1bis           L1           L1
                   Um                          Gb                         Gn               Gi
        MS                     BSS                      SGSN                   GGSN
GPRS Signaling Plane
32




     GMM/SM                                    GMM/SM
      LLC                                       LLC
                          Relay
      RLC           RLC       BSSGP            BSSGP

      MAC           MAC      Network           Network
                             Service           Service
     GSM RF        GSM RF         L1bis         L1bis
              Um                          Gb
      MS                  BSS                  2G-SGS
                                                 N
GPRS HLR Interface
33




            MAP           MAP
           TCAP           TCAP
           SCCP           SCCP
           MTP3           MTP3
           MTP2           MTP2
            L1             L1
                   Gr
           SGSN           HLR
GPRS MSC interface
34




           BSSAP+          BSSAP+
            SCCP           SCCP
            MTP3           MTP3
            MTP2           MTP2
             L1              L1
                    Gs
           SGSN           MSC/VLR
Introduction to UMTS
35


        Architecture of UMTS system.
Introduction to UMTS cont..
36


        Architecture of UMTS system.
UMTS Channel Structure
37

        Two level hierarchy.
          Logical   -> Transport -> Physical
        Radio frames.
          10 ms
          15 Slots

          Each Slot 2560 chips.
UMTS Channel Structure cont..
38
UMTS Channel Structure cont..
39
Comparison between 2G, 2G+ and
 3G
40
     Feature        2G                       2G+                          3G
     Core Network   MSC/VLR, GMSC,           MSC/VLR, GMSC,               3G MSC/VLR (with added
                    HLR/AuC/EIR              SGSN,GGSN, HLR/AuC/EIR,      interworking and transcoding),
                                             CGF                          GMSC, HLR/AuC/EIR, 3G-
                    MM, CM, BSSAP, SCCP,                                  SGSN, GGSN, CGF
                    ISUP,TCAP, MAP, MTP 3,   GMM/SM/SMS, MM, CM,
                    MTP 2, MTP 1             GTP, SNDCP,NS, FR,           GMM/SM,MM,CM,BSSAP,
                                             LLC,BSSGP, BSSAP,            RANAP,GTP,SCCP, MTP3B,
                    TDM transport            BSSAP+,SCCP, TCAP, MAP,      M3UA, SCTP, Q.2630.1
                                             ISUP,MTP 3, MTP 2, MTP 1     (NNI), TCAP, MAP, ISUP,
                                                                          MTP 3, MTP 2, MTP 1,
                                             TDM, Frame Relay transport   Q.2140, SSCOP

                                                                          ATM, IP transport
     Radio Access   BTS, BSC, MS             BTS, BSC, MS                 Node B, RNC, MS

                    FDMA, TDMA, CDMA         TDMA, CDMA, EDGE             W-CDMA, CDMA2000, IWC-
                                                                          136
                    MM, CM, RR, LAPDm,       MAC, RLC,
                    LAPD, BSSAP, SCCP,       GMM/SM/SMS,LLC, SNDCP,       GMM/SM, MAC, RLC,
                    MTP 3, MTP 2, MTP 1      BSSGP, NS,FR,RR,BSSAP,       PDCP,RRC,Q.2630.1(UNI+N
                                             SCCP, MTP 3,MTP 2, MTP 1     NI),NBAP, RNSAP,RANAP,
                                                                          SCCP, MTP3B, M3UA,
                                                                          SCTP, GTP-U, Q.2140,
                                                                          Q.2130, SSCOP,CIP
     Handsets       Voice only terminals     New type of terminal         New type of terminal
                                                                          Multiple modes
                                             Dual mode TDMA and CDMA      Voice, data and video
                                                                          terminals
                                             Voice and data terminals     WAP, multimedia mgmt

                                             WAP, no multimedia support
Comparison between 2G, 2G+ and 3G
 cont...
41

     Databases       HLR, VLR, EIR, AuC       HLR, VLR, EIR, AuC        Enhanced HLR, VLR,
                                                                        EIR,AuC
     Data Rates      Up to 9.6 Kbps           Up to 57.6 Kbps (HSCSD)   Up to 2Mbps
                                              Up to 115Kbps (GPRS)
                                              Up to 384 Kbps (EDGE)
     Applications    Advanced voice, Short    SMS, Internet             Internet, multimedia
                     Message Service (SMS)
     Roaming         Restricted, not global   Restricted, not global    global
     Compatibility   Not compatible to 3G     Not compatible to 3G      Compatible to 2G, 2G+ and
                                                                        Bluetooth
42
     Backup
Co-Channel Reuse Factor
43




                         For hexagonal Cells the
                          reuse Factor is
                          D/R = (3N) ^ 0.5
                         N can be 3,4 or 7
Worst Case Co-Channel interference
44




                             C/I = 6.3 db With N=3
                             C/I = 9.2 db With N=4
                D
                             C/I = 14.3 db With
          D+R       D-R       N=7
                             Desired is 12db in fwd
          D+R       D-R       ch and 9 db rev ch
                D
Worst Case Co-Channel interference
45




                                  C/I = 15 db With N=3
                                  C/I = 17.1 db With
                   D+0.7R
                                   N=4
          D+0.7R      D
                                  C/I = 21.1 db With
                                   N=7
          D           D-0.7R
                   D-0.7R
Different Picture
46




                         SGSN               HLR

           BTS
                                                      MAP-C
                                    Gs        MAP-D



           BTS          BSC              MSC/VLR      GMSC


                                              MAP-E

           BTS
                                         MSC/VLR


      Um         Abis           A-Int.
What is PLMN Selection?
47

     The Mobile Station upon Switch-On will attempt to find its Home PLMN. The Mobile Station will scan
        through frequencies looking for Home PLMN. Scanning frequencies will be based on list’s
        available in the SIM.
                BCCH List
                Preferred PLMN List
                Forbidden PLMN List
                BA Range


     Modes of PLMN Selection:
     Manual Mode
     All PLMN’s found by the Mobile Station after switching on are presented to the Subscriber. The
          subscriber can select the PLMN and the Mobile station will attempt to access that PLMN.
     Automatic Mode
     A search is conducted for the Preferred PLMN (generally is the home PLMN network) and the Mobile
         station automatically accesses the home PLMN.
What is Cell Selection?
48

     Cell Selection is the process used by the Mobile Station to ‘Camp On’ to the
        best cell available when a MS is Switched ON.


     Steps Involved:
        •    The Mobile Station reads the SI on the cell of the chosen PLMN,
             measures RLA ,reads the Neighbor cell list(BA List) and C1 criteria.
        •    The Mobile Station reads the SI on the cells of the BA List, measures
             RLA and C1 criteria for each cell.
        •     The Mobile Station compares the calculated the C1 of all the cells and
             ‘Camps On’ to the cell with largest C1 value.
     Note:
     C1 = RLA – RXLEV_ACCESS_MIN – max(MS_TXPWR_MAX_CCH – MSPC, 0)
What is Cell Re-Selection?
49

     When camped on a cell, the mobile shall regularly search for a better cell
       according to the cell reselection criteria. If a better cell is found, that cell is
       selected. This process is identified as the 'C2’ or ‘C32’ in the GSM system.


     C2 Cell Criteria is a Phase 2 refinement to the C1 criterion. It adds an offset
       margin in db to C1 which can make a Particular cell appear more attractive
       or less attractive as a selection candidate.


     Note:
     C2 =( C1 + CELL_RESELECT_OFFSET) - (TEMP_OFFSET for PENALTY_TIME)
What is Location Update?
50

     Location Update is the process of informing the Network about the Location of
        the MS (Mobile Subscriber)
     Types of Location Updates:
            IMSI Attach
            Normal Location Update
            Periodic Location Update
What is Handover?
51

     Definition:
     •   The Handover process allows to change the serving cell without loosing
         the call in progress.
     The reasons for performing handover :
     •   Distance (or propagation delay)between MS and BTS is
       too big
     •   Receive signal quality (RXQUAL)becomes too bad
     •   Receive signal level (RXLEV)becomes too bad
     •   Path loss for the MS to other cell is better
     •   Duration that MS stays in a cell

     Types of Handover:
     •  Intra Cell Handover
     •  Inter Cell Handover
     •  Intra BSC Handover
     •  Inter BSC Handover
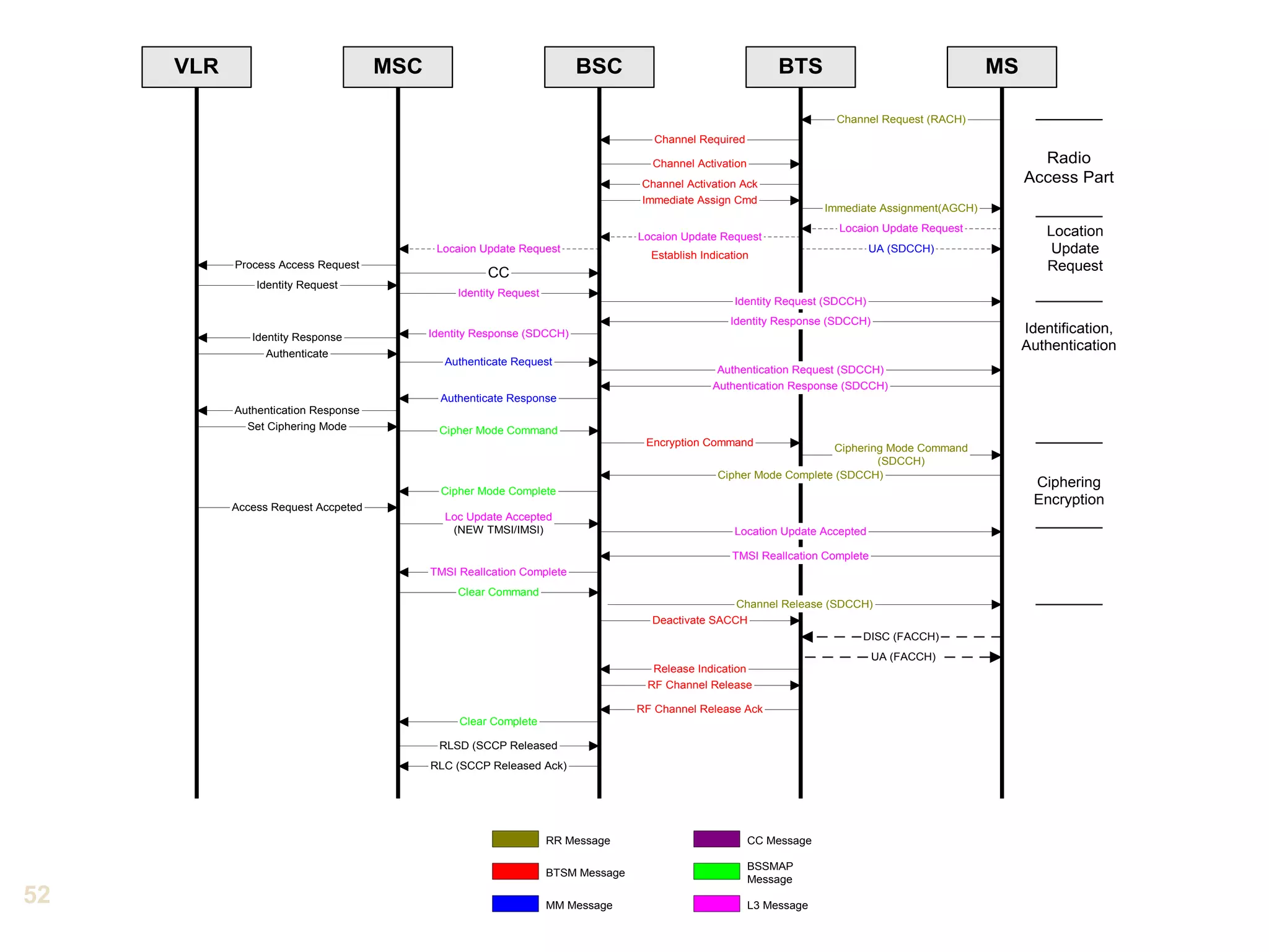
VLR                             MSC                               BSC                                    BTS                                  MS

                                                                                                                        Channel Request (RACH)
                                                                                     Channel Required

                                                                                    Channel Activation                                                    Radio
                                                                                  Channel Activation Ack                                                Access Part
                                                                                  Immediate Assign Cmd
                                                                                                                      Immediate Assignment(AGCH)
                                                                                                                        Locaion Update Request              Location
                                                                                  Locaion Update Request
                                            Locaion Update Request
                                                                                    Establish Indication
                                                                                                                                UA (SDCCH)                   Update
           Process Access Request
                                                     CC                                                                                                     Request
               Identity Request
                                                Identity Request
                                                                                                     Identity Request (SDCCH)
                                                                                                    Identity Response (SDCCH)
                                           Identity Response (SDCCH)                                                                                    Identification,
              Identity Response
                 Authenticate
                                                                                                                                                        Authentication
                                             Authenticate Request
                                                                                                 Authentication Request (SDCCH)
                                                                                                Authentication Response (SDCCH)
                                             Authenticate Response
           Authentication Response
             Set Ciphering Mode             Cipher Mode Command
                                                                                   Encryption Command
                                                                                                                      Ciphering Mode Command
                                                                                                                              (SDCCH)
                                                                                                 Cipher Mode Complete (SDCCH)
                                                                                                                                                         Ciphering
                                             Cipher Mode Complete
           Access Request Accpeted
                                                                                                                                                         Encryption
                                             Loc Update Accepted
                                              (NEW TMSI/IMSI)                                        Location Update Accepted

                                                                                                    TMSI Reallcation Complete
                                           TMSI Reallcation Complete
                                                Clear Command
                                                                                                   Channel Release (SDCCH)
                                                                                    Deactivate SACCH
                                                                                                                        DISC (FACCH)
                                                                                                                                UA (FACCH)
                                                                                    Release Indication
                                                                                   RF Channel Release

                                                                                  RF Channel Release Ack
                                                Clear Complete

                                            RLSD (SCCP Released
                                           RLC (SCCP Released Ack)




                                                                   RR Message                            CC Message

                                                                                                         BSSMAP
                                                                   BTSM Message
                                                                                                         Message
52                                                                 MM Message                            L3 Message

Wireless Training

  • 1.
    1 WIRELESS COMMUNICATION SYSTEMS From 1stGeneration to 3rd Generation Rohit Joshi,
  • 2.
    Contents 2  Type of wireless services.  Basics of wireless communication.  Cellular Concepts.  Generations of wireless communication.  Introduction to GSM.  GSM Radio Interface.  Introduction to GPRS.  GPRS Channel Structure
  • 3.
    Contents cont.. 3  Introduction to UMTS  UTRAN Channel structure.  Comparison between 2G,2G+ and 3G
  • 4.
    Type of wirelessservices 4  Outdoor Mobile Communication. – E.g. cellular telephony, WLL etc.  Outdoor Fixed Communication – E.g. Television broadcast .  Indoor ( Wireless LAN) – E.g. IEEE 802.11  Satellite Mobile – E.g. Thuraya, Inmarset etc.
  • 5.
    Basics of wireless commn 5  Access  Some Basic Technologies Terminology – TDMA – Bandwidth – FDMA – Channel – CDMA – Protocol
  • 6.
    Some Basic Terminology 6  Bandwidth  A signal is normally compose of a range of frequencies. This range of frequency occupied by the signal is termed as its BandWidth.  Channel  In communication, the term channel refers to the communication path between the two devices. It can refer to a physical medium or to a set of properties which distinguishes one channel from other.  Protocol  A set of rules that govern the operation of functional units to achieve communication
  • 7.
    Access Technologies 7  TDMA  CDMA  Time Division Multiple Access  Code Division Multiple Access  FDMA  Frequency Division Multiple Access F F F r r r e e e q q q u u u e e e n n n c c c y y y Time Time Time TDMA FDMA CDMA
  • 8.
    Cellular Concepts 8  Why Cells?  What shape and why?  How to allocate frequencies?  What is cell capacity?  How it is calculated?
  • 9.
    Cellular Concepts Contd.. 9  Why Cells ?  Each Call Require Pair of RF Channel.  Need to server big community networks.  Radio spectrum available is limited.  Reuse of frequencies required.  What shape and why?  Cells in cellular system is drawn as hexagons.  Actual cell takes different shapes.  Bigger cell for low subscriber density.  Smaller cell for high subscriber density.  On highways cells are optimized to cover length.
  • 10.
    Cellular Concepts Contd.. 10  How to allocate frequencies?  Split number of channels into groups  Assigns Frequency in each group to a cell.  Group cells into cluster containing all frequencies. g2 Each cluster size N satisfy g7 g3 g2 g1 g7 g3 N = I2 + ij + j2 g6 g4 g1  Repeat cluster across area to g5 g6 g4 be covered. g2 g5 g7 g3  http://www.dotindia.com/wpcc/ g1 NFAP/contents.htm g6 g4 g5
  • 11.
    Cellular Concepts Contd.. 11  What is cell capacity?  The cell capacity: Equal to the number of available voice channels per cell.  The cell Erlang capacity: Equal to the traffic carrying capacity of a cell (in Erlangs) for a specified call blocking probability.  How it is calculated?  The Erlang capacity can be calculated using the famous Erlang-B formula. B( p , m) = pm / ( m!  mk=0 ( pk / k! ) ) B( p , m) -> Call blocking probability. m -> Total number of channels p = µ ->  is the call arrival rate and  is the mean call duration.
  • 12.
    Generations of wirelesscommn 12 1G 2G 2G+ 3G AMPS GSM900 GSM Europe TACS DCS1800 - HSCD - UMTS W-CDMA NMT 450 PCS1900 - GPRS US NMT900 IS 95 CDMA - EDGE - CDMA 2000 NADC/PDC IS-95 CDMA - HSD 80s 90s 200? 
  • 13.
    Generations of wirelesscommn contd. 13  1st Generation  First Generation, analog cellular system were based on FDMA technology, to provide basic mobile telephony. It used narrow band, 30KHz channels, each carrying one telephone ckt. The number of calls in a sector were limited to the amount of carriers that can be assigned to the given spectrum.  2nd Generation  Using digital techniques, Second Generation digital wireless systems offer increased voice capacity, increased security, low bit rate data and regional roaming.  2.5 Generation  Here air interface was like 2G only but the upper layer protocols were optimized for packet switched service so that higher data rate can be achieved.
  • 14.
    Generations of wirelesscommn contd. 14  Third Generation  Today’s 2G networks are primarily voice centric. By contrast, 3G systems will be primarily data and applications centric, combining high-speed mobile access with packet-based Internet Protocol (IP). Data rates as high as 2 Megabits per second will be possible in 3G (indoors)2, enabling high-speed data and mobile multimedia services that include voice, video, low and high-bit-rate data, internet access, location-based services, and access to information and services, anytime, anywhere.
  • 15.
    Introduction to GSM 15  Architecture of GSM system. BTS - Base Transreceiver Station GMSC - Gateway MSC HLR - Home Location Register SMS Gateway/IWF MS - Mobile Station C MSC - Mobile Switching Center E SME SM-SC OMC - Operation and Maintenance HLR/GR Center MSC/VLR PSTN -Public Switch Telephone N. VLR - Visitor Location Register R Um BSS EIR
  • 16.
    Introduction to GSMContd.. 16  Mobile Station consist of  Mobile Equipment  Identified with International Mobile Equipment Identifier-IMEI  Subscriber Identity Module -SIM  Identified with International Mobile Subscriber Identifier –IMSI  Authentication and Ciphering Key generation algorithm.  Subscriber information  Access control class  Additional GSM services  Forbidden PLMN
  • 17.
    Introduction to GSMContd.. 17  Base Station Subsystem consist of  BTS  The Base Transceiver Station houses the radio tranceivers that define a cell and handles the radio-link protocols with the Mobile Station. The base station is under direction of a base station controller.  BSC  BSC does the Radio Resource Management.  BSC is responsible for Speech coding and rate adaptation.  BSC handles radio-channel setup, frequency hopping, and handovers  BSC can manage tens of BTSs.
  • 18.
    Introduction to GSMContd.. 18  Network Sub System consist of  MSC Mobile Switching Center:  the main function is to setting-up of calls  MSC controls a few BSCs  HLR:  stores subscribers’ info e.g. IMSI and current location etc.  AuC:  does the mgmt. of security data for the authentication of subscriber  VLR: (Visitor’s Location Register)  is in charge of temporarily storing subscription  GMSC:  the MT call is first routed to a Gateway MSC. The GMSC are in charge of fetching the location information and of routing the call towards the MSC.
  • 19.
    GSM Security 19  RAND + Subscriber Key (Ki) + A3 = SRES  RAND + Subscriber Key (Ki) + A8 = Ciphering Key (Kc)  Kc + Frame Number + A5 = 114 bits to be XOR with 114 of the burst.  A3 and A8 are implemented in SIM and HLR/AuC
  • 20.
    GSM Identities 20 MSISDN RAI Mobile Subscriber International Routing Area Identity ISDN Number (20 digits Max) IMSI PLMN International Mobile Subscriber Public Land Mobile Network Identity (15 digits) MCC IMEI Mobile Country Code International Mobile Equipment Identity (15 digits) MNC TMSI/PTMSI Mobile Network Code Temporary Mobile Subscriber ARFCN Identity (4 octets) Packet Temporary Mobile Absolute Radio Frequency Subscriber Identity Number LAI Location Area Identity
  • 21.
    GSM Bands 21 P-GSM - Primary GSM GSM1800/DCS1800 Frequency 890-915MHz(Uplink) Frequency 1710-1785MHz(Uplink) 935-960MHz(Downlink) 1805-1880MHz(Downlink) ARFCN 1-124 ARFCN 512-885 E-GSM - Extended GSM GSM1900/PCS1900 Frequency 880-915MHz(Uplink) Frequency 1850-1910MHz(Uplink) 925-960MHz(Downlink) 1930-1990MHz(Downlink) ARFCN 975-1023 ARFCN 512-810
  • 22.
  • 23.
    GSM Radio Interface 23 Logical Channels Broadcast Channels Traffic Channels Control Channels BCCH/EBCCH Common Control Dedicated Control FCCH RACH SDCCH SCH AGCH SACCH NCH PCH FACCH
  • 24.
    GSM Radio Interface. 24 +4 dB - 6 dB +1.0 dB -1.0 dB - 6 dB  Channel structure.  Broadcast Control Channel (BCCH) 147 “Useful” bits - 30 dB 542.8 µ secs - 30 dB  Stand-alone Dedicated Control Channel (SDCCH) - 70 dB - 70 dB 10 µs 8 µs 10 µs 3 57 bits 1 26 bits 1 57 bits 3 10 µs 8 µs 10 µs  Common Control Channel (CCCH) 148 “Active” Bits 546.42 µsec  Random Access Channel (RACH)  Paging Channel (PCH)  Access Grant Channel (AGCH) F F Down Link  Traffic Channel (TCH) 0 1  Slow Associated Channel (SACCH)  Fast Associated Channel (FACCH)
  • 25.
    GSM Radio Interfacecont.. 25  Speech Coding  20 msec sample  260 bits per sample  Channel coding and modulation  Class Ia 50 bits - most sensitive to bit errors.  Class Ib 132 bits - moderately sensitive to bit errors.  Class II 78 bits - least sensitive to bit errors  1/2 rate convolution coding gives 456 bits  456 bits are divided into 8 blocks of 57 bits.  Blocks from two 20 msec sample are interleaved.
  • 26.
    GSM Protocol Architecture 26 MS BSS MSC CM Radio Interface A - Interface CM MM MM BSSAP RR BSSAP RR SCCP SCCP LAPDm LAPDm MTP MTP TDMA/FDMA TDMA/FDMA
  • 27.
    Location Update 27 MS BTS BSC MSC/VLR RACH CHANNEL REQ. IMMEDIATE ASSIGNMENT SABM (Location update Request) UA (Location update Request) Complete layer 3 info Authentication Request Authentication Request Authentication Response Authentication Response Cipher Mode Command Cipher Mode Command Cipher Mode Complete Cipher Mode Complete Location Update Accept Location Update Accept TMSI Reallocation Complete TMSI Reallocation Complete Clear Command Channel Released Clear Complete
  • 28.
    MS MT Call BTS BSC Paging Paging 28 RACH CHANNEL REQ. IMMEDIATE ASSIGNMENT SABM ( Paging Response) UA ( Paging Response ) Complete layer 3 info Authentication Request Authentication Request Authentication Response Authentication Response Cipher Mode Command Cipher Mode Command Cipher Mode Complete Cipher Mode Complete SETUP SETUP Call Confirmed Call Confirmed Assignment Command Assignment Request Assignment Complete Assignment Complete Alerting Alerting Connect Connect Connect Acknowledge Connect Acknowledge
  • 29.
    Introduction to GPRS 29  Architecture of GPRS system. SM E SM -S C TE SM S Pac k et Gatew ay/IW F D ata E C N etw ork HLR/ GR M SC/ VLR D Gd Gi TE Gs Gr Gc A EI R Gf PCU BSS Gb SGSN Gn GGSN m U Gn Other PLMN S GS N GGS N Ot her SGSN - Serving GPRS Support Node SGS N B order GGSN - Gateway GPRS Support Node Gatew ay BG Ga Gp TE - Terminal Equipment. R Inter-P LMN Charging N etw ork Gateway Ac c ounting C enter
  • 30.
    GPRS Channel Structure 30  Multi slot operation.  Asymmetric channel allocation.  Need based (dynamic) allocation. Group Channel Function Direction Packet data traffic channel PDTCH Data traffic MS BSS Packet broadcast control channel control PBCCH Broadcast MS BSS Packet common control channel (PCCCH) PRACH Random access MS BSS PAGCH Access grant MS BSS PPCH Paging MS BSS PNCH Notification MS BSS Packet dedicated control channels PACCH Associated control MS BSS PTCCH Timing advance control MS BSS
  • 31.
    GPRS Transmission Plane 31 Application IP / X.25 IP / X.25 Relay SNDCP SNDCP GTP-U GTP-U LLC LLC UDP / UDP / Relay TCP TCP RLC RLC BSSGP BSSGP IP IP MAC MAC Network Network L2 L2 Service Service GSM RF GSM RF L1bis L1bis L1 L1 Um Gb Gn Gi MS BSS SGSN GGSN
  • 32.
    GPRS Signaling Plane 32 GMM/SM GMM/SM LLC LLC Relay RLC RLC BSSGP BSSGP MAC MAC Network Network Service Service GSM RF GSM RF L1bis L1bis Um Gb MS BSS 2G-SGS N
  • 33.
    GPRS HLR Interface 33 MAP MAP TCAP TCAP SCCP SCCP MTP3 MTP3 MTP2 MTP2 L1 L1 Gr SGSN HLR
  • 34.
    GPRS MSC interface 34 BSSAP+ BSSAP+ SCCP SCCP MTP3 MTP3 MTP2 MTP2 L1 L1 Gs SGSN MSC/VLR
  • 35.
    Introduction to UMTS 35  Architecture of UMTS system.
  • 36.
    Introduction to UMTScont.. 36  Architecture of UMTS system.
  • 37.
    UMTS Channel Structure 37  Two level hierarchy.  Logical -> Transport -> Physical  Radio frames.  10 ms  15 Slots  Each Slot 2560 chips.
  • 38.
  • 39.
  • 40.
    Comparison between 2G,2G+ and 3G 40 Feature 2G 2G+ 3G Core Network MSC/VLR, GMSC, MSC/VLR, GMSC, 3G MSC/VLR (with added HLR/AuC/EIR SGSN,GGSN, HLR/AuC/EIR, interworking and transcoding), CGF GMSC, HLR/AuC/EIR, 3G- MM, CM, BSSAP, SCCP, SGSN, GGSN, CGF ISUP,TCAP, MAP, MTP 3, GMM/SM/SMS, MM, CM, MTP 2, MTP 1 GTP, SNDCP,NS, FR, GMM/SM,MM,CM,BSSAP, LLC,BSSGP, BSSAP, RANAP,GTP,SCCP, MTP3B, TDM transport BSSAP+,SCCP, TCAP, MAP, M3UA, SCTP, Q.2630.1 ISUP,MTP 3, MTP 2, MTP 1 (NNI), TCAP, MAP, ISUP, MTP 3, MTP 2, MTP 1, TDM, Frame Relay transport Q.2140, SSCOP ATM, IP transport Radio Access BTS, BSC, MS BTS, BSC, MS Node B, RNC, MS FDMA, TDMA, CDMA TDMA, CDMA, EDGE W-CDMA, CDMA2000, IWC- 136 MM, CM, RR, LAPDm, MAC, RLC, LAPD, BSSAP, SCCP, GMM/SM/SMS,LLC, SNDCP, GMM/SM, MAC, RLC, MTP 3, MTP 2, MTP 1 BSSGP, NS,FR,RR,BSSAP, PDCP,RRC,Q.2630.1(UNI+N SCCP, MTP 3,MTP 2, MTP 1 NI),NBAP, RNSAP,RANAP, SCCP, MTP3B, M3UA, SCTP, GTP-U, Q.2140, Q.2130, SSCOP,CIP Handsets Voice only terminals New type of terminal New type of terminal Multiple modes Dual mode TDMA and CDMA Voice, data and video terminals Voice and data terminals WAP, multimedia mgmt WAP, no multimedia support
  • 41.
    Comparison between 2G,2G+ and 3G cont... 41 Databases HLR, VLR, EIR, AuC HLR, VLR, EIR, AuC Enhanced HLR, VLR, EIR,AuC Data Rates Up to 9.6 Kbps Up to 57.6 Kbps (HSCSD) Up to 2Mbps Up to 115Kbps (GPRS) Up to 384 Kbps (EDGE) Applications Advanced voice, Short SMS, Internet Internet, multimedia Message Service (SMS) Roaming Restricted, not global Restricted, not global global Compatibility Not compatible to 3G Not compatible to 3G Compatible to 2G, 2G+ and Bluetooth
  • 42.
    42 Backup
  • 43.
    Co-Channel Reuse Factor 43  For hexagonal Cells the reuse Factor is D/R = (3N) ^ 0.5  N can be 3,4 or 7
  • 44.
    Worst Case Co-Channelinterference 44  C/I = 6.3 db With N=3  C/I = 9.2 db With N=4 D  C/I = 14.3 db With D+R D-R N=7  Desired is 12db in fwd D+R D-R ch and 9 db rev ch D
  • 45.
    Worst Case Co-Channelinterference 45  C/I = 15 db With N=3  C/I = 17.1 db With D+0.7R N=4 D+0.7R D  C/I = 21.1 db With N=7 D D-0.7R D-0.7R
  • 46.
    Different Picture 46 SGSN HLR BTS MAP-C Gs MAP-D BTS BSC MSC/VLR GMSC MAP-E BTS MSC/VLR Um Abis A-Int.
  • 47.
    What is PLMNSelection? 47 The Mobile Station upon Switch-On will attempt to find its Home PLMN. The Mobile Station will scan through frequencies looking for Home PLMN. Scanning frequencies will be based on list’s available in the SIM.  BCCH List  Preferred PLMN List  Forbidden PLMN List  BA Range Modes of PLMN Selection: Manual Mode All PLMN’s found by the Mobile Station after switching on are presented to the Subscriber. The subscriber can select the PLMN and the Mobile station will attempt to access that PLMN. Automatic Mode A search is conducted for the Preferred PLMN (generally is the home PLMN network) and the Mobile station automatically accesses the home PLMN.
  • 48.
    What is CellSelection? 48 Cell Selection is the process used by the Mobile Station to ‘Camp On’ to the best cell available when a MS is Switched ON. Steps Involved: • The Mobile Station reads the SI on the cell of the chosen PLMN, measures RLA ,reads the Neighbor cell list(BA List) and C1 criteria. • The Mobile Station reads the SI on the cells of the BA List, measures RLA and C1 criteria for each cell. • The Mobile Station compares the calculated the C1 of all the cells and ‘Camps On’ to the cell with largest C1 value. Note: C1 = RLA – RXLEV_ACCESS_MIN – max(MS_TXPWR_MAX_CCH – MSPC, 0)
  • 49.
    What is CellRe-Selection? 49 When camped on a cell, the mobile shall regularly search for a better cell according to the cell reselection criteria. If a better cell is found, that cell is selected. This process is identified as the 'C2’ or ‘C32’ in the GSM system. C2 Cell Criteria is a Phase 2 refinement to the C1 criterion. It adds an offset margin in db to C1 which can make a Particular cell appear more attractive or less attractive as a selection candidate. Note: C2 =( C1 + CELL_RESELECT_OFFSET) - (TEMP_OFFSET for PENALTY_TIME)
  • 50.
    What is LocationUpdate? 50 Location Update is the process of informing the Network about the Location of the MS (Mobile Subscriber) Types of Location Updates:  IMSI Attach  Normal Location Update  Periodic Location Update
  • 51.
    What is Handover? 51 Definition: • The Handover process allows to change the serving cell without loosing the call in progress. The reasons for performing handover : • Distance (or propagation delay)between MS and BTS is too big • Receive signal quality (RXQUAL)becomes too bad • Receive signal level (RXLEV)becomes too bad • Path loss for the MS to other cell is better • Duration that MS stays in a cell Types of Handover: • Intra Cell Handover • Inter Cell Handover • Intra BSC Handover • Inter BSC Handover
  • 52.
    VLR MSC BSC BTS MS Channel Request (RACH) Channel Required Channel Activation Radio Channel Activation Ack Access Part Immediate Assign Cmd Immediate Assignment(AGCH) Locaion Update Request Location Locaion Update Request Locaion Update Request Establish Indication UA (SDCCH) Update Process Access Request CC Request Identity Request Identity Request Identity Request (SDCCH) Identity Response (SDCCH) Identity Response (SDCCH) Identification, Identity Response Authenticate Authentication Authenticate Request Authentication Request (SDCCH) Authentication Response (SDCCH) Authenticate Response Authentication Response Set Ciphering Mode Cipher Mode Command Encryption Command Ciphering Mode Command (SDCCH) Cipher Mode Complete (SDCCH) Ciphering Cipher Mode Complete Access Request Accpeted Encryption Loc Update Accepted (NEW TMSI/IMSI) Location Update Accepted TMSI Reallcation Complete TMSI Reallcation Complete Clear Command Channel Release (SDCCH) Deactivate SACCH DISC (FACCH) UA (FACCH) Release Indication RF Channel Release RF Channel Release Ack Clear Complete RLSD (SCCP Released RLC (SCCP Released Ack) RR Message CC Message BSSMAP BTSM Message Message 52 MM Message L3 Message