Embed presentation
Downloaded 25 times


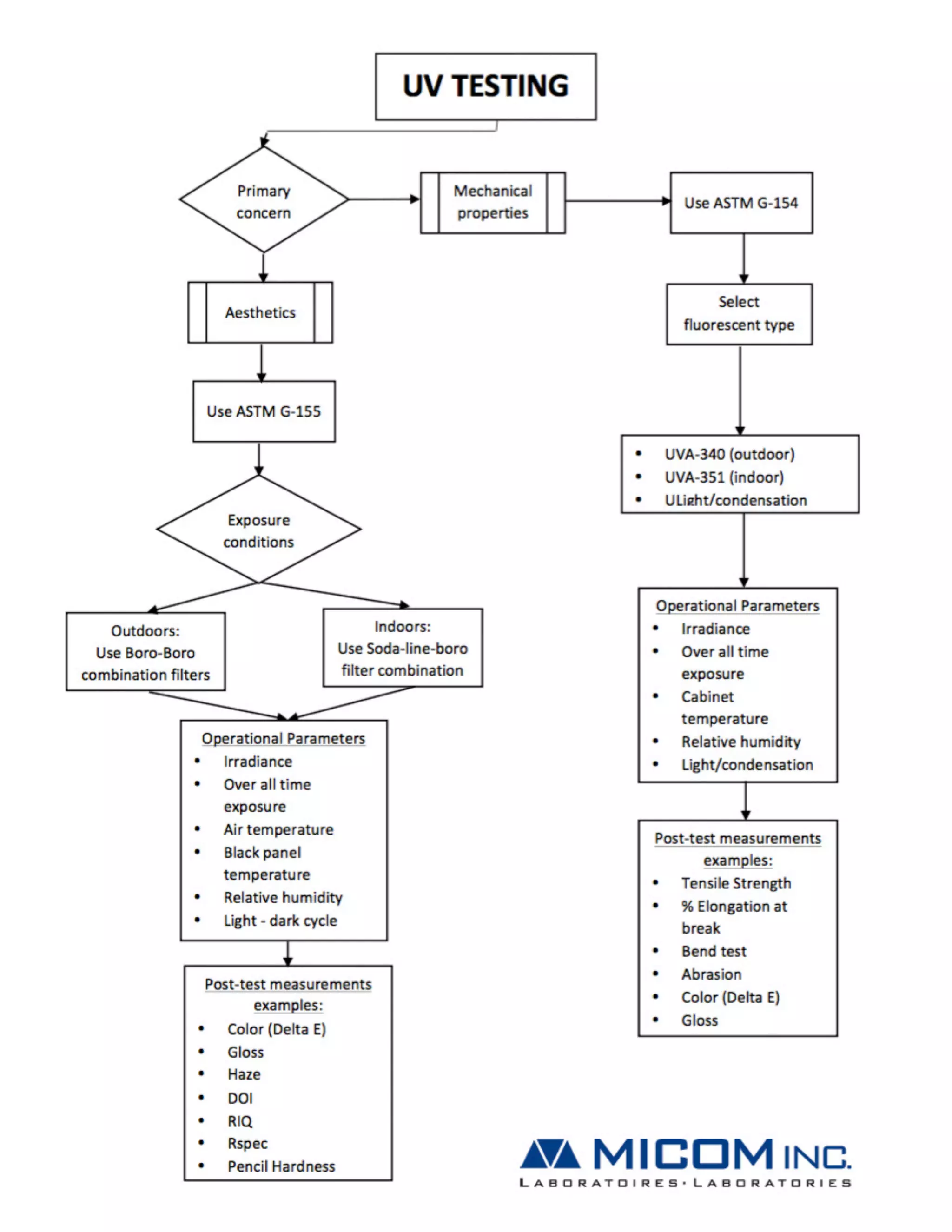
When it comes to UV exposure testing, many tests, standards and methods exist, and Micom is happy to offer numerous different UV tests that, alone and combined, help our customers better understand their products. This decision tree will help you understand when to choose ASTM G154 or ASTM G155 as a UV Test.
