Coffee
• Coffee belongs to the botanical family Rubiaceae
• 25 major species of coffee, all indigenous to tropical
Africa and certain islands in the Indian Ocean, notably
Madagascar
• Two most important economic species of coffee are
Coffea arabica (Arabica coffee), which accounts for over
70% of world production, and Coffea canephora
(Robusta coffee).
• Ideal average temperatures range between 15-24°C for
Arabica coffee and 24-30°C for Robusta at altitudes up
to around 2000 m
• Bean: One of the (usually) two seeds borne inside the coffee cherry /
fruit.
• Berry: Botanical word used to designate the coffee fruit.
• Cherry: Term for the ripe, intact coffee fruit with (from outside in) skin,
pulp, mucilage, parchment and bean.
• Endocarp: Scientific term for 'parchment'. The tough integument tightly
pressed to the seed when fresh but from which the seed shrinks
during drying.
• Endosperm: Scientific term designating the tissues that feed the
embryo during germination, the bean consists of the endosperm and
embryo, i.e., the material inside the developing fruit which ultimately
forms the coffee beans. The endosperm fills the integument as the
coffee cherry ripens.
• Epicarp or Exocarp: Scientific word designating the skin of the fruit , a
mono cellular layer covered with a waxy substance ensuring
protection of the fruit.
• Mesocarp: Intermediate layer of tissues between the epicarp and the
endocarp (parchment). It consists mainly of pectinaceous mucilage
and pulp.
• Mucilage: Common word to describe the slimy layer found between the
pulp and adhering to the parchment inside a coffee cherry, but not
removed by pulping.
• Parchment: Common word to describe the endocarp of the coffee fruit.
It lies between the fleshy part (or pulp) of the cherry and the silver skin.
Also refers to the thin, crumbly paper-like covering that is left on wet-
processed coffee beans after pulping and fermentation. Subsequently
removed during hulling.
• Pulp: The fleshy outer layer of the mesocarp, directly beneath the skin,
removed with a pulping machine.
• Silver skin: seminal integument covering the endosperm - the thin,
papery, shiny layer immediately surrounding the coffee bean, being the
remnant of the integument. Milling before export removes most silver
skin, and the remainder is removed during roasting in the form of chaff.
• Unripe fruit: Coffee cherry that did not reach physiological maturity, usually
apple-green in colour
• Curing: The final stage of preparing coffee, known as 'curing', usually takes
place just before the coffee is sold for export. Coffee passes through a
number of operations that may include cleaning, polishing, screening, sorting
and grading.
• Depulping: The operation, using a pulping machine, to remove and
separate the fruit skin and any mesocarp that adheres to it from parchment
• Fermentation: The process of allowing natural enzymes to breakdown the
structure of any mucilage (mesocarp) remaining after pulping, prior to it
being washed away. Unless fermentation is carefully monitored, the coffee
can acquire undesirable, onion and sour flavours. For most coffees mucilage
removal takes between 24 and 36 hours, depending on the temperature.
Robusta coffee has a thinner but tougher mesocarp and requires 24 to 36
hours longer. The end of the fermentation is assessed by feel, as the
parchment surrounding the beans loses its slimy texture and acquires a
rougher "pebbly" feel.
• Hulling (or De-hulling, De-husking, Husking): Mechanical removal of
dried fruit tissues (cherry coffee) or dried fruit endocarp (parchment coffee)
from the coffee seeds.
• Polishing: Final curing operation, usually done with a hulling machine fitted
with a different blade, to remove the silver skin adhering to green coffee.
Improves the quality of the roast and liquor.
• Washing: The removal of all traces of the mucilaginous mesocarp from the
surface of the parchment
• Disc pulper: Used in wet-processing to pulp ripe coffee fruit to parchment.
The pulping operation takes place between the rubbing action of bulbs on
the disc(s) and the lateral pulping bars called chop rails. The gap between
the surface of the bulb and the chop rail can be adjusted to allow for any
clearance that may be required according to the variety and size of coffee
fruit processed. The hopper is fitted with a feed mechanism which ensures
even feeding of the fruit to the disc surface.
• Drum pulper: Performs the same function as a disc pulper. Essentially a
revolving drum with a punched cover inside a fixed breast plate with pulping
channels and ribs set at an angle of 45°.
Coffee harvesting
• When ready to be harvested, the fruit on the coffee tree
turns a dark cherry colour-this is about eight to nine months
after flowering
• time of harvest varies but usually there is only one harvest
per year
• Ripe fruits can be plucked by hand, or picked with small
rakes or with poles.
• special mechanical harvesters can be used for harvesting-a
single machine can do the work of 100 men, gathering 95%
of the fruit in one time
• machine uses a series of multiple vibrating fingers which,
when introduced into the canopy causes the ripe berries to
fall into a catching tray
• disadvantage of picking not just the ripe cherries but also
green cherries causing the coffee to taste bitter
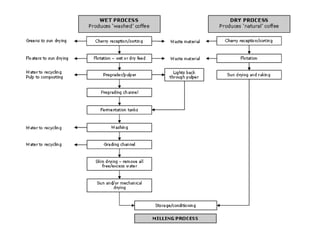
Processing
• Coffee processing must begin immediately after
the fruit is harvested to prevent the pulp from
fermenting and deteriorating
• Coffee beans can be prepared for roasting in one
of two ways-the dry method or the wet method
• wet method removes the pulp from the bean
within 12-24 hours of harvesting instead of
allowing the cherries to air dry.
MILLING PROCESS
Dry method
• oldest, simplest and cheapest producing 'natural'
coffees
• adopted mostly in Brazil and Western Africa
• harvested cherries are sorted and cleaned to
separate the unripe, overripe and damaged cherries
and to remove dirt, soil, twigs and leaves
• ripe cherries can also be separated by flotation in
washing channels close to the drying areas
• dry processing cherries are harvested,
dried whole and then mechanically
decorticated (hulled) in order to extract
the green coffee bean. This is also
known as 'natural' coffee.
Drying
• drying operation is the most important stage of the process, since it
affects the final quality of the green coffee
• harvested cherries are then spread out to dry in the sun, on large
concrete or brick patios or on matting
• raked regularly to avoid fermentation and to expose them evenly to
the sun's rays
• process can take up to four weeks for moisture content of each
cherry to reach an optimum 12%
• outer shell will become dark brown and brittle
• cherries can then be stored in large silos where they stabilize their
moisture content.
• Coffee that has been overdried will become brittle and produce too
many broken beans during hulling
• Coffee that has not been dried sufficiently will be too moist and prone
to rapid deterioration caused by fungi and bacteria
wet method
• produces so-called washed or mild coffees
• adopted in Central America, Mexico, Colombia,
Kenya, Tanzania and parts of Asia
• involves more capital outlay, more water and more
care than the dry method
• coffee produced by this method is regarded as
being of better quality thus commanding higher
prices.
• ripe cherries are harvested, pulped, fermented and
washed, dried, peeled and then polished.
• This is known as 'washed' or 'Mild' coffee, and
normally applies to arabica coffee
Pulping
• beans are separated from the skin and pulp using
a pulping machine, which squeezes the cherries
between fixed and moving surfaces.
• flesh and the skin of the fruit are left on one side
and the beans, enclosed in their parchment
covering, on the other.
• clearance between the surfaces is adjusted to
avoid damage to the beans.
• lighter, immature beans are then separated from
the heavier, mature beans through specially
designed washing channels or by shaking the
beans through a strainer into a tank of water.
Fermentation.
• beans are then stored in fermentation tanks for up
to two days during which time the slimy layer of
the cherry is separated from its parchment-like
covering, by natural enzymes.
• length of the fermentation process is based on the
condition of the beans and the climate's condition.
• When the altitude is low, the fermentation time is
short.
• At higher altitudes, the fermentation can take up to
48 hours.
Washing.
• coffee is washed in quantities of water (about 100
litres for 10 kilos of coffee) then dried to about
10% moisture.
• This can be done by solar or by mechanical
means.
• After seven to fifteen days the beans are known as
parchment coffee
• ideally remain in this form until immediately
before export.
Hulling
• outer coverings of the bean (dried coverings
of the original cherries in dry process, hull
and dried parchment layer in wet process)
are then removed.
• usually done just before the coffee beans
are sold for exporting
Polishing
• optional process
• used to remove the outer-filament and
any of the parchment-like husk that
remains on the bean after hulling.
• While polished beans are considered
superior to unpolished ones, in reality
there is little difference between the two.
Grading.
• Grading is done based on size and density.
• Beans are sized into different grades by
running the beans through sieves and
screens with specifically-sized holes
Sorting
• sorted by using an air-jet to separate heavy and
light beans.
• Over-fermented or unhulled beans are now
removed.
• done by hand as the beans move along a
conveyor-belt, but can also be done by electronic
sorting which removes defective beans known as
'stinkers' that cannot be distinguished by eye.
• Flawed or discoloured beans are removed before
bagging into sacks marked with grade, plantation
and country of origin, ready for export.
Coffee Blending
• Coffees of various origins are usually blended by the trade in
different proportions to make a brew with varying acidity and
taste characteristics.
• Blending is one way in which constant quality and taste is
achieved in different batches of a natural product like coffee.
• With more than 100 coffee growing regions in the world, each
producing beans with distinctive characteristics, proper
blending is obviously essential to balance the flavours needed
to create a superior espresso.
• A single coffee bean will not generally possess this necessary
complexity and many espresso blends will contain three to
seven different types of beans.
Coffee Roasting
• In the development of flavours, roasting is
probably the most important step considered
• coffee beans undergo many pyrolytic reactions,
which lead to the formation of the substances
responsible for their sensory qualities,
accompanied by important physical changes
• sugars and other carbohydrates within the bean
become caramelized, creating a substance known
as ‘coffee oil’.
Drum roasting
• Drum-type roasting machines roast the coffee
beans as they tumble in a rotating drum that is
typically heated by gas or wood.
• When the desired roast is achieved, the beans
are poured into a cooling hopper to prevent
overcooking.
• There are three main parts in a traditional drum
roasting machine-a heat generator, a vessel
where coffee is continuously agitated by rotation
of the vessel or by forced heated air, and a
cooler where the coffee temperature is reduced.
Hot Air Roasting
• also known as a fluid bed roaster
• roasts the coffee beans as they lift and tumble on
a current of hot air.
• Most green coffee is roasted at approximately
400°C.
• roasting process causes the coffee beans to swell
and increase in size by over 50%, while at the
same time greatly reducing their weight
Methods of cooling
• Once the beans have left the roasting machine they
must be cooled immediately to prevent
autocombustion from modifying the proper grade of
toasting that has been achieved
• water cooling-a shower of water chills the hot
roasted beans, and as coffee absorbs water,
this process increases the specific weight;
• cooling in normal air;
• cooling in forced air.
• A lightly roasted bean may range in colour from
cinnamon to a light chocolate tan.
• Lighter roasts are generally not used for
espresso since they produce a sharper, more
acidic taste than do darker roasts.
• Darker roasts, in contrast, have a fuller flavour
approaching a bittersweet tang.
• As the roast darkens, caffeine and acidity decrease
proportionately.
• Dark roasts can range in colour from a medium-
chocolate brown with a satin-like lustre, to an almost
black bean with an oily appearance
Coffee grinding and brewing
• Grinding is the last operation through which coffee has to
go before being actually made into a drinkable product.
• Ideally, coffee should be ground immediately before being
brewed, as ground coffee quickly loses its aroma.
• 4 basic methods of brewing coffee
• boiling, steeping, percolating and filtering.
• Coffee experts consider filtering the best method of
extracting the soluble essences of ground coffee.
• For perfect coffee, earthenware or glass receptacles
should be used, since contact with metal lowers the quality
of the drink.
PULPER CUM WASHER
FOR COFFEE
• Pulping and washing are the two estate level important operations in
the processing of coffee parchments. This unit consists of a puling unit
and a washing unit. Compared to the traditional pulpers and washers,
which are operated separately with two different power units, this
unit is operated by a single power source. Besides he water
requirement for pulping and washing is reduced considerably.
• Cost of the unit Rs. 50,000
• Cost of operation Rs. 25/h
• Salient features
– Suitable for both pulping and washing
– Requires less water (4 litres per kg of parchments) compared to 14 litres by
the conventional pulpers.
– Breakage is minimum
Colour sorting
machine
Vibro cleaner Vibro grader
Gravity separator Cross beater type Coffee huller

unit operations of coffee processing.ppt

  • 1.
    Coffee • Coffee belongsto the botanical family Rubiaceae • 25 major species of coffee, all indigenous to tropical Africa and certain islands in the Indian Ocean, notably Madagascar • Two most important economic species of coffee are Coffea arabica (Arabica coffee), which accounts for over 70% of world production, and Coffea canephora (Robusta coffee). • Ideal average temperatures range between 15-24°C for Arabica coffee and 24-30°C for Robusta at altitudes up to around 2000 m
  • 3.
    • Bean: Oneof the (usually) two seeds borne inside the coffee cherry / fruit. • Berry: Botanical word used to designate the coffee fruit. • Cherry: Term for the ripe, intact coffee fruit with (from outside in) skin, pulp, mucilage, parchment and bean. • Endocarp: Scientific term for 'parchment'. The tough integument tightly pressed to the seed when fresh but from which the seed shrinks during drying. • Endosperm: Scientific term designating the tissues that feed the embryo during germination, the bean consists of the endosperm and embryo, i.e., the material inside the developing fruit which ultimately forms the coffee beans. The endosperm fills the integument as the coffee cherry ripens. • Epicarp or Exocarp: Scientific word designating the skin of the fruit , a mono cellular layer covered with a waxy substance ensuring protection of the fruit. • Mesocarp: Intermediate layer of tissues between the epicarp and the endocarp (parchment). It consists mainly of pectinaceous mucilage and pulp.
  • 4.
    • Mucilage: Commonword to describe the slimy layer found between the pulp and adhering to the parchment inside a coffee cherry, but not removed by pulping. • Parchment: Common word to describe the endocarp of the coffee fruit. It lies between the fleshy part (or pulp) of the cherry and the silver skin. Also refers to the thin, crumbly paper-like covering that is left on wet- processed coffee beans after pulping and fermentation. Subsequently removed during hulling. • Pulp: The fleshy outer layer of the mesocarp, directly beneath the skin, removed with a pulping machine. • Silver skin: seminal integument covering the endosperm - the thin, papery, shiny layer immediately surrounding the coffee bean, being the remnant of the integument. Milling before export removes most silver skin, and the remainder is removed during roasting in the form of chaff. • Unripe fruit: Coffee cherry that did not reach physiological maturity, usually apple-green in colour
  • 5.
    • Curing: Thefinal stage of preparing coffee, known as 'curing', usually takes place just before the coffee is sold for export. Coffee passes through a number of operations that may include cleaning, polishing, screening, sorting and grading. • Depulping: The operation, using a pulping machine, to remove and separate the fruit skin and any mesocarp that adheres to it from parchment • Fermentation: The process of allowing natural enzymes to breakdown the structure of any mucilage (mesocarp) remaining after pulping, prior to it being washed away. Unless fermentation is carefully monitored, the coffee can acquire undesirable, onion and sour flavours. For most coffees mucilage removal takes between 24 and 36 hours, depending on the temperature. Robusta coffee has a thinner but tougher mesocarp and requires 24 to 36 hours longer. The end of the fermentation is assessed by feel, as the parchment surrounding the beans loses its slimy texture and acquires a rougher "pebbly" feel. • Hulling (or De-hulling, De-husking, Husking): Mechanical removal of dried fruit tissues (cherry coffee) or dried fruit endocarp (parchment coffee) from the coffee seeds.
  • 6.
    • Polishing: Finalcuring operation, usually done with a hulling machine fitted with a different blade, to remove the silver skin adhering to green coffee. Improves the quality of the roast and liquor. • Washing: The removal of all traces of the mucilaginous mesocarp from the surface of the parchment • Disc pulper: Used in wet-processing to pulp ripe coffee fruit to parchment. The pulping operation takes place between the rubbing action of bulbs on the disc(s) and the lateral pulping bars called chop rails. The gap between the surface of the bulb and the chop rail can be adjusted to allow for any clearance that may be required according to the variety and size of coffee fruit processed. The hopper is fitted with a feed mechanism which ensures even feeding of the fruit to the disc surface. • Drum pulper: Performs the same function as a disc pulper. Essentially a revolving drum with a punched cover inside a fixed breast plate with pulping channels and ribs set at an angle of 45°.
  • 7.
    Coffee harvesting • Whenready to be harvested, the fruit on the coffee tree turns a dark cherry colour-this is about eight to nine months after flowering • time of harvest varies but usually there is only one harvest per year • Ripe fruits can be plucked by hand, or picked with small rakes or with poles. • special mechanical harvesters can be used for harvesting-a single machine can do the work of 100 men, gathering 95% of the fruit in one time • machine uses a series of multiple vibrating fingers which, when introduced into the canopy causes the ripe berries to fall into a catching tray • disadvantage of picking not just the ripe cherries but also green cherries causing the coffee to taste bitter
  • 8.
    Processing • Coffee processingmust begin immediately after the fruit is harvested to prevent the pulp from fermenting and deteriorating • Coffee beans can be prepared for roasting in one of two ways-the dry method or the wet method • wet method removes the pulp from the bean within 12-24 hours of harvesting instead of allowing the cherries to air dry.
  • 10.
  • 11.
    Dry method • oldest,simplest and cheapest producing 'natural' coffees • adopted mostly in Brazil and Western Africa • harvested cherries are sorted and cleaned to separate the unripe, overripe and damaged cherries and to remove dirt, soil, twigs and leaves • ripe cherries can also be separated by flotation in washing channels close to the drying areas
  • 12.
    • dry processingcherries are harvested, dried whole and then mechanically decorticated (hulled) in order to extract the green coffee bean. This is also known as 'natural' coffee.
  • 13.
    Drying • drying operationis the most important stage of the process, since it affects the final quality of the green coffee • harvested cherries are then spread out to dry in the sun, on large concrete or brick patios or on matting • raked regularly to avoid fermentation and to expose them evenly to the sun's rays • process can take up to four weeks for moisture content of each cherry to reach an optimum 12% • outer shell will become dark brown and brittle • cherries can then be stored in large silos where they stabilize their moisture content. • Coffee that has been overdried will become brittle and produce too many broken beans during hulling • Coffee that has not been dried sufficiently will be too moist and prone to rapid deterioration caused by fungi and bacteria
  • 16.
    wet method • producesso-called washed or mild coffees • adopted in Central America, Mexico, Colombia, Kenya, Tanzania and parts of Asia • involves more capital outlay, more water and more care than the dry method • coffee produced by this method is regarded as being of better quality thus commanding higher prices. • ripe cherries are harvested, pulped, fermented and washed, dried, peeled and then polished. • This is known as 'washed' or 'Mild' coffee, and normally applies to arabica coffee
  • 17.
    Pulping • beans areseparated from the skin and pulp using a pulping machine, which squeezes the cherries between fixed and moving surfaces. • flesh and the skin of the fruit are left on one side and the beans, enclosed in their parchment covering, on the other. • clearance between the surfaces is adjusted to avoid damage to the beans. • lighter, immature beans are then separated from the heavier, mature beans through specially designed washing channels or by shaking the beans through a strainer into a tank of water.
  • 19.
    Fermentation. • beans arethen stored in fermentation tanks for up to two days during which time the slimy layer of the cherry is separated from its parchment-like covering, by natural enzymes. • length of the fermentation process is based on the condition of the beans and the climate's condition. • When the altitude is low, the fermentation time is short. • At higher altitudes, the fermentation can take up to 48 hours.
  • 20.
    Washing. • coffee iswashed in quantities of water (about 100 litres for 10 kilos of coffee) then dried to about 10% moisture. • This can be done by solar or by mechanical means. • After seven to fifteen days the beans are known as parchment coffee • ideally remain in this form until immediately before export.
  • 21.
    Hulling • outer coveringsof the bean (dried coverings of the original cherries in dry process, hull and dried parchment layer in wet process) are then removed. • usually done just before the coffee beans are sold for exporting
  • 22.
    Polishing • optional process •used to remove the outer-filament and any of the parchment-like husk that remains on the bean after hulling. • While polished beans are considered superior to unpolished ones, in reality there is little difference between the two.
  • 23.
    Grading. • Grading isdone based on size and density. • Beans are sized into different grades by running the beans through sieves and screens with specifically-sized holes
  • 24.
    Sorting • sorted byusing an air-jet to separate heavy and light beans. • Over-fermented or unhulled beans are now removed. • done by hand as the beans move along a conveyor-belt, but can also be done by electronic sorting which removes defective beans known as 'stinkers' that cannot be distinguished by eye. • Flawed or discoloured beans are removed before bagging into sacks marked with grade, plantation and country of origin, ready for export.
  • 25.
    Coffee Blending • Coffeesof various origins are usually blended by the trade in different proportions to make a brew with varying acidity and taste characteristics. • Blending is one way in which constant quality and taste is achieved in different batches of a natural product like coffee. • With more than 100 coffee growing regions in the world, each producing beans with distinctive characteristics, proper blending is obviously essential to balance the flavours needed to create a superior espresso. • A single coffee bean will not generally possess this necessary complexity and many espresso blends will contain three to seven different types of beans.
  • 26.
    Coffee Roasting • Inthe development of flavours, roasting is probably the most important step considered • coffee beans undergo many pyrolytic reactions, which lead to the formation of the substances responsible for their sensory qualities, accompanied by important physical changes • sugars and other carbohydrates within the bean become caramelized, creating a substance known as ‘coffee oil’.
  • 27.
    Drum roasting • Drum-typeroasting machines roast the coffee beans as they tumble in a rotating drum that is typically heated by gas or wood. • When the desired roast is achieved, the beans are poured into a cooling hopper to prevent overcooking. • There are three main parts in a traditional drum roasting machine-a heat generator, a vessel where coffee is continuously agitated by rotation of the vessel or by forced heated air, and a cooler where the coffee temperature is reduced.
  • 28.
    Hot Air Roasting •also known as a fluid bed roaster • roasts the coffee beans as they lift and tumble on a current of hot air. • Most green coffee is roasted at approximately 400°C. • roasting process causes the coffee beans to swell and increase in size by over 50%, while at the same time greatly reducing their weight
  • 29.
    Methods of cooling •Once the beans have left the roasting machine they must be cooled immediately to prevent autocombustion from modifying the proper grade of toasting that has been achieved • water cooling-a shower of water chills the hot roasted beans, and as coffee absorbs water, this process increases the specific weight; • cooling in normal air; • cooling in forced air.
  • 30.
    • A lightlyroasted bean may range in colour from cinnamon to a light chocolate tan. • Lighter roasts are generally not used for espresso since they produce a sharper, more acidic taste than do darker roasts. • Darker roasts, in contrast, have a fuller flavour approaching a bittersweet tang. • As the roast darkens, caffeine and acidity decrease proportionately. • Dark roasts can range in colour from a medium- chocolate brown with a satin-like lustre, to an almost black bean with an oily appearance
  • 31.
    Coffee grinding andbrewing • Grinding is the last operation through which coffee has to go before being actually made into a drinkable product. • Ideally, coffee should be ground immediately before being brewed, as ground coffee quickly loses its aroma. • 4 basic methods of brewing coffee • boiling, steeping, percolating and filtering. • Coffee experts consider filtering the best method of extracting the soluble essences of ground coffee. • For perfect coffee, earthenware or glass receptacles should be used, since contact with metal lowers the quality of the drink.
  • 32.
    PULPER CUM WASHER FORCOFFEE • Pulping and washing are the two estate level important operations in the processing of coffee parchments. This unit consists of a puling unit and a washing unit. Compared to the traditional pulpers and washers, which are operated separately with two different power units, this unit is operated by a single power source. Besides he water requirement for pulping and washing is reduced considerably. • Cost of the unit Rs. 50,000 • Cost of operation Rs. 25/h • Salient features – Suitable for both pulping and washing – Requires less water (4 litres per kg of parchments) compared to 14 litres by the conventional pulpers. – Breakage is minimum
  • 33.
    Colour sorting machine Vibro cleanerVibro grader Gravity separator Cross beater type Coffee huller