СТРАТЕГИИ НАУЧНО-
ТЕХНОЛОГИЧЕСКОГО РАЗВИТИЯ
РОССИИ:ТЕОРИЯ И ЭМПИРИКА
22 апреля 2016, Москва
© О.С. Сухарев, ИЭ РАН, Москва, 2016 www.osukharev.com
Технологии и кризис
Откуда ресурсы на новые технологии в период
кризиса? Свёртывание происходит по «старым»
технологиям и этот ресурс подхватывается новыми
технологиями? Но ведь при кризисе сокращается
производство в целом, потребности сжимаются, и
новые технологии, требующие, как правило, и
создания нового ресурса не могут составить здесь
исключение.
Три скорости по существу определяют технологичность
экономической системы:
1)скорость переработки ресурса текущим
технологическим базисом,
2) скорость заимствования ресурса новыми
технологиями у старых,
3) скорость создания новых ресурсов под новые
технологии в экономике
Выбор стратегии технологического развития
Выбор между стратегией восстановления и
заимствования, которое подчинено сокращению
отставания, является не актуальным выбором, так
как заимствование происходит всегда в технике и
технологиях, весь вопрос, в каком масштабе оно
необходимо и возможно, кто его будет осуществлять,
имеет ли он мотивацию и ресурсы для
заимствования.
Этот выбор не может быть детерминирован простыми
инвестиционными (финансовыми) критериями,
взвешивающими ожидаемые затраты и выгоды,
поскольку все выгоды от создания собственных
технологий учесть, как правило, не удаётся, как и
потери при заимствовании и возникновении режима
структурно-технологической зависимости
Динамика изменения технологического уровня в 2008-2013 гг
Технологический уровень экономики можно оценить
по показателю валовой добавленной стоимости,
приходящейся на единицу перерабатываемого
ресурса (Обозначим обрабатывающий сектор - О,
добывающий сектор – D, экономическую систему –
S. ).
0
0,5
1
1,5
2
2008 2009 2010 2011 2012 2013
hi/hj
O/S
O/D
D/S
Технологический уровень развития
экономики России
6
*
)(
)(
)(
<
=
+
−
>
t
h
b
d
ti
a
c
ti
th
n
n
γ
γ
Структурная
функция
dt
dh
ttg )()( Ω=
Ω(t), отражает соотношение технологических (институциональных изменений) и
темпа роста.
Если темп положительный и технологический уровень повышается, либо темп
отрицательный и технологический уровень снижается, то Ω(t) расположена выше
нуля.
Если технологический уровень снижается, темп роста больше нуля (как в России в
2000-ые гг.), либо технологический уровень не снижается, но наблюдается спад
(отрицательный темп роста), Ω(t) будет располагаться в отрицательной области.
Зная величину темпа роста, по данной функции можно говорить о том, в сторону
каких технологий имеется движение системы – старых (отриц. область) или новых.
Изменение основных параметров
промышленных секторов, 2008-2014 гг.
Технологический
уровень
Число
занятых,
%
Основные
фонды,
%
добыча полезных
ископаемых
-0,07 1,75 93,24
обрабатывающие
производства
-0,14 -13,65 56,52
производство и
распределение
электроэнергии,
газа и воды
-0,03 4,94 60,41
Среднегодовая численность занятых в экономике по
видам экономической деятельности
Среднегодовая численность занятых в экономике
Изменение 2013 года
к 2005*
Всего в экономике, в том числе по видам экономической деятельности: 0
сельское хозяйство, охота и лесное хозяйство -1,8
рыболовство, рыбоводство 0
добыча полезных ископаемых 0
обрабатывающие производства -2,5
производство и распределение электроэнергии, газа и воды 0
строительство 1
оптовая и розничная торговля; ремонт автотранспортных средств, мотоциклов, бытовых изделий и
предметов личного пользования
1,7
гостиницы и рестораны 0,2
транспорт и связь 0
из них связь -0,1
финансовая деятельность 0,6
операции с недвижимым имуществом, аренда и предоставление услуг 1,2
государственное управление и обеспечение военной безопасности; социальное страхование 0,3
образование -0,7
здравоохранение и предоставление социальных услуг -0,1
Среднегодовое изменение стоимости основных фондов по
видам экономической деятельности, % за 2005-2013 гг.
Изменение 2013 r 2005
Все основные фонды, в том числе по видам экономической деятельности: -
сельское хозяйство, охота и лесное хозяйство -0,78
рыболовство, рыбоводство -0,02
добыча полезных ископаемых 2,30
обрабатывающие производства -0,49
производство и распределение электроэнергии, газа и воды -0,10
Строительство -0,12
оптовая и розничная торговля; ремонт автотранспортных средств, мотоциклов, бытовых
изделий и предметов личного пользования
1,09
гостиницы и рестораны -0,15
транспорт и связь -4,56
финансовая деятельность 0,93
операции с недвижимым имуществом, аренда и предоставление услуг
1,63
государственное управление и обеспечение военной безопасности; социальное
страхование
1,69
Образование -0,41
здравоохранение и предоставление социальных услуг -0,29
предоставление прочих коммунальных, социальных и персональных услуг
-0,69
ВЭД
Изменение в структуре среднегодовой
численности занятых по видам
экономической деятельности, %
2014 г. к 2005 г.
Изменение в структуре среднегодовой
численности занятых по видам
экономической деятельности, %
2014 г. к 2000 г.
Всего в экономике - -
сельское хозяйство, охота и лесное хозяйство -2 -4,7
рыболовство, рыбоводство 0 0
добыча полезных ископаемых -0,1 -0,1
обрабатывающие производства -2,8 -4,5
производство и распределение электроэнергии, газа и
воды -0,1 -0,1
строительство 0,9 1,7
оптовая и розничная торговля; ремонт
автотранспортных средств, мотоциклов,
бытовых изделий и предметов личного
пользования 2,1 5
гостиницы и рестораны 0,4 0,4
транспорт и связь 0,1 0,2
финансовая деятельность 0,6 0,9
операции с недвижимым имуществом, аренда и
предоставление услуг 1,2 1,7
государственное управление и обеспечение военной
безопасности; обязательное социальное
обеспечение 0,4 0,7
образование -1 -1,2
здравоохранение и предоставление социальных услуг 0 -0,2
предоставление прочих коммунальных, социальных и
персональных услуг 0,2 0,1
Изменение структуры основных фондов по видам
экономической деятельности (на конец года; по
полной учетной стоимости, 2014 к 2004)
Изменение 2014
г. к 2004 г.
Все основные фонды, в т.ч. по видам экономической деятельности: -
сельское хозяйство, охота и лесное хозяйство -1,3
рыболовство, рыбоводство -0,1
добыча полезных ископаемых 3,2
обрабатывающие производства 0,0
производство и распределение электроэнергии, газа и воды -0,7
строительство -0,8
оптовая и розничная торговля; ремонт автотранспортных средств, мотоциклов, бытовых изделий и
предметов личного пользования 1,4
гостиницы и рестораны -0,2
транспорт и связь -0,8
финансовая деятельность 0,8
операции с недвижимым имуществом, аренда и предоставление услуг -0,4
государственное управление и обеспечение военной безопасности; социальное страхование 1,1
образование -0,9
здравоохранение и предоставление социальных услуг -0,5
предоставление прочих коммунальных, социальных и персональных услуг -0,8
Структурный перекос
Относительный риск и доходность видов деятельности
Расчёт относительного риска – стандартное
квадратичное отклонение
Доходность деятельности –средняя за период
2003-2015 гг., %
Структура определяет стратегию
(магистральную задачу развития)
X=dII –dI dX/dt - ?
d D
II E
F
X
A
I B
C
T
Варианты стратегии индустриализации
Страте
ги
я
I-
Машино
строение
(обр..сектор)
II- Топливная
пром-ть
(добыва
ющий
сектор)
Характеристика
стратегии
1 B Е Сохраняется структурное соотношение секторов dX1
/dt=0
2(*) A Е Увеличивается доля обрабатывающих производств dX2
/dt<0
3 C Е Сокращение обрабатывающих производств при сохранении ресурсной
зависимости dX3
/dt>0
4 C F «Экономическая эвтаназия», доля двух секторов снижается (в пользу
услуг). dX4
/dt = 0, либо dX4
/dt<0, dX4
/dt>0
5 B F Сокращение сырьевой части при той же доли обрабатывающего сектора
dX5
/dt<0
6 (**) A F Сокращение «разрыва» dX6
/dt<0, (dX2
/dt>dX6
/dt)
7 C D Рост «разрыва», закрепление сырьевой зависимости, dX7
/dt>0, с
деградаций обрабатывающего сектора
8 B D Рост доли сырья при той же доли обрабатывающего сектора, dX8
/dt>0,
но dX8
/dt<dX7
/dt
9(***) A D Общий рост секторов, но качество стратегии разделяется на три
варианта:
1.dX9
/dt<0, когда обрабатывающий сектор растёт быстрее сырьевого –
разрыв сокращается
2.dX9
/dt>0, когда сырьевой растёт быстрее обрабатывающего, разрыв
Старые и новые технологии в стратегии
индустриализации
В каждой из N= 1…9 стратегий по направлению I и II возможно
своё сочетание (структура) «старых» (OI , OII) и «новых» (NI,
NII) технологий.
Поэтому не только выбор в рамках стратегии 2,6 и 9 может быть
связан с индустриализаций (наилучший вариант – стратегия 2),
но по стратегиям 1,5,8 возможна индустриализация, за счёт
изменения структуры ОI –NI, в пользу NI (новых технологий в
обрабатывающих секторах, при сохранении их доли в
продукте).
Возможные варианты структуры технологий (доминирование):
1. OI-OII
2. OI-NII
3.NI-NII
4.NI-OII
Условие индустриализации
X=d2-d1
K= d1/d2 → max
X= (1-K) d2
d1= Y1/Y, d2= Y2/ Y
i1= Y1/ N, i2= Y2/N , (N- число занятых)
K = i1/i2
dX/dt<0 – условие индустриализации
[1/d2 ] dd2/dt =s – относительное приращение доли
сырьевого сектора
[(1/i1) di1/dt - (1/i2) di2/dt] = λ – разница относительных
приращений производительности труда в
обрабатывающем и добывающем секторах
Условие индустриализации будет выполнено, при
K> s/(λ+s)
Условие оптимальной структуры
В ранних работах, автор показал, что оптимальная
структура производства хозяйственной системы
достигается при условии, когда изменение
продукта на одного занятого в этой системе
пропорционально выработке с коэффициентом
пропорциональности, равном сумме
относительных приращений показателя
открытости/закрытости и показателя сырьевой
зависимости системы
«несырьевое» развитие «сырьевое» развитие
0,0 tt
t
K
><
∂
∂
0,0 tt
t
K
<>
∂
∂
]
2
2
11
[
t
i
it
Z
Z
y
t
y
∂
∂
+
∂
∂
=
∂
∂
0,0 tt
t
K
<<
∂
∂
0,0 tt
t
K
>>
∂
∂
Условие индустриализации с учётом
структуры «старые-новые» технологии
Если ввести объём производства на старых и новых технологиях O1, N1
для первого сектора и O2 , N2 для второго сектора, так что Y1 =O1
+N1 и Y2 =O2+N2 , тогда K = (O1+N1 )/ (O2+N2), и, учтя, что α =
O1 /O2 и γ1 =N1 /O1, γ2 =N2 /O2, соответственно соотношение
старых и новых технологий и доля производства на новых
технологиях в объёме производства на старых технологиях, получим:
K= α (1+γ1) /(1+γ2)
X= (1-K) dII
dX/dt<0
s(1-K)< dK/dt
dK/dt = K [(1/α) dα/dt+μ(t)]
μ(t) =
Как видно из полученного условия, чем интенсивнее развиваются старые
технологии в обрабатывающих секторах относительно сырьевых
секторов, а также чем выше доля новых технологий в
обрабатывающих секторах, и чем выше изменение доли этих
технологий, тем легче выполнить приведенное условие
dt
d
dt
d 2
2
1
1 1
1
1
1 γ
γ
γ
γ +
−
+
s
dt
d
s
K
++
>
µ
α
α
1
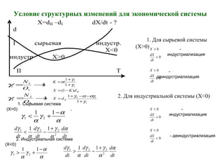
Условие структурных изменений для экономической системы
X=dII –dI dX/dt - ?
d
I сырьевая индустр.
X<0
индустр X>0
II T
0
0
<
>
dt
dX
X
0
0
≥
>
dt
dX
X
0
0
>
<
dt
dX
X
0
0
<
<
dt
dX
X
1. Для сырьевой системы
(X>0) -
индустриализация
-
деиндустриализация
-
индустриализация
- деиндустриализация
2. Для индустриальной системы (X<0)1
1
2
2
2
1
1
1
→=
→=
O
N
O
N
γ
γ
2
12
2
1
1
1
)1(
1
1
γ
αγαγ
γ
γ
α
+
−−+
=
−=
+
+
=
II
II
dX
dKX
K
α
α
γ
α
γ
−
+<
11
21
dt
d
dt
d
dt
d α
α
γγ
α
γ
2
221 11 +
−<
α
α
γ
α
γ
−
+>
11
21 dt
d
dt
d
dt
d α
α
γγ
α
γ
2
221 11 +
−>
1. Сырьевая система
(X>0)
2. Индустриальная система
(X<0)
,
Эмпирическая оценка X(t), dX/dt, K и критерия
индустриализации
Инвестиции в старые и новые технологии и рост
Записав выражения для инвестиций в старые и новые технологии, учтя скорость
отвлечения ресурса (α) и скорости создания нового ресурса (μ), пополняющих
инвестиции в новые технологии (In=αIs + μIn), осуществим подстановки,
считая, что эти скорости не изменяются с течением времени, получим
выражение для темпа экономического роста
dt
dI
dt
dI
dt
dh
tdYtdhc
dt
dY
dt
dI
dt
dh
Ybtbha
dt
dY
dt
dI
sn
n
s
µ
α
−
=
−−=
++=
1
)())((
))((
Y
dt
d
Y
dt
dI
tg /])[
1
()(
σ
σ
−=
Y
dt
d
t
tI
dt
dI
t
tg ss
/])
)(
)(
[
)()1(
1
()(
σ
σσµ
µα
−
−
−+
=
Теоретическое (слева - для различных α,μ) и
фактическое/расчётное значение темпа роста РФ,
2008-2013 гг. (справа, α = – 0,4 μ= – 0,05)
Из рисунков вытекает:
• Чем выше α при том же значении μ для области
положительного темпа роста, тем выше будет
величина темпа роста, при прочих равных, для
участка спада (отрицательный темп роста)
меньший спад будет при меньшей величине α.
• Знак минус при показателях α и μ по существу
означает, что инвестиции в новые технологии не
только отсутствуют, ресурс отвлекается из этого
направления инвестирования, но и «старые»
технологические возможности подвержены
дезинвестированию.
Институциональные параметры и структура инвестиций
Чем выше величина μ, то есть, в экономике
наблюдается создание нового ресурса
(технологий), тем при той же величине
отвлечения ресурса от старых технологий,
будет выше темп роста, и его снижение будет
происходить медленнее в положительной
области темпа экономического роста. В
области отрицательного темпа роста (спада),
при более значимой величине μ, спад будет
сильнее
Для более эффективного использования
инвестиций как фактора роста необходимо
решить задачу распределения инвестиций
между старыми и новыми технологиями.
Динамика передовых технологий в ВЭД
"Производство машин и оборудования", шт.
Величина расходов на старые(слева) и новые (справа)
технологии в ВВП от технологического уровня
Будем полагать, что расходы на новые технологии представляют собой расходы
на НИОКР, а на старые - разницу между всей величиной инвестиций в
нефинансовые активы предприятий и расходами на НИОКР. Конечно, более
точно рассматривать не только расходы на НИОКР, но и инвестиции в
технологические инновации в текущем году (т.е. суммарно). Это даст более
точную оценку расходов на новые технологии.
Стратегические действия
Во-первых, должны исходить из структурной задачи развития российской
экономики. Методы структурной политики и макроэкономическая
политика должны быть направлены на нивелирование разницы по
рентабельности и риску между возникшими группами секторов, с
развёртыванием серийных выпусков.
Во-вторых, необходимо стимулировать инвестиции в реальном секторе,
снижение процентных ставок и использование банками своих
ресурсов на проекты реального сектора — особенно те, что связаны с
развертыванием продуктовых серий. Процентная ставка должна быть
дифференцированной по секторам, что будет означать различную
цену кредитного ресурса в зависимости от задач замещения импорта
в тех или иных отраслях (принцип «процентного портфеля» и
«плохого баланса» банков – (Сухарев О.С., 2008-2010),
www.osukharev.com).
В-третьих, необходимо стимулировать реинвестирование прибыли, с
облегчением налога на прибыль для широких серий и наукоемкой
продукции, а также направление прибыли компаний в
обрабатывающем секторе на развитие и расширение
производственных мощностей. Возможен вариант регрессионного
налога на прибыль, если она направляется на обновление фондов
(инвестиции), причём отечественного производства.
Общий вывод
1. Развитие промышленности с
преобладающей основой на отечественной
ресурсной базе (включая технологии), при
не определяющем значении иностранного
капитала (вспомогательная роль)
2. Использование ресурсов финансового и
трансакционных секторов – организация
обратного перелива – труда и капитала
3. Учёт структуры «старые – новые
технологии», «новаторы-консерваторы»,
структуры затрат и капитала при разработке
программ развития.
Направления развития российской экономики,
связанные с бюджетными назначениями
- создание стабильно развивающихся государственных
инновационных предприятий, работающих с
использованием патентного фонда РФ,
обеспечивающих серийный выпуск качественной
новой продукции различного назначения;
- возврат кадров (инженеров и специалистов) в
реальный сектор экономики, как условие реализации
программ развития;
- в связи с тем, что цели государства явно не
совпадают с целями частного бизнеса, необходим
особый подход в отборе исполнителей
госбюджетных работ, который бы предотвратил
неразборчивость в этом деле, что особо проявляется
по системе электронных торгов («измельчение»
лотов и тендеров) и снижает эффективность
бюджетных расходов;
Программы развития машиностроения
Необходимо согласовывать функционирующие внутренние рынки по трём
направлениям:
– сырьё и материалы,
- элементная база
- средства производства.
Эти три элемента являются тремя столпами современного машиностроения,
замещение импорта по каждому направлению должно быть согласовано в
рамках разрабатываемых программ
Противодействие импорту необходимо развернуть по трём направлениям,
составляющим причины импортной зависимости в области обработки:
Широкая номенклатура, необходимый и достаточный уровень качества,
доступность и информационная широта работы «импортной
инфраструктуры».
Машиностроение
Крупное (энергетическое, металлургическое, транспортное, атомное, горно-
добывающее и др.),
Среднее(двигателестроение, станкостроение, специальное технологическое
оборудование, кузнечно-прессовое и другое оборудование),
Мелкое (насосы, редукторы, электродвигатели, приводы, арматура
трубопроводов и др.) машиностроение
Элементная база (подшипники, метизы, зубчатые колёса, рейки, муфты и т.д. и
т.п. – детали машин), для реализации стратегии замещения импорта
необходимо
а) целевым образом определить государственных исполнителей по
приоритетным направления крупного машиностроения и целевое
финансирование (без тендеров), с учётом длительных циклов
НИОКР и производства, особо выделить компоненты заказа на
перспективные НИОКР под субсидии государства и льготные ставки
по кредитам и налогообложения;
б) по среднему машиностроению необходима программа
стратегического развёртывания (до 15-20 лет ) и строительства
заводов в области станкостроения и двигателестроения, с оценкой
потребности по производству конечных видов продукции
(самолёты, автомобильный и железнодорожный транспорт –
перспективного назначения – скоростного движения и новых видов
двигательных установок), а также обрабатывающих центров на
новых технических и физических принципах.
в) отобрать имеющуюся в отечественном производстве элементную
базу и мелкое оборудование - мелкое машиностроение,
отвечающую мировому уровню качества, оставив закупки по
импорту в обозримом периоде, с учётом взаимозаменяемости
деталей машин, с тем, чтобы постепенно на следующих этапах
осуществить полный переход посредством освоения элементной
базы и деталей машин на отечественных предприятиях. Там, где
циклы производства можно развернуть замкнутые, то необходимо
это осуществлять, постепенно воссоздавая рынок машиностроения.
Планирование промышленной политики
- экономические, финансовые факторы (кредит, инвестиции)
- институциональные (структура владения активами объекта)
факторы развития,
- технический потенциал развиваемой системы, исходное
состояние (нет связи между технологичностью и ключевым
параметром конкурентоспособности – «экстенсивная» связь)
- время изменения состояния системы, возможности
использования инфраструктуры и т.д.
Создаваемые программы должны предусматривать:
- обновление фондов,
- кадров,
- технологий,
- схемы накопления интеллектуального капитала
Институт тендера не учитывает возможность предоставления
«связанных кредитов», специализацию производства с
накопленными заделами, стаж на рынке.
Сегодня - выиграл тендер, значит имеются все возможности и цена
является критерием «технологичности производства».

Стратегии научно-технологического развития России: теория и эмпирика

  • 1.
    СТРАТЕГИИ НАУЧНО- ТЕХНОЛОГИЧЕСКОГО РАЗВИТИЯ РОССИИ:ТЕОРИЯИ ЭМПИРИКА 22 апреля 2016, Москва © О.С. Сухарев, ИЭ РАН, Москва, 2016 www.osukharev.com
  • 2.
    Технологии и кризис Откударесурсы на новые технологии в период кризиса? Свёртывание происходит по «старым» технологиям и этот ресурс подхватывается новыми технологиями? Но ведь при кризисе сокращается производство в целом, потребности сжимаются, и новые технологии, требующие, как правило, и создания нового ресурса не могут составить здесь исключение. Три скорости по существу определяют технологичность экономической системы: 1)скорость переработки ресурса текущим технологическим базисом, 2) скорость заимствования ресурса новыми технологиями у старых, 3) скорость создания новых ресурсов под новые технологии в экономике
  • 3.
    Выбор стратегии технологическогоразвития Выбор между стратегией восстановления и заимствования, которое подчинено сокращению отставания, является не актуальным выбором, так как заимствование происходит всегда в технике и технологиях, весь вопрос, в каком масштабе оно необходимо и возможно, кто его будет осуществлять, имеет ли он мотивацию и ресурсы для заимствования. Этот выбор не может быть детерминирован простыми инвестиционными (финансовыми) критериями, взвешивающими ожидаемые затраты и выгоды, поскольку все выгоды от создания собственных технологий учесть, как правило, не удаётся, как и потери при заимствовании и возникновении режима структурно-технологической зависимости
  • 4.
    Динамика изменения технологическогоуровня в 2008-2013 гг Технологический уровень экономики можно оценить по показателю валовой добавленной стоимости, приходящейся на единицу перерабатываемого ресурса (Обозначим обрабатывающий сектор - О, добывающий сектор – D, экономическую систему – S. ). 0 0,5 1 1,5 2 2008 2009 2010 2011 2012 2013 hi/hj O/S O/D D/S
  • 5.
    Технологический уровень развития экономикиРоссии 6 * )( )( )( < = + − > t h b d ti a c ti th n n γ γ
  • 6.
    Структурная функция dt dh ttg )()( Ω= Ω(t),отражает соотношение технологических (институциональных изменений) и темпа роста. Если темп положительный и технологический уровень повышается, либо темп отрицательный и технологический уровень снижается, то Ω(t) расположена выше нуля. Если технологический уровень снижается, темп роста больше нуля (как в России в 2000-ые гг.), либо технологический уровень не снижается, но наблюдается спад (отрицательный темп роста), Ω(t) будет располагаться в отрицательной области. Зная величину темпа роста, по данной функции можно говорить о том, в сторону каких технологий имеется движение системы – старых (отриц. область) или новых.
  • 7.
    Изменение основных параметров промышленныхсекторов, 2008-2014 гг. Технологический уровень Число занятых, % Основные фонды, % добыча полезных ископаемых -0,07 1,75 93,24 обрабатывающие производства -0,14 -13,65 56,52 производство и распределение электроэнергии, газа и воды -0,03 4,94 60,41
  • 8.
    Среднегодовая численность занятыхв экономике по видам экономической деятельности Среднегодовая численность занятых в экономике Изменение 2013 года к 2005* Всего в экономике, в том числе по видам экономической деятельности: 0 сельское хозяйство, охота и лесное хозяйство -1,8 рыболовство, рыбоводство 0 добыча полезных ископаемых 0 обрабатывающие производства -2,5 производство и распределение электроэнергии, газа и воды 0 строительство 1 оптовая и розничная торговля; ремонт автотранспортных средств, мотоциклов, бытовых изделий и предметов личного пользования 1,7 гостиницы и рестораны 0,2 транспорт и связь 0 из них связь -0,1 финансовая деятельность 0,6 операции с недвижимым имуществом, аренда и предоставление услуг 1,2 государственное управление и обеспечение военной безопасности; социальное страхование 0,3 образование -0,7 здравоохранение и предоставление социальных услуг -0,1
  • 9.
    Среднегодовое изменение стоимостиосновных фондов по видам экономической деятельности, % за 2005-2013 гг. Изменение 2013 r 2005 Все основные фонды, в том числе по видам экономической деятельности: - сельское хозяйство, охота и лесное хозяйство -0,78 рыболовство, рыбоводство -0,02 добыча полезных ископаемых 2,30 обрабатывающие производства -0,49 производство и распределение электроэнергии, газа и воды -0,10 Строительство -0,12 оптовая и розничная торговля; ремонт автотранспортных средств, мотоциклов, бытовых изделий и предметов личного пользования 1,09 гостиницы и рестораны -0,15 транспорт и связь -4,56 финансовая деятельность 0,93 операции с недвижимым имуществом, аренда и предоставление услуг 1,63 государственное управление и обеспечение военной безопасности; социальное страхование 1,69 Образование -0,41 здравоохранение и предоставление социальных услуг -0,29 предоставление прочих коммунальных, социальных и персональных услуг -0,69
  • 10.
    ВЭД Изменение в структуресреднегодовой численности занятых по видам экономической деятельности, % 2014 г. к 2005 г. Изменение в структуре среднегодовой численности занятых по видам экономической деятельности, % 2014 г. к 2000 г. Всего в экономике - - сельское хозяйство, охота и лесное хозяйство -2 -4,7 рыболовство, рыбоводство 0 0 добыча полезных ископаемых -0,1 -0,1 обрабатывающие производства -2,8 -4,5 производство и распределение электроэнергии, газа и воды -0,1 -0,1 строительство 0,9 1,7 оптовая и розничная торговля; ремонт автотранспортных средств, мотоциклов, бытовых изделий и предметов личного пользования 2,1 5 гостиницы и рестораны 0,4 0,4 транспорт и связь 0,1 0,2 финансовая деятельность 0,6 0,9 операции с недвижимым имуществом, аренда и предоставление услуг 1,2 1,7 государственное управление и обеспечение военной безопасности; обязательное социальное обеспечение 0,4 0,7 образование -1 -1,2 здравоохранение и предоставление социальных услуг 0 -0,2 предоставление прочих коммунальных, социальных и персональных услуг 0,2 0,1
  • 11.
    Изменение структуры основныхфондов по видам экономической деятельности (на конец года; по полной учетной стоимости, 2014 к 2004) Изменение 2014 г. к 2004 г. Все основные фонды, в т.ч. по видам экономической деятельности: - сельское хозяйство, охота и лесное хозяйство -1,3 рыболовство, рыбоводство -0,1 добыча полезных ископаемых 3,2 обрабатывающие производства 0,0 производство и распределение электроэнергии, газа и воды -0,7 строительство -0,8 оптовая и розничная торговля; ремонт автотранспортных средств, мотоциклов, бытовых изделий и предметов личного пользования 1,4 гостиницы и рестораны -0,2 транспорт и связь -0,8 финансовая деятельность 0,8 операции с недвижимым имуществом, аренда и предоставление услуг -0,4 государственное управление и обеспечение военной безопасности; социальное страхование 1,1 образование -0,9 здравоохранение и предоставление социальных услуг -0,5 предоставление прочих коммунальных, социальных и персональных услуг -0,8
  • 12.
  • 13.
    Относительный риск идоходность видов деятельности Расчёт относительного риска – стандартное квадратичное отклонение Доходность деятельности –средняя за период 2003-2015 гг., %
  • 14.
    Структура определяет стратегию (магистральнуюзадачу развития) X=dII –dI dX/dt - ? d D II E F X A I B C T
  • 15.
    Варианты стратегии индустриализации Страте ги я I- Машино строение (обр..сектор) II-Топливная пром-ть (добыва ющий сектор) Характеристика стратегии 1 B Е Сохраняется структурное соотношение секторов dX1 /dt=0 2(*) A Е Увеличивается доля обрабатывающих производств dX2 /dt<0 3 C Е Сокращение обрабатывающих производств при сохранении ресурсной зависимости dX3 /dt>0 4 C F «Экономическая эвтаназия», доля двух секторов снижается (в пользу услуг). dX4 /dt = 0, либо dX4 /dt<0, dX4 /dt>0 5 B F Сокращение сырьевой части при той же доли обрабатывающего сектора dX5 /dt<0 6 (**) A F Сокращение «разрыва» dX6 /dt<0, (dX2 /dt>dX6 /dt) 7 C D Рост «разрыва», закрепление сырьевой зависимости, dX7 /dt>0, с деградаций обрабатывающего сектора 8 B D Рост доли сырья при той же доли обрабатывающего сектора, dX8 /dt>0, но dX8 /dt<dX7 /dt 9(***) A D Общий рост секторов, но качество стратегии разделяется на три варианта: 1.dX9 /dt<0, когда обрабатывающий сектор растёт быстрее сырьевого – разрыв сокращается 2.dX9 /dt>0, когда сырьевой растёт быстрее обрабатывающего, разрыв
  • 16.
    Старые и новыетехнологии в стратегии индустриализации В каждой из N= 1…9 стратегий по направлению I и II возможно своё сочетание (структура) «старых» (OI , OII) и «новых» (NI, NII) технологий. Поэтому не только выбор в рамках стратегии 2,6 и 9 может быть связан с индустриализаций (наилучший вариант – стратегия 2), но по стратегиям 1,5,8 возможна индустриализация, за счёт изменения структуры ОI –NI, в пользу NI (новых технологий в обрабатывающих секторах, при сохранении их доли в продукте). Возможные варианты структуры технологий (доминирование): 1. OI-OII 2. OI-NII 3.NI-NII 4.NI-OII
  • 17.
    Условие индустриализации X=d2-d1 K= d1/d2→ max X= (1-K) d2 d1= Y1/Y, d2= Y2/ Y i1= Y1/ N, i2= Y2/N , (N- число занятых) K = i1/i2 dX/dt<0 – условие индустриализации [1/d2 ] dd2/dt =s – относительное приращение доли сырьевого сектора [(1/i1) di1/dt - (1/i2) di2/dt] = λ – разница относительных приращений производительности труда в обрабатывающем и добывающем секторах Условие индустриализации будет выполнено, при K> s/(λ+s)
  • 18.
    Условие оптимальной структуры Вранних работах, автор показал, что оптимальная структура производства хозяйственной системы достигается при условии, когда изменение продукта на одного занятого в этой системе пропорционально выработке с коэффициентом пропорциональности, равном сумме относительных приращений показателя открытости/закрытости и показателя сырьевой зависимости системы «несырьевое» развитие «сырьевое» развитие 0,0 tt t K >< ∂ ∂ 0,0 tt t K <> ∂ ∂ ] 2 2 11 [ t i it Z Z y t y ∂ ∂ + ∂ ∂ = ∂ ∂ 0,0 tt t K << ∂ ∂ 0,0 tt t K >> ∂ ∂
  • 19.
    Условие индустриализации сучётом структуры «старые-новые» технологии Если ввести объём производства на старых и новых технологиях O1, N1 для первого сектора и O2 , N2 для второго сектора, так что Y1 =O1 +N1 и Y2 =O2+N2 , тогда K = (O1+N1 )/ (O2+N2), и, учтя, что α = O1 /O2 и γ1 =N1 /O1, γ2 =N2 /O2, соответственно соотношение старых и новых технологий и доля производства на новых технологиях в объёме производства на старых технологиях, получим: K= α (1+γ1) /(1+γ2) X= (1-K) dII dX/dt<0 s(1-K)< dK/dt dK/dt = K [(1/α) dα/dt+μ(t)] μ(t) = Как видно из полученного условия, чем интенсивнее развиваются старые технологии в обрабатывающих секторах относительно сырьевых секторов, а также чем выше доля новых технологий в обрабатывающих секторах, и чем выше изменение доли этих технологий, тем легче выполнить приведенное условие dt d dt d 2 2 1 1 1 1 1 1 γ γ γ γ + − + s dt d s K ++ > µ α α 1
  • 20.
    Условие структурных измененийдля экономической системы X=dII –dI dX/dt - ? d I сырьевая индустр. X<0 индустр X>0 II T 0 0 < > dt dX X 0 0 ≥ > dt dX X 0 0 > < dt dX X 0 0 < < dt dX X 1. Для сырьевой системы (X>0) - индустриализация - деиндустриализация - индустриализация - деиндустриализация 2. Для индустриальной системы (X<0)1 1 2 2 2 1 1 1 →= →= O N O N γ γ 2 12 2 1 1 1 )1( 1 1 γ αγαγ γ γ α + −−+ = −= + + = II II dX dKX K α α γ α γ − +< 11 21 dt d dt d dt d α α γγ α γ 2 221 11 + −< α α γ α γ − +> 11 21 dt d dt d dt d α α γγ α γ 2 221 11 + −> 1. Сырьевая система (X>0) 2. Индустриальная система (X<0) ,
  • 21.
    Эмпирическая оценка X(t),dX/dt, K и критерия индустриализации
  • 22.
    Инвестиции в старыеи новые технологии и рост Записав выражения для инвестиций в старые и новые технологии, учтя скорость отвлечения ресурса (α) и скорости создания нового ресурса (μ), пополняющих инвестиции в новые технологии (In=αIs + μIn), осуществим подстановки, считая, что эти скорости не изменяются с течением времени, получим выражение для темпа экономического роста dt dI dt dI dt dh tdYtdhc dt dY dt dI dt dh Ybtbha dt dY dt dI sn n s µ α − = −−= ++= 1 )())(( ))(( Y dt d Y dt dI tg /])[ 1 ()( σ σ −= Y dt d t tI dt dI t tg ss /]) )( )( [ )()1( 1 ()( σ σσµ µα − − −+ =
  • 23.
    Теоретическое (слева -для различных α,μ) и фактическое/расчётное значение темпа роста РФ, 2008-2013 гг. (справа, α = – 0,4 μ= – 0,05)
  • 24.
    Из рисунков вытекает: •Чем выше α при том же значении μ для области положительного темпа роста, тем выше будет величина темпа роста, при прочих равных, для участка спада (отрицательный темп роста) меньший спад будет при меньшей величине α. • Знак минус при показателях α и μ по существу означает, что инвестиции в новые технологии не только отсутствуют, ресурс отвлекается из этого направления инвестирования, но и «старые» технологические возможности подвержены дезинвестированию.
  • 25.
    Институциональные параметры иструктура инвестиций Чем выше величина μ, то есть, в экономике наблюдается создание нового ресурса (технологий), тем при той же величине отвлечения ресурса от старых технологий, будет выше темп роста, и его снижение будет происходить медленнее в положительной области темпа экономического роста. В области отрицательного темпа роста (спада), при более значимой величине μ, спад будет сильнее Для более эффективного использования инвестиций как фактора роста необходимо решить задачу распределения инвестиций между старыми и новыми технологиями.
  • 26.
    Динамика передовых технологийв ВЭД "Производство машин и оборудования", шт.
  • 27.
    Величина расходов настарые(слева) и новые (справа) технологии в ВВП от технологического уровня Будем полагать, что расходы на новые технологии представляют собой расходы на НИОКР, а на старые - разницу между всей величиной инвестиций в нефинансовые активы предприятий и расходами на НИОКР. Конечно, более точно рассматривать не только расходы на НИОКР, но и инвестиции в технологические инновации в текущем году (т.е. суммарно). Это даст более точную оценку расходов на новые технологии.
  • 28.
    Стратегические действия Во-первых, должныисходить из структурной задачи развития российской экономики. Методы структурной политики и макроэкономическая политика должны быть направлены на нивелирование разницы по рентабельности и риску между возникшими группами секторов, с развёртыванием серийных выпусков. Во-вторых, необходимо стимулировать инвестиции в реальном секторе, снижение процентных ставок и использование банками своих ресурсов на проекты реального сектора — особенно те, что связаны с развертыванием продуктовых серий. Процентная ставка должна быть дифференцированной по секторам, что будет означать различную цену кредитного ресурса в зависимости от задач замещения импорта в тех или иных отраслях (принцип «процентного портфеля» и «плохого баланса» банков – (Сухарев О.С., 2008-2010), www.osukharev.com). В-третьих, необходимо стимулировать реинвестирование прибыли, с облегчением налога на прибыль для широких серий и наукоемкой продукции, а также направление прибыли компаний в обрабатывающем секторе на развитие и расширение производственных мощностей. Возможен вариант регрессионного налога на прибыль, если она направляется на обновление фондов (инвестиции), причём отечественного производства.
  • 29.
    Общий вывод 1. Развитиепромышленности с преобладающей основой на отечественной ресурсной базе (включая технологии), при не определяющем значении иностранного капитала (вспомогательная роль) 2. Использование ресурсов финансового и трансакционных секторов – организация обратного перелива – труда и капитала 3. Учёт структуры «старые – новые технологии», «новаторы-консерваторы», структуры затрат и капитала при разработке программ развития.
  • 30.
    Направления развития российскойэкономики, связанные с бюджетными назначениями - создание стабильно развивающихся государственных инновационных предприятий, работающих с использованием патентного фонда РФ, обеспечивающих серийный выпуск качественной новой продукции различного назначения; - возврат кадров (инженеров и специалистов) в реальный сектор экономики, как условие реализации программ развития; - в связи с тем, что цели государства явно не совпадают с целями частного бизнеса, необходим особый подход в отборе исполнителей госбюджетных работ, который бы предотвратил неразборчивость в этом деле, что особо проявляется по системе электронных торгов («измельчение» лотов и тендеров) и снижает эффективность бюджетных расходов;
  • 31.
    Программы развития машиностроения Необходимосогласовывать функционирующие внутренние рынки по трём направлениям: – сырьё и материалы, - элементная база - средства производства. Эти три элемента являются тремя столпами современного машиностроения, замещение импорта по каждому направлению должно быть согласовано в рамках разрабатываемых программ Противодействие импорту необходимо развернуть по трём направлениям, составляющим причины импортной зависимости в области обработки: Широкая номенклатура, необходимый и достаточный уровень качества, доступность и информационная широта работы «импортной инфраструктуры». Машиностроение Крупное (энергетическое, металлургическое, транспортное, атомное, горно- добывающее и др.), Среднее(двигателестроение, станкостроение, специальное технологическое оборудование, кузнечно-прессовое и другое оборудование), Мелкое (насосы, редукторы, электродвигатели, приводы, арматура трубопроводов и др.) машиностроение Элементная база (подшипники, метизы, зубчатые колёса, рейки, муфты и т.д. и т.п. – детали машин), для реализации стратегии замещения импорта необходимо
  • 32.
    а) целевым образомопределить государственных исполнителей по приоритетным направления крупного машиностроения и целевое финансирование (без тендеров), с учётом длительных циклов НИОКР и производства, особо выделить компоненты заказа на перспективные НИОКР под субсидии государства и льготные ставки по кредитам и налогообложения; б) по среднему машиностроению необходима программа стратегического развёртывания (до 15-20 лет ) и строительства заводов в области станкостроения и двигателестроения, с оценкой потребности по производству конечных видов продукции (самолёты, автомобильный и железнодорожный транспорт – перспективного назначения – скоростного движения и новых видов двигательных установок), а также обрабатывающих центров на новых технических и физических принципах. в) отобрать имеющуюся в отечественном производстве элементную базу и мелкое оборудование - мелкое машиностроение, отвечающую мировому уровню качества, оставив закупки по импорту в обозримом периоде, с учётом взаимозаменяемости деталей машин, с тем, чтобы постепенно на следующих этапах осуществить полный переход посредством освоения элементной базы и деталей машин на отечественных предприятиях. Там, где циклы производства можно развернуть замкнутые, то необходимо это осуществлять, постепенно воссоздавая рынок машиностроения.
  • 33.
    Планирование промышленной политики -экономические, финансовые факторы (кредит, инвестиции) - институциональные (структура владения активами объекта) факторы развития, - технический потенциал развиваемой системы, исходное состояние (нет связи между технологичностью и ключевым параметром конкурентоспособности – «экстенсивная» связь) - время изменения состояния системы, возможности использования инфраструктуры и т.д. Создаваемые программы должны предусматривать: - обновление фондов, - кадров, - технологий, - схемы накопления интеллектуального капитала Институт тендера не учитывает возможность предоставления «связанных кредитов», специализацию производства с накопленными заделами, стаж на рынке. Сегодня - выиграл тендер, значит имеются все возможности и цена является критерием «технологичности производства».