คํานํา
การจัดการความรู เปนการดึงเอาความรูที่มีอยูในองคกรออกมาแลกเปลี่ยนเรียนรู
จัดเก็บขอมูลความรูที่เปนประโยชนใหเปนระเบียบ ครบถวน เพื่อใหบุคลากรสามารถเขาถึง และนํามา
พัฒนางานได สํานักงานมาตรฐานผลิตภัณฑอุตสาหกรรม (สมอ.) ไดดําเนินงานดานการมาตรฐาน
ครบรอบ 40 ป ในป พ.ศ.2552 การจัดการความรูดานการมาตรฐาน จึงเปนเครื่องมือสําคัญที่จะชวย
พัฒนาองคกรใหสามารถรองรับภารกิจตาง ๆ ที่นับวันจะมีเพิ่มขึ้นตามบทบาทของมาตรฐานตอเวที
การคาระหวางประเทศ
คูมือการจัดการประชุมระหวางประเทศนี้ ไดรวบรวมความรูที่เห็นวาเปนประโยชน
ซึ่งไดจากการแลกเปลียนความรูและประสบการณของบุคลากรใน สมอ. ที่ไดดําเนินการเกี่ยวกับ
่
การรับเปนเจาภาพจัดการประชุมระหวางประเทศ ทั้งในระดับภูมิภาคและสากล เพื่อนําไปใช
ประกอบการปฏิบัติงานการจัดประชุม โดยที่ผูสนใจก็สามารถใชเปนแนวทางเพือการดําเนินกิจกรรม
่
ในเรื่องดังกลาว
ในการจัดทําคูมือนี้ นอกจากอาศัยความรูและประสบการณของบุคลากรแลว ยังไดมี
การสืบคน คนควาขอมูลจากแหลงตาง ๆ ดังที่ปรากฏในบรรณานุกรม ทําใหไดเนื้อหาที่สมบูรณขึ้น
อีกทั้งภาคผนวกยังไดแสดงตัวอยางการจัดทําบันทึก เอกสาร และระเบียบราชการที่เกี่ยวของ เพื่อ
ความสะดวกในการใชงาน จึงหวังวาความรูที่อยูในคูมือนี้จะเปนประโยชนสําหรับผูสนใจและสามารถ
นําไปใชเพื่อพัฒนางานไดตามวัตถุประสงค และหากมีเนื้อหาที่ควรไดรับการปรับปรุงแกไข เพิ่มเติม
ประการใด ก็ยินดีจะรับฟงเพื่อนําไปพิจารณาปรับปรุงในโอกาสอันควรตอไป โดยขอความกรุณาสง
คําแนะนําหรือขอคิดเห็นไปยังคณะทํางานฯ ดังมีรายนามในภาคผนวก ก หรือสํานักบริหารมาตรฐาน
ระหวางประเทศ สมอ. และขอขอบคุณมา ณ โอกาสนี้ดวย

คณะทํางานเฉพาะกิจ
สําหรับการจัดทําคูมือการจัดการประชุมระหวางประเทศ
สารบัญ
หนา
บทที่ 1

บทที่ 2

บทที่ 3

บทที่ 4

บทที่ 5

บทที่ 6

การดําเนินการจัดการประชุม
1.1 การจัดทําแผนงานการจัดประชุมระหวางประเทศ
1.2 การขออนุมัติตามระเบียบราชการ
1.3 การประสานงาน
1.4 การเชิญประชุม
1.5 การลงทะเบียน

1
3
5
6
6

การเงินและงบประมาณ
2.1 ระเบียบกระทรวงการคลังฯ
2.2 การดําเนินการตามระเบียบ

8
10

สถานที่จัดประชุม
3.1 การพิจารณาสถานที่จัดประชุม
3.2 การเตรียมการจัดสถานที่จัดประชุม

14
16

การประชาสัมพันธ
4.1 การประชาสัมพันธกอนการประชุม
4.2 การประชาสัมพันธระหวางการประชุม
4.3 การประชาสัมพันธหลังการประชุม

18
19
19

งานดานพิธีการ
5.1 การเชิญผูเกี่ยวของ
5.2 การจัดสถานที่
5.3 คํากลาวและพิธีกร
5.4 การจัดอาหารและเครื่องดื่ม
5.5 การตอนรับและอําลากลับ
5.6 การถายภาพ
5.7 การแสดงดนตรีไทยและนาฏศิลป
5.8 การมอบของขวัญ

21
21
23
24
25
25
26
26

อุปกรณและสิ่งอํานวยความสะดวก
6.1 ประเภทของอุปกรณและสิ่งอํานวยความสะดวก
6.2 แนวทางในการดําเนินการดานอุปกรณและสิ่งอํานวยความสะดวก

27
29

(1)
หนา
บทที่ 7

บทที่ 8

งานดานเอกสารการประชุม
7.1 การจัดเตรียมเอกสาร
7.2 การจัดพิมพและถายเอกสาร
7.3 การจัดเรียงเอกสารเขาแฟม
7.4 การแจกเอกสารและเดินเอกสาร
7.5 การจัดทําเอกสารภายหลังการประชุม

33
33
33
34
34

การประเมินผลการประชุม
8.1 สิ่งที่ตองการประเมิน
8.2 วิธีการประเมินผล
8.3 การวัดผลการประเมิน
8.4 การใชประโยชนจากขอมูลการประเมินผล

35
35
35
36

บรรณานุกรม

(1)

ภาคผนวก
ภาคผนวก ก. คําสั่งแตงตั้งคณะทํางานจัดทําคูมือการประชุมระหวางประเทศ
ภาคผนวก ข. แผนภูมิขั้นตอนการจัดประชุมระหวางประเทศ
ภาคผนวก ค. ระเบียบสํานักนายกรัฐมนตรีวาดวยการอนุมัติใหเดินทางไปราชการและ
การจัดการประชุมของทางราชการ พ.ศ. 2524
ภาคผนวก ง. ระเบียบกระทรวงการคลังวาดวยคาใชจายในการฝกอบรม การจัดงานและ
การประชุมระหวางประเทศ พ.ศ. 2549
ภาคผนวก จ. ระเบียบสํานักนายกรัฐมนตรีวาดวยการพัสดุ พ.ศ. 2535
ภาคผนวก ฉ. ระเบียบกระทรวงการคลังวาดวยการเบิกคาใชจายในการเดินทางไป
ราชการ พ.ศ. 2550
ภาคผนวก ช. หนังสือกระทรวงการคลัง ที่ กค 0409.6/ว 86 ลงวันที่ 20 กรกฎาคม 2547
ภาคผนวก ซ. ตัวอยางเอกสาร
ซ.1

ตัวอยางหนังสือขออนุมัตเปนเจาภาพจัดการประชุมระหวางประเทศ
ิ

ซ.2

ตัวอยางหนังสือขออนุมัติคาใชจายการเปนเจาภาพจัดการ
ประชุมระหวางประเทศ

ซ.3

ตัวอยางหนังสือถึงผูอํานวยการสํานักงบประมาณ เพื่อขออนุมัติ
คาใชจายในการเปนเจาภาพจัดการประชุม

(2)
ซ.4

ตัวอยางหนังสือแตงตั้งองคประกอบคณะผูแทนไทยในการ
ประชุมระหวางประเทศ

ซ.5

ตัวอยางหนังสือแตงตั้งเจาหนาที่ปฏิบติงาน
ั

ซ.6

ตัวอยางหนังสือเชิญประชุมเพื่อนําไปประกอบขอวีซาของ

ผูเขารวมประชุม

ซ.7

ตัวอยางหนังสือเชิญประชุมและเอกสารที่เกี่ยวของ

ซ.8

ตัวอยางหนังสือขออนุมัติกรณีเบิกจายนอกเหนือที่กําหนดไวในระเบียบ

ซ.9

ตัวอยางหนังสือขออนุมัติเชาหองประชุมและอุปกรณ

ซ.10

ตัวอยางตารางเปรียบเทียบขอมูลโรงแรม

ซ.11

ตัวอยางรูปแบบการจัดหองประชุม

ซ.12

ตัวอยางรายการตรวจสอบการเตรียมจัดสถานที่

ซ.13

ตัวอยางขอมูลประชาสัมพันธสําหรับสื่อประเภทสิ่งพิมพ

ซ.14

ตัวอยางขอมูลประชาสัมพันธสําหรับสื่อโสตทัศน

ซ.15

ตัวอยางหนังสือเรียนเชิญและแบบตอบรับ

ซ.16

ตัวอยางหนังสือเชิญผูพูด

ซ.17

ตัวอยางบัตรเชิญรวมงานเลียงรับรอง
้

ซ.18

ตัวอยางขอความติดผนัง

ซ.19

ตัวอยางคํากลาวพิธีเปด

ซ.20

ตัวอยางคํากลาวพิธีปด

ซ.21

ตัวอยางคํากลาวงานเลี้ยงรับรอง

ซ.22

ตัวอยางบทพิธีกร

ซ. 23

ตัวอยางบทพิธีกรบรรยายการแสดง

ซ.24

ตัวอยางบทพิธีกรในการมอบของขวัญ

ซ.25

ตัวอยางหนังสือขอยืมอุปกรณ

ซ.26

ตัวอยางการประเมินแบบกําหนดคะแนนตามระดับความเขมของความรูสึก

ซ.27

ตัวอยางการประเมินแบบกําหนดระดับความเขมของความรูสึก

(3)
บทที่ 1
การดําเนินการจัดประชุม
การรับเปนเจาภาพจัดการประชุมระหวางประเทศ นอกจากจะเปนกระบวนการสนับสนุน
กิจกรรมเพิ่มขีดความสามารถในการแขงขันทางการคาระหวางประเทศ ยังกอประโยชนตอประเทศ
เจาภาพจัดการประชุมในหลายดาน ไมวาจะเปนการสงเสริมประชาสัมพันธชื่อเสียงของประเทศใหเปน
ที่รูจักแพรหลาย สรางภาพลักษณที่ดตอสายตาชาวโลก นํารายไดเขาสูประเทศ เพื่อใหการจัดประชุม
ี
นั้นๆ ประสบความสําเร็จลุลวงไปดวยดี และเปนที่นาประทับใจ การดําเนินการจัดประชุมจึงตองอาศัย
ความละเอียดรอบคอบในการเตรียมการตางๆ ตั้งแตเริ่มวางแผนการจัดประชุม การพิจารณาสิ่งอํานวย
ความสะดวก การประสานงานกับหนวยงานที่เกี่ยวของ ตลอดจนการปฏิบัติงานการประชุม โดยคํานึงถึง
ธรรมเนียมปฏิบัตทั้งของสากลและขององคการนั้นๆ รวมทั้งขอกําหนด กฎระเบียบที่เกี่ยวของ
ิ
1.1 การจัดทําแผนงานการจัดประชุมระหวางประเทศ
จุดมุงหมายของการวางแผนการจัดการประชุม คือ เพื่อใหสามารถบรรลุตามวัตถุประสงคของ
การเปนเจาภาพจัดการประชุมระหวางประเทศนั้นๆ การวางแผนการจัดประชุมถือเปน
องคประกอบสําคัญ ซึ่งแผนที่ดีดองมีการอธิบายและกําหนดแผนปฏิบัติการใหชัดเจนเพื่อให
เขาใจกันทุกฝาย ตองมีการกําหนดหนาที่ของบุคลากรที่เกี่ยวของเพื่อใหเขาใจบทบาทหนาที่
ความรับผิดชอบ สามารถปฏิบัติงานของตนเองได และใชแผนดังกลาวเปนแนวทางในการติดตอ
ประสานงานตามหนาที่ อันจะชวยปองกันปญหาที่อาจเกิดขึ้น นําไปสูการพัฒนาการปฏิบัติงาน
และสรางความสะดวกตอการควบคุมงานใหเปนไปตามวัตถุประสงค
ขอมูลที่จําเปนเพื่อการจัดทําแผนการจัดประชุม ไดแก
• วัตถุประสงคของการประชุม
• กําหนดการและระยะเวลา
• จํานวนผูเขารวมประชุม
• งบประมาณ
• ธรรมเนียมปฏิบัติ / ขอกําหนด/กฎระเบียบที่เกี่ยวของ
การวางแผนการจัดประชุมจะนําเอาหลักของการวางแผนทั่วไปมาประยุกตใช และสราง
แผนปฏิบัติการขึ้นซึ่งตองชัดเจน เชน ทําอะไร (สิ่งที่ตองทํา /สิ่งที่ควรทําเพิ่ม ) ทําเมื่อใด

(ควรทําเมื่อใด/ควรเสร็จเมือใด) ทําอยางไร ใครทํา (ใครรับผิดชอบ/ใครเกี่ยวของ) การ
่
ดําเนินงานบางอยางตองมีลําดับขั้นตอน บางอยางเกิดในชวงเวลาเดียวกันก็ได
ลักษณะของแผนการปฏิบัตงานอาจแตกตางกันสําหรับแตละการประชุมถึงแมวาจะเปนองคกร
ิ
เดียวกัน ในแผนควรระบุกจกรรมและขั้นตอนของกิจกรรม ใหอานเขาใจงายไมสับสน
ิ
ดังตัวอยางในตารางที่ 1
1/36
ตารางที่ 1 ตัวอยางแผนปฏิบัติการการรับเปนเจาภาพจัดการประชุม
งาน
งบประมาณ
-ขออนุมัติคาใชจาย
-สรุปคาใชจาย
สถานที่
-สํารวจสถานที่
-สรุปเลือกสถานที่
-ทําสัญญาสํารองหอง
-อาหาร/อาหารวาง
อุปกรณ
-สํารวจ/ติดตอจัดหา
-จัดซื้อจัดจาง
งานดานเอกสาร
-จัดทําขอมูลการ
ประชุม
-ขอรับเอกสาร
เผยแพร
-จัดทําขาวเผยแพร
-จัดทําเอกสารการ
ประชุม
ผูแทน
-หนังสือเชิญ
-ขออนุมัติผูแทนไทย
-แบบลงทะเบียน/
ปายชื่อ
งานพิธีการ
-ทําการดเชิญ
-จัดทําคํากลาว
-เชิญประธาน/
ผูบริหาร
-การแสดง
ทัศนะศึกษา/ดูงาน
-ติดตอสถานที่/
พาหนะ
-ทําขอมูลสําหรับแจก
ของที่ระลึก/กระเปา
-ติดตอขอใบเสนอ
ราคา
-ตอรอง/สั่งของ
เจาหนาที่
-ขออนุมัติแตงตั้ง
-มอบหมายและให
ขอมูล

ต.ค.

พ.ย. ธ.ค.

ม.ค.

ก.พ. มี.ค.

2/36

เม.ย. พ.ค. มิ.ย.

ก.ค.

ส.ค.

ก.ย.

ผูดําเนินการ
1.2 การขออนุมัติตามระเบียบราชการ
ในการรับเปนเจาภาพจัดการประชุมระหวางประเทศ หนวยราชการทีเปนเจาภาพจัดการประชุม
่
จะตองศึกษาและปฏิบัตตามระเบียบราชการที่เกี่ยวของในขั้นตอนตางๆ ดังนี้
ิ
1.2.1 การขออนุมัติเปนเจาภาพจัดการประชุม
การรับเปนเจาภาพจัดการประชุม จะตองนําเสนอรัฐมนตรีเจาสังกัดพิจารณาอนุมัติตาม
ระเบียบสํานักนายกรัฐมนตรีวาดวยการอนุมัติใหเดินทางไปราชการและการจัดประชุม
ของทางราชการ พ.ศ. 2524 หมวด 2 ขอ 19 (2) ดังในภาคผนวก ค. ในการเสนอขอ
อนุมัติการรับเปนเจาภาพจัดการประชุม จะตองจัดทําแผนการจัดประชุมเพื่อประกอบ
การพิจารณา ดังนี้
• หลักการและเหตุผล
• วัตถุประสงคในการจัดการประชุมระหวางประเทศ
• กําหนดการ วิธีดําเนินการ ระยะเวลา และสถานที่สําหรับการประชุมระหวางประเทศ
สวนใหญประเทศเจาภาพจัดการประชุมจะเปนผูกําหนดระยะเวลาและสถานที่ ทั้งนี้
การกําหนดระยะเวลาการจัดประชุมควรคํานึงถึงวันหยุดราชการ ชวงปงบประมาณ
ของหนวยงานราชการดวย สวนฝายเลขานุการตางประเทศจะเปนผูกําหนดโปรแกรม

การจัดประชุมและวิธีดําเนินการ โดยจะมีการประสานงานระหวางประเทศเจาภาพ
จัดการประชุมกับฝายเลขานุการตางประเทศ
• จํานวนผูเขารวมประชุมระหวางประเทศ โดยปกติจะเปนประเทศสมาชิกที่เขารวม
ประชุม และผูสังเกตการณ

• แผนงบประมาณรองรับการเปนเจาภาพจัดการประชุมตามระเบียบกระทรวงการคลัง
วาดวยคาใชจายและการเบิกจายของสวนราชการ

• ที่ปรึกษาโครงการ และผูรับผิดชอบการจัดประชุมระหวางประเทศ
• ประโยชนที่จะไดรับจากการเปนเจาภาพจัดการประชุม ซึ่งอาจเนนประโยชน
ดานวิชาการ การเพิ่มขีดความสามารถในการแขงขันในระบบการคาระหวางประเทศ
ความรวมมือระหวางประเทศ ทั้งนี้จะเปนการเพิ่มพูนความรูและพัฒนาองคความรู
ของผูเขารวมประชุม ฯลฯ
ตัวอยางหนังสือขออนุมัตเปนเจาภาพจัดการประชุมระหวางประเทศ ดังในภาคผนวก ซ. ขอ ซ.1
ิ
1.2.2 การขออนุมัติงบประมาณ
การขออนุมัติงบประมาณ จะดําเนินการหลังจากไดรับอนุมัติการเปนเจาภาพจัดการประชุม
แลว โดยปฏิบติตามระเบียบกระทรวงการคลังวาดวยคาใชจายในการฝกอบรม การจัดงาน
ั
และการประชุมระหวางประเทศ พ.ศ. 2549 ดังในภาคผนวก ง.

3/36
ที่สําคัญการขออนุมัติคาใชจายและการเบิกจายคาใชจายในการประชุมจากสํานัก

งบประมาณโดยรายการที่ไมเปนไปตามระเบียบกระทรวงการคลังฯ ตองใหหัวหนา
หนวยงานอนุมัติการเบิกจายตามระเบียบกระทรวงการคลัง พ.ศ. 2549 หมวด 1 บททัวไป
่
ขอ 7 การเบิกจายคาใชจายในการฝกอบรม การจัดงาน และการประชุมระหวางประเทศ
นอกเหนือจากที่กําหนดไวในระเบียบนี้ หรือกําหนดไวแลวแตไมสามารถปฏิบัตได
ิ
ตามระเบียบนีใหอยูในดุลยพินิจของหัวหนาสวนราชการเจาของงบประมาณ โดยคํานึงถึง
้
ความจําเปน ความเหมาะสม และประหยัดภายในวงเงินงบประมาณที่ไดรับโดยยึดถือ
ประโยชนของทางราชการเปนหลัก ซึ่งจะกลาวในหัวขอการเงินและงบประมาณตอไป
หมายเหตุ การจัดการประชุมระหวางประเทศของแตละองคกรระหวางประเทศจะมี
ธรรมเนียมปฏิบัติและเงื่อนไขขอกําหนดที่ประเทศเจาภาพจัดการประชุมตองดําเนินการ
แตกตางกัน ดังนั้น เจาภาพจัดการประชุมจะตองศึกษาเงื่อนไขขอกําหนดที่ประเทศเจาภาพ
จัดการประชุมตองดําเนินการอยางละเอียด เพื่อใหเกิดความถูกตอง และไมขัดตอระเบียบ
วิธีปฏิบัติของการรับเปนเจาภาพจัดการประชุม

ตัวอยางหนังสือขออนุมัติคาใชจายการเปนเจาภาพจัดการประชุมระหวางประเทศ
ดังในภาคผนวก ซ. ขอ ซ.2
ตัวอยางหนังสือถึงผูอํานวยการสํานักงบประมาณ เพือขออนุมัติคาใชจายในการเปน
่
เจาภาพจัดการประชุม ดังในภาคผนวก ซ. ขอ ซ.3
1.2.3 การขออนุมัติแตงตังคณะผูแทนไทย
้
การขออนุมัติแตงตั้งคณะผูแทนไทยเพื่อเขารวมประชุมระหวางประเทศมี 2 กรณี คือ

ผูเขารวมประชุมในฐานะคณะผูแทนไทย และผูสังเกตการณในการเขารวมประชุม
โดยจะดําเนินการหลังจากที่ไดรับอนุมัติในหลักการใหรบเปนเจาภาพจัดการประชุมแลว
ั
เจาภาพจัดการประชุมจะประสานงานขอรับรายชื่อของคณะผูแทนเพือนําเสนอรัฐมนตรี
่
เจาสังกัดพิจารณาใหความเห็นชอบการแตงตั้งองคประกอบคณะผูแทนไทย และ
ผูสังเกตการณ ตามระเบียบสํานักนายกรัฐมนตรีวาดวยการอนุมัติใหเดินทางไปราชการ
และการจัดประชุมของทางราชการ พ.ศ. 2524 นอกจากนี้ เจาภาพจัดการประชุมตอง
แจงรายชื่อคณะผูแทนไทยทั้งหมดใหฝายเลขานุการตางประเทศทราบ รวมทั้งแจง
คณะผูแทนไทยทราบการอนุมัติดวย
ทั้งนี้ การขออนุมัติดังกลาวเพื่อประกอบการเบิกจายคาใชจายการจัดการประชุมระหวาง
ประเทศ กรณีจัดการประชุมในตางจังหวัดจะดําเนินการขออนุมัติคณะผูแทนไทยหลังจาก
ไดรับอนุมัติงบประมาณการจัดประชุมแลว เนื่องจากมีคาใชจายในการไปราชการ
ตางจังหวัดเกี่ยวของดวย
ตัวอยางหนังสือแตงตั้งองคประกอบคณะผูแทนไทยในการประชุมระหวางประเทศ
ดังในภาคผนวก ซ. ขอ ซ.4
4/36
1.2.4 การขออนุมัติเจาหนาที่ปฏิบัติงาน
การจัดการประชุมระหวางประเทศ จําเปนจะตองมีเจาหนาที่ที่มีความสมารถมาชวย
การปฏิบัติงาน เนื่องจากตองมีการประสานงานและอํานวยความสะดวกใหแกผูเขารวม
ไมวาจะเปนหนวยงานตางประเทศ ผูแทนไทย และหนวยงานที่เกี่ยวของ เพื่อให
การประชุมเปนไปดวยความเรียบรอย เจาภาพจัดการประชุมจึงควรจัดหาและแบงหนาที่
ของเจาหนาที่เพื่อรับผิดชอบงานใหชัดเจน เชน การดูแลหองประชุม การดูแลการ
ลงทะเบียน การดูแลการพิมพ-ถายเอกสาร ฯลฯ โดยขออนุมัติหัวหนาสวนราชการ
เพื่อใหความเห็นชอบเจาหนาที่ปฏิบติงานการประชุมตามระเบียบกระทรวงการคลัง
ั
พ.ศ. 2549 ทั้งนี้ เงินรางวัลของเจาหนาที่ปฏิบัติงานการประชุมจะใหเฉพาะวันที่
ปฏิบัติงานเทานั้น
ในกรณีที่มีจํานวนบุคลากรจํากัด ไมเพียงพอที่จะปฏิบติงานการประชุม เจาภาพจัดการ
ั
ประชุมอาจจัดหาเจาหนาที่เพิ่มเติมโดยประสานงานกับหนวยงานทีเกี่ยวของ
่
แลวรวบรวมชือเสนอขออนุมติแตงตั้ง
่
ั
ตัวอยางหนังสือแตงตั้งเจาหนาที่ปฏิบติงาน ดังในภาคผนวก ซ. ขอ ซ.5
ั
1.3 การประสานงาน
เจาภาพจัดการประชุมจะตองติดตอประสานงานกับหนวยงานตางประเทศทีทําหนาที่เปน
่
ฝายเลขานุการ ผูเขารวมประชุมทั้งหนวยงานของตางประเทศและคณะผูแทนไทย รวมถึง
หนวยงานที่เกี่ยวของอื่นๆ ดังนี้
1.3.1 ประสานงานกับฝายเลขานุการตางประเทศ
เพื่อเตรียมการจัดประชุม เจาภาพจัดการประชุมจะตองประสานงานกับฝายเลขานุการ
ตางประเทศ เกี่ยวกับรายละเอียดการประชุม ขั้นตอนและพิธีการตางๆ เชน กําหนดการ
ประชุม จํานวนผูเขารวมประชุม อุปกรณ สิ่งอํานวยความสะดวก เอกสารการประชุม ฯลฯ
เมื่อใกลกําหนดการจัดประชุมควรสรุปการดําเนินการตางๆ กับฝายเลขานุการตางประเทศ
เพื่อใหมั่นใจวาทั้งสองฝายมีขอมูลที่ถูกตองตรงกัน ทั้งนี้ การประสานงานอยางใกลชิด
มีสวนชวยลดปญหาที่อาจเกิดขึ้นในระหวางการประชุม
้
1.3.2 ประสานงานกับผูเขารวมประชุมทังในและตางประเทศ
เจาภาพจัดการประชุมจะตองดําเนินการในเรื่องการเชิญประชุม แจงยืนยันการ
ลงทะเบียนการเขารวมประชุม รวมทั้งหนังสือเชิญเพือขอวีซา ซึ่งอาจประสานกับ
่
กระทรวงการตางประเทศและสํานักตรวจคนเขาเมือง เพื่อเตรียมความพรอม
ในการจัดเตรียมสิ่งอํานวยความสะดวกใหแกผูเขารวมประชุม
ตัวอยางหนังสือเชิญประชุมเพื่อนําไปประกอบขอวีซาของผูเขารวมประชุม

ดังในภาคผนวก ซ. ขอ ซ.6
5/36
1.4 การเชิญประชุม
1.4.1 การจัดทําหนังสือเชิญประชุม
ในกรณีที่ประเทศเจาภาพจัดการประชุมไดรับมอบหมายใหเปนผูจัดทําหนังสือเชิญ
ประชุม และ/หรือจัดทําขอมูลทั่วไป (General Information) สําหรับผูเขารวมประชุม
ควรสงหนังสือเชิญ และ/หรือขอมูลทั่วไปลวงหนากอนการประชุมไมนอยกวา 3 เดือน
โดยในหนังสือเชิญควรระบุ Deadline สําหรับการลงทะเบียน และควรมีการแจงเตือน/
ทวงถามเมื่อพนกําหนดการตอบกลับดวย ทั้งนี้ รายชื่อสําหรับสงหนังสือเชิญ ใหประสาน
ฝายเลขานุการตางประเทศ และควรสงหนังสือเชิญทั้งในรูปแบบจดหมาย และ E-mail
1.4.2 การจัดทําขอมูลทั่วไป
รายละเอียดทีควรพิจารณาใสไวในขอมูลทั่วไป เชน ขอความตอนรับของเจาภาพ
่
จัดการประชุม ขอมูลเกี่ยวกับสถานที่จัดประชุม โรงแรมที่พัก (และทีพักสํารอง)
่
การเดินทางระหวางสนามบิน-ที่พัก แผนที่ กําหนดการประชุมและพิธีการ หองประชุม
หองทํางานฝายเลขานุการ (Secretariat Room) การติดตอกับเจาภาพจัดการประชุม
สภาพภูมิอากาศ ระบบไฟฟา เครดิตการด เงินตรา ธรรมเนียมปฏิบติ การขอวีซา
ั
เว็บไซตการจัดประชุมครั้งนั้นๆ เว็บไซตที่นาสนใจ ฯลฯ พรอมแนบแบบฟอรมที่
เกี่ยวของ เชน แบบฟอรมลงทะเบียน แบบฟอรมจองโรงแรม ซึ่งควรระบุ Deadline
สําหรับการลงทะเบียนดวย เปนตน
ตัวอยางหนังสือเชิญประชุมและเอกสารที่เกี่ยวของดังในภาคผนวก ซ. ขอ ซ.7
1.5 การลงทะเบียน
ในที่นี้ไดแบงการลงทะเบียนออกเปน 2 ขั้นตอน คือ การลงทะเบียนลวงหนา (Pre-registration)
และการลงทะเบียนหนางาน
1.5.1 การลงทะเบียนลวงหนา
การลงทะเบียนลวงหนาเปนประโยชนตอการเตรียมการของเจาภาพจัดการประชุม

เพราะจะทําใหสามารถทราบถึงจํานวนและความตองการของผูเขารวมประชุม ทําให
จัดเตรียมสถานที่จัดประชุมไดเหมาะสม สะดวกตอการจัดเตรียมงบประมาณ
การเลี้ยงรับรอง การจัดทําเอกสาร ฯลฯ รายละเอียดที่ไดรับจากการลงทะเบียนลวงหนา
ยังสามารถใชเปนขอมูลเพือติดตอประสานงานในโอกาสตอไปดวย ดังนั้น เจาภาพ
่
จัดการประชุมควรจัดทําแบบฟอรมลงทะเบียนใหมีหัวขอครอบคลุมในทุกประเด็น
ที่จําเปน ซึ่งจะชวยใหการเตรียมการจัดประชุมงายขึน แตไมควรมีรายละเอียดมาก
้
เกินไปจนกอใหเกิดความยากลําบากในการกรอกเอกสาร และควรจัดแบงหมวดหมู
ใหชัดเจน เชน ขอมูลสวนตัว การประชุมที่ประสงคจะเขารวม โรงแรมที่พัก เปนตน
6/36
ในสวนของวิธการลงทะเบียน ควรมีความยืดหยุนและคํานึงถึงความสะดวกของผูเขารวม
ี
ประชุมเปนหลัก จึงควรจัดใหมีทางเลือกในการลงทะเบียนไดหลายชองทาง เชน โทรสาร
เว็บไซต หรือ E-mail เปนตน
1.5.2 การลงทะเบียนหนางาน
ประกอบดวยสิ่งที่ตองคํานึงถึง ดังนี้
1) กําหนดการลงทะเบียน ขึ้นอยูกับดุลพินิจของเจาภาพจัดการประชุม เชน
หากเปนการประชุมที่มีผูเขารวมประชุมจากตางประเทศเปนจํานวนมาก เจาภาพ
จัดการประชุมอาจเปดใหลงทะเบียนกอนการประชุม 1 วัน เพื่อเปนการอํานวย
ความสะดวกและลดภาระในวันประชุม
2) สถานที่ลงทะเบียน เจาภาพจัดการประชุมควรพิจารณาบริเวณทีสะดวก ในทาง
่
ปฏิบัติหากตองการลงทะเบียนหนาหองประชุมควรใหแนใจวามีพื้นทีกวางขวาง
่
เพียงพอ หรือหากหองทํางานฝายเลขานุการอยูในบริเวณเดียวกับหองประชุม
ก็อาจใหลงทะเบียนที่หองทํางานฝายเลขานุการได แตไมวาจะจัด ณ จุดใด
เจาภาพจัดการประชุมจะตองใหขอมูลแกผูเขารวมประชุมเพื่อทราบทั่วกัน
ถึงสถานที่และกําหนดเวลาลงทะเบียน
3) อุปกรณลงทะเบียน
• เจาภาพจัดการประชุม ควรจัดเตรียมรายชื่อผูลงทะเบียนทั้งหมดอยางเปน
ระบบ เชน อาจแยกตามตัวอักษร แยกตามประเทศ การใสหมายเลขกํากับ
ที่ตรงกับปายชื่อจะชวยใหการลงทะเบียนงายขึ้น
• ปายชื่อผูเขารวมประชุมควรพิมพดวยตัวอักษรแบบหนาเพื่อความชัดเจน
อาจแบงปายชื่อออกเปนสีตางๆ เมื่อตองการแบงแยกประเภทของผูเขารวม

หรือการเขารวมประชุม เชน ผูแทน ผูสังเกตการณ หัวหนาคณะ ประธาน
การประชุมเต็มคณะ (Plenary) การประชุมกลุมยอย (Working group) เปนตน
และควรเตรียมปายชื่อสํารอง (ปายชื่อเปลา) สําหรับผูมาลงทะเบียนเพิ่มดวย
• ในกรณีที่จัดใหมีบัตรรับประทานอาหารวาง อาหารกลางวัน บัตรเชิญงาน
เลี้ยงรับรอง ของที่ระลึก ควรประสานเพื่อรับสิ่งของลวงหนากอนวันลงทะเบียน
และควรจัดเตรียมไวเปนชุดๆ พรอมเอกสารการประชุม (ถามี) เพื่อใหงาย
ตอการจายแจก
• หากมีเอกสารเผยแพร ควรจัดไวใกลเคียงกับจุดลงทะเบียน
4) เจาภาพจัดการประชุมตองจัดเตรียมเจาหนาที่รับลงทะเบียนจํานวนเพียงพอ
และสามารถใหรายละเอียดหรือตอบคําถามที่เกี่ยวของกับการประชุมได และควร
จัดใหมีเจาหนาที่อยูประจําโตะลงทะเบียนตลอดชวงการประชุมดวย เพื่อใหบริการ
รับลงทะเบียนระหวางการประชุม เปนจุดประชาสัมพันธขอมูล รวมถึงการแจก
เอกสารเพิ่มเติมตางๆ
7/36
บทที่ 2
การเงินและงบประมาณ
ระเบียบกระทรวงการคลังวาดวยคาใชจายในการฝกอบรม การจัดงาน และการประชุม
ระหวางประเทศ พ.ศ. 2549 และระเบียบสํานักนายกรัฐมนตรีวาดวยการพัสดุ พ.ศ. 2535 ดังใน
ภาคผนวก จ. ระบุรายละเอียดเกี่ยวกับหลักเกณฑและเงื่อนไขการเบิกจายคาใชจายตางๆ ซึ่งเจาภาพ

จัดการประชุมจะตองจัดทําประมาณการคาใชจายโดยอางอิงระเบียบดังกลาวเพื่อขออนุมัติคาใชจาย
และดําเนินการการจัดซื้อจัดจางตอไป
2.1 ระเบียบกระทรวงการคลังฯ
2.1.1 บุคคลที่มีสทธิ์และสามารถจะเบิกคาใชจายในการประชุมระหวางประเทศ ไดแก
ิ
1) ประธานในพิธเปดหรือพิธีปดการประชุม
ี
2) แขกผูมีเกียรติและผูติดตาม

3) เจาหนาที่
4) วิทยากร
5) ผูเขารวมประชุม
2.1.2 ประเภทของคาใชจายในการประชุมระหวางประเทศ ไดแก คาใชจายดังตอไปนี้
1) คาอาหารและเครื่องดื่ม
2) คาเชาสถานทีประชุม
่
3) คาเชาที่พัก
4) คายานพาหนะ
5) เงินรางวัลของเจาหนาที่
6) คาวัสดุเครื่องเขียน
7) คาเชาอุปกรณตางๆ
8) คาจางถายเอกสาร
9) คาใชจายในการติดตอสื่อสาร
10) คาใชจายอื่นที่จําเปนในการจัดประชุม
2.1.3 หลักเกณฑและเงื่อนไขการเบิกจายเงิน
2.1.3.1 การเบิกจายตามอัตราทีกําหนด
่
คาใชจาย
คาอาหารและเครื่องดื่ม

เกณฑการเบิกจาย
- ครบทุกมื้อ ไมเกิน 1,200 บาท/วัน/คน
- ไมครบทุกมือ ไมเกิน 800 บาท/วัน/คน
้
8/36
คาใชจาย

เกณฑการเบิกจาย

คาที่พัก

ไมเกิน 2,000 บาท/วัน/คน

เงินรางวัลตอบแทน
เจาหนาที่

ไมเกิน 200 บาท/วัน/คน

*คายานพาหนะ
เบิกไดตามสิทธิ
เครื่องบิน/รถทัวร/รถไฟ
**คาของขวัญ/ที่ระลึก

กรณีที่เปนชาวตางประเทศที่เคยใหความชวยเหลือ
ประเทศไทย คนละไมเกิน 3,500 บาท

หมายเหตุ
1)* ตามหลักเกณฑการเบิกจายคายานพาหนะ ระเบียบกระทรวงการคลังวาดวย
การเบิกคาใชจายในการเดินทางไปราชการ พ.ศ. 2550 ดังในภาคผนวก ฉ.
2)** ตามหลักเกณฑการจายเงินคาของขวัญมอบใหชาวตางประเทศ
หนังสือกระทรวงการคลัง ที่ กค 0409.6/ว 86 ลงวันที่ 20 กรกฎาคม 2547
ดังในภาคผนวก ช.

2.1.3.2 การเบิกจายเทาที่จายจริง
1) คาใชจายเกี่ยวกับสถานที่ประชุม เชน คาเชาหองประชุมใหญ
หองประชุมยอย หองทํางานฝายเลขานุการ
2) คาใชจายอื่นๆ เชน
- คาวัสดุเครื่องเขียน เชน กระดาษ ปากกา
- คาเชาอุปกรณตางๆ เชน เครื่องคอมพิวเตอร เครื่องพิมพ
เครื่องถายเอกสาร เครื่องฉาย LCD
- คาเชาระบบเครือขายอินเทอรเน็ต
- คาเชายานพาหนะและคาน้ามันเชื้อเพลิง
ํ
- คาประชาสัมพันธกอนและหลังการประชุม เชน การจัดทําแผนพับ
การประชาสัมพันธผานสื่อวิทยุโทรทัศน
- คากระปาเอกสาร
- คาการแสดงดนตรีไทยและนาฏศิลป
- คาใชจายเบ็ดเตล็ด เชน คาธรรมเนียมออกของ คาผานทางพิเศษ
- คาใชจายอื่นที่จําเปนในการจัดประชุม เชน คาไปรษณีย
คาโทรศัพท/โทรสาร

9/36
2.1.3.3 การเบิกจายนอกเหนือจากที่กําหนดไวในระเบียบ
ในกรณีที่ตองเบิกจายคาใชจายในการจัดประชุมระหวางประเทศ นอกเหนือจาก
ที่กําหนดไวในระเบียบ หรือที่ระเบียบกําหนดไวแลวแตไมสามารถปฏิบัติได
เชน การจัดเลียงรับรองอาหารค่ํา เปนตน ใหเจาภาพจัดการประชุมเสนอหัวหนา
้
สวนราชการพิจารณา พรอมชี้แจงเหตุผลความจําเปนตามระเบียบ
กระทรวงการคลังวาดวยคาใชจายในการฝกอบรม การจัดงาน และการประชุม
ระหวางประเทศ พ.ศ. 2549 หมวด 1 บททั่วไป ขอ 7
ตัวอยาง การขออนุมัติ กรณีเบิกจายนอกเหนือที่กําหนดไวในระเบียบ
ดังในภาคผนวก ซ ขอ ซ.8
2.2 การดําเนินการตามระเบียบ
2.2.1 การจัดทําประมาณการ
กอนที่จะจัดทําประมาณการคาใชจาย เจาภาพจัดการประชุมจําเปนตองทราบ
จํานวนวันที่มการประชุมและจํานวนผูเขารวมประชุม เพื่อจะไดประมาณการคาใชจาย
ี
ใหครอบคลุมจํานวนวันและคน โดยอาจจะประสานกับฝายเลขานุการตางประเทศ หรือ
ประมาณการจากขอมูลการจัดประชุมที่ผานมา นอกจากนั้น เจาภาพจัดการประชุม

ยังตองระบุคาใชจายที่จําเปนตองใชใหครบถวนและชัดเจนในการประมาณการดวย
โดยการประสานกับบริษท/หางรานเพื่อขอรับใบเสนอราคาวัสดุ/อุปกรณที่จะเชาหรือซื้อ
ั
เพื่อเปนขอมูลพื้นฐานประกอบการจัดทําประมาณการคาใชจายตางๆ เชน
• คาอาหารและเครื่องดื่ม ประมาณการตรงตามราคาที่โรงแรมเสนอมา
• คาเชาสถานที่ ประมาณการตรงตามราคาที่โรงแรมเสนอมา
• คาเชาที่พัก ประมาณการตามจํานวนวันและจํานวนผูเขารวมประชุม
• คายานพาหนะและน้ํามันเชื้อเพลิง ขึนอยูกับประเภทของยานพาหนะที่ใช
้
โดยประมาณการคาน้ํามันเชื้อเพลิงตามระยะทางที่จะใช ประเภทของรถ และราคา
น้ํามันเชื้อเพลิงในขณะนั้น
• เงินรางวัลของเจาหนาที่ ประมาณการตามจํานวนเจาหนาที่ที่จะแตงตั้งให
ปฏิบัติงานจัดประชุม
• คาวัสดุเครื่องเขียน ควรขอใบเสนอราคาวัสดุที่จําเปนตองใชจากบริษัท/หางราน
หรือประมาณการจากขอมูลที่ผานมา
• คาเชาอุปกรณตางๆ ควรติดตอบริษัทที่ใหเชาอุปกรณเพื่อขอรับใบเสนอราคา
หรือประมาณการจากขอมูลที่ผานมา
• คาจางถายเอกสาร ควรขอใบเสนอราคาคาจางถายเอกสารจากบริษัท/หางราน
หรือประมาณการจากขอมูลที่ผานมา
10/36
• คาใชจายในการติดตอสือสาร เพื่อใชเปนคาโทรศัพท โทรสาร กรณีมีเหตุจําเปน
่
ตองติดตอประสานงานระหวางจัดประชุม
• คาใชจายอื่นที่จําเปนในการจัดประชุม ใหประมาณการคาใชจายสํารองไว
จํานวนหนึ่ง เชน คาใชจายเบ็ดเตล็ด คาพวงมาลัย คาผานทางพิเศษ คาที่จอดรถ
คาขนสง เปนตน
ตัวอยางการจัดทําประมาณการคาใชจาย ดังในภาคผนวก ซ. ขอ ซ.2
2.2.2 การขออนุมัติคาใชจาย
เจาภาพจัดการประชุมตองขออนุมัติคาใชจายในการเปนเจาภาพจัดการประชุม
โดยตองระบุดวยวาจะขอเบิกจายจากงบประมาณใด เพื่อนําเสนอหัวหนาสวนราชการ
ตนสังกัดพิจารณา
1) อนุมัติคาใชจายที่จะขอเบิกจายเพิ่มเติมนอกเหนือจากที่ระเบียบกําหนด (ถามี)
2) อนุมัติประมาณการคาใชจายในการเปนเจาภาพจัดการประชุม และ
3) ลงนามหนังสือถึงผูอํานวยการสํานักงบประมาณ เพื่อขออนุมัติคาใชจายในการ
เปนเจาภาพจัดการประชุมตามที่เจาภาพจัดการประชุมไดประมาณการไว
ตัวอยางหนังสือขออนุมัติคาใชจาย ดังในภาคผนวก ซ. ขอ ซ.2
ในการจัดทําหนังสือถึงสํานักงบประมาณจะตองแนบเอกสารตอไปนี้ไปพรอมกัน
ไดแก สําเนาหนังสืออนุมัติเปนเจาภาพจัดการประชุม สําเนาหนังสืออนุมัติแตงตั้ง
คณะผูแทนไทย และประมาณการคาใชจายในการจัดประชุม
ตัวอยางหนังสือถึงสํานักงบประมาณ ดังในภาคผนวก ซ. ขอ ซ.3
สํานักงบประมาณจะสงหนังสือแจงอนุมัติคาใชจายในวงเงินตามที่เจาภาพจัดการประชุม
ไดประมาณการไว อยางไรก็ตาม ในระหวางที่สํานักงบประมาณพิจารณา เจาหนาที่จาก
สํานักงบประมาณอาจจะติดตอประสานขอขอมูลประกอบการพิจารณาอนุมัติคาใชจาย
ในบางรายการเพิ่มเติม ซึ่งเจาภาพจัดการประชุมจําเปนจะตองชี้แจงและใหขอมูล/เหตุผล
ความจําเปนสําหรับการตั้งประมาณการคาใชจายสําหรับรายการนั้นๆ ในวงเงินดังกลาว
หรืออาจจะตองสงใบเสนอราคาใหสํานักงบประมาณพิจารณา เพื่อยืนยันวาประมาณการ
คาใชจายทีขอตั้งไปไมไดสูงเกินความเปนจริง หรืออาจจะอางอิงจากขอมูลประมาณการ
่
ที่ผานมา ทั้งนี้ ขึ้นอยูกับดุลยพินิจของเจาหนาที่ของสํานักงบประมาณที่จะพิจารณา
อนุมัติตามวงเงินที่ขอ หรืออาจจะปรับลดตามที่เห็นสมควรก็ได
หลังจากไดรับหนังสืออนุมัติคาใชจายในการจัดประชุมจากสํานักงบประมาณแลว
เจาภาพจัดการประชุมจะตองดําเนินการขออนุมัติการยืมเงินเพื่อเปนคาใชจายในการ
เปนเจาภาพจัดการประชุม โดยเลือกรายการคาใชจายที่ตองซื้อเพื่อการใชงานหรือ
เตรียมการกอนการประชุม รวมถึงรายการที่จําเปนตองหรือประสงคจะจายเปนเงินสด
11/36
(ไมสามารถวางบิลเรียกเก็บเงินในภายหลัง) หลังจากเสร็จสิ้นการประชุมทันที โดยจัดทํา
หนังสือขออนุมัติการยืมเงินเพื่อเปนคาใชจายในการจัดประชุมพรอมสัญญายืมเงิน
เสนอใหหัวหนาสวนราชการตนสังกัดพิจารณาอนุมัติ
ตัวอยางหนังสือขออนุมัติการยืมเงิน ดังในภาคผนวก ซ. ขอ ซ.8
2.2.3 การจัดซื้อจัดจาง
เมื่อเจาภาพจัดการประชุมขอรับใบเสนอราคา วัสดุ/อุปกรณ ที่จะเชาหรือซื้อจากโรงแรม
หรือ บริษัท/หางรานแลว ตองดําเนินการขออนุมัติการจัดซื้อจัดจางตามระเบียบสํานัก
นายกรัฐมนตรีวาดวยการพัสดุ พ.ศ. 2535 โดยใหฝายพัสดุเสนอหัวหนาสวนราชการ
เพื่ออนุมัติการจางทําหรือเชาวัสดุ/อุปกรณนั้น ยกเวนคาอาหารและเครื่องดื่ม ทั้งนี้
ตองใหโรงแรม หรือ บริษัท/หางรานรับทราบพรอมประทับตราลงในใบจัดซื้อจัดจางดวย
เพื่อเปนเอกสารสําคัญในการเบิกจายตอไป
ในกรณีที่มีการซื้อหรือเชาวัสดุ/อุปกรณที่มีราคาเกิน 100,000 บาท เชน การเชาหอง
ประชุมของโรงแรม เจาภาพจัดการประชุมจะตองเสนอหัวหนาสวนราชการอนุมัติการเชา
โดยวิธีพิเศษราคาเกิน 100,000 บาท ตามระเบียบสํานักนายกรัฐมนตรีวาดวยการพัสดุ
พ.ศ. 2535 แกไขเพิ่มเติม (ฉบับที่ 3) พ.ศ. 2539 โดยมีเหตุผลความจําเปน พรอมทั้ง
รายชื่อกรรมการจางโดยวิธีพิเศษ และกรรมการตรวจรับ เพื่อใหฝายพัสดุจัดทําการจัดซื้อ
จัดจางโดยวิธีพิเศษตอไป
ตัวอยางบันทึกขออนุมัติเชาหองประชุมและอุปกรณ ดังในภาคผนวก ซ. ขอ ซ.9
2.2.4 หลักฐานประกอบการเบิกจาย
• หนังสือขออนุมัติเปนเจาภาพจัดการประชุมระหวางประเทศ
• หนังสือขออนุมัติแตงตั้งองคประกอบคณะผูแทนไทย
• หนังสือขออนุมัติคาใชจายและการยืมเงินเพื่อเปนคาใชจายในการเปนเจาภาพ
จัดการประชุม
• หนังสือตอบรับจากสํานักงบประมาณ
• หนังสืออนุมัติเจาหนาที่ปฏิบัติงาน
• รายชื่อพรอมลายมือชื่อของผูมีสิทธิเบิกคาใชจายเปนรายวัน ซึ่งไดแก ประธาน
แขกผูมีเกียรติ (ในพิธีเปด/ปดการประชุม และงานเลียงรับรอง) ผูเขารวมประชุม
้
และผูติดตาม เจาหนาที่ปฏิบัติงานแลวแตกรณี
• ใบเสร็จรับเงิน และใบรับรองการเขาพักโรงแรมของประธาน แขกผูมเกียรติ
ี
ผูเขารวมประชุม และเจาหนาที่ปฏิบติงาน (ในกรณีจัดประชุมตางจังหวัด)
ั

12/36
•
•
•
•
•
•
•

ใบเสร็จรับเงินคาอาหารและเครื่องดื่ม
ใบเสร็จรับเงินคาเชาอุปกรณตางๆ เชน คอมพิวเตอรและเครื่องพิมพ
เครื่องถายเอกสาร รถยนตรับจาง สายเครือขายอินเตอรเน็ต เปนตน
ใบเสร็จรับเงินคาวัสดุเครื่องเขียน
ใบสําคัญรับเงินรางวัลหรือคาตอบแทน
สัญญาจางหรือใบสั่งจาง
หลักฐานการตรวจรับงาน
ใบสําคัญรับเงิน / ใบเสร็จรับเงินคาใชจายอื่นๆ

13/36
บทที่ 3
สถานที่จดประชุม
ั
สถานที่สําหรับจัดการประชุมเปนเรื่องหนึ่งที่สงผลตอความสําเร็จของการประชุม
บรรยากาศของสถานที่และหองประชุมมีอิทธิพลอยางยิ่งตอความรูสกของผูเขาประชุม ดังนั้น
ึ
กอนกําหนดสถานที่จัดประชุมจึงควรมีการสํารวจสถานที่ และเปรียบเทียบขอมูลแลวจัดเตรียมสถานที่
ประชุมอยางรอบคอบ เพื่อใหการประชุมเปนไปดวยความเรียบรอยและสมบูรณ
3.1 การพิจารณาสถานที่จัดประชุม
3.1.1 การสํารวจสถานที่จัดประชุม
สถานที่จัดประชุมควรมีทั้งหองประชุมและหองพัก ตลอดจนสิ่งอํานวยความสะดวก
อยางครบครัน เจาภาพจัดการประชุมจึงมักเลือกใชโรงแรมเปนสถานที่จัดประชุม
โดยติดตอขอสํารวจโรงแรมเพื่อหาขอมูล ดังตอไปนี้
- ทําเลทีตั้ง เสนทางการจราจร พาหนะในการเดินทาง สถานที่ตางๆ ในบริเวณ
่
ใกลเคียง เชน รานอาหาร หางสรรพสินคา ฯลฯ
- การบริการ อุปกรณและสิ่งอํานวยความสะดวก ที่จอดรถ ระบบการรักษาความ
ปลอดภัย
- หองประชุม หองทํางานฝายเลขานุการ หองจัดเลี้ยง หองพัก (กรณีโรงแรมมีหองพัก
ไมเพียงพอกับผูเขารวมประชุม ควรสํารวจหองพัก ณ โรงแรม ที่เหมาะสมและอยู
บริเวณใกลเคียงเพิ่มเติมอีกดวย)
ทั้งนี้ ในการสํารวจสถานทีควรขอรับขอมูลเกี่ยวกับโรงแรม อัตราคาที่พัก วิธีการสํารอง
่
หองพัก นโยบายการยกเลิกหองพักและเงื่อนไขการชําระคาใชจายดวย
3.1.2 การสรุปเปรียบเทียบสถานที่จัด
เมื่อสํารวจสถานที่และไดขอมูลในเบื้องตนแลว ใหนําขอมูลตางๆ เชน หองพัก ขนาด/

รูปแบบการจัดหองประชุม หองทํางานของฝายเลขานุการ รูปแบบการจัดเลี้ยงรับรอง
อาหารวางและอาหารกลางวัน (Meeting package) มาเปรียบเทียบกันเพื่อประกอบ
การพิจารณาตามเงื่อนไขความตองการ ซึ่งอาจทําในรูปแบบตารางเปรียบเทียบก็ได
ทั้งนี้ ควรคํานึงถึงสถานที่ทคาดวาสามารถรองรับไดกับจํานวนผูเขารวมประชุม
ี่
สิ่งอํานวยความสะดวกพรอมการเดินทาง และบริการพิเศษตางๆ รวมทั้งคาใชจายที่
จะตองเปนไปตามระเบียบกระทรวงการคลังวาดวยคาใชจายในการฝกอบรม การจัดงาน
และการประชุมระหวางประเทศ พ.ศ. 2549
ตัวอยางตารางเปรียบเทียบขอมูลโรงแรม ดังในภาคผนวก ซ. ขอ ซ.10

14/36
3.1.3 การพิจารณาเลือกสถานที่จัดประชุม
การเลือกสถานที่จัดประชุม ควรเลือกสถานที่ที่เดินทางไป-มาสะดวกโดยผูเขารวมประชุม
จะตองไดรับความสะดวกในการเดินทางระหวางที่พักกับสถานที่จัดประชุมและสถานที่
ตางๆ มีที่จอดรถรับ-สงเพียงพอ และสิ่งอํานวยความสะดวกที่ครบครัน
ถามีงบประมาณจํากัดก็อาจตองตอรองกับโรงแรม เชน อัตราคาเชาหองพักและ
หองประชุม การจัดหาอุปกรณ เปนตน และก็อาจจะจัดการประชุมในชวงที่ไมใชฤดูกาล
ทองเที่ยว (Peak season) และไมเลือกโรงแรมที่อยูในแหลงทองเที่ยว (Vacation
destination)
หองประชุม ควรคํานึงถึงขนาดของหองประชุมที่เหมาะสมกับการใชงานและจํานวน
ผูเขารวมประชุม ไมใหญหรือเล็กไป ตองสะอาด มีแสงสวางเพียงพอ และเหมาะสม ดังนี้
- หองประชุมใหญควรจะมีขนาดเพียงพอสําหรับพิธีเปด-ปดการประชุม ระบบเสียง
ภายในหองประชุมตองเปนระบบลําโพงคุณภาพสูง
- หองประชุมยอยควรอยูในบริเวณเดียวกันกับหองประชุมใหญ เพื่อความสะดวกของ
ผูเขารวมประชุม
- หองทํางานฝายเลขานุการควรอยูใกลหองประชุม

- หองสื่อมวลชน (Press center) อาจแยกออกจากหองประชุมเล็กนอยเพื่อความ
เปนสวนตัวและมีบริเวณทีกวางขวางพอสําหรับการถายภาพ
่
- มีอุปกรณและสิ่งอํานวยความสะดวก เชน ไมโครโฟนสําหรับการประชุม
(Conference microphone) น้ําดื่ม กระดาษ ดินสอ เครื่องฉาย LCD ระบบเครือขาย
อินเตอรเน็ต
- สามารถจัดหองประชุมไดเหมาะสมกับรูปแบบตางๆ (Set up) ที่ตองการ เชน
ไมมีเสาบัง ตังโตะของเลขานุการหรือผูดําเนินการประชุมใหอยูในทีที่สามารถมองเห็น
้
่
ผูเขาประชุมทังหมด
้
ตัวยางรูปแบบการจัดหองประชุม ดังในภาคผนวก ซ. ขอ ซ.11
หองพัก ควรอยูที่เดียวกันกับสถานที่ประชุมเพื่อความสะดวกในการเดินทาง อีกทั้ง ควรมี
สิ่งอํานวยความสะดวกครบครันตามราคาที่เหมาะสม และอัตราคาทีพักที่สามารถเบิกจายได
่
หองรับประทานอาหารกลางวัน ควรเหมาะสมกับจํานวนผูเขารวมประชุม ในกรณีที่มี
การประชุมหลายวันควรเลือกโรงแรมที่มีหองอาหารหลากหลาย เชน หองอาหารจีน
อาหารญี่ปุน อาหารอิตาเลี่ยน อาหารไทย เปนตน เพือเปนการผอนคลายหรือเปลี่ยน
่
บรรยากาศ ทังนี้หากมีผูเขารวมประชุมไมมากนักอาจใชบริการอาหารกลางวันแบบ
้
บุฟเฟตรวมกับแขกอื่นของโรงแรม


15/36
หองเลี้ยงรับรองอาหารค่ํา ควรมีขนาดที่เหมาะกับจํานวนผูเขารวม รูปแบบของการ
เลี้ยงรับรอง เชน แบบบุฟเฟต ค็อกเทล โตะจีน เปนตน และมีบริเวณสําหรับการจัดตั้ง
เวทีการแสดงดวย
3.1.4 การทําสัญญากับโรงแรม
โดยปกติโรงแรมจะตองใหเจาภาพจัดการประชุมลงนามในสัญญาซึ่งเปนขอตกลงของ
ทั้งสองฝาย คือ ฝายเจาภาพจัดการประชุม และฝายโรงแรม สัญญานี้เปนการทบทวน
รายละเอียดตางๆ และยืนยันในขอตกลงที่ไดมีการเจรจาไวกับฝายขายของโรงแรม
ซึ่งในสัญญาตองระบุใหชัดเจนวาสิ่งใดที่โรงแรมเปนผูดําเนินการ และสิ่งใดที่เจาภาพ
จัดการประชุมตองรับผิดชอบคาใชจายโดยตองเนนในสวนที่ไมตองรับผิดชอบไวดวย

เชน คาที่พักของผูเขารวมประชุมตางชาติ คาใชจายในการเดินทางระหวางที่พักสนามบิน คาโทรศัพท โทรสาร เปนตน ทั้งนี้ เพื่อมิใหเกิดปญหาในภายหลังจึงควร
มีการสรุปแผนการดําเนินงานและตรวจสอบรายละเอียดกับโรงแรมกอนลงนามในสัญญา
ในกรณีที่เจาภาพจัดการประชุมไมสะดวกลงนามในสัญญา อาจทําหนังสืออยางเปน
ทางการ เพื่อยืนยันการใชโรงแรมนั้นๆ เปนสถานที่จัดประชุมแทน
3.2 การเตรียมการจัดสถานที่จัดประชุม
3.2.1 การประสานงานกับโรงแรม
ควรประสานงานกับโรงแรมที่เลือกในรายละเอียดเกี่ยวกับกําหนดการประชุม รูปแบบ
การจัดหองประชุมและหองจัดเลี้ยงในแตละวัน การสํารองหองพัก การเตรียมอาหารวาง
อาหารกลางวัน และอาหารค่ํา (ถามี) การจัดตั้งอุปกรณ ธงประจําชาติ ปายประเทศ
เครื่องฉายตางๆ รวมทั้งขอความที่จะติดฝาผนัง เปนตน
ตัวอยางรายการตรวจสอบการเตรียมจัดสถานที่ ดังในภาคผนวก ซ. ขอ ซ.12
3.2.2 การตกแตงสถานที่
การตกแตงเวทีขึ้นอยูกับลักษณะการจัดงาน เชน เวทีสาหรับหองประชุมใหญเจาภาพ
ํ
จัดการประชุมอาจจัดวีดิทัศนเปดการประชุมเพื่อนําสูพิธีเปด-ปดงาน มีการติดสัญลักษณ
หนวยงาน (Logo) ของเจาภาพจัดการประชุม ชื่อหนวยงานเจาภาพจัดการประชุม
ชื่อการประชุม วันประชุม สถานที่บนเวที การตกแตงสถานที่ควรมีปายบอกทาง
(Signboard) การจัดวางโตะเกาอี้สําหรับผูเขารวมประชุม โตะวางเอกสาร และควรจัดทํา
ปายชื่อประเทศ ประธาน เลขานุการหรือหัวหนาคณะผูแทนดวย ทั้งนี้ เจาภาพจัดการ

ประชุมควรประสานงานกับโรงแรมและตรวจสอบความเรียบรอยกอนวันงาน

16/36
ในการเตรียมและตกแตงสถานที่ของงานนั้นๆ มีสิ่งที่ควรคํานึงถึง ไดแก
•
ควรจัดใหมีบรรยากาศที่ปลอดโปรง ไมมืดทึบนาอึดอัด
•
จัดโตะและเกาอี้นั่งใหเพียงพอและเปนสัดสวน มีชองทางเดินที่สะดวก
และไมวางสิ่งของกีดขวางทางเดิน
•
หองประชุมสะอาด ระบบไฟฟาและระบบทําความเย็นทํางานปกติ
•
อุปกรณอํานวยความสะดวกตางๆ อยูในสภาพพรอมใชงาน เชน ไมโครโฟน
สําหรับการประชุม เครื่องฉายแผนใส เครื่องขยายเสียง ไวทบอรดพรอม
เครื่องเขียน เครื่องบันทึกเทป เครื่องเย็บกระดาษ เครื่องฉายสไลด เครื่องเลนวีดโอ
ิ
เครื่องรับโทรทัศน กลองถายรูป

3.2.3 การเตรียมอาหารและเครื่องดื่ม
การวางแผนเตรียมอาหารและเครื่องดื่มระหวางการประชุม ควรคํานึงถึงปริมาณอาหาร
ใหเพียงพอกับจํานวนผูเขารวมประชุม โดยอาจเผื่อเพิ่มเติมไวเล็กนอย สวนใหญจะนิยม
จัดในรูปแบบบุฟเฟต ทั้งนี้ กรณีจัดการประชุมหลายวันอาจเลือกรายการอาหารที่มีความ
หลากหลาย เชน รายการอาหารไทย จีน บุฟเฟตนานาชาติ

17/36
บทที่ 4
การประชาสัมพันธการประชุมระหวางประเทศ
การประชาสัมพันธเปนปจจัยหนึ่งที่ชวยสงเสริมความสําเร็จของการประชุมระหวาง
ประเทศ วัตถุประสงคโดยทัวไปของการประชาสัมพันธการประชุมระหวางประเทศเพื่อแจงขาวสาร
่
หรือขอมูลเกี่ยวกับการประชุมใหแกผูเกียวของและประชาชนทัวไปไดทราบโดยผานสื่อตางๆ ตามที่
่
่
เจาภาพจัดการประชุมพิจารณาเห็นวาเหมาะสมและคุมคากับงบประมาณ

การประชาสัมพันธการประชุมระหวางประเทศจําเปนตองมีการใชสื่อประชาสัมพันธ
อยางตอเนื่องตลอดระยะเวลาของการจัดประชุม การวางแผนงานการประชาสัมพันธจะแบงเปน
3 ชวงเวลา ซึงในแตละชวงเวลามีวัตถุประสงคและมีความเหมาะสมในการใชสื่อประชาสัมพันธ
่
ที่แตกตางกัน ดังนี้
4.1 การประชาสัมพันธกอนการประชุม มีวัตถุประสงคเพื่อแจงขอมูลเกี่ยวกับการประชุมแก
ผูเกี่ยวของและประชาชนทัวไป จึงควรใหขอมูลที่เปนสาระสําคัญเกียวกับการประชุม เชน
่
่
หัวขอเรื่องและวัตถุประสงคของการประชุมซึ่งอาจสอดแทรกขอมูลเกี่ยวกับประโยชนที่ผูเกี่ยวของ
หรือประชาชนทั่วไปจะไดรบจากการประชุม สถานที่และกําหนดการประชุม จํานวนผูเขารวม
ั
ประชุมโดยประมาณ ชื่อหนวยงานที่เปนเจาภาพจัดการประชุม สถานที่ติดตอ หมายเลขโทรศัพท
โทรสาร และ E-mail โดยเลือกใชวิธการประชาสัมพันธในลักษณะตางๆ เชน การใหสัมภาษณ
ี
การเขียนขาวลงหนังสือพิมพหรือวิทยุโทรทัศน การเขียนบทความลงในวารสารตางๆ
การนําขอมูลหรือภาพขาวเผยแพรบนอินเตอรเน็ต การจัดนิทรรศการ เปนตน ทั้งนี้ขึ้นอยูกับ
งบประมาณทีไดรับ
่
ตัวอยางขอมูลประชาสัมพันธสําหรับสื่อประเภทสิ่งพิมพ ดังในภาคผนวก ซ ขอ ซ.13
ตัวอยางขอมูลประชาสัมพันธสําหรับสื่อโสตทัศน ดังในภาคผนวก ซ ขอ ซ.14

18/36
4.2 การประชาสัมพันธระหวางการประชุม
เจาภาพจัดการประชุมควรมีชองทางแจงขาวหรือสรางความเขาใจเกี่ยวกับการประชุมให
ผูเขารวมประชุมและผูสนใจทราบ เชน
-

มีพิธีกรประกาศแจงในเรื่องตางๆ
มีเจาหนาที่ใหขอมูลหรือตอบขอซักถาม
การตั้งปายประกาศ การจัดนิทรรศการเรืองที่เกี่ยวของกับหัวขอการประชุม
่
การใหสัมภาษณเพื่อทําขาวเกี่ยวกับเนื้อหาของการประชุม

ทั้งนี้ เจาภาพจัดการประชุมจะตองจัดเตรียมสถานที่และอุปกรณสําหรับการประชาสัมพันธ
ในรูปแบบตางๆ ตามความเหมาะสม เชน สถานที่ในการตั้งปายประกาศแจงตางๆ จะตองอยู
ในบริเวณที่ผูเขารวมประชุมหรือผูเกี่ยวของมองเห็นไดงาย สถานที่การจัดนิทรรศการตองมีพื้นที่
สําหรับการเดินชมและจัดอยูในบริเวณเดียวกับการประชุม หรือสถานที่สําหรับการใหสัมภาษณ
ตองมีพื้นที่หรือหองสําหรับสื่อมวลชนและผูใหสัมภาษณสามารถพูดคุยกันไดโดยไมมีเสียง
หรือสิ่งรบกวน เปนตน
4.3 การประชาสัมพันธหลังการประชุม
มีวัตถุประสงคเพื่อใหขอมูลเกี่ยวกับผลสําเร็จของการประชุมแกผูเกี่ยวของและประชาชนทัวไป
่
ซึ่งเจาภาพจัดการประชุมสามารถเลือกวิธการประชาสัมพันธ เชน
ี
-

การใหสัมภาษณสื่อมวลชนของผูบริหาร
การเผยแพรรายงานการประชุมแกผูเกี่ยวของหรือประชาชนทั่วไป
การนําบทความสรุปผลการประชุม
การนําภาพถายบรรยากาศการประชุมเผยแพรบนอินเตอรเน็ต

19/36
บทที่ 5
งานดานพิธีการ
ในการจัดประชุมระหวางประเทศ งานดานพิธีการก็มีความสําคัญไมนอยไปกวาการดําเนินการ
ประชุม ซึ่งงานดานพิธีการแตละงานมีวตถุประสงคทสําคัญ ดังนี้
ั
ี่
• พิธีเปดการประชุม เพื่อเปนการเริ่มตนการประชุมอยางเปนทางการ
• พิธีปดการประชุม เพื่อแสดงวาการประชุมจบลงอยางเปนทางการ
• งานเลี้ยงรับรอง เพื่อสรางความสัมพันธและเชื่อมสัมพันธไมตรีระหวางผูเขารวมประชุม
โดยสวนใหญ การเตรียมการและดําเนินงานพิธีการแตละงานใหสําเร็จลุลวงตามวัตถุประสงค
มีองคประกอบของกิจกรรมที่คลายคลึงกัน จะมีขอแตกตางกันบางในรายละเอียดตามลักษณะเฉพาะของ
แตละงาน ดังตารางสรุปขางลางนี้
กิจกรรม

พิธีเปด

-

-

-

1. การเชิญผูเกี่ยวของ
- การเชิญประธาน/แขกผูมีเกียรติ
- การออกบัตรเชิญ

พิธีปด

-

-

-

2. การจัดสถานที่
- การจัดเวที/โพเดียม
- การจัดที่นั่ง/โตะ VIP
3. คํากลาวและพิธีกร
- การจัดทําคํากลาว
- การจัดลําดับผูพูด
- พิธีกร
4. การจัดอาหารและเครื่องดื่ม
- อาหาร
- เครื่องดื่ม
5. การตอนรับและอําลากลับ
6. การถายภาพ
7. การแสดงดนตรีไทยและนาฏศิลป
8. การมอบของขวัญ/ของทีระลึก
่

20/36

งานเลี้ยงรับรอง
5.1 การเชิญผูเกี่ยวของ

5.1.1 การเชิญประธาน ใหเชิญหัวหนาสวนราชการหรือผูบริหารระดับสูงใหเกียรติเปน
ประธาน และผูบริหารอื่นๆ เขารวมในงานพิธีการตางๆ โดยใหรายละเอียดเกี่ยวกับ
วัน เวลา สถานที่ การเดินทางไป-กลับระหวางสถานทีจัดประชุมกับสํานักงาน
่
(หรือสนามบินในกรณีจัดประชุมที่ตางจังหวัด) ซึ่งสามารถจัดทําแบบตอบรับให
ผูเกี่ยวของตอบกลับ เพื่อความสะดวกในการเตรียมการและประสานงาน
ตัวอยางหนังสือเรียนเชิญและแบบตอบรับ ดังในภาคผนวก ซ. ขอ ซ.15

5.1.2 การเชิญผูแทนตางชาติ เจาภาพจัดการประชุมแจงใหผูแทนตางชาติทราบกําหนดการ
พิธีเปด พิธีปด และงานเลียงรับรอง ซึ่งแนบไปพรอมกับหนังสือเชิญประชุมแลว

้
5.1.3 การเชิญผูพด (Speaker) ในกรณีที่การประชุมนั้น มีธรรมเนียมในการเชิญผูแทน
ู
องคกรขึ้นกลาวคํากลาวในงานพิธีการ เจาภาพจัดการประชุมควรประสานงาน
โดยการสงหนังสือเรียนเชิญผูพูดใหเกียรติกลาวคําปราศรัยสําคัญ (Keynote speech)
ในงานพิธีการดังกลาว โดยแนบกําหนดการงานพิธีการใหผูพูดพิจารณาดวย
ตัวอยางหนังสือเชิญผูพูด ดังในภาคผนวก ซ. ขอ ซ.16
5.1.4 การออกบัตรเชิญ จะมีเฉพาะงานเลี้ยงรับรองเทานั้น โดยปกติบัตรเชิญมีขนาดประมาณ
18 x 13 ซ.ม. ระบุรายละเอียดเกี่ยวกับ วัน เวลา สถานที่ รวมถึงรูปแบบการแตงกาย
(Dress code) และควรมีการติดตามการตอบเชิญ โดยมุมลางของบัตรเชิญจะเขียนวา
R.S.V.P ซึ่งยอมาจากภาษาฝรั่งเศส ”Repondez s’il vous plait” แปลวา “โปรดตอบ”
เพื่อจะไดทราบจํานวนคนเขารวมงาน
การจาหนาซองบัตรเชิญควรพิมพเฉพาะชื่อและนามสกุลของผูแทนดวยตัวอักษรแบบ
เรียบๆ ขนาดพอสมควร พิมพไวบริเวณกึ่งกลางของซอง ทั้งนี้ กรณีที่ผูเขารวมประชุม
มีเปนจํานวนมาก หรือลงทะเบียนลาชา อาจจะจาหนาซองดวยคําวา ”Invitation” แทนได
เพื่อความสะดวกในการพิมพซองและการแจกใหผูเขารวมประชุมเวลาลงทะเบียนหนางาน
อนึ่ง หากจัดทําบัตรเชิญเสร็จลวงหนากอนเรียนเชิญประธานและผูบริหาร ก็ควรแนบ
บัตรเชิญไปพรอมกับบันทึกเรียนเชิญดวย
ตัวอยางบัตรเชิญรวมงานเลียงรับรอง ดังในภาคผนวก ซ. ขอ ซ.17
้
5.2 การจัดสถานที่
5.2.1 การจัดแทนขึ้นพูดคํากลาว (Podium) สําหรับประธานและผูแทนขึ้นกลาวควรตกแตง
ดวยชอดอกไมเพื่อความสวยงาม และควรทดลองกะความสูงของผูพูดกับไมโครโฟน

ใหอยูในระยะที่เมื่อยืนพูดแลวจะเห็นหนาผูพูดไดชัดเจน ไมเตี้ยหรือสูงจนเกินไปเพราะ
21/36
จะทําใหผูพูดเสียบุคลิกได โดยอาจจะเตรียมกลองหรือพื้นเสริมมารองเพิ่มความสูง
ควรตรวจสอบความดังของไมโครโฟนใหพอเหมาะ สวนพิธีกรอาจจะมีไมโครโฟนตั้งพื้น
แยกจากแทนคํากลาวของประธานและผูแทน ทั้งนี้ หากขนาดของหองประชุมหรือเวที

ไมอํานวย พิธีกรก็สามารถทําหนาที่เชิญผูพูดไดที่โพเดียมเดียวกันกับผูพูดคนอื่นๆ

5.2.2 การจัดเวที ควรจัดใหผูพดสามารถเดินขึ้นลงไดโดยสะดวก โดยเฉพาะเวทีในงาน
ู
เลี้ยงรับรองควรจัดระดับความสูงของเวทีใหเหมาะสมใหผูชมมองเห็นการแสดงไดชัดเจน
ทั่วถึง การตกแตงเวทีควรมีขอความติดฝาผนัง (Back drop) ซึ่งเปนชื่อการประชุม
ติดไวที่ผนังดานหลังของเวที เจาภาพจัดการประชุมตองตรวจสอบความถูกตองของ
ตัวสะกด สัญลักษณหนวยงาน (Logo) การจัดวางตําแหนงใหสวยงาม รวมถึงการจัด
แสง สี เสียงใหมีความสวางและดังเบาในระดับที่เหมาะสม
ตัวอยางขอความติดผนัง ดังในภาคผนวก ซ. ขอ ซ.18
5.2.3 การจัดที่นั่ง
• ในพิธีเปดและพิธีปดจะตองจัดเกาอี้โซฟา จํานวน 1 ชุด สําหรับประธาน
แขกผูมีเกียรติ และผูแทนที่จะขึ้นกลาว รวมถึงผูเขารวมประชุมคนสําคัญ ซึ่งควรจะ
จัดที่นั่งใหครบคน เชน ประธานการประชุม หรือ หัวหนาคณะผูแทนของแตละประเทศ
เพื่อนั่งสนทนากันกอนจะไดรับเชิญขึ้นไปกลาว
• งานเลี้ยงรับรองจะตองจัดโตะสําหรับบุคคลสําคัญมาก (VIP) ไดแก ประธาน
แขกผูมีเกียรติ และผูเขารวมประชุมคนสําคัญ โดยมีปายบอกวาเปนโตะ VIP หรือ
ตกแตงเปนพิเศษ เชนการคาดผาสีทองที่เกาอี้ กรณีเปนงานเลี้ยงประเภทบุฟเฟต
ควรจัดเตรียมอาหารไวที่โตะเลยเพื่อไมใหแขกผูมีเกียรติเดินไปตักอาหารเอง

22/36
กรณีตองการกําหนดที่นั่งของแขกก็ใหมีการวางบัตรชือไวบนโตะ ซึงบัตรดังกลาว
่
่
1/2
ควรเปนบัตรสีขาว ขนาดประมาณ 2 x1 นิ้ว พับครึ่งวางเปนแถวตรงและเขียน
เพียงชื่อสกุลของแขกที่จะนั่งเกาอี้ตัวนั้น

5.3 คํากลาวและพิธีกร
5.3.1 การจัดทําคํากลาว (Speech) การเขียนคํากลาวสําหรับการประชุมระหวางประเทศ
มีหลักการไมแตกตางจากการเขียนคํากลาวสําหรับการประชุมเปนภาษาไทย โดย
นายประวีณ ณ นคร (อดีตเลขาธิการ ก.พ.) ผูทรงคุณวุฒิดานการเขียนหนังสือราชการ
ไดใหแนวทางไวในหนังสือ การจัดทําบันทึกเสนอ การจดรายงานการประชุม การเขียน
คํากลาวในพิธี โดยขอปรับเปลี่ยนและเพิมเติมรายละเอียดบางขอเพื่อความชัดเจนและ
่
เหมาะสม
•

การเขียนคํากลาวสําหรับประธานในพิธีเปดควรมีเนื้อหา ดังนี้
1) คําขึ้นตน
2) แสดงความยินดีและรูสึกเปนเกียรติที่ไดมาทําพิธีเปดประชุมในครั้งนี้
3) กลาวตอนรับ
4) เนนความสําคัญของการประชุม เชน กลาวถึงนโยบาย/ความรวมมือ/งานที่ทํามา
5) แสดงความหวังวาการประชุมจะทําใหเกิดประโยชน/ผลสําเร็จ/ความรวมมือใน
อนาคต
6) ขอบคุณผูจัดงานและผูมีสวนเกี่ยวของ
7) กลาวเปดประชุม
8) อวยพรใหการประชุมประสบความสําเร็จ
ตัวอยางคํากลาวพิธีเปด ดังในภาคผนวก ซ. ขอ ซ.19

23/36
•

การเขียนคํากลาวสําหรับประธานในพิธีปดควรมีเนื้อหา ดังนี้
1) คําขึ้นตน
2) แสดงความยินดีและรูสึกเปนเกียรติที่ไดมาทําพิธีปด
3) แสดงความยินดีกับผลสําเร็จของการประชุม
4) เนนความสําคัญและประโยชนจากผลการประชุม
5) ขอบคุณผูจัดงาน ผูเขารวมประชุม และผูใหการสนับสนุนชวยเหลือ

ในดานตางๆ
6) อวยพรใหกาวหนาในการทํางาน
7) กลาวปดการประชุม
ตัวอยางคํากลาวพิธีปด ดังในภาคผนวก ซ. ขอ ซ.20

•

การเขียนคํากลาวสําหรับประธานงานเลี้ยงรับรองควรมีเนื้อหา ดังนี้
1) คําขึ้นตน
2) กลาวตอนรับ
3) แสดงความยินดีกับความคืบหนาในการประชุม
4) ฝากใหหาเวลาวางเที่ยวชมสถานที่ทองเที่ยว
5) ขอบคุณที่มารวมงานเลี้ยงรับรอง
6) อวยพรใหเพลิดเพลินกับงานเลี้ยง การประชุม และการพักอาศัยในประเทศไทย
ตัวอยางคํากลาวงานเลี้ยงรับรอง ดังในภาคผนวก ซ. ขอ ซ.21

5.3.2 การจัดลําดับผูพูด ในบางการประชุมอาจจะมีธรรมเนียมในการเชิญผูแทนขึ้นกลาว
ในพิธีเปดหรือพิธีปดหลายคน ทั้งนี้ ประธานฝายเจาภาพจัดการประชุมจะเปนผูกลาว
เปดและปดการประชุมอยางเปนทางการเปนคนสุดทาย แตในงานเลียงรับรองหลังจากที่
้
ประธานฝายเจาภาพจัดการประชุมขึ้นกลาวแลว อาจจะมีตัวแทนจากผูเขารวมประชุม
ขอขึ้นกลาวขอบคุณเจาภาพจัดการประชุมดวย
5.3.3 หนาที่ของพิธีกร จะเปนผูประกาศลําดับพิธีการ เชิญผูแทนขึ้นกลาว พิธีกรตองรู
กําหนดการ ซักซอมลําดับกับผูแทน โดยเฉพาะการตรวจสอบการออกเสียงเรียกชือ
่
ผูแทนใหถูกตอง นอกจากนี้ ยังทําหนาที่ควบคุมเวลาใหเปนไปตามกําหนดการดวย
ตัวอยางบทพิธีกร ดังในภาคผนวก ซ.ขอ ซ.22
5.4 การจัดอาหารและเครื่องดื่ม
• ในพิธีเปดและพิธีปด จะจัดเฉพาะเครื่องดื่มใหแกประธาน แขกผูมีเกียรติ และผูแทนที่จะขึ้น
กลาวพูด โดยเครื่องดื่มที่นิยมจัดให เชน น้ําสมคั้น ชา กาแฟ และน้ําเปลา
• ในงานเลี้ยงรับรอง ควรเลือกจัดอาหารใหเหมาะสมกับจํานวนผูเขารวมงานและสถานที่ เชน
แบบบุฟเฟตเหมาะกับการประชุมที่มีคนเปนจํานวนมาก เนื่องจากไมตองกังวลเรืองการ
่
24/36
บริการ อีกทั้งยังมีอาหารใหเลือกหลากหลายเหมาะกับคนตางชาติตางศาสนา หรือแบบ

เซ็ทเมนู (Set menu) เหมาะกับการประชุมที่มีคนเขารวมนอย
การเลือกรายการอาหารตองหลีกเลี่ยงอาหารที่ผูเขารวมงานรับประทานไมได หรือมีการจัด
อาหารพิเศษใหแกผูที่มีขอจํากัดดานศาสนาหรือเทศกาล เชน ตองจัดอาหารฮาลาลสําหรับ
ผูแทนที่เปนชาวมุสลิม อาหารมังสวิรัติสําหรับผูแทนที่ไมกินเนื้อสัตว ถาจัดประชุมตรงกับชวง
เทศกาลกินเจก็ตองจัดใหมีอาหารเจ เปนตน นอกจากนี้ จําเปนอยางยิ่งที่จะตองมีปายบอกชื่อ
อาหาร (สําหรับบุฟเฟต) หรือรายการอาหาร (สําหรับเซ็ทเมนู) เพื่อใหทราบวาอาหารนั้นทํา
จากอะไร สวนเครื่องดื่มในงานเลี้ยงรับรองนิยมจัดเครื่องดื่มที่ไมมีแอลกอฮอล (Soft drink)
และมีแอลกอฮอล เชน เบียร ไวน เปนตน
5.5 การตอนรับและการอําลากลับ
5.5.1 การตอนรับ คณะผูจัดงาน ผูมีเกียรติฝายเจาภาพจัดการประชุมควรพรอมที่จะยืนคอย
ตอนรับผูเขารวมงานกอนเริ่มพิธีการประมาณ 10 นาที เมื่อแขกผูมีเกียรติมาถึงก็ให
ทักทายและสัมผัสมือ เพื่อใหรูสึกวาไดรับการตอนรับอยางอบอุน ไดรับเกียรติ
และความเอาใจใสจากเจาภาพจัดการประชุมควรแนะนําผูออนอาวุโสตอผูมีอาวุโส
ควรแนะนําสุภาพบุรุษตอสุภาพสตรี
5.5.2 การอําลากลับสําหรับงานเลี้ยงรับรอง เจาภาพจัดการประชุมอาจมีเทคนิคในการ
แสดงนัยของการจบงานเพื่อใหแขกลากลับได เชน ใหดนตรีหยุดแสดง หรือเปดไฟ
สวางขึ้น หรือใหพิธีกรกลาวปดงาน จากนั้น ฝายเจาภาพจัดการประชุมจะรอสงแขก
ที่ดานหนางาน แขกจะกลาวขอบคุณเจาภาพจัดการประชุมและจับมืออําลากลับ
เจาภาพจัดการประชุมไมจําเปนตองกลาวอะไรมากไปกวา “I am glad you could come.
Good night.”
5.6 การถายภาพ
ควรจัดเตรียมเจาหนาที่ถายภาพเพื่อถายภาพประธาน และแขกผูมีเกียรติขณะขึ้นกลาวในงาน
พิธีการตางๆ รวมถึงภายหลังจากที่ประธานและแขกขึนกลาวแลว ควรมีการถายภาพหมูรวมกัน
้
โดยมีการจัดตําแหนงการยืนของประธาน แขกผูมีเกียรติ และผูเขารวมประชุมเพื่อใหไดภาพที่สวยงาม

25/36
5.7 การแสดงดนตรีไทยและนาฏศิลป
ควรจัดใหมีการแสดงทางวัฒนธรรม เชน การแสดงนาฏศิลป และดนตรีไทย เพื่อเปนเกียรติ
แกคณะผูแทนที่มาประชุม และเพื่อแสดงใหเห็นเอกลักษณและวัฒนธรรมของไทย ซึ่งจะทําให
ผูเขารวมประชุมเกิดความเพลินเพลินและผอนคลายความตึงเครียดจากการประชุมดวย ทั้งนี้
เจาภาพจัดการประชุมตองจัดเตรียมหองแตงตัวนักแสดง มีการซอมเปดเพลงประกอบการแสดง
ลวงหนาเพื่อปองกันความผิดพลาด รวมถึงใหมีการบรรยายความหมายของการแสดงใหผูเขารวม
ประชุมเกิดความเขาใจในเรืองที่จะแสดง
่
ตัวอยางบทพิธีกรบรรยายการแสดง ดังในภาคผนวก ซ. ขอ ซ. 23
5.8 การมอบของขวัญ
โดยสวนใหญจะนิยมมอบของขวัญในงานพิธีปด และงานเลี้ยงรับรอง ในการมอบของขวัญแก
แขกผูมีเกียรติ ควรคํานึงถึงระดับอาวุโสหรือความสําคัญของผูรับตามธรรมเนียมและประเพณี
ปฏิบัตของแตละการประชุม โดยใหพิธีกรทําหนาที่ควบคุมลําดับการมอบของขวัญ ทั้งนี้ สามารถ
ิ
ดูรายละเอียดหลักเกณฑการจายเงินคาของขวัญมอบใหชาวตางประเทศ ในบทที่ 2 การเงินและ
งบประมาณ
ตัวอยางบทพิธีกรในการมอบของขวัญ ดังในภาคผนวก ซ. ขอ ซ.24

26/36
บทที่ 6
อุปกรณและสิ่งอํานวยความสะดวก
ในขั้นตอนการเลือกสถานที่จัดประชุม นอกเหนือจากการพิจารณาสภาพความเหมาะสม
ในภาพรวมของสถานที่แลว ควรคํานึงถึงอุปกรณและสิ่งอํานวยความสะดวกที่จําเปนตองใชในการ
ดําเนินการประชุมควบคูไปดวย เจาภาพจัดการประชุมจะตองพิจารณาตรวจสอบใหแนใจวา
สถานที่จัดประชุมนั้นๆ สามารถจัดเตรียมอุ ป กรณ แ ละสิ่ ง อํา นวยความสะดวกประเภทใดให กั บ
เจ า ภาพจั ด การประชุ ม ได บ า ง มี ข อบเขต/เงื่อนไขการใชและคาใชจายเพิ่มเติมหรือไม ซึ่งจะ
ชวยใหเจาภาพจัดการประชุมทราบขอมูลเบื้องตนวา ควรมี ก ารวางแผนการใชจ า ยเงิ น งบประมาณ
อยา งไร หรื อ ตองเตรีย มอุ ปกรณ แ ละสิ่ งอํา นวยความสะดวกใดเพิ่มเติมดวยตนเอง ซึ่งสามารถ
ทําไดโดยการยืมอุปกรณจากสวนราชการ/จากหนวยงานภายนอก เชา จัดซื้อจัดจาง เปนกรณีไป
ทั้งนี้ จะตองมีการสอบถามความตองการและความจําเปนในการใชอุปกรณใหเหมาะสมกับสถานที่
จัดประชุม รูปแบบการประชุม จํานวนผูเขารวมประชุม ตลอดจนปจจัยดานอื่นๆ ที่จะเอื้ออํานวยตอ
การจัดประชุม เพื่อใหการใชงบประมาณเปนไปอยางคุมคาที่สุด
6.1 ประเภทของอุปกรณและสิ่งอํานวยความสะดวก
6.1.1 วัสดุ/อุปกรณสํานักงาน เปนวัสดุสิ้นเปลือง หรืออุปกรณตางๆ ที่ใชทั่วไปในงาน
สํานักงาน นํามาใชในการจัดเตรียมเอกสาร การจัดทําปายขอความ บางสวนแจกจาย
ใหกับผูเขารวมประชุมสําหรับนําไปใชงานในหองประชุม เชน ปากกา ดินสอ ยางลบ
น้ํายาลบคําผิด กระดาษ กาว ลวดเสียบกระดาษ ลวดเย็บกระดาษ กรรไกร แฟมเอกสาร/
กลองใสเอกสาร เครื่องเจาะกระดาษ เครืองพิมพดีด เครื่องถายเอกสาร ฯลฯ ทั้งนี้
่
เพื่อความสะดวกควรจัดวางไวในหองทํางานฝายเลขานุการ
6.1.2 วัสดุ/อุปกรณที่ใชในการจัดหองประชุม เปนวัสดุ/อุปกรณตางๆ ที่จัดเตรียม
หรือจัดทําขึ้น สําหรับนําไปใชในการตกแตงหองประชุมและบริเวณใกลเคียง เพื่อใหเกิด
ความเปนระเบียบเรียบรอย ชัดเจน และสวยงาม เชน ปายบอกทางเขาสูการประชุม (ทังภายใน

้
และภายนอกอาคาร) ขอความติดผนัง ปายชื่อประเทศ ดอกไม/อุปกรณตกแตงหองประชุม
ธงประจําชาติ เปนตน
6.1.3 วัสดุ/อุปกรณคอมพิวเตอร และระบบเชื่อมตอ เปนวัสดุ/อุปกรณขั้นพื้นฐาน
ที่จําเปนตองจัดใหมี เพื่ออํานวยความสะดวกในการจัดเตรียมเอกสาร การบันทึกขอมูล
การพิมพขอมูล การถายโอนขอมูล การทําสําเนาขอมูล การสํารองขอมูล
การติดตอสื่อสาร แกคณะทํางาน/เจาภาพจัดการประชุม หรือเพื่ออํานวยความสะดวก
แกผูเขารวมการประชุมที่มความประสงคจะใชงานอุปกรณดังกลาวในหองประชุม
ี
หรือ ณ จุดใหบริการที่กําหนด
27/36
วั ส ดุ / อุ ป กรณ ต ามข อ นี้ ได แ ก
- คอมพิวเตอร (PC/Notebook) เครื่องพิมพ (Printer) เครื่องสแกน (Scanner)
- สื่อบันทึกขอมูลชนิดตางๆ เชน Diskette, CD-ROM/DVD, Flash drive
- โปรแกรมคอมพิวเตอรพื้นฐานสําหรับการใชงาน เชน MS Word, MS Excel,
MS PowerPoint, Acrobat Reader และโปรแกรมสําหรับเขียนขอมูลลงแผน
CD-ROM/DVD
- ระบบเชื่อมตอ/จุดเชื่อมตอและอุปกรณทเกี่ยวของ เพื่อใหสามารถเชื่อมตอกับ
ี่
ระบบกําลังไฟฟา เชื่อมตอกับระบบเครือขายได เชน ปลั๊กไฟสําหรับเชื่อมตอ
อุปกรณ ระบบอินเทอรเน็ต ระบบ LAN ระบบเครือขายไรสาย (Wireless LAN)
จุดเชื่อมตอสัญญาณ (Outlet) และจุดเชื่อมตอสัญญาณสําหรับเครือขายไรสาย
(Wi-Fi)
6.1.4 อุปกรณในการนําเสนอผลงาน เปนอุปกรณทใชในการนําเสนอผลงานขณะดําเนินการ
ี่
ประชุม หรือขณะดําเนินกิจกรรมอื่นใดที่ประกอบไปดวยผูเขารวมเปนจํานวนมาก และ
มีวัตถุประสงคเพื่อใหผูเขารวมประชุม/ผูเขารวมกิจกรรม สามารถมองเห็น/รับทราบ

ผลงานที่ตองการนําเสนอในขณะนั้นไดอยางทั่วถึงกัน เชน การนําเสนอผลการดําเนินงาน/
รายงาน/สถิตระหวางดําเนินการประชุม การนําเสนอวีดิทัศนในงานเลี้ยงรับรอง
ิ
การนําเสนอภาพถายบรรยากาศการประชุมในพิธีปด เปนตน
อุปกรณตามขอนี้ เชน ไวทบอรด (พรอมอุปกรณการเขียน) เครื่องฉายภาพ (LCD
projector) จอรับภาพ (Screen) เครื่องฉายภาพขามศีรษะ (Overhead projector)
เครื่องฉายสไลด โทรทัศน เครื่องเลน VCD/DVD
6.1.5 อุปกรณในการติดตอสื่อสาร เปนอุปกรณที่ใชเปนชองทาง/เครื่องมือในการติดตอ
สื่อสารระหวางกัน ชวยใหการสงสารเปนไปอยางถูกตอง ชัดเจน แมนยํา และรวดเร็ว ไดแก
• อุปกรณในการติดตอสื่อสารที่ใชในหองประชุม เชน เครื่องแปลภาษาสําหรับ
ผูเขารวมประชุม ไมโครโฟนแบบตั้งโตะ ไมโครโฟนไรสาย ไมโครโฟนแบบตั้งพืน
้
ระบบเครื่องขยายเสียง และลําโพงในหองประชุม
• เครื่องมือติดตอสื่อสารระหวางผูมีสวนเกี่ยวของในการจัดประชุม เชน วิทยุมือถือ
(Walkie-talkies) โทรศัพท โทรศัพทเคลือนที่ โทรสาร E-mail
่
6.1.6 สิ่งอํานวยความสะดวกในการเดินทาง หมายถึง พาหนะที่ใชในการขนสงผูเขารวม
ประชุม/เจาภาพจัดการประชุมไปยังสถานที่ตางๆ ไดแก การรับ-สงผูเขารวมประชุม
จากสนามบิน การรับ-สงผูเขารวมประชุมจากที่พักไปยังสถานที่ประชุม การรับ-สง
ผูเขารวมประชุมจากที่ประชุมแหงหนึ่งไปยังอีกแหงหนึ่ง (กรณีสถานที่จัดประชุมมี
มากกวา 1 แหง) การรับ-สงผูเขารวมประชุม กรณีที่จัดใหมีการเดินทางไปดูงาน
ภายนอกสถานที่จัดประชุม เชน รถตู รถโคช นอกจากนั้นยังรวมถึงสิ่งอํานวย
28/36
ความสะดวกอื่นๆ ที่เกี่ยวกับการเดินทาง ซึ่งเจาภาพจัดการประชุมอาจพิจารณาจัดหาให
ผูเขารวมประชุมเปนกรณีพิเศษ เชน บัตรโดยสารรถไฟฟา BTS หรือ รถไฟใตดิน MRT
ในกรุงเทพมหานคร เปนตน
6.1.7 โสตทัศนูปกรณอื่นๆ ที่นอกเหนือจากไดกลาวขางตน เจาภาพจัดการประชุมควรจัด
ใหมีไดตามความเหมาะสม เชน กลองถายรูปและอุปกรณถายวีดิโอ/บันทึกเทปโทรทัศน
(พรอมชางภาพ) สําหรับบันทึกภาพในงานเลี้ยงรับรอง อุปกรณระบบบันทึกเสียงในหองประชุม
เปนตน
6.2 แนวทางในการดําเนินการดานอุปกรณและสิ่งอํานวยความสะดวก
6.2.1 สํารวจความพรอมของอุปกรณและสิงอํานวยความสะดวกที่สถานที่จัดประชุมมีให
่
(ชวงสํารวจสถานที่จัดประชุม) วาสามารถใหการสนับสนุนดานอุปกรณและสิ่งอํานวยความ
สะดวกประเภทใดบาง เชน วัสดุ/อุปกรณที่ใชในการตกแตงหองประชุม ระบบแสง-เสียง
ไมโครโฟน เตารับและอุปกรณพวงตอคอมพิวเตอรและอุปกรณนําเสนอผลงาน ระบบ
เชื่อมตอภายในหองประชุม พาหนะขนสง ฯลฯ โดยสอบถามเงื่อนไขและคาใชจายในการ
ขอใชอุปกรณ ซึ่งหากคาใชจายในการขอใชอุปกรณของสถานที่จัดประชุมไมเหมาะสม
อาจดําเนินการจัดหาอุปกรณมาเอง ทั้งนี้ ใหพิจารณาถึงความยุงยากในการจัดหา
การขนสง และคาใชจายตางๆ ที่จะเกิดขึนหากตองจัดหามาเอง เปรียบเทียบกับความคุมคา
้
และคาใชจาย กรณีใชอุปกรณของสถานที่จัดประชุม
6.2.2 สอบถามและสรุปความตองการดานอุปกรณ โดยการติดตอประสานงานกับผูที่เกี่ยวของ
เพื่อขอขอมูลประกอบการพิจารณาในการจัดหาอุปกรณและสิ่งอํานวยความสะดวก
เพิ่มเติม จากนั้นสรุปรายการอุปกรณและสิ่งอํานวยความสะดวกที่จะตองจัดหา ซึ่งหาก
พิจารณาแลวเห็นวา อุปกรณเหลานั้นมีความจําเปนในการใชงานอยางแทจริงและอยู
ในขอบเขตทีสามารถจัดใหมีไดตามสมควร ก็ใหดําเนินการจัดหาตอไป
่
6.2.3 จัดหาอุปกรณและสิ่งอํานวยความสะดวกเพิ่มเติม โดยวิธีการดังตอไปนี้
1)

การยืม ไดแก การยืมจากสวนราชการ และการยืมจากหนวยงานภายนอก
การยืมจากสวนราชการ หากสวนราชการมีอุปกรณและสิ่งอํานวยความสําหรับ
ใชในภารกิจงานของสวนราชการอยูแลว เชน วัสดุ/อุปกรณคอมพิวเตอร
อุปกรณในการนําเสนอผลงาน พาหนะขนสง ฯลฯ เจาภาพจัดการประชุมอาจ
ทําเรื่องขอยืมอุปกรณและสิ่งอํานวยความสะดวกจากสวนราชการ โดยดําเนินการ
ตามขั้นตอน วิธีการ หรือระเบียบปฏิบตของแตละสวนราชการ เชน การยืมอุปกรณ
ั ิ
ภายในสวนราชการจะตองกรอกแบบฟอรมขอยืมอุปกรณ หรือจัดทําเปนบันทึก
แจงความประสงคขอใชอุปกรณ เสนอผูบังคับบัญชาพิจารณาอนุญาตตามลําดับ
ขั้นตอน เปนตน
29/36
ตัวอยางหนังสือขอยืมอุปกรณ ดังในภาคผนวก ซ. ขอ ซ.25
การยืมจากหนวยงานภายนอก กรณีที่สวนราชการขาดแคลนอุปกรณ/สิ่งอํานวย
ความสะดวกบางประเภท อาจทําเรื่องขอยืมอุปกรณ/สิ่งอํานวยความสะดวกจาก
หนวยงานภายนอกที่มีความพรอมในดานนั้น
2)

การเชาและ การจัดซื้อ/จัดจาง
กรณีท่ีเจาภาพจัดการประชุม ไดดําเนินการจัดหาอุปกรณและสิ่งอํานวยความ
สะดวกโดยการยืมจากสวนราชการ/จากหนวยงานภายนอกแลว แตยังไมเพียงพอ
กับความตองการ ควรใชวิธีการเชา หรือการจัดซื้อ/จัดจาง (แลวแตกรณี) โดย
ดําเนินการตามระเบียบพัสดุ ใหดูรายละเอียดเรื่องที่ 2 การเงินและงบประมาณ

tip
การเชา

เปนวิธีการที่เหมาะสําหรับการจัดหาอุปกรณ / สิ่งอํานวยความสะดวก เพื่อนํามาใชเฉพาะคราว (สําหรับการจัดประชุมแตละ
ครั้ง )เนื่องจาก
ใชงบประมาณไมมากนัก เมื่อเปรียบเทียบกับการจัดซื้อ
ไมมีภาระผูกพัน หรือภาระในการบํารุงรักษาอุปกรณ / สิ่งอํานวยความสะดวกในภายหลัง เพราะการเชา เปนเพียงการทํา
สัญญาวา เจาภาพจัดประชุมขอใชอุปกรณ / สิ่งอํานวยความสะดวก/บริการ ภายในระยะเวลาที่กําหนดเทานั้น โดยมี
เงื่อนไขและคาใชจาย (คาเชา ) ตามที่ตกลง
การเชาอุปกรณจากบริษัทเอกชน จะชวยลดภาระในการขนสงอุปกรณ / สิ่งอํานวยความสะดวกบางประเภทที่มีขนาดใหญ
หรือมีลักษณะที่ไมเอื้ออํานวยตอการนําไปติดตั้ง /จัดวางไว ณ สถานที่จัดประชุม เนื่องจากบริษัทผูใหเชา จะรับผิดชอบ
ในการจัดสงอุปกรณไปยังสถานที่จัดประชุม ดําเนินการติดตั้งอุปกรณใหพรอมใชงาน หรือจัดใหมีเจาหนาที่ผูควบคุมดูแล
/ อํานวยความสะดวก / ใหคําแนะนํา / แกไขขอขัดของ กรณีเกิดปญหาในการใชงานอุปกรณ

ตัวอยางอุปกรณ / สิ่งอํานวยความสะดวกที่อาจใชวิธีการเชาจากบริษัทภายนอก ไดแก เครื่องถายเอกสาร โทรสาร

อุปกรณคอมพิวเตอร / อุปกรณนําเสนอผลงาน อินเทอรเน็ต พาหนะขนสง เปนตน ทั้งนี้เจาภาพจัดประชุม ควรพิจารณา
เลือกบริษัทผูใหเชาที่นาเชื่อถือ /มีความรูความชํานาญเกี่ยวกับอุปกรณและสิ่งอํานวยความสะดวกประเภทนั้นๆ เปนอยางดี
โดยจะ
ตองดําเนินการเจรจาตกลงกับบริษัทผูใหเชา เกี่ยวกับเงื่อนไขตางๆ ในการขอเชาใหเปนไปอยางรัดกุม มีความ
เหมาะสมทั้งในดานราคา จํานวนวัน /ระยะเวลาการเชา และขอบเขตการอนุญาตใหใชงานที่ถือวาคุมคาไมเสียเปรียบ
บริษัทผูใหเชา เชน
- เชาอุปกรณคอมพิวเตอรจากบริษัทที่มีความรูความชํานาญในระบบเทคโนโลยีสารสนเทศ สามารถแกปญหา
เฉพาะ
หนาไดดี มีความสามารถในการประยุกตใชโปรแกรม มีบริการจัดสงและติดตั้ง พรอมเจาหนาที่
ควบคุมดูแลอุปกรณ
- การเชารถตูจะตองพิจารณาใหเหมาะสมกับการใชงาน ซึ่งจะตองทราบรายละเอียดเบื้องตนเกี่ยวกับรถ และมี
เงื่อนไขราคาคาเชาที่ยุติธรรม เชน จํานวนที่นั่ง /ความจุของรถ ระบบปรับอากาศภายในรถ (ติดแอร )
ระยะเวลานอยที่สุดของการเชา ตลอดจน สถานที่จอด ซึ่งตองประสานงานกับโรงแรมประชุมวา สามารถ
จัดสรรที่จอดรถใหไดมากนอยเพียงใด

การจัดซื้อ /จัดจาง
เปนการจัดหาอุปกรณ / สิ่งอํานวยความสะดวก นอกเหนือจากวิธีดังกลาวขางตน โดยใชงบประมาณที่ไดรับ ซึ่งหมายความ
รวมถึง
o การซื้อวัสดุ / อุปกรณสํานักงาน วั ส ดุ / อุ ป กรณ ที่ ใ ช ใ นการจั ด ห อ งประชุ ม หรื อ วั ส ดุ / อุ ป กรณ อื่ น ใด
ที่ ไ ม ส ามารถ
จั ด ทํา ขึ้ น ได เ อง
o การซื้ อ วั ส ดุ / วั ต ถุ ดิ บ / ส ว นประกอบ ที่ จ ะนํา มาใช ใ นการจั ด ทํา วั ส ดุ / อุ ป กรณ สํา หรั บ ใช ใ นการประชุ ม
o การจ า งทํา วั ส ดุ / อุ ป กรณ จ า งถ า ยเอกสาร จ า งทํา สื่ อ โฆษณาประชาสั ม พั น ธ
o การจ า งบุ ค ลากร ( เช น ล า ม วิ ท ยากร เป น ต น )
ทั้งนี้ผูจัดการประชุม ควรพิจารณาเลือกแหลงผลิตที่นาเชื่อถือ มีความเหมาะสมทั้งในดานคุณภาพและราคา

่
่
6.2.4 เตรียมความพรอมกอนวันประชุม หลังจากทีไดดําเนินการจัดหาอุปกรณและสิงอํานวย
ความสะดวกสําหรับการจัดประชุมดวยวิธีการตางๆ ดังที่ไดกลาวขางตนแลว เจาภาพ
จัดการประชุมจะตองเตรียมความพรอมในดานอุปกรณและสิ่งอํานวยความสะดวก
ใหเสร็จสิ้นกอนวันประชุม ไดแก
30/36
•

•
•

•

สํารวจความพรอมของวัสดุ/อุปกรณตางๆ วา ครบถวน ถูกตอง มีสภาพพรอมใชงาน
หรือไม กอนจัดสง/นําไปยังสถานที่จัดประชุม เชน
หองทํางานฝายเลขานุการ ไมควรอยูไกลจากหองประชุมมากนัก ทั้งนี้ เพื่อความ
สะดวกของผูเขารวมประชุม โดยควรจัดใหมีอุปกรณและสิ่งอํานวยความสะดวก
ที่จําเปนตอไปนี้ คือ เครื่องถายเอกสาร คอมพิวเตอรพรอมอุปกรณและโปรแกรม
ที่จําเปน โทรศัพทภายใน/โทรศัพททางไกล โทรสาร โตะ/เจาหนาทีผูใหขอมูล
่
(information desk) และโตะสําหรับจัดเก็บอุปกรณ
หองประชุม ควรมีไมโครโฟนสําหรับการประชุม และ LCD projector สําหรับ
การนําเสนอผลงาน นอกจากนั้น ควรจัดใหมีไมโครโฟนตั้งพื้นไวในตําแหนง
ที่เหมาะสม สําหรับใชในการตั้งประเด็นคําถาม ระบบเสียงภายในหองประชุม
ตองไดรับการทดสอบจนสามารถใชการไดดี มีความดัง-เบาที่พอเหมาะ จัดใหมี
ไมโครโฟนและระบบลําโพงคุณภาพสูง ชุดหูฟง/ชุดอุปกรณเครื่องแปลภาษา
ที่เพียงพอตอความตองการ
ประสานงานกับโรงแรม ใหดําเนินการจัดทําปายและเครื่องหมายตางๆ บริเวณสถานที่
จัดประชุม ตลอดจนการตกแตงเวทีและหองประชุม
ติดตอประสานงานกับผูรับผิดชอบเรื่องพาหนะขนสง/พนักงานขับรถ โดยนัดหมายวัน
เวลา สถานที่ที่แนนอน พรอมทั้งชี้แจงแผนการจัดพาหนะรับสงผูเขารวมประชุม
ตลอดจนรายละเอียดที่จําเปนใหพนักงานขับรถทราบ (เพื่อความสะดวกควรขอ
หมายเลขโทรศัพทที่ติดตอไดของพนักงานขับรถไวสําหรับใชในการติดตอประสานงาน
ระหวางกัน)
ติดตั้งอุปกรณและสิ่งอํานวยความสะดวก ณ สถานที่จัดประชุมใหเรียบรอย กอนถึง
วันประชุมจริง อยางนอย 1 วัน ทั้งนี้ตองมีการทดสอบอุปกรณและสิงอํานวยความ
่
สะดวกเหลานันวาสามารถใชงานไดปกติหรือไม หากเกิดขอขัดของทางเทคนิคควร
้
ดําเนินการแกไขโดยเรงดวน เพื่อปองกันมิใหเกิดปญหาขณะใชงานจริง

31/36
6.2.5 จัดใหมีเจาหนาที่ควบคุมดูแล / อํานวยความสะดวกในการใชอุปกรณตางๆ
ในวันประชุม
เจาภาพจัดการประชุมจะตองประสานงานกับโรงแรม หรือเจาหนาที่ผูดูแลอุปกรณ
ใหประจํา ณ จุดตางๆ เพื่อคอยอํานวยความสะดวกแกผูเขารวมประชุม และชวยแกไข
ไดอยางทันทวงทีเมื่อเกิดปญหา
6.2.6 ดําเนินการภายหลังการประชุม เมื่อเสร็จสิ้นการประชุมแลว เจาภาพจัดการประชุม
ควรพิจารณาดําเนินการเกี่ยวกับอุปกรณและสิ่งอํานวยความสะดวก ดังนี้
•
•
•

วัสดุเหลือใชและอุปกรณที่นํามาจากสวนราชการ – ใหจัดเก็บกลับ
สวนราชการ
อุปกรณและสิ่งอํานวยความสะดวกที่ไดมาจากการเชา – ใหติดตอ
ประสานงานกับบริษทผูใหเชาเพื่อรับอุปกรณและสิ่งอํานวยความสะดวกกลับ
ั
อุปกรณและสิ่งอํานวยความสะดวกที่ไดมาจากการยืม - ใหตรวจสอบสภาพ
ของอุปกรณและสิ่งอํานวยความสะดวกเหลานั้น หลังจากนั้น ดําเนินการสงคืน
อุปกรณแกสวนราชการ /หนวยงานภายนอกที่ใหยมอุปกรณ สําหรับหนวยงาน
ื
ภายนอกควรจัดทําหนังสือตอบขอบคุณพรอมสงคืนอุปกรณ หรือทําหนังสือตอบ
ขอบคุณในภายหลัง ตามทีเห็นสมควร
่

32/36
บทที่ 7
งานดานเอกสารการประชุม
เอกสารการประชุมเปนหลักฐานสําคัญทีแสดงถึงสาระของการประชุมในแตละครั้ง เชน
่
ระเบียบวาระการประชุม เอกสารตามวาระตางๆ ที่จัดทําโดยผูเขารวมประชุมที่ไดรับมอบหมายไปจนถึง
รายงานการประชุมที่เปนเสมือนเครื่องมือที่ชวยติดตามการนําผลการประชุมไปปฏิบัตตามมติของที่ประชุม
ิ
ในปจจุบันดวยเทคโนโลยีทกาวหนามีสวนชวยใหการจัดทําเอกสารการประชุมสะดวกขึ้น
ี่
งายขึ้น และประหยัดทั้งงบประมาณและเวลามากขึ้นดวย เชน การประชุมแบบ Paperless ที่พยายาม
ลดการใชกระดาษ โดยสนับสนุนใหผูเขารวมประชุมนําคอมพิวเตอร Notebook มาใชแทนการแจก
เอกสารในรูปแบบกระดาษ อยางไรก็ตาม ก็ถือเปนหนาที่ของเจาภาพจัดการประชุมที่จะตองจัดเตรียม
เอกสารสําหรับการประชุม
7.1 การจัดเตรียมเอกสาร
เจาภาพจัดการประชุมตองประสานฝายเลขานุการของการประชุม ในการกําหนดระยะเวลาในการ
ขอรับเอกสารอยางนอย 1-2 สัปดาหกอนการประชุมเพื่อใหมีเวลาถายเอกสารเขาแฟม นอกจากนี้
ควรกําหนดรูปแบบเอกสาร เชน ไฟลอิเล็กทรอนิกส ควรจะเปนไฟล Word หรือ Acrobat
เพื่อความสะดวกในการพิมพเอกสาร เนื่องจากมีโปรแกรมคอมพิวเตอรรองรับการสั่งพิมพ
7.2 การจัดพิมพและการถายเอกสาร
เจาภาพจัดการประชุมควรจัดใหมีเครื่องพิมพและเครื่องถายเอกสารทีมีประสิทธิภาพสูง สามารถ
่
ถายเอกสารได 2 หนา เพื่อเปนการประหยัดกระดาษและเวลา
ในการพิมพเอกสารตนฉบับควรใสเลขหนาใหเอกสาร รวมถึงการจัดหนากระดาษ เพื่อความ
สวยงาม ปองกันการพิมพเอกสารไมครบจํานวนหนาหรือการจัดเรียงหนาผิด และควรตรวจสอบ
เอกสารตนฉบับใหครบถวนกอนนําไปถายเอกสารใหเพียงพอกับจํานวนผูเขารวมประชุม
7.3 การจัดเรียงเอกสารเขาแฟม
การจัดเรียงเอกสารตองเรียงลําดับกอนหลังตามระเบียบวาระการประชุม เพื่อความสะดวกในการ
ใชประชุม และควรจัดเอกสารเขาแฟมใหแลวเสร็จ 1 วันลวงหนากอนการประชุม
นอกจากนี้ เจาภาพจัดการประชุมควรมีการออกแบบหนาปก
แฟมเอกสาร โดยใหรายละเอียดชื่อการประชุม วัน เวลา
สถานที่ และโลโกองคกร
กรณีที่เปนการประชุมแบบ Paperless ใหรวบรวมไฟล
อิเล็กทรอนิกสที่ไดรับ และติดตั้งลงในเครื่องคอมพิวเตอร
Notebook ที่จะใชในหองประชุม และควรทดลองเปดไฟล
เพื่อตรวจสอบการใชงานของไฟลดังกลาวดวย
33/36
7.4 การแจกเอกสารและเดินเอกสาร
เจาภาพจัดการประชุมจะแจกแฟมเอกสารประชุมตอนลงทะเบียนหนางาน และหากมีเอกสาร
เพิ่มเติมระหวางประชุม ซึ่งเปนกรณีเรงดวนหรือกําลังพิจารณา ใหดําเนินการจัดทําเอกสาร
พรอมทั้งจัดเจาหนาที่เดินแจกเอกสารใหแกผูเขารวมประชุมทันที หากเปนกรณีไมเรงดวน
อาจจะเดินแจกที่ที่นั่งของผูเขารวมประชุมชวงพักรับประทานอาหารวาง และนําเอกสารที่เหลือ
จากการแจกนํามาตั้งไวบริเวณโตะเอกสาร ซึ่งอาจอยูหลังหองประชุมหรือที่โตะลงทะเบียนหนา
หองประชุม เพื่อใหผูเขารวมประชุมสามารถหยิบเอกสารไดในภายหลัง

กรณีที่เปนการประชุมแบบ Paperless ที่มีการสงไฟลขอมูลใหผูเขารวมประชุมลวงหนาแลว

ถามีเอกสารเพิ่มเติมระหวางการประชุม เจาภาพจัดการประชุมจะถายเอกสารดังกลาวแจก
ผูเขารวมประชุมทุกคน
7.5 การจัดทําเอกสารภายหลังการประชุม
การจัดทําเอกสารภายหลังการประชุมจะขึ้นอยูกับธรรมเนียมปฏิบัตของแตละการประชุม
ิ
บางการประชุมอาจจะแจกรายงานการประชุมเปนรูปแบบกระดาษ บางการประชุมเปนรูปแบบ
ไฟลอิเล็กทรอนิกส ตัวอยางเชน การประชุมในกรอบอาเซียนในปจจุบัน นอกจากจะแจกรายงาน
การประชุมรูปแบบกระดาษแลว ยังมีการจัดทําไฟลเอกสารและรายงานการประชุมในรูปแบบ
ซีดีรอม เพื่อความสะดวกของผูเขารวมประชุมที่จะเก็บไวใชเปนหลักฐานอางอิง และทําสําเนา
เอกสารเพิ่มเติมไดในภายหลัง ทั้งยังเปนการชวยประหยัดทรัพยากรกระดาษใหแกเจาภาพ
จัดการประชุมดวย
ในการนี้ เจาภาพจัดการประชุมควรมีการออกแบบหนาปกซีดีใหสวยงามเปนชุดเดียวกันกับ
หนาปกแฟมเอกสารดวย

34/36
บทที่ 8
การประเมินผลการประชุมระหวางประเทศ
การประเมินผลการประชุมมีวัตถุประสงคเพื่อวัดระดับความสําเร็จของเจาภาพจัดการ
ประชุมในการบริหารจัดการ สําหรับการเปนเจาภาพจัดการประชุมระหวางประเทศ ขอมูลที่ไดจาก
การประเมินผลอาจนําไปใชประกอบการพิจารณาปรับปรุงวิธีการปฏิบัติงานใหมีประสิทธิภาพยิงขึ้น
่
หากพบวามีขอบกพรอง หรือหากผลการประเมินอยูในระดับที่นาพึงพอใจก็ควรหาสาเหตุเพื่อนําขอมูล

ไปสงเสริมใหเกิดการพัฒนาในระดับที่ดียงขึ้นตอไป ในการออกแบบคําถามเพื่อการประเมินผลมีปจจัย
ิ่
สําคัญที่ควรคํานึงถึง ไดแก สิ่งที่ตองการประเมิน วิธีการประเมินผล การวัดผลการประเมิน และการใช
ประโยชนจากขอมูลการประเมินผล
8.1 สิ่งที่ตองการประเมิน โดยทั่วไปเจาภาพจัดการประชุมมักตองการทราบระดับความพึงพอใจ
เกี่ยวกับการเตรียมการและการบริหารจัดการของเจาภาพจัดการประชุมและความตองการของ
ผูเขารวมประชุมในเรื่องดังตอไปนี้ คือ สถานที่จัดประชุม อุปกรณและสิ่งอํานวยความสะดวก
เอกสารตางๆ ที่ใชในการประชุม อาหารและเครื่องดื่ม เจาหนาที่ปฏิบัติงานและการใหบริการ
เปนตน และควรเปดโอกาสใหผูเขารวมประชุมไดแสดงขอคิดเห็นหรือความตองการรับบริการดวย
ในการประเมินผลการประชุม เจาภาพจัดการประชุมอาจแนบแบบฟอรมการประเมินไปพรอมกับ
เอกสารการประชุมอื่นๆ หรืออาจแจกแบบฟอรมการประเมินใหแกผเขารวมประชุมในวันสุดทาย
ู
ของการประชุม และเพื่อเปนการอํานวยความสะดวกในการเก็บรวบรวมแบบฟอรมการประเมิน
อาจตั้งกลองรับแบบฟอรมการประเมินไวหนาหองประชุมหรือจัดเจาหนาที่เก็บรวบรวมกอน
ปดการประชุม
8.2 วิธีการประเมินผล ที่นิยมใชกันในการประเมินผลการประชุมระหวางประเทศคือการใช
แบบสอบถามแบบมาตรประมาณคา (rating scale) โดยการใหคะแนนตามระดับความเขม
ของความรูสึก เชน Strongly Agree = 5, Agree = 4, Moderate = 3, Disagree = 2,
Strongly Disagree = 1 เปนตน หรืออาจกําหนดเปนระดับความเขมของความรูสึกพอใจ เชน
ดีมากที่สุด = Excellent ดีมาก = Good ปานกลาง = Fair และ ควรแกไข = Poor เปนตน
8.3 การวัดผลการประเมิน เพื่อหลีกเลี่ยงขันตอนที่ยุงยากในการวัดผลเจาภาพจัดการประชุมอาจ
้
ใชวธีการวิเคราะหคาเปนรายขอโดยคํานวณเปนรอยละจากผูตอบแบบสอบถาม และตัดสิน
ิ
คุณภาพของแตละขอ เชน จํานวนผูเขารวมประชุม 50 คน สงแบบสอบถาม 40 คน ใหคะแนน
แตละขอดังนี้

35/36
Meeting Facilities/Administrative
1 Equipment/Audio Visual

5

4

3

20
(50%)

15
(37.5%)

5
(12.5%)

30
(75%)

5
(12.5%)

2 Registration System

2

1

5
(12.5%)

จากตารางขางตน สรุปไดวาผูเขารวมประชุมที่ตอบแบบสอบถามใหคะแนนในเรื่องอุปกรณ

เปนระดับ 5 อยูในเกณฑดีมาก เปนตน
8.4 การใชประโยชนจากขอมูลการประเมินผล เจาภาพจัดการประชุมอาจนําขอมูลไปวิเคราะห
เพื่อหาแนวทางที่เหมาะสมสําหรับการปรับปรุงเปลี่ยนแปลงหรือสงเสริมใหเกิดการพัฒนาวิธีการ
ดําเนินงานการประชุมของเจาหนาที่ปฏิบติงานเพื่อใหเกิดประโยชนสูงสุด นอกจากนั้น
ั
อาจใชขอมูลจากการประเมินผลในการเปลี่ยนรูปแบบการดําเนินงานหากเห็นวาการดําเนินงาน
ในรูปแบบอื่นๆ จะบรรลุวัตถุประสงคทตงไวไดดีกวา
ี่ ั้
ตัวอยางการประเมินแบบกําหนดคะแนนตามระดับความเขมของความรูสึก
ดังในภาคผนวก ซ. ขอ ซ.26
ตัวอยางการประเมินแบบกําหนดระดับความเขมของความรูสึก ดังในภาคผนวก ซ.ขอ ซ.27

36/36
บรรณานุกรม
กระทรวงการคลัง. ระเบียบกระทรวงการคลังวาดวยการเบิกคาใชจายในการเดินทางไป
ราชการ พ.ศ. 2550.
กระทรวงการคลัง. ระเบียบกระทรวงการคลังวาดวยคาใชจายในการฝกอบรม การจัดงาน
และการประชุมระหวางประเทศ พ.ศ. 2549.
กระทรวงการคลัง. ระเบียบสํานักนายกรัฐมนตรีวาดวยการอนุมัติใหเดินทางไปราชการ
และการจัดการประชุมของทางราชการ พ.ศ. 2524.
กระทรวงการคลัง. หนังสือกระทรวงการคลัง ที่ กค 0409.6/ว 86 ลงวันที่ 20 กรกฎาคม 2547.
เครือขายสหวิทยาการแหงราชบัณฑิตยสถาน. รวมบทความ คูมือการจัดประชุมสัมมนา
วิชาการระดับชาติและนานาชาติ. พิมพครั้งที่ 1. กรุงเทพฯ : บริษัท แอคมี
พริน ติ้ง จํากัด, 2550.
ประวีณ ณ นคร. การทําบันทึกเสนอ การจดรายงานการประชุม การเขียนคํากลาวในพิธี.
กรุงเทพฯ : สวัสดิการสํานักงาน ก.พ., 2536.
สํานักนายกรัฐมนตรี. ระเบียบสํานักนายกรัฐมนตรีวาดวยการพัสดุ พ.ศ. 2535.
กองการตางประเทศ กรมขาวทหารบก. (2551). มารยาทสากล. [Online] Available:
http://dint.rta.mi.th/mavad.htm
ทีมงานในการพัฒนาระบบจัดการความรู (KM Team) สํานักงานสหกรณจังหวัดนนทบุรี. (2551).
เทคนิคการจัดประชุมกลุมสมาชิกสหกรณ. [Online] Available:

http://webhost.cpd.go.th/ewt/noncpd/download/เทคนิคการจัดประชุมกลุมสมาชิก
สมชาย เทียมบุญประเสริฐ. (2551). แนวทางการจัดประชุมระหวางประเทศ. [Online]
Available: http://gotoknow.org/blog/clinictechnology/185546
สํานักงานการขนสงทางน้ําที่ 3 สาขาสมุทรสงคราม. (2551). หมวดที่ 6 คาใชจายในการ
ฝกอบรม สัมมนา ดูงาน ประเภทที่ 2 การจัดประชุมระหวางประเทศ. [Online]
Available: http://www.md3skm.net/manual.htm
สํานักงานรัฐมนตรี กระทรวงเทคโนโลยีสารสนเทศและการสื่อสาร. (2551). คูมือสนับสนุนการ
ปฏิบัติราชการของขาราชการการเมือง กระทรวงเทคโนโลยีสารสนเทศและ
การสื่อสาร. [Online] Available: http://office.mict.go.th/file/หนังสือคูมือ.doc
ภาคผนวก
ภาคผนวก ก.
คําสั่งแตงตั้งคณะทํางานจัดทําคูมือการประชุมระหวางประเทศ
ภาคผนวก ข.
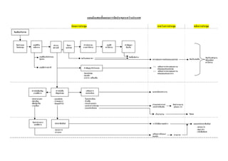
แผนภูมิขนตอนการจัดประชุมระหวางประเทศ
ั้
แผนผังแสดงขั้นตอนการจัดประชุมระหวางประเทศ
กอนการประชุม

ระหวางการประชุม

หลังการประชุม

รับเปนเจาภาพ

จัดทําแผน
จัดประชุม

อนุมติใน
ั
หลักการ

สํารวจ
สถานที่

+

อนุมติองคประกอบ
ั
ผูแทน

จัดหา
อุปกรณ

ทําประมาณ
การคาใชจาย

ขอใบเสนอราคา

อนุมติเจาหนาที่
ั

ทําสัญญากับโรงแรม
- หองประชุม
- หองพัก
- อาหาร+เครื่องดื่ม

ทําหนังสือเชิญ
งานพิธการ
ี
-

ประธาน/แขก
บัตรเชิญ
พิธิเปด/ปด
งานเลียง
้

ทําหนังสือ
เชิญประชุม
- แบบฟอรม
- กําหนดการ
- ขอมูลทั่วไป

เตรียมการ
ลงทะเบียน
-

ใบลงทะเบียน
ปายชื่อ
กระเปาเอกสาร
เอกสารการประชุม
แบบประเมินผล

อนุมติ
ั
คาใชจาย


ทําสัญญา
ยืมเงิน

จัดซื้อจัดจาง

ตรวจสอบความพรอมของอุปกรณ

ประชาสัมพันธ
- WEBSITE
- ขาวแจก

จัดเก็บหลักฐาน
เพื่อเคลียร
คาใชจาย


<> เตรียมการ/ตรวจสอบความ
พรอมของหองประชม
<> เตรียมการ/ตรวจสอบความ
พรอมของหองอาหาร

ลงทะเบียนหนางาน

ถายเอกสาร/แจก
เอกสารเพิมเติม
่

จัดทํารายงาน
รูปแบบ CD

วัดผล

เก็บรวบรวม

จัดทําคํากลาว
บทพิธการ
ี

จัดเก็บ/สงคืน

การใหสัมภาษณขาว

เตรียมการรับรอง/
ตอนรับ

เผยแพรประชาสัมพันธ
- WEBSITE
- สมอ.สาร
- หนังสือพิมพ
ถายภาพ
ภาคผนวก ค.
ระเบียบสํานักนายกรัฐมนตรีวาดวยการอนุมัติใหเดินทางไปราชการ
และการจัดการประชุมของทางราชการ พ.ศ. 2524
ภาคผนวก ง.
ระเบียบกระทรวงการคลังวาดวยคาใชจายในการฝกอบรม
การจัดงาน และการประชุมระหวางประเทศ พ.ศ. 2549
เลม ๑๒๓ ตอนพิเศษ ๙๘ ง

หนา ๑๗
ราชกิจจานุเบกษา

๒๒ กันยายน ๒๕๔๙

ระเบียบกระทรวงการคลัง
วาดวยคาใชจายในการฝกอบรม การจัดงาน และการประชุมระหวางประเทศ
พ.ศ. ๒๕๔๙
โดยที่เป น การสมควรปรั บปรุงหลั กเกณฑเ กี่ยวกับ การเบิก จายคาใชจาย ในการฝกอบรม
การจัดงาน และการประชุมระหวางประเทศ ใหเหมาะสมยิ่งขึ้น
อาศัยอํานาจตามความในมาตรา ๒๑ (๒) แหงพระราชบัญญัติวิธีการงบประมาณ พ.ศ. ๒๕๐๒
กระทรวงการคลังโดยความเห็นชอบของคณะรัฐมนตรีจึงกําหนดระเบียบไวดังตอไปนี้
ขอ ๑ ระเบี ยบนี้เ รีย กวา “ระเบี ย บกระทรวงการคลั งว าด ว ยค าใชจ ายในการฝก อบรม
การจัดงาน และการประชุมระหวางประเทศ พ.ศ. ๒๕๔๙”
ขอ ๒ ระเบียบนี้ใหใชบังคับตั้งแตวันถัดจากวันประกาศในราชกิจจานุเบกษา เปนตนไป
ขอ ๓ ใหยกเลิก
(๑) ระเบียบกระทรวงการคลังวาดวยคาใชจายในการประชุมระหวางประเทศ พ.ศ. ๒๕๓๙
(๒) ระเบียบกระทรวงการคลังวาดวยคาใชจายในการฝกอบรมของสวนราชการ พ.ศ. ๒๕๔๕
บรรดาหลักเกณฑ หรือแนวปฏิบัติใดที่มีกําหนดไวแลวในระเบียบนี้ ใหใชระเบียบนี้แทน
ขอ ๔ ในระเบียบนี้
“สวนราชการ” หมายความวา สํานักนายกรัฐมนตรี กระทรวง ทบวง กรม สวนราชการที่เรียกชื่อ
อยางอื่นที่มีฐานะเปนหรือเทียบเทากระทรวง ทบวง กรม สวนราชการที่เรียกชื่ออยางอื่น ซึ่งไมมีฐานะ
เปนกรมแตมีหัวหนาสวนราชการซึ่งมีฐานะเปนอธิบดี
“บุคลากรของรัฐ” หมายความวา ขาราชการทุกประเภท รวมทั้งพนักงาน ลูกจางของสวนราชการ
รัฐวิสาหกิจ หรือหนวยงานอื่นของรัฐ
“เจาหนาที่” หมายความวา บุคลากรของรัฐ ที่ไดรับมอบหมายใหปฏิบัติงานตามระเบียบนี้
และใหหมายความรวมถึงบุคคลอื่นที่ไดรับแตงตั้งใหปฏิบัติงานและเจาหนาที่รักษาความปลอดภัยดวย
“เจ า หนา ที่ ป ฏิบั ติ ง านลั ก ษณะพิ เ ศษ” หมายความวา บุค คลซึ่ งมิ ไ ด เป น บุ คลากรของรั ฐ
และไดรับแตงตั้งจากหัวหนาสวนราชการผูจัดการประชุมระหวางประเทศใหปฏิบัติงานในการประชุม
เลม ๑๒๓ ตอนพิเศษ ๙๘ ง

หนา ๑๘
ราชกิจจานุเบกษา

๒๒ กันยายน ๒๕๔๙

ระหวางประเทศ อาทิเชน พนักงานพิมพดีด พนักงานบันทึกขอมูล พนักงานแปล ลามและผูจดบันทึก
สรุปประเด็นในการประชุมระหวางประเทศ เปนตน
“การฝ ก อบรม” หมายความว า การอบรม การประชุ ม ทางวิ ช าการหรื อ เชิ ง ปฏิ บั ติ ก าร
การสัมมนาทางวิช าการหรือเชิงปฏิบัติการ การบรรยายพิเศษ การฝกศึกษา การดูงาน การฝกงาน
หรือที่เรียกชื่ออยางอื่นทั้งในประเทศและตางประเทศ โดยมีโครงการหรือหลักสูตรและชวงเวลาจัดที่แนนอน
ที่มีวัตถุประสงคเพื่อพัฒนาบุคคลหรือเพิ่มประสิทธิภาพในการปฏิบัติงาน โดยไมมีการรับปริญญา
หรือประกาศนียบัตรวิชาชีพ
“การฝกอบรมระดับตน ” หมายความวา การฝกอบรมที่ผูเขารับการฝกอบรมเกิน กึ่งหนึ่ ง
เปนบุคลากรของรัฐซึ่งเปนขาราชการระดับ ๑ ถึงระดับ ๒ หรือมีระดับตําแหนงเทียบเทาขาราชการ
ระดับ ๑ ถึงระดับ ๒
“การฝกอบรมระดับกลาง” หมายความวา การฝกอบรมที่ผูเขารับการฝกอบรมเกินกึ่งหนึ่ง
เปนบุคลากรของรัฐซึ่งเปนขาราชการระดับ ๓ ถึงระดับ ๘ หรือมีระดับตําแหนงเทียบเทาขาราชการ
ระดับ ๓ ถึงระดับ ๘
“การฝกอบรมระดับสู ง” หมายความวา การฝก อบรมที่ผูเ ขารับการฝกอบรมเกิน กึ่งหนึ่ ง
เปนบุคลากรของรัฐซึ่งเปนขาราชการตั้งแตระดับ ๙ ขึ้นไป หรือมีระดับตําแหนงเทียบเทาขาราชการ
ตั้งแตระดับ ๙ ขึ้นไป
“การฝกอบรมบุคคลภายนอก” หมายความวา การฝกอบรมที่ผูเขารับการฝกอบรมเกินกึ่งหนึ่ง
มิใชบุคลากรของรัฐ
“ผูเขารับการฝกอบรม” หมายความรวมถึง บุคลากรของรัฐหรือบุคคลซึ่งมิใชบุคลากรของรัฐ
ที่เขารับการฝกอบรมตามโครงการหรือหลักสูตรการฝกอบรม
“การประชุ ม ระหว างประเทศ” หมายความวา การประชุ ม หรือสั มมนาระหวา งประเทศ
ที่สวนราชการหรือหนวยงานของรัฐ รัฐบาลตางประเทศหรือองคการระหวางประเทศจัด หรือจัดรวมกัน
ในประเทศไทยโดยมีผูแทนจากสองประเทศขึ้นไปเขารวมประชุมหรือสัมมนา
“การดู ง าน” หมายความว า การเพิ่ ม พู น ความรู ห รื อ ประสบการณด ว ยการสัง เกตการณ
ซึ่ง กํ า หนดไวใ นโครงการหรื อ หลั ก สู ต รการฝก อบรม หรือ กํ า หนดไวใ นแผนการจัด การประชุ ม
ระหวางประเทศ ใหมีการดูงาน กอน ระหวาง หรือหลังการฝกอบรมหรือการประชุมระหวางประเทศ
เลม ๑๒๓ ตอนพิเศษ ๙๘ ง

หนา ๑๙
ราชกิจจานุเบกษา

๒๒ กันยายน ๒๕๔๙

และหมายความรวมถึงโครงการหรือหลักสูตรการฝกอบรมเฉพาะการดูงานภายในประเทศที่หนวยงาน
ของรัฐจัดขึ้น
“ผูแทน” หมายความวา ผูแทนประเทศไทยและที่ปรึกษาของผูแทนดังกลาวซึ่งไดรับความเห็นชอบ
จากคณะรัฐ มนตรี หรือไดรับอนุมัติจากรัฐ มนตรีเจาสังกัด ประธานรัฐ สภา หัวหนาสวนราชการ
เจาของงบประมาณหรือผูที่ไดรับมอบหมายตามกฎหมายวาดวยระเบียบบริหารราชการของขาราชการ
แตละประเภท แลวแตกรณี
“ผูเขารวมประชุม” หมายความวา ผูแทน และผูแทนของตางประเทศที่เขารวมการประชุม
ระหวางประเทศ
ขอ ๕ ใหปลัดกระทรวงการคลังรักษาการตามระเบียบนี้
หมวด ๑
บททั่วไป
ขอ ๖ การเบิกจายคาใชจายในการฝกอบรม การจัดงาน และการประชุมระหวางประเทศ
ใหเปนไปตามระเบียบนี้
ขอ ๗ การเบิกจายคาใชจายในการฝกอบรม การจัดงาน และการประชุมระหวางประเทศ
นอกเหนือจากที่กําหนดไวในระเบียบนี้ หรือที่กําหนดไวแลวแตไมสามารถปฏิบัติไดตามระเบียบนี้
ใหอยูใ นดุลพินิจของหัวหนาสวนราชการเจาของงบประมาณ โดยคํานึงถึงความจําเปน เหมาะสม
และประหยัด ภายในวงเงินงบประมาณที่ไดรับ โดยยึดถือประโยชนของทางราชการเปนหลัก
หมวด ๒
คาใชจายในการฝกอบรม
ขอ ๘ โครงการหรื อ หลั ก สู ต รการฝ ก อบรมที่ ส ว นราชการเป น ผู จั ด หรื อ จั ด ร ว มกั บ
หนวยงานอื่น ต องไดรับอนุมัติ จากหัวหนาสว นราชการเจ าของงบประมาณ เพื่อ เบิก จายคาใชจา ย
ตามระเบียบนี้
ขอ ๙ การจัดการฝกอบรมและการเขารับการฝกอบรมใหสวนราชการพิจารณาอนุมัติเฉพาะ
ผูที่ปฏิบัติหนาที่ที่เกี่ยวของหรือเปน ประโยชนตอสวนราชการนั้น ตามจํานวนที่เห็นสมควรและให
พิจารณาในดานการเงินกอนดวย
เลม ๑๒๓ ตอนพิเศษ ๙๘ ง

หนา ๒๐
ราชกิจจานุเบกษา

๒๒ กันยายน ๒๕๔๙

ขอ ๑๐ การฝกอบรมบุคคลภายนอกใหจัดไดเฉพาะการฝกอบรมในประเทศเทานั้น
ขอ ๑๑ บุคคลที่จะเบิกจายคาใชจายในการฝกอบรมตามระเบียบนี้ ไดแก
(๑) ประธานในพิธีเปดหรือพิธีปดการฝกอบรม แขกผูมีเกียรติ และผูติดตาม
(๒) เจาหนาที่
(๓) วิทยากร
(๔) ผูเขารับการฝกอบรม
(๕) ผูสังเกตการณ
คาใชจายตามวรรคหนึ่งใหสวนราชการผูจัดการฝกอบรมเปนผูเบิกจาย แตถาจะเบิกจายจาก
สวนราชการตนสังกัด ใหทําไดเมื่อสวนราชการผูจัดการฝกอบรมรองขอและสวนราชการตนสังกัด
ตกลงยินยอม
ขอ ๑๒ การเที ยบตํา แหนง ของบุ คคลตามขอ ๑๑ (๑) (๒) (๓) และ (๕) ที่มิ ไดเป น
บุคลากรของรัฐ เพื่อเบิกจายคาใชจายตามระเบียบนี้ ใหสวนราชการผูจัดการฝกอบรมเทียบตําแหนงได ดังนี้
(๑) บุคคลที่เคยเปนบุคลากรของรัฐมาแลว ใหเทียบตามระดับตําแหนงหรือชั้นยศครั้งสุดทาย
กอนออกจากราชการหรือออกจากงาน แลวแตกรณี
(๒) บุคคลที่กระทรวงการคลังไดเทียบระดับตําแหนงไวแลว
(๓) วิทยากรในการฝ กอบรมระดั บตน และระดั บกลาง ใหเที ยบเทา ขาราชการระดับ ๘
ในการฝกอบรมระดับสูงใหเทียบเทาขาราชการระดับ ๑๐ เวนแตวิทยากรที่เปนบุคคลตาม (๑) ที่มีชั้นยศ
สูงกวา ใหใชชั้นยศที่สูงกวานั้นได
(๔) นอกจาก (๑) (๒) หรือ (๓) ใหหัวหนาสวนราชการเจาของงบประมาณพิจารณาเทียบ
ตํ า แหน ง ตามความเหมาะสม โดยถื อ หลั ก การเที ย บตํ า แหน ง ของกระทรวงการคลั ง ตาม (๒)
เปนเกณฑในการพิจารณา
ขอ ๑๓ การเที ย บตํ า แหน ง ของบุ ค คลตามข อ ๑๑ (๔) ที่ มิ ไ ด เ ป น บุ ค ลากรของรั ฐ
เพื่อเบิกจายคาใชจายตามระเบียบนี้ ใหสวนราชการผูจัดการฝกอบรมเทียบตําแหนงไดดังนี้
(๑) ผูเขารับการฝกอบรมในการฝกอบรมระดับตน ใหเทียบเทาขาราชการตั้งแตระดั บ ๑
ถึงระดับ ๒
(๒) ผูเขารับการฝกอบรมในการฝกอบรมระดับกลาง ใหเทียบเทาขาราชการตั้งแตระดับ ๓
ถึงระดับ ๘
เลม ๑๒๓ ตอนพิเศษ ๙๘ ง

หนา ๒๑
ราชกิจจานุเบกษา

๒๒ กันยายน ๒๕๔๙

(๓) ผูเขารับการฝกอบรมในการฝกอบรมระดับสูง ใหเทียบเทาขาราชการตั้งแตระดับ ๙ ขึ้นไป
ขอ ๑๔ การเบิกจายคาพาหนะเดินทางไปกลับระหวางสถานที่อยู ที่พัก หรือที่ปฏิบัติราชการ
ไปยังสถานที่จัดฝกอบรมของบุคคลตามขอ ๑๑ ใหอยูในดุลพินิจของหัวหนาสวนราชการผูจัดการ
ฝกอบรมหรือตนสังกัด
ขอ ๑๕ ให สวนราชการผูจัดการฝกอบรมใชดุลพินิจเบิกจายคาใชจายในการจัดฝกอบรม
ไดเทาที่จายจริง โดยคํานึงถึงความจําเปน เหมาะสม และประหยัด เพื่อประโยชนของทางราชการ
ยกเวนคาสมนาคุณวิทยากร คาอาหาร คาเชาที่พัก และคาพาหนะ ใหเบิกจายตามหลักเกณฑและอัตรา
ตามที่กําหนดไวในระเบียบนี้
ขอ ๑๖ การจายคาสมนาคุณวิทยากรใหเปนไปตามหลักเกณฑและอัตรา ดังนี้
(๑) หลักเกณฑการจายคาสมนาคุณวิทยากร
(ก) ชั่วโมงการฝกอบรมที่มีลักษณะเปนการบรรยาย ใหจายคาสมนาคุณวิทยากรได
ไมเกิน ๑ คน
(ข) ชั่วโมงการฝกอบรมที่มีลักษณะเปนการอภิปรายหรือสัมมนาเปนคณะ ใหจายคาสมนาคุณ
วิทยากรไดไมเกิน ๕ คน โดยรวมถึงผูดําเนินการอภิปรายหรือสัมมนาที่ทําหนาที่เชนเดียวกับวิทยากรดวย
(ค) ชั่วโมงการฝกอบรมที่มีลักษณะเปนการแบงกลุมฝกภาคปฏิบัติ แบงกลุมอภิปราย
หรื อสั ม มนา หรือ แบ งกลุม ทํา กิ จกรรม ซึ่ งได กํา หนดไวใ นโครงการหรือ หลั ก สูต รการฝก อบรม
และจําเปนตองมีวิทยากรประจํากลุม ใหจายคาสมนาคุณวิทยากรไดไมเกินกลุมละ ๒ คน
(ง) ชั่วโมงการฝกอบรมใดมีวิทยากรเกินกวาจํานวนที่กําหนดไวตาม (ก) (ข) หรือ (ค)
ใหเฉลี่ยจายคาสมนาคุณวิทยากรไมเกินภายในจํานวนเงินที่จายไดตามหลักเกณฑ
(จ) เพื่อประโยชนใ นการเบิกจายคาสมนาคุณวิทยากร การนับชั่วโมงการฝกอบรม
ใหนับตามเวลาที่กําหนดในตารางการฝกอบรม โดยไมตองหักเวลาที่พักรับประทานอาหารวางและเครื่องดื่ม
แตละชั่วโมงการฝกอบรมตองมีกําหนดเวลาการฝกอบรมไมนอยกวาหาสิบ นาที กรณีกําหนดเวลา
การฝกอบรมไมถึงหาสิบนาทีแตไมนอยกวายี่สิบหานาทีใหเบิกจายคาสมนาคุณวิทยากรไดกึ่งหนึ่ง
(๒) อัตราคาสมนาคุณวิทยากร
(ก) วิทยากรที่เปนบุคลากรของรัฐ ใหไดรับคาสมนาคุณวิทยากรสําหรับการฝกอบรม
ระดับตน การฝกอบรมระดับกลาง และการฝกอบรมบุคคลภายนอก ไมเกิน ชั่วโมงละ ๖๐๐ บาท
และสําหรับการฝกอบรมระดับสูงไมเกินชั่วโมงละ ๘๐๐ บาท
เลม ๑๒๓ ตอนพิเศษ ๙๘ ง

หนา ๒๒
ราชกิจจานุเบกษา

๒๒ กันยายน ๒๕๔๙

(ข) วิทยากรที่มิใชบุคคลตาม (ก) ใหไดรับคาสมนาคุณวิทยากร ในการฝกอบรมระดับตน
การฝกอบรมระดับกลาง และการฝกอบรมบุคคลภายนอก ไมเกินชั่วโมงละ ๑,๒๐๐ บาท และสําหรับ
การฝกอบรมระดับสูงไมเกินชั่วโมงละ ๑,๖๐๐ บาท
(ค) กรณีที่จําเปนตองใชวิทยากรที่มีความรู ความสามารถและประสบการณเปนพิเศษ
เพื่อประโยชนในการฝกอบรมตามโครงการหรือหลักสูตรที่กําหนด จะใหวิทยากรไดรับคาสมนาคุณ
วิทยากรสูงกวาอัตราที่กําหนดตาม (ก) หรือ (ข) ก็ได โดยใหอยูในดุลพินิจของหัวหนาสวนราชการ
เจาของงบประมาณ
(ง) การฝกอบรมที่สวนราชการเปนผูจัดหรือจัดรวมกับหนวยงานอื่น ถาวิทยากรไดรับ
คาสมนาคุณวิทยากรจากหนวยงานอื่นแลว ใหสวนราชการผูจัดการฝกอบรมงดเบิกคาสมนาคุณวิทยากร
จากทางราชการ
(จ) กรณีวิทยากรสังกัดสวนราชการผูจัดการฝกอบรม ใหอยูใ นดุลพินิจของหัวหนา
สวนราชการผูจัดการฝกอบรม ที่จะพิจารณาจายคาสมนาคุณวิทยากรไดตามความจําเปน และในอัตรา
ที่เหมาะสม แตตองไมเกินอัตราตาม (ก)
ขอ ๑๗ ในโครงการหรือหลักสูตรการฝกอบรมที่มีการจัดอาหารใหแ กบุคคลตามขอ ๑๑
ใหสวนราชการผูจัดการฝกอบรมเบิกคาอาหารไดเทาที่จายจริงแตไมเกิน อัตราตามบัญชีหมายเลข ๑
ทายระเบียบนี้
ขอ ๑๘ ในโครงการหรือหลักสูตรการฝกอบรมที่มีการจัดที่พักและออกคาเชาที่พักใหแ ก
บุคคลตามขอ ๑๑ ใหสวนราชการผูจัดการฝกอบรมเบิกจายคาเชาที่พักไดเทาที่จายจริงแตไมเกินอัตรา
คาเชาที่พักตามบัญชีหมายเลข ๒ และบัญชีหมายเลข ๓ ทายระเบียบนี้ และตามหลักเกณฑดังนี้
(๑) การจัดที่พัก ใหแ กผูเข ารับการฝ กอบรมสํา หรับการฝ กอบรมระดับตน การฝกอบรม
ระดับกลาง และการฝกอบรมบุคคลภายนอก ใหพักรวมกัน ตั้งแตสองคนขึ้นไปโดยใหพักหองพักคู
เวนแตเปนกรณีที่ไมเหมาะสมหรือมีเหตุจําเปนไมอาจพักรวมกับผูอื่นได หัวหนาสวนราชการผูจัดการ
ฝกอบรมอาจจัดใหพักหองพักคนเดียวได
(๒) การจัดที่พักใหแกผูสังเกตการณหรือเจาหนาที่ซึ่งมีระดับตําแหนงหรือชั้นยศ ไมสูงกวา
ขาราชการระดับ ๘ หรือเทียบเทา ใหพักรวมกันตั้งแตสองคนขึ้นไปโดยใหพักหองพักคู เวนแตเปนกรณี
ที่ไม เหมาะสมหรือ มีเหตุจํ าเป น ไมอาจพั กรวมกั บผูอื่ น ได หัวหนา สวนราชการผู จัดการฝกอบรม
เลม ๑๒๓ ตอนพิเศษ ๙๘ ง

หนา ๒๓
ราชกิจจานุเบกษา

๒๒ กันยายน ๒๕๔๙

อาจจัดใหพัก หองพักคนเดี ยวได สวนผูสัง เกตการณหรื อเจ าหน าที่ซึ่ งมีร ะดับ ตําแหนง หรือ ชั้น ยศ
ตั้งแตขาราชการระดับ ๙ หรือเทียบเทาขึ้นไป จะจัดใหพักหองพักคนเดียวก็ได
ขอ ๑๙ กรณีสวนราชการผูจัดการฝกอบรม จัดยานพาหนะในการฝกอบรม และออกคา
พาหนะสําหรับบุคคลตามขอ ๑๑ ใหเปนไปตามหลักเกณฑ ดังนี้
(๑) กรณีใชยานพาหนะของสวนราชการผูจัดฝกอบรม หรือกรณียืมยานพาหนะจากสวนราชการ
หรือหนวยงานอื่นใหเบิกคาน้ํามันเชื้อเพลิงไดเทาที่จายจริง
(๒) กรณีใชยานพาหนะประจําทางหรือเชาเหมายานพาหนะใหจัดยานพาหนะโดยอนุโลม
ตามสิทธิของขาราชการตามพระราชกฤษฎีกาคาใชจายในการเดิน ทางไปราชการ โดยใหเบิกจายได
เทาที่จายจริงตามความจําเปนและประหยัด ดังนี้
(ก) การฝกอบรมระดับตนหรือการฝกอบรมบุคคลภายนอกใหจัดยานพาหนะตามสิทธิ
ของขาราชการระดับ ๕ หรือเทียบเทา สําหรับการฝกอบรมระดับกลางใหจัดยานพาหนะตามสิทธิ
ของขาราชการระดับ ๖ หรือเทียบเทา
(ข) การฝกอบรมระดับสูง ใหจัดยานพาหนะตามสิทธิของขาราชการระดับ ๑๐ หรือเทียบเทา
เวน แตกรณีเดินทางโดยเครื่องบินใหใชชั้นธุรกิจ กรณีที่ไมสามารถเดิน ทางโดยชั้น ธุรกิจใหเดิน ทาง
โดยชั้นหนึ่ง
ขอ ๒๐ กรณีสวนราชการผูจัดการฝกอบรมไมจัดอาหาร ที่พัก หรือยานพาหนะทั้งหมด
หรือจัดใหบางสวน ใหสวนราชการผูจัดการฝกอบรมเบิกจายคาใชจายทั้งหมดหรือสวนที่ขาดใหแกบุคคล
ตามขอ ๑๑ แตถาบุคคลตามขอ ๑๑ (๔) และ (๕) เปนบุคลากรของรัฐใหเบิกจายจากตนสังกัด ทั้งนี้
ตามหลักเกณฑและวิธีการที่กําหนดไวในพระราชกฤษฎีกาคาใชจายในการเดินทางไปราชการ
การคํ า นวณเวลาเพื่ อ เบิ ก เบี้ ยเลี้ ยงเดิ น ทางให นับ ตั้ งแตเ วลาที่เ ดิ น ทางออกจากสถานที่ อ ยู
หรือสถานที่ปฏิบัติราชการตามปกติจนกลับถึงสถานที่อยูหรือสถานที่ปฏิบัติราชการตามปกติ แลวแตกรณี
แลวนําจํานวนวันทั้งหมดมาคูณกับอัตราเบี้ยเลี้ยงเดินทางเหมาจายตอวัน เพื่อเปน คาเบี้ยเลี้ยงเดินทาง
ในกรณีที่ผูจัดการฝกอบรมจัดอาหารบางมื้อในระหวางการฝกอบรม ใหหักเบี้ยเลี้ยงเดินทางที่คํานวณได
ในอัตรามื้อละ ๑ ใน ๓ ของอัตราเบี้ยเลี้ยงเดินทางเหมาจายตอวัน
การคํ า นวณเวลาตามวรรคสองให นั บ ยี่ สิ บ สี่ชั่ ว โมงเป น หนึ่ ง วั น ถ า ไม ถึ ง ยี่ สิ บ สี่ ชั่ ว โมง
หรือเกินยี่สิบสี่ชั่วโมงและสวนที่ไมถึงยี่สิบสี่ชั่วโมงหรือเกิน ยี่สิบสี่ชั่วโมงนั้นมากกวาสิบสองชั่วโมง
ใหถือเปนหนึ่งวัน
เลม ๑๒๓ ตอนพิเศษ ๙๘ ง

หนา ๒๔
ราชกิจจานุเบกษา

๒๒ กันยายน ๒๕๔๙

ขอ ๒๑ กรณีเปนการจัดฝกอบรมบุคคลภายนอก ถาสวนราชการผูจัดการฝกอบรมไมจัดอาหาร
ที่พัก หรือยานพาหนะ ทั้งหมดหรือจัดใหบางสวน ใหสวนราชการผูจัดการฝกอบรม เบิกจายคาใชจาย
ใหแกผูเขารับการฝกอบรมที่เปนบุคลากรของรัฐตามหลักเกณฑที่กําหนดไวในขอ ๒๐ และใหสวนราชการ

ผูจัดการฝกอบรมเบิกจายคาใชจายทั้งหมดหรือสวนที่ขาดใหแกผูเขารับการฝกอบรมที่มิไดเปนบุคลากร
ของรัฐตามหลักเกณฑ ดังนี้
(๑) คาเบี้ยเลี้ยง
(ก) การฝกอบรมที่ไมจัดอาหารทั้ง ๓ มื้อ ใหเบิกจายคาเบี้ยเลี้ยงไดไมเกินคนละ ๑๒๐ บาท
ตอวัน
(ข) การฝกอบรมที่จัดอาหารให ๒ มื้อ ใหเบิกจายคาเบี้ยเลี้ยงไดไมเกินคนละ ๔๐ บาท
ตอวัน
(ค) การฝกอบรมที่จัดอาหารให ๑ มื้อ ใหเบิกจายคาเบี้ยเลี้ยงไดไมเกินคนละ ๘๐ บาท
ตอวัน
(๒) คาเชาที่พัก ใหเบิกจายในลักษณะเหมาจายไมเกินคนละ ๕๐๐ บาท ตอวัน
(๓) คาพาหนะเดินทางยกเวนคาโดยสารเครื่องบิน ใหอยูในดุลพินิจของหัวหนาสวนราชการ
ผูจัดการฝกอบรมที่จะพิจารณาใหเบิกจายตามที่จายจริง หรือใหเบิกในลักษณะเหมาจายตามความจําเปน
และเหมาะสม
การเบิกจายคาใชจายตามขอนี้ใหใชแบบใบสําคัญรับเงินทายระเบียบนี้
ขอ ๒๒ การเบิกคาเครื่องแตงตัวในการเดินทางไปฝกอบรมในตางประเทศ ใหเบิกจายไดเฉพาะ
ผูเขารับการฝกอบรมที่เปนบุคลากรของรัฐ หรือเจาหนาที่ ตามบัญชีหมายเลข ๔ ทายระเบียบนี้
ขอ ๒๓ คาใชจายเปนคาลงทะเบียน คาธรรมเนียม หรือคาใชจายทํานองเดียวกันที่เรียกชื่อ
อยางอื่น สําหรับผูเขารับการฝกอบรม ใหเบิกจายเทาที่จายจริงในอัตราที่สวนราชการหรือหนวยงาน
ผูจัดการฝกอบรมเรียกเก็บ
ขอ ๒๔ กรณีคาใชจายตามขอ ๒๓ ไดรวมคาอาหาร คาเชาที่พัก หรือคาพาหนะของผูเขารับ
การฝกอบรมไวทั้งหมด หรือสวนราชการหรือหนวยงานผูจัดการฝกอบรมไดออกคาใชจายเกี่ยวกับ
คาอาหาร คาเชาที่พัก หรือคาพาหนะทั้งหมดใหแกผูเขารับการฝกอบรมหรือผูสังเกตการณ ใหผูเขารับ
การฝกอบรมหรือผูสังเกตการณงดเบิกจายคาใชจายดังกลาว
เลม ๑๒๓ ตอนพิเศษ ๙๘ ง

หนา ๒๕
ราชกิจจานุเบกษา

๒๒ กันยายน ๒๕๔๙

กรณีคาใชจายตามขอ ๒๓ ไมรวมคาอาหาร คาเชาที่พัก หรือคาพาหนะ หรือรวมไวบางสวน
หรือสวนราชการหรือหนวยงานผูจัดการฝกอบรมไมออกคาอาหาร คาเชาที่พัก หรือคาพาหนะทั้งหมด
หรื อ ออกให บ างส ว น ให ผู เ ข า รั บ การฝ ก อบรมหรื อ ผู สั ง เกตการณ เ บิ ก จ า ยคา ใช จ า ยทั้ ง หมดหรื อ
เฉพาะสวนที่ขาดหรือสวนที่มิไดออกใหตามหลักเกณฑที่กําหนดไวในขอ ๒๐
ขอ ๒๕ โครงการหรื อ หลั ก สู ต รการฝ ก อบรมที่ ส ว นราชการผู จั ด การฝ ก อบรมได รั บ
ความชวยเหลือคาใชจายทั้งหมดจากหนวยงานภายในประเทศหรือตางประเทศ ใหงดเบิกจายคาใชจาย
สวนกรณีที่สวนราชการผูจัดการฝกอบรมไดรับความชวยเหลือคาใชจายบางสวน ใหเบิกจายคาใชจายสมทบ
ในสวนที่ไมไดรับความชวยเหลือตามหลักเกณฑและอัตราที่กําหนดไวในระเบียบนี้
กรณี ที่ บุ ค ลากรของรั ฐ ได รั บ อนุ มั ติ ใ ห เ ดิ น ทางไปฝ ก อบรมในต า งประเทศโดยได รั บ
ความชวยเหลือคาใชจายในการเดินทางไปฝกอบรมทั้งหมด ใหงดเบิกจายคาใชจาย สวนกรณีไดรับ
ความชวยเหลือคาใชจายในการเดิน ทางไปฝกอบรมบางสวน ใหเบิกจายคาใชจายสมทบในสวนที่
ไมไดรับความชวยเหลือไดตามพระราชกฤษฎีกาคาใชจายในการเดินทางไปราชการ แตตองไมเกิน
วงเงินที่ไดรับความชวยเหลือ ภายใตเงื่อนไข ดังนี้
(๑) กรณีไดรับความชวยเหลือคาโดยสารเครื่องบินไป-กลับแลว แมจะต่ํากวาสิทธิที่ไดรับ
ก็ใหงดเบิกจายคาโดยสารเครื่องบิน สวนกรณีไดรับความชวยเหลือคาโดยสารเครื่องบินเพียงเที่ยวเดียว
ใหเบิกจายคาโดยสารเครื่องบิน อีกหนึ่งเที่ยวในชั้น เดียวกับที่ไดรับความชวยเหลือ แตตองไมสูงกวา
สิทธิที่พึงไดรับ
(๒) กรณีมีการจัดที่พักให ใหงดเบิกจายคาเช าที่พัก ถาไดรับความชวยเหลือคาเชาที่พั ก
ต่ํากวาสิทธิที่พึงไดรับ ใหเบิกจายคาเชาที่พักสมทบเฉพาะสวนที่ขาดตามที่จายจริง แตเมื่อรวมกับคาเชา
ที่พักที่ไดรับความชวยเหลือแลวจะตองไมเกินสิทธิที่พึงไดรับ
(๓) กรณีไดรับความชวยเหลือคาเบี้ยเลี้ยงเดินทางต่ํากวาสิทธิที่พึงไดรับ ใหเบิกจายคาเบี้ยเลี้ยง
เดินทางสมทบเฉพาะสวนที่ขาด สวนกรณีมีการจัดอาหารในระหวางการฝกอบรมการเบิกจายคาเบี้ยเลี้ยง
เดินทางใหเปนไปตามหลักเกณฑที่กําหนดไวในขอ ๒๐
(๔) กรณี มิ ไ ด รั บความช ว ยเหลื อ ค า เครื่ อ งแต ง ตัว ให เ บิก จ า ยได ตามบั ญ ชี ห มายเลข ๔
ทายระเบียบนี้ ถาไดรับความชวยเหลือคาเครื่องแตงตัวต่ํากวาสิทธิที่พึงไดรับ ใหเบิกจายคาเครื่องแตงตัว
สมทบเฉพาะสวนที่ขาด
เลม ๑๒๓ ตอนพิเศษ ๙๘ ง

หนา ๒๖
ราชกิจจานุเบกษา

๒๒ กันยายน ๒๕๔๙

การเบิก จา ยค าใชจ ายตามวรรคสอง ใหจั ด ทํา รายละเอีย ดค าใชจ า ยตามแบบรายละเอี ย ด
ค า ใช จ า ยกรณี ไ ด รั บ ความช ว ยเหลื อ ท า ยระเบี ย บนี้ พร อ มแนบสํ า เนาหนั ง สื อ ของส ว นราชการ
หรือหนวยงานที่ใหความชวยเหลือเพื่อเปน หลักฐานประกอบการเบิกจาย และกรณีหนวยงานที่ใ ห
ความชวยเหลือไมไดระบุวงเงินใหความชวยเหลือไว ใหคํานวณเงินคาใชจายที่ไดรับความชวยเหลือ
โดยอิงอัตราคาใชจายตามระเบียบนี้
ขอ ๒๖ กรณี ส ว นราชการผู จั ด การฝ ก อบรมประสงค จ ะจ า งจั ด ฝ ก อบรมในโครงการ
หรือหลั กสูตรการฝกอบรมไมวาทั้ง หมดหรื อบางสวน ใหดําเนิน การได ตามหลักเกณฑแ ละอัตรา
คาใชจายตามระเบียบนี้ และถาใชเครื่องบินโดยสารเปน ยานพาหนะในการเดิน ทางไปฝกอบรมใน
ตางประเทศ ใหปฏิบัติตามมติคณะรัฐมนตรีและหนังสือกระทรวงการคลังที่กําหนดในเรื่องดังกลาวดวย
การเบิกจายคาใชจายตามวรรคหนึ่ง ใหใชใบเสร็จรับเงินของผูรับจางเปนหลักฐานการเบิกจาย
ขอ ๒๗ ใหมีการประเมิน ผลการฝกอบรม และรายงานตอหัวหนาสวนราชการผูจัดการ
ฝกอบรมภายใน ๖๐ วัน นับแตสิ้นสุดการฝกอบรม
สํ า หรั บ ผู เ ข า รั บ การฝ ก อบรมหรื อ ผู สั ง เกตการณ ที่ เ ข า รั บ การฝ ก อบรมที่ ส ว นราชการ
หรือหนวยงานอื่นเปนผูจัดการฝกอบรม ใหจัดทํารายงานผลการเขารับการฝกอบรมเสนอหัวหนาสวนราชการ
ตนสังกัดภายใน ๖๐ วัน นับตั้งแตวันเดินทางกลับถึงสถานที่ปฏิบัติราชการ
หมวด ๓
คาใชจายในการจัดงาน
ขอ ๒๘ การจัดงานตามแผนงานโครงการตามภารกิจปกติหรือตามนโยบายของทางราชการ
เชน การจัดงานวัน คลายวันสถาปนาของสวนราชการ การจัดงานนิทรรศการ การจัดงานแถลงขาว
การจัดการประกวดหรือแขงขัน หรือการจัดกิจกรรมตาง ๆ เปนตน ใหหัวหนาสวนราชการเจาของ
งบประมาณพิจารณาอนุมัติการเบิกจายคาใชจายไดเทาที่จายจริงตามความจําเปน เหมาะสม และประหยัด
ขอ ๒๙ กรณี ส ว นราชการประสงค จ ะจ า งดํ า เนิ น การตามข อ ๒๘ ก็ ใ ห ดํ า เนิ น การได
โดยอยูในดุลพินิจของหัวหนาสวนราชการเจาของงบประมาณ โดยใหใชใบเสร็จรับเงินของผูรับจาง
ในการจัดงานเปนหลักฐานการเบิกจาย
เลม ๑๒๓ ตอนพิเศษ ๙๘ ง

หนา ๒๗
ราชกิจจานุเบกษา

๒๒ กันยายน ๒๕๔๙

หมวด ๔
คาใชจายในการประชุมระหวางประเทศ
ขอ ๓๐ บุคคลที่จะเบิกจายคาใชจายในการประชุมระหวางประเทศ ตามระเบียบนี้ ไดแก
(๑) ประธานในพิธีเปดหรือพิธีปดการประชุม แขกผูมีเกียรติ และผูติดตาม
(๒) เจาหนาที่
(๓) เจาหนาที่ปฏิบัติงานลักษณะพิเศษ
(๔) วิทยากร
(๕) ผูเขารวมประชุม
ขอ ๓๑ คาใชจายกอน ระหวาง และหลังการจัดประชุมระหวางประเทศ ใหเบิกจายได
เทาที่จายจริงตามความจําเปน เหมาะสมและประหยัด ยกเวนคาสมนาคุณวิทยากร เงินรางวัลของเจาหนาที่
คาอาหาร คาเชาที่พัก และคาพาหนะ ใหเบิกจายตามหลักเกณฑและอัตราที่กําหนดไวในระเบียบนี้
ขอ ๓๒ การประชุมระหวางประเทศที่มีการจัดอาหาร ที่พัก หรือยานพาหนะใหแ กบุคคล
ตามขอ ๓๐ ใหสวนราชการผูจัดการประชุมระหวางประเทศเบิกจายคาอาหาร คาเชาที่พัก หรือคาพาหนะได
ดังนี้
(๑) การประชุม ระหวางประเทศที่กําหนดผูเขารวมประชุมเปนบุคคลระดับรัฐ มนตรีหรือ
สมาชิกรัฐสภาขึ้นไป ใหเบิกจายคาใชจายไดเทาที่จายจริงโดยใหอยูในดุลพินิจของหัวหนาสวนราชการ
เจาของงบประมาณ
(๒) การประชุมระหวางประเทศนอกจาก (๑) ใหเบิกจายคาใชจายไดเทาที่จายจริง ไมเกิน
อัตรา ดังนี้
(ก) คาอาหารและเครื่ องดื่ม กรณีจั ดครบทุ กมื้ อไม เกิ น คนละ ๑,๒๐๐ บาทต อวั น
กรณีจัดไมครบทุกมื้อไมเกินคนละ ๘๐๐ บาทตอวัน
(ข) คาเชาที่พักไมเกินคนละ ๒,๐๐๐ บาทตอวัน
(ค) คาพาหนะใหเบิกจายไดเทาที่จายจริงตามความจําเปนและเหมาะสม โดยใหอยูใน
ดุลพินิจของหัวหนาสวนราชการเจาของงบประมาณ
เลม ๑๒๓ ตอนพิเศษ ๙๘ ง

หนา ๒๘
ราชกิจจานุเบกษา

๒๒ กันยายน ๒๕๔๙

ขอ ๓๓ การจายคาสมนาคุณวิทยากรใหเปนไปตามหลักเกณฑขอ ๑๖ สวนอัตราคาสมนาคุณ
วิทยากรใหเบิ กจายตามความจําเป น และเหมาะสม โดยใหอ ยูใ นดุล พินิจของหัวหน าสวนราชการ
เจาของงบประมาณ
ขอ ๓๔ เจาหนาที่ซึ่งปฏิบัติงานในการประชุมระหวางประเทศใหไดรับเงินรางวัลเฉพาะวันที่
ปฏิบัติงานคนละไมเกิน ๒๐๐ บาทตอวัน
ขอ ๓๕ เจาหนาที่ผูปฏิบัติงานลักษณะพิเศษใหเบิกจายคาตอบแทนเฉพาะวันที่ปฏิบัติงาน
ตามหลักเกณฑและอัตราที่หัวหนาสวนราชการเจาของงบประมาณกําหนด
ขอ ๓๖ ค า ใช จ า ยที่ เ ป น ค า ลงทะเบี ย น ค า ธรรมเนี ย ม หรื อ ค า ใช จ า ยทํ า นองเดี ย วกั น
ที่เรียกชื่ออยางอื่นสําหรับผูเขารวมประชุม ใหเบิกจายเทาที่จายจริงในอัตราที่ผูจัดการประชุมระหวางประเทศ
เรียกเก็บ
ขอ ๓๗ กรณี ค า ใช จ า ยตามข อ ๓๖ ได ร วมค า อาหาร ค า เช า ที่ พั ก หรื อ ค า พาหนะ
ของผูเขารวมประชุม ไวทั้งหมด หรือสวนราชการหรือหนวยงานผูจัดการประชุม ไดออกคาใชจาย
เกี่ยวกับคาอาหาร คาเชาที่พัก หรือคาพาหนะทั้งหมดใหแ กผูเขารวมประชุม ใหผูเขารวมประชุม
งดเบิกจายคาใชจาย
กรณีคาใชจายตามขอ ๓๖ ไมรวมคาอาหาร คาเชาที่พัก หรือคาพาหนะ หรือรวมไวบางสวน
หรือสวนราชการหรือหนวยงานผูจัดการประชุมไมออกคาอาหาร คาเชาที่พัก หรือคาพาหนะทั้งหมด
หรือออกใหบางสวน ใหผูเขารวมประชุมเบิกจายคาใชจายทั้งหมดหรือเฉพาะสวนที่ขาด หรือสวนที่มิได
ออกใหจากสวนราชการตนสังกัดไดตามขอ ๓๒
ขอ ๓๘ กรณีสวนราชการผูจัดการประชุมระหวางประเทศไดรับความชวยเหลือ คาใชจาย
จากสวนราชการหรือหนวยงานในประเทศหรือตางประเทศ ใหเบิกจายคาใชจายสมทบเฉพาะในสวน
ที่ขาดไดตามระเบียบนี้
ขอ ๓๙ กรณีสวนราชการประสงคจะจางจัดการประชุมระหวางประเทศก็ใหดําเนินการได
โดยใหอยูใ นดุลพินิจของหัวหนาสวนราชการเจา ของงบประมาณ และใหใ ชใบเสร็จ ของผูรับจ า ง
จัดการประชุมระหวางประเทศเปนหลักฐานการเบิกจาย
เลม ๑๒๓ ตอนพิเศษ ๙๘ ง

หนา ๒๙
ราชกิจจานุเบกษา

๒๒ กันยายน ๒๕๔๙

บทเฉพาะกาล
ขอ ๔๐ กรณีสวนราชการเบิกจายคาใชจายในการฝกอบรม การจัดงาน และการประชุม
ระหวางประเทศตามระเบียบหรือหลักเกณฑที่ใชบังคับอยูในวันที่ระเบียบนี้ใชบังคับ หรือตามที่ไดรับ
อนุ มั ติจ ากกระทรวงการคลั ง กอ นวั น ที่ ร ะเบี ย บนี้ ใ ชบั ง คั บ ให ดํ า เนิ น การต อไปตามระเบี ยบหรื อ
หลักเกณฑหรือตามที่ไดรับอนุมัติจากกระทรวงการคลังตอไปจนแลวเสร็จ
ประกาศ ณ วันที่ ๖ กันยายน พ.ศ. ๒๕๔๙
ทนง พิทยะ
รัฐมนตรีวาการกระทรวงการคลัง
บัญชีหมายเลข ๑

อัตราคาอาหารในการฝกอบรม
(บาท : วัน : คน)

ระดับการฝกอบรม

การฝกอบรมในสถานทีของสวนราชการ รัฐวิสาหกิจ
่
หรือหนวยงานอืนของรัฐ
่
ในประเทศ
ในตางประเทศ
จัดครบทุกมือ
้
จัดไมครบทุกมื้อ

จัดครบทุกมือ
้

จัดไมครบทุกมือ
้

การฝกอบรมในสถานทีของเอกชน
่
ในประเทศ
ในตางประเทศ

๑. การฝ กอบรมระดั บต น
การฝ กอบรมระดั บกลาง
แ ล ะ ก า ร ฝ ก อ บ ร ม
บุคคลภายนอก

ไมเกิน ๕๐๐

ไมเกิน ๓๐๐

ไมเกิน ๒,๕๐๐

ไมเกิน ๘๐๐

ไมเกิน ๖๐๐

ไมเกิน ๒,๕๐๐

๒.การฝกอบรมระดับสูง

ไมเกิน ๗๐๐

ไมเกิน ๕๐๐

ไมเกิน ๒,๕๐๐

ไมเกิน ๑,๐๐๐

ไมเกิน ๗๐๐

ไมเกิน ๒,๕๐๐
บัญชีหมายเลข ๒

อัตราคาเชาที่พักในการฝกอบรมในประเทศ
(บาท : วัน : คน)
ระดับการฝกอบรม

คาเชาหองพักคนเดียว

คาเชาหองพักคู

๑. การฝกอบรมระดับตน
การฝกอบรมระดับกลางและ
การฝกอบรมบุคคลภายนอก

ไมเกิน ๑,๒๐๐

ไมเกิน ๗๕๐

๒. การฝกอบรมระดับสูง

ไมเกิน ๒,๐๐๐

ไมเกิน ๑,๑๐๐

หมายเหตุ : คาเชาหองพักคนเดียว หมายความวา คาใชจายในการเชาหองพักหนึงหองทีสถานที่พักแรมเรียกเก็บ

่
่
กรณีที่ผูเชาเขาพักเพียงคนเดียว
คาเชาหองพักคู หมายความวา คาใชจายในการเชาหองพักทีสถานที่พักแรมเรียกเก็บกรณีที่ผูเชาเขาพัก
่
รวมกันตั้งแตสองคนขึนไป
้
บัญชีหมายเลข ๓

อัตราคาเชาที่พักในการฝกอบรมในตางประเทศ
(บาท : วัน : คน)
ประเภท ก.
คาเชาหองพัก
คาเชาหองพักคู
คนเดียว

ประเภท ข.
คาเชาหองพัก
คาเชาหองพักคู
คนเดียว

ประเภท ค.
คาเชาหองพัก
คาเชาหองพักคู
คนเดียว

๑. การฝกอบรมระดับตนและ
การฝกอบรมระดับกลาง

ไมเกิน ๖,๐๐๐

ไมเกิน ๔,๒๐๐

ไมเกิน ๔,๐๐๐

ไมเกิน ๒,๘๐๐

ไมเกิน ๒,๔๐๐

ไมเกิน ๑,๗๐๐

๒. การฝกอบรมระดับสูง

ไมเกิน ๘,๐๐๐

ไมเกิน ๕,๖๐๐

ไมเกิน ๕,๖๐๐

ไมเกิน ๓,๙๐๐

ไมเกิน ๓,๖๐๐

ไมเกิน ๒,๕๐๐

ระดับการฝกอบรม

หมายเหตุ : (๑) คาเชาหองพักคนเดียว หมายความวา คาใชจายในการเชาหองพักหนึ่งหองทีสถานที่พักแรมเรียกเก็บกรณีที่ผูเชาเขาพักเพียงคนเดียว
่
(๒) คาเชาหองพักคู หมายความวา คาใชจายในการเชาหองพักทีสถานที่พักแรมเรียกเก็บกรณีที่ผูเชาเขาพักรวมกันตั้งแตสองคนขึนไป
่
้
(๓) ประเภท ก. ประเภท ข. และ ประเภท ค. หมายถึง ประเทศ รัฐ เมือง ตามบัญชีแนบทายบัญชีนี้
บัญชีหมายเลข ๔

คาเครื่องแตงตัวในการเดินทางไปฝกอบรม
ในตางประเทศ
__________________________
๑. รายชื่อประเทศที่ไมสามารถเบิกจายคาเครื่องแตงตัวในการเดินทางไปฝกอบรมในตางประเทศ
(๑) สหภาพพมา
(๒) เนการาบรูไนดารุสซาลาม
(๓) สาธารณรัฐอินโดนีเซีย
(๔) ราชอาณาจักรกัมพูชา
(๕) สาธารณรัฐประชาธิปไตยประชาชนลาว
(๖) มาเลเซีย
(๗) สาธารณรัฐฟลิปปนส
(๘) สาธารณรัฐสิงคโปร
(๙) สาธารณรัฐสังคมนิยมประชาธิปไตยศรีลังกา
(๑๐) สาธารณรัฐสังคมนิยมเวียดนาม
(๑๑) สาธารณรัฐหมูเกาะฟจิ
(๑๒) ปาปวนิวกินี
(๑๓) รัฐเอกราชซามัว
(๑๔) สาธารณรัฐประชาธิปไตยติมอร-เลสเต
๒. ขาราชการระดับ ๕ หรือตําแหนงที่เทียบเทาลงมา ใหเบิกจายคาเครื่องแตงตัวเหมาจายไดคนละ
๗,๕๐๐ บาท ขาราชการะดับ ๖ หรือตําแหนงที่เทียบเทาขึ้นไป ใหเบิกจายคาเครื่องแตงตัวเหมาจายไดคนละ
๙,๐๐๐ บาท
๓. ผูที่เคยไดรับคาเครื่องแตงตั วในการเดิ นทางไปฝ กอบรมในต างประเทศมาแล ว หรื อเคยไดรับ
คาเครื่องแตงตัวจากสวนราชการ รัฐวิสาหกิจ หรือหนวยงานอื่นของรัฐตามกฎหมายหรือระเบียบอืนใดไมวาจะเบิกจายจาก
่

เงินงบประมาณ เงินนอกงบประมาณ หรือเคยไดรับความชวยเหลือจากหนวยงานใด ๆ ทั้งในประเทศและตางประเทศ
ถาตองเดินทางไปฝกอบรมในตางประเทศ ใหมีสิทธิเบิกคาเครื่องแตงตัวไดอีกเมื่อการเดินทางครั้งใหมมีร ะยะหาง
จากการเดิ น ทางไปต า งประเทศครั้ ง สุ ด ท า ยที่ ได รั บ ค า เครื่ อ งแต ง ตั ว เกิ น ๒ ป นั บ แต วั น ที่ เ ดิ น ทางออก
จากประเทศไทย หรือมีระยะเวลาเกิน กวา ๒ ป นับแตวันที่เดินทางกลับถึงประเทศไทยสําหรับผูที่รับราชการ
ประจําในตางประเทศ
ภาคผนวก จ.
ระเบียบสํานักนายกรัฐมนตรีวาดวยการพัสดุ พ.ศ. 2535
ระเบียบสํานักนายกรัฐมนตรี
วาดวยการพัสดุ
พ.ศ. ๒๕๓๕
แกไขเพิ่มเติม (ฉบับที่ ๒) พ.ศ. ๒๕๓๘
แกไขเพิ่มเติม (ฉบับที่ ๓) พ.ศ. ๒๕๓๙
แกไขเพิ่มเติม (ฉบับที่ ๔) พ.ศ. ๒๕๔๑
แกไขเพิ่มเติม (ฉบับที่ ๕) พ.ศ. ๒๕๔๒

โดยที่เปนการสมควรปรับปรุงระเบียบสํ านักนายกรัฐมนตรีวาดวย
การพัสดุ พ.ศ. ๒๕๒๑ ระเบียบกระทรวงการคลังวาดวยการซื้อ การจาง
และการจางที่ปรึกษา ภายใตโครงการที่ดําเนินการดวยเงินกูจากตางประเทศ
พ.ศ. ๒๕๒๗ และระเบียบที่เกี่ยวของกับการพัสดุ ใหเปนระเบียบเดียวกัน
เพื่อสะดวกในการปฏิบัติยิ่งขึ้น คณะรัฐมนตรีจึงวางระเบียบไวดังนี้
ขอ ๑ ระเบียบนี้เรียกวา “ระเบียบสํานักนายกรัฐมนตรีวาดวย
การพัสดุ พ.ศ. ๒๕๓๕”
ขอ ๒ ระเบียบนี้ใหใชบังคับเมื่อพนกําหนดหกสิบวัน นับแตวัน
ประกาศในราชกิจจานุเบกษาเปนตนไป
ขอ ๓ ใหยกเลิก
(๑) ระเบี ย บสํ านั ก นายกรั ฐ มนตรี ว  า ด ว ยการพั ส ดุ
พ.ศ. ๒๕๒๑
(๒) ระเบี ย บสํ านั ก นายกรั ฐ มนตรี ว  า ด ว ยการพั ส ดุ
(ฉบับที่ ๒) พ.ศ. ๒๕๒๓
(๓) ระเบี ย บสํ านั ก นายกรั ฐ มนตรี ว  า ด ว ยการพั ส ดุ
(ฉบับที่ ๓) พ.ศ. ๒๕๒๖
(๔) ระเบี ย บสํ านั ก นายกรั ฐ มนตรี ว  า ด ว ยการพั ส ดุ
(ฉบับที่ ๔) พ.ศ. ๒๕๒๗

ชื่อระเบียบ
วันใชบังคับ
ระเบียบที่ยกเลิก
๒

ผูรักษาการ

(๕) ระเบี ย บสํ านั ก นายกรั ฐ มนตรี ว  า ด ว ยการพั ส ดุ
(ฉบับที่ ๕) พ.ศ. ๒๕๒๘
(๖) ระเบี ย บสํ านั ก นายกรั ฐ มนตรี ว  า ด ว ยการพั ส ดุ
(ฉบับที่ ๖) พ.ศ. ๒๕๒๘
(๗) ระเบี ย บสํ านั ก นายกรั ฐ มนตรี ว  า ด ว ยการพั ส ดุ
(ฉบับที่ ๗) พ.ศ. ๒๕๒๙
(๘) ระเบี ย บสํ านั ก นายกรั ฐ มนตรี ว  า ด ว ยการพั ส ดุ
(ฉบับที่ ๘) พ.ศ. ๒๕๓๑
(๙) ระเบียบกระทรวงการคลังวาดวยการซื้อ การจาง
และการจางที่ปรึกษา ภายใตโครงการที่ดําเนินการดวยเงินกูจากตางประเทศ
พ.ศ. ๒๕๒๗
(๑๐) ระเบี ย บว า ด ว ยการจ า งออกแบบ และควบคุ ม
งานกอสรางอาคาร พ.ศ. ๒๕๒๑
บรรดาระเบียบ ขอบังคับ มติคณะรัฐมนตรี และคําสั่งอื่นใด ที่
กําหนดไวแลวในระเบียบนี้ หรือซึ่งขัดหรือแยงกับระเบียบนี้ ใหใชระเบียบ
นี้แทน
ขอ ๔ ใหปลัดสํานักนายกรัฐมนตรี เปนผูรักษาการตามระเบียบนี้

หมวด ๑

ขอความทั่วไป
สวนที่ ๑
นิยาม
คํานิยาม

ขอ ๕ ในระเบียบนี้
“การพั ส ดุ ” หมายความว า การจั ด ทํ าเอง การซื้ อ การจ า ง
การจางที่ปรึกษา การจางออกแบบและควบคุมงาน การแลกเปลี่ยน การเชา
การควบคุม การจําหนาย และการดําเนินการอื่นๆ ที่กําหนดไวในระเบียบนี้
๓
“พัสดุ” หมายความวา วัสดุ ครุภัณฑ ที่ดินและสิ่งกอสราง
ที่ กํ าหนดไว ใ นหนั ง สื อ การจํ าแนกประเภทรายจ า ยตามงบประมาณ
ของสํานักงบประมาณ หรือการจําแนกประเภทรายจายตามสัญญาเงินกูจาก
ตางประเทศ
“การซื้ อ ” หมายความว า การซื้อพัสดุทุกชนิดทั้งที่มี
การติดตั้ง ทดลอง และบริการที่เกี่ยวเนื่องอื่น ๆ แตไมรวมถึงการจัดหาพัสดุ
ในลักษณะการจาง
“การจาง” ใหหมายความรวมถึง การจางทําของและ
การรับขนตามประมวลกฎหมายแพงและพาณิชย และการจางเหมาบริการแต
ไมรวมถึงการจางลูกจางของสวนราชการตามระเบียบของกระทรวงการคลัง
การรั บขนในการเดิน ทางไปราชการตามกฎหมายวาดวยคาใชจายในการ
เดินทางไปราชการ การจางที่ปรึกษา การจางออกแบบและควบคุมงาน และ
การจางแรงงานตามประมวลกฎหมายแพงและพาณิชย
“การจางที่ปรึกษา” หมายความวา การจางบริการจาก
ที่ปรึกษา แตไมรวมถึงการจางออกแบบและควบคุมงานกอสรางอาคารดวย
เงินงบประมาณ
“การจ า งออกแบบและควบคุ ม งาน” หมายความวา
การจางบริการจากนิติบุคคลหรือบุคคลธรรมดา ที่ประกอบธุรกิจบริการ
ดานงานออกแบบและควบคุมงานกอสรางอาคารดวยเงินงบประมาณ
“เงินงบประมาณ” หมายความวา งบประมาณรายจาย
ประจําป งบประมาณรายจายเพิ่มเติม และเงินซึ่งสวนราชการไดรับไวโดย
ได รับอนุ ญาตจากรัฐมนตรีวา การกระทรวงการคลังใหไมตองสงคลังตาม
กฎหมายวาดวยวิธีการงบประมาณ แตไมรวมถึงเงินกู และเงินชวยเหลือ
ตามระเบียบนี้
“เงินกู” หมายความวา เงินกูตามกฎหมายวาดวยการให
อํานาจกระทรวงการคลังกูเงินจากตางประเทศ
๔
“เงิ น ช ว ยเหลื อ ” หมายความวา เงินที่ไดรับความ
ชวยเหลือจากรัฐบาลตางประเทศ องคการระหวางประเทศ สถาบันการเงิน
ระหวางประเทศ องคการตางประเทศทั้งในระดับรัฐบาลและที่มิใชระดับ
รัฐบาล มูลนิธิหรือเอกชนตางประเทศ
“อาคาร” หมายความวา สิ่งปลูกสรางถาวรที่บุคคลอาจเขา
อยูหรือใชสอยได เชน อาคารที่ทําการ โรงพยาบาล โรงเรียน สนามกีฬา
สถานีนํารอง หรือสิ่งปลูกสรางอยางอื่นที่มีลักษณะทํานองเดียวกัน และ
รวมตลอดถึงสิ่งกอสรางอื่นๆ ซึ่งสรางขึ้นเพื่อประโยชนใชสอยสํ าหรับ
อาคารนั้นๆ เชน เสาธง รั้ว ทอระบายนํ้า หอถังนํ้า ถนน ประปาและ
สิ่งอื่นๆ ซึ่งเปนสวนประกอบของตัวอาคาร เชน เครื่องปรับอากาศ ลิฟต
เฟอรนิเจอร ฯลฯ
“พั ส ดุ ที่ผลิตในประเทศ” หมายความวา ผลิตภัณฑที่
ผลิตสําเร็จรูปแลว โดยสถานที่ผลิตตั้งอยูในประเทศไทย
“กิจการของคนไทย” หมายความวา กิจการที่เปนของบุคคล
ธรรมดาหรือนิติบุคคลสัญชาติไทย
“ที่ปรึกษา” หมายความวา บุคคลธรรมดาหรือนิติบุคคลที่
ประกอบธุ ร กิ จ หรื อ สามารถให บ ริ ก ารเป น ที่ ป รึ ก ษาทางวิ ศ วกรรม
สถาปตยกรรม เศรษฐศาสตร หรือสาขาอื่น รวมทั้งใหบริการดานศึกษา
สํารวจ ออกแบบและควบคุมงาน และการวิจัย แตไมรวมถึงการใหบริการ
ออกแบบและควบคุมงานกอสรางอาคารดวยเงินงบประมาณ
“ที่ปรึกษาไทย” หมายความวา ที่ปรึกษาที่มีสัญชาติไทย
และไดจดทะเบียนไวกับศูนยขอมูลที่ปรึกษาของกระทรวงการคลัง
“สวนราชการ” หมายความวา กระทรวง ทบวง กรม
สํานักงาน หรือหนวยงานอื่นใดของรัฐ ทั้งในสวนกลาง สวนภูมิภาค หรือ
ในตางประเทศ แตไมรวมถึงรัฐวิสาหกิจ หนวยงานตามกฎหมายวาดวย
ระเบียบบริหารราชการสวนทองถิ่น หรือหนวยงานอื่นซึ่งมีกฎหมายบัญญัติ
ใหมีฐานะเปนราชการบริหารสวนทองถิ่น
๕
“รัฐวิสาหกิจ” หมายความวา รัฐวิสาหกิจตามกฎหมายวา
ดวยวิธีการงบประมาณ
“ปลั ด กระทรวง” หมายความรวมถึงปลัดสํ านักนายก
รัฐมนตรีและปลัดทบวงดวย
“หัวหนาสวนราชการ”
- สําหรับราชการบริหารสวนกลาง หมายความวา
อธิบดี หรือหัวหนาสวนราชการที่เรียกชื่ออยางอื่นและมีฐานะเปนนิติบุคคล
- สําหรับราชการบริหารสวนภูมิภาค หมายความวา
ผูวาราชการจังหวัด
“หัวหนาเจาหนาที่พัสดุ” หมายความวา หัวหนาหนวยงาน
ระดับกองหรือที่มีฐานะเทียบกอง ซึ่งปฏิบัติงานในสายงานที่เกี่ยวกับการ
พัสดุตามที่องคกรกลางบริหารงานบุคคลกําหนด หรือขาราชการอื่นซึ่งไดรับ
แตงตั้งจากหัวหนาสวนราชการใหเปนหัวหนาเจาหนาที่พัสดุ แลวแตกรณี
(คํ านิยามนี้ แกไขเพิ่มเติมโดยขอ ๓
วาดวยการพัสดุ (ฉบับที่ ๓) พ.ศ. ๒๕๓๙)

แหงระเบียบสํ านักนายกรัฐมนตรี

“เจ า หนา ที่พัส ดุ ” หมายความวา เจาหนาที่ซึ่งดํ ารง
ตําแหนง ที่มีหนาที่เกี่ยวกับการพัสดุ หรือผูไดรับแตงตั้งจากหัวหนาสวน
ราชการใหมีหนาที่หรือปฏิบัติงานเกี่ยวกับการพัสดุตามระเบียบนี้
“ผูอํานวยการโครงการ” หมายความวา ผูซึ่งไดรับแตงตั้ง
หรือมอบหมายใหมีหนาที่รับผิดชอบในการดําเนินการเกี่ยวกับการพัสดุตาม
โครงการเงินกูหรือโครงการเงินชวยเหลือ
“โรงงานที่ไดรับการรับรองระบบคุณภาพ” หมายความวา
โรงงานที่ ไ ดรับการรับรองระบบคุณภาพตามาตรฐานเลขที่ มอก. ๙๐๐๑
หรือ มอก. ๙๐๐๒ ในกิจการและขอบขายที่ไดรับการรับรองจากสํานักงาน
มาตรฐานผลิตภัณฑอุตสาหกรรม หรือสถาบันรับรองมาตรฐาน ไอ เอส โอ
หรือหนวยงานทีกระทรวงอุตสาหกรรมใหการรับรองระบบงาน (accreditation)
่
(คํานิยามนี้ แกไขเพิ่มเติมโดยขอ ๓ แหงระเบียบสํานักนายกรัฐมนตรีวาดวย
การพัสดุ (ฉบับที่ ๕) พ.ศ. ๒๕๔๒)
๖
“ผู  เ สนอราคาที่มีผลประโยชนรว มกัน” หมายความวา
บุ ค คลธรรมดาหรื อนิ ติบุค คลที่เขาเสนอราคาขายในการซื้ อพั ส ดุ ข องทาง
ราชการ หรือเขาเสนอราคาเพื่อรับจางทําพัสดุ หรือเขาเสนองานเพื่อรับจาง
เปนที่ปรึกษา หรือรับจางออกแบบและควบคุมงาน ใหแกสวนราชการใด
เปนผูมีสวนไดเสียไมวาโดยทางตรงหรือทางออมในกิจการของบุคคลธรรมดา
หรือนิติบุคคลอื่นที่เขาเสนอราคาหรือเขาเสนองานใหแกสวนราชการนั้นใน
คราวเดียวกัน
การมี ส  ว นได เ สี ย ไม ว  า โดยทางตรงหรื อ ทางอ อ มของ
บุคคลธรรมดาหรือนิติบุคคลดังกลาวขางตน ไดแก การที่บุคคลธรรมดา
หรือนิติบุคคลดังกลาวมีความสัมพันธกันในลักษณะดังตอไปนี้
(๑) มี ค วามสั ม พั นธกันในเชิงบริหาร โดยผูจัดการ
หุนสวนผูจัดการ กรรมการผูจัดการ ผูบริหาร หรือผูมีอํานาจในการ
ดํ าเนินงานในกิจการของบุคคลธรรมดาหรือของนิติบุคคลรายหนึ่งมีอํานาจ
หรือสามารถใชอํานาจในการบริหารจัดการกิจการของบุคคลธรรมดา หรือ
ของนิติบุคคลอีกรายหนึ่งหรือหลายราย ที่เสนอราคาหรือเสนองานใหแก
สวนราชการนั้น ในคราวเดียวกัน
(๒) มีความสัมพันธกันในเชิงทุน โดยผูเปนหุนสวนใน
หางหุนสวนสามัญ หรือผูเปนหุนสวนไมจํากัดความรับผิดในหางหุนสวน
จํากัด หรือผูถือหุนรายใหญในบริษัทจํากัดหรือบริษัทมหาชนจํากัด เปน
หุนสวนในหางหุนสวนสามัญหรือหางหุนสวนจํากัด หรือเปนผูถือหุน
รายใหญในบริษัทจํากัดหรือบริษัทมหาชนจํากัด อีกรายหนึ่งหรือหลายรายที่
เสนอราคาหรือเสนองานใหแกสวนราชการนั้นในคราวเดียวกัน
คํ าวา “ผูถือหุนรายใหญ” ใหหมายความวา ผูถือหุน
ซึ่งถือหุนเกินกวารอยละยี่สิบหาในกิจการนั้นหรือในอัตราอื่น ตามที่ กวพ.
เห็นสมควรประกาศกําหนดสําหรับกิจการบางประเภทหรือบางขนาด
(๓) มี ความสัมพันธกันในลักษณะไขวกันระหวาง (๑)
และ (๒) โดยผูจัดการ หุนสวนผูจัดการ กรรมการผูจัดการ ผูบริหาร หรือ
๗
ผูมีอํ านาจในการดํ าเนินงานในกิจการของบุคคลธรรมดาหรือของนิติบุคคล
รายหนึ่ง เปนหุนสวนในหางหุนสวนสามัญหรือหางหุนสวนจํากัด หรือเปน
ผูถือหุนรายใหญในบริษัทจํากัดหรือบริษัทมหาชนจํากัด
อีกรายหนึ่งหรือ
หลายรายที่เขาเสนอราคาหรือเสนองานใหแกสวนราชการนั้นในคราวเดียวกัน
หรือในนัยกลับกัน
การดํารงตําแหนง การเปนหุนสวน หรือการเขาถือหุน
ดังกลาวขางตนของคูสมรสหรือบุตรที่ยังไมบรรลุนิติภาวะของบุคคลใน (๑)
(๒) หรือ (๓) ใหถือวาเปนการดํารงตําแหนง การเปนหุนสวน หรือการ
ถือหุนของบุคคลดังกลาว
ในกรณีบุคคลใดใชชื่อบุคคลอื่นเปนผูจัดการ หุนสวน
ผูจัดการ กรรมการผูจัดการ ผูบริหาร ผูเปนหุนสวนหรือผูถือหุนโดยที่
ตนเองเปนผูใชอํานาจในการบริหารที่แทจริง หรือเปนหุนสวน หรือผูถือหุนที่
แทจริงของหางหุนสวน หรือบริษัทจํากัด หรือบริษัทมหาชนจํากัด แลวแต
กรณี และหางหุนสวน หรือบริษัทจํากัด หรือบริษัทมหาชนจํากัดที่เกี่ยวของ
ได เข า เสนอราคางานใหแก ส วนราชการนั้นในคราวเดียวกัน ใหถือวา
ผูเสนอราคาหรือผูเสนองานนั้นมีความสัมพันธกันตาม (๑) (๒) หรือ (๓)
แลวแตกรณี
“ ก า ร ขั ด ข ว า ง ก า ร แ ข  ง ขั น ร า ค า อ ย  า ง เ ป  น ธ ร ร ม ”
หมายความว า การที่ผู เสนอราคาหรือผูเสนองานรายหนึ่ง หรือหลายราย
กระทําการอยางใด ๆ อันเปนการขัดขวาง หรือเปนอุปสรรค หรือไมเปด
โอกาสใหมีการแขงขันราคาอยางเปนธรรมในการเสนอราคา หรือเสนองาน
ตอสวนราชการ ไมวาจะกระทําโดยการสมยอมกัน หรือโดยการให ขอให
หรือรับวาจะให เรียก รับ หรือยอมจะรับเงิน หรือทรัพยสิน หรือประโยชน
อื่นใด หรือใชกําลังประทุษราย หรือขมขูวาจะใชกําลังประทุษราย หรือแสดง
เอกสารอันเปนเท็จ หรือกระทําการใดโดยทุจริต ทั้งนี้ โดยมีวัตถุประสงคที่
จะแสวงหาผลประโยชนในระหวางผูเสนอราคา หรือผูเสนองานดวยกัน
หรือเพื่อใหประโยชนแกผูเสนอราคา หรือผูเสนองานรายหนึ่งรายใดเปนผูมี
๘
สิทธิทําสัญญากับสวนราชการนั้น หรือเพื่อหลีกเลี่ยงการแขงขันราคาอยาง
เปนธรรม หรือเพื่อใหเกิดความไดเปรียบสวนราชการโดยมิใชเปนไปในทาง
การประกอบธุรกิจปกติ
“เจาหนาที่ที่มีหนาที่ตรวจสอบคุณสมบัติ” หมายความวา
คณะกรรมการเปดซองสอบราคาตามขอ ๔๒ คณะกรรมการพิจารณา
ผลการประกวดราคาตามขอ ๕๐ คณะกรรมการดําเนินการจางที่ปรึกษา
โดยวิธีคัดเลือกตามขอ ๘๖ คณะกรรมการดําเนินการจางโดยวิธีคัดเลือก
แบบจํากัดขอกําหนดตามขอ ๑๐๖ หรือผูวาจางในกรณีการจางออกแบบและ
ควบคุมงานโดยวิธีพิเศษที่เปนการวาจางโดยการประกวดแบบตามขอ ๑๐๗
(๒)
“งานก อ สร า งสาธารณู ป โภค” หมายความวา งาน
กอสราง ซอมแซม และบํารุงรักษางานอันเกี่ยวกับการประปา การไฟฟา
การสื่อสาร การโทรคมนาคม การระบายนํ้า ระบบการขนสงปโตรเลียมโดย
ทางทอ ทางหลวง ทางรถไฟ และการอื่นที่เกี่ยวของซึ่งดําเนินการในระดับ
พื้นดิน ใตพื้นดิน หรือเหนือพื้นดิน
(คํานิยาม “ผูเสนอราคาที่มีผลประโยชนรวมกัน” “การขัดขวางการแขงขัน
ราคาอยางเปนธรรม” “เจาหนาที่ที่มีหนาที่ตรวจสอบคุณสมบัติ” และ “งานกอสราง
สาธารณูปโภค” เพิ่มเติมโดยขอ ๓ แหงระเบียบสํานักนายกรัฐมนตรีวาดวยการพัสดุ
(ฉบับที่ ๔) พ.ศ. ๒๕๔๑)

สวนที่ ๒
การใชบังคับและการมอบอํานาจ
การใชบังคับ
อํานาจในการ
ดําเนินการของ
กระทรวงกลาโหม

ขอ ๖ ระเบียบนี้ใชบังคับแกสวนราชการ ซึ่งดําเนินการเกี่ยวกับ
การพัสดุโดยใชเงินงบประมาณ เงินกู และเงินชวยเหลือ
ขอ ๗ สําหรับสวนราชการของกระทรวงกลาโหม การกําหนดให
สวนราชการระดับใด ผูบังคับบัญชาชั้นใด ตําแหนงใด มีอํานาจดําเนินการ
ตามระเบียบนี้ ใหเปนไปตามที่กระทรวงกลาโหมกําหนด และเมื่อไดกําหนด
๙
ไปประการใดแลว ใหแจงผูรักษาการตามระเบียบ และสํานักงานตรวจเงิน
แผนดิน ทราบดวย
(ความในขอนี้ แกไขเพิ่มเติมโดยขอ ๔ แหงระเบียบสํานักนายกรัฐมนตรี
วาดวยการพัสดุ (ฉบับที่ ๔) พ.ศ. ๒๕๔๑)

ข อ ๘ สํ าหรับ ส วนราชการที่หัวหนาสวนราชการขึ้นตรงตอ
นายกรัฐมนตรี หรือสวนราชการที่ไมสังกัดสํานักนายกรัฐมนตรี กระทรวง
หรือทบวงใด ใหหัวหนาสวนราชการนั้นมีอํานาจในการดําเนินการตาม
ระเบียบนี้เทากับหัวหนาสวนราชการ สวนอํานาจที่เกินกวานั้นใหผูบังคับ
บัญชาชั้นเหนือขึ้นไปเปนผูพิจารณา
ขอ ๙ ผูมีอํานาจดําเนินการตามระเบียบนี้จะมอบอํานาจเปนหนังสือ
ใหแกผูดํารงตําแหนงใดก็ได โดยใหคํานึงถึงระดับ ตําแหนง หนาที่ และ
ความรับผิดชอบของผูที่จะไดรับมอบอํานาจเปนสําคัญ
เมื่อมีการมอบอํานาจตามวรรคหนึ่ง ผูรับมอบอํานาจมีหนาที่ตอง
รับมอบอํานาจนั้น และจะมอบอํานาจนั้นใหแกผูดํารงตําแหนงอื่นตอไปไมได
เวนแต
(๑) การมอบอํานาจใหแกผูวาราชการจังหวัด ผูวาราชการ
จังหวัดอาจมอบอํานาจนั้นตอไปไดในกรณีดังตอไปนี้
(๑.๑) กรณีมอบอํานาจใหแกรองผูวาราชการจังหวัด
ผูชวยผูวาราชการจังหวัด ปลัดจังหวัด หรือหัวหนาสวนราชการประจํา
จังหวัดใหผูวาราชการจังหวัดแจงใหผูมอบอํานาจชั้นตนทราบดวย
(๑.๒) กรณีมอบอํานาจใหแกบุคคลอื่น นอกจากที่
กลาวใน (๑.๑) จะกระทําไดตอเมื่อไดรับความเห็นชอบจากผูมอบอํานาจ
ชั้นตนแลว
(๒)
การมอบอํานาจและการมอบอํานาจตอตามระเบียบ
กระทรวงกลาโหม
เพื่อความคลองตัวในการจัดหาใหหัวหนาสวนราชการมอบอํานาจใน
การสั่งการและดําเนินการจัดหาใหแกผูดํารงตําแหนงรองลงไปเปนลําดับ
สําหรับโครงการเงินกูหรือเงินชวยเหลือ ผูมีอํานาจดําเนินการตาม
ระเบี ย บนี้ จะแต ง ตั้ ง ข าราชการคนหนึ่ง ทํ าหนา ที่ผูอํ านวยการโครงการ

อํานาจในการ
ดําเนินการของ
สวนราชการขึ้นตรง
ตอนายกรัฐมนตรี
และสวนราชการอิสระ
การมอบอํานาจ
๑๐
และมอบหมายหนาที่ความรับผิดชอบในการดําเนินการตามระเบียบนี้ใหเปน
การเฉพาะก็ได
ใหผูมอบสงสํ าเนาหลักฐานการมอบอํานาจใหสํานักงานตรวจเงิน
แผนดิน หรือสํานักงานตรวจเงินแผนดินภูมิภาค แลวแตกรณี ทราบทุกครั้ง
(ความในขอนี้ แกไขเพิ่มเติมโดยขอ ๕ แหงระเบียบสํานักนายกรัฐมนตรี
วาดวยการพัสดุ (ฉบับที่ ๓) พ.ศ. ๒๕๓๙ และความในวรรค ๕ แกไขเพิ่มเติมโดย
ขอ ๕ แหงระเบียบสํานักนายกรัฐมนตรีวาดวยการพัสดุ (ฉบับที่ ๔) พ.ศ. ๒๕๔๑)

สวนที่ ๓
บทกําหนดโทษ
บทกําหนดโทษ

ขอ ๑๐ ผูมีอํานาจหรือหนาที่ดําเนินการตามระเบียบนี้ หรือ
ผูหนึ่งผูใด กระทําการใดโดยจงใจหรือประมาทเลินเลอไมปฏิบัติตามระเบียบ
นี้หรือกระทําการโดยมีเจตนาทุจริต หรือกระทําการโดยปราศจากอํานาจ หรือ
นอกเหนืออํานาจหนาที่ รวมทั้งมีพฤติกรรมที่เอื้ออํานวยแกผูเขาเสนอราคา
หรือเสนองาน ใหมีการขัดขวางการแขงขันราคาอยางเปนธรรม ถือวาผูนั้น
กระทํ าผิดวิ นัย ตามกฎหมายวา ดวยระเบีย บขาราชการหรื อ ตามกฎหมาย
เฉพาะของสวนราชการนั้น ภายใตหลักเกณฑดังนี้
(๑) ถาการกระทํามีเจตนาทุจริต หรือเปนเหตุใหทางราชการ
เสียหายอยางรายแรง ใหดําเนินการลงโทษอยางตํ่าปลดออกจากราชการ
(๒) ถาการกระทํ าเปนเหตุใหทางราชการเสียหายแตไม
รายแรง ใหลงโทษอยางตํ่าตัดเงินเดือน
(๓) ถาการกระทําไมเปนเหตุใหทางราชการเสียหาย ให
ลงโทษภาคทัณฑหรือวากลาวตักเตือน โดยทําคําสั่งเปนลายลักษณอักษร
การลงโทษทางวินัยตาม (๑) หรือ (๒) ไมเปนเหตุใหผูกระทํา
หลุดพนจากความรับผิดในทางแพงตามกฎหมายและระเบียบของทางราชการ
ที่เกี่ยวของ หรือความรับผิดทางอาญา (ถามี)
(ความในขอนี้ แกไขเพิ่มเติมโดยขอ ๖ แหงระเบียบสํานักนายกรัฐมนตรี
วาดวยการพัสดุ (ฉบับที่ ๔) พ.ศ. ๒๕๔๑)
๑๑
สวนที่ ๔
คณะกรรมการวาดวยการพัสดุ
ขอ ๑๑ ใหมีคณะกรรมการวาดวยการพัสดุ เรียกโดยยอ “กวพ.” องคประกอบของ
ประกอบดวย ปลัดสํานักนายกรัฐมนตรี เปนประธานกรรมการ ผูแทน กวพ.
สํานักนายกรัฐมนตรี ผูแทนกระทรวงกลาโหม ผูแทนสํานักงานตรวจเงิน
แผนดิน ผูแทนสํานักงานอัยการสูงสุด ผูแทนสํานักงบประมาณ ผูแทน
สํานักงานคณะกรรมการกฤษฎีกา ผูแทนสํานักงาน ป.ป.ป. ผูแทนกรม
วิเทศสหการ ผูแทนกรมบัญชีกลาง ผูแทนสํานักงานเศรษฐกิจการคลัง
ผู  แทนสํ านัก งานมาตรฐานผลิตภัณฑอุตสาหกรรม และผูทรงคุณวุฒิซึ่ง
นายกรัฐมนตรีแตงตั้งไมเกินหาคน เปนกรรมการ และใหเจาหนาที่สํานักงาน
ปลัดสํานักนายกรัฐมนตรี เปนกรรมการและเลขานุการ กับให กวพ. แตงตั้ง
ผูชวยเลขานุการไมเกินสองคน
ผูทรงคุณวุฒิซึ่งนายกรัฐมนตรีแตงตั้ง มีวาระอยูในตําแหนงคราวละ
สองป ผูทรงคุณวุฒิซึ่งพนจากตําแหนงอาจไดรับแตงตั้งอีกได
อํานาจหนาที่ของ
ขอ ๑๒ ให กวพ. มีอํานาจหนาที่ดังนี้
กวพ.
(๑) ตี ค วามและวิ นิ จ ฉั ย ป ญ หาเกี่ ย วกั บ การปฏิ บั ติ ต าม
ระเบียบ
(๒) พิจารณาการอนุมัติยกเวน หรือผอนผันการไมปฏิบัติ
ตามระเบียบ
(๓) พิจารณาคํ ารองเรีย นเกี่ย วกับการที่สวนราชการไม
ปฏิบัติตามระเบียบ
(๔) เสนอแนะการแก ไ ขปรั บ ปรุ ง ระเบี ย บต อ คณะ
รัฐมนตรี
(๕) กํ าหนดแบบหรือตัวอยาง รวมทั้งการแกไขเพิ่มเติม
เปลี่ยนแปลง และกําหนดแนวทางปฏิบัติ เพื่อใหเปนไปตามระเบียบนี้
๑๒
(๖) เสนอความเห็นตอผูรัก ษาการตามระเบี ย บ ใน
การพิจารณาและแจงเวียนชื่อผูทิ้งงาน และการสั่งเปลี่ยนแปลงเพิกถอน
ผูทิ้งงานของสวนราชการ หนวยงานตามกฎหมายวาดวยระเบียบบริหาร
ราชการสวนทองถิ่น หนวยงานอื่นซึ่งมีกฎหมายบัญญัติใหมีฐานะเปน
ราชการบริหารสวนทองถิ่น และรัฐวิสาหกิจ
(๗) กําหนดอัตรารอยละของราคา ตามขอ ๑๖ (๖) (๗) (๘)
และ (๑๑)
(๘) กํ าหนดประเภทหรื อ ชนิ ด ของพั ส ดุ ที่ จํ าเป น ต อ ง
ซื้อจากตางประเทศ ตามขอ ๖๘
(๙) เชิญขาราชการและลูกจางของสวนราชการ หรือ
พนักงานและลูกจางของรัฐวิสาหกิจ หรือบุคคลที่เกี่ยวของมาสอบถามหรือ
ใหขอเท็จจริงรวมทั้งเรียกเอกสารจากสวนราชการ หนวยงานตามกฎหมาย
วาดวยระเบียบบริหารราชการสวนทองถิ่น หนวยงานอื่นซึ่งมีกฎหมายบัญญัติ
ว า ดวยระเบี ย บบริ หารราชการส วนทองถิ่น หรือรัฐวิสาหกิจในสวนที่
เกี่ยวของ
(๑๐) แต ง ตั้ ง คณะอนุ ก รรมการเพื่ อ ทํ าหน า ที่ ต ามที่
คณะกรรมการมอบหมาย
(๑๑) พิจารณาดําเนินการ ตามที่คณะรัฐมนตรีมอบหมาย
(๑๒) พิจารณารายงานการจางตามขอ ๘๓ วรรคสอง
(๑๓) กําหนอัตราคาจางที่ปรึกษาตามขอ ๙๒
(๑๔) กํ าหนดหลั ก เกณฑก ารกํ าหนดคา ปรั บ ตาม
ขอ ๑๓๔
(๑๕) กําหนดหลักเกณฑ แนวทาง และวิธีปฏิบัติเพื่อ
ใหมีการปฏิบัติตามระเบียบนี้
(ความใน (๗) แกไขเพิ่มเติมโดยขอ ๗ แหงระเบียบสํานักนายกรัฐมนตรี
วาดวยการพัสดุ (ฉบับที่ ๓) พ.ศ. ๒๕๓๙ และความใน (๑๒) (๑๓) (๑๔) และ
(๑๕) แกไขเพิ่มเติมโดยขอ ๗ แหงระเบียบสํ านักนายกรัฐมนตรีวาดวยการพัสดุ
(ฉบับที่ ๔) พ.ศ. ๒๕๔๑)
๑๓

หมวด ๒
การจัดหา
สวนที่ ๑
บททั่วไป
ขอ ๑๓ หลังจากไดทราบยอดเงินที่จะนํามาใชในการจัดหาแลว การวางแผนใน
ให ส  ว นราชการรี บ ดํ าเนิ น การให เ ป น ไปตามแผน และตามขั้นตอนของ การจัดหา
ระเบียบนี้ ในสวนที่ ๒ สวนที่ ๓ หรือสวนที่ ๔ แลวแตกรณี เพื่อใหพรอมที่
จะทําสัญญาไดทันทีเมื่อไดรับอนุมัติทางการเงินแลว
การจัดหาโดยวิธีสอบราคา และวิธีประกวดราคา ใหสวนราชการ
วางแผนในการจัดหา และดําเนินการใหเปนไปตามแผนดวย
ขอ ๑๔ การไดมาซึ่งพัสดุหรือบริการนอกเหนือจากที่ระเบียบนี้ได การจัดหาที่อยู
กําหนดไว และไมมีระเบียบของทางราชการหรือกฎหมายกําหนดไวเปนการ นอกเหนือระเบียบ
เฉพาะ ใหถือปฏิบัติโดยอนุโลมตามวิธีการจัดหาลักษณะใดลักษณะหนึ่งที่
กําหนดไวในหมวดนี้
ขอ ๑๕ กรณีที่มีการจัดทําเอง ใหหัวหนาสวนราชการแตงตั้ง การจัดทําเอง
ผูควบคุมรับผิดชอบในการจัดทําเองนั้น และแตงตั้งคณะกรรมการตรวจ
การปฏิบัติงานโดยมีคุณสมบัติและหนาที่เชนเดียวกับคณะกรรมการตรวจ
การจาง เวนแตสวนราชการที่กําหนดใหมีเจาหนาที่รับผิดชอบโดยเฉพาะอยู
แลว
ขอ ๑๕ ทวิ การจัดหาพัสดุตามระเบียบนี้ ผูมีอํานาจหนาที่รับผิดชอบ หลักการของการ
ในแตละขั้นตอนของการจัดหา ตองดําเนินการโดยเปดเผย โปรงใส และ จัดหาพัสดุ
เปดโอกาสใหมีการแขงขันกันอยางเปนธรรม ทั้งนี้ โดยคํานึงถึงคุณสมบัติ
และความสามารถของผูเสนอราคาหรือผูเสนองาน เวนแตกรณีที่มีลักษณะ
เฉพาะอันเปนขอยกเวนตามที่กําหนดไวในระเบียบนี้
๑๔

การตรวจสอบ
ผูเสนอราคา หรือ
ผูเสนองานที่มี
ผลประโยชนรวมกัน

ในการดํ าเนินการแตละขั้นตอน ผูมีหนาที่รับผิดชอบตองมีการ
บันทึกหลักฐานในการดําเนินการ พรอมทั้งตองระบุเหตุผลในการพิจารณา
สั่งการในขั้นตอนที่สําคัญไวเพื่อประกอบการพิจารณาดวย
*
ขอ ๑๕ ตรี เพื่อเปนการเปดโอกาสใหมีการแขงขันกันอยางเปน
ธรรมตามขอ 15 ทวิ ใหผูเสนอราคาหรือผูเสนองานที่เปนผูเสนอราคาที่มี
ผลประโยชน ร  ว มกั น แต เ พี ย งรายเดี ย วเทา นั้น มีสิ ท ธิที่ จะเสนอราคา
หรือเสนองานในการซื้อหรือการจางทําพัสดุ การจางที่ปรึกษา หรือการจาง
ออกแบบและควบคุมงานของทางราชการในแตละครั้ง
ให เจ า หน า ที่ ที่ มีหน า ที่ตรวจสอบคุณ สมบัติดํ าเนินการตรวจสอบ
คุณสมบัติของผูเสนอราคาหรือผูเสนองานแตละรายวาเปนผูเสนอราคาที่มี
ผลประโยชนรวมกันหรือไม กอนการเปดซองสอบราคา ประกวดราคา หรือ
เสนองาน แลวแตกรณี และในกรณีการซื้อหรือการจางทําพัสดุโดยวิธี
ประกวดราคาตามขอ ๕๔ หรือการจางที่ปรึกษาโดยวิธีคัดเลือกตามขอ ๘๕
และคุ ณ สมบั ติ ข องผู  เ สนอราคาหรื อ ผู  เ สนองานดั ง กล า ว ก อ นการเปด
ซองขอเสนอดานเทคนิค ซองขอเสนอทางการเงิน
ขอ ๑๕ จัตวา ในการตรวจสอบคุณสมบัติของผูเสนอราคาหรือ
ผูเสนองานแตละรายตามขอ ๑๕ ตรี วรรคสอง ใหเจาหนาที่กําหนดให
ผูเสนอราคาหรือผูเสนองานยื่นเอกสารแสดงคุณสมบัติแยกมาตางหาก โดย
อยางนอยตองมีเอกสารดังตอไปนี้
(๑) ในกรณีผู เสนอราคาหรือผูเสนองานเป นนิติบุ ค คล
ใหยื่นสําเนาหนังสือรับรองการจดทะเบียนนิติบุคคล หนังสือบริคณหสนธิ
บัญชีรายชื่อหุนสวนผูจัดการ กรรมการผูจัดการ ผูมีอํานาจควบคุม และ
บัญชีรายชื่อผูถือหุนใหญ พรอมทั้งรับรองสําเนาถูกตอง

*

มีผลใชบังคับ ๑๘๐ วัน นับแตวันที่ระเบียบฉบับที่ ๔ มีผลใชบังคับ
๑๕
(๒) ในกรณี ผู  เ สนอราคาหรื อ ผู  เ สนองานเป น บุ ค คล
ธรรมดาหรือคณะบุคคลที่มิใชนิติบุคคล ใหยื่นสําเนาบัตรประจําตัวประชาชน
ของผูนั้น สําเนาขอตกลงที่แสดงถึงการเขาเปนหุนสวน (ถามี) สําเนาบัตร
ประจําตัวประชาชนของผูเปนหุนสวน พรอมทั้งรับรองสําเนาถูกตอง
(๓) ในกรณีที่ผูเสนอราคาหรือผูเสนองานเปนผูเสนอ
ราคาหรือผูเสนองานรวมกันในฐานะเปนผูรวมคา ใหยื่นสําเนาสัญญาของ
การเขารวมคา สําเนาบัตรประจําตัวประชาชนของผูรวมคา และในกรณีที่
ผู  เข า รว มคา ฝา ยใดเปนบุค คลธรรมดาที่มิไ ด ถือสั ญชาติไ ทย ก็ใ หยื่ น
สําเนาหนังสือเดินทาง หรือถาผูรวมคาฝายใดเปนนิติบุคคล ใหยื่นเอกสาร
ตามที่ระบุไวใน (๑)
(๔) เอกสารอื่นตามที่สวนราชการกําหนด เชน หนังสือ
แสดงฐานะทางการเงิน สําเนาใบทะเบียนพาณิชย สําเนาใบทะเบียนภาษี
มูลคาเพิ่ม
การยื่นเอกสารแสดงคุณสมบัติตามวรรคหนึ่ง ใหยื่นพรอมกับการยื่น
ซองสอบราคา ประกวดราคา หรือเสนองาน แลวแตกรณี สําหรับกรณีที่
ระเบียบนี้กําหนดใหยื่นซองขอเสนอดานเทคนิคเพียงซองเดียวตามขอ ๘๗
(๒) ใหผูเสนองานยื่นเอกสารแสดงคุณสมบัติตามวรรคหนึ่งมาพรอมกับการ
ยื่นซองดังกลาวดวย
เมื่อไดมีการตรวจสอบคุณสมบัติของผูเสนอราคาหรือผูเสนองาน
แตละรายตามขอ ๑๕ ตรี วรรคสองแลว ใหเจาหนาที่ที่มีหนาที่ตรวจสอบ
คุ ณ สมบั ติ ป ระกาศรายชื่ อ ผู  เ สนอราคาหรื อ ผู  เ สนองานที่ มี สิ ท ธิ ไ ด รั บ
การคัดเลือกไวในที่เปดเผย ณ สถานที่ทําการของสวนราชการโดยพลัน และ
ถาผูเสนอราคาหรือผูเสนองานอยู ณ สถานที่ที่มีการเปดซองสอบราคา
ประกวดราคา หรือเสนองาน แลวแตกรณี ใหเจาหนาที่แจงใหผูเสนอราคา
หรือผูเสนองานรายนั้นทราบดวย
๑๖

การปฏิบัติกรณีพบ
วาผูเสนอราคาหรือ

ขอ ๑๕ เบญจ เมื่อไดมีการตรวจสอบคุณสมบัติของผูเสนอราคา
หรือผูเสนองานแตละรายตามขอ ๑๕ ตรี วรรคสองแลว หากปรากฏวามี
ผูเสนอราคาหรือผูเสนองานเปนผูเสนอราคาที่มีผลประโยชนรวมกัน ให
เจาหนาที่ที่มีหนาที่ตรวจสอบคุณสมบัติตัดรายชื่อผูเสนอราคาหรือผูเสนองาน
ดัง กล า วทุก รายออกจากการเปนผูเสนอราคาหรือผูเสนองานในการเสนอ
ราคาหรือเสนองานในครั้งนั้น พรอมทั้งแจงใหผูเสนอราคาหรือผูเสนองาน
รายดังกลาวทราบโดยพลัน
ผูเสนอราคาหรือผูเสนองานที่ถูกตัดรายชื่อออกจากการเปนผูเสนอ
ราคาหรือผูเสนองานเพราะเหตุเปนผูเสนอราคาที่มีผลประโยชนรวมกัน อาจ
อุทธรณคําสั่งดังกลาวตอปลัดกระทรวงภายใน 3 วัน นับแตวันที่ไดรับแจง
พรอมทั้งแสดงเหตุผลของการอุทธรณและเอกสารที่เกี่ยวของมาดวย
ในกรณีที่มีการยื่นอุทธรณตามวรรคสอง ใหปลัดกระทรวงพิจารณา
วินิจฉัยอุทธรณพรอมทั้งแจงใหผูอุทธรณทราบโดยพลัน การวินิจฉัยอุทธรณ
ของปลัดกระทรวงใหถือเปนที่สุดสํ าหรับการเสนอราคาหรือเสนองานใน
การซื้อหรือการจางทําพัสดุ การจางที่ปรึกษา หรือการจางออกแบบและ
ควบคุมงานในครั้งนั้น และใหสงคํ าวินิจฉัยอุทธรณดังกลาวให กวพ.
ทราบดวย
การยื่นอุทธรณตามวรรคสอง ยอมไมเปนเหตุใหมีการขยายระยะ
เวลาการเปดซองสอบราคา ประกวดราคา หรือเสนองาน แลวแตกรณี ทั้งนี้
เว น แต ป ลั ด กระทรวงพิ จ ารณาเห็ น ว า การขยายระยะเวลาดั ง กลาวจะเปน
ประโยชนแกทางราชการอยางยิ่ง และในกรณีที่ปลัดกระทรวงพิจารณาแลว
เห็นดวยกับคํ าคัดคานของผูอุทธรณ และเห็นวาการยกเลิกการเปดซอง
สอบราคา ประกวดราคา หรือเสนองานที่ไดดําเนินการไปแลวจะเปน
ประโยชนแกทางราชการอยางยิ่ง ใหปลัดกระทรวงมีอํานาจยกเลิกการ
เปดซองสอบราคา ประกวดราคา หรือเสนองานดังกลาวได
ขอ ๑๕ ฉ นอกจากการตรวจสอบคุณสมบัติของผูเสนอราคาหรือ
ผูเสนองานแตละรายตามขอ ๑๕ ตรี วรรคสอง และตามขอ ๑๔๕ แลว
๑๗
หากปรากฏตอเจาหนาที่ที่มีหนาที่ตรวจสอบคุณสมบัติกอนหรือในขณะที่มี
การเปดซองสอบราคา ประกวดราคา หรือเสนองาน วา มีผูเสนอราคาหรือ
ผูเสนองานกระทําการอันเปนการขัดขวางการแขงขันราคาอยางเปนธรรม ให
เจาหนาที่ที่มีหนาที่ตรวจสอบคุณสมบัติทําการตรวจสอบขอเท็จจริงดังกลาว
หากเชื่อไดวามีการกระทําอันเปนการขัดขวางการแขงขันราคาอยางเปนธรรม
ให เ จ า หน า ที่ ที่ มี ห น า ที่ ต รวจสอบคุ ณ สมบัติตัดรายชื่อผู เสนอราคาหรื อ
ผูเสนองานในการซื้อหรือการจางทําพัสดุ การจางที่ปรึกษา หรือการจาง
ออกแบบและควบคุมงานในครั้งนั้น เวนแตเจาหนาที่ที่มีหนาที่ตรวจสอบ
คุณสมบัติจะวินิจฉัยวา ผูเสนอราคาหรือผูเสนองานนั้น เปนผูที่ใหความ
รวมมือเปนประโยชนตอการพิจารณาของทางราชการและมิไดเปนผูริเริ่มใหมี
การกระทํ าดังกลาวตามนัยขอ ๑๔๕ เบญจ จะไมตัดรายชื่อผูเสนอราคา
หรือผูเสนองานนั้นออกจากการเปนผูเสนอราคาหรือผูเสนองานในการซื้อ
หรือการจางทําพัสดุ การจางที่ปรึกษา หรือการจางออกแบบและควบคุมงาน
นั้นก็ได
ใหนําความในขอ ๑๕ จัตวา วรรคสาม มาใชบังคับโดยอนุโลม และ
ผู เสนอราคาหรือผู เสนองานที่ ถูก ตัดรายชื่อออกจากการเป นผูเสนอราคา
หรือผูเสนองานตามวรรคหนึ่ง มีสิทธิอุทธรณคําสั่งของเจาหนาที่ที่มีหนาที่
ตรวจสอบคุณสมบัติได ทั้งนี้ ใหนําความในขอ ๑๕ เบญจ วรรคสอง
วรรคสาม และวรรคสี่ มาใชกับการอุทธรณในกรณีนี้โดยอนุโลม และให
หัวหนาสวนราชการเสนอตอปลัดกระทรวงเพื่อพิจารณาใหผูเสนอราคาหรือ
ผูเสนองานที่ถูกตัดรายชื่อออกจากการเปนผูเสนอราคาหรือผูเสนองานตาม
วรรคหนึ่ง เปนผูทิ้งงานตามความในหมวด ๒ สวนที่ ๘ การลงโทษผูทิ้งงาน
ขอ ๑๕ สัตต ในกรณีที่ปรากฏขอเท็จจริงภายหลังจากการเปดซอง
สอบราคา ประกวดราคา หรือเสนองานแลว วาผูเสนอราคาหรือผูเสนองาน
ที่มีสิทธิไดรับการคัดเลือกตามที่ไดประกาศรายชื่อไวตามขอ ๑๕ จัตวา
วรรคสาม เป น ผู  เ สนอราคาที่มี ผ ลประโยชน ร ว มกั นกับ ผูเสนอราคา
หรือผูเสนองานรายอื่น หรือเปนผูเสนอราคาหรือผูเสนองานที่กระทํ าการ

ผูเสนองานมีการ
กระทําอันเปนการ
ขัดขวางการแขงขัน
ราคาอยางเปนธรรม
๑๘
อันเปนการขัดขวางการแขงขันราคาอยางเปนธรรม ใหหัวหนาสวนราชการ
มี อํ านาจที่ จ ะตั ด รายชื่ อ ผู  เ สนอราคาหรื อ ผู  เ สนองานที่ มี สิ ท ธิ ไ ด รั บ การ
คัดเลือกดังกลาวทุกรายออกจากประกาศรายชื่อตามขอ ๑๕ จัตวา วรรคสาม
ใหหัวหนาสวนราชการเสนอตอปลัดกระทรวงเพื่อพิจารณาใหผูเสนอ
ราคาหรือผูเสนองานที่ถูกตัดรายชื่ออกจากการเปนผูเสนอราคาหรือผูเสนอ
งานตามวรรคหนึ่ง เปนผูทิ้งงานตามความในหมวด ๒ สวนที่ ๘ การลงโทษ
ผูทิ้งงาน และในกรณีที่ปลัดกระทรวงพิจารณาแลวเห็นวา การยกเลิก
การเปดซองสอบราคา ประกวดราคา หรือเสนองานที่ไดดําเนินการไปแลวจะ
เปนประโยชนแกทางราชการอยางยิ่ง ใหปลัดกระทรวงมีอํานาจยกเลิก
การเปดซองสอบราคา ประกวดราคา หรือเสนองานดังกลาวได
(ความในขอ ๑๕ ทวิ ขอ ๑๕ ตรี ขอ ๑๕ จัตวา ขอ ๑๕ เบญจ ขอ ๑๕ ฉ
และขอ ๑๕ สัตต เพิ่มเติมโดยขอ ๘ แหงระเบียบสํานักนายกรัฐมนตรีวาดวยการพัสดุ
(ฉบับที่ ๔) พ.ศ. ๒๕๔๑)

สวนที่ ๒
การซื้อการจาง

การใชพัสดุที่ผลิตใน
ประเทศและกิจการ
ของคนไทย

การใชพัสดุที่ผลิตในประเทศและกิจการของคนไทย
ขอ ๑๖ ใหสวนราชการใชพัสดุที่ผลิตในประเทศหรือเปนกิจการของ
คนไทย ตามหลักเกณฑดังนี้
(๑) ห า มกํ าหนดรายละเอี ย ดหรื อ คุ ณ ลั ก ษณะเฉพาะ
ซึ่งอาจมีผลกีดกันไมใหผูผลิตหรือผูขายพัสดุที่ผลิตในประเทศหรือเปนกิจการ
ของคนไทยสามารถเขาแขงขันกันในการเสนอราคากับทางราชการ
(๒) ในกรณีพัสดุที่ตองการซื้อหรือจางทํา มีประกาศกําหนด
มาตรฐานผลิตภัณฑอุตสาหกรรมแลว ใหกําหนดรายละเอียดหรือคุณลักษณะ
เฉพาะหรือรายการในการกอสรางตามมาตรฐานผลิตภัณฑอุตสาหกรรม หรือ
เพื่อความสะดวกจะระบุเฉพาะหมายเลขมาตรฐานก็ได
๑๙
(๓) ในกรณีพัสดุที่ตองการซื้อหรือจางทํา ยังไมมีประกาศ
กํ าหนดมาตรฐานผลิตภัณฑอุตสาหกรรม แตมีผูไดรับการจดทะเบียน
ผลิตภัณฑไวกับกระทรวงอุตสาหกรรมแลว ใหกําหนดรายละเอียดหรือ
คุณลักษณะเฉพาะหรือรายการในการกอสราง ใหสอดคลองกับรายละเอียด
หรือคุณลักษณะเฉพาะตามที่ระบุไวในคูมือผูซื้อ หรือใบแทรกคูมือผูซื้อที่
กระทรวงอุตสาหกรรมจัดทําขึ้น
(๔) ในกรณีที่มีความจําเปนจะตองกําหนดรายละเอียดหรือ
คุณลักษณะเฉพาะหรือรายการในการกอสราง แตกตางจากที่กําหนดไวใน
(๒) หรือ (๓) ใหแจงสํานักงานมาตรฐานผลิตภัณฑอุตสาหกรรม และเมื่อได
รับหนังสือกระทรวงอุตสาหกรรมตอบรับทราบหรือไมทักทวงแลว ให
ดําเนินการซื้อหรือจางตอไปได หรือไมรับพิจารณารายนั้น แลวแตกรณี
(๕) ในกรณีพัสดุที่ตองการซื้อหรือจางทํา เปนพัสดุที่มีผูได
รับใบอนุญาตแสดงเครื่องหมายมาตรฐาน ประเภท ชนิด หรือขนาดเดียวกัน
และในขณะเดียวกันเปนพัสดุที่มีผูผลิตจากโรงงานที่ไดรับการรับรองระบบ
คุณภาพโดยมีผูผลิตตั้งแตสามรายขึ้นไป ใหระบุความตองการเฉพาะพัสดุซึ่ง
แสดงเครื่องหมายมาตรฐานและผลิตจากโรงงานที่ไดรับการรับรองระบบ
คุณภาพที่ทําในประเทศไทยเทานั้น
ในกรณีพัสดุที่ตองการซื้อหรือจางทําตามวรรคหนึ่งเปนพัสดุ
ที่มีผูไดรับใบอนุญาตแสดงเครื่องหมายมาตรฐาน ประเภท ชนิด หรือขนาด
เดียวกัน และในขณะเดียวกันเปนพัสดุที่มีผูผลิตจากโรงงานที่ไดรับการ
รับรองระบบคุณภาพโดยมีผูผลิตนอยกวาสามราย แตเปนพัสดุที่มีผูไดรับ
อนุญาตแสดงเครื่องหมายมาตรฐานประเภท ชนิด หรือขนาดเดียวกันโดยมี
ผูไดรับใบอนุญาตตั้งแตสามรายขึ้นไป หรือเปนพัสดุที่มีผูผลิตจากโรงงาน
ที่ ไ ดรับ การรั บ รองระบบคุณภาพโดยมีผูผลิตตั้งแตสามรายขึ้นไปใหสวน
ราชการระบุความตองการเฉพาะพัสดุซึ่งแสดงเครื่องหมายมาตรฐานหรือพัสดุ
ที่ผลิตจากโรงงานที่ไดรับการรับรองระบบคุณภาพที่ทําในประเทศไทยและ
ใหดําเนินการตาม (๖)
๒๐
(๖) ในกรณีพัสดุที่ตองการซื้อหรือจางทํา เปนพัสดุที่มี
ผูไดรับใบอนุญาตแสดงเครื่องหมายมาตรฐาน ประเภท ชนิด หรือขนาด
เดียวกันตั้งแตสามรายขึ้นไป ใหระบุความตองการเฉพาะพัสดุซึ่งแสดง
เครื่องหมายมาตรฐานที่ทําในประเทศไทยเทานั้น
ในกรณี พั ส ดุ ที่ ต  อ งการซื้ อ หรื อ จ า งทํ า เป น พั ส ดุ ที่ มี
ผูผลิตจากโรงงานที่ไดรับการรับรองระบบคุณภาพตั้งแตสามรายขึ้นไป ให
ระบุความตองการเฉพาะพัสดุซึ่งผลิตจากโรงงานที่ไดรับการรับรองระบบ
คุณภาพที่ทําในประเทศไทยเทานั้น
การซื้ อ หรื อ การจ า งในกรณี นี้ น อกจากการจ า งก อ สร า ง
หากมีผูเสนอราคาพัสดุที่แสดงเครื่องหมายมาตรฐาน และในขณะเดียวกัน
เปนพัสดุที่มีผูผลิตจากโรงงานที่ไดรับการรับรองระบบคุณภาพเสนอราคา
สูงกวาราคาตํ่าสุดของผูเสนอราคารายอื่นไมเกินรอยละหา ใหตอรองราคา
ผูเสนอราคาพัสดุที่แสดงเครื่องหมายมาตรฐานและผลิตจากโรงงานที่ไดรับ
การรับรองระบบคุณภาพรายที่เสนอราคาตํ่าสุด หากตอรองราคาแลว ราคา
ที่ลดลงสูงกวาราคาตํ่าสุดไมเกินรอยละสาม หรืออัตราที่ กวพ. กําหนดตาม
ขอ ๑๒(๗) ใหซื้อหรือจางจากผูเสนอราคารายนั้น
(๗) ในกรณี พั ส ดุ ที่ ต  อ งการซื้ อ หรื อ จ า งทํ าตาม (๕)
หรือ (๖) เป นพั ส ดุที่มีผู ไ ด รับ ใบอนุญาตแสดงเครื่องหมายมาตรฐาน
ประเภท ชนิด หรือขนาดเดียวกัน และในขณะเดียวกันเปนพัสดุที่ผลิตจาก
โรงงานที่ไดรับการรับรองระบบคุณภาพนอยกวาสามราย หรือเปนพัสดุที่มี
ผูไดรับใบอนุญาตแสดงเครื่องหมายมาตรฐาน ประเภท ชนิด หรือขนาด
เดียวกัน โดยมีผูไดรับใบอนุญาตนอยกวาสามราย หรือเปนพัสดุที่มีผูผลิต
จากโรงงานที่ไดรับการรับรองระบบคุณภาพ โดยมีผูผลิตนอยกวาสามราย
ใหระบุความตองการเฉพาะพัสดุที่ทําในประเทศไทย
การซื้อหรือการจางในกรณีนี้ นอกจากการจางกอสราง
หากมี ผู เสนอราคาพัสดุที่แสดงเครื่องหมายมาตรฐานและในขณะเดียวกัน
เปนพัสดุที่ผลิตจากโรงงานที่ไดรับการรับรองระบบคุณภาพ หรือมีผูเสนอ
๒๑
ราคาพัสดุที่แสดงเครื่องหมายมาตรฐาน หรือมีผูเสนอราคาพัสดุที่ผลิตจาก
โรงงานที่ไดรับการรับรองระบบคุณภาพ ใหดําเนินการตอรองราคาดังนี้
(ก) ใหเรียกผูเสนอราคาพัสดุที่แสดงเครื่องหมาย
มาตรฐานและในขณะเดี ย วกั น เป น พั ส ดุ ที่ ผ ลิ ต จากโรงงานที่ ไ ด รั บ
การรับรองระบบคุณภาพรายที่เสนอราคาสูงกวาราคาตํ่าสุดของผูเสนอราคา
รายอื่นไมเกินรอยละสิบมาตอรองราคา ทั้งนี้ ใหเรียกผูเสนอราคารายที่
เสนอราคาตํ่ าสุดมาตอรองราคากอน หากตอรองราคาแลวราคาที่ลดลง
สูงกวาราคาตํ่ าสุดของผูเสนอราคารายอื่นไมเกินรอยละเจ็ด หรืออัตราที่
กวพ. กํ าหนดตามขอ ๑๒(๗) ใหซื้อหรือจางจากผูเสนอราคารายนั้น
หากตอรองราคาแลวไมไดผล ใหเรียกผูเสนอราคาพัสดุที่แสดงเครื่องหมาย
มาตรฐานและผลิตจากโรงงานที่ไดรับการรับรองระบบคุณภาพรายที่เสนอ
ราคาตํ่าสุดลําดับถัดไปมาตอรองราคา หากตอรองราคาแลว ราคาที่ลดลง
สูงกวาราคาตํ่ าสุดของผูเสนอราคารายอื่นไมเกินรอยละเจ็ด หรืออัตราที่
กวพ. กําหนดตามขอ ๑๒ (๗) ใหซื้อหรือจางจากผูเสนอราคารายนั้น
(ข) หากดําเนินการตาม (ก) แลวไมไดผล ให
เรียกผูเสนอราคาพัสดุที่แสดงเครื่องหมายมาตรฐาน หรือผูเสนอราคาพัสดุ
ที่ผลิตจากโรงงานที่ไดรับการรับรองระบบคุณภาพรายที่เสนอราคาสูงกวา
ราคาตํ่าสุดของผูเสนอราคารายอื่นไมเกินรอยละเจ็ดมาตอรองราคา หาก
ตอรองราคาแลว ราคาที่ลดลงสูงกวาราคาตํ่ าสุดของผูเสนอราคารายอื่น
ไมเกินรอยละหา หรืออัตราที่ กวพ. กําหนดตามขอ ๑๒ (๗) ใหซื้อหรือ
จางจากผูเสนอราคารายนั้น
(๘) ในกรณีพัสดุที่ตองการซื้อหรือจางทํามีผูไดรับ
การจดทะเบียนผลิตภัณฑไวกับกระทรวงอุตสาหกรรมแลว ใหระบุความ
ตองการเฉพาะพัสดุที่ทําในประเทศไทย
การซื้อหรือการจางในกรณีนี้ นอกจากการจางกอสราง
หากมี ผู  เ สนอาคาพัส ดุที่ไ ดรับการจดทะเบี ย นผลิ ตภัณฑไ วกับกระทรวง
อุตสาหกรรม เสนอราคาสูงกวาราคาตํ่าสุดของผูเขาแขงขันรายอื่นไมเกิน
๒๒
รอยละเจ็ด ใหตอรองราคาผูเสนอราคาพัสดุที่ไดรับการจดทะเบียนผลิตภัณฑ
ไวกับกระทรวงอุตสาหกรรมรายที่เสนอราคาตํ่าสุด หากตอรองราคาแลว
ราคาที่ลดลงสูงกวาราคาตํ่าสุดไมเกินรอยละหา หรืออัตราที่ กวพ. กําหนด
ตามขอ ๑๒ (๗) ใหซื้อหรือจางจากผูเสนอราคารายนั้น
(๙) การดําเนินการตาม (๕) (๖) (๗) หรือ (๘) ใหถือตามที่
ปรากฏในบั ญชี คู มือผูซื้อหรือใบแทรกคูมือผูซื้อที่กระทรวงอุตสาหกรรม
จัดทําขึ้นถึงเดือนกอนหนาที่จะประกาศซื้อหรือจาง
ถ า มี ผู  เ สนอราคาพั ส ดุ ที่ อ ยู  ร ะหว า งขอการรั บ รองระบบ
คุณภาพ หรือการขอรับใบอนุญาตแสดงเครื่องหมายมาตรฐาน หรือการขอจด
ทะเบียนผลิตภัณฑไวกับกระทรวงอุตสาหกรรม โดยแนบใบรับมาพรอมกับ
ใบเสนอราคา หากพัสดุนั้นไดรับการรับรองระบบคุณภาพ หรือใบอนุญาต
แสดงเครื่องหมายมาตรฐาน หรือไดรับการจดทะเบียนผลิตภัณฑไวกับ
กระทรวงอุตสาหกรรมภายใน ๑๐ วันทําการ นับจากวันถัดจากวันเสนอ
เสมือนเปนผูเสนอราคาพัสดุที่ไดรับการรับรองระบบคุณภาพ หรือไดรับใบ
อนุญาตแสดงเครื่องหมายมาตรฐาน หรือไดรับการจดทะเบียนผลิตภัณฑไว
กับกระทรวงอุตสาหกรรม แลวแตกรณี
(๑๐) ในกรณีที่ไดดํ าเนินการตาม (๒) (๓) (๕) (๖)
(๗) หรือ (๘) แลวแตไมสามารถซื้อหรือจางได ใหดําเนินการซื้อหรือจาง
ตอไปได หรือไมรับพิจารณารายนั้น แลวแตกรณี
(๑๑) การซื้อและการจางนอกจากที่กลาวใน (๒) (๓)
(๕) (๖) หรือ (๘) แตไมรวมถึงการจางกอสราง ใหกําหนดเงื่อนไข
ใหผูเสนอราคาระบุแหลงกํ าเนิดหรือประเทศที่ผลิตดวย ในกรณีที่ผูเสนอ
ราคาผลิตภัณฑที่มีแหลงกําเนิดหรือผลิตในประเทศไทย หรือเปนกิจการของ
คนไทย เสนอราคาสูงกวาพัสดุที่มิไดมีแหลงกําเนิดหรือผลิตในประเทศไทย
หรือมิไดเปนกิจการของคนไทยไมเกินรอยละหาของผูเสนอราคารายตํ่ าสุด
ใหตอรองราคาของผูเสนอราคาพัสดุที่มีแหลงกําเนิดหรือผลิตในประเทศไทย
๒๓
หรือเปนกิจการของคนไทยรายที่เสนอถูกตองตามเงื่อนไขที่กําหนดซึ่งมีคุณ
สมบัติเปนประโยชนตอทางราชการ และเสนอราคาตํ่าสุด หากตอรองราคา
แลว ราคาที่ลดลงสูงกวาราคาตํ่าสุดไมเกินรอยละสาม หรืออัตราที่ กวพ.
กําหนด ตามขอ ๑๒(๗) ใหซื้อหรือจางจากผูเสนอราคารายนั้น
(๑๒) การเปรียบเทียบราคา ใหพิจารณาราคาที่อยูในฐาน
เดียวกัน โดยใหพิจารณาราคารวมภาษี ราคาแยกภาษี หรือราคายกเวนภาษี
ตามหลักเกณฑที่ไดประกาศใหผูเสนอราคาทราบ แลวแตกรณี
(๑๓) ราคาที่ซื้อหรือจาง ใหพิจารณาตามหลักเกณฑที่
กําหนดสําหรับวิธีซื้อหรือวิธีจางแตละวิธี เวนแตจะเขาหลักเกณฑตาม (๖)
(๗) (๘) หรือ (๑๑)
การซื้อหรือการจาง ที่ดําเนินการดวยเงินกูหรือเงินชวยเหลือ
ซึ่งไมสามารถเจรจากับแหลงเงินกูหรือเงินชวยเหลือเพื่อกําหนดเงื่อนไขตาม
วรรคหนึ่งไดใหสวนราชการสงเสริมพัสดุที่ผลิตในประเทศไทย หรือเปน
กิจการของคนไทย ใหมากที่สุดเทาที่จะทําได
ในกรณี ที่ พั ส ดุ ใ ดผลิ ต ได ไ ม เ พี ย งพอต อ ความตองการใน
ประเทศ ให กวพ. มีอํานาจยกเวนการสงเสริมพัสดุประเภท หรือชนิดดังกลาว
ไดตามความเหมาะสมและจําเปน
ผูไดรับใบอนุญาตแสดงเครื่องหมายมาตรฐาน ประเภท
ชนิด หรือขนาดเดียวกัน หรือผูผลิตจากโรงงานที่ไดรับการรับรองระบบ
คุณภาพตาม (๕) (๖) หรือ (๗) แตละราย ถามีลักษณะที่เปนการมีสวนไดเสีย
ไม ว าโดยทางตรงหรือทางออมตามนัยของบทนิยาม “ผูเสนอราคาที่มีผล
ประโยชนรวมกัน” ใหนับผูไดรับใบอนุญาตแสดงเครื่องหมายมาตรฐานหรือ
ผูผลิตดังกลาวเปนหนึ่งรายเทานั้น
(ความในขอนี้ แกไขเพิ่มเติมโดยขอ ๙ แหงระเบียบสํานักนายกรัฐมนตรี
วาดวยการพัสดุ (ฉบับที่ ๔) พ.ศ. ๒๕๔๑)

ขอ ๑๗ ใหสวนราชการดังตอไปนี้
สนับสนุนใหมีการปฏิบัติตามขอ ๑๖

มีหนาที่ควบคุมดูแลและ การควบคุมดูแลและ
สนับสนุนใหมีการ
๒๔
ปฏิบัติในการใชัพัสดุ
ทีผลิตในประเทศและ
่
กิจการของคนไทย

(๑) กระทรวงอุตสาหกรรม มีหนาที่
(๑.๑) พิจารณาคําขอรับใบอนุญาตแสดงเครืองหมาย
่
มาตรฐาน คําขอรับใบอนุญาตทําผลิตภัณฑอตสาหกรรมทีมพระราชกฤษฎีกา
ุ
่ ี
กําหนดใหตองเปนไปตามมาตรฐาน และคําขอจดทะเบียนผลิตภัณฑใหแลว
เสร็จโดยเร็ว
ในระหวางทียงพิจารณาคําขอตามวรรคหนึงไมแลวเสร็จ ใหสานักงาน
่ั
่
ํ
มาตรฐานผลิตภัณฑอตสาหกรรมออกใบรับใหแกผยนคําขอเพือใชเปนหลักฐาน
ุ
ู ื่
่
กับสวนราชการผูดาเนินการซือหรือจาง
ํ
้
(๑.๒) จัดทําบัญชีคูมือผูซื้อปละหนึ่งครั้ง และ
ใบแทรกคู มื อผู  ซื้ อระบุ รายชื่อมาตรฐานผลิตภัณฑอุตสาหกรรมที่ประกาศ
กําหนดใหม และบัญชีรายชื่อมาตรฐานผลิตภัณฑอุตสาหกรรมที่ประกาศ
กํ าหนดใหม และบัญชีรายชื่อผลิตภัณฑรายใหมที่ไดผานการพิจารณา
ตาม (๑.๑) เดือนละหนึงครัง เผยแพรแกสวนราชการ รัฐวิสาหกิจและหนวยงาน
่ ้

ของรัฐทีเ่ รียกชืออยางอืน เปนประจํา
่
่
(๑.๓) ตรวจสอบความจําเปนพิเศษของสวนราชการ
ตามขอ ๑๖(๔) หากเปนกรณีทไมสมควรใหทกทวง มิฉะนันใหตอบรับทราบ
ี่
ั
้
ทังนี้ ภายในสิบวันทําการนับแตวนทีไดรบแจง
้
ั ่ ั
(๒) สํานักงานตรวจเงินแผนดินมีหนาที่สอดสองมิใหมี
การหลี ก เลี่ ย งการปฏิบั ติต ามขอ ๑๖ หากพบการหลีก เลี่ ย งให รายงาน
ผูบงคับบัญชาชันเหนือขึนไป เพือดําเนินการทางวินยแกผหลีกเลียง และแจง
 ั
้
้
่
ั ู
่
ใหผรกษาการตามระเบียบทราบ
ู ั
(ความใน (๑.๓) ของขอ ๑๗(๑) แกไขเพิ่มเติมโดยขอ ๑๐ แหงระเบียบ
สํานักนายกรัฐมนตรีวาดวยการพัสดุ (ฉบับที่ ๓) พ.ศ. ๒๕๓๙)


วิธีซื้อและวิธีจาง

วิธซอและวิธจาง
ี ื้
ี
ขอ ๑๘ การซือหรือการจางกระทําได ๕ วิธี คือ
้
(๑) วิธตกลงราคา
ี
(๒) วิธสอบราคา
ี
(๓) วิธประกวดราคา
ี
๒๕
(๔) วิธพเิ ศษ
ี
(๕) วิธกรณีพเิ ศษ
ี
ขอ ๑๙ การซือหรือการจางโดยวิธตกลงราคา ไดแกการซือหรือการจาง
้
ี
้
ครังหนึงซึงมีราคาไมเกิน ๑๐๐,๐๐๐ บาท
้ ่ ่

ความหมายของ
วิธีตกลงราคา

(ความในขอนี้ แกไขเพิ่มเติมโดยขอ ๓ แหงระเบียบสํานักนายกรัฐมนตรี
วาดวยการพัสดุ (ฉบับที่ ๒) พ.ศ. ๒๕๓๘)

ขอ ๒๐ การซือหรือการจางโดยวิธสอบราคา ไดแกการซือหรือการจาง
้
ี
้
ครังหนึงซึงมีราคาเกิน ๑๐๐,๐๐๐ บาท แตไมเกิน ๒,๐๐๐,๐๐๐ บาท
้ ่ ่

ความหมายของ
วิธีสอบราคา

(ความในขอนี้ แกไขเพิ่มเติมโดยขอ ๓ แหงระเบียบสํานักนายกรัฐมนตรี
วาดวยการพัสดุ (ฉบับที่ ๒) พ.ศ. ๒๕๓๘)

ขอ ๒๑ การซือหรือการจางโดยวิธประกวดราคา ไดแก การซือหรือ
้
ี
้
การจางครังหนึงซึงมีราคาเกิน ๒,๐๐๐,๐๐๐ บาท
้ ่ ่

ความหมายของ
วิธีประกวดราคา

(ความในขอนี้ แกไขเพิ่มเติมโดยขอ ๓ แหงระเบียบสํานักนายกรัฐมนตรี
วาดวยการพัสดุ (ฉบับที่ ๒) พ.ศ. ๒๕๓๘)

ขอ ๒๒ การซือหรือการจางตามขอ ๑๙ และขอ ๒๐ ถาผูสงซือ
้
 ั่ ้
หรือผูสั่งจางเห็นสมควรจะสั่งใหกระทําโดยวิธีที่กําหนดไวสําหรับวงเงินที่
สูงกวาก็ได
การแบงซื้อหรือแบงจางโดยลดวงเงินที่จะซื้อหรือจางในครั้งเดียวกัน
เพือใหวงเงินตํากวาทีกาหนดโดยวิธีหนึ่งวิธีใด หรือเพื่อใหอานาจสั่งซื้อสั่งจาง
่
่
่ํ
ํ
เปลียนไป จะกระทํามิได
่
การซือหรือการจางซึงดําเนินการดวยเงินกูหรือเงินชวยเหลือ ผูสงซือ
้
่

 ั่ ้
หรือสั่งจางจะสั่งใหกระทําตามวงเงินที่สัญญาเงินกูหรือสัญญาเงินชวยเหลือ
กําหนดก็ได
ขอ ๒๓ การซือโดยวิธพเิ ศษ ไดแก การซือครังหนึงซึงมีราคาเกิน
้
ี
้ ้ ่ ่
๑๐๐,๐๐๐ บาท ใหกระทําไดเฉพาะกรณีหนึงกรณีใด ดังตอไปนี้
่
(๑) เปนพัสดุทจะขายทอดตลาด โดยสวนราชการหนวยงาน
ี่
ตามกฎหมายวาดวยระเบียบบริหารราชการสวนทองถิ่น หนวยงานอื่นซึ่งมี
กฎหมายบัญญัตใหมฐานะเปนราชการบริหารสวนทองถิน รัฐวิสาหกิจ องคการ
ิ ี
่
ระหวางประเทศ หรือหนวยงานของตางประเทศ

ขอกําหนดพิเศษ
เกี่ยวกับวิธีการซื้อ
และวิธีการจาง

ความหมายของ
วิธีพิเศษ (ซื้อ)
๒๖
(๒) เปนพัสดุทตองซือเรงดวน หากลาชาอาจจะเสียหายแก
ี่  ้
ราชการ

องคประชุมและ
มติของคณะกรรมการ

(๓) เปนพัสดุเพือใชในราชการลับ
่
(๔) เป นพัส ดุที่มีค วามตองการใช เพิ่มขึ้นในสถานการณ
ทีจาเปน หรือเรงดวน หรือเพือประโยชนของสวนราชการ และจําเปนตอง
่ํ
่
ซือเพิม (Repeat Order)
้ ่
(๕) เปนพัสดุที่จาเปนตองซื้อโดยตรงจากตางประเทศหรือ
ํ
ดําเนินการโดยผานองคการระหวางประเทศ
(๖) เปนพัสดุทโดยลักษณะของการใชงาน หรือมีขอจํากัดทาง
ี่

เทคนิคที่จําเปนตองระบุยี่หอเปนการเฉพาะ ซึ่งหมายความรวมถึง อะไหล
รถประจําตําแหนง หรือยารักษาโรคทีไมตองจัดซือตามชือสามัญในบัญชียาหลัก
่ 
้
่
แหงชาติ ตามขอ ๖๐
(๗) เปนพัสดุทเี่ ปนทีดนและหรือสิงกอสรางซึงจําเปนตองซือ
่ิ
่
่
้
เฉพาะแหง
(๘) เปนพัสดุทไดดาเนินการซือโดยวิธอนแลวไมไดผลดี
ี่ ํ
้
ี ื่
(ความในขอนี้ แกไขเพิ่มเติมโดยขอ ๑๑ แหงระเบียบสํานักนายกรัฐมนตรี
วาดวยการพัสดุ (ฉบับที่ ๓) พ.ศ. ๒๕๓๙)

ความหมายของ
วิธีพิเศษ (จาง)

ขอ ๒๔ การจางโดยวิธพเิ ศษ ไดแก การจางครังหนึงซึงมีราคาเกิน
ี
้ ่ ่
๑๐๐,๐๐๐ บาท ใหกระทําไดเฉพาะกรณีหนึงกรณีใด ดังตอไปนี้
่
(๑) เปนงานทีตองจางชางผูมฝมอโดยเฉพาะ หรือผูมความ
่
 ี ื
 ี
ชํานาญเปนพิเศษ
(๒) เปนงานจางซอมพัสดุที่จําเปนตองถอดตรวจ ให
ทราบความชํารุดเสียหายเสียกอนจึงจะประมาณคาซอมได เชน งานจางซอม
เครืองจักร เครืองมือกล เครืองยนต เครืองไฟฟา หรือเครืองอิเล็กทรอนิกส
่
่
่
่
่
เปนตน
(๓) เปนงานทีตองกระทําโดยเรงดวน หากลาชาอาจจะเสีย
่
หายแกราชการ
๒๗
(๔) เปนงานทีตองปกปดเปนความลับของทางราชการ
่
(๕) เปนงานทีจาเปนตองการจางเพิม ในสถานการณทจาเปน
่ํ
่
ี่ ํ
หรือเรงดวน หรือเพื่อประโยชนของสวนราชการ และจําเปนตองจางเพิ่ม
(Repeat Order)
(๖) เปนงานทีไดดาเนินการจางโดยวิธอนแลวไมไดผลดี
่ ํ
ี ื่
(ความในขอนี้ แกไขเพิ่มเติมโดยขอ ๑๑ แหงระเบียบสํานักนายกรัฐมนตรี
วาดวยการพัสดุ (ฉบับที่ ๓) พ.ศ. ๒๕๓๙)

ขอ ๒๕ สําหรับสวนราชการในตางประเทศ หรือมีกจกรรมทีตอง
ิ
่
ปฏิบตในตางประเทศจะซือหรือจางโดยวิธพเิ ศษก็ได โดยใหตดตอซือหรือจาง
ัิ
้
ี
ิ
้
กับผูมอาชีพขายหรือรับจางทํางานนันโดยตรง
 ี
้
ขอ ๒๖ การซือหรือการจางโดยวิธกรณีพเิ ศษ ไดแก การซือหรือ
้
ี
้
การจางจากสวนราชการ หนวยงานตามกฎหมายวาดวยระเบียบบริหารราชการ
สวนทองถิน หนวยงานอืนซึงมีกฎหมายบัญญัตใหมฐานะเปนราชการบริหาร
่
่ ่
ิ ี
สวนทองถิน หรือรัฐวิสาหกิจ ในกรณีดงตอไปนี้
่
ั
(๑) เปนผูผลิตพัสดุหรือทํางานจางนันเอง และนายกรัฐมนตรี

้
อนุมตใหซอหรือจาง
ั ิ ื้
(๒) มี ก ฎหมายหรื อ มติ ค ณะรั ฐ มนตรี กํ าหนดให ซื้ อ
หรือจาง และกรณีนี้ใหรวมถึงหนวยงานอื่นที่มีกฎหมายหรือมติคณะรัฐมนตรี
กําหนดดวย
รายงานขอซือหรือขอจาง
้
ขอ ๒๗ กอนดําเนินการซื้อหรือจางทุกวิธี นอกจากการซื้อที่ดิน
และหรือสิงกอสรางตามขอ ๒๘ ใหเจาหนาทีพสดุจดทํารายงานเสนอหัวหนา
่
่ ั ั
สวนราชการตามรายการดังตอไปนี้
(๑) เหตุผลและความจําเปนทีตองซือหรือจาง
่ ้
(๒) รายละเอียดของพัสดุทจะซือหรืองานทีจะจาง
ี่ ้
่
(๓) ราคามาตรฐาน หรือราคากลางของทางราชการหรือราคา
ทีเ่ คยซือหรือจางครังหลังสุดภายในระยะเวลา 2 ปงบประมาณ
้
้

การซื้อหรือการจาง
ในตางประเทศ
ความหมายของ
วิธีกรณีพิเศษ

การรายงานขอซื้อ
หรือขอจาง
๒๘
(๔) วงเงินที่จะซื้อหรือจางโดยใหระบุวงเงินงบประมาณ
วงเงินตามโครงการเงินกูหรือเงินชวยเหลือที่จะซื้อหรือจางในครั้งนั้นทั้งหมด
ถาไมมวงเงินดังกลาวใหระบุวงเงินทีประมาณวาจะซือหรือจางในครังนัน
ี
่
้
้ ้
(๕) กําหนดเวลาที่ตองการใชพัสดุนั้น หรือใหงานนั้น
แลวเสร็จ
(๖) วิธีที่จะซื้อหรือจาง และเหตุผลที่ตองซื้อหรือจาง
โดยวิธนน
ี ั้
(๗) ขอเสนออืนๆ เชน การขออนุมตแตงตังคณะกรรมการ
่
ัิ ้
ตางๆ ที่จําเปนในการซื้อหรือจาง การออกประกาศสอบราคาหรือประกาศ
ประกวดราคา
การซื้อหรือจางโดยวิธีตกลงราคาในวงเงินไมเกิน ๑๐,๐๐๐ บาท
และการซื้อหรือการจางโดยวิธีพิเศษกรณีเรงดวนตามขอ ๒๓ (๒) หรือ
ขอ ๒๔ (๓) ซึงไมอาจทํารายงานตามปกติได เจาหนาทีพสดุหรือเจาหนาที่
่
่ ั
ผูรบผิดชอบในการปฏิบตราชการนันจะทํารายงานตามวรรคหนึ่งเฉพาะรายการ
ั
ัิ
้
ทีเ่ ห็นวาจําเปนก็ได
(ความในขอ ๒๗ วรรคสอง แกไขเพิ่มเติมโดยขอ ๑๒ แหงระเบียบสํานัก
นายกรัฐมนตรีวาดวยการพัสดุ (ฉบับที่ ๓) พ.ศ. ๒๕๓๙)

การรายงานขอซื้อ
ที่ดิน และหรือ
สิ่งกอสราง

ขอ ๒๘ กอนดําเนินการซือทีดนและหรือสิงกอสราง ใหเจาหนาทีพสดุ
้ ่ิ
่
่ ั
ทํารายงานเสนอตอหัวหนาสวนราชการตามรายการดังตอไปนี้
(๑) เหตุผลและความจําเปนทีตองซือ
่ ้
(๒) รายละเอียดของทีดน และหรือสิงกอสรางทีตองการซือ
่ิ
่
่
้
รวมทังเนือทีและทองทีทตองการ
้ ่ ่
่ ี่ 
(๓) ราคาประเมินของทางราชการในทองทีนน
่ ั้
(๔) ราคาซือขายของที่ดิน และหรือสิ่งกอสรางใกลเคียง
้
บริเวณทีจะซือครังหลังสุดประมาณ ๓ ราย
่ ้ ้
(๕) วงเงินทีจะซือ โดยใหระบุวงเงินงบประมาณ วงเงินตาม
่ ้
โครงการเงินกู หรือเงินชวยเหลือ ทีจะซือในครังนันทังหมด ถาไมมวงเงิน
่ ้
้ ้ ้
ี
ดังกลาว ใหระบุวงเงินทีประมาณวาจะซือในครังนัน
่
้
้ ้
๒๙
(๖) วิธทจะซือและเหตุผลทีตองซือโดยวิธนน
ี ี่ ้
่ ้
ี ั้
(๗) ขอเสนออืน ๆ เชน การขออนุมตแตงตังคณะกรรมการ
่
ัิ ้
ต า งๆ ที่ จํ าเป น ในการซื้ อ การออกประกาศสอบราคาหรื อ ประกาศ
ประกวดราคา
การซื้ อ ที่ ดิ น และหรื อ สิ่ ง ก อ สร า งให ติ ด ต อ กั บ เจ า ของโดยตรง
เวนแตการซื้อที่ดินและหรือสิ่งกอสรางในตางประเทศที่จําเปนตองติดตอผาน
นายหนา หรือดําเนินการในทํานองเดียวกันตามกฎหมายหรือประเพณีนิยมของ
ทองถิน
่
ขอ ๒๙ เมือหัวหนาสวนราชการใหความเห็นชอบตามรายงานทีเ่ สนอ
่
ตามขอ ๒๗ หรือขอ ๒๘ แลว ใหเจาหนาทีพสดุดาเนินการตามวิธการซือหรือ
่ ั ํ
ี ้
การจางนันตอไปได
้
การคัดเลือกผูมีคุณสมบัติเบื้องตนในการซื้อและการจาง
ขอ ๓๐ สวนราชการใดประสงคจะคัดเลือกผูมีคุณสมบัติเบื้องตน
ในการซื้อและการจางใหกระทําไดในกรณีที่จําเปนตองจํากัดเฉพาะผูที่มีความ
สามารถ โดยกําหนดหลักเกณฑและวิธีการคัดเลือก ประกาศใหผูที่สนใจ
ทราบโดยเปดเผย พรอมทั้งสงให กวพ. ดวย
ในการดํ าเนิ นการคั ดเลือก ใหส  วนราชการเจ า ของเรื่องจัดทํ า
รายงานเสนอขออนุมัติหัวหนาสวนราชการผานหัวหนาเจาหนาที่พัสดุพรอม
ด ว ยเอกสารคั ดเลือกคุณ สมบัติเบื้องตน โดยมีรายละเอี ย ดอยา งน อย
ดังตอไปนี้
(๑) เหตุ ผ ลและความจํ าเป น ที่ จ ะต อ งทํ าการคั ด เลื อ ก
ผูมคณสมบัตเิ บืองตน
 ีุ
้
(๒) ประเภท วงเงิ น และรายละเอียดของพัสดุ หรือ
งานทีจะตองซือหรือจาง
่
้
(๓) คุณสมบัติของผูมีสิทธิเขารับการคัดเลือก ซึ่งเปน
เกณฑความตองการขั้นตํ่า เชน ประสบการณและผลงานที่ผานมา สมรรถภาพ

การใหความเห็นชอบ
รายงานขอซื้อหรือ
ขอจาง

หลักการคัดเลือกผูมี
คุณสมบัติเบื้องตน
และวิธีการรายงาน
๓๐
ในสวนที่เกี่ยวของกับเจาหนาที่ เครื่องมือ และโรงงาน ฐานะการเงิน
เปนตน
(๔) หลักเกณฑในการพิจารณาคัดเลือก
(ความในขอนี้ แกไขเพิ่มเติมโดยขอ ๑๓ แหงระเบียบสํานักนายกรัฐมนตรี
วาดวยการพัสดุ (ฉบับที่ ๓) พ.ศ. ๒๕๓๙)
ประกาศเชิญชวน

ขอ ๓๑ เมื่อหัวหนาสวนราชการสั่งการอนุมัติในขอ ๓๐ แลว
ใหเจาหนาที่พัสดุจัดทําประกาศเชิญชวนเพื่อคัดเลือกคุณสมบัติเบื้องตน
ประกาศเชิญชวน อยางนอยใหแสดงรายการดังตอไปนี้
(๑) รายละเอียดเฉพาะของที่ตองการซื้อ หรืองาน ที่ตองการ
จาง
(๒) ประสบการณ และผลงานของผูเสนอที่มีลักษณะและ
ประเภทเดียวกัน
(๓) สมรรถภาพ ในสวนที่เกี่ยวของกับเจาหนาที่ เครื่องมือ
และโรงงาน
(๔) ฐานะการเงิน
(๕) หลักเกณฑทั่วไปในการพิจารณาคัดเลือก
(๖) สถานที่ในการขอรับ หรือขอซื้อเอกสารคุณสมบัติ
เบื้องตน
ในประกาศครั้งแรก ใหกําหนดสถานที่ วัน เวลารับขอเสนอ ปด
การรับขอเสนอ และเปดซองขอเสนอ พรอมทั้งประกาศโฆษณาและแจง
ลักษณะโดยยอของพัสดุที่ตองการซื้อหรืองานที่ตองการจาง และกําหนดเวลา
ใหพอเพียงเพื่อเปดโอกาสใหแกผูที่สนใจจัดเตรียมขอเสนอ ทั้งนี้ จะตอง
กระทํ ากอนวันรับซองขอเสนอไมนอยกวา ๓๐ วัน โดยประกาศทางวิทยุ
กระจายเสียงและลงประกาศในหนังสือพิมพ หากเห็นสมควรจะสงประกาศ
เชิญชวนไปยังผูมีอาชีพขายหรือรับจางทํ างานนั้นโดยตรงหรือโฆษณาดวย
วิธีอื่นอีกก็ได
๓๑
สํ าหรั บ การคั ด เลื อ กผู  มี คุ ณ สมบั ติ เ บื้ อ งต น ในการประกวดราคา
นานาชาติ ใหประกาศโฆษณากอนวันรับซองขอเสนอไมนอยกวา ๖๐ วัน
และดําเนินการตามหลักเกณฑของแหลงเงินกูหรือเงินชวยเหลืออีกดวย
ขอ ๓๒ ใหหัวหนาสวนราชการแตงตั้งคณะกรรมการพิจารณา
คัดเลือกผูมีคุณสมบัติเบื้องตน ประกอบดวย ประธานกรรมการ ๑ คน
และกรรมการอยางนอย ๔ คน โดยใหแตงตั้งจากขาราชการระดับ ๕
หรือเทียบเทาขึ้นไป และจะตองมีผูชํานาญการหรือผูทรงคุณวุฒิอยางนอย
๑ คน
คณะกรรมการพิ จ ารณาคั ด เลื อ กผู  มี คุ ณ สมบั ติ เ บื้ อ งต น มี ห น า ที่
พิ จารณาคุณสมบัติเบื้องตนตามหลักเกณฑและภายในระยะเวลาที่หัวหนา
สวนราชการกําหนด
ใหคณะกรรมการรายงานผลการพิจารณาและความเห็นพรอมดวย
เอกสารที่ไดรับไวทั้งหมดตอหัวหนาสวนราชการผานหัวหนาเจาหนาที่พัสดุ
เพื่อพิจารณาประกาศรายชื่อผูมีคุณสมบัติเบื้องตนในการซื้อหรือจางตอไป
ขอ ๓๓ ใหสวนราชการพิจารณาทบทวนหลักเกณฑ การคัดเลือก
ผูมีคุณสมบัติเบื้องตนในการซื้อหรือการจาง และตรวจสอบบัญชีรายชื่อผูมี
คุณสมบัติเบื้องตนที่ไดประกาศไปอยางนอยทุกรอบ ๓ ป โดยปกติให
กระทําภายในเดือนแรกของปงบประมาณ และเมื่อไดทบทวนแลว ใหสวน
ราชการแจ ง การทบทวนพรอมทั้ง สงหลักเกณฑที่มีการเปลี่ยนแปลงใหม
ให กวพ. ทราบโดยเร็ว แตตองไมนานเกินกวา ๓๐ วัน นับแตวันที่ไดมี
การเปลี่ยนแปลงหลักเกณฑดังกลาว
ในกรณีที่สวนราชการใดมีการขึ้นบัญชีผูมีคุณสมบัติเบื้องตนสําหรับ
การซื้อหรือการจางไวเปนการประจํา ใหสวนราชการนั้นเปดโอกาสใหผูมี
คุณสมบัติเบื้องตนที่ไดขึ้นบัญชีไวแลวและประสงคที่จะขอเลื่อนชั้น หรือ
ให บุ ค คลที่ ป ระสงค จ ะเข า รั บ การพิ จ ารณาคัดเลือกเพื่อขึ้ นบั ญชี เป นผู มี
คุณสมบัติเบื้องตน
มีสิทธิยื่นคําขอเลื่อนชั้นหรือคําขอเขารับการพิจารณา
คัดเลือกไดตลอดเวลา โดยใหดําเนินการตามหลักเกณฑวิธีการคัดเลือกตามที่

การพิจารณาคัดเลือก

การยื่นคําขอใน
ภายหลังและการ
พิจารณาทบทวน
บัญชีรายชื่อ
๓๒
กําหนดไวในขอ ๓๑ และขอ ๓๒ และโดยปกติจะตองพิจารณาใหแลวเสร็จ
ภายใน ๙๐ วัน นับแตวันที่ไดรับคําขอและเอกสารหลักฐานตางๆ ครบถวน
แลว ถาไมสามารถดํ าเนินการใหแลวเสร็จภายในกํ าหนดเวลาดังกลาว
จะต องชี้ แจงเหตุผ ลและระยะเวลาที่ตองใชตามความจํ าเปนใหผูยื่นคํ าขอ
ทราบดวย
ในระหวางการยื่นคํ าขอและตรวจพิจารณาคํ าขอ ผูมีคุณสมบัติ
เบื้ องตนที่ ยื่นคํ าขอเลื่ อนชั้นหรือผูที่ ยื่นคํ าขอเข า รับ การพิจารณาคัดเลือก
เพื่อขึ้นบัญชีเปนผูมีคุณสมบัติเบื้องตน จะใชสิทธิจากการที่ตนไดยื่นคําขอ
เลื่อนชั้นหรือคําขอเขารับการพิจารณาคัดเลือกดังกลาวในการซื้อหรือการจาง
ที่ มี ขึ้ น ก อ นหรื อ ในระหวา งที่ตนยื่นคํ าขอเลื่อนชั้น หรื อคํ าขอเข า รั บ การ
พิจารณาคัดเลือกนั้นไมได
ในกรณีที่สวนราชการเห็นสมควรยกเลิกบัญชีรายชื่อผูมีคุณสมบัติ
เบื้องตนในการซื้อหรือการจางเพื่อดํ าเนินการคัดเลือกผูมีคุณสมบัติเบื้องตน
ตามหลักเกณฑที่ไดมีการเปลี่ยนแปลงใหมตามวรรคหนึ่ง ใหสวนราชการ
แจ ง ให ผู  มี คุ ณ สมบั ติเบื้องต นที่ อยูใ นบัญชีรายชื่อทราบหลัก เกณฑใ นการ
พิจารณาคัดเลือกผูมีคุณสมบัติเบื้องตน ที่ไดมีการเปลี่ยนแปลงใหมลวงหนา
ไมนอยกวา ๑๒๐ วัน
(ความในขอนี้ แกไขเพิ่มเติมโดยขอ ๑๐ แหงระเบียบสํานักนายกรัฐมนตรี
วาดวยการพัสดุ (ฉบับที่ ๔) พ.ศ. ๒๕๔๑)

ขอ ๓๓ ทวิ ในการซื้อหรือการจางแตละครั้ง ใหสวนราชการ
พิจารณาถึงความสามารถในการรับงานของผูขายหรือผูรับจางประกอบการ
พิจารณาคัดเลือกของสวนราชการดวย
ในกรณีที่สวนราชการใดมีการขึ้นบัญชีผูมีคุณสมบัติเบื้องตนสําหรับ
การซื้อหรือการจางไวแลว ใหสวนราชการนั้นแจงใหผูขายหรือผูรับจางที่อยู
ในบัญชีผูมีคุณสมบัติเบื้องตนดังกลาวแสดงหลักฐานถึงขีดความสามารถและ
ความพรอมที่ตนมีอยูในวันเสนอราคาตามหลักเกณฑที่ทางราชการกํ าหนด
ทั้งในดานบุคลากร เครื่องมือ โรงงาน และฐานะทางการเงินของตนตอสวน
ราชการ
(ความในขอนี้ แกไขเพิ่มเติมโดยขอ ๑๐ แหงระเบียบสํานักนายกรัฐมนตรี
วาดวยการพัสดุ (ฉบับที่ ๔) พ.ศ. ๒๕๔๑)
๓๓
กรรมการ
ขอ ๓๔ ในการดําเนินการซื้อหรือจางแตละครั้ง ใหหัวหนาสวน
ราชการแตงตั้งคณะกรรมการขึ้น เพื่อปฏิบัติการตามระเบียบนี้ พรอมกับ
กําหนดระยะเวลาในการพิจารณาของคณะกรรมการ แลวแตกรณี คือ
(๑) คณะกรรมการเปดซองสอบราคา
(๒) คณะกรรมการรับและเปดซองประกวดราคา
(๓) คณะกรรมการพิจารณาผลการประกวดราคา
(๔) คณะกรรมการจัดซื้อโดยวิธีพิเศษ
(๕) คณะกรรมการจัดจางโดยวิธีพิเศษ
(๖) คณะกรรมการตรวจรับพัสดุ
(๗) คณะกรรมการตรวจการจาง
ใหคณะกรรมการแตละคณะรายงานผลการพิจารณาตอหัวหนาสวน
ราชการภายในระยะเวลาที่กําหนด ถามีเหตุที่ทําใหการรายงานลาชา ใหเสนอ
หัวหนาสวนราชการพิจารณาขยายเวลาใหตามความจําเปน
ขอ ๓๕ คณะกรรมการตามขอ ๓๔ แตละคณะใหประกอบดวย
ประธานกรรมการ ๑ คน และกรรมการอยางนอย ๒ คน โดยปกติให
แตงตั้งจากขาราชการตั้งแตระดับ ๓ หรือเทียบเทาขึ้นไป ในกรณีจําเปนหรือ
เพื่ อ ประโยชน ข องทางราชการจะแต ง ตั้ง บุ ค คลที่ มิ ใ ช ข าราชการรวมเปน
กรรมการดวยก็ได ถาประธานกรรมการไมสามารถปฏิบัติหนาที่ได ให
หัวหนาสวนราชการแตงตั้งขาราชการที่มีคุณสมบัติดังกลาวขางตนทําหนาที่
ประธานกรรมการแทน
ในกรณีเมื่อถึ ง กํ าหนดเวลาการเปดซองสอบราคา หรือรับซอง
ประกวดราคาแลวประธานกรรมการยังไมมาปฏิบัติหนาที่ ใหกรรมการที่มา
ประชุมเลือกกรรมการคนหนึ่งทําหนาที่ประธานกรรมการในเวลานั้น โดยให
คณะกรรมการดังกลาวปฏิบัติหนาที่เฉพาะขอ ๔๒ (๑) หรือขอ ๔๙ แลวแต
กรณี แลวรายงานประธานกรรมการซึ่งหัวหนาสวนราชการแตงตั้งเพื่อ
ดําเนินการตอไป

คณะกรรมการ
ดําเนินการซื้อ หรือ
จาง

องคประกอบของ
คณะกรรมการ
๓๔

องคประชุมและ
มติของคณะกรรมการ

ผูควบคุมงานจาง
กอสราง

ในการซือหรือจางครั้งเดียวกัน หามแตงตั้งผูที่เปนกรรมการรับและ
้
เปดซองประกวดราคา เปนกรรมการพิจารณาผลการประกวดราคา หรือ
แต ง ตั้ ง ผู  ที่ เปนกรรมการเป ดซองสอบราคาหรือกรรมการพิจ ารณาผลการ
ประกวดราคา เปนกรรมการตรวจรับพัสดุ
คณะกรรมการทุกคณะ เวนแต คณะกรรมการรับและเปดซอง
ประกวดราคา ควรแต ง ตั้ง ผูชํ านาญการหรือผูทรงคุณวุฒิเกี่ยวกับพัสดุ
หรืองานจางนันๆ เขารวมเปนกรรมการดวย
้
สําหรับการซื้อหรือจางในวงเงินไมเกิน ๑๐,๐๐๐ บาท จะแตงตั้ง
ขาราชการหรือลูกจางประจําคนหนึ่งซึ่งมิใชผูจัดซื้อหรือจัดจางเปนผูตรวจรับ
พัสดุหรืองานจางนัน โดยใหปฏิบตหนาทีเ่ ชนเดียวกับคณะกรรมการตรวจรับ
้
ัิ
พัสดุ หรือคณะกรรมการตรวจการจางก็ได
ขอ ๓๖ ในการประชุมปรึกษาของคณะกรรมการแตละคณะ ตองมี
กรรมการมาพรอมกันไมนอยกวากึ่งหนึ่งของจํานวนกรรมการทั้งหมด ให
ประธานกรรมการและกรรมการแตละคนมีเสียงหนึงในการลงมติ
่
มติของคณะกรรมการใหถือเสียงขางมาก ถาคะแนนเสียงเทากัน
ใหประธานกรรมการออกเสียงเพิ่มขึ้นอีกเสียงหนึ่งเปนเสียงชี้ขาด เวนแต
คณะกรรมการตรวจรับพัสดุและคณะกรรมการตรวจการจาง ใหถือมติ
เอกฉันท
กรรมการของคณะใดไมเห็นดวยกับมติของคณะกรรมการใหทาบันทึก
ํ
ความเห็นแยงไวดวย

ขอ ๓๗ ในการจางกอสรางแตละครั้ง ใหหัวหนาสวนราชการ
แตงตั้งผูควบคุมงานที่มีความรูความชํานาญทางดานชางตามลักษณะของงาน
กอสรางจากขาราชการหรือลูกจางประจํ าในสังกัด หรือขาราชการหรือ
ลูกจางประจําในสังกัดอืนตามทีไดรบความยินยอมจากหัวหนาสวนราชการของ
่
่ ั
ผูนั้นแลว ในกรณีที่ลักษณะของงานกอสรางมีความจําเปนตองใชความรู
ความชํานาญหลายดาน จะแตงตั้งผูควบคุมงานเฉพาะดานหรือเปนกลุม
บุคคลก็ได
๓๕
ผูควบคุมงานควรมีคุณวุฒิตามที่ผูออกแบบเสนอแนะ และโดยปกติ

จะตองมีคณวุฒไมตากวาระดับประกาศนียบัตรวิชาชีพ
ุ ิ ํ่
ในกรณีจาเปนจะตองจางทีปรึกษาเปนผูควบคุมงานแทนขาราชการหรือ
ํ
่

ลูกจางประจําตามวรรคหนึ่ง ใหถือปฏิบัติตามหมวด ๒ สวนที่ ๓ หรือ
สวนที่ ๔ แลวแตกรณี
(ความในขอนี้ แกไขเพิ่มเติมโดยขอ ๑๒ แหงระเบียบสํานักนายกรัฐมนตรี
วาดวยการพัสดุ (ฉบับที่ ๔) พ.ศ. ๒๕๔๑)

ขอ ๓๘ ในการซื้อ หรือการจางทําพัสดุที่มีเทคนิคพิเศษ และจําเปน การจางที่ปรึกษาให
ตองใชผูเชี่ยวชาญในการพิจารณาเปนการเฉพาะ ใหอยูในดุลพินิจของหัวหนา ความเห็นในการซื้อ
สวนราชการที่จะขอทําความตกลงกับสํ านักงบประมาณเพื่อวาจางที่ปรึกษา หรือจาง
มาให ความเห็ น ประกอบการพิ จารณาในการจัดซื้อหรือจัดจางในขั้นตอน
หนึ่งขั้นตอนใดไดตามความจําเปน โดยใหดําเนินการจางโดยถือปฏิบัติตาม
ระเบียบนี้ในสวนที่ ๓
วิธีตกลงราคา
ขอ ๓๙ การซื้อหรือจางโดยวิธีตกลงราคา ใหเจาหนาที่พัสดุ การดําเนินการ โดย
ติดตอตกลงราคากับผูขายหรือผูรับจางโดยตรง แลวใหหัวหนาเจาหนาที่ วิธีตกลงราคา
พั ส ดุ จั ด ซื้ อ หรื อ จ า งได ภ ายในวงเงิ น ที่ ไ ด รั บ ความเห็ น ชอบจากหัวหน า
สวนราชการตามขอ ๒๙
การซื้อหรือการจางโดยวิธีตกลงราคาในกรณีจําเปนและเรงดวนที่
เกิ ดขึ้ น โดยไม ไ ดค าดหมายไวก อนและไมอาจดํ าเนินการตามปกติไดทัน
ให เ จ า หน า ที่ พั ส ดุ ห รื อ เจ า หน า ที่ ผู  รั บ ผิ ด ชอบในการปฏิ บั ติ ร าชการนั้ น
ดําเนินการไปกอน แลวรีบรายงานขอความเห็นชอบตอหัวหนาสวนราชการ
และเมื่อหัวหนาสวนราชการใหความเห็นชอบแลว ใหถือวารายงานดังกลาว
เปนหลักฐานการตรวจรับโดยอนุโลม
วิธีสอบราคา
ขอ ๔๐ ใหเจาหนาที่พัสดุจัดทําเอกสารสอบราคา โดยอยางนอยให
แสดงรายการดังตอไปนี้

เอกสารสอบราคา
๓๖
(๑) คุณลักษณะเฉพาะของพัสดุที่ตองการซื้อและจํานวน
ที่ตองการ หรือแบบรูปรายการละเอียดและปริมาณงานที่ตองการจาง
ในกรณี ที่ จํ าเปนตองดู ส ถานที่ หรือชี้แจงรายละเอียด
เพิ่มเติมประกอบตามวรรคหนึ่ง ใหกําหนดสถานที่ วัน เวลาที่นัดหมายไวดวย
(๒) คุ ณ สมบัติของผูเข าเสนอราคาซึ่ง จะต องมี อาชี พ
ขายหรือรับจางตาม (๑) โดยใหผูเสนอราคาแสดงหลักฐานดังกลาวดวย
(๓) ในกรณีจําเปนใหระบุผูเขาเสนอราคา สงตัวอยาง
แคตตาลอก หรือแบบรูปและรายการละเอียดไปพรอมกับใบเสนอราคา
(๔) ถาจําเปนตองมีการตรวจทดลอง ใหกําหนดจํานวน
ตัวอยางใหพอแกการตรวจทดลองและเหลือไวสําหรับการทําสัญญาดวย ทั้งนี้
ใหมีขอกําหนดไวดวยวาทางราชการไมรับผิดชอบในความเสียหายใด ๆ ที่เกิด
ขึ้นจากการทดสอบตัวอยางนั้น
(๕) สถานที่ติดตอเกี่ยวกับแบบรูปรายการละเอียด ในกรณี
ที่มีการขายใหระบุราคาขายไวดวย
(๖) ขอกํ าหนดใหผูเขาเสนอราคาเสนอราคารวมทั้งสิ้น
และราคาตอหนวยหรือตอรายการ (ถาทําได) พรอมทั้งระบุหลักเกณฑโดย
ชัดเจนวา จะพิจารณาราคารวมหรือราคาตอหนวยหรือตอรายการ ในกรณีที่
ไมไดกําหนดไวในเอกสารสอบราคาใหพิจารณาราคารวม
(๗) แบบใบเสนอราคา โดยกําหนดไวดวยวาในการเสนอ
ราคาใหลงราคารวมทั้งสิ้นเปนตัวเลขและตองมีตัวหนังสือกํากับ ถาตัวเลข
และตัวหนังสือไมตรงกัน ใหถือตัวหนังสือเปนสําคัญ
ในการสอบราคาจางกอสราง ใหกําหนดแบบบัญชีรายการ
กอสรางตามความเหมาะสมของลักษณะและประเภทของงาน เพื่อใหผูเขา
เสนอราคากรอกปริมาณวัสดุและราคาดวย
(๘) กํ าหนดระยะเวลายืนราคาเทาที่จําเปนตอทางราชการ
และมีเงื่อนไขดวยวาซองเสนอราคาที่ยื่นตอทางราชการและลงทะเบียบรับ
ซองแลว จะถอนคืนมิได
๓๗
(๙) กํ าหนดสถานที่สงมอบพัสดุ และวันสงมอบโดย
ประมาณ (สําหรับการซื้อ) หรือกําหนดวันที่จะเริ่มทํางานและวันแลวเสร็จโดย
ประมาณ (สําหรับการจาง)
(๑๐) กําหนดสถานที่ วัน เวลา เปดซองสอบราคา
(๑๑) ข อ กํ าหนดให ผู  เ สนอราคาผนึ ก ซองราคาให
เรียบรอยกอนยื่นตอทางราชการ จาหนาถึงประธานกรรมการเปดซองสอบ
ราคาการซื้อการจางครั้งนั้น และสงถึงสวนราชการกอนวันเปดซอง โดยให
สงเอกสารหลักฐานตางๆ พรอมจัดทําบัญชีรายการเอกสาร เสนอไปพรอมกับ
ซองราคาดวย
สําหรับกรณีที่จะใหมีการยื่นซองทางไปรษณียไดใหกําหนด
วิธีการปฏิบัติไวใหชัดเจนดวย
(๑๒) กํ าหนดเงื่อนไขในการสงวนสิทธิ์ที่จะถือวา ผูที่
ไมไปทําสัญญาหรือขอตกลงกับทางราชการ เปนผูทิ้งงาน
(๑๓) ขอกํ าหนดว า ผู เข าเสนอราคาที่ไ ดรับการคัดเลือก
ใหไปทําสัญญา จะตองวางหลักประกันสัญญาตามชนิดและอัตราในขอ ๑๔๑
และขอ ๑๔๒
(๑๔) รา งสัญญา รวมทั้งการแบงงวดงาน การจายเงิน
เงื่อนไข การจายเงินลวงหนา (ถามี) และอัตราคาปรับ
(๑๕) ข อ สงวนสิ ท ธิ์ วา ส ว นราชการจะไมพิจารณา
ผูเสนอราคาที่เปนผูทิ้งงานของทางราชการ และสวนราชการทรงไวซึ่งสิทธิที่
จะงดซื้อหรือจาง หรือเลือกซื้อหรือจางโดยไมจําตองซื้อหรือจางจากผูเสนอ
ราคาตํ่ าสุดเสมอไป รวมทั้งจะพิจารณายกเลิกการสอบราคา และลงโทษ
ผูเสนอราคาเสมือนเปนผูทิ้งงาน หากมีเหตุที่เชื่อไดวาการเสนอราคากระทํา
ไปโดยไมสุจริตหรือมีการสมยอมกันในการเสนอราคา
การประกาศการยื่น
ขอ ๔๑ การซื้อหรือการจางโดยวิธีสอบราคา ใหดําเนินการดังนี้
(๑) ก อ นวั น เป ด ซองสอบราคาไม น  อ ยกว า ๑๐ วั น ซอง และการรับซอง
สําหรับการสอบราคาในประเทศหรือไมนอยกวา ๔๕ วัน สําหรับการสอบ สอบราคา
๓๘

การเปดซอง และ
พิจารณาผลการสอบ
ราคา

ราคานานาชาติ ใหเจาหนาที่พัสดุสงประกาศเผยแพรการสอบราคาและ
เอกสารสอบราคาไปยังผูมีอาชีพขายหรือรับจางทํางานนั้นโดยตรง หรือ
โดยทางไปรษณียลงทะเบียนใหมากที่สุดเทาที่จะทําได กับใหปดประกาศ
เผยแพรการสอบราคาไวโดยเปดเผย ณ ทีทาการของสวนราชการนัน
่ ํ
้
(๒) ในการยื่นซองสอบราคา ผูเสนอราคาจะตองผนึก
ซองจาหนาถึงประธานคณะกรรมการเปดซองสอบราคาการซื้อหรือการจาง
ครังนัน และสงถึงสวนราชการผูดาเนินการสอบราคากอนวันเปดซองสอบราคา
้ ้
ํ
โดยยืนโดยตรงตอสวนราชการ หรือสงทางไปรษณียลงทะเบียน ในกรณีที่
่

สวนราชการกําหนดใหกระทําได
(๓) ใหเจาหนาที่ลงรับโดยไมเปดซองพรอมระบุวันและ
เวลาทีรบซอง ในกรณีทผเู สนอราคามายืนซองโดยตรง ใหออกใบรับใหแก
่ั
ี่
่
ผูยื่นซองสําหรับกรณีที่เปนการยื่นซองทางไปรษณีย ใหถือวันและเวลาที่
สวนราชการนันลงรับจากไปรษณียเ ปนเวลารับซอง และใหสงมองซองใหแก
้

หัวหนาเจาหนาทีพสดุทนที
่ ั ั
(๔) ใหหัวหนาเจาหนาที่พัสดุเก็บรักษาซองเสนอราคาทุก
รายโดยไมเปดซองและเมือถึงกําหนดเวลาเปดซองสอบราคาแลว ใหสงมอบ
่
ซองเสนอราคาพรอมทั้งรายงานผลการรับซองตอคณะกรรมการเปดซองสอบ
ราคา เพือดําเนินการตอไป
่
ขอ ๔๒ คณะกรรมการเปดซองสอบราคามีหนาทีดงนี้
่ั
(๑) เปดซองใบเสนอราคา และอานแจงราคาพรอมบัญชี
รายการเอกสารหลักฐานตางๆ ของผูเสนอราคาทุกราย โดยเปดเผย ตาม
วัน เวลา และสถานทีทกาหนด และตรวจสอบรายการเอกสารตามบัญชีของ
่ ี่ ํ
ผูเ สนอราคาทุกราย แลวใหกรรมการทุกคนลงลายมือชื่อกํากับไวในใบเสนอ
ราคาและเอกสารประกอบใบเสนอราคาทุกแผน
(๒) ตรวจสอบคุณสมบัติของผูเสนอราคา ใบเสนอราคา
แคตตาล็อกหรือแบบรูปและรายการละเอียด แลวคัดเลือกผูเ สนอราคาทีถกตอง
ู่
ตามเงือนไขในเอกสารสอบราคา
่
๓๙
(๓) พิจารณาคัดเลือกพัสดุหรืองานจางของผูเ สนอราคาทีถก
ู่
ตองตาม (๒) ทีมคณภาพและคุณสมบัตเิ ปนประโยชนตอทางราชการ และเสนอ
่ ีุ

ใหซอหรือจางจากรายทีคดเลือกไวแลว ซึงเสนอราคาตําสุด
ื้
่ั
่
่
ในกรณีที่ผูเสนอราคาตํ่าสุดดังกลาวไมยอมเขาทําสัญญาหรือ
ขอตกลงกับ ส วนราชการในเวลาที่ กํ าหนดตามเอกสารสอบราคา ให
คณะกรรมการพิจารณาจากผูเ สนอตํารายถัดไปตามลําดับ
่
ถามีผเู สนอราคาเทากันหลายราย ใหเรียกผูเ สนอราคาดังกลาว
มาขอใหเสนอราคาใหมพรอมกันดวยวิธยนซองเสนอราคา
ี ื่
ถ า ปรากฏว า ราคาของผู  เ สนอราคารายที่คณะกรรมการ
เห็นสมควรซือหรือจางสูงกวาวงเงินทีจะซือหรือจาง ใหคณะกรรมการเปดซอง
้
่ ้
สอบราคาดําเนินการตามขอ ๔๓
(๔) ในกรณี ที่ มี ผู  เ สนอราคาถู ก ต อ งตรงตามรายการ
ละเอี ย ดและเงื่ อนไขที่กํ าหนดไวในเอกสารสอบราคาเพีย งรายเดียว ให
คณะกรรมการดําเนินการตาม (๓) โดยอนุโลม
(๕) ใหคณะกรรมการรายงานผลการพิจารณา และความเห็น
พรอมดวยเอกสารทีไดรบไวทงหมดตอหัวหนาสวนราชการเพือสังการโดยเสนอ
่ ั
ั้
่ ่
ผานหัวหนาเจาหนาทีพสดุ
่ ั
ขอ ๔๓ การซื้อหรือการจางโดยวิธีสอบราคาที่ปรากฏวาราคาของ การดําเนินการ กรณี
ผูเสนอราคารายที่คณะกรรมการเห็นสมควรซื้อหรือจางยังสูงกวาวงเงินที่จะ เสนอราคาสูงกวา
ซือหรือจางตามขอ ๒๗ (๔) หรือขอ ๒๘ (๕) แลวแตกรณี ใหคณะกรรมการ วงเงิน
้
ดําเนินการตามลําดับ ดังนี้
(๑) เรี ย กผู  เ สนอราคารายนั้ น มาต อ รองราคาให ตํ่ า
สุดเทาทีจะทําได หากผูเ สนอราคารายนันยอมลดราคาแลว ราคาทีเ่ สนอใหม
่
้
ไมสูงกวาวงเงินที่จะซื้อหรือจาง หรือสูงกวาแตสวนที่สูงกวานั้นไมเกิน
รอยละสิบของวงเงินที่จะซื้อหรือจาง หรือตอรองราคาแลวไมยอมลดราคา
ลงอีก แตสวนทีสงกวาวงเงินทีจะซือหรือจางนันไมเกินรอยละสิบของวงเงินที่
 ่ ู
่ ้
้
จะซื้อหรือจาง ถาเห็นวาราคาดังกลาวเปนราคาที่เหมาะสม ก็ใหเสนอ
ซือหรือจางจากผูเ สนอราคารายนัน
้
้
๔๐
(๒) ถาดํ าเนินการตาม (๑) แลวไมไดผล ใหเรียก
ผูเสนอราคาที่คณะกรรมการเห็นสมควรซื้อหรือจางทุกรายมาตอรองราคา
ใหมพรอมกัน ดวยวิธียื่นซองเสนอราคาภายในกําหนดระยะเวลาอันสมควร
หากรายใดไมมายื่นซอง ใหถือวารายนั้นยืนราคาตามที่เสนอไวเดิม หาก
ผูเสนอราคาตํ่าสุดในการตอรองราคาครั้งนี้เสนอราคาไมสูงกวาวงเงินที่จะซื้อ
หรือจาง หรือสูงกวา แตสวนที่สูงกวานั้นไมเกินรอยละสิบของวงเงินที่จะ
ซื้อหรือจาง ถาเห็นวาราคาดังกลาวเปนราคาที่เหมาสม ก็ใหเสนอซื้อ
หรือจางจากผูเ สนอราคารายนัน
้
(๓) ถาดําเนินการตาม (๒) แลวไมไดผล ใหเสนอ
ความเห็น ตอหัวหนาสวนราชการเพื่อประกอบการใชดุลพินิจวาจะสมควร
ลดรายการ ลดจํานวน หรือลดเนืองาน หรือขอเงินเพิมเติม หรือยกเลิกการ
้
่
สอบราคาเพือดําเนินการสอบราคาใหม
่
(ความในขอนี้ แกไขเพิ่มเติมโดยขอ ๑๓ แหงระเบียบสํานักนายกรัฐมนตรี
วาดวยการพัสดุ (ฉบับที่ ๔) พ.ศ. ๒๕๔๑)

เอกสารประกวดราคา
และการจัดทําประกาศ

วิธีประกวดราคา
ขอ ๔๔ ใหเจาหนาที่พัสดุจัดทําเอกสารประกวดราคา ตามตัวอยาง
ที่ กวพ. กําหนดหรือตามแบบที่ผานการตรวจพิจารณาของสํานักงานอัยการ
สูงสุดแลว
การจั ดทํ าเอกสารประกวดราคารายใดจํ าเปนตองมี ข  อความหรือ
รายการแตกตางไปจากที่ กวพ. กํ าหนดหรือแบบที่ผานการตรวจพิจารณา
ของสํ านักงานอัยการสูงสุด โดยมีสาระสําคัญตามที่กําหนดไวในตัวอยาง
หรือแบบดังกลาว และไมทําใหทางราชการเสียเปรียบก็ใหกระทําได เวนแต
หัวหนาสวนราชการเห็นวาจะมีปญหาในทางเสียเปรียบหรือไมรัดกุมพอ ก็ให
สงรางเอกสารประกวดราคาไปใหสํานักงานอัยการสูงสุดตรวจพิจารณากอน
การเผยแพรเอกสารประกวดราคาใหจัดทําเปนประกาศ และมีสาระ
สําคัญดังนี้
๔๑
(๑) รายการพัสดุทตองการซือ หรืองานทีตองการจาง
ี่ 
้
่
(๒) คุณสมบัตของผูมสทธิเขาประกวดราคา
ิ  ี ิ
(๓) กําหนดวัน เวลา รับซอง ปดการรับซอง และเปดซอง
ประกวดราคา
(๔) สถานทีและระยะเวลาในการขอรับ หรือขอซือเอกสาร
่
้
การประกวดราคาและราคาของเอกสาร
(๕) แหลงเงินกูและประเทศผูมสทธิเขาประกวดราคาในกรณี

 ี ิ
ประกวดราคานานาชาติ
ขอ ๔๕ การซื้อหรือการจางโดยวิธีประกวดราคา ใหหัวหนา
เจาหนาที่พัสดุมีหนาที่รับผิดชอบควบคุมดูแลและจัดทําหลักฐานการเผยแพร
และการปดประกาศประกวดราคาภายในระยเวลาที่กาหนด โดยใหเจาหนาที่
ํ
พัสดุดาเนินการดังนี้
ํ
(๑) ปดประกาศประกวดราคาโดยเปดเผย ณ ที่ทําการ
ของสวนราชการนัน การปดประกาศดังกลาว ใหกระทําในตูปดประกาศทีมี
้
 
่
กุญแจปดตลอดเวลา โดยผูปดประกาศและผูปลดประกาศออกจากตูปด
ประกาศจะตองจัดทําหลักฐานการปดประกาศและการปลดประกาศออก เปน
หนังสือมีพยานบุคคลรับรอง ทังนี้ ผูปดประกาศและผูปลดประกาศออก จะ
้
 

ตองมิใชบคคลเดียวกัน และจะตองมิใชบคคลทีเ่ ปนพยานในแตละกรณีดวย
ุ
ุ

(๒) สงไปประกาศทางวิทยุกระจายเสียง และ/หรือ ประกาศ
ในหนังสือพิมพ
(๓) สงใหกรมประชาสัมพันธ และองคการสือสารมวลชน
่
แหงประเทศไทย เพือเผยแพร
่
(๔) สงไปเผยแพรที่ศูนยรวมขาวประกวดราคาของทาง
ราชการ โดยใหสงเอกสารประกวดราคาไปพรอมกันดวย

(๕) สงใหสานักงานตรวจเงินแผนดินหรือสํานักงานตรวจเงิน
ํ
แผนดินภูมภาค แลวแตกรณี โดยใหสงเอกสารประกวดราคาไปพรอมกันดวย
ิ


การประกาศขาว
ประกวดราคา
๔๒
นอกจากการดําเนินการตามวรรคหนึง หากเห็นสมควรจะสงประกาศ
่
ไปยังผูมอาชีพขายหรือรับจางทํางานนันโดยตรง หรือจะโฆษณาโดยวิธอนอีก
 ี
้
ี ื่
ดวยก็ได
การสงประกาศประกวดราคาตามวรรคหนึง หากจัดสงทางไปรษณียให
่

จัดสงโดยใชบริการไปรษณียดวนพิเศษ (EMS) เวนแตทองที่ใดไมมีบริการ

ไปรษณียดวนพิเศษ (EMS) จึงใหจดสงทางไปรษณียลงทะเบียน

ั

การดําเนินการตามวรรคหนึง วรรคสอง และวรรคสาม ใหกระทํากอน
่
การใหหรือการขายเอกสารประกวดราคาไมนอยกวา ๗ วันทําการ

สําหรับการซื้อหรือการจางโดยวิธีประกวดราคานานาชาติ ใหสวน
ราชการถือปฏิบตตามหลักเกณฑของแหลงเงินกูหรือแหลงใหเงินชวยเหลือ
ัิ

(ความในขอนี้ แกไขเพิ่มเติมโดยขอ ๑๔ แหงระเบียบสํานักนายกรัฐมนตรี
วาดวยการพัสดุ (ฉบับที่ ๔) พ.ศ. ๒๕๔๑)
การใหหรือขาย
เอกสารประกวดราคา

ขอ ๔๖ การใหหรือการขายเอกสารประกวดราคา รวมทั้งเอกสาร
ที่เกี่ยวกับคุณลักษณะเฉพาะหรือรายละเอียด ใหกระทํ า ณ สถานที่ที่
สามารถติดตอไดโดยสะดวกและไมเปนเขตหวงหาม และจะตองจัดเตรียม
เอกสารประกวดราคาไวใ หม ากพอสํ าหรับความตองการของผูมารับหรือ
ขอซื้อที่มีอาชีพขายหรือรับจางทํางานนั้น รายละ ๑ ชุด โดยไมมีเงื่อนไข
อื่นใดในการใหหรือการขาย
การใหหรือการขายเอกสารประกวดราคา ตองกระทําไมนอยกวา
๗ วันทําการ และจะตองมีชวงเวลาสําหรับการคํานวณราคาของผูประสงค
จะเขาเสนอราคาหลังปดการใหหรือการขายเอกสารประกวดราคาจนถึงกอน
วันรับซองประกวดราคา ไมนอยกวา ๗ วันทําการ หรือไมนอยกวาจํานวน
วั นที่ ม ากกว า นั้ นตามที่ กวพ. กําหนดโดยคํ านึงถึงขนาด ปริมาณ และ
ลักษณะของพัสดุที่จะซื้อหรือจาง
ในกรณี ที่มีก ารขาย ให กํ าหนดราคาพอสมควรกับ คาใชจายที่
ทางราชการตองเสียไปในการจัดทําสําเนาเอกสารประกวดราคานั้น
ถามีการยกเลิกการประกวดราคาครั้งนั้นและมีการประกวดราคาใหม
ใหผูรับหรือซื้อเอกสารประกวดราคาในการประกวดราคาครั้งกอน มีสิทธิ
๔๓

ใชเอกสารประกวดราคานันหรือไดรบเอกสารประกวดราคาใหม โดยไมตองเสีย
้
ั

คาซือเอกสารประกวดราคาอีก
้
(ความในขอนี้ แกไขเพิ่มเติมโดยขอ ๑๕ แหงระเบียบสํานักนายกรัฐมนตรี
วาดวยการพัสดุ (ฉบับที่ ๔) พ.ศ. ๒๕๔๑)

ข อ ๔๗ ในกรณีการซื้อหรือการจางใดมีรายละเอียดที่มีความ
ซับซอน หรือมีความจําเปนโดยสภาพของการซื้อหรือการจางที่จะตองมี
การชี้แจงรายละเอียดหรือการชี้สถานที่ ใหสวนราชการกําหนดวัน เวลา
และสถานที่ในการชี้แจงรายละเอียดหรือการชี้สถานที่ในประกาศประกวด
ราคา
กอนวันปดการรับซองประกวดราคา หากสวนราชการเห็นวามี
ความจํ าเปนที่จะตองกํ าหนดรายละเอียดเพิ่มเติมหรือมีการชี้สถานที่อันเปน
การแกไขคุณลักษณะเฉพาะที่เปนสาระสํ าคัญซึ่งมิไดกํ าหนดไวในเอกสาร
ประกวดราคาตั้งแตตน ใหสวนราชการจัดทําเปนเอกสารประกวดราคาเพิ่ม
เติมและใหระบุ วัน เวลา และสถานที่ในการชี้แจงรายละเอียดหรือการ
ชี้สถานที่ไวดวย และใหดําเนินการตามขอ ๔๕ วรรคหนึ่ง โดยอนุโลม
รวมทั้งใหแจงเปนหนังสือใหผูที่ไดรับหรือไดซื้อเอกสารประกวดราคาไปแลว
ทุกรายทราบโดยมิชักชา
การชี้แจงรายละเอียดหรือการชี้สถานที่ตามวรรคหนึ่งหรือวรรคสอง
ใหเจาหนาที่ผูรับผิดชอบจัดทําบันทึกการชี้แจงรายละเอียดหรือการชี้สถานที่
เปนลายลักษณอักษรไวเปนหลักฐานทุกครั้ง
ถามีการดําเนินการตามวรรคสอง ใหสวนราชการพิจารณาเลื่อนวัน
เวลา รับซอง การปดการรับซอง และการเปดซองประกวดราคาตามความ
จําเปนแกกรณีดวย

การชี้แจงรายละเอียด
หรือการแกไข
คุณลักษณะใน
เอกสารประกวดราคา

(ความในขอนี้ แกไขเพิ่มเติมโดยขอ ๑๕ แหงระเบียบสํานักนายกรัฐมนตรี
วาดวยการพัสดุ (ฉบับที่ ๔) พ.ศ. ๒๕๔๑)

ขอ ๔๘ นอกจากกรณีที่กําหนดไวตามขอ ๔๗ เมื่อถึงกําหนด ขอหามรน เลื่อน
วันรับซองประกวดราคา หามมิใหรนหรือเลื่อน หรือเปลี่ยนแปลงกําหนด หรือเปลี่ยนแปลง
กําหนดเวลารับซอง
เวลารับซอง และเปดซองประกวดราคา
๔๔
และเปดซองประกวด
ราคา

การรับและเปดซอง
ประกวดราคา

การรับซองทางไปรษณียจะกระทํามิได เวนแตการประกวดราคา
นานาชาติซึ่งกําหนดใหมีการยื่นซองทางไปรษณียได โดยใหถือปฏิบัติตาม
ขอ ๔๑ (๒) (๓) และ (๔) โดยอนุโลม
ขอ ๔๙ คณะกรรมการรับและเปดซองประกวดราคา มีหนาที่ดังนี้
(๑) รับซองประกวดราคา ลงทะเบียนรับซองไวเปน
หลักฐาน ลงชื่อกํากับซองกับบันทึกไวที่หนาซองวาเปนของผูใด
(๒) ตรวจสอบหลักประกันซองรวมกับเจาหนาที่การเงิน
และใหเจาหนาที่การเงินออกใบรับใหแกผูยื่นซองไวเปนหลักฐาน หากไม
ถูกตอง ใหหมายเหตุในใบรับและบันทึกในรายงานดวย กรณีหลักประกัน
ซองเปนหนังสือคํ้าประกัน ใหสงสําเนาหนังสือคํ้าประกันใหธนาคาร บรรษัท
เงิ น ทุ นอุตสาหกรรมแหงประเทศไทย บริษัทเงินทุนหรือบริษัทเงินทุน
หลักทรัพยผออกหนังสือคําประกัน ทราบทางไปรษณียลงทะเบียนตอบรับดวย
ู
้
(๓) รั บ เอกสารหลั ก ฐานต า งๆ ตามบั ญ ชี ร ายการ
เอกสารของผูเสนอราคาพรอมทั้งพัสดุตัวอยาง แคตตาล็อก หรือแบบรูป
และรายการละเอียด (ถามี) หากไมถูกตองใหบันทึกในรายงานไวดวย
(๔) เมื่ อ พ นกํ าหนดเวลารับ ซองแลว ห า มรั บซอง
ประกวดราคา หรื อเอกสารหลั ก ฐานตา งๆ ตามเงื่อนไขที่ กํ าหนดใน
เอกสารประกวดราคาอีก เวนแตกรณีตามขอ ๑๖ (๙)
(๕) เป ดซองใบเสนอราคา และอา นแจงราคาพรอม
บัญชีรายการเอกสารหลักฐานตางๆ ของผูเสนอราคาทุกราย โดยเปดเผย
ตามเวลาและสถานที่ที่กําหนด และใหกรรมการทุกคนลงลายมือชื่อกํากับไว
ในใบเสนอราคา และเอกสารประกอบใบเสนอราคาทุกแผน
ในกรณี ที่ มี ก ารยื่น ซองข อเสนอทางเทคนิ ค และข อเสนอ
อื่ น ๆ แยกจากซองข อ เสนอด า นราคาซึ่ ง ต อ งพิ จ ารณาทางเทคนิ ค และ
อื่นๆ กอน ตามเงื่อนไขที่ไดกําหนดไวตามขอ ๕๔ และขอ ๕๖ คณะ
กรรมการรับและเปดซองประกวดราคาไมตองปฏิบัติหนาที่ตามวรรคหนึ่ง
โดยใหเปนหนาที่ของคณะกรรมการพิจารณาผลการประกวดราคาที่จะตอง
ดําเนินการตอไป
๔๕
(๖) สงมองใบเสนอราคาทั้งหมด และเอกสารหลักฐานตางๆ
พร อมด ว ยบันทึ กรายงานการดํ าเนินการตอคณะกรรมการพิจารณาผลการ
ประกวดราคา ทันทีในวันเดียวกัน
(ความในขอนี้ แกไขเพิ่มเติมโดยขอ ๑๕ แหงระเบียบสํานักนายกรัฐมนตรี
วาดวยการพัสดุ (ฉบับที่ ๔) พ.ศ. ๒๕๔๑)
การพิจารณาผลการ
ขอ ๕๐ คณะกรรมการพิจารณาผลการประกวดราคา มีหนาที่ ดังนี้
(๑) ตรวจสอบคุณสมบัติของผูเสนอราคา ใบเสนอ ประกวดราคา
ราคา เอกสารหลักฐานตางๆ พัสดุตัวอยาง แคตตาล็อก หรือแบบรูปและ
รายการละเอียด แลวคัดเลือกผูเสนอราคาที่ถูกตองตามเงื่อนไขในเอกสาร
ประกวดราคา
ในกรณีที่ผู เสนอราคารายใดเสนอรายละเอียดแตกตางไป
จากเงื่อนไขที่กําหนดในเอกสารประกวดราคาในสวนที่มิใชสาระสําคัญ และ
ความแตกตางนั้นไมมีผลทํ าใหเกิดการไดเปรียบเสียเปรียบตอผูเสนอราคา
รายอื่นหรือเปนการผิดพลาดเล็กนอย ใหพิจารณาผอนปรนใหผูเขาประกวด
ราคาโดยไมตัดผูเขาประกวดราคารายนั้นออก
ในการพิจารณา คณะกรรมการอาจสอบถามขอเท็จจริงจาก
ผูเสนอราคารายใดก็ไดแตจะใหผูเสนอราคารายใดเปลี่ยนแปลงสาระสําคัญที่
เสนอไวแลวมิได
(๒) พิจารณาคัดเลือกสิ่งของ หรืองานจาง หรือคุณสมบัติ
ของผูเสนอราคาที่ตรวจสอบแลวตาม (๑) ซึ่งมีคุณภาพและคุณสมบัติเปน
ประโยชนตอทางราชการ แลวเสนอใหซื้อหรือจางจากผูเสนอราคารายที่
คัดเลือกไวแลว ซึ่งเสนอราคาตํ่าสุด
ในกรณี ที่ผู เสนอราคาตํ่ าสุดดัง กลา วไมยอมเขาทํ าสัญญา
หรือขอตกลงกับสวนราชการในเวลาที่กําหนดตามเอกสารประกวดราคา ให
คณะกรรมการพิจารณาจากผูเสนอราคาตํ่ารายถัดไปตามลําดับ
ถา มี ผู เสนอราคาเทากันหลายราย ใหเรียกผูเสนอราคา
ดังกลาวมาขอใหเสนอราคาใหมพรอมกัน ดวยวิธียื่นซองเสนอราคา
๔๖

การพิจารณากรณีมี
ผูเสนอราคารายเดียว

การดําเนินการ กรณี
ไมมีผูเสนอราคา
ถูกตอง

ถาปรากฏวาราคาของผูเสนอราคารายที่คณะกรรมการเห็น
สมควรซื้อหรือจางสูงกวาวงเงินที่จะซื้อหรือจาง ใหคณะกรรมการพิจารณา
ผลการประกวดราคาดําเนินการตามขอ ๔๓ โดยอนุโลม
(๓) ใหคณะกรรมการรายงานผลการพิจารณา และ
ความเห็นพรอมดวยเอกสารที่ไดรับไวทั้งหมดตอหัวหนาสวนราชการ โดย
เสนอผานหัวหนาเจาหนาที่พัสดุ
ขอ ๕๑ เมื่อคณะกรรมการพิจารณาผลการประกวดราคา ได
พิจารณาตามขอ ๕๐(๑) แลวปรากฏวา มีผูเสนอราคารายเดียวหรือมี
ผูเสนอราคาหลายรายแตถูกตองตรงรายการละเอียดและเงื่อนไขที่กํ าหนด
ในเอกสารประกวดราคาเพียงรายเดียว โดยปกติใหเสนอหัวหนาสวนราชการ
ยกเลิ ก การประกวดราคาครั้ ง นั้ น แต ถ  า คณะกรรมการพิ จ ารณาผล
การประกวดราคาเห็นวามีเหตุผลสมควรที่จะดํ าเนินการตอไปโดยไมตอง
ยกเลิกการประกวดราคา ก็ใหดําเนินการตามขอ ๕๐(๒) โดยอนุโลม
ขอ ๕๒ ในกรณีไมมีผูเสนอราคา หรือมีแตไมถูกตองตรงตาม
รายการละเอียดและเงื่อนไขที่กําหนด ใหเสนอหัวหนาสวนราชการยกเลิกการ
ประกวดราคาครั้งนั้น เพื่อดําเนินการประกวดราคาใหม หากหัวหนาสวน
ราชการเห็นวา การประกวดราคาใหมจะไมไดผลดี จะสั่งใหดําเนินการซื้อ
หรือจางโดยวิธีพิเศษ ตามขอ ๒๓ (๘) หรือขอ ๒๔ (๖) แลวแตกรณีก็ได
(ความในขอนี้ แกไขเพิ่มเติมโดยขอ ๑๖ แหงระเบียบสํานักนายกรัฐมนตรี
วาดวยการพัสดุ (ฉบับที่ ๔) พ.ศ. ๒๕๔๑)

การเปลี่ยนแปลง
รายการละเอียด
ภายหลังการประกวด
ราคา

หลักการประกวด
ราคาแบบ ๒ ซอง

ขอ ๕๓ หลังจากการประกวดราคาแลวแตยังไมไดทําสัญญาหรือ
ตกลงซื้อ หรือจางกับผูเสนอราคารายใด ถามีความจําเปนเพื่อประโยชนของ
ทางราชการเปนเหตุใหตองเปลี่ยนแปลงสาระสําคัญในรายการละเอียด หรือ
เงื่ อ นไขที่ กํ าหนดไว ใ นเอกสารประกวดราคาซึ่ง ทํ าใหเกิด การได เปรี ย บ
เสียเปรียบระหวางผูเขาเสนอราคาดวยกัน ใหหัวหนาสวนราชการพิจารณา
ยกเลิกการประกวดราคาครั้งนั้น
ขอ ๕๔ การซื้ อหรือการจางที่มีลักษณะจํ าเปนจะตองคํ านึงถึง
เทคโนโลยีของพัสดุและหรือขอกําหนดคุณสมบัติของผูเขาเสนอราคา ซึ่งอาจ
จะมีขอเสนอที่ไมอยูในฐานเดียวกันเปนเหตุใหมีปญหาในการพิจารณาตัดสิน
๔๗
และเพื่อขจัดปญหาดังกลาวจําเปนตองใหมีการปรับปรุงขอเสนอใหครบถวน
และเปนไปตามความตองการกอนพิจารณาดานราคา หรือการซื้อหรือการจาง
แบบเหมารวม (Lump Sum Turnkey) ที่ ค ณะรั ฐ มนตรี ไ ด อ นุ มั ติ ใ ห
ดําเนินการได ใหถือปฏิบัติเชนเดียวกับการประกวดราคาทั่วไป เวนแต
การกําหนดใหผูเขาเสนอราคายื่นซองประกวดราคาโดยแยกเปน
(๑) ซองขอเสนอดานเทคนิคและขอเสนออื่นๆ
(๒) ซองขอเสนอดานราคา
(๓) ซองขอเสนอทางการเงินตามขอ ๕๖ (ถามี)
ทั้งนี้ ใหกํ าหนดวิธีการ ขั้นตอน และหลักเกณฑการพิจารณาไว
เปนเงื่อนไขในเอกสารประกวดราคาดวย
(ความในขอนี้ แกไขเพิ่มเติมโดยขอ ๑๗ แหงระเบียบสํานักนายกรัฐมนตรี
วาดวยการพัสดุ (ฉบับที่ ๔) พ.ศ. ๒๕๔๑)

ขอ ๕๕ เพื่อใหเปนไปตามขอ ๕๔ ใหคณะกรรมการพิจารณา การเปดซอง และ
ผลการประกวดราคาทํ าหนาที่เปดซองขอเสนอดานเทคนิคของผูเสนอราคา พิจารณาขอเสนอทาง
แทนคณะกรรมการรับและเปดซองประกวดราคาตามขอ ๔๙ (๕) และ เทคนิค
พิจารณาผลการประกวดราคาตามขอ ๕๔ โดยถือปฏิบัติตามขอ ๕๐ ใน
สวนที่ไมขัดกับการดําเนินการดังตอไปนี้
(๑) พิจารณาขอเสนอดานเทคนิค และขอเสนออื่นของ
ผูเขาเสนอราคาทุกราย และคัดเลือกเฉพาะรายที่เสนอไดตรงหรือใกลเคียง
ตามมาตรฐานความตองการของสวนราชการมากที่สุด ในกรณีจําเปนจะเรียก
ผูเสนอราคามาชี้แจงในรายละเอียดขอเสนอเปนการเพิ่มเติมขอหนึ่งขอใดก็ได
(๒) เป ด ซองราคาเฉพาะรายที่ ไ ด ผ  า นการพิ จ ารณา
คัดเลือกตาม (๑) แลว สําหรับรายที่ไมผานการพิจารณา ใหสงคืนซอง
ขอเสนอดานราคา และซองขอเสนอทางการเงิน (ถามี) โดยไมเปดซอง
ในการพิจารณาขอเสนอดานเทคนิค และขอเสนอทาง
การเงิน ในกรณีนี้ ใหสวนราชการแตงตั้งผูเชี่ยวชาญดานเทคนิค และ
๔๘
ผูเชี่ยวชาญดานการเงินที่เกี่ยวของกับการซื้อหรือการจางอยางนอยดานละ
๑ คน เข า ร ว มเป น คณะกรรมการพิ จ ารณาผลการประกวดราคาตาม
วรรคหนึ่งดวย
(ความในขอนี้ แกไขเพิ่มเติมโดยขอ ๑๗ แหงระเบียบสํานักนายกรัฐมนตรี
วาดวยการพัสดุ (ฉบับที่ ๔) พ.ศ. ๒๕๔๑)
การเปดซอง และ
พิจารณาขอเสนอทาง
การเงิน

การดําเนินการจัดซื้อ
โดยวิธีพิเศษ

ขอ ๕๖ การซื้อหรือการจางที่เปดโอกาสใหผูเขาเสนอราคายื่น
ขอเสนอทางการเงินมาดวยใหกําหนดใหผูเสนอราคายื่นซองขอเสนอทางการ
เงินแยกมาตางหาก และใหเปดซองขอเสนอทางการเงินพรอมกับการเปดซอง
ราคาตามขอ ๕๕ (๒) เพื่อทําการประเมินเปรียบเทียบตอไป ทั้งนี้ ใหกําหนด
วิ ธี ก าร ขั้นตอน และหลักเกณฑการพิจารณาไวเปนเงื่อนไขในเอกสาร
การประกวดราคาดวย
วิธีพิเศษ
ขอ ๕๗ การซื้อโดยวิธีพิเศษ ใหหัวหนาสวนราชการแตงตั้งคณะ
กรรมการจัดซื้อโดยวิธีพิเศษขึ้นเพื่อดําเนินการดังตอไปนี้
(๑) ในกรณีเปนพัสดุจะขายทอดตลาด ใหดําเนินการซื้อโดย
วิธีเจรจาตกลงราคา
(๒) ในกรณีเปนพัสดุที่ตองซื้อเรงดวน หากลาชาอาจเสียหาย
แกราชการ ใหเชิญผูมีอาชีพขายพัสดุนั้นโดยตรงมาเสนอราคา หากเห็นวา
ราคาที่เสนอนั้นยังสูงกวาราคาในทองตลาดหรือราคาที่คณะกรรมการเห็น
สมควร ใหตอรองราคาลงเทาที่จะทําได
(๓) ในกรณีเปนพัสดุที่ใชราชการลับ ใหปฏิบัติเชนเดียวกับ
(๒)
(๔) ในกรณีที่เปนพัสดุที่ไดซื้อไวแลว แตมีความจําเปน
ต องใช เพิ่ ม ในสถานการณที่จํ าเปน หรือเรงดวน หรือเพื่อประโยชน
ของสวนราชการใหเจรจากับผูขายรายเดิมตามสัญญาหรือขอตกลงซึ่งยังไม
สิ้ น สุ ด ระยะเวลาการสงมอบ เพื่อขอใหมีก ารขายพั ส ดุตามรายละเอี ย ด
และราคาที่ตํ่ากวา หรือราคาเดิม ภายใตเงื่อนไขที่ดีกวาหรือเงื่อนไขเดิม โดย
๔๙
คํ านึงถึงราคาตอหนวยตามสัญญาเดิม (ถามี) เพื่อใหบังเกิดผลประโยชน
สูงสุดที่สวนราชการจะไดรับ
(๕) ในกรณี เ ป น พั ส ดุ ที่ จํ าเป น ต อ งซื้ อ โดยตรงจาก
ตางประเทศ ใหเสนอหัวหนาสวนราชการเพื่อติดตอสั่งซื้อโดยตรงจาก
ต า งประเทศ หรือสืบราคาจากตางประเทศโดยขอความรวมมือใหสถาน
เอกอัครราชทูต หรือสวนราชการอื่นในตางประเทศ ชวยสืบราคา คุณภาพ
ตลอดจนรายละเอียด สวนการซื้อโดยผานองคการระหวางประเทศใหติดตอ
กับสํานักงานขององคการระหวางประเทศที่มีอยูในประเทศโดยตรง เวนแต
กรณีที่ไมมีสํานักงานในประเทศ ใหติดตอกับสํานักงานในตางประเทศได
(๖) ในกรณีเปนพัส ดุที่โดยลั ก ษณะของการใชงานหรือ
มีขอจํากัดทางเทคนิคที่จําเปนตองระบุยี่หอเปนการเฉพาะ ใหเชิญผูผลิตหรือ
ผูแทนจํ าหนายพัสดุนั้นโดยตรงมาเสนอราคา หากเห็นวาราคาที่เสนอนั้น
ยังสูงกวาราคาในทองตลาดหรือราคาที่คณะกรรมการเห็นสมควรใหตอรอง
ราคาลงเทาที่จะทําได
(๗) ในกรณีพัสดุที่เปนที่ดินและหรือสิ่งกอสราง ซึ่ง
จําเปนตองซื้อเฉพาะแหง ใหเชิญเจาของที่ดินโดยตรงมาเสนอราคา หาก
เห็นวาราคาที่เสนอนั้นยังสูงกวาราคาในทองตลาด หรือราคาที่คณะกรรมการ
เห็นสมควรใหตอรองราคาลงเทาที่จะทําได
สํ าหรับการจัดซื้อที่ดินและหรือสิ่งกอสรางในตางประเทศ
ในกรณีจําเปนจะติดตอกับนายหนา หรือดําเนินการในทํานองเดียวกันตาม
กฎหมายหรือประเพณีนิยมทองถิ่น แทนเจาของที่ดินก็ได
(๘) ในกรณี เปนพัส ดุที่ไ ดดํ าเนินการซื้อโดยวิธีอื่นแลว
ไมไดผลดี ใหสืบราคาจากผูมีอาชีพขายพัสดุนั้นโดยตรง และผูเสนอราคาใน
การสอบราคาหรือประกวดราคาซึ่งถูกยกเลิกไป (ถามี) หากเห็นวาผูเสนอ
ราคารายที่เห็นสมควรซื้อเสนอราคาสูงกวาราคาในทองตลาด หรือราคาที่
คณะกรรมการเห็นสมควร ใหตอรองราคาลงเทาที่จะทําได
๕๐
ให คณะกรรมการรายงานผลการพิจารณาและความเห็นพรอมดวย
เอกสารที่ไดรับไวทั้งหมดตอหัวหนาสวนราชการเพื่อสั่งการ โดยเสนอผาน
หัวหนาเจาหนาที่พัสดุ
(ความในขอนี้ แกไขเพิ่มเติมโดยขอ ๑๗ แหงระเบียบสํานักนายกรัฐมนตรี
วาดวยการพัสดุ (ฉบับที่ ๔) พ.ศ. ๒๕๔๑)
การดําเนินการจัดจาง
โดยวิธีพิเศษ

ขอ ๕๘ การจางโดยวิธีพิเศษ ใหหัวหนาสวนราชการแตงตั้ง
คณะกรรมการจัดจางโดยวิธีพิเศษขึ้นเพื่อดําเนินการดังตอไปนี้
(๑) การจางโดยวิธีพิเศษตามขอ ๒๔ (๑) (๒) (๓) และ
(๔) ใหเชิญผูมีอาชีพรับจางทํางานนั้นโดยตรงมาเสนอราคา หากเห็นวา
ราคาที่เสนอนั้นยังสูงกวาราคาในทองถิ่น หรือราคาที่ประมาณได หรือราคา
ที่คณะกรรมการเห็นสมควร ใหตอรองราคาลงเทาที่จะทําได
(๒) การจางโดยวิธีพิเศษตามขอ ๒๔ (๕) ใหเจรจากับ
ผูรับจางรายเดิมตามสัญญาหรือขอตกลงซึ่งยังไมสิ้นสุดระยะเวลาการสงมอบ
เพื่อขอใหมีการจางตามรายละเอียด และราคาที่ตํ่ากวาหรือราคาเดิม โดย
คํ านึงถึงราคาตอหนวยตามสัญญาเดิม (ถามี) เพื่อใหบังเกิดผลประโยชน
สูงสุดที่สวนราชการจะไดรับ
(๓) การจางโดยวิธีพิเศษตามขอ ๒๔ (๖) กรณีเปน
พัสดุที่ไดดําเนินการจางโดยวิธีอื่นแลวไมไดผลดี ใหสืบราคาจากผูมีอาชีพ
รับจางทํ างานนั้นโดยตรง และผูเสนอราคาในการสอบราคาหรือประกวด
ราคาซึ่งถูกยกเลิกไป (ถามี) หากเห็นวาผูเสนอราคารายที่เห็นสมควรจางเสนอ
ราคาสูงกวาราคาในทองถิ่น หรือราคาที่ประมาณได หรือราคาที่คณะ
กรรมการเห็นสมควร ใหตอรองราคาลงเทาที่จะทําได
ให คณะกรรมการรายงานผลการพิจารณาและความเห็นพรอมดวย
เอกสารที่ไดรับไวทั้งหมดตอหัวหนาสวนราชการเพื่อสั่งการ โดยเสนอผาน
หัวหนาเจาหนาที่พัสดุ
(ความในขอนี้ แกไขเพิ่มเติมโดยขอ ๑๗ แหงระเบียบสํานักนายกรัฐมนตรี
วาดวยการพัสดุ (ฉบับที่ ๓) พ.ศ. ๒๕๓๙)
๕๑
วิธีกรณีพิเศษ
ขอ ๕๙ การดําเนินการซื้อหรือจางโดยวิธีกรณีพิเศษ ใหหัวหนา การดําเนินการจัดซื้อ
สวนราชการสั่งซื้อหรือสั่งจางจากผูขายหรือผูรับจางตามขอ ๒๖ ไดโดยตรง หรือจัดจางโดยวิธี
เวนแตการซื้อหรือการจางครั้งหนึ่งซึ่งมีราคาไมเกิน ๑๐๐,๐๐๐ บาท ให กรณีพิเศษ
หัวหนาเจาหนาที่พัสดุจัดซื้อหรือจางไดภายในวงเงินที่ไดรับความเห็นชอบ
จากหัวหนาสวนราชการตามขอ ๒๙
(ความในขอนี้ แกไขเพิ่มเติมโดยขอ ๑๘ แหงระเบียบสํานักนายกรัฐมนตรี
วาดวยการพัสดุ (ฉบับที่ ๓) พ.ศ. ๒๕๓๙)

การจัดซื้อยาและเวชภัณฑ
ขอ ๖๐ การซื้อยาของสว นราชการ ใหจัดซื้ อตามชื่ อสามั ญ
(GENERIC NAME) ในบั ญ ชี ย าหลั ก แห ง ชาติ ต ามที่ ค ณะกรรมการ
แหงชาติทางดานยากํ าหนด โดยใหใชเงินงบประมาณจัดซื้อยาดังกลาว
ไมนอยกวารอยละ ๖๐ เวนแตสวนราชการในสังกัดกระทรวงสาธารณสุข ให
ใชเงินงบประมาณจัดซื้อยาดังกลาวไมนอยกวารอยละ ๘๐
ขอ ๖๑ การซื้อยา และเวชภัณฑที่มิใชยา เชน ผากอส สําลี
หลอดฉีดยา เข็มฉีดยา เฝอก วัสดุทันตกรรม ฟลมเอกซเรย และเภสัช
เคมีภัณฑ ซึ่งองคการเภสัชกรรมไดผลิตออกจําหนายแลว ใหจัดซื้อจาก
องคก ารเภสั ช กรรม นอกจากสวนราชการในสังกัดกระทรวงกลาโหม
ใหจัดซื้อจากโรงงานเภสัชกรรมทหาร สวนกรมตํารวจจะซื้อจากองคการ
เภสัชกรรมหรือโรงงานเภสัชกรรมทหารก็ได โดยใหดําเนินการดวยวิธีกรณี
พิ เ ศษ แต ทั้ ง นี้ ร าคายาที่ อ งค ก ารเภสั ช กรรมหรื อ โรงงานเภสั ช กรรม
ทหารจําหนายตองไมสูงกวาราคากลางของยาชื่อสามัญเดียวกันที่กระทรวง
สาธารณสุขกําหนดเกินรอยละ ๓
ข อ ๖๒ การซื้ อ ยาตามชื่อสามั ญในบัญชียาหลักแหงชาติและ
เวชภัณฑที่มิใชยา ซึ่งองคการเภสัชกรรมมิไดเปนผูผลิต
แตมีจําหนาย
สวนราชการจะจัดซื้อจากองคการเภสัชกรรม หรือผูขาย หรือผูผลิตรายใด
ก็ได ภายใตหลักเกณฑ ดังนี้

หลักการซื้อยา

การซื้อยาและ
เวชภัณฑ ซึ่งองคการ
เภสัชกรรมไดผลิต
ออกจําหนาย

การซื้อยาและ
เวชภัณฑ ซึ่งองคการ
เภสัชกรรมมิไดเปน
ผูผลิต แตมีจําหนาย
๕๒

การซื้อยา และ
เวชภัณฑจากหนวย
งานที่มีกฎหมายหรือ
มติคณะรัฐมนตรีให
ความสนับสนุน
การแจงเวียนบัญชี
ยาหลักแหงชาติ
พรอมทั้งราคากลาง

อํานาจสั่งซื้อหรือ
สังจางในวิธีตกลง
่
ราคา สอบราคา และ
ประกวดราคา

(๑) การจัดซื้อโดยวิธีสอบราคา หรือประกวดราคาใหสวน
ราชการแจงใหองคการเภสัชกรรมทราบดวยทุกครั้ง และถาผลการสอบราคา
หรือประกวดราคาปรากฏวาองคการเภสัชกรรมเสนอราคาเทากันหรือตํ่ากวาผู
เสนอราคารายอื่น ใหสวนราชการซื้อจากองคการเภสัชกรรม
(๒) การจัดซื้อโดยวิธีตกลงราคาหรือวิธีพิเศษ ใหซื้อใน
ราคาที่ไมสูงกวาราคากลาง ที่กระทรวงสาธารณสุขกําหนด
ขอ ๖๓ ในกรณีที่มีกฎหมาย หรือมติคณะรัฐมนตรีกําหนดใหความ
สนับสนุนใหซื้อยาและเวชภัณฑที่มิใชยาจากหนวยงานใด ก็ใหสวนราชการ
จัดซื้อยา หรือเวชภัณฑที่มิใชยาจากหนวยงานดังกลาวได โดยวิธีกรณีพิเศษ
ดวย
ขอ ๖๔ ใหกระทรวงสาธารณสุขมีหนาที่แจงเวียนบัญชียาหลักแหง
ชาติตามที่คณะกรรมการแหงชาติทางดานยากําหนด พรอมทั้งราคากลางของ
ยาดังกลาว และเวชภัณฑที่มิใชยาใหสวนราชการตางๆ ทราบ กับใหองคการ
เภสัชกรรมแจงรายการยาตามบัญชียาหลักแหงชาติและเวชภัณฑที่มิใชยาที่
องคการเภสัชกรรมผลิตไดหรือมีจําหนายใหสวนราชการๆ ทราบดวย
อํานาจในการสั่งซื้อหรือสั่งจาง
ขอ ๖๕ การสั่งซื้อหรือสั่งจางครั้งหนึ่ง นอกจากวิธีพิเศษและวิธีกรณี
พิเศษ ใหเปนอํานาจของผูดํารงตําแหนงและภายในวงเงิน ดังตอไปนี้
(๑) หัวหนาสวนราชการไมเกิน ๕๐,๐๐๐,๐๐๐ บาท
(๒) ปลัดกระทรวงเกิน ๕๐,๐๐๐,๐๐๐ บาท แตไมเกิน
๑๐๐,๐๐๐,๐๐๐ บาท
(๓) รัฐมนตรีเจาสังกัดเกิน ๑๐๐,๐๐๐,๐๐๐ บาท
(ความในขอนี้ แกไขเพิ่มเติมโดยขอ ๕ แหงระเบียบสํานักนายกรัฐมนตรี
วาดวยการพัสดุ (ฉบับที่ ๒) พ.ศ. ๒๕๓๘)
๕๓
ขอ ๖๖ การสั่งซื้อหรือสั่งจางโดยวิธีพิเศษครั้งหนึ่ง ใหเปนอํานาจ อํานาจสั่งซื้อหรือ
สั่งจางในวิธีพิเศษ
ของผูดํารงตําแหนง และภายในวงเงิน ดังตอไปนี้
(๑) หัวหนาสวนราชการไมเกิน ๒๕,๐๐๐,๐๐๐ บาท
(๒) ปลัดกระทรวงเกิน ๒๕,๐๐๐,๐๐๐๐ บาท แตไมเกิน
๕๐,๐๐๐,๐๐๐ บาท
(๓) รัฐมนตรีเจาสังกัดเกิน ๕๐,๐๐๐,๐๐๐ บาท
(ความในขอนี้ แกไขเพิ่มเติมโดยขอ ๕ แหงระเบียบสํานักนายกรัฐมนตรี
วาดวยการพัสดุ (ฉบับที่ ๒) พ.ศ. ๒๕๓๘)

ข อ ๖๗ การสั่งซื้อหรือสั่งจางโดยวิธีกรณีพิเศษ
สวนราชการสั่งซื้อหรือสั่งจางโดยไมจํากัดวงเงิน

ใหหัวหนา

อํานาจสั่งซื้อหรือ
สังจางในวิธีกรณี
่
พิเศษ

การจายเงินลวงหนา
ขอ ๖๘ การจายเงินคาพัสดุหรือคาจางลวงหนาใหแกผูขายหรือ หลักเกณฑการจาย
ผูรับจาง จะกระทํามิได เวนแตหัวหนาสวนราชการเห็นวามีความจําเปนจะ เงินลวงหนา
ต องจ า ย และมี ก ารกํ าหนดเงื่อนไขไวกอนการทํ าสัญญาหรือขอตกลงให
กระทําไดเฉพาะกรณีและตามหลักเกณฑดังตอไปนี้
(๑) การซื้อหรือการจางจากสวนราชการ หนวยงาน
ตามกฎหมายวาดวยระเบียบบริหารราชการสวนทองถิ่น หนวยงานอื่นซึ่งมี
กฎหมายบัญญัติใหมีฐานะเปนราชการบริหารสวนทองถิ่น หรือรัฐวิสาหกิจ
จายไดไมเกินรอยละหาสิบของราคาซื้อหรือราคาจาง
(๒) การซื้อพัสดุจากสถาบันของรัฐในตางประเทศ หรือ
จากหน ว ยงานอื่ น ในต า งประเทศซึ่ ง ต องดํ าเนินการผานองคก ารระหว า ง
ประเทศ หรือการซื้อเครื่องมือวิทยาศาสตร หรือพัสดุอื่นที่ กวพ. กําหนด
ตามขอ ๑๒ (๘) ซึ่งจําเปนตองซื้อจากผูผลิตหรือผูแทนจําหนายโดยตรงใน
ตางประเทศ ใหจายไดตามที่ตกลงกับสถาบันของรัฐหรือองคการระหวาง
ประเทศ หรือตามเงื่อนไขที่ผูขายกําหนด แลวแตกรณี
(๓) การบอกรับวารสารหรือการสั่งจองหนังสือ หรือ
การจัดซื้อฐานขอมูลสําเร็จรูป (CD-ROM) ที่มีลักษณะจะตองบอกรับเปน
๕๔
สมาชิกกอน และมีกําหนดการออกเปนวาระดังเชนวารสาร หรือการบอกรับ
เปน สมาชิก INTERNET เพื่อใหสามารถใชประโยชนเรียกคนหาขอมูล
ขาวสารจากแหลงขอมูลตางๆ โดยอาศัยระบบเครือขายคอมพิวเตอร ให
จายไดเทาที่จายจริง
(ความใน (๓) แกไขเพิ่มเติมโดยขอ ๑๙ แหงระเบียบสํานักนายกรัฐมนตรี
วาดวยการพัสดุ (ฉบับที่ ๓) พ.ศ. ๒๕๓๙)

การจายเงินตามแบบ
ธรรมเนียมการคา
ระหวางประเทศ

หลักประกันการรับ
เงินลวงหนา

การตรวจรับพัสดุ

(๔) การซื้อหรือการจางโดยวิธีสอบราคาหรือประกวดราคา
จายไดไมเกินรอยละสิบหาของราคาซื้อหรือราคาจาง แตทั้งนี้ จะตอง
กํ าหนดอัตราคาพัสดุหรือคาจางที่จะจายลวงหนาไวเปนเงื่อนไขในเอกสาร
สอบราคาหรือประกวดราคาดวย
(๕) การซื้อหรือการจางโดยวิธีพิเศษ ใหจายไดไมเกิน
รอยละสิบหาของราคาซื้อ หรือราคาจาง
ขอ ๖๙ การจายเงินใหแกผูจาย หรือผูรับจางตามแบบธรรมเนียม
การคาระหวางประเทศ โดยเปดเลตเตอรออฟเครดิต หรือโดยวิธีใชดราฟต
กรณีที่วงเงินไมเกิน ๕๐,๐๐๐ บาท หรือการจายเงินตามความกาวหนาในการ
จัดหาพัสดุที่สั่งซื้อ ใหกระทําไดโดยไมถือวาเปนการจายเงินลวงหนา
ขอ ๗๐ การจายเงินคาพัสดุหรือคาจางลวงหนาตามขอ ๖๘ (๑)
(๒) และ (๓) ไมตองเรียกหลักประกัน
สวนการจายเงินคาพัสดุหรือคาจางลวงหนาตามขอ ๖๘ (๔) และ
(๕) ผู ข าย หรือผูรับจางจะตองนํ าพันธบัตรรัฐบาลไทย หรือหนังสือ
คํ้าประกันของธนาคารในประเทศมาคํ้าประกันเงินที่รับลวงหนาไปนั้น
การตรวจรับพัสดุ
ขอ ๗๑ คณะกรรมการตรวจรับพัสดุ มีหนาที่ดังนี้
(๑) ตรวจรับพัสดุ ณ ที่ทําการของผูใชพัสดุนั้น หรือสถานที่
ซึ่งกําหนดไวในสัญญาหรือขอตกลง
การตรวจรับพัสดุ ณ สถานที่อื่น ในกรณีที่ไมมีสัญญา
หรือขอตกลง จะตองไดรับอนุมัติจากหัวหนาสวนราชการกอน
๕๕
(๒) ตรวจรับ พัส ดุใ หถูก ตองครบถวนตามหลักฐานที่
ตกลงกันไว สําหรับกรณีที่มีการทดลอง หรือตรวจสอบในทางเทคนิคหรือ
ทางวิทยาศาสตร จะเชิญผูชํานาญการหรือผูทรงคุณวุฒิเกี่ยวกับพัสดุนั้น
มาใหคําปรึกษา หรือสงพัสดุนั้นไปทดลองหรือตรวจสอบ ณ สถานที่ของ
ผูชํานาญการหรือผูทรงคุณวุฒินั้นๆ ก็ได
ในกรณี จํ าเป น ที่ ไ ม ส ามารถตรวจนั บ เป น จํ านวนหน ว ย
ทั้งหมดได ใหตรวจรับตามหลักวิชาการสถิติ
(๓) โดยปกติใหตรวจรับพัสดุในวันที่ผูขายหรือผูรับจาง
นําพัสดุมาสง และใหดําเนินการใหเสร็จสิ้นไปโดยเร็วที่สุด
(๔) เมื่อตรวจถูกตองครบถวนแลว ใหรับพัสดุไวและ
ถือวาผูขายหรือผูรับจางไดสงมอบพัสดุถูกตองครบถวนตั้งแตวันที่ผูขายหรือ
ผูรับจางนําพัสดุนั้นมาสง แลวมอบแกเจาหนาที่พัสดุพรอมกับทําใบตรวจรับ
โดยลงชื่อไวเปนหลักฐานอยางนอยสองฉบับ มอบแกผูขายหรือผูรับจาง
๑ ฉบับและเจาหนาที่พัสดุ ๑ ฉบับเพื่อดําเนินการเบิกจายเงินตามระเบียบวา
ดวยการเบิกจายเงินจากคลังและรายงานใหหัวหนาสวนราชการทราบ
ในกรณีที่เห็นวาพัสดุที่สงมอบ มีรายละเอียดไมเปนไปตาม
ขอกําหนดในสัญญาหรือขอตกลง ใหรายงานหัวหนาสวนราชการผานหัวหนา
เจาหนาที่พัสดุ เพื่อทราบหรือสั่งการ แลวแตกรณี
(๕) ในกรณี ที่ ผู  ข ายหรื อ ผู  รั บ จ า งส ง มอบพั ส ดุ ถู ก ต อ ง
แตไมครบจํานวนหรือสงมอบครบจํานวน แตไมถูกตองทั้งหมด ถาสัญญา
หรือขอตกลงมิไดกําหนดไวเปนอยางอื่นใหตรวจรับไวเฉพาะจํานวนที่ถูกตอง
โดยถือปฏิบัติตาม (๔) และโดยปกติใหรีบรายงานหัวหนาสวนราชการเพื่อ
แจงใหผูขายหรือผูรับจางทราบภายใน ๓ วันทําการ นับแตวันตรวจพบ แต
ทั้ ง นี้ ไ ม ตัดสิท ธิ์ของสวนราชการที่จ ะปรั บ ผู ข ายหรื อผูรับจางในจํ านวนที่
สงมอบไมครบถวนหรือไมถูกตองนั้น
(๖) การตรวจรับพัสดุที่ประกอบกันเปนชุด หรือหนวย
ถาขาดสวนประกอบอยางใดอยางหนึ่งไปแลวจะไมสามารถใชการไดโดย
สมบูรณใหถอวาผูขายหรือผูรบจางยังมิไดสงมอบพัสดุนั้น และโดยปกติใหรีบ
ื 
ั

๕๖
รายงานหัวหนาสวนราชการ เพื่อแจงใหผูขายหรือผูรับจางทราบภายใน ๓ วัน
ทําการ นับแตวันที่ตรวจพบ
(๗) ถากรรมการตรวจรับพัสดุบางคน ไมยอมรับพัสดุโดย
ทํ าความเห็นแยง ไว ใหเสนอหัวหนา ส วนราชการเพื่อพิจารณาสั่งการ
ถาหัวหนาสวนราชการสั่งการใหรับพัสดุนั้นไว จึงดําเนินการตาม (๔) หรือ
(๕) แลวแตกรณี

การตรวจการจาง
กอสราง

การตรวจการจางและการควบคุมงานกอสราง
ขอ ๗๒ คณะกรรมการตรวจการจาง มีหนาที่ดังนี้
(๑) ตรวจสอบรายงานการปฏิบัติงานของผูรับจาง และ
เหตุการณแวดลอมที่ผูควบคุมงานรายงาน โดยตรวจสอบกับแบบรูปรายการ
ละเอียด และขอกําหนดในสัญญาทุกสัปดาห รวมทั้งรับทราบหรือพิจารณา
การสั่งหยุดงาน หรือพักงานของผูควบคุมงานแลวรายงานหัวหนาสวน
ราชการเพื่อพิจารณาสั่งการตอไป
(๒) การดํ าเนินการตาม (๑) ในกรณีมีขอสงสัยหรือ
มีกรณีที่เห็นวา ตามหลักวิชาการชางไมนาจะเปนไปได ใหออกตรวจงานจาง
ณ สถานที่ที่กําหนดไวในสัญญาหรือที่ตกลงใหทํ างานจางนั้นๆ โดยใหมี
อํานาจสั่งเปลี่ยนแปลงแกไขเพิ่มเติม หรือตัดทอนงานจางไดตามที่เห็นสมควร
และตามหลัก วิชาการช างเพื่ อใหเปน ไปตามแบบรูป รายการละเอีย ดและ
ขอกําหนดในสัญญา
(๓) โดยปกติใหตรวจผลงานที่ผูรับจาง สงมอบภายใน
๓ วันทําการ นับแตวันที่ประธานกรรมการไดรับทราบการสงมอบงาน และ
ใหทําการตรวจรับใหเสร็จสิ้นไปโดยเร็วที่สุด
(๔) เมื่อตรวจเห็ นวาเปนการถูก ตองครบถ วนเปน ไป
ตามแบบรูปรายการละเอียดและขอกําหนดในสัญญาแลว ใหถือวาผูรับจาง
สงมอบงานครบถวนตั้งแตวันที่ผูรับจางสงงานจางนั้น และใหทําใบรับรองผล
การปฏิบัติงานทั้งหมดหรือเฉพาะงวด แลวแตกรณี โดยลงชื่อไวเปน
หลักฐานอยางนอย ๒ ฉบับ มอบใหแกผูรับจาง ฉบับ และเจาหนาที่
๕๗
พัสดุ ๑ ฉบับ เพื่อทําการเบิกจายเงินตามระเบียบวาดวยการเบิกจายเงินจาก
คลัง และรายงานใหหัวหนาสวนราชการทราบ
ในกรณีที่เห็นวาผลงานที่สงมอบทั้งหมดหรืองวดใดก็ตาม
ไมเปนไปตามแบบรูปรายการละเอียดและขอกําหนดในสัญญา ใหรายงาน
หัวหนาสวนราชการผานหัวหนาเจาหนาที่พัสดุเพื่อทราบ หรือสั่งการ แลว
แตกรณี
(๕) ในกรณีที่กรรมการตรวจการจางบางคนไมยอมรับ
งาน โดยทําความเห็นแยงไว ใหเสนอหัวหนาสวนราชการเพื่อพิจารณาสั่ง
การ ถาหัวหนาสวนราชการสั่งการใหตรวจรับงานจางนั้นไว จึงจะดําเนินการ
ตาม (๔)
ขอ ๗๓ ผูควบคุมงาน มีหนาที่ดังนี้
(๑) ตรวจและควบคุมงาน ณ สถานที่ที่กํ าหนดไวใน
สัญญา หรือที่ตกลงใหทํางานจางนั้นๆ ทุกวัน ใหเปนไปตามแบบรูปรายการ
ละเอียด และขอกําหนดในสัญญาทุกประการ และตามหลักวิชาชางเพื่อให
เปนไปตามแบบรูป รายการละเอียด และขอกําหนดในสัญญา ถาผูรับจาง
ขัดขืนไมปฏิบัติตามก็สั่งใหหยุดงานนั้นเฉพาะสวนหนึ่งสวนใดหรือทั้งหมด
แลวแตกรณีไวกอน จนกวาผูรับจางจะยอมปฏิบัติใหถูกตองตามคําสั่งและให
รายงานคณะกรรมการตรวจการจางทันที
(๒) ในกรณีที่ปรากฏวาแบบรูปรายการละเอียด หรือ
ขอกําหนดในสัญญามีขอความขัดกัน หรือเปนที่คาดหมายไดวาถึงแมวางาน
นั้นจะไดเปนไปตามแบบรูปรายการละเอียด และขอกําหนดในสัญญา แตเมื่อ
สําเร็จแลวจะไมมั่นคงแข็งแรง หรือไมเปนไปตามหลักวิชาชางที่ดี หรือไม
ปลอดภัยใหสั่งพักงานนั้นไวกอน แลวรายงานคณะกรรมการตรวจการจาง
โดยเร็ว
(๓) จดบั น ทึ ก สภาพการปฏิ บั ติ ง านของผู รับ จ า งและ
เหตุการณแวดลอมเปนรายวัน พรอมทั้งผลการปฏิบัติงาน หรือการหยุดงาน
และสาเหตุที่มีการหยุดงานอยางนอย ๒ ฉบับ เพื่อรายงานใหคณะกรรมการ
ตรวจการจางทราบทุกสัปดาห และเก็บรักษาไวเพื่อมอบใหแกเจาหนาที่พัสดุ

การควบคุมงาน
กอสราง
๕๘
เมื่อเสร็จงานแตละงวด โดยถือวาเปนเอกสารสําคัญของทางราชการเพื่อ
ประกอบการตรวจสอบของผูมีหนาที่
การบันทึกการปฏิบัติงานของผูรับจางใหระบุรายละเอียด
ขั้นตอนการปฏิบัติงานและวัสดุที่ใชดวย
(ความใน (๓) แกไขเพิ่มเติมโดยขอ ๒๐ แหงระเบียบสํานักนายกรัฐมนตรี
วาดวยการพัสดุ (ฉบับที่ ๓) พ.ศ. ๒๕๓๙)

(๔) ในวั นกํ าหนดลงมือทํ าการของผู รับ จา งตามสัญญา
และในวันถึงกํ าหนดสงมอบงานแตละงวดใหรายงานผลการปฏิบัติงานของ
ผูรับจางวาเปนไปตามสัญญาหรือไม ใหคณะกรรมการตรวจการจางทราบ
ภายใน ๓ วันทําการ นับแตวันถึงกําหนดนั้นๆ
สวนที่ ๓
การจางที่ปรึกษา

ศูนยขอมูลที่ปรึกษา

การสงเสริมที่ปรึกษาไทย
ขอ ๗๔ เพื่อใหการสงเสริมและพัฒนาที่ปรึกษาไทย ใหมีศูนยขอมูล
ที่ปรึกษาอยูภายใตการกํากับควบคุมดูแลของกระทรวงการคลัง เพื่อทําหนาที่
ดังตอไปนี้
(๑) กําหนดหลักเกณฑ และวิธีการจดทะเบียนที่
ปรึกษาไทย
(๒) รับจดทะเบียน ตอทะเบียน หรือเพิกถอน
ทะเบียนที่ปรึกษาไทย
(๓) รวบรวม จัดทํา รวมทั้งปรับปรุงขอมูลตางๆ
เกี่ยวกับที่ปรึกษาไทย
(๔) เผยแพรหรือใหขอมูลเกี่ยวกับที่ปรึกษาไทย
แกสวนราชการ รัฐวิสาหกิจ หนวยงานตามกฎหมายวาดวยระเบียบบริหาร
ราชการสวนทองถิ่น หนวยงานอื่น ซึ่งมีกฎหมายบัญญัติใหมีฐานะเปน
ราชการบริหารสวนทองถิ่น และเอกชนผูสนใจ
(ความในขอนี้ แกไขเพิ่มเติมโดยขอ ๑๘ แหงระเบียบสํานักนายกรัฐมนตรี
วาดวยการพัสดุ (ฉบับที่ ๔) พ.ศ. ๒๕๔๑)
๕๙
ขอ ๗๕ การจางที่ปรึกษาที่เปนนิติบุคคล นอกจากการจางที่ปรึกษา การจางที่ปรึกษาไทย
ที่ดําเนินการดวยเงินชวยเหลือ หรือเงินกูจากแหลงที่กําหนดใหดําเนินการ
ว า จ า งโดยวิ ธี อื่น ให ส วนราชการจา งที่ ป รึก ษาไทยเปนที่ป รึกษาหลัก
(Lead Firm) ในการดํ าเนินงาน เวนแตไดรับการยืนยันเปนหนังสือจาก
ศูนยขอมูลที่ปรึกษาวาไมมีที่ปรึกษาไทยในสาขาบริการหรืองานนั้น
การจางที่ปรึกษาที่มิใชนิติบุคคล ใหเปนไปตามหลักเกณฑ และวิธี
การที่ กวพ. กําหนด เวนแตระเบียบนี้กําหนดไวเปนอยางอื่น
ในกรณีมีที่ปรึกษาไทย แตมีเหตุผลและความจํ าเปนที่จะไมจาง
ที่ปรึกษาไทย ใหขออนุมัติตอ กวพ.
สํ าหรับ การจางที่ปรึกษาของสวนราชการในตางประเทศ หรือมี
กิจกรรมที่ตองปฏิบัติในตางประเทศ จะไมจางที่ปรึกษาไทยก็ได
(ความในขอนี้ แกไขเพิ่มเติมโดยขอ ๑๘ แหงระเบียบสํานักนายกรัฐมนตรี
วาดวยการพัสดุ (ฉบับที่ ๔) พ.ศ. ๒๕๔๑)

ขอ ๗๖ ภายใตขอบังคับขอ ๗๕ การจางที่ปรึกษาตางประเทศของ
สวนราชการ นอกจากการจางที่ปรึกษาที่ดําเนินการดวยเงินชวยเหลือ หรือ
เงินกูจากแหลงที่กําหนดใหดําเนินการจางโดยวิธีอื่น จะตองมีบุคลากรไทย
รวมงานดวยไมนอยกวารอยละหาสิบของจํานวน คน-เดือน (man-months)
ของที่ปรึกษาทั้งหมด เวนแตสาขาบริการหรืองานที่ไมอาจจะจางบุคลากรไทย
ไดใหขออนุมัติ ตอ กวพ.

การจางที่ปรึกษา
ตางประเทศ

(ความในขอนี้ แกไขเพิ่มเติมโดยขอ ๑๘ แหงระเบียบสํานักนายกรัฐมนตรี
วาดวยการพัสดุ (ฉบับที่ ๔) พ.ศ. ๒๕๔๑)

วิธีจางที่ปรึกษา
ขอ ๗๗ การจางที่ปรึกษากระทําได ๒ วิธี คือ
(๑) วิธีตกลง
(๒) วิธีคัดเลือก
รายงานขอจางที่ปรึกษา
ขอ ๗๘ กอนดําเนินการจางที่ปรึกษา ใหเจาหนาที่พัสดุทํารายงาน
เสนอหัวหนาสวนราชการ ตามรายการดังตอไปนี้

วิธีจางที่ปรึกษา

การรายงานขอจาง
ที่ปรึกษา
๖๐
(๑) เหตุผลและความจําเปนที่ตองจางที่ปรึกษา
(๒ ) ขอบเขตโดยละเอี ย ดของงานที่ จ ะจ างที่ ป รึ ก ษา
(Terms of Reference)
(๓) คุณสมบัติของที่ปรึกษาที่จะจาง
(๔) วงเงินคาจางที่ปรึกษาที่จะจาง
(๕) กําหนดระยะเวลาแลวเสร็จของงาน
(๖) วิ ธี จ  า งที่ ป รึ ก ษา และเหตุผ ลที่ ต องจา งที่ ป รึ ก ษา
โดยวิธีนั้น
(๗) ขอเสนออื่น ๆ (ถามี)
เมื่อหัวหนาสวนราชการใหความเห็นชอบตามรายงานที่เสนอแลว
ใหเจาหนาที่พัสดุดําเนินการจางตามวิธีจางนั้นตอไปได

คณะกรรมการ
ดําเนินการจาง
ที่ปรึกษา

องคประกอบ
คณะกรรมการ

กรรมการ
ขอ ๗๙ ในการดํ าเนินการจางที่ปรึกษาแตละครั้ง ใหหัวหนา
สวนราชการแตงตั้งคณะกรรมการขึ้น เพื่อปฏิบัติการตามระเบียบนี้ แลวแต
กรณี คือ
(๑) คณะกรรมการดําเนินการจางที่ปรึกษาโดยวิธีตกลง
(๒) คณะกรรมการดํ าเนิ น การจ า งที่ ป รึ ก ษาโดยวิ ธี
คัดเลือก
ขอ ๘๐ คณะกรรมการตามขอ ๗๙ ใหประกอบดวย ประธาน
กรรมการ ๑ คน และกรรมการอยางนอย ๔ คน โดยปกติใหแตงตั้งจาก
ขาราชการในสังกัดตั้งแตระดับ ๖ หรือเทียบเทาขึ้นไปอยางนอย ๒ คน
ในกรณี จํ าเปนหรือเพื่อประโยชนแกทางราชการ ใหแตงตั้งผูแทนจาก
สวนราชการอื่น หรือบุคคลที่มิใชขาราชการซึ่งเปนผูชํานาญการหรือผูทรง
คุ ณ วุฒิใ นงานที่จ ะจางที่ปรึกษาเปนกรรมการดวย และในกรณีการจาง
ที่ปรึกษาที่ดํ าเนินการดวยเงินกูใหมีผูแทนจากสํ านักงานเศรษฐกิจการคลัง
ดวย ๑ คน
(ความในขอนี้ แกไขเพิ่มเติมโดยขอ ๑๙ แหงระเบียบสํานักนายกรัฐมนตรี
วาดวยการพัสดุ (ฉบับที่ ๔) พ.ศ. ๒๕๔๑)
๖๑
ขอ ๘๑ ในการประชุมของคณะกรรมการตามขอ ๗๙ ตองมี
กรรมการมาประชุมไมนอยกวากึ่งหนึ่งของจํานวนกรรมการทั้งหมด จึงเปน
องคประชุม
การประชุมของคณะกรรมการตามวรรคหนึ่ง ใหนําความตามขอ ๓๖
มาใชบังคับโดยอนุโลม
วิธีตกลง
ขอ ๘๒ การจางที่ปรึกษาโดยวิธีตกลง ไดแก การจางที่ปรึกษาที่ผูวา
จางตกลงจางรายใดรายหนึ่งซึ่งเคยทราบหรือเคยเห็นความสามารถและผลงาน
แลว และเปนผูใหบริการที่เชื่อถือได
ขอ ๘๓ การจางที่ปรึกษาโดยวิธีตกลง ใหกระทําไดในกรณีใดกรณี
หนึ่ง ดังตอไปนี้
(๑) เปนการจางที่มีคาจางไมเกิน ๑๐๐,๐๐๐ บาท
(๒) เป นการจางเพื่อทํ างานตอเนื่อ งจากงานที่ไ ดทํ าอยู
แลว
(๓) เปนการจางในกรณีที่ทราบแนชัดวาผูเชี่ยวชาญใน
งานที่จะใหบริการตามที่ตองการมีจํานวนจํากัด ไมเหมาะสมที่จะดําเนินการ
ดวยวิธีคัดเลือก และเปนการจางที่มีคางานจางไมเกิน ๒,๐๐๐,๐๐๐ บาท
(๔) เปนการจางสวนราชการ รัฐวิสาหกิจ หนวยงาน
ตามกฎหมายวาดวยระเบียบบริหารราชการสวนทองถิ่น หนวยงานอื่นซึ่งมี
กฎหมายบัญญัติใหมีฐานะเปนราชการบริหารสวนทองถิ่น หรือหนวยงานอื่น
ใดที่มีกฎหมายหรือมติคณะรัฐมนตรีใหการสนับสนุน ใหดําเนินการจาง
โดยตรง
การจ า งที่ ต  อ งกระทํ าโดยเร ง ด ว น หากล า ช า อาจจะ
เสียหายแกราชการ และมีความจําเปนที่จะตองดําเนินการจางโดยวิธีตกลงก็
ใหกระทํ าได โดยหัวหนาสวนราชการจะตองทํารายงานชี้แจงเหตุผลและ
ความจําเปนของการจางโดยวิธีตกลงให กวพ. ทราบโดยมิชักชา แตอยางชา
ตองไมเกิน ๑๕ วัน นับแตวันที่ไดมีการจาง ในกรณีที่ กวพ. พิจารณาแลว

องคประชุมและมติ
ของคณะกรรมการ

ความหมายของการ
จางที่ปรึกษา โดย
วิธีตกลง
เงื่อนไขการจาง
ที่ปรึกษา โดย
วิธีตกลง
๖๒

เห็นวาการจางดังกลาวไมเปนกรณีเรงดวนให กวพ. มีอํานาจแกไขสัญญา
การจางใหเปนไปตามหลักเกณฑการจางที่ปรึกษาที่กําหนดไวในระเบียบนี้ได
และในการทําสัญญาจางโดยอาศัยเหตุเรงดวนนี้ สวนราชการจะตองกําหนด
เปนเงื่อนไขไวในสัญญาดวยวาสัญญาจางดังกลาวจะมีผลสมบูรณก็ตอเมื่อ
กวพ. ใหความเห็นชอบ
ในกรณีการจางโดยอาศัยเหตุตาม (๒) หรือ (๓) กวพ.
จะกํ าหนดให หั ว หน า ส ว นราชการทํ ารายงานชี้ แจงเหตุ ผลเพื่อทราบก็ ไ ด
สําหรับกรณีที่เปนการจางที่มีคาจางเกินวงเงินขั้นสูงที่ กวพ. กําหนด
(ความในขอนี้ แกไขเพิ่มเติมโดยขอ ๒๐ แหงระเบียบสํานักนายกรัฐมนตรี
วาดวยการพัสดุ (ฉบับที่ ๔) พ.ศ. ๒๕๔๑)

ขอ ๘๔ คณะกรรมการดําเนินการจางที่ปรึกษาโดยวิธีตกลง มีหนาที่
การพิจารณาจาง
ทีปรึกษาโดยวิธีตกลง ดังตอไปนี้
่
(๑) พิจารณาขอเสนอดานเทคนิคของที่ปรึกษา
(๒) พิจารณาอัตราคาจางและคาใชจายอื่น ๆ ที่เกี่ยวเนื่องกับ
บริการที่จะจางและเจรจาตอรอง
(๓) พิจารณารายละเอียดที่จะกําหนดในสัญญา
(๔) ใหคณะกรมการรายงานผลการพิจารณา และความเห็น
พร อ มด ว ยเอกสารที่ ไ ด รับ ไว ทั้งหมดตอหัวหนา สวนราชการเพื่อสั่ ง การ
โดยเสนอผานหัวหนาเจาหนาที่พัสดุ

ความหมายของการ
จางที่ปรึกษา โดย
วิธีคัดเลือก

วิธีคัดเลือก
ขอ ๘๕ การจางที่ปรึกษาโดยวิธีคัดเลือก ไดแก การจางที่ปรึกษา
โดยการคั ดเลื อกที่ ป รึ ก ษาที่มี คุณ สมบัติเ หมาะสมที่ จ ะทํ างานนั้ นใหเหลือ
นอยราย และเชิญชวนที่ปรึกษาที่ไดรับการคัดเลือกใหเหลือนอยรายดังกลาว
ยื่นขอเสนอเขารับงานนั้นๆ เพื่อพิจารณาคัดเลือกรายที่ดีที่สุด ในกรณีที่มี
เหตุ อัน สมควรและหัวหนา ส วนราชการเห็ นชอบ ใหเชิญที่ป รึกษาที่มี
คุณสมบัติเหมาะสมยื่นขอเสนอเขารับงาน โดยไมตองทําการคัดเลือกใหเหลือ
นอยรายกอนก็ได
๖๓
ขอ ๘๖ เพื่อใหไดรายชื่อของที่ปรึกษาที่มีคุณสมบัติเหมาะสมมาก
ที่สุด ใหเจาหนาที่ที่รับผิดชอบในการจางที่ปรึกษา ดําเนินการดังตอไปนี้
(๑) ที่ป รึก ษาตา งประเทศ ให ข อรายชื่อ จากสถาบั น
การเงิน หรือองคการระหวางประเทศ หรือลงประกาศในหนังสือพิมพ แจง
ไปยั ง สมาคมหรือสถาบันอาชีพ หรื อสถานฑูตที่เกี่ยวของ หรือขอความ
รวมมือจากสวนราชการหรือรัฐวิสาหกิจตางๆ ซึ่งเคยดําเนินการจางที่ปรึกษา
ในงานประเภทเดียวกัน
(๒) ที่ปรึกษาไทย ใหขอรายชื่อที่ปรึกษาจากศูนยขอมูล
ที่ปรึกษา กระทรวงการคลัง
สวนราชการใดที่มีรายชื่อที่ปรึกษาที่มีคุณสมบัติที่เหมาะสมอยูแลว
อาจพิจารณาคัดเลือกใหเหลือนอยรายโดยไมดําเนินการตามวรรคหนึ่งก็ได
การคัดเลือกที่ปรึกษาใหเหลือนอยราย ใหคณะกรรมการดําเนินการ
จา งที่ ป รึ ก ษาโดยวิ ธีคั ดเลือกทํ าหน า ที่พิ จารณาคั ดเลื อกที่ป รึก ษาใหเหลือ
อยางมาก ๖ ราย
เมื่อไดดําเนินการคัดเลือกที่ปรึกษาใหเหลือนอยรายแลว ใหรายงาน
หัวหนาสวนราชการเพื่อพิจารณา และกรณีที่เปนการจางที่ปรึกษาโดยใชเงินกู
หรือเงินชวยเหลือ ใหดําเนินการตามหลักเกณฑของแหลงเงินนั้นดวย
ขอ ๘๗ ใหสวนราชการออกหนังสือเชิญชวนที่ปรึกษาที่ไดคัดเลือก
ไวยื่นขอเสนอเพื่อรับงานตามวิธีหนึ่งวิธีใด ดังตอไปนี้
(๑) ยื่นขอเสนอดานเทคนิคและขอเสนอดานราคาพรอมกัน
โดยแยกเปน ๒ ซอง
(๒) ยื่นขอเสนอดานเทคนิคเพียงซองเดียว
ขอ ๘๘ คณะกรมการดําเนินการจางที่ปรึกษาโดยวิธีคัดเลือกมีหนาที่
ดังตอไปนี้
(๑) กําหนดหลักเกณฑการพิจารณาคัดเลือก
(๒) พิจารณาขอเสนอดานเทคนิคของที่ปรึกษาทุกรายและ
จัดลําดับ

การดําเนินการเพื่อ
ใหไดรายชื่อของที่
ปรึกษาและการ
คัดเลือก

การเชิญชวนที่ปรึกษา
เพื่อยื่นขอเสนอ

การพิจารณาจาง
ที่ปรึกษาโดย
วิธีคัดเลือก
๖๔

การดําเนินการจาง
ที่ปรึกษาที่เปนงานที่
ไมยุงยากซับซอน
และมีที่ปรึกษา ซึ่ง
สามารถทํางานนั้นได
เปนการทั่วไป

(๓) ในกรณีที่ใชวิธีตามขอ ๘๗ (๑) ใหเปดซองเสนอ
ดานราคาของที่ปรึกษาที่มีขอเสนอดานเทคนิคที่ดีที่สุดและเจรจาตอรองให
ไดราคาที่เหมาะสม สําหรับกรณีที่ใชวิธีตามขอ ๘๗ (๒) ใหเชิญที่ปรึกษา
ที่มีขอเสนอดานเทคนิคที่ดีที่สุดมายื่นขอเสนอดานราคาและเจรจาตอรองให
ไดราคาที่เหมาะสม
หากเจรจาไม ไ ด ผล ให เสนอหั วหนา ส วนราชการเพื่ อ
พิจารณายกเลิกการเจรจากับที่ปรึกษารายนั้น แลวเปดซองขอเสนอดานราคา
ของที่ปรึกษาที่มีขอเสนอดานเทคนิคที่ดีที่สุดรายถัดไป หรือเชิญที่ปรึกษา
ที่มีขอเสนอดานเทคนิคที่ดีที่สุดรายถัดไปใหยื่นขอเสนอดานราคา แลวแต
กรณี และเจรจาตอรองใหไดราคาที่เหมาะสม
(๔) เมื่อเจรจาไดราคาที่เหมาะสมแลวใหพิจารณาเงื่อนไข
ตางๆ ที่จะกําหนดในสัญญา
(๕) ใหคณะกรรมการรายงานผลการพิจารณาและความเห็น
พรอมดวยเอกสารที่ไดรับไวทั้งหมดตอหัวหนาสวนราชการ โดยเสนอผาน
หัวหนาเจาหนาที่พัสดุ
ในกรณีที่ใชวิธีการยื่นขอเสนอตามขอ ๘๗ (๑) หลังจากตัดสิน
ใหทําสัญญากับที่ปรึกษาซึ่งไดรับการคัดเลือกแลว ใหสงคืนซองขอเสนอ
ดานราคาใหแกที่ปรึกษารายอื่นที่ไดยื่นไวโดยไมเปดซอง
สําหรับการจางที่ปรึกษาโดยวิธีคัดเลือกที่ดําเนินการดวยเงินชวยเหลือ
โดยกรมวิเทศสหการ ใหปฏิบัติตามวรรคหนึ่งและวรรคสอง โดยอนุโลม
ขอ ๘๙ การจางที่ปรึกษาที่เปนงานที่ไมยุงยากซับซอน และมี
ที่ปรึกษาซึ่งสามารถทํางานนั้นไดเปนการทั่วไป ใหอยูในดุลพินิจของหัวหนา
สวนราชการที่จะออกหนังสือเชิญชวนที่ปรึกษาที่ไดคัดเลือกไว ใหยื่น
ขอเสนอเพื่อรับงาน โดยใหดําเนินการตามวิธีดังตอไปนี้ คือ
(๑) ใหที่ปรึกษายื่นขอเสนอดานเทคนิค และขอเสนอ
ดานราคาพรอมกัน โดยแยกเปน ๒ ซอง
(๒) ใหคณะกรรมการดําเนินการจางที่ปรึกษา โดยวิธี
คัดเลือก พิจารณาขอเสนอดานเทคนิคของที่ปรึกษาทุกราย และจัดลําดับ
๖๕
(๓) เปดซองราคาของผูที่ไดรับการจัดลําดับไว อันดับ
หนึ่งถึงอันดับสาม ตาม (๒) พรอมกัน แลวเลือกรายที่เสนอราคาตํ่าสุดมา
เจรจาตอรองราคาเปนลําดับแรก
(๔) หากเจรจาตาม (๓) แลวไมไดผล ใหยกเลิกแลวเจรจา
กับรายที่เสนอราคาตํ่ารายถัดไปตามลําดับ
เมื่อเจรจาไดผลประการใด ใหดําเนินการตามขอ ๘๘ (๔) และ (๕)
ข อ ๙๐ การจ า งที่ ป รึ ก ษาเป น รายบุ ค คลที่ ไ ม ต  อ งยื่ น ข อ เสนอ
ดานเทคนิค ใหดําเนินการคัดเลือกที่ปรึกษาที่มีคุณสมบัติเหมาะสมตามนัย
ขอ ๘๖ และพิจารณาจัดลําดับ และเมื่อสามารถจัดลําดับไดแลว ใหเชิญ
รายที่เหมาะสมที่สุดมาเสนอราคาคาจางเพื่อเจรจาตอรองราคาตามลําดับ

การดําเนินการจาง
ที่ปรึกษาเปนราย
บุคคลที่ไมตองยื่น
ขอเสนอดานเทคนิค

อํานาจในการสั่งจางที่ปรึกษา
ขอ ๙๑ การสั่งจางที่ปรึกษาครั้งหนึ่ง ใหเปนอํานาจของผูดํารง อํานาจสั่งจาง
ที่ปรึกษา
ตําแหนงและภายในวงเงินดังตอไปนี้
(๑) หัวหนาสวนราชการไมเกิน ๕๐,๐๐๐,๐๐๐ บาท
(๒) ปลัดกระทรวงเกิน ๕๐,๐๐๐,๐๐๐ บาท แตไมเกิน
๑๐๐,๐๐๐,๐๐๐ บาท
(๓) รัฐมนตรีเจาสังกัดเกิน ๑๐๐,๐๐๐,๐๐๐ บาท
(ความในขอนี้ แกไขเพิ่มเติมโดยขอ ๖ แหงระเบียบสํานักนายกรัฐมนตรี
วาดวยการพัสดุ (ฉบับที่ ๒) พ.ศ. ๒๕๓๘)

คาจางที่ปรึกษา
ขอ ๙๒ อัตราคาจางที่ปรึกษาใหเปนไปตามความเหมาะสมและ อัตราคาจางที่ปรึกษา
ประหยัดโดยคํ านึงถึงองคประกอบตางๆ เชน ลักษณะของงานที่จะจาง และหลักเกณฑการ
อัตราคาจางของงานในลักษณะเดียวกันที่สวนราชการหรือรัฐวิสาหกิจเคยจาง จายคาจางลวงหนา
จํานวนคน – เดือน (man-months) เทาที่จําเปน ดัชนีคาครองชีพ เปนตน
แตทั้งนี้ จะตองไมเกินกวาอัตราคาจางที่ปรึกษาตามที่ กวพ. กําหนด (ถามี)
ดวย
๖๖
ในกรณีที่มีความจําเปนตองจายเงินคาจางลวงหนา ใหจายไดไมเกิน
รอยละสิบหาของคาจางตามสัญญา และที่ปรึกษาจะตองจัดใหธนาคาร
ในประเทศเปนผูคํ้าประกันเงินคาจางที่ไดรับลวงหนาไปนั้น และใหผูวาจาง
คืนหนั ง สื อคํ้ าประกั นดั ง กลา วใหแกที่ป รึ ก ษาเมื่อทางราชการไดหักเงินที่
ไดจายลวงหนาจากเงินคาจางตามผลงานแตละงวดครบถวนแลว ทั้งนี้
ใหกําหนดเปนเงื่อนไขไวในสัญญาดวย
สําหรับการจางสวนราชการ ราชการสวนทองถิ่น รัฐวิสาหกิจ
หรือหนวยงานอื่นของรัฐ ใหจายเงินคาจางลวงหนาไดไมเกินรอยละหาสิบ
ของคาจางตามสัญญา และไมตองมีหลักประกันเงินลวงหนาที่รับไปก็ได
(ความในขอนี้ แกไขเพิ่มเติมโดยขอ ๒๑ แหงระเบียบสํานักนายกรัฐมนตรี
วาดวยการพัสดุ (ฉบับที่ ๔) พ.ศ. ๒๕๔๑)

หลักประกันผลงาน
เงินประกันผลงาน
ขอ ๙๓ การจายเงินคาจางใหแกที่ปรึกษาที่แบงการชําระเงินออก
เปนงวด นอกจากการจางที่ปรึกษาซึ่งดําเนินการดวยเงินชวยเหลือใหผูวาจาง
หักเงินที่จะจายแตละครั้งในอัตราไมตํ่ากวารอยละหาแตไมเกินรอยละสิบ
ของเงินคาจาง เพื่อเปนการประกันผลงาน หรือจะใหที่ปรึกษาใชหนังสือ
คํ้าประกันของธนาคารในประเทศมีอายุการคํ้าประกันตามที่ผูวาจางจะกําหนด
วางคํ้าประกันแทนเงินที่หักไวก็ได ทั้งนี้ ใหกําหนดเปนเงื่อนไขไวใน
สัญญาดวย
เงินคาภาษีในสัญญา
ขอ ๙๔ กรณีสัญญาจางที่ปรึกษาตามโครงการเงินกูที่ไดรวมเงิน
จางที่ปรึกษาตาม
คาภาษีซึ่งที่ปรึกษาจะตองจายใหแกรัฐบาลไทยไวในราคาจาง ใหแยกเงิน
โครงการเงินกู
สวนที่กันเปนคาภาษีไวตางหากจากราคาจางรวม
สวนที่ ๔
การจางออกแบบและควบคุมงาน
วิธีจางออกแบบและควบคุมงาน
วิธจางออกแบบและ
ี
ขอ ๙๕ การจางออกแบบและควบคุมงาน กระทําได ๔ วิธี
ควบคุมงาน
(๑) วิธีตกลง
๖๗
(๒) วิธีคัดเลือก
(๓) วิธีคัดเลือกแบบจํากัดขอกําหนด
(๔) วิธีพิเศษ
รายงานขอจางออกแบบและควบคุมงาน
ขอ ๙๖ กอนดํ าเนินการจางออกแบบและควบคุมงานทุกวิธีให
เจ า หน า ที่ พั ส ดุจัดทํ ารายงานเสนอหัวหนา สว นราชการ ตามรายการ
ดังตอไปนี้
(๑) ขอบเขตวงงานรวมทั้งรายละเอียดเทาที่จําเปน
(๒) วงเงินงบประมาณคากอสราง
(๓) ประมาณการคาจาง
(๔) กําหนดเวลาแลวเสร็จ
(๕) วิธีจะจาง และเหตุผลที่ตองจางโดยวิธีนั้น
(๖) ขอเสนออื่น ๆ (ถามี)
เมื่อหัวหนาสวนราชการใหความเห็นชอบตามรายงานที่เสนอแลว
ใหเจาหนาที่พัสดุดําเนินการจาง ตามวิธีจางนั้นตอไปได

การรายงานขอจาง
ออกแบบและควบคุม
งาน

การจางโดยวิธีตกลง
ขอ ๙๗ การจางโดยวิธีตกลง ไดแกการจางออกแบบและควบคุมงาน ความหมายของการ
ที่ ผู  ว  า จ า งเลื อ กจ า งผู  ใ ห บ ริ ก ารรายหนึ่ ง รายใด ซึ่ ง เคยทราบหรื อ เคย จางโดยวิธีตกลง
เห็ น ความสามารถแล ว และเป น ผู  ใ ห บ ริ ก ารที่ มี ห ลั ก ฐานดี ต ามที่
คณะกรรมการดําเนินการจางโดยวิธีตกลงไดพิจารณาเสนอแนะ ทั้งนี้ ใหใช
กับการกอสรางที่มีวงเงินงบประมาณคากอสรางตามโครงการหนึ่งๆ ไมเกิน
๒,๐๐๐,๐๐๐ บาท
ขอ ๙๘ ในการดําเนินการจางออกแบบและควบคุมงานโดยวิธีตกลง องคประกอบคณะ
แตละครั้ง ใหหัวหนาสวนราชการแตงตั้งกรรมการดําเนินการจางโดยวิธี กรรมการดําเนินการ
ตกลงขึ้นคณะหนึ่ง ซึ่งประกอบดวยประธาน ๑ คน และกรรมการอื่นอีก จาง โดยวิธีตกลง
อยางนอย ๒ คน ปกติใหเปนขาราชการระดับตังแตระดับ ๔ หรือเทียบเทาขึนไป
้
้
๖๘

การดําเนินการจาง
โดยวิธีตกลง

ความหมายของการ
จาง โดยวิธีคัดเลือก

องคประกอบคณะ
กรรมการรับซอง
เสนองานและคณะ
กรรมการดําเนินการ
จางโดยวิธีคัดเลือก

อยางนอย ๑ คน และควรมีผูทรงคุณวุฒิหรือผูชํานาญในกิจการนี้เขารวมเปน
กรรมการดวย คณะกรรมการดังกลาวตองมีจํานวนไมตํ่ากวากึ่งหนึ่งของ
จํานวนทั้งหมด จึงจะดําเนินการตามที่กําหนดไวได
ขอ ๙๙ คณะกรรมการดําเนินการจางโดยวิธีตกลง มีหนาที่พิจารณา
ขอกํ าหนดของผูใหบริการตามที่กํ าหนดไวในสวนนี้ และใหรายงานผล
การพิจารณาและความเห็น พรอมดวยเอกสารที่ไดรับไวทั้งหมดตอหัวหนา
สวนราชการ ผานหัวหนาเจาหนาที่พัสดุ
การจางโดยวิธีคัดเลือก
ขอ ๑๐๐ การจางโดยวิธีคัดเลือก ใหแกการจางออกแบบและ
ควบคุมงาน โดยผูวาจางประกาศเชิญชวนการวาจาง และคณะกรรมการ
ดํ าเนินการจางจะพิจารณาคัดเลือกผูใหบริการที่มีขอกํ าหนดเหมาะสมที่สุด
เพื่อดําเนินการวาจางตอไป ทั้งนี้ ใหใชกับการกอสรางอาคารที่มีวงเงิน
งบประมาณคากอสรางตามโครงการหนึ่งๆ เกิน ๒,๐๐๐,๐๐๐ บาท แต
ไมเกิน ๕,๐๐๐,๐๐๐ บาท
ข อ ๑๐๑ ในการดําเนินการจางออกแบบและควบคุมงาน โดย
การจางโดยวิธีคัดเลือกแตละครั้ง ใหหัวหนาสวนราชการแตงตั้งกรรมการ
รับซองเสนองาน และกรรมการดําเนินการจางโดยวิธีคัดเลือก
คณะกรรมการรับซองเสนองาน ใหประกอบดวยประธาน ๑ คน
และกรรมการอื่นอีกอยางนอย ๒ คน ปกติใหเปนขาราชการตั้งแตระดับ ๓
หรือเทียบเทาขึ้นไปอยางนอย ๒ คน
คณะกรรมการดํ าเนินการจางโดยวิธีคัดเลือก ใหประกอบดวย
ประธาน ๑ คน และกรรมการอื่นอีกอยางนอย ๒ คน ปกติใหเปน
ขาราชการตั้งแตระดับ ๔ หรือเทียบเทาขึ้นไปอยางนอย ๒ คน และควรมี
ผูทรงคุณวุฒิหรือผูชํานาญในกิจการนี้เขารวมดวย
คณะกรรมการดังกลาวในขอนี้ ตองมีจํานวนไมตํ่ากวากึ่งหนึ่งของ
จํานวนทั้งหมดจึงจะดําเนินการตามที่กําหนดไวได
๖๙
ขอ ๑๐๒ คณะกรรมการรับซองเสนองานการจาง โดยวิธีคัดเลือก
มีหนาที่ดังนี้
(๑) รับซองเสนองานจากผูใหบริการ และบันทึกไวที่
หนาซองวา เปนผูใหบริการรายใด แลวลงบัญชีไวเปนหลักฐาน
(๒) มอบซองเสนองานในสภาพเดิมตอคณะกรรมการ
ดําเนินการจางโดยวิธีคัดเลือก และเมื่อพนกําหนดเวลารับซองเสนองานแลว
หามรับซองเสนองานจากผูใหบริการรายหนึ่งรายใดอีกเปนอันขาด
ขอ ๑๐๓ คณะกรรมการดําเนินการจางโดยวิธีคัดเลือก มีหนาที่
ดังนี้
(๑) เมื่อคณะกรรมการดําเนินการจางโดยวิธีคัดเลือกมาครบ
องคประชุมแลว จึงเปดซองเสนองานตามที่คณะกรรมการรับซองเสนองาน
การจางโดยวิธีคัดเลือกมอบให
(๒) พิจารณาขอกําหนดของผูใหบริการตามที่กําหนดไวใน
สวนนี้ คุณวุฒิและประวัติการทํางาน จํานวนสถาปนิกและหรือวิศวกรที่
ประจําและไมประจํา หลักฐานแสดงผลงานที่ไดเคยปฏิบัติมาแลวของผูให
บริการ และลงลายมือชื่อกํากับไวในใบเสนองานเพื่อเปนหลักฐาน
(๓) เมื่อไดพิจารณาเสร็จแลวเห็นสมควรดําเนินการตอไป
ประการใดให ร ายงานตอหั วหนา ส วนราชการผานหัวหนาเจ า หนา ที่พัสดุ
พรอมดวยหลักฐาน ตามปกติคณะกรรมการควรเสนอจางผูที่มีขอกําหนด
เหมาะสมที่สุด เวนแตผูใหบริการดังกลาวไมสามารถรับงานในกรณีใดก็ตาม
ใหคณะกรรมการเสนอผูใหบริการที่มีขอกําหนดเหมาะสมรายถัดไป

การรับซองเสนองาน
โดยวิธีคัดเลือก

การดําเนินการจาง
โดยวิธีคัดเลือก

การจางโดยวิธีคัดเลือกแบบจํากัดขอกําหนด
ขอ ๑๐๔ การจางโดยวิธีคัดเลือกแบบจํากัดขอกําหนด ไดแก การ ความหมายของการ
วาจางออกแบบและควบคุมงานที่ผูวาจางประกาศเชิญชวนการวาจาง และ จาง โดยวิธีคัดเลือก
คณะกรรมการดําเนินการจางโดยวิธีคัดเลือกแบบจํากัดขอกําหนด พิจารณา แบบจํากัดขอกําหนด
คัดเลือกผูใหบริการที่เปนนิติบุคคล โดยคํานึงถึงฐานะทางนิติบุคคล คุณวุฒิ
และประวั ติก ารทํ างาน จํ านวนสถาปนิกและหรือวิศวกรที่ประจํ าและ
๗๐

องคประกอบคณะ
กรรมการรับซองและ
คณะกรรมการดําเนิน
การจางโดยวิธีคัดเลือก
แบบจํากัดขอกําหนด
รวมทั้งหนาที่ของคณะ
กรรมการรับซอง
การดําเนินการจาง
โดยวิธีคัดเลือกแบบ
จํากัดขอกําหนด

ไมประจํ า หลักฐานแสดงผลงานที่ไดเคยปฏิบัติมาแลว ตลอดจนแนว
ความคิดในการออกแบบ เพื่อดําเนินการจางตอไป ทั้งนี้ ใหใชกับการ
กอสรางอาคารที่มีวงเงินงบประมาณคากอสรางตามโครงการหนึ่ง ๆ เกิน
๕,๐๐๐,๐๐๐ บาท
ขอ ๑๐๕ ในการดําเนินการจางออกแบบและควบคุมงานโดยวิธีการ
จางแบบจํ ากัดขอกํ าหนดแตละครั้ง ใหหัวหนาสวนราชการแตงตั้งคณะ
กรรมการรับซอง และคณะกรรมการดําเนินการจางโดยวิธีคัดเลือกแบบจํากัด
ขอกําหนด องคประกอบของคณะกรรมการแตละคณะ คุณวุฒิ หรือผูชํานาญ
ในคณะกรมการดําเนินการจางโดยวิธีคัดเลือกแบบจํากัดขอกําหนด หนาที่
ของคณะกรรมการรั บ ซองเสนองานการจ า งโดยวิ ธี คั ด เลื อ กแบบจํ ากั ด
ขอกําหนด ใหนําความในขอ ๑๐๑ ขอ ๑๐๒ มาใชบังคับโดยอนุโลม
ข อ ๑๐๖ คณะกรรมการดํ าเนินการจางโดยวิธีคัดเลือกแบบจํากัด
ขอกําหนด มีหนาที่ดังนี้
(๑) เมื่อคณะกรรมการดําเนินการจางโดยวิธีคัดเลือกแบบ
จํ ากั ด ข อ กํ าหนดมาครบองค ป ระชุ ม แลว จึงเปดซองเสนองานตามที่
คณะกรรมการรับซองเสนองานมอบให
(๒) พิจารณาขอกําหนดตางๆ ดังนี้
ก . ข อ กํ าหนดของผู  ใ ห บ ริ ก ารตามที่ กํ าหนดไว ใ น
สวนนี้
ข. คุณวุฒิและประวัติการทํางาน จํานวนสถาปนิกและ
หรือวิศวกรที่ประจําและไมประจํา
ค. หลักฐานแสดงผลงานที่ไดเคยปฏิบัติมาแลว
ง. แนวความคิดในการออกแบบ
(๓) พิจารณาคัดเลือกผูใหบริการที่มีขอกําหนดเหมาะสม
ไวเปนจํานวนไมนอยกวา ๒ ราย และแจงวิธีดําเนินการเสนองานตาม
ความประสงค ของผูวาจางแกผูเสนองาน และอาจพิจารณากํ าหนดให
ผูใหบริการดังกลาวยื่นเสนอแบบรางของงานก็ได อนึ่งการพิจารณาคัดเลือก
๗๑
ขอเสนองานใหคํานึงถึงแผนปฏิบัติงาน ความเหมาะสมทางดานประโยชน
ใชสอย ตลอดจนสายงานและความเหมาะสมดานสถาปตยกรรม และลงลาย
มือชื่อกํากับไวในใบเสนองานเพื่อเปนหลักฐาน
(๔) เมื่อไดพิจารณาเสร็จแลวเห็นสมควรดําเนินการตอไป
ประการใดและสมควรเลือกผูใหบริการรายหนึ่งรายใด ใหรายงานตอหัวหนา
สวนราชการผานหัวหนาเจาหนาที่พัสดุ พรอมดวยหลักฐาน
การจางโดยวิธีพิเศษ
ขอ ๑๐๗ การจางโดยวิธีพิเศษมี ๒ ลักษณะดังนี้
(๑) วิธีเลือกจาง ไดแกการจางออกแบบและควบคุมงานใน
กรณีที่มีความจําเปนเรงดวนและความมั่นคงของชาติ หากจะดําเนินการวาจาง
ตามวิธีอื่นดังกลาวมาแลว จะทําใหเกิดการลาชา เกิดความเสียหายแกทาง
ราชการและความมั่นคงของประเทศชาติ ใหปลัดกระทรวงมีอํานาจตกลงจาง
ผูใหบริการรายหนึ่งรายใดตามที่พิจารณาเห็นสมควร
(๒) การวาจางโดยการประกวดแบบ ไดแกการวาจางออก
แบบอาคารที่มีลัก ษณะพิเศษ เปนที่เชิดชูคุณคาทางดานศิล ปกรรมหรือ
สถาปตยกรรมของชาติ เชน อนุสาวรีย รัฐสภา พิพิธภัณฑสถานแหงชาติ
โรงละคอนแหงชาติ หรืองานออกแบบอาคารที่มีโครงสรางขนาดใหญ เชน
สนามกีฬาแหงชาติ สนามบิน ใหผูวาจางเสนอรายละเอียดเรื่องการจางออก
แบบโดยวิธีประกวดแบบตอ กวพ.
ขอ ๑๐๘ ผูวาจางมีสิทธิ์บอกเลิกการคัดเลือกผูใหบริการได ในกรณี
ดังตอไปนี้
(๑) มีผูยื่นเสนองานนอยกวา ๒ ราย
(๒) ผูใหบริการยื่นเสนองานไมถูกตองตามวัตถุประสงคของ
ผูวาจาง
ขอ ๑๐๙ ใหผูวาจางสงหนังสือแจงผลการตัดสินคัดเลือก และ
นัดหมายการทําสัญญาไปยังผูใหบริการรายที่ไดรับการคัดเลือกโดยเร็ว

ความหมายของการ
ดําเนินการจาง โดย
วิธีพิเศษ

การบอกเลิกการ
คัดเลือกผูใหบริการ

การแจงผลการคัดเลือก
และนัดหมายทําสัญญา
๗๒

วิธีประกาศเชิญชวน

การจัดทําประกาศ
เชิญชวน

การยื่นขอเสนอ
งานของผูใหบริการ
ในการจาง

การประกาศเชิญชวน
ขอ ๑๑๐ การประกาศเชิญชวนการวาจางกระทําได ๓ วิธี คือ
(๑) ปดประกาศไวในที่เปดเผย
(๒) ประกาศทางสื่อสารมวลชน
เชน ลงประกาศใน
หนังสือพิมพ หรือประกาศทางวิทยุกระจายเสียง
(๓) ส ง ประกาศไปยัง สมาคมวิ ช าชีพ สถาปตยกรรมและ
วิศวกรรม หรือสํานักงานที่ประกอบธุรกิจดังกลาว
การประกาศดวยวิธีใด ใหพิจารณาตามความจําเปนของกิจการและ
ความเหมาะสมแหงทองถิ่นเปนเรื่อง ๆ ไป
ขอ ๑๑๑ ใหเจาหนาที่พัสดุจัดทําประกาศเชิญชวน โดยอยางนอย
ใหแสดงรายการดังตอไปนี้
(๑) ความตองการดานประโยชนใชสอยของอาคาร และ
ขอบเขตของที่ดินและสิ่งปลูกสราง
(๒) กําหนดวัน เวลา สถานที่เปดซองและปดรับซอง
เสนองาน
(๓) เงื่อนไขและระยะเวลาการออกแบบ
(๔) กํ าหนดใหผูเสนองานวางหลักประกันซอง ตาม
ชนิดและจํานวนในขอ ๑๔๑ และขอ ๑๔๒ และใหมีเงื่อนไขวา ถาผูเขา
ประกวดราคาถอนการเสนองาน หรือไมไปทําสัญญากับทางราชการภายใน
กํ าหนด ทางราชการจะริบหลักประกันซองหรือเรียกรองจากธนาคารผูคํ้ า
ประกัน และสงวนสิทธิ์ที่จะถือวาผูที่ไมไปทํ าสัญญากับทางราชการเปน
ผูทิ้งงานดวย
(๕) การวินิจฉัยของคณะกรรมการใหถือเปนเด็ดขาด
การเสนองาน
ข อ ๑๑๒ ผูใหบริการที่เสนองานการจางโดยวิธีคัดเลือก และ
การจางโดยวิธีคัดเลือกแบบจํากัดขอกําหนด นอกจากจะตองสงขอเสนองาน
ใหกับผูวาจางแลว ยังตองยื่นหลักฐานประกอบการเสนองาน ดังนี้
๗๓
(๑) ขอกําหนดของผูใหบริการตามที่กําหนดไวในสวนนี้
(๒) คุณวุฒิแ ละประวั ติก ารทํ างาน จํ านวนสถาปนิก
และหรือวิศวกรที่ประจําและไมประจํา
(๓) หลักฐานแสดงผลงานที่เคยปฏิบัติมาแลว
(๔) หลักประกันการเสนองาน
เมื่อการคัดเลือกการวาจางเสร็จสิ้นแลว ใหสงขอเสนอและหลักฐาน
ตาง ๆ ดังกลาวคืนแกผูใหบริการที่ไมไดรับการคัดเลือก
ขอ ๑๑๓ ผูใหบริการที่เปนบุคคลธรรมดาจะตองมีสัญชาติไทยและ
เปนผูที่ไดรับใบอนุญาตประกอบวิชาชีพสถาปตยกรรมและหรือวิศวกรรม
สําหรับงานวาจางตามที่กําหนด โดยกฎหมายวาดวยวิชาชีพสถาปตยกรรม
และหรือวิศวกรรมแลวแตกรณี และไมจําเปนขาราชการประจําหรือลูกจาง
ของสวนราชการ หรือพนักงานเทศบาล รัฐวิสาหกิจ หรือพนักงานของ
องคการบริหารสวนทองถิ่น
ผูใหบริการที่เปนนิติบุคคล กรรมการผูจัดการหรือหุนสวนผูจัดการ
ของนิติบุคคลนั้นจะตองเปนคนไทย และเปนนิติบุคคลที่มีผูถือหุนเปนคนไทย
เกินรอยละหาสิบของทุนการจัดตั้งนิติบุคคลนั้น

โดยวิธีคัดเลือก
และการจาง
โดยวิธีคัดเลือก
แบบจํากัดขอกําหนด

คุณสมบัติของผูให
บริการ

อํานาจในการสั่งจางออกแบบและควบคุมงาน
ขอ ๑๑๔ การสั่งจางออกแบบและควบคุมงานครั้งหนึ่ง ใหเปน อํานาจสั่งจาง
ออกแบบและควบคุม
อํานาจของผูดํารงตําแหนง และภายในวงเงิน ดังตอไปนี้
งาน
(๑) หัวหนาสวนราชการไมเกิน ๑๐,๐๐๐,๐๐๐ บาท
(๒) ปลัดกระทรวงเกิน ๑๐,๐๐๐,๐๐๐บาท
(ความในขอนี้ แกไขเพิ่มเติมโดยขอ ๗ แหงระเบียบสํานักนายกรัฐมนตรี
วาดวยการพัสดุ (ฉบับที่ ๒) พ.ศ. ๒๕๓๘)

ขอ ๑๑๕ ผูวาจางอาจริบหลักประกัน หรือใชสิทธิ์เรียกรองเอา การริบหลักประกัน
จากผูคํ้ าประกันการเสนองานที่ผูรับจางนํ ามามอบไวกับผูวาจางไดในกรณี การเสนองาน
ดังนี้
๗๔
(๑) ผูรับจางหลีกเลี่ยงการทําสัญญาในระยะเวลาที่กําหนด
(๒) ผู  ว  า จ า งไม ส ามารถส ง ใบแจ ง ให ม าทํ าสั ญ ญาได
เนื่องจาก
ก. ผูรับจางเลิกหรือหยุดกิจการ
ข. ในกรณีที่เปนบุคคลธรรมดา บุคคลนั้นถูก
ระงับใบอนุญาตประกอบวิชาชีพสถาปตยกรรมและหรือวิศวกรรม
(๓) ผูรับจางผิดสัญญาและผูวาจางไดบอกเลิกสัญญากับผูรับ
จางแลว

องคประกอบและ
กรรมการตรวจและ
รับมอบงาน

การตรวจและ
รับมอบงาน

การตรวจและรับมอบงาน
ขอ ๑๑๖ ในการจางออกแบบและควบคุมงานแตละครั้ง ใหหัวหนา
สวนราชการแตงตั้งคณะกรรมการตรวจและรับมอบงานเพื่อปฏิบัติการตามที่
กําหนดไวในสวนนี้
คณะกรรมการตรวจและรับมอบงาน ประกอบดวยประธาน ๑ คน
และกรรมการอื่นอีกอยางนอย ๒ คน ปกติใหเปนขาราชการตั้งแตระดับ ๔
หรือเทียบเทาขึ้นไปอยางนอย ๒ คน และควรใหมีผูทรงคุณวุฒิหรือผูชํานาญ
ในกิจการนั้นเขารวมเปนกรรมการดวย
คณะกรรมการดังกลาวตองมีจํ านวนไมตํ่ ากวากึ่งหนึ่งของจํ านวน
ทั้งหมด จึงจะดําเนินการตามที่กําหนดไวได
ขอ ๑๑๗ คณะกรรมการตรวจและรับมอบงาน มีหนาที่ตรวจและ
ควบคุ ม งานออกแบบและกอสรางอาคารวา ถูก ต องตามเกณฑที่ระบุไวใน
สัญญา
เมื่อตรวจเห็นเปนการถูกตองครบถวนแลว ใหทําใบรับรองผลการ
ปฏิบัติงาน โดยลงชื่อไวเปนหลักฐานอยางนอย ๒ ฉบับ มอบใหแกผูรับจาง
๑ ฉบับ และเจาหนาที่พัสดุ ๑ ฉบับ เพื่อทําการเบิกจายเงินตามระเบียบวาดวย
การเบิกจายเงินจากคลัง และรายงานใหหัวหนาสวนราชการทราบ
๗๕
การควบคุมงาน
ขอ ๑๑๘ ผูรับจางจะตองจัดผูควบคุมงานที่มีความรูและมีความ การควบคุมงาน
ชํานาญงานการกอสรางใหเหมาะสมกับสภาพงานการกอสรางนั้นๆ
ผูรับจางจะตองสงรายชื่อผูควบคุมงาน ผูตรวจการหรือผูแทน
ใหผูวาจางใหความเห็นชอบ และในกรณีที่ผูควบคุมงานไมสามารถปฏิบัติงาน
ตามความในวรรคหนึ่ง ผูรับจางจะตองเสนอชื่อผูควบคุมงานปฏิบัติงานแทน
ผูที่ปฏิบัติงานแทนในกรณีดังกลาวจะตองไดรับความยินยอมจากผูวาจาง
คาออกแบบและควบคุมงาน
ขอ ๑๑๙ การจายเงินคาออกแบบและควบคุมงาน ใหเปนไปตามอัตรา
ดังนี้
(๑) อาคารที่มีงบประมาณคากอสราง ไมเกิน ๑๐,๐๐๐,๐๐๐
บาท ใหจายคาออกแบบหรือคาคุมงาน อยางใดอยางหนึ่งในอัตรารอยละ ๒
ของวงเงินงบประมาณคากอสราง
(๒) อาคารที่มีงบประมาณคากอสรางเกิน ๑๐,๐๐๐,๐๐๐
บาท สํ าหรับในสวนที่เกิน ๑๐,๐๐๐,๐๐๐ บาท ใหจายคาออกแบบหรือ
คาคุมงาน อยางใดอยางหนึ่งในอัตรารอยละ ๑.๗๕ ของวงเงินงบประมาณ
คากอสราง
การจ า ยเงิ น ค า ออกแบบและควบคุ ม งานตามความใดวรรคหนึ่ ง
ไมรวมถึงคาสํารวจและวิเคราะหดินฐานราก
ขอ ๑๒๐ ในกรณีที่ผูวาจางหรือหนวยงานอื่นใด จะนําแบบแปลน
รายละเอียดงานจางไปดําเนินการกอสรางนอกเหนือจากที่กําหนดไวในสัญญา
ใหผูวาจางหรือหนวยงานนั้นๆ จายเงินคาจางแกผูรับจางตามอัตราที่ กวพ.
พิจารณากําหนดเปนราย ๆ ไป
ขอ ๑๒๑ หามผูรับจางนําแบบแปลนรายละเอียดงานออกแบบและ
ควบคุมงานที่ไดทําสัญญากับผูวาจางแลวไปใหผูอื่นดําเนินการกอสรางอีก
ขอ ๑๒๒ ระหวางดําเนินการตามสัญญาจาง ผูวาจางอาจขอให
ผูรับจางเปลี่ยนแปลงแกไขเล็ก ๆ นอย ๆ ในสวนที่ไมกระทบกระเทือน
โครงสรางที่สําคัญของอาคาร ระบบไฟฟา ระบบปรับอากาศ นํ้าประปา

คาออกแบบและ
ควบคุมงาน

การนําแบบแปลน
ไปใชนอกเหนือ
สัญญาจาง
ขอหามผูรับจางนํา
แบบใหผูอื่นใช
การแกไขแบบแปลน
ที่ผูรับจางไดสงมอบ
แลว
๗๖
ของงานที่ผูรับจางไดสงมอบตามงวดงานในสัญญาแลวโดยไมคิดคาใชจาย
เพิ่มอีก
ในกรณีที่มีความจําเปนตองแกไขเปลี่ยนแปลงโครงสรางที่สําคัญให
ผูวาจางเสนอขออนุมัติ กวพ. กอน
สวนที่ ๕
การแลกเปลี่ยน
หลักการแลกเปลี่ยน
พัสดุ

การรายงานขอ
แลกเปลี่ยนพัสดุ

ขอ ๑๒๓ การแลกเปลี่ยนพัสดุจะกระทํามิได เวนแตในกรณีที่
หัวหน า ส วนราชการเห็ นวา มีค วามจํ าเปน จะตองแลกเปลี่ยนใหกระทํ าได
เฉพาะการแลกเปลี่ยนครุภัณฑกับครุภัณฑและการแลกเปลี่ยนวัสดุกับวัสดุ
ตามหลักเกณฑดังนี้
(๑) การแลกเปลี่ ย นครุ ภั ณ ฑ กั บ ครุ ภั ณ ฑ ป ระเภทและ
ชนิดเดียวกัน ใหแลกเปลี่ยนได เวนแตการแลกเปลี่ยนครุภัณฑบางอยางซึ่ง
สํานักงบประมาณกําหนด หรือการแลกเปลี่ยนที่ตองจายเงินเพิ่ม ใหขอทํา
ความตกลงกับสํานักงบประมาณกอน
(๒) การแลกเปลี่ย นครุภัณฑกั บ ครุภัณฑต างประเภท
หรือตางชนิดกัน ใหขอทําความตกลงกับสํานักงบประมาณกอนทุกกรณี
(๓) การแลกเปลี่ ย นวั ส ดุ กั บ วั ส ดุ ป ระเภทและชนิ ด
เดียวกัน ที่ไมตองจายเงินเพิ่ม ใหแลกเปลี่ยนได กรณีนอกเหนือจากนี้ ให
ขอทําความตกลงกับกระทรวงการคลังกอน
ขอ ๑๒๔ ในกรณีตองมีการแลกเปลี่ยนพัสดุ ใหเจาหนาที่พัสดุ
รายงานตอหัวหนาสวนราชการเพื่อพิจารณาสั่งการ โดยใหรายงานตาม
รายการ ดังตอไปนี้
(๑) เหตุผลและความจําเปนที่ตองแลกเปลี่ยน
(๒) รายละเอียดของพัสดุที่จะนําไปแลกเปลี่ยน
(๓) ราคาที่ซื้อหรือไดมาของพัสดุที่จะนําไปแลกเปลี่ยนและ
ราคาที่จะแลกเปลี่ยนไดโดยประมาณ
๗๗
(๔) พั ส ดุ ที่ จ ะรั บ แลกเปลี่ย น และใหระบุว า จะแลก
เปลี่ยนกับสวนราชการ
หนวยงานตามกฎหมายวาดวยระเบียบบริหาร
ราชการสวนทองถิ่น หนวยงานอื่นซึ่งมีกฎหมายบัญญัติใหมีฐานะเปน
ราชการบริหารสวนทองถิ่น รัฐวิสาหกิจ หรือเอกชน
(๕) ขอเสนออื่นๆ (ถามี)
ในกรณีที่จะแลกเปลี่ยนกับเอกชน ใหระบุวิธีที่จะแลกเปลี่ยนพรอม
ทั้งเหตุผล โดยเสนอใหนําวิธีการซื้อมาใชโดยอนุโลม เวนแตการแลกเปลี่ยน
พัสดุที่จะนําไปแลกครั้งหนึ่งซึ่งมีราคาซื้อหรือไดมารวมกันไมเกิน ๑๐๐,๐๐๐
บาท จะเสนอใหใชวิธีตกลงราคาก็ได
ขอ ๑๒๕ การแลกเปลี่ยนพัสดุกับเอกชน ใหหัวหนาสวนราชการ การแลกเปลี่ยนพัสดุ
แตงตั้งคณะกรรมการขึ้นคณะหนึ่งหรือหลายคณะตามความจําเปน โดยถือ กับเอกชน
ปฏิบัติตามขอ ๓๕ หรือขอ ๓๖ แลวแตกรณีโดยอนุโลม
ใหคณะกรรมการมีหนาที่ดังนี้
(๑) ตรวจสอบและประเมินราคาพัสดุที่ตองการแลกเปลี่ยน
ตามสภาพปจจุบันของพัสดุนั้น
(๒) ตรวจสอบรายละเอี ย ดพั ส ดุ ที่ จ ะได รั บ จากการ
แลกเปลี่ยนวาเปนของใหมที่ยังไมเคยใชงานมากอน เวนแตพัสดุเกาที่จะได
รับจากการแลกเปลี่ยนนั้นจะเปนความจํ าเปนไมทํ าใหทางราชการตองเสีย
ประโยชน หรือเพื่อประโยชนแกทางราชการ
(๓)
เปรียบเทียบราคาพัสดุที่จะแลกเปลี่ยนกัน โดย
พิจารณาจากราคาที่ประเมินตาม (๑) และราคาพัสดุที่จะไดรับจากการแลก
เปลียนซึงถือตามราคากลางหรือราคามาตรฐาน หรือราคาในทองตลาดโดยทัวไป
่ ่
่
(๔) ตอรองรับผูเสนอราคารายที่คณะกรรมการเห็นสมควร
แลกเปลี่ยน
(๕) เสนอความเห็นตอหัวหนาสวนราชการเพื่อพิจารณา
สั่งการ
(๖) ตรวจรับพัสดุโดยปฏิบัติตามขอ ๗๖ โดยอนุโลม
๗๘
การแลกเปลี่ยนพัสดุ
กับหนวยงานของรัฐ

การดําเนินการหลัง
จากที่ไดรับครุภัณฑ
จากการแลกเปลี่ยน
แลว

ข อ ๑๒๖ การเปลี่ย นพัส ดุข องสวนราชการ กับสวนราชการ
หนวยงานตามกฎหมายวาดวยระเบียบบริหารราชการสวนทองถิ่น หนวยงาน
อื่นซึ่งมีกฎหมายบัญญัติใหมีฐานะเปนราชการบริหารสวนทองถิ่น หรือรัฐ
วิสาหกิจ ใหอยูในดุลพินิจของหัวหนาสวนราชการ และหัวหนาหนวยงาน
นั้นๆ ที่จะตกลงกัน
ข อ ๑๒๗ ครุภัณฑที่ไดรับจากการแลกเปลี่ยนเมื่อลงทะเบียน
ครุภัณฑของสวนราชการนั้นแลวใหแจงสํานักงบประมาณ และสํานักงาน
ตรวจเงินแผนดิน หรือสํานักงานตรวจเงินแผนดินภูมิภาค แลวแตกรณี
ทราบภายใน ๓๐ วัน นับแตวันที่ไดรับครุภัณฑ
ในกรณี ก ารแลกเปลี่ ย นครุภัณฑกับหนวยงานตามกฎหมายวาดวย
ระเบียบบริหารราชการสวนทองถิ่น หนวยงานอื่นซึ่งมีกฎหมายบัญญัติใหมี
ฐานะเปนราชการบริหารสวนทองถิ่น รัฐวิสาหกิจ หรือเอกชน ใหสงสําเนา
หลักฐานการดําเนินการตามขอ ๑๒๕ หรือขอ ๑๒๖ ไปดวย
สวนที่ ๖
การเชา

การเชาสังหาริมทรัพย
และอสังหาริมทรัพย
และการจายเงิน
คาเชาลวงหนา

ขอ ๑๒๘ การเชาสังหาริมทรัพย และการเชาอสังหาริมทรัพยตาม
หลักเกณฑที่กําหนดไวในหมวดนี้ ใหหัวหนาสวนราชการพิจารณาดําเนิน
การไดตามความเหมาะสมและจําเปน โดยสําหรับการเชาสังหาริมทรัพยใหนํา
ขอกําหนดเกี่ยวกับการซื้อมาใชโดยอนุโลม
ในกรณี ที่ มี ค วามจํ าเป น ต อ งจ า ยเงิ น ค า เช า ล ว งหน า ในการเช า
อสังหาริมทรัพย และสังหาริมทรัพยใหกระทําไดเฉพาะกรณีการเชาซึ่งมีระยะ
เวลาไมเกิน ๓ ป ตามหลักเกณฑดังตอไปนี้
(๑) การเชา จากหน วยงานตามกฎหมายวาดวยระเบียบ
บริหารราชการสวนทองถิ่น หนวยงานอื่นซึ่งมีกฎหมายบัญญัติใหมีฐานะเปน
ราชการบริหารสวนทองถิ่น หรือรัฐวิสาหกิจ จายไดไมเกินรอยละหาสิบของ
คาเชาทั้งสัญญา
๗๙
(๒) การเชาจากเอกชนจายไดไมเกินรอยละยี่สิบของคาเชา
ทั้งสัญญา
การจายเงินคาเชาลวงหนานอกเหนือจากหลักเกณฑขางตน
ทําความตกลงกับกระทรวงการคลังกอน

ใหขอ

การเชาอสังหาริมทรัพย
ขอ ๑๒๙ การเชาอสังหาริมทรัพย ใหกระทําไดในกรณีดังตอไปนี้
(๑) เชาที่ดินเพื่อใชประโยชนในราชการ
(๒) เชาสถานที่เพื่อใชเปนที่ทําการในกรณีที่ไมมีสถานที่
ของทางราชการ หรือมีแตไมเพียงพอ และถาสถานที่เชานั้นกวางขวางพอ
จะใชเปนที่พักของผูซึ่งมีสิทธิเบิกคาเชาบานตามระเบียบของทางราชการดวย
ก็ได
(๓) เช า สถานที่ เ พื่ อ ใช เ ป น ที่ พั ก สํ าหรั บ ผู  มี สิ ท ธิ เ บิ ก
คาเชาที่พักตามระเบียบของทางราชการ ในกรณีที่ตองการประหยัดเงิน
งบประมาณ
(๔) เชาสถานที่เพื่อใชเปนที่เก็บพัสดุของทางราชการใน
กรณีที่ไมมีสถานที่เก็บเพียงพอ
การเชาใหดําเนินการโดยวิธีตกลงราคา
ขอ ๑๓๐ กอนดําเนินการเชา ใหเจาหนาที่พัสดุทํารายงานเสนอ
หัวหนาสวนราชการ ตามรายการดังตอไปนี้
(๑) เหตุผลและความจําเปนที่จะตองเชา
(๒) ราคาคาเชาที่ผูใหเชาเสนอ
(๓) รายละเอี ย ดของอสั ง หาริ ม ทรั พ ย ที่ จ ะเช า เช น
สภาพของสถานที่บริเวณที่ตองการใชพรอมทั้งภาพถาย (ถามี) และราคาคาเชา
ครั้งหลังสุด เปนตน
(๔) อัตราคาเชาอสังหาริมทรัพย ซึ่งมีขนาดและสภาพ
ใกลเคียงกับที่จะเชา (ถามี)

หลักการเชา
อสังหาริมทรัพย

การรายงานขอเชา
อสังหาริมทรัพย
๘๐

อํานาจอนุมัติใหเชา
อสังหาริมทรัพย

ในกรณี ห น ว ยงานในส ว นกลางต อ งการเช า อสั ง หาริม ทรั พ ยใ น
สวนภูมิภาค ใหขอความเห็นเกี่ยวกับความเหมาะสมของสถานที่และอัตรา
คาเชาจากจังหวัดนั้น ๆ เพื่อประกอบการพิจารณาดวย
ขอ ๑๓๑ อสังหาริมทรัพยซึ่งมีอัตราคาเชารวมทั้งคาบริการอื่น
เกี่ยวกับการเชาตามที่จะกําหนดไวในสัญญาไมเกินเดือนละ ๒๐,๐๐๐ บาท
ใหหัวหนาสวนราชการเปนผูพิจารณาอนุมัติ ถาเกินเดือนละ ๒๐,๐๐๐ บาท
ใหขอทําความตกลงกับกระทรวงการคลังกอน
สวนที่ ๗
สัญญาและหลักประกัน
สัญญา

รูปแบบสัญญาและ
อํานาจลงนามใน
สัญญา

ขอ ๑๓๒ การลงนามในสัญญาในการจัดหาตามระเบียบนี้เปนอํานาจ
ของหั ว หน า ส ว นราชการ และใหทํ าเปน ภาษาไทยหรือ ภาษาอั ง กฤษ
ตามตัวอยางที่ กวพ. กําหนด
การทําสัญญารายใดถาจํ าเปนตองมีขอความหรือรายการแตกตางไป
จากตัวอยางสัญญาที่ กวพ. กําหนด โดยมีสาระสําคัญตามที่กําหนดไวใน
ตัวอยางสัญญาและไมทําใหทางราชการเสียเปรียบก็ใหกระทําได เวนแต
หัวหนาสวนราชการเห็นวาจะมีปญหาในทางเสียเปรียบหรือไมรัดกุมพอ ก็ให
สงรางสัญญานั้นไปใหสํานักงานอัยการสูงสุดพิจารณากอน
ในกรณีที่ไมอาจทําสัญญาตามตัวอยางที่ กวพ. กําหนดได และจําเปน
ต อ งร า งสั ญ ญาขึ้ น ใหม ต  อ งส ง ร า งสั ญ ญานั้ น ให สํ านั ก งานอั ย การสู ง สุ ด
พิจารณากอน เวนแตหัวหนาสวนราชการเห็นสมควรทําสัญญาตามแบบที่
เคยผานการพิจารณาของสํานักงานอัยการสูงสุดมาแลว ก็ใหกระทําได
สําหรับการเชาซึ่งผูเชาจะตองเสียเงินอื่นใดนอกจากคาเชา หรือใน
กรณีที่หัวหนาสวนราชการเห็นวาจะมีปญหาในทางเสียเปรียบหรือไมรัดกุม
พอใหสงรางสัญญาใหสํานักงานอัยการสูงสุดหรืออัยการจังหวัด แลวแตกรณี
ตรวจพิจารณากอน
๘๑
ในกรณีจําเปนตองทําสัญญาเปนภาษาตางประเทศ ใหทําเปนภาษา
อังกฤษ แตตองมีคํ าแปลตัวสัญญาและเอกสารแนบทายสัญญาเฉพาะที่
สําคัญเปนภาษาไทยไวดวย เวนแตเปนการทําสัญญาตามตัวอยางที่ กวพ.
กําหนด ไมตองแปลเปนภาษาไทย
การทํ าสัญญาของสวนราชการในตางประเทศ จะทํ าสัญญาเปน
ภาษาอั ง กฤษหรื อ ภาษาของประเทศที่หน ว ยงานนั้ นตั้งอยู โดยผานการ
พิจารณาของผูเชี่ยวชาญหรือผูรูกฎหมายของสวนราชการนั้นๆ ก็ได
ขอ ๑๓๓ การจัดหาในกรณีดังตอไปนี้ จะทําขอตกลงเปนหนังสือ หลักเกณฑการทํา
ไวตอกันโดยไมตองทําเปนสัญญาตามขอ ๑๓๒ ก็ได โดยใหอยูในดุลพินิจ ขอตกลงเปนหนังสือ
ของหัวหนาสวนราชการ
(๑) การซื้อ การจาง หรือการแลกเปลี่ยนโดยวิธีตกลงราคา
หรือการจางที่ปรึกษาโดยวิธีตกลงที่มีวงเงินไมเกิน ๑๐๐,๐๐๐ บาท
(๒) การจัดหาที่คูสัญญา สามารถสงมอบพัสดุไดครบถวน
ภายในหาวันทําการของทางราชการ นับตั้งแตวันถัดจากวันทําขอตกลงเปน
หนังสือ
(๓) การซื้อหรือการจางโดยวิธีกรณีพิเศษ และการจัดหา
จากสวนราชการ
(๔) การซื้อโดยวิธีพิเ ศษตามขอ ๒๓ (๑) (๒) (๓)
(๔) และ (๕)
(๕) การจางโดยวิธีพิเศษตามขอ ๒๔ (๑) (๒) (๓)
(๔) และ (๕)
(๖) การเชา ซึ่งผูเชาไมตองเสียเงินอื่นใดนอกจากคาเชา
ในกรณีการจัดหาซึ่งมีราคาไมเกิน ๑๐,๐๐๐ บาท หรือในกรณีการซื้อ
หรือการจางซึ่งใชวิธีดําเนินการตามขอ ๓๙ วรรคสอง จะไมทําขอตกลงเปน
หนังสือไวตอกันก็ได
(ความในขอนี้ แกไขเพิ่มเติมโดยขอ ๒๒ แหงระเบียบสํานักนายกรัฐมนตรี
วาดวยการพัสดุ (ฉบับที่ ๔) พ.ศ. ๒๕๔๑)
๘๒
คาปรับ

ข อ ๑๓๔ การทําสัญญาหรือขอตกลงเปนหนังสือ นอกจาก
การจางที่ปรึกษาใหกําหนดคาปรับเปนรายวันในอัตราตายตัวระหวางรอยละ
๐.๐๑ - ๐.๒๐ ของราคาพัสดุที่ยังไมไดรับมอบ เวนแตการจางซึ่งตองการ
ผลสําเร็จของงานทั้งหมดพรอมกัน ใหกําหนดคาปรับเปนรายวันเปนจํานวน
เงินตายตัวในอัตรารอยละ ๐.๐๑ - ๐.๑๐ ของราคางานจางนั้น แตจะตอง
ไมตํ่ากวาวันละ ๑๐๐ บาท สําหรับงานกอสรางสาธารณูปโภคที่มีผลกระทบ
ตอการจราจร ใหกําหนดคาปรับเปนรายวันในอัตรารอยละ ๐.๒๕ ของ
ราคางานจางนั้น แตอาจจะกําหนดขั้นสูงสุดของการปรับก็ได ทั้งนี้ ตาม
หลักเกณฑที่ กวพ. กําหนด
ในการทําสัญญาจางที่ปรึกษา หากสวนราชการเห็นวา ถาไมกําหนด
คาปรับไวในสัญญาจะเกิดความเสียหายแกทางราชการ ใหสวนราชการผูจัด
ทํ าสัญญากํ าหนดคาปรับเปนรายวันในอัตราหรือจํ านวนเงินตายตัวในอัตรา
รอยละ ๐.๐๑ - ๐.๑๐ ของราคางานจางนั้นไดตามความเหมาะสมและ
จําเปน
การกํ าหนดคา ปรั บตามวรรคหนึ่งและวรรคสองในอัตราหรือเปน
จํานวนเงินเทาใด ใหอยูในดุลยพินิจของหัวหนาสวนราชการ โดยคํานึงถึง
ราคาและลั ก ษณะของพั ส ดุ ซึ่งอาจมีผ ลกระทบตอการที่ คูสัญญาของทาง
ราชการจะหลีกเลี่ยงไมปฏิบัติตามสัญญา หรือกระทบตอการเจรจา หรือ
ความเสียหายแกทางราชการ แลวแตกรณี
ในกรณีการจัดหาสิ่งของที่ประกอบกันเปนชุด ถาขาดสวนประกอบ
สวนหนึ่งสวนใดไปแลวจะไมสามารถใชการไดโดยสมบูรณ แมคูสัญญาจะ
สงมอบสิ่งของภายในกําหนดตามสัญญา แตยังขาดสวนประกอบบางสวน
ตอมาไดสงมอบสวนประกอบที่ยังขาดนั้นเกินกําหนดสัญญา ใหถือวาไมได
สงมอบสิ่งของนั้นเลย ใหปรับเต็มราคาของทั้งชุด
ในกรณีที่การจัดหาสิ่งของคิดราคารวมทั้งคาติดตั้งหรือทดลองดวย
ถาติดตั้งหรือทดลองเกินกวากําหนดตามสัญญาเปนจํานวนวันเทาใด ใหปรับ
เปนรายวันในอัตราที่กําหนดของราคาทั้งหมด
๘๓
เมื่อครบกําหนดสงมอบพัสดุตามสัญญาหรือขอตกลง ใหสวนราชการ
รีบแจงการเรียกคาปรับตามสัญญาหรือขอตกลงจากคูสัญญา และเมื่อคูสัญญา
ไดสงมอบพัสดุ ใหสวนราชการบอกสงวนสิทธิ์การเรียกคาปรับในขณะที่
รับมอบพัสดุนั้นดวย
(ความในขอนี้ แกไขเพิ่มเติมโดยขอ ๒๒ แหงระเบียบสํานักนายกรัฐมนตรี
วาดวยการพัสดุ (ฉบับที่ ๔) พ.ศ. ๒๕๔๑)

ขอ ๑๓๕ ใหหัวหนาสวนราชการสงสํ าเนาสัญญาหรือขอตกลง
เปนหนังสือ ซึ่งมีมูลคาตั้งแตหนึ่งลานบาทขึ้นไป ใหสํานักงานตรวจเงิน
แผนดินหรือสํ าหนักงานตรวจเงินแผนดินภูมิภาคแลวแตกรณี และกรม
สรรพากร ภายใน ๓๐ วัน นับแตวันทําสัญญาหรือขอตกลง
ขอ ๑๓๖ สัญญาหรือขอตกลงเปนหนังสือที่ไดลงนามแลว จะ
แกไขเปลี่ยนแปลงมิได เวนแตการแกไขนั้นจะเปนความจําเปนโดยไมทําให
ทางราชการตองเสียประโยชน หรือเปนการแกไขเพื่อประโยชนแกทาง
ราชการ ใหอยูในอํานาจของหัวหนาสวนราชการที่จะพิจารณาอนุมัติให
แกไขเปลี่ยนแปลงได แตถามีการเพิ่มวงเงิน จะตองปฏิบัติตามกฎหมาย
วาดวยวิธีการงบประมาณ หรือขอทําความตกลงในสวนที่ใชเงินกู หรือเงิน
ชวยเหลือ แลวแตกรณีดวย
การแก ไ ขเปลี่ย นแปลงสัญญาหรือขอตกลงตามวรรคหนึ่ง หากมี
ความจํ าเปนตองเพิ่มหรือลดวงเงิน หรือเพิ่มหรือลดระยะเวลาสงมอบของ
หรือระยะเวลาในการทํางาน ใหตกลงพรอมกันไป
สํ าหรั บ การจัดหาที่เกี่ย วกับ ความมั่นคงแข็งแรง หรืองานเทคนิค
เฉพาะอยาง จะตองไดรับการรับรองจากวิศวกร สถาปนิกและวิศวกร
ผูชํานาญการ หรือผูทรงคุณวุฒิ ซึ่งรับผิดชอบหรือสามารถรับรองคุณลักษณะ
เฉพาะ แบบและรายการของงานกอสราง หรืองานเทคนิคเฉพาะอยางนั้น
แลวแตกรณีดวย
(ความในขอนี้ แกไขเพิ่มเติมโดยขอ ๒๒ แหงระเบียบสํานักนายกรัฐมนตรี
วาดวยการพัสดุ (ฉบับที่ ๓) พ.ศ. ๒๕๓๙)

การสงสําเนาสัญญา
ให สตง. และกรม
สรรพากร
การแกไข
เปลี่ยนแปลงสัญญา
๘๔
ขอ ๑๓๗ ใหหัวหนาสวนราชการพิจารณาใชสิทธิบอกเลิกสัญญา
หรือขอตกลง ในกรณีที่มีเหตุอันเชื่อไดวา ผูรับจางไมสามารถทํางานให
แลวเสร็จภายในระยะเวลาที่กําหนด
การตกลงกับคูสัญญาที่จะบอกเลิกสัญญาหรือขอตกลง ใหหัวหนา
สวนราชการพิจารณาไดเฉพาะกรณีที่เปนประโยชนแกทางราชการโดยตรง
หรือเพื่อแกไขขอเสียเปรียบของทางราชการในการที่จะปฏิบัติตามสัญญาหรือ
ขอตกลงนั้นตอไป
ขอ ๑๓๘ ในกรณีที่คูสัญญาไมสามารถปฏิบัติตามสัญญาหรือ
การบอกเลิกสัญญา
กรณีคาปรับจะเกิน ขอตกลงได และจะตองมีการปรับตามสัญญาหรือขอตกลงนั้น หาก
รอยละ ๑๐ และการ จํ านวนเงินคาปรับจะเกินรอยละสิบของวงเงินคาพัสดุหรือคาจาง ใหสวน
ผอนปรน
ราชการพิจารณาดํ าเนินการบอกเลิกสัญญาหรือขอตกลง เวนแตคูสัญญา
จะไดยินยอมเสียคาปรับใหแกทางราชการ โดยไมมีเงื่อนไขใดๆ ทั้งสิ้น
หัวหนาสวนราชการพิจารณาผอนปรนการบอกเลิกสัญญาไดเทาที่จําเปน
การงดหรือลดคาปรับ
ขอ ๑๓๙ การงดหรือลดคาปรับใหแกคูสัญญา หรือการขยายเวลา
หรือการขยายเวลา
ทําการตามสัญญาหรือขอตกลง ใหอยูในอํานาจของหัวหนาสวนราชการที่จะ
ทําการตามสัญญา
พิจารณาไดตามจํานวนวันที่มีเหตุเกิดขึ้นจริงเฉพาะกรณีดังตอไปนี้
(๑) เหตุเกิดจากความผิด หรือความบกพรองของสวน
ราชการ
(๒) เหตุสุดวิสัย
(๓) เหตุเกิดจากพฤติการณอันหนึ่งอันใดที่คูสัญญาไมตอง
รับผิดตามกฎหมาย
ให ส  วนราชการระบุ ไ วใ นสัญญากํ าหนดใหคูสัญญาตองแจงเหตุ
ดังกลาวใหสวนราชการทราบภายใน ๑๕ วัน นับแตเหตุนั้นไดสิ้นสุดลง หาก
มิไดแจงภายในเวลาที่กําหนด คูสัญญาจะยกมากลาวอางเพื่อขอลดหรืองด
คาปรับ หรือขอขยายเวลาในภายหลังมิได เวนแตกรณีตาม (๑) ซึ่งมีหลักฐาน
ชัดแจง หรือสวนราชการทราบดีอยูแลวตั้งแตตน
สิทธิการบอกเลิก
สัญญาจาง และการ
ตกลงเลิกสัญญา

(ความในวรรคหนึ่ง แกไขเพิ่มเติมโดยขอ ๒๓ แหงระเบียบสํ านักนายก
รัฐมนตรีวาดวยการพัสดุ (ฉบับที่ ๓) พ.ศ. ๒๕๓๙)
๘๕
ขอ ๑๔๐ ในกรณีที่ไมมีระเบียบกําหนดไวเปนการเฉพาะ และเปน การใชสิทธิตาม
่
ความจําเปนเพื่อประโยชนแกทางราชการที่จะใชสิทธิตามเงื่อนไขของสัญญา เงือนไขของสัญญา
หรือขอตกลง หรือขอกฎหมาย ใหอยูในดุลพินิจของหัวหนาสวนราชการที่ หรือขอกฎหมาย
จะใชสิทธิดังกลาว สั่งการไดตามความจําเปน
หลักประกัน
ขอ ๑๔๑ หลักประกันซองหรือหลักประกันสัญญา ใหใชหลัก ชนิดของหลักประกัน
ประกันอยางหนึ่งอยางใด ดังตอไปนี้
(๑) เงินสด
(๒) เช็คที่ธนาคารเซ็นสั่งจาย ซึ่งเปนเช็คลงวันที่ที่ใช
เช็คนั้นชําระตอเจาหนาที่ หรือกอนวันนั้นไมเกิน ๓ วันทําการ
(๓) หนังสือคํ้าประกันของธนาคารภายในประเทศตามตัว
อยางที่ กวพ. กําหนด
(๔) หนั ง สื อ คํ้ าประกันของบรรษั ทเงิ นทุนอุตสาหกรรม
แหงประเทศไทย บริษัทเงินทุนหรือบริษัทเงินทุนหลักทรัพยที่ไดรับอนุญาต
ใหประกอบกิจการเงินทุนเพื่อการพาณิชยและประกอบธุรกิจคํ้าประกันตาม
ประกาศของธนาคารแหงประเทศไทย ตามรายชื่อบริษัทเงินทุนที่ธนาคาร
แหงประเทศไทยแจงเวียนใหสวนราชการตางๆ ทราบแลว โดยอนุโลมใหใช
ตามตัวอยางหนังสือคํ้าประกันของธนาคารที่ กวพ. กําหนด
(๕) พันธบัตรรัฐบาลไทย
สํ าหรั บ การประกวดราคานานาชาติ ใหใชหนังสือคํ้ าประกันของ
ธนาคารในตางประเทศที่มีหลักฐานดี และหัวหนาสวนราชการเชื่อถือเปน
หลักประกันซองไดอีกประเภทหนึ่ง
(ความในขอนี้ แกไขเพิ่มเติมโดยขอ ๒๔ แหงระเบียบสํานักนายกรัฐมนตรี
วาดวยการพัสดุ (ฉบับที่ ๓) พ.ศ. ๒๕๓๙)

ขอ ๑๔๒ หลักประกันซองและหลักประกันสัญญาในขอ ๑๔๑ มูลคาของ
ใหกําหนดมูลคาเปนจํานวนเต็มในอัตรารอยละหาของวงเงินหรือราคาพัสดุที่ หลักประกัน
จัดหาครั้งนั้น แลวแตกรณี เวนแตการจัดหาพัสดุที่หัวหนาสวนราชการ
๘๖
เห็นวามีความสําคัญเปนพิเศษ จะกําหนดอัตราสูงกวารอยละหาแตไมเกิน
รอยละสิบก็ได
ในการทํ าสั ญ ญาจั ด หาพั ส ดุ ที่ มี ร ะยะเวลาผู ก พั น ตามสั ญ ญา
เกิน ๑ ป และพัสดุนั้นไมตองมีการประกันเพื่อความชํารุดบกพรอง เชน
พัสดุใชสิ้นเปลือง ใหกําหนดหลักประกันในอัตรารอยละหาของราคาพัสดุที่
สงมอบในแตละปของสัญญา โดยใหถือวาหลักประกันนี้เปนการคํ้าประกัน
ตลอดอายุสัญญาและหากในปตอไปราคาพัสดุที่สงมอบแตกตางไปจากราคา
ในรอบปกอนใหปรับปรุงหลักประกันตามอัตราสวนที่เปลี่ยนแปลงไปนั้น
กอนครบรอบป ในกรณีที่หลักประกันตองปรับปรุงในทางที่เพิ่มขึ้นและ
คูสัญญาไมนําหลักประกันมาเพิ่มใหครบจํานวนภายใน ๑๕ วันกอนการ
สงมอบพัสดุงวดสุดทายของปนั้น ใหทางราชการหักจากเงินคาพัสดุงวด
สุดทายของปนั้นที่ทางราชการจะตองจายใหเปนหลักประกันในสวนที่เพิ่มขึ้น
การกําหนดหลักประกันตามวรรคหนึ่งและวรรคสอง จะตองระบุไว
เปนเงื่ อนไขในเอกสารสอบราคาหรื อเอกสารประกวดราคา และหรือใน
สัญญาดวย
ในกรณีที่ผูเสนอราคาหรือคูสัญญาวางหลักประกันที่มีมูลคาสูงกวาที่
กํ าหนดไวในระเบียบ เอกสารสอบราคาหรือเอกสารประกวดราคา หรือ
สัญญา ใหอนุโลมรับได
ขอยกเวนการวาง
ขอ ๑๔๓ ในกรณีที่สวนราชการ หรือรัฐวิสาหกิจเปนผูเสนอราคา
หลักประกัน
หรือเปนคูสัญญา ไมตองวางหลักประกัน
การคืนหลักประกัน
ขอ ๑๔๔ ใหสวนราชการคืนหลักประกันใหแกผูเสนอราคาคูสัญญา
หรือผูคํ้าประกัน ตามหลักเกณฑดังนี้
(๑) หลั ก ประกั น ซองให คื น ให แ ก ผู  เ สนอราคาหรื อ
ผูคํ้าประกันภายใน ๑๕ วัน นับแตวันที่ไดพิจารณาในเบื้องตนเรียบรอยแลว
เวนแตผูเสนอราคารายที่คัดเลือกไวซึ่งเสนอราคาตํ่าสุดไมเกิน ๓ ราย ใหคืน
ไดตอเมื่อไดทําสัญญาหรือขอตกลง หรือผูเสนอราคาไดพนจากขอผูกพัน
แลว
๘๗
(๒) หลั ก ประกั นสัญญาใหคืน ใหแกคู สัญญา หรื อ
ผูคํ้าประกันโดยเร็ว และอยางชาตองไมเกิน ๑๕ วัน นับแตวันที่คูสัญญา
พนจากขอผูกพันตามสัญญาแลว
การจั ด หาที่ ไ ม ต  อ งมี ก ารประกั น เพื่ อ ความชํ ารุ ด บกพรองให คืน
หลักประกันใหแกคูสัญญาหรือผูคํ้าประกันตามอัตราสวนของพัสดุ ซึ่งทาง
ราชการไดรับมอบไวแลว แตทั้งนี้จะตองระบุไวเปนเงื่อนไขในเอกสารสอบ
ราคาหรือเอกสารประกวดราคา และในสัญญาดวย
การคืนหลักประกันที่เปนหนังสือคํ้าประกันของธนาคาร บรรษัท
เงินทุนอุตสาหกรรมแหงประเทศไทย บริษัทเงินทุน หรือบริษัทเงินทุน
หลักทรัพย ในกรณีที่ผูเสนอราคาหรือคูสัญญาไมมารับภายในกําหนดเวลา
ขางตน ใหรีบสงตนฉบับหนังสือคํ้าประกันใหแกผูเสนอราคา หรือคูสัญญา
โดยทางไปรษณียลงทะเบียนโดยเร็ว พรอมกับแจงใหธนาคาร บรรษัทเงินทุน
อุตสาหกรรมแหงประเทศไทย บริษัทเงินทุน หรือบริษัทเงินทุนหลักทรัพย
ผูคํ้าประกันทราบดวย
(ความในวรรคสาม แกไขเพิ่มเติมโดยขอ
รัฐมนตรีวาดวยการพัสดุ (ฉบับที่ ๓) พ.ศ. ๒๕๓๙)

๒๕ แหงระเบียบสํานักนายก

สวนที่ ๘
การลงโทษผูทิ้งงาน
ข อ ๑๔๕ ใหผูรักษาการตามระเบียบจัดทํ าบัญชีรายชื่อผูทิ้งงาน การลงโทษผูทิ้งงาน
ตามที่ไดกําหนดไวในหมวดนี้
หามสวนราชการกอนิติสัมพันธกับผูทิ้งงานที่ผูรักษาการตามระเบียบ
ไดระบุชื่อไวในบัญชีรายชื่อผูทิ้งงานและไดแจงเวียนชื่อแลว เวนแตผูรักษา
การตามระเบียบจะสั่งเพิกถอนการเปนผูทิ้งงาน
การหามสวนราชการกอนิติสัมพันธกับผูทิ้งงานตามวรรคสอง ใหใช
บังคับกับบุคคลตามขอ ๑๔๕ ฉ วรรคสอง และวรรคสามดวย
๘๘
บุคคลธรรมดาหรือนิติบุคคลใดที่อยูในระหวางการพิจารณาใหเปน
ผูทิ้งงานตามขอกําหนดในสวนนี้ ใหบุคคลดังกลาวมีสิทธิเสนอราคาหรือ
เสนองานใหแกสวนราชการได แตถาผลการพิจารณาตอมา ผูรักษาการตาม
ระเบี ย บไดสั่ ง ใหบุคคลธรรมดาหรือนิติบุคคลนั้นเปนผูทิ้งงาน ใหปลัด
กระทรวงตัดรายชื่อบุคคลดังกลาวออกจากรายชื่อผูมีสิทธิไดรับการคัดเลือก
หรือยกเลิกการเปดซองสอบราคา ประกวดราคา หรือเสนองาน หรือยกเลิก
การลงนามในสัญญาซื้อหรือจางที่ไดกระทํากอนการสั่งการของผูรักษาการ
ตามระเบียบ เวนแตในกรณีที่ปลัดกระทรวงพิจารณาเห็นวาจะเปนประโยชน
แกทางราชการอยางยิ่ง ปลัดกระทรวงจะไมตัดรายชื่อบุคคลดังกลาวออกจาก
รายชื่อผูมีสิทธิไดรับการคัดเลือก หรือจะไมยกเลิกการลงนามในสัญญาซื้อ
หรือจางที่ไดกระทํากอนการสั่งการของผูรักษาการตามระเบียบก็ได
(ความในขอนี้ แกไขเพิ่มเติมโดยขอ ๒๓ แหงระเบียบสํานักนายกรัฐมนตรี
วาดวยการพัสดุ (ฉบับที่ ๔) พ.ศ. ๒๕๔๑)
เหตุลงโทษใหเปน
ผูทิ้งงาน

ขอ ๑๔๕ ทวิ เมื่อปรากฏกรณีใดกรณีหนึ่ง ดังตอไปนี้
(๑) ผูที่ไดรับการคัดเลือกแลวไมยอมไปทําสัญญา หรือ
ขอตกลงภายในเวลาที่ทางราชการกําหนด
(๒) เมื่อคูสัญญาของทางราชการ หรือผูรับจางชวงที่ทาง
ราชการอนุญาตใหรับชวงงานได ไมปฏิบัติตามสัญญาหรือขอตกลงนั้น
(๓) พัสดุที่ซื้อหรือจางทํา เกิดขอบกพรองขึ้นภายในระยะ
เวลาที่กําหนดไวในสัญญาหรือขอตกลง และไมไดรับการแกไขใหถูกตอง
จากผูจําหนาย ผูรับจาง หรือคูสัญญา หรือพัสดุที่ซื้อหรือจางไมไดมาตรฐาน
หรือวัสดุที่ใชไมไดมาตรฐาน หรือไมครบถวนตามที่กําหนดไวในสัญญาหรือ
ขอตกลง ทําใหงานบกพรองเสียหายอยางรายแรง หรือ
(๔) สําหรับงานกอสรางสาธารณูปโภค หากปรากฏวา
พัสดุหรือวัสดุที่ซื้อหรือจางหรือใชโดยผูรับจางชวงที่ทางราชการอนุญาตให
รับชวงงานได มีขอบกพรอง หรือไมไดมาตรฐานหรือไมครบถวนตาม (๓)
๘๙

ใหหัวหนาสวนราชการทํารายงานไปยังปลัดกระทรวงโดยเร็ว เพื่อ
พิจารณาใหบุคคลที่ไดรับการคัดเลือก ผูจํ าหนาย คูสัญญา หรือ
ผูรับจางชวงที่ทางราชการอนุญาตใหรับชวงงานได เปนผูทิ้งงาน แลวแต
กรณี พรอมทั้งเสนอความเห็นของตนเพื่อประกอบการพิจารณาของปลัด
กระทรวงดวย
เมื่อปลัดกระทรวงพิจารณาแลวเห็นวา การกระทําตาม (๑) (๒)
(๓) หรือ (๔) เปนการกระทําโดยไมมีเหตุผลอันสมควร และบุคคล
ดังกลาวสมควรเปนผูทิ้งงาน ใหปลัดกระทรวงสงชื่อบุคคลดังกลาวไปยัง
ผูรักษาการตามระเบียบเพื่อพิจารณาสั่งใหเปนผูทิ้งงานโดยเร็ว
ในกรณีที่เปนโครงการขนาดใหญตามหลักเกณฑและวงเงินที่ กวพ.
กําหนด หากปลัดกระทรวงพิจารณาแลวเห็นวา บุคคลดังกลาวขางตนยัง
ไมสมควรเปนผูทิ้งงาน ใหปลัดกระทรวงรายงานไปยัง กวพ. เพื่อทราบดวย
เมื่อผูรักษาการตามระเบียบไดพิจารณาหลังจากที่ไดฟงความเห็นของ
กวพ. ตามขอ ๑๒ (๖) แลว และเห็นวาบุคคลดังกลาวสมควรเปน
ผูทิ้งงาน ก็ใหผูรักษาการตามระเบียบสั่งใหบุคคลดังกลาวเปนผูทิ้งงาน
โดยระบุชื่อผูทิ้งงานไวในบัญชีรายชื่อผูทิ้งงาน พรอมทั้งแจงเวียนชื่อผูทิ้งงาน
ใหสวนราชการอื่นทราบ รวมทั้งแจงใหผูทิ้งงานรายนั้นทราบทางไปรษณีย
ลงทะเบียนดวย
ในกรณีผูรักษาการตามระเบียบเห็นวาบุคคลดังกลาวไมสมควรเปน
ผูทิ้งงาน ใหแจงผลการพิจารณาไปใหปลัดกระทรวงทราบ
ขอ ๑๔๕ ตรี ในกรณีการจางที่ปรึกษาหรือการจางออกแบบและ
ควบคุมงาน หากตรวจสอบแลว ปรากฏวาผลจากการปฏิบัติตามสัญญา
ดังกลาวมีขอบกพรอง ผิดพลาด หรือกอใหเกิดความเสียหายแกทางราชการ
อยางรายแรง ใหหัวหนาสวนราชการเสนอปลัดกระทรวงเพื่อพิจารณา
ใหคูสัญญานั้นเปนผูทิ้งงาน
การพิจารณาสั่งใหคูสัญญาเปนผูทิ้งงานตามวรรคหนึ่ง ใหนําความ
ในขอ ๑๔๕ ทวิ วรรคสาม วรรคสี่ วรรคหา และวรรคหก มาใชบังคับโดย
อนุโลม
๙๐
การลงโทษผูทิ้งงาน
ผูเสนอราคา หรือ
ผูเสนองานที่มีการ
กระทําอันเปนการ
ขัดขวางการแขงขัน
ราคาอยางเปนธรรม
หรือมีการกระทําไม
สุจริต

ขอ ๑๔๕ จัตวา ในการจัดหาพัสดุตามระเบียบนี้ หากมีเหตุ
อันควรสงสัยปรากฏในภายหลังวา ผูเสนอราคาหรือผูเสนองานรายหนึ่ง
หรือหลายรายไมวาจะเปนผูเสนอราคาหรือผูเสนองานที่ไดรับการคัดเลือก
หรือไมก็ตาม กระทําการอันเปนการขัดขวางการแขงขันราคาอยางเปนธรรม
หรือกระทําการโดยไมสุจริต เชน การเสนอเอกสารอันเปนเท็จ หรือใชบุคคล
ธรรมดาหรือนิติบุคคลอื่นมาเสนอราคาแทน ใหสวนราชการที่เกี่ยวของ
ดํ าเนิ น การตรวจสอบข อ เท็ จ จริ ง ว า บุ ค คลดั ง กล า วสมควรเป น ผู ทิ้ ง งาน
หรือไม โดยมีหนังสือแจงเหตุที่ทางราชการสงสัยไปยังผูเสนอราคาหรือ
ผูเสนองานที่ถูกสงสัยทราบ พรอมทั้งใหชี้แจงรายละเอียดขอเท็จจริงภายใน
เวลาที่ทางราชการกําหนด แตตองไมนอยกวา ๑๕ วัน นับแตวันที่ไดรับ
หนังสือแจงจากสวนราชการ
เมื่ อส วนราชการได รับ คํ าชี้แ จงจากผูเสนองานหรือผู เสนองานที่
ถูกสงสัยตามวรรคหนึ่งแลว ใหหัวหนาสวนราชการทํ ารายงานไปยังปลัด
กระทรวง
พรอมทั้งเสนอความเห็นของตน เพื่อประกอบการพิจารณา
ของปลัดกระทรวงวาบุคคลดังกลาวสมควรเปนผูทิ้งงานหรือไม
หากผูเสนอราคาหรือผูเสนองานที่ถูกสงสัย ไมชี้แจงภายในกําหนด
เวลาตามวรรคหนึ่ง ใหถือวามีเหตุอันควรเชื่อไดวามีการกระทําอันเปนการ
ขัดขวางการแขงขันราคาอยางเปนธรรม หรือมีการกระทําโดยไมสุจริตให
หั วหน า สวนราชการเสนอปลัดกระทรวง พรอมทั้งเสนอความเห็นเพื่อ
พิจารณาใหผูนั้นเปนผูทิ้งงาน
การพิจารณาใหผูเสนอราคา หรือผูเสนองานเปนผูทิ้งงานตามวรรค
สอง และวรรคสาม ใหนําความในขอ ๑๔๕ ทวิ วรรคสาม วรรคสี่ วรรคหา
และวรรคหก มาใชบังคับโดยอนุโลม
ขอ ๑๔๕ เบญจ ในกรณีที่ผูเสนอราคาหรือผูเสนองานที่รวมกระทํา
การอันเปนการขัดขวางการแขงขันราคาอยางเปนธรรมหรือกระทํ าการโดย
ไมสุจริตรายใด ซึ่งมิใชเปนผูริเริ่มใหมีการกระทําดังกลาว ไดใหความ
รวมมือเปนประโยชนตอการพิจารณาของทางราชการใหหัวหนาสวนราชการ
๙๑
หรือปลัดกระทรวง หรือผูรักษาการตามระเบียบพิจารณาใหผูเสนอราคาหรือ
ผู เ สนองานรายนั้นไดรับการยกเวนที่จะไมเปนผูทิ้งงานได โดยแสดง
เหตุผลหรือระบุเหตุผลไวในการเสนอความเห็นหรือในการสั่งการ แลวแต
กรณี
ขอ ๑๔๕ ฉ ในกรณีที่นิติบุคคลใดถูกสั่งใหเปนผูทิ้งงาน ตาม
ขอ ๑๔๕ ทวิ ขอ ๑๔๕ ตรี หรือขอ ๑๔๕ จัตวา ถาการกระทําดังกลาว
เกิดจากหุนสวนผูจัดการ กรรมการผูจัดการ ผูบริหาร หรือผูมีอํานาจใน
การดํ าเนินงานในกิจการของนิติบุคคลนั้น ใหผูรักษาการตามระเบียบนี้
สั่งใหบุคคลดังกลาวเปนผูทิ้งงานดวย
ในกรณีที่นิติบุคคลรายใดถูกสั่งใหเปนผูทิ้งงานตามขอ ๑๔๕ ทวิ
ขอ ๑๔๕ ตรี หรือ ขอ ๑๔๕ จัตวา ใหคําสั่งดังกลาวมีผลไปถึงนิติบุคคล
อื่นที่ดําเนินธุรกิจประเภทเดียวกัน ซึ่งมีหุนสวนผูจัดการ กรรมการผูจัดการ
ผูบริหาร หรือผูมีอํานาจในการดําเนินงานในกิจการของนิติบุคคลนั้นเปน
บุคคลเดียวกันกับหุนสวนผูจัดการ กรรมการผูจัดการ ผูบริหาร หรือผูมี
อํานาจในการดําเนินงานในกิจการของนิติบุคคลที่ถูกพิจารณาใหเปนผูทิ้งงาน
ดวย
ในกรณีที่บุคคลธรรมดารายใดถูกสั่งใหเปนผูทิ้งงานตามขอ ๑๔๕ ทวิ
ขอ ๑๔๕ ตรี หรือขอ ๑๔๕ จัตวา ใหคําสั่งดังกลาวมีผลไปถึงนิติบุคคลอื่นที่
เข าเสนอราคาหรื อเสนองาน ซึ่ ง มีบุ ค คลดัง กลาวเป นหุนส วนผู จัด การ
กรรมการผูจัดการ ผูบริหาร หรือผูมีอํานาจในการดําเนินงานในกิจการของ
นิติบุคคลนั้นดวย
ขอ ๑๔๕ สัตต เพื่อประโยชนในการดําเนินการใหเปนไปตาม
ระเบียบนี้ เมื่อปรากฏขอเท็จจริงอันควรสงสัยวา มีการกระทําตามขอ ๑๔๕
ทวิ ขอ ๑๔๕ ตรี หรือขอ ๑๔๕ จัตวา และปลัดกระทรวงยังไมไดรายงานไปยัง
ผู รัก ษาการตามระเบีย บ ผู รัก ษาการตามระเบีย บอาจเรี ยกใหผูไดรับการ
คัดเลือก ผูจําหนาย ผูรับจาง คูสัญญา ผูเสนอราคาหรือผูเสนองานที่มี
ขอเท็จจริงอันควรสงสัยวามีการกระทําอันเปนการขัดขวางการแขงขันราคา

การลงโทษหุนสวน
ผูจัดการ กรรมการ
ผูจัดการ ผูบริหาร
หรือผูมีอํานาจดําเนิน
งานเปนผูทิ้งงาน
๙๒
อยางเปนธรรม หรือกระทํ าการโดยไมสุจริต มาชี้แจงขอเท็จจริงตอ
ผูรักษาการตามระเบียบ ทั้งนี้ โดยมีหนังสือแจงเหตุที่ผูรักษาการตาม
ระเบี ย บสงสั ย ไปยั ง บุ ค คลดั ง กล า ว พร อ มทั้ ง แจ ง ให บุ ค คลนั้ น ชี้ แ จง
รายละเอียดขอเท็จจริงภายในเวลาที่ผูรักษาการตามระเบียบกําหนด แต
ตองไมนอยกวา ๑๕ วัน นับแตวันที่ไดรับหนังสือแจงจากผูรักษาการ
ตามระเบียบ
เมื่อผูรักษาการตามระเบียบไดรับคํ าชี้แจงจากผูไดรับการคัดเลือก
ผูจําหนาย ผูรับจาง คูสัญญา ผูเสนอราคาหรือผูเสนองานที่ถูกสงสัยตาม
วรรคหนึ่งแลว ใหผูรักษาการตามระเบียบพิจารณาคําชี้แจงดังกลาว หาก
คําชี้แจงไมมีเหตุผลรับฟงได ใหผูรักษาการตามระเบียบพิจารณาใหบุคคล
ดังกลาวเปนผูทิ้งงาน
พรอมทั้งแจงผลการพิจารณาไปใหปลัดกระทรวง
ทราบดวย
หากผูไดรับการคัดเลือก ผูจําหนาย ผูรับจาง คูสัญญา ผูเสนอ
ราคาหรือผูเสนองานที่ถูกสงสัยตามวรรคหนึ่ง ไมชี้แจงภายในกําหนดเวลาที่
ผูรักษาการตามระเบียบจะไดกํ าหนดไว ใหถือวามีเหตุอันควรเชื่อไดวามี
การกระทํ าอันเปนการขัดขวางการแขงขันราคาอยางเปนธรรม หรือมีการ
กระทําโดยไมสุจริต ใหผูรักษาการตามระเบียบพิจารณาใหบุคคลดังกลาวเปน
ผูทิ้งงานพรอมทั้งแจงผลการพิจาณาไปใหปลัดกระทรวงทราบดวย
(ความในขอ ๑๔๕ ทวิ ขอ ๑๔๕ ตรี ขอ ๑๔๕ จัตวา ขอ ๑๔๕ เบญจ
ขอ ๑๔๕ ฉ และ ขอ ๑๔๕ สัตต เพิ่มเติมโดยขอ ๒๔ แหงระเบียบสํานักนายกรัฐมนตรี
วาดวยการพัสดุ (ฉบับที่ ๔) พ.ศ. ๒๕๔๑)

หมวด ๓
การควบคุมและการจําหนายพัสดุ
สวนที่ ๑
การยืม
หลักการใหยืมหรือนํา
พัสดุไปใช

ขอ ๑๔๖ การใหยืม หรือนําพัสดุไปใชในกิจการ ซึ่งมิใชเพื่อ
ประโยชนของทางราชการจะกระทํามิได
๙๓
ขอ ๑๔๗ การยืมพัสดุประเภทใชคงรูปไปใชราชการ ใหสวนราชการ
ผูยืมทํ าหลักฐานการยืมเปนลายลักษณอักษร แสดงเหตุผลและกํ าหนด
วันสงคืน โดยมีหลักเกณฑดังตอไปนี้
(๑) การยืมระหวางสวนราชการ จะตองไดรับอนุมัติ
จากหัวหนาสวนราชการผูใหยืม
(๒) การใหบุ ค คลยืม ใช ภ ายในสถานที่ราชการเดีย วกัน
จะตองไดรับอนุมัติจากหัวหนาหนวยงานซึ่งรับผิดชอบพัสดุนั้น แตถายืม
ไปใชนอกสถานที่ราชการจะตองไดรับอนุมัติจากหัวหนาสวนราชการ
ขอ ๑๔๘ ผูยืมพัสดุประเภทใชคงรูปจะตองนําพัสดุนั้นมาสงคืนให
ในสภาพที่ใชการไดเรียบรอย หากเกิดชํารุดเสียหาย หรือใชการไมได หรือ
สูญหายไป ใหผูยืมจัดการแกไขซอมแซมใหคงสภาพเดิมโดยเสียคาใชจาย
ของตนเอง หรือชดใชเปนพัสดุประเภท ชนิด ขนาด ลักษณะและคุณภาพ
อยางเดียวกัน หรือชดใชเปนเงินตามราคาที่เปนอยูในขณะยืมตามหลักเกณฑ
ที่กระทรวงการคลังกําหนด
ขอ ๑๔๙ การยืมพัสดุประเภทใชสิ้นเปลืองระหวางสวนราชการ ให
กระทํ าได เ ฉพาะเมื่อส วนราชการผูยืม มีความจํ าเปนตองใชพัสดุนั้นเปน
การรีบดวน จะดําเนินการจัดหาไดไมทันการ และสวนราชการผูใหยืมมีพัสดุ
นั้น ๆ พอที่จะใหยืมได โดยไมเปนการเสียหายแกราชการของตน และใหมี
หลักฐานการยืมเปนลายลักษณอักษร ทั้งนี้ โดยปกติสวนราชการผูยืมจะ
ตองจัดหาพัส ดุเปนประเภท ชนิด และปริม าณเชนเดียวกันสงคืนให
สวนราชการผูใหยืม
ขอ ๑๕๐ เมื่อครบกําหนดยืม ใหผูใหยืมหรือผูรับหนาที่แทน มี
หนาที่ติดตามทวงพัสดุที่ใหยืมไปคืนภายใน ๗ วัน นับแตวันครบกําหนด

การยืมพัสดุใชคงรูป

การสงคืนพัสดุใช
คงรูป

การยืม-การสงคืน
พัสดุใชสิ้นเปลือง

การติดตามทวงพัสดุ
ที่ใหยืม

สวนที่ ๒
การควบคุม
การเก็บรักษาพัสดุ
ขอ ๑๕๑ พัสดุของสวนราชการไมวาจะไดมาดวยประการใด ให หลักการควบคุม
๙๔

การลงบัญชีหรือ
ทะเบียนควบคุมพัสดุ

วิธีการเบิก-จายพัสดุ

อยูในความควบคุมตามระเบียบนี้ เวนแตมีระเบียบของทางราชการหรือ
กฎหมายกําหนดไวเปนอยางอื่น
ขอ ๑๕๒
เมื่อเจาหนาที่พัสดุไดรับมอบแลว ใหดําเนินการ
ดังตอไปนี้
(๑) ลงบัญชีหรือทะเบียนเพื่อควบคุมพัสดุ แลวแตกรณี
แยกเปนชนิด และแสดงรายการตามตัวอยางที่ กวพ. กําหนด โดยใหมี
หลักฐานการรับเขาบัญชีหรือทะเบียนไวประกอบรายการดวย
สํ าหรับพัสดุประเภทอาหารสด จะลงรายการอาหารสด
ทุกชนิดในบัญชีเดียวกันก็ได
(๒) เก็บรักษาพัสดุใหเปนระเบียบเรียบรอย ปลอดภัย
และใหครบถวนถูกตองตรงตามบัญชีหรือทะเบียน
การเบิก – จายพัสดุ
ขอ ๑๕๓ หนวยงานระดับกอง หนวยงานซึ่งแยกตางหากจาก
สวนราชการระดับกรม หรือหนวยงานในสวนภูมิภาค ประสงคจะเบิกพัสดุ
จากหนวยพัสดุระดับกรม ใหหัวหนาหนวยงานเปนผูเบิก
การเบิ ก พัส ดุ จ ากหนว ยพั ส ดุข องหนวยงานในสวนภูมิภาค หรือ
ของหนวยงานซึ่งแยกตางหากจากสวนราชการระดับกรม ใหหัวหนางานที่
ตองใชพัสดุนั้นเปนผูเบิก
ใหหัวหนาหนวยพัสดุ ซึ่งเปนหัวหนาหนวยงานระดับแผนก หรือ
ตํ่ ากวาระดับแผนกที่มีหนาที่เกี่ยวกับการควบคุมพัสดุ หรือขาราชการอื่น
ซึ่งไดรับการแตงตั้งจากหัวหนาสวนราชการเปนหัวหนาหนวยพัสดุ เปน
ผูสั่งจายพัสดุ แลวแตกรณี
สวนราชการใดมีความจําเปน หัวหนาสวนราชการจะกําหนดวิธี
การเบิกจายพัสดุเปนอยางอื่นก็ได และใหแจงสํานักงานตรวจเงินแผนดิน
หรือสํานักงานตรวจเงินแผนดินภูมิภาค แลวแตกรณี ทราบดวย
๙๕
ขอ ๑๕๔
ผูจายพัสดุตองตรวจสอบความถูกตองของใบเบิกและ หลักฐานการเบิกจาย
เอกสารประกอบ (ถามี) แลวลงบัญชีหรือทะเบียนทุกครั้งที่มีการจาย และ พัสดุ
เก็บใบเบิกจายไวเปนหลักฐานดวย
การตรวจสอบพัสดุประจําป
ขอ ๑๕๕ กอนสิ้นเดือนกันยายนทุกป ใหหัวหนาสวนราชการหรือ
หัวหนาหนวยงานซึ่งมีพัสดุไวจายตามขอ ๑๕๓ แลวแตกรณี แตงตั้ง
เจาหนาที่ในสวนราชการหรือหนวยงานนั้น ซึ่งมิใชเจาหนาที่พัสดุคนหนึ่ง
หรือหลายคนตามความจําเปน เพื่อตรวจสอบการรับจายพัสดุงวดตั้งแตวันที่
๑ ตุลาคมปกอน จนถึงวันที่ ๓๐ กันยายนปปจจุบัน และตรวจนับพัสดุ
ประเภทที่คงเหลืออยูเพียงวันสิ้นงวดนั้น
ในการตรวจสอบตามวรรคหนึ่ง ใหเริ่มดําเนินการตรวจสอบพัสดุ
ในวันเปดทําการวันแรกของเดือนตุลาคมเปนตนไป วาการรับจายถูกตองหรือ
ไม พัสดุคงเหลือมีตัวอยูตรงตามบัญชีหรือทะเบียนหรือไม มีพัสดุใดชํารุด
เสื่อมคุณภาพ หรือสูญไป เพราะเหตุใด หรือพัสดุใดไมจําเปนตองใชใน
ราชการตอไป แลวใหเสนอรายงานผลการตรวจสอบดังกลาวตอผูแตงตั้ง
ภายใน ๓๐ วันทําการ นับแตวันเริ่มดําเนินการตรวจสอบพัสดุนั้น
เมื่อผูแตงตั้งไดรับรายงานจากเจาหนาที่ผูตรวจสอบแลว ใหสง
รายงานเสนอตามลําดับชั้นจนถึงหัวหนาสวนราชการ ๑ ชุด และสงสําเนา
รายงานไปยัง สํ านักงานตรวจเงินแผนดินหรือสํ านักงานตรวจเงินแผนดิน
ภูมิภาคแลวแตกรณี ๑ ชุด สําหรับหนวยงานในราชการบริหารสวนภูมิภาค
ใหสงสําเนารายงานไปยังสวนราชการตนสังกัดอีก ๑ ชุด ดวย
ข อ ๑๕๖ เมื่อหัวหนา สว นราชการได รับ รายงานดัง กลาวตาม
ขอ ๑๕๕ และปรากฏวามีพัสดุชํารุด เสื่อมสภาพ หรือสูญไป หรือไมจําเปน
ตองใชในราชการตอไป ก็ใหแตงตั้งคณะกรรมการสอบหาขอเท็จจริงขึ้น
คณะหนึ่ง โดยใหนําความในขอ ๓๕ และขอ ๓๖ มาใชบังคับโดยอนุโลม
เวนแต กรณีที่เห็นไดอยางชัดเจนวา เปนการเสื่อมสภาพเนื่องมาจากการ
ใชงานตามปกติ หรือสูญไปตามธรรมชาติ ใหหัวหนาสวนราชการพิจารณา
สั่งการใหดําเนินการจําหนายตอไปได

การตรวจสอบพัสดุ
ประจําป

การดําเนินการกรณี
ที่มีพัสดุชํารุดเสื่อม
สภาพหรือสูญไป
๙๖
ถาผลการพิจารณาปรากฏวา จะตองหาตัวผูรับผิดดวย ใหหัวหนา
สวนราชการดํ าเนินการตามกฎหมายและระเบียบของทางราชการที่เกี่ยวของ
ตอไป
(ความในขอนี้ แกไขเพิ่มเติมโดยขอ ๒๕ แหงระเบียบสํานักนายกรัฐมนตรี
วาดวยการพัสดุ (ฉบับที่ ๔) พ.ศ. ๒๕๔๑)

สวนที่ ๓
การจําหนาย
การจําหนายพัสดุ

ขอ ๑๕๗ หลังจากการตรวจสอบแลว พัสดุใดหมดความจําเปน
หรือหากใชราชการตอไปจะสิ้นเปลืองคาใชจายมาก ใหเจาหนาที่พัสดุเสนอ
รายงานตอหัวหนาสวนราชการ เพื่อพิจารณาสั่งใหดําเนินการตามวิธีการ
อยางหนึ่งอยางใดดังตอไปนี้
(๑) ขาย ให ดํ าเนิ น การขายโดยวิ ธี ท อดตลาดก อ น
แตถาขายโดยวิธีทอดตลาดแลวไมไดผลดี ใหนําวิธีที่กําหนดเกี่ยวกับการ
ซื้อมาใชโดยอนุโลม เวนแตการขายพัสดุครั้งหนึ่งซึ่งมีราคาซื้อหรือไดมารวม
กันไมเกิน ๑๐๐,๐๐๐ บาท จะขายโดยวิธีตกลงราคาโดยไมตองทอดตลาด
กอนก็ได
การขายใหแกสวนรากชาร หนวยงานตามกฎหมายวา
ดวยระเบียบบริหารราชการสวนทองถิ่น หนวยงานอื่นซึ่งมีกฎหมายบัญญัติ
ใหมีฐานะเปนราชการบริหารสวนทองถิ่น รัฐวิสาหกิจ หรือองคการสถาน
สาธารณกุศลตามมาตรา ๔๗ (๗) แหงประมวลรัษฎากร ใหขายโดยวิธี
ตกลงราคา
(๒) แลกเปลี่ยน ใหดําเนินการตามวิธีการแลกเปลี่ยน
ที่กําหนดไวในระเบียบนี้
(๓) โอน ใหโอนแก ส ว นราชการ หนวยงานตาม
กฎหมายวา ด วยระเบียบบริหารราชการสวนทองถิ่น หนวยงานอื่นซึ่งมี
กฎหมายบัญญัติใหมีฐานะเปนราชการบริหารสวนทองถิ่น รัฐวิสาหกิจ หรือ
๙๗
องคการสถานสาธารณกุศลตามมาตรา ๔๗ (๗) แหงประมวลรัษฎากร
ทั้งนี้ใหมีหลักฐานการสงมอบไวตอกันดวย
(๔) แปรสภาพหรื อ ทํ าลาย ตามหลั ก เกณฑ แ ละวิธี
การที่สวนราชการกําหนด
การดําเนินการตามวรรคหนึ่ง โดยปกติใหแลวเสร็จภายใน ๖๐ วัน
นับแตวันที่หัวหนาสวนราชการสั่งการ และสําหรับราชการบริหารสวน
ภู มิ ภ าคจะต อ งได รั บ ความเห็ น ชอบจากหั ว หน า ส ว นราชการเจ า ของ
งบประมาณกอนดวย
ข อ ๑๕๘ เงิ น ที่ ไ ด จ ากการจํ าหน า ยพั ส ดุ ให ถื อ ปฏิ บั ติ ต าม
เงินที่ไดจากการ
กฎหมายวาดวยวิธีการงบประมาณ หรือขอตกลงในสวนที่ใชเงินกูหรือ จําหนายพัสดุ
เงินชวยเหลือ แลวแตกรณี
การจําหนายเปนสูญ
ข อ ๑๕๙ ในกรณีที่พัสดุสูญไปโดยไมปรากฏตัวผูรับผิดหรือมี การจําหนายเปนสูญ
ตัวผูรับผิดแตไมสามารถชดใชได หรือมีตัวพัสดุอยูแตไมสมควรดําเนินการ
ตามขอ ๑๕๗ ใหจําหนายพัสดุนั้นเปนสูญ ตามหลักเกณฑดังตอไปนี้
(๑) ถ า พั ส ดุ นั้ น มี ร าคาซื้ อ หรื อ ได ม ารวมกั น ไม เ กิ น
๕๐๐,๐๐๐ บาท ใหหัวหนาสวนราชการเปนผูพิจารณาอนุมัติ
(๒) ถาพัสดุนั้นมีราคาซื้อ หรือไดมารวมกันเกิน ๕๐๐,๐๐๐
บาท ใหอยูในอํ านาจของกระทรวงการคลังหรือสวนราชการที่กระทรวง
การคลังมอบหมายที่จะเปนผูพิจารณาอนุมัติ
(ความในขอนี้ แกไขเพิ่มเติมโดยขอ ๒๖ แหงระเบียบสํานักนายกรัฐมนตรี
วาดวยการพัสดุ (ฉบับที่ ๔) พ.ศ. ๒๕๔๑)

การลงจายออกจากบัญชีหรือทะเบียน
ข อ ๑๖๐ เมื่อไดดํ าเนินการตามขอ ๑๕๗ ใหเจาหนาที่พัสดุ การลงจายพัสดุจาก
ลงจายพัสดุนั้นออกจากบัญชีหรือทะเบียนทันที แลวแจงใหสํานักงานตรวจ บัญชีหรือทะเบียน
เงินแผนดินหรือสํานักงานตรวจเงินแผนดินภูมิภาค แลวแตกรณี ทราบภายใน
๓๐ วัน นับแตวันลงจายพัสดุนั้น
๙๘
เมื่อไดดําเนินการตามขอ ๑๕๙ แลว ใหเจาหนาที่พัสดุลงจายพัสดุ
นั้นออกจากบัญชีหรือทะเบียนทันที แลวแจงใหกระทรวงการคลังหรือ
สวนราชการที่กระทรวงการคลังมอบหมาย และสํานักงานตรวจเงินแผนดิน
หรือสํานักงานตรวจเงินแผนดินภูมิภาค แลวแตกรณี ทราบภายใน ๓๐ วัน
นับแตวันลงจายพัสดุนั้น
สํ าหรับพัสดุซึ่งตองจดทะเบียนตามกฎหมายใหแจงแกนายทะเบียน
ภายในระยะเวลาที่กฎหมายกําหนดดวย
(ความในขอนี้ แกไขเพิ่มเติมโดยขอ ๒๗ แหงระเบียบสํานักนายกรัฐมนตรี
วาดวยการพัสดุ (ฉบับที่ ๔) พ.ศ. ๒๕๔๑)
การดําเนินการในกรณี
ที่พัสดุชํารุดเสื่อม
คุณภาพหรือสูญไป
กอนการตรวจสอบ
พัสดุประจําป

ขอ ๑๖๑ ในกรณีที่พัสดุของทางราชการเกิดการชํารุด เสื่อมคุณภาพ
หรือสูญไป หรือไมจําเปนตองใชในราชการตอไป กอนมีการตรวจสอบตาม
ขอ ๑๕๕ และไดดําเนินการตามกฎหมายหรือระเบียบของทางราชการที่
เกี่ยวของ หรือระเบียบนี้โดยอนุโลม แลวแตกรณีเสร็จสิ้นแลว ถาไมมี
ระเบียบอื่นใดกําหนดไวเปนการเฉพาะ ใหดําเนินการตาม ขอ ๑๕๗ ขอ ๑๕๘
ขอ ๑๕๙ และขอ ๑๖๐ โดยอนุโลม
(ความในขอนี้ แกไขเพิ่มเติมโดยขอ ๒๗ แหงระเบียบสํานักนายกรัฐมนตรี
วาดวยการพัสดุ (ฉบับที่ ๔) พ.ศ. ๒๕๔๑)

หมวด ๔
บทเฉพาะกาล
ขอ ๑๖๒ ในระหวางที่ยังไมไดตั้งศูนยขอมูลที่ปรึกษา ตามขอ ๗๔
ให ย กเว น ไม นํ าข อ กํ าหนดเกี่ ย วกั บ ศู น ย ข  อ มู ล ที่ ป รึ ก ษามาใช บั ง คั บ กั บ
การดําเนินการจางที่ปรึกษาตามที่กําหนดไวในหมวด ๒ สวนที่ ๓ และให
ดําเนินการหารายชื่อที่ปรึกษาไทย ตามวิธีการที่กําหนดไวสําหรับที่ปรึกษา
ตางประเทศโดยอนุโลม
ขอ ๑๖๓ รายชื่อผูทิ้งงานที่มีอยูกอนระเบียบนี้ใชบังคับ ใหถือวา
เปนผูทิ้งงานตามระเบียบนี้ดวย
๙๙
สํ าหรับการพิจารณาลงโทษผูที่ไดรับการคัดเลือกแลวไมยอมไปทํา
สัญญาหรือขอตกลงภายในเวลาที่กําหนด หรือคูสัญญาของทางราชการ
ไมปฏิบัติตามสัญญาหรือขอตกลงนั้น โดยไมมีเหตุผลอันสมควร ซึ่ง
พฤติการณดังกลาวเกิดขึ้นกอนที่ระเบียบนี้จะใชบังคับ ใหพิจารณาสั่งการ
ตามระเบียบที่ใชบังคับอยูเดิม
ขอ ๑๖๔ การพัสดุใดที่อยูในระหวางดําเนินการและยังไมแลวเสร็จ
ในวันที่ระเบียบสํ านักนายกรัฐมนตรีวาดวยการพัสดุฉบับนี้ใชบังคับ ให
ดํ าเนินการตอไปตามระเบียบที่ใชบังคับอยูเดิมจนกวาจะดําเนินการแลวเสร็จ
หรือจนกวาจะสามารถดําเนินการตามระเบียบนี้ได
ขอ ๑๖๕ ใหคณะกรรมการวาดวยการพัสดุ ตามระเบียบสํานัก
นายกรัฐมนตรีวาดวยการพัสดุ พ.ศ. ๒๕๒๑ และที่แกไขเพิ่มเติม ยังคง
ปฏิ บั ติ ห น า ที่ ต  อ ไป กั บ ให มี อํ านาจหน า ที่ กํ าหนดแบบหรือตัวอยา ง
ตามระเบียบขอ ๑๒ (๕) จนกวาจะมีการแตงตั้งคณะกรรมการวาดวยการพัสดุ
ตามระเบียบนี้
ประกาศ ณ วันที่ ๒๐ มกราคม พ.ศ. ๒๕๓๕
(ลงชื่อ)

อานันท ปนยารชุน
(นายอานันท ปนยารชุน)
นายกรัฐมนตรี
ภาคผนวก ฉ.
ระเบียบกระทรวงการคลังวาดวยการเบิกคาใชจายในการเดินทาง

ไปราชการ พ.ศ. 2550
เลม ๑๒๔ ตอนพิเศษ ๙๑ ง

หนา ๑
ราชกิจจานุเบกษา

๒ สิงหาคม ๒๕๕๐

ระเบียบกระทรวงการคลัง
วาดวยการเบิกคาใชจายในการเดินทางไปราชการ
พ.ศ. ๒๕๕๐
โดยที่เปนการสมควรปรับปรุงหลักเกณฑเกี่ยวกับการเบิกคาใชจายในการเดินทางไปราชการ
ใหเหมาะสมยิ่งขึ้น
อาศัยอํานาจตามความในมาตรา ๘ มาตรา ๘/๑ มาตรา ๑๕ มาตรา ๑๗ มาตรา ๒๒
มาตรา ๒๓ มาตรา ๒๖ มาตรา ๓๓ มาตรา ๔๗ มาตรา ๔๙ มาตรา ๕๑ มาตรา ๕๔ มาตรา ๕๖
มาตรา ๕๗ มาตรา ๖๕ และมาตรา ๗๐ แห งพระราชกฤษฎีกาคาใชจายในการเดินทางไปราชการ
พ.ศ. ๒๕๒๖ และฉบับที่แกไขเพิ่มเติม กระทรวงการคลังจึงกําหนดระเบียบไว ดังตอไปนี้
ขอ ๑ ระเบียบนี้เรียกวา “ระเบียบกระทรวงการคลังวาดวยการเบิกคาใชจายในการเดินทาง
ไปราชการ พ.ศ. ๒๕๕๐”
ขอ ๒ ระเบียบนี้ใหใชบังคับตั้งแตวันถัดจากวันประกาศในราชกิจจานุเบกษาเปนตนไป
ขอ ๓ ใหยกเลิก
(๑) ระเบี ย บกระทรวงการคลั ง ว า ด ว ยการเบิ ก จ า ยเบี้ ย เลี้ ย งเดิ น ทางและค า เช า ที่ พั ก
ในการเดินทางไปราชการ พ.ศ. ๒๕๓๔
(๒) ระเบี ย บกระทรวงการคลั ง ว า ด ว ยการเบิ ก จ า ยเบี้ ย เลี้ ย งเดิ น ทางและค า เช า ที่ พั ก
ในการเดินทางไปราชการ (ฉบับที่ ๒) พ.ศ. ๒๕๓๕
(๓) ระเบี ย บกระทรวงการคลั ง ว า ด ว ยการเบิ ก จ า ยเบี้ ย เลี้ ย งเดิ น ทางและค า เช า ที่ พั ก
ในการเดินทางไปราชการ (ฉบับที่ ๓) พ.ศ. ๒๕๓๕
(๔) ระเบี ย บกระทรวงการคลั ง ว า ด ว ยการเบิ ก จ า ยเบี้ ย เลี้ ย งเดิ น ทางและค า เช า ที่ พั ก
ในการเดินทางไปราชการ (ฉบับที่ ๔) พ.ศ. ๒๕๓๖
(๕) ระเบี ย บกระทรวงการคลั ง ว า ด ว ยการเบิ ก จ า ยเบี้ ย เลี้ ย งเดิ น ทางและค า เช า ที่ พั ก
ในการเดินทางไปราชการ (ฉบับที่ ๕) พ.ศ. ๒๕๓๘
(๖) ระเบี ย บกระทรวงการคลั ง ว า ด ว ยการเบิ ก จ า ยเบี้ ย เลี้ ย งเดิ น ทางและค า เช า ที่ พั ก
ในการเดินทางไปราชการ (ฉบับที่ ๖) พ.ศ. ๒๕๓๙
(๗) ระเบี ย บกระทรวงการคลั ง ว า ด ว ยการเบิ ก จ า ยเบี้ ย เลี้ ย งเดิ น ทางและค า เช า ที่ พั ก
ในการเดินทางไปราชการ (ฉบับที่ ๗) พ.ศ. ๒๕๔๑
เลม ๑๒๔ ตอนพิเศษ ๙๑ ง

หนา ๒
ราชกิจจานุเบกษา

๒ สิงหาคม ๒๕๕๐

(๘) ระเบี ย บกระทรวงการคลั ง ว า ด ว ยการเบิ ก จ า ยเบี้ ย เลี้ ย งเดิ น ทางและค า เช า ที่ พั ก
ในการเดินทางไปราชการ (ฉบับที่ ๘) พ.ศ. ๒๕๔๒
(๙) ระเบี ย บกระทรวงการคลั ง ว า ด ว ยการเบิ ก จ า ยเบี้ ย เลี้ ย งเดิ น ทางและค า เช า ที่ พั ก
ในการเดินทางไปราชการ (ฉบับที่ ๙) พ.ศ. ๒๕๔๔
(๑๐) ระเบียบกระทรวงการคลังว าด วยการเดิน ทางไปราชการโดยยานพาหนะประจําทาง
พ.ศ. ๒๕๓๓
(๑๑) ระเบี ย บกระทรวงการคลั ง ว า ด ว ยการใช ย านพาหนะส ว นตั ว เดิ น ทางไปราชการ
พ.ศ. ๒๕๒๖
(๑๒) ระเบี ย บกระทรวงการคลั ง ว า ด ว ยการใช ย านพาหนะส ว นตั ว เดิ น ทางไปราชการ
(ฉบับที่ ๒) พ.ศ. ๒๕๔๐
(๑๓) ระเบี ย บกระทรวงการคลั ง ว า ด ว ยการใช ย านพาหนะส ว นตั ว เดิ น ทางไปราชการ
(ฉบับที่ ๓) พ.ศ. ๒๕๔๗
(๑๔) ระเบียบกระทรวงการคลังวาดวยการเบิกคาเครื่องแตงตัวขาราชการที่เดินทางไปราชการ
ตางประเทศชั่วคราว พ.ศ. ๒๕๒๖
(๑๕) ระเบียบกระทรวงการคลังวาดวยการเบิกคาเครื่องแตงตัวขาราชการที่เดินทางไปราชการ
ตางประเทศชั่วคราว (ฉบับที่ ๒) พ.ศ. ๒๕๓๘
(๑๖) ระเบียบกระทรวงการคลังวาดวยการเบิกคาใชจายในการยายถิ่น ที่อยูของขาราชการ
หรือลูกจางในกรณีคูสมรสหรือบุตรเดินทางกลับประเทศไทยกอน พ.ศ. ๒๕๒๖
ขอ ๔ ในระเบียบนี้
“คาเชาที่พัก” หมายความวา คาใชจายในการเชาหองพักในโรงแรมหรือที่พักแรม
“ยานพาหนะประจําทาง” หมายความวา รถไฟ รถโดยสารประจําทางตามกฎหมายวาดวย
การขนส งทางบกและเรือ กลเดิ น ประจํ า ทางตามกฎหมายว า ดว ยการเดิ น เรื อ ในน า นน้ํ า ไทย และ
ใหหมายความรวมถึงยานพาหนะอื่น ใดที่ใ หบริการขนสงแกบุคคลทั่วไปเปน ประจําโดยมีเสน ทาง
อัตราคาโดยสารและคาระวางที่แนนอน
“พาหนะส ว นตั ว ” หมายความว า รถยนต สว นบุ ค คล หรื อ รถจั ก รยานยนต ส ว นบุ ค คล
ซึ่งมิใชของทางราชการ ทั้งนี้ ไมวาจะเปนกรรมสิทธิ์ของผูเดินทางไปราชการหรือไมก็ตาม
“พ.ข.ต.” หมายความว า เงิ น เพิ่ ม พิ เ ศษสํ า หรั บ ข า ราชการซึ่ ง มี ตํ า แหน ง หน า ที่ ป ระจํ า
อยูในตางประเทศตามระเบียบวาดวยการจายเงินเพิ่มพิเศษสําหรับขาราชการซึ่งมีตําแหนงหนาที่ประจํา
อยูในตางประเทศ
เลม ๑๒๔ ตอนพิเศษ ๙๑ ง

หนา ๓
ราชกิจจานุเบกษา

๒ สิงหาคม ๒๕๕๐

ขอ ๕ การอนุ มั ติ ร ะยะเวลาเดิ น ทางไปราชการ ให ผู มี อํ า นาจอนุ มั ติ ต ามระเบี ย บ
สํานักนายกรัฐมนตรีวาดวยการอนุมัติใ หเดินทางไปราชการและการจัดการประชุมของทางราชการ
อนุมัติระยะเวลาเดิน ทางลวงหนาหรือระยะเวลาหลังเสร็จสิ้น การปฏิบัติราชการไดตามความจําเปน
และเหมาะสม
กรณีผูเดินทางไปราชการไดรับอนุมัติใหลากิจหรือลาพักผอนตามระเบียบวาดวยการนั้นแลว
ใหขออนุมัติระยะเวลาดังกลาวจากผูมีอํานาจตามวรรคหนึ่งดวย
การอนุมัติ ระยะเวลาในการเดิน ทางไปราชการตางประเทศชั่ วคราว ใหอ นุมัติร ะยะเวลา
ออกเดินทางลวงหนากอนเริ่มปฏิบัติราชการ และอนุมัติระยะเวลาเดินทางกลับหลังเสร็จสิ้นการปฏิบัติราชการ
ภายในกําหนดเวลาตามบัญชีหมายเลข ๑ ทายระเบียบนี้
ขอ ๖ ในกรณีที่สวนราชการใดไมสามารถปฏิบัติตามระเบียบนี้ได ใหขอทําความตกลง
กับกระทรวงการคลัง
ขอ ๗ ใหปลัดกระทรวงการคลังรักษาการตามระเบียบนี้
หมวดที่ ๑
การเดินทางไปราชการในราชอาณาจักร
ขอ ๘ ใหผูเ ดิน ทางไปราชการในราชอาณาจัก รเบิ กคาใชจา ยไดต ามบั ญชีทา ยระเบีย บ
ดังตอไปนี้
(๑) เบี้ยเลี้ยงเดินทาง ใหเบิกตามบัญชีหมายเลข ๒
(๒) คาเชาที่พัก ใหเบิกตามบัญชีหมายเลข ๓
(๓) คาขนยายสิ่งของสวนตัวในการเดินทางไปราชการประจํา ใหเบิกตามบัญชีหมายเลข ๔
การเดิน ทางไปราชการในท องที่ ที่ มี ค า ครองชี พสู ง หรือ เป น แหล งท อ งเที่ ย ว ให หัว หน า
สวนราชการเจาของงบประมาณใชดุลพินิจพิจารณาอนุมัติใหเบิกจายคาเชาที่พักสูงกวาอัตราที่กําหนด
เพิ่มขึ้นอีกไมเกินรอยละยี่สิบหา
ผูดํ า รงตํ า แหน งตามบั ญ ชี ห มายเลข ๕ ท า ยระเบี ย บนี้ ใหเ บิ ก ค า เช า ที่ พัก เท า ที่ จ า ยจริ ง
ตามความจําเปน เหมาะสมและประหยัด
ขอ ๙ การเดิน ทางไปราชการให ใ ช ยานพาหนะประจํ าทาง และให เบิ กค าพาหนะได
เทาที่จายจริงโดยประหยัด ไมเกินสิทธิที่ผูเดินทางจะพึงไดรับตามประเภทของพาหนะที่ใชเดินทาง
การเดินทางโดยรถโดยสารประจําทาง ใหเบิกคาพาหนะเดินทางไดเทาที่จายจริงไมเกินอัตราที่
คณะกรรมการควบคุมการขนสงทางบกกลางกําหนด เวนแตกรณีจําเปนที่ผูเดิน ทางถูกเรียกเก็บเงิน
เลม ๑๒๔ ตอนพิเศษ ๙๑ ง

หนา ๔
ราชกิจจานุเบกษา

๒ สิงหาคม ๒๕๕๐

คาพาหนะเกินกวาอัตราที่คณะกรรมการควบคุมการขนสงทางบกกลางกําหนด ก็ใ หเบิกคาพาหนะ
เดินทางไดเทาที่จายจริง
การเดิ น ทางโดยรถไฟ ให เ บิก ค า พาหนะเดิ น ทางได เ ท า ที่ จา ยจริ ง สํ า หรั บ การเดิ น ทาง
โดยรถดวนหรือรถดวนพิเศษ ชั้นที่ ๑ นั่งนอนปรับอากาศ (บนอ.ป.) ใหเบิกไดเฉพาะผูดํารงตําแหนง
ระดับ ๖ ขึ้นไป หรือตําแหนงที่เทียบเทา หรือขาราชการตุลาการซึ่งรับเงินเดือนชั้น ๑ ขึ้นไป หรือ
ข า ราชการอั ย การซึ่ ง รั บ เงิ น เดื อ นชั้ น ๒ ขึ้ น ไป หรื อ ข า ราชการทหารซึ่ ง มี ย ศพั น โท นาวาโท
นาวาอากาศโทขึ้นไป หรือขาราชการตํารวจซึ่งมียศพันตํารวจโทขึ้นไป
ขอ ๑๐ การเดินทางไปราชการโดยพาหนะรับจางขามเขตจังหวัด ระหวางสถานที่อยู ที่พัก
หรื อ สถานที่ ป ฏิ บั ติ ร าชการกั บ สถานี ย านพาหนะประจํ า ทางหรื อ สถานที่ จั ด พาหนะที่ ต อ งใช
ในการเดินทางไปยังสถานที่ปฏิบัติราชการ ใหเบิกคาพาหนะรับจางไดเทาที่จายจริง แตไมเกินอัตรา
ที่กระทรวงการคลังกําหนด
ขอ ๑๑ การใช พ าหนะส ว นตั ว เดิ น ทางไปราชการ ให เ บิ ก เงิ น ชดเชยเป น ค า พาหนะ
ในลักษณะเหมาจายใหแกผูเดินทางไปราชการ ซึ่งเปนเจาของหรือผูครอบครองแลวแตกรณีในอัตรา
ต อ ๑ คั น ตามอั ต ราที่ ก ระทรวงการคลั ง กํ า หนด โดยให คํ า นวณระยะทางเพื่ อ เบิ ก เงิ น ชดเชย
ตามเสนทางของกรมทางหลวงในทางสั้นและตรง ซึ่งสามารถเดินทางไดโดยสะดวกและปลอดภัย
ในกรณีที่ไมมีเสนทางของกรมทางหลวง ใหใชระยะทางตามเสนทางของหนวยงานอื่นที่ตัดผาน
เชน เสน ทางของเทศบาล เปน ตน และในกรณีที่ไมมีเสนทางกรมทางหลวงและของหนวยงานอื่น
ใหผูเดินทางเปนผูรับรองระยะทางในการเดินทาง
หมวดที่ ๒
การเดินทางไปราชการตางประเทศ
ขอ ๑๒ ใหผูเดินทางไปราชการตางประเทศชั่วคราวเบิกคาใชจายไดตามบัญชีทายระเบียบนี้
ดังตอไปนี้
(๑) เบี้ยเลี้ยงเดินทาง หรือคาอาหาร คาเครื่องดื่ม คาภาษีและคาบริการที่โรงแรม ภัตตาคาร
หรือรานคาเรียกเก็บ คาใชสอยเบ็ดเตล็ดและคาทําความสะอาดเสื้อผา ใหเบิกตามบัญชีหมายเลข ๖
(๒) คาเชาที่พัก ใหเบิกเทาที่จายจริง แตไมเกินอัตราตามบัญชีหมายเลข ๗
ผูดํ า รงตํ า แหนง ตามบั ญ ชี ห มายเลข ๕ ท า ยระเบี ยบนี้ ให เ บิ กค า เช า ที่ พั ก เท า ที่ จ า ยจริ ง
ตามความจําเปน เหมาะสมโดยประหยัด
เลม ๑๒๔ ตอนพิเศษ ๙๑ ง

หนา ๕
ราชกิจจานุเบกษา

๒ สิงหาคม ๒๕๕๐

ขอ ๑๓ ผูเดินทางไปราชการตางประเทศชั่วคราวซึ่งจะเบิกคาใชจายในการเดินทางสําหรับ
คูสมรสตามมาตรา ๕๕ แหงพระราชกฤษฎีกาคาใชจายในการเดิน ทางไปราชการ พ.ศ. ๒๕๒๖
ใหเบิกเบี้ยเลี้ยงเดินทางและคาพาหนะเดินทางของคูสมรสไดในอัตราเดียวกับผูเดินทาง
ค า เช า ที่ พั ก ของผู เ ดิ น ทางและคู ส มรสให เ บิ ก ได เ ท า ที่ จ า ยจริ ง ในอั ต ราค า เช า ห อ งพั ก คู
ไมเกินคนละรอยละเจ็ดสิบของอัตราคาเชาหองพักคนเดียวที่ผูเดินทางมีสิทธิจะพึงไดรับ
ในกรณีที่ผูเดิน ทางมีตําแหนงตามที่กําหนดในบัญชีหมายเลข ๕ ใหงดเบิกคาเชาที่พักของ
คูสมรสของบุคคลดังกลาว
ขอ ๑๔ ใหผูเดินทางไปราชการตางประเทศชั่วคราวเบิกคารับรองในการเดินทางไปราชการ
ตามหลักเกณฑ ดังตอไปนี้
(๑) ผูเดินทางซึ่งดํารงตําแหนงดังตอไปนี้ ใหเบิกเงินคารับรองไดเทาที่จายจริง
(ก) ประธานองคมนตรี หรือองคมนตรี
(ข) นายกรัฐมนตรี รองนายกรัฐมนตรี หรือรัฐมนตรี
(ค) ประธาน หรือรองประธานของสภาซึ่งเปนองคกรนิติบัญญัติ
(ง) ประธาน ศาลฎีกา รองประธานศาลฎีกา หรือประธานศาลอุทธรณ
(๒) ผูเดินทางนอกจากที่กลาวใน (๑) ใหเบิกคารับรองไดเทาที่จายจริง ทั้งในกรณีเดินทาง
ไปราชการเปนคณะหรือเดินทางไปราชการคนเดียว ไมเกินอัตรา ดังตอไปนี้
(ก) กรณีเดินทางไมเกิน ๑๕ วัน ไมเกิน ๖๗,๐๐๐ บาท
(ข) กรณีเดินทางเกิน ๑๕ วัน ไมเกิน ๑๐๐,๐๐๐ บาท
(๓) การเดินทางไปราชการที่จะเบิกคารับรองตาม (๒) ได ตองเปนการเดินทางกรณีใดกรณีหนึง
่
ดังตอไปนี้
(ก) เปนผูเดินทางไปเขารวมประชุมระหวางประเทศในฐานะผูแทนรัฐบาล ผูแทนรัฐสภา
หรือผูแทนสวนราชการ แตไมรวมถึงการประชุมหรือการสัมมนาทางวิชาการ
(ข) เปน ผูเดินทางไปเจรจาธุรกิจ เจรจากูเงินหรือขอความชวยเหลือจากตางประเทศ
ในฐานะผูแทนรัฐบาลไทย
(ค) เปน ผูเดินทางไปปรึกษาหารือหรือเขารวมประชุมเกี่ยวกับความรวมมือระหวา ง
หนวยงานของรัฐบาลไทยกับหนวยงานตางประเทศ
(ง) เปนผูเดินทางไปเยือนตางประเทศในฐานะทูตสัน ถวไมตรีหรือในฐานะแขกของ
รัฐบาลตางประเทศ
(จ) เปนผูเดินทางไปรวมในงานรัฐพิธีตามคําเชิญของรัฐบาลตางประเทศ
เลม ๑๒๔ ตอนพิเศษ ๙๑ ง

หนา ๖
ราชกิจจานุเบกษา

๒ สิงหาคม ๒๕๕๐

(ฉ) เปน ผูเดิน ทางไปจัดงานแสดงสิน คาไทย หรือสงเสริมสิน คาไทยในตางประเทศ
หรือสงเสริมการลงทุนของตางประเทศในประเทศไทย หรือสงเสริมการลงทุนของไทยในตางประเทศ
(ช) เปนผูเดินทางไปเผยแพรศิลปะหรือวัฒนธรรมไทยในตางประเทศ
ขอ ๑๕ ให ผู เ ดิ น ทางไปราชการต า งประเทศชั่ ว คราวเบิ ก คา ใช จ ายอื่ น ที่ จํา เป น ตอ งจ า ย
เนื่องในการเดินทางไปราชการตามเงื่อนไขที่กระทรวงการคลังกําหนดไดเทาที่จายจริง
ขอ ๑๖ ผูเดินทางไปราชการตางประเทศชั่วคราว โดยไดรับความชวยเหลือจากตางประเทศ
หรือ จากหนว ยงานใด ๆ น อยกว าสิ ทธิ ที่พึ งไดรับ ตามพระราชกฤษฎีก าค าใชจ ายในการเดิน ทาง
ไปราชการใหเบิกคาใชจายสมทบได ดังตอไปนี้
(๑) คา โดยสารเครื่อ งบิน กรณี ผูใ ห ความชว ยเหลื อ ไม อ อกค าโดยสารเครื่ อ งบิ น ให เ บิ ก
คาโดยสารเครื่องบิน ไป - กลับ ไดตามสิทธิของผูเดิน ทาง กรณีไดรับความชวยเหลือคาโดยสาร
เครื่องบิน ไป - กลับแลว ใหงดเบิกเงินสมทบคาโดยสารเครื่องบิน แมความชวยเหลือนั้นชั้นที่นั่ง
จะต่ํากวาสิทธิที่พึงไดรับ และกรณีไดรับความชวยเหลือคาโดยสารเครื่องบินเพียงเที่ยวเดียว ใหเบิก
ค า โดยสารเครื่ อ งบิ น อี ก หนึ่ ง เที่ ย วในชั้ น เดี ย วกั บ ที่ ไ ด รั บ ความช ว ยเหลื อ แต ต อ งไม สู ง กว า สิ ท ธิ
ที่พึงไดรับ
(๒) เบี้ยเลี้ย งเดิน ทาง กรณีที่ไม ไดรับความชว ยเหลือค าเบี้ยเลี้ยงเดิ น ทางใหเบิกเบี้ยเลี้ย ง
เดินทางไดตามสิทธิของผูเดินทาง กรณีที่ไดรับความชวยเหลือคาเบี้ยเลี้ยงเดินทาง หรือผูใหความชวยเหลือ
จัดเลี้ยงอาหารให ใหเบิกคาเบี้ยเลี้ยงเดินทางสมทบไดในกรณี ดังตอไปนี้
(ก) ถาได รับความช วยเหลือ ต่ํากว าสิท ธิที่พึ งได รั บ ใหเบิ กสมทบเฉพาะสวนที่ขาด
ซึ่งเมื่อรวมกับคาเบี้ยเลี้ยงเดินทางที่ไดรับความชวยเหลือแลว จะตองไมเกินสิทธิที่พึงไดรับ
(ข) ถาผูใหความชวยเหลือจัดเลี้ยงอาหารทุกมื้อ ใหงดเบิกคาเบี้ยเลี้ยงเดินทาง ในกรณีที่
จัดเลี้ยงอาหาร ๒ มื้อ ใหเบิกไดไมเกิน ๑ ใน ๓ ของอัตราเบี้ยเลี้ยงเดิน ทางเหมาจาย และกรณี
จัดเลี้ยงอาหาร ๑ มื้อ ใหเบิกไดไมเกิน ๒ ใน ๓ ของอัตราเบี้ยเลี้ยงเดินทางเหมาจาย
(๓) คาเชาที่พัก กรณีผูใหความชวยเหลือไมออกคาเชาที่พักให ใหเบิกคาเชาที่พักไดตามสิทธิ
ของผูเดินทาง กรณีไดรับความชวยเหลือคาเชาที่พักต่ํากวาสิทธิที่พึงไดรับ ใหเบิกสมทบเฉพาะสวนที่ขาด
ตามจํ านวนที่ได จายจริง ซึ่งเมื่อรวมกับ คาเช าที่พั กที่ได รับความช วยเหลือแลวจะตองไมเกิ น สิท ธิ
ที่พึงไดรับ และกรณีที่ผูใหความชวยเหลือจัดที่พักให ใหงดเบิกคาเชาที่พัก
(๔) คาเครื่องแตงตัว กรณีไมไดรับความชวยเหลือคาเครื่องแตงตัว ใหเบิกคาเครื่องแตงตัว
ไดตามสิทธิของผูเดินทาง กรณีไดรับความชวยเหลือคาเครื่อ งแตงตัวต่ํากวาสิทธิที่พึงไดรับ ใหเบิก
เลม ๑๒๔ ตอนพิเศษ ๙๑ ง

หนา ๗
ราชกิจจานุเบกษา

๒ สิงหาคม ๒๕๕๐

คาเครื่องแตงตัวสมทบเฉพาะสวนที่ขาด ซึ่งเมื่อรวมกับคาเครื่องแตงตัวที่ไดรับความชวยเหลือแลว
จะตองไมเกินสิทธิที่พึงไดรับ
(๕) คารับรอง ใหผูเดินทางมีสิทธิไดรับเงินคารับรองตาม ขอ ๑๔
(๖) คาพาหนะเดิน ทางไปกลับระหวา งสถานที่ อยู ที่พั ก หรือสถานที่ปฏิ บัติร าชการกั บ
สถานียานพาหนะ และคาใชจายอื่นที่จําเปนเนื่องในการเดินทางไปราชการ กรณีที่มิไดรับความชวยเหลือ
ใหเบิกไดตามสิทธิ กรณีไดรับความชวยเหลือต่ํากวาสิทธิที่พึงไดรับ ใหเบิกสมทบเฉพาะสวนที่ขาด
ตามจํานวนที่ไดจายจริง รวมแลวตองไมเกินกวาสิทธิที่พึงไดรับ
การเดินทางเพื่อดูงาน ใหเบิกคาใชจายสมทบตามวรรคหนึ่งได แตทั้งนี้ ตองไมเกินวงเงิน
ที่ไดรับความชวยเหลือ
ขอ ๑๗ ให หั ว หน า ส ว นราชการเจ า ของงบประมาณพิ จ ารณาให ผู เ ดิ น ทางไปราชการ
ตางประเทศชั่วคราวเบิกคาเชาที่พักไดเทาที่จายจริง ตามความจําเปน เหมาะสม และประหยัด หรือ
จะเบิกตามสิทธิของตนก็ไดในกรณี ดังตอไปนี้
(๑) การตามเสด็จพระบรมวงศานุวงศ หรือการเดินทางไปปฏิบัติภารกิจรวมกับหัวหนาคณะ
ที่ดํารงตําแหนงตามบัญชีหมายเลข ๕ ซึ่งมีสิทธิเบิกคาเชาที่พักไดเทาที่จายจริง
(๒) การเดิ น ทางไปปฏิ บั ติ ภ ารกิ จ ร ว มกั บ หั ว หน า คณะผู ดํ า รงตํ า แหน ง ระดั บ ๙ ขึ้ น ไป
หรือเทียบเทา ทั้งนี้ ตองไมเกินสิทธิของหัวหนาคณะนั้น
(๓) การเดิน ทางไปประชุม ระหวางประเทศ การเจรจาธุรกิจ หรือปฏิบัติหนา ที่อยางอื่ น
ซึ่ง หนว ยงานที่ เ ชิญ หรื อประเทศเจ า ภาพกํ า หนดใหผู เ ดิ น ทางพัก แรมในสถานที่ที่ จั ด เตรี ย มไว ใ ห
หรือสํารองที่พักใหซึ่งมิใ ชกรณีที่ส วนราชการหรือ ผูเดิน ทางรองขอหรือกระทําการใด ๆ เพื่อให
หน ว ยงานที่ เ ชิ ญ หรื อ ประเทศเจ า ภาพกํ า หนดที่ พั ก หรื อ จั ด เตรี ย มที่ พั ก ตามความต อ งการของ
สวนราชการหรือผูเดินทาง
(๔) การเดินทางไปประเทศที่มีสถานการณไมปลอดภัย ยากจน ทุรกันดาร หรืออยูในชวง
ฤดูกาลทองเที่ยวหรือสถานที่พักแรมที่มีอัตราคาเชาตามสิทธิถูกสํารองหมด
ขอ ๑๘ ผูเดิน ทางไปราชการตางประเทศชั่วคราวที่จะเบิกคาเครื่อ งแตงตัวสําหรับตนเอง
และคูสมรสตามอัตราในบัญชีหมายเลข ๘ ได ตองอยูในหลักเกณฑ ดังตอไปนี้
(๑) เป น กรณี ที่ จํ า เป น ต อ งใช เ ครื่ อ งแต ง ตั ว พิ เ ศษ หรื อ กรณี จํ า เป น อื่ น โดยได รั บ อนุ มั ติ
จากหัวหนาสวนราชการเจาของงบประมาณ
(๒) เปนการเดินทางไปราชการตางประเทศซึ่งมิใ ชประเทศตามรายชื่อที่กําหนดไวในบัญชี
หมายเลข ๙ ทายระเบียบนี้ หรือที่กระทรวงการคลังจะกําหนดเพิ่มเติม
เลม ๑๒๔ ตอนพิเศษ ๙๑ ง

หนา ๘
ราชกิจจานุเบกษา

๒ สิงหาคม ๒๕๕๐

(๓) ผูซึ่งเคยไดรับคาเครื่องแตงตัวในการเดินทางไปราชการ หรือเคยไดรับคาเครื่องแตงตัว
จากทางราชการ หน ว ยงานของรัฐ หรื อ รั ฐ วิ ส าหกิ จตามกฎหมายหรื อระเบี ย บอื่ น ใด หรื อ ได รั บ
ความชวยเหลือจากหนวยงานใด ๆ ทั้งในประเทศหรือตางประเทศ มีสิทธิเบิกคาเครื่องแตงตัวได
เมื่อการเดิน ทางไปราชการตางประเทศชั่วคราวครั้งใหมมีระยะเวลาหางจากการเดินทางไปราชการ
ตางประเทศชั่วคราวครั้งสุดทายเกินกวาสองป นับแตวันที่เดินทางออกจากประเทศ หรือมีระยะเวลา
หางจากการเดินทางไปราชการประจําในตางประเทศครั้งสุดทายเกินกวาสองปนับแตวันที่เดินทางกลับ
ถึงประเทศไทย
กรณีที่ทางราชการสั่งงดการเดินทางโดยมิใชความผิดของผูเดินทาง และผูเดินทางไดจายเงิน
คาเครื่องแตงตัวไปแลว หรือมีขอผูกพัน ที่จะตองจายคาเครื่องแตงตัวโดยสุจริต โดยมีหลักฐานก็ใ ห
เบิกคาเครื่องแตงตัวได และใหถือวาวันที่ไดรับคาเครื่องแตงตัวนั้นเปนวันเดินทางออกจากประเทศไทย
ขอ ๑๙ ให ผู เ ดิ น ทางไปราชการประจํ า ในต า งประเทศ เบิก ค า เครื่ อ งแต ง ตั ว ตามบั ญ ชี
หมายเลข ๑๐ ทายระเบียบนี้
ขอ ๒๐ การเดิ น ทางไปราชการของลู ก จ า งที่ ส ว นราชการในต า งประเทศเป น ผู จ า ง
ใหหัวหนาสวนราชการในตางประเทศสังกัดกระทรวงการตางประเทศเปน ผูกําหนดอัตราเบี้ยเลี้ยง
เดินทางและคาเชาที่พักของลูกจาง ทั้งนี้ ไมเกินอัตราต่ําสุดของกลุมระดับตําแหนงที่กําหนดตามบัญชี
หมายเลข ๖ และบัญชีหมายเลข ๗ ทายระเบียบนี้
กรณีที่มีความจําเปนตองสั่งใหลูกจางที่ประจําสํานักงานในตางประเทศมาปฏิบัติงานชั่วคราว
ในประเทศไทย เพราะไมอาจหาเจาหนาที่อื่นในประเทศที่จะปฏิบัติงานดังกลาวได การเบิกเบี้ยเลี้ยงเดินทาง
และคาเชาที่พักในประเทศไทยใหเบิกจายเช น เดียวกับกรณีลูกจางของสวนราชการในประเทศไทย
ซึ่งเดินทางไปราชการชั่วคราวในราชอาณาจักร
ขอ ๒๑ ใหขาราชการหรือลูกจางที่มีตําแหนงหนาที่ประจําในตางประเทศ เบิกคาใชจาย
ในการยา ยถิ่น ที่อยู สําหรับ คูสมรสหรื อบุตรที่เ ดิน ทางกลั บประเทศไทยกอนผูเดิน ทางในลักษณะ
เหมาจายตามหลักเกณฑ ดังตอไปนี้
(๑) ตองเปน ขาราชการหรือลูกจางซึ่งไดรับอนุมัติจากปลัดกระทรวงเจาสังกัดใหคูสมรส
หรื อ บุ ต รเดิ น ทางกลั บ ประเทศไทยก อ นผู เ ดิ น ทาง สํ า หรั บ ส ว นราชการใดที่ ไ ม มี ป ลั ด กระทรวง
ใหผูบังคับบัญชาที่มีอํานาจเชนเดียวกับปลัดกระทรวงเปนผูอนุมัติ
(๒) ในกรณีที่คูสมรสหรือบุตรเดิน ทางกลับภายหลังจากไดไปอยูใ นตางประเทศเปน เวลา
เกินกวาหนึ่งปขึ้นไป ใหเบิกสําหรับคูสมรสในอัตรารอยละสามสิบ และสําหรับบุตรตอคนในอัตรา
รอยละหาของอัตรา พ.ข.ต. ในขณะที่ไดรับอนุมัติใหคูสมรสหรือบุตรเดินทางกลับกอน
เลม ๑๒๔ ตอนพิเศษ ๙๑ ง

หนา ๙
ราชกิจจานุเบกษา

๒ สิงหาคม ๒๕๕๐

(๓) ในกรณีที่คูสมรสหรือบุตรเดิน ทางกลับภายหลังจากไดไปอยูใ นตางประเทศเปน เวลา
เกินกวาสองปขึ้น ไป ใหเบิกสําหรับคูสมรสในอัตรารอยละหกสิบ และสําหรับบุตรตอคนในอัตรา
รอยละสิบของอัตรา พ.ข.ต. ในขณะที่ไดรับอนุมัติใหคูสมรสหรือบุตรเดินทางกลับกอน
(๔) ในกรณีที่คูสมรสหรือบุตรเดิน ทางกลับภายหลังจากไดไปอยูใ นตางประเทศเปน เวลา
เกินกวาสามปขึ้น ไป ใหเบิกสําหรับคูสมรสในอัตรารอยละเกาสิบ และสําหรับบุตรตอคนในอัตรา
รอยละสิบหาของอัตรา พ.ข.ต. ในขณะที่ไดรับอนุมัติใหคูสมรสหรือบุตรเดินทางกลับกอน
(๕) การนับเวลาที่ไดไปอยูตางประเทศตาม (๒) - (๔) ใหถือจํานวนเดือนที่ไดรับ พ.ข.ต.
เพิ่มสําหรับคูสมรสและบุตรเปนเกณฑคํานวณ ดังตอไปนี้
(ก) ในเดือนหนึ่งถามีสิทธิไดรับ พ.ข.ต. เกินกวาสิบหาวันใหนับเปนหนึ่งเดือน
(ข) ใหนับเวลาที่ไดรับ พ.ข.ต. สิบสองเดือนเปนหนึ่งป
การเบิกคาใชจายในการยายถิ่น ที่อยูตามวรรคหนึ่ง หามมิใ หนํามาใชบังคับในกรณีที่
คูสมรสหรือบุตรเดินทางกลับประเทศไทยภายหลังจากไดไปอยูในตางประเทศเปนเวลาไมเกินหนึ่งป
หมวด ๓
การเบิกจายเงิน
ขอ ๒๒ แบบรายงานการเดินทางเพื่อขอเบิกคาใชจายในการเดินทางไปราชการ และเอกสาร
ประกอบที่ใชในการเบิกจายเงิน ใหเปนไปตามที่กรมบัญชีกลางกําหนด
ขอ ๒๓ การเบิกคา เชาที่พักเทาที่จายจริง ผูเดิ น ทางไปราชการจะใชใบเสร็จ รับเงิน หรื อ
ใบแจงรายการของโรงแรม หรือที่พักแรมที่มีขอความแสดงวาไดรับชําระเงินคาเชาที่พักเรียบรอยแลว
โดยเจาหนาที่รับเงินของโรงแรมหรือที่พักแรมลงลายมือชื่อ วัน เดือน ป และจํานวนเงิน ที่ไดรับ
เพื่อเปนหลักฐานในการขอเบิกคาเชาที่พักก็ได
การเบิกคาเชาที่พักในตางประเทศ ผูเดิน ทางจะใชใบแจงรายการคาเชาที่พักที่บั น ทึกดวย
เครื่องอิเล็กทรอนิกสที่แสดงวาไดรับชําระเงินจากผูเดินทางแลว เปนหลักฐานในการขอเบิกคาเชาที่พัก
โดยไมต องมีล ายมือ ชื่อ เจ าหนา ที่รั บเงิน ของโรงแรมหรือ ที่พั กแรมก็ไ ด แตทั้ งนี้ ผูเ ดิน ทางจะต อ ง
ลงลายมือชื่อรับรองวาผูเดินทางไดชําระคาเชาที่พักตามจํานวนที่เรียกเก็บนั้น
ขอ ๒๔ การเบิกคาเชาที่พักในอัตราหองพักคูที่ผูเดินทางไปราชการใชสิทธิเบิกคาใชจาย
ในการเดินทางอยูตางสังกัดกัน แตตองใชใบเสร็จรับเงินหรือใบแจงรายการของโรงแรม หรือที่พักแรม
ชุดเดียวกัน ใหผูเดินทางฝายหนึ่งใชตนฉบับ อีกฝายหนึ่งใชสําเนาภาพถายที่ผูนั้นรับรองสําเนาถูกตอง
โดยใหมี บัน ทึ กแนบทา ยระบุวา รายการใดที่ฝา ยหนึ่ งฝา ยใดจะเปน ผูเบิ กฝา ยเดี ยว และรายการใด
เลม ๑๒๔ ตอนพิเศษ ๙๑ ง

หนา ๑๐
ราชกิจจานุเบกษา

๒ สิงหาคม ๒๕๕๐

ทั้ง คูจ ะเป น ผู เบิ กฝ า ยละเป น จํ านวนเทา ใด ทั้ งต น ฉบั บและฉบับ สํา เนาภาพถ า ยและลงลายมือ ชื่ อ
ของผูเดินทางทั้งคูในแตละฉบับ
ขอ ๒๕ การเบิ ก ค า เช า ที่ พั ก กรณี ที่ เ จ า ภาพผู จั ด ประชุ ม เป น ผู เ รี ย กเก็ บ ค า เช า ที่ พั ก
จากผูเดินทางไปราชการโดยตรง ใหผูเดินทางใชใบเสร็จรับเงินหรือใบแจงรายการที่เจาภาพผูจัดประชุม
ไดเรียกเก็บคาเชาที่พักเปนหลักฐานเพื่อขอเบิกคาเชาที่พักก็ได
ขอ ๒๖ การเบิกจายเงินและหลักฐานการจายซึ่งมิไดกําหนดไวในระเบียบนี้ ใหถือปฏิบัติ
ตามที่กระทรวงการคลังกําหนด
ประกาศ ณ วันที่ ๙ กรกฎาคม พ.ศ. ๒๕๕๐
ฉลองภพ สุสังกรกาญจน
รัฐมนตรีวาการกระทรวงการคลัง
บัญชีหมายเลข ๑
ระยะเวลาอนุมติการเดินทางไปราชการตางประเทศชั่วคราว
ั

กอนเริ่มปฏิบติราชการ
ั

หลังเสร็จสิ้นการปฏิบัติราชการ

(ก) ประเทศในทวีปเอเชีย

ไมเกิน ๒๔ ชั่วโมง

ไมเกิน ๒๔ ชั่วโมง

(ข) ออสเตรเลีย นิวซีแลนด
ประเทศในทวีปยุโรป
หรือประเทศในทวีปอเมริกาเหนือ

ไมเกิน ๔๘ ชั่วโมง

ไมเกิน ๔๘ ชั่วโมง

(ค) ประเทศในทวีปอเมริกาใต หรือ
ประเทศในทวีปแอฟริกา

ไมเกิน ๗๒ ชั่วโมง

ไมเกิน ๗๒ ชั่วโมง

ประเทศที่เดินทางไปราชการ
บัญชีหมายเลข ๒
อัตราเบี้ยเลี้ยงเดินทางในราชอาณาจักร
ในลักษณะเหมาจาย
บาท : วัน
ขาราชการ

ประเภท ก.

ประเภท ข.

ผูดํารงตําแหนงระดั บ ๑ ถึงระดับ ๒ หรือตําแหนงที่เที ยบเท า
หรือ พลทหารถึง จา สิบ เอก พัน จา เอก พัน จา อากาศเอก
หรือพลตํารวจถึงจาสิบตํารวจ
ผูดํารงตําแหนงระดับ ๓ ถึงระดับ ๘ หรือตําแหนงที่เทียบเท า
หรือ ขา ราชการตุล าการซึ ่ง รับ เงิน เดือ นชั้น ๒ ลงมา หรื อ
ผูชวยผูพิพากษาหรือดะโตะยุติธรรม หรือขาราชการอัยการซึ่ง รับ
เงิน เดือนชั้น ๓ ลงมา หรือขาราชการทหารซึ่ง มีย ศ จา สิบ เอก
พัน จา เอก พัน จ า อากาศเอก อัต ราเงิ น เดือ นจาสิบเอกพิเศษ
พัน จ าเอกพิ เ ศษ พั น จ าอากาศพิ เ ศษถึง พั น เอก นาวาเอก
นาวาอากาศเอกหรื อ ข า ราชการตํา รวจ ซึ่ง มี ย ศนายดาบตํารวจ
ถึงพันตํารวจเอก
ผูดํา รงตํ าแหนง ระดับ ๙ ขึ้ น ไป หรือตํ าแหนง ที่ เ ทีย บเท า
หรือขาราชการตุลาการซึ่งรับเงินเดือนชั้น ๓ ขั้นต่ํา ขึ้นไป หรือ
ขาราชการอัยการซึ่งรับเงินเดือนชั้น ๔ ขึ้นไป หรือขาราชการทหาร
ซึ่ งมี ยศพันเอก นาวาเอก นาวาอากาศเอก อั ตราเงิ นเดื อ น
พัน เอกพิ เ ศษ นาวาเอกพิ เศษ นาวาอากาศเอกพิเศษขึ้นไป หรือ
ขา ราชการตํ า รวจ ซึ ่ง มีย ศพัน ตํ า รวจเอกอัต ราเงิน เดือ น
พันตํารวจเอกพิเศษขึ้นไป

๑๘๐

๑๐๘

๒๑๐

๑๒๖

๒๔๐

๑๔๔

ประเภท ก. ไดแก
(๑) การเดินทางไปราชการนอกจังหวัดพื้นที่ที่ตั้งสํานักงานซึ่งปฏิบัติราชการปกติ
(๒) การเดินทางไปราชการจากอําเภอหนึ่งไปปฏิบัติราชการในอําเภอเมืองในจังหวัดเดียวกัน
ประเภท ข. ไดแก
(๑) การเดินทางไปราชการในทองที่อื่นนอกจากที่กําหนดในประเภท ก.
(๒) การเดินทางไปราชการในเขตกรุงเทพมหานครซึ่งเปนที่ตั้งสํานักงานซึ่งปฏิบัติราชการปกติ
บัญชีหมายเลข ๓
อัตราคาเชาที่พักในราชอาณาจักร
ขาราชการ
ผูดํารงตําแหนงระดับ ๘ ลงมา หรือตําแหนงที่เทียบเทา หรือขาราชการ
ตุล าการซึ่ง รับ เงิ น เดือ นชั้น ๒ ลงมา หรือ ผู ชว ยผูพิพากษาหรือ
ดะโตะยุติธรรม หรือข าราชการอั ยการซึ่งรับเงินเดือนชั้น ๓ ลงมา
หรือขาราชการทหารซึ่ งมียศพั นเอก นาวาเอก นาวาอากาศเอกลงมา
หรือขาราชการตํารวจ ซึ่งมียศพันตํารวจเอกลงมา
ผูดํารงตําแหนงระดับ ๙ หรือตําแหนงที่เทียบเทาหรือขาราชการตุลาการ
ซึ่ง รับเงิน เดือนชั้น ๓ ขั้น ต่ํา หรือขาราชการอัยการซึ่ง รับ เงิน เดื อ น
ชั้น ๔ หรื อขาราชการทหารซึ่ง มี ย ศพัน เอก นาวาเอก นาวาอากาศเอก
อัตราเงินเดือนพันเอกพิเศษ นาวาเอกพิเ ศษ นาวาอากาศเอกพิเ ศษ
หรือขาราชการตํารวจซึ่งมียศพันตํารวจเอก อัตราเงินเดือนพันตํารวจ
เอกพิเศษ
ผูดํารงตําแหนงระดับ ๑๐ ขึ้นไป หรือตําแหนงที่เทียบเทา หรือขาราชการ
ตุลาการ ซึ่งรับเงินเดือนชั้น ๓ ขั้นสูง ขึ้นไป หรือขาราชการอัยการ
ซึ่งรับเงินเดือนชั้น ๕ ขึ้นไป หรือขาราชการทหารซึ่งมียศพลตรี พลเรือตรี
พลอากาศตรี ขึ้นไป หรือขาราชการตํารวจซึ่งมียศพลตํารวจตรีขึ้นไป
กรณี เดิ นทางไปราชการเป นหมู คณะ หากผู ดํ ารงตํ าแหน งดั งกล า ว
ขางตนเปนหัวหนาคณะและมีความจําเปนตองใชสถานที่เดียวกันกับที่พัก
เพื่อเปนที่ประสานงานของคณะหรือกับบุคคลอื่น ใหเบิกคาเชาที่พักเพิ่มขึ้น
สําหรับหองพักอีกหนึ่งหอง หรือจะเบิกคาเชาหองชุดแทนก็ได

บาท : วัน
เหมาจาย ไมเกิน ๑,๐๐๐

เหมาจาย ไมเกิน ๑,๖๐๐

เทาที่จายจริง ไมเกิน
๒,๕๐๐
กรณีเพิ่มอีกหนึ่งหอง
เบิกเพิ่มไดเทาที่จายจริง
ไมเกิน ๒,๕๐๐
กรณี เช าห องชุ ด เบิ กได เ ท า ที่
จายจริงไมเกิน ๕,๐๐๐

หมายเหตุ กรณีผูดํารงตําแหนงระดับ ๘ ลงมา และผูดํารงตําแหนงระดับ ๙ หัวหนาสวนราชการสามารถ
กํา หนดหลักเกณฑ อัตราค าเช าที่ พักเหมาจายต่ํากว าที่กําหนดได โดยอาศั ย อํา นาจตามมาตรา ๖
แหงพระราชกฤษฎีกาคาใชจายในการเดินทางไปราชการ พ.ศ. ๒๕๒๖ และที่แกไขเพิ่มเติม
บัญชีหมายเลข ๔
อัตราคาขนยายสิ่งของสวนตัวในการเดินทางไปราชการประจําในราชอาณาจักร
อัตรา (บาท)

ระยะทาง (กม.)
๑ – ๕๐
๕๑ – ๑๐๐
๑๐๑ – ๑๕๐
๑๕๑ – ๒๐๐
๒๐๑ – ๒๕๐
๒๕๑ – ๓๐๐
๓๐๑ – ๓๕๐
๓๕๑ – ๔๐๐
๔๐๑ – ๔๕๐
๔๕๑ – ๕๐๐
๕๐๑ – ๕๕๐
๕๕๑ – ๖๐๐
๖๐๑ – ๖๕๐
๖๕๑ – ๗๐๐
๗๐๑ – ๗๕๐
๗๕๑ – ๘๐๐
๘๐๑ – ๘๕๐
๘๕๑ – ๙๐๐
๙๐๑ – ๙๕๐
๙๕๑ – ๑๐๐๐
๑๐๐๑ – ๑๐๕๐
๑๐๕๑ – ๑๑๐๐
๑๑๐๑ – ๑๑๕๐
๑๑๕๑ – ๑๒๐๐
๑๒๐๑ – ๑๒๕๐
๑๒๕๑ – ๑๓๐๐
๑๓๐๑ – ๑๓๕๐
๑๓๕๑ – ๑๔๐๐
๑๔๐๑ – ๑๔๕๐
๑๔๕๑ – ๑๕๐๐

๒,๐๐๐
๒,๕๐๐
๓,๐๐๐
๔,๐๐๐
๔,๕๐๐
๕,๐๐๐
๖,๐๐๐
๖,๕๐๐
๗,๐๐๐
๘,๐๐๐
๘,๕๐๐
๙,๐๐๐
๙,๕๐๐
๑๐,๐๐๐
๑๑,๐๐๐
๑๑,๕๐๐
๑๒,๐๐๐
๑๓,๐๐๐
๑๓,๕๐๐
๑๔,๐๐๐
๑๕,๐๐๐
๑๕,๕๐๐
๑๖,๐๐๐
๑๗,๐๐๐
๑๗,๕๐๐
๑๘,๕๐๐
๑๙,๐๐๐
๑๙,๕๐๐
๒๐,๐๐๐
๒๐,๕๐๐

สําหรับระยะทางที่เกิน ๑๕๐๐ กิโลเมตรขึ้นไปใหอยูในดุลพินิจของหัวหนาสวนราชการ
ตนสังกัดที่จะพิจารณาอนุมัติใหเบิกจายในลักษณะเหมาจายไดตามความจําเปนเหมาะสม
บัญชีหมายเลข ๕
ผูมีสิทธิเบิกคาเชาที่พักเทาที่จายจริงตามความจําเปนและเหมาะสม

ตําแหนง
๑. องคมนตรี

๒๔. ผูบัญชาการทหารบก

๒. รัฐบุรุษ

๒๕. ผูบัญชาการทหารเรือ

๓. นายกรัฐมนตรี

๒๖. ผูบัญชาการทหารอากาศ

๔. รองนายกรัฐมนตรี

๒๗. ผูบัญชาการตํารวจแหงชาติ

๕. รัฐมนตรี

๒๘. อัยการสูงสุด

๖. ประธานศาลฎีกา

๒๙. เลขาธิการนายกรัฐมนตรี

๗. รองประธานศาลฎีกา

๓๐. เลขาธิการคณะรัฐมนตรี

๘. ประธานศาลอุทธรณ

๓๑. เลขาธิการคณะกรรมการกฤษฎีกา

๙. ประธานศาลปกครองสูงสุด

๓๒. เลขาธิการคณะกรรมการขาราชการพลเรือน

๑๐. ประธานศาลรัฐธรรมนูญ

๓๓. เลขาธิการสํานักพระราชวัง

๑๑. ประธานวุฒิสภา

๓๔. ราชเลขาธิการ

๑๒. ประธานสภาผูแทนราษฎร

๓๕. นายกราชบัณฑิตยสถาน

๑๓. เลขาธิการสภาผูแทนราษฎร

๓๖. ผูอํานวยการสํานักงบประมาณ

๑๔. เลขาธิการวุฒิสภา

๓๗. ผูวาการตรวจเงินแผนดิน

๑๕. ผูวาราชการกรุงเทพมหานคร

๓๘. ผูอํานวยการสํานักขาวกรองแหงชาติ

๑๖. ปลัดกระทรวง

๓๙. เลขาธิการสภาความมั่นคงแหงชาติ

๑๗. ปลัดทบวง

๔๐. เลขาธิการคณะกรรมการพัฒนาการเศรษฐกิจ

๑๘. รองปลัดกระทรวงกลาโหม

และสังคมแหงชาติ

๑๙. สมุหราชองครักษ

๔๑. เลขาธิการคณะกรรมการการศึกษาขั้นพื้นฐาน

๒๐. จเรทหารทั่วไป

๔๒. เลขาธิการคณะกรรมการการอาชีวศึกษา

๒๑. ผูบัญชาการทหารสูงสุด

๔๓. เลขาธิการสภาการศึกษา

๒๒. รองผูบัญชาการทหารสูงสุด

๔๔. เลขาธิการคณะกรรมการการอุดมศึกษา

๒๓. เสนาธิการทหาร

๔๕. เลขาธิการคณะกรรมการพิเศษเพื่อประสานงาน
โครงการอันเนื่องมาจากพระราชดําริ
บัญชีหมายเลข ๖
อัตราเบี้ยเลี้ยงเดินทางไปราชการตางประเทศชั่วคราวและคาใชจายอื่น
(๑) กรณีเบิกเบี้ยเลี้ยงเดินทางเหมาจาย

ขาราชการ

อัตรา
(บาท : วัน)

ผูดํารงตําแหนงระดับ ๘ ลงมา หรือตําแหนงที่เทียบเทา หรือขาราชการ
ตุ ล าการซึ่ ง รั บ เงิ น เดื อ นชั้ น ๒ ลงมา หรื อ ผู ช ว ยผูพิพากษา หรือ
ดะโตะยุติธรรมหรือขาราชการอัยการซึ่งรับเงินเดือนชั้น ๓ ลงมา หรือ
ขาราชการทหารซึ่งมียศพันเอก นาวาเอก นาวาอากาศเอกลงมา หรือ
ขาราชการตํารวจ ซึ่งมียศพันตํารวจเอกลงมา

๒,๑๐๐

ผูดํารงตําแหนงระดับ ๙ ขึ้นไป หรือตําแหนงที่เทียบเทา หรือขาราชการ
ตุลาการ ซึ่ ง รั บเงิ น เดื อนชั้ น ๓ ขั้น ต่ํา ขึ้น ไป หรือ ขา ราชการอัยการ
ซึ่งรับเงินเดือนชั้น ๔ ขึ้นไป หรือขาราชการทหารซึ่งมียศพันเอก นาวาเอก
นาวาอากาศเอก อัตราเงินเดือนพันเอกพิเศษ นาวาเอกพิเศษ นาวาอากาศ
เอกพิเศษขึ้นไป หรือข าราชการตํา รวจซึ่ง มีย ศพัน ตํ ารวจเอก อัต รา
เงินเดือนพันตํารวจเอกพิเศษขึ้นไป

๓,๑๐๐

(๒) กรณีมิไดเบิกเบี้ยเลี้ยงเดินทางเหมาจาย ใหเบิกคาใชจาย ดังนี้
(๒.๑) คาอาหาร – คาเครื่องดื่ม คาภาษี – คาบริการที่โรงแรม ภัตตาคาร หรือรานคา
เรียกเก็บใหเบิกเทาที่จายจริงไมเกินวันละ ๔,๕๐๐ บาท
(๒.๒) คาทําความสะอาดเสื้อผา สําหรับระยะเวลาที่เกิน ๗ วัน ใหเบิกเทาที่จายจริงไมเกิน
วันละ ๕๐๐ บาท
(๒.๓) คาใชสอยเบ็ดเตล็ด ใหเบิกในลักษณะเหมาจายไมเกินวันละ ๕๐๐ บาท
คาใชจายตาม (๒.๑) – (๒.๒) ใหคิดคํานวณเบิกจายในแตละวัน จํานวนเงินสวนที่เหลือจาย
ในวันใดจะนํามาสมทบเบิกในวันถัดไปไมได
บัญชีหมายเลข ๗
คาเชาที่พักในการเดินทางไปราชการตางประเทศชั่วคราว

ขาราชการ
ประเภท ก.
ผูดํารงตําแหนงระดั บ ๘ ลงมา หรือตําแหน ง ไมเกิน ๗,๕๐๐
ที ่เ ทีย บเทา
หรือ ขา ราชการตุล ากา ร
ซึ่ง รับ เงินเดือนชั้น ๒ ลงมา หรือผูชวย
ผูพิพากษาหรือดะโตะยุติธรรม หรือขาราชการ
อั ย การซึ่ งรั บเงิ นเดื อนชั้ น
๓
ลงมา
หรื อข าราชการทหารซึ่งมี ยศพั นเอก นาวาเอก
นาวาอากาศเอกลงมา หรือ ขา ราชการตํา รวจ
ซึ่ง มีย ศพัน ตํารวจเอกลงมา
ผู  ดํ า รง ตํ า แ หน ง ระ ดั บ
๙
ขึ ้ น ไ ป ไมเกิน ๑๐,๐๐๐
หรื อ ตําแหนงที่เทียบเทา หรือขาราชการตุลาการ
ซึ่งรับเงินเดือนชั้น ๓ ขั้นต่ํา ขึ้นไป หรือขาราชการ
อัยการ
ซึ่ง รั บเงิ น เดือ นชั้น ๔ ขึ้น ไป
หรือขาราชการทหารซึ่งมียศพันเอก นาวาเอก
นาวาอากาศเอก อัตราเงินเดือนพันเอกพิเ ศษ
นาวาเอกพิเ ศษ นาวาอากาศเอกพิเศษขึ้นไป
หรื อ ข า ราชการตํ า รวจซึ่ ง มี ย ศพั น ตํ า รวจเอก
อัตราเงินเดือนพันตํารวจเอกพิเศษขึ้นไป

บาท : วัน : คน
ประเภท ข.
ประเภท ค.
ไมเกิน ๕,๐๐๐
ไมเกิน ๓,๑๐๐

ไมเกิน ๗,๐๐๐

ไมเกิน ๔,๕๐๐

หมายเหตุ ประเทศที่มีสิทธิเบิกคาเชาที่พักเพิ่มขึ้นจากประเภท ก. อีกไมเกินรอยละสี่สิบ ไดแก
ประเทศ รัฐ เมือง
๑. ญี่ปุน
๒. สาธารณรัฐฝรั่งเศส
๓. สหพันธรัฐรัสเซีย
๔. สมาพันธรัฐสวิส
๕. สาธารณรัฐอิตาลี

/ ประเทศที่มีสิทธิ . . .
-๒ประเทศที่มีสิทธิเบิกคาเชาที่พักเพิ่มขึนจากประเภท ก. อีกไมเกินรอยละยี่สบหา ไดแก
้
ิ
ประเทศ รัฐ เมือง
๑. ราชอาณาจักรเบลเยี่ยม
๒. ราชอาณาจักรสเปน
๓. สหพันธสาธารณรัฐเยอรมนี
๔. สหรัฐอเมริกา
๕. สหราชอาณาจักรบริเตนใหญและไอรแลนดเหนือ
๖. สาธารณรัฐโปรตุเกส
๗. สาธารณรัฐสิงคโปร
ประเภท ก. ไดแก ประเทศ รัฐ เมือง
๑. แคนาดา
๒. เครือรัฐออสเตรเลีย
๓. ไตหวัน
๔. เติรกเมนิสถาน
๕. นิวซีแลนด
๖. บอสเนียและเฮอรเซโกวีนา
๗. ปาปวนิวกีนี
๘. มาเลเซีย
๙. ราชรัฐโมนาโก
๑๐. ราชรัฐลักเซมเบิรก
๑๑. ราชรัฐอันดอรรา
๑๒. ราชอาณาจักรกัมพูชา
๑๓. ราชอาณาจักรเดนมารก
๑๔. ราชอาณาจักรนอรเวย
๑๕. ราชอาณาจักรเนเธอรแลนด
๑๖. ราชอาณาจักรโมร็อกโก
๑๗. ราชอาณาจักรสวาซิแลนด
๑๘. ราชอาณาจักรสวีเดน

/๑๙ ...
-๓๑๙.
๒๐.
๒๑.
๒๒.
๒๓.
๒๔.
๒๕.
๒๖.
๒๗.
๒๘.
๒๙.
๓๐.
๓๑.
๓๒.
๓๓.
๓๔.
๓๕.
๓๖.
๓๗.
๓๘.
๓๙.
๔๐.
๔๑.
๔๒.
๔๓.
๔๔.
๔๕.
๔๖.
๔๗.

รัฐสุลตานโอมาน
โรมาเนีย
สหพันธสาธารณรัฐบราซิล
สหพันธสาธารณรัฐยูโกสลาเวีย
สหรัฐอาหรับอิมิเรตส
สาธารณรัฐเกาหลี (เกาหลีใต)
สาธารณรัฐโครเอเชีย
สาธารณรัฐชิลี
สาธารณรัฐเช็ก
สาธารณรัฐตุรกี
สาธารณรัฐบัลแกเรีย
สาธารณรัฐประชาชนจีน
สาธารณรัฐประชาธิปไตยประชาชนแอลจีเรีย
สาธารณรัฐประชาธิปไตยติมอร – เลสเต
สาธารณรัฐเปรู
สาธารณรัฐโปแลนด
สาธารณรัฐฟนแลนด
สาธารณรัฐฟลิปปนส
สาธารณรัฐมอริเซียส
สาธารณรัฐมอลตา
สาธารณรัฐโมซัมบิก
สาธารณรัฐเยเมน
สาธารณรัฐลิทัวเนีย
สาธารณรัฐสโลวัก
สาธารณรัฐสโลวีเนีย
สาธารณรัฐออสเตรีย
สาธารณรัฐอาเซอรไบจาน
สาธารณรัฐอินโดนีเซีย
สาธารณรัฐอินเดีย

/๔๘ ...
-๔๔๘.
๔๙.
๕๐.
๕๑.
๕๒.
๕๓.
๕๔.

สาธารณรัฐเอสโตเนีย
สาธารณรัฐแอฟริกาใต
สาธารณรัฐไอซแลนด
สาธารณรัฐไอรแลนด
สาธารณรัฐฮังการี
สาธารณรัฐเฮลเลนิก (กรีซ)
ฮองกง

ประเภท ข. ไดแก ประเทศ รัฐ เมือง
๑. เครือรัฐบาฮามาส
๒. จอรเจีย
๓. จาเมกา
๔. เนการาบรูไนดารุสซาลาม
๕. มาซิโดเนีย
๖. ยูเครน
๗. รัฐกาตาร
๘. รัฐคูเวต
๙. รัฐบาหเรน
๑๐. รัฐอิสราเอล
๑๑. ราชอาณาจักรซาอุดิอาระเบีย
๑๒. ราชอาณาจักรตองกา
๑๓. ราชอาณาจักรเนปาล
๑๔. ราชอาณาจักรฮัซไมตจอรแดน
๑๕. สหพันธสาธารณรัฐไนจีเรีย
๑๖. สหภาพพมา
๑๗. สหรัฐเม็กซิโก
๑๘. สหสาธารณรัฐแทนซาเนีย
๑๙. สาธารณรัฐกานา
๒๐. สาธารณรัฐแกมเบีย

/๒๑ ...
-๕๒๑.
๒๒.
๒๓.
๒๔.
๒๕.
๒๖.
๒๗.
๒๘.
๒๙.
๓๐.
๓๑.
๓๒.
๓๓.
๓๔.
๓๕.
๓๖.
๓๗.
๓๘.
๓๙.
๔๐.
๔๑.
๔๒.
๔๓.
๔๔.
๔๕.
๔๖.
๔๗.
๔๘.
๔๙.

สาธารณรัฐโกตดิววร (ไอเวอรี่โคส)
ั
สาธารณรัฐคอสตาริกา
สาธารณรัฐคีรกิซ
สาธารณรัฐเคนยา
สาธารณรัฐแคเมอรูน
สาธารณรัฐคาซัคสถาน
สาธารณรัฐจิบูตี
สาธารณรัฐชาด
สาธารณรัฐซิมบับเว
สาธารณรัฐเซเนกัล
สาธารณรัฐแซมเบีย
สาธารณรัฐเซียรราลีโอน
สาธารณรัฐไซปรัส
สาธารณรัฐตรินิแดดและโตเบโก
สาธารณรัฐตูนเซีย
ิ
สาธารณรัฐทาจิกิสถาน
สาธารณรัฐไนเจอร
สาธารณรัฐบุรุนดี
สาธารณรัฐเบนิน
สาธารณรัฐเบลารุส
สาธารณรัฐประชาชนบังกลาเทศ
สาธารณรัฐปานามา
สาธารณรัฐมอลโดวา
สาธารณรัฐมาลี
สาธารณรัฐยูกันดา
สาธารณรัฐลัตเวีย
สาธารณรัฐสังคมนิยมประชาธิปไตยศรีลังกา
สาธารณรัฐสังคมนิยมเวียดนาม
สาธารณรัฐอารเจนตินา

/๕๐ ...
-๖๕๐.
๕๑.
๕๒.
๕๓.
๕๔.
๕๕.
๕๖.
๕๗.
๕๘.

สาธารณรัฐอารเมเนีย
สาธารณรัฐอาหรับซีเรีย
สาธารณรัฐอาหรับอียิปต
สาธารณรัฐอิรัก
สาธารณอิสลามปากีสถาน
สาธารณรัฐอิสลามมอริเตเนีย
สาธารณรัฐอิสลามอิหราน
สาธารณรัฐอุซเบกิสถาน
สาธารณรัฐแอฟริกากลาง

ประเภท ค. ไดแก ประเทศ รัฐ เมืองอื่น ๆ นอกจากที่กําหนดในประเภท ก.
และประเภท ข.
บัญชีหมายเลข ๘
คาเครื่องแตงตัวในการเดินทางไปราชการตางประเทศชั่วคราว
ขาราชการ
ผูดํ า รงตํ าแหน ง ระดับ ๕ ลงมา หรื อตํา แหน ง ที่ เ ทีย บเท า
หรือผูชวยผูพิพากษา หรือดะโตะยุติธรรม หรือขาราชการอัยการซึ่ง
รับ เงิ น เดือ นชั้น ๑ หรือ ข า ราชการทหาร ซึ่ง มี ย ศพัน ตรี นาวาตรี
นาวาอากาศตรีลงมาหรือขาราชการตํารวจซึ่งมียศพันตํารวจตรีลงมา
ผูดํ า รงตํ า แหน ง ระดับ ๖ ขึ้น ไป หรือตํา แหนง ที่เ ทีย บเท า
หรือขาราชการตุลาการ ซึ่งรับเงินเดือนชั้น ๑ ขึ้นไป หรือขาราชการอัยการ
ซึ่งรับเงินเดือนชั้น ๒ ขึ้นไป หรือขาราชการทหาร ซึ่งมียศพันโท นาวาโท
นาวาอากาศโทขึ้นไป หรือขาราชการตํารวจซึ่งมียศพันตํารวจโทขึ้นไป

อัตรา (บาท : คน)
เหมาจาย ๗,๕๐๐

เหมาจาย ๙,๐๐๐
บัญชีหมายเลข ๙
ประเทศที่ผูเดินทางไปราชการตางประเทศชั่วคราวไมสามารถเบิกคาเครื่องแตงตัวได
๑. สหภาพพมา
๘. สาธารณรัฐสิงคโปร
๒. เนการาบรูไนดารุซาลาม
๙. สาธารณรัฐสังคมนิยมประชาธิปไตย
ศรีลังกา
๓. สาธารณรัฐอินโดนีเซีย
๑๐. สาธารณรัฐสังคมนิยมเวียดนาม
๔. ราชอาณาจักรกัมพูชา
๑๑. สาธารณรัฐหมูเกาะฟจิ
๕. สาธารณรัฐประชาธิปไตยประชาชนลาว
๑๒. ปาปวนิวกีนี
๖. มาเลเซีย
๑๓. รัฐเอกราชซามัว
๗. สาธารณรัฐฟลิปปนส
๑๔. สาธารณรัฐประชาธิปไตยติมอร – เลสเต
บัญชีหมายเลข ๑๐
คาเครื่องแตงตัวสําหรับผูเดินทางไปราชการประจําในตางประเทศ
ลําดับที่
๑.

ตําแหนง
เจาหนาที่การทูตระดับ ๕ ลงมา
ภริยาหรือสามี
บุตรคนละ

๒.

เจาหนาที่การทูตระดับ ๖ ถึงระดับ ๙
ภริยาหรือสามี
บุตรคนละ

๓.

เจาหนาที่การทูตระดับ ๑๐
ภริยาหรือสามี
บุตรคนละ

ประเภท ก.
๔๐,๐๐๐
๒๕,๐๐๐
๑๔,๐๐๐
๔๕,๐๐๐
๓๐,๐๐๐
๑๕,๐๐๐
๖๐,๐๐๐
๔๐,๐๐๐
๑๘,๐๐๐

ประเภท ข.
๓๐,๐๐๐
๑๘,๐๐๐
๙,๐๐๐
๓๒,๐๐๐
๒๐,๐๐๐
๑๐,๐๐๐
๔๐,๐๐๐
๓๐,๐๐๐
๑๕,๐๐๐

หมายเหตุ
๑. ประเภท ก. ไดแก ประเทศอื่น ๆ นอกจากที่กําหนดในประเภท ข.
๒. ประเภท ข. ไดแก ประเทศสาธารณรัฐสังคมนิยมเวียดนาม สาธารณรัฐประชาธิปไตยประชาชนลาว
ราชอาณาจักรกัม พูช า สหภาพพมา มาเลเซีย สาธารณรัฐ สัง คมนิยมประชาธิปไตยศรี ลังกา
สาธารณรัฐอินโดนีเซีย สาธารณรัฐฟลิปปนส สาธารณรัฐสิงคโปร และเนการาบรูไนดารุซาลาม
๓. เจาหนาที่การทูตระดับ ๕ ขึ้นไป ซึ่งมีความจําเปนตองใชเครื่องแตงตัวราตรีสโมสร (White tie)
หรือเครื่องแตงตั วมอร นิ่งโคต เพราะมีหนาที่ตองเขางานพิธีตาง ๆ และตามประเพณีของประเทศนั้ น
จํ าต องแต งตั วแบบเชนว านั้น ให ปลั ดกระทรวงเจาสั งกัด ส วนราชการใดที่ไ ม มีปลัด กระทรวงให
ผูบังคับบัญชาที่มีอํานาจเชนเดียวกับปลัดกระทรวงเปนผูใชดุลพินิจพิจารณาอนุมัติใหเบิกคาเครื่องแตงตัว
ดังกลาว อยางละ ๑ ชุด เพิ่มขึ้นอีกไดเทาที่จายจริง แตไมเกินชุดละ ๑๕,๐๐๐ บาท
ภาคผนวก ช.
หนังสือกระทรวงการคลัง ที่ กค 0409.6/ว 86
ลงวันที่ 20 กรกฎาคม 2547
ภาคผนวก ซ.
ตัวอยางเอกสาร
บันทึกขอความ

ภาคผนวก ซ. ขอ ซ. 1

สมอ. กท. กลุมองคการระหวางประเทศ (โทร. 3509)
สวนราชการ........................................................................................................…........................................................................
อก 0702/
กุมภาพันธ 2551
ที่....................................................................วันที่.................................................................................…........................................
ขออนุมัติเปนเจาภาพจัดการประชุมระหวางประเทศ ISO/TC 181
เรื่อง....................................................................................................................................................................................................
เรียน รปอ.หสผ.
ตามที่ประเทศไทยเปนสมาชิกองคการระหวางประเทศวาดวยการมาตรฐาน (International
Organization for Standardization - ISO) และเปนสมาชิกรวมทํางาน (Participating member หรือ
P-member) ในคณะกรรมการวิชาการของ ISO คณะที่ 181 (ISO/TC 181 Safety of toys) ซึ่งรับผิดชอบ
การกําหนดมาตรฐานระหวางประเทศเกี่ยวกับความปลอดภัยของของเลนเด็ก นั้น
ประเทศไทยไดรับการทาบทามใหรับเปนเจาภาพจัดการประชุม ISO/TC 181 ระหวางวันที่
27-31 ตุลาคม 2551 ซึ่ง สมอ. พิจารณาแลวเห็นวาการเปนเจาภาพจัดประชุมในครั้งนี้จะเปนประโยชนตอ
หนวยงานในประเทศและผูเกี่ยวของทั้งภาครัฐและเอกชนไดรับความรูความเขาใจถึงทิศทางการดําเนินงาน
และกิจกรรมดานการมาตรฐานของ ISO ตลอดจนกลไกการนํามาตรฐานไปใชในทางปฏิบัติอยางทั่วถึง
ผูประกอบการของเลนมีการตื่นตัวและตระหนักถึงการผลิตและพัฒนาคุณภาพของเลนใหมีความปลอดภัย
และสอดคลองกับขอกําหนดความปลอดภัยตามมาตรฐานสากล เพื่อเพิ่มศักยภาพในการแขงขันทางการคา
ระหวางประเทศ และยังไดเพิ่มพูนและพัฒนาองคความรูในขอกําหนดความปลอดภัยของของเลน
แลกเปลี่ยนขอคิดเห็น ตลอดจนการสรางสัมพันธทางการคากับผูประกอบการของเลนของตางประเทศที่มา
เขารวมประชุมในครั้งนี้ อีกทั้งทําใหเจาหนาที่โดยเฉพาะคณะกรรมการวิชาการที่เกี่ยวของไดรับความรูและ
ประสบการณในการทํางานดานการรวมกําหนดมาตรฐาน ISO ซึ่งสามารถนํามาใชปรับปรุงและพัฒนาการ
ปฏิบัติงานดานการกําหนดมาตรฐาน นอกจากนี้ ยังเปนการสงเสริมและประชาสัมพันธประเทศไทยใหเปนที่
รูจักแพรหลายในหมูชาวตางประเทศและเปนการนํารายไดเขาสูประเทศอีกทางหนี่ง สําหรับการประชุม
ระหวางประเทศครั้งนี้จะมีผูเขารวมประชุมจากประเทศสมาชิก ISO และผูแทนจากหนวยงานที่เกี่ยวของ
ภายในประเทศ จํานวนประมาณ 80 คน โดยจะขอเบิกจายคาใชจายจากงบประมาณประจําป 2552
จึงเรียนมาเพื่อโปรดพิจารณา หากเห็นสมควรขอไดโปรดนําเรียน รวอ. เพื่อโปรดพิจารณา
อนุมัติในหลักการให สมอ. รับเปนเจาภาพจัดการประชุมระหวางประเทศของ ISO/TC 181 ระหวางวันที่
27-31 ตุลาคม 2551 ที่กรุงเทพมหานคร

เรียน รวอ.
เพื่อโปรดพิจารณาอนุมัติในหลักการให สมอ. รับเปนเจาภาพจัดการประชุมระหวางประเทศ
ISO/TC 181 Safety of toys ตามที่เสนอขางตน
แผนการจัดประชุม ISO/TC 181 Safety of toys
----------------------------------------------1. ชื่อการประชุม
การประชุม ISO/TC 181 Safety of toys ระหวางวันที่ 27-31 ตุลาคม 2551
2. หนวยงานที่รับผิดชอบ
สํานักบริหารมาตรฐานระหวางประเทศ สํานักงานมาตรฐานผลิตภัณฑอุตสาหกรรม
3. ความเปนมา
สํานักงานมาตรฐานผลิตภัณฑอุตสาหกรรมเปนสมาชิกผูแทนประเทศไทยในองคการระหวางประเทศ
วาดวยการมาตรฐาน (International Organization for Standardization - ISO) ซึ่งองคการดังกลาว
ทําหนาที่กําหนดมาตรฐานระหวางประเทศ และดําเนินกิจกรรมอื่นที่เกี่ยวของ เพื่ออํานวยความ
สะดวกในดานการคาระหวางประเทศ รวมทั้งชวยพัฒนาความรวมมือระหวางประเทศในดานวิชาการ
วิทยาศาสตรเทคโนโลยี และเศรษฐกิจ ปจจุบัน ISO มีสมาชิกทั้งสิ้น 157 ประเทศ
ในการกําหนดมาตรฐานระหวางประเทศของ ISO มีคณะกรรมการวิชาการ (Technical committee
- TC) และคณะอนุกรรมการวิชาการ (Subcommittee – SC) คณะตางๆ ซึ่งประกอบดวยบรรดา
ประเทศสมาชิกของ ISO ที่สนใจเขารวมในคณะกรรมการวิชาการและคณะอนุกรรมการวิชาการ
โดยประเทศสมาชิกจะหมุนเวียนกันเปนเจาภาพจัดการประชุมเพื่อพิจารณากําหนดมาตรฐาน
ระหวางประเทศ
ประเทศไทยไดสมัครเขาเปนสมาชิกในคณะกรรมการวิชาการของ ISO คณะตางๆ ที่เกี่ยวของและ
จะเปนประโยชนตอประเทศ และเปนสมาชิกประเภทรวมทํางาน (Participating member หรือ
P-member) ในคณะกรรมการวิชาการของ ISO คณะที่ 181 (ISO/TC 181 Safety of toys) ซึ่งมีหนาที่
กําหนดมาตรฐานเกี่ยวกับความปลอดภัยของของเลนเด็ก
ปจจุบัน ISO/TC 181 มีสมาชิก 46 ประเทศ แบงเปนสมาชิกประเภทรวมทํางาน (P-member)
21 ประเทศ และสมาชิกประเภทสังเกตการณ (O-member) 25 ประเทศ
4. ผูเขารวมประชุม
ผูเขารวมประชุมจากประเทศสมาชิก ISO ประมาณ 80 คน
5. ประโยชนที่จะไดรับจากการเปนเจาภาพจัดการประชุม
5.1 เพื่อใหผูเกี่ยวของทั้งภาครัฐและเอกชนภายในประเทศ ไดรับความรูความเขาใจถึงทิศทางการ
ดําเนินงานและกิจกรรมดานการมาตรฐานของ ISO ตลอดจนกลไกการนํามาตรฐานไปใชในทาง
ปฏิบัติของแตละประเทศอยางทั่วถึง
5.2 เพื่อใหผูประกอบการของเลนไดตื่นตัวและตระหนักถึงการผลิตและพัฒนาคุณภาพของเลนใหมี
ความปลอดภัยและสอดคลองกับขอกําหนดความปลอดภัยตามมาตรฐานสากล เพื่อเพิ่ม
ศักยภาพในการแขงขันทางการคาระหวางประเทศ โดยเฉพาะการสงออกไปจําหนาย
ตางประเทศ เนื่องจากของเลนเปนผลิตภัณฑที่มีพระราชกฤษฎีกาการกําหนดใหตองเปนไปตาม
มาตรฐานบังคับ
5.3 เพื่อเปดโอกาสใหผูประกอบการของเลนไดเพิ่มพูนและพัฒนาองคความรูในขอกําหนดความ
ปลอดภัยของของเลน แลกเปลี่ยนขอคิดเห็น ตลอดจนการสรางสัมพันธทางการคากับ
ผูประกอบการของเลนของตางประเทศที่มาเขารวมประชุม
5.4 เพื่อใหเจาหนาที่ไดรับความรูและประสบการณในการทํางานดานการรวมกําหนดมาตรฐาน ISO
โดยเฉพาะการประชุมกรรมการวิชาการซึ่งสามารถนํามาใชปรับปรุงและพัฒนาการปฏิบัติงาน
ดานการกําหนดมาตรฐาน
5.5 เพื่อสงเสริมและประชาสัมพันธประเทศไทยใหเปนที่รูจักแพรหลายในหมูชาวตางประเทศ
รวมทั้งเปนการนํารายไดเขาสูประเทศอีกทางหนึ่งดวย
6. แผนการจัดประชุมและกําหนดการ
วัน/เวลา
วันจันทรที่ 27 ตุลาคม 2551
9.30 – 12.00 น.
13.30 – 17.00 น.
19.00 – 22.00 น.
วันอังคารที่ 28 – วันพฤหัสบดีที่ 30 ตุลาคม 2551
9.00 –17.00 น.
วันศุกรที่ 31 ตุลาคม 2551
9.00 –17.00 น.

การประชุม
การประชุม ISO/TC 181 Plenary
การประชุมคณะทํางานยอยตางๆ
งานเลี้ยงตอนรับ
การประชุมคณะทํางานยอยตางๆ (Cont’)
การประชุม ISO/TC 181 Plenary
บันทึกขอความ

ภาคผนวก ซ. ขอ ซ. 2

สมอ. สํานักบริหารมาตรฐานระหวางประเทศ โทร 3502
สวนราชการ......................................................................................................................................................
อก 0702/
กันยายน 2551
ที่....................................................วันที่............................................................................................................
ขออนุมัติคาใชจายในการเปนเจาภาพจัดการประชุมระหวางประเทศ
เรื่อง....................................................................................................................................................................
เรียน รปอ.หสผ. ผาน สบก.สปอ.
ตามที่ สมอ.ไดรับอนุมัติใหเปนเจาภาพจัดการประชุมระหวางประเทศรวม 2 รายการ
ดังตอไปนี้
1. เจาภาพจัดประชุม ISO/TC 181 Safety of toys ระหวางวันที่ 27-31 ตุลาคม 2551
ณ โรงแรม Pullman Bangkok King Power กรุงเทพมหานคร โดยคาดวาจะมีผูเขารวมประชุมจาก
ประเทศสมาชิก ISO และผูแทนจากหนวยงานที่เกี่ยวของภายในประเทศประมาณ 80 คน
ประมาณการคาใชจายเปนเงิน 742,900 บาท
2. เจาภาพจัดประชุม ISO/TC 227 Springs ระหวางวันที่ 6-7 พฤศจิกายน 2551
ณ โรงแรมแชงกรี-ลา กรุงเทพมหานคร โดยคาดวาจะมีผูเขารวมประชุมจากประเทศสมาชิก ISO
และผูแทนจากหนวยงานที่เกี่ยวของภายในประเทศประมาณ 45 คน ประมาณการคาใชจายเปนเงิน
277,600 บาท โดยขอเบิกจายจากงบประมาณรายจายประจําปงบประมาณ พ.ศ.2552 แผนงาน :
ปรับโครงสรางเศรษฐกิจภาคอุตสาหกรรม ผลผลิตที่ 1 : นโยบายและยุทธศาสตรเพื่อการ
พัฒนาอุตสาหกรรม งบรายจายอื่น รายการคาใชจายในการเจรจาธุรกิจและประชุมนานาชาติ
ของ สปอ.อก. นั้น
ดวยในระหวางการประชุม สมอ. จะจัดใหมีอาหารและเครื่องดื่มแกผูเขารวมประชุมทุกวัน
และจะจัดเลี้ยงอาหารค่ําแกผูเขารวมประชุมเพื่อเปนเกียรติและเปนการสรางสันถวไมตรีที่ดีระหวาง
ผูเขารวมประชุมซึ่งเปนผูแทนที่มาจากนานาประเทศจํานวน 2 ครั้ง ตามระเบียบกระทรวงการคลัง
วาดวยคาใชจายในการฝกอบรม การจัดงาน และการประชุมระหวางประเทศ พ.ศ. 2549 หมวด
4 ขอ 2 คาใชจายในการประชุมระหวางประเทศ (ก) กําหนดใหเบิกจายคาอาหารและเครื่องดื่ม
กรณีจัดครบทุกมื้อไมเกินคนละ 1,200 บาทตอวัน กรณีจัดไมครบทุกมื้อ ไมเกินคนละ 800
บาท ตอวัน ซึ่งไมเพียงพอสําหรับกรณีการจัดเลี้ยงในวันดังกลาวได

/สมอ. พิจารณาแลว.....
-2สมอ. พิจารณาแลว เห็นควรอนุมัติคาใชจายสําหรับเปนคาอาหารและเครื่องดื่ม และคาเลี้ยง
รับรองอาหารค่ําตามระเบียบกระทรวงการคลังวาดวยคาใชจายในการฝกอบรม การจัดงาน และการ
ประชุมระหวางประเทศ พ.ศ. 2549 หมวด 1 บททั่วไป ขอ 7 การเบิกจายคาใชจายในการฝกอบรม การ
จัดงาน และการประชุมระหวางประเทศ นอกเหนือจากที่กําหนดไวในระเบียบนี้ หรือที่กําหนดไวแลวแต
ไมสามารถปฏิบัติไดตามระเบียบนี้ ใหอยูในดุลพินิจของหัวหนาสวนราชการเจาของงบประมาณ โดย
คํานึงถึงความจําเปน เหมาะสมและประหยัด ภายในวงเงินงบประมาณที่ไดรับโดยยึดถือประโยชนของทาง
ราชการเปนหลัก
จึงเรียนมาเพื่อโปรดพิจารณา
1. อนุมัติคาใชจายและการเบิกจายเงินสําหรับเปนคาอาหารวางและเครื่องดื่มเพิ่มเติมและ
คาเลี้ยงรับรองอาหารค่ําเปนกรณีพิเศษ ดังนี้
- คาอาหารวางและเครื่องดื่ม ระหวางวันที่ 27-31 ตุลาคม 2551 และ 6-7 พฤศจิกายน
2551 เปนเงิน 400 บาทตอคนตอวัน
- คาเลี้ยงอาหารค่ํา ในวันที่ 29 ตุลาคม 2551 และวันที่ 6 พฤศจิกายน 2551 เปนเงิน
1,000 บาทตอคน
2. อนุมัติประมาณการคาใชจายในการเปนเจาภาพจัดการประชุม ISO/TC 181 Safety of
toys และการประชุม ISO/TC 227 Springs เปนเงินรวมทั้งสิ้น 1,020,500 บาท
3. ลงนามหนังสือถึงผูอํานวยการสํานักงบประมาณ เพื่อขออนุมัติคาใชจายในการเปน
เจาภาพจัดประชุมดังกลาวขางตน ดังแนบพรอมนี้
ประมาณการคาใชจายในการจัดการประชุมระหวางประเทศ
ISO/TC 181 Safety of toys
ระหวางวันที่ 27-31 ตุลาคม 2551
ที่กรุงเทพมหานคร
-----------------------------------------------คาตอบแทน ใชสอย และวัสดุ
1. คาอาหารวางและเครื่องดื่มระหวางการประชุมสําหรับผูเขารวมประชุม จํานวน 80 คน
คนละ 200 บาทตอครั้ง จํานวน 5 วันๆ ละ 2 ครั้ง
2. คาอาหารและเครื่องดื่มระหวางการประชุมสําหรับผูเขารวมประชุม จํานวน 80 คน
คนละ 800 บาท จํานวน 5 วัน
3. คาเลี้ยงอาหารค่ําผูเขารวมประชุม ผูติดตาม และแขกรับเชิญ จํานวน 100 คน
คนละ 1,000 บาท
4. คาเชาหองทํางานของฝายเลขานุการ หองละ 5,000 บาทตอวัน จํานวน 5 วัน
5. คาเชาเครื่องถายเอกสาร คาติดตั้ง และคาจางถายเอกสาร
6. คาเชาเครื่องคอมพิวเตอรพรอมเครื่องพิมพ
เครื่องคอมพิวเตอร จํานวน 5 เครื่องๆ ละ 1,000 บาทตอวัน จํานวน 5 วัน
เครื่องพิมพ จํานวน 2 เครื่องๆ ละ 2,000 บาทตอวัน จํานวน 5 วัน
7. คาเชารถตูปรับอากาศพรอมน้ํามันเชื้อเพลิง คันละ 2,500 บาทตอวัน
จํานวน 1 คัน 5 วัน
8. คาปายชื่อติดอก อันละ 20 บาท จํานวน 80 อัน
9. คาการแสดงดนตรีไทยและนาฏศิลป
10. เงินรางวัลตอบแทนสําหรับเจาหนาที่ 6 คนๆ ละ 200 บาทตอวัน จํานวน 5 วัน
11. คาวัสดุเครื่องเขียน
12. คาใชจายเบ็ดเตล็ด (คาพวงมาลัย คาที่จอดรถ คาขนสงและอื่นๆ)
หมวดสาธารณูปโภค
คาติดตอไปรษณีย โทรศัพททางไกล และโทรสาร
รวมเปนเงิน

160,000.- บาท
320,000.- บาท
100,000.- บาท
25,000.- บาท
25,000.- บาท
25,000.- บาท
20,000.- บาท
12,500.1,600.40,000.6,000.4,800.1,000.-

บาท
บาท
บาท
บาท
บาท
บาท

2,000.- บาท
742,900.- บาท
รายละเอียดคาวัสดุเครื่องเขียนและวัสดุสํานักงาน
1. ปากกาไวทบอรด 5 ดามๆ ละ 30 บาท
2. ซองใสเอกสารพลาสติก A4 4 โหลๆ ละ 50 บาท
3. ลวดเย็บกระดาษเบอร 10 จํานวน 4 โหลๆ ละ 75 บาท
4. เครื่องเย็บกระดาษเบอร 10 จํานวน 1 อัน
5. เครื่องเหลาดินสอ จํานวน 1 อัน
6. ลวดเสียบกระดาษ จํานวน 20 กลองๆ ละ 10 บาท
7. เทปใส 3M ขนาด 1 นิ้ว ยาว 36 หลา 3 มวนๆ ละ 70 บาท
8. เทปใส 3M ขนาด 1/2 นิ้ว ยาว 36 หลา 3 มวนๆ ละ 40 บาท
9. น้ํายาลบคําผิดชนิดแทง จํานวน 5 แทงๆ ละ 80 บาท
10. เครื่องเจาะกระดาษ จํานวน 1 เครื่อง
11. แทนตัดเทปขนาดเล็ก จํานวน 1 อัน
12. แทนตัดเทปขนาดใหญ จํานวน 1 อัน
13. กระดาษ Post-it ขนาด 3x3 นิ้ว จํานวน 5 ชุดๆ ละ 50 บาท
14. คาซองบรรจุบัตรเชิญ ซองละ 5 บาท จํานวน 150 ซอง
รวมเปนเงิน

150.- บาท
200.- บาท
300.- บาท
100.- บาท
480.- บาท
200.- บาท
210.- บาท
120.- บาท
400.- บาท
1,500.- บาท
50.- บาท
90.- บาท
250.- บาท
750.- บาท
4,800.- บาท
ประมาณการคาใชจายในการจัดการประชุมระหวางประเทศ
ISO/TC 227 Springs
ระหวางวันที่ 6-7 พฤศจิกายน 2551
ที่กรุงเทพมหานคร
-----------------------------------------------คาตอบแทน ใชสอย และวัสดุ
1. คาอาหารวางและเครื่องดื่มระหวางการประชุมสําหรับผูเขารวมประชุม จํานวน 70 คน
คนละ 200 บาทตอครั้ง จํานวน 2 วันๆ ละ 2 ครั้ง
56,000.- บาท
2. คาอาหารและเครื่องดื่มระหวางการประชุมสําหรับผูเขารวมประชุม จํานวน 70 คน
คนละ 800 บาท จํานวน 2 วัน
112,000.- บาท
3. คาเลี้ยงอาหารค่ําผูเขารวมประชุม ผูติดตาม และแขกรับเชิญ จํานวน 75 คน
คนละ 1,000 บาท

75,000.- บาท

4. คาเชาหองประชุม จํานวน 1 หองๆ ละ 10,000 บาทตอวัน จํานวน 2 วัน

20,000.- บาท

5. คาเชาหองทํางานของฝายเลขานุการ หองละ 5,000 บาทตอวัน จํานวน 2 วัน

10,000.- บาท

6. คาเชาเครื่องถายเอกสาร คาติดตั้ง และคาจางถายเอกสาร

10,000.- บาท

7. คาเชาเครื่องคอมพิวเตอรพรอมเครื่องพิมพ
เครื่องคอมพิวเตอร จํานวน 3 เครื่องๆ ละ 1,000 บาทตอวัน จํานวน 2 วัน
เครื่องพิมพ จํานวน 1 เครื่องๆ ละ 2,000 บาทตอวัน จํานวน 2 วัน
8. คาเชา LCD Projector 2000 Ansi จํานวน 1 เครื่องๆ ละ 5,000 บาทตอวัน 2 วัน
9. คาเชาสายเครือขายอินเทอรเน็ต 3 สายๆ ละ 1,200 บาทตอวัน จํานวน 2 วัน
10. คาการแสดงดนตรีไทยและนาฏศิลป

6,000.- บาท
4,000.- บาท
10,000.- บาท
7,200.- บาท
40,000.- บาท

11. คาเชารถตูปรับอากาศพรอมน้ํามันเชื้อเพลิง จํานวน 1 คันๆ ละ 2,500 บาทตอวัน
จํานวน 2 วัน
12. คากระเปาเอกสารสําหรับผูเขารวมประชุม 40 ใบๆ ละ 500 บาท
13. คาปายชื่อติดอก อันละ 20 บาท จํานวน 40 อัน

5,000.- บาท
20,000.- บาท
800.- บาท

14. เงินรางวัลตอบแทนสําหรับเจาหนาที่ 4 คนๆ ละ 200 บาทตอวัน จํานวน 2 วัน

1,600.- บาท

15. คาใชจายเบ็ดเตล็ด (คาพวงมาลัย คาที่จอดรถ คาขนสงและอื่นๆ)

1,000.- บาท
หมวดสาธารณูปโภค
คาติดตอไปรษณีย โทรศัพททางไกล และโทรสาร

1,000.- บาท
รวมเปนเงิน

379,600.- บาท
ภาคผนวก ซ. ขอ ซ. 3
กระทรวงอุตสาหกรรม
ถนนพระรามที่ 6 กทม. 10400

ที่ อก 0702/

วัน.....เดือน.........ป.........
เรื่อง

ขออนุมัติคาใชจายในการเปนเจาภาพจัดประชุมระหวางประเทศ

เรียน ผูอํานวยการสํานักงบประมาณ
สิ่งที่สงมาดวย 1.
2.
3.
4.

สําเนาบันทึกอนุมัติการเปนเจาภาพจัดประชุมระหวางประเทศ
ประมาณการคาใชจายในการเปนเจาภาพจัดประชุม
สําเนาบันทึกอนุมัติคาใชจายเปนกรณีพิเศษ
สําเนาบันทึกอนุมัติองคประกอบคณะผูแทนไทย

ดวยกระทรวงอุตสาหกรรมไดอนุมัติใหสํานักงานมาตรฐานผลิตภัณฑอุตสาหกรรม (สมอ.) เปน
เจาภาพจัดประชุมระหวางประเทศดังตอไปนี้
1. เจาภาพจัดประชุม ISO/TC 210 Quality management and corresponding general aspects
for medical devices) ระหวางวันที่ 15-19 ตุลาคม ที่กรุงเทพมหานคร โดยคาดวาจะมีผูเขารวมประชุมจากประเทศ
สมาชิก ISO และผูแทนจากหนวยงานที่เกี่ยวของภายในประเทศประมาณ 120 คน ประมาณการคาใชจาย เปนเงิน
1,169,275.00 บาท
2. เจาภาพจัดประชุม ISO/TC 159/SC 5 Ergonomic of the physical environment ระหวางวันที่
22-26 ตุลาคม 2550 ณ ที่กรุงเทพมหานคร โดยคาดวาจะมีผูเขารวมประชุมจากประเทศสมาชิก ISO และผูแทน
จากหนวยงานที่เกี่ยวของภายในประเทศประมาณ 35 คน ประมาณการคาใชจายเปนเงิน 407,050.00 บาท
กระทรวงอุตสาหกรรม ขอเรียนวาสํานักงานมาตรฐานผลิตภัณฑอุตสาหกรรมไดประมาณการ
คาใชจายในการเปนเจาภาพจัดประชุมดังกลาวขางตนเปนเงินรวมทั้งสิ้น 1,576,325.00 บาท (หนึ่งลานหาแสน
เจ็ดหมื่นหกพันสามรอยยี่สิบหาบาทถวน) รายละเอียดดังสิ่งที่สงมาดวยหมายเลข 2 โดยจะขอเบิกจายจาก
งบประมาณรายจายประจําปงบประมาณ พ.ศ. 2552 แผนงาน : ปรับโครงสรางเศรษฐกิจภาคอุตสาหกรรม
ผลผลิตที่ 1: นโยบายและยุทธศาสตรเพื่อการพัฒนาอุตสาหกรรม งบรายจายอื่น รายการคาใชจายในการเจรจา
ธุรกิจและประชุมนานาชาติของสํานักงานปลัดกระทรวงอุตสาหกรรม
จึงเรียนมาเพื่อโปรดพิจารณาอนุมัติใหสํานักงานมาตรฐานผลิตภัณฑอุตสาหกรรม เบิกจาย
คาใชจายในการเปนเจาภาพจัดประชุมระหวางประเทศดังกลาวขางตนดวย จะขอบคุณยิ่ง
ขอแสดงความนับถือ

สํานักงานมาตรฐานผลิตภัณฑอุตสาหกรรม
สํานักบริหารมาตรฐานระหวางประเทศ
โทร. 0 2202 3502 โทรสาร 0 2354 3041
ที่ นร 0705.2/580

สํานักงบประมาณ
ถนนพระราม 6 กทม. 10400
วันที่.........เดือน...........ป.........

เรื่อง

ขออนุมัติคาใชจายในการเปนเจาภาพจัดประชุมระหวางประเทศ

เรียน ปลัดกระทรวงอุตสาหกรรม
อางถึง หนังสือกระทรวงอุตสาหกรรม ดวนที่สุด ที่ อก 0702/3070 ลงวันที่.................
ตามหนังสือที่อางถึง กระทรวงอุตสาหกรรมขออนุมัติเบิกจายงบประมาณรายจายประจําปงบประมาณ

พ.ศ. 2551 แผนงบประมาณปรับโครงสรางภาคอุตสาหกรรม ผลผลิตที่ 1 นโยบายแผนยุทธศาสตรและการอํานวยการ
งบรายจายอื่น รายการคาใชจายในการเจรจาธุรกิจและประชุมนานาชาติของสํานักงานปลัดกระทรวงอุตสาหกรรม
จํานวน 1,576,325 บาท เพื่อเปนคาใชจายใหสํานักงานมาตรฐานผลิตภัณฑอุตสาหกรรมเปนเจาภาพจัดการประชุม
ระหวางประเทศ ดังนี้
1. การประชุม ISO/TC 210 Quality management and corresponding general aspects
for medical devices) ระหวางวันที่ 15-19 ตุลาคม ที่กรุงเทพมหานคร โดยคาดวาจะมีผูเขารวมประชุมจากประเทศ
สมาชิก ISO และผูแทนจากหนวยงานที่เกี่ยวของภายในประเทศประมาณ 120 คน ประมาณการคาใชจาย เปนเงิน
1,169,275.00 บาท
2. การประชุม ISO/TC 159/SC 5 Ergonomic of the physical environment ระหวางวันที่
22-26 ตุลาคม 2550 ณ ที่กรุงเทพมหานคร โดยคาดวาจะมีผูเขารวมประชุมจากประเทศสมาชิก ISO และผูแทนจาก
หนวยงานที่เกียวของภายในประเทศประมาณ 35 คน ประมาณการคาใชจายเปนเงิน 407,050.00 บาท
่
ความละเอียดแจงแลว นั้น
สํานักงบประมาณพิจารณาแลว อนุมัติใหสํานักงานปลัดกระทรวงอุตสาหกรรมเบิกจายงบประมาณ
เบิกจายงบประมาณรายจายประจําปงบประมาณ พ.ศ. 2551 แผนงบประมาณปรับโครงสรางภาคอุตสาหกรรม
ผลผลิตที่ 1 นโยบายแผนยุทธศาสตรและการอํานวยการ งบรายจายอื่น รายการคาใชจายในการเจรจาธุรกิจและ
ประชุมนานาชาติ จํานวน 1,576,325 บาท (หนึ่งลานหาแสนเจ็ดหมื่นหกพันสองรอยบาทถวน) เพื่อเปนคาใชจายใน
การเปนเจาภาพจัดการประชุมระหวางประเทศ ดังนี้
1. การประชุม ISO/TC 210 Quality management and corresponding general aspects
for medical devices) จํานวน 1,169,200.00 บาท (หนึ่งลานหนึ่งแสนหกหมื่นเกาพันสองรอยบาทถวน) โดยเบิกจาย
ในลักษณะคาตอบแทน ใชสอยวัสดุ จํานวน 1,167,200.00 บาท (หนึ่งลานหนึ่งแสนหกหมื่นเจ็ดพันสองรอยบาทถวน)
และลักษณะคาสาธารณูปโภค จํานวน 2,000 บาท (สองพันบาทถวน)

/2. การประชุม...
-22. การประชุม ISO/TC 159/SC 5 Ergonomic of the physical environment ระหวางวันที่
จํานวน 407,000.00 บาท (สี่แสนเจ็ดพันบาทถวน) โดยเบิกจายในลักษณะคาตอบแทน ใชสอยวัสดุ จํานวน
406,000.00 บาท (สี่แสนหกพันบาทถวน) และลักษณะคาสาธารณูปโภค จํานวน 1,000 บาท (หนึ่งพันบาทถวน)
จึงเรียนมาเพื่อโปรดพิจารณาทราบและพิจารณาดําเนินการตอไป
ขอแสดงความนับถือ

สํานักจัดทํางบประมาณดานเศรษฐกิจ 2
โทร 0 2273 9339
โทรสาร 0 2273 9449

สําเนาสง กรมบัญชีกลาง และสํานักงานการตรวจเงินแผนดิน
บันทึกขอความ

ภาคผนวก ซ. ขอ ซ. 4

สมอ. กท. กลุมองคการระหวางประเทศ (โทร. 3509)
สวนราชการ........................................................................................................…........................................................................
อก 0702/
ที่.........................................................................วันที่......................................................................…............................................
การแตงตั้งองคประกอบคณะผูแทนไทยในการประชุมระหวางประเทศ ISO/TC 210
เรื่อง.................................................................................................................................................................................................
เรียน รปอ.หสผ.
ตามที่ สมอ. ทําหนาที่สมาชิกผูแทนประเทศไทยในองคการระหวางประเทศวาดวยการ
มาตรฐาน (International Organization for Standardization – ISO) และเปนสมาชิกรวมทํางาน
(Participating member หรือ P-member) ในคณะกรรมการวิชาการของ ISO คณะที่ 210 (ISO/TC 210
Quality management and corresponding general aspects for medical devices) และ รวอ. ไดอนุมัติ
ให สมอ. รับเปนเจาภาพจัดการประชุม ISO/TC 210 ระหวางวันที่ 15-19 ตุลาคม 2550 ที่
กรุงเทพมหานคร ดังเรื่องเดิมที่แนบ นั้น
สมอ. ขอเสนอองคประกอบของคณะผูแทนไทยซึ่งเปนผูแทนหนวยงานในคณะกรรมการ
วิชาการคณะที่ 968 มาตรฐานการบริหารงานคุณภาพสําหรับเครื่องมือแพทยและเรื่องที่เกี่ยวของ เพื่อ
เขารวมในการประชุมดังกลาว ดังตอไปนี้
1 นายกิจจา จงกิติวิทย
หัวหนาคณะ
2 ดร. จักรพงษ ลิมปนุสสรณ
3 นางสิริรัตน ธรรมปาโล
4 ผูแทนกรมการแพทย
5 ผูแทนสํานักพัฒนาเครือขายบริการสุขภาพ
6 ผูแทนกรมวิทยาศาสตรการแพทย
7 ผูแทนสํานักงานคณะกรรมการอาหารและยา
8 ผูแทนสถาบันวิจัยวิทยาศาสตรและเทคโนโลยีแหงประเทศไทย (สํานักรับรองระบบ)
9 ผูแทนสํานักงานคณะกรรมการคุมครองผูบริโภค
10 ผูแทนกองวิศวกรรม กรมสนับสนุนบริการสุขภาพ
11 ผูแทนสมาคมอุปกรณการแพทยไทย
12 ผูแทนสมาคมผูผลิตและจําหนายเครื่องมือแพทยไทย
13 ผูแทนสถาบันรับรองมาตรฐาน ไอ เอส โอ
14 ผูแทนบริษัท TUV NORD (ประเทศไทย) จํากัด
15 ผูแทนบริษัท เชียงใหมเมดเทคซีสเต็ม จํากัด
16 ผูแทนสํานักงานมาตรฐานผลิตภัณฑอุตสาหกรรม

/จึงเรียนมาเพื่อโปรด...
-2จึงเรียนมาเพื่อโปรดพิจารณา หากเห็นสมควรขอไดโปรดนําเรียน รวอ. เพื่อโปรด
พิจารณาใหความเห็นชอบในการแตงตั้งองคประกอบคณะผูแทนไทยในการประชุม ISO/TC 210 Quality
management and corresponding general aspects for medical devices ตามที่เสนอขางตน

เรียน รวอ.
ไดพิจารณาแลวเห็นควรใหความเห็นชอบองคประกอบคณะผูแทนไทยตามที่ สมอ.
เสนอขางตน จึงเรียนมาเพื่อโปรดพิจารณา
บันทึกขอความ

ภาคผนวก ซ. ขอ ซ. 5

สมอ. สบป. กภ. โทร. 3524
สวนราชการ................................................................................................................................................……
อก 0702/
ที่....................................................วันที่......................................................................................................……
ขออนุมัติเจาหนาทีปฏิบัติงานในการรับเปนเจาภาพจัดการประชุม ACCSQ ครั้งที่ 31
่
เรื่อง.............................................................................................................................................................……
เรียน ผอ.สบป. ผาน ผกภ.
ตามที่ สมอ. จะเปนเจาภาพจัดการประชุม ACCSQ ครั้งที่ 31 และการประชุมที่เกี่ยวของ
ระหวางวันที่ 17-21 มีนาคม 2551 ณ โรงแรมโซฟเทลสีลม กรุงเทพฯ นั้น เพื่อใหการรับเปนเจาภาพ
จัดการประชุมดังกลาวเปนไปดวยความเรียบรอย สบป. ขอเสนอเจาหนาที่ปฏิบัติงาน ดังตอไปนี้
1. นางสุภาษิณี สมบัติทวี
2. น.ส.รุงอรุณ พุทธานนท
3. น.ส.สุวารี เกษสยม
4. น.ส.สุธาทิพ สุขเสน
5. น.ส.ณฐิณี ฉันทะจารุ
6. นายสถาพร ทูลธรรม
7. น.ส.จิราวรรณ พัฒนกิจ

ผูอํานวยการกลุมองคการภูมิภาค
เจาหนาที่วิเทศสัมพันธ 7ว
เจาหนาที่วิเทศสัมพันธ 7ว
เจาหนาที่วิเทศสัมพันธ 7ว
เจาหนาที่วิเทศสัมพันธ 6ว
เจาหนาทีบริหารงานโสตทัศนศึกษา 6
่
เจาหนาที่วิเทศสัมพันธ

กภ.
กภ.
กภ.
กภ.
สสพ.
กภ.

จึงเรียนมาเพื่อโปรดพิจารณา หากเห็นสมควรขอไดโปรดนําเรียน ลมอ. เพื่อโปรดพิจารณาให
ความเห็นชอบการแตงตั้งเจาหนาที่ดังกลาวขางตนเปนเจาหนาที่ปฏิบติงานการประชุม ACCSQ ครั้งที่ 31
ั
และการประชุมที่เกี่ยวของตอไป
ภาคผนวก ซ. ขอ ซ. 6

No.0702/

Thai Industrial Standards Institute
Ministry of Industry
Rama VI Street, Bangkok 10400
THAILAND
E-mail: intrelat@tisi.go.th

September B.E. 2551 (2008)
Dear Ms……………..,
As host, the Thai Industrial Standards Institute (TISI)
cordially extends invitation to you to attend the 2008 meeting
of ISO/TC 181 Safety of toys to be held in Bangkok, Thailand,
during 27-31 October 2008.
Sincerely yours,

Ms. ………………………………………
Kenya Bureau of Standards (KEBS)
Popo Road, Off Mombasa Road
P.O. Box 54974-00200
Naiorbi
KENYA
ภาคผนวก ซ. ขอ ซ. 7

No.0702/

Thai Industrial Standards Institute
Ministry of Industry
Rama VI Street, Bangkok 10400
Tel : 662 202 3524
Fax : 662 354 3041
Email : intrelat@tisi.go.th
January B.E. 2551 (2008)

Dear all ASEAN Colleagues,
31st Meeting of the ASEAN Consultative Committee for Standards and Quality (ACCSQ)
and its Related Meetings
17-21 March 2008, Bangkok, Thailand
It is my great pleasure to inform you that the Thai Industrial Standards Institute
(TISI) will be hosting the 31st Meeting of the ASEAN Consultative Committee for Standards
and Quality (ACCSQ) and its related meetings in Bangkok, Thailand.
We cordially invite you and your delegations to the meetings which will be held as
follows:
Date:
Venue:

17-21 March 2008
Sofitel Silom Hotel Bangkok
188 Silom Road, Bangrak, Bangkok 10500

Please find enclosed the tentative programme, brochure of the meetings,
pre-registration form and the hotel reservation form for your information and further action.
We would like to seek your cooperation in extending this invitation to all members
of your ACCSQ delegation, WGs/PWGs members and the Dialogue Partners concerned and
return the registration form and hotel reservation form by 20 February 2008.
Thank you for your kind cooperation and we look forward to meeting all of you in
Bangkok.
Yours sincerely,

ACCSQ Leaders
Chair and Co-Chair ACCSQ WGs and PWGs
ASEAN Secretariat
(please refer to distribution list)
1
THE 31st MEETING OF THE ASEAN CONSULTATIVE COMMITTEE
FOR STANDARDS AND QUALITY (ACCSQ)
AND ITS RELATED MEETINGS
17-20 March 2008
Bangkok, Thailand

GENERAL INFORMATION

1. DATE AND VENUE OF THE MEETING
The Meetings will be held at:
Sofitel Silom Bangkok Hotel
188 Silom Road, Bangrak
Bangkok 10500 THAILAND
Tel: (66) 02 238 1991
Fax: (66) 02 238 1995
URL: www.accorhotels.com/asia
Email: H3616-SL7@accor.com
The location map of the hotel is:
From the main airport to
the hotel, take Srinakarin
Motorway through to the
Srinakarin Expressway,
follow through to Rama 9
Expressway, turn off left
onto Dao Kanong follow
through to Silom Road exit.
Turn left onto Silom Road,
continue along passing
through 2 intersectionos,
Surasak and Decho
respectively. The hotel is
located on the left hand
side.

2. ACCOMMODATION
Sofitel Silom Bangkok is ideally located on Silom Road, in the heart of the commercial,
financial and diplomatic district. This 38 storey property is the first truly five star hotel on
Silom Road. It is within walking distance of many city attractions as well as Chong Nongsi
station for the Bangkok Skytrain and Silom underground station. This prime location also
provides easy access to modern expressways and is only 45 minutes drive away from
Suvarnabhumi Airport.
2
Room Preference at the Novotel Bangkok Hotel:
Deluxe Room

Single

Baht 4,150++ with breakfast

Guest will be entitled to the following privileges:
Extra Breakfast at Baht 425++/person/night (for Twin/Double Occupancy)
Daily American Breakfast at Mistral restaurant on 2nd Floor
Welcome Fruit platter in guest room upon arrival
Internet access available in all room (chargeable at Baht 642.-net per day)
Sofitel Club Room

Single

Baht 5,550++ with breakfast

Guest will be entitled to the following privileges:
Extra Breakfast at Baht 425++/person/night (for Twin/Double Occupancy)
Exclusive access to the Club Sofitel Lounge with breathtaking views over city
Complimentary in room high-speed broadband internet
Complimentary Breakfast in the Club Lounge between 6 am to 10.30 am
Complimentary Afternoon Tea in the Club Lounge between 3 pm to 5 pm
Complimentary Evening Cocktails & Canapes in the Club Lounge between
5 pm to 7 pm
Complimentary Tea, Coffee & Soft Drinks throughout the day
Free Wireless Internet access at the Club Lounge
30 minutes daily complimentary Broadband Internet on work station at the Club
Lounge
One suit pressing per stay
Complimentary Late check out until 4 pm (based on availability)
The above mentioned rates are subject to 10% service charge and 7% applicable
government tax.
Reservations should be made directly to the hotel by filling up the attached hotel
reservation form no later than 11 February 2008

3. AIRPORT TRANSFER
The hotel is approximately 35 kilometres or 25 miles from Suvarnabhumi International
Airport. The hotel provides Limousine for its guests from the airport to the hotel and viceversa at the following rates:
Limousine services (Max. 3 persons)
One way (from airport to the hotel or hotel to airport)
Round trip (from airport to hotel to airport)

Baht 2,000.- net / car
Baht 4,000.- net / car

Delegates who wish to avail of the hotel’s airport transfer should indicate so in the hotel
reservation form.

4. PRE-REGISTRATION
Delegates are requested to complete the attached registration form and send by fax or
email to the address indicated in the form no later 18 February 2008.

5. DOCUMENTATION
Two sets of documents will be provided for each delegation. Delegates are encouraged
to download all Meeting documents in soft copy and bring the computer along.

3
6. MEETING PROGRAMME
DATE

TIME

MEETINGS

Monday
17 March 2008

08.30 – 09.00
09.00 – 09.30
09.30 – 10.00
10.00 – 12.00
12.00 – 13.30
13.30 – 15.30
15.30 – 15.45
15.45 – 17.00
18.00 – 21.00

Registration
Opening Ceremony
Coffee Break
31st ACCSQ Meeting
Lunch
31st ACCSQ Meeting
Coffee Break
31st ACCSQ Meeting
Welcome Dinner

Tuesday
18 March 2008

09.00 – 10.30
10.30 – 10.45
10.45 – 12.00
12.00 – 13.30
13.30 – 15.30
15.30 – 15.45
15.45 – 17.00

31st ACCSQ Meeting
Coffee Break
31st ACCSQ Meeting
Lunch
31st ACCSQ Meeting
Coffee Break
31st ACCSQ Meeting

Wednesday
19 March 2008

08.30 – 09.00
09.00 – 10.30
10.30 – 10.45
10.45 – 12.00
12.00 – 13.30
13.30 – 15.30
15.30 – 15.45
15.45 – 17.00

Registration
ACCSQ – Dialogue
Coffee Break
ACCSQ – Dialogue
Lunch
ACCSQ – Dialogue
Coffee Break
ACCSQ – Dialogue

Thursday
20 March 2008

08.30 – 09.00
09.00 – 10.30
10.30 – 10.45
10.45 – 12.00
12.00 – 13.30
13.30 – 15.30
15.30 – 15.45
15.45 – 17.00

VENUE

Registration
ACCSQ – Dialogue
Coffee Break
ACCSQ – Dialogue
Lunch
ACCSQ – Dialogue
Coffee Break
ACCSQ – Dialogue

Vendome I & II
(36th Floor)
Vendome I & II

The secretariat facilities will be provided at the Rive Droite Board Room (36th Floor).

4
7.

THAILAND IN BRIEF
Language
The national and official language is Thai while English is widely spoken and understood
in major cities, particularly in Bangkok and in Business circles.
Local Time
Thailand time is GMT+7 hours.
Climate
Thailand is a warm and rather humid tropical country with monsoonal climate. The
average annual temperature is 35 degree Celsius with 3 distinct seasons - hot from
March through May, rainy from June to October and cool from November to February.
During the time of the meeting, the temperature is highest with average temperature of
28 degree Celsius to 38 degree Celsius and humidity averaging between 82.8 percent to
73 percent.
Currency
The Thai monetary unit is the Baht. Bank notes are in denominations of 1,000 (grey), 500
(purple), 100 (red), 50 (blue), 20 (green) and 10 (brown). There are also 10, 5 and 1 Baht
coins and 25 and 50 Satang coins. 100 Satangs equal 1 Baht.
All major credit cards (Visa, MasterCard, American Express, Diner) and travelers'
cheques in principle currencies, are widely accepted and easily changed in commercial
banks, leading hotels, and several large department stores.
Business Hours
Private sector offices is 9 am to 5 pm, Monday to Friday, except on public holidays.
Government service offices are generally open between 8.30 am and 4.30 pm, Monday
to Friday. General Banking hours is 9.30 am to 3.30 pm Monday to Friday. Many stores
operate daily from 10.00 am to 10.00 pm.
Electricity Supply
The electricity system is 220 Volt AC (50 cycles) throughout the country.
Entry Requirements
Foreign nationals visiting Thailand must possess valid passports or accepted travel
documents and appropriate visas before entering the country. Visitors from certain
countries are permitted to stay up to 15 days without visas, provided they possess
tickets confirming departure within 15 days, while visitors from several other countries
are allowed to apply for tourists visas all ports of entry. Transit visas are granted for up
to 30 days and tourist visas for up to 60 days. Non-immigrants, diplomatic and official
visas are valid for up to 90 days.
Tax and Tipping
There is a 7% Government Value Added Tax (VAT) applied to goods and services sold
in Thailand. However, there is a VAT refund scheme for tourists. Visitors may claim a
VAT refund on certain items purchased in Thailand (Look for a sign saying "VAT Refund
for Tourists"). Tipping has now become usual practice in Thailand. It is customary to tip
porters and hotel staff who have given good personal service. A 10% tip is appreciated
in restaurants, particularly where service charge is excluded. However, it is not
necessary to tip taxi drivers and cinema ushers.
Transportation in Bangkok
Taxi
Metered taxis are available 24 hours within the city. The metered fare is standardized,
with the flag down rate being 35 Baht for the first 2 km and less than 5 Baht per km
hence. Passengers must pay tolls if using the expressways. From airport add surcharge
50 Baht.
5
City Buses
Bangkok has an extensive bus service with routes serving every part of the city,
providing a fun and cheap way to explore the city. There are both air-conditioned and
non-air-conditioned vehicles. The fare for the former depends on the distance traveled,
starting from 11 Baht per person and the buses are colored blue, orange or white/green,
depending on the route. The latter charges a flat fee of either 7 Baht per person (green
and white/red colored buses) or 8.50 Baht per person (white/red and white/blue).
BTS Skytrain
It is an ideal means of transportation to escape the traffic. Service is via 2 routes: the Mo
Chit - On Nut route (runs along Sukhumvit Rd.) and the National Stadium-Taksin Bridge
route (runs along Silom Rd.). Running from 6 am to midnight, the fare depends on
distance traveled, ranging from 15-40 Baht per person. Routes and fares are posted at
every station, where tickets must be purchased.
Bangkok Metro (MRT)
The route runs from Hua Lamphong (Bangkok Railway Station) to Bang Sue with 16
stations along the way. It connects with the Skytrain at Silom, Sukhumwit and Chatuchak
stations. A train leaves the terminal every 3-5 minutes from 5 a.m. to midnight and the
fares range from 15 baht to 39 baht.
Useful website
-

Tourism Authority of Thailand
Website: http://www.tourismthailand.org

-

Thai Embassies and Consulates
Website: http://www.thaiembassy.org
Website: http://www.mfa.go.th

-

Thailand Information
Website: http://www.thailandmanual.com
Website: http://www.thailandtravelguide.com
Website: http://www.bangkoktourist.com

-

Bangkok International Airport
Website: http://www.airportthai.co.th

-

Bangkok Mass Transit System (BTS Sky Train)
Website: http://www.bts.co.th
Website: http://bangkok.sawadee.com/skytrain.htm

-

Mass Rapid Transit Authority of Thailand (MRT Subway)
Website: http://www.mrta.co.th

-

Sofitle Silom Hotel Bangkok
Website: http://www.bangkok.com/sofitelsilom/index.htm

6
Useful Thai Words

Krub

very polite word for statements and questions used by
males

Kha

very polite word for statements and questions used by
females

Sawasdee

Hello, goodbye, good morning, good afternoon, good
evening

Sabay dee reu

How are you?

Sabay dee

I’m fine

Khob khun

Thank you

Kor toat

I’m sorry, excuse me

Mai ben rai

You’re welcome, never mind

Chan

I

Khun

You

Chai

Yes

Mai Chai

No

A-rai

What?

Nee tao rai / gee baht

How much is this?

Paeng bai

Expensive

Lot noi dai mai

Can you make it cheaper?

A-roy

Delicious

Mai phet

Not spicy

Contact Person
-

Mrs. Supasinee Sombuttawee
Chief, Regional Organization Group, TISI
Tel: (66) 02 202 3506
Fax: (66) 02 354 3041
Email: supasiny@tisi.go.th / intrelat@tisi.go.th

-

Ms. Nathinee Chantajaru
Foreign Relations Officer, TISI
Tel: (66) 02 202 3524
Fax: (66) 02 354 3041
Email: nathinee@tisi.go.th

7
THE 31st MEETING OF THE ASEAN CONSULTATIVE COMMITTEE FOR
STANDARDS AND QUALITY (ACCSQ) AND ITS RELATED MEETINGS
17-21 March 2008
Sofitel Silom Hotel
Bangkok, Thailand

PRE-REGISTRATION FORM
Please complete (Print or Type) and send this form no later than 20 February 2008 to:
Regional Organizations Group
International Relations Division
Thai Industrial Standards Institute
Fax: 66 2 354 3041 / E-mail: intrelat@tisi.go.th
1. MEETINGS

(please check

in appropriate block)

Forum on Standards and Conformance Activities in ASEAN on 17 March 08
31st ACCSQ Meeting on 18-19 March 2008
ACCSQ-Dialogue Partners Meeting on 19-20 March 2008

2. PERSONAL DETAILS
Title

Prof.

/

Dr.

/

Mr.

/

Ms.

First Name
Family name
Delegate’s status

Leader

/

Delegate

/

Observer

Designation
Organization
Address

City
Postal code
Country
Tel
Fax
E-mail
Accompanying person
Welcome dinner (18 March 2008)

No. of person (s)

8
ROOM RESERVATION FORM
Your Company Name: Thai Industrial Standard Institute / Ministry of Industry
Conference Name: the 31st ACCSQ Meeting and its related meetings
Conference Period: 17 – 21 March 2008
Accommodation Period: 16 – 22 March 2008
First Name

Last name

Mr./Mrs./Ms./Dr./H.E.

Other Names (Alias)

Address
Passport No.

Nationality

Arrival Date

Arrival Flight to BKK

Departure Date

Departure Flight

Office Tel No.

Office Fax

Mobile Phone No.

E-Mail

AIRPORT TRANSFER: THB 2,000 net/Car/Trip (max 3 persons /car)
Limousine from the airport to the hotel
Yes
No
Limousine from the hotel to the airport
Yes
No
Remark: Our airport representative will stand by at entrance door no. 6 on arrival floor, holding signage of Sofitel Silom
Bangkok. In case you could not locate our staff please call 081 980 9098 (local) or +66 1 980 9098 (oversea)
CHARGE

Credit card no.:
Type of Credit Card

Expiry Date:
Visa,

Master,

AMEX,

Diners,

Other_____________

Name on credit card

Credit card details are required in order to guarantee the room. One night room charge plus service charge
and applicable tax will apply as no-show charge on the day of expected arrival if cancellation is not made
24 hours prior to arrival day.
ROOM RATE
ROOM CATEGORIES

Single
Occupancy

Double
Occupancy

Deluxe Room

THB
4,150++
THB
5,550++

Adult

Child

TOTAL No.
of Rooms

Smoking

NonSmoking

THB
4,575++

Sofitel Club Room

OCCUPANTS

THB
5,975++

Remark: Above room rates are quoted in Thai Baht. The above rates are subject to 10% service charge and 7%
applicable government tax per room per night and including buffet breakfast.

Signature

Date

9
Please note that the hotel’s check-in time is 14.00 hours and check out time is 12.00 noon.
Guarantee early check-in before 12.00 noon – equivalent to 1 night charge as per room rate.
This reservation form is strictly for the above conference only, guests who do not use this form
will be considered they have personal arrangements.
Please fax the completed form to our SALES DEPARTMENT FAX No. +66 2 238 1995 or E-MAIL
TO H3616-SL13@accor.com and CC. TO International Relations Division, TISI at FAX No. +66 2
354 3041 or E-MAIL TO intrelat@tisi.go.th BEFORE 20 February 2008.
For official use
The above room reservation is confirmed/on waitlist
Hotel Staff:

Date

10
บันทึกขอความ

ภาคผนวก ซ. ขอ ซ. 8

สมอ. สบป. ฝบ. โทร.
สวนราชการ......................................................................................................................................................
อก 0702/
ที่....................................................วันที่.............................................................................................................
ขออนุมัติคาใชจายและการยืมเงินเพื่อเปนคาใชจายในการเปนเจาภาพจัดการประชุมระหวางประเทศ
เรื่อง....................................................................................................................................................................
เรียน ผอ.สบป. ผาน ผกอ. ผาน หฝบ.
ตามที่ สมอ.ไดรับอนุมัติใหเปนเจาภาพจัดการประชุมระหวางประเทศ ISO/TC 223
Societal security ระหวางวันที่ 20-24 พฤศจิกายน 2549 ณ กรุงเทพมหานคร โดยเบิกจายคาใชจาย
จากงบประมาณรายจายประจําป พ.ศ. 2550 แผนงบประมาณปรับโครงสรางภาคอุตสาหกรรม
ผลผลิตที่ 1: นโยบายแผนยุทะศาสตรและการอํานวยการ งบรายจายอื่น รายการคาใชจายในการเจรจา
ธุรกิจและการประชุมนานาชาติของ อก. ในสวนที่ สมอ. ไดรับจัดสรร และปกอ. ไดอนุมัติประมาณการ
คาใชจายในการเปนเจาภาพจัดการประชุมในครั้งนี้เปนเงิน 1,263,950.00 บาท ตามบันทึกที่ อก
0203/2033 ลงวันที่ 16 กรกฎาคม 2549 ซึ่งขณะนี้อยูระหวางการพิจารณาอนุมัติสํานักงบประมาณ นั้น
ในระหวางการประชุม สมอ. จัดใหมีอาหารกลางวันแกผูเขารวมประชุมและเจาหนาที่ปฏิบัติงาน
ทุกวัน และในวันพุธที่ 22 พฤศจิกายน 2549 จะจัดเลี้ยงอาหารค่ําแกผูเขารวมประชุมเพื่อเปนเกียรติและ
เปนการสรางสันถวไมตรีที่ดีระหวางผูเขารวมประชุมซึ่งเปนผูแทนที่มาจากนานาประเทศ ซึ่งตามระเบียบ
กระทรวงการคลังวาดวยคาใชจายในการฝกอบรม การจัดงาน และการประชุมระหวางประเทศ พ.ศ. 2549
หมวด 4 ขอ 2 คาใชจายในการประชุมระหวางประเทศ (ก) กําหนดใหเบิกจายคาอาหารและเครื่องดื่ม
กรณีจัดครบทุกมื้อไมเกินคนละ 1,200 บาทตอวัน กรณีจัดไมครบทุกมื้อ ไมเกินคนละ 800 บาทตอวัน ซึ่ง
ไมเพียงพอสําหรับกรณีการจัดเลี้ยงในวันดังกลาวได
จึงเรียนมาเพื่อโปรดพิจารณา หากเห็นสมควรขอไดโปรดเรียน ลมอ. เพื่อโปรดลงนามบันทึก
ขออนุมัติคาใชจายและการเบิกจายเงินในวันพุธที่ 22 พฤศจิกายน 2549 สําหรับเปนคาอาหารกลางวันใน
อัตราคนละ 500 บาท และคาเลี้ยงรับรองอาหารค่ําในอัตราคนละ 800 บาท และการยืมเงินสําหรับเปน
คาใชจายในการเปนเจาภาพจัดประชุมดังกลาวขางตน
บันทึกขอความ
สมอ. กองกิจกรรมมาตรฐานระหวางประเทศ โทร.
สวนราชการ......................................................................................................................................................
อก 0702/
ที่....................................................วันที่.............................................................................................................
ขออนุมัติคาใชจายและการยืมเงินเพื่อเปนคาใชจายในการเปนเจาภาพจัดการประชุมระหวางประเทศ
เรื่อง....................................................................................................................................................................
เรียน รปอ.หสผ. ผาน กค.สปอ.
ตามที่ สมอ.ไดรับอนุมัติใหเปนเจาภาพจัดการประชุมระหวางประเทศ ISO/TC 223
Societal security ระหวางวันที่ 20-24 พฤศจิกายน 2549 ณ กรุงเทพมหานคร โดยเบิกจายคาใชจาย
จากงบประมาณรายจายประจําป พ.ศ. 2550 แผนงบประมาณปรับโครงสรางภาคอุตสาหกรรม
ผลผลิตที่ 1: นโยบายแผนยุทธศาสตรและการอํานวยการ งบรายจายอื่น รายการคาใชจายในการเจรจา
ธุรกิจและการประชุมนานาชาติของ อก. ในสวนที่ สมอ. ไดรับจัดสรร และปกอ. ไดอนุมัติประมาณการ
คาใชจายในการเปนเจาภาพจัดการประชุมในครั้งนี้เปนเงิน 1,263,950.00 บาท ตามบันทึกที่ อก
0203/2033 ลงวันที่ 16 กรกฎาคม 2549 ซึ่งขณะนี้อยูระหวางการพิจารณาอนุมัติสํานักงบประมาณ นั้น
ในระหวางการประชุม สมอ. จัดใหมีอาหารกลางวันแกผูเขารวมประชุมและเจาหนาที่
ปฏิบัติงานทุกวัน และในวันพุธที่ 22 พฤศจิกายน 2549 จะจัดเลี้ยงอาหารค่าแกผูเขารวมประชุมเพื่อเปน
ํ
เกียรติและเปนการสรางสันถวไมตรีที่ดีระหวางผูเขารวมประชุมซึ่งเปนผูแทนที่มาจากนานาประเทศ ซึ่ง
ตามระเบียบกระทรวงการคลังวาดวยคาใชจายในการฝกอบรม การจัดงาน และการประชุม
ระหวางประเทศ พ.ศ. 2549 หมวด 4 ขอ 2 คาใชจายในการประชุมระหวางประเทศ (ก) กําหนดให
เบิกจายคาอาหารและเครื่องดื่ม กรณีจัดครบทุกมื้อไมเกินคนละ 1,200 บาทตอวัน กรณีจัดไม
ครบทุกมื้อ ไมเกินคนละ 800 บาทตอวัน ซึ่งไมเพียงพอสําหรับกรณีการจัดเลี้ยงในวันดังกลาวได
สมอ. พิจารณาแลว เห็นควรอนุมัติคาใชจายสําหรับวันพุธที่ 22 พฤศจิกายน 2549 เปน
คาอาหารกลางวันและเครื่องดื่มในอัตราคนละ 500 บาท และคาเลี้ยงรับรองอาหารค่ําในอัตราคนละ
800 บาท ทั้งนี้ เปนไปตามระเบียบกระทรวงการคลังวาดวยคาใชจายในการฝกอบรม การจัด
งาน และการประชุมระหวางประเทศ พ.ศ. 2549 หมวด 1 บททั่วไป ขอ 7 การเบิกจายคาใชจายใน
การฝกอบรม การจัดงาน และการประชุมระหวางประเทศ นอกเหนือจากที่กําหนดไวในระเบียบ
นี้ หรือที่กาหนดไวแลวแตไมสามารถปฏิบัติไดตามระเบียบนี้ ใหอยูในดุลพินิจของหัวหนาสวน
ํ
ราชการเจาของงบประมาณ โดยคํานึงถึงความจําเปน เหมาะสมและประหยัด ภายในวงเงิน
งบประมาณที่ไดรับ โดยยึดถือประโยชนของทางราชการเปนหลัก

/จึงเรียนมา...
-2จึงเรียนมาเพื่อโปรดพิจารณา
1. อนุมัติคาใชจายและการเบิกจายเงินสําหรับเปนคาอาหารกลางวันในวันพุธที่
22 พฤศจิกายน 2549 สําหรับผูเขารวมประชุม และเจาหนาที่ปฏิบัติงานในอัตราคนละ 500 บาท
2. อนุมัติคาใชจายและการเบิกจายเงินสําหรับเปนคาเลี้ยงรับรองอาหารค่ําในวันพุธที่
22 พฤศจิกายน 2549 สําหรับผูเขารวมประชุม ผูติดตาม และแขกเชิญ ในอัตราคนละ 800 บาท
3. อนุมัติการยืมเงินราชการเพื่อเปนคาใชจายในการเปนเจาภาพจัดประชุมดังกลาว
ขางตน เปนจํานวนเงิน 406,000.00 บาท (สี่แสนหกพันบาทถวน) ตามสัญญายืมเงินของ........ที่แนบ
บันทึกขอความ

ภาคผนวก ซ. ขอ ซ. 9

สมอ. กองกิจกรรมมาตรฐานระหวางประเทศ โทร.
สวนราชการ......................................................................................................................................................
อก 0702/
ที่....................................................วันที่.............................................................................................................
ขออนุมัติเชาหองประชุม ระบบเครือขาย และการแสดงนาฏศิลปดนตรีไทย โดยวิธีพิเศษ
เรื่อง....................................................................................................................................................................
เรียน ผอก.กท. ผาน ผกอ. ผาน หฝบ.
ตามที่ สมอ.ไดรับอนุมัติใหเปนเจาภาพจัดการประชุม ISO/TC 210 Quality management
and corresponding general aspects for medical devices ระหวางวันที่ 15-19 ตุลาคม 2550
ที่กรุงเทพมหานคร นั้น
ในการประชุมครั้งนี้ สมอ. จําเปนตองจัดเตรียมหองประชุมใหญสําหรับการประชุม Plenary
และหองประชุมยอยสําหรับการประชุมคณะทํางานยอยตางๆ รวมทั้งตองจัดเตรียมระบบเครือขาย
อินเตอรเน็ตเพื่อความสะดวกในการประชุม อีกทั้งการแสดงนาฎศิลปและดนตรีไทยเพื่อตอนรับผูเขารวม
ประชุมดวย คิดเปนคาใชจายทั้งสิ้น 264,500 บาท ดังรายการตอไปนี้
1. หองประชุมใหญ 1 หองๆ ละ 30,000 บาท จํานวน 1 วัน
30,000 บาท
2. หองประชุมยอย 3 หองๆ ละ 13,000 บาท จํานวน 4 วัน
156,000 บาท
3. หองฝายเลขานุการ 1 หองๆ ละ 3,000 บาท จํานวน 5 วัน
15,000 บาท
4. ระบบเครือขายอินเตอรเน็ต 5 สายๆ ละ 1,100 บาท จํานวน 5 วัน
27,500 บาท
5. การแสดงนาฏศิลปและดนตรีไทย
36,000 บาท
จึงมีความประสงคจะขอเชาหองประชุม หองฝายเลขานุการ ระบบเครือขายอินเทอรเน็ต และการแสดง
นาฏศิลปและดนตรีไทยตามรายการขางตนจากโรงแรมที่จัดประชุม โดยวิธีพิเศษราคาเกิน 100,000 บาท
ตามระเบียบสํานักนายกรัฐมนตรีวาดวยการพัสดุ พ.ศ. 2535 แกไขเพิ่มเติม (ฉบับที่ 3) พ.ศ. 2539 ขอ 24
โดยขอเสนอกรรมการดังนี้
1. กรรมการจางโดยวิธีพิเศษ
(1)
(2)
(3)
2. กรรมการตรวจรับ
(1)
(2)
(3)
จึงเรียนมาเพื่อโปรดแจง สล. เพื่อโปรดพิจารณาดําเนินการตอไป
เรียน ลสล.
เพื่อโปรดพิจารณาดําเนินการตอไป
ภาคผนวก ซ. ขอ ซ. 10

ตารางเปรียบเทียบขอมูลโรงแรม
Hotel
Hotel A

Rooom rate
Type
Single
Grand Deluxe 6,800++

Double
7,200++

Meeting
Package
1,600++
(1,883.-)
1,400.-

Hotel B

Deluxe

5,600.-

6,100.-

Hotel C

Deluxe
GrandDeluxe
Executive
Deluxe

4,620.5,480.6,780.US 145.-

4,885.5,720.7,500.US 165.-

Hotel E

Superior
Deluxe

4,000.5,000.-

4,300.5,300.-

950.-

Hotel F

Deluxe
Club Room

4,150++
5,550++

4,575++
5,975++

1,200.-

Hotel D

1,200.-

1,400.-

Dinner
Intl Buf 850-950
not incl. soft drink
1,520-1950.soft drink 236.Cocktail 700.Intl Buf 800.incl. soft drink
BBQ Buf 1,500++
Food only
Cocktail 750.Intl Buf 800.Chinese set 8,500.incl. soft drink
Intl Buf 850.-

Secretariat Room

Internet

Others

WIFI 1,070.- /
1 connection
35,000.-/day
Incl. meeting pac.
For Monday 17
March only

Broadband
3,210.-/day/
2 connections
1 Comp. Room
for Staff

Complimentary

Complimentary

WI-FI internet
access in
meeting room
450.-/day
LAN line
1 Comp. Room
1,070.-/day/line
for Staff
ภาคผนวก ซ. ขอ ซ. 11
รูปแบบการจัดหองประชุม
แบบโตะกลม (Rounds Table) เหมาะสําหรับการประชุมขนาดเล็กโดยสมาชิกลอมรอบ
โตะใหญเพียงโตะเดียว สมาชิกจะมีความรูสึกใกลชิดอบอุน เสมอภาค และไมคอยเปน
ทางการมากนัก
แบบสี่เหลี่ยมจัตุรัสหรือสี่เหลี่ยมผืนผา (Conference/Hollow Square) เหมาะสําหรับ
ผูเขาประชุมไดซักถามหรือถกปญหากับประธานไดเปนอยางดี ผูเปนประธานนั่งหัวโตะและ
สมาชิกนั่งตามยาวของโตะ บรรยากาศทีประชุมจะคลายกับแบบโตะกลมแตจะมีความเปน
่
ทางการมากกวา

แบบรูปตัวยู (U-shape) หรือรูปเกือกมา มักจะใชในกรณีผูรวมประชุมไมมากนัก เปนแบบ
ประชุมที่มีประสิทธิภาพแกผูเขารวมประชุมอยางดีที่สุด เพราะแตละทานสามารถพูดกันได
ทุกคนโดยตรง บรรยากาศเปนทางการแตสมาชิกยังสามารถสื่อสาร 2 ทางไดอยางสะดวก
แบบหองเรียน (Classroom) เหมาะสําหรับผูเขารวมประชุมจํานวนมาก เปนประโยชน
ในการบันทึกคําบรรยายแกผูฟง นิยมจัดกันมากที่สุด สามารถมองเห็นประธานอยูบนเวที
และยังทําใหสมาชิกหันหนาปรึกษาหารือตามแถวได แตถาขนาดหองจํากัดก็สามารถจัดเปน
รูปแบบโรงละครหรือโรงภาพยนตร (Theater) โดยมีขอแตกตางกันคือแบบหองเรียนจะมี
การจัดโตะและเกาอี้สําหรับผูเขาประชุม แตแบบโรงละครจัดเฉพาะเกาอี้สําหรับผูเขาประชุม
เนื่องจากพื้นที่มีจํากัด ยกเวนที่นั่งสําหรับประธานจะมีการจัดโตะพรอมเกาอี้ไว
ภาคผนวก ซ. ขอ ซ. 12
HOTEL CHECK LIST
1. General detail
Company Name :
Name of event :
Date of event :
2. Program of event
Meeting time

AM Break
time

Lunch time

PM Break
time

Day 1
Day 2
Day 3
Day 4
Day 5
*Coffee break menu for your selections as separate sheet attached
3. Minimum number of participants
Day 1
Day 2
Day 3
……pax
……pax
……pax
4. Meeting room set up (please check
Main Meeting room

Day 5
……pax

in box)

venue : …………………………………...

U-Shape

………pax

I-Shape
Theatre

………pax
………pax

Breakout room (if any)

Day 4
……pax

Round
table/Cluster
Classroom
Other………………

………pax/tabl
e
………pax
………pax

Venue : …………………………………...

U-Shape

………pax

I-Shape
Theatre

………pax
………pax

5. Equipment request (please check

Round
table/Cluster
Classroom
Other……………

………pax/table
………pax
………pax

in box)

………set
Overhead projector
LCD projector *
Screen
………set
Slide projector
Clip microphone
………set
Wireless microphone
Podium with mic
………set
Internet *
TV & VCR
………set
White board
Flip chart
………set
CD player
Tent card (place in front of participants in the meeting room)
Other …………...
Breakout facility (if any)
Special request :

………set
………set
………set
………set
………set
………set

1
Note:
1. LCD Projector is chargeable if arrange by hotel
2. Broadband internet is chargeable
6. Lunch Venue (please check

in box)

International Buffet at Mistral Restaurant *
Date :
Dim Sum Lunch at Shanghai 38 *
Date :
Other …………………………………………….. Date :
Please advise on the special dietary request (if any)
Vegetarian with Egg……pax / without Egg………pax
………………………..
Muslim ……pax……………………………………………...
Halal ……pax (pls. order in advance 3 days prior event
date)…………………
Note :
*Maximum of 80 pax
*All restaurants are subject to space availability
7. Backdrop wording in the meeting room (Foam cutting)
Note : if needed the logo in the meeting room, please attach logo in JPEG file
but not larger than 1,0247 x 768 pixels, also advise color of wording for
backdrop.

8. Directional signage:

9. Payment meeting arrangement and food & beverage arrangement:
Master account to cover :

Guest individual account
to cover :

2
10. Payment guest rooms:
Master account to cover :

Guest individual account
to cover :

3
ภาคผนวก ซ. ขอ ซ. 13

ไทยเปนเจาภาพจัดประชุมกระตุนผูผลิตพัฒนาคุณภาพของเลนใหไดมาตรฐาน
สมอ. จัดประชุม ISO/TC 181 Safety of toys พัฒนาคุณภาพของเลนใหมีความปลอดภัยและสอดคลอง
กับขอกําหนดความปลอดภัยตามมาตรฐานสากล เพิ่มศักยภาพในการแขงขันทางการคาระหวางประเทศ กําหนดจัดวันที่ 2731 ตุลาคม 2551 ณ โรงแรมพูลแมน บางกอก คิง พาวเวอร กรุงเทพฯ
นางรัตนาภรณ จึงสงวนสิทธิ์ เลขาธิการสํานักงานมาตรฐานผลิตภัณฑอุตสาหกรรม เปดเผยวา ประเทศไทย
เปนสมาชิกองคการระหวางประเทศวาดวยการมาตรฐาน (International Organization for Standardization –ISO)
และเปนสมาชิกรวมทํางาน (participation member) ในคณะกรรมการวิชาการของ ISO คณะทํา 181 (ISO/TC 181
Safety of toys) ซึ่งรับผิดชอบการกําหนดมาตรฐานระหวางประเทศเกี่ยวกับความปลอดภัยของของเลนเด็ก ปจจุบัน
ISO/TC 181 มีสมาชิก 46 ประเทศ แบงเปนสมาชิกประเภทรวมทํางาน 21 ประเทศ และสมาชิกประเภทสังเกตการณ 25
ประเทศ และคณะทํางานดังกลาวนี้ จะจัดประชุมทุกป เพื่อติดตามความคืบหนาการดําเนินการ
สําหรับปนี้ สมอ. ไดรับมอบหมายใหเปนเจาภาพจัดการประชุม ISO/TC 181 ครั้งที่ 11 ซึ่งจะเปนประโยชน
ตอหนวยงานในประเทศและผูเกี่ยวของทั้งภาครัฐและเอกชนทีจะไดรับความรูความเขาใจถึงทิศทางการดําเนินงานและ
่
กิจกรรมดานการมาตรฐานของ ISO ตลอดจนกลไกการนํามาตรฐานไปใชในทางปฏิบัติอยางทั่วถึง และเพื่อใหผูประกอบการ
ของเลนตระหนักถึงการพัฒนาคุณภาพของเลนใหมีความปลอดภัยและสอดคลองกับขอกําหนดความปลอดภัยตาม
มาตรฐานสากล เพื่อเพิ่มศักยภาพในการแขงขันทางการคาระหวางประเทศ เนื่องจากของเลนเปนผลิตภัณฑที่มีพระราช
กฤษฎีกากําหนดใหตองเปนไปตามมาตรฐานบังคับ อีกทั้งยังไดเพิ่มพูนและพัฒนาองคความรูในขอกําหนดความปลอดภัย
ของของเลน และไดแลกเปลี่ยนขอคิดเห็น ตลอดจนสรางสัมพันธทางการคากับผูประกอบการของเลนของตางประเทศที่มา
เขารวมประชุม และทําใหเจาหนาที่ที่เกี่ยวของไดรับความรูและประสบการณในการทํางานดานการรวมกําหนดมาตรฐาน ISO
ซึ่งสามารถนํามาใชปรับปรุงและพัฒนาการปฏิบัติงานดานการกําหนดมาตรฐาน นอกจากนี้ ยังเปนการสงเสริมและ
ประชาสัมพันธประเทศไทยใหเปนที่รูจักแพรหลายในตางประเทศ และเปนการนํารายไดเขาสูประเทศอีกทางหนึ่ง สําหรับการ
ประชุมระหวางประเทศครั้งนี้จะมีผูเขารวมประชุมจากประเทศสมาชิก ISO และผูแทนจากหนวยงานที่เกี่ยวของ
ภายในประเทศจํานวนประมาณ 80 คน
สอบถามรายละเอียดไดที่ สํานักบริหารมาตรฐานระหวางประเทศ สํานักงานมาตรฐานผลิตภัณฑอุตสาหกรรม
โทร 02 202 3509
ตุลาคม 2551
ภาคผนวก ซ. ขอ ซ. 14
ภาคผนวก ซ. ขอ ซ. 15

บันทึกขอความ
สมอ. สบป. กภ. โทร. 3524
สวนราชการ................................................................................................................................................……
อก 0702/
ที่....................................................วันที่......................................................................................................……
ขอเชิญเปนเกียรติในงานพิธีเปดการประชุม ACCSQ RBPWG ครั้งที่ 8 และงานเลี้ยงรับรอง
เรื่อง.............................................................................................................................................................……
เรียน . . . . .
ตามที่ สมอ. จะเปนเจาภาพจัดการประชุม ACCSQ Rubber-Based Product Working
Group (RBPWG) ครั้งที่ 8 ระหวางวันที่ 14-16 มกราคม 2552 ณ โรงแรมดุสิตไอสแลนดรีสอรท
จังหวัดเชียงราย นั้น ในการนี้จะมีพิธีเปดการประชุมในวันพฤหัสบดีที่ 15 มกราคม 2552 เวลา 9.00 น.
และงานเลี้ยงรับรอง เวลา 18.00 น. รายละเอียดดังกําหนดการที่แนบ
จึงขอเรียนเชิญเพื่อเปนเกียรติในพิธีเปดการประชุมและงานเลี้ยงรับรองดังกลาว โดยขอความ
อนุเคราะหใชงบประมาณของสํานักเอง อนึ่ง เพื่อประโยชนในการเตรียมการ ขอไดโปรดแจงให สบป. ทราบ
โดยใชแบบตอบรับที่แนบ
แบบตอบรับ
การเขารวมเปนเกียรติในพิธีเปดและงานเลี้ยงรับรอง
การประชุม ACCSQ Rubber-Based Product Working Group ครั้งที่ 8
วันพฤหัสบดีที่ 15 มกราคม 2552
ณ โรงแรมดุสิตไอสแลนดรสอรท จังหวัดเชียงราย
ี
------------------------------------------------1. การเขารวมงาน ประสงคจะเขารวม
พิธีเปดการประชุม

งานเลี้ยงรับรอง

2. การเดินทาง ประสงคจะให สบป. สํารองเที่ยวบินไป-กลับ ตามวันและเวลา ดังนี้
กรุงเทพฯ – เชียงราย
วันที่ ...............................................
09.20 – 10.40 น.
18.00 – 19.20 น.
เชียงราย – กรุงเทพฯ
วันที่ ...............................................
11.20 – 12.35 น.
20.00 – 21.15 น.
หมายเหตุ โรงแรมดุสิตไอสแลนดรีสอรทมีรถตูบริการรับ-สงตามที่เทียวบินที่กําหนด
่
3. ที่พัก ประสงคจะให สบป. สํารองที่พัก ณ โรงแรมดุสิตไอสแลนดรสอรท ดังนี้
ี
หองเดี่ยว
ระหวางวันที่ ............................ ถึงวันที่ ...........................................
หองคู
ระหวางวันที่ ............................ ถึงวันที่ ...........................................
พักกับ ......................................................................................................................
ลงชื่อ ..........................................................
วันที่ ..........................................................

หมายเหตุ กรุณาสงแบบตอบรับคืน สบป. ภายในวันที่ 8 ธันวาคม 2551
ภาคผนวก ซ. ขอ ซ. 16
TO: most7@myanmar.com.mm
Subject: The Opening Ceremony of the 31st ACCSQ Meeting

Dear Dr. Aye Myint (ACCSQ Chairman),

First of all, I would like to take this opportunity to confirm your registration for
the 31st ACCSQ Meeting and its related meetings to be held during 17-21
March 2008 in Bangkok, Thailand.
In this regard, may I seek your kind cooperation in considering to accept our
invitation to give a keynote speech at the Opening Ceremony of the 31st
ACCSQ Meeting on Tuesday 18 March 2008 at 09.00-09.30 am (attached
please find the programme for your ease of reference).
We would be most grateful if this request would receive your favorable
support.

Sincerely yours,
ภาคผนวก ซ. ขอ ซ. 17

IN HONOUR OF THE DELEGATES TO
THE ACCSQ WORKING GROUPS ON
ACCREDITATION AND CONFORMITY ASSESSMENT (WG 2)
AND
STANDARDS AND MUTUAL RECOGNITION ARRANGEMENTS (WG 1)
THE THAI INDUSTRIAL STANDARDS INSTITUTE
REQUESTS THE PLEASURE OF YOUR COMPANY
AT A DINNER
TH
ON TUESDAY 6 FEBRUAY 2007 AT 18.00 H
AT MONET ROOM, NOVOTEL BANGKOK HOTEL
CASUAL DRESS

R.S.V.P
TISI INFORMATION DESK
ภาคผนวก ซ. ขอ ซ. 18

ขอความติดผนังหองประชุม
วันพุธที่ 14 – วันศุกรที่ 16 มกราคม 2552

THE 8TH MEETING OF THE ACCSQ RUBBER BASED
PRODUCT WORKING GROUP
14-16 January 2009
Chiang Rai, Thailand

ขอความติดผนังงานเลี้ยงรับรอง
วันพฤหัสบดีที่ 15 มกราคม 2552

TH

THE 8

WELCOME DINNER OF
MEETING OF THE ACCSQ RBPWG
15 January 2009
Chiang Rai, Thailand
ภาคผนวก ซ. ขอ ซ. 19
Representatives from UNIDO, METI and JSA,
ASEAN Delegates,
Ladies and gentlemen,
Good morning,
It is a great honor for the Thai Industrial Standards Institute on behalf of
Thailand to have an opportunity to host the first ASEAN-Japan TQM Expert
Meeting as from the beginning of the second phase of the ASEAN-Japan
TQM Project. May I extend my warm welcome to all delegates from both the
ASEAN and Japan as well as to the UNIDO representatives.
Total Quality Management (TQM) is a significant measure for trade
competitiveness. Nowadays, it seems that the world trade emphasizes the
idea of liberalization. As we are trying to materialize the idea of liberalization;
however, it is undeniable that trade competitiveness also exists and becomes
more and more violent. Many trading measures are developed so as to gain
advantages in that competitive situation. Such measures should be
internationally acceptable and of course they must reduce costs. TQM is one
among those measures. It concerns techniques which are applied to upgrade
production efficiency in terms of quality, time and costs in such a way that
meets consumers’ satisfaction. There is no doubt why TQM is generally
accepted in the economic world.
Realizing the advantages of TQM, the ASEAN Consultative Committee for
Standards and Quality (ACCSQ) in cooperation with the Ministry of Economy,
Trade and Industry (METI) of Japan have developed a TQM Project. This
project is undertaken to transfer technology systematically to companies and
factories in ASEAN countries. By this project, we, the ASEAN countries have
got lots of valuable knowledge not only from TQM materials used for self
diagnosis and improvement but also from training on standardization and
quality in Japan, from experts whose experiences assist the local model
companies a lot in TQM implementation and from a number of seminars
where we can exchange views with Japanese experts. All of those result in
strengthening the local experts capacity and enable them to transfer TQM
technology at home.
On behalf of the ACCSQ, I would like to express my appreciation to UNIDO,
METI and JSA for their financial and technical supports which make possible
this ASEAN-Japan TQM Expert Meeting. This meeting will provide another
chance where the ASEAN and Japanese experts can exchange their
experiences and constructive opinions for the efficiency of production in
ASEAN countries to access to the world market.
On this auspicious occasion, may I declare open the ASEAN-Japan TQM
Expert Meeting. I wish the Meeting a success and hope you have a pleasant
stay in Bangkok and a good trip back home. Thank you.
ภาคผนวก ซ. ขอ ซ. 20
Distinguished delegates,
Ladies and gentlemen,

I consider it a great pleasure and honour to be with you again on the last day
of the 41st meeting of ISO/TC 45.

After the strenuous six-day-meeting, allow me to say that it was both
pleasurable and productive one. I would like to express our deep appreciation
to all those who made this day possible, the keen chairmanship of the
Chairman, Mr. B. Olchiltree, the resourceful efforts of the secretary, Mr. P.
Ashworth and above all, the valuable distribution of all TC members.

I hope that your visit to Thailand has been a pleasant and memorable one.
Finally, on behalf of the Thai Industrial Standards Institute, I would like to wish
you all a safe and pleasant journey on your trip back and hope to see you
again at the next meeting.
ภาคผนวก ซ. ขอ ซ. 21
Distinguished delegates,
Guests,
Ladies and Gentlemen,
Good evening,
On behalf of the host, allow me to express my warm welcome to all of you to
Thailand, which has been known since a long time ago as the “Land of
Smiles” although you may no longer find so much smiles.
This Thai Night is organized for your relaxation after your hard but fruitful work.
You will be experiencing Thai food and Thai performances.
To be brief, I would like to mention that TISI is very pleased to be a host of
this important ISO meeting together with JISC. As host, we will do our best to
facilitate the smooth running of the meeting. We also hope that you have a
pleasant stay in our country. TISI staff is very willing to help you with whatever
they can.

Ladies and Gentlemen,
Lastly, I would like to thank you for joining us and please enjoy your evening.
ภาคผนวก ซ. ขอ ซ. 22
Good morning,
Distinguished experts and observers,
Ladies and gentlemen,
Welcome to the Opening Ceremony of the Second Meeting of the ISO Technical
Management Board Working Group on Social Responsibility.

First of all, allow me to inform you on the programme of the Opening Ceremony this
morning.
The opening will consist of remarks from
- Mrs. Ziva Patir,
ISO Vice-President and
Chairperson of the ISO Technical Management Board
- Mr. Jorge Emanuel Cajzeira,
Chairman of the ISO Working Group on Social Responsibility
and finally an opening address by Mr. Pairoj Sanyadechakul, Secretary-General of the
Thai Industrial Standards Institute on behalf of the hosts.
On this occasion, I would like to introduce the two co-host of this meeting. Thailand
represented by Mr. Pairoj Sanyadechakul, Secretary-General of the Thai Industrial
Standards Institute and Japan represented by Mr. Tomoyuki Yoshida, Counselor of
Japanese Embassy in Thailand for Japanese Industrial Standards Committee.

Now permit me to start the ceremony by inviting Mrs. Ziva Patir,
ISO Vice-President, to give a remark.
Ladies and gentlemen, please welcome Mrs. Ziva Patir.
Thank you Mrs. Ziva Patir.

Next, may I invite Mr. Jorge Emanuel Cajazeira, Chairman of the ISO Working
Group on Social Responsibility, for a remark.
Ladies and gentlemen, please welcome Mr. Jorge Emanuel Cajazeira.
Thank you Mr. Jorge Emanuel Cajazeira.

Now may I invite Mr. Pairoj Sanyadechakul, Secretary-General of the Thai
Industrial Standards Institute, for an opening address.
Ladies and gentlemen, please welcome Mr. Pairoj Sanyadechakul.
Thank you Mr. Pairoj Sanyadechakul.
That concludes the opening ceremony this morning.
ภาคผนวก ซ. ขอ ซ. 23
Good evening,
Ladies and gentlemen,
Welcome to the Thai evening. Before we start our dinner, I would like to invite
Khun Kanya Sinsakul, Secretary-General of the Thai Industrial Standards
Institute to say something on behalf of the host.
Khun Kanya, please.
Thank you Khun Kanya.
Ladies and gentlemen,
I was informed by Mr. Federick Kozenkwa, Chairman of IEC?TC 92 that he
would like to say something on behalf of the delegates.
Mr. Kozenkwa, please.
Thank you Mr. Kozenkwa.

Ladies and gentlemen,
I hope you enjoy Thai food and the Thai night will not be completed without
the Thai dance, to give you some idea about Thai dances, TISI would like to
introduce to you some Thai performances.
First of all, let us begin with the candle dance which is a northern dance
similar to Fingernail dance but it is usually performed in a night time.
Please enjoy the dance.
The next show will be Umbrella dance which is also a typical dance of the
north particularly of Chiang Mai which is famous for umbrella making.
Please enjoy yourselves.
The next show will be Man Mui Chiang Ta dance. The dance is a mixture of
a Burmese dance and a Thai dance.
Please enjoy the dance.
The last show is Ramwong. It is a typical Thai folk dance which is popular
among Thai people in all occasions because it is very easy to do. So, we
would like to invite you to join the dancer in practicing Ramwong.
Thank you very much for joining us this evening. Good night.
ภาคผนวก ซ. ขอ ซ. 24
On this occasion, I would like to invite His Excellency the Vice Minister of
Foreign Affairs of Thailand, Khun Phornsake Karnchanachari to present a
little token of appreciation to the US speakers.
Your Excellency, please.
Shall we begin with
-

-

-

Mr. George Willingmyre
P.E. President of GTW Associates
Mr. James Prunty
Senior Attorney, Bureau of Consumer Protection,
Federal Trade Commission
Dr. George Jackson
Founding Director and past Dean Staff College of FDA Center
for Food Safety and Applied Nutrition
Mr. Michael Carl Olson
MCO Consultants for the FDA Alumni Association
Mr. Len Morrissey
Manager in the Technical Committee Operation Division,
ASTM International

Now I would also like to invite our distinguished guests and speakers to take
a group photo at the front.
And that concludes the opening ceremony this morning.
We thank all our distinguished guests for the honor given.
ภาคผนวก ซ. ขอ ซ. 25
ภาคผนวก ซ. ขอ ซ. 26

Meeting Evaluation Form
แบบประเมินผลการประชุม
Thai Industrial Standards Institute (TISI) would like to
thank you for your participations. To improve our
services/managements, we need your feedbacks and
comments. Please feel free to evaluate and give
recommendations and comments. There would be no
relationships with your personal records. The information
will be used for the mentioned purpose only.

สํานักงานมาตรฐานผลิตภัณฑอุตสาหกรรม (สมอ.) ขอบพระคุณทานที่ใหเกียรติเขารวม
การประชุมครั้งนี้ เพื่อพัฒนาการใหบริการใหดียิ่งขึ้น สํานักงานฯจึงขอความกรุณาตอบ
แบบประเมินผลการประชุม อนึ่งขอมูลที่ทานกรอกในแบบสอบถามนี้จะไมมีผลตอขอมูล
สวนบุคคลแต อยางใด และสํานักงานฯ จะนํ าไปใชประโยชน เพื่อวั ตถุประสงคขางต น
เทานั้น

Strongly Agree = 5, Agree = 4, Moderate = 3, Disagree = 2, Strongly Disagree = 1
Meeting Title…………………………………………………………………….Date:(dd/mm/yy)………………………
ชื่อการประชุม............................................................................................... วันที....................................................
่
Your Organization/Department……………………………………………………………………………………………..
หนวยงานตนสังกัด.....................................................................................................................................................
Meeting Facilities/Administrative
1. Venue of the Meeting was appropriate.
2.

5.

2

1

5

4

3

2

1

The physical environment ( including facilities, equipment and
visual aids) was conducive for the meeting.
Coordinator’s hospitality

6.

3

Room temperature

4.

4

Seating arrangement

3.

5

Registration system was responsive to participants’ needs.

7.

The general administrative and management of the meeting were
well coordinated.
Food and Beverage
1. Quality of Snacks, Coffee or Tea
2. Quantity of Snacks, Coffee or Tea
3. Service of Waiter
4. Food and/or beverage were just right

Recommendation and comment…………………………………………………………………………………………….
.................................................................................................................................................................................
.................................................................................................................................................................................
.................................................................................................................................................................................
.................................................................................................................................................................................
Annex 1 to COPOLCO 31/2008

ภาคผนวก ซ. ขอ ซ. 27
CUSTOMER SATISFACTION QUESTIONNAIRE FOR DELEGATES TO THE
30th COPOLCO PLENARY, 28-29 May 2008
In order to serve you better in the future, we would appreciate it if you could spend a few minutes to
complete this questionnaire and send it back to the COPOLCO Secretariat by e-mail at
copolco@iso.org, or by fax to our attention at +41 22 733 34 30.
1. Overall, how did you find the planning and organization of this Plenary?
Excellent

Good

Fair

Poor

2. How satisfied are you with the quality and timeliness of communication
between your organization and the COPOLCO Secretariat?
Excellent

Good

Fair

Poor

3. How would you rate the relevance and structure of the agenda?
Excellent

Good

Fair

Poor

4. How did you find the content and quality of the working documents for
this COPOLCO Plenary?
Excellent

Good

Fair

Poor

5. Were the meeting room facilities satisfactory?
Excellent

Good

Fair

Poor

6. How would you rate the interaction between your organization and
the COPOLCO Secretariat over the past 12 months?
Excellent

Good

Fair

Poor

7. Are there areas that need improvement (please comment in relation to the above)?

Contact details (optional)
Name:

Organization:

/

Email address:

คู่มือจัดการประชุมระหว่างประเทศ

  • 2.
    คํานํา การจัดการความรู เปนการดึงเอาความรูที่มีอยูในองคกรออกมาแลกเปลี่ยนเรียนรู จัดเก็บขอมูลความรูที่เปนประโยชนใหเปนระเบียบ ครบถวนเพื่อใหบุคลากรสามารถเขาถึง และนํามา พัฒนางานได สํานักงานมาตรฐานผลิตภัณฑอุตสาหกรรม (สมอ.) ไดดําเนินงานดานการมาตรฐาน ครบรอบ 40 ป ในป พ.ศ.2552 การจัดการความรูดานการมาตรฐาน จึงเปนเครื่องมือสําคัญที่จะชวย พัฒนาองคกรใหสามารถรองรับภารกิจตาง ๆ ที่นับวันจะมีเพิ่มขึ้นตามบทบาทของมาตรฐานตอเวที การคาระหวางประเทศ คูมือการจัดการประชุมระหวางประเทศนี้ ไดรวบรวมความรูที่เห็นวาเปนประโยชน ซึ่งไดจากการแลกเปลียนความรูและประสบการณของบุคลากรใน สมอ. ที่ไดดําเนินการเกี่ยวกับ ่ การรับเปนเจาภาพจัดการประชุมระหวางประเทศ ทั้งในระดับภูมิภาคและสากล เพื่อนําไปใช ประกอบการปฏิบัติงานการจัดประชุม โดยที่ผูสนใจก็สามารถใชเปนแนวทางเพือการดําเนินกิจกรรม ่ ในเรื่องดังกลาว ในการจัดทําคูมือนี้ นอกจากอาศัยความรูและประสบการณของบุคลากรแลว ยังไดมี การสืบคน คนควาขอมูลจากแหลงตาง ๆ ดังที่ปรากฏในบรรณานุกรม ทําใหไดเนื้อหาที่สมบูรณขึ้น อีกทั้งภาคผนวกยังไดแสดงตัวอยางการจัดทําบันทึก เอกสาร และระเบียบราชการที่เกี่ยวของ เพื่อ ความสะดวกในการใชงาน จึงหวังวาความรูที่อยูในคูมือนี้จะเปนประโยชนสําหรับผูสนใจและสามารถ นําไปใชเพื่อพัฒนางานไดตามวัตถุประสงค และหากมีเนื้อหาที่ควรไดรับการปรับปรุงแกไข เพิ่มเติม ประการใด ก็ยินดีจะรับฟงเพื่อนําไปพิจารณาปรับปรุงในโอกาสอันควรตอไป โดยขอความกรุณาสง คําแนะนําหรือขอคิดเห็นไปยังคณะทํางานฯ ดังมีรายนามในภาคผนวก ก หรือสํานักบริหารมาตรฐาน ระหวางประเทศ สมอ. และขอขอบคุณมา ณ โอกาสนี้ดวย คณะทํางานเฉพาะกิจ สําหรับการจัดทําคูมือการจัดการประชุมระหวางประเทศ
  • 3.
    สารบัญ หนา บทที่ 1 บทที่ 2 บทที่3 บทที่ 4 บทที่ 5 บทที่ 6 การดําเนินการจัดการประชุม 1.1 การจัดทําแผนงานการจัดประชุมระหวางประเทศ 1.2 การขออนุมัติตามระเบียบราชการ 1.3 การประสานงาน 1.4 การเชิญประชุม 1.5 การลงทะเบียน 1 3 5 6 6 การเงินและงบประมาณ 2.1 ระเบียบกระทรวงการคลังฯ 2.2 การดําเนินการตามระเบียบ 8 10 สถานที่จัดประชุม 3.1 การพิจารณาสถานที่จัดประชุม 3.2 การเตรียมการจัดสถานที่จัดประชุม 14 16 การประชาสัมพันธ 4.1 การประชาสัมพันธกอนการประชุม 4.2 การประชาสัมพันธระหวางการประชุม 4.3 การประชาสัมพันธหลังการประชุม 18 19 19 งานดานพิธีการ 5.1 การเชิญผูเกี่ยวของ 5.2 การจัดสถานที่ 5.3 คํากลาวและพิธีกร 5.4 การจัดอาหารและเครื่องดื่ม 5.5 การตอนรับและอําลากลับ 5.6 การถายภาพ 5.7 การแสดงดนตรีไทยและนาฏศิลป 5.8 การมอบของขวัญ 21 21 23 24 25 25 26 26 อุปกรณและสิ่งอํานวยความสะดวก 6.1 ประเภทของอุปกรณและสิ่งอํานวยความสะดวก 6.2 แนวทางในการดําเนินการดานอุปกรณและสิ่งอํานวยความสะดวก 27 29 (1)
  • 4.
    หนา บทที่ 7 บทที่ 8 งานดานเอกสารการประชุม 7.1การจัดเตรียมเอกสาร 7.2 การจัดพิมพและถายเอกสาร 7.3 การจัดเรียงเอกสารเขาแฟม 7.4 การแจกเอกสารและเดินเอกสาร 7.5 การจัดทําเอกสารภายหลังการประชุม 33 33 33 34 34 การประเมินผลการประชุม 8.1 สิ่งที่ตองการประเมิน 8.2 วิธีการประเมินผล 8.3 การวัดผลการประเมิน 8.4 การใชประโยชนจากขอมูลการประเมินผล 35 35 35 36 บรรณานุกรม (1) ภาคผนวก ภาคผนวก ก. คําสั่งแตงตั้งคณะทํางานจัดทําคูมือการประชุมระหวางประเทศ ภาคผนวก ข. แผนภูมิขั้นตอนการจัดประชุมระหวางประเทศ ภาคผนวก ค. ระเบียบสํานักนายกรัฐมนตรีวาดวยการอนุมัติใหเดินทางไปราชการและ การจัดการประชุมของทางราชการ พ.ศ. 2524 ภาคผนวก ง. ระเบียบกระทรวงการคลังวาดวยคาใชจายในการฝกอบรม การจัดงานและ การประชุมระหวางประเทศ พ.ศ. 2549 ภาคผนวก จ. ระเบียบสํานักนายกรัฐมนตรีวาดวยการพัสดุ พ.ศ. 2535 ภาคผนวก ฉ. ระเบียบกระทรวงการคลังวาดวยการเบิกคาใชจายในการเดินทางไป ราชการ พ.ศ. 2550 ภาคผนวก ช. หนังสือกระทรวงการคลัง ที่ กค 0409.6/ว 86 ลงวันที่ 20 กรกฎาคม 2547 ภาคผนวก ซ. ตัวอยางเอกสาร ซ.1 ตัวอยางหนังสือขออนุมัตเปนเจาภาพจัดการประชุมระหวางประเทศ ิ ซ.2 ตัวอยางหนังสือขออนุมัติคาใชจายการเปนเจาภาพจัดการ ประชุมระหวางประเทศ ซ.3 ตัวอยางหนังสือถึงผูอํานวยการสํานักงบประมาณ เพื่อขออนุมัติ คาใชจายในการเปนเจาภาพจัดการประชุม (2)
  • 5.
    ซ.4 ตัวอยางหนังสือแตงตั้งองคประกอบคณะผูแทนไทยในการ ประชุมระหวางประเทศ ซ.5 ตัวอยางหนังสือแตงตั้งเจาหนาที่ปฏิบติงาน ั ซ.6 ตัวอยางหนังสือเชิญประชุมเพื่อนําไปประกอบขอวีซาของ  ผูเขารวมประชุม ซ.7 ตัวอยางหนังสือเชิญประชุมและเอกสารที่เกี่ยวของ ซ.8 ตัวอยางหนังสือขออนุมัติกรณีเบิกจายนอกเหนือที่กําหนดไวในระเบียบ ซ.9 ตัวอยางหนังสือขออนุมัติเชาหองประชุมและอุปกรณ ซ.10 ตัวอยางตารางเปรียบเทียบขอมูลโรงแรม ซ.11 ตัวอยางรูปแบบการจัดหองประชุม ซ.12 ตัวอยางรายการตรวจสอบการเตรียมจัดสถานที่ ซ.13 ตัวอยางขอมูลประชาสัมพันธสําหรับสื่อประเภทสิ่งพิมพ ซ.14 ตัวอยางขอมูลประชาสัมพันธสําหรับสื่อโสตทัศน ซ.15 ตัวอยางหนังสือเรียนเชิญและแบบตอบรับ ซ.16 ตัวอยางหนังสือเชิญผูพูด ซ.17 ตัวอยางบัตรเชิญรวมงานเลียงรับรอง ้ ซ.18 ตัวอยางขอความติดผนัง ซ.19 ตัวอยางคํากลาวพิธีเปด ซ.20 ตัวอยางคํากลาวพิธีปด ซ.21 ตัวอยางคํากลาวงานเลี้ยงรับรอง ซ.22 ตัวอยางบทพิธีกร ซ. 23 ตัวอยางบทพิธีกรบรรยายการแสดง ซ.24 ตัวอยางบทพิธีกรในการมอบของขวัญ ซ.25 ตัวอยางหนังสือขอยืมอุปกรณ ซ.26 ตัวอยางการประเมินแบบกําหนดคะแนนตามระดับความเขมของความรูสึก ซ.27 ตัวอยางการประเมินแบบกําหนดระดับความเขมของความรูสึก (3)
  • 6.
    บทที่ 1 การดําเนินการจัดประชุม การรับเปนเจาภาพจัดการประชุมระหวางประเทศ นอกจากจะเปนกระบวนการสนับสนุน กิจกรรมเพิ่มขีดความสามารถในการแขงขันทางการคาระหวางประเทศยังกอประโยชนตอประเทศ เจาภาพจัดการประชุมในหลายดาน ไมวาจะเปนการสงเสริมประชาสัมพันธชื่อเสียงของประเทศใหเปน ที่รูจักแพรหลาย สรางภาพลักษณที่ดตอสายตาชาวโลก นํารายไดเขาสูประเทศ เพื่อใหการจัดประชุม ี นั้นๆ ประสบความสําเร็จลุลวงไปดวยดี และเปนที่นาประทับใจ การดําเนินการจัดประชุมจึงตองอาศัย ความละเอียดรอบคอบในการเตรียมการตางๆ ตั้งแตเริ่มวางแผนการจัดประชุม การพิจารณาสิ่งอํานวย ความสะดวก การประสานงานกับหนวยงานที่เกี่ยวของ ตลอดจนการปฏิบัติงานการประชุม โดยคํานึงถึง ธรรมเนียมปฏิบัตทั้งของสากลและขององคการนั้นๆ รวมทั้งขอกําหนด กฎระเบียบที่เกี่ยวของ ิ 1.1 การจัดทําแผนงานการจัดประชุมระหวางประเทศ จุดมุงหมายของการวางแผนการจัดการประชุม คือ เพื่อใหสามารถบรรลุตามวัตถุประสงคของ การเปนเจาภาพจัดการประชุมระหวางประเทศนั้นๆ การวางแผนการจัดประชุมถือเปน องคประกอบสําคัญ ซึ่งแผนที่ดีดองมีการอธิบายและกําหนดแผนปฏิบัติการใหชัดเจนเพื่อให เขาใจกันทุกฝาย ตองมีการกําหนดหนาที่ของบุคลากรที่เกี่ยวของเพื่อใหเขาใจบทบาทหนาที่ ความรับผิดชอบ สามารถปฏิบัติงานของตนเองได และใชแผนดังกลาวเปนแนวทางในการติดตอ ประสานงานตามหนาที่ อันจะชวยปองกันปญหาที่อาจเกิดขึ้น นําไปสูการพัฒนาการปฏิบัติงาน และสรางความสะดวกตอการควบคุมงานใหเปนไปตามวัตถุประสงค ขอมูลที่จําเปนเพื่อการจัดทําแผนการจัดประชุม ไดแก • วัตถุประสงคของการประชุม • กําหนดการและระยะเวลา • จํานวนผูเขารวมประชุม • งบประมาณ • ธรรมเนียมปฏิบัติ / ขอกําหนด/กฎระเบียบที่เกี่ยวของ การวางแผนการจัดประชุมจะนําเอาหลักของการวางแผนทั่วไปมาประยุกตใช และสราง แผนปฏิบัติการขึ้นซึ่งตองชัดเจน เชน ทําอะไร (สิ่งที่ตองทํา /สิ่งที่ควรทําเพิ่ม ) ทําเมื่อใด  (ควรทําเมื่อใด/ควรเสร็จเมือใด) ทําอยางไร ใครทํา (ใครรับผิดชอบ/ใครเกี่ยวของ) การ ่ ดําเนินงานบางอยางตองมีลําดับขั้นตอน บางอยางเกิดในชวงเวลาเดียวกันก็ได ลักษณะของแผนการปฏิบัตงานอาจแตกตางกันสําหรับแตละการประชุมถึงแมวาจะเปนองคกร ิ เดียวกัน ในแผนควรระบุกจกรรมและขั้นตอนของกิจกรรม ใหอานเขาใจงายไมสับสน ิ ดังตัวอยางในตารางที่ 1 1/36
  • 7.
    ตารางที่ 1 ตัวอยางแผนปฏิบัติการการรับเปนเจาภาพจัดการประชุม งาน งบประมาณ -ขออนุมัติคาใชจาย -สรุปคาใชจาย สถานที่ -สํารวจสถานที่ -สรุปเลือกสถานที่ -ทําสัญญาสํารองหอง -อาหาร/อาหารวาง อุปกรณ -สํารวจ/ติดตอจัดหา -จัดซื้อจัดจาง งานดานเอกสาร -จัดทําขอมูลการ ประชุม -ขอรับเอกสาร เผยแพร -จัดทําขาวเผยแพร -จัดทําเอกสารการ ประชุม ผูแทน -หนังสือเชิญ -ขออนุมัติผูแทนไทย -แบบลงทะเบียน/ ปายชื่อ งานพิธีการ -ทําการดเชิญ -จัดทําคํากลาว -เชิญประธาน/ ผูบริหาร -การแสดง ทัศนะศึกษา/ดูงาน -ติดตอสถานที่/ พาหนะ -ทําขอมูลสําหรับแจก ของที่ระลึก/กระเปา -ติดตอขอใบเสนอ ราคา -ตอรอง/สั่งของ เจาหนาที่ -ขออนุมัติแตงตั้ง -มอบหมายและให ขอมูล ต.ค. พ.ย.ธ.ค. ม.ค. ก.พ. มี.ค. 2/36 เม.ย. พ.ค. มิ.ย. ก.ค. ส.ค. ก.ย. ผูดําเนินการ
  • 8.
    1.2 การขออนุมัติตามระเบียบราชการ ในการรับเปนเจาภาพจัดการประชุมระหวางประเทศ หนวยราชการทีเปนเจาภาพจัดการประชุม ่ จะตองศึกษาและปฏิบัตตามระเบียบราชการที่เกี่ยวของในขั้นตอนตางๆดังนี้ ิ 1.2.1 การขออนุมัติเปนเจาภาพจัดการประชุม การรับเปนเจาภาพจัดการประชุม จะตองนําเสนอรัฐมนตรีเจาสังกัดพิจารณาอนุมัติตาม ระเบียบสํานักนายกรัฐมนตรีวาดวยการอนุมัติใหเดินทางไปราชการและการจัดประชุม ของทางราชการ พ.ศ. 2524 หมวด 2 ขอ 19 (2) ดังในภาคผนวก ค. ในการเสนอขอ อนุมัติการรับเปนเจาภาพจัดการประชุม จะตองจัดทําแผนการจัดประชุมเพื่อประกอบ การพิจารณา ดังนี้ • หลักการและเหตุผล • วัตถุประสงคในการจัดการประชุมระหวางประเทศ • กําหนดการ วิธีดําเนินการ ระยะเวลา และสถานที่สําหรับการประชุมระหวางประเทศ สวนใหญประเทศเจาภาพจัดการประชุมจะเปนผูกําหนดระยะเวลาและสถานที่ ทั้งนี้ การกําหนดระยะเวลาการจัดประชุมควรคํานึงถึงวันหยุดราชการ ชวงปงบประมาณ ของหนวยงานราชการดวย สวนฝายเลขานุการตางประเทศจะเปนผูกําหนดโปรแกรม  การจัดประชุมและวิธีดําเนินการ โดยจะมีการประสานงานระหวางประเทศเจาภาพ จัดการประชุมกับฝายเลขานุการตางประเทศ • จํานวนผูเขารวมประชุมระหวางประเทศ โดยปกติจะเปนประเทศสมาชิกที่เขารวม ประชุม และผูสังเกตการณ  • แผนงบประมาณรองรับการเปนเจาภาพจัดการประชุมตามระเบียบกระทรวงการคลัง วาดวยคาใชจายและการเบิกจายของสวนราชการ  • ที่ปรึกษาโครงการ และผูรับผิดชอบการจัดประชุมระหวางประเทศ • ประโยชนที่จะไดรับจากการเปนเจาภาพจัดการประชุม ซึ่งอาจเนนประโยชน ดานวิชาการ การเพิ่มขีดความสามารถในการแขงขันในระบบการคาระหวางประเทศ ความรวมมือระหวางประเทศ ทั้งนี้จะเปนการเพิ่มพูนความรูและพัฒนาองคความรู ของผูเขารวมประชุม ฯลฯ ตัวอยางหนังสือขออนุมัตเปนเจาภาพจัดการประชุมระหวางประเทศ ดังในภาคผนวก ซ. ขอ ซ.1 ิ 1.2.2 การขออนุมัติงบประมาณ การขออนุมัติงบประมาณ จะดําเนินการหลังจากไดรับอนุมัติการเปนเจาภาพจัดการประชุม แลว โดยปฏิบติตามระเบียบกระทรวงการคลังวาดวยคาใชจายในการฝกอบรม การจัดงาน ั และการประชุมระหวางประเทศ พ.ศ. 2549 ดังในภาคผนวก ง. 3/36
  • 9.
    ที่สําคัญการขออนุมัติคาใชจายและการเบิกจายคาใชจายในการประชุมจากสํานัก  งบประมาณโดยรายการที่ไมเปนไปตามระเบียบกระทรวงการคลังฯ ตองใหหัวหนา หนวยงานอนุมัติการเบิกจายตามระเบียบกระทรวงการคลัง พ.ศ.2549 หมวด 1 บททัวไป ่ ขอ 7 การเบิกจายคาใชจายในการฝกอบรม การจัดงาน และการประชุมระหวางประเทศ นอกเหนือจากที่กําหนดไวในระเบียบนี้ หรือกําหนดไวแลวแตไมสามารถปฏิบัตได ิ ตามระเบียบนีใหอยูในดุลยพินิจของหัวหนาสวนราชการเจาของงบประมาณ โดยคํานึงถึง ้ ความจําเปน ความเหมาะสม และประหยัดภายในวงเงินงบประมาณที่ไดรับโดยยึดถือ ประโยชนของทางราชการเปนหลัก ซึ่งจะกลาวในหัวขอการเงินและงบประมาณตอไป หมายเหตุ การจัดการประชุมระหวางประเทศของแตละองคกรระหวางประเทศจะมี ธรรมเนียมปฏิบัติและเงื่อนไขขอกําหนดที่ประเทศเจาภาพจัดการประชุมตองดําเนินการ แตกตางกัน ดังนั้น เจาภาพจัดการประชุมจะตองศึกษาเงื่อนไขขอกําหนดที่ประเทศเจาภาพ จัดการประชุมตองดําเนินการอยางละเอียด เพื่อใหเกิดความถูกตอง และไมขัดตอระเบียบ วิธีปฏิบัติของการรับเปนเจาภาพจัดการประชุม ตัวอยางหนังสือขออนุมัติคาใชจายการเปนเจาภาพจัดการประชุมระหวางประเทศ ดังในภาคผนวก ซ. ขอ ซ.2 ตัวอยางหนังสือถึงผูอํานวยการสํานักงบประมาณ เพือขออนุมัติคาใชจายในการเปน ่ เจาภาพจัดการประชุม ดังในภาคผนวก ซ. ขอ ซ.3 1.2.3 การขออนุมัติแตงตังคณะผูแทนไทย ้ การขออนุมัติแตงตั้งคณะผูแทนไทยเพื่อเขารวมประชุมระหวางประเทศมี 2 กรณี คือ  ผูเขารวมประชุมในฐานะคณะผูแทนไทย และผูสังเกตการณในการเขารวมประชุม โดยจะดําเนินการหลังจากที่ไดรับอนุมัติในหลักการใหรบเปนเจาภาพจัดการประชุมแลว ั เจาภาพจัดการประชุมจะประสานงานขอรับรายชื่อของคณะผูแทนเพือนําเสนอรัฐมนตรี ่ เจาสังกัดพิจารณาใหความเห็นชอบการแตงตั้งองคประกอบคณะผูแทนไทย และ ผูสังเกตการณ ตามระเบียบสํานักนายกรัฐมนตรีวาดวยการอนุมัติใหเดินทางไปราชการ และการจัดประชุมของทางราชการ พ.ศ. 2524 นอกจากนี้ เจาภาพจัดการประชุมตอง แจงรายชื่อคณะผูแทนไทยทั้งหมดใหฝายเลขานุการตางประเทศทราบ รวมทั้งแจง คณะผูแทนไทยทราบการอนุมัติดวย ทั้งนี้ การขออนุมัติดังกลาวเพื่อประกอบการเบิกจายคาใชจายการจัดการประชุมระหวาง ประเทศ กรณีจัดการประชุมในตางจังหวัดจะดําเนินการขออนุมัติคณะผูแทนไทยหลังจาก ไดรับอนุมัติงบประมาณการจัดประชุมแลว เนื่องจากมีคาใชจายในการไปราชการ ตางจังหวัดเกี่ยวของดวย ตัวอยางหนังสือแตงตั้งองคประกอบคณะผูแทนไทยในการประชุมระหวางประเทศ ดังในภาคผนวก ซ. ขอ ซ.4 4/36
  • 10.
    1.2.4 การขออนุมัติเจาหนาที่ปฏิบัติงาน การจัดการประชุมระหวางประเทศ จําเปนจะตองมีเจาหนาที่ที่มีความสมารถมาชวย การปฏิบัติงานเนื่องจากตองมีการประสานงานและอํานวยความสะดวกใหแกผูเขารวม ไมวาจะเปนหนวยงานตางประเทศ ผูแทนไทย และหนวยงานที่เกี่ยวของ เพื่อให การประชุมเปนไปดวยความเรียบรอย เจาภาพจัดการประชุมจึงควรจัดหาและแบงหนาที่ ของเจาหนาที่เพื่อรับผิดชอบงานใหชัดเจน เชน การดูแลหองประชุม การดูแลการ ลงทะเบียน การดูแลการพิมพ-ถายเอกสาร ฯลฯ โดยขออนุมัติหัวหนาสวนราชการ เพื่อใหความเห็นชอบเจาหนาที่ปฏิบติงานการประชุมตามระเบียบกระทรวงการคลัง ั พ.ศ. 2549 ทั้งนี้ เงินรางวัลของเจาหนาที่ปฏิบัติงานการประชุมจะใหเฉพาะวันที่ ปฏิบัติงานเทานั้น ในกรณีที่มีจํานวนบุคลากรจํากัด ไมเพียงพอที่จะปฏิบติงานการประชุม เจาภาพจัดการ ั ประชุมอาจจัดหาเจาหนาที่เพิ่มเติมโดยประสานงานกับหนวยงานทีเกี่ยวของ ่ แลวรวบรวมชือเสนอขออนุมติแตงตั้ง ่ ั ตัวอยางหนังสือแตงตั้งเจาหนาที่ปฏิบติงาน ดังในภาคผนวก ซ. ขอ ซ.5 ั 1.3 การประสานงาน เจาภาพจัดการประชุมจะตองติดตอประสานงานกับหนวยงานตางประเทศทีทําหนาที่เปน ่ ฝายเลขานุการ ผูเขารวมประชุมทั้งหนวยงานของตางประเทศและคณะผูแทนไทย รวมถึง หนวยงานที่เกี่ยวของอื่นๆ ดังนี้ 1.3.1 ประสานงานกับฝายเลขานุการตางประเทศ เพื่อเตรียมการจัดประชุม เจาภาพจัดการประชุมจะตองประสานงานกับฝายเลขานุการ ตางประเทศ เกี่ยวกับรายละเอียดการประชุม ขั้นตอนและพิธีการตางๆ เชน กําหนดการ ประชุม จํานวนผูเขารวมประชุม อุปกรณ สิ่งอํานวยความสะดวก เอกสารการประชุม ฯลฯ เมื่อใกลกําหนดการจัดประชุมควรสรุปการดําเนินการตางๆ กับฝายเลขานุการตางประเทศ เพื่อใหมั่นใจวาทั้งสองฝายมีขอมูลที่ถูกตองตรงกัน ทั้งนี้ การประสานงานอยางใกลชิด มีสวนชวยลดปญหาที่อาจเกิดขึ้นในระหวางการประชุม ้ 1.3.2 ประสานงานกับผูเขารวมประชุมทังในและตางประเทศ เจาภาพจัดการประชุมจะตองดําเนินการในเรื่องการเชิญประชุม แจงยืนยันการ ลงทะเบียนการเขารวมประชุม รวมทั้งหนังสือเชิญเพือขอวีซา ซึ่งอาจประสานกับ ่ กระทรวงการตางประเทศและสํานักตรวจคนเขาเมือง เพื่อเตรียมความพรอม ในการจัดเตรียมสิ่งอํานวยความสะดวกใหแกผูเขารวมประชุม ตัวอยางหนังสือเชิญประชุมเพื่อนําไปประกอบขอวีซาของผูเขารวมประชุม  ดังในภาคผนวก ซ. ขอ ซ.6 5/36
  • 11.
    1.4 การเชิญประชุม 1.4.1 การจัดทําหนังสือเชิญประชุม ในกรณีที่ประเทศเจาภาพจัดการประชุมไดรับมอบหมายใหเปนผูจัดทําหนังสือเชิญ ประชุมและ/หรือจัดทําขอมูลทั่วไป (General Information) สําหรับผูเขารวมประชุม ควรสงหนังสือเชิญ และ/หรือขอมูลทั่วไปลวงหนากอนการประชุมไมนอยกวา 3 เดือน โดยในหนังสือเชิญควรระบุ Deadline สําหรับการลงทะเบียน และควรมีการแจงเตือน/ ทวงถามเมื่อพนกําหนดการตอบกลับดวย ทั้งนี้ รายชื่อสําหรับสงหนังสือเชิญ ใหประสาน ฝายเลขานุการตางประเทศ และควรสงหนังสือเชิญทั้งในรูปแบบจดหมาย และ E-mail 1.4.2 การจัดทําขอมูลทั่วไป รายละเอียดทีควรพิจารณาใสไวในขอมูลทั่วไป เชน ขอความตอนรับของเจาภาพ ่ จัดการประชุม ขอมูลเกี่ยวกับสถานที่จัดประชุม โรงแรมที่พัก (และทีพักสํารอง) ่ การเดินทางระหวางสนามบิน-ที่พัก แผนที่ กําหนดการประชุมและพิธีการ หองประชุม หองทํางานฝายเลขานุการ (Secretariat Room) การติดตอกับเจาภาพจัดการประชุม สภาพภูมิอากาศ ระบบไฟฟา เครดิตการด เงินตรา ธรรมเนียมปฏิบติ การขอวีซา ั เว็บไซตการจัดประชุมครั้งนั้นๆ เว็บไซตที่นาสนใจ ฯลฯ พรอมแนบแบบฟอรมที่ เกี่ยวของ เชน แบบฟอรมลงทะเบียน แบบฟอรมจองโรงแรม ซึ่งควรระบุ Deadline สําหรับการลงทะเบียนดวย เปนตน ตัวอยางหนังสือเชิญประชุมและเอกสารที่เกี่ยวของดังในภาคผนวก ซ. ขอ ซ.7 1.5 การลงทะเบียน ในที่นี้ไดแบงการลงทะเบียนออกเปน 2 ขั้นตอน คือ การลงทะเบียนลวงหนา (Pre-registration) และการลงทะเบียนหนางาน 1.5.1 การลงทะเบียนลวงหนา การลงทะเบียนลวงหนาเปนประโยชนตอการเตรียมการของเจาภาพจัดการประชุม  เพราะจะทําใหสามารถทราบถึงจํานวนและความตองการของผูเขารวมประชุม ทําให จัดเตรียมสถานที่จัดประชุมไดเหมาะสม สะดวกตอการจัดเตรียมงบประมาณ การเลี้ยงรับรอง การจัดทําเอกสาร ฯลฯ รายละเอียดที่ไดรับจากการลงทะเบียนลวงหนา ยังสามารถใชเปนขอมูลเพือติดตอประสานงานในโอกาสตอไปดวย ดังนั้น เจาภาพ ่ จัดการประชุมควรจัดทําแบบฟอรมลงทะเบียนใหมีหัวขอครอบคลุมในทุกประเด็น ที่จําเปน ซึ่งจะชวยใหการเตรียมการจัดประชุมงายขึน แตไมควรมีรายละเอียดมาก ้ เกินไปจนกอใหเกิดความยากลําบากในการกรอกเอกสาร และควรจัดแบงหมวดหมู ใหชัดเจน เชน ขอมูลสวนตัว การประชุมที่ประสงคจะเขารวม โรงแรมที่พัก เปนตน 6/36
  • 12.
    ในสวนของวิธการลงทะเบียน ควรมีความยืดหยุนและคํานึงถึงความสะดวกของผูเขารวม ี ประชุมเปนหลัก จึงควรจัดใหมีทางเลือกในการลงทะเบียนไดหลายชองทางเชน โทรสาร เว็บไซต หรือ E-mail เปนตน 1.5.2 การลงทะเบียนหนางาน ประกอบดวยสิ่งที่ตองคํานึงถึง ดังนี้ 1) กําหนดการลงทะเบียน ขึ้นอยูกับดุลพินิจของเจาภาพจัดการประชุม เชน หากเปนการประชุมที่มีผูเขารวมประชุมจากตางประเทศเปนจํานวนมาก เจาภาพ จัดการประชุมอาจเปดใหลงทะเบียนกอนการประชุม 1 วัน เพื่อเปนการอํานวย ความสะดวกและลดภาระในวันประชุม 2) สถานที่ลงทะเบียน เจาภาพจัดการประชุมควรพิจารณาบริเวณทีสะดวก ในทาง ่ ปฏิบัติหากตองการลงทะเบียนหนาหองประชุมควรใหแนใจวามีพื้นทีกวางขวาง ่ เพียงพอ หรือหากหองทํางานฝายเลขานุการอยูในบริเวณเดียวกับหองประชุม ก็อาจใหลงทะเบียนที่หองทํางานฝายเลขานุการได แตไมวาจะจัด ณ จุดใด เจาภาพจัดการประชุมจะตองใหขอมูลแกผูเขารวมประชุมเพื่อทราบทั่วกัน ถึงสถานที่และกําหนดเวลาลงทะเบียน 3) อุปกรณลงทะเบียน • เจาภาพจัดการประชุม ควรจัดเตรียมรายชื่อผูลงทะเบียนทั้งหมดอยางเปน ระบบ เชน อาจแยกตามตัวอักษร แยกตามประเทศ การใสหมายเลขกํากับ ที่ตรงกับปายชื่อจะชวยใหการลงทะเบียนงายขึ้น • ปายชื่อผูเขารวมประชุมควรพิมพดวยตัวอักษรแบบหนาเพื่อความชัดเจน อาจแบงปายชื่อออกเปนสีตางๆ เมื่อตองการแบงแยกประเภทของผูเขารวม  หรือการเขารวมประชุม เชน ผูแทน ผูสังเกตการณ หัวหนาคณะ ประธาน การประชุมเต็มคณะ (Plenary) การประชุมกลุมยอย (Working group) เปนตน และควรเตรียมปายชื่อสํารอง (ปายชื่อเปลา) สําหรับผูมาลงทะเบียนเพิ่มดวย • ในกรณีที่จัดใหมีบัตรรับประทานอาหารวาง อาหารกลางวัน บัตรเชิญงาน เลี้ยงรับรอง ของที่ระลึก ควรประสานเพื่อรับสิ่งของลวงหนากอนวันลงทะเบียน และควรจัดเตรียมไวเปนชุดๆ พรอมเอกสารการประชุม (ถามี) เพื่อใหงาย ตอการจายแจก • หากมีเอกสารเผยแพร ควรจัดไวใกลเคียงกับจุดลงทะเบียน 4) เจาภาพจัดการประชุมตองจัดเตรียมเจาหนาที่รับลงทะเบียนจํานวนเพียงพอ และสามารถใหรายละเอียดหรือตอบคําถามที่เกี่ยวของกับการประชุมได และควร จัดใหมีเจาหนาที่อยูประจําโตะลงทะเบียนตลอดชวงการประชุมดวย เพื่อใหบริการ รับลงทะเบียนระหวางการประชุม เปนจุดประชาสัมพันธขอมูล รวมถึงการแจก เอกสารเพิ่มเติมตางๆ 7/36
  • 13.
    บทที่ 2 การเงินและงบประมาณ ระเบียบกระทรวงการคลังวาดวยคาใชจายในการฝกอบรม การจัดงานและการประชุม ระหวางประเทศ พ.ศ. 2549 และระเบียบสํานักนายกรัฐมนตรีวาดวยการพัสดุ พ.ศ. 2535 ดังใน ภาคผนวก จ. ระบุรายละเอียดเกี่ยวกับหลักเกณฑและเงื่อนไขการเบิกจายคาใชจายตางๆ ซึ่งเจาภาพ  จัดการประชุมจะตองจัดทําประมาณการคาใชจายโดยอางอิงระเบียบดังกลาวเพื่อขออนุมัติคาใชจาย และดําเนินการการจัดซื้อจัดจางตอไป 2.1 ระเบียบกระทรวงการคลังฯ 2.1.1 บุคคลที่มีสทธิ์และสามารถจะเบิกคาใชจายในการประชุมระหวางประเทศ ไดแก ิ 1) ประธานในพิธเปดหรือพิธีปดการประชุม ี 2) แขกผูมีเกียรติและผูติดตาม  3) เจาหนาที่ 4) วิทยากร 5) ผูเขารวมประชุม 2.1.2 ประเภทของคาใชจายในการประชุมระหวางประเทศ ไดแก คาใชจายดังตอไปนี้ 1) คาอาหารและเครื่องดื่ม 2) คาเชาสถานทีประชุม ่ 3) คาเชาที่พัก 4) คายานพาหนะ 5) เงินรางวัลของเจาหนาที่ 6) คาวัสดุเครื่องเขียน 7) คาเชาอุปกรณตางๆ 8) คาจางถายเอกสาร 9) คาใชจายในการติดตอสื่อสาร 10) คาใชจายอื่นที่จําเปนในการจัดประชุม 2.1.3 หลักเกณฑและเงื่อนไขการเบิกจายเงิน 2.1.3.1 การเบิกจายตามอัตราทีกําหนด ่ คาใชจาย คาอาหารและเครื่องดื่ม เกณฑการเบิกจาย - ครบทุกมื้อ ไมเกิน 1,200 บาท/วัน/คน - ไมครบทุกมือ ไมเกิน 800 บาท/วัน/คน ้ 8/36
  • 14.
    คาใชจาย เกณฑการเบิกจาย คาที่พัก ไมเกิน 2,000 บาท/วัน/คน เงินรางวัลตอบแทน เจาหนาที่ ไมเกิน200 บาท/วัน/คน *คายานพาหนะ เบิกไดตามสิทธิ เครื่องบิน/รถทัวร/รถไฟ **คาของขวัญ/ที่ระลึก กรณีที่เปนชาวตางประเทศที่เคยใหความชวยเหลือ ประเทศไทย คนละไมเกิน 3,500 บาท หมายเหตุ 1)* ตามหลักเกณฑการเบิกจายคายานพาหนะ ระเบียบกระทรวงการคลังวาดวย การเบิกคาใชจายในการเดินทางไปราชการ พ.ศ. 2550 ดังในภาคผนวก ฉ. 2)** ตามหลักเกณฑการจายเงินคาของขวัญมอบใหชาวตางประเทศ หนังสือกระทรวงการคลัง ที่ กค 0409.6/ว 86 ลงวันที่ 20 กรกฎาคม 2547 ดังในภาคผนวก ช. 2.1.3.2 การเบิกจายเทาที่จายจริง 1) คาใชจายเกี่ยวกับสถานที่ประชุม เชน คาเชาหองประชุมใหญ หองประชุมยอย หองทํางานฝายเลขานุการ 2) คาใชจายอื่นๆ เชน - คาวัสดุเครื่องเขียน เชน กระดาษ ปากกา - คาเชาอุปกรณตางๆ เชน เครื่องคอมพิวเตอร เครื่องพิมพ เครื่องถายเอกสาร เครื่องฉาย LCD - คาเชาระบบเครือขายอินเทอรเน็ต - คาเชายานพาหนะและคาน้ามันเชื้อเพลิง ํ - คาประชาสัมพันธกอนและหลังการประชุม เชน การจัดทําแผนพับ การประชาสัมพันธผานสื่อวิทยุโทรทัศน - คากระปาเอกสาร - คาการแสดงดนตรีไทยและนาฏศิลป - คาใชจายเบ็ดเตล็ด เชน คาธรรมเนียมออกของ คาผานทางพิเศษ - คาใชจายอื่นที่จําเปนในการจัดประชุม เชน คาไปรษณีย คาโทรศัพท/โทรสาร 9/36
  • 15.
    2.1.3.3 การเบิกจายนอกเหนือจากที่กําหนดไวในระเบียบ ในกรณีที่ตองเบิกจายคาใชจายในการจัดประชุมระหวางประเทศ นอกเหนือจาก ที่กําหนดไวในระเบียบหรือที่ระเบียบกําหนดไวแลวแตไมสามารถปฏิบัติได เชน การจัดเลียงรับรองอาหารค่ํา เปนตน ใหเจาภาพจัดการประชุมเสนอหัวหนา ้ สวนราชการพิจารณา พรอมชี้แจงเหตุผลความจําเปนตามระเบียบ กระทรวงการคลังวาดวยคาใชจายในการฝกอบรม การจัดงาน และการประชุม ระหวางประเทศ พ.ศ. 2549 หมวด 1 บททั่วไป ขอ 7 ตัวอยาง การขออนุมัติ กรณีเบิกจายนอกเหนือที่กําหนดไวในระเบียบ ดังในภาคผนวก ซ ขอ ซ.8 2.2 การดําเนินการตามระเบียบ 2.2.1 การจัดทําประมาณการ กอนที่จะจัดทําประมาณการคาใชจาย เจาภาพจัดการประชุมจําเปนตองทราบ จํานวนวันที่มการประชุมและจํานวนผูเขารวมประชุม เพื่อจะไดประมาณการคาใชจาย ี ใหครอบคลุมจํานวนวันและคน โดยอาจจะประสานกับฝายเลขานุการตางประเทศ หรือ ประมาณการจากขอมูลการจัดประชุมที่ผานมา นอกจากนั้น เจาภาพจัดการประชุม  ยังตองระบุคาใชจายที่จําเปนตองใชใหครบถวนและชัดเจนในการประมาณการดวย โดยการประสานกับบริษท/หางรานเพื่อขอรับใบเสนอราคาวัสดุ/อุปกรณที่จะเชาหรือซื้อ ั เพื่อเปนขอมูลพื้นฐานประกอบการจัดทําประมาณการคาใชจายตางๆ เชน • คาอาหารและเครื่องดื่ม ประมาณการตรงตามราคาที่โรงแรมเสนอมา • คาเชาสถานที่ ประมาณการตรงตามราคาที่โรงแรมเสนอมา • คาเชาที่พัก ประมาณการตามจํานวนวันและจํานวนผูเขารวมประชุม • คายานพาหนะและน้ํามันเชื้อเพลิง ขึนอยูกับประเภทของยานพาหนะที่ใช ้ โดยประมาณการคาน้ํามันเชื้อเพลิงตามระยะทางที่จะใช ประเภทของรถ และราคา น้ํามันเชื้อเพลิงในขณะนั้น • เงินรางวัลของเจาหนาที่ ประมาณการตามจํานวนเจาหนาที่ที่จะแตงตั้งให ปฏิบัติงานจัดประชุม • คาวัสดุเครื่องเขียน ควรขอใบเสนอราคาวัสดุที่จําเปนตองใชจากบริษัท/หางราน หรือประมาณการจากขอมูลที่ผานมา • คาเชาอุปกรณตางๆ ควรติดตอบริษัทที่ใหเชาอุปกรณเพื่อขอรับใบเสนอราคา หรือประมาณการจากขอมูลที่ผานมา • คาจางถายเอกสาร ควรขอใบเสนอราคาคาจางถายเอกสารจากบริษัท/หางราน หรือประมาณการจากขอมูลที่ผานมา 10/36
  • 16.
    • คาใชจายในการติดตอสือสาร เพื่อใชเปนคาโทรศัพทโทรสาร กรณีมีเหตุจําเปน ่ ตองติดตอประสานงานระหวางจัดประชุม • คาใชจายอื่นที่จําเปนในการจัดประชุม ใหประมาณการคาใชจายสํารองไว จํานวนหนึ่ง เชน คาใชจายเบ็ดเตล็ด คาพวงมาลัย คาผานทางพิเศษ คาที่จอดรถ คาขนสง เปนตน ตัวอยางการจัดทําประมาณการคาใชจาย ดังในภาคผนวก ซ. ขอ ซ.2 2.2.2 การขออนุมัติคาใชจาย เจาภาพจัดการประชุมตองขออนุมัติคาใชจายในการเปนเจาภาพจัดการประชุม โดยตองระบุดวยวาจะขอเบิกจายจากงบประมาณใด เพื่อนําเสนอหัวหนาสวนราชการ ตนสังกัดพิจารณา 1) อนุมัติคาใชจายที่จะขอเบิกจายเพิ่มเติมนอกเหนือจากที่ระเบียบกําหนด (ถามี) 2) อนุมัติประมาณการคาใชจายในการเปนเจาภาพจัดการประชุม และ 3) ลงนามหนังสือถึงผูอํานวยการสํานักงบประมาณ เพื่อขออนุมัติคาใชจายในการ เปนเจาภาพจัดการประชุมตามที่เจาภาพจัดการประชุมไดประมาณการไว ตัวอยางหนังสือขออนุมัติคาใชจาย ดังในภาคผนวก ซ. ขอ ซ.2 ในการจัดทําหนังสือถึงสํานักงบประมาณจะตองแนบเอกสารตอไปนี้ไปพรอมกัน ไดแก สําเนาหนังสืออนุมัติเปนเจาภาพจัดการประชุม สําเนาหนังสืออนุมัติแตงตั้ง คณะผูแทนไทย และประมาณการคาใชจายในการจัดประชุม ตัวอยางหนังสือถึงสํานักงบประมาณ ดังในภาคผนวก ซ. ขอ ซ.3 สํานักงบประมาณจะสงหนังสือแจงอนุมัติคาใชจายในวงเงินตามที่เจาภาพจัดการประชุม ไดประมาณการไว อยางไรก็ตาม ในระหวางที่สํานักงบประมาณพิจารณา เจาหนาที่จาก สํานักงบประมาณอาจจะติดตอประสานขอขอมูลประกอบการพิจารณาอนุมัติคาใชจาย ในบางรายการเพิ่มเติม ซึ่งเจาภาพจัดการประชุมจําเปนจะตองชี้แจงและใหขอมูล/เหตุผล ความจําเปนสําหรับการตั้งประมาณการคาใชจายสําหรับรายการนั้นๆ ในวงเงินดังกลาว หรืออาจจะตองสงใบเสนอราคาใหสํานักงบประมาณพิจารณา เพื่อยืนยันวาประมาณการ คาใชจายทีขอตั้งไปไมไดสูงเกินความเปนจริง หรืออาจจะอางอิงจากขอมูลประมาณการ ่ ที่ผานมา ทั้งนี้ ขึ้นอยูกับดุลยพินิจของเจาหนาที่ของสํานักงบประมาณที่จะพิจารณา อนุมัติตามวงเงินที่ขอ หรืออาจจะปรับลดตามที่เห็นสมควรก็ได หลังจากไดรับหนังสืออนุมัติคาใชจายในการจัดประชุมจากสํานักงบประมาณแลว เจาภาพจัดการประชุมจะตองดําเนินการขออนุมัติการยืมเงินเพื่อเปนคาใชจายในการ เปนเจาภาพจัดการประชุม โดยเลือกรายการคาใชจายที่ตองซื้อเพื่อการใชงานหรือ เตรียมการกอนการประชุม รวมถึงรายการที่จําเปนตองหรือประสงคจะจายเปนเงินสด 11/36
  • 17.
    (ไมสามารถวางบิลเรียกเก็บเงินในภายหลัง) หลังจากเสร็จสิ้นการประชุมทันที โดยจัดทํา หนังสือขออนุมัติการยืมเงินเพื่อเปนคาใชจายในการจัดประชุมพรอมสัญญายืมเงิน เสนอใหหัวหนาสวนราชการตนสังกัดพิจารณาอนุมัติ ตัวอยางหนังสือขออนุมัติการยืมเงินดังในภาคผนวก ซ. ขอ ซ.8 2.2.3 การจัดซื้อจัดจาง เมื่อเจาภาพจัดการประชุมขอรับใบเสนอราคา วัสดุ/อุปกรณ ที่จะเชาหรือซื้อจากโรงแรม หรือ บริษัท/หางรานแลว ตองดําเนินการขออนุมัติการจัดซื้อจัดจางตามระเบียบสํานัก นายกรัฐมนตรีวาดวยการพัสดุ พ.ศ. 2535 โดยใหฝายพัสดุเสนอหัวหนาสวนราชการ เพื่ออนุมัติการจางทําหรือเชาวัสดุ/อุปกรณนั้น ยกเวนคาอาหารและเครื่องดื่ม ทั้งนี้ ตองใหโรงแรม หรือ บริษัท/หางรานรับทราบพรอมประทับตราลงในใบจัดซื้อจัดจางดวย เพื่อเปนเอกสารสําคัญในการเบิกจายตอไป ในกรณีที่มีการซื้อหรือเชาวัสดุ/อุปกรณที่มีราคาเกิน 100,000 บาท เชน การเชาหอง ประชุมของโรงแรม เจาภาพจัดการประชุมจะตองเสนอหัวหนาสวนราชการอนุมัติการเชา โดยวิธีพิเศษราคาเกิน 100,000 บาท ตามระเบียบสํานักนายกรัฐมนตรีวาดวยการพัสดุ พ.ศ. 2535 แกไขเพิ่มเติม (ฉบับที่ 3) พ.ศ. 2539 โดยมีเหตุผลความจําเปน พรอมทั้ง รายชื่อกรรมการจางโดยวิธีพิเศษ และกรรมการตรวจรับ เพื่อใหฝายพัสดุจัดทําการจัดซื้อ จัดจางโดยวิธีพิเศษตอไป ตัวอยางบันทึกขออนุมัติเชาหองประชุมและอุปกรณ ดังในภาคผนวก ซ. ขอ ซ.9 2.2.4 หลักฐานประกอบการเบิกจาย • หนังสือขออนุมัติเปนเจาภาพจัดการประชุมระหวางประเทศ • หนังสือขออนุมัติแตงตั้งองคประกอบคณะผูแทนไทย • หนังสือขออนุมัติคาใชจายและการยืมเงินเพื่อเปนคาใชจายในการเปนเจาภาพ จัดการประชุม • หนังสือตอบรับจากสํานักงบประมาณ • หนังสืออนุมัติเจาหนาที่ปฏิบัติงาน • รายชื่อพรอมลายมือชื่อของผูมีสิทธิเบิกคาใชจายเปนรายวัน ซึ่งไดแก ประธาน แขกผูมีเกียรติ (ในพิธีเปด/ปดการประชุม และงานเลียงรับรอง) ผูเขารวมประชุม ้ และผูติดตาม เจาหนาที่ปฏิบัติงานแลวแตกรณี • ใบเสร็จรับเงิน และใบรับรองการเขาพักโรงแรมของประธาน แขกผูมเกียรติ ี ผูเขารวมประชุม และเจาหนาที่ปฏิบติงาน (ในกรณีจัดประชุมตางจังหวัด) ั 12/36
  • 18.
    • • • • • • • ใบเสร็จรับเงินคาอาหารและเครื่องดื่ม ใบเสร็จรับเงินคาเชาอุปกรณตางๆ เชน คอมพิวเตอรและเครื่องพิมพ เครื่องถายเอกสารรถยนตรับจาง สายเครือขายอินเตอรเน็ต เปนตน ใบเสร็จรับเงินคาวัสดุเครื่องเขียน ใบสําคัญรับเงินรางวัลหรือคาตอบแทน สัญญาจางหรือใบสั่งจาง หลักฐานการตรวจรับงาน ใบสําคัญรับเงิน / ใบเสร็จรับเงินคาใชจายอื่นๆ 13/36
  • 19.
    บทที่ 3 สถานที่จดประชุม ั สถานที่สําหรับจัดการประชุมเปนเรื่องหนึ่งที่สงผลตอความสําเร็จของการประชุม บรรยากาศของสถานที่และหองประชุมมีอิทธิพลอยางยิ่งตอความรูสกของผูเขาประชุม ดังนั้น ึ กอนกําหนดสถานที่จัดประชุมจึงควรมีการสํารวจสถานที่และเปรียบเทียบขอมูลแลวจัดเตรียมสถานที่ ประชุมอยางรอบคอบ เพื่อใหการประชุมเปนไปดวยความเรียบรอยและสมบูรณ 3.1 การพิจารณาสถานที่จัดประชุม 3.1.1 การสํารวจสถานที่จัดประชุม สถานที่จัดประชุมควรมีทั้งหองประชุมและหองพัก ตลอดจนสิ่งอํานวยความสะดวก อยางครบครัน เจาภาพจัดการประชุมจึงมักเลือกใชโรงแรมเปนสถานที่จัดประชุม โดยติดตอขอสํารวจโรงแรมเพื่อหาขอมูล ดังตอไปนี้ - ทําเลทีตั้ง เสนทางการจราจร พาหนะในการเดินทาง สถานที่ตางๆ ในบริเวณ ่ ใกลเคียง เชน รานอาหาร หางสรรพสินคา ฯลฯ - การบริการ อุปกรณและสิ่งอํานวยความสะดวก ที่จอดรถ ระบบการรักษาความ ปลอดภัย - หองประชุม หองทํางานฝายเลขานุการ หองจัดเลี้ยง หองพัก (กรณีโรงแรมมีหองพัก ไมเพียงพอกับผูเขารวมประชุม ควรสํารวจหองพัก ณ โรงแรม ที่เหมาะสมและอยู บริเวณใกลเคียงเพิ่มเติมอีกดวย) ทั้งนี้ ในการสํารวจสถานทีควรขอรับขอมูลเกี่ยวกับโรงแรม อัตราคาที่พัก วิธีการสํารอง ่ หองพัก นโยบายการยกเลิกหองพักและเงื่อนไขการชําระคาใชจายดวย 3.1.2 การสรุปเปรียบเทียบสถานที่จัด เมื่อสํารวจสถานที่และไดขอมูลในเบื้องตนแลว ใหนําขอมูลตางๆ เชน หองพัก ขนาด/  รูปแบบการจัดหองประชุม หองทํางานของฝายเลขานุการ รูปแบบการจัดเลี้ยงรับรอง อาหารวางและอาหารกลางวัน (Meeting package) มาเปรียบเทียบกันเพื่อประกอบ การพิจารณาตามเงื่อนไขความตองการ ซึ่งอาจทําในรูปแบบตารางเปรียบเทียบก็ได ทั้งนี้ ควรคํานึงถึงสถานที่ทคาดวาสามารถรองรับไดกับจํานวนผูเขารวมประชุม ี่ สิ่งอํานวยความสะดวกพรอมการเดินทาง และบริการพิเศษตางๆ รวมทั้งคาใชจายที่ จะตองเปนไปตามระเบียบกระทรวงการคลังวาดวยคาใชจายในการฝกอบรม การจัดงาน และการประชุมระหวางประเทศ พ.ศ. 2549 ตัวอยางตารางเปรียบเทียบขอมูลโรงแรม ดังในภาคผนวก ซ. ขอ ซ.10 14/36
  • 20.
    3.1.3 การพิจารณาเลือกสถานที่จัดประชุม การเลือกสถานที่จัดประชุม ควรเลือกสถานที่ที่เดินทางไป-มาสะดวกโดยผูเขารวมประชุม จะตองไดรับความสะดวกในการเดินทางระหวางที่พักกับสถานที่จัดประชุมและสถานที่ ตางๆมีที่จอดรถรับ-สงเพียงพอ และสิ่งอํานวยความสะดวกที่ครบครัน ถามีงบประมาณจํากัดก็อาจตองตอรองกับโรงแรม เชน อัตราคาเชาหองพักและ หองประชุม การจัดหาอุปกรณ เปนตน และก็อาจจะจัดการประชุมในชวงที่ไมใชฤดูกาล ทองเที่ยว (Peak season) และไมเลือกโรงแรมที่อยูในแหลงทองเที่ยว (Vacation destination) หองประชุม ควรคํานึงถึงขนาดของหองประชุมที่เหมาะสมกับการใชงานและจํานวน ผูเขารวมประชุม ไมใหญหรือเล็กไป ตองสะอาด มีแสงสวางเพียงพอ และเหมาะสม ดังนี้ - หองประชุมใหญควรจะมีขนาดเพียงพอสําหรับพิธีเปด-ปดการประชุม ระบบเสียง ภายในหองประชุมตองเปนระบบลําโพงคุณภาพสูง - หองประชุมยอยควรอยูในบริเวณเดียวกันกับหองประชุมใหญ เพื่อความสะดวกของ ผูเขารวมประชุม - หองทํางานฝายเลขานุการควรอยูใกลหองประชุม  - หองสื่อมวลชน (Press center) อาจแยกออกจากหองประชุมเล็กนอยเพื่อความ เปนสวนตัวและมีบริเวณทีกวางขวางพอสําหรับการถายภาพ ่ - มีอุปกรณและสิ่งอํานวยความสะดวก เชน ไมโครโฟนสําหรับการประชุม (Conference microphone) น้ําดื่ม กระดาษ ดินสอ เครื่องฉาย LCD ระบบเครือขาย อินเตอรเน็ต - สามารถจัดหองประชุมไดเหมาะสมกับรูปแบบตางๆ (Set up) ที่ตองการ เชน ไมมีเสาบัง ตังโตะของเลขานุการหรือผูดําเนินการประชุมใหอยูในทีที่สามารถมองเห็น ้ ่ ผูเขาประชุมทังหมด ้ ตัวยางรูปแบบการจัดหองประชุม ดังในภาคผนวก ซ. ขอ ซ.11 หองพัก ควรอยูที่เดียวกันกับสถานที่ประชุมเพื่อความสะดวกในการเดินทาง อีกทั้ง ควรมี สิ่งอํานวยความสะดวกครบครันตามราคาที่เหมาะสม และอัตราคาทีพักที่สามารถเบิกจายได ่ หองรับประทานอาหารกลางวัน ควรเหมาะสมกับจํานวนผูเขารวมประชุม ในกรณีที่มี การประชุมหลายวันควรเลือกโรงแรมที่มีหองอาหารหลากหลาย เชน หองอาหารจีน อาหารญี่ปุน อาหารอิตาเลี่ยน อาหารไทย เปนตน เพือเปนการผอนคลายหรือเปลี่ยน ่ บรรยากาศ ทังนี้หากมีผูเขารวมประชุมไมมากนักอาจใชบริการอาหารกลางวันแบบ ้ บุฟเฟตรวมกับแขกอื่นของโรงแรม  15/36
  • 21.
    หองเลี้ยงรับรองอาหารค่ํา ควรมีขนาดที่เหมาะกับจํานวนผูเขารวม รูปแบบของการ เลี้ยงรับรองเชน แบบบุฟเฟต ค็อกเทล โตะจีน เปนตน และมีบริเวณสําหรับการจัดตั้ง เวทีการแสดงดวย 3.1.4 การทําสัญญากับโรงแรม โดยปกติโรงแรมจะตองใหเจาภาพจัดการประชุมลงนามในสัญญาซึ่งเปนขอตกลงของ ทั้งสองฝาย คือ ฝายเจาภาพจัดการประชุม และฝายโรงแรม สัญญานี้เปนการทบทวน รายละเอียดตางๆ และยืนยันในขอตกลงที่ไดมีการเจรจาไวกับฝายขายของโรงแรม ซึ่งในสัญญาตองระบุใหชัดเจนวาสิ่งใดที่โรงแรมเปนผูดําเนินการ และสิ่งใดที่เจาภาพ จัดการประชุมตองรับผิดชอบคาใชจายโดยตองเนนในสวนที่ไมตองรับผิดชอบไวดวย  เชน คาที่พักของผูเขารวมประชุมตางชาติ คาใชจายในการเดินทางระหวางที่พักสนามบิน คาโทรศัพท โทรสาร เปนตน ทั้งนี้ เพื่อมิใหเกิดปญหาในภายหลังจึงควร มีการสรุปแผนการดําเนินงานและตรวจสอบรายละเอียดกับโรงแรมกอนลงนามในสัญญา ในกรณีที่เจาภาพจัดการประชุมไมสะดวกลงนามในสัญญา อาจทําหนังสืออยางเปน ทางการ เพื่อยืนยันการใชโรงแรมนั้นๆ เปนสถานที่จัดประชุมแทน 3.2 การเตรียมการจัดสถานที่จัดประชุม 3.2.1 การประสานงานกับโรงแรม ควรประสานงานกับโรงแรมที่เลือกในรายละเอียดเกี่ยวกับกําหนดการประชุม รูปแบบ การจัดหองประชุมและหองจัดเลี้ยงในแตละวัน การสํารองหองพัก การเตรียมอาหารวาง อาหารกลางวัน และอาหารค่ํา (ถามี) การจัดตั้งอุปกรณ ธงประจําชาติ ปายประเทศ เครื่องฉายตางๆ รวมทั้งขอความที่จะติดฝาผนัง เปนตน ตัวอยางรายการตรวจสอบการเตรียมจัดสถานที่ ดังในภาคผนวก ซ. ขอ ซ.12 3.2.2 การตกแตงสถานที่ การตกแตงเวทีขึ้นอยูกับลักษณะการจัดงาน เชน เวทีสาหรับหองประชุมใหญเจาภาพ ํ จัดการประชุมอาจจัดวีดิทัศนเปดการประชุมเพื่อนําสูพิธีเปด-ปดงาน มีการติดสัญลักษณ หนวยงาน (Logo) ของเจาภาพจัดการประชุม ชื่อหนวยงานเจาภาพจัดการประชุม ชื่อการประชุม วันประชุม สถานที่บนเวที การตกแตงสถานที่ควรมีปายบอกทาง (Signboard) การจัดวางโตะเกาอี้สําหรับผูเขารวมประชุม โตะวางเอกสาร และควรจัดทํา ปายชื่อประเทศ ประธาน เลขานุการหรือหัวหนาคณะผูแทนดวย ทั้งนี้ เจาภาพจัดการ  ประชุมควรประสานงานกับโรงแรมและตรวจสอบความเรียบรอยกอนวันงาน 16/36
  • 22.
    ในการเตรียมและตกแตงสถานที่ของงานนั้นๆ มีสิ่งที่ควรคํานึงถึง ไดแก • ควรจัดใหมีบรรยากาศที่ปลอดโปรงไมมืดทึบนาอึดอัด • จัดโตะและเกาอี้นั่งใหเพียงพอและเปนสัดสวน มีชองทางเดินที่สะดวก และไมวางสิ่งของกีดขวางทางเดิน • หองประชุมสะอาด ระบบไฟฟาและระบบทําความเย็นทํางานปกติ • อุปกรณอํานวยความสะดวกตางๆ อยูในสภาพพรอมใชงาน เชน ไมโครโฟน สําหรับการประชุม เครื่องฉายแผนใส เครื่องขยายเสียง ไวทบอรดพรอม เครื่องเขียน เครื่องบันทึกเทป เครื่องเย็บกระดาษ เครื่องฉายสไลด เครื่องเลนวีดโอ ิ เครื่องรับโทรทัศน กลองถายรูป 3.2.3 การเตรียมอาหารและเครื่องดื่ม การวางแผนเตรียมอาหารและเครื่องดื่มระหวางการประชุม ควรคํานึงถึงปริมาณอาหาร ใหเพียงพอกับจํานวนผูเขารวมประชุม โดยอาจเผื่อเพิ่มเติมไวเล็กนอย สวนใหญจะนิยม จัดในรูปแบบบุฟเฟต ทั้งนี้ กรณีจัดการประชุมหลายวันอาจเลือกรายการอาหารที่มีความ หลากหลาย เชน รายการอาหารไทย จีน บุฟเฟตนานาชาติ 17/36
  • 23.
    บทที่ 4 การประชาสัมพันธการประชุมระหวางประเทศ การประชาสัมพันธเปนปจจัยหนึ่งที่ชวยสงเสริมความสําเร็จของการประชุมระหวาง ประเทศ วัตถุประสงคโดยทัวไปของการประชาสัมพันธการประชุมระหวางประเทศเพื่อแจงขาวสาร ่ หรือขอมูลเกี่ยวกับการประชุมใหแกผูเกียวของและประชาชนทัวไปไดทราบโดยผานสื่อตางๆตามที่ ่ ่ เจาภาพจัดการประชุมพิจารณาเห็นวาเหมาะสมและคุมคากับงบประมาณ  การประชาสัมพันธการประชุมระหวางประเทศจําเปนตองมีการใชสื่อประชาสัมพันธ อยางตอเนื่องตลอดระยะเวลาของการจัดประชุม การวางแผนงานการประชาสัมพันธจะแบงเปน 3 ชวงเวลา ซึงในแตละชวงเวลามีวัตถุประสงคและมีความเหมาะสมในการใชสื่อประชาสัมพันธ ่ ที่แตกตางกัน ดังนี้ 4.1 การประชาสัมพันธกอนการประชุม มีวัตถุประสงคเพื่อแจงขอมูลเกี่ยวกับการประชุมแก ผูเกี่ยวของและประชาชนทัวไป จึงควรใหขอมูลที่เปนสาระสําคัญเกียวกับการประชุม เชน ่ ่ หัวขอเรื่องและวัตถุประสงคของการประชุมซึ่งอาจสอดแทรกขอมูลเกี่ยวกับประโยชนที่ผูเกี่ยวของ หรือประชาชนทั่วไปจะไดรบจากการประชุม สถานที่และกําหนดการประชุม จํานวนผูเขารวม ั ประชุมโดยประมาณ ชื่อหนวยงานที่เปนเจาภาพจัดการประชุม สถานที่ติดตอ หมายเลขโทรศัพท โทรสาร และ E-mail โดยเลือกใชวิธการประชาสัมพันธในลักษณะตางๆ เชน การใหสัมภาษณ ี การเขียนขาวลงหนังสือพิมพหรือวิทยุโทรทัศน การเขียนบทความลงในวารสารตางๆ การนําขอมูลหรือภาพขาวเผยแพรบนอินเตอรเน็ต การจัดนิทรรศการ เปนตน ทั้งนี้ขึ้นอยูกับ งบประมาณทีไดรับ ่ ตัวอยางขอมูลประชาสัมพันธสําหรับสื่อประเภทสิ่งพิมพ ดังในภาคผนวก ซ ขอ ซ.13 ตัวอยางขอมูลประชาสัมพันธสําหรับสื่อโสตทัศน ดังในภาคผนวก ซ ขอ ซ.14 18/36
  • 24.
    4.2 การประชาสัมพันธระหวางการประชุม เจาภาพจัดการประชุมควรมีชองทางแจงขาวหรือสรางความเขาใจเกี่ยวกับการประชุมให ผูเขารวมประชุมและผูสนใจทราบ เชน - มีพิธีกรประกาศแจงในเรื่องตางๆ มีเจาหนาที่ใหขอมูลหรือตอบขอซักถาม การตั้งปายประกาศการจัดนิทรรศการเรืองที่เกี่ยวของกับหัวขอการประชุม ่ การใหสัมภาษณเพื่อทําขาวเกี่ยวกับเนื้อหาของการประชุม ทั้งนี้ เจาภาพจัดการประชุมจะตองจัดเตรียมสถานที่และอุปกรณสําหรับการประชาสัมพันธ ในรูปแบบตางๆ ตามความเหมาะสม เชน สถานที่ในการตั้งปายประกาศแจงตางๆ จะตองอยู ในบริเวณที่ผูเขารวมประชุมหรือผูเกี่ยวของมองเห็นไดงาย สถานที่การจัดนิทรรศการตองมีพื้นที่ สําหรับการเดินชมและจัดอยูในบริเวณเดียวกับการประชุม หรือสถานที่สําหรับการใหสัมภาษณ ตองมีพื้นที่หรือหองสําหรับสื่อมวลชนและผูใหสัมภาษณสามารถพูดคุยกันไดโดยไมมีเสียง หรือสิ่งรบกวน เปนตน 4.3 การประชาสัมพันธหลังการประชุม มีวัตถุประสงคเพื่อใหขอมูลเกี่ยวกับผลสําเร็จของการประชุมแกผูเกี่ยวของและประชาชนทัวไป ่ ซึ่งเจาภาพจัดการประชุมสามารถเลือกวิธการประชาสัมพันธ เชน ี - การใหสัมภาษณสื่อมวลชนของผูบริหาร การเผยแพรรายงานการประชุมแกผูเกี่ยวของหรือประชาชนทั่วไป การนําบทความสรุปผลการประชุม การนําภาพถายบรรยากาศการประชุมเผยแพรบนอินเตอรเน็ต 19/36
  • 25.
    บทที่ 5 งานดานพิธีการ ในการจัดประชุมระหวางประเทศ งานดานพิธีการก็มีความสําคัญไมนอยไปกวาการดําเนินการ ประชุมซึ่งงานดานพิธีการแตละงานมีวตถุประสงคทสําคัญ ดังนี้ ั ี่ • พิธีเปดการประชุม เพื่อเปนการเริ่มตนการประชุมอยางเปนทางการ • พิธีปดการประชุม เพื่อแสดงวาการประชุมจบลงอยางเปนทางการ • งานเลี้ยงรับรอง เพื่อสรางความสัมพันธและเชื่อมสัมพันธไมตรีระหวางผูเขารวมประชุม โดยสวนใหญ การเตรียมการและดําเนินงานพิธีการแตละงานใหสําเร็จลุลวงตามวัตถุประสงค มีองคประกอบของกิจกรรมที่คลายคลึงกัน จะมีขอแตกตางกันบางในรายละเอียดตามลักษณะเฉพาะของ แตละงาน ดังตารางสรุปขางลางนี้ กิจกรรม พิธีเปด - - - 1. การเชิญผูเกี่ยวของ - การเชิญประธาน/แขกผูมีเกียรติ - การออกบัตรเชิญ พิธีปด - - - 2. การจัดสถานที่ - การจัดเวที/โพเดียม - การจัดที่นั่ง/โตะ VIP 3. คํากลาวและพิธีกร - การจัดทําคํากลาว - การจัดลําดับผูพูด - พิธีกร 4. การจัดอาหารและเครื่องดื่ม - อาหาร - เครื่องดื่ม 5. การตอนรับและอําลากลับ 6. การถายภาพ 7. การแสดงดนตรีไทยและนาฏศิลป 8. การมอบของขวัญ/ของทีระลึก ่ 20/36 งานเลี้ยงรับรอง
  • 26.
    5.1 การเชิญผูเกี่ยวของ  5.1.1 การเชิญประธานใหเชิญหัวหนาสวนราชการหรือผูบริหารระดับสูงใหเกียรติเปน ประธาน และผูบริหารอื่นๆ เขารวมในงานพิธีการตางๆ โดยใหรายละเอียดเกี่ยวกับ วัน เวลา สถานที่ การเดินทางไป-กลับระหวางสถานทีจัดประชุมกับสํานักงาน ่ (หรือสนามบินในกรณีจัดประชุมที่ตางจังหวัด) ซึ่งสามารถจัดทําแบบตอบรับให ผูเกี่ยวของตอบกลับ เพื่อความสะดวกในการเตรียมการและประสานงาน ตัวอยางหนังสือเรียนเชิญและแบบตอบรับ ดังในภาคผนวก ซ. ขอ ซ.15  5.1.2 การเชิญผูแทนตางชาติ เจาภาพจัดการประชุมแจงใหผูแทนตางชาติทราบกําหนดการ พิธีเปด พิธีปด และงานเลียงรับรอง ซึ่งแนบไปพรอมกับหนังสือเชิญประชุมแลว  ้ 5.1.3 การเชิญผูพด (Speaker) ในกรณีที่การประชุมนั้น มีธรรมเนียมในการเชิญผูแทน ู องคกรขึ้นกลาวคํากลาวในงานพิธีการ เจาภาพจัดการประชุมควรประสานงาน โดยการสงหนังสือเรียนเชิญผูพูดใหเกียรติกลาวคําปราศรัยสําคัญ (Keynote speech) ในงานพิธีการดังกลาว โดยแนบกําหนดการงานพิธีการใหผูพูดพิจารณาดวย ตัวอยางหนังสือเชิญผูพูด ดังในภาคผนวก ซ. ขอ ซ.16 5.1.4 การออกบัตรเชิญ จะมีเฉพาะงานเลี้ยงรับรองเทานั้น โดยปกติบัตรเชิญมีขนาดประมาณ 18 x 13 ซ.ม. ระบุรายละเอียดเกี่ยวกับ วัน เวลา สถานที่ รวมถึงรูปแบบการแตงกาย (Dress code) และควรมีการติดตามการตอบเชิญ โดยมุมลางของบัตรเชิญจะเขียนวา R.S.V.P ซึ่งยอมาจากภาษาฝรั่งเศส ”Repondez s’il vous plait” แปลวา “โปรดตอบ” เพื่อจะไดทราบจํานวนคนเขารวมงาน การจาหนาซองบัตรเชิญควรพิมพเฉพาะชื่อและนามสกุลของผูแทนดวยตัวอักษรแบบ เรียบๆ ขนาดพอสมควร พิมพไวบริเวณกึ่งกลางของซอง ทั้งนี้ กรณีที่ผูเขารวมประชุม มีเปนจํานวนมาก หรือลงทะเบียนลาชา อาจจะจาหนาซองดวยคําวา ”Invitation” แทนได เพื่อความสะดวกในการพิมพซองและการแจกใหผูเขารวมประชุมเวลาลงทะเบียนหนางาน อนึ่ง หากจัดทําบัตรเชิญเสร็จลวงหนากอนเรียนเชิญประธานและผูบริหาร ก็ควรแนบ บัตรเชิญไปพรอมกับบันทึกเรียนเชิญดวย ตัวอยางบัตรเชิญรวมงานเลียงรับรอง ดังในภาคผนวก ซ. ขอ ซ.17 ้ 5.2 การจัดสถานที่ 5.2.1 การจัดแทนขึ้นพูดคํากลาว (Podium) สําหรับประธานและผูแทนขึ้นกลาวควรตกแตง ดวยชอดอกไมเพื่อความสวยงาม และควรทดลองกะความสูงของผูพูดกับไมโครโฟน  ใหอยูในระยะที่เมื่อยืนพูดแลวจะเห็นหนาผูพูดไดชัดเจน ไมเตี้ยหรือสูงจนเกินไปเพราะ 21/36
  • 27.
    จะทําใหผูพูดเสียบุคลิกได โดยอาจจะเตรียมกลองหรือพื้นเสริมมารองเพิ่มความสูง ควรตรวจสอบความดังของไมโครโฟนใหพอเหมาะ สวนพิธีกรอาจจะมีไมโครโฟนตั้งพื้น แยกจากแทนคํากลาวของประธานและผูแทนทั้งนี้ หากขนาดของหองประชุมหรือเวที  ไมอํานวย พิธีกรก็สามารถทําหนาที่เชิญผูพูดไดที่โพเดียมเดียวกันกับผูพูดคนอื่นๆ 5.2.2 การจัดเวที ควรจัดใหผูพดสามารถเดินขึ้นลงไดโดยสะดวก โดยเฉพาะเวทีในงาน ู เลี้ยงรับรองควรจัดระดับความสูงของเวทีใหเหมาะสมใหผูชมมองเห็นการแสดงไดชัดเจน ทั่วถึง การตกแตงเวทีควรมีขอความติดฝาผนัง (Back drop) ซึ่งเปนชื่อการประชุม ติดไวที่ผนังดานหลังของเวที เจาภาพจัดการประชุมตองตรวจสอบความถูกตองของ ตัวสะกด สัญลักษณหนวยงาน (Logo) การจัดวางตําแหนงใหสวยงาม รวมถึงการจัด แสง สี เสียงใหมีความสวางและดังเบาในระดับที่เหมาะสม ตัวอยางขอความติดผนัง ดังในภาคผนวก ซ. ขอ ซ.18 5.2.3 การจัดที่นั่ง • ในพิธีเปดและพิธีปดจะตองจัดเกาอี้โซฟา จํานวน 1 ชุด สําหรับประธาน แขกผูมีเกียรติ และผูแทนที่จะขึ้นกลาว รวมถึงผูเขารวมประชุมคนสําคัญ ซึ่งควรจะ จัดที่นั่งใหครบคน เชน ประธานการประชุม หรือ หัวหนาคณะผูแทนของแตละประเทศ เพื่อนั่งสนทนากันกอนจะไดรับเชิญขึ้นไปกลาว • งานเลี้ยงรับรองจะตองจัดโตะสําหรับบุคคลสําคัญมาก (VIP) ไดแก ประธาน แขกผูมีเกียรติ และผูเขารวมประชุมคนสําคัญ โดยมีปายบอกวาเปนโตะ VIP หรือ ตกแตงเปนพิเศษ เชนการคาดผาสีทองที่เกาอี้ กรณีเปนงานเลี้ยงประเภทบุฟเฟต ควรจัดเตรียมอาหารไวที่โตะเลยเพื่อไมใหแขกผูมีเกียรติเดินไปตักอาหารเอง 22/36
  • 28.
    กรณีตองการกําหนดที่นั่งของแขกก็ใหมีการวางบัตรชือไวบนโตะ ซึงบัตรดังกลาว ่ ่ 1/2 ควรเปนบัตรสีขาว ขนาดประมาณ2 x1 นิ้ว พับครึ่งวางเปนแถวตรงและเขียน เพียงชื่อสกุลของแขกที่จะนั่งเกาอี้ตัวนั้น 5.3 คํากลาวและพิธีกร 5.3.1 การจัดทําคํากลาว (Speech) การเขียนคํากลาวสําหรับการประชุมระหวางประเทศ มีหลักการไมแตกตางจากการเขียนคํากลาวสําหรับการประชุมเปนภาษาไทย โดย นายประวีณ ณ นคร (อดีตเลขาธิการ ก.พ.) ผูทรงคุณวุฒิดานการเขียนหนังสือราชการ ไดใหแนวทางไวในหนังสือ การจัดทําบันทึกเสนอ การจดรายงานการประชุม การเขียน คํากลาวในพิธี โดยขอปรับเปลี่ยนและเพิมเติมรายละเอียดบางขอเพื่อความชัดเจนและ ่ เหมาะสม • การเขียนคํากลาวสําหรับประธานในพิธีเปดควรมีเนื้อหา ดังนี้ 1) คําขึ้นตน 2) แสดงความยินดีและรูสึกเปนเกียรติที่ไดมาทําพิธีเปดประชุมในครั้งนี้ 3) กลาวตอนรับ 4) เนนความสําคัญของการประชุม เชน กลาวถึงนโยบาย/ความรวมมือ/งานที่ทํามา 5) แสดงความหวังวาการประชุมจะทําใหเกิดประโยชน/ผลสําเร็จ/ความรวมมือใน อนาคต 6) ขอบคุณผูจัดงานและผูมีสวนเกี่ยวของ 7) กลาวเปดประชุม 8) อวยพรใหการประชุมประสบความสําเร็จ ตัวอยางคํากลาวพิธีเปด ดังในภาคผนวก ซ. ขอ ซ.19 23/36
  • 29.
    • การเขียนคํากลาวสําหรับประธานในพิธีปดควรมีเนื้อหา ดังนี้ 1) คําขึ้นตน 2)แสดงความยินดีและรูสึกเปนเกียรติที่ไดมาทําพิธีปด 3) แสดงความยินดีกับผลสําเร็จของการประชุม 4) เนนความสําคัญและประโยชนจากผลการประชุม 5) ขอบคุณผูจัดงาน ผูเขารวมประชุม และผูใหการสนับสนุนชวยเหลือ  ในดานตางๆ 6) อวยพรใหกาวหนาในการทํางาน 7) กลาวปดการประชุม ตัวอยางคํากลาวพิธีปด ดังในภาคผนวก ซ. ขอ ซ.20 • การเขียนคํากลาวสําหรับประธานงานเลี้ยงรับรองควรมีเนื้อหา ดังนี้ 1) คําขึ้นตน 2) กลาวตอนรับ 3) แสดงความยินดีกับความคืบหนาในการประชุม 4) ฝากใหหาเวลาวางเที่ยวชมสถานที่ทองเที่ยว 5) ขอบคุณที่มารวมงานเลี้ยงรับรอง 6) อวยพรใหเพลิดเพลินกับงานเลี้ยง การประชุม และการพักอาศัยในประเทศไทย ตัวอยางคํากลาวงานเลี้ยงรับรอง ดังในภาคผนวก ซ. ขอ ซ.21 5.3.2 การจัดลําดับผูพูด ในบางการประชุมอาจจะมีธรรมเนียมในการเชิญผูแทนขึ้นกลาว ในพิธีเปดหรือพิธีปดหลายคน ทั้งนี้ ประธานฝายเจาภาพจัดการประชุมจะเปนผูกลาว เปดและปดการประชุมอยางเปนทางการเปนคนสุดทาย แตในงานเลียงรับรองหลังจากที่ ้ ประธานฝายเจาภาพจัดการประชุมขึ้นกลาวแลว อาจจะมีตัวแทนจากผูเขารวมประชุม ขอขึ้นกลาวขอบคุณเจาภาพจัดการประชุมดวย 5.3.3 หนาที่ของพิธีกร จะเปนผูประกาศลําดับพิธีการ เชิญผูแทนขึ้นกลาว พิธีกรตองรู กําหนดการ ซักซอมลําดับกับผูแทน โดยเฉพาะการตรวจสอบการออกเสียงเรียกชือ ่ ผูแทนใหถูกตอง นอกจากนี้ ยังทําหนาที่ควบคุมเวลาใหเปนไปตามกําหนดการดวย ตัวอยางบทพิธีกร ดังในภาคผนวก ซ.ขอ ซ.22 5.4 การจัดอาหารและเครื่องดื่ม • ในพิธีเปดและพิธีปด จะจัดเฉพาะเครื่องดื่มใหแกประธาน แขกผูมีเกียรติ และผูแทนที่จะขึ้น กลาวพูด โดยเครื่องดื่มที่นิยมจัดให เชน น้ําสมคั้น ชา กาแฟ และน้ําเปลา • ในงานเลี้ยงรับรอง ควรเลือกจัดอาหารใหเหมาะสมกับจํานวนผูเขารวมงานและสถานที่ เชน แบบบุฟเฟตเหมาะกับการประชุมที่มีคนเปนจํานวนมาก เนื่องจากไมตองกังวลเรืองการ ่ 24/36
  • 30.
    บริการ อีกทั้งยังมีอาหารใหเลือกหลากหลายเหมาะกับคนตางชาติตางศาสนา หรือแบบ  เซ็ทเมนู(Set menu) เหมาะกับการประชุมที่มีคนเขารวมนอย การเลือกรายการอาหารตองหลีกเลี่ยงอาหารที่ผูเขารวมงานรับประทานไมได หรือมีการจัด อาหารพิเศษใหแกผูที่มีขอจํากัดดานศาสนาหรือเทศกาล เชน ตองจัดอาหารฮาลาลสําหรับ ผูแทนที่เปนชาวมุสลิม อาหารมังสวิรัติสําหรับผูแทนที่ไมกินเนื้อสัตว ถาจัดประชุมตรงกับชวง เทศกาลกินเจก็ตองจัดใหมีอาหารเจ เปนตน นอกจากนี้ จําเปนอยางยิ่งที่จะตองมีปายบอกชื่อ อาหาร (สําหรับบุฟเฟต) หรือรายการอาหาร (สําหรับเซ็ทเมนู) เพื่อใหทราบวาอาหารนั้นทํา จากอะไร สวนเครื่องดื่มในงานเลี้ยงรับรองนิยมจัดเครื่องดื่มที่ไมมีแอลกอฮอล (Soft drink) และมีแอลกอฮอล เชน เบียร ไวน เปนตน 5.5 การตอนรับและการอําลากลับ 5.5.1 การตอนรับ คณะผูจัดงาน ผูมีเกียรติฝายเจาภาพจัดการประชุมควรพรอมที่จะยืนคอย ตอนรับผูเขารวมงานกอนเริ่มพิธีการประมาณ 10 นาที เมื่อแขกผูมีเกียรติมาถึงก็ให ทักทายและสัมผัสมือ เพื่อใหรูสึกวาไดรับการตอนรับอยางอบอุน ไดรับเกียรติ และความเอาใจใสจากเจาภาพจัดการประชุมควรแนะนําผูออนอาวุโสตอผูมีอาวุโส ควรแนะนําสุภาพบุรุษตอสุภาพสตรี 5.5.2 การอําลากลับสําหรับงานเลี้ยงรับรอง เจาภาพจัดการประชุมอาจมีเทคนิคในการ แสดงนัยของการจบงานเพื่อใหแขกลากลับได เชน ใหดนตรีหยุดแสดง หรือเปดไฟ สวางขึ้น หรือใหพิธีกรกลาวปดงาน จากนั้น ฝายเจาภาพจัดการประชุมจะรอสงแขก ที่ดานหนางาน แขกจะกลาวขอบคุณเจาภาพจัดการประชุมและจับมืออําลากลับ เจาภาพจัดการประชุมไมจําเปนตองกลาวอะไรมากไปกวา “I am glad you could come. Good night.” 5.6 การถายภาพ ควรจัดเตรียมเจาหนาที่ถายภาพเพื่อถายภาพประธาน และแขกผูมีเกียรติขณะขึ้นกลาวในงาน พิธีการตางๆ รวมถึงภายหลังจากที่ประธานและแขกขึนกลาวแลว ควรมีการถายภาพหมูรวมกัน ้ โดยมีการจัดตําแหนงการยืนของประธาน แขกผูมีเกียรติ และผูเขารวมประชุมเพื่อใหไดภาพที่สวยงาม 25/36
  • 31.
    5.7 การแสดงดนตรีไทยและนาฏศิลป ควรจัดใหมีการแสดงทางวัฒนธรรม เชนการแสดงนาฏศิลป และดนตรีไทย เพื่อเปนเกียรติ แกคณะผูแทนที่มาประชุม และเพื่อแสดงใหเห็นเอกลักษณและวัฒนธรรมของไทย ซึ่งจะทําให ผูเขารวมประชุมเกิดความเพลินเพลินและผอนคลายความตึงเครียดจากการประชุมดวย ทั้งนี้ เจาภาพจัดการประชุมตองจัดเตรียมหองแตงตัวนักแสดง มีการซอมเปดเพลงประกอบการแสดง ลวงหนาเพื่อปองกันความผิดพลาด รวมถึงใหมีการบรรยายความหมายของการแสดงใหผูเขารวม ประชุมเกิดความเขาใจในเรืองที่จะแสดง ่ ตัวอยางบทพิธีกรบรรยายการแสดง ดังในภาคผนวก ซ. ขอ ซ. 23 5.8 การมอบของขวัญ โดยสวนใหญจะนิยมมอบของขวัญในงานพิธีปด และงานเลี้ยงรับรอง ในการมอบของขวัญแก แขกผูมีเกียรติ ควรคํานึงถึงระดับอาวุโสหรือความสําคัญของผูรับตามธรรมเนียมและประเพณี ปฏิบัตของแตละการประชุม โดยใหพิธีกรทําหนาที่ควบคุมลําดับการมอบของขวัญ ทั้งนี้ สามารถ ิ ดูรายละเอียดหลักเกณฑการจายเงินคาของขวัญมอบใหชาวตางประเทศ ในบทที่ 2 การเงินและ งบประมาณ ตัวอยางบทพิธีกรในการมอบของขวัญ ดังในภาคผนวก ซ. ขอ ซ.24 26/36
  • 32.
    บทที่ 6 อุปกรณและสิ่งอํานวยความสะดวก ในขั้นตอนการเลือกสถานที่จัดประชุม นอกเหนือจากการพิจารณาสภาพความเหมาะสม ในภาพรวมของสถานที่แลวควรคํานึงถึงอุปกรณและสิ่งอํานวยความสะดวกที่จําเปนตองใชในการ ดําเนินการประชุมควบคูไปดวย เจาภาพจัดการประชุมจะตองพิจารณาตรวจสอบใหแนใจวา สถานที่จัดประชุมนั้นๆ สามารถจัดเตรียมอุ ป กรณ แ ละสิ่ ง อํา นวยความสะดวกประเภทใดให กั บ เจ า ภาพจั ด การประชุ ม ได บ า ง มี ข อบเขต/เงื่อนไขการใชและคาใชจายเพิ่มเติมหรือไม ซึ่งจะ ชวยใหเจาภาพจัดการประชุมทราบขอมูลเบื้องตนวา ควรมี ก ารวางแผนการใชจ า ยเงิ น งบประมาณ อยา งไร หรื อ ตองเตรีย มอุ ปกรณ แ ละสิ่ งอํา นวยความสะดวกใดเพิ่มเติมดวยตนเอง ซึ่งสามารถ ทําไดโดยการยืมอุปกรณจากสวนราชการ/จากหนวยงานภายนอก เชา จัดซื้อจัดจาง เปนกรณีไป ทั้งนี้ จะตองมีการสอบถามความตองการและความจําเปนในการใชอุปกรณใหเหมาะสมกับสถานที่ จัดประชุม รูปแบบการประชุม จํานวนผูเขารวมประชุม ตลอดจนปจจัยดานอื่นๆ ที่จะเอื้ออํานวยตอ การจัดประชุม เพื่อใหการใชงบประมาณเปนไปอยางคุมคาที่สุด 6.1 ประเภทของอุปกรณและสิ่งอํานวยความสะดวก 6.1.1 วัสดุ/อุปกรณสํานักงาน เปนวัสดุสิ้นเปลือง หรืออุปกรณตางๆ ที่ใชทั่วไปในงาน สํานักงาน นํามาใชในการจัดเตรียมเอกสาร การจัดทําปายขอความ บางสวนแจกจาย ใหกับผูเขารวมประชุมสําหรับนําไปใชงานในหองประชุม เชน ปากกา ดินสอ ยางลบ น้ํายาลบคําผิด กระดาษ กาว ลวดเสียบกระดาษ ลวดเย็บกระดาษ กรรไกร แฟมเอกสาร/ กลองใสเอกสาร เครื่องเจาะกระดาษ เครืองพิมพดีด เครื่องถายเอกสาร ฯลฯ ทั้งนี้ ่ เพื่อความสะดวกควรจัดวางไวในหองทํางานฝายเลขานุการ 6.1.2 วัสดุ/อุปกรณที่ใชในการจัดหองประชุม เปนวัสดุ/อุปกรณตางๆ ที่จัดเตรียม หรือจัดทําขึ้น สําหรับนําไปใชในการตกแตงหองประชุมและบริเวณใกลเคียง เพื่อใหเกิด ความเปนระเบียบเรียบรอย ชัดเจน และสวยงาม เชน ปายบอกทางเขาสูการประชุม (ทังภายใน  ้ และภายนอกอาคาร) ขอความติดผนัง ปายชื่อประเทศ ดอกไม/อุปกรณตกแตงหองประชุม ธงประจําชาติ เปนตน 6.1.3 วัสดุ/อุปกรณคอมพิวเตอร และระบบเชื่อมตอ เปนวัสดุ/อุปกรณขั้นพื้นฐาน ที่จําเปนตองจัดใหมี เพื่ออํานวยความสะดวกในการจัดเตรียมเอกสาร การบันทึกขอมูล การพิมพขอมูล การถายโอนขอมูล การทําสําเนาขอมูล การสํารองขอมูล การติดตอสื่อสาร แกคณะทํางาน/เจาภาพจัดการประชุม หรือเพื่ออํานวยความสะดวก แกผูเขารวมการประชุมที่มความประสงคจะใชงานอุปกรณดังกลาวในหองประชุม ี หรือ ณ จุดใหบริการที่กําหนด 27/36
  • 33.
    วั ส ดุ/ อุ ป กรณ ต ามข อ นี้ ได แ ก - คอมพิวเตอร (PC/Notebook) เครื่องพิมพ (Printer) เครื่องสแกน (Scanner) - สื่อบันทึกขอมูลชนิดตางๆ เชน Diskette, CD-ROM/DVD, Flash drive - โปรแกรมคอมพิวเตอรพื้นฐานสําหรับการใชงาน เชน MS Word, MS Excel, MS PowerPoint, Acrobat Reader และโปรแกรมสําหรับเขียนขอมูลลงแผน CD-ROM/DVD - ระบบเชื่อมตอ/จุดเชื่อมตอและอุปกรณทเกี่ยวของ เพื่อใหสามารถเชื่อมตอกับ ี่ ระบบกําลังไฟฟา เชื่อมตอกับระบบเครือขายได เชน ปลั๊กไฟสําหรับเชื่อมตอ อุปกรณ ระบบอินเทอรเน็ต ระบบ LAN ระบบเครือขายไรสาย (Wireless LAN) จุดเชื่อมตอสัญญาณ (Outlet) และจุดเชื่อมตอสัญญาณสําหรับเครือขายไรสาย (Wi-Fi) 6.1.4 อุปกรณในการนําเสนอผลงาน เปนอุปกรณทใชในการนําเสนอผลงานขณะดําเนินการ ี่ ประชุม หรือขณะดําเนินกิจกรรมอื่นใดที่ประกอบไปดวยผูเขารวมเปนจํานวนมาก และ มีวัตถุประสงคเพื่อใหผูเขารวมประชุม/ผูเขารวมกิจกรรม สามารถมองเห็น/รับทราบ  ผลงานที่ตองการนําเสนอในขณะนั้นไดอยางทั่วถึงกัน เชน การนําเสนอผลการดําเนินงาน/ รายงาน/สถิตระหวางดําเนินการประชุม การนําเสนอวีดิทัศนในงานเลี้ยงรับรอง ิ การนําเสนอภาพถายบรรยากาศการประชุมในพิธีปด เปนตน อุปกรณตามขอนี้ เชน ไวทบอรด (พรอมอุปกรณการเขียน) เครื่องฉายภาพ (LCD projector) จอรับภาพ (Screen) เครื่องฉายภาพขามศีรษะ (Overhead projector) เครื่องฉายสไลด โทรทัศน เครื่องเลน VCD/DVD 6.1.5 อุปกรณในการติดตอสื่อสาร เปนอุปกรณที่ใชเปนชองทาง/เครื่องมือในการติดตอ สื่อสารระหวางกัน ชวยใหการสงสารเปนไปอยางถูกตอง ชัดเจน แมนยํา และรวดเร็ว ไดแก • อุปกรณในการติดตอสื่อสารที่ใชในหองประชุม เชน เครื่องแปลภาษาสําหรับ ผูเขารวมประชุม ไมโครโฟนแบบตั้งโตะ ไมโครโฟนไรสาย ไมโครโฟนแบบตั้งพืน ้ ระบบเครื่องขยายเสียง และลําโพงในหองประชุม • เครื่องมือติดตอสื่อสารระหวางผูมีสวนเกี่ยวของในการจัดประชุม เชน วิทยุมือถือ (Walkie-talkies) โทรศัพท โทรศัพทเคลือนที่ โทรสาร E-mail ่ 6.1.6 สิ่งอํานวยความสะดวกในการเดินทาง หมายถึง พาหนะที่ใชในการขนสงผูเขารวม ประชุม/เจาภาพจัดการประชุมไปยังสถานที่ตางๆ ไดแก การรับ-สงผูเขารวมประชุม จากสนามบิน การรับ-สงผูเขารวมประชุมจากที่พักไปยังสถานที่ประชุม การรับ-สง ผูเขารวมประชุมจากที่ประชุมแหงหนึ่งไปยังอีกแหงหนึ่ง (กรณีสถานที่จัดประชุมมี มากกวา 1 แหง) การรับ-สงผูเขารวมประชุม กรณีที่จัดใหมีการเดินทางไปดูงาน ภายนอกสถานที่จัดประชุม เชน รถตู รถโคช นอกจากนั้นยังรวมถึงสิ่งอํานวย 28/36
  • 34.
    ความสะดวกอื่นๆ ที่เกี่ยวกับการเดินทาง ซึ่งเจาภาพจัดการประชุมอาจพิจารณาจัดหาให ผูเขารวมประชุมเปนกรณีพิเศษเชน บัตรโดยสารรถไฟฟา BTS หรือ รถไฟใตดิน MRT ในกรุงเทพมหานคร เปนตน 6.1.7 โสตทัศนูปกรณอื่นๆ ที่นอกเหนือจากไดกลาวขางตน เจาภาพจัดการประชุมควรจัด ใหมีไดตามความเหมาะสม เชน กลองถายรูปและอุปกรณถายวีดิโอ/บันทึกเทปโทรทัศน (พรอมชางภาพ) สําหรับบันทึกภาพในงานเลี้ยงรับรอง อุปกรณระบบบันทึกเสียงในหองประชุม เปนตน 6.2 แนวทางในการดําเนินการดานอุปกรณและสิ่งอํานวยความสะดวก 6.2.1 สํารวจความพรอมของอุปกรณและสิงอํานวยความสะดวกที่สถานที่จัดประชุมมีให ่ (ชวงสํารวจสถานที่จัดประชุม) วาสามารถใหการสนับสนุนดานอุปกรณและสิ่งอํานวยความ สะดวกประเภทใดบาง เชน วัสดุ/อุปกรณที่ใชในการตกแตงหองประชุม ระบบแสง-เสียง ไมโครโฟน เตารับและอุปกรณพวงตอคอมพิวเตอรและอุปกรณนําเสนอผลงาน ระบบ เชื่อมตอภายในหองประชุม พาหนะขนสง ฯลฯ โดยสอบถามเงื่อนไขและคาใชจายในการ ขอใชอุปกรณ ซึ่งหากคาใชจายในการขอใชอุปกรณของสถานที่จัดประชุมไมเหมาะสม อาจดําเนินการจัดหาอุปกรณมาเอง ทั้งนี้ ใหพิจารณาถึงความยุงยากในการจัดหา การขนสง และคาใชจายตางๆ ที่จะเกิดขึนหากตองจัดหามาเอง เปรียบเทียบกับความคุมคา ้ และคาใชจาย กรณีใชอุปกรณของสถานที่จัดประชุม 6.2.2 สอบถามและสรุปความตองการดานอุปกรณ โดยการติดตอประสานงานกับผูที่เกี่ยวของ เพื่อขอขอมูลประกอบการพิจารณาในการจัดหาอุปกรณและสิ่งอํานวยความสะดวก เพิ่มเติม จากนั้นสรุปรายการอุปกรณและสิ่งอํานวยความสะดวกที่จะตองจัดหา ซึ่งหาก พิจารณาแลวเห็นวา อุปกรณเหลานั้นมีความจําเปนในการใชงานอยางแทจริงและอยู ในขอบเขตทีสามารถจัดใหมีไดตามสมควร ก็ใหดําเนินการจัดหาตอไป ่ 6.2.3 จัดหาอุปกรณและสิ่งอํานวยความสะดวกเพิ่มเติม โดยวิธีการดังตอไปนี้ 1) การยืม ไดแก การยืมจากสวนราชการ และการยืมจากหนวยงานภายนอก การยืมจากสวนราชการ หากสวนราชการมีอุปกรณและสิ่งอํานวยความสําหรับ ใชในภารกิจงานของสวนราชการอยูแลว เชน วัสดุ/อุปกรณคอมพิวเตอร อุปกรณในการนําเสนอผลงาน พาหนะขนสง ฯลฯ เจาภาพจัดการประชุมอาจ ทําเรื่องขอยืมอุปกรณและสิ่งอํานวยความสะดวกจากสวนราชการ โดยดําเนินการ ตามขั้นตอน วิธีการ หรือระเบียบปฏิบตของแตละสวนราชการ เชน การยืมอุปกรณ ั ิ ภายในสวนราชการจะตองกรอกแบบฟอรมขอยืมอุปกรณ หรือจัดทําเปนบันทึก แจงความประสงคขอใชอุปกรณ เสนอผูบังคับบัญชาพิจารณาอนุญาตตามลําดับ ขั้นตอน เปนตน 29/36
  • 35.
    ตัวอยางหนังสือขอยืมอุปกรณ ดังในภาคผนวก ซ.ขอ ซ.25 การยืมจากหนวยงานภายนอก กรณีที่สวนราชการขาดแคลนอุปกรณ/สิ่งอํานวย ความสะดวกบางประเภท อาจทําเรื่องขอยืมอุปกรณ/สิ่งอํานวยความสะดวกจาก หนวยงานภายนอกที่มีความพรอมในดานนั้น 2) การเชาและ การจัดซื้อ/จัดจาง กรณีท่ีเจาภาพจัดการประชุม ไดดําเนินการจัดหาอุปกรณและสิ่งอํานวยความ สะดวกโดยการยืมจากสวนราชการ/จากหนวยงานภายนอกแลว แตยังไมเพียงพอ กับความตองการ ควรใชวิธีการเชา หรือการจัดซื้อ/จัดจาง (แลวแตกรณี) โดย ดําเนินการตามระเบียบพัสดุ ใหดูรายละเอียดเรื่องที่ 2 การเงินและงบประมาณ tip การเชา เปนวิธีการที่เหมาะสําหรับการจัดหาอุปกรณ / สิ่งอํานวยความสะดวก เพื่อนํามาใชเฉพาะคราว (สําหรับการจัดประชุมแตละ ครั้ง )เนื่องจาก ใชงบประมาณไมมากนัก เมื่อเปรียบเทียบกับการจัดซื้อ ไมมีภาระผูกพัน หรือภาระในการบํารุงรักษาอุปกรณ / สิ่งอํานวยความสะดวกในภายหลัง เพราะการเชา เปนเพียงการทํา สัญญาวา เจาภาพจัดประชุมขอใชอุปกรณ / สิ่งอํานวยความสะดวก/บริการ ภายในระยะเวลาที่กําหนดเทานั้น โดยมี เงื่อนไขและคาใชจาย (คาเชา ) ตามที่ตกลง การเชาอุปกรณจากบริษัทเอกชน จะชวยลดภาระในการขนสงอุปกรณ / สิ่งอํานวยความสะดวกบางประเภทที่มีขนาดใหญ หรือมีลักษณะที่ไมเอื้ออํานวยตอการนําไปติดตั้ง /จัดวางไว ณ สถานที่จัดประชุม เนื่องจากบริษัทผูใหเชา จะรับผิดชอบ ในการจัดสงอุปกรณไปยังสถานที่จัดประชุม ดําเนินการติดตั้งอุปกรณใหพรอมใชงาน หรือจัดใหมีเจาหนาที่ผูควบคุมดูแล / อํานวยความสะดวก / ใหคําแนะนํา / แกไขขอขัดของ กรณีเกิดปญหาในการใชงานอุปกรณ ตัวอยางอุปกรณ / สิ่งอํานวยความสะดวกที่อาจใชวิธีการเชาจากบริษัทภายนอก ไดแก เครื่องถายเอกสาร โทรสาร อุปกรณคอมพิวเตอร / อุปกรณนําเสนอผลงาน อินเทอรเน็ต พาหนะขนสง เปนตน ทั้งนี้เจาภาพจัดประชุม ควรพิจารณา เลือกบริษัทผูใหเชาที่นาเชื่อถือ /มีความรูความชํานาญเกี่ยวกับอุปกรณและสิ่งอํานวยความสะดวกประเภทนั้นๆ เปนอยางดี โดยจะ ตองดําเนินการเจรจาตกลงกับบริษัทผูใหเชา เกี่ยวกับเงื่อนไขตางๆ ในการขอเชาใหเปนไปอยางรัดกุม มีความ เหมาะสมทั้งในดานราคา จํานวนวัน /ระยะเวลาการเชา และขอบเขตการอนุญาตใหใชงานที่ถือวาคุมคาไมเสียเปรียบ บริษัทผูใหเชา เชน - เชาอุปกรณคอมพิวเตอรจากบริษัทที่มีความรูความชํานาญในระบบเทคโนโลยีสารสนเทศ สามารถแกปญหา เฉพาะ หนาไดดี มีความสามารถในการประยุกตใชโปรแกรม มีบริการจัดสงและติดตั้ง พรอมเจาหนาที่ ควบคุมดูแลอุปกรณ - การเชารถตูจะตองพิจารณาใหเหมาะสมกับการใชงาน ซึ่งจะตองทราบรายละเอียดเบื้องตนเกี่ยวกับรถ และมี เงื่อนไขราคาคาเชาที่ยุติธรรม เชน จํานวนที่นั่ง /ความจุของรถ ระบบปรับอากาศภายในรถ (ติดแอร ) ระยะเวลานอยที่สุดของการเชา ตลอดจน สถานที่จอด ซึ่งตองประสานงานกับโรงแรมประชุมวา สามารถ จัดสรรที่จอดรถใหไดมากนอยเพียงใด การจัดซื้อ /จัดจาง เปนการจัดหาอุปกรณ / สิ่งอํานวยความสะดวก นอกเหนือจากวิธีดังกลาวขางตน โดยใชงบประมาณที่ไดรับ ซึ่งหมายความ รวมถึง o การซื้อวัสดุ / อุปกรณสํานักงาน วั ส ดุ / อุ ป กรณ ที่ ใ ช ใ นการจั ด ห อ งประชุ ม หรื อ วั ส ดุ / อุ ป กรณ อื่ น ใด ที่ ไ ม ส ามารถ จั ด ทํา ขึ้ น ได เ อง o การซื้ อ วั ส ดุ / วั ต ถุ ดิ บ / ส ว นประกอบ ที่ จ ะนํา มาใช ใ นการจั ด ทํา วั ส ดุ / อุ ป กรณ สํา หรั บ ใช ใ นการประชุ ม o การจ า งทํา วั ส ดุ / อุ ป กรณ จ า งถ า ยเอกสาร จ า งทํา สื่ อ โฆษณาประชาสั ม พั น ธ o การจ า งบุ ค ลากร ( เช น ล า ม วิ ท ยากร เป น ต น ) ทั้งนี้ผูจัดการประชุม ควรพิจารณาเลือกแหลงผลิตที่นาเชื่อถือ มีความเหมาะสมทั้งในดานคุณภาพและราคา ่ ่ 6.2.4 เตรียมความพรอมกอนวันประชุม หลังจากทีไดดําเนินการจัดหาอุปกรณและสิงอํานวย ความสะดวกสําหรับการจัดประชุมดวยวิธีการตางๆ ดังที่ไดกลาวขางตนแลว เจาภาพ จัดการประชุมจะตองเตรียมความพรอมในดานอุปกรณและสิ่งอํานวยความสะดวก ใหเสร็จสิ้นกอนวันประชุม ไดแก 30/36
  • 36.
    • • • • สํารวจความพรอมของวัสดุ/อุปกรณตางๆ วา ครบถวนถูกตอง มีสภาพพรอมใชงาน หรือไม กอนจัดสง/นําไปยังสถานที่จัดประชุม เชน หองทํางานฝายเลขานุการ ไมควรอยูไกลจากหองประชุมมากนัก ทั้งนี้ เพื่อความ สะดวกของผูเขารวมประชุม โดยควรจัดใหมีอุปกรณและสิ่งอํานวยความสะดวก ที่จําเปนตอไปนี้ คือ เครื่องถายเอกสาร คอมพิวเตอรพรอมอุปกรณและโปรแกรม ที่จําเปน โทรศัพทภายใน/โทรศัพททางไกล โทรสาร โตะ/เจาหนาทีผูใหขอมูล ่ (information desk) และโตะสําหรับจัดเก็บอุปกรณ หองประชุม ควรมีไมโครโฟนสําหรับการประชุม และ LCD projector สําหรับ การนําเสนอผลงาน นอกจากนั้น ควรจัดใหมีไมโครโฟนตั้งพื้นไวในตําแหนง ที่เหมาะสม สําหรับใชในการตั้งประเด็นคําถาม ระบบเสียงภายในหองประชุม ตองไดรับการทดสอบจนสามารถใชการไดดี มีความดัง-เบาที่พอเหมาะ จัดใหมี ไมโครโฟนและระบบลําโพงคุณภาพสูง ชุดหูฟง/ชุดอุปกรณเครื่องแปลภาษา ที่เพียงพอตอความตองการ ประสานงานกับโรงแรม ใหดําเนินการจัดทําปายและเครื่องหมายตางๆ บริเวณสถานที่ จัดประชุม ตลอดจนการตกแตงเวทีและหองประชุม ติดตอประสานงานกับผูรับผิดชอบเรื่องพาหนะขนสง/พนักงานขับรถ โดยนัดหมายวัน เวลา สถานที่ที่แนนอน พรอมทั้งชี้แจงแผนการจัดพาหนะรับสงผูเขารวมประชุม ตลอดจนรายละเอียดที่จําเปนใหพนักงานขับรถทราบ (เพื่อความสะดวกควรขอ หมายเลขโทรศัพทที่ติดตอไดของพนักงานขับรถไวสําหรับใชในการติดตอประสานงาน ระหวางกัน) ติดตั้งอุปกรณและสิ่งอํานวยความสะดวก ณ สถานที่จัดประชุมใหเรียบรอย กอนถึง วันประชุมจริง อยางนอย 1 วัน ทั้งนี้ตองมีการทดสอบอุปกรณและสิงอํานวยความ ่ สะดวกเหลานันวาสามารถใชงานไดปกติหรือไม หากเกิดขอขัดของทางเทคนิคควร ้ ดําเนินการแกไขโดยเรงดวน เพื่อปองกันมิใหเกิดปญหาขณะใชงานจริง 31/36
  • 37.
    6.2.5 จัดใหมีเจาหนาที่ควบคุมดูแล /อํานวยความสะดวกในการใชอุปกรณตางๆ ในวันประชุม เจาภาพจัดการประชุมจะตองประสานงานกับโรงแรม หรือเจาหนาที่ผูดูแลอุปกรณ ใหประจํา ณ จุดตางๆ เพื่อคอยอํานวยความสะดวกแกผูเขารวมประชุม และชวยแกไข ไดอยางทันทวงทีเมื่อเกิดปญหา 6.2.6 ดําเนินการภายหลังการประชุม เมื่อเสร็จสิ้นการประชุมแลว เจาภาพจัดการประชุม ควรพิจารณาดําเนินการเกี่ยวกับอุปกรณและสิ่งอํานวยความสะดวก ดังนี้ • • • วัสดุเหลือใชและอุปกรณที่นํามาจากสวนราชการ – ใหจัดเก็บกลับ สวนราชการ อุปกรณและสิ่งอํานวยความสะดวกที่ไดมาจากการเชา – ใหติดตอ ประสานงานกับบริษทผูใหเชาเพื่อรับอุปกรณและสิ่งอํานวยความสะดวกกลับ ั อุปกรณและสิ่งอํานวยความสะดวกที่ไดมาจากการยืม - ใหตรวจสอบสภาพ ของอุปกรณและสิ่งอํานวยความสะดวกเหลานั้น หลังจากนั้น ดําเนินการสงคืน อุปกรณแกสวนราชการ /หนวยงานภายนอกที่ใหยมอุปกรณ สําหรับหนวยงาน ื ภายนอกควรจัดทําหนังสือตอบขอบคุณพรอมสงคืนอุปกรณ หรือทําหนังสือตอบ ขอบคุณในภายหลัง ตามทีเห็นสมควร ่ 32/36
  • 38.
    บทที่ 7 งานดานเอกสารการประชุม เอกสารการประชุมเปนหลักฐานสําคัญทีแสดงถึงสาระของการประชุมในแตละครั้ง เชน ่ ระเบียบวาระการประชุมเอกสารตามวาระตางๆ ที่จัดทําโดยผูเขารวมประชุมที่ไดรับมอบหมายไปจนถึง รายงานการประชุมที่เปนเสมือนเครื่องมือที่ชวยติดตามการนําผลการประชุมไปปฏิบัตตามมติของที่ประชุม ิ ในปจจุบันดวยเทคโนโลยีทกาวหนามีสวนชวยใหการจัดทําเอกสารการประชุมสะดวกขึ้น ี่ งายขึ้น และประหยัดทั้งงบประมาณและเวลามากขึ้นดวย เชน การประชุมแบบ Paperless ที่พยายาม ลดการใชกระดาษ โดยสนับสนุนใหผูเขารวมประชุมนําคอมพิวเตอร Notebook มาใชแทนการแจก เอกสารในรูปแบบกระดาษ อยางไรก็ตาม ก็ถือเปนหนาที่ของเจาภาพจัดการประชุมที่จะตองจัดเตรียม เอกสารสําหรับการประชุม 7.1 การจัดเตรียมเอกสาร เจาภาพจัดการประชุมตองประสานฝายเลขานุการของการประชุม ในการกําหนดระยะเวลาในการ ขอรับเอกสารอยางนอย 1-2 สัปดาหกอนการประชุมเพื่อใหมีเวลาถายเอกสารเขาแฟม นอกจากนี้ ควรกําหนดรูปแบบเอกสาร เชน ไฟลอิเล็กทรอนิกส ควรจะเปนไฟล Word หรือ Acrobat เพื่อความสะดวกในการพิมพเอกสาร เนื่องจากมีโปรแกรมคอมพิวเตอรรองรับการสั่งพิมพ 7.2 การจัดพิมพและการถายเอกสาร เจาภาพจัดการประชุมควรจัดใหมีเครื่องพิมพและเครื่องถายเอกสารทีมีประสิทธิภาพสูง สามารถ ่ ถายเอกสารได 2 หนา เพื่อเปนการประหยัดกระดาษและเวลา ในการพิมพเอกสารตนฉบับควรใสเลขหนาใหเอกสาร รวมถึงการจัดหนากระดาษ เพื่อความ สวยงาม ปองกันการพิมพเอกสารไมครบจํานวนหนาหรือการจัดเรียงหนาผิด และควรตรวจสอบ เอกสารตนฉบับใหครบถวนกอนนําไปถายเอกสารใหเพียงพอกับจํานวนผูเขารวมประชุม 7.3 การจัดเรียงเอกสารเขาแฟม การจัดเรียงเอกสารตองเรียงลําดับกอนหลังตามระเบียบวาระการประชุม เพื่อความสะดวกในการ ใชประชุม และควรจัดเอกสารเขาแฟมใหแลวเสร็จ 1 วันลวงหนากอนการประชุม นอกจากนี้ เจาภาพจัดการประชุมควรมีการออกแบบหนาปก แฟมเอกสาร โดยใหรายละเอียดชื่อการประชุม วัน เวลา สถานที่ และโลโกองคกร กรณีที่เปนการประชุมแบบ Paperless ใหรวบรวมไฟล อิเล็กทรอนิกสที่ไดรับ และติดตั้งลงในเครื่องคอมพิวเตอร Notebook ที่จะใชในหองประชุม และควรทดลองเปดไฟล เพื่อตรวจสอบการใชงานของไฟลดังกลาวดวย 33/36
  • 39.
    7.4 การแจกเอกสารและเดินเอกสาร เจาภาพจัดการประชุมจะแจกแฟมเอกสารประชุมตอนลงทะเบียนหนางาน และหากมีเอกสาร เพิ่มเติมระหวางประชุมซึ่งเปนกรณีเรงดวนหรือกําลังพิจารณา ใหดําเนินการจัดทําเอกสาร พรอมทั้งจัดเจาหนาที่เดินแจกเอกสารใหแกผูเขารวมประชุมทันที หากเปนกรณีไมเรงดวน อาจจะเดินแจกที่ที่นั่งของผูเขารวมประชุมชวงพักรับประทานอาหารวาง และนําเอกสารที่เหลือ จากการแจกนํามาตั้งไวบริเวณโตะเอกสาร ซึ่งอาจอยูหลังหองประชุมหรือที่โตะลงทะเบียนหนา หองประชุม เพื่อใหผูเขารวมประชุมสามารถหยิบเอกสารไดในภายหลัง กรณีที่เปนการประชุมแบบ Paperless ที่มีการสงไฟลขอมูลใหผูเขารวมประชุมลวงหนาแลว  ถามีเอกสารเพิ่มเติมระหวางการประชุม เจาภาพจัดการประชุมจะถายเอกสารดังกลาวแจก ผูเขารวมประชุมทุกคน 7.5 การจัดทําเอกสารภายหลังการประชุม การจัดทําเอกสารภายหลังการประชุมจะขึ้นอยูกับธรรมเนียมปฏิบัตของแตละการประชุม ิ บางการประชุมอาจจะแจกรายงานการประชุมเปนรูปแบบกระดาษ บางการประชุมเปนรูปแบบ ไฟลอิเล็กทรอนิกส ตัวอยางเชน การประชุมในกรอบอาเซียนในปจจุบัน นอกจากจะแจกรายงาน การประชุมรูปแบบกระดาษแลว ยังมีการจัดทําไฟลเอกสารและรายงานการประชุมในรูปแบบ ซีดีรอม เพื่อความสะดวกของผูเขารวมประชุมที่จะเก็บไวใชเปนหลักฐานอางอิง และทําสําเนา เอกสารเพิ่มเติมไดในภายหลัง ทั้งยังเปนการชวยประหยัดทรัพยากรกระดาษใหแกเจาภาพ จัดการประชุมดวย ในการนี้ เจาภาพจัดการประชุมควรมีการออกแบบหนาปกซีดีใหสวยงามเปนชุดเดียวกันกับ หนาปกแฟมเอกสารดวย 34/36
  • 40.
    บทที่ 8 การประเมินผลการประชุมระหวางประเทศ การประเมินผลการประชุมมีวัตถุประสงคเพื่อวัดระดับความสําเร็จของเจาภาพจัดการ ประชุมในการบริหารจัดการ สําหรับการเปนเจาภาพจัดการประชุมระหวางประเทศขอมูลที่ไดจาก การประเมินผลอาจนําไปใชประกอบการพิจารณาปรับปรุงวิธีการปฏิบัติงานใหมีประสิทธิภาพยิงขึ้น ่ หากพบวามีขอบกพรอง หรือหากผลการประเมินอยูในระดับที่นาพึงพอใจก็ควรหาสาเหตุเพื่อนําขอมูล  ไปสงเสริมใหเกิดการพัฒนาในระดับที่ดียงขึ้นตอไป ในการออกแบบคําถามเพื่อการประเมินผลมีปจจัย ิ่ สําคัญที่ควรคํานึงถึง ไดแก สิ่งที่ตองการประเมิน วิธีการประเมินผล การวัดผลการประเมิน และการใช ประโยชนจากขอมูลการประเมินผล 8.1 สิ่งที่ตองการประเมิน โดยทั่วไปเจาภาพจัดการประชุมมักตองการทราบระดับความพึงพอใจ เกี่ยวกับการเตรียมการและการบริหารจัดการของเจาภาพจัดการประชุมและความตองการของ ผูเขารวมประชุมในเรื่องดังตอไปนี้ คือ สถานที่จัดประชุม อุปกรณและสิ่งอํานวยความสะดวก เอกสารตางๆ ที่ใชในการประชุม อาหารและเครื่องดื่ม เจาหนาที่ปฏิบัติงานและการใหบริการ เปนตน และควรเปดโอกาสใหผูเขารวมประชุมไดแสดงขอคิดเห็นหรือความตองการรับบริการดวย ในการประเมินผลการประชุม เจาภาพจัดการประชุมอาจแนบแบบฟอรมการประเมินไปพรอมกับ เอกสารการประชุมอื่นๆ หรืออาจแจกแบบฟอรมการประเมินใหแกผเขารวมประชุมในวันสุดทาย ู ของการประชุม และเพื่อเปนการอํานวยความสะดวกในการเก็บรวบรวมแบบฟอรมการประเมิน อาจตั้งกลองรับแบบฟอรมการประเมินไวหนาหองประชุมหรือจัดเจาหนาที่เก็บรวบรวมกอน ปดการประชุม 8.2 วิธีการประเมินผล ที่นิยมใชกันในการประเมินผลการประชุมระหวางประเทศคือการใช แบบสอบถามแบบมาตรประมาณคา (rating scale) โดยการใหคะแนนตามระดับความเขม ของความรูสึก เชน Strongly Agree = 5, Agree = 4, Moderate = 3, Disagree = 2, Strongly Disagree = 1 เปนตน หรืออาจกําหนดเปนระดับความเขมของความรูสึกพอใจ เชน ดีมากที่สุด = Excellent ดีมาก = Good ปานกลาง = Fair และ ควรแกไข = Poor เปนตน 8.3 การวัดผลการประเมิน เพื่อหลีกเลี่ยงขันตอนที่ยุงยากในการวัดผลเจาภาพจัดการประชุมอาจ ้ ใชวธีการวิเคราะหคาเปนรายขอโดยคํานวณเปนรอยละจากผูตอบแบบสอบถาม และตัดสิน ิ คุณภาพของแตละขอ เชน จํานวนผูเขารวมประชุม 50 คน สงแบบสอบถาม 40 คน ใหคะแนน แตละขอดังนี้ 35/36
  • 41.
    Meeting Facilities/Administrative 1 Equipment/AudioVisual 5 4 3 20 (50%) 15 (37.5%) 5 (12.5%) 30 (75%) 5 (12.5%) 2 Registration System 2 1 5 (12.5%) จากตารางขางตน สรุปไดวาผูเขารวมประชุมที่ตอบแบบสอบถามใหคะแนนในเรื่องอุปกรณ  เปนระดับ 5 อยูในเกณฑดีมาก เปนตน 8.4 การใชประโยชนจากขอมูลการประเมินผล เจาภาพจัดการประชุมอาจนําขอมูลไปวิเคราะห เพื่อหาแนวทางที่เหมาะสมสําหรับการปรับปรุงเปลี่ยนแปลงหรือสงเสริมใหเกิดการพัฒนาวิธีการ ดําเนินงานการประชุมของเจาหนาที่ปฏิบติงานเพื่อใหเกิดประโยชนสูงสุด นอกจากนั้น ั อาจใชขอมูลจากการประเมินผลในการเปลี่ยนรูปแบบการดําเนินงานหากเห็นวาการดําเนินงาน ในรูปแบบอื่นๆ จะบรรลุวัตถุประสงคทตงไวไดดีกวา ี่ ั้ ตัวอยางการประเมินแบบกําหนดคะแนนตามระดับความเขมของความรูสึก ดังในภาคผนวก ซ. ขอ ซ.26 ตัวอยางการประเมินแบบกําหนดระดับความเขมของความรูสึก ดังในภาคผนวก ซ.ขอ ซ.27 36/36
  • 42.
    บรรณานุกรม กระทรวงการคลัง. ระเบียบกระทรวงการคลังวาดวยการเบิกคาใชจายในการเดินทางไป ราชการ พ.ศ.2550. กระทรวงการคลัง. ระเบียบกระทรวงการคลังวาดวยคาใชจายในการฝกอบรม การจัดงาน และการประชุมระหวางประเทศ พ.ศ. 2549. กระทรวงการคลัง. ระเบียบสํานักนายกรัฐมนตรีวาดวยการอนุมัติใหเดินทางไปราชการ และการจัดการประชุมของทางราชการ พ.ศ. 2524. กระทรวงการคลัง. หนังสือกระทรวงการคลัง ที่ กค 0409.6/ว 86 ลงวันที่ 20 กรกฎาคม 2547. เครือขายสหวิทยาการแหงราชบัณฑิตยสถาน. รวมบทความ คูมือการจัดประชุมสัมมนา วิชาการระดับชาติและนานาชาติ. พิมพครั้งที่ 1. กรุงเทพฯ : บริษัท แอคมี พริน ติ้ง จํากัด, 2550. ประวีณ ณ นคร. การทําบันทึกเสนอ การจดรายงานการประชุม การเขียนคํากลาวในพิธี. กรุงเทพฯ : สวัสดิการสํานักงาน ก.พ., 2536. สํานักนายกรัฐมนตรี. ระเบียบสํานักนายกรัฐมนตรีวาดวยการพัสดุ พ.ศ. 2535. กองการตางประเทศ กรมขาวทหารบก. (2551). มารยาทสากล. [Online] Available: http://dint.rta.mi.th/mavad.htm ทีมงานในการพัฒนาระบบจัดการความรู (KM Team) สํานักงานสหกรณจังหวัดนนทบุรี. (2551). เทคนิคการจัดประชุมกลุมสมาชิกสหกรณ. [Online] Available:  http://webhost.cpd.go.th/ewt/noncpd/download/เทคนิคการจัดประชุมกลุมสมาชิก สมชาย เทียมบุญประเสริฐ. (2551). แนวทางการจัดประชุมระหวางประเทศ. [Online] Available: http://gotoknow.org/blog/clinictechnology/185546
  • 43.
    สํานักงานการขนสงทางน้ําที่ 3 สาขาสมุทรสงคราม.(2551). หมวดที่ 6 คาใชจายในการ ฝกอบรม สัมมนา ดูงาน ประเภทที่ 2 การจัดประชุมระหวางประเทศ. [Online] Available: http://www.md3skm.net/manual.htm สํานักงานรัฐมนตรี กระทรวงเทคโนโลยีสารสนเทศและการสื่อสาร. (2551). คูมือสนับสนุนการ ปฏิบัติราชการของขาราชการการเมือง กระทรวงเทคโนโลยีสารสนเทศและ การสื่อสาร. [Online] Available: http://office.mict.go.th/file/หนังสือคูมือ.doc
  • 44.
  • 45.
  • 47.
  • 48.
    แผนผังแสดงขั้นตอนการจัดประชุมระหวางประเทศ กอนการประชุม ระหวางการประชุม หลังการประชุม รับเปนเจาภาพ จัดทําแผน จัดประชุม อนุมติใน ั หลักการ สํารวจ สถานที่ + อนุมติองคประกอบ ั ผูแทน จัดหา อุปกรณ ทําประมาณ การคาใชจาย ขอใบเสนอราคา อนุมติเจาหนาที่ ั ทําสัญญากับโรงแรม - หองประชุม - หองพัก -อาหาร+เครื่องดื่ม ทําหนังสือเชิญ งานพิธการ ี - ประธาน/แขก บัตรเชิญ พิธิเปด/ปด งานเลียง ้ ทําหนังสือ เชิญประชุม - แบบฟอรม - กําหนดการ - ขอมูลทั่วไป เตรียมการ ลงทะเบียน - ใบลงทะเบียน ปายชื่อ กระเปาเอกสาร เอกสารการประชุม แบบประเมินผล อนุมติ ั คาใชจาย  ทําสัญญา ยืมเงิน จัดซื้อจัดจาง ตรวจสอบความพรอมของอุปกรณ ประชาสัมพันธ - WEBSITE - ขาวแจก จัดเก็บหลักฐาน เพื่อเคลียร คาใชจาย  <> เตรียมการ/ตรวจสอบความ พรอมของหองประชม <> เตรียมการ/ตรวจสอบความ พรอมของหองอาหาร ลงทะเบียนหนางาน ถายเอกสาร/แจก เอกสารเพิมเติม ่ จัดทํารายงาน รูปแบบ CD วัดผล เก็บรวบรวม จัดทําคํากลาว บทพิธการ ี จัดเก็บ/สงคืน การใหสัมภาษณขาว เตรียมการรับรอง/ ตอนรับ เผยแพรประชาสัมพันธ - WEBSITE - สมอ.สาร - หนังสือพิมพ ถายภาพ
  • 49.
  • 61.
  • 62.
    เลม ๑๒๓ ตอนพิเศษ๙๘ ง หนา ๑๗ ราชกิจจานุเบกษา ๒๒ กันยายน ๒๕๔๙ ระเบียบกระทรวงการคลัง วาดวยคาใชจายในการฝกอบรม การจัดงาน และการประชุมระหวางประเทศ พ.ศ. ๒๕๔๙ โดยที่เป น การสมควรปรั บปรุงหลั กเกณฑเ กี่ยวกับ การเบิก จายคาใชจาย ในการฝกอบรม การจัดงาน และการประชุมระหวางประเทศ ใหเหมาะสมยิ่งขึ้น อาศัยอํานาจตามความในมาตรา ๒๑ (๒) แหงพระราชบัญญัติวิธีการงบประมาณ พ.ศ. ๒๕๐๒ กระทรวงการคลังโดยความเห็นชอบของคณะรัฐมนตรีจึงกําหนดระเบียบไวดังตอไปนี้ ขอ ๑ ระเบี ยบนี้เ รีย กวา “ระเบี ย บกระทรวงการคลั งว าด ว ยค าใชจ ายในการฝก อบรม การจัดงาน และการประชุมระหวางประเทศ พ.ศ. ๒๕๔๙” ขอ ๒ ระเบียบนี้ใหใชบังคับตั้งแตวันถัดจากวันประกาศในราชกิจจานุเบกษา เปนตนไป ขอ ๓ ใหยกเลิก (๑) ระเบียบกระทรวงการคลังวาดวยคาใชจายในการประชุมระหวางประเทศ พ.ศ. ๒๕๓๙ (๒) ระเบียบกระทรวงการคลังวาดวยคาใชจายในการฝกอบรมของสวนราชการ พ.ศ. ๒๕๔๕ บรรดาหลักเกณฑ หรือแนวปฏิบัติใดที่มีกําหนดไวแลวในระเบียบนี้ ใหใชระเบียบนี้แทน ขอ ๔ ในระเบียบนี้ “สวนราชการ” หมายความวา สํานักนายกรัฐมนตรี กระทรวง ทบวง กรม สวนราชการที่เรียกชื่อ อยางอื่นที่มีฐานะเปนหรือเทียบเทากระทรวง ทบวง กรม สวนราชการที่เรียกชื่ออยางอื่น ซึ่งไมมีฐานะ เปนกรมแตมีหัวหนาสวนราชการซึ่งมีฐานะเปนอธิบดี “บุคลากรของรัฐ” หมายความวา ขาราชการทุกประเภท รวมทั้งพนักงาน ลูกจางของสวนราชการ รัฐวิสาหกิจ หรือหนวยงานอื่นของรัฐ “เจาหนาที่” หมายความวา บุคลากรของรัฐ ที่ไดรับมอบหมายใหปฏิบัติงานตามระเบียบนี้ และใหหมายความรวมถึงบุคคลอื่นที่ไดรับแตงตั้งใหปฏิบัติงานและเจาหนาที่รักษาความปลอดภัยดวย “เจ า หนา ที่ ป ฏิบั ติ ง านลั ก ษณะพิ เ ศษ” หมายความวา บุค คลซึ่ งมิ ไ ด เป น บุ คลากรของรั ฐ และไดรับแตงตั้งจากหัวหนาสวนราชการผูจัดการประชุมระหวางประเทศใหปฏิบัติงานในการประชุม
  • 63.
    เลม ๑๒๓ ตอนพิเศษ๙๘ ง หนา ๑๘ ราชกิจจานุเบกษา ๒๒ กันยายน ๒๕๔๙ ระหวางประเทศ อาทิเชน พนักงานพิมพดีด พนักงานบันทึกขอมูล พนักงานแปล ลามและผูจดบันทึก สรุปประเด็นในการประชุมระหวางประเทศ เปนตน “การฝ ก อบรม” หมายความว า การอบรม การประชุ ม ทางวิ ช าการหรื อ เชิ ง ปฏิ บั ติ ก าร การสัมมนาทางวิช าการหรือเชิงปฏิบัติการ การบรรยายพิเศษ การฝกศึกษา การดูงาน การฝกงาน หรือที่เรียกชื่ออยางอื่นทั้งในประเทศและตางประเทศ โดยมีโครงการหรือหลักสูตรและชวงเวลาจัดที่แนนอน ที่มีวัตถุประสงคเพื่อพัฒนาบุคคลหรือเพิ่มประสิทธิภาพในการปฏิบัติงาน โดยไมมีการรับปริญญา หรือประกาศนียบัตรวิชาชีพ “การฝกอบรมระดับตน ” หมายความวา การฝกอบรมที่ผูเขารับการฝกอบรมเกิน กึ่งหนึ่ ง เปนบุคลากรของรัฐซึ่งเปนขาราชการระดับ ๑ ถึงระดับ ๒ หรือมีระดับตําแหนงเทียบเทาขาราชการ ระดับ ๑ ถึงระดับ ๒ “การฝกอบรมระดับกลาง” หมายความวา การฝกอบรมที่ผูเขารับการฝกอบรมเกินกึ่งหนึ่ง เปนบุคลากรของรัฐซึ่งเปนขาราชการระดับ ๓ ถึงระดับ ๘ หรือมีระดับตําแหนงเทียบเทาขาราชการ ระดับ ๓ ถึงระดับ ๘ “การฝกอบรมระดับสู ง” หมายความวา การฝก อบรมที่ผูเ ขารับการฝกอบรมเกิน กึ่งหนึ่ ง เปนบุคลากรของรัฐซึ่งเปนขาราชการตั้งแตระดับ ๙ ขึ้นไป หรือมีระดับตําแหนงเทียบเทาขาราชการ ตั้งแตระดับ ๙ ขึ้นไป “การฝกอบรมบุคคลภายนอก” หมายความวา การฝกอบรมที่ผูเขารับการฝกอบรมเกินกึ่งหนึ่ง มิใชบุคลากรของรัฐ “ผูเขารับการฝกอบรม” หมายความรวมถึง บุคลากรของรัฐหรือบุคคลซึ่งมิใชบุคลากรของรัฐ ที่เขารับการฝกอบรมตามโครงการหรือหลักสูตรการฝกอบรม “การประชุ ม ระหว างประเทศ” หมายความวา การประชุ ม หรือสั มมนาระหวา งประเทศ ที่สวนราชการหรือหนวยงานของรัฐ รัฐบาลตางประเทศหรือองคการระหวางประเทศจัด หรือจัดรวมกัน ในประเทศไทยโดยมีผูแทนจากสองประเทศขึ้นไปเขารวมประชุมหรือสัมมนา “การดู ง าน” หมายความว า การเพิ่ ม พู น ความรู ห รื อ ประสบการณด ว ยการสัง เกตการณ ซึ่ง กํ า หนดไวใ นโครงการหรื อ หลั ก สู ต รการฝก อบรม หรือ กํ า หนดไวใ นแผนการจัด การประชุ ม ระหวางประเทศ ใหมีการดูงาน กอน ระหวาง หรือหลังการฝกอบรมหรือการประชุมระหวางประเทศ
  • 64.
    เลม ๑๒๓ ตอนพิเศษ๙๘ ง หนา ๑๙ ราชกิจจานุเบกษา ๒๒ กันยายน ๒๕๔๙ และหมายความรวมถึงโครงการหรือหลักสูตรการฝกอบรมเฉพาะการดูงานภายในประเทศที่หนวยงาน ของรัฐจัดขึ้น “ผูแทน” หมายความวา ผูแทนประเทศไทยและที่ปรึกษาของผูแทนดังกลาวซึ่งไดรับความเห็นชอบ จากคณะรัฐ มนตรี หรือไดรับอนุมัติจากรัฐ มนตรีเจาสังกัด ประธานรัฐ สภา หัวหนาสวนราชการ เจาของงบประมาณหรือผูที่ไดรับมอบหมายตามกฎหมายวาดวยระเบียบบริหารราชการของขาราชการ แตละประเภท แลวแตกรณี “ผูเขารวมประชุม” หมายความวา ผูแทน และผูแทนของตางประเทศที่เขารวมการประชุม ระหวางประเทศ ขอ ๕ ใหปลัดกระทรวงการคลังรักษาการตามระเบียบนี้ หมวด ๑ บททั่วไป ขอ ๖ การเบิกจายคาใชจายในการฝกอบรม การจัดงาน และการประชุมระหวางประเทศ ใหเปนไปตามระเบียบนี้ ขอ ๗ การเบิกจายคาใชจายในการฝกอบรม การจัดงาน และการประชุมระหวางประเทศ นอกเหนือจากที่กําหนดไวในระเบียบนี้ หรือที่กําหนดไวแลวแตไมสามารถปฏิบัติไดตามระเบียบนี้ ใหอยูใ นดุลพินิจของหัวหนาสวนราชการเจาของงบประมาณ โดยคํานึงถึงความจําเปน เหมาะสม และประหยัด ภายในวงเงินงบประมาณที่ไดรับ โดยยึดถือประโยชนของทางราชการเปนหลัก หมวด ๒ คาใชจายในการฝกอบรม ขอ ๘ โครงการหรื อ หลั ก สู ต รการฝ ก อบรมที่ ส ว นราชการเป น ผู จั ด หรื อ จั ด ร ว มกั บ หนวยงานอื่น ต องไดรับอนุมัติ จากหัวหนาสว นราชการเจ าของงบประมาณ เพื่อ เบิก จายคาใชจา ย ตามระเบียบนี้ ขอ ๙ การจัดการฝกอบรมและการเขารับการฝกอบรมใหสวนราชการพิจารณาอนุมัติเฉพาะ ผูที่ปฏิบัติหนาที่ที่เกี่ยวของหรือเปน ประโยชนตอสวนราชการนั้น ตามจํานวนที่เห็นสมควรและให พิจารณาในดานการเงินกอนดวย
  • 65.
    เลม ๑๒๓ ตอนพิเศษ๙๘ ง หนา ๒๐ ราชกิจจานุเบกษา ๒๒ กันยายน ๒๕๔๙ ขอ ๑๐ การฝกอบรมบุคคลภายนอกใหจัดไดเฉพาะการฝกอบรมในประเทศเทานั้น ขอ ๑๑ บุคคลที่จะเบิกจายคาใชจายในการฝกอบรมตามระเบียบนี้ ไดแก (๑) ประธานในพิธีเปดหรือพิธีปดการฝกอบรม แขกผูมีเกียรติ และผูติดตาม (๒) เจาหนาที่ (๓) วิทยากร (๔) ผูเขารับการฝกอบรม (๕) ผูสังเกตการณ คาใชจายตามวรรคหนึ่งใหสวนราชการผูจัดการฝกอบรมเปนผูเบิกจาย แตถาจะเบิกจายจาก สวนราชการตนสังกัด ใหทําไดเมื่อสวนราชการผูจัดการฝกอบรมรองขอและสวนราชการตนสังกัด ตกลงยินยอม ขอ ๑๒ การเที ยบตํา แหนง ของบุ คคลตามขอ ๑๑ (๑) (๒) (๓) และ (๕) ที่มิ ไดเป น บุคลากรของรัฐ เพื่อเบิกจายคาใชจายตามระเบียบนี้ ใหสวนราชการผูจัดการฝกอบรมเทียบตําแหนงได ดังนี้ (๑) บุคคลที่เคยเปนบุคลากรของรัฐมาแลว ใหเทียบตามระดับตําแหนงหรือชั้นยศครั้งสุดทาย กอนออกจากราชการหรือออกจากงาน แลวแตกรณี (๒) บุคคลที่กระทรวงการคลังไดเทียบระดับตําแหนงไวแลว (๓) วิทยากรในการฝ กอบรมระดั บตน และระดั บกลาง ใหเที ยบเทา ขาราชการระดับ ๘ ในการฝกอบรมระดับสูงใหเทียบเทาขาราชการระดับ ๑๐ เวนแตวิทยากรที่เปนบุคคลตาม (๑) ที่มีชั้นยศ สูงกวา ใหใชชั้นยศที่สูงกวานั้นได (๔) นอกจาก (๑) (๒) หรือ (๓) ใหหัวหนาสวนราชการเจาของงบประมาณพิจารณาเทียบ ตํ า แหน ง ตามความเหมาะสม โดยถื อ หลั ก การเที ย บตํ า แหน ง ของกระทรวงการคลั ง ตาม (๒) เปนเกณฑในการพิจารณา ขอ ๑๓ การเที ย บตํ า แหน ง ของบุ ค คลตามข อ ๑๑ (๔) ที่ มิ ไ ด เ ป น บุ ค ลากรของรั ฐ เพื่อเบิกจายคาใชจายตามระเบียบนี้ ใหสวนราชการผูจัดการฝกอบรมเทียบตําแหนงไดดังนี้ (๑) ผูเขารับการฝกอบรมในการฝกอบรมระดับตน ใหเทียบเทาขาราชการตั้งแตระดั บ ๑ ถึงระดับ ๒ (๒) ผูเขารับการฝกอบรมในการฝกอบรมระดับกลาง ใหเทียบเทาขาราชการตั้งแตระดับ ๓ ถึงระดับ ๘
  • 66.
    เลม ๑๒๓ ตอนพิเศษ๙๘ ง หนา ๒๑ ราชกิจจานุเบกษา ๒๒ กันยายน ๒๕๔๙ (๓) ผูเขารับการฝกอบรมในการฝกอบรมระดับสูง ใหเทียบเทาขาราชการตั้งแตระดับ ๙ ขึ้นไป ขอ ๑๔ การเบิกจายคาพาหนะเดินทางไปกลับระหวางสถานที่อยู ที่พัก หรือที่ปฏิบัติราชการ ไปยังสถานที่จัดฝกอบรมของบุคคลตามขอ ๑๑ ใหอยูในดุลพินิจของหัวหนาสวนราชการผูจัดการ ฝกอบรมหรือตนสังกัด ขอ ๑๕ ให สวนราชการผูจัดการฝกอบรมใชดุลพินิจเบิกจายคาใชจายในการจัดฝกอบรม ไดเทาที่จายจริง โดยคํานึงถึงความจําเปน เหมาะสม และประหยัด เพื่อประโยชนของทางราชการ ยกเวนคาสมนาคุณวิทยากร คาอาหาร คาเชาที่พัก และคาพาหนะ ใหเบิกจายตามหลักเกณฑและอัตรา ตามที่กําหนดไวในระเบียบนี้ ขอ ๑๖ การจายคาสมนาคุณวิทยากรใหเปนไปตามหลักเกณฑและอัตรา ดังนี้ (๑) หลักเกณฑการจายคาสมนาคุณวิทยากร (ก) ชั่วโมงการฝกอบรมที่มีลักษณะเปนการบรรยาย ใหจายคาสมนาคุณวิทยากรได ไมเกิน ๑ คน (ข) ชั่วโมงการฝกอบรมที่มีลักษณะเปนการอภิปรายหรือสัมมนาเปนคณะ ใหจายคาสมนาคุณ วิทยากรไดไมเกิน ๕ คน โดยรวมถึงผูดําเนินการอภิปรายหรือสัมมนาที่ทําหนาที่เชนเดียวกับวิทยากรดวย (ค) ชั่วโมงการฝกอบรมที่มีลักษณะเปนการแบงกลุมฝกภาคปฏิบัติ แบงกลุมอภิปราย หรื อสั ม มนา หรือ แบ งกลุม ทํา กิ จกรรม ซึ่ งได กํา หนดไวใ นโครงการหรือ หลั ก สูต รการฝก อบรม และจําเปนตองมีวิทยากรประจํากลุม ใหจายคาสมนาคุณวิทยากรไดไมเกินกลุมละ ๒ คน (ง) ชั่วโมงการฝกอบรมใดมีวิทยากรเกินกวาจํานวนที่กําหนดไวตาม (ก) (ข) หรือ (ค) ใหเฉลี่ยจายคาสมนาคุณวิทยากรไมเกินภายในจํานวนเงินที่จายไดตามหลักเกณฑ (จ) เพื่อประโยชนใ นการเบิกจายคาสมนาคุณวิทยากร การนับชั่วโมงการฝกอบรม ใหนับตามเวลาที่กําหนดในตารางการฝกอบรม โดยไมตองหักเวลาที่พักรับประทานอาหารวางและเครื่องดื่ม แตละชั่วโมงการฝกอบรมตองมีกําหนดเวลาการฝกอบรมไมนอยกวาหาสิบ นาที กรณีกําหนดเวลา การฝกอบรมไมถึงหาสิบนาทีแตไมนอยกวายี่สิบหานาทีใหเบิกจายคาสมนาคุณวิทยากรไดกึ่งหนึ่ง (๒) อัตราคาสมนาคุณวิทยากร (ก) วิทยากรที่เปนบุคลากรของรัฐ ใหไดรับคาสมนาคุณวิทยากรสําหรับการฝกอบรม ระดับตน การฝกอบรมระดับกลาง และการฝกอบรมบุคคลภายนอก ไมเกิน ชั่วโมงละ ๖๐๐ บาท และสําหรับการฝกอบรมระดับสูงไมเกินชั่วโมงละ ๘๐๐ บาท
  • 67.
    เลม ๑๒๓ ตอนพิเศษ๙๘ ง หนา ๒๒ ราชกิจจานุเบกษา ๒๒ กันยายน ๒๕๔๙ (ข) วิทยากรที่มิใชบุคคลตาม (ก) ใหไดรับคาสมนาคุณวิทยากร ในการฝกอบรมระดับตน การฝกอบรมระดับกลาง และการฝกอบรมบุคคลภายนอก ไมเกินชั่วโมงละ ๑,๒๐๐ บาท และสําหรับ การฝกอบรมระดับสูงไมเกินชั่วโมงละ ๑,๖๐๐ บาท (ค) กรณีที่จําเปนตองใชวิทยากรที่มีความรู ความสามารถและประสบการณเปนพิเศษ เพื่อประโยชนในการฝกอบรมตามโครงการหรือหลักสูตรที่กําหนด จะใหวิทยากรไดรับคาสมนาคุณ วิทยากรสูงกวาอัตราที่กําหนดตาม (ก) หรือ (ข) ก็ได โดยใหอยูในดุลพินิจของหัวหนาสวนราชการ เจาของงบประมาณ (ง) การฝกอบรมที่สวนราชการเปนผูจัดหรือจัดรวมกับหนวยงานอื่น ถาวิทยากรไดรับ คาสมนาคุณวิทยากรจากหนวยงานอื่นแลว ใหสวนราชการผูจัดการฝกอบรมงดเบิกคาสมนาคุณวิทยากร จากทางราชการ (จ) กรณีวิทยากรสังกัดสวนราชการผูจัดการฝกอบรม ใหอยูใ นดุลพินิจของหัวหนา สวนราชการผูจัดการฝกอบรม ที่จะพิจารณาจายคาสมนาคุณวิทยากรไดตามความจําเปน และในอัตรา ที่เหมาะสม แตตองไมเกินอัตราตาม (ก) ขอ ๑๗ ในโครงการหรือหลักสูตรการฝกอบรมที่มีการจัดอาหารใหแ กบุคคลตามขอ ๑๑ ใหสวนราชการผูจัดการฝกอบรมเบิกคาอาหารไดเทาที่จายจริงแตไมเกิน อัตราตามบัญชีหมายเลข ๑ ทายระเบียบนี้ ขอ ๑๘ ในโครงการหรือหลักสูตรการฝกอบรมที่มีการจัดที่พักและออกคาเชาที่พักใหแ ก บุคคลตามขอ ๑๑ ใหสวนราชการผูจัดการฝกอบรมเบิกจายคาเชาที่พักไดเทาที่จายจริงแตไมเกินอัตรา คาเชาที่พักตามบัญชีหมายเลข ๒ และบัญชีหมายเลข ๓ ทายระเบียบนี้ และตามหลักเกณฑดังนี้ (๑) การจัดที่พัก ใหแ กผูเข ารับการฝ กอบรมสํา หรับการฝ กอบรมระดับตน การฝกอบรม ระดับกลาง และการฝกอบรมบุคคลภายนอก ใหพักรวมกัน ตั้งแตสองคนขึ้นไปโดยใหพักหองพักคู เวนแตเปนกรณีที่ไมเหมาะสมหรือมีเหตุจําเปนไมอาจพักรวมกับผูอื่นได หัวหนาสวนราชการผูจัดการ ฝกอบรมอาจจัดใหพักหองพักคนเดียวได (๒) การจัดที่พักใหแกผูสังเกตการณหรือเจาหนาที่ซึ่งมีระดับตําแหนงหรือชั้นยศ ไมสูงกวา ขาราชการระดับ ๘ หรือเทียบเทา ใหพักรวมกันตั้งแตสองคนขึ้นไปโดยใหพักหองพักคู เวนแตเปนกรณี ที่ไม เหมาะสมหรือ มีเหตุจํ าเป น ไมอาจพั กรวมกั บผูอื่ น ได หัวหนา สวนราชการผู จัดการฝกอบรม
  • 68.
    เลม ๑๒๓ ตอนพิเศษ๙๘ ง หนา ๒๓ ราชกิจจานุเบกษา ๒๒ กันยายน ๒๕๔๙ อาจจัดใหพัก หองพักคนเดี ยวได สวนผูสัง เกตการณหรื อเจ าหน าที่ซึ่ งมีร ะดับ ตําแหนง หรือ ชั้น ยศ ตั้งแตขาราชการระดับ ๙ หรือเทียบเทาขึ้นไป จะจัดใหพักหองพักคนเดียวก็ได ขอ ๑๙ กรณีสวนราชการผูจัดการฝกอบรม จัดยานพาหนะในการฝกอบรม และออกคา พาหนะสําหรับบุคคลตามขอ ๑๑ ใหเปนไปตามหลักเกณฑ ดังนี้ (๑) กรณีใชยานพาหนะของสวนราชการผูจัดฝกอบรม หรือกรณียืมยานพาหนะจากสวนราชการ หรือหนวยงานอื่นใหเบิกคาน้ํามันเชื้อเพลิงไดเทาที่จายจริง (๒) กรณีใชยานพาหนะประจําทางหรือเชาเหมายานพาหนะใหจัดยานพาหนะโดยอนุโลม ตามสิทธิของขาราชการตามพระราชกฤษฎีกาคาใชจายในการเดิน ทางไปราชการ โดยใหเบิกจายได เทาที่จายจริงตามความจําเปนและประหยัด ดังนี้ (ก) การฝกอบรมระดับตนหรือการฝกอบรมบุคคลภายนอกใหจัดยานพาหนะตามสิทธิ ของขาราชการระดับ ๕ หรือเทียบเทา สําหรับการฝกอบรมระดับกลางใหจัดยานพาหนะตามสิทธิ ของขาราชการระดับ ๖ หรือเทียบเทา (ข) การฝกอบรมระดับสูง ใหจัดยานพาหนะตามสิทธิของขาราชการระดับ ๑๐ หรือเทียบเทา เวน แตกรณีเดินทางโดยเครื่องบินใหใชชั้นธุรกิจ กรณีที่ไมสามารถเดิน ทางโดยชั้น ธุรกิจใหเดิน ทาง โดยชั้นหนึ่ง ขอ ๒๐ กรณีสวนราชการผูจัดการฝกอบรมไมจัดอาหาร ที่พัก หรือยานพาหนะทั้งหมด หรือจัดใหบางสวน ใหสวนราชการผูจัดการฝกอบรมเบิกจายคาใชจายทั้งหมดหรือสวนที่ขาดใหแกบุคคล ตามขอ ๑๑ แตถาบุคคลตามขอ ๑๑ (๔) และ (๕) เปนบุคลากรของรัฐใหเบิกจายจากตนสังกัด ทั้งนี้ ตามหลักเกณฑและวิธีการที่กําหนดไวในพระราชกฤษฎีกาคาใชจายในการเดินทางไปราชการ การคํ า นวณเวลาเพื่ อ เบิ ก เบี้ ยเลี้ ยงเดิ น ทางให นับ ตั้ งแตเ วลาที่เ ดิ น ทางออกจากสถานที่ อ ยู หรือสถานที่ปฏิบัติราชการตามปกติจนกลับถึงสถานที่อยูหรือสถานที่ปฏิบัติราชการตามปกติ แลวแตกรณี แลวนําจํานวนวันทั้งหมดมาคูณกับอัตราเบี้ยเลี้ยงเดินทางเหมาจายตอวัน เพื่อเปน คาเบี้ยเลี้ยงเดินทาง ในกรณีที่ผูจัดการฝกอบรมจัดอาหารบางมื้อในระหวางการฝกอบรม ใหหักเบี้ยเลี้ยงเดินทางที่คํานวณได ในอัตรามื้อละ ๑ ใน ๓ ของอัตราเบี้ยเลี้ยงเดินทางเหมาจายตอวัน การคํ า นวณเวลาตามวรรคสองให นั บ ยี่ สิ บ สี่ชั่ ว โมงเป น หนึ่ ง วั น ถ า ไม ถึ ง ยี่ สิ บ สี่ ชั่ ว โมง หรือเกินยี่สิบสี่ชั่วโมงและสวนที่ไมถึงยี่สิบสี่ชั่วโมงหรือเกิน ยี่สิบสี่ชั่วโมงนั้นมากกวาสิบสองชั่วโมง ใหถือเปนหนึ่งวัน
  • 69.
    เลม ๑๒๓ ตอนพิเศษ๙๘ ง หนา ๒๔ ราชกิจจานุเบกษา ๒๒ กันยายน ๒๕๔๙ ขอ ๒๑ กรณีเปนการจัดฝกอบรมบุคคลภายนอก ถาสวนราชการผูจัดการฝกอบรมไมจัดอาหาร ที่พัก หรือยานพาหนะ ทั้งหมดหรือจัดใหบางสวน ใหสวนราชการผูจัดการฝกอบรม เบิกจายคาใชจาย ใหแกผูเขารับการฝกอบรมที่เปนบุคลากรของรัฐตามหลักเกณฑที่กําหนดไวในขอ ๒๐ และใหสวนราชการ  ผูจัดการฝกอบรมเบิกจายคาใชจายทั้งหมดหรือสวนที่ขาดใหแกผูเขารับการฝกอบรมที่มิไดเปนบุคลากร ของรัฐตามหลักเกณฑ ดังนี้ (๑) คาเบี้ยเลี้ยง (ก) การฝกอบรมที่ไมจัดอาหารทั้ง ๓ มื้อ ใหเบิกจายคาเบี้ยเลี้ยงไดไมเกินคนละ ๑๒๐ บาท ตอวัน (ข) การฝกอบรมที่จัดอาหารให ๒ มื้อ ใหเบิกจายคาเบี้ยเลี้ยงไดไมเกินคนละ ๔๐ บาท ตอวัน (ค) การฝกอบรมที่จัดอาหารให ๑ มื้อ ใหเบิกจายคาเบี้ยเลี้ยงไดไมเกินคนละ ๘๐ บาท ตอวัน (๒) คาเชาที่พัก ใหเบิกจายในลักษณะเหมาจายไมเกินคนละ ๕๐๐ บาท ตอวัน (๓) คาพาหนะเดินทางยกเวนคาโดยสารเครื่องบิน ใหอยูในดุลพินิจของหัวหนาสวนราชการ ผูจัดการฝกอบรมที่จะพิจารณาใหเบิกจายตามที่จายจริง หรือใหเบิกในลักษณะเหมาจายตามความจําเปน และเหมาะสม การเบิกจายคาใชจายตามขอนี้ใหใชแบบใบสําคัญรับเงินทายระเบียบนี้ ขอ ๒๒ การเบิกคาเครื่องแตงตัวในการเดินทางไปฝกอบรมในตางประเทศ ใหเบิกจายไดเฉพาะ ผูเขารับการฝกอบรมที่เปนบุคลากรของรัฐ หรือเจาหนาที่ ตามบัญชีหมายเลข ๔ ทายระเบียบนี้ ขอ ๒๓ คาใชจายเปนคาลงทะเบียน คาธรรมเนียม หรือคาใชจายทํานองเดียวกันที่เรียกชื่อ อยางอื่น สําหรับผูเขารับการฝกอบรม ใหเบิกจายเทาที่จายจริงในอัตราที่สวนราชการหรือหนวยงาน ผูจัดการฝกอบรมเรียกเก็บ ขอ ๒๔ กรณีคาใชจายตามขอ ๒๓ ไดรวมคาอาหาร คาเชาที่พัก หรือคาพาหนะของผูเขารับ การฝกอบรมไวทั้งหมด หรือสวนราชการหรือหนวยงานผูจัดการฝกอบรมไดออกคาใชจายเกี่ยวกับ คาอาหาร คาเชาที่พัก หรือคาพาหนะทั้งหมดใหแกผูเขารับการฝกอบรมหรือผูสังเกตการณ ใหผูเขารับ การฝกอบรมหรือผูสังเกตการณงดเบิกจายคาใชจายดังกลาว
  • 70.
    เลม ๑๒๓ ตอนพิเศษ๙๘ ง หนา ๒๕ ราชกิจจานุเบกษา ๒๒ กันยายน ๒๕๔๙ กรณีคาใชจายตามขอ ๒๓ ไมรวมคาอาหาร คาเชาที่พัก หรือคาพาหนะ หรือรวมไวบางสวน หรือสวนราชการหรือหนวยงานผูจัดการฝกอบรมไมออกคาอาหาร คาเชาที่พัก หรือคาพาหนะทั้งหมด หรื อ ออกให บ างส ว น ให ผู เ ข า รั บ การฝ ก อบรมหรื อ ผู สั ง เกตการณ เ บิ ก จ า ยคา ใช จ า ยทั้ ง หมดหรื อ เฉพาะสวนที่ขาดหรือสวนที่มิไดออกใหตามหลักเกณฑที่กําหนดไวในขอ ๒๐ ขอ ๒๕ โครงการหรื อ หลั ก สู ต รการฝ ก อบรมที่ ส ว นราชการผู จั ด การฝ ก อบรมได รั บ ความชวยเหลือคาใชจายทั้งหมดจากหนวยงานภายในประเทศหรือตางประเทศ ใหงดเบิกจายคาใชจาย สวนกรณีที่สวนราชการผูจัดการฝกอบรมไดรับความชวยเหลือคาใชจายบางสวน ใหเบิกจายคาใชจายสมทบ ในสวนที่ไมไดรับความชวยเหลือตามหลักเกณฑและอัตราที่กําหนดไวในระเบียบนี้ กรณี ที่ บุ ค ลากรของรั ฐ ได รั บ อนุ มั ติ ใ ห เ ดิ น ทางไปฝ ก อบรมในต า งประเทศโดยได รั บ ความชวยเหลือคาใชจายในการเดินทางไปฝกอบรมทั้งหมด ใหงดเบิกจายคาใชจาย สวนกรณีไดรับ ความชวยเหลือคาใชจายในการเดิน ทางไปฝกอบรมบางสวน ใหเบิกจายคาใชจายสมทบในสวนที่ ไมไดรับความชวยเหลือไดตามพระราชกฤษฎีกาคาใชจายในการเดินทางไปราชการ แตตองไมเกิน วงเงินที่ไดรับความชวยเหลือ ภายใตเงื่อนไข ดังนี้ (๑) กรณีไดรับความชวยเหลือคาโดยสารเครื่องบินไป-กลับแลว แมจะต่ํากวาสิทธิที่ไดรับ ก็ใหงดเบิกจายคาโดยสารเครื่องบิน สวนกรณีไดรับความชวยเหลือคาโดยสารเครื่องบินเพียงเที่ยวเดียว ใหเบิกจายคาโดยสารเครื่องบิน อีกหนึ่งเที่ยวในชั้น เดียวกับที่ไดรับความชวยเหลือ แตตองไมสูงกวา สิทธิที่พึงไดรับ (๒) กรณีมีการจัดที่พักให ใหงดเบิกจายคาเช าที่พัก ถาไดรับความชวยเหลือคาเชาที่พั ก ต่ํากวาสิทธิที่พึงไดรับ ใหเบิกจายคาเชาที่พักสมทบเฉพาะสวนที่ขาดตามที่จายจริง แตเมื่อรวมกับคาเชา ที่พักที่ไดรับความชวยเหลือแลวจะตองไมเกินสิทธิที่พึงไดรับ (๓) กรณีไดรับความชวยเหลือคาเบี้ยเลี้ยงเดินทางต่ํากวาสิทธิที่พึงไดรับ ใหเบิกจายคาเบี้ยเลี้ยง เดินทางสมทบเฉพาะสวนที่ขาด สวนกรณีมีการจัดอาหารในระหวางการฝกอบรมการเบิกจายคาเบี้ยเลี้ยง เดินทางใหเปนไปตามหลักเกณฑที่กําหนดไวในขอ ๒๐ (๔) กรณี มิ ไ ด รั บความช ว ยเหลื อ ค า เครื่ อ งแต ง ตัว ให เ บิก จ า ยได ตามบั ญ ชี ห มายเลข ๔ ทายระเบียบนี้ ถาไดรับความชวยเหลือคาเครื่องแตงตัวต่ํากวาสิทธิที่พึงไดรับ ใหเบิกจายคาเครื่องแตงตัว สมทบเฉพาะสวนที่ขาด
  • 71.
    เลม ๑๒๓ ตอนพิเศษ๙๘ ง หนา ๒๖ ราชกิจจานุเบกษา ๒๒ กันยายน ๒๕๔๙ การเบิก จา ยค าใชจ ายตามวรรคสอง ใหจั ด ทํา รายละเอีย ดค าใชจ า ยตามแบบรายละเอี ย ด ค า ใช จ า ยกรณี ไ ด รั บ ความช ว ยเหลื อ ท า ยระเบี ย บนี้ พร อ มแนบสํ า เนาหนั ง สื อ ของส ว นราชการ หรือหนวยงานที่ใหความชวยเหลือเพื่อเปน หลักฐานประกอบการเบิกจาย และกรณีหนวยงานที่ใ ห ความชวยเหลือไมไดระบุวงเงินใหความชวยเหลือไว ใหคํานวณเงินคาใชจายที่ไดรับความชวยเหลือ โดยอิงอัตราคาใชจายตามระเบียบนี้ ขอ ๒๖ กรณี ส ว นราชการผู จั ด การฝ ก อบรมประสงค จ ะจ า งจั ด ฝ ก อบรมในโครงการ หรือหลั กสูตรการฝกอบรมไมวาทั้ง หมดหรื อบางสวน ใหดําเนิน การได ตามหลักเกณฑแ ละอัตรา คาใชจายตามระเบียบนี้ และถาใชเครื่องบินโดยสารเปน ยานพาหนะในการเดิน ทางไปฝกอบรมใน ตางประเทศ ใหปฏิบัติตามมติคณะรัฐมนตรีและหนังสือกระทรวงการคลังที่กําหนดในเรื่องดังกลาวดวย การเบิกจายคาใชจายตามวรรคหนึ่ง ใหใชใบเสร็จรับเงินของผูรับจางเปนหลักฐานการเบิกจาย ขอ ๒๗ ใหมีการประเมิน ผลการฝกอบรม และรายงานตอหัวหนาสวนราชการผูจัดการ ฝกอบรมภายใน ๖๐ วัน นับแตสิ้นสุดการฝกอบรม สํ า หรั บ ผู เ ข า รั บ การฝ ก อบรมหรื อ ผู สั ง เกตการณ ที่ เ ข า รั บ การฝ ก อบรมที่ ส ว นราชการ หรือหนวยงานอื่นเปนผูจัดการฝกอบรม ใหจัดทํารายงานผลการเขารับการฝกอบรมเสนอหัวหนาสวนราชการ ตนสังกัดภายใน ๖๐ วัน นับตั้งแตวันเดินทางกลับถึงสถานที่ปฏิบัติราชการ หมวด ๓ คาใชจายในการจัดงาน ขอ ๒๘ การจัดงานตามแผนงานโครงการตามภารกิจปกติหรือตามนโยบายของทางราชการ เชน การจัดงานวัน คลายวันสถาปนาของสวนราชการ การจัดงานนิทรรศการ การจัดงานแถลงขาว การจัดการประกวดหรือแขงขัน หรือการจัดกิจกรรมตาง ๆ เปนตน ใหหัวหนาสวนราชการเจาของ งบประมาณพิจารณาอนุมัติการเบิกจายคาใชจายไดเทาที่จายจริงตามความจําเปน เหมาะสม และประหยัด ขอ ๒๙ กรณี ส ว นราชการประสงค จ ะจ า งดํ า เนิ น การตามข อ ๒๘ ก็ ใ ห ดํ า เนิ น การได โดยอยูในดุลพินิจของหัวหนาสวนราชการเจาของงบประมาณ โดยใหใชใบเสร็จรับเงินของผูรับจาง ในการจัดงานเปนหลักฐานการเบิกจาย
  • 72.
    เลม ๑๒๓ ตอนพิเศษ๙๘ ง หนา ๒๗ ราชกิจจานุเบกษา ๒๒ กันยายน ๒๕๔๙ หมวด ๔ คาใชจายในการประชุมระหวางประเทศ ขอ ๓๐ บุคคลที่จะเบิกจายคาใชจายในการประชุมระหวางประเทศ ตามระเบียบนี้ ไดแก (๑) ประธานในพิธีเปดหรือพิธีปดการประชุม แขกผูมีเกียรติ และผูติดตาม (๒) เจาหนาที่ (๓) เจาหนาที่ปฏิบัติงานลักษณะพิเศษ (๔) วิทยากร (๕) ผูเขารวมประชุม ขอ ๓๑ คาใชจายกอน ระหวาง และหลังการจัดประชุมระหวางประเทศ ใหเบิกจายได เทาที่จายจริงตามความจําเปน เหมาะสมและประหยัด ยกเวนคาสมนาคุณวิทยากร เงินรางวัลของเจาหนาที่ คาอาหาร คาเชาที่พัก และคาพาหนะ ใหเบิกจายตามหลักเกณฑและอัตราที่กําหนดไวในระเบียบนี้ ขอ ๓๒ การประชุมระหวางประเทศที่มีการจัดอาหาร ที่พัก หรือยานพาหนะใหแ กบุคคล ตามขอ ๓๐ ใหสวนราชการผูจัดการประชุมระหวางประเทศเบิกจายคาอาหาร คาเชาที่พัก หรือคาพาหนะได ดังนี้ (๑) การประชุม ระหวางประเทศที่กําหนดผูเขารวมประชุมเปนบุคคลระดับรัฐ มนตรีหรือ สมาชิกรัฐสภาขึ้นไป ใหเบิกจายคาใชจายไดเทาที่จายจริงโดยใหอยูในดุลพินิจของหัวหนาสวนราชการ เจาของงบประมาณ (๒) การประชุมระหวางประเทศนอกจาก (๑) ใหเบิกจายคาใชจายไดเทาที่จายจริง ไมเกิน อัตรา ดังนี้ (ก) คาอาหารและเครื่ องดื่ม กรณีจั ดครบทุ กมื้ อไม เกิ น คนละ ๑,๒๐๐ บาทต อวั น กรณีจัดไมครบทุกมื้อไมเกินคนละ ๘๐๐ บาทตอวัน (ข) คาเชาที่พักไมเกินคนละ ๒,๐๐๐ บาทตอวัน (ค) คาพาหนะใหเบิกจายไดเทาที่จายจริงตามความจําเปนและเหมาะสม โดยใหอยูใน ดุลพินิจของหัวหนาสวนราชการเจาของงบประมาณ
  • 73.
    เลม ๑๒๓ ตอนพิเศษ๙๘ ง หนา ๒๘ ราชกิจจานุเบกษา ๒๒ กันยายน ๒๕๔๙ ขอ ๓๓ การจายคาสมนาคุณวิทยากรใหเปนไปตามหลักเกณฑขอ ๑๖ สวนอัตราคาสมนาคุณ วิทยากรใหเบิ กจายตามความจําเป น และเหมาะสม โดยใหอ ยูใ นดุล พินิจของหัวหน าสวนราชการ เจาของงบประมาณ ขอ ๓๔ เจาหนาที่ซึ่งปฏิบัติงานในการประชุมระหวางประเทศใหไดรับเงินรางวัลเฉพาะวันที่ ปฏิบัติงานคนละไมเกิน ๒๐๐ บาทตอวัน ขอ ๓๕ เจาหนาที่ผูปฏิบัติงานลักษณะพิเศษใหเบิกจายคาตอบแทนเฉพาะวันที่ปฏิบัติงาน ตามหลักเกณฑและอัตราที่หัวหนาสวนราชการเจาของงบประมาณกําหนด ขอ ๓๖ ค า ใช จ า ยที่ เ ป น ค า ลงทะเบี ย น ค า ธรรมเนี ย ม หรื อ ค า ใช จ า ยทํ า นองเดี ย วกั น ที่เรียกชื่ออยางอื่นสําหรับผูเขารวมประชุม ใหเบิกจายเทาที่จายจริงในอัตราที่ผูจัดการประชุมระหวางประเทศ เรียกเก็บ ขอ ๓๗ กรณี ค า ใช จ า ยตามข อ ๓๖ ได ร วมค า อาหาร ค า เช า ที่ พั ก หรื อ ค า พาหนะ ของผูเขารวมประชุม ไวทั้งหมด หรือสวนราชการหรือหนวยงานผูจัดการประชุม ไดออกคาใชจาย เกี่ยวกับคาอาหาร คาเชาที่พัก หรือคาพาหนะทั้งหมดใหแ กผูเขารวมประชุม ใหผูเขารวมประชุม งดเบิกจายคาใชจาย กรณีคาใชจายตามขอ ๓๖ ไมรวมคาอาหาร คาเชาที่พัก หรือคาพาหนะ หรือรวมไวบางสวน หรือสวนราชการหรือหนวยงานผูจัดการประชุมไมออกคาอาหาร คาเชาที่พัก หรือคาพาหนะทั้งหมด หรือออกใหบางสวน ใหผูเขารวมประชุมเบิกจายคาใชจายทั้งหมดหรือเฉพาะสวนที่ขาด หรือสวนที่มิได ออกใหจากสวนราชการตนสังกัดไดตามขอ ๓๒ ขอ ๓๘ กรณีสวนราชการผูจัดการประชุมระหวางประเทศไดรับความชวยเหลือ คาใชจาย จากสวนราชการหรือหนวยงานในประเทศหรือตางประเทศ ใหเบิกจายคาใชจายสมทบเฉพาะในสวน ที่ขาดไดตามระเบียบนี้ ขอ ๓๙ กรณีสวนราชการประสงคจะจางจัดการประชุมระหวางประเทศก็ใหดําเนินการได โดยใหอยูใ นดุลพินิจของหัวหนาสวนราชการเจา ของงบประมาณ และใหใ ชใบเสร็จ ของผูรับจ า ง จัดการประชุมระหวางประเทศเปนหลักฐานการเบิกจาย
  • 74.
    เลม ๑๒๓ ตอนพิเศษ๙๘ ง หนา ๒๙ ราชกิจจานุเบกษา ๒๒ กันยายน ๒๕๔๙ บทเฉพาะกาล ขอ ๔๐ กรณีสวนราชการเบิกจายคาใชจายในการฝกอบรม การจัดงาน และการประชุม ระหวางประเทศตามระเบียบหรือหลักเกณฑที่ใชบังคับอยูในวันที่ระเบียบนี้ใชบังคับ หรือตามที่ไดรับ อนุ มั ติจ ากกระทรวงการคลั ง กอ นวั น ที่ ร ะเบี ย บนี้ ใ ชบั ง คั บ ให ดํ า เนิ น การต อไปตามระเบี ยบหรื อ หลักเกณฑหรือตามที่ไดรับอนุมัติจากกระทรวงการคลังตอไปจนแลวเสร็จ ประกาศ ณ วันที่ ๖ กันยายน พ.ศ. ๒๕๔๙ ทนง พิทยะ รัฐมนตรีวาการกระทรวงการคลัง
  • 75.
    บัญชีหมายเลข ๑ อัตราคาอาหารในการฝกอบรม (บาท :วัน : คน) ระดับการฝกอบรม การฝกอบรมในสถานทีของสวนราชการ รัฐวิสาหกิจ ่ หรือหนวยงานอืนของรัฐ ่ ในประเทศ ในตางประเทศ จัดครบทุกมือ ้ จัดไมครบทุกมื้อ จัดครบทุกมือ ้ จัดไมครบทุกมือ ้ การฝกอบรมในสถานทีของเอกชน ่ ในประเทศ ในตางประเทศ ๑. การฝ กอบรมระดั บต น การฝ กอบรมระดั บกลาง แ ล ะ ก า ร ฝ ก อ บ ร ม บุคคลภายนอก ไมเกิน ๕๐๐ ไมเกิน ๓๐๐ ไมเกิน ๒,๕๐๐ ไมเกิน ๘๐๐ ไมเกิน ๖๐๐ ไมเกิน ๒,๕๐๐ ๒.การฝกอบรมระดับสูง ไมเกิน ๗๐๐ ไมเกิน ๕๐๐ ไมเกิน ๒,๕๐๐ ไมเกิน ๑,๐๐๐ ไมเกิน ๗๐๐ ไมเกิน ๒,๕๐๐
  • 76.
    บัญชีหมายเลข ๒ อัตราคาเชาที่พักในการฝกอบรมในประเทศ (บาท :วัน : คน) ระดับการฝกอบรม คาเชาหองพักคนเดียว คาเชาหองพักคู ๑. การฝกอบรมระดับตน การฝกอบรมระดับกลางและ การฝกอบรมบุคคลภายนอก ไมเกิน ๑,๒๐๐ ไมเกิน ๗๕๐ ๒. การฝกอบรมระดับสูง ไมเกิน ๒,๐๐๐ ไมเกิน ๑,๑๐๐ หมายเหตุ : คาเชาหองพักคนเดียว หมายความวา คาใชจายในการเชาหองพักหนึงหองทีสถานที่พักแรมเรียกเก็บ  ่ ่ กรณีที่ผูเชาเขาพักเพียงคนเดียว คาเชาหองพักคู หมายความวา คาใชจายในการเชาหองพักทีสถานที่พักแรมเรียกเก็บกรณีที่ผูเชาเขาพัก ่ รวมกันตั้งแตสองคนขึนไป ้
  • 77.
    บัญชีหมายเลข ๓ อัตราคาเชาที่พักในการฝกอบรมในตางประเทศ (บาท :วัน : คน) ประเภท ก. คาเชาหองพัก คาเชาหองพักคู คนเดียว ประเภท ข. คาเชาหองพัก คาเชาหองพักคู คนเดียว ประเภท ค. คาเชาหองพัก คาเชาหองพักคู คนเดียว ๑. การฝกอบรมระดับตนและ การฝกอบรมระดับกลาง ไมเกิน ๖,๐๐๐ ไมเกิน ๔,๒๐๐ ไมเกิน ๔,๐๐๐ ไมเกิน ๒,๘๐๐ ไมเกิน ๒,๔๐๐ ไมเกิน ๑,๗๐๐ ๒. การฝกอบรมระดับสูง ไมเกิน ๘,๐๐๐ ไมเกิน ๕,๖๐๐ ไมเกิน ๕,๖๐๐ ไมเกิน ๓,๙๐๐ ไมเกิน ๓,๖๐๐ ไมเกิน ๒,๕๐๐ ระดับการฝกอบรม หมายเหตุ : (๑) คาเชาหองพักคนเดียว หมายความวา คาใชจายในการเชาหองพักหนึ่งหองทีสถานที่พักแรมเรียกเก็บกรณีที่ผูเชาเขาพักเพียงคนเดียว ่ (๒) คาเชาหองพักคู หมายความวา คาใชจายในการเชาหองพักทีสถานที่พักแรมเรียกเก็บกรณีที่ผูเชาเขาพักรวมกันตั้งแตสองคนขึนไป ่ ้ (๓) ประเภท ก. ประเภท ข. และ ประเภท ค. หมายถึง ประเทศ รัฐ เมือง ตามบัญชีแนบทายบัญชีนี้
  • 78.
    บัญชีหมายเลข ๔ คาเครื่องแตงตัวในการเดินทางไปฝกอบรม ในตางประเทศ __________________________ ๑. รายชื่อประเทศที่ไมสามารถเบิกจายคาเครื่องแตงตัวในการเดินทางไปฝกอบรมในตางประเทศ (๑)สหภาพพมา (๒) เนการาบรูไนดารุสซาลาม (๓) สาธารณรัฐอินโดนีเซีย (๔) ราชอาณาจักรกัมพูชา (๕) สาธารณรัฐประชาธิปไตยประชาชนลาว (๖) มาเลเซีย (๗) สาธารณรัฐฟลิปปนส (๘) สาธารณรัฐสิงคโปร (๙) สาธารณรัฐสังคมนิยมประชาธิปไตยศรีลังกา (๑๐) สาธารณรัฐสังคมนิยมเวียดนาม (๑๑) สาธารณรัฐหมูเกาะฟจิ (๑๒) ปาปวนิวกินี (๑๓) รัฐเอกราชซามัว (๑๔) สาธารณรัฐประชาธิปไตยติมอร-เลสเต ๒. ขาราชการระดับ ๕ หรือตําแหนงที่เทียบเทาลงมา ใหเบิกจายคาเครื่องแตงตัวเหมาจายไดคนละ ๗,๕๐๐ บาท ขาราชการะดับ ๖ หรือตําแหนงที่เทียบเทาขึ้นไป ใหเบิกจายคาเครื่องแตงตัวเหมาจายไดคนละ ๙,๐๐๐ บาท ๓. ผูที่เคยไดรับคาเครื่องแตงตั วในการเดิ นทางไปฝ กอบรมในต างประเทศมาแล ว หรื อเคยไดรับ คาเครื่องแตงตัวจากสวนราชการ รัฐวิสาหกิจ หรือหนวยงานอื่นของรัฐตามกฎหมายหรือระเบียบอืนใดไมวาจะเบิกจายจาก ่  เงินงบประมาณ เงินนอกงบประมาณ หรือเคยไดรับความชวยเหลือจากหนวยงานใด ๆ ทั้งในประเทศและตางประเทศ ถาตองเดินทางไปฝกอบรมในตางประเทศ ใหมีสิทธิเบิกคาเครื่องแตงตัวไดอีกเมื่อการเดินทางครั้งใหมมีร ะยะหาง จากการเดิ น ทางไปต า งประเทศครั้ ง สุ ด ท า ยที่ ได รั บ ค า เครื่ อ งแต ง ตั ว เกิ น ๒ ป นั บ แต วั น ที่ เ ดิ น ทางออก จากประเทศไทย หรือมีระยะเวลาเกิน กวา ๒ ป นับแตวันที่เดินทางกลับถึงประเทศไทยสําหรับผูที่รับราชการ ประจําในตางประเทศ
  • 79.
  • 80.
    ระเบียบสํานักนายกรัฐมนตรี วาดวยการพัสดุ พ.ศ. ๒๕๓๕ แกไขเพิ่มเติม (ฉบับที่๒) พ.ศ. ๒๕๓๘ แกไขเพิ่มเติม (ฉบับที่ ๓) พ.ศ. ๒๕๓๙ แกไขเพิ่มเติม (ฉบับที่ ๔) พ.ศ. ๒๕๔๑ แกไขเพิ่มเติม (ฉบับที่ ๕) พ.ศ. ๒๕๔๒ โดยที่เปนการสมควรปรับปรุงระเบียบสํ านักนายกรัฐมนตรีวาดวย การพัสดุ พ.ศ. ๒๕๒๑ ระเบียบกระทรวงการคลังวาดวยการซื้อ การจาง และการจางที่ปรึกษา ภายใตโครงการที่ดําเนินการดวยเงินกูจากตางประเทศ พ.ศ. ๒๕๒๗ และระเบียบที่เกี่ยวของกับการพัสดุ ใหเปนระเบียบเดียวกัน เพื่อสะดวกในการปฏิบัติยิ่งขึ้น คณะรัฐมนตรีจึงวางระเบียบไวดังนี้ ขอ ๑ ระเบียบนี้เรียกวา “ระเบียบสํานักนายกรัฐมนตรีวาดวย การพัสดุ พ.ศ. ๒๕๓๕” ขอ ๒ ระเบียบนี้ใหใชบังคับเมื่อพนกําหนดหกสิบวัน นับแตวัน ประกาศในราชกิจจานุเบกษาเปนตนไป ขอ ๓ ใหยกเลิก (๑) ระเบี ย บสํ านั ก นายกรั ฐ มนตรี ว  า ด ว ยการพั ส ดุ พ.ศ. ๒๕๒๑ (๒) ระเบี ย บสํ านั ก นายกรั ฐ มนตรี ว  า ด ว ยการพั ส ดุ (ฉบับที่ ๒) พ.ศ. ๒๕๒๓ (๓) ระเบี ย บสํ านั ก นายกรั ฐ มนตรี ว  า ด ว ยการพั ส ดุ (ฉบับที่ ๓) พ.ศ. ๒๕๒๖ (๔) ระเบี ย บสํ านั ก นายกรั ฐ มนตรี ว  า ด ว ยการพั ส ดุ (ฉบับที่ ๔) พ.ศ. ๒๕๒๗ ชื่อระเบียบ วันใชบังคับ ระเบียบที่ยกเลิก
  • 81.
    ๒ ผูรักษาการ (๕) ระเบี ยบสํ านั ก นายกรั ฐ มนตรี ว  า ด ว ยการพั ส ดุ (ฉบับที่ ๕) พ.ศ. ๒๕๒๘ (๖) ระเบี ย บสํ านั ก นายกรั ฐ มนตรี ว  า ด ว ยการพั ส ดุ (ฉบับที่ ๖) พ.ศ. ๒๕๒๘ (๗) ระเบี ย บสํ านั ก นายกรั ฐ มนตรี ว  า ด ว ยการพั ส ดุ (ฉบับที่ ๗) พ.ศ. ๒๕๒๙ (๘) ระเบี ย บสํ านั ก นายกรั ฐ มนตรี ว  า ด ว ยการพั ส ดุ (ฉบับที่ ๘) พ.ศ. ๒๕๓๑ (๙) ระเบียบกระทรวงการคลังวาดวยการซื้อ การจาง และการจางที่ปรึกษา ภายใตโครงการที่ดําเนินการดวยเงินกูจากตางประเทศ พ.ศ. ๒๕๒๗ (๑๐) ระเบี ย บว า ด ว ยการจ า งออกแบบ และควบคุ ม งานกอสรางอาคาร พ.ศ. ๒๕๒๑ บรรดาระเบียบ ขอบังคับ มติคณะรัฐมนตรี และคําสั่งอื่นใด ที่ กําหนดไวแลวในระเบียบนี้ หรือซึ่งขัดหรือแยงกับระเบียบนี้ ใหใชระเบียบ นี้แทน ขอ ๔ ใหปลัดสํานักนายกรัฐมนตรี เปนผูรักษาการตามระเบียบนี้ หมวด ๑ ขอความทั่วไป สวนที่ ๑ นิยาม คํานิยาม ขอ ๕ ในระเบียบนี้ “การพั ส ดุ ” หมายความว า การจั ด ทํ าเอง การซื้ อ การจ า ง การจางที่ปรึกษา การจางออกแบบและควบคุมงาน การแลกเปลี่ยน การเชา การควบคุม การจําหนาย และการดําเนินการอื่นๆ ที่กําหนดไวในระเบียบนี้
  • 82.
    ๓ “พัสดุ” หมายความวา วัสดุครุภัณฑ ที่ดินและสิ่งกอสราง ที่ กํ าหนดไว ใ นหนั ง สื อ การจํ าแนกประเภทรายจ า ยตามงบประมาณ ของสํานักงบประมาณ หรือการจําแนกประเภทรายจายตามสัญญาเงินกูจาก ตางประเทศ “การซื้ อ ” หมายความว า การซื้อพัสดุทุกชนิดทั้งที่มี การติดตั้ง ทดลอง และบริการที่เกี่ยวเนื่องอื่น ๆ แตไมรวมถึงการจัดหาพัสดุ ในลักษณะการจาง “การจาง” ใหหมายความรวมถึง การจางทําของและ การรับขนตามประมวลกฎหมายแพงและพาณิชย และการจางเหมาบริการแต ไมรวมถึงการจางลูกจางของสวนราชการตามระเบียบของกระทรวงการคลัง การรั บขนในการเดิน ทางไปราชการตามกฎหมายวาดวยคาใชจายในการ เดินทางไปราชการ การจางที่ปรึกษา การจางออกแบบและควบคุมงาน และ การจางแรงงานตามประมวลกฎหมายแพงและพาณิชย “การจางที่ปรึกษา” หมายความวา การจางบริการจาก ที่ปรึกษา แตไมรวมถึงการจางออกแบบและควบคุมงานกอสรางอาคารดวย เงินงบประมาณ “การจ า งออกแบบและควบคุ ม งาน” หมายความวา การจางบริการจากนิติบุคคลหรือบุคคลธรรมดา ที่ประกอบธุรกิจบริการ ดานงานออกแบบและควบคุมงานกอสรางอาคารดวยเงินงบประมาณ “เงินงบประมาณ” หมายความวา งบประมาณรายจาย ประจําป งบประมาณรายจายเพิ่มเติม และเงินซึ่งสวนราชการไดรับไวโดย ได รับอนุ ญาตจากรัฐมนตรีวา การกระทรวงการคลังใหไมตองสงคลังตาม กฎหมายวาดวยวิธีการงบประมาณ แตไมรวมถึงเงินกู และเงินชวยเหลือ ตามระเบียบนี้ “เงินกู” หมายความวา เงินกูตามกฎหมายวาดวยการให อํานาจกระทรวงการคลังกูเงินจากตางประเทศ
  • 83.
    ๔ “เงิ น ชว ยเหลื อ ” หมายความวา เงินที่ไดรับความ ชวยเหลือจากรัฐบาลตางประเทศ องคการระหวางประเทศ สถาบันการเงิน ระหวางประเทศ องคการตางประเทศทั้งในระดับรัฐบาลและที่มิใชระดับ รัฐบาล มูลนิธิหรือเอกชนตางประเทศ “อาคาร” หมายความวา สิ่งปลูกสรางถาวรที่บุคคลอาจเขา อยูหรือใชสอยได เชน อาคารที่ทําการ โรงพยาบาล โรงเรียน สนามกีฬา สถานีนํารอง หรือสิ่งปลูกสรางอยางอื่นที่มีลักษณะทํานองเดียวกัน และ รวมตลอดถึงสิ่งกอสรางอื่นๆ ซึ่งสรางขึ้นเพื่อประโยชนใชสอยสํ าหรับ อาคารนั้นๆ เชน เสาธง รั้ว ทอระบายนํ้า หอถังนํ้า ถนน ประปาและ สิ่งอื่นๆ ซึ่งเปนสวนประกอบของตัวอาคาร เชน เครื่องปรับอากาศ ลิฟต เฟอรนิเจอร ฯลฯ “พั ส ดุ ที่ผลิตในประเทศ” หมายความวา ผลิตภัณฑที่ ผลิตสําเร็จรูปแลว โดยสถานที่ผลิตตั้งอยูในประเทศไทย “กิจการของคนไทย” หมายความวา กิจการที่เปนของบุคคล ธรรมดาหรือนิติบุคคลสัญชาติไทย “ที่ปรึกษา” หมายความวา บุคคลธรรมดาหรือนิติบุคคลที่ ประกอบธุ ร กิ จ หรื อ สามารถให บ ริ ก ารเป น ที่ ป รึ ก ษาทางวิ ศ วกรรม สถาปตยกรรม เศรษฐศาสตร หรือสาขาอื่น รวมทั้งใหบริการดานศึกษา สํารวจ ออกแบบและควบคุมงาน และการวิจัย แตไมรวมถึงการใหบริการ ออกแบบและควบคุมงานกอสรางอาคารดวยเงินงบประมาณ “ที่ปรึกษาไทย” หมายความวา ที่ปรึกษาที่มีสัญชาติไทย และไดจดทะเบียนไวกับศูนยขอมูลที่ปรึกษาของกระทรวงการคลัง “สวนราชการ” หมายความวา กระทรวง ทบวง กรม สํานักงาน หรือหนวยงานอื่นใดของรัฐ ทั้งในสวนกลาง สวนภูมิภาค หรือ ในตางประเทศ แตไมรวมถึงรัฐวิสาหกิจ หนวยงานตามกฎหมายวาดวย ระเบียบบริหารราชการสวนทองถิ่น หรือหนวยงานอื่นซึ่งมีกฎหมายบัญญัติ ใหมีฐานะเปนราชการบริหารสวนทองถิ่น
  • 84.
    ๕ “รัฐวิสาหกิจ” หมายความวา รัฐวิสาหกิจตามกฎหมายวา ดวยวิธีการงบประมาณ “ปลัด กระทรวง” หมายความรวมถึงปลัดสํ านักนายก รัฐมนตรีและปลัดทบวงดวย “หัวหนาสวนราชการ” - สําหรับราชการบริหารสวนกลาง หมายความวา อธิบดี หรือหัวหนาสวนราชการที่เรียกชื่ออยางอื่นและมีฐานะเปนนิติบุคคล - สําหรับราชการบริหารสวนภูมิภาค หมายความวา ผูวาราชการจังหวัด “หัวหนาเจาหนาที่พัสดุ” หมายความวา หัวหนาหนวยงาน ระดับกองหรือที่มีฐานะเทียบกอง ซึ่งปฏิบัติงานในสายงานที่เกี่ยวกับการ พัสดุตามที่องคกรกลางบริหารงานบุคคลกําหนด หรือขาราชการอื่นซึ่งไดรับ แตงตั้งจากหัวหนาสวนราชการใหเปนหัวหนาเจาหนาที่พัสดุ แลวแตกรณี (คํ านิยามนี้ แกไขเพิ่มเติมโดยขอ ๓ วาดวยการพัสดุ (ฉบับที่ ๓) พ.ศ. ๒๕๓๙) แหงระเบียบสํ านักนายกรัฐมนตรี “เจ า หนา ที่พัส ดุ ” หมายความวา เจาหนาที่ซึ่งดํ ารง ตําแหนง ที่มีหนาที่เกี่ยวกับการพัสดุ หรือผูไดรับแตงตั้งจากหัวหนาสวน ราชการใหมีหนาที่หรือปฏิบัติงานเกี่ยวกับการพัสดุตามระเบียบนี้ “ผูอํานวยการโครงการ” หมายความวา ผูซึ่งไดรับแตงตั้ง หรือมอบหมายใหมีหนาที่รับผิดชอบในการดําเนินการเกี่ยวกับการพัสดุตาม โครงการเงินกูหรือโครงการเงินชวยเหลือ “โรงงานที่ไดรับการรับรองระบบคุณภาพ” หมายความวา โรงงานที่ ไ ดรับการรับรองระบบคุณภาพตามาตรฐานเลขที่ มอก. ๙๐๐๑ หรือ มอก. ๙๐๐๒ ในกิจการและขอบขายที่ไดรับการรับรองจากสํานักงาน มาตรฐานผลิตภัณฑอุตสาหกรรม หรือสถาบันรับรองมาตรฐาน ไอ เอส โอ หรือหนวยงานทีกระทรวงอุตสาหกรรมใหการรับรองระบบงาน (accreditation) ่ (คํานิยามนี้ แกไขเพิ่มเติมโดยขอ ๓ แหงระเบียบสํานักนายกรัฐมนตรีวาดวย การพัสดุ (ฉบับที่ ๕) พ.ศ. ๒๕๔๒)
  • 85.
    ๖ “ผู  เสนอราคาที่มีผลประโยชนรว มกัน” หมายความวา บุ ค คลธรรมดาหรื อนิ ติบุค คลที่เขาเสนอราคาขายในการซื้ อพั ส ดุ ข องทาง ราชการ หรือเขาเสนอราคาเพื่อรับจางทําพัสดุ หรือเขาเสนองานเพื่อรับจาง เปนที่ปรึกษา หรือรับจางออกแบบและควบคุมงาน ใหแกสวนราชการใด เปนผูมีสวนไดเสียไมวาโดยทางตรงหรือทางออมในกิจการของบุคคลธรรมดา หรือนิติบุคคลอื่นที่เขาเสนอราคาหรือเขาเสนองานใหแกสวนราชการนั้นใน คราวเดียวกัน การมี ส  ว นได เ สี ย ไม ว  า โดยทางตรงหรื อ ทางอ อ มของ บุคคลธรรมดาหรือนิติบุคคลดังกลาวขางตน ไดแก การที่บุคคลธรรมดา หรือนิติบุคคลดังกลาวมีความสัมพันธกันในลักษณะดังตอไปนี้ (๑) มี ค วามสั ม พั นธกันในเชิงบริหาร โดยผูจัดการ หุนสวนผูจัดการ กรรมการผูจัดการ ผูบริหาร หรือผูมีอํานาจในการ ดํ าเนินงานในกิจการของบุคคลธรรมดาหรือของนิติบุคคลรายหนึ่งมีอํานาจ หรือสามารถใชอํานาจในการบริหารจัดการกิจการของบุคคลธรรมดา หรือ ของนิติบุคคลอีกรายหนึ่งหรือหลายราย ที่เสนอราคาหรือเสนองานใหแก สวนราชการนั้น ในคราวเดียวกัน (๒) มีความสัมพันธกันในเชิงทุน โดยผูเปนหุนสวนใน หางหุนสวนสามัญ หรือผูเปนหุนสวนไมจํากัดความรับผิดในหางหุนสวน จํากัด หรือผูถือหุนรายใหญในบริษัทจํากัดหรือบริษัทมหาชนจํากัด เปน หุนสวนในหางหุนสวนสามัญหรือหางหุนสวนจํากัด หรือเปนผูถือหุน รายใหญในบริษัทจํากัดหรือบริษัทมหาชนจํากัด อีกรายหนึ่งหรือหลายรายที่ เสนอราคาหรือเสนองานใหแกสวนราชการนั้นในคราวเดียวกัน คํ าวา “ผูถือหุนรายใหญ” ใหหมายความวา ผูถือหุน ซึ่งถือหุนเกินกวารอยละยี่สิบหาในกิจการนั้นหรือในอัตราอื่น ตามที่ กวพ. เห็นสมควรประกาศกําหนดสําหรับกิจการบางประเภทหรือบางขนาด (๓) มี ความสัมพันธกันในลักษณะไขวกันระหวาง (๑) และ (๒) โดยผูจัดการ หุนสวนผูจัดการ กรรมการผูจัดการ ผูบริหาร หรือ
  • 86.
    ๗ ผูมีอํ านาจในการดํ าเนินงานในกิจการของบุคคลธรรมดาหรือของนิติบุคคล รายหนึ่งเปนหุนสวนในหางหุนสวนสามัญหรือหางหุนสวนจํากัด หรือเปน ผูถือหุนรายใหญในบริษัทจํากัดหรือบริษัทมหาชนจํากัด อีกรายหนึ่งหรือ หลายรายที่เขาเสนอราคาหรือเสนองานใหแกสวนราชการนั้นในคราวเดียวกัน หรือในนัยกลับกัน การดํารงตําแหนง การเปนหุนสวน หรือการเขาถือหุน ดังกลาวขางตนของคูสมรสหรือบุตรที่ยังไมบรรลุนิติภาวะของบุคคลใน (๑) (๒) หรือ (๓) ใหถือวาเปนการดํารงตําแหนง การเปนหุนสวน หรือการ ถือหุนของบุคคลดังกลาว ในกรณีบุคคลใดใชชื่อบุคคลอื่นเปนผูจัดการ หุนสวน ผูจัดการ กรรมการผูจัดการ ผูบริหาร ผูเปนหุนสวนหรือผูถือหุนโดยที่ ตนเองเปนผูใชอํานาจในการบริหารที่แทจริง หรือเปนหุนสวน หรือผูถือหุนที่ แทจริงของหางหุนสวน หรือบริษัทจํากัด หรือบริษัทมหาชนจํากัด แลวแต กรณี และหางหุนสวน หรือบริษัทจํากัด หรือบริษัทมหาชนจํากัดที่เกี่ยวของ ได เข า เสนอราคางานใหแก ส วนราชการนั้นในคราวเดียวกัน ใหถือวา ผูเสนอราคาหรือผูเสนองานนั้นมีความสัมพันธกันตาม (๑) (๒) หรือ (๓) แลวแตกรณี “ ก า ร ขั ด ข ว า ง ก า ร แ ข  ง ขั น ร า ค า อ ย  า ง เ ป  น ธ ร ร ม ” หมายความว า การที่ผู เสนอราคาหรือผูเสนองานรายหนึ่ง หรือหลายราย กระทําการอยางใด ๆ อันเปนการขัดขวาง หรือเปนอุปสรรค หรือไมเปด โอกาสใหมีการแขงขันราคาอยางเปนธรรมในการเสนอราคา หรือเสนองาน ตอสวนราชการ ไมวาจะกระทําโดยการสมยอมกัน หรือโดยการให ขอให หรือรับวาจะให เรียก รับ หรือยอมจะรับเงิน หรือทรัพยสิน หรือประโยชน อื่นใด หรือใชกําลังประทุษราย หรือขมขูวาจะใชกําลังประทุษราย หรือแสดง เอกสารอันเปนเท็จ หรือกระทําการใดโดยทุจริต ทั้งนี้ โดยมีวัตถุประสงคที่ จะแสวงหาผลประโยชนในระหวางผูเสนอราคา หรือผูเสนองานดวยกัน หรือเพื่อใหประโยชนแกผูเสนอราคา หรือผูเสนองานรายหนึ่งรายใดเปนผูมี
  • 87.
    ๘ สิทธิทําสัญญากับสวนราชการนั้น หรือเพื่อหลีกเลี่ยงการแขงขันราคาอยาง เปนธรรม หรือเพื่อใหเกิดความไดเปรียบสวนราชการโดยมิใชเปนไปในทาง การประกอบธุรกิจปกติ “เจาหนาที่ที่มีหนาที่ตรวจสอบคุณสมบัติ”หมายความวา คณะกรรมการเปดซองสอบราคาตามขอ ๔๒ คณะกรรมการพิจารณา ผลการประกวดราคาตามขอ ๕๐ คณะกรรมการดําเนินการจางที่ปรึกษา โดยวิธีคัดเลือกตามขอ ๘๖ คณะกรรมการดําเนินการจางโดยวิธีคัดเลือก แบบจํากัดขอกําหนดตามขอ ๑๐๖ หรือผูวาจางในกรณีการจางออกแบบและ ควบคุมงานโดยวิธีพิเศษที่เปนการวาจางโดยการประกวดแบบตามขอ ๑๐๗ (๒) “งานก อ สร า งสาธารณู ป โภค” หมายความวา งาน กอสราง ซอมแซม และบํารุงรักษางานอันเกี่ยวกับการประปา การไฟฟา การสื่อสาร การโทรคมนาคม การระบายนํ้า ระบบการขนสงปโตรเลียมโดย ทางทอ ทางหลวง ทางรถไฟ และการอื่นที่เกี่ยวของซึ่งดําเนินการในระดับ พื้นดิน ใตพื้นดิน หรือเหนือพื้นดิน (คํานิยาม “ผูเสนอราคาที่มีผลประโยชนรวมกัน” “การขัดขวางการแขงขัน ราคาอยางเปนธรรม” “เจาหนาที่ที่มีหนาที่ตรวจสอบคุณสมบัติ” และ “งานกอสราง สาธารณูปโภค” เพิ่มเติมโดยขอ ๓ แหงระเบียบสํานักนายกรัฐมนตรีวาดวยการพัสดุ (ฉบับที่ ๔) พ.ศ. ๒๕๔๑) สวนที่ ๒ การใชบังคับและการมอบอํานาจ การใชบังคับ อํานาจในการ ดําเนินการของ กระทรวงกลาโหม ขอ ๖ ระเบียบนี้ใชบังคับแกสวนราชการ ซึ่งดําเนินการเกี่ยวกับ การพัสดุโดยใชเงินงบประมาณ เงินกู และเงินชวยเหลือ ขอ ๗ สําหรับสวนราชการของกระทรวงกลาโหม การกําหนดให สวนราชการระดับใด ผูบังคับบัญชาชั้นใด ตําแหนงใด มีอํานาจดําเนินการ ตามระเบียบนี้ ใหเปนไปตามที่กระทรวงกลาโหมกําหนด และเมื่อไดกําหนด
  • 88.
    ๙ ไปประการใดแลว ใหแจงผูรักษาการตามระเบียบ และสํานักงานตรวจเงิน แผนดินทราบดวย (ความในขอนี้ แกไขเพิ่มเติมโดยขอ ๔ แหงระเบียบสํานักนายกรัฐมนตรี วาดวยการพัสดุ (ฉบับที่ ๔) พ.ศ. ๒๕๔๑) ข อ ๘ สํ าหรับ ส วนราชการที่หัวหนาสวนราชการขึ้นตรงตอ นายกรัฐมนตรี หรือสวนราชการที่ไมสังกัดสํานักนายกรัฐมนตรี กระทรวง หรือทบวงใด ใหหัวหนาสวนราชการนั้นมีอํานาจในการดําเนินการตาม ระเบียบนี้เทากับหัวหนาสวนราชการ สวนอํานาจที่เกินกวานั้นใหผูบังคับ บัญชาชั้นเหนือขึ้นไปเปนผูพิจารณา ขอ ๙ ผูมีอํานาจดําเนินการตามระเบียบนี้จะมอบอํานาจเปนหนังสือ ใหแกผูดํารงตําแหนงใดก็ได โดยใหคํานึงถึงระดับ ตําแหนง หนาที่ และ ความรับผิดชอบของผูที่จะไดรับมอบอํานาจเปนสําคัญ เมื่อมีการมอบอํานาจตามวรรคหนึ่ง ผูรับมอบอํานาจมีหนาที่ตอง รับมอบอํานาจนั้น และจะมอบอํานาจนั้นใหแกผูดํารงตําแหนงอื่นตอไปไมได เวนแต (๑) การมอบอํานาจใหแกผูวาราชการจังหวัด ผูวาราชการ จังหวัดอาจมอบอํานาจนั้นตอไปไดในกรณีดังตอไปนี้ (๑.๑) กรณีมอบอํานาจใหแกรองผูวาราชการจังหวัด ผูชวยผูวาราชการจังหวัด ปลัดจังหวัด หรือหัวหนาสวนราชการประจํา จังหวัดใหผูวาราชการจังหวัดแจงใหผูมอบอํานาจชั้นตนทราบดวย (๑.๒) กรณีมอบอํานาจใหแกบุคคลอื่น นอกจากที่ กลาวใน (๑.๑) จะกระทําไดตอเมื่อไดรับความเห็นชอบจากผูมอบอํานาจ ชั้นตนแลว (๒) การมอบอํานาจและการมอบอํานาจตอตามระเบียบ กระทรวงกลาโหม เพื่อความคลองตัวในการจัดหาใหหัวหนาสวนราชการมอบอํานาจใน การสั่งการและดําเนินการจัดหาใหแกผูดํารงตําแหนงรองลงไปเปนลําดับ สําหรับโครงการเงินกูหรือเงินชวยเหลือ ผูมีอํานาจดําเนินการตาม ระเบี ย บนี้ จะแต ง ตั้ ง ข าราชการคนหนึ่ง ทํ าหนา ที่ผูอํ านวยการโครงการ อํานาจในการ ดําเนินการของ สวนราชการขึ้นตรง ตอนายกรัฐมนตรี และสวนราชการอิสระ การมอบอํานาจ
  • 89.
    ๑๐ และมอบหมายหนาที่ความรับผิดชอบในการดําเนินการตามระเบียบนี้ใหเปน การเฉพาะก็ได ใหผูมอบสงสํ าเนาหลักฐานการมอบอํานาจใหสํานักงานตรวจเงิน แผนดิน หรือสํานักงานตรวจเงินแผนดินภูมิภาคแลวแตกรณี ทราบทุกครั้ง (ความในขอนี้ แกไขเพิ่มเติมโดยขอ ๕ แหงระเบียบสํานักนายกรัฐมนตรี วาดวยการพัสดุ (ฉบับที่ ๓) พ.ศ. ๒๕๓๙ และความในวรรค ๕ แกไขเพิ่มเติมโดย ขอ ๕ แหงระเบียบสํานักนายกรัฐมนตรีวาดวยการพัสดุ (ฉบับที่ ๔) พ.ศ. ๒๕๔๑) สวนที่ ๓ บทกําหนดโทษ บทกําหนดโทษ ขอ ๑๐ ผูมีอํานาจหรือหนาที่ดําเนินการตามระเบียบนี้ หรือ ผูหนึ่งผูใด กระทําการใดโดยจงใจหรือประมาทเลินเลอไมปฏิบัติตามระเบียบ นี้หรือกระทําการโดยมีเจตนาทุจริต หรือกระทําการโดยปราศจากอํานาจ หรือ นอกเหนืออํานาจหนาที่ รวมทั้งมีพฤติกรรมที่เอื้ออํานวยแกผูเขาเสนอราคา หรือเสนองาน ใหมีการขัดขวางการแขงขันราคาอยางเปนธรรม ถือวาผูนั้น กระทํ าผิดวิ นัย ตามกฎหมายวา ดวยระเบีย บขาราชการหรื อ ตามกฎหมาย เฉพาะของสวนราชการนั้น ภายใตหลักเกณฑดังนี้ (๑) ถาการกระทํามีเจตนาทุจริต หรือเปนเหตุใหทางราชการ เสียหายอยางรายแรง ใหดําเนินการลงโทษอยางตํ่าปลดออกจากราชการ (๒) ถาการกระทํ าเปนเหตุใหทางราชการเสียหายแตไม รายแรง ใหลงโทษอยางตํ่าตัดเงินเดือน (๓) ถาการกระทําไมเปนเหตุใหทางราชการเสียหาย ให ลงโทษภาคทัณฑหรือวากลาวตักเตือน โดยทําคําสั่งเปนลายลักษณอักษร การลงโทษทางวินัยตาม (๑) หรือ (๒) ไมเปนเหตุใหผูกระทํา หลุดพนจากความรับผิดในทางแพงตามกฎหมายและระเบียบของทางราชการ ที่เกี่ยวของ หรือความรับผิดทางอาญา (ถามี) (ความในขอนี้ แกไขเพิ่มเติมโดยขอ ๖ แหงระเบียบสํานักนายกรัฐมนตรี วาดวยการพัสดุ (ฉบับที่ ๔) พ.ศ. ๒๕๔๑)
  • 90.
    ๑๑ สวนที่ ๔ คณะกรรมการวาดวยการพัสดุ ขอ ๑๑ใหมีคณะกรรมการวาดวยการพัสดุ เรียกโดยยอ “กวพ.” องคประกอบของ ประกอบดวย ปลัดสํานักนายกรัฐมนตรี เปนประธานกรรมการ ผูแทน กวพ. สํานักนายกรัฐมนตรี ผูแทนกระทรวงกลาโหม ผูแทนสํานักงานตรวจเงิน แผนดิน ผูแทนสํานักงานอัยการสูงสุด ผูแทนสํานักงบประมาณ ผูแทน สํานักงานคณะกรรมการกฤษฎีกา ผูแทนสํานักงาน ป.ป.ป. ผูแทนกรม วิเทศสหการ ผูแทนกรมบัญชีกลาง ผูแทนสํานักงานเศรษฐกิจการคลัง ผู  แทนสํ านัก งานมาตรฐานผลิตภัณฑอุตสาหกรรม และผูทรงคุณวุฒิซึ่ง นายกรัฐมนตรีแตงตั้งไมเกินหาคน เปนกรรมการ และใหเจาหนาที่สํานักงาน ปลัดสํานักนายกรัฐมนตรี เปนกรรมการและเลขานุการ กับให กวพ. แตงตั้ง ผูชวยเลขานุการไมเกินสองคน ผูทรงคุณวุฒิซึ่งนายกรัฐมนตรีแตงตั้ง มีวาระอยูในตําแหนงคราวละ สองป ผูทรงคุณวุฒิซึ่งพนจากตําแหนงอาจไดรับแตงตั้งอีกได อํานาจหนาที่ของ ขอ ๑๒ ให กวพ. มีอํานาจหนาที่ดังนี้ กวพ. (๑) ตี ค วามและวิ นิ จ ฉั ย ป ญ หาเกี่ ย วกั บ การปฏิ บั ติ ต าม ระเบียบ (๒) พิจารณาการอนุมัติยกเวน หรือผอนผันการไมปฏิบัติ ตามระเบียบ (๓) พิจารณาคํ ารองเรีย นเกี่ย วกับการที่สวนราชการไม ปฏิบัติตามระเบียบ (๔) เสนอแนะการแก ไ ขปรั บ ปรุ ง ระเบี ย บต อ คณะ รัฐมนตรี (๕) กํ าหนดแบบหรือตัวอยาง รวมทั้งการแกไขเพิ่มเติม เปลี่ยนแปลง และกําหนดแนวทางปฏิบัติ เพื่อใหเปนไปตามระเบียบนี้
  • 91.
    ๑๒ (๖) เสนอความเห็นตอผูรัก ษาการตามระเบีย บ ใน การพิจารณาและแจงเวียนชื่อผูทิ้งงาน และการสั่งเปลี่ยนแปลงเพิกถอน ผูทิ้งงานของสวนราชการ หนวยงานตามกฎหมายวาดวยระเบียบบริหาร ราชการสวนทองถิ่น หนวยงานอื่นซึ่งมีกฎหมายบัญญัติใหมีฐานะเปน ราชการบริหารสวนทองถิ่น และรัฐวิสาหกิจ (๗) กําหนดอัตรารอยละของราคา ตามขอ ๑๖ (๖) (๗) (๘) และ (๑๑) (๘) กํ าหนดประเภทหรื อ ชนิ ด ของพั ส ดุ ที่ จํ าเป น ต อ ง ซื้อจากตางประเทศ ตามขอ ๖๘ (๙) เชิญขาราชการและลูกจางของสวนราชการ หรือ พนักงานและลูกจางของรัฐวิสาหกิจ หรือบุคคลที่เกี่ยวของมาสอบถามหรือ ใหขอเท็จจริงรวมทั้งเรียกเอกสารจากสวนราชการ หนวยงานตามกฎหมาย วาดวยระเบียบบริหารราชการสวนทองถิ่น หนวยงานอื่นซึ่งมีกฎหมายบัญญัติ ว า ดวยระเบี ย บบริ หารราชการส วนทองถิ่น หรือรัฐวิสาหกิจในสวนที่ เกี่ยวของ (๑๐) แต ง ตั้ ง คณะอนุ ก รรมการเพื่ อ ทํ าหน า ที่ ต ามที่ คณะกรรมการมอบหมาย (๑๑) พิจารณาดําเนินการ ตามที่คณะรัฐมนตรีมอบหมาย (๑๒) พิจารณารายงานการจางตามขอ ๘๓ วรรคสอง (๑๓) กําหนอัตราคาจางที่ปรึกษาตามขอ ๙๒ (๑๔) กํ าหนดหลั ก เกณฑก ารกํ าหนดคา ปรั บ ตาม ขอ ๑๓๔ (๑๕) กําหนดหลักเกณฑ แนวทาง และวิธีปฏิบัติเพื่อ ใหมีการปฏิบัติตามระเบียบนี้ (ความใน (๗) แกไขเพิ่มเติมโดยขอ ๗ แหงระเบียบสํานักนายกรัฐมนตรี วาดวยการพัสดุ (ฉบับที่ ๓) พ.ศ. ๒๕๓๙ และความใน (๑๒) (๑๓) (๑๔) และ (๑๕) แกไขเพิ่มเติมโดยขอ ๗ แหงระเบียบสํ านักนายกรัฐมนตรีวาดวยการพัสดุ (ฉบับที่ ๔) พ.ศ. ๒๕๔๑)
  • 92.
    ๑๓ หมวด ๒ การจัดหา สวนที่ ๑ บททั่วไป ขอ๑๓ หลังจากไดทราบยอดเงินที่จะนํามาใชในการจัดหาแลว การวางแผนใน ให ส  ว นราชการรี บ ดํ าเนิ น การให เ ป น ไปตามแผน และตามขั้นตอนของ การจัดหา ระเบียบนี้ ในสวนที่ ๒ สวนที่ ๓ หรือสวนที่ ๔ แลวแตกรณี เพื่อใหพรอมที่ จะทําสัญญาไดทันทีเมื่อไดรับอนุมัติทางการเงินแลว การจัดหาโดยวิธีสอบราคา และวิธีประกวดราคา ใหสวนราชการ วางแผนในการจัดหา และดําเนินการใหเปนไปตามแผนดวย ขอ ๑๔ การไดมาซึ่งพัสดุหรือบริการนอกเหนือจากที่ระเบียบนี้ได การจัดหาที่อยู กําหนดไว และไมมีระเบียบของทางราชการหรือกฎหมายกําหนดไวเปนการ นอกเหนือระเบียบ เฉพาะ ใหถือปฏิบัติโดยอนุโลมตามวิธีการจัดหาลักษณะใดลักษณะหนึ่งที่ กําหนดไวในหมวดนี้ ขอ ๑๕ กรณีที่มีการจัดทําเอง ใหหัวหนาสวนราชการแตงตั้ง การจัดทําเอง ผูควบคุมรับผิดชอบในการจัดทําเองนั้น และแตงตั้งคณะกรรมการตรวจ การปฏิบัติงานโดยมีคุณสมบัติและหนาที่เชนเดียวกับคณะกรรมการตรวจ การจาง เวนแตสวนราชการที่กําหนดใหมีเจาหนาที่รับผิดชอบโดยเฉพาะอยู แลว ขอ ๑๕ ทวิ การจัดหาพัสดุตามระเบียบนี้ ผูมีอํานาจหนาที่รับผิดชอบ หลักการของการ ในแตละขั้นตอนของการจัดหา ตองดําเนินการโดยเปดเผย โปรงใส และ จัดหาพัสดุ เปดโอกาสใหมีการแขงขันกันอยางเปนธรรม ทั้งนี้ โดยคํานึงถึงคุณสมบัติ และความสามารถของผูเสนอราคาหรือผูเสนองาน เวนแตกรณีที่มีลักษณะ เฉพาะอันเปนขอยกเวนตามที่กําหนดไวในระเบียบนี้
  • 93.
    ๑๔ การตรวจสอบ ผูเสนอราคา หรือ ผูเสนองานที่มี ผลประโยชนรวมกัน ในการดํ าเนินการแตละขั้นตอนผูมีหนาที่รับผิดชอบตองมีการ บันทึกหลักฐานในการดําเนินการ พรอมทั้งตองระบุเหตุผลในการพิจารณา สั่งการในขั้นตอนที่สําคัญไวเพื่อประกอบการพิจารณาดวย * ขอ ๑๕ ตรี เพื่อเปนการเปดโอกาสใหมีการแขงขันกันอยางเปน ธรรมตามขอ 15 ทวิ ใหผูเสนอราคาหรือผูเสนองานที่เปนผูเสนอราคาที่มี ผลประโยชน ร  ว มกั น แต เ พี ย งรายเดี ย วเทา นั้น มีสิ ท ธิที่ จะเสนอราคา หรือเสนองานในการซื้อหรือการจางทําพัสดุ การจางที่ปรึกษา หรือการจาง ออกแบบและควบคุมงานของทางราชการในแตละครั้ง ให เจ า หน า ที่ ที่ มีหน า ที่ตรวจสอบคุณ สมบัติดํ าเนินการตรวจสอบ คุณสมบัติของผูเสนอราคาหรือผูเสนองานแตละรายวาเปนผูเสนอราคาที่มี ผลประโยชนรวมกันหรือไม กอนการเปดซองสอบราคา ประกวดราคา หรือ เสนองาน แลวแตกรณี และในกรณีการซื้อหรือการจางทําพัสดุโดยวิธี ประกวดราคาตามขอ ๕๔ หรือการจางที่ปรึกษาโดยวิธีคัดเลือกตามขอ ๘๕ และคุ ณ สมบั ติ ข องผู  เ สนอราคาหรื อ ผู  เ สนองานดั ง กล า ว ก อ นการเปด ซองขอเสนอดานเทคนิค ซองขอเสนอทางการเงิน ขอ ๑๕ จัตวา ในการตรวจสอบคุณสมบัติของผูเสนอราคาหรือ ผูเสนองานแตละรายตามขอ ๑๕ ตรี วรรคสอง ใหเจาหนาที่กําหนดให ผูเสนอราคาหรือผูเสนองานยื่นเอกสารแสดงคุณสมบัติแยกมาตางหาก โดย อยางนอยตองมีเอกสารดังตอไปนี้ (๑) ในกรณีผู เสนอราคาหรือผูเสนองานเป นนิติบุ ค คล ใหยื่นสําเนาหนังสือรับรองการจดทะเบียนนิติบุคคล หนังสือบริคณหสนธิ บัญชีรายชื่อหุนสวนผูจัดการ กรรมการผูจัดการ ผูมีอํานาจควบคุม และ บัญชีรายชื่อผูถือหุนใหญ พรอมทั้งรับรองสําเนาถูกตอง * มีผลใชบังคับ ๑๘๐ วัน นับแตวันที่ระเบียบฉบับที่ ๔ มีผลใชบังคับ
  • 94.
    ๑๕ (๒) ในกรณี ผู เ สนอราคาหรื อ ผู  เ สนองานเป น บุ ค คล ธรรมดาหรือคณะบุคคลที่มิใชนิติบุคคล ใหยื่นสําเนาบัตรประจําตัวประชาชน ของผูนั้น สําเนาขอตกลงที่แสดงถึงการเขาเปนหุนสวน (ถามี) สําเนาบัตร ประจําตัวประชาชนของผูเปนหุนสวน พรอมทั้งรับรองสําเนาถูกตอง (๓) ในกรณีที่ผูเสนอราคาหรือผูเสนองานเปนผูเสนอ ราคาหรือผูเสนองานรวมกันในฐานะเปนผูรวมคา ใหยื่นสําเนาสัญญาของ การเขารวมคา สําเนาบัตรประจําตัวประชาชนของผูรวมคา และในกรณีที่ ผู  เข า รว มคา ฝา ยใดเปนบุค คลธรรมดาที่มิไ ด ถือสั ญชาติไ ทย ก็ใ หยื่ น สําเนาหนังสือเดินทาง หรือถาผูรวมคาฝายใดเปนนิติบุคคล ใหยื่นเอกสาร ตามที่ระบุไวใน (๑) (๔) เอกสารอื่นตามที่สวนราชการกําหนด เชน หนังสือ แสดงฐานะทางการเงิน สําเนาใบทะเบียนพาณิชย สําเนาใบทะเบียนภาษี มูลคาเพิ่ม การยื่นเอกสารแสดงคุณสมบัติตามวรรคหนึ่ง ใหยื่นพรอมกับการยื่น ซองสอบราคา ประกวดราคา หรือเสนองาน แลวแตกรณี สําหรับกรณีที่ ระเบียบนี้กําหนดใหยื่นซองขอเสนอดานเทคนิคเพียงซองเดียวตามขอ ๘๗ (๒) ใหผูเสนองานยื่นเอกสารแสดงคุณสมบัติตามวรรคหนึ่งมาพรอมกับการ ยื่นซองดังกลาวดวย เมื่อไดมีการตรวจสอบคุณสมบัติของผูเสนอราคาหรือผูเสนองาน แตละรายตามขอ ๑๕ ตรี วรรคสองแลว ใหเจาหนาที่ที่มีหนาที่ตรวจสอบ คุ ณ สมบั ติ ป ระกาศรายชื่ อ ผู  เ สนอราคาหรื อ ผู  เ สนองานที่ มี สิ ท ธิ ไ ด รั บ การคัดเลือกไวในที่เปดเผย ณ สถานที่ทําการของสวนราชการโดยพลัน และ ถาผูเสนอราคาหรือผูเสนองานอยู ณ สถานที่ที่มีการเปดซองสอบราคา ประกวดราคา หรือเสนองาน แลวแตกรณี ใหเจาหนาที่แจงใหผูเสนอราคา หรือผูเสนองานรายนั้นทราบดวย
  • 95.
    ๑๖ การปฏิบัติกรณีพบ วาผูเสนอราคาหรือ ขอ ๑๕ เบญจเมื่อไดมีการตรวจสอบคุณสมบัติของผูเสนอราคา หรือผูเสนองานแตละรายตามขอ ๑๕ ตรี วรรคสองแลว หากปรากฏวามี ผูเสนอราคาหรือผูเสนองานเปนผูเสนอราคาที่มีผลประโยชนรวมกัน ให เจาหนาที่ที่มีหนาที่ตรวจสอบคุณสมบัติตัดรายชื่อผูเสนอราคาหรือผูเสนองาน ดัง กล า วทุก รายออกจากการเปนผูเสนอราคาหรือผูเสนองานในการเสนอ ราคาหรือเสนองานในครั้งนั้น พรอมทั้งแจงใหผูเสนอราคาหรือผูเสนองาน รายดังกลาวทราบโดยพลัน ผูเสนอราคาหรือผูเสนองานที่ถูกตัดรายชื่อออกจากการเปนผูเสนอ ราคาหรือผูเสนองานเพราะเหตุเปนผูเสนอราคาที่มีผลประโยชนรวมกัน อาจ อุทธรณคําสั่งดังกลาวตอปลัดกระทรวงภายใน 3 วัน นับแตวันที่ไดรับแจง พรอมทั้งแสดงเหตุผลของการอุทธรณและเอกสารที่เกี่ยวของมาดวย ในกรณีที่มีการยื่นอุทธรณตามวรรคสอง ใหปลัดกระทรวงพิจารณา วินิจฉัยอุทธรณพรอมทั้งแจงใหผูอุทธรณทราบโดยพลัน การวินิจฉัยอุทธรณ ของปลัดกระทรวงใหถือเปนที่สุดสํ าหรับการเสนอราคาหรือเสนองานใน การซื้อหรือการจางทําพัสดุ การจางที่ปรึกษา หรือการจางออกแบบและ ควบคุมงานในครั้งนั้น และใหสงคํ าวินิจฉัยอุทธรณดังกลาวให กวพ. ทราบดวย การยื่นอุทธรณตามวรรคสอง ยอมไมเปนเหตุใหมีการขยายระยะ เวลาการเปดซองสอบราคา ประกวดราคา หรือเสนองาน แลวแตกรณี ทั้งนี้ เว น แต ป ลั ด กระทรวงพิ จ ารณาเห็ น ว า การขยายระยะเวลาดั ง กลาวจะเปน ประโยชนแกทางราชการอยางยิ่ง และในกรณีที่ปลัดกระทรวงพิจารณาแลว เห็นดวยกับคํ าคัดคานของผูอุทธรณ และเห็นวาการยกเลิกการเปดซอง สอบราคา ประกวดราคา หรือเสนองานที่ไดดําเนินการไปแลวจะเปน ประโยชนแกทางราชการอยางยิ่ง ใหปลัดกระทรวงมีอํานาจยกเลิกการ เปดซองสอบราคา ประกวดราคา หรือเสนองานดังกลาวได ขอ ๑๕ ฉ นอกจากการตรวจสอบคุณสมบัติของผูเสนอราคาหรือ ผูเสนองานแตละรายตามขอ ๑๕ ตรี วรรคสอง และตามขอ ๑๔๕ แลว
  • 96.
    ๑๗ หากปรากฏตอเจาหนาที่ที่มีหนาที่ตรวจสอบคุณสมบัติกอนหรือในขณะที่มี การเปดซองสอบราคา ประกวดราคา หรือเสนองานวา มีผูเสนอราคาหรือ ผูเสนองานกระทําการอันเปนการขัดขวางการแขงขันราคาอยางเปนธรรม ให เจาหนาที่ที่มีหนาที่ตรวจสอบคุณสมบัติทําการตรวจสอบขอเท็จจริงดังกลาว หากเชื่อไดวามีการกระทําอันเปนการขัดขวางการแขงขันราคาอยางเปนธรรม ให เ จ า หน า ที่ ที่ มี ห น า ที่ ต รวจสอบคุ ณ สมบัติตัดรายชื่อผู เสนอราคาหรื อ ผูเสนองานในการซื้อหรือการจางทําพัสดุ การจางที่ปรึกษา หรือการจาง ออกแบบและควบคุมงานในครั้งนั้น เวนแตเจาหนาที่ที่มีหนาที่ตรวจสอบ คุณสมบัติจะวินิจฉัยวา ผูเสนอราคาหรือผูเสนองานนั้น เปนผูที่ใหความ รวมมือเปนประโยชนตอการพิจารณาของทางราชการและมิไดเปนผูริเริ่มใหมี การกระทํ าดังกลาวตามนัยขอ ๑๔๕ เบญจ จะไมตัดรายชื่อผูเสนอราคา หรือผูเสนองานนั้นออกจากการเปนผูเสนอราคาหรือผูเสนองานในการซื้อ หรือการจางทําพัสดุ การจางที่ปรึกษา หรือการจางออกแบบและควบคุมงาน นั้นก็ได ใหนําความในขอ ๑๕ จัตวา วรรคสาม มาใชบังคับโดยอนุโลม และ ผู เสนอราคาหรือผู เสนองานที่ ถูก ตัดรายชื่อออกจากการเป นผูเสนอราคา หรือผูเสนองานตามวรรคหนึ่ง มีสิทธิอุทธรณคําสั่งของเจาหนาที่ที่มีหนาที่ ตรวจสอบคุณสมบัติได ทั้งนี้ ใหนําความในขอ ๑๕ เบญจ วรรคสอง วรรคสาม และวรรคสี่ มาใชกับการอุทธรณในกรณีนี้โดยอนุโลม และให หัวหนาสวนราชการเสนอตอปลัดกระทรวงเพื่อพิจารณาใหผูเสนอราคาหรือ ผูเสนองานที่ถูกตัดรายชื่อออกจากการเปนผูเสนอราคาหรือผูเสนองานตาม วรรคหนึ่ง เปนผูทิ้งงานตามความในหมวด ๒ สวนที่ ๘ การลงโทษผูทิ้งงาน ขอ ๑๕ สัตต ในกรณีที่ปรากฏขอเท็จจริงภายหลังจากการเปดซอง สอบราคา ประกวดราคา หรือเสนองานแลว วาผูเสนอราคาหรือผูเสนองาน ที่มีสิทธิไดรับการคัดเลือกตามที่ไดประกาศรายชื่อไวตามขอ ๑๕ จัตวา วรรคสาม เป น ผู  เ สนอราคาที่มี ผ ลประโยชน ร ว มกั นกับ ผูเสนอราคา หรือผูเสนองานรายอื่น หรือเปนผูเสนอราคาหรือผูเสนองานที่กระทํ าการ ผูเสนองานมีการ กระทําอันเปนการ ขัดขวางการแขงขัน ราคาอยางเปนธรรม
  • 97.
    ๑๘ อันเปนการขัดขวางการแขงขันราคาอยางเปนธรรม ใหหัวหนาสวนราชการ มี อํานาจที่ จ ะตั ด รายชื่ อ ผู  เ สนอราคาหรื อ ผู  เ สนองานที่ มี สิ ท ธิ ไ ด รั บ การ คัดเลือกดังกลาวทุกรายออกจากประกาศรายชื่อตามขอ ๑๕ จัตวา วรรคสาม ใหหัวหนาสวนราชการเสนอตอปลัดกระทรวงเพื่อพิจารณาใหผูเสนอ ราคาหรือผูเสนองานที่ถูกตัดรายชื่ออกจากการเปนผูเสนอราคาหรือผูเสนอ งานตามวรรคหนึ่ง เปนผูทิ้งงานตามความในหมวด ๒ สวนที่ ๘ การลงโทษ ผูทิ้งงาน และในกรณีที่ปลัดกระทรวงพิจารณาแลวเห็นวา การยกเลิก การเปดซองสอบราคา ประกวดราคา หรือเสนองานที่ไดดําเนินการไปแลวจะ เปนประโยชนแกทางราชการอยางยิ่ง ใหปลัดกระทรวงมีอํานาจยกเลิก การเปดซองสอบราคา ประกวดราคา หรือเสนองานดังกลาวได (ความในขอ ๑๕ ทวิ ขอ ๑๕ ตรี ขอ ๑๕ จัตวา ขอ ๑๕ เบญจ ขอ ๑๕ ฉ และขอ ๑๕ สัตต เพิ่มเติมโดยขอ ๘ แหงระเบียบสํานักนายกรัฐมนตรีวาดวยการพัสดุ (ฉบับที่ ๔) พ.ศ. ๒๕๔๑) สวนที่ ๒ การซื้อการจาง การใชพัสดุที่ผลิตใน ประเทศและกิจการ ของคนไทย การใชพัสดุที่ผลิตในประเทศและกิจการของคนไทย ขอ ๑๖ ใหสวนราชการใชพัสดุที่ผลิตในประเทศหรือเปนกิจการของ คนไทย ตามหลักเกณฑดังนี้ (๑) ห า มกํ าหนดรายละเอี ย ดหรื อ คุ ณ ลั ก ษณะเฉพาะ ซึ่งอาจมีผลกีดกันไมใหผูผลิตหรือผูขายพัสดุที่ผลิตในประเทศหรือเปนกิจการ ของคนไทยสามารถเขาแขงขันกันในการเสนอราคากับทางราชการ (๒) ในกรณีพัสดุที่ตองการซื้อหรือจางทํา มีประกาศกําหนด มาตรฐานผลิตภัณฑอุตสาหกรรมแลว ใหกําหนดรายละเอียดหรือคุณลักษณะ เฉพาะหรือรายการในการกอสรางตามมาตรฐานผลิตภัณฑอุตสาหกรรม หรือ เพื่อความสะดวกจะระบุเฉพาะหมายเลขมาตรฐานก็ได
  • 98.
    ๑๙ (๓) ในกรณีพัสดุที่ตองการซื้อหรือจางทํา ยังไมมีประกาศ กําหนดมาตรฐานผลิตภัณฑอุตสาหกรรม แตมีผูไดรับการจดทะเบียน ผลิตภัณฑไวกับกระทรวงอุตสาหกรรมแลว ใหกําหนดรายละเอียดหรือ คุณลักษณะเฉพาะหรือรายการในการกอสราง ใหสอดคลองกับรายละเอียด หรือคุณลักษณะเฉพาะตามที่ระบุไวในคูมือผูซื้อ หรือใบแทรกคูมือผูซื้อที่ กระทรวงอุตสาหกรรมจัดทําขึ้น (๔) ในกรณีที่มีความจําเปนจะตองกําหนดรายละเอียดหรือ คุณลักษณะเฉพาะหรือรายการในการกอสราง แตกตางจากที่กําหนดไวใน (๒) หรือ (๓) ใหแจงสํานักงานมาตรฐานผลิตภัณฑอุตสาหกรรม และเมื่อได รับหนังสือกระทรวงอุตสาหกรรมตอบรับทราบหรือไมทักทวงแลว ให ดําเนินการซื้อหรือจางตอไปได หรือไมรับพิจารณารายนั้น แลวแตกรณี (๕) ในกรณีพัสดุที่ตองการซื้อหรือจางทํา เปนพัสดุที่มีผูได รับใบอนุญาตแสดงเครื่องหมายมาตรฐาน ประเภท ชนิด หรือขนาดเดียวกัน และในขณะเดียวกันเปนพัสดุที่มีผูผลิตจากโรงงานที่ไดรับการรับรองระบบ คุณภาพโดยมีผูผลิตตั้งแตสามรายขึ้นไป ใหระบุความตองการเฉพาะพัสดุซึ่ง แสดงเครื่องหมายมาตรฐานและผลิตจากโรงงานที่ไดรับการรับรองระบบ คุณภาพที่ทําในประเทศไทยเทานั้น ในกรณีพัสดุที่ตองการซื้อหรือจางทําตามวรรคหนึ่งเปนพัสดุ ที่มีผูไดรับใบอนุญาตแสดงเครื่องหมายมาตรฐาน ประเภท ชนิด หรือขนาด เดียวกัน และในขณะเดียวกันเปนพัสดุที่มีผูผลิตจากโรงงานที่ไดรับการ รับรองระบบคุณภาพโดยมีผูผลิตนอยกวาสามราย แตเปนพัสดุที่มีผูไดรับ อนุญาตแสดงเครื่องหมายมาตรฐานประเภท ชนิด หรือขนาดเดียวกันโดยมี ผูไดรับใบอนุญาตตั้งแตสามรายขึ้นไป หรือเปนพัสดุที่มีผูผลิตจากโรงงาน ที่ ไ ดรับ การรั บ รองระบบคุณภาพโดยมีผูผลิตตั้งแตสามรายขึ้นไปใหสวน ราชการระบุความตองการเฉพาะพัสดุซึ่งแสดงเครื่องหมายมาตรฐานหรือพัสดุ ที่ผลิตจากโรงงานที่ไดรับการรับรองระบบคุณภาพที่ทําในประเทศไทยและ ใหดําเนินการตาม (๖)
  • 99.
    ๒๐ (๖) ในกรณีพัสดุที่ตองการซื้อหรือจางทํา เปนพัสดุที่มี ผูไดรับใบอนุญาตแสดงเครื่องหมายมาตรฐานประเภท ชนิด หรือขนาด เดียวกันตั้งแตสามรายขึ้นไป ใหระบุความตองการเฉพาะพัสดุซึ่งแสดง เครื่องหมายมาตรฐานที่ทําในประเทศไทยเทานั้น ในกรณี พั ส ดุ ที่ ต  อ งการซื้ อ หรื อ จ า งทํ า เป น พั ส ดุ ที่ มี ผูผลิตจากโรงงานที่ไดรับการรับรองระบบคุณภาพตั้งแตสามรายขึ้นไป ให ระบุความตองการเฉพาะพัสดุซึ่งผลิตจากโรงงานที่ไดรับการรับรองระบบ คุณภาพที่ทําในประเทศไทยเทานั้น การซื้ อ หรื อ การจ า งในกรณี นี้ น อกจากการจ า งก อ สร า ง หากมีผูเสนอราคาพัสดุที่แสดงเครื่องหมายมาตรฐาน และในขณะเดียวกัน เปนพัสดุที่มีผูผลิตจากโรงงานที่ไดรับการรับรองระบบคุณภาพเสนอราคา สูงกวาราคาตํ่าสุดของผูเสนอราคารายอื่นไมเกินรอยละหา ใหตอรองราคา ผูเสนอราคาพัสดุที่แสดงเครื่องหมายมาตรฐานและผลิตจากโรงงานที่ไดรับ การรับรองระบบคุณภาพรายที่เสนอราคาตํ่าสุด หากตอรองราคาแลว ราคา ที่ลดลงสูงกวาราคาตํ่าสุดไมเกินรอยละสาม หรืออัตราที่ กวพ. กําหนดตาม ขอ ๑๒(๗) ใหซื้อหรือจางจากผูเสนอราคารายนั้น (๗) ในกรณี พั ส ดุ ที่ ต  อ งการซื้ อ หรื อ จ า งทํ าตาม (๕) หรือ (๖) เป นพั ส ดุที่มีผู ไ ด รับ ใบอนุญาตแสดงเครื่องหมายมาตรฐาน ประเภท ชนิด หรือขนาดเดียวกัน และในขณะเดียวกันเปนพัสดุที่ผลิตจาก โรงงานที่ไดรับการรับรองระบบคุณภาพนอยกวาสามราย หรือเปนพัสดุที่มี ผูไดรับใบอนุญาตแสดงเครื่องหมายมาตรฐาน ประเภท ชนิด หรือขนาด เดียวกัน โดยมีผูไดรับใบอนุญาตนอยกวาสามราย หรือเปนพัสดุที่มีผูผลิต จากโรงงานที่ไดรับการรับรองระบบคุณภาพ โดยมีผูผลิตนอยกวาสามราย ใหระบุความตองการเฉพาะพัสดุที่ทําในประเทศไทย การซื้อหรือการจางในกรณีนี้ นอกจากการจางกอสราง หากมี ผู เสนอราคาพัสดุที่แสดงเครื่องหมายมาตรฐานและในขณะเดียวกัน เปนพัสดุที่ผลิตจากโรงงานที่ไดรับการรับรองระบบคุณภาพ หรือมีผูเสนอ
  • 100.
    ๒๑ ราคาพัสดุที่แสดงเครื่องหมายมาตรฐาน หรือมีผูเสนอราคาพัสดุที่ผลิตจาก โรงงานที่ไดรับการรับรองระบบคุณภาพ ใหดําเนินการตอรองราคาดังนี้ (ก)ใหเรียกผูเสนอราคาพัสดุที่แสดงเครื่องหมาย มาตรฐานและในขณะเดี ย วกั น เป น พั ส ดุ ที่ ผ ลิ ต จากโรงงานที่ ไ ด รั บ การรับรองระบบคุณภาพรายที่เสนอราคาสูงกวาราคาตํ่าสุดของผูเสนอราคา รายอื่นไมเกินรอยละสิบมาตอรองราคา ทั้งนี้ ใหเรียกผูเสนอราคารายที่ เสนอราคาตํ่ าสุดมาตอรองราคากอน หากตอรองราคาแลวราคาที่ลดลง สูงกวาราคาตํ่ าสุดของผูเสนอราคารายอื่นไมเกินรอยละเจ็ด หรืออัตราที่ กวพ. กํ าหนดตามขอ ๑๒(๗) ใหซื้อหรือจางจากผูเสนอราคารายนั้น หากตอรองราคาแลวไมไดผล ใหเรียกผูเสนอราคาพัสดุที่แสดงเครื่องหมาย มาตรฐานและผลิตจากโรงงานที่ไดรับการรับรองระบบคุณภาพรายที่เสนอ ราคาตํ่าสุดลําดับถัดไปมาตอรองราคา หากตอรองราคาแลว ราคาที่ลดลง สูงกวาราคาตํ่ าสุดของผูเสนอราคารายอื่นไมเกินรอยละเจ็ด หรืออัตราที่ กวพ. กําหนดตามขอ ๑๒ (๗) ใหซื้อหรือจางจากผูเสนอราคารายนั้น (ข) หากดําเนินการตาม (ก) แลวไมไดผล ให เรียกผูเสนอราคาพัสดุที่แสดงเครื่องหมายมาตรฐาน หรือผูเสนอราคาพัสดุ ที่ผลิตจากโรงงานที่ไดรับการรับรองระบบคุณภาพรายที่เสนอราคาสูงกวา ราคาตํ่าสุดของผูเสนอราคารายอื่นไมเกินรอยละเจ็ดมาตอรองราคา หาก ตอรองราคาแลว ราคาที่ลดลงสูงกวาราคาตํ่ าสุดของผูเสนอราคารายอื่น ไมเกินรอยละหา หรืออัตราที่ กวพ. กําหนดตามขอ ๑๒ (๗) ใหซื้อหรือ จางจากผูเสนอราคารายนั้น (๘) ในกรณีพัสดุที่ตองการซื้อหรือจางทํามีผูไดรับ การจดทะเบียนผลิตภัณฑไวกับกระทรวงอุตสาหกรรมแลว ใหระบุความ ตองการเฉพาะพัสดุที่ทําในประเทศไทย การซื้อหรือการจางในกรณีนี้ นอกจากการจางกอสราง หากมี ผู  เ สนอาคาพัส ดุที่ไ ดรับการจดทะเบี ย นผลิ ตภัณฑไ วกับกระทรวง อุตสาหกรรม เสนอราคาสูงกวาราคาตํ่าสุดของผูเขาแขงขันรายอื่นไมเกิน
  • 101.
    ๒๒ รอยละเจ็ด ใหตอรองราคาผูเสนอราคาพัสดุที่ไดรับการจดทะเบียนผลิตภัณฑ ไวกับกระทรวงอุตสาหกรรมรายที่เสนอราคาตํ่าสุด หากตอรองราคาแลว ราคาที่ลดลงสูงกวาราคาตํ่าสุดไมเกินรอยละหาหรืออัตราที่ กวพ. กําหนด ตามขอ ๑๒ (๗) ใหซื้อหรือจางจากผูเสนอราคารายนั้น (๙) การดําเนินการตาม (๕) (๖) (๗) หรือ (๘) ใหถือตามที่ ปรากฏในบั ญชี คู มือผูซื้อหรือใบแทรกคูมือผูซื้อที่กระทรวงอุตสาหกรรม จัดทําขึ้นถึงเดือนกอนหนาที่จะประกาศซื้อหรือจาง ถ า มี ผู  เ สนอราคาพั ส ดุ ที่ อ ยู  ร ะหว า งขอการรั บ รองระบบ คุณภาพ หรือการขอรับใบอนุญาตแสดงเครื่องหมายมาตรฐาน หรือการขอจด ทะเบียนผลิตภัณฑไวกับกระทรวงอุตสาหกรรม โดยแนบใบรับมาพรอมกับ ใบเสนอราคา หากพัสดุนั้นไดรับการรับรองระบบคุณภาพ หรือใบอนุญาต แสดงเครื่องหมายมาตรฐาน หรือไดรับการจดทะเบียนผลิตภัณฑไวกับ กระทรวงอุตสาหกรรมภายใน ๑๐ วันทําการ นับจากวันถัดจากวันเสนอ เสมือนเปนผูเสนอราคาพัสดุที่ไดรับการรับรองระบบคุณภาพ หรือไดรับใบ อนุญาตแสดงเครื่องหมายมาตรฐาน หรือไดรับการจดทะเบียนผลิตภัณฑไว กับกระทรวงอุตสาหกรรม แลวแตกรณี (๑๐) ในกรณีที่ไดดํ าเนินการตาม (๒) (๓) (๕) (๖) (๗) หรือ (๘) แลวแตไมสามารถซื้อหรือจางได ใหดําเนินการซื้อหรือจาง ตอไปได หรือไมรับพิจารณารายนั้น แลวแตกรณี (๑๑) การซื้อและการจางนอกจากที่กลาวใน (๒) (๓) (๕) (๖) หรือ (๘) แตไมรวมถึงการจางกอสราง ใหกําหนดเงื่อนไข ใหผูเสนอราคาระบุแหลงกํ าเนิดหรือประเทศที่ผลิตดวย ในกรณีที่ผูเสนอ ราคาผลิตภัณฑที่มีแหลงกําเนิดหรือผลิตในประเทศไทย หรือเปนกิจการของ คนไทย เสนอราคาสูงกวาพัสดุที่มิไดมีแหลงกําเนิดหรือผลิตในประเทศไทย หรือมิไดเปนกิจการของคนไทยไมเกินรอยละหาของผูเสนอราคารายตํ่ าสุด ใหตอรองราคาของผูเสนอราคาพัสดุที่มีแหลงกําเนิดหรือผลิตในประเทศไทย
  • 102.
    ๒๓ หรือเปนกิจการของคนไทยรายที่เสนอถูกตองตามเงื่อนไขที่กําหนดซึ่งมีคุณ สมบัติเปนประโยชนตอทางราชการ และเสนอราคาตํ่าสุด หากตอรองราคา แลวราคาที่ลดลงสูงกวาราคาตํ่าสุดไมเกินรอยละสาม หรืออัตราที่ กวพ. กําหนด ตามขอ ๑๒(๗) ใหซื้อหรือจางจากผูเสนอราคารายนั้น (๑๒) การเปรียบเทียบราคา ใหพิจารณาราคาที่อยูในฐาน เดียวกัน โดยใหพิจารณาราคารวมภาษี ราคาแยกภาษี หรือราคายกเวนภาษี ตามหลักเกณฑที่ไดประกาศใหผูเสนอราคาทราบ แลวแตกรณี (๑๓) ราคาที่ซื้อหรือจาง ใหพิจารณาตามหลักเกณฑที่ กําหนดสําหรับวิธีซื้อหรือวิธีจางแตละวิธี เวนแตจะเขาหลักเกณฑตาม (๖) (๗) (๘) หรือ (๑๑) การซื้อหรือการจาง ที่ดําเนินการดวยเงินกูหรือเงินชวยเหลือ ซึ่งไมสามารถเจรจากับแหลงเงินกูหรือเงินชวยเหลือเพื่อกําหนดเงื่อนไขตาม วรรคหนึ่งไดใหสวนราชการสงเสริมพัสดุที่ผลิตในประเทศไทย หรือเปน กิจการของคนไทย ใหมากที่สุดเทาที่จะทําได ในกรณี ที่ พั ส ดุ ใ ดผลิ ต ได ไ ม เ พี ย งพอต อ ความตองการใน ประเทศ ให กวพ. มีอํานาจยกเวนการสงเสริมพัสดุประเภท หรือชนิดดังกลาว ไดตามความเหมาะสมและจําเปน ผูไดรับใบอนุญาตแสดงเครื่องหมายมาตรฐาน ประเภท ชนิด หรือขนาดเดียวกัน หรือผูผลิตจากโรงงานที่ไดรับการรับรองระบบ คุณภาพตาม (๕) (๖) หรือ (๗) แตละราย ถามีลักษณะที่เปนการมีสวนไดเสีย ไม ว าโดยทางตรงหรือทางออมตามนัยของบทนิยาม “ผูเสนอราคาที่มีผล ประโยชนรวมกัน” ใหนับผูไดรับใบอนุญาตแสดงเครื่องหมายมาตรฐานหรือ ผูผลิตดังกลาวเปนหนึ่งรายเทานั้น (ความในขอนี้ แกไขเพิ่มเติมโดยขอ ๙ แหงระเบียบสํานักนายกรัฐมนตรี วาดวยการพัสดุ (ฉบับที่ ๔) พ.ศ. ๒๕๔๑) ขอ ๑๗ ใหสวนราชการดังตอไปนี้ สนับสนุนใหมีการปฏิบัติตามขอ ๑๖ มีหนาที่ควบคุมดูแลและ การควบคุมดูแลและ สนับสนุนใหมีการ
  • 103.
    ๒๔ ปฏิบัติในการใชัพัสดุ ทีผลิตในประเทศและ ่ กิจการของคนไทย (๑) กระทรวงอุตสาหกรรม มีหนาที่ (๑.๑)พิจารณาคําขอรับใบอนุญาตแสดงเครืองหมาย ่ มาตรฐาน คําขอรับใบอนุญาตทําผลิตภัณฑอตสาหกรรมทีมพระราชกฤษฎีกา ุ ่ ี กําหนดใหตองเปนไปตามมาตรฐาน และคําขอจดทะเบียนผลิตภัณฑใหแลว เสร็จโดยเร็ว ในระหวางทียงพิจารณาคําขอตามวรรคหนึงไมแลวเสร็จ ใหสานักงาน ่ั ่ ํ มาตรฐานผลิตภัณฑอตสาหกรรมออกใบรับใหแกผยนคําขอเพือใชเปนหลักฐาน ุ ู ื่ ่ กับสวนราชการผูดาเนินการซือหรือจาง ํ ้ (๑.๒) จัดทําบัญชีคูมือผูซื้อปละหนึ่งครั้ง และ ใบแทรกคู มื อผู  ซื้ อระบุ รายชื่อมาตรฐานผลิตภัณฑอุตสาหกรรมที่ประกาศ กําหนดใหม และบัญชีรายชื่อมาตรฐานผลิตภัณฑอุตสาหกรรมที่ประกาศ กํ าหนดใหม และบัญชีรายชื่อผลิตภัณฑรายใหมที่ไดผานการพิจารณา ตาม (๑.๑) เดือนละหนึงครัง เผยแพรแกสวนราชการ รัฐวิสาหกิจและหนวยงาน ่ ้  ของรัฐทีเ่ รียกชืออยางอืน เปนประจํา ่ ่ (๑.๓) ตรวจสอบความจําเปนพิเศษของสวนราชการ ตามขอ ๑๖(๔) หากเปนกรณีทไมสมควรใหทกทวง มิฉะนันใหตอบรับทราบ ี่ ั ้ ทังนี้ ภายในสิบวันทําการนับแตวนทีไดรบแจง ้ ั ่ ั (๒) สํานักงานตรวจเงินแผนดินมีหนาที่สอดสองมิใหมี การหลี ก เลี่ ย งการปฏิบั ติต ามขอ ๑๖ หากพบการหลีก เลี่ ย งให รายงาน ผูบงคับบัญชาชันเหนือขึนไป เพือดําเนินการทางวินยแกผหลีกเลียง และแจง  ั ้ ้ ่ ั ู ่ ใหผรกษาการตามระเบียบทราบ ู ั (ความใน (๑.๓) ของขอ ๑๗(๑) แกไขเพิ่มเติมโดยขอ ๑๐ แหงระเบียบ สํานักนายกรัฐมนตรีวาดวยการพัสดุ (ฉบับที่ ๓) พ.ศ. ๒๕๓๙)  วิธีซื้อและวิธีจาง วิธซอและวิธจาง ี ื้ ี ขอ ๑๘ การซือหรือการจางกระทําได ๕ วิธี คือ ้ (๑) วิธตกลงราคา ี (๒) วิธสอบราคา ี (๓) วิธประกวดราคา ี
  • 104.
    ๒๕ (๔) วิธพเิ ศษ ี (๕)วิธกรณีพเิ ศษ ี ขอ ๑๙ การซือหรือการจางโดยวิธตกลงราคา ไดแกการซือหรือการจาง ้ ี ้ ครังหนึงซึงมีราคาไมเกิน ๑๐๐,๐๐๐ บาท ้ ่ ่ ความหมายของ วิธีตกลงราคา (ความในขอนี้ แกไขเพิ่มเติมโดยขอ ๓ แหงระเบียบสํานักนายกรัฐมนตรี วาดวยการพัสดุ (ฉบับที่ ๒) พ.ศ. ๒๕๓๘) ขอ ๒๐ การซือหรือการจางโดยวิธสอบราคา ไดแกการซือหรือการจาง ้ ี ้ ครังหนึงซึงมีราคาเกิน ๑๐๐,๐๐๐ บาท แตไมเกิน ๒,๐๐๐,๐๐๐ บาท ้ ่ ่ ความหมายของ วิธีสอบราคา (ความในขอนี้ แกไขเพิ่มเติมโดยขอ ๓ แหงระเบียบสํานักนายกรัฐมนตรี วาดวยการพัสดุ (ฉบับที่ ๒) พ.ศ. ๒๕๓๘) ขอ ๒๑ การซือหรือการจางโดยวิธประกวดราคา ไดแก การซือหรือ ้ ี ้ การจางครังหนึงซึงมีราคาเกิน ๒,๐๐๐,๐๐๐ บาท ้ ่ ่ ความหมายของ วิธีประกวดราคา (ความในขอนี้ แกไขเพิ่มเติมโดยขอ ๓ แหงระเบียบสํานักนายกรัฐมนตรี วาดวยการพัสดุ (ฉบับที่ ๒) พ.ศ. ๒๕๓๘) ขอ ๒๒ การซือหรือการจางตามขอ ๑๙ และขอ ๒๐ ถาผูสงซือ ้  ั่ ้ หรือผูสั่งจางเห็นสมควรจะสั่งใหกระทําโดยวิธีที่กําหนดไวสําหรับวงเงินที่ สูงกวาก็ได การแบงซื้อหรือแบงจางโดยลดวงเงินที่จะซื้อหรือจางในครั้งเดียวกัน เพือใหวงเงินตํากวาทีกาหนดโดยวิธีหนึ่งวิธีใด หรือเพื่อใหอานาจสั่งซื้อสั่งจาง ่ ่ ่ํ ํ เปลียนไป จะกระทํามิได ่ การซือหรือการจางซึงดําเนินการดวยเงินกูหรือเงินชวยเหลือ ผูสงซือ ้ ่   ั่ ้ หรือสั่งจางจะสั่งใหกระทําตามวงเงินที่สัญญาเงินกูหรือสัญญาเงินชวยเหลือ กําหนดก็ได ขอ ๒๓ การซือโดยวิธพเิ ศษ ไดแก การซือครังหนึงซึงมีราคาเกิน ้ ี ้ ้ ่ ่ ๑๐๐,๐๐๐ บาท ใหกระทําไดเฉพาะกรณีหนึงกรณีใด ดังตอไปนี้ ่ (๑) เปนพัสดุทจะขายทอดตลาด โดยสวนราชการหนวยงาน ี่ ตามกฎหมายวาดวยระเบียบบริหารราชการสวนทองถิ่น หนวยงานอื่นซึ่งมี กฎหมายบัญญัตใหมฐานะเปนราชการบริหารสวนทองถิน รัฐวิสาหกิจ องคการ ิ ี ่ ระหวางประเทศ หรือหนวยงานของตางประเทศ ขอกําหนดพิเศษ เกี่ยวกับวิธีการซื้อ และวิธีการจาง ความหมายของ วิธีพิเศษ (ซื้อ)
  • 105.
    ๒๖ (๒) เปนพัสดุทตองซือเรงดวน หากลาชาอาจจะเสียหายแก ี่ ้ ราชการ องคประชุมและ มติของคณะกรรมการ (๓) เปนพัสดุเพือใชในราชการลับ ่ (๔) เป นพัส ดุที่มีค วามตองการใช เพิ่มขึ้นในสถานการณ ทีจาเปน หรือเรงดวน หรือเพือประโยชนของสวนราชการ และจําเปนตอง ่ํ ่ ซือเพิม (Repeat Order) ้ ่ (๕) เปนพัสดุที่จาเปนตองซื้อโดยตรงจากตางประเทศหรือ ํ ดําเนินการโดยผานองคการระหวางประเทศ (๖) เปนพัสดุทโดยลักษณะของการใชงาน หรือมีขอจํากัดทาง ี่  เทคนิคที่จําเปนตองระบุยี่หอเปนการเฉพาะ ซึ่งหมายความรวมถึง อะไหล รถประจําตําแหนง หรือยารักษาโรคทีไมตองจัดซือตามชือสามัญในบัญชียาหลัก ่  ้ ่ แหงชาติ ตามขอ ๖๐ (๗) เปนพัสดุทเี่ ปนทีดนและหรือสิงกอสรางซึงจําเปนตองซือ ่ิ ่ ่ ้ เฉพาะแหง (๘) เปนพัสดุทไดดาเนินการซือโดยวิธอนแลวไมไดผลดี ี่ ํ ้ ี ื่ (ความในขอนี้ แกไขเพิ่มเติมโดยขอ ๑๑ แหงระเบียบสํานักนายกรัฐมนตรี วาดวยการพัสดุ (ฉบับที่ ๓) พ.ศ. ๒๕๓๙) ความหมายของ วิธีพิเศษ (จาง) ขอ ๒๔ การจางโดยวิธพเิ ศษ ไดแก การจางครังหนึงซึงมีราคาเกิน ี ้ ่ ่ ๑๐๐,๐๐๐ บาท ใหกระทําไดเฉพาะกรณีหนึงกรณีใด ดังตอไปนี้ ่ (๑) เปนงานทีตองจางชางผูมฝมอโดยเฉพาะ หรือผูมความ ่  ี ื  ี ชํานาญเปนพิเศษ (๒) เปนงานจางซอมพัสดุที่จําเปนตองถอดตรวจ ให ทราบความชํารุดเสียหายเสียกอนจึงจะประมาณคาซอมได เชน งานจางซอม เครืองจักร เครืองมือกล เครืองยนต เครืองไฟฟา หรือเครืองอิเล็กทรอนิกส ่ ่ ่ ่ ่ เปนตน (๓) เปนงานทีตองกระทําโดยเรงดวน หากลาชาอาจจะเสีย ่ หายแกราชการ
  • 106.
    ๒๗ (๔) เปนงานทีตองปกปดเปนความลับของทางราชการ ่ (๕) เปนงานทีจาเปนตองการจางเพิมในสถานการณทจาเปน ่ํ ่ ี่ ํ หรือเรงดวน หรือเพื่อประโยชนของสวนราชการ และจําเปนตองจางเพิ่ม (Repeat Order) (๖) เปนงานทีไดดาเนินการจางโดยวิธอนแลวไมไดผลดี ่ ํ ี ื่ (ความในขอนี้ แกไขเพิ่มเติมโดยขอ ๑๑ แหงระเบียบสํานักนายกรัฐมนตรี วาดวยการพัสดุ (ฉบับที่ ๓) พ.ศ. ๒๕๓๙) ขอ ๒๕ สําหรับสวนราชการในตางประเทศ หรือมีกจกรรมทีตอง ิ ่ ปฏิบตในตางประเทศจะซือหรือจางโดยวิธพเิ ศษก็ได โดยใหตดตอซือหรือจาง ัิ ้ ี ิ ้ กับผูมอาชีพขายหรือรับจางทํางานนันโดยตรง  ี ้ ขอ ๒๖ การซือหรือการจางโดยวิธกรณีพเิ ศษ ไดแก การซือหรือ ้ ี ้ การจางจากสวนราชการ หนวยงานตามกฎหมายวาดวยระเบียบบริหารราชการ สวนทองถิน หนวยงานอืนซึงมีกฎหมายบัญญัตใหมฐานะเปนราชการบริหาร ่ ่ ่ ิ ี สวนทองถิน หรือรัฐวิสาหกิจ ในกรณีดงตอไปนี้ ่ ั (๑) เปนผูผลิตพัสดุหรือทํางานจางนันเอง และนายกรัฐมนตรี  ้ อนุมตใหซอหรือจาง ั ิ ื้ (๒) มี ก ฎหมายหรื อ มติ ค ณะรั ฐ มนตรี กํ าหนดให ซื้ อ หรือจาง และกรณีนี้ใหรวมถึงหนวยงานอื่นที่มีกฎหมายหรือมติคณะรัฐมนตรี กําหนดดวย รายงานขอซือหรือขอจาง ้ ขอ ๒๗ กอนดําเนินการซื้อหรือจางทุกวิธี นอกจากการซื้อที่ดิน และหรือสิงกอสรางตามขอ ๒๘ ใหเจาหนาทีพสดุจดทํารายงานเสนอหัวหนา ่ ่ ั ั สวนราชการตามรายการดังตอไปนี้ (๑) เหตุผลและความจําเปนทีตองซือหรือจาง ่ ้ (๒) รายละเอียดของพัสดุทจะซือหรืองานทีจะจาง ี่ ้ ่ (๓) ราคามาตรฐาน หรือราคากลางของทางราชการหรือราคา ทีเ่ คยซือหรือจางครังหลังสุดภายในระยะเวลา 2 ปงบประมาณ ้ ้ การซื้อหรือการจาง ในตางประเทศ ความหมายของ วิธีกรณีพิเศษ การรายงานขอซื้อ หรือขอจาง
  • 107.
    ๒๘ (๔) วงเงินที่จะซื้อหรือจางโดยใหระบุวงเงินงบประมาณ วงเงินตามโครงการเงินกูหรือเงินชวยเหลือที่จะซื้อหรือจางในครั้งนั้นทั้งหมด ถาไมมวงเงินดังกลาวใหระบุวงเงินทีประมาณวาจะซือหรือจางในครังนัน ี ่ ้ ้ ้ (๕)กําหนดเวลาที่ตองการใชพัสดุนั้น หรือใหงานนั้น แลวเสร็จ (๖) วิธีที่จะซื้อหรือจาง และเหตุผลที่ตองซื้อหรือจาง โดยวิธนน ี ั้ (๗) ขอเสนออืนๆ เชน การขออนุมตแตงตังคณะกรรมการ ่ ัิ ้ ตางๆ ที่จําเปนในการซื้อหรือจาง การออกประกาศสอบราคาหรือประกาศ ประกวดราคา การซื้อหรือจางโดยวิธีตกลงราคาในวงเงินไมเกิน ๑๐,๐๐๐ บาท และการซื้อหรือการจางโดยวิธีพิเศษกรณีเรงดวนตามขอ ๒๓ (๒) หรือ ขอ ๒๔ (๓) ซึงไมอาจทํารายงานตามปกติได เจาหนาทีพสดุหรือเจาหนาที่ ่ ่ ั ผูรบผิดชอบในการปฏิบตราชการนันจะทํารายงานตามวรรคหนึ่งเฉพาะรายการ ั ัิ ้ ทีเ่ ห็นวาจําเปนก็ได (ความในขอ ๒๗ วรรคสอง แกไขเพิ่มเติมโดยขอ ๑๒ แหงระเบียบสํานัก นายกรัฐมนตรีวาดวยการพัสดุ (ฉบับที่ ๓) พ.ศ. ๒๕๓๙)  การรายงานขอซื้อ ที่ดิน และหรือ สิ่งกอสราง ขอ ๒๘ กอนดําเนินการซือทีดนและหรือสิงกอสราง ใหเจาหนาทีพสดุ ้ ่ิ ่ ่ ั ทํารายงานเสนอตอหัวหนาสวนราชการตามรายการดังตอไปนี้ (๑) เหตุผลและความจําเปนทีตองซือ ่ ้ (๒) รายละเอียดของทีดน และหรือสิงกอสรางทีตองการซือ ่ิ ่ ่ ้ รวมทังเนือทีและทองทีทตองการ ้ ่ ่ ่ ี่  (๓) ราคาประเมินของทางราชการในทองทีนน ่ ั้ (๔) ราคาซือขายของที่ดิน และหรือสิ่งกอสรางใกลเคียง ้ บริเวณทีจะซือครังหลังสุดประมาณ ๓ ราย ่ ้ ้ (๕) วงเงินทีจะซือ โดยใหระบุวงเงินงบประมาณ วงเงินตาม ่ ้ โครงการเงินกู หรือเงินชวยเหลือ ทีจะซือในครังนันทังหมด ถาไมมวงเงิน ่ ้ ้ ้ ้ ี ดังกลาว ใหระบุวงเงินทีประมาณวาจะซือในครังนัน ่ ้ ้ ้
  • 108.
    ๒๙ (๖) วิธทจะซือและเหตุผลทีตองซือโดยวิธนน ี ี่้ ่ ้ ี ั้ (๗) ขอเสนออืน ๆ เชน การขออนุมตแตงตังคณะกรรมการ ่ ัิ ้ ต า งๆ ที่ จํ าเป น ในการซื้ อ การออกประกาศสอบราคาหรื อ ประกาศ ประกวดราคา การซื้ อ ที่ ดิ น และหรื อ สิ่ ง ก อ สร า งให ติ ด ต อ กั บ เจ า ของโดยตรง เวนแตการซื้อที่ดินและหรือสิ่งกอสรางในตางประเทศที่จําเปนตองติดตอผาน นายหนา หรือดําเนินการในทํานองเดียวกันตามกฎหมายหรือประเพณีนิยมของ ทองถิน ่ ขอ ๒๙ เมือหัวหนาสวนราชการใหความเห็นชอบตามรายงานทีเ่ สนอ ่ ตามขอ ๒๗ หรือขอ ๒๘ แลว ใหเจาหนาทีพสดุดาเนินการตามวิธการซือหรือ ่ ั ํ ี ้ การจางนันตอไปได ้ การคัดเลือกผูมีคุณสมบัติเบื้องตนในการซื้อและการจาง ขอ ๓๐ สวนราชการใดประสงคจะคัดเลือกผูมีคุณสมบัติเบื้องตน ในการซื้อและการจางใหกระทําไดในกรณีที่จําเปนตองจํากัดเฉพาะผูที่มีความ สามารถ โดยกําหนดหลักเกณฑและวิธีการคัดเลือก ประกาศใหผูที่สนใจ ทราบโดยเปดเผย พรอมทั้งสงให กวพ. ดวย ในการดํ าเนิ นการคั ดเลือก ใหส  วนราชการเจ า ของเรื่องจัดทํ า รายงานเสนอขออนุมัติหัวหนาสวนราชการผานหัวหนาเจาหนาที่พัสดุพรอม ด ว ยเอกสารคั ดเลือกคุณ สมบัติเบื้องตน โดยมีรายละเอี ย ดอยา งน อย ดังตอไปนี้ (๑) เหตุ ผ ลและความจํ าเป น ที่ จ ะต อ งทํ าการคั ด เลื อ ก ผูมคณสมบัตเิ บืองตน  ีุ ้ (๒) ประเภท วงเงิ น และรายละเอียดของพัสดุ หรือ งานทีจะตองซือหรือจาง ่ ้ (๓) คุณสมบัติของผูมีสิทธิเขารับการคัดเลือก ซึ่งเปน เกณฑความตองการขั้นตํ่า เชน ประสบการณและผลงานที่ผานมา สมรรถภาพ การใหความเห็นชอบ รายงานขอซื้อหรือ ขอจาง หลักการคัดเลือกผูมี คุณสมบัติเบื้องตน และวิธีการรายงาน
  • 109.
    ๓๐ ในสวนที่เกี่ยวของกับเจาหนาที่ เครื่องมือ และโรงงานฐานะการเงิน เปนตน (๔) หลักเกณฑในการพิจารณาคัดเลือก (ความในขอนี้ แกไขเพิ่มเติมโดยขอ ๑๓ แหงระเบียบสํานักนายกรัฐมนตรี วาดวยการพัสดุ (ฉบับที่ ๓) พ.ศ. ๒๕๓๙) ประกาศเชิญชวน ขอ ๓๑ เมื่อหัวหนาสวนราชการสั่งการอนุมัติในขอ ๓๐ แลว ใหเจาหนาที่พัสดุจัดทําประกาศเชิญชวนเพื่อคัดเลือกคุณสมบัติเบื้องตน ประกาศเชิญชวน อยางนอยใหแสดงรายการดังตอไปนี้ (๑) รายละเอียดเฉพาะของที่ตองการซื้อ หรืองาน ที่ตองการ จาง (๒) ประสบการณ และผลงานของผูเสนอที่มีลักษณะและ ประเภทเดียวกัน (๓) สมรรถภาพ ในสวนที่เกี่ยวของกับเจาหนาที่ เครื่องมือ และโรงงาน (๔) ฐานะการเงิน (๕) หลักเกณฑทั่วไปในการพิจารณาคัดเลือก (๖) สถานที่ในการขอรับ หรือขอซื้อเอกสารคุณสมบัติ เบื้องตน ในประกาศครั้งแรก ใหกําหนดสถานที่ วัน เวลารับขอเสนอ ปด การรับขอเสนอ และเปดซองขอเสนอ พรอมทั้งประกาศโฆษณาและแจง ลักษณะโดยยอของพัสดุที่ตองการซื้อหรืองานที่ตองการจาง และกําหนดเวลา ใหพอเพียงเพื่อเปดโอกาสใหแกผูที่สนใจจัดเตรียมขอเสนอ ทั้งนี้ จะตอง กระทํ ากอนวันรับซองขอเสนอไมนอยกวา ๓๐ วัน โดยประกาศทางวิทยุ กระจายเสียงและลงประกาศในหนังสือพิมพ หากเห็นสมควรจะสงประกาศ เชิญชวนไปยังผูมีอาชีพขายหรือรับจางทํ างานนั้นโดยตรงหรือโฆษณาดวย วิธีอื่นอีกก็ได
  • 110.
    ๓๑ สํ าหรั บการคั ด เลื อ กผู  มี คุ ณ สมบั ติ เ บื้ อ งต น ในการประกวดราคา นานาชาติ ใหประกาศโฆษณากอนวันรับซองขอเสนอไมนอยกวา ๖๐ วัน และดําเนินการตามหลักเกณฑของแหลงเงินกูหรือเงินชวยเหลืออีกดวย ขอ ๓๒ ใหหัวหนาสวนราชการแตงตั้งคณะกรรมการพิจารณา คัดเลือกผูมีคุณสมบัติเบื้องตน ประกอบดวย ประธานกรรมการ ๑ คน และกรรมการอยางนอย ๔ คน โดยใหแตงตั้งจากขาราชการระดับ ๕ หรือเทียบเทาขึ้นไป และจะตองมีผูชํานาญการหรือผูทรงคุณวุฒิอยางนอย ๑ คน คณะกรรมการพิ จ ารณาคั ด เลื อ กผู  มี คุ ณ สมบั ติ เ บื้ อ งต น มี ห น า ที่ พิ จารณาคุณสมบัติเบื้องตนตามหลักเกณฑและภายในระยะเวลาที่หัวหนา สวนราชการกําหนด ใหคณะกรรมการรายงานผลการพิจารณาและความเห็นพรอมดวย เอกสารที่ไดรับไวทั้งหมดตอหัวหนาสวนราชการผานหัวหนาเจาหนาที่พัสดุ เพื่อพิจารณาประกาศรายชื่อผูมีคุณสมบัติเบื้องตนในการซื้อหรือจางตอไป ขอ ๓๓ ใหสวนราชการพิจารณาทบทวนหลักเกณฑ การคัดเลือก ผูมีคุณสมบัติเบื้องตนในการซื้อหรือการจาง และตรวจสอบบัญชีรายชื่อผูมี คุณสมบัติเบื้องตนที่ไดประกาศไปอยางนอยทุกรอบ ๓ ป โดยปกติให กระทําภายในเดือนแรกของปงบประมาณ และเมื่อไดทบทวนแลว ใหสวน ราชการแจ ง การทบทวนพรอมทั้ง สงหลักเกณฑที่มีการเปลี่ยนแปลงใหม ให กวพ. ทราบโดยเร็ว แตตองไมนานเกินกวา ๓๐ วัน นับแตวันที่ไดมี การเปลี่ยนแปลงหลักเกณฑดังกลาว ในกรณีที่สวนราชการใดมีการขึ้นบัญชีผูมีคุณสมบัติเบื้องตนสําหรับ การซื้อหรือการจางไวเปนการประจํา ใหสวนราชการนั้นเปดโอกาสใหผูมี คุณสมบัติเบื้องตนที่ไดขึ้นบัญชีไวแลวและประสงคที่จะขอเลื่อนชั้น หรือ ให บุ ค คลที่ ป ระสงค จ ะเข า รั บ การพิ จ ารณาคัดเลือกเพื่อขึ้ นบั ญชี เป นผู มี คุณสมบัติเบื้องตน มีสิทธิยื่นคําขอเลื่อนชั้นหรือคําขอเขารับการพิจารณา คัดเลือกไดตลอดเวลา โดยใหดําเนินการตามหลักเกณฑวิธีการคัดเลือกตามที่ การพิจารณาคัดเลือก การยื่นคําขอใน ภายหลังและการ พิจารณาทบทวน บัญชีรายชื่อ
  • 111.
    ๓๒ กําหนดไวในขอ ๓๑ และขอ๓๒ และโดยปกติจะตองพิจารณาใหแลวเสร็จ ภายใน ๙๐ วัน นับแตวันที่ไดรับคําขอและเอกสารหลักฐานตางๆ ครบถวน แลว ถาไมสามารถดํ าเนินการใหแลวเสร็จภายในกํ าหนดเวลาดังกลาว จะต องชี้ แจงเหตุผ ลและระยะเวลาที่ตองใชตามความจํ าเปนใหผูยื่นคํ าขอ ทราบดวย ในระหวางการยื่นคํ าขอและตรวจพิจารณาคํ าขอ ผูมีคุณสมบัติ เบื้ องตนที่ ยื่นคํ าขอเลื่ อนชั้นหรือผูที่ ยื่นคํ าขอเข า รับ การพิจารณาคัดเลือก เพื่อขึ้นบัญชีเปนผูมีคุณสมบัติเบื้องตน จะใชสิทธิจากการที่ตนไดยื่นคําขอ เลื่อนชั้นหรือคําขอเขารับการพิจารณาคัดเลือกดังกลาวในการซื้อหรือการจาง ที่ มี ขึ้ น ก อ นหรื อ ในระหวา งที่ตนยื่นคํ าขอเลื่อนชั้น หรื อคํ าขอเข า รั บ การ พิจารณาคัดเลือกนั้นไมได ในกรณีที่สวนราชการเห็นสมควรยกเลิกบัญชีรายชื่อผูมีคุณสมบัติ เบื้องตนในการซื้อหรือการจางเพื่อดํ าเนินการคัดเลือกผูมีคุณสมบัติเบื้องตน ตามหลักเกณฑที่ไดมีการเปลี่ยนแปลงใหมตามวรรคหนึ่ง ใหสวนราชการ แจ ง ให ผู  มี คุ ณ สมบั ติเบื้องต นที่ อยูใ นบัญชีรายชื่อทราบหลัก เกณฑใ นการ พิจารณาคัดเลือกผูมีคุณสมบัติเบื้องตน ที่ไดมีการเปลี่ยนแปลงใหมลวงหนา ไมนอยกวา ๑๒๐ วัน (ความในขอนี้ แกไขเพิ่มเติมโดยขอ ๑๐ แหงระเบียบสํานักนายกรัฐมนตรี วาดวยการพัสดุ (ฉบับที่ ๔) พ.ศ. ๒๕๔๑) ขอ ๓๓ ทวิ ในการซื้อหรือการจางแตละครั้ง ใหสวนราชการ พิจารณาถึงความสามารถในการรับงานของผูขายหรือผูรับจางประกอบการ พิจารณาคัดเลือกของสวนราชการดวย ในกรณีที่สวนราชการใดมีการขึ้นบัญชีผูมีคุณสมบัติเบื้องตนสําหรับ การซื้อหรือการจางไวแลว ใหสวนราชการนั้นแจงใหผูขายหรือผูรับจางที่อยู ในบัญชีผูมีคุณสมบัติเบื้องตนดังกลาวแสดงหลักฐานถึงขีดความสามารถและ ความพรอมที่ตนมีอยูในวันเสนอราคาตามหลักเกณฑที่ทางราชการกํ าหนด ทั้งในดานบุคลากร เครื่องมือ โรงงาน และฐานะทางการเงินของตนตอสวน ราชการ (ความในขอนี้ แกไขเพิ่มเติมโดยขอ ๑๐ แหงระเบียบสํานักนายกรัฐมนตรี วาดวยการพัสดุ (ฉบับที่ ๔) พ.ศ. ๒๕๔๑)
  • 112.
    ๓๓ กรรมการ ขอ ๓๔ ในการดําเนินการซื้อหรือจางแตละครั้งใหหัวหนาสวน ราชการแตงตั้งคณะกรรมการขึ้น เพื่อปฏิบัติการตามระเบียบนี้ พรอมกับ กําหนดระยะเวลาในการพิจารณาของคณะกรรมการ แลวแตกรณี คือ (๑) คณะกรรมการเปดซองสอบราคา (๒) คณะกรรมการรับและเปดซองประกวดราคา (๓) คณะกรรมการพิจารณาผลการประกวดราคา (๔) คณะกรรมการจัดซื้อโดยวิธีพิเศษ (๕) คณะกรรมการจัดจางโดยวิธีพิเศษ (๖) คณะกรรมการตรวจรับพัสดุ (๗) คณะกรรมการตรวจการจาง ใหคณะกรรมการแตละคณะรายงานผลการพิจารณาตอหัวหนาสวน ราชการภายในระยะเวลาที่กําหนด ถามีเหตุที่ทําใหการรายงานลาชา ใหเสนอ หัวหนาสวนราชการพิจารณาขยายเวลาใหตามความจําเปน ขอ ๓๕ คณะกรรมการตามขอ ๓๔ แตละคณะใหประกอบดวย ประธานกรรมการ ๑ คน และกรรมการอยางนอย ๒ คน โดยปกติให แตงตั้งจากขาราชการตั้งแตระดับ ๓ หรือเทียบเทาขึ้นไป ในกรณีจําเปนหรือ เพื่ อ ประโยชน ข องทางราชการจะแต ง ตั้ง บุ ค คลที่ มิ ใ ช ข าราชการรวมเปน กรรมการดวยก็ได ถาประธานกรรมการไมสามารถปฏิบัติหนาที่ได ให หัวหนาสวนราชการแตงตั้งขาราชการที่มีคุณสมบัติดังกลาวขางตนทําหนาที่ ประธานกรรมการแทน ในกรณีเมื่อถึ ง กํ าหนดเวลาการเปดซองสอบราคา หรือรับซอง ประกวดราคาแลวประธานกรรมการยังไมมาปฏิบัติหนาที่ ใหกรรมการที่มา ประชุมเลือกกรรมการคนหนึ่งทําหนาที่ประธานกรรมการในเวลานั้น โดยให คณะกรรมการดังกลาวปฏิบัติหนาที่เฉพาะขอ ๔๒ (๑) หรือขอ ๔๙ แลวแต กรณี แลวรายงานประธานกรรมการซึ่งหัวหนาสวนราชการแตงตั้งเพื่อ ดําเนินการตอไป คณะกรรมการ ดําเนินการซื้อ หรือ จาง องคประกอบของ คณะกรรมการ
  • 113.
    ๓๔ องคประชุมและ มติของคณะกรรมการ ผูควบคุมงานจาง กอสราง ในการซือหรือจางครั้งเดียวกัน หามแตงตั้งผูที่เปนกรรมการรับและ ้ เปดซองประกวดราคา เปนกรรมการพิจารณาผลการประกวดราคาหรือ แต ง ตั้ ง ผู  ที่ เปนกรรมการเป ดซองสอบราคาหรือกรรมการพิจ ารณาผลการ ประกวดราคา เปนกรรมการตรวจรับพัสดุ คณะกรรมการทุกคณะ เวนแต คณะกรรมการรับและเปดซอง ประกวดราคา ควรแต ง ตั้ง ผูชํ านาญการหรือผูทรงคุณวุฒิเกี่ยวกับพัสดุ หรืองานจางนันๆ เขารวมเปนกรรมการดวย ้ สําหรับการซื้อหรือจางในวงเงินไมเกิน ๑๐,๐๐๐ บาท จะแตงตั้ง ขาราชการหรือลูกจางประจําคนหนึ่งซึ่งมิใชผูจัดซื้อหรือจัดจางเปนผูตรวจรับ พัสดุหรืองานจางนัน โดยใหปฏิบตหนาทีเ่ ชนเดียวกับคณะกรรมการตรวจรับ ้ ัิ พัสดุ หรือคณะกรรมการตรวจการจางก็ได ขอ ๓๖ ในการประชุมปรึกษาของคณะกรรมการแตละคณะ ตองมี กรรมการมาพรอมกันไมนอยกวากึ่งหนึ่งของจํานวนกรรมการทั้งหมด ให ประธานกรรมการและกรรมการแตละคนมีเสียงหนึงในการลงมติ ่ มติของคณะกรรมการใหถือเสียงขางมาก ถาคะแนนเสียงเทากัน ใหประธานกรรมการออกเสียงเพิ่มขึ้นอีกเสียงหนึ่งเปนเสียงชี้ขาด เวนแต คณะกรรมการตรวจรับพัสดุและคณะกรรมการตรวจการจาง ใหถือมติ เอกฉันท กรรมการของคณะใดไมเห็นดวยกับมติของคณะกรรมการใหทาบันทึก ํ ความเห็นแยงไวดวย  ขอ ๓๗ ในการจางกอสรางแตละครั้ง ใหหัวหนาสวนราชการ แตงตั้งผูควบคุมงานที่มีความรูความชํานาญทางดานชางตามลักษณะของงาน กอสรางจากขาราชการหรือลูกจางประจํ าในสังกัด หรือขาราชการหรือ ลูกจางประจําในสังกัดอืนตามทีไดรบความยินยอมจากหัวหนาสวนราชการของ ่ ่ ั ผูนั้นแลว ในกรณีที่ลักษณะของงานกอสรางมีความจําเปนตองใชความรู ความชํานาญหลายดาน จะแตงตั้งผูควบคุมงานเฉพาะดานหรือเปนกลุม บุคคลก็ได
  • 114.
    ๓๕ ผูควบคุมงานควรมีคุณวุฒิตามที่ผูออกแบบเสนอแนะ และโดยปกติ  จะตองมีคณวุฒไมตากวาระดับประกาศนียบัตรวิชาชีพ ุ ิํ่ ในกรณีจาเปนจะตองจางทีปรึกษาเปนผูควบคุมงานแทนขาราชการหรือ ํ ่  ลูกจางประจําตามวรรคหนึ่ง ใหถือปฏิบัติตามหมวด ๒ สวนที่ ๓ หรือ สวนที่ ๔ แลวแตกรณี (ความในขอนี้ แกไขเพิ่มเติมโดยขอ ๑๒ แหงระเบียบสํานักนายกรัฐมนตรี วาดวยการพัสดุ (ฉบับที่ ๔) พ.ศ. ๒๕๔๑) ขอ ๓๘ ในการซื้อ หรือการจางทําพัสดุที่มีเทคนิคพิเศษ และจําเปน การจางที่ปรึกษาให ตองใชผูเชี่ยวชาญในการพิจารณาเปนการเฉพาะ ใหอยูในดุลพินิจของหัวหนา ความเห็นในการซื้อ สวนราชการที่จะขอทําความตกลงกับสํ านักงบประมาณเพื่อวาจางที่ปรึกษา หรือจาง มาให ความเห็ น ประกอบการพิ จารณาในการจัดซื้อหรือจัดจางในขั้นตอน หนึ่งขั้นตอนใดไดตามความจําเปน โดยใหดําเนินการจางโดยถือปฏิบัติตาม ระเบียบนี้ในสวนที่ ๓ วิธีตกลงราคา ขอ ๓๙ การซื้อหรือจางโดยวิธีตกลงราคา ใหเจาหนาที่พัสดุ การดําเนินการ โดย ติดตอตกลงราคากับผูขายหรือผูรับจางโดยตรง แลวใหหัวหนาเจาหนาที่ วิธีตกลงราคา พั ส ดุ จั ด ซื้ อ หรื อ จ า งได ภ ายในวงเงิ น ที่ ไ ด รั บ ความเห็ น ชอบจากหัวหน า สวนราชการตามขอ ๒๙ การซื้อหรือการจางโดยวิธีตกลงราคาในกรณีจําเปนและเรงดวนที่ เกิ ดขึ้ น โดยไม ไ ดค าดหมายไวก อนและไมอาจดํ าเนินการตามปกติไดทัน ให เ จ า หน า ที่ พั ส ดุ ห รื อ เจ า หน า ที่ ผู  รั บ ผิ ด ชอบในการปฏิ บั ติ ร าชการนั้ น ดําเนินการไปกอน แลวรีบรายงานขอความเห็นชอบตอหัวหนาสวนราชการ และเมื่อหัวหนาสวนราชการใหความเห็นชอบแลว ใหถือวารายงานดังกลาว เปนหลักฐานการตรวจรับโดยอนุโลม วิธีสอบราคา ขอ ๔๐ ใหเจาหนาที่พัสดุจัดทําเอกสารสอบราคา โดยอยางนอยให แสดงรายการดังตอไปนี้ เอกสารสอบราคา
  • 115.
    ๓๖ (๑) คุณลักษณะเฉพาะของพัสดุที่ตองการซื้อและจํานวน ที่ตองการ หรือแบบรูปรายการละเอียดและปริมาณงานที่ตองการจาง ในกรณีที่ จํ าเปนตองดู ส ถานที่ หรือชี้แจงรายละเอียด เพิ่มเติมประกอบตามวรรคหนึ่ง ใหกําหนดสถานที่ วัน เวลาที่นัดหมายไวดวย (๒) คุ ณ สมบัติของผูเข าเสนอราคาซึ่ง จะต องมี อาชี พ ขายหรือรับจางตาม (๑) โดยใหผูเสนอราคาแสดงหลักฐานดังกลาวดวย (๓) ในกรณีจําเปนใหระบุผูเขาเสนอราคา สงตัวอยาง แคตตาลอก หรือแบบรูปและรายการละเอียดไปพรอมกับใบเสนอราคา (๔) ถาจําเปนตองมีการตรวจทดลอง ใหกําหนดจํานวน ตัวอยางใหพอแกการตรวจทดลองและเหลือไวสําหรับการทําสัญญาดวย ทั้งนี้ ใหมีขอกําหนดไวดวยวาทางราชการไมรับผิดชอบในความเสียหายใด ๆ ที่เกิด ขึ้นจากการทดสอบตัวอยางนั้น (๕) สถานที่ติดตอเกี่ยวกับแบบรูปรายการละเอียด ในกรณี ที่มีการขายใหระบุราคาขายไวดวย (๖) ขอกํ าหนดใหผูเขาเสนอราคาเสนอราคารวมทั้งสิ้น และราคาตอหนวยหรือตอรายการ (ถาทําได) พรอมทั้งระบุหลักเกณฑโดย ชัดเจนวา จะพิจารณาราคารวมหรือราคาตอหนวยหรือตอรายการ ในกรณีที่ ไมไดกําหนดไวในเอกสารสอบราคาใหพิจารณาราคารวม (๗) แบบใบเสนอราคา โดยกําหนดไวดวยวาในการเสนอ ราคาใหลงราคารวมทั้งสิ้นเปนตัวเลขและตองมีตัวหนังสือกํากับ ถาตัวเลข และตัวหนังสือไมตรงกัน ใหถือตัวหนังสือเปนสําคัญ ในการสอบราคาจางกอสราง ใหกําหนดแบบบัญชีรายการ กอสรางตามความเหมาะสมของลักษณะและประเภทของงาน เพื่อใหผูเขา เสนอราคากรอกปริมาณวัสดุและราคาดวย (๘) กํ าหนดระยะเวลายืนราคาเทาที่จําเปนตอทางราชการ และมีเงื่อนไขดวยวาซองเสนอราคาที่ยื่นตอทางราชการและลงทะเบียบรับ ซองแลว จะถอนคืนมิได
  • 116.
    ๓๗ (๙) กํ าหนดสถานที่สงมอบพัสดุและวันสงมอบโดย ประมาณ (สําหรับการซื้อ) หรือกําหนดวันที่จะเริ่มทํางานและวันแลวเสร็จโดย ประมาณ (สําหรับการจาง) (๑๐) กําหนดสถานที่ วัน เวลา เปดซองสอบราคา (๑๑) ข อ กํ าหนดให ผู  เ สนอราคาผนึ ก ซองราคาให เรียบรอยกอนยื่นตอทางราชการ จาหนาถึงประธานกรรมการเปดซองสอบ ราคาการซื้อการจางครั้งนั้น และสงถึงสวนราชการกอนวันเปดซอง โดยให สงเอกสารหลักฐานตางๆ พรอมจัดทําบัญชีรายการเอกสาร เสนอไปพรอมกับ ซองราคาดวย สําหรับกรณีที่จะใหมีการยื่นซองทางไปรษณียไดใหกําหนด วิธีการปฏิบัติไวใหชัดเจนดวย (๑๒) กํ าหนดเงื่อนไขในการสงวนสิทธิ์ที่จะถือวา ผูที่ ไมไปทําสัญญาหรือขอตกลงกับทางราชการ เปนผูทิ้งงาน (๑๓) ขอกํ าหนดว า ผู เข าเสนอราคาที่ไ ดรับการคัดเลือก ใหไปทําสัญญา จะตองวางหลักประกันสัญญาตามชนิดและอัตราในขอ ๑๔๑ และขอ ๑๔๒ (๑๔) รา งสัญญา รวมทั้งการแบงงวดงาน การจายเงิน เงื่อนไข การจายเงินลวงหนา (ถามี) และอัตราคาปรับ (๑๕) ข อ สงวนสิ ท ธิ์ วา ส ว นราชการจะไมพิจารณา ผูเสนอราคาที่เปนผูทิ้งงานของทางราชการ และสวนราชการทรงไวซึ่งสิทธิที่ จะงดซื้อหรือจาง หรือเลือกซื้อหรือจางโดยไมจําตองซื้อหรือจางจากผูเสนอ ราคาตํ่ าสุดเสมอไป รวมทั้งจะพิจารณายกเลิกการสอบราคา และลงโทษ ผูเสนอราคาเสมือนเปนผูทิ้งงาน หากมีเหตุที่เชื่อไดวาการเสนอราคากระทํา ไปโดยไมสุจริตหรือมีการสมยอมกันในการเสนอราคา การประกาศการยื่น ขอ ๔๑ การซื้อหรือการจางโดยวิธีสอบราคา ใหดําเนินการดังนี้ (๑) ก อ นวั น เป ด ซองสอบราคาไม น  อ ยกว า ๑๐ วั น ซอง และการรับซอง สําหรับการสอบราคาในประเทศหรือไมนอยกวา ๔๕ วัน สําหรับการสอบ สอบราคา
  • 117.
    ๓๘ การเปดซอง และ พิจารณาผลการสอบ ราคา ราคานานาชาติ ใหเจาหนาที่พัสดุสงประกาศเผยแพรการสอบราคาและ เอกสารสอบราคาไปยังผูมีอาชีพขายหรือรับจางทํางานนั้นโดยตรงหรือ โดยทางไปรษณียลงทะเบียนใหมากที่สุดเทาที่จะทําได กับใหปดประกาศ เผยแพรการสอบราคาไวโดยเปดเผย ณ ทีทาการของสวนราชการนัน ่ ํ ้ (๒) ในการยื่นซองสอบราคา ผูเสนอราคาจะตองผนึก ซองจาหนาถึงประธานคณะกรรมการเปดซองสอบราคาการซื้อหรือการจาง ครังนัน และสงถึงสวนราชการผูดาเนินการสอบราคากอนวันเปดซองสอบราคา ้ ้ ํ โดยยืนโดยตรงตอสวนราชการ หรือสงทางไปรษณียลงทะเบียน ในกรณีที่ ่  สวนราชการกําหนดใหกระทําได (๓) ใหเจาหนาที่ลงรับโดยไมเปดซองพรอมระบุวันและ เวลาทีรบซอง ในกรณีทผเู สนอราคามายืนซองโดยตรง ใหออกใบรับใหแก ่ั ี่ ่ ผูยื่นซองสําหรับกรณีที่เปนการยื่นซองทางไปรษณีย ใหถือวันและเวลาที่ สวนราชการนันลงรับจากไปรษณียเ ปนเวลารับซอง และใหสงมองซองใหแก ้  หัวหนาเจาหนาทีพสดุทนที ่ ั ั (๔) ใหหัวหนาเจาหนาที่พัสดุเก็บรักษาซองเสนอราคาทุก รายโดยไมเปดซองและเมือถึงกําหนดเวลาเปดซองสอบราคาแลว ใหสงมอบ ่ ซองเสนอราคาพรอมทั้งรายงานผลการรับซองตอคณะกรรมการเปดซองสอบ ราคา เพือดําเนินการตอไป ่ ขอ ๔๒ คณะกรรมการเปดซองสอบราคามีหนาทีดงนี้ ่ั (๑) เปดซองใบเสนอราคา และอานแจงราคาพรอมบัญชี รายการเอกสารหลักฐานตางๆ ของผูเสนอราคาทุกราย โดยเปดเผย ตาม วัน เวลา และสถานทีทกาหนด และตรวจสอบรายการเอกสารตามบัญชีของ ่ ี่ ํ ผูเ สนอราคาทุกราย แลวใหกรรมการทุกคนลงลายมือชื่อกํากับไวในใบเสนอ ราคาและเอกสารประกอบใบเสนอราคาทุกแผน (๒) ตรวจสอบคุณสมบัติของผูเสนอราคา ใบเสนอราคา แคตตาล็อกหรือแบบรูปและรายการละเอียด แลวคัดเลือกผูเ สนอราคาทีถกตอง ู่ ตามเงือนไขในเอกสารสอบราคา ่
  • 118.
    ๓๙ (๓) พิจารณาคัดเลือกพัสดุหรืองานจางของผูเ สนอราคาทีถก ู่ ตองตาม(๒) ทีมคณภาพและคุณสมบัตเิ ปนประโยชนตอทางราชการ และเสนอ ่ ีุ  ใหซอหรือจางจากรายทีคดเลือกไวแลว ซึงเสนอราคาตําสุด ื้ ่ั ่ ่ ในกรณีที่ผูเสนอราคาตํ่าสุดดังกลาวไมยอมเขาทําสัญญาหรือ ขอตกลงกับ ส วนราชการในเวลาที่ กํ าหนดตามเอกสารสอบราคา ให คณะกรรมการพิจารณาจากผูเ สนอตํารายถัดไปตามลําดับ ่ ถามีผเู สนอราคาเทากันหลายราย ใหเรียกผูเ สนอราคาดังกลาว มาขอใหเสนอราคาใหมพรอมกันดวยวิธยนซองเสนอราคา ี ื่ ถ า ปรากฏว า ราคาของผู  เ สนอราคารายที่คณะกรรมการ เห็นสมควรซือหรือจางสูงกวาวงเงินทีจะซือหรือจาง ใหคณะกรรมการเปดซอง ้ ่ ้ สอบราคาดําเนินการตามขอ ๔๓ (๔) ในกรณี ที่ มี ผู  เ สนอราคาถู ก ต อ งตรงตามรายการ ละเอี ย ดและเงื่ อนไขที่กํ าหนดไวในเอกสารสอบราคาเพีย งรายเดียว ให คณะกรรมการดําเนินการตาม (๓) โดยอนุโลม (๕) ใหคณะกรรมการรายงานผลการพิจารณา และความเห็น พรอมดวยเอกสารทีไดรบไวทงหมดตอหัวหนาสวนราชการเพือสังการโดยเสนอ ่ ั ั้ ่ ่ ผานหัวหนาเจาหนาทีพสดุ ่ ั ขอ ๔๓ การซื้อหรือการจางโดยวิธีสอบราคาที่ปรากฏวาราคาของ การดําเนินการ กรณี ผูเสนอราคารายที่คณะกรรมการเห็นสมควรซื้อหรือจางยังสูงกวาวงเงินที่จะ เสนอราคาสูงกวา ซือหรือจางตามขอ ๒๗ (๔) หรือขอ ๒๘ (๕) แลวแตกรณี ใหคณะกรรมการ วงเงิน ้ ดําเนินการตามลําดับ ดังนี้ (๑) เรี ย กผู  เ สนอราคารายนั้ น มาต อ รองราคาให ตํ่ า สุดเทาทีจะทําได หากผูเ สนอราคารายนันยอมลดราคาแลว ราคาทีเ่ สนอใหม ่ ้ ไมสูงกวาวงเงินที่จะซื้อหรือจาง หรือสูงกวาแตสวนที่สูงกวานั้นไมเกิน รอยละสิบของวงเงินที่จะซื้อหรือจาง หรือตอรองราคาแลวไมยอมลดราคา ลงอีก แตสวนทีสงกวาวงเงินทีจะซือหรือจางนันไมเกินรอยละสิบของวงเงินที่  ่ ู ่ ้ ้ จะซื้อหรือจาง ถาเห็นวาราคาดังกลาวเปนราคาที่เหมาะสม ก็ใหเสนอ ซือหรือจางจากผูเ สนอราคารายนัน ้ ้
  • 119.
    ๔๐ (๒) ถาดํ าเนินการตาม(๑) แลวไมไดผล ใหเรียก ผูเสนอราคาที่คณะกรรมการเห็นสมควรซื้อหรือจางทุกรายมาตอรองราคา ใหมพรอมกัน ดวยวิธียื่นซองเสนอราคาภายในกําหนดระยะเวลาอันสมควร หากรายใดไมมายื่นซอง ใหถือวารายนั้นยืนราคาตามที่เสนอไวเดิม หาก ผูเสนอราคาตํ่าสุดในการตอรองราคาครั้งนี้เสนอราคาไมสูงกวาวงเงินที่จะซื้อ หรือจาง หรือสูงกวา แตสวนที่สูงกวานั้นไมเกินรอยละสิบของวงเงินที่จะ ซื้อหรือจาง ถาเห็นวาราคาดังกลาวเปนราคาที่เหมาสม ก็ใหเสนอซื้อ หรือจางจากผูเ สนอราคารายนัน ้ (๓) ถาดําเนินการตาม (๒) แลวไมไดผล ใหเสนอ ความเห็น ตอหัวหนาสวนราชการเพื่อประกอบการใชดุลพินิจวาจะสมควร ลดรายการ ลดจํานวน หรือลดเนืองาน หรือขอเงินเพิมเติม หรือยกเลิกการ ้ ่ สอบราคาเพือดําเนินการสอบราคาใหม ่ (ความในขอนี้ แกไขเพิ่มเติมโดยขอ ๑๓ แหงระเบียบสํานักนายกรัฐมนตรี วาดวยการพัสดุ (ฉบับที่ ๔) พ.ศ. ๒๕๔๑) เอกสารประกวดราคา และการจัดทําประกาศ วิธีประกวดราคา ขอ ๔๔ ใหเจาหนาที่พัสดุจัดทําเอกสารประกวดราคา ตามตัวอยาง ที่ กวพ. กําหนดหรือตามแบบที่ผานการตรวจพิจารณาของสํานักงานอัยการ สูงสุดแลว การจั ดทํ าเอกสารประกวดราคารายใดจํ าเปนตองมี ข  อความหรือ รายการแตกตางไปจากที่ กวพ. กํ าหนดหรือแบบที่ผานการตรวจพิจารณา ของสํ านักงานอัยการสูงสุด โดยมีสาระสําคัญตามที่กําหนดไวในตัวอยาง หรือแบบดังกลาว และไมทําใหทางราชการเสียเปรียบก็ใหกระทําได เวนแต หัวหนาสวนราชการเห็นวาจะมีปญหาในทางเสียเปรียบหรือไมรัดกุมพอ ก็ให สงรางเอกสารประกวดราคาไปใหสํานักงานอัยการสูงสุดตรวจพิจารณากอน การเผยแพรเอกสารประกวดราคาใหจัดทําเปนประกาศ และมีสาระ สําคัญดังนี้
  • 120.
    ๔๑ (๑) รายการพัสดุทตองการซือ หรืองานทีตองการจาง ี่ ้ ่ (๒) คุณสมบัตของผูมสทธิเขาประกวดราคา ิ  ี ิ (๓) กําหนดวัน เวลา รับซอง ปดการรับซอง และเปดซอง ประกวดราคา (๔) สถานทีและระยะเวลาในการขอรับ หรือขอซือเอกสาร ่ ้ การประกวดราคาและราคาของเอกสาร (๕) แหลงเงินกูและประเทศผูมสทธิเขาประกวดราคาในกรณี   ี ิ ประกวดราคานานาชาติ ขอ ๔๕ การซื้อหรือการจางโดยวิธีประกวดราคา ใหหัวหนา เจาหนาที่พัสดุมีหนาที่รับผิดชอบควบคุมดูแลและจัดทําหลักฐานการเผยแพร และการปดประกาศประกวดราคาภายในระยเวลาที่กาหนด โดยใหเจาหนาที่ ํ พัสดุดาเนินการดังนี้ ํ (๑) ปดประกาศประกวดราคาโดยเปดเผย ณ ที่ทําการ ของสวนราชการนัน การปดประกาศดังกลาว ใหกระทําในตูปดประกาศทีมี ้   ่ กุญแจปดตลอดเวลา โดยผูปดประกาศและผูปลดประกาศออกจากตูปด ประกาศจะตองจัดทําหลักฐานการปดประกาศและการปลดประกาศออก เปน หนังสือมีพยานบุคคลรับรอง ทังนี้ ผูปดประกาศและผูปลดประกาศออก จะ ้    ตองมิใชบคคลเดียวกัน และจะตองมิใชบคคลทีเ่ ปนพยานในแตละกรณีดวย ุ ุ  (๒) สงไปประกาศทางวิทยุกระจายเสียง และ/หรือ ประกาศ ในหนังสือพิมพ (๓) สงใหกรมประชาสัมพันธ และองคการสือสารมวลชน ่ แหงประเทศไทย เพือเผยแพร ่ (๔) สงไปเผยแพรที่ศูนยรวมขาวประกวดราคาของทาง ราชการ โดยใหสงเอกสารประกวดราคาไปพรอมกันดวย  (๕) สงใหสานักงานตรวจเงินแผนดินหรือสํานักงานตรวจเงิน ํ แผนดินภูมภาค แลวแตกรณี โดยใหสงเอกสารประกวดราคาไปพรอมกันดวย ิ  การประกาศขาว ประกวดราคา
  • 121.
    ๔๒ นอกจากการดําเนินการตามวรรคหนึง หากเห็นสมควรจะสงประกาศ ่ ไปยังผูมอาชีพขายหรือรับจางทํางานนันโดยตรง หรือจะโฆษณาโดยวิธอนอีก ี ้ ี ื่ ดวยก็ได การสงประกาศประกวดราคาตามวรรคหนึง หากจัดสงทางไปรษณียให ่  จัดสงโดยใชบริการไปรษณียดวนพิเศษ (EMS) เวนแตทองที่ใดไมมีบริการ  ไปรษณียดวนพิเศษ (EMS) จึงใหจดสงทางไปรษณียลงทะเบียน  ั  การดําเนินการตามวรรคหนึง วรรคสอง และวรรคสาม ใหกระทํากอน ่ การใหหรือการขายเอกสารประกวดราคาไมนอยกวา ๗ วันทําการ  สําหรับการซื้อหรือการจางโดยวิธีประกวดราคานานาชาติ ใหสวน ราชการถือปฏิบตตามหลักเกณฑของแหลงเงินกูหรือแหลงใหเงินชวยเหลือ ัิ  (ความในขอนี้ แกไขเพิ่มเติมโดยขอ ๑๔ แหงระเบียบสํานักนายกรัฐมนตรี วาดวยการพัสดุ (ฉบับที่ ๔) พ.ศ. ๒๕๔๑) การใหหรือขาย เอกสารประกวดราคา ขอ ๔๖ การใหหรือการขายเอกสารประกวดราคา รวมทั้งเอกสาร ที่เกี่ยวกับคุณลักษณะเฉพาะหรือรายละเอียด ใหกระทํ า ณ สถานที่ที่ สามารถติดตอไดโดยสะดวกและไมเปนเขตหวงหาม และจะตองจัดเตรียม เอกสารประกวดราคาไวใ หม ากพอสํ าหรับความตองการของผูมารับหรือ ขอซื้อที่มีอาชีพขายหรือรับจางทํางานนั้น รายละ ๑ ชุด โดยไมมีเงื่อนไข อื่นใดในการใหหรือการขาย การใหหรือการขายเอกสารประกวดราคา ตองกระทําไมนอยกวา ๗ วันทําการ และจะตองมีชวงเวลาสําหรับการคํานวณราคาของผูประสงค จะเขาเสนอราคาหลังปดการใหหรือการขายเอกสารประกวดราคาจนถึงกอน วันรับซองประกวดราคา ไมนอยกวา ๗ วันทําการ หรือไมนอยกวาจํานวน วั นที่ ม ากกว า นั้ นตามที่ กวพ. กําหนดโดยคํ านึงถึงขนาด ปริมาณ และ ลักษณะของพัสดุที่จะซื้อหรือจาง ในกรณี ที่มีก ารขาย ให กํ าหนดราคาพอสมควรกับ คาใชจายที่ ทางราชการตองเสียไปในการจัดทําสําเนาเอกสารประกวดราคานั้น ถามีการยกเลิกการประกวดราคาครั้งนั้นและมีการประกวดราคาใหม ใหผูรับหรือซื้อเอกสารประกวดราคาในการประกวดราคาครั้งกอน มีสิทธิ
  • 122.
    ๔๓ ใชเอกสารประกวดราคานันหรือไดรบเอกสารประกวดราคาใหม โดยไมตองเสีย ้ ั  คาซือเอกสารประกวดราคาอีก ้ (ความในขอนี้ แกไขเพิ่มเติมโดยขอ๑๕ แหงระเบียบสํานักนายกรัฐมนตรี วาดวยการพัสดุ (ฉบับที่ ๔) พ.ศ. ๒๕๔๑) ข อ ๔๗ ในกรณีการซื้อหรือการจางใดมีรายละเอียดที่มีความ ซับซอน หรือมีความจําเปนโดยสภาพของการซื้อหรือการจางที่จะตองมี การชี้แจงรายละเอียดหรือการชี้สถานที่ ใหสวนราชการกําหนดวัน เวลา และสถานที่ในการชี้แจงรายละเอียดหรือการชี้สถานที่ในประกาศประกวด ราคา กอนวันปดการรับซองประกวดราคา หากสวนราชการเห็นวามี ความจํ าเปนที่จะตองกํ าหนดรายละเอียดเพิ่มเติมหรือมีการชี้สถานที่อันเปน การแกไขคุณลักษณะเฉพาะที่เปนสาระสํ าคัญซึ่งมิไดกํ าหนดไวในเอกสาร ประกวดราคาตั้งแตตน ใหสวนราชการจัดทําเปนเอกสารประกวดราคาเพิ่ม เติมและใหระบุ วัน เวลา และสถานที่ในการชี้แจงรายละเอียดหรือการ ชี้สถานที่ไวดวย และใหดําเนินการตามขอ ๔๕ วรรคหนึ่ง โดยอนุโลม รวมทั้งใหแจงเปนหนังสือใหผูที่ไดรับหรือไดซื้อเอกสารประกวดราคาไปแลว ทุกรายทราบโดยมิชักชา การชี้แจงรายละเอียดหรือการชี้สถานที่ตามวรรคหนึ่งหรือวรรคสอง ใหเจาหนาที่ผูรับผิดชอบจัดทําบันทึกการชี้แจงรายละเอียดหรือการชี้สถานที่ เปนลายลักษณอักษรไวเปนหลักฐานทุกครั้ง ถามีการดําเนินการตามวรรคสอง ใหสวนราชการพิจารณาเลื่อนวัน เวลา รับซอง การปดการรับซอง และการเปดซองประกวดราคาตามความ จําเปนแกกรณีดวย การชี้แจงรายละเอียด หรือการแกไข คุณลักษณะใน เอกสารประกวดราคา (ความในขอนี้ แกไขเพิ่มเติมโดยขอ ๑๕ แหงระเบียบสํานักนายกรัฐมนตรี วาดวยการพัสดุ (ฉบับที่ ๔) พ.ศ. ๒๕๔๑) ขอ ๔๘ นอกจากกรณีที่กําหนดไวตามขอ ๔๗ เมื่อถึงกําหนด ขอหามรน เลื่อน วันรับซองประกวดราคา หามมิใหรนหรือเลื่อน หรือเปลี่ยนแปลงกําหนด หรือเปลี่ยนแปลง กําหนดเวลารับซอง เวลารับซอง และเปดซองประกวดราคา
  • 123.
    ๔๔ และเปดซองประกวด ราคา การรับและเปดซอง ประกวดราคา การรับซองทางไปรษณียจะกระทํามิได เวนแตการประกวดราคา นานาชาติซึ่งกําหนดใหมีการยื่นซองทางไปรษณียได โดยใหถือปฏิบัติตาม ขอ๔๑ (๒) (๓) และ (๔) โดยอนุโลม ขอ ๔๙ คณะกรรมการรับและเปดซองประกวดราคา มีหนาที่ดังนี้ (๑) รับซองประกวดราคา ลงทะเบียนรับซองไวเปน หลักฐาน ลงชื่อกํากับซองกับบันทึกไวที่หนาซองวาเปนของผูใด (๒) ตรวจสอบหลักประกันซองรวมกับเจาหนาที่การเงิน และใหเจาหนาที่การเงินออกใบรับใหแกผูยื่นซองไวเปนหลักฐาน หากไม ถูกตอง ใหหมายเหตุในใบรับและบันทึกในรายงานดวย กรณีหลักประกัน ซองเปนหนังสือคํ้าประกัน ใหสงสําเนาหนังสือคํ้าประกันใหธนาคาร บรรษัท เงิ น ทุ นอุตสาหกรรมแหงประเทศไทย บริษัทเงินทุนหรือบริษัทเงินทุน หลักทรัพยผออกหนังสือคําประกัน ทราบทางไปรษณียลงทะเบียนตอบรับดวย ู ้ (๓) รั บ เอกสารหลั ก ฐานต า งๆ ตามบั ญ ชี ร ายการ เอกสารของผูเสนอราคาพรอมทั้งพัสดุตัวอยาง แคตตาล็อก หรือแบบรูป และรายการละเอียด (ถามี) หากไมถูกตองใหบันทึกในรายงานไวดวย (๔) เมื่ อ พ นกํ าหนดเวลารับ ซองแลว ห า มรั บซอง ประกวดราคา หรื อเอกสารหลั ก ฐานตา งๆ ตามเงื่อนไขที่ กํ าหนดใน เอกสารประกวดราคาอีก เวนแตกรณีตามขอ ๑๖ (๙) (๕) เป ดซองใบเสนอราคา และอา นแจงราคาพรอม บัญชีรายการเอกสารหลักฐานตางๆ ของผูเสนอราคาทุกราย โดยเปดเผย ตามเวลาและสถานที่ที่กําหนด และใหกรรมการทุกคนลงลายมือชื่อกํากับไว ในใบเสนอราคา และเอกสารประกอบใบเสนอราคาทุกแผน ในกรณี ที่ มี ก ารยื่น ซองข อเสนอทางเทคนิ ค และข อเสนอ อื่ น ๆ แยกจากซองข อ เสนอด า นราคาซึ่ ง ต อ งพิ จ ารณาทางเทคนิ ค และ อื่นๆ กอน ตามเงื่อนไขที่ไดกําหนดไวตามขอ ๕๔ และขอ ๕๖ คณะ กรรมการรับและเปดซองประกวดราคาไมตองปฏิบัติหนาที่ตามวรรคหนึ่ง โดยใหเปนหนาที่ของคณะกรรมการพิจารณาผลการประกวดราคาที่จะตอง ดําเนินการตอไป
  • 124.
    ๔๕ (๖) สงมองใบเสนอราคาทั้งหมด และเอกสารหลักฐานตางๆ พรอมด ว ยบันทึ กรายงานการดํ าเนินการตอคณะกรรมการพิจารณาผลการ ประกวดราคา ทันทีในวันเดียวกัน (ความในขอนี้ แกไขเพิ่มเติมโดยขอ ๑๕ แหงระเบียบสํานักนายกรัฐมนตรี วาดวยการพัสดุ (ฉบับที่ ๔) พ.ศ. ๒๕๔๑) การพิจารณาผลการ ขอ ๕๐ คณะกรรมการพิจารณาผลการประกวดราคา มีหนาที่ ดังนี้ (๑) ตรวจสอบคุณสมบัติของผูเสนอราคา ใบเสนอ ประกวดราคา ราคา เอกสารหลักฐานตางๆ พัสดุตัวอยาง แคตตาล็อก หรือแบบรูปและ รายการละเอียด แลวคัดเลือกผูเสนอราคาที่ถูกตองตามเงื่อนไขในเอกสาร ประกวดราคา ในกรณีที่ผู เสนอราคารายใดเสนอรายละเอียดแตกตางไป จากเงื่อนไขที่กําหนดในเอกสารประกวดราคาในสวนที่มิใชสาระสําคัญ และ ความแตกตางนั้นไมมีผลทํ าใหเกิดการไดเปรียบเสียเปรียบตอผูเสนอราคา รายอื่นหรือเปนการผิดพลาดเล็กนอย ใหพิจารณาผอนปรนใหผูเขาประกวด ราคาโดยไมตัดผูเขาประกวดราคารายนั้นออก ในการพิจารณา คณะกรรมการอาจสอบถามขอเท็จจริงจาก ผูเสนอราคารายใดก็ไดแตจะใหผูเสนอราคารายใดเปลี่ยนแปลงสาระสําคัญที่ เสนอไวแลวมิได (๒) พิจารณาคัดเลือกสิ่งของ หรืองานจาง หรือคุณสมบัติ ของผูเสนอราคาที่ตรวจสอบแลวตาม (๑) ซึ่งมีคุณภาพและคุณสมบัติเปน ประโยชนตอทางราชการ แลวเสนอใหซื้อหรือจางจากผูเสนอราคารายที่ คัดเลือกไวแลว ซึ่งเสนอราคาตํ่าสุด ในกรณี ที่ผู เสนอราคาตํ่ าสุดดัง กลา วไมยอมเขาทํ าสัญญา หรือขอตกลงกับสวนราชการในเวลาที่กําหนดตามเอกสารประกวดราคา ให คณะกรรมการพิจารณาจากผูเสนอราคาตํ่ารายถัดไปตามลําดับ ถา มี ผู เสนอราคาเทากันหลายราย ใหเรียกผูเสนอราคา ดังกลาวมาขอใหเสนอราคาใหมพรอมกัน ดวยวิธียื่นซองเสนอราคา
  • 125.
    ๔๖ การพิจารณากรณีมี ผูเสนอราคารายเดียว การดําเนินการ กรณี ไมมีผูเสนอราคา ถูกตอง ถาปรากฏวาราคาของผูเสนอราคารายที่คณะกรรมการเห็น สมควรซื้อหรือจางสูงกวาวงเงินที่จะซื้อหรือจาง ใหคณะกรรมการพิจารณา ผลการประกวดราคาดําเนินการตามขอ๔๓ โดยอนุโลม (๓) ใหคณะกรรมการรายงานผลการพิจารณา และ ความเห็นพรอมดวยเอกสารที่ไดรับไวทั้งหมดตอหัวหนาสวนราชการ โดย เสนอผานหัวหนาเจาหนาที่พัสดุ ขอ ๕๑ เมื่อคณะกรรมการพิจารณาผลการประกวดราคา ได พิจารณาตามขอ ๕๐(๑) แลวปรากฏวา มีผูเสนอราคารายเดียวหรือมี ผูเสนอราคาหลายรายแตถูกตองตรงรายการละเอียดและเงื่อนไขที่กํ าหนด ในเอกสารประกวดราคาเพียงรายเดียว โดยปกติใหเสนอหัวหนาสวนราชการ ยกเลิ ก การประกวดราคาครั้ ง นั้ น แต ถ  า คณะกรรมการพิ จ ารณาผล การประกวดราคาเห็นวามีเหตุผลสมควรที่จะดํ าเนินการตอไปโดยไมตอง ยกเลิกการประกวดราคา ก็ใหดําเนินการตามขอ ๕๐(๒) โดยอนุโลม ขอ ๕๒ ในกรณีไมมีผูเสนอราคา หรือมีแตไมถูกตองตรงตาม รายการละเอียดและเงื่อนไขที่กําหนด ใหเสนอหัวหนาสวนราชการยกเลิกการ ประกวดราคาครั้งนั้น เพื่อดําเนินการประกวดราคาใหม หากหัวหนาสวน ราชการเห็นวา การประกวดราคาใหมจะไมไดผลดี จะสั่งใหดําเนินการซื้อ หรือจางโดยวิธีพิเศษ ตามขอ ๒๓ (๘) หรือขอ ๒๔ (๖) แลวแตกรณีก็ได (ความในขอนี้ แกไขเพิ่มเติมโดยขอ ๑๖ แหงระเบียบสํานักนายกรัฐมนตรี วาดวยการพัสดุ (ฉบับที่ ๔) พ.ศ. ๒๕๔๑) การเปลี่ยนแปลง รายการละเอียด ภายหลังการประกวด ราคา หลักการประกวด ราคาแบบ ๒ ซอง ขอ ๕๓ หลังจากการประกวดราคาแลวแตยังไมไดทําสัญญาหรือ ตกลงซื้อ หรือจางกับผูเสนอราคารายใด ถามีความจําเปนเพื่อประโยชนของ ทางราชการเปนเหตุใหตองเปลี่ยนแปลงสาระสําคัญในรายการละเอียด หรือ เงื่ อ นไขที่ กํ าหนดไว ใ นเอกสารประกวดราคาซึ่ง ทํ าใหเกิด การได เปรี ย บ เสียเปรียบระหวางผูเขาเสนอราคาดวยกัน ใหหัวหนาสวนราชการพิจารณา ยกเลิกการประกวดราคาครั้งนั้น ขอ ๕๔ การซื้ อหรือการจางที่มีลักษณะจํ าเปนจะตองคํ านึงถึง เทคโนโลยีของพัสดุและหรือขอกําหนดคุณสมบัติของผูเขาเสนอราคา ซึ่งอาจ จะมีขอเสนอที่ไมอยูในฐานเดียวกันเปนเหตุใหมีปญหาในการพิจารณาตัดสิน
  • 126.
    ๔๗ และเพื่อขจัดปญหาดังกลาวจําเปนตองใหมีการปรับปรุงขอเสนอใหครบถวน และเปนไปตามความตองการกอนพิจารณาดานราคา หรือการซื้อหรือการจาง แบบเหมารวม (LumpSum Turnkey) ที่ ค ณะรั ฐ มนตรี ไ ด อ นุ มั ติ ใ ห ดําเนินการได ใหถือปฏิบัติเชนเดียวกับการประกวดราคาทั่วไป เวนแต การกําหนดใหผูเขาเสนอราคายื่นซองประกวดราคาโดยแยกเปน (๑) ซองขอเสนอดานเทคนิคและขอเสนออื่นๆ (๒) ซองขอเสนอดานราคา (๓) ซองขอเสนอทางการเงินตามขอ ๕๖ (ถามี) ทั้งนี้ ใหกํ าหนดวิธีการ ขั้นตอน และหลักเกณฑการพิจารณาไว เปนเงื่อนไขในเอกสารประกวดราคาดวย (ความในขอนี้ แกไขเพิ่มเติมโดยขอ ๑๗ แหงระเบียบสํานักนายกรัฐมนตรี วาดวยการพัสดุ (ฉบับที่ ๔) พ.ศ. ๒๕๔๑) ขอ ๕๕ เพื่อใหเปนไปตามขอ ๕๔ ใหคณะกรรมการพิจารณา การเปดซอง และ ผลการประกวดราคาทํ าหนาที่เปดซองขอเสนอดานเทคนิคของผูเสนอราคา พิจารณาขอเสนอทาง แทนคณะกรรมการรับและเปดซองประกวดราคาตามขอ ๔๙ (๕) และ เทคนิค พิจารณาผลการประกวดราคาตามขอ ๕๔ โดยถือปฏิบัติตามขอ ๕๐ ใน สวนที่ไมขัดกับการดําเนินการดังตอไปนี้ (๑) พิจารณาขอเสนอดานเทคนิค และขอเสนออื่นของ ผูเขาเสนอราคาทุกราย และคัดเลือกเฉพาะรายที่เสนอไดตรงหรือใกลเคียง ตามมาตรฐานความตองการของสวนราชการมากที่สุด ในกรณีจําเปนจะเรียก ผูเสนอราคามาชี้แจงในรายละเอียดขอเสนอเปนการเพิ่มเติมขอหนึ่งขอใดก็ได (๒) เป ด ซองราคาเฉพาะรายที่ ไ ด ผ  า นการพิ จ ารณา คัดเลือกตาม (๑) แลว สําหรับรายที่ไมผานการพิจารณา ใหสงคืนซอง ขอเสนอดานราคา และซองขอเสนอทางการเงิน (ถามี) โดยไมเปดซอง ในการพิจารณาขอเสนอดานเทคนิค และขอเสนอทาง การเงิน ในกรณีนี้ ใหสวนราชการแตงตั้งผูเชี่ยวชาญดานเทคนิค และ
  • 127.
    ๔๘ ผูเชี่ยวชาญดานการเงินที่เกี่ยวของกับการซื้อหรือการจางอยางนอยดานละ ๑ คน เขา ร ว มเป น คณะกรรมการพิ จ ารณาผลการประกวดราคาตาม วรรคหนึ่งดวย (ความในขอนี้ แกไขเพิ่มเติมโดยขอ ๑๗ แหงระเบียบสํานักนายกรัฐมนตรี วาดวยการพัสดุ (ฉบับที่ ๔) พ.ศ. ๒๕๔๑) การเปดซอง และ พิจารณาขอเสนอทาง การเงิน การดําเนินการจัดซื้อ โดยวิธีพิเศษ ขอ ๕๖ การซื้อหรือการจางที่เปดโอกาสใหผูเขาเสนอราคายื่น ขอเสนอทางการเงินมาดวยใหกําหนดใหผูเสนอราคายื่นซองขอเสนอทางการ เงินแยกมาตางหาก และใหเปดซองขอเสนอทางการเงินพรอมกับการเปดซอง ราคาตามขอ ๕๕ (๒) เพื่อทําการประเมินเปรียบเทียบตอไป ทั้งนี้ ใหกําหนด วิ ธี ก าร ขั้นตอน และหลักเกณฑการพิจารณาไวเปนเงื่อนไขในเอกสาร การประกวดราคาดวย วิธีพิเศษ ขอ ๕๗ การซื้อโดยวิธีพิเศษ ใหหัวหนาสวนราชการแตงตั้งคณะ กรรมการจัดซื้อโดยวิธีพิเศษขึ้นเพื่อดําเนินการดังตอไปนี้ (๑) ในกรณีเปนพัสดุจะขายทอดตลาด ใหดําเนินการซื้อโดย วิธีเจรจาตกลงราคา (๒) ในกรณีเปนพัสดุที่ตองซื้อเรงดวน หากลาชาอาจเสียหาย แกราชการ ใหเชิญผูมีอาชีพขายพัสดุนั้นโดยตรงมาเสนอราคา หากเห็นวา ราคาที่เสนอนั้นยังสูงกวาราคาในทองตลาดหรือราคาที่คณะกรรมการเห็น สมควร ใหตอรองราคาลงเทาที่จะทําได (๓) ในกรณีเปนพัสดุที่ใชราชการลับ ใหปฏิบัติเชนเดียวกับ (๒) (๔) ในกรณีที่เปนพัสดุที่ไดซื้อไวแลว แตมีความจําเปน ต องใช เพิ่ ม ในสถานการณที่จํ าเปน หรือเรงดวน หรือเพื่อประโยชน ของสวนราชการใหเจรจากับผูขายรายเดิมตามสัญญาหรือขอตกลงซึ่งยังไม สิ้ น สุ ด ระยะเวลาการสงมอบ เพื่อขอใหมีก ารขายพั ส ดุตามรายละเอี ย ด และราคาที่ตํ่ากวา หรือราคาเดิม ภายใตเงื่อนไขที่ดีกวาหรือเงื่อนไขเดิม โดย
  • 128.
    ๔๙ คํ านึงถึงราคาตอหนวยตามสัญญาเดิม (ถามี)เพื่อใหบังเกิดผลประโยชน สูงสุดที่สวนราชการจะไดรับ (๕) ในกรณี เ ป น พั ส ดุ ที่ จํ าเป น ต อ งซื้ อ โดยตรงจาก ตางประเทศ ใหเสนอหัวหนาสวนราชการเพื่อติดตอสั่งซื้อโดยตรงจาก ต า งประเทศ หรือสืบราคาจากตางประเทศโดยขอความรวมมือใหสถาน เอกอัครราชทูต หรือสวนราชการอื่นในตางประเทศ ชวยสืบราคา คุณภาพ ตลอดจนรายละเอียด สวนการซื้อโดยผานองคการระหวางประเทศใหติดตอ กับสํานักงานขององคการระหวางประเทศที่มีอยูในประเทศโดยตรง เวนแต กรณีที่ไมมีสํานักงานในประเทศ ใหติดตอกับสํานักงานในตางประเทศได (๖) ในกรณีเปนพัส ดุที่โดยลั ก ษณะของการใชงานหรือ มีขอจํากัดทางเทคนิคที่จําเปนตองระบุยี่หอเปนการเฉพาะ ใหเชิญผูผลิตหรือ ผูแทนจํ าหนายพัสดุนั้นโดยตรงมาเสนอราคา หากเห็นวาราคาที่เสนอนั้น ยังสูงกวาราคาในทองตลาดหรือราคาที่คณะกรรมการเห็นสมควรใหตอรอง ราคาลงเทาที่จะทําได (๗) ในกรณีพัสดุที่เปนที่ดินและหรือสิ่งกอสราง ซึ่ง จําเปนตองซื้อเฉพาะแหง ใหเชิญเจาของที่ดินโดยตรงมาเสนอราคา หาก เห็นวาราคาที่เสนอนั้นยังสูงกวาราคาในทองตลาด หรือราคาที่คณะกรรมการ เห็นสมควรใหตอรองราคาลงเทาที่จะทําได สํ าหรับการจัดซื้อที่ดินและหรือสิ่งกอสรางในตางประเทศ ในกรณีจําเปนจะติดตอกับนายหนา หรือดําเนินการในทํานองเดียวกันตาม กฎหมายหรือประเพณีนิยมทองถิ่น แทนเจาของที่ดินก็ได (๘) ในกรณี เปนพัส ดุที่ไ ดดํ าเนินการซื้อโดยวิธีอื่นแลว ไมไดผลดี ใหสืบราคาจากผูมีอาชีพขายพัสดุนั้นโดยตรง และผูเสนอราคาใน การสอบราคาหรือประกวดราคาซึ่งถูกยกเลิกไป (ถามี) หากเห็นวาผูเสนอ ราคารายที่เห็นสมควรซื้อเสนอราคาสูงกวาราคาในทองตลาด หรือราคาที่ คณะกรรมการเห็นสมควร ใหตอรองราคาลงเทาที่จะทําได
  • 129.
    ๕๐ ให คณะกรรมการรายงานผลการพิจารณาและความเห็นพรอมดวย เอกสารที่ไดรับไวทั้งหมดตอหัวหนาสวนราชการเพื่อสั่งการ โดยเสนอผาน หัวหนาเจาหนาที่พัสดุ (ความในขอนี้แกไขเพิ่มเติมโดยขอ ๑๗ แหงระเบียบสํานักนายกรัฐมนตรี วาดวยการพัสดุ (ฉบับที่ ๔) พ.ศ. ๒๕๔๑) การดําเนินการจัดจาง โดยวิธีพิเศษ ขอ ๕๘ การจางโดยวิธีพิเศษ ใหหัวหนาสวนราชการแตงตั้ง คณะกรรมการจัดจางโดยวิธีพิเศษขึ้นเพื่อดําเนินการดังตอไปนี้ (๑) การจางโดยวิธีพิเศษตามขอ ๒๔ (๑) (๒) (๓) และ (๔) ใหเชิญผูมีอาชีพรับจางทํางานนั้นโดยตรงมาเสนอราคา หากเห็นวา ราคาที่เสนอนั้นยังสูงกวาราคาในทองถิ่น หรือราคาที่ประมาณได หรือราคา ที่คณะกรรมการเห็นสมควร ใหตอรองราคาลงเทาที่จะทําได (๒) การจางโดยวิธีพิเศษตามขอ ๒๔ (๕) ใหเจรจากับ ผูรับจางรายเดิมตามสัญญาหรือขอตกลงซึ่งยังไมสิ้นสุดระยะเวลาการสงมอบ เพื่อขอใหมีการจางตามรายละเอียด และราคาที่ตํ่ากวาหรือราคาเดิม โดย คํ านึงถึงราคาตอหนวยตามสัญญาเดิม (ถามี) เพื่อใหบังเกิดผลประโยชน สูงสุดที่สวนราชการจะไดรับ (๓) การจางโดยวิธีพิเศษตามขอ ๒๔ (๖) กรณีเปน พัสดุที่ไดดําเนินการจางโดยวิธีอื่นแลวไมไดผลดี ใหสืบราคาจากผูมีอาชีพ รับจางทํ างานนั้นโดยตรง และผูเสนอราคาในการสอบราคาหรือประกวด ราคาซึ่งถูกยกเลิกไป (ถามี) หากเห็นวาผูเสนอราคารายที่เห็นสมควรจางเสนอ ราคาสูงกวาราคาในทองถิ่น หรือราคาที่ประมาณได หรือราคาที่คณะ กรรมการเห็นสมควร ใหตอรองราคาลงเทาที่จะทําได ให คณะกรรมการรายงานผลการพิจารณาและความเห็นพรอมดวย เอกสารที่ไดรับไวทั้งหมดตอหัวหนาสวนราชการเพื่อสั่งการ โดยเสนอผาน หัวหนาเจาหนาที่พัสดุ (ความในขอนี้ แกไขเพิ่มเติมโดยขอ ๑๗ แหงระเบียบสํานักนายกรัฐมนตรี วาดวยการพัสดุ (ฉบับที่ ๓) พ.ศ. ๒๕๓๙)
  • 130.
    ๕๑ วิธีกรณีพิเศษ ขอ ๕๙ การดําเนินการซื้อหรือจางโดยวิธีกรณีพิเศษใหหัวหนา การดําเนินการจัดซื้อ สวนราชการสั่งซื้อหรือสั่งจางจากผูขายหรือผูรับจางตามขอ ๒๖ ไดโดยตรง หรือจัดจางโดยวิธี เวนแตการซื้อหรือการจางครั้งหนึ่งซึ่งมีราคาไมเกิน ๑๐๐,๐๐๐ บาท ให กรณีพิเศษ หัวหนาเจาหนาที่พัสดุจัดซื้อหรือจางไดภายในวงเงินที่ไดรับความเห็นชอบ จากหัวหนาสวนราชการตามขอ ๒๙ (ความในขอนี้ แกไขเพิ่มเติมโดยขอ ๑๘ แหงระเบียบสํานักนายกรัฐมนตรี วาดวยการพัสดุ (ฉบับที่ ๓) พ.ศ. ๒๕๓๙) การจัดซื้อยาและเวชภัณฑ ขอ ๖๐ การซื้อยาของสว นราชการ ใหจัดซื้ อตามชื่ อสามั ญ (GENERIC NAME) ในบั ญ ชี ย าหลั ก แห ง ชาติ ต ามที่ ค ณะกรรมการ แหงชาติทางดานยากํ าหนด โดยใหใชเงินงบประมาณจัดซื้อยาดังกลาว ไมนอยกวารอยละ ๖๐ เวนแตสวนราชการในสังกัดกระทรวงสาธารณสุข ให ใชเงินงบประมาณจัดซื้อยาดังกลาวไมนอยกวารอยละ ๘๐ ขอ ๖๑ การซื้อยา และเวชภัณฑที่มิใชยา เชน ผากอส สําลี หลอดฉีดยา เข็มฉีดยา เฝอก วัสดุทันตกรรม ฟลมเอกซเรย และเภสัช เคมีภัณฑ ซึ่งองคการเภสัชกรรมไดผลิตออกจําหนายแลว ใหจัดซื้อจาก องคก ารเภสั ช กรรม นอกจากสวนราชการในสังกัดกระทรวงกลาโหม ใหจัดซื้อจากโรงงานเภสัชกรรมทหาร สวนกรมตํารวจจะซื้อจากองคการ เภสัชกรรมหรือโรงงานเภสัชกรรมทหารก็ได โดยใหดําเนินการดวยวิธีกรณี พิ เ ศษ แต ทั้ ง นี้ ร าคายาที่ อ งค ก ารเภสั ช กรรมหรื อ โรงงานเภสั ช กรรม ทหารจําหนายตองไมสูงกวาราคากลางของยาชื่อสามัญเดียวกันที่กระทรวง สาธารณสุขกําหนดเกินรอยละ ๓ ข อ ๖๒ การซื้ อ ยาตามชื่อสามั ญในบัญชียาหลักแหงชาติและ เวชภัณฑที่มิใชยา ซึ่งองคการเภสัชกรรมมิไดเปนผูผลิต แตมีจําหนาย สวนราชการจะจัดซื้อจากองคการเภสัชกรรม หรือผูขาย หรือผูผลิตรายใด ก็ได ภายใตหลักเกณฑ ดังนี้ หลักการซื้อยา การซื้อยาและ เวชภัณฑ ซึ่งองคการ เภสัชกรรมไดผลิต ออกจําหนาย การซื้อยาและ เวชภัณฑ ซึ่งองคการ เภสัชกรรมมิไดเปน ผูผลิต แตมีจําหนาย
  • 131.
    ๕๒ การซื้อยา และ เวชภัณฑจากหนวย งานที่มีกฎหมายหรือ มติคณะรัฐมนตรีให ความสนับสนุน การแจงเวียนบัญชี ยาหลักแหงชาติ พรอมทั้งราคากลาง อํานาจสั่งซื้อหรือ สังจางในวิธีตกลง ่ ราคา สอบราคาและ ประกวดราคา (๑) การจัดซื้อโดยวิธีสอบราคา หรือประกวดราคาใหสวน ราชการแจงใหองคการเภสัชกรรมทราบดวยทุกครั้ง และถาผลการสอบราคา หรือประกวดราคาปรากฏวาองคการเภสัชกรรมเสนอราคาเทากันหรือตํ่ากวาผู เสนอราคารายอื่น ใหสวนราชการซื้อจากองคการเภสัชกรรม (๒) การจัดซื้อโดยวิธีตกลงราคาหรือวิธีพิเศษ ใหซื้อใน ราคาที่ไมสูงกวาราคากลาง ที่กระทรวงสาธารณสุขกําหนด ขอ ๖๓ ในกรณีที่มีกฎหมาย หรือมติคณะรัฐมนตรีกําหนดใหความ สนับสนุนใหซื้อยาและเวชภัณฑที่มิใชยาจากหนวยงานใด ก็ใหสวนราชการ จัดซื้อยา หรือเวชภัณฑที่มิใชยาจากหนวยงานดังกลาวได โดยวิธีกรณีพิเศษ ดวย ขอ ๖๔ ใหกระทรวงสาธารณสุขมีหนาที่แจงเวียนบัญชียาหลักแหง ชาติตามที่คณะกรรมการแหงชาติทางดานยากําหนด พรอมทั้งราคากลางของ ยาดังกลาว และเวชภัณฑที่มิใชยาใหสวนราชการตางๆ ทราบ กับใหองคการ เภสัชกรรมแจงรายการยาตามบัญชียาหลักแหงชาติและเวชภัณฑที่มิใชยาที่ องคการเภสัชกรรมผลิตไดหรือมีจําหนายใหสวนราชการๆ ทราบดวย อํานาจในการสั่งซื้อหรือสั่งจาง ขอ ๖๕ การสั่งซื้อหรือสั่งจางครั้งหนึ่ง นอกจากวิธีพิเศษและวิธีกรณี พิเศษ ใหเปนอํานาจของผูดํารงตําแหนงและภายในวงเงิน ดังตอไปนี้ (๑) หัวหนาสวนราชการไมเกิน ๕๐,๐๐๐,๐๐๐ บาท (๒) ปลัดกระทรวงเกิน ๕๐,๐๐๐,๐๐๐ บาท แตไมเกิน ๑๐๐,๐๐๐,๐๐๐ บาท (๓) รัฐมนตรีเจาสังกัดเกิน ๑๐๐,๐๐๐,๐๐๐ บาท (ความในขอนี้ แกไขเพิ่มเติมโดยขอ ๕ แหงระเบียบสํานักนายกรัฐมนตรี วาดวยการพัสดุ (ฉบับที่ ๒) พ.ศ. ๒๕๓๘)
  • 132.
    ๕๓ ขอ ๖๖ การสั่งซื้อหรือสั่งจางโดยวิธีพิเศษครั้งหนึ่งใหเปนอํานาจ อํานาจสั่งซื้อหรือ สั่งจางในวิธีพิเศษ ของผูดํารงตําแหนง และภายในวงเงิน ดังตอไปนี้ (๑) หัวหนาสวนราชการไมเกิน ๒๕,๐๐๐,๐๐๐ บาท (๒) ปลัดกระทรวงเกิน ๒๕,๐๐๐,๐๐๐๐ บาท แตไมเกิน ๕๐,๐๐๐,๐๐๐ บาท (๓) รัฐมนตรีเจาสังกัดเกิน ๕๐,๐๐๐,๐๐๐ บาท (ความในขอนี้ แกไขเพิ่มเติมโดยขอ ๕ แหงระเบียบสํานักนายกรัฐมนตรี วาดวยการพัสดุ (ฉบับที่ ๒) พ.ศ. ๒๕๓๘) ข อ ๖๗ การสั่งซื้อหรือสั่งจางโดยวิธีกรณีพิเศษ สวนราชการสั่งซื้อหรือสั่งจางโดยไมจํากัดวงเงิน ใหหัวหนา อํานาจสั่งซื้อหรือ สังจางในวิธีกรณี ่ พิเศษ การจายเงินลวงหนา ขอ ๖๘ การจายเงินคาพัสดุหรือคาจางลวงหนาใหแกผูขายหรือ หลักเกณฑการจาย ผูรับจาง จะกระทํามิได เวนแตหัวหนาสวนราชการเห็นวามีความจําเปนจะ เงินลวงหนา ต องจ า ย และมี ก ารกํ าหนดเงื่อนไขไวกอนการทํ าสัญญาหรือขอตกลงให กระทําไดเฉพาะกรณีและตามหลักเกณฑดังตอไปนี้ (๑) การซื้อหรือการจางจากสวนราชการ หนวยงาน ตามกฎหมายวาดวยระเบียบบริหารราชการสวนทองถิ่น หนวยงานอื่นซึ่งมี กฎหมายบัญญัติใหมีฐานะเปนราชการบริหารสวนทองถิ่น หรือรัฐวิสาหกิจ จายไดไมเกินรอยละหาสิบของราคาซื้อหรือราคาจาง (๒) การซื้อพัสดุจากสถาบันของรัฐในตางประเทศ หรือ จากหน ว ยงานอื่ น ในต า งประเทศซึ่ ง ต องดํ าเนินการผานองคก ารระหว า ง ประเทศ หรือการซื้อเครื่องมือวิทยาศาสตร หรือพัสดุอื่นที่ กวพ. กําหนด ตามขอ ๑๒ (๘) ซึ่งจําเปนตองซื้อจากผูผลิตหรือผูแทนจําหนายโดยตรงใน ตางประเทศ ใหจายไดตามที่ตกลงกับสถาบันของรัฐหรือองคการระหวาง ประเทศ หรือตามเงื่อนไขที่ผูขายกําหนด แลวแตกรณี (๓) การบอกรับวารสารหรือการสั่งจองหนังสือ หรือ การจัดซื้อฐานขอมูลสําเร็จรูป (CD-ROM) ที่มีลักษณะจะตองบอกรับเปน
  • 133.
    ๕๔ สมาชิกกอน และมีกําหนดการออกเปนวาระดังเชนวารสาร หรือการบอกรับ เปนสมาชิก INTERNET เพื่อใหสามารถใชประโยชนเรียกคนหาขอมูล ขาวสารจากแหลงขอมูลตางๆ โดยอาศัยระบบเครือขายคอมพิวเตอร ให จายไดเทาที่จายจริง (ความใน (๓) แกไขเพิ่มเติมโดยขอ ๑๙ แหงระเบียบสํานักนายกรัฐมนตรี วาดวยการพัสดุ (ฉบับที่ ๓) พ.ศ. ๒๕๓๙) การจายเงินตามแบบ ธรรมเนียมการคา ระหวางประเทศ หลักประกันการรับ เงินลวงหนา การตรวจรับพัสดุ (๔) การซื้อหรือการจางโดยวิธีสอบราคาหรือประกวดราคา จายไดไมเกินรอยละสิบหาของราคาซื้อหรือราคาจาง แตทั้งนี้ จะตอง กํ าหนดอัตราคาพัสดุหรือคาจางที่จะจายลวงหนาไวเปนเงื่อนไขในเอกสาร สอบราคาหรือประกวดราคาดวย (๕) การซื้อหรือการจางโดยวิธีพิเศษ ใหจายไดไมเกิน รอยละสิบหาของราคาซื้อ หรือราคาจาง ขอ ๖๙ การจายเงินใหแกผูจาย หรือผูรับจางตามแบบธรรมเนียม การคาระหวางประเทศ โดยเปดเลตเตอรออฟเครดิต หรือโดยวิธีใชดราฟต กรณีที่วงเงินไมเกิน ๕๐,๐๐๐ บาท หรือการจายเงินตามความกาวหนาในการ จัดหาพัสดุที่สั่งซื้อ ใหกระทําไดโดยไมถือวาเปนการจายเงินลวงหนา ขอ ๗๐ การจายเงินคาพัสดุหรือคาจางลวงหนาตามขอ ๖๘ (๑) (๒) และ (๓) ไมตองเรียกหลักประกัน สวนการจายเงินคาพัสดุหรือคาจางลวงหนาตามขอ ๖๘ (๔) และ (๕) ผู ข าย หรือผูรับจางจะตองนํ าพันธบัตรรัฐบาลไทย หรือหนังสือ คํ้าประกันของธนาคารในประเทศมาคํ้าประกันเงินที่รับลวงหนาไปนั้น การตรวจรับพัสดุ ขอ ๗๑ คณะกรรมการตรวจรับพัสดุ มีหนาที่ดังนี้ (๑) ตรวจรับพัสดุ ณ ที่ทําการของผูใชพัสดุนั้น หรือสถานที่ ซึ่งกําหนดไวในสัญญาหรือขอตกลง การตรวจรับพัสดุ ณ สถานที่อื่น ในกรณีที่ไมมีสัญญา หรือขอตกลง จะตองไดรับอนุมัติจากหัวหนาสวนราชการกอน
  • 134.
    ๕๕ (๒) ตรวจรับ พัสดุใ หถูก ตองครบถวนตามหลักฐานที่ ตกลงกันไว สําหรับกรณีที่มีการทดลอง หรือตรวจสอบในทางเทคนิคหรือ ทางวิทยาศาสตร จะเชิญผูชํานาญการหรือผูทรงคุณวุฒิเกี่ยวกับพัสดุนั้น มาใหคําปรึกษา หรือสงพัสดุนั้นไปทดลองหรือตรวจสอบ ณ สถานที่ของ ผูชํานาญการหรือผูทรงคุณวุฒินั้นๆ ก็ได ในกรณี จํ าเป น ที่ ไ ม ส ามารถตรวจนั บ เป น จํ านวนหน ว ย ทั้งหมดได ใหตรวจรับตามหลักวิชาการสถิติ (๓) โดยปกติใหตรวจรับพัสดุในวันที่ผูขายหรือผูรับจาง นําพัสดุมาสง และใหดําเนินการใหเสร็จสิ้นไปโดยเร็วที่สุด (๔) เมื่อตรวจถูกตองครบถวนแลว ใหรับพัสดุไวและ ถือวาผูขายหรือผูรับจางไดสงมอบพัสดุถูกตองครบถวนตั้งแตวันที่ผูขายหรือ ผูรับจางนําพัสดุนั้นมาสง แลวมอบแกเจาหนาที่พัสดุพรอมกับทําใบตรวจรับ โดยลงชื่อไวเปนหลักฐานอยางนอยสองฉบับ มอบแกผูขายหรือผูรับจาง ๑ ฉบับและเจาหนาที่พัสดุ ๑ ฉบับเพื่อดําเนินการเบิกจายเงินตามระเบียบวา ดวยการเบิกจายเงินจากคลังและรายงานใหหัวหนาสวนราชการทราบ ในกรณีที่เห็นวาพัสดุที่สงมอบ มีรายละเอียดไมเปนไปตาม ขอกําหนดในสัญญาหรือขอตกลง ใหรายงานหัวหนาสวนราชการผานหัวหนา เจาหนาที่พัสดุ เพื่อทราบหรือสั่งการ แลวแตกรณี (๕) ในกรณี ที่ ผู  ข ายหรื อ ผู  รั บ จ า งส ง มอบพั ส ดุ ถู ก ต อ ง แตไมครบจํานวนหรือสงมอบครบจํานวน แตไมถูกตองทั้งหมด ถาสัญญา หรือขอตกลงมิไดกําหนดไวเปนอยางอื่นใหตรวจรับไวเฉพาะจํานวนที่ถูกตอง โดยถือปฏิบัติตาม (๔) และโดยปกติใหรีบรายงานหัวหนาสวนราชการเพื่อ แจงใหผูขายหรือผูรับจางทราบภายใน ๓ วันทําการ นับแตวันตรวจพบ แต ทั้ ง นี้ ไ ม ตัดสิท ธิ์ของสวนราชการที่จ ะปรั บ ผู ข ายหรื อผูรับจางในจํ านวนที่ สงมอบไมครบถวนหรือไมถูกตองนั้น (๖) การตรวจรับพัสดุที่ประกอบกันเปนชุด หรือหนวย ถาขาดสวนประกอบอยางใดอยางหนึ่งไปแลวจะไมสามารถใชการไดโดย สมบูรณใหถอวาผูขายหรือผูรบจางยังมิไดสงมอบพัสดุนั้น และโดยปกติใหรีบ ื  ั 
  • 135.
    ๕๖ รายงานหัวหนาสวนราชการ เพื่อแจงใหผูขายหรือผูรับจางทราบภายใน ๓วัน ทําการ นับแตวันที่ตรวจพบ (๗) ถากรรมการตรวจรับพัสดุบางคน ไมยอมรับพัสดุโดย ทํ าความเห็นแยง ไว ใหเสนอหัวหนา ส วนราชการเพื่อพิจารณาสั่งการ ถาหัวหนาสวนราชการสั่งการใหรับพัสดุนั้นไว จึงดําเนินการตาม (๔) หรือ (๕) แลวแตกรณี การตรวจการจาง กอสราง การตรวจการจางและการควบคุมงานกอสราง ขอ ๗๒ คณะกรรมการตรวจการจาง มีหนาที่ดังนี้ (๑) ตรวจสอบรายงานการปฏิบัติงานของผูรับจาง และ เหตุการณแวดลอมที่ผูควบคุมงานรายงาน โดยตรวจสอบกับแบบรูปรายการ ละเอียด และขอกําหนดในสัญญาทุกสัปดาห รวมทั้งรับทราบหรือพิจารณา การสั่งหยุดงาน หรือพักงานของผูควบคุมงานแลวรายงานหัวหนาสวน ราชการเพื่อพิจารณาสั่งการตอไป (๒) การดํ าเนินการตาม (๑) ในกรณีมีขอสงสัยหรือ มีกรณีที่เห็นวา ตามหลักวิชาการชางไมนาจะเปนไปได ใหออกตรวจงานจาง ณ สถานที่ที่กําหนดไวในสัญญาหรือที่ตกลงใหทํ างานจางนั้นๆ โดยใหมี อํานาจสั่งเปลี่ยนแปลงแกไขเพิ่มเติม หรือตัดทอนงานจางไดตามที่เห็นสมควร และตามหลัก วิชาการช างเพื่ อใหเปน ไปตามแบบรูป รายการละเอีย ดและ ขอกําหนดในสัญญา (๓) โดยปกติใหตรวจผลงานที่ผูรับจาง สงมอบภายใน ๓ วันทําการ นับแตวันที่ประธานกรรมการไดรับทราบการสงมอบงาน และ ใหทําการตรวจรับใหเสร็จสิ้นไปโดยเร็วที่สุด (๔) เมื่อตรวจเห็ นวาเปนการถูก ตองครบถ วนเปน ไป ตามแบบรูปรายการละเอียดและขอกําหนดในสัญญาแลว ใหถือวาผูรับจาง สงมอบงานครบถวนตั้งแตวันที่ผูรับจางสงงานจางนั้น และใหทําใบรับรองผล การปฏิบัติงานทั้งหมดหรือเฉพาะงวด แลวแตกรณี โดยลงชื่อไวเปน หลักฐานอยางนอย ๒ ฉบับ มอบใหแกผูรับจาง ฉบับ และเจาหนาที่
  • 136.
    ๕๗ พัสดุ ๑ ฉบับเพื่อทําการเบิกจายเงินตามระเบียบวาดวยการเบิกจายเงินจาก คลัง และรายงานใหหัวหนาสวนราชการทราบ ในกรณีที่เห็นวาผลงานที่สงมอบทั้งหมดหรืองวดใดก็ตาม ไมเปนไปตามแบบรูปรายการละเอียดและขอกําหนดในสัญญา ใหรายงาน หัวหนาสวนราชการผานหัวหนาเจาหนาที่พัสดุเพื่อทราบ หรือสั่งการ แลว แตกรณี (๕) ในกรณีที่กรรมการตรวจการจางบางคนไมยอมรับ งาน โดยทําความเห็นแยงไว ใหเสนอหัวหนาสวนราชการเพื่อพิจารณาสั่ง การ ถาหัวหนาสวนราชการสั่งการใหตรวจรับงานจางนั้นไว จึงจะดําเนินการ ตาม (๔) ขอ ๗๓ ผูควบคุมงาน มีหนาที่ดังนี้ (๑) ตรวจและควบคุมงาน ณ สถานที่ที่กํ าหนดไวใน สัญญา หรือที่ตกลงใหทํางานจางนั้นๆ ทุกวัน ใหเปนไปตามแบบรูปรายการ ละเอียด และขอกําหนดในสัญญาทุกประการ และตามหลักวิชาชางเพื่อให เปนไปตามแบบรูป รายการละเอียด และขอกําหนดในสัญญา ถาผูรับจาง ขัดขืนไมปฏิบัติตามก็สั่งใหหยุดงานนั้นเฉพาะสวนหนึ่งสวนใดหรือทั้งหมด แลวแตกรณีไวกอน จนกวาผูรับจางจะยอมปฏิบัติใหถูกตองตามคําสั่งและให รายงานคณะกรรมการตรวจการจางทันที (๒) ในกรณีที่ปรากฏวาแบบรูปรายการละเอียด หรือ ขอกําหนดในสัญญามีขอความขัดกัน หรือเปนที่คาดหมายไดวาถึงแมวางาน นั้นจะไดเปนไปตามแบบรูปรายการละเอียด และขอกําหนดในสัญญา แตเมื่อ สําเร็จแลวจะไมมั่นคงแข็งแรง หรือไมเปนไปตามหลักวิชาชางที่ดี หรือไม ปลอดภัยใหสั่งพักงานนั้นไวกอน แลวรายงานคณะกรรมการตรวจการจาง โดยเร็ว (๓) จดบั น ทึ ก สภาพการปฏิ บั ติ ง านของผู รับ จ า งและ เหตุการณแวดลอมเปนรายวัน พรอมทั้งผลการปฏิบัติงาน หรือการหยุดงาน และสาเหตุที่มีการหยุดงานอยางนอย ๒ ฉบับ เพื่อรายงานใหคณะกรรมการ ตรวจการจางทราบทุกสัปดาห และเก็บรักษาไวเพื่อมอบใหแกเจาหนาที่พัสดุ การควบคุมงาน กอสราง
  • 137.
    ๕๘ เมื่อเสร็จงานแตละงวด โดยถือวาเปนเอกสารสําคัญของทางราชการเพื่อ ประกอบการตรวจสอบของผูมีหนาที่ การบันทึกการปฏิบัติงานของผูรับจางใหระบุรายละเอียด ขั้นตอนการปฏิบัติงานและวัสดุที่ใชดวย (ความใน (๓)แกไขเพิ่มเติมโดยขอ ๒๐ แหงระเบียบสํานักนายกรัฐมนตรี วาดวยการพัสดุ (ฉบับที่ ๓) พ.ศ. ๒๕๓๙) (๔) ในวั นกํ าหนดลงมือทํ าการของผู รับ จา งตามสัญญา และในวันถึงกํ าหนดสงมอบงานแตละงวดใหรายงานผลการปฏิบัติงานของ ผูรับจางวาเปนไปตามสัญญาหรือไม ใหคณะกรรมการตรวจการจางทราบ ภายใน ๓ วันทําการ นับแตวันถึงกําหนดนั้นๆ สวนที่ ๓ การจางที่ปรึกษา ศูนยขอมูลที่ปรึกษา การสงเสริมที่ปรึกษาไทย ขอ ๗๔ เพื่อใหการสงเสริมและพัฒนาที่ปรึกษาไทย ใหมีศูนยขอมูล ที่ปรึกษาอยูภายใตการกํากับควบคุมดูแลของกระทรวงการคลัง เพื่อทําหนาที่ ดังตอไปนี้ (๑) กําหนดหลักเกณฑ และวิธีการจดทะเบียนที่ ปรึกษาไทย (๒) รับจดทะเบียน ตอทะเบียน หรือเพิกถอน ทะเบียนที่ปรึกษาไทย (๓) รวบรวม จัดทํา รวมทั้งปรับปรุงขอมูลตางๆ เกี่ยวกับที่ปรึกษาไทย (๔) เผยแพรหรือใหขอมูลเกี่ยวกับที่ปรึกษาไทย แกสวนราชการ รัฐวิสาหกิจ หนวยงานตามกฎหมายวาดวยระเบียบบริหาร ราชการสวนทองถิ่น หนวยงานอื่น ซึ่งมีกฎหมายบัญญัติใหมีฐานะเปน ราชการบริหารสวนทองถิ่น และเอกชนผูสนใจ (ความในขอนี้ แกไขเพิ่มเติมโดยขอ ๑๘ แหงระเบียบสํานักนายกรัฐมนตรี วาดวยการพัสดุ (ฉบับที่ ๔) พ.ศ. ๒๕๔๑)
  • 138.
    ๕๙ ขอ ๗๕ การจางที่ปรึกษาที่เปนนิติบุคคลนอกจากการจางที่ปรึกษา การจางที่ปรึกษาไทย ที่ดําเนินการดวยเงินชวยเหลือ หรือเงินกูจากแหลงที่กําหนดใหดําเนินการ ว า จ า งโดยวิ ธี อื่น ให ส วนราชการจา งที่ ป รึก ษาไทยเปนที่ป รึกษาหลัก (Lead Firm) ในการดํ าเนินงาน เวนแตไดรับการยืนยันเปนหนังสือจาก ศูนยขอมูลที่ปรึกษาวาไมมีที่ปรึกษาไทยในสาขาบริการหรืองานนั้น การจางที่ปรึกษาที่มิใชนิติบุคคล ใหเปนไปตามหลักเกณฑ และวิธี การที่ กวพ. กําหนด เวนแตระเบียบนี้กําหนดไวเปนอยางอื่น ในกรณีมีที่ปรึกษาไทย แตมีเหตุผลและความจํ าเปนที่จะไมจาง ที่ปรึกษาไทย ใหขออนุมัติตอ กวพ. สํ าหรับ การจางที่ปรึกษาของสวนราชการในตางประเทศ หรือมี กิจกรรมที่ตองปฏิบัติในตางประเทศ จะไมจางที่ปรึกษาไทยก็ได (ความในขอนี้ แกไขเพิ่มเติมโดยขอ ๑๘ แหงระเบียบสํานักนายกรัฐมนตรี วาดวยการพัสดุ (ฉบับที่ ๔) พ.ศ. ๒๕๔๑) ขอ ๗๖ ภายใตขอบังคับขอ ๗๕ การจางที่ปรึกษาตางประเทศของ สวนราชการ นอกจากการจางที่ปรึกษาที่ดําเนินการดวยเงินชวยเหลือ หรือ เงินกูจากแหลงที่กําหนดใหดําเนินการจางโดยวิธีอื่น จะตองมีบุคลากรไทย รวมงานดวยไมนอยกวารอยละหาสิบของจํานวน คน-เดือน (man-months) ของที่ปรึกษาทั้งหมด เวนแตสาขาบริการหรืองานที่ไมอาจจะจางบุคลากรไทย ไดใหขออนุมัติ ตอ กวพ. การจางที่ปรึกษา ตางประเทศ (ความในขอนี้ แกไขเพิ่มเติมโดยขอ ๑๘ แหงระเบียบสํานักนายกรัฐมนตรี วาดวยการพัสดุ (ฉบับที่ ๔) พ.ศ. ๒๕๔๑) วิธีจางที่ปรึกษา ขอ ๗๗ การจางที่ปรึกษากระทําได ๒ วิธี คือ (๑) วิธีตกลง (๒) วิธีคัดเลือก รายงานขอจางที่ปรึกษา ขอ ๗๘ กอนดําเนินการจางที่ปรึกษา ใหเจาหนาที่พัสดุทํารายงาน เสนอหัวหนาสวนราชการ ตามรายการดังตอไปนี้ วิธีจางที่ปรึกษา การรายงานขอจาง ที่ปรึกษา
  • 139.
    ๖๐ (๑) เหตุผลและความจําเปนที่ตองจางที่ปรึกษา (๒ )ขอบเขตโดยละเอี ย ดของงานที่ จ ะจ างที่ ป รึ ก ษา (Terms of Reference) (๓) คุณสมบัติของที่ปรึกษาที่จะจาง (๔) วงเงินคาจางที่ปรึกษาที่จะจาง (๕) กําหนดระยะเวลาแลวเสร็จของงาน (๖) วิ ธี จ  า งที่ ป รึ ก ษา และเหตุผ ลที่ ต องจา งที่ ป รึ ก ษา โดยวิธีนั้น (๗) ขอเสนออื่น ๆ (ถามี) เมื่อหัวหนาสวนราชการใหความเห็นชอบตามรายงานที่เสนอแลว ใหเจาหนาที่พัสดุดําเนินการจางตามวิธีจางนั้นตอไปได คณะกรรมการ ดําเนินการจาง ที่ปรึกษา องคประกอบ คณะกรรมการ กรรมการ ขอ ๗๙ ในการดํ าเนินการจางที่ปรึกษาแตละครั้ง ใหหัวหนา สวนราชการแตงตั้งคณะกรรมการขึ้น เพื่อปฏิบัติการตามระเบียบนี้ แลวแต กรณี คือ (๑) คณะกรรมการดําเนินการจางที่ปรึกษาโดยวิธีตกลง (๒) คณะกรรมการดํ าเนิ น การจ า งที่ ป รึ ก ษาโดยวิ ธี คัดเลือก ขอ ๘๐ คณะกรรมการตามขอ ๗๙ ใหประกอบดวย ประธาน กรรมการ ๑ คน และกรรมการอยางนอย ๔ คน โดยปกติใหแตงตั้งจาก ขาราชการในสังกัดตั้งแตระดับ ๖ หรือเทียบเทาขึ้นไปอยางนอย ๒ คน ในกรณี จํ าเปนหรือเพื่อประโยชนแกทางราชการ ใหแตงตั้งผูแทนจาก สวนราชการอื่น หรือบุคคลที่มิใชขาราชการซึ่งเปนผูชํานาญการหรือผูทรง คุ ณ วุฒิใ นงานที่จ ะจางที่ปรึกษาเปนกรรมการดวย และในกรณีการจาง ที่ปรึกษาที่ดํ าเนินการดวยเงินกูใหมีผูแทนจากสํ านักงานเศรษฐกิจการคลัง ดวย ๑ คน (ความในขอนี้ แกไขเพิ่มเติมโดยขอ ๑๙ แหงระเบียบสํานักนายกรัฐมนตรี วาดวยการพัสดุ (ฉบับที่ ๔) พ.ศ. ๒๕๔๑)
  • 140.
    ๖๑ ขอ ๘๑ ในการประชุมของคณะกรรมการตามขอ๗๙ ตองมี กรรมการมาประชุมไมนอยกวากึ่งหนึ่งของจํานวนกรรมการทั้งหมด จึงเปน องคประชุม การประชุมของคณะกรรมการตามวรรคหนึ่ง ใหนําความตามขอ ๓๖ มาใชบังคับโดยอนุโลม วิธีตกลง ขอ ๘๒ การจางที่ปรึกษาโดยวิธีตกลง ไดแก การจางที่ปรึกษาที่ผูวา จางตกลงจางรายใดรายหนึ่งซึ่งเคยทราบหรือเคยเห็นความสามารถและผลงาน แลว และเปนผูใหบริการที่เชื่อถือได ขอ ๘๓ การจางที่ปรึกษาโดยวิธีตกลง ใหกระทําไดในกรณีใดกรณี หนึ่ง ดังตอไปนี้ (๑) เปนการจางที่มีคาจางไมเกิน ๑๐๐,๐๐๐ บาท (๒) เป นการจางเพื่อทํ างานตอเนื่อ งจากงานที่ไ ดทํ าอยู แลว (๓) เปนการจางในกรณีที่ทราบแนชัดวาผูเชี่ยวชาญใน งานที่จะใหบริการตามที่ตองการมีจํานวนจํากัด ไมเหมาะสมที่จะดําเนินการ ดวยวิธีคัดเลือก และเปนการจางที่มีคางานจางไมเกิน ๒,๐๐๐,๐๐๐ บาท (๔) เปนการจางสวนราชการ รัฐวิสาหกิจ หนวยงาน ตามกฎหมายวาดวยระเบียบบริหารราชการสวนทองถิ่น หนวยงานอื่นซึ่งมี กฎหมายบัญญัติใหมีฐานะเปนราชการบริหารสวนทองถิ่น หรือหนวยงานอื่น ใดที่มีกฎหมายหรือมติคณะรัฐมนตรีใหการสนับสนุน ใหดําเนินการจาง โดยตรง การจ า งที่ ต  อ งกระทํ าโดยเร ง ด ว น หากล า ช า อาจจะ เสียหายแกราชการ และมีความจําเปนที่จะตองดําเนินการจางโดยวิธีตกลงก็ ใหกระทํ าได โดยหัวหนาสวนราชการจะตองทํารายงานชี้แจงเหตุผลและ ความจําเปนของการจางโดยวิธีตกลงให กวพ. ทราบโดยมิชักชา แตอยางชา ตองไมเกิน ๑๕ วัน นับแตวันที่ไดมีการจาง ในกรณีที่ กวพ. พิจารณาแลว องคประชุมและมติ ของคณะกรรมการ ความหมายของการ จางที่ปรึกษา โดย วิธีตกลง เงื่อนไขการจาง ที่ปรึกษา โดย วิธีตกลง
  • 141.
    ๖๒ เห็นวาการจางดังกลาวไมเปนกรณีเรงดวนให กวพ. มีอํานาจแกไขสัญญา การจางใหเปนไปตามหลักเกณฑการจางที่ปรึกษาที่กําหนดไวในระเบียบนี้ได และในการทําสัญญาจางโดยอาศัยเหตุเรงดวนนี้สวนราชการจะตองกําหนด เปนเงื่อนไขไวในสัญญาดวยวาสัญญาจางดังกลาวจะมีผลสมบูรณก็ตอเมื่อ กวพ. ใหความเห็นชอบ ในกรณีการจางโดยอาศัยเหตุตาม (๒) หรือ (๓) กวพ. จะกํ าหนดให หั ว หน า ส ว นราชการทํ ารายงานชี้ แจงเหตุ ผลเพื่อทราบก็ ไ ด สําหรับกรณีที่เปนการจางที่มีคาจางเกินวงเงินขั้นสูงที่ กวพ. กําหนด (ความในขอนี้ แกไขเพิ่มเติมโดยขอ ๒๐ แหงระเบียบสํานักนายกรัฐมนตรี วาดวยการพัสดุ (ฉบับที่ ๔) พ.ศ. ๒๕๔๑) ขอ ๘๔ คณะกรรมการดําเนินการจางที่ปรึกษาโดยวิธีตกลง มีหนาที่ การพิจารณาจาง ทีปรึกษาโดยวิธีตกลง ดังตอไปนี้ ่ (๑) พิจารณาขอเสนอดานเทคนิคของที่ปรึกษา (๒) พิจารณาอัตราคาจางและคาใชจายอื่น ๆ ที่เกี่ยวเนื่องกับ บริการที่จะจางและเจรจาตอรอง (๓) พิจารณารายละเอียดที่จะกําหนดในสัญญา (๔) ใหคณะกรมการรายงานผลการพิจารณา และความเห็น พร อ มด ว ยเอกสารที่ ไ ด รับ ไว ทั้งหมดตอหัวหนา สวนราชการเพื่อสั่ ง การ โดยเสนอผานหัวหนาเจาหนาที่พัสดุ ความหมายของการ จางที่ปรึกษา โดย วิธีคัดเลือก วิธีคัดเลือก ขอ ๘๕ การจางที่ปรึกษาโดยวิธีคัดเลือก ไดแก การจางที่ปรึกษา โดยการคั ดเลื อกที่ ป รึ ก ษาที่มี คุณ สมบัติเ หมาะสมที่ จ ะทํ างานนั้ นใหเหลือ นอยราย และเชิญชวนที่ปรึกษาที่ไดรับการคัดเลือกใหเหลือนอยรายดังกลาว ยื่นขอเสนอเขารับงานนั้นๆ เพื่อพิจารณาคัดเลือกรายที่ดีที่สุด ในกรณีที่มี เหตุ อัน สมควรและหัวหนา ส วนราชการเห็ นชอบ ใหเชิญที่ป รึกษาที่มี คุณสมบัติเหมาะสมยื่นขอเสนอเขารับงาน โดยไมตองทําการคัดเลือกใหเหลือ นอยรายกอนก็ได
  • 142.
    ๖๓ ขอ ๘๖ เพื่อใหไดรายชื่อของที่ปรึกษาที่มีคุณสมบัติเหมาะสมมาก ที่สุดใหเจาหนาที่ที่รับผิดชอบในการจางที่ปรึกษา ดําเนินการดังตอไปนี้ (๑) ที่ป รึก ษาตา งประเทศ ให ข อรายชื่อ จากสถาบั น การเงิน หรือองคการระหวางประเทศ หรือลงประกาศในหนังสือพิมพ แจง ไปยั ง สมาคมหรือสถาบันอาชีพ หรื อสถานฑูตที่เกี่ยวของ หรือขอความ รวมมือจากสวนราชการหรือรัฐวิสาหกิจตางๆ ซึ่งเคยดําเนินการจางที่ปรึกษา ในงานประเภทเดียวกัน (๒) ที่ปรึกษาไทย ใหขอรายชื่อที่ปรึกษาจากศูนยขอมูล ที่ปรึกษา กระทรวงการคลัง สวนราชการใดที่มีรายชื่อที่ปรึกษาที่มีคุณสมบัติที่เหมาะสมอยูแลว อาจพิจารณาคัดเลือกใหเหลือนอยรายโดยไมดําเนินการตามวรรคหนึ่งก็ได การคัดเลือกที่ปรึกษาใหเหลือนอยราย ใหคณะกรรมการดําเนินการ จา งที่ ป รึ ก ษาโดยวิ ธีคั ดเลือกทํ าหน า ที่พิ จารณาคั ดเลื อกที่ป รึก ษาใหเหลือ อยางมาก ๖ ราย เมื่อไดดําเนินการคัดเลือกที่ปรึกษาใหเหลือนอยรายแลว ใหรายงาน หัวหนาสวนราชการเพื่อพิจารณา และกรณีที่เปนการจางที่ปรึกษาโดยใชเงินกู หรือเงินชวยเหลือ ใหดําเนินการตามหลักเกณฑของแหลงเงินนั้นดวย ขอ ๘๗ ใหสวนราชการออกหนังสือเชิญชวนที่ปรึกษาที่ไดคัดเลือก ไวยื่นขอเสนอเพื่อรับงานตามวิธีหนึ่งวิธีใด ดังตอไปนี้ (๑) ยื่นขอเสนอดานเทคนิคและขอเสนอดานราคาพรอมกัน โดยแยกเปน ๒ ซอง (๒) ยื่นขอเสนอดานเทคนิคเพียงซองเดียว ขอ ๘๘ คณะกรมการดําเนินการจางที่ปรึกษาโดยวิธีคัดเลือกมีหนาที่ ดังตอไปนี้ (๑) กําหนดหลักเกณฑการพิจารณาคัดเลือก (๒) พิจารณาขอเสนอดานเทคนิคของที่ปรึกษาทุกรายและ จัดลําดับ การดําเนินการเพื่อ ใหไดรายชื่อของที่ ปรึกษาและการ คัดเลือก การเชิญชวนที่ปรึกษา เพื่อยื่นขอเสนอ การพิจารณาจาง ที่ปรึกษาโดย วิธีคัดเลือก
  • 143.
    ๖๔ การดําเนินการจาง ที่ปรึกษาที่เปนงานที่ ไมยุงยากซับซอน และมีที่ปรึกษา ซึ่ง สามารถทํางานนั้นได เปนการทั่วไป (๓) ในกรณีที่ใชวิธีตามขอ๘๗ (๑) ใหเปดซองเสนอ ดานราคาของที่ปรึกษาที่มีขอเสนอดานเทคนิคที่ดีที่สุดและเจรจาตอรองให ไดราคาที่เหมาะสม สําหรับกรณีที่ใชวิธีตามขอ ๘๗ (๒) ใหเชิญที่ปรึกษา ที่มีขอเสนอดานเทคนิคที่ดีที่สุดมายื่นขอเสนอดานราคาและเจรจาตอรองให ไดราคาที่เหมาะสม หากเจรจาไม ไ ด ผล ให เสนอหั วหนา ส วนราชการเพื่ อ พิจารณายกเลิกการเจรจากับที่ปรึกษารายนั้น แลวเปดซองขอเสนอดานราคา ของที่ปรึกษาที่มีขอเสนอดานเทคนิคที่ดีที่สุดรายถัดไป หรือเชิญที่ปรึกษา ที่มีขอเสนอดานเทคนิคที่ดีที่สุดรายถัดไปใหยื่นขอเสนอดานราคา แลวแต กรณี และเจรจาตอรองใหไดราคาที่เหมาะสม (๔) เมื่อเจรจาไดราคาที่เหมาะสมแลวใหพิจารณาเงื่อนไข ตางๆ ที่จะกําหนดในสัญญา (๕) ใหคณะกรรมการรายงานผลการพิจารณาและความเห็น พรอมดวยเอกสารที่ไดรับไวทั้งหมดตอหัวหนาสวนราชการ โดยเสนอผาน หัวหนาเจาหนาที่พัสดุ ในกรณีที่ใชวิธีการยื่นขอเสนอตามขอ ๘๗ (๑) หลังจากตัดสิน ใหทําสัญญากับที่ปรึกษาซึ่งไดรับการคัดเลือกแลว ใหสงคืนซองขอเสนอ ดานราคาใหแกที่ปรึกษารายอื่นที่ไดยื่นไวโดยไมเปดซอง สําหรับการจางที่ปรึกษาโดยวิธีคัดเลือกที่ดําเนินการดวยเงินชวยเหลือ โดยกรมวิเทศสหการ ใหปฏิบัติตามวรรคหนึ่งและวรรคสอง โดยอนุโลม ขอ ๘๙ การจางที่ปรึกษาที่เปนงานที่ไมยุงยากซับซอน และมี ที่ปรึกษาซึ่งสามารถทํางานนั้นไดเปนการทั่วไป ใหอยูในดุลพินิจของหัวหนา สวนราชการที่จะออกหนังสือเชิญชวนที่ปรึกษาที่ไดคัดเลือกไว ใหยื่น ขอเสนอเพื่อรับงาน โดยใหดําเนินการตามวิธีดังตอไปนี้ คือ (๑) ใหที่ปรึกษายื่นขอเสนอดานเทคนิค และขอเสนอ ดานราคาพรอมกัน โดยแยกเปน ๒ ซอง (๒) ใหคณะกรรมการดําเนินการจางที่ปรึกษา โดยวิธี คัดเลือก พิจารณาขอเสนอดานเทคนิคของที่ปรึกษาทุกราย และจัดลําดับ
  • 144.
    ๖๕ (๓) เปดซองราคาของผูที่ไดรับการจัดลําดับไว อันดับ หนึ่งถึงอันดับสามตาม (๒) พรอมกัน แลวเลือกรายที่เสนอราคาตํ่าสุดมา เจรจาตอรองราคาเปนลําดับแรก (๔) หากเจรจาตาม (๓) แลวไมไดผล ใหยกเลิกแลวเจรจา กับรายที่เสนอราคาตํ่ารายถัดไปตามลําดับ เมื่อเจรจาไดผลประการใด ใหดําเนินการตามขอ ๘๘ (๔) และ (๕) ข อ ๙๐ การจ า งที่ ป รึ ก ษาเป น รายบุ ค คลที่ ไ ม ต  อ งยื่ น ข อ เสนอ ดานเทคนิค ใหดําเนินการคัดเลือกที่ปรึกษาที่มีคุณสมบัติเหมาะสมตามนัย ขอ ๘๖ และพิจารณาจัดลําดับ และเมื่อสามารถจัดลําดับไดแลว ใหเชิญ รายที่เหมาะสมที่สุดมาเสนอราคาคาจางเพื่อเจรจาตอรองราคาตามลําดับ การดําเนินการจาง ที่ปรึกษาเปนราย บุคคลที่ไมตองยื่น ขอเสนอดานเทคนิค อํานาจในการสั่งจางที่ปรึกษา ขอ ๙๑ การสั่งจางที่ปรึกษาครั้งหนึ่ง ใหเปนอํานาจของผูดํารง อํานาจสั่งจาง ที่ปรึกษา ตําแหนงและภายในวงเงินดังตอไปนี้ (๑) หัวหนาสวนราชการไมเกิน ๕๐,๐๐๐,๐๐๐ บาท (๒) ปลัดกระทรวงเกิน ๕๐,๐๐๐,๐๐๐ บาท แตไมเกิน ๑๐๐,๐๐๐,๐๐๐ บาท (๓) รัฐมนตรีเจาสังกัดเกิน ๑๐๐,๐๐๐,๐๐๐ บาท (ความในขอนี้ แกไขเพิ่มเติมโดยขอ ๖ แหงระเบียบสํานักนายกรัฐมนตรี วาดวยการพัสดุ (ฉบับที่ ๒) พ.ศ. ๒๕๓๘) คาจางที่ปรึกษา ขอ ๙๒ อัตราคาจางที่ปรึกษาใหเปนไปตามความเหมาะสมและ อัตราคาจางที่ปรึกษา ประหยัดโดยคํ านึงถึงองคประกอบตางๆ เชน ลักษณะของงานที่จะจาง และหลักเกณฑการ อัตราคาจางของงานในลักษณะเดียวกันที่สวนราชการหรือรัฐวิสาหกิจเคยจาง จายคาจางลวงหนา จํานวนคน – เดือน (man-months) เทาที่จําเปน ดัชนีคาครองชีพ เปนตน แตทั้งนี้ จะตองไมเกินกวาอัตราคาจางที่ปรึกษาตามที่ กวพ. กําหนด (ถามี) ดวย
  • 145.
    ๖๖ ในกรณีที่มีความจําเปนตองจายเงินคาจางลวงหนา ใหจายไดไมเกิน รอยละสิบหาของคาจางตามสัญญา และที่ปรึกษาจะตองจัดใหธนาคาร ในประเทศเปนผูคํ้าประกันเงินคาจางที่ไดรับลวงหนาไปนั้นและใหผูวาจาง คืนหนั ง สื อคํ้ าประกั นดั ง กลา วใหแกที่ป รึ ก ษาเมื่อทางราชการไดหักเงินที่ ไดจายลวงหนาจากเงินคาจางตามผลงานแตละงวดครบถวนแลว ทั้งนี้ ใหกําหนดเปนเงื่อนไขไวในสัญญาดวย สําหรับการจางสวนราชการ ราชการสวนทองถิ่น รัฐวิสาหกิจ หรือหนวยงานอื่นของรัฐ ใหจายเงินคาจางลวงหนาไดไมเกินรอยละหาสิบ ของคาจางตามสัญญา และไมตองมีหลักประกันเงินลวงหนาที่รับไปก็ได (ความในขอนี้ แกไขเพิ่มเติมโดยขอ ๒๑ แหงระเบียบสํานักนายกรัฐมนตรี วาดวยการพัสดุ (ฉบับที่ ๔) พ.ศ. ๒๕๔๑) หลักประกันผลงาน เงินประกันผลงาน ขอ ๙๓ การจายเงินคาจางใหแกที่ปรึกษาที่แบงการชําระเงินออก เปนงวด นอกจากการจางที่ปรึกษาซึ่งดําเนินการดวยเงินชวยเหลือใหผูวาจาง หักเงินที่จะจายแตละครั้งในอัตราไมตํ่ากวารอยละหาแตไมเกินรอยละสิบ ของเงินคาจาง เพื่อเปนการประกันผลงาน หรือจะใหที่ปรึกษาใชหนังสือ คํ้าประกันของธนาคารในประเทศมีอายุการคํ้าประกันตามที่ผูวาจางจะกําหนด วางคํ้าประกันแทนเงินที่หักไวก็ได ทั้งนี้ ใหกําหนดเปนเงื่อนไขไวใน สัญญาดวย เงินคาภาษีในสัญญา ขอ ๙๔ กรณีสัญญาจางที่ปรึกษาตามโครงการเงินกูที่ไดรวมเงิน จางที่ปรึกษาตาม คาภาษีซึ่งที่ปรึกษาจะตองจายใหแกรัฐบาลไทยไวในราคาจาง ใหแยกเงิน โครงการเงินกู สวนที่กันเปนคาภาษีไวตางหากจากราคาจางรวม สวนที่ ๔ การจางออกแบบและควบคุมงาน วิธีจางออกแบบและควบคุมงาน วิธจางออกแบบและ ี ขอ ๙๕ การจางออกแบบและควบคุมงาน กระทําได ๔ วิธี ควบคุมงาน (๑) วิธีตกลง
  • 146.
    ๖๗ (๒) วิธีคัดเลือก (๓) วิธีคัดเลือกแบบจํากัดขอกําหนด (๔)วิธีพิเศษ รายงานขอจางออกแบบและควบคุมงาน ขอ ๙๖ กอนดํ าเนินการจางออกแบบและควบคุมงานทุกวิธีให เจ า หน า ที่ พั ส ดุจัดทํ ารายงานเสนอหัวหนา สว นราชการ ตามรายการ ดังตอไปนี้ (๑) ขอบเขตวงงานรวมทั้งรายละเอียดเทาที่จําเปน (๒) วงเงินงบประมาณคากอสราง (๓) ประมาณการคาจาง (๔) กําหนดเวลาแลวเสร็จ (๕) วิธีจะจาง และเหตุผลที่ตองจางโดยวิธีนั้น (๖) ขอเสนออื่น ๆ (ถามี) เมื่อหัวหนาสวนราชการใหความเห็นชอบตามรายงานที่เสนอแลว ใหเจาหนาที่พัสดุดําเนินการจาง ตามวิธีจางนั้นตอไปได การรายงานขอจาง ออกแบบและควบคุม งาน การจางโดยวิธีตกลง ขอ ๙๗ การจางโดยวิธีตกลง ไดแกการจางออกแบบและควบคุมงาน ความหมายของการ ที่ ผู  ว  า จ า งเลื อ กจ า งผู  ใ ห บ ริ ก ารรายหนึ่ ง รายใด ซึ่ ง เคยทราบหรื อ เคย จางโดยวิธีตกลง เห็ น ความสามารถแล ว และเป น ผู  ใ ห บ ริ ก ารที่ มี ห ลั ก ฐานดี ต ามที่ คณะกรรมการดําเนินการจางโดยวิธีตกลงไดพิจารณาเสนอแนะ ทั้งนี้ ใหใช กับการกอสรางที่มีวงเงินงบประมาณคากอสรางตามโครงการหนึ่งๆ ไมเกิน ๒,๐๐๐,๐๐๐ บาท ขอ ๙๘ ในการดําเนินการจางออกแบบและควบคุมงานโดยวิธีตกลง องคประกอบคณะ แตละครั้ง ใหหัวหนาสวนราชการแตงตั้งกรรมการดําเนินการจางโดยวิธี กรรมการดําเนินการ ตกลงขึ้นคณะหนึ่ง ซึ่งประกอบดวยประธาน ๑ คน และกรรมการอื่นอีก จาง โดยวิธีตกลง อยางนอย ๒ คน ปกติใหเปนขาราชการระดับตังแตระดับ ๔ หรือเทียบเทาขึนไป ้ ้
  • 147.
    ๖๘ การดําเนินการจาง โดยวิธีตกลง ความหมายของการ จาง โดยวิธีคัดเลือก องคประกอบคณะ กรรมการรับซอง เสนองานและคณะ กรรมการดําเนินการ จางโดยวิธีคัดเลือก อยางนอย ๑คน และควรมีผูทรงคุณวุฒิหรือผูชํานาญในกิจการนี้เขารวมเปน กรรมการดวย คณะกรรมการดังกลาวตองมีจํานวนไมตํ่ากวากึ่งหนึ่งของ จํานวนทั้งหมด จึงจะดําเนินการตามที่กําหนดไวได ขอ ๙๙ คณะกรรมการดําเนินการจางโดยวิธีตกลง มีหนาที่พิจารณา ขอกํ าหนดของผูใหบริการตามที่กํ าหนดไวในสวนนี้ และใหรายงานผล การพิจารณาและความเห็น พรอมดวยเอกสารที่ไดรับไวทั้งหมดตอหัวหนา สวนราชการ ผานหัวหนาเจาหนาที่พัสดุ การจางโดยวิธีคัดเลือก ขอ ๑๐๐ การจางโดยวิธีคัดเลือก ใหแกการจางออกแบบและ ควบคุมงาน โดยผูวาจางประกาศเชิญชวนการวาจาง และคณะกรรมการ ดํ าเนินการจางจะพิจารณาคัดเลือกผูใหบริการที่มีขอกํ าหนดเหมาะสมที่สุด เพื่อดําเนินการวาจางตอไป ทั้งนี้ ใหใชกับการกอสรางอาคารที่มีวงเงิน งบประมาณคากอสรางตามโครงการหนึ่งๆ เกิน ๒,๐๐๐,๐๐๐ บาท แต ไมเกิน ๕,๐๐๐,๐๐๐ บาท ข อ ๑๐๑ ในการดําเนินการจางออกแบบและควบคุมงาน โดย การจางโดยวิธีคัดเลือกแตละครั้ง ใหหัวหนาสวนราชการแตงตั้งกรรมการ รับซองเสนองาน และกรรมการดําเนินการจางโดยวิธีคัดเลือก คณะกรรมการรับซองเสนองาน ใหประกอบดวยประธาน ๑ คน และกรรมการอื่นอีกอยางนอย ๒ คน ปกติใหเปนขาราชการตั้งแตระดับ ๓ หรือเทียบเทาขึ้นไปอยางนอย ๒ คน คณะกรรมการดํ าเนินการจางโดยวิธีคัดเลือก ใหประกอบดวย ประธาน ๑ คน และกรรมการอื่นอีกอยางนอย ๒ คน ปกติใหเปน ขาราชการตั้งแตระดับ ๔ หรือเทียบเทาขึ้นไปอยางนอย ๒ คน และควรมี ผูทรงคุณวุฒิหรือผูชํานาญในกิจการนี้เขารวมดวย คณะกรรมการดังกลาวในขอนี้ ตองมีจํานวนไมตํ่ากวากึ่งหนึ่งของ จํานวนทั้งหมดจึงจะดําเนินการตามที่กําหนดไวได
  • 148.
    ๖๙ ขอ ๑๐๒ คณะกรรมการรับซองเสนองานการจางโดยวิธีคัดเลือก มีหนาที่ดังนี้ (๑) รับซองเสนองานจากผูใหบริการ และบันทึกไวที่ หนาซองวา เปนผูใหบริการรายใด แลวลงบัญชีไวเปนหลักฐาน (๒) มอบซองเสนองานในสภาพเดิมตอคณะกรรมการ ดําเนินการจางโดยวิธีคัดเลือก และเมื่อพนกําหนดเวลารับซองเสนองานแลว หามรับซองเสนองานจากผูใหบริการรายหนึ่งรายใดอีกเปนอันขาด ขอ ๑๐๓ คณะกรรมการดําเนินการจางโดยวิธีคัดเลือก มีหนาที่ ดังนี้ (๑) เมื่อคณะกรรมการดําเนินการจางโดยวิธีคัดเลือกมาครบ องคประชุมแลว จึงเปดซองเสนองานตามที่คณะกรรมการรับซองเสนองาน การจางโดยวิธีคัดเลือกมอบให (๒) พิจารณาขอกําหนดของผูใหบริการตามที่กําหนดไวใน สวนนี้ คุณวุฒิและประวัติการทํางาน จํานวนสถาปนิกและหรือวิศวกรที่ ประจําและไมประจํา หลักฐานแสดงผลงานที่ไดเคยปฏิบัติมาแลวของผูให บริการ และลงลายมือชื่อกํากับไวในใบเสนองานเพื่อเปนหลักฐาน (๓) เมื่อไดพิจารณาเสร็จแลวเห็นสมควรดําเนินการตอไป ประการใดให ร ายงานตอหั วหนา ส วนราชการผานหัวหนาเจ า หนา ที่พัสดุ พรอมดวยหลักฐาน ตามปกติคณะกรรมการควรเสนอจางผูที่มีขอกําหนด เหมาะสมที่สุด เวนแตผูใหบริการดังกลาวไมสามารถรับงานในกรณีใดก็ตาม ใหคณะกรรมการเสนอผูใหบริการที่มีขอกําหนดเหมาะสมรายถัดไป การรับซองเสนองาน โดยวิธีคัดเลือก การดําเนินการจาง โดยวิธีคัดเลือก การจางโดยวิธีคัดเลือกแบบจํากัดขอกําหนด ขอ ๑๐๔ การจางโดยวิธีคัดเลือกแบบจํากัดขอกําหนด ไดแก การ ความหมายของการ วาจางออกแบบและควบคุมงานที่ผูวาจางประกาศเชิญชวนการวาจาง และ จาง โดยวิธีคัดเลือก คณะกรรมการดําเนินการจางโดยวิธีคัดเลือกแบบจํากัดขอกําหนด พิจารณา แบบจํากัดขอกําหนด คัดเลือกผูใหบริการที่เปนนิติบุคคล โดยคํานึงถึงฐานะทางนิติบุคคล คุณวุฒิ และประวั ติก ารทํ างาน จํ านวนสถาปนิกและหรือวิศวกรที่ประจํ าและ
  • 149.
    ๗๐ องคประกอบคณะ กรรมการรับซองและ คณะกรรมการดําเนิน การจางโดยวิธีคัดเลือก แบบจํากัดขอกําหนด รวมทั้งหนาที่ของคณะ กรรมการรับซอง การดําเนินการจาง โดยวิธีคัดเลือกแบบ จํากัดขอกําหนด ไมประจํ า หลักฐานแสดงผลงานที่ไดเคยปฏิบัติมาแลวตลอดจนแนว ความคิดในการออกแบบ เพื่อดําเนินการจางตอไป ทั้งนี้ ใหใชกับการ กอสรางอาคารที่มีวงเงินงบประมาณคากอสรางตามโครงการหนึ่ง ๆ เกิน ๕,๐๐๐,๐๐๐ บาท ขอ ๑๐๕ ในการดําเนินการจางออกแบบและควบคุมงานโดยวิธีการ จางแบบจํ ากัดขอกํ าหนดแตละครั้ง ใหหัวหนาสวนราชการแตงตั้งคณะ กรรมการรับซอง และคณะกรรมการดําเนินการจางโดยวิธีคัดเลือกแบบจํากัด ขอกําหนด องคประกอบของคณะกรรมการแตละคณะ คุณวุฒิ หรือผูชํานาญ ในคณะกรมการดําเนินการจางโดยวิธีคัดเลือกแบบจํากัดขอกําหนด หนาที่ ของคณะกรรมการรั บ ซองเสนองานการจ า งโดยวิ ธี คั ด เลื อ กแบบจํ ากั ด ขอกําหนด ใหนําความในขอ ๑๐๑ ขอ ๑๐๒ มาใชบังคับโดยอนุโลม ข อ ๑๐๖ คณะกรรมการดํ าเนินการจางโดยวิธีคัดเลือกแบบจํากัด ขอกําหนด มีหนาที่ดังนี้ (๑) เมื่อคณะกรรมการดําเนินการจางโดยวิธีคัดเลือกแบบ จํ ากั ด ข อ กํ าหนดมาครบองค ป ระชุ ม แลว จึงเปดซองเสนองานตามที่ คณะกรรมการรับซองเสนองานมอบให (๒) พิจารณาขอกําหนดตางๆ ดังนี้ ก . ข อ กํ าหนดของผู  ใ ห บ ริ ก ารตามที่ กํ าหนดไว ใ น สวนนี้ ข. คุณวุฒิและประวัติการทํางาน จํานวนสถาปนิกและ หรือวิศวกรที่ประจําและไมประจํา ค. หลักฐานแสดงผลงานที่ไดเคยปฏิบัติมาแลว ง. แนวความคิดในการออกแบบ (๓) พิจารณาคัดเลือกผูใหบริการที่มีขอกําหนดเหมาะสม ไวเปนจํานวนไมนอยกวา ๒ ราย และแจงวิธีดําเนินการเสนองานตาม ความประสงค ของผูวาจางแกผูเสนองาน และอาจพิจารณากํ าหนดให ผูใหบริการดังกลาวยื่นเสนอแบบรางของงานก็ได อนึ่งการพิจารณาคัดเลือก
  • 150.
    ๗๑ ขอเสนองานใหคํานึงถึงแผนปฏิบัติงาน ความเหมาะสมทางดานประโยชน ใชสอย ตลอดจนสายงานและความเหมาะสมดานสถาปตยกรรมและลงลาย มือชื่อกํากับไวในใบเสนองานเพื่อเปนหลักฐาน (๔) เมื่อไดพิจารณาเสร็จแลวเห็นสมควรดําเนินการตอไป ประการใดและสมควรเลือกผูใหบริการรายหนึ่งรายใด ใหรายงานตอหัวหนา สวนราชการผานหัวหนาเจาหนาที่พัสดุ พรอมดวยหลักฐาน การจางโดยวิธีพิเศษ ขอ ๑๐๗ การจางโดยวิธีพิเศษมี ๒ ลักษณะดังนี้ (๑) วิธีเลือกจาง ไดแกการจางออกแบบและควบคุมงานใน กรณีที่มีความจําเปนเรงดวนและความมั่นคงของชาติ หากจะดําเนินการวาจาง ตามวิธีอื่นดังกลาวมาแลว จะทําใหเกิดการลาชา เกิดความเสียหายแกทาง ราชการและความมั่นคงของประเทศชาติ ใหปลัดกระทรวงมีอํานาจตกลงจาง ผูใหบริการรายหนึ่งรายใดตามที่พิจารณาเห็นสมควร (๒) การวาจางโดยการประกวดแบบ ไดแกการวาจางออก แบบอาคารที่มีลัก ษณะพิเศษ เปนที่เชิดชูคุณคาทางดานศิล ปกรรมหรือ สถาปตยกรรมของชาติ เชน อนุสาวรีย รัฐสภา พิพิธภัณฑสถานแหงชาติ โรงละคอนแหงชาติ หรืองานออกแบบอาคารที่มีโครงสรางขนาดใหญ เชน สนามกีฬาแหงชาติ สนามบิน ใหผูวาจางเสนอรายละเอียดเรื่องการจางออก แบบโดยวิธีประกวดแบบตอ กวพ. ขอ ๑๐๘ ผูวาจางมีสิทธิ์บอกเลิกการคัดเลือกผูใหบริการได ในกรณี ดังตอไปนี้ (๑) มีผูยื่นเสนองานนอยกวา ๒ ราย (๒) ผูใหบริการยื่นเสนองานไมถูกตองตามวัตถุประสงคของ ผูวาจาง ขอ ๑๐๙ ใหผูวาจางสงหนังสือแจงผลการตัดสินคัดเลือก และ นัดหมายการทําสัญญาไปยังผูใหบริการรายที่ไดรับการคัดเลือกโดยเร็ว ความหมายของการ ดําเนินการจาง โดย วิธีพิเศษ การบอกเลิกการ คัดเลือกผูใหบริการ การแจงผลการคัดเลือก และนัดหมายทําสัญญา
  • 151.
    ๗๒ วิธีประกาศเชิญชวน การจัดทําประกาศ เชิญชวน การยื่นขอเสนอ งานของผูใหบริการ ในการจาง การประกาศเชิญชวน ขอ ๑๑๐ การประกาศเชิญชวนการวาจางกระทําได๓ วิธี คือ (๑) ปดประกาศไวในที่เปดเผย (๒) ประกาศทางสื่อสารมวลชน เชน ลงประกาศใน หนังสือพิมพ หรือประกาศทางวิทยุกระจายเสียง (๓) ส ง ประกาศไปยัง สมาคมวิ ช าชีพ สถาปตยกรรมและ วิศวกรรม หรือสํานักงานที่ประกอบธุรกิจดังกลาว การประกาศดวยวิธีใด ใหพิจารณาตามความจําเปนของกิจการและ ความเหมาะสมแหงทองถิ่นเปนเรื่อง ๆ ไป ขอ ๑๑๑ ใหเจาหนาที่พัสดุจัดทําประกาศเชิญชวน โดยอยางนอย ใหแสดงรายการดังตอไปนี้ (๑) ความตองการดานประโยชนใชสอยของอาคาร และ ขอบเขตของที่ดินและสิ่งปลูกสราง (๒) กําหนดวัน เวลา สถานที่เปดซองและปดรับซอง เสนองาน (๓) เงื่อนไขและระยะเวลาการออกแบบ (๔) กํ าหนดใหผูเสนองานวางหลักประกันซอง ตาม ชนิดและจํานวนในขอ ๑๔๑ และขอ ๑๔๒ และใหมีเงื่อนไขวา ถาผูเขา ประกวดราคาถอนการเสนองาน หรือไมไปทําสัญญากับทางราชการภายใน กํ าหนด ทางราชการจะริบหลักประกันซองหรือเรียกรองจากธนาคารผูคํ้ า ประกัน และสงวนสิทธิ์ที่จะถือวาผูที่ไมไปทํ าสัญญากับทางราชการเปน ผูทิ้งงานดวย (๕) การวินิจฉัยของคณะกรรมการใหถือเปนเด็ดขาด การเสนองาน ข อ ๑๑๒ ผูใหบริการที่เสนองานการจางโดยวิธีคัดเลือก และ การจางโดยวิธีคัดเลือกแบบจํากัดขอกําหนด นอกจากจะตองสงขอเสนองาน ใหกับผูวาจางแลว ยังตองยื่นหลักฐานประกอบการเสนองาน ดังนี้
  • 152.
    ๗๓ (๑) ขอกําหนดของผูใหบริการตามที่กําหนดไวในสวนนี้ (๒) คุณวุฒิและประวั ติก ารทํ างาน จํ านวนสถาปนิก และหรือวิศวกรที่ประจําและไมประจํา (๓) หลักฐานแสดงผลงานที่เคยปฏิบัติมาแลว (๔) หลักประกันการเสนองาน เมื่อการคัดเลือกการวาจางเสร็จสิ้นแลว ใหสงขอเสนอและหลักฐาน ตาง ๆ ดังกลาวคืนแกผูใหบริการที่ไมไดรับการคัดเลือก ขอ ๑๑๓ ผูใหบริการที่เปนบุคคลธรรมดาจะตองมีสัญชาติไทยและ เปนผูที่ไดรับใบอนุญาตประกอบวิชาชีพสถาปตยกรรมและหรือวิศวกรรม สําหรับงานวาจางตามที่กําหนด โดยกฎหมายวาดวยวิชาชีพสถาปตยกรรม และหรือวิศวกรรมแลวแตกรณี และไมจําเปนขาราชการประจําหรือลูกจาง ของสวนราชการ หรือพนักงานเทศบาล รัฐวิสาหกิจ หรือพนักงานของ องคการบริหารสวนทองถิ่น ผูใหบริการที่เปนนิติบุคคล กรรมการผูจัดการหรือหุนสวนผูจัดการ ของนิติบุคคลนั้นจะตองเปนคนไทย และเปนนิติบุคคลที่มีผูถือหุนเปนคนไทย เกินรอยละหาสิบของทุนการจัดตั้งนิติบุคคลนั้น โดยวิธีคัดเลือก และการจาง โดยวิธีคัดเลือก แบบจํากัดขอกําหนด คุณสมบัติของผูให บริการ อํานาจในการสั่งจางออกแบบและควบคุมงาน ขอ ๑๑๔ การสั่งจางออกแบบและควบคุมงานครั้งหนึ่ง ใหเปน อํานาจสั่งจาง ออกแบบและควบคุม อํานาจของผูดํารงตําแหนง และภายในวงเงิน ดังตอไปนี้ งาน (๑) หัวหนาสวนราชการไมเกิน ๑๐,๐๐๐,๐๐๐ บาท (๒) ปลัดกระทรวงเกิน ๑๐,๐๐๐,๐๐๐บาท (ความในขอนี้ แกไขเพิ่มเติมโดยขอ ๗ แหงระเบียบสํานักนายกรัฐมนตรี วาดวยการพัสดุ (ฉบับที่ ๒) พ.ศ. ๒๕๓๘) ขอ ๑๑๕ ผูวาจางอาจริบหลักประกัน หรือใชสิทธิ์เรียกรองเอา การริบหลักประกัน จากผูคํ้ าประกันการเสนองานที่ผูรับจางนํ ามามอบไวกับผูวาจางไดในกรณี การเสนองาน ดังนี้
  • 153.
    ๗๔ (๑) ผูรับจางหลีกเลี่ยงการทําสัญญาในระยะเวลาที่กําหนด (๒) ผู ว  า จ า งไม ส ามารถส ง ใบแจ ง ให ม าทํ าสั ญ ญาได เนื่องจาก ก. ผูรับจางเลิกหรือหยุดกิจการ ข. ในกรณีที่เปนบุคคลธรรมดา บุคคลนั้นถูก ระงับใบอนุญาตประกอบวิชาชีพสถาปตยกรรมและหรือวิศวกรรม (๓) ผูรับจางผิดสัญญาและผูวาจางไดบอกเลิกสัญญากับผูรับ จางแลว องคประกอบและ กรรมการตรวจและ รับมอบงาน การตรวจและ รับมอบงาน การตรวจและรับมอบงาน ขอ ๑๑๖ ในการจางออกแบบและควบคุมงานแตละครั้ง ใหหัวหนา สวนราชการแตงตั้งคณะกรรมการตรวจและรับมอบงานเพื่อปฏิบัติการตามที่ กําหนดไวในสวนนี้ คณะกรรมการตรวจและรับมอบงาน ประกอบดวยประธาน ๑ คน และกรรมการอื่นอีกอยางนอย ๒ คน ปกติใหเปนขาราชการตั้งแตระดับ ๔ หรือเทียบเทาขึ้นไปอยางนอย ๒ คน และควรใหมีผูทรงคุณวุฒิหรือผูชํานาญ ในกิจการนั้นเขารวมเปนกรรมการดวย คณะกรรมการดังกลาวตองมีจํ านวนไมตํ่ ากวากึ่งหนึ่งของจํ านวน ทั้งหมด จึงจะดําเนินการตามที่กําหนดไวได ขอ ๑๑๗ คณะกรรมการตรวจและรับมอบงาน มีหนาที่ตรวจและ ควบคุ ม งานออกแบบและกอสรางอาคารวา ถูก ต องตามเกณฑที่ระบุไวใน สัญญา เมื่อตรวจเห็นเปนการถูกตองครบถวนแลว ใหทําใบรับรองผลการ ปฏิบัติงาน โดยลงชื่อไวเปนหลักฐานอยางนอย ๒ ฉบับ มอบใหแกผูรับจาง ๑ ฉบับ และเจาหนาที่พัสดุ ๑ ฉบับ เพื่อทําการเบิกจายเงินตามระเบียบวาดวย การเบิกจายเงินจากคลัง และรายงานใหหัวหนาสวนราชการทราบ
  • 154.
    ๗๕ การควบคุมงาน ขอ ๑๑๘ ผูรับจางจะตองจัดผูควบคุมงานที่มีความรูและมีความการควบคุมงาน ชํานาญงานการกอสรางใหเหมาะสมกับสภาพงานการกอสรางนั้นๆ ผูรับจางจะตองสงรายชื่อผูควบคุมงาน ผูตรวจการหรือผูแทน ใหผูวาจางใหความเห็นชอบ และในกรณีที่ผูควบคุมงานไมสามารถปฏิบัติงาน ตามความในวรรคหนึ่ง ผูรับจางจะตองเสนอชื่อผูควบคุมงานปฏิบัติงานแทน ผูที่ปฏิบัติงานแทนในกรณีดังกลาวจะตองไดรับความยินยอมจากผูวาจาง คาออกแบบและควบคุมงาน ขอ ๑๑๙ การจายเงินคาออกแบบและควบคุมงาน ใหเปนไปตามอัตรา ดังนี้ (๑) อาคารที่มีงบประมาณคากอสราง ไมเกิน ๑๐,๐๐๐,๐๐๐ บาท ใหจายคาออกแบบหรือคาคุมงาน อยางใดอยางหนึ่งในอัตรารอยละ ๒ ของวงเงินงบประมาณคากอสราง (๒) อาคารที่มีงบประมาณคากอสรางเกิน ๑๐,๐๐๐,๐๐๐ บาท สํ าหรับในสวนที่เกิน ๑๐,๐๐๐,๐๐๐ บาท ใหจายคาออกแบบหรือ คาคุมงาน อยางใดอยางหนึ่งในอัตรารอยละ ๑.๗๕ ของวงเงินงบประมาณ คากอสราง การจ า ยเงิ น ค า ออกแบบและควบคุ ม งานตามความใดวรรคหนึ่ ง ไมรวมถึงคาสํารวจและวิเคราะหดินฐานราก ขอ ๑๒๐ ในกรณีที่ผูวาจางหรือหนวยงานอื่นใด จะนําแบบแปลน รายละเอียดงานจางไปดําเนินการกอสรางนอกเหนือจากที่กําหนดไวในสัญญา ใหผูวาจางหรือหนวยงานนั้นๆ จายเงินคาจางแกผูรับจางตามอัตราที่ กวพ. พิจารณากําหนดเปนราย ๆ ไป ขอ ๑๒๑ หามผูรับจางนําแบบแปลนรายละเอียดงานออกแบบและ ควบคุมงานที่ไดทําสัญญากับผูวาจางแลวไปใหผูอื่นดําเนินการกอสรางอีก ขอ ๑๒๒ ระหวางดําเนินการตามสัญญาจาง ผูวาจางอาจขอให ผูรับจางเปลี่ยนแปลงแกไขเล็ก ๆ นอย ๆ ในสวนที่ไมกระทบกระเทือน โครงสรางที่สําคัญของอาคาร ระบบไฟฟา ระบบปรับอากาศ นํ้าประปา คาออกแบบและ ควบคุมงาน การนําแบบแปลน ไปใชนอกเหนือ สัญญาจาง ขอหามผูรับจางนํา แบบใหผูอื่นใช การแกไขแบบแปลน ที่ผูรับจางไดสงมอบ แลว
  • 155.
    ๗๖ ของงานที่ผูรับจางไดสงมอบตามงวดงานในสัญญาแลวโดยไมคิดคาใชจาย เพิ่มอีก ในกรณีที่มีความจําเปนตองแกไขเปลี่ยนแปลงโครงสรางที่สําคัญให ผูวาจางเสนอขออนุมัติ กวพ. กอน สวนที่๕ การแลกเปลี่ยน หลักการแลกเปลี่ยน พัสดุ การรายงานขอ แลกเปลี่ยนพัสดุ ขอ ๑๒๓ การแลกเปลี่ยนพัสดุจะกระทํามิได เวนแตในกรณีที่ หัวหน า ส วนราชการเห็ นวา มีค วามจํ าเปน จะตองแลกเปลี่ยนใหกระทํ าได เฉพาะการแลกเปลี่ยนครุภัณฑกับครุภัณฑและการแลกเปลี่ยนวัสดุกับวัสดุ ตามหลักเกณฑดังนี้ (๑) การแลกเปลี่ ย นครุ ภั ณ ฑ กั บ ครุ ภั ณ ฑ ป ระเภทและ ชนิดเดียวกัน ใหแลกเปลี่ยนได เวนแตการแลกเปลี่ยนครุภัณฑบางอยางซึ่ง สํานักงบประมาณกําหนด หรือการแลกเปลี่ยนที่ตองจายเงินเพิ่ม ใหขอทํา ความตกลงกับสํานักงบประมาณกอน (๒) การแลกเปลี่ย นครุภัณฑกั บ ครุภัณฑต างประเภท หรือตางชนิดกัน ใหขอทําความตกลงกับสํานักงบประมาณกอนทุกกรณี (๓) การแลกเปลี่ ย นวั ส ดุ กั บ วั ส ดุ ป ระเภทและชนิ ด เดียวกัน ที่ไมตองจายเงินเพิ่ม ใหแลกเปลี่ยนได กรณีนอกเหนือจากนี้ ให ขอทําความตกลงกับกระทรวงการคลังกอน ขอ ๑๒๔ ในกรณีตองมีการแลกเปลี่ยนพัสดุ ใหเจาหนาที่พัสดุ รายงานตอหัวหนาสวนราชการเพื่อพิจารณาสั่งการ โดยใหรายงานตาม รายการ ดังตอไปนี้ (๑) เหตุผลและความจําเปนที่ตองแลกเปลี่ยน (๒) รายละเอียดของพัสดุที่จะนําไปแลกเปลี่ยน (๓) ราคาที่ซื้อหรือไดมาของพัสดุที่จะนําไปแลกเปลี่ยนและ ราคาที่จะแลกเปลี่ยนไดโดยประมาณ
  • 156.
    ๗๗ (๔) พั สดุ ที่ จ ะรั บ แลกเปลี่ย น และใหระบุว า จะแลก เปลี่ยนกับสวนราชการ หนวยงานตามกฎหมายวาดวยระเบียบบริหาร ราชการสวนทองถิ่น หนวยงานอื่นซึ่งมีกฎหมายบัญญัติใหมีฐานะเปน ราชการบริหารสวนทองถิ่น รัฐวิสาหกิจ หรือเอกชน (๕) ขอเสนออื่นๆ (ถามี) ในกรณีที่จะแลกเปลี่ยนกับเอกชน ใหระบุวิธีที่จะแลกเปลี่ยนพรอม ทั้งเหตุผล โดยเสนอใหนําวิธีการซื้อมาใชโดยอนุโลม เวนแตการแลกเปลี่ยน พัสดุที่จะนําไปแลกครั้งหนึ่งซึ่งมีราคาซื้อหรือไดมารวมกันไมเกิน ๑๐๐,๐๐๐ บาท จะเสนอใหใชวิธีตกลงราคาก็ได ขอ ๑๒๕ การแลกเปลี่ยนพัสดุกับเอกชน ใหหัวหนาสวนราชการ การแลกเปลี่ยนพัสดุ แตงตั้งคณะกรรมการขึ้นคณะหนึ่งหรือหลายคณะตามความจําเปน โดยถือ กับเอกชน ปฏิบัติตามขอ ๓๕ หรือขอ ๓๖ แลวแตกรณีโดยอนุโลม ใหคณะกรรมการมีหนาที่ดังนี้ (๑) ตรวจสอบและประเมินราคาพัสดุที่ตองการแลกเปลี่ยน ตามสภาพปจจุบันของพัสดุนั้น (๒) ตรวจสอบรายละเอี ย ดพั ส ดุ ที่ จ ะได รั บ จากการ แลกเปลี่ยนวาเปนของใหมที่ยังไมเคยใชงานมากอน เวนแตพัสดุเกาที่จะได รับจากการแลกเปลี่ยนนั้นจะเปนความจํ าเปนไมทํ าใหทางราชการตองเสีย ประโยชน หรือเพื่อประโยชนแกทางราชการ (๓) เปรียบเทียบราคาพัสดุที่จะแลกเปลี่ยนกัน โดย พิจารณาจากราคาที่ประเมินตาม (๑) และราคาพัสดุที่จะไดรับจากการแลก เปลียนซึงถือตามราคากลางหรือราคามาตรฐาน หรือราคาในทองตลาดโดยทัวไป ่ ่ ่ (๔) ตอรองรับผูเสนอราคารายที่คณะกรรมการเห็นสมควร แลกเปลี่ยน (๕) เสนอความเห็นตอหัวหนาสวนราชการเพื่อพิจารณา สั่งการ (๖) ตรวจรับพัสดุโดยปฏิบัติตามขอ ๗๖ โดยอนุโลม
  • 157.
    ๗๘ การแลกเปลี่ยนพัสดุ กับหนวยงานของรัฐ การดําเนินการหลัง จากที่ไดรับครุภัณฑ จากการแลกเปลี่ยน แลว ข อ ๑๒๖การเปลี่ย นพัส ดุข องสวนราชการ กับสวนราชการ หนวยงานตามกฎหมายวาดวยระเบียบบริหารราชการสวนทองถิ่น หนวยงาน อื่นซึ่งมีกฎหมายบัญญัติใหมีฐานะเปนราชการบริหารสวนทองถิ่น หรือรัฐ วิสาหกิจ ใหอยูในดุลพินิจของหัวหนาสวนราชการ และหัวหนาหนวยงาน นั้นๆ ที่จะตกลงกัน ข อ ๑๒๗ ครุภัณฑที่ไดรับจากการแลกเปลี่ยนเมื่อลงทะเบียน ครุภัณฑของสวนราชการนั้นแลวใหแจงสํานักงบประมาณ และสํานักงาน ตรวจเงินแผนดิน หรือสํานักงานตรวจเงินแผนดินภูมิภาค แลวแตกรณี ทราบภายใน ๓๐ วัน นับแตวันที่ไดรับครุภัณฑ ในกรณี ก ารแลกเปลี่ ย นครุภัณฑกับหนวยงานตามกฎหมายวาดวย ระเบียบบริหารราชการสวนทองถิ่น หนวยงานอื่นซึ่งมีกฎหมายบัญญัติใหมี ฐานะเปนราชการบริหารสวนทองถิ่น รัฐวิสาหกิจ หรือเอกชน ใหสงสําเนา หลักฐานการดําเนินการตามขอ ๑๒๕ หรือขอ ๑๒๖ ไปดวย สวนที่ ๖ การเชา การเชาสังหาริมทรัพย และอสังหาริมทรัพย และการจายเงิน คาเชาลวงหนา ขอ ๑๒๘ การเชาสังหาริมทรัพย และการเชาอสังหาริมทรัพยตาม หลักเกณฑที่กําหนดไวในหมวดนี้ ใหหัวหนาสวนราชการพิจารณาดําเนิน การไดตามความเหมาะสมและจําเปน โดยสําหรับการเชาสังหาริมทรัพยใหนํา ขอกําหนดเกี่ยวกับการซื้อมาใชโดยอนุโลม ในกรณี ที่ มี ค วามจํ าเป น ต อ งจ า ยเงิ น ค า เช า ล ว งหน า ในการเช า อสังหาริมทรัพย และสังหาริมทรัพยใหกระทําไดเฉพาะกรณีการเชาซึ่งมีระยะ เวลาไมเกิน ๓ ป ตามหลักเกณฑดังตอไปนี้ (๑) การเชา จากหน วยงานตามกฎหมายวาดวยระเบียบ บริหารราชการสวนทองถิ่น หนวยงานอื่นซึ่งมีกฎหมายบัญญัติใหมีฐานะเปน ราชการบริหารสวนทองถิ่น หรือรัฐวิสาหกิจ จายไดไมเกินรอยละหาสิบของ คาเชาทั้งสัญญา
  • 158.
    ๗๙ (๒) การเชาจากเอกชนจายไดไมเกินรอยละยี่สิบของคาเชา ทั้งสัญญา การจายเงินคาเชาลวงหนานอกเหนือจากหลักเกณฑขางตน ทําความตกลงกับกระทรวงการคลังกอน ใหขอ การเชาอสังหาริมทรัพย ขอ ๑๒๙การเชาอสังหาริมทรัพย ใหกระทําไดในกรณีดังตอไปนี้ (๑) เชาที่ดินเพื่อใชประโยชนในราชการ (๒) เชาสถานที่เพื่อใชเปนที่ทําการในกรณีที่ไมมีสถานที่ ของทางราชการ หรือมีแตไมเพียงพอ และถาสถานที่เชานั้นกวางขวางพอ จะใชเปนที่พักของผูซึ่งมีสิทธิเบิกคาเชาบานตามระเบียบของทางราชการดวย ก็ได (๓) เช า สถานที่ เ พื่ อ ใช เ ป น ที่ พั ก สํ าหรั บ ผู  มี สิ ท ธิ เ บิ ก คาเชาที่พักตามระเบียบของทางราชการ ในกรณีที่ตองการประหยัดเงิน งบประมาณ (๔) เชาสถานที่เพื่อใชเปนที่เก็บพัสดุของทางราชการใน กรณีที่ไมมีสถานที่เก็บเพียงพอ การเชาใหดําเนินการโดยวิธีตกลงราคา ขอ ๑๓๐ กอนดําเนินการเชา ใหเจาหนาที่พัสดุทํารายงานเสนอ หัวหนาสวนราชการ ตามรายการดังตอไปนี้ (๑) เหตุผลและความจําเปนที่จะตองเชา (๒) ราคาคาเชาที่ผูใหเชาเสนอ (๓) รายละเอี ย ดของอสั ง หาริ ม ทรั พ ย ที่ จ ะเช า เช น สภาพของสถานที่บริเวณที่ตองการใชพรอมทั้งภาพถาย (ถามี) และราคาคาเชา ครั้งหลังสุด เปนตน (๔) อัตราคาเชาอสังหาริมทรัพย ซึ่งมีขนาดและสภาพ ใกลเคียงกับที่จะเชา (ถามี) หลักการเชา อสังหาริมทรัพย การรายงานขอเชา อสังหาริมทรัพย
  • 159.
    ๘๐ อํานาจอนุมัติใหเชา อสังหาริมทรัพย ในกรณี ห นว ยงานในส ว นกลางต อ งการเช า อสั ง หาริม ทรั พ ยใ น สวนภูมิภาค ใหขอความเห็นเกี่ยวกับความเหมาะสมของสถานที่และอัตรา คาเชาจากจังหวัดนั้น ๆ เพื่อประกอบการพิจารณาดวย ขอ ๑๓๑ อสังหาริมทรัพยซึ่งมีอัตราคาเชารวมทั้งคาบริการอื่น เกี่ยวกับการเชาตามที่จะกําหนดไวในสัญญาไมเกินเดือนละ ๒๐,๐๐๐ บาท ใหหัวหนาสวนราชการเปนผูพิจารณาอนุมัติ ถาเกินเดือนละ ๒๐,๐๐๐ บาท ใหขอทําความตกลงกับกระทรวงการคลังกอน สวนที่ ๗ สัญญาและหลักประกัน สัญญา รูปแบบสัญญาและ อํานาจลงนามใน สัญญา ขอ ๑๓๒ การลงนามในสัญญาในการจัดหาตามระเบียบนี้เปนอํานาจ ของหั ว หน า ส ว นราชการ และใหทํ าเปน ภาษาไทยหรือ ภาษาอั ง กฤษ ตามตัวอยางที่ กวพ. กําหนด การทําสัญญารายใดถาจํ าเปนตองมีขอความหรือรายการแตกตางไป จากตัวอยางสัญญาที่ กวพ. กําหนด โดยมีสาระสําคัญตามที่กําหนดไวใน ตัวอยางสัญญาและไมทําใหทางราชการเสียเปรียบก็ใหกระทําได เวนแต หัวหนาสวนราชการเห็นวาจะมีปญหาในทางเสียเปรียบหรือไมรัดกุมพอ ก็ให สงรางสัญญานั้นไปใหสํานักงานอัยการสูงสุดพิจารณากอน ในกรณีที่ไมอาจทําสัญญาตามตัวอยางที่ กวพ. กําหนดได และจําเปน ต อ งร า งสั ญ ญาขึ้ น ใหม ต  อ งส ง ร า งสั ญ ญานั้ น ให สํ านั ก งานอั ย การสู ง สุ ด พิจารณากอน เวนแตหัวหนาสวนราชการเห็นสมควรทําสัญญาตามแบบที่ เคยผานการพิจารณาของสํานักงานอัยการสูงสุดมาแลว ก็ใหกระทําได สําหรับการเชาซึ่งผูเชาจะตองเสียเงินอื่นใดนอกจากคาเชา หรือใน กรณีที่หัวหนาสวนราชการเห็นวาจะมีปญหาในทางเสียเปรียบหรือไมรัดกุม พอใหสงรางสัญญาใหสํานักงานอัยการสูงสุดหรืออัยการจังหวัด แลวแตกรณี ตรวจพิจารณากอน
  • 160.
    ๘๑ ในกรณีจําเปนตองทําสัญญาเปนภาษาตางประเทศ ใหทําเปนภาษา อังกฤษ แตตองมีคําแปลตัวสัญญาและเอกสารแนบทายสัญญาเฉพาะที่ สําคัญเปนภาษาไทยไวดวย เวนแตเปนการทําสัญญาตามตัวอยางที่ กวพ. กําหนด ไมตองแปลเปนภาษาไทย การทํ าสัญญาของสวนราชการในตางประเทศ จะทํ าสัญญาเปน ภาษาอั ง กฤษหรื อ ภาษาของประเทศที่หน ว ยงานนั้ นตั้งอยู โดยผานการ พิจารณาของผูเชี่ยวชาญหรือผูรูกฎหมายของสวนราชการนั้นๆ ก็ได ขอ ๑๓๓ การจัดหาในกรณีดังตอไปนี้ จะทําขอตกลงเปนหนังสือ หลักเกณฑการทํา ไวตอกันโดยไมตองทําเปนสัญญาตามขอ ๑๓๒ ก็ได โดยใหอยูในดุลพินิจ ขอตกลงเปนหนังสือ ของหัวหนาสวนราชการ (๑) การซื้อ การจาง หรือการแลกเปลี่ยนโดยวิธีตกลงราคา หรือการจางที่ปรึกษาโดยวิธีตกลงที่มีวงเงินไมเกิน ๑๐๐,๐๐๐ บาท (๒) การจัดหาที่คูสัญญา สามารถสงมอบพัสดุไดครบถวน ภายในหาวันทําการของทางราชการ นับตั้งแตวันถัดจากวันทําขอตกลงเปน หนังสือ (๓) การซื้อหรือการจางโดยวิธีกรณีพิเศษ และการจัดหา จากสวนราชการ (๔) การซื้อโดยวิธีพิเ ศษตามขอ ๒๓ (๑) (๒) (๓) (๔) และ (๕) (๕) การจางโดยวิธีพิเศษตามขอ ๒๔ (๑) (๒) (๓) (๔) และ (๕) (๖) การเชา ซึ่งผูเชาไมตองเสียเงินอื่นใดนอกจากคาเชา ในกรณีการจัดหาซึ่งมีราคาไมเกิน ๑๐,๐๐๐ บาท หรือในกรณีการซื้อ หรือการจางซึ่งใชวิธีดําเนินการตามขอ ๓๙ วรรคสอง จะไมทําขอตกลงเปน หนังสือไวตอกันก็ได (ความในขอนี้ แกไขเพิ่มเติมโดยขอ ๒๒ แหงระเบียบสํานักนายกรัฐมนตรี วาดวยการพัสดุ (ฉบับที่ ๔) พ.ศ. ๒๕๔๑)
  • 161.
    ๘๒ คาปรับ ข อ ๑๓๔การทําสัญญาหรือขอตกลงเปนหนังสือ นอกจาก การจางที่ปรึกษาใหกําหนดคาปรับเปนรายวันในอัตราตายตัวระหวางรอยละ ๐.๐๑ - ๐.๒๐ ของราคาพัสดุที่ยังไมไดรับมอบ เวนแตการจางซึ่งตองการ ผลสําเร็จของงานทั้งหมดพรอมกัน ใหกําหนดคาปรับเปนรายวันเปนจํานวน เงินตายตัวในอัตรารอยละ ๐.๐๑ - ๐.๑๐ ของราคางานจางนั้น แตจะตอง ไมตํ่ากวาวันละ ๑๐๐ บาท สําหรับงานกอสรางสาธารณูปโภคที่มีผลกระทบ ตอการจราจร ใหกําหนดคาปรับเปนรายวันในอัตรารอยละ ๐.๒๕ ของ ราคางานจางนั้น แตอาจจะกําหนดขั้นสูงสุดของการปรับก็ได ทั้งนี้ ตาม หลักเกณฑที่ กวพ. กําหนด ในการทําสัญญาจางที่ปรึกษา หากสวนราชการเห็นวา ถาไมกําหนด คาปรับไวในสัญญาจะเกิดความเสียหายแกทางราชการ ใหสวนราชการผูจัด ทํ าสัญญากํ าหนดคาปรับเปนรายวันในอัตราหรือจํ านวนเงินตายตัวในอัตรา รอยละ ๐.๐๑ - ๐.๑๐ ของราคางานจางนั้นไดตามความเหมาะสมและ จําเปน การกํ าหนดคา ปรั บตามวรรคหนึ่งและวรรคสองในอัตราหรือเปน จํานวนเงินเทาใด ใหอยูในดุลยพินิจของหัวหนาสวนราชการ โดยคํานึงถึง ราคาและลั ก ษณะของพั ส ดุ ซึ่งอาจมีผ ลกระทบตอการที่ คูสัญญาของทาง ราชการจะหลีกเลี่ยงไมปฏิบัติตามสัญญา หรือกระทบตอการเจรจา หรือ ความเสียหายแกทางราชการ แลวแตกรณี ในกรณีการจัดหาสิ่งของที่ประกอบกันเปนชุด ถาขาดสวนประกอบ สวนหนึ่งสวนใดไปแลวจะไมสามารถใชการไดโดยสมบูรณ แมคูสัญญาจะ สงมอบสิ่งของภายในกําหนดตามสัญญา แตยังขาดสวนประกอบบางสวน ตอมาไดสงมอบสวนประกอบที่ยังขาดนั้นเกินกําหนดสัญญา ใหถือวาไมได สงมอบสิ่งของนั้นเลย ใหปรับเต็มราคาของทั้งชุด ในกรณีที่การจัดหาสิ่งของคิดราคารวมทั้งคาติดตั้งหรือทดลองดวย ถาติดตั้งหรือทดลองเกินกวากําหนดตามสัญญาเปนจํานวนวันเทาใด ใหปรับ เปนรายวันในอัตราที่กําหนดของราคาทั้งหมด
  • 162.
    ๘๓ เมื่อครบกําหนดสงมอบพัสดุตามสัญญาหรือขอตกลง ใหสวนราชการ รีบแจงการเรียกคาปรับตามสัญญาหรือขอตกลงจากคูสัญญา และเมื่อคูสัญญา ไดสงมอบพัสดุใหสวนราชการบอกสงวนสิทธิ์การเรียกคาปรับในขณะที่ รับมอบพัสดุนั้นดวย (ความในขอนี้ แกไขเพิ่มเติมโดยขอ ๒๒ แหงระเบียบสํานักนายกรัฐมนตรี วาดวยการพัสดุ (ฉบับที่ ๔) พ.ศ. ๒๕๔๑) ขอ ๑๓๕ ใหหัวหนาสวนราชการสงสํ าเนาสัญญาหรือขอตกลง เปนหนังสือ ซึ่งมีมูลคาตั้งแตหนึ่งลานบาทขึ้นไป ใหสํานักงานตรวจเงิน แผนดินหรือสํ าหนักงานตรวจเงินแผนดินภูมิภาคแลวแตกรณี และกรม สรรพากร ภายใน ๓๐ วัน นับแตวันทําสัญญาหรือขอตกลง ขอ ๑๓๖ สัญญาหรือขอตกลงเปนหนังสือที่ไดลงนามแลว จะ แกไขเปลี่ยนแปลงมิได เวนแตการแกไขนั้นจะเปนความจําเปนโดยไมทําให ทางราชการตองเสียประโยชน หรือเปนการแกไขเพื่อประโยชนแกทาง ราชการ ใหอยูในอํานาจของหัวหนาสวนราชการที่จะพิจารณาอนุมัติให แกไขเปลี่ยนแปลงได แตถามีการเพิ่มวงเงิน จะตองปฏิบัติตามกฎหมาย วาดวยวิธีการงบประมาณ หรือขอทําความตกลงในสวนที่ใชเงินกู หรือเงิน ชวยเหลือ แลวแตกรณีดวย การแก ไ ขเปลี่ย นแปลงสัญญาหรือขอตกลงตามวรรคหนึ่ง หากมี ความจํ าเปนตองเพิ่มหรือลดวงเงิน หรือเพิ่มหรือลดระยะเวลาสงมอบของ หรือระยะเวลาในการทํางาน ใหตกลงพรอมกันไป สํ าหรั บ การจัดหาที่เกี่ย วกับ ความมั่นคงแข็งแรง หรืองานเทคนิค เฉพาะอยาง จะตองไดรับการรับรองจากวิศวกร สถาปนิกและวิศวกร ผูชํานาญการ หรือผูทรงคุณวุฒิ ซึ่งรับผิดชอบหรือสามารถรับรองคุณลักษณะ เฉพาะ แบบและรายการของงานกอสราง หรืองานเทคนิคเฉพาะอยางนั้น แลวแตกรณีดวย (ความในขอนี้ แกไขเพิ่มเติมโดยขอ ๒๒ แหงระเบียบสํานักนายกรัฐมนตรี วาดวยการพัสดุ (ฉบับที่ ๓) พ.ศ. ๒๕๓๙) การสงสําเนาสัญญา ให สตง. และกรม สรรพากร การแกไข เปลี่ยนแปลงสัญญา
  • 163.
    ๘๔ ขอ ๑๓๗ ใหหัวหนาสวนราชการพิจารณาใชสิทธิบอกเลิกสัญญา หรือขอตกลงในกรณีที่มีเหตุอันเชื่อไดวา ผูรับจางไมสามารถทํางานให แลวเสร็จภายในระยะเวลาที่กําหนด การตกลงกับคูสัญญาที่จะบอกเลิกสัญญาหรือขอตกลง ใหหัวหนา สวนราชการพิจารณาไดเฉพาะกรณีที่เปนประโยชนแกทางราชการโดยตรง หรือเพื่อแกไขขอเสียเปรียบของทางราชการในการที่จะปฏิบัติตามสัญญาหรือ ขอตกลงนั้นตอไป ขอ ๑๓๘ ในกรณีที่คูสัญญาไมสามารถปฏิบัติตามสัญญาหรือ การบอกเลิกสัญญา กรณีคาปรับจะเกิน ขอตกลงได และจะตองมีการปรับตามสัญญาหรือขอตกลงนั้น หาก รอยละ ๑๐ และการ จํ านวนเงินคาปรับจะเกินรอยละสิบของวงเงินคาพัสดุหรือคาจาง ใหสวน ผอนปรน ราชการพิจารณาดํ าเนินการบอกเลิกสัญญาหรือขอตกลง เวนแตคูสัญญา จะไดยินยอมเสียคาปรับใหแกทางราชการ โดยไมมีเงื่อนไขใดๆ ทั้งสิ้น หัวหนาสวนราชการพิจารณาผอนปรนการบอกเลิกสัญญาไดเทาที่จําเปน การงดหรือลดคาปรับ ขอ ๑๓๙ การงดหรือลดคาปรับใหแกคูสัญญา หรือการขยายเวลา หรือการขยายเวลา ทําการตามสัญญาหรือขอตกลง ใหอยูในอํานาจของหัวหนาสวนราชการที่จะ ทําการตามสัญญา พิจารณาไดตามจํานวนวันที่มีเหตุเกิดขึ้นจริงเฉพาะกรณีดังตอไปนี้ (๑) เหตุเกิดจากความผิด หรือความบกพรองของสวน ราชการ (๒) เหตุสุดวิสัย (๓) เหตุเกิดจากพฤติการณอันหนึ่งอันใดที่คูสัญญาไมตอง รับผิดตามกฎหมาย ให ส  วนราชการระบุ ไ วใ นสัญญากํ าหนดใหคูสัญญาตองแจงเหตุ ดังกลาวใหสวนราชการทราบภายใน ๑๕ วัน นับแตเหตุนั้นไดสิ้นสุดลง หาก มิไดแจงภายในเวลาที่กําหนด คูสัญญาจะยกมากลาวอางเพื่อขอลดหรืองด คาปรับ หรือขอขยายเวลาในภายหลังมิได เวนแตกรณีตาม (๑) ซึ่งมีหลักฐาน ชัดแจง หรือสวนราชการทราบดีอยูแลวตั้งแตตน สิทธิการบอกเลิก สัญญาจาง และการ ตกลงเลิกสัญญา (ความในวรรคหนึ่ง แกไขเพิ่มเติมโดยขอ ๒๓ แหงระเบียบสํ านักนายก รัฐมนตรีวาดวยการพัสดุ (ฉบับที่ ๓) พ.ศ. ๒๕๓๙)
  • 164.
    ๘๕ ขอ ๑๔๐ ในกรณีที่ไมมีระเบียบกําหนดไวเปนการเฉพาะและเปน การใชสิทธิตาม ่ ความจําเปนเพื่อประโยชนแกทางราชการที่จะใชสิทธิตามเงื่อนไขของสัญญา เงือนไขของสัญญา หรือขอตกลง หรือขอกฎหมาย ใหอยูในดุลพินิจของหัวหนาสวนราชการที่ หรือขอกฎหมาย จะใชสิทธิดังกลาว สั่งการไดตามความจําเปน หลักประกัน ขอ ๑๔๑ หลักประกันซองหรือหลักประกันสัญญา ใหใชหลัก ชนิดของหลักประกัน ประกันอยางหนึ่งอยางใด ดังตอไปนี้ (๑) เงินสด (๒) เช็คที่ธนาคารเซ็นสั่งจาย ซึ่งเปนเช็คลงวันที่ที่ใช เช็คนั้นชําระตอเจาหนาที่ หรือกอนวันนั้นไมเกิน ๓ วันทําการ (๓) หนังสือคํ้าประกันของธนาคารภายในประเทศตามตัว อยางที่ กวพ. กําหนด (๔) หนั ง สื อ คํ้ าประกันของบรรษั ทเงิ นทุนอุตสาหกรรม แหงประเทศไทย บริษัทเงินทุนหรือบริษัทเงินทุนหลักทรัพยที่ไดรับอนุญาต ใหประกอบกิจการเงินทุนเพื่อการพาณิชยและประกอบธุรกิจคํ้าประกันตาม ประกาศของธนาคารแหงประเทศไทย ตามรายชื่อบริษัทเงินทุนที่ธนาคาร แหงประเทศไทยแจงเวียนใหสวนราชการตางๆ ทราบแลว โดยอนุโลมใหใช ตามตัวอยางหนังสือคํ้าประกันของธนาคารที่ กวพ. กําหนด (๕) พันธบัตรรัฐบาลไทย สํ าหรั บ การประกวดราคานานาชาติ ใหใชหนังสือคํ้ าประกันของ ธนาคารในตางประเทศที่มีหลักฐานดี และหัวหนาสวนราชการเชื่อถือเปน หลักประกันซองไดอีกประเภทหนึ่ง (ความในขอนี้ แกไขเพิ่มเติมโดยขอ ๒๔ แหงระเบียบสํานักนายกรัฐมนตรี วาดวยการพัสดุ (ฉบับที่ ๓) พ.ศ. ๒๕๓๙) ขอ ๑๔๒ หลักประกันซองและหลักประกันสัญญาในขอ ๑๔๑ มูลคาของ ใหกําหนดมูลคาเปนจํานวนเต็มในอัตรารอยละหาของวงเงินหรือราคาพัสดุที่ หลักประกัน จัดหาครั้งนั้น แลวแตกรณี เวนแตการจัดหาพัสดุที่หัวหนาสวนราชการ
  • 165.
    ๘๖ เห็นวามีความสําคัญเปนพิเศษ จะกําหนดอัตราสูงกวารอยละหาแตไมเกิน รอยละสิบก็ได ในการทํ าสัญ ญาจั ด หาพั ส ดุ ที่ มี ร ะยะเวลาผู ก พั น ตามสั ญ ญา เกิน ๑ ป และพัสดุนั้นไมตองมีการประกันเพื่อความชํารุดบกพรอง เชน พัสดุใชสิ้นเปลือง ใหกําหนดหลักประกันในอัตรารอยละหาของราคาพัสดุที่ สงมอบในแตละปของสัญญา โดยใหถือวาหลักประกันนี้เปนการคํ้าประกัน ตลอดอายุสัญญาและหากในปตอไปราคาพัสดุที่สงมอบแตกตางไปจากราคา ในรอบปกอนใหปรับปรุงหลักประกันตามอัตราสวนที่เปลี่ยนแปลงไปนั้น กอนครบรอบป ในกรณีที่หลักประกันตองปรับปรุงในทางที่เพิ่มขึ้นและ คูสัญญาไมนําหลักประกันมาเพิ่มใหครบจํานวนภายใน ๑๕ วันกอนการ สงมอบพัสดุงวดสุดทายของปนั้น ใหทางราชการหักจากเงินคาพัสดุงวด สุดทายของปนั้นที่ทางราชการจะตองจายใหเปนหลักประกันในสวนที่เพิ่มขึ้น การกําหนดหลักประกันตามวรรคหนึ่งและวรรคสอง จะตองระบุไว เปนเงื่ อนไขในเอกสารสอบราคาหรื อเอกสารประกวดราคา และหรือใน สัญญาดวย ในกรณีที่ผูเสนอราคาหรือคูสัญญาวางหลักประกันที่มีมูลคาสูงกวาที่ กํ าหนดไวในระเบียบ เอกสารสอบราคาหรือเอกสารประกวดราคา หรือ สัญญา ใหอนุโลมรับได ขอยกเวนการวาง ขอ ๑๔๓ ในกรณีที่สวนราชการ หรือรัฐวิสาหกิจเปนผูเสนอราคา หลักประกัน หรือเปนคูสัญญา ไมตองวางหลักประกัน การคืนหลักประกัน ขอ ๑๔๔ ใหสวนราชการคืนหลักประกันใหแกผูเสนอราคาคูสัญญา หรือผูคํ้าประกัน ตามหลักเกณฑดังนี้ (๑) หลั ก ประกั น ซองให คื น ให แ ก ผู  เ สนอราคาหรื อ ผูคํ้าประกันภายใน ๑๕ วัน นับแตวันที่ไดพิจารณาในเบื้องตนเรียบรอยแลว เวนแตผูเสนอราคารายที่คัดเลือกไวซึ่งเสนอราคาตํ่าสุดไมเกิน ๓ ราย ใหคืน ไดตอเมื่อไดทําสัญญาหรือขอตกลง หรือผูเสนอราคาไดพนจากขอผูกพัน แลว
  • 166.
    ๘๗ (๒) หลั กประกั นสัญญาใหคืน ใหแกคู สัญญา หรื อ ผูคํ้าประกันโดยเร็ว และอยางชาตองไมเกิน ๑๕ วัน นับแตวันที่คูสัญญา พนจากขอผูกพันตามสัญญาแลว การจั ด หาที่ ไ ม ต  อ งมี ก ารประกั น เพื่ อ ความชํ ารุ ด บกพรองให คืน หลักประกันใหแกคูสัญญาหรือผูคํ้าประกันตามอัตราสวนของพัสดุ ซึ่งทาง ราชการไดรับมอบไวแลว แตทั้งนี้จะตองระบุไวเปนเงื่อนไขในเอกสารสอบ ราคาหรือเอกสารประกวดราคา และในสัญญาดวย การคืนหลักประกันที่เปนหนังสือคํ้าประกันของธนาคาร บรรษัท เงินทุนอุตสาหกรรมแหงประเทศไทย บริษัทเงินทุน หรือบริษัทเงินทุน หลักทรัพย ในกรณีที่ผูเสนอราคาหรือคูสัญญาไมมารับภายในกําหนดเวลา ขางตน ใหรีบสงตนฉบับหนังสือคํ้าประกันใหแกผูเสนอราคา หรือคูสัญญา โดยทางไปรษณียลงทะเบียนโดยเร็ว พรอมกับแจงใหธนาคาร บรรษัทเงินทุน อุตสาหกรรมแหงประเทศไทย บริษัทเงินทุน หรือบริษัทเงินทุนหลักทรัพย ผูคํ้าประกันทราบดวย (ความในวรรคสาม แกไขเพิ่มเติมโดยขอ รัฐมนตรีวาดวยการพัสดุ (ฉบับที่ ๓) พ.ศ. ๒๕๓๙) ๒๕ แหงระเบียบสํานักนายก สวนที่ ๘ การลงโทษผูทิ้งงาน ข อ ๑๔๕ ใหผูรักษาการตามระเบียบจัดทํ าบัญชีรายชื่อผูทิ้งงาน การลงโทษผูทิ้งงาน ตามที่ไดกําหนดไวในหมวดนี้ หามสวนราชการกอนิติสัมพันธกับผูทิ้งงานที่ผูรักษาการตามระเบียบ ไดระบุชื่อไวในบัญชีรายชื่อผูทิ้งงานและไดแจงเวียนชื่อแลว เวนแตผูรักษา การตามระเบียบจะสั่งเพิกถอนการเปนผูทิ้งงาน การหามสวนราชการกอนิติสัมพันธกับผูทิ้งงานตามวรรคสอง ใหใช บังคับกับบุคคลตามขอ ๑๔๕ ฉ วรรคสอง และวรรคสามดวย
  • 167.
    ๘๘ บุคคลธรรมดาหรือนิติบุคคลใดที่อยูในระหวางการพิจารณาใหเปน ผูทิ้งงานตามขอกําหนดในสวนนี้ ใหบุคคลดังกลาวมีสิทธิเสนอราคาหรือ เสนองานใหแกสวนราชการได แตถาผลการพิจารณาตอมาผูรักษาการตาม ระเบี ย บไดสั่ ง ใหบุคคลธรรมดาหรือนิติบุคคลนั้นเปนผูทิ้งงาน ใหปลัด กระทรวงตัดรายชื่อบุคคลดังกลาวออกจากรายชื่อผูมีสิทธิไดรับการคัดเลือก หรือยกเลิกการเปดซองสอบราคา ประกวดราคา หรือเสนองาน หรือยกเลิก การลงนามในสัญญาซื้อหรือจางที่ไดกระทํากอนการสั่งการของผูรักษาการ ตามระเบียบ เวนแตในกรณีที่ปลัดกระทรวงพิจารณาเห็นวาจะเปนประโยชน แกทางราชการอยางยิ่ง ปลัดกระทรวงจะไมตัดรายชื่อบุคคลดังกลาวออกจาก รายชื่อผูมีสิทธิไดรับการคัดเลือก หรือจะไมยกเลิกการลงนามในสัญญาซื้อ หรือจางที่ไดกระทํากอนการสั่งการของผูรักษาการตามระเบียบก็ได (ความในขอนี้ แกไขเพิ่มเติมโดยขอ ๒๓ แหงระเบียบสํานักนายกรัฐมนตรี วาดวยการพัสดุ (ฉบับที่ ๔) พ.ศ. ๒๕๔๑) เหตุลงโทษใหเปน ผูทิ้งงาน ขอ ๑๔๕ ทวิ เมื่อปรากฏกรณีใดกรณีหนึ่ง ดังตอไปนี้ (๑) ผูที่ไดรับการคัดเลือกแลวไมยอมไปทําสัญญา หรือ ขอตกลงภายในเวลาที่ทางราชการกําหนด (๒) เมื่อคูสัญญาของทางราชการ หรือผูรับจางชวงที่ทาง ราชการอนุญาตใหรับชวงงานได ไมปฏิบัติตามสัญญาหรือขอตกลงนั้น (๓) พัสดุที่ซื้อหรือจางทํา เกิดขอบกพรองขึ้นภายในระยะ เวลาที่กําหนดไวในสัญญาหรือขอตกลง และไมไดรับการแกไขใหถูกตอง จากผูจําหนาย ผูรับจาง หรือคูสัญญา หรือพัสดุที่ซื้อหรือจางไมไดมาตรฐาน หรือวัสดุที่ใชไมไดมาตรฐาน หรือไมครบถวนตามที่กําหนดไวในสัญญาหรือ ขอตกลง ทําใหงานบกพรองเสียหายอยางรายแรง หรือ (๔) สําหรับงานกอสรางสาธารณูปโภค หากปรากฏวา พัสดุหรือวัสดุที่ซื้อหรือจางหรือใชโดยผูรับจางชวงที่ทางราชการอนุญาตให รับชวงงานได มีขอบกพรอง หรือไมไดมาตรฐานหรือไมครบถวนตาม (๓)
  • 168.
    ๘๙ ใหหัวหนาสวนราชการทํารายงานไปยังปลัดกระทรวงโดยเร็ว เพื่อ พิจารณาใหบุคคลที่ไดรับการคัดเลือก ผูจําหนาย คูสัญญา หรือ ผูรับจางชวงที่ทางราชการอนุญาตใหรับชวงงานได เปนผูทิ้งงาน แลวแต กรณี พรอมทั้งเสนอความเห็นของตนเพื่อประกอบการพิจารณาของปลัด กระทรวงดวย เมื่อปลัดกระทรวงพิจารณาแลวเห็นวา การกระทําตาม (๑) (๒) (๓) หรือ (๔) เปนการกระทําโดยไมมีเหตุผลอันสมควร และบุคคล ดังกลาวสมควรเปนผูทิ้งงาน ใหปลัดกระทรวงสงชื่อบุคคลดังกลาวไปยัง ผูรักษาการตามระเบียบเพื่อพิจารณาสั่งใหเปนผูทิ้งงานโดยเร็ว ในกรณีที่เปนโครงการขนาดใหญตามหลักเกณฑและวงเงินที่ กวพ. กําหนด หากปลัดกระทรวงพิจารณาแลวเห็นวา บุคคลดังกลาวขางตนยัง ไมสมควรเปนผูทิ้งงาน ใหปลัดกระทรวงรายงานไปยัง กวพ. เพื่อทราบดวย เมื่อผูรักษาการตามระเบียบไดพิจารณาหลังจากที่ไดฟงความเห็นของ กวพ. ตามขอ ๑๒ (๖) แลว และเห็นวาบุคคลดังกลาวสมควรเปน ผูทิ้งงาน ก็ใหผูรักษาการตามระเบียบสั่งใหบุคคลดังกลาวเปนผูทิ้งงาน โดยระบุชื่อผูทิ้งงานไวในบัญชีรายชื่อผูทิ้งงาน พรอมทั้งแจงเวียนชื่อผูทิ้งงาน ใหสวนราชการอื่นทราบ รวมทั้งแจงใหผูทิ้งงานรายนั้นทราบทางไปรษณีย ลงทะเบียนดวย ในกรณีผูรักษาการตามระเบียบเห็นวาบุคคลดังกลาวไมสมควรเปน ผูทิ้งงาน ใหแจงผลการพิจารณาไปใหปลัดกระทรวงทราบ ขอ ๑๔๕ ตรี ในกรณีการจางที่ปรึกษาหรือการจางออกแบบและ ควบคุมงาน หากตรวจสอบแลว ปรากฏวาผลจากการปฏิบัติตามสัญญา ดังกลาวมีขอบกพรอง ผิดพลาด หรือกอใหเกิดความเสียหายแกทางราชการ อยางรายแรง ใหหัวหนาสวนราชการเสนอปลัดกระทรวงเพื่อพิจารณา ใหคูสัญญานั้นเปนผูทิ้งงาน การพิจารณาสั่งใหคูสัญญาเปนผูทิ้งงานตามวรรคหนึ่ง ใหนําความ ในขอ ๑๔๕ ทวิ วรรคสาม วรรคสี่ วรรคหา และวรรคหก มาใชบังคับโดย อนุโลม
  • 169.
    ๙๐ การลงโทษผูทิ้งงาน ผูเสนอราคา หรือ ผูเสนองานที่มีการ กระทําอันเปนการ ขัดขวางการแขงขัน ราคาอยางเปนธรรม หรือมีการกระทําไม สุจริต ขอ ๑๔๕จัตวา ในการจัดหาพัสดุตามระเบียบนี้ หากมีเหตุ อันควรสงสัยปรากฏในภายหลังวา ผูเสนอราคาหรือผูเสนองานรายหนึ่ง หรือหลายรายไมวาจะเปนผูเสนอราคาหรือผูเสนองานที่ไดรับการคัดเลือก หรือไมก็ตาม กระทําการอันเปนการขัดขวางการแขงขันราคาอยางเปนธรรม หรือกระทําการโดยไมสุจริต เชน การเสนอเอกสารอันเปนเท็จ หรือใชบุคคล ธรรมดาหรือนิติบุคคลอื่นมาเสนอราคาแทน ใหสวนราชการที่เกี่ยวของ ดํ าเนิ น การตรวจสอบข อ เท็ จ จริ ง ว า บุ ค คลดั ง กล า วสมควรเป น ผู ทิ้ ง งาน หรือไม โดยมีหนังสือแจงเหตุที่ทางราชการสงสัยไปยังผูเสนอราคาหรือ ผูเสนองานที่ถูกสงสัยทราบ พรอมทั้งใหชี้แจงรายละเอียดขอเท็จจริงภายใน เวลาที่ทางราชการกําหนด แตตองไมนอยกวา ๑๕ วัน นับแตวันที่ไดรับ หนังสือแจงจากสวนราชการ เมื่ อส วนราชการได รับ คํ าชี้แ จงจากผูเสนองานหรือผู เสนองานที่ ถูกสงสัยตามวรรคหนึ่งแลว ใหหัวหนาสวนราชการทํ ารายงานไปยังปลัด กระทรวง พรอมทั้งเสนอความเห็นของตน เพื่อประกอบการพิจารณา ของปลัดกระทรวงวาบุคคลดังกลาวสมควรเปนผูทิ้งงานหรือไม หากผูเสนอราคาหรือผูเสนองานที่ถูกสงสัย ไมชี้แจงภายในกําหนด เวลาตามวรรคหนึ่ง ใหถือวามีเหตุอันควรเชื่อไดวามีการกระทําอันเปนการ ขัดขวางการแขงขันราคาอยางเปนธรรม หรือมีการกระทําโดยไมสุจริตให หั วหน า สวนราชการเสนอปลัดกระทรวง พรอมทั้งเสนอความเห็นเพื่อ พิจารณาใหผูนั้นเปนผูทิ้งงาน การพิจารณาใหผูเสนอราคา หรือผูเสนองานเปนผูทิ้งงานตามวรรค สอง และวรรคสาม ใหนําความในขอ ๑๔๕ ทวิ วรรคสาม วรรคสี่ วรรคหา และวรรคหก มาใชบังคับโดยอนุโลม ขอ ๑๔๕ เบญจ ในกรณีที่ผูเสนอราคาหรือผูเสนองานที่รวมกระทํา การอันเปนการขัดขวางการแขงขันราคาอยางเปนธรรมหรือกระทํ าการโดย ไมสุจริตรายใด ซึ่งมิใชเปนผูริเริ่มใหมีการกระทําดังกลาว ไดใหความ รวมมือเปนประโยชนตอการพิจารณาของทางราชการใหหัวหนาสวนราชการ
  • 170.
    ๙๑ หรือปลัดกระทรวง หรือผูรักษาการตามระเบียบพิจารณาใหผูเสนอราคาหรือ ผู เสนองานรายนั้นไดรับการยกเวนที่จะไมเปนผูทิ้งงานได โดยแสดง เหตุผลหรือระบุเหตุผลไวในการเสนอความเห็นหรือในการสั่งการ แลวแต กรณี ขอ ๑๔๕ ฉ ในกรณีที่นิติบุคคลใดถูกสั่งใหเปนผูทิ้งงาน ตาม ขอ ๑๔๕ ทวิ ขอ ๑๔๕ ตรี หรือขอ ๑๔๕ จัตวา ถาการกระทําดังกลาว เกิดจากหุนสวนผูจัดการ กรรมการผูจัดการ ผูบริหาร หรือผูมีอํานาจใน การดํ าเนินงานในกิจการของนิติบุคคลนั้น ใหผูรักษาการตามระเบียบนี้ สั่งใหบุคคลดังกลาวเปนผูทิ้งงานดวย ในกรณีที่นิติบุคคลรายใดถูกสั่งใหเปนผูทิ้งงานตามขอ ๑๔๕ ทวิ ขอ ๑๔๕ ตรี หรือ ขอ ๑๔๕ จัตวา ใหคําสั่งดังกลาวมีผลไปถึงนิติบุคคล อื่นที่ดําเนินธุรกิจประเภทเดียวกัน ซึ่งมีหุนสวนผูจัดการ กรรมการผูจัดการ ผูบริหาร หรือผูมีอํานาจในการดําเนินงานในกิจการของนิติบุคคลนั้นเปน บุคคลเดียวกันกับหุนสวนผูจัดการ กรรมการผูจัดการ ผูบริหาร หรือผูมี อํานาจในการดําเนินงานในกิจการของนิติบุคคลที่ถูกพิจารณาใหเปนผูทิ้งงาน ดวย ในกรณีที่บุคคลธรรมดารายใดถูกสั่งใหเปนผูทิ้งงานตามขอ ๑๔๕ ทวิ ขอ ๑๔๕ ตรี หรือขอ ๑๔๕ จัตวา ใหคําสั่งดังกลาวมีผลไปถึงนิติบุคคลอื่นที่ เข าเสนอราคาหรื อเสนองาน ซึ่ ง มีบุ ค คลดัง กลาวเป นหุนส วนผู จัด การ กรรมการผูจัดการ ผูบริหาร หรือผูมีอํานาจในการดําเนินงานในกิจการของ นิติบุคคลนั้นดวย ขอ ๑๔๕ สัตต เพื่อประโยชนในการดําเนินการใหเปนไปตาม ระเบียบนี้ เมื่อปรากฏขอเท็จจริงอันควรสงสัยวา มีการกระทําตามขอ ๑๔๕ ทวิ ขอ ๑๔๕ ตรี หรือขอ ๑๔๕ จัตวา และปลัดกระทรวงยังไมไดรายงานไปยัง ผู รัก ษาการตามระเบีย บ ผู รัก ษาการตามระเบีย บอาจเรี ยกใหผูไดรับการ คัดเลือก ผูจําหนาย ผูรับจาง คูสัญญา ผูเสนอราคาหรือผูเสนองานที่มี ขอเท็จจริงอันควรสงสัยวามีการกระทําอันเปนการขัดขวางการแขงขันราคา การลงโทษหุนสวน ผูจัดการ กรรมการ ผูจัดการ ผูบริหาร หรือผูมีอํานาจดําเนิน งานเปนผูทิ้งงาน
  • 171.
    ๙๒ อยางเปนธรรม หรือกระทํ าการโดยไมสุจริตมาชี้แจงขอเท็จจริงตอ ผูรักษาการตามระเบียบ ทั้งนี้ โดยมีหนังสือแจงเหตุที่ผูรักษาการตาม ระเบี ย บสงสั ย ไปยั ง บุ ค คลดั ง กล า ว พร อ มทั้ ง แจ ง ให บุ ค คลนั้ น ชี้ แ จง รายละเอียดขอเท็จจริงภายในเวลาที่ผูรักษาการตามระเบียบกําหนด แต ตองไมนอยกวา ๑๕ วัน นับแตวันที่ไดรับหนังสือแจงจากผูรักษาการ ตามระเบียบ เมื่อผูรักษาการตามระเบียบไดรับคํ าชี้แจงจากผูไดรับการคัดเลือก ผูจําหนาย ผูรับจาง คูสัญญา ผูเสนอราคาหรือผูเสนองานที่ถูกสงสัยตาม วรรคหนึ่งแลว ใหผูรักษาการตามระเบียบพิจารณาคําชี้แจงดังกลาว หาก คําชี้แจงไมมีเหตุผลรับฟงได ใหผูรักษาการตามระเบียบพิจารณาใหบุคคล ดังกลาวเปนผูทิ้งงาน พรอมทั้งแจงผลการพิจารณาไปใหปลัดกระทรวง ทราบดวย หากผูไดรับการคัดเลือก ผูจําหนาย ผูรับจาง คูสัญญา ผูเสนอ ราคาหรือผูเสนองานที่ถูกสงสัยตามวรรคหนึ่ง ไมชี้แจงภายในกําหนดเวลาที่ ผูรักษาการตามระเบียบจะไดกํ าหนดไว ใหถือวามีเหตุอันควรเชื่อไดวามี การกระทํ าอันเปนการขัดขวางการแขงขันราคาอยางเปนธรรม หรือมีการ กระทําโดยไมสุจริต ใหผูรักษาการตามระเบียบพิจารณาใหบุคคลดังกลาวเปน ผูทิ้งงานพรอมทั้งแจงผลการพิจาณาไปใหปลัดกระทรวงทราบดวย (ความในขอ ๑๔๕ ทวิ ขอ ๑๔๕ ตรี ขอ ๑๔๕ จัตวา ขอ ๑๔๕ เบญจ ขอ ๑๔๕ ฉ และ ขอ ๑๔๕ สัตต เพิ่มเติมโดยขอ ๒๔ แหงระเบียบสํานักนายกรัฐมนตรี วาดวยการพัสดุ (ฉบับที่ ๔) พ.ศ. ๒๕๔๑) หมวด ๓ การควบคุมและการจําหนายพัสดุ สวนที่ ๑ การยืม หลักการใหยืมหรือนํา พัสดุไปใช ขอ ๑๔๖ การใหยืม หรือนําพัสดุไปใชในกิจการ ซึ่งมิใชเพื่อ ประโยชนของทางราชการจะกระทํามิได
  • 172.
    ๙๓ ขอ ๑๔๗ การยืมพัสดุประเภทใชคงรูปไปใชราชการใหสวนราชการ ผูยืมทํ าหลักฐานการยืมเปนลายลักษณอักษร แสดงเหตุผลและกํ าหนด วันสงคืน โดยมีหลักเกณฑดังตอไปนี้ (๑) การยืมระหวางสวนราชการ จะตองไดรับอนุมัติ จากหัวหนาสวนราชการผูใหยืม (๒) การใหบุ ค คลยืม ใช ภ ายในสถานที่ราชการเดีย วกัน จะตองไดรับอนุมัติจากหัวหนาหนวยงานซึ่งรับผิดชอบพัสดุนั้น แตถายืม ไปใชนอกสถานที่ราชการจะตองไดรับอนุมัติจากหัวหนาสวนราชการ ขอ ๑๔๘ ผูยืมพัสดุประเภทใชคงรูปจะตองนําพัสดุนั้นมาสงคืนให ในสภาพที่ใชการไดเรียบรอย หากเกิดชํารุดเสียหาย หรือใชการไมได หรือ สูญหายไป ใหผูยืมจัดการแกไขซอมแซมใหคงสภาพเดิมโดยเสียคาใชจาย ของตนเอง หรือชดใชเปนพัสดุประเภท ชนิด ขนาด ลักษณะและคุณภาพ อยางเดียวกัน หรือชดใชเปนเงินตามราคาที่เปนอยูในขณะยืมตามหลักเกณฑ ที่กระทรวงการคลังกําหนด ขอ ๑๔๙ การยืมพัสดุประเภทใชสิ้นเปลืองระหวางสวนราชการ ให กระทํ าได เ ฉพาะเมื่อส วนราชการผูยืม มีความจํ าเปนตองใชพัสดุนั้นเปน การรีบดวน จะดําเนินการจัดหาไดไมทันการ และสวนราชการผูใหยืมมีพัสดุ นั้น ๆ พอที่จะใหยืมได โดยไมเปนการเสียหายแกราชการของตน และใหมี หลักฐานการยืมเปนลายลักษณอักษร ทั้งนี้ โดยปกติสวนราชการผูยืมจะ ตองจัดหาพัส ดุเปนประเภท ชนิด และปริม าณเชนเดียวกันสงคืนให สวนราชการผูใหยืม ขอ ๑๕๐ เมื่อครบกําหนดยืม ใหผูใหยืมหรือผูรับหนาที่แทน มี หนาที่ติดตามทวงพัสดุที่ใหยืมไปคืนภายใน ๗ วัน นับแตวันครบกําหนด การยืมพัสดุใชคงรูป การสงคืนพัสดุใช คงรูป การยืม-การสงคืน พัสดุใชสิ้นเปลือง การติดตามทวงพัสดุ ที่ใหยืม สวนที่ ๒ การควบคุม การเก็บรักษาพัสดุ ขอ ๑๕๑ พัสดุของสวนราชการไมวาจะไดมาดวยประการใด ให หลักการควบคุม
  • 173.
    ๙๔ การลงบัญชีหรือ ทะเบียนควบคุมพัสดุ วิธีการเบิก-จายพัสดุ อยูในความควบคุมตามระเบียบนี้ เวนแตมีระเบียบของทางราชการหรือ กฎหมายกําหนดไวเปนอยางอื่น ขอ ๑๕๒ เมื่อเจาหนาที่พัสดุไดรับมอบแลวใหดําเนินการ ดังตอไปนี้ (๑) ลงบัญชีหรือทะเบียนเพื่อควบคุมพัสดุ แลวแตกรณี แยกเปนชนิด และแสดงรายการตามตัวอยางที่ กวพ. กําหนด โดยใหมี หลักฐานการรับเขาบัญชีหรือทะเบียนไวประกอบรายการดวย สํ าหรับพัสดุประเภทอาหารสด จะลงรายการอาหารสด ทุกชนิดในบัญชีเดียวกันก็ได (๒) เก็บรักษาพัสดุใหเปนระเบียบเรียบรอย ปลอดภัย และใหครบถวนถูกตองตรงตามบัญชีหรือทะเบียน การเบิก – จายพัสดุ ขอ ๑๕๓ หนวยงานระดับกอง หนวยงานซึ่งแยกตางหากจาก สวนราชการระดับกรม หรือหนวยงานในสวนภูมิภาค ประสงคจะเบิกพัสดุ จากหนวยพัสดุระดับกรม ใหหัวหนาหนวยงานเปนผูเบิก การเบิ ก พัส ดุ จ ากหนว ยพั ส ดุข องหนวยงานในสวนภูมิภาค หรือ ของหนวยงานซึ่งแยกตางหากจากสวนราชการระดับกรม ใหหัวหนางานที่ ตองใชพัสดุนั้นเปนผูเบิก ใหหัวหนาหนวยพัสดุ ซึ่งเปนหัวหนาหนวยงานระดับแผนก หรือ ตํ่ ากวาระดับแผนกที่มีหนาที่เกี่ยวกับการควบคุมพัสดุ หรือขาราชการอื่น ซึ่งไดรับการแตงตั้งจากหัวหนาสวนราชการเปนหัวหนาหนวยพัสดุ เปน ผูสั่งจายพัสดุ แลวแตกรณี สวนราชการใดมีความจําเปน หัวหนาสวนราชการจะกําหนดวิธี การเบิกจายพัสดุเปนอยางอื่นก็ได และใหแจงสํานักงานตรวจเงินแผนดิน หรือสํานักงานตรวจเงินแผนดินภูมิภาค แลวแตกรณี ทราบดวย
  • 174.
    ๙๕ ขอ ๑๕๔ ผูจายพัสดุตองตรวจสอบความถูกตองของใบเบิกและ หลักฐานการเบิกจาย เอกสารประกอบ(ถามี) แลวลงบัญชีหรือทะเบียนทุกครั้งที่มีการจาย และ พัสดุ เก็บใบเบิกจายไวเปนหลักฐานดวย การตรวจสอบพัสดุประจําป ขอ ๑๕๕ กอนสิ้นเดือนกันยายนทุกป ใหหัวหนาสวนราชการหรือ หัวหนาหนวยงานซึ่งมีพัสดุไวจายตามขอ ๑๕๓ แลวแตกรณี แตงตั้ง เจาหนาที่ในสวนราชการหรือหนวยงานนั้น ซึ่งมิใชเจาหนาที่พัสดุคนหนึ่ง หรือหลายคนตามความจําเปน เพื่อตรวจสอบการรับจายพัสดุงวดตั้งแตวันที่ ๑ ตุลาคมปกอน จนถึงวันที่ ๓๐ กันยายนปปจจุบัน และตรวจนับพัสดุ ประเภทที่คงเหลืออยูเพียงวันสิ้นงวดนั้น ในการตรวจสอบตามวรรคหนึ่ง ใหเริ่มดําเนินการตรวจสอบพัสดุ ในวันเปดทําการวันแรกของเดือนตุลาคมเปนตนไป วาการรับจายถูกตองหรือ ไม พัสดุคงเหลือมีตัวอยูตรงตามบัญชีหรือทะเบียนหรือไม มีพัสดุใดชํารุด เสื่อมคุณภาพ หรือสูญไป เพราะเหตุใด หรือพัสดุใดไมจําเปนตองใชใน ราชการตอไป แลวใหเสนอรายงานผลการตรวจสอบดังกลาวตอผูแตงตั้ง ภายใน ๓๐ วันทําการ นับแตวันเริ่มดําเนินการตรวจสอบพัสดุนั้น เมื่อผูแตงตั้งไดรับรายงานจากเจาหนาที่ผูตรวจสอบแลว ใหสง รายงานเสนอตามลําดับชั้นจนถึงหัวหนาสวนราชการ ๑ ชุด และสงสําเนา รายงานไปยัง สํ านักงานตรวจเงินแผนดินหรือสํ านักงานตรวจเงินแผนดิน ภูมิภาคแลวแตกรณี ๑ ชุด สําหรับหนวยงานในราชการบริหารสวนภูมิภาค ใหสงสําเนารายงานไปยังสวนราชการตนสังกัดอีก ๑ ชุด ดวย ข อ ๑๕๖ เมื่อหัวหนา สว นราชการได รับ รายงานดัง กลาวตาม ขอ ๑๕๕ และปรากฏวามีพัสดุชํารุด เสื่อมสภาพ หรือสูญไป หรือไมจําเปน ตองใชในราชการตอไป ก็ใหแตงตั้งคณะกรรมการสอบหาขอเท็จจริงขึ้น คณะหนึ่ง โดยใหนําความในขอ ๓๕ และขอ ๓๖ มาใชบังคับโดยอนุโลม เวนแต กรณีที่เห็นไดอยางชัดเจนวา เปนการเสื่อมสภาพเนื่องมาจากการ ใชงานตามปกติ หรือสูญไปตามธรรมชาติ ใหหัวหนาสวนราชการพิจารณา สั่งการใหดําเนินการจําหนายตอไปได การตรวจสอบพัสดุ ประจําป การดําเนินการกรณี ที่มีพัสดุชํารุดเสื่อม สภาพหรือสูญไป
  • 175.
    ๙๖ ถาผลการพิจารณาปรากฏวา จะตองหาตัวผูรับผิดดวย ใหหัวหนา สวนราชการดําเนินการตามกฎหมายและระเบียบของทางราชการที่เกี่ยวของ ตอไป (ความในขอนี้ แกไขเพิ่มเติมโดยขอ ๒๕ แหงระเบียบสํานักนายกรัฐมนตรี วาดวยการพัสดุ (ฉบับที่ ๔) พ.ศ. ๒๕๔๑) สวนที่ ๓ การจําหนาย การจําหนายพัสดุ ขอ ๑๕๗ หลังจากการตรวจสอบแลว พัสดุใดหมดความจําเปน หรือหากใชราชการตอไปจะสิ้นเปลืองคาใชจายมาก ใหเจาหนาที่พัสดุเสนอ รายงานตอหัวหนาสวนราชการ เพื่อพิจารณาสั่งใหดําเนินการตามวิธีการ อยางหนึ่งอยางใดดังตอไปนี้ (๑) ขาย ให ดํ าเนิ น การขายโดยวิ ธี ท อดตลาดก อ น แตถาขายโดยวิธีทอดตลาดแลวไมไดผลดี ใหนําวิธีที่กําหนดเกี่ยวกับการ ซื้อมาใชโดยอนุโลม เวนแตการขายพัสดุครั้งหนึ่งซึ่งมีราคาซื้อหรือไดมารวม กันไมเกิน ๑๐๐,๐๐๐ บาท จะขายโดยวิธีตกลงราคาโดยไมตองทอดตลาด กอนก็ได การขายใหแกสวนรากชาร หนวยงานตามกฎหมายวา ดวยระเบียบบริหารราชการสวนทองถิ่น หนวยงานอื่นซึ่งมีกฎหมายบัญญัติ ใหมีฐานะเปนราชการบริหารสวนทองถิ่น รัฐวิสาหกิจ หรือองคการสถาน สาธารณกุศลตามมาตรา ๔๗ (๗) แหงประมวลรัษฎากร ใหขายโดยวิธี ตกลงราคา (๒) แลกเปลี่ยน ใหดําเนินการตามวิธีการแลกเปลี่ยน ที่กําหนดไวในระเบียบนี้ (๓) โอน ใหโอนแก ส ว นราชการ หนวยงานตาม กฎหมายวา ด วยระเบียบบริหารราชการสวนทองถิ่น หนวยงานอื่นซึ่งมี กฎหมายบัญญัติใหมีฐานะเปนราชการบริหารสวนทองถิ่น รัฐวิสาหกิจ หรือ
  • 176.
    ๙๗ องคการสถานสาธารณกุศลตามมาตรา ๔๗ (๗)แหงประมวลรัษฎากร ทั้งนี้ใหมีหลักฐานการสงมอบไวตอกันดวย (๔) แปรสภาพหรื อ ทํ าลาย ตามหลั ก เกณฑ แ ละวิธี การที่สวนราชการกําหนด การดําเนินการตามวรรคหนึ่ง โดยปกติใหแลวเสร็จภายใน ๖๐ วัน นับแตวันที่หัวหนาสวนราชการสั่งการ และสําหรับราชการบริหารสวน ภู มิ ภ าคจะต อ งได รั บ ความเห็ น ชอบจากหั ว หน า ส ว นราชการเจ า ของ งบประมาณกอนดวย ข อ ๑๕๘ เงิ น ที่ ไ ด จ ากการจํ าหน า ยพั ส ดุ ให ถื อ ปฏิ บั ติ ต าม เงินที่ไดจากการ กฎหมายวาดวยวิธีการงบประมาณ หรือขอตกลงในสวนที่ใชเงินกูหรือ จําหนายพัสดุ เงินชวยเหลือ แลวแตกรณี การจําหนายเปนสูญ ข อ ๑๕๙ ในกรณีที่พัสดุสูญไปโดยไมปรากฏตัวผูรับผิดหรือมี การจําหนายเปนสูญ ตัวผูรับผิดแตไมสามารถชดใชได หรือมีตัวพัสดุอยูแตไมสมควรดําเนินการ ตามขอ ๑๕๗ ใหจําหนายพัสดุนั้นเปนสูญ ตามหลักเกณฑดังตอไปนี้ (๑) ถ า พั ส ดุ นั้ น มี ร าคาซื้ อ หรื อ ได ม ารวมกั น ไม เ กิ น ๕๐๐,๐๐๐ บาท ใหหัวหนาสวนราชการเปนผูพิจารณาอนุมัติ (๒) ถาพัสดุนั้นมีราคาซื้อ หรือไดมารวมกันเกิน ๕๐๐,๐๐๐ บาท ใหอยูในอํ านาจของกระทรวงการคลังหรือสวนราชการที่กระทรวง การคลังมอบหมายที่จะเปนผูพิจารณาอนุมัติ (ความในขอนี้ แกไขเพิ่มเติมโดยขอ ๒๖ แหงระเบียบสํานักนายกรัฐมนตรี วาดวยการพัสดุ (ฉบับที่ ๔) พ.ศ. ๒๕๔๑) การลงจายออกจากบัญชีหรือทะเบียน ข อ ๑๖๐ เมื่อไดดํ าเนินการตามขอ ๑๕๗ ใหเจาหนาที่พัสดุ การลงจายพัสดุจาก ลงจายพัสดุนั้นออกจากบัญชีหรือทะเบียนทันที แลวแจงใหสํานักงานตรวจ บัญชีหรือทะเบียน เงินแผนดินหรือสํานักงานตรวจเงินแผนดินภูมิภาค แลวแตกรณี ทราบภายใน ๓๐ วัน นับแตวันลงจายพัสดุนั้น
  • 177.
    ๙๘ เมื่อไดดําเนินการตามขอ ๑๕๙ แลวใหเจาหนาที่พัสดุลงจายพัสดุ นั้นออกจากบัญชีหรือทะเบียนทันที แลวแจงใหกระทรวงการคลังหรือ สวนราชการที่กระทรวงการคลังมอบหมาย และสํานักงานตรวจเงินแผนดิน หรือสํานักงานตรวจเงินแผนดินภูมิภาค แลวแตกรณี ทราบภายใน ๓๐ วัน นับแตวันลงจายพัสดุนั้น สํ าหรับพัสดุซึ่งตองจดทะเบียนตามกฎหมายใหแจงแกนายทะเบียน ภายในระยะเวลาที่กฎหมายกําหนดดวย (ความในขอนี้ แกไขเพิ่มเติมโดยขอ ๒๗ แหงระเบียบสํานักนายกรัฐมนตรี วาดวยการพัสดุ (ฉบับที่ ๔) พ.ศ. ๒๕๔๑) การดําเนินการในกรณี ที่พัสดุชํารุดเสื่อม คุณภาพหรือสูญไป กอนการตรวจสอบ พัสดุประจําป ขอ ๑๖๑ ในกรณีที่พัสดุของทางราชการเกิดการชํารุด เสื่อมคุณภาพ หรือสูญไป หรือไมจําเปนตองใชในราชการตอไป กอนมีการตรวจสอบตาม ขอ ๑๕๕ และไดดําเนินการตามกฎหมายหรือระเบียบของทางราชการที่ เกี่ยวของ หรือระเบียบนี้โดยอนุโลม แลวแตกรณีเสร็จสิ้นแลว ถาไมมี ระเบียบอื่นใดกําหนดไวเปนการเฉพาะ ใหดําเนินการตาม ขอ ๑๕๗ ขอ ๑๕๘ ขอ ๑๕๙ และขอ ๑๖๐ โดยอนุโลม (ความในขอนี้ แกไขเพิ่มเติมโดยขอ ๒๗ แหงระเบียบสํานักนายกรัฐมนตรี วาดวยการพัสดุ (ฉบับที่ ๔) พ.ศ. ๒๕๔๑) หมวด ๔ บทเฉพาะกาล ขอ ๑๖๒ ในระหวางที่ยังไมไดตั้งศูนยขอมูลที่ปรึกษา ตามขอ ๗๔ ให ย กเว น ไม นํ าข อ กํ าหนดเกี่ ย วกั บ ศู น ย ข  อ มู ล ที่ ป รึ ก ษามาใช บั ง คั บ กั บ การดําเนินการจางที่ปรึกษาตามที่กําหนดไวในหมวด ๒ สวนที่ ๓ และให ดําเนินการหารายชื่อที่ปรึกษาไทย ตามวิธีการที่กําหนดไวสําหรับที่ปรึกษา ตางประเทศโดยอนุโลม ขอ ๑๖๓ รายชื่อผูทิ้งงานที่มีอยูกอนระเบียบนี้ใชบังคับ ใหถือวา เปนผูทิ้งงานตามระเบียบนี้ดวย
  • 178.
    ๙๙ สํ าหรับการพิจารณาลงโทษผูที่ไดรับการคัดเลือกแลวไมยอมไปทํา สัญญาหรือขอตกลงภายในเวลาที่กําหนด หรือคูสัญญาของทางราชการ ไมปฏิบัติตามสัญญาหรือขอตกลงนั้นโดยไมมีเหตุผลอันสมควร ซึ่ง พฤติการณดังกลาวเกิดขึ้นกอนที่ระเบียบนี้จะใชบังคับ ใหพิจารณาสั่งการ ตามระเบียบที่ใชบังคับอยูเดิม ขอ ๑๖๔ การพัสดุใดที่อยูในระหวางดําเนินการและยังไมแลวเสร็จ ในวันที่ระเบียบสํ านักนายกรัฐมนตรีวาดวยการพัสดุฉบับนี้ใชบังคับ ให ดํ าเนินการตอไปตามระเบียบที่ใชบังคับอยูเดิมจนกวาจะดําเนินการแลวเสร็จ หรือจนกวาจะสามารถดําเนินการตามระเบียบนี้ได ขอ ๑๖๕ ใหคณะกรรมการวาดวยการพัสดุ ตามระเบียบสํานัก นายกรัฐมนตรีวาดวยการพัสดุ พ.ศ. ๒๕๒๑ และที่แกไขเพิ่มเติม ยังคง ปฏิ บั ติ ห น า ที่ ต  อ ไป กั บ ให มี อํ านาจหน า ที่ กํ าหนดแบบหรือตัวอยา ง ตามระเบียบขอ ๑๒ (๕) จนกวาจะมีการแตงตั้งคณะกรรมการวาดวยการพัสดุ ตามระเบียบนี้ ประกาศ ณ วันที่ ๒๐ มกราคม พ.ศ. ๒๕๓๕ (ลงชื่อ) อานันท ปนยารชุน (นายอานันท ปนยารชุน) นายกรัฐมนตรี
  • 179.
  • 180.
    เลม ๑๒๔ ตอนพิเศษ๙๑ ง หนา ๑ ราชกิจจานุเบกษา ๒ สิงหาคม ๒๕๕๐ ระเบียบกระทรวงการคลัง วาดวยการเบิกคาใชจายในการเดินทางไปราชการ พ.ศ. ๒๕๕๐ โดยที่เปนการสมควรปรับปรุงหลักเกณฑเกี่ยวกับการเบิกคาใชจายในการเดินทางไปราชการ ใหเหมาะสมยิ่งขึ้น อาศัยอํานาจตามความในมาตรา ๘ มาตรา ๘/๑ มาตรา ๑๕ มาตรา ๑๗ มาตรา ๒๒ มาตรา ๒๓ มาตรา ๒๖ มาตรา ๓๓ มาตรา ๔๗ มาตรา ๔๙ มาตรา ๕๑ มาตรา ๕๔ มาตรา ๕๖ มาตรา ๕๗ มาตรา ๖๕ และมาตรา ๗๐ แห งพระราชกฤษฎีกาคาใชจายในการเดินทางไปราชการ พ.ศ. ๒๕๒๖ และฉบับที่แกไขเพิ่มเติม กระทรวงการคลังจึงกําหนดระเบียบไว ดังตอไปนี้ ขอ ๑ ระเบียบนี้เรียกวา “ระเบียบกระทรวงการคลังวาดวยการเบิกคาใชจายในการเดินทาง ไปราชการ พ.ศ. ๒๕๕๐” ขอ ๒ ระเบียบนี้ใหใชบังคับตั้งแตวันถัดจากวันประกาศในราชกิจจานุเบกษาเปนตนไป ขอ ๓ ใหยกเลิก (๑) ระเบี ย บกระทรวงการคลั ง ว า ด ว ยการเบิ ก จ า ยเบี้ ย เลี้ ย งเดิ น ทางและค า เช า ที่ พั ก ในการเดินทางไปราชการ พ.ศ. ๒๕๓๔ (๒) ระเบี ย บกระทรวงการคลั ง ว า ด ว ยการเบิ ก จ า ยเบี้ ย เลี้ ย งเดิ น ทางและค า เช า ที่ พั ก ในการเดินทางไปราชการ (ฉบับที่ ๒) พ.ศ. ๒๕๓๕ (๓) ระเบี ย บกระทรวงการคลั ง ว า ด ว ยการเบิ ก จ า ยเบี้ ย เลี้ ย งเดิ น ทางและค า เช า ที่ พั ก ในการเดินทางไปราชการ (ฉบับที่ ๓) พ.ศ. ๒๕๓๕ (๔) ระเบี ย บกระทรวงการคลั ง ว า ด ว ยการเบิ ก จ า ยเบี้ ย เลี้ ย งเดิ น ทางและค า เช า ที่ พั ก ในการเดินทางไปราชการ (ฉบับที่ ๔) พ.ศ. ๒๕๓๖ (๕) ระเบี ย บกระทรวงการคลั ง ว า ด ว ยการเบิ ก จ า ยเบี้ ย เลี้ ย งเดิ น ทางและค า เช า ที่ พั ก ในการเดินทางไปราชการ (ฉบับที่ ๕) พ.ศ. ๒๕๓๘ (๖) ระเบี ย บกระทรวงการคลั ง ว า ด ว ยการเบิ ก จ า ยเบี้ ย เลี้ ย งเดิ น ทางและค า เช า ที่ พั ก ในการเดินทางไปราชการ (ฉบับที่ ๖) พ.ศ. ๒๕๓๙ (๗) ระเบี ย บกระทรวงการคลั ง ว า ด ว ยการเบิ ก จ า ยเบี้ ย เลี้ ย งเดิ น ทางและค า เช า ที่ พั ก ในการเดินทางไปราชการ (ฉบับที่ ๗) พ.ศ. ๒๕๔๑
  • 181.
    เลม ๑๒๔ ตอนพิเศษ๙๑ ง หนา ๒ ราชกิจจานุเบกษา ๒ สิงหาคม ๒๕๕๐ (๘) ระเบี ย บกระทรวงการคลั ง ว า ด ว ยการเบิ ก จ า ยเบี้ ย เลี้ ย งเดิ น ทางและค า เช า ที่ พั ก ในการเดินทางไปราชการ (ฉบับที่ ๘) พ.ศ. ๒๕๔๒ (๙) ระเบี ย บกระทรวงการคลั ง ว า ด ว ยการเบิ ก จ า ยเบี้ ย เลี้ ย งเดิ น ทางและค า เช า ที่ พั ก ในการเดินทางไปราชการ (ฉบับที่ ๙) พ.ศ. ๒๕๔๔ (๑๐) ระเบียบกระทรวงการคลังว าด วยการเดิน ทางไปราชการโดยยานพาหนะประจําทาง พ.ศ. ๒๕๓๓ (๑๑) ระเบี ย บกระทรวงการคลั ง ว า ด ว ยการใช ย านพาหนะส ว นตั ว เดิ น ทางไปราชการ พ.ศ. ๒๕๒๖ (๑๒) ระเบี ย บกระทรวงการคลั ง ว า ด ว ยการใช ย านพาหนะส ว นตั ว เดิ น ทางไปราชการ (ฉบับที่ ๒) พ.ศ. ๒๕๔๐ (๑๓) ระเบี ย บกระทรวงการคลั ง ว า ด ว ยการใช ย านพาหนะส ว นตั ว เดิ น ทางไปราชการ (ฉบับที่ ๓) พ.ศ. ๒๕๔๗ (๑๔) ระเบียบกระทรวงการคลังวาดวยการเบิกคาเครื่องแตงตัวขาราชการที่เดินทางไปราชการ ตางประเทศชั่วคราว พ.ศ. ๒๕๒๖ (๑๕) ระเบียบกระทรวงการคลังวาดวยการเบิกคาเครื่องแตงตัวขาราชการที่เดินทางไปราชการ ตางประเทศชั่วคราว (ฉบับที่ ๒) พ.ศ. ๒๕๓๘ (๑๖) ระเบียบกระทรวงการคลังวาดวยการเบิกคาใชจายในการยายถิ่น ที่อยูของขาราชการ หรือลูกจางในกรณีคูสมรสหรือบุตรเดินทางกลับประเทศไทยกอน พ.ศ. ๒๕๒๖ ขอ ๔ ในระเบียบนี้ “คาเชาที่พัก” หมายความวา คาใชจายในการเชาหองพักในโรงแรมหรือที่พักแรม “ยานพาหนะประจําทาง” หมายความวา รถไฟ รถโดยสารประจําทางตามกฎหมายวาดวย การขนส งทางบกและเรือ กลเดิ น ประจํ า ทางตามกฎหมายว า ดว ยการเดิ น เรื อ ในน า นน้ํ า ไทย และ ใหหมายความรวมถึงยานพาหนะอื่น ใดที่ใ หบริการขนสงแกบุคคลทั่วไปเปน ประจําโดยมีเสน ทาง อัตราคาโดยสารและคาระวางที่แนนอน “พาหนะส ว นตั ว ” หมายความว า รถยนต สว นบุ ค คล หรื อ รถจั ก รยานยนต ส ว นบุ ค คล ซึ่งมิใชของทางราชการ ทั้งนี้ ไมวาจะเปนกรรมสิทธิ์ของผูเดินทางไปราชการหรือไมก็ตาม “พ.ข.ต.” หมายความว า เงิ น เพิ่ ม พิ เ ศษสํ า หรั บ ข า ราชการซึ่ ง มี ตํ า แหน ง หน า ที่ ป ระจํ า อยูในตางประเทศตามระเบียบวาดวยการจายเงินเพิ่มพิเศษสําหรับขาราชการซึ่งมีตําแหนงหนาที่ประจํา อยูในตางประเทศ
  • 182.
    เลม ๑๒๔ ตอนพิเศษ๙๑ ง หนา ๓ ราชกิจจานุเบกษา ๒ สิงหาคม ๒๕๕๐ ขอ ๕ การอนุ มั ติ ร ะยะเวลาเดิ น ทางไปราชการ ให ผู มี อํ า นาจอนุ มั ติ ต ามระเบี ย บ สํานักนายกรัฐมนตรีวาดวยการอนุมัติใ หเดินทางไปราชการและการจัดการประชุมของทางราชการ อนุมัติระยะเวลาเดิน ทางลวงหนาหรือระยะเวลาหลังเสร็จสิ้น การปฏิบัติราชการไดตามความจําเปน และเหมาะสม กรณีผูเดินทางไปราชการไดรับอนุมัติใหลากิจหรือลาพักผอนตามระเบียบวาดวยการนั้นแลว ใหขออนุมัติระยะเวลาดังกลาวจากผูมีอํานาจตามวรรคหนึ่งดวย การอนุมัติ ระยะเวลาในการเดิน ทางไปราชการตางประเทศชั่ วคราว ใหอ นุมัติร ะยะเวลา ออกเดินทางลวงหนากอนเริ่มปฏิบัติราชการ และอนุมัติระยะเวลาเดินทางกลับหลังเสร็จสิ้นการปฏิบัติราชการ ภายในกําหนดเวลาตามบัญชีหมายเลข ๑ ทายระเบียบนี้ ขอ ๖ ในกรณีที่สวนราชการใดไมสามารถปฏิบัติตามระเบียบนี้ได ใหขอทําความตกลง กับกระทรวงการคลัง ขอ ๗ ใหปลัดกระทรวงการคลังรักษาการตามระเบียบนี้ หมวดที่ ๑ การเดินทางไปราชการในราชอาณาจักร ขอ ๘ ใหผูเ ดิน ทางไปราชการในราชอาณาจัก รเบิ กคาใชจา ยไดต ามบั ญชีทา ยระเบีย บ ดังตอไปนี้ (๑) เบี้ยเลี้ยงเดินทาง ใหเบิกตามบัญชีหมายเลข ๒ (๒) คาเชาที่พัก ใหเบิกตามบัญชีหมายเลข ๓ (๓) คาขนยายสิ่งของสวนตัวในการเดินทางไปราชการประจํา ใหเบิกตามบัญชีหมายเลข ๔ การเดิน ทางไปราชการในท องที่ ที่ มี ค า ครองชี พสู ง หรือ เป น แหล งท อ งเที่ ย ว ให หัว หน า สวนราชการเจาของงบประมาณใชดุลพินิจพิจารณาอนุมัติใหเบิกจายคาเชาที่พักสูงกวาอัตราที่กําหนด เพิ่มขึ้นอีกไมเกินรอยละยี่สิบหา ผูดํ า รงตํ า แหน งตามบั ญ ชี ห มายเลข ๕ ท า ยระเบี ย บนี้ ใหเ บิ ก ค า เช า ที่ พัก เท า ที่ จ า ยจริ ง ตามความจําเปน เหมาะสมและประหยัด ขอ ๙ การเดิน ทางไปราชการให ใ ช ยานพาหนะประจํ าทาง และให เบิ กค าพาหนะได เทาที่จายจริงโดยประหยัด ไมเกินสิทธิที่ผูเดินทางจะพึงไดรับตามประเภทของพาหนะที่ใชเดินทาง การเดินทางโดยรถโดยสารประจําทาง ใหเบิกคาพาหนะเดินทางไดเทาที่จายจริงไมเกินอัตราที่ คณะกรรมการควบคุมการขนสงทางบกกลางกําหนด เวนแตกรณีจําเปนที่ผูเดิน ทางถูกเรียกเก็บเงิน
  • 183.
    เลม ๑๒๔ ตอนพิเศษ๙๑ ง หนา ๔ ราชกิจจานุเบกษา ๒ สิงหาคม ๒๕๕๐ คาพาหนะเกินกวาอัตราที่คณะกรรมการควบคุมการขนสงทางบกกลางกําหนด ก็ใ หเบิกคาพาหนะ เดินทางไดเทาที่จายจริง การเดิ น ทางโดยรถไฟ ให เ บิก ค า พาหนะเดิ น ทางได เ ท า ที่ จา ยจริ ง สํ า หรั บ การเดิ น ทาง โดยรถดวนหรือรถดวนพิเศษ ชั้นที่ ๑ นั่งนอนปรับอากาศ (บนอ.ป.) ใหเบิกไดเฉพาะผูดํารงตําแหนง ระดับ ๖ ขึ้นไป หรือตําแหนงที่เทียบเทา หรือขาราชการตุลาการซึ่งรับเงินเดือนชั้น ๑ ขึ้นไป หรือ ข า ราชการอั ย การซึ่ ง รั บ เงิ น เดื อ นชั้ น ๒ ขึ้ น ไป หรื อ ข า ราชการทหารซึ่ ง มี ย ศพั น โท นาวาโท นาวาอากาศโทขึ้นไป หรือขาราชการตํารวจซึ่งมียศพันตํารวจโทขึ้นไป ขอ ๑๐ การเดินทางไปราชการโดยพาหนะรับจางขามเขตจังหวัด ระหวางสถานที่อยู ที่พัก หรื อ สถานที่ ป ฏิ บั ติ ร าชการกั บ สถานี ย านพาหนะประจํ า ทางหรื อ สถานที่ จั ด พาหนะที่ ต อ งใช ในการเดินทางไปยังสถานที่ปฏิบัติราชการ ใหเบิกคาพาหนะรับจางไดเทาที่จายจริง แตไมเกินอัตรา ที่กระทรวงการคลังกําหนด ขอ ๑๑ การใช พ าหนะส ว นตั ว เดิ น ทางไปราชการ ให เ บิ ก เงิ น ชดเชยเป น ค า พาหนะ ในลักษณะเหมาจายใหแกผูเดินทางไปราชการ ซึ่งเปนเจาของหรือผูครอบครองแลวแตกรณีในอัตรา ต อ ๑ คั น ตามอั ต ราที่ ก ระทรวงการคลั ง กํ า หนด โดยให คํ า นวณระยะทางเพื่ อ เบิ ก เงิ น ชดเชย ตามเสนทางของกรมทางหลวงในทางสั้นและตรง ซึ่งสามารถเดินทางไดโดยสะดวกและปลอดภัย ในกรณีที่ไมมีเสนทางของกรมทางหลวง ใหใชระยะทางตามเสนทางของหนวยงานอื่นที่ตัดผาน เชน เสน ทางของเทศบาล เปน ตน และในกรณีที่ไมมีเสนทางกรมทางหลวงและของหนวยงานอื่น ใหผูเดินทางเปนผูรับรองระยะทางในการเดินทาง หมวดที่ ๒ การเดินทางไปราชการตางประเทศ ขอ ๑๒ ใหผูเดินทางไปราชการตางประเทศชั่วคราวเบิกคาใชจายไดตามบัญชีทายระเบียบนี้ ดังตอไปนี้ (๑) เบี้ยเลี้ยงเดินทาง หรือคาอาหาร คาเครื่องดื่ม คาภาษีและคาบริการที่โรงแรม ภัตตาคาร หรือรานคาเรียกเก็บ คาใชสอยเบ็ดเตล็ดและคาทําความสะอาดเสื้อผา ใหเบิกตามบัญชีหมายเลข ๖ (๒) คาเชาที่พัก ใหเบิกเทาที่จายจริง แตไมเกินอัตราตามบัญชีหมายเลข ๗ ผูดํ า รงตํ า แหนง ตามบั ญ ชี ห มายเลข ๕ ท า ยระเบี ยบนี้ ให เ บิ กค า เช า ที่ พั ก เท า ที่ จ า ยจริ ง ตามความจําเปน เหมาะสมโดยประหยัด
  • 184.
    เลม ๑๒๔ ตอนพิเศษ๙๑ ง หนา ๕ ราชกิจจานุเบกษา ๒ สิงหาคม ๒๕๕๐ ขอ ๑๓ ผูเดินทางไปราชการตางประเทศชั่วคราวซึ่งจะเบิกคาใชจายในการเดินทางสําหรับ คูสมรสตามมาตรา ๕๕ แหงพระราชกฤษฎีกาคาใชจายในการเดิน ทางไปราชการ พ.ศ. ๒๕๒๖ ใหเบิกเบี้ยเลี้ยงเดินทางและคาพาหนะเดินทางของคูสมรสไดในอัตราเดียวกับผูเดินทาง ค า เช า ที่ พั ก ของผู เ ดิ น ทางและคู ส มรสให เ บิ ก ได เ ท า ที่ จ า ยจริ ง ในอั ต ราค า เช า ห อ งพั ก คู ไมเกินคนละรอยละเจ็ดสิบของอัตราคาเชาหองพักคนเดียวที่ผูเดินทางมีสิทธิจะพึงไดรับ ในกรณีที่ผูเดิน ทางมีตําแหนงตามที่กําหนดในบัญชีหมายเลข ๕ ใหงดเบิกคาเชาที่พักของ คูสมรสของบุคคลดังกลาว ขอ ๑๔ ใหผูเดินทางไปราชการตางประเทศชั่วคราวเบิกคารับรองในการเดินทางไปราชการ ตามหลักเกณฑ ดังตอไปนี้ (๑) ผูเดินทางซึ่งดํารงตําแหนงดังตอไปนี้ ใหเบิกเงินคารับรองไดเทาที่จายจริง (ก) ประธานองคมนตรี หรือองคมนตรี (ข) นายกรัฐมนตรี รองนายกรัฐมนตรี หรือรัฐมนตรี (ค) ประธาน หรือรองประธานของสภาซึ่งเปนองคกรนิติบัญญัติ (ง) ประธาน ศาลฎีกา รองประธานศาลฎีกา หรือประธานศาลอุทธรณ (๒) ผูเดินทางนอกจากที่กลาวใน (๑) ใหเบิกคารับรองไดเทาที่จายจริง ทั้งในกรณีเดินทาง ไปราชการเปนคณะหรือเดินทางไปราชการคนเดียว ไมเกินอัตรา ดังตอไปนี้ (ก) กรณีเดินทางไมเกิน ๑๕ วัน ไมเกิน ๖๗,๐๐๐ บาท (ข) กรณีเดินทางเกิน ๑๕ วัน ไมเกิน ๑๐๐,๐๐๐ บาท (๓) การเดินทางไปราชการที่จะเบิกคารับรองตาม (๒) ได ตองเปนการเดินทางกรณีใดกรณีหนึง ่ ดังตอไปนี้ (ก) เปนผูเดินทางไปเขารวมประชุมระหวางประเทศในฐานะผูแทนรัฐบาล ผูแทนรัฐสภา หรือผูแทนสวนราชการ แตไมรวมถึงการประชุมหรือการสัมมนาทางวิชาการ (ข) เปน ผูเดินทางไปเจรจาธุรกิจ เจรจากูเงินหรือขอความชวยเหลือจากตางประเทศ ในฐานะผูแทนรัฐบาลไทย (ค) เปน ผูเดินทางไปปรึกษาหารือหรือเขารวมประชุมเกี่ยวกับความรวมมือระหวา ง หนวยงานของรัฐบาลไทยกับหนวยงานตางประเทศ (ง) เปนผูเดินทางไปเยือนตางประเทศในฐานะทูตสัน ถวไมตรีหรือในฐานะแขกของ รัฐบาลตางประเทศ (จ) เปนผูเดินทางไปรวมในงานรัฐพิธีตามคําเชิญของรัฐบาลตางประเทศ
  • 185.
    เลม ๑๒๔ ตอนพิเศษ๙๑ ง หนา ๖ ราชกิจจานุเบกษา ๒ สิงหาคม ๒๕๕๐ (ฉ) เปน ผูเดิน ทางไปจัดงานแสดงสิน คาไทย หรือสงเสริมสิน คาไทยในตางประเทศ หรือสงเสริมการลงทุนของตางประเทศในประเทศไทย หรือสงเสริมการลงทุนของไทยในตางประเทศ (ช) เปนผูเดินทางไปเผยแพรศิลปะหรือวัฒนธรรมไทยในตางประเทศ ขอ ๑๕ ให ผู เ ดิ น ทางไปราชการต า งประเทศชั่ ว คราวเบิ ก คา ใช จ ายอื่ น ที่ จํา เป น ตอ งจ า ย เนื่องในการเดินทางไปราชการตามเงื่อนไขที่กระทรวงการคลังกําหนดไดเทาที่จายจริง ขอ ๑๖ ผูเดินทางไปราชการตางประเทศชั่วคราว โดยไดรับความชวยเหลือจากตางประเทศ หรือ จากหนว ยงานใด ๆ น อยกว าสิ ทธิ ที่พึ งไดรับ ตามพระราชกฤษฎีก าค าใชจ ายในการเดิน ทาง ไปราชการใหเบิกคาใชจายสมทบได ดังตอไปนี้ (๑) คา โดยสารเครื่อ งบิน กรณี ผูใ ห ความชว ยเหลื อ ไม อ อกค าโดยสารเครื่ อ งบิ น ให เ บิ ก คาโดยสารเครื่องบิน ไป - กลับ ไดตามสิทธิของผูเดิน ทาง กรณีไดรับความชวยเหลือคาโดยสาร เครื่องบิน ไป - กลับแลว ใหงดเบิกเงินสมทบคาโดยสารเครื่องบิน แมความชวยเหลือนั้นชั้นที่นั่ง จะต่ํากวาสิทธิที่พึงไดรับ และกรณีไดรับความชวยเหลือคาโดยสารเครื่องบินเพียงเที่ยวเดียว ใหเบิก ค า โดยสารเครื่ อ งบิ น อี ก หนึ่ ง เที่ ย วในชั้ น เดี ย วกั บ ที่ ไ ด รั บ ความช ว ยเหลื อ แต ต อ งไม สู ง กว า สิ ท ธิ ที่พึงไดรับ (๒) เบี้ยเลี้ย งเดิน ทาง กรณีที่ไม ไดรับความชว ยเหลือค าเบี้ยเลี้ยงเดิ น ทางใหเบิกเบี้ยเลี้ย ง เดินทางไดตามสิทธิของผูเดินทาง กรณีที่ไดรับความชวยเหลือคาเบี้ยเลี้ยงเดินทาง หรือผูใหความชวยเหลือ จัดเลี้ยงอาหารให ใหเบิกคาเบี้ยเลี้ยงเดินทางสมทบไดในกรณี ดังตอไปนี้ (ก) ถาได รับความช วยเหลือ ต่ํากว าสิท ธิที่พึ งได รั บ ใหเบิ กสมทบเฉพาะสวนที่ขาด ซึ่งเมื่อรวมกับคาเบี้ยเลี้ยงเดินทางที่ไดรับความชวยเหลือแลว จะตองไมเกินสิทธิที่พึงไดรับ (ข) ถาผูใหความชวยเหลือจัดเลี้ยงอาหารทุกมื้อ ใหงดเบิกคาเบี้ยเลี้ยงเดินทาง ในกรณีที่ จัดเลี้ยงอาหาร ๒ มื้อ ใหเบิกไดไมเกิน ๑ ใน ๓ ของอัตราเบี้ยเลี้ยงเดิน ทางเหมาจาย และกรณี จัดเลี้ยงอาหาร ๑ มื้อ ใหเบิกไดไมเกิน ๒ ใน ๓ ของอัตราเบี้ยเลี้ยงเดินทางเหมาจาย (๓) คาเชาที่พัก กรณีผูใหความชวยเหลือไมออกคาเชาที่พักให ใหเบิกคาเชาที่พักไดตามสิทธิ ของผูเดินทาง กรณีไดรับความชวยเหลือคาเชาที่พักต่ํากวาสิทธิที่พึงไดรับ ใหเบิกสมทบเฉพาะสวนที่ขาด ตามจํ านวนที่ได จายจริง ซึ่งเมื่อรวมกับ คาเช าที่พั กที่ได รับความช วยเหลือแลวจะตองไมเกิ น สิท ธิ ที่พึงไดรับ และกรณีที่ผูใหความชวยเหลือจัดที่พักให ใหงดเบิกคาเชาที่พัก (๔) คาเครื่องแตงตัว กรณีไมไดรับความชวยเหลือคาเครื่องแตงตัว ใหเบิกคาเครื่องแตงตัว ไดตามสิทธิของผูเดินทาง กรณีไดรับความชวยเหลือคาเครื่อ งแตงตัวต่ํากวาสิทธิที่พึงไดรับ ใหเบิก
  • 186.
    เลม ๑๒๔ ตอนพิเศษ๙๑ ง หนา ๗ ราชกิจจานุเบกษา ๒ สิงหาคม ๒๕๕๐ คาเครื่องแตงตัวสมทบเฉพาะสวนที่ขาด ซึ่งเมื่อรวมกับคาเครื่องแตงตัวที่ไดรับความชวยเหลือแลว จะตองไมเกินสิทธิที่พึงไดรับ (๕) คารับรอง ใหผูเดินทางมีสิทธิไดรับเงินคารับรองตาม ขอ ๑๔ (๖) คาพาหนะเดิน ทางไปกลับระหวา งสถานที่ อยู ที่พั ก หรือสถานที่ปฏิ บัติร าชการกั บ สถานียานพาหนะ และคาใชจายอื่นที่จําเปนเนื่องในการเดินทางไปราชการ กรณีที่มิไดรับความชวยเหลือ ใหเบิกไดตามสิทธิ กรณีไดรับความชวยเหลือต่ํากวาสิทธิที่พึงไดรับ ใหเบิกสมทบเฉพาะสวนที่ขาด ตามจํานวนที่ไดจายจริง รวมแลวตองไมเกินกวาสิทธิที่พึงไดรับ การเดินทางเพื่อดูงาน ใหเบิกคาใชจายสมทบตามวรรคหนึ่งได แตทั้งนี้ ตองไมเกินวงเงิน ที่ไดรับความชวยเหลือ ขอ ๑๗ ให หั ว หน า ส ว นราชการเจ า ของงบประมาณพิ จ ารณาให ผู เ ดิ น ทางไปราชการ ตางประเทศชั่วคราวเบิกคาเชาที่พักไดเทาที่จายจริง ตามความจําเปน เหมาะสม และประหยัด หรือ จะเบิกตามสิทธิของตนก็ไดในกรณี ดังตอไปนี้ (๑) การตามเสด็จพระบรมวงศานุวงศ หรือการเดินทางไปปฏิบัติภารกิจรวมกับหัวหนาคณะ ที่ดํารงตําแหนงตามบัญชีหมายเลข ๕ ซึ่งมีสิทธิเบิกคาเชาที่พักไดเทาที่จายจริง (๒) การเดิ น ทางไปปฏิ บั ติ ภ ารกิ จ ร ว มกั บ หั ว หน า คณะผู ดํ า รงตํ า แหน ง ระดั บ ๙ ขึ้ น ไป หรือเทียบเทา ทั้งนี้ ตองไมเกินสิทธิของหัวหนาคณะนั้น (๓) การเดิน ทางไปประชุม ระหวางประเทศ การเจรจาธุรกิจ หรือปฏิบัติหนา ที่อยางอื่ น ซึ่ง หนว ยงานที่ เ ชิญ หรื อประเทศเจ า ภาพกํ า หนดใหผู เ ดิ น ทางพัก แรมในสถานที่ที่ จั ด เตรี ย มไว ใ ห หรือสํารองที่พักใหซึ่งมิใ ชกรณีที่ส วนราชการหรือ ผูเดิน ทางรองขอหรือกระทําการใด ๆ เพื่อให หน ว ยงานที่ เ ชิ ญ หรื อ ประเทศเจ า ภาพกํ า หนดที่ พั ก หรื อ จั ด เตรี ย มที่ พั ก ตามความต อ งการของ สวนราชการหรือผูเดินทาง (๔) การเดินทางไปประเทศที่มีสถานการณไมปลอดภัย ยากจน ทุรกันดาร หรืออยูในชวง ฤดูกาลทองเที่ยวหรือสถานที่พักแรมที่มีอัตราคาเชาตามสิทธิถูกสํารองหมด ขอ ๑๘ ผูเดิน ทางไปราชการตางประเทศชั่วคราวที่จะเบิกคาเครื่อ งแตงตัวสําหรับตนเอง และคูสมรสตามอัตราในบัญชีหมายเลข ๘ ได ตองอยูในหลักเกณฑ ดังตอไปนี้ (๑) เป น กรณี ที่ จํ า เป น ต อ งใช เ ครื่ อ งแต ง ตั ว พิ เ ศษ หรื อ กรณี จํ า เป น อื่ น โดยได รั บ อนุ มั ติ จากหัวหนาสวนราชการเจาของงบประมาณ (๒) เปนการเดินทางไปราชการตางประเทศซึ่งมิใ ชประเทศตามรายชื่อที่กําหนดไวในบัญชี หมายเลข ๙ ทายระเบียบนี้ หรือที่กระทรวงการคลังจะกําหนดเพิ่มเติม
  • 187.
    เลม ๑๒๔ ตอนพิเศษ๙๑ ง หนา ๘ ราชกิจจานุเบกษา ๒ สิงหาคม ๒๕๕๐ (๓) ผูซึ่งเคยไดรับคาเครื่องแตงตัวในการเดินทางไปราชการ หรือเคยไดรับคาเครื่องแตงตัว จากทางราชการ หน ว ยงานของรัฐ หรื อ รั ฐ วิ ส าหกิ จตามกฎหมายหรื อระเบี ย บอื่ น ใด หรื อ ได รั บ ความชวยเหลือจากหนวยงานใด ๆ ทั้งในประเทศหรือตางประเทศ มีสิทธิเบิกคาเครื่องแตงตัวได เมื่อการเดิน ทางไปราชการตางประเทศชั่วคราวครั้งใหมมีระยะเวลาหางจากการเดินทางไปราชการ ตางประเทศชั่วคราวครั้งสุดทายเกินกวาสองป นับแตวันที่เดินทางออกจากประเทศ หรือมีระยะเวลา หางจากการเดินทางไปราชการประจําในตางประเทศครั้งสุดทายเกินกวาสองปนับแตวันที่เดินทางกลับ ถึงประเทศไทย กรณีที่ทางราชการสั่งงดการเดินทางโดยมิใชความผิดของผูเดินทาง และผูเดินทางไดจายเงิน คาเครื่องแตงตัวไปแลว หรือมีขอผูกพัน ที่จะตองจายคาเครื่องแตงตัวโดยสุจริต โดยมีหลักฐานก็ใ ห เบิกคาเครื่องแตงตัวได และใหถือวาวันที่ไดรับคาเครื่องแตงตัวนั้นเปนวันเดินทางออกจากประเทศไทย ขอ ๑๙ ให ผู เ ดิ น ทางไปราชการประจํ า ในต า งประเทศ เบิก ค า เครื่ อ งแต ง ตั ว ตามบั ญ ชี หมายเลข ๑๐ ทายระเบียบนี้ ขอ ๒๐ การเดิ น ทางไปราชการของลู ก จ า งที่ ส ว นราชการในต า งประเทศเป น ผู จ า ง ใหหัวหนาสวนราชการในตางประเทศสังกัดกระทรวงการตางประเทศเปน ผูกําหนดอัตราเบี้ยเลี้ยง เดินทางและคาเชาที่พักของลูกจาง ทั้งนี้ ไมเกินอัตราต่ําสุดของกลุมระดับตําแหนงที่กําหนดตามบัญชี หมายเลข ๖ และบัญชีหมายเลข ๗ ทายระเบียบนี้ กรณีที่มีความจําเปนตองสั่งใหลูกจางที่ประจําสํานักงานในตางประเทศมาปฏิบัติงานชั่วคราว ในประเทศไทย เพราะไมอาจหาเจาหนาที่อื่นในประเทศที่จะปฏิบัติงานดังกลาวได การเบิกเบี้ยเลี้ยงเดินทาง และคาเชาที่พักในประเทศไทยใหเบิกจายเช น เดียวกับกรณีลูกจางของสวนราชการในประเทศไทย ซึ่งเดินทางไปราชการชั่วคราวในราชอาณาจักร ขอ ๒๑ ใหขาราชการหรือลูกจางที่มีตําแหนงหนาที่ประจําในตางประเทศ เบิกคาใชจาย ในการยา ยถิ่น ที่อยู สําหรับ คูสมรสหรื อบุตรที่เ ดิน ทางกลั บประเทศไทยกอนผูเดิน ทางในลักษณะ เหมาจายตามหลักเกณฑ ดังตอไปนี้ (๑) ตองเปน ขาราชการหรือลูกจางซึ่งไดรับอนุมัติจากปลัดกระทรวงเจาสังกัดใหคูสมรส หรื อ บุ ต รเดิ น ทางกลั บ ประเทศไทยก อ นผู เ ดิ น ทาง สํ า หรั บ ส ว นราชการใดที่ ไ ม มี ป ลั ด กระทรวง ใหผูบังคับบัญชาที่มีอํานาจเชนเดียวกับปลัดกระทรวงเปนผูอนุมัติ (๒) ในกรณีที่คูสมรสหรือบุตรเดิน ทางกลับภายหลังจากไดไปอยูใ นตางประเทศเปน เวลา เกินกวาหนึ่งปขึ้นไป ใหเบิกสําหรับคูสมรสในอัตรารอยละสามสิบ และสําหรับบุตรตอคนในอัตรา รอยละหาของอัตรา พ.ข.ต. ในขณะที่ไดรับอนุมัติใหคูสมรสหรือบุตรเดินทางกลับกอน
  • 188.
    เลม ๑๒๔ ตอนพิเศษ๙๑ ง หนา ๙ ราชกิจจานุเบกษา ๒ สิงหาคม ๒๕๕๐ (๓) ในกรณีที่คูสมรสหรือบุตรเดิน ทางกลับภายหลังจากไดไปอยูใ นตางประเทศเปน เวลา เกินกวาสองปขึ้น ไป ใหเบิกสําหรับคูสมรสในอัตรารอยละหกสิบ และสําหรับบุตรตอคนในอัตรา รอยละสิบของอัตรา พ.ข.ต. ในขณะที่ไดรับอนุมัติใหคูสมรสหรือบุตรเดินทางกลับกอน (๔) ในกรณีที่คูสมรสหรือบุตรเดิน ทางกลับภายหลังจากไดไปอยูใ นตางประเทศเปน เวลา เกินกวาสามปขึ้น ไป ใหเบิกสําหรับคูสมรสในอัตรารอยละเกาสิบ และสําหรับบุตรตอคนในอัตรา รอยละสิบหาของอัตรา พ.ข.ต. ในขณะที่ไดรับอนุมัติใหคูสมรสหรือบุตรเดินทางกลับกอน (๕) การนับเวลาที่ไดไปอยูตางประเทศตาม (๒) - (๔) ใหถือจํานวนเดือนที่ไดรับ พ.ข.ต. เพิ่มสําหรับคูสมรสและบุตรเปนเกณฑคํานวณ ดังตอไปนี้ (ก) ในเดือนหนึ่งถามีสิทธิไดรับ พ.ข.ต. เกินกวาสิบหาวันใหนับเปนหนึ่งเดือน (ข) ใหนับเวลาที่ไดรับ พ.ข.ต. สิบสองเดือนเปนหนึ่งป การเบิกคาใชจายในการยายถิ่น ที่อยูตามวรรคหนึ่ง หามมิใ หนํามาใชบังคับในกรณีที่ คูสมรสหรือบุตรเดินทางกลับประเทศไทยภายหลังจากไดไปอยูในตางประเทศเปนเวลาไมเกินหนึ่งป หมวด ๓ การเบิกจายเงิน ขอ ๒๒ แบบรายงานการเดินทางเพื่อขอเบิกคาใชจายในการเดินทางไปราชการ และเอกสาร ประกอบที่ใชในการเบิกจายเงิน ใหเปนไปตามที่กรมบัญชีกลางกําหนด ขอ ๒๓ การเบิกคา เชาที่พักเทาที่จายจริง ผูเดิ น ทางไปราชการจะใชใบเสร็จ รับเงิน หรื อ ใบแจงรายการของโรงแรม หรือที่พักแรมที่มีขอความแสดงวาไดรับชําระเงินคาเชาที่พักเรียบรอยแลว โดยเจาหนาที่รับเงินของโรงแรมหรือที่พักแรมลงลายมือชื่อ วัน เดือน ป และจํานวนเงิน ที่ไดรับ เพื่อเปนหลักฐานในการขอเบิกคาเชาที่พักก็ได การเบิกคาเชาที่พักในตางประเทศ ผูเดิน ทางจะใชใบแจงรายการคาเชาที่พักที่บั น ทึกดวย เครื่องอิเล็กทรอนิกสที่แสดงวาไดรับชําระเงินจากผูเดินทางแลว เปนหลักฐานในการขอเบิกคาเชาที่พัก โดยไมต องมีล ายมือ ชื่อ เจ าหนา ที่รั บเงิน ของโรงแรมหรือ ที่พั กแรมก็ไ ด แตทั้ งนี้ ผูเ ดิน ทางจะต อ ง ลงลายมือชื่อรับรองวาผูเดินทางไดชําระคาเชาที่พักตามจํานวนที่เรียกเก็บนั้น ขอ ๒๔ การเบิกคาเชาที่พักในอัตราหองพักคูที่ผูเดินทางไปราชการใชสิทธิเบิกคาใชจาย ในการเดินทางอยูตางสังกัดกัน แตตองใชใบเสร็จรับเงินหรือใบแจงรายการของโรงแรม หรือที่พักแรม ชุดเดียวกัน ใหผูเดินทางฝายหนึ่งใชตนฉบับ อีกฝายหนึ่งใชสําเนาภาพถายที่ผูนั้นรับรองสําเนาถูกตอง โดยใหมี บัน ทึ กแนบทา ยระบุวา รายการใดที่ฝา ยหนึ่ งฝา ยใดจะเปน ผูเบิ กฝา ยเดี ยว และรายการใด
  • 189.
    เลม ๑๒๔ ตอนพิเศษ๙๑ ง หนา ๑๐ ราชกิจจานุเบกษา ๒ สิงหาคม ๒๕๕๐ ทั้ง คูจ ะเป น ผู เบิ กฝ า ยละเป น จํ านวนเทา ใด ทั้ งต น ฉบั บและฉบับ สํา เนาภาพถ า ยและลงลายมือ ชื่ อ ของผูเดินทางทั้งคูในแตละฉบับ ขอ ๒๕ การเบิ ก ค า เช า ที่ พั ก กรณี ที่ เ จ า ภาพผู จั ด ประชุ ม เป น ผู เ รี ย กเก็ บ ค า เช า ที่ พั ก จากผูเดินทางไปราชการโดยตรง ใหผูเดินทางใชใบเสร็จรับเงินหรือใบแจงรายการที่เจาภาพผูจัดประชุม ไดเรียกเก็บคาเชาที่พักเปนหลักฐานเพื่อขอเบิกคาเชาที่พักก็ได ขอ ๒๖ การเบิกจายเงินและหลักฐานการจายซึ่งมิไดกําหนดไวในระเบียบนี้ ใหถือปฏิบัติ ตามที่กระทรวงการคลังกําหนด ประกาศ ณ วันที่ ๙ กรกฎาคม พ.ศ. ๒๕๕๐ ฉลองภพ สุสังกรกาญจน รัฐมนตรีวาการกระทรวงการคลัง
  • 190.
    บัญชีหมายเลข ๑ ระยะเวลาอนุมติการเดินทางไปราชการตางประเทศชั่วคราว ั กอนเริ่มปฏิบติราชการ ั หลังเสร็จสิ้นการปฏิบัติราชการ (ก) ประเทศในทวีปเอเชีย ไมเกิน๒๔ ชั่วโมง ไมเกิน ๒๔ ชั่วโมง (ข) ออสเตรเลีย นิวซีแลนด ประเทศในทวีปยุโรป หรือประเทศในทวีปอเมริกาเหนือ ไมเกิน ๔๘ ชั่วโมง ไมเกิน ๔๘ ชั่วโมง (ค) ประเทศในทวีปอเมริกาใต หรือ ประเทศในทวีปแอฟริกา ไมเกิน ๗๒ ชั่วโมง ไมเกิน ๗๒ ชั่วโมง ประเทศที่เดินทางไปราชการ
  • 191.
    บัญชีหมายเลข ๒ อัตราเบี้ยเลี้ยงเดินทางในราชอาณาจักร ในลักษณะเหมาจาย บาท :วัน ขาราชการ ประเภท ก. ประเภท ข. ผูดํารงตําแหนงระดั บ ๑ ถึงระดับ ๒ หรือตําแหนงที่เที ยบเท า หรือ พลทหารถึง จา สิบ เอก พัน จา เอก พัน จา อากาศเอก หรือพลตํารวจถึงจาสิบตํารวจ ผูดํารงตําแหนงระดับ ๓ ถึงระดับ ๘ หรือตําแหนงที่เทียบเท า หรือ ขา ราชการตุล าการซึ ่ง รับ เงิน เดือ นชั้น ๒ ลงมา หรื อ ผูชวยผูพิพากษาหรือดะโตะยุติธรรม หรือขาราชการอัยการซึ่ง รับ เงิน เดือนชั้น ๓ ลงมา หรือขาราชการทหารซึ่ง มีย ศ จา สิบ เอก พัน จา เอก พัน จ า อากาศเอก อัต ราเงิ น เดือ นจาสิบเอกพิเศษ พัน จ าเอกพิ เ ศษ พั น จ าอากาศพิ เ ศษถึง พั น เอก นาวาเอก นาวาอากาศเอกหรื อ ข า ราชการตํา รวจ ซึ่ง มี ย ศนายดาบตํารวจ ถึงพันตํารวจเอก ผูดํา รงตํ าแหนง ระดับ ๙ ขึ้ น ไป หรือตํ าแหนง ที่ เ ทีย บเท า หรือขาราชการตุลาการซึ่งรับเงินเดือนชั้น ๓ ขั้นต่ํา ขึ้นไป หรือ ขาราชการอัยการซึ่งรับเงินเดือนชั้น ๔ ขึ้นไป หรือขาราชการทหาร ซึ่ งมี ยศพันเอก นาวาเอก นาวาอากาศเอก อั ตราเงิ นเดื อ น พัน เอกพิ เ ศษ นาวาเอกพิ เศษ นาวาอากาศเอกพิเศษขึ้นไป หรือ ขา ราชการตํ า รวจ ซึ ่ง มีย ศพัน ตํ า รวจเอกอัต ราเงิน เดือ น พันตํารวจเอกพิเศษขึ้นไป ๑๘๐ ๑๐๘ ๒๑๐ ๑๒๖ ๒๔๐ ๑๔๔ ประเภท ก. ไดแก (๑) การเดินทางไปราชการนอกจังหวัดพื้นที่ที่ตั้งสํานักงานซึ่งปฏิบัติราชการปกติ (๒) การเดินทางไปราชการจากอําเภอหนึ่งไปปฏิบัติราชการในอําเภอเมืองในจังหวัดเดียวกัน ประเภท ข. ไดแก (๑) การเดินทางไปราชการในทองที่อื่นนอกจากที่กําหนดในประเภท ก. (๒) การเดินทางไปราชการในเขตกรุงเทพมหานครซึ่งเปนที่ตั้งสํานักงานซึ่งปฏิบัติราชการปกติ
  • 192.
    บัญชีหมายเลข ๓ อัตราคาเชาที่พักในราชอาณาจักร ขาราชการ ผูดํารงตําแหนงระดับ ๘ลงมา หรือตําแหนงที่เทียบเทา หรือขาราชการ ตุล าการซึ่ง รับ เงิ น เดือ นชั้น ๒ ลงมา หรือ ผู ชว ยผูพิพากษาหรือ ดะโตะยุติธรรม หรือข าราชการอั ยการซึ่งรับเงินเดือนชั้น ๓ ลงมา หรือขาราชการทหารซึ่ งมียศพั นเอก นาวาเอก นาวาอากาศเอกลงมา หรือขาราชการตํารวจ ซึ่งมียศพันตํารวจเอกลงมา ผูดํารงตําแหนงระดับ ๙ หรือตําแหนงที่เทียบเทาหรือขาราชการตุลาการ ซึ่ง รับเงิน เดือนชั้น ๓ ขั้น ต่ํา หรือขาราชการอัยการซึ่ง รับ เงิน เดื อ น ชั้น ๔ หรื อขาราชการทหารซึ่ง มี ย ศพัน เอก นาวาเอก นาวาอากาศเอก อัตราเงินเดือนพันเอกพิเศษ นาวาเอกพิเ ศษ นาวาอากาศเอกพิเ ศษ หรือขาราชการตํารวจซึ่งมียศพันตํารวจเอก อัตราเงินเดือนพันตํารวจ เอกพิเศษ ผูดํารงตําแหนงระดับ ๑๐ ขึ้นไป หรือตําแหนงที่เทียบเทา หรือขาราชการ ตุลาการ ซึ่งรับเงินเดือนชั้น ๓ ขั้นสูง ขึ้นไป หรือขาราชการอัยการ ซึ่งรับเงินเดือนชั้น ๕ ขึ้นไป หรือขาราชการทหารซึ่งมียศพลตรี พลเรือตรี พลอากาศตรี ขึ้นไป หรือขาราชการตํารวจซึ่งมียศพลตํารวจตรีขึ้นไป กรณี เดิ นทางไปราชการเป นหมู คณะ หากผู ดํ ารงตํ าแหน งดั งกล า ว ขางตนเปนหัวหนาคณะและมีความจําเปนตองใชสถานที่เดียวกันกับที่พัก เพื่อเปนที่ประสานงานของคณะหรือกับบุคคลอื่น ใหเบิกคาเชาที่พักเพิ่มขึ้น สําหรับหองพักอีกหนึ่งหอง หรือจะเบิกคาเชาหองชุดแทนก็ได บาท : วัน เหมาจาย ไมเกิน ๑,๐๐๐ เหมาจาย ไมเกิน ๑,๖๐๐ เทาที่จายจริง ไมเกิน ๒,๕๐๐ กรณีเพิ่มอีกหนึ่งหอง เบิกเพิ่มไดเทาที่จายจริง ไมเกิน ๒,๕๐๐ กรณี เช าห องชุ ด เบิ กได เ ท า ที่ จายจริงไมเกิน ๕,๐๐๐ หมายเหตุ กรณีผูดํารงตําแหนงระดับ ๘ ลงมา และผูดํารงตําแหนงระดับ ๙ หัวหนาสวนราชการสามารถ กํา หนดหลักเกณฑ อัตราค าเช าที่ พักเหมาจายต่ํากว าที่กําหนดได โดยอาศั ย อํา นาจตามมาตรา ๖ แหงพระราชกฤษฎีกาคาใชจายในการเดินทางไปราชการ พ.ศ. ๒๕๒๖ และที่แกไขเพิ่มเติม
  • 193.
    บัญชีหมายเลข ๔ อัตราคาขนยายสิ่งของสวนตัวในการเดินทางไปราชการประจําในราชอาณาจักร อัตรา (บาท) ระยะทาง(กม.) ๑ – ๕๐ ๕๑ – ๑๐๐ ๑๐๑ – ๑๕๐ ๑๕๑ – ๒๐๐ ๒๐๑ – ๒๕๐ ๒๕๑ – ๓๐๐ ๓๐๑ – ๓๕๐ ๓๕๑ – ๔๐๐ ๔๐๑ – ๔๕๐ ๔๕๑ – ๕๐๐ ๕๐๑ – ๕๕๐ ๕๕๑ – ๖๐๐ ๖๐๑ – ๖๕๐ ๖๕๑ – ๗๐๐ ๗๐๑ – ๗๕๐ ๗๕๑ – ๘๐๐ ๘๐๑ – ๘๕๐ ๘๕๑ – ๙๐๐ ๙๐๑ – ๙๕๐ ๙๕๑ – ๑๐๐๐ ๑๐๐๑ – ๑๐๕๐ ๑๐๕๑ – ๑๑๐๐ ๑๑๐๑ – ๑๑๕๐ ๑๑๕๑ – ๑๒๐๐ ๑๒๐๑ – ๑๒๕๐ ๑๒๕๑ – ๑๓๐๐ ๑๓๐๑ – ๑๓๕๐ ๑๓๕๑ – ๑๔๐๐ ๑๔๐๑ – ๑๔๕๐ ๑๔๕๑ – ๑๕๐๐ ๒,๐๐๐ ๒,๕๐๐ ๓,๐๐๐ ๔,๐๐๐ ๔,๕๐๐ ๕,๐๐๐ ๖,๐๐๐ ๖,๕๐๐ ๗,๐๐๐ ๘,๐๐๐ ๘,๕๐๐ ๙,๐๐๐ ๙,๕๐๐ ๑๐,๐๐๐ ๑๑,๐๐๐ ๑๑,๕๐๐ ๑๒,๐๐๐ ๑๓,๐๐๐ ๑๓,๕๐๐ ๑๔,๐๐๐ ๑๕,๐๐๐ ๑๕,๕๐๐ ๑๖,๐๐๐ ๑๗,๐๐๐ ๑๗,๕๐๐ ๑๘,๕๐๐ ๑๙,๐๐๐ ๑๙,๕๐๐ ๒๐,๐๐๐ ๒๐,๕๐๐ สําหรับระยะทางที่เกิน ๑๕๐๐ กิโลเมตรขึ้นไปใหอยูในดุลพินิจของหัวหนาสวนราชการ ตนสังกัดที่จะพิจารณาอนุมัติใหเบิกจายในลักษณะเหมาจายไดตามความจําเปนเหมาะสม
  • 194.
    บัญชีหมายเลข ๕ ผูมีสิทธิเบิกคาเชาที่พักเทาที่จายจริงตามความจําเปนและเหมาะสม  ตําแหนง ๑. องคมนตรี ๒๔.ผูบัญชาการทหารบก ๒. รัฐบุรุษ ๒๕. ผูบัญชาการทหารเรือ ๓. นายกรัฐมนตรี ๒๖. ผูบัญชาการทหารอากาศ ๔. รองนายกรัฐมนตรี ๒๗. ผูบัญชาการตํารวจแหงชาติ ๕. รัฐมนตรี ๒๘. อัยการสูงสุด ๖. ประธานศาลฎีกา ๒๙. เลขาธิการนายกรัฐมนตรี ๗. รองประธานศาลฎีกา ๓๐. เลขาธิการคณะรัฐมนตรี ๘. ประธานศาลอุทธรณ ๓๑. เลขาธิการคณะกรรมการกฤษฎีกา ๙. ประธานศาลปกครองสูงสุด ๓๒. เลขาธิการคณะกรรมการขาราชการพลเรือน ๑๐. ประธานศาลรัฐธรรมนูญ ๓๓. เลขาธิการสํานักพระราชวัง ๑๑. ประธานวุฒิสภา ๓๔. ราชเลขาธิการ ๑๒. ประธานสภาผูแทนราษฎร ๓๕. นายกราชบัณฑิตยสถาน ๑๓. เลขาธิการสภาผูแทนราษฎร ๓๖. ผูอํานวยการสํานักงบประมาณ ๑๔. เลขาธิการวุฒิสภา ๓๗. ผูวาการตรวจเงินแผนดิน ๑๕. ผูวาราชการกรุงเทพมหานคร ๓๘. ผูอํานวยการสํานักขาวกรองแหงชาติ ๑๖. ปลัดกระทรวง ๓๙. เลขาธิการสภาความมั่นคงแหงชาติ ๑๗. ปลัดทบวง ๔๐. เลขาธิการคณะกรรมการพัฒนาการเศรษฐกิจ ๑๘. รองปลัดกระทรวงกลาโหม และสังคมแหงชาติ ๑๙. สมุหราชองครักษ ๔๑. เลขาธิการคณะกรรมการการศึกษาขั้นพื้นฐาน ๒๐. จเรทหารทั่วไป ๔๒. เลขาธิการคณะกรรมการการอาชีวศึกษา ๒๑. ผูบัญชาการทหารสูงสุด ๔๓. เลขาธิการสภาการศึกษา ๒๒. รองผูบัญชาการทหารสูงสุด ๔๔. เลขาธิการคณะกรรมการการอุดมศึกษา ๒๓. เสนาธิการทหาร ๔๕. เลขาธิการคณะกรรมการพิเศษเพื่อประสานงาน โครงการอันเนื่องมาจากพระราชดําริ
  • 195.
    บัญชีหมายเลข ๖ อัตราเบี้ยเลี้ยงเดินทางไปราชการตางประเทศชั่วคราวและคาใชจายอื่น (๑) กรณีเบิกเบี้ยเลี้ยงเดินทางเหมาจาย ขาราชการ อัตรา (บาท: วัน) ผูดํารงตําแหนงระดับ ๘ ลงมา หรือตําแหนงที่เทียบเทา หรือขาราชการ ตุ ล าการซึ่ ง รั บ เงิ น เดื อ นชั้ น ๒ ลงมา หรื อ ผู ช ว ยผูพิพากษา หรือ ดะโตะยุติธรรมหรือขาราชการอัยการซึ่งรับเงินเดือนชั้น ๓ ลงมา หรือ ขาราชการทหารซึ่งมียศพันเอก นาวาเอก นาวาอากาศเอกลงมา หรือ ขาราชการตํารวจ ซึ่งมียศพันตํารวจเอกลงมา ๒,๑๐๐ ผูดํารงตําแหนงระดับ ๙ ขึ้นไป หรือตําแหนงที่เทียบเทา หรือขาราชการ ตุลาการ ซึ่ ง รั บเงิ น เดื อนชั้ น ๓ ขั้น ต่ํา ขึ้น ไป หรือ ขา ราชการอัยการ ซึ่งรับเงินเดือนชั้น ๔ ขึ้นไป หรือขาราชการทหารซึ่งมียศพันเอก นาวาเอก นาวาอากาศเอก อัตราเงินเดือนพันเอกพิเศษ นาวาเอกพิเศษ นาวาอากาศ เอกพิเศษขึ้นไป หรือข าราชการตํา รวจซึ่ง มีย ศพัน ตํ ารวจเอก อัต รา เงินเดือนพันตํารวจเอกพิเศษขึ้นไป ๓,๑๐๐ (๒) กรณีมิไดเบิกเบี้ยเลี้ยงเดินทางเหมาจาย ใหเบิกคาใชจาย ดังนี้ (๒.๑) คาอาหาร – คาเครื่องดื่ม คาภาษี – คาบริการที่โรงแรม ภัตตาคาร หรือรานคา เรียกเก็บใหเบิกเทาที่จายจริงไมเกินวันละ ๔,๕๐๐ บาท (๒.๒) คาทําความสะอาดเสื้อผา สําหรับระยะเวลาที่เกิน ๗ วัน ใหเบิกเทาที่จายจริงไมเกิน วันละ ๕๐๐ บาท (๒.๓) คาใชสอยเบ็ดเตล็ด ใหเบิกในลักษณะเหมาจายไมเกินวันละ ๕๐๐ บาท คาใชจายตาม (๒.๑) – (๒.๒) ใหคิดคํานวณเบิกจายในแตละวัน จํานวนเงินสวนที่เหลือจาย ในวันใดจะนํามาสมทบเบิกในวันถัดไปไมได
  • 196.
    บัญชีหมายเลข ๗ คาเชาที่พักในการเดินทางไปราชการตางประเทศชั่วคราว ขาราชการ ประเภท ก. ผูดํารงตําแหนงระดับ ๘ ลงมา หรือตําแหน ง ไมเกิน ๗,๕๐๐ ที ่เ ทีย บเทา หรือ ขา ราชการตุล ากา ร ซึ่ง รับ เงินเดือนชั้น ๒ ลงมา หรือผูชวย ผูพิพากษาหรือดะโตะยุติธรรม หรือขาราชการ อั ย การซึ่ งรั บเงิ นเดื อนชั้ น ๓ ลงมา หรื อข าราชการทหารซึ่งมี ยศพั นเอก นาวาเอก นาวาอากาศเอกลงมา หรือ ขา ราชการตํา รวจ ซึ่ง มีย ศพัน ตํารวจเอกลงมา ผู  ดํ า รง ตํ า แ หน ง ระ ดั บ ๙ ขึ ้ น ไ ป ไมเกิน ๑๐,๐๐๐ หรื อ ตําแหนงที่เทียบเทา หรือขาราชการตุลาการ ซึ่งรับเงินเดือนชั้น ๓ ขั้นต่ํา ขึ้นไป หรือขาราชการ อัยการ ซึ่ง รั บเงิ น เดือ นชั้น ๔ ขึ้น ไป หรือขาราชการทหารซึ่งมียศพันเอก นาวาเอก นาวาอากาศเอก อัตราเงินเดือนพันเอกพิเ ศษ นาวาเอกพิเ ศษ นาวาอากาศเอกพิเศษขึ้นไป หรื อ ข า ราชการตํ า รวจซึ่ ง มี ย ศพั น ตํ า รวจเอก อัตราเงินเดือนพันตํารวจเอกพิเศษขึ้นไป บาท : วัน : คน ประเภท ข. ประเภท ค. ไมเกิน ๕,๐๐๐ ไมเกิน ๓,๑๐๐ ไมเกิน ๗,๐๐๐ ไมเกิน ๔,๕๐๐ หมายเหตุ ประเทศที่มีสิทธิเบิกคาเชาที่พักเพิ่มขึ้นจากประเภท ก. อีกไมเกินรอยละสี่สิบ ไดแก ประเทศ รัฐ เมือง ๑. ญี่ปุน ๒. สาธารณรัฐฝรั่งเศส ๓. สหพันธรัฐรัสเซีย ๔. สมาพันธรัฐสวิส ๕. สาธารณรัฐอิตาลี / ประเทศที่มีสิทธิ . . .
  • 197.
    -๒ประเทศที่มีสิทธิเบิกคาเชาที่พักเพิ่มขึนจากประเภท ก. อีกไมเกินรอยละยี่สบหาไดแก ้ ิ ประเทศ รัฐ เมือง ๑. ราชอาณาจักรเบลเยี่ยม ๒. ราชอาณาจักรสเปน ๓. สหพันธสาธารณรัฐเยอรมนี ๔. สหรัฐอเมริกา ๕. สหราชอาณาจักรบริเตนใหญและไอรแลนดเหนือ ๖. สาธารณรัฐโปรตุเกส ๗. สาธารณรัฐสิงคโปร ประเภท ก. ไดแก ประเทศ รัฐ เมือง ๑. แคนาดา ๒. เครือรัฐออสเตรเลีย ๓. ไตหวัน ๔. เติรกเมนิสถาน ๕. นิวซีแลนด ๖. บอสเนียและเฮอรเซโกวีนา ๗. ปาปวนิวกีนี ๘. มาเลเซีย ๙. ราชรัฐโมนาโก ๑๐. ราชรัฐลักเซมเบิรก ๑๑. ราชรัฐอันดอรรา ๑๒. ราชอาณาจักรกัมพูชา ๑๓. ราชอาณาจักรเดนมารก ๑๔. ราชอาณาจักรนอรเวย ๑๕. ราชอาณาจักรเนเธอรแลนด ๑๖. ราชอาณาจักรโมร็อกโก ๑๗. ราชอาณาจักรสวาซิแลนด ๑๘. ราชอาณาจักรสวีเดน /๑๙ ...
  • 198.
    -๓๑๙. ๒๐. ๒๑. ๒๒. ๒๓. ๒๔. ๒๕. ๒๖. ๒๗. ๒๘. ๒๙. ๓๐. ๓๑. ๓๒. ๓๓. ๓๔. ๓๕. ๓๖. ๓๗. ๓๘. ๓๙. ๔๐. ๔๑. ๔๒. ๔๓. ๔๔. ๔๕. ๔๖. ๔๗. รัฐสุลตานโอมาน โรมาเนีย สหพันธสาธารณรัฐบราซิล สหพันธสาธารณรัฐยูโกสลาเวีย สหรัฐอาหรับอิมิเรตส สาธารณรัฐเกาหลี (เกาหลีใต) สาธารณรัฐโครเอเชีย สาธารณรัฐชิลี สาธารณรัฐเช็ก สาธารณรัฐตุรกี สาธารณรัฐบัลแกเรีย สาธารณรัฐประชาชนจีน สาธารณรัฐประชาธิปไตยประชาชนแอลจีเรีย สาธารณรัฐประชาธิปไตยติมอร –เลสเต สาธารณรัฐเปรู สาธารณรัฐโปแลนด สาธารณรัฐฟนแลนด สาธารณรัฐฟลิปปนส สาธารณรัฐมอริเซียส สาธารณรัฐมอลตา สาธารณรัฐโมซัมบิก สาธารณรัฐเยเมน สาธารณรัฐลิทัวเนีย สาธารณรัฐสโลวัก สาธารณรัฐสโลวีเนีย สาธารณรัฐออสเตรีย สาธารณรัฐอาเซอรไบจาน สาธารณรัฐอินโดนีเซีย สาธารณรัฐอินเดีย /๔๘ ...
  • 199.
    -๔๔๘. ๔๙. ๕๐. ๕๑. ๕๒. ๕๓. ๕๔. สาธารณรัฐเอสโตเนีย สาธารณรัฐแอฟริกาใต สาธารณรัฐไอซแลนด สาธารณรัฐไอรแลนด สาธารณรัฐฮังการี สาธารณรัฐเฮลเลนิก (กรีซ) ฮองกง ประเภท ข.ไดแก ประเทศ รัฐ เมือง ๑. เครือรัฐบาฮามาส ๒. จอรเจีย ๓. จาเมกา ๔. เนการาบรูไนดารุสซาลาม ๕. มาซิโดเนีย ๖. ยูเครน ๗. รัฐกาตาร ๘. รัฐคูเวต ๙. รัฐบาหเรน ๑๐. รัฐอิสราเอล ๑๑. ราชอาณาจักรซาอุดิอาระเบีย ๑๒. ราชอาณาจักรตองกา ๑๓. ราชอาณาจักรเนปาล ๑๔. ราชอาณาจักรฮัซไมตจอรแดน ๑๕. สหพันธสาธารณรัฐไนจีเรีย ๑๖. สหภาพพมา ๑๗. สหรัฐเม็กซิโก ๑๘. สหสาธารณรัฐแทนซาเนีย ๑๙. สาธารณรัฐกานา ๒๐. สาธารณรัฐแกมเบีย /๒๑ ...
  • 200.
    -๕๒๑. ๒๒. ๒๓. ๒๔. ๒๕. ๒๖. ๒๗. ๒๘. ๒๙. ๓๐. ๓๑. ๓๒. ๓๓. ๓๔. ๓๕. ๓๖. ๓๗. ๓๘. ๓๙. ๔๐. ๔๑. ๔๒. ๔๓. ๔๔. ๔๕. ๔๖. ๔๗. ๔๘. ๔๙. สาธารณรัฐโกตดิววร (ไอเวอรี่โคส) ั สาธารณรัฐคอสตาริกา สาธารณรัฐคีรกิซ สาธารณรัฐเคนยา สาธารณรัฐแคเมอรูน สาธารณรัฐคาซัคสถาน สาธารณรัฐจิบูตี สาธารณรัฐชาด สาธารณรัฐซิมบับเว สาธารณรัฐเซเนกัล สาธารณรัฐแซมเบีย สาธารณรัฐเซียรราลีโอน สาธารณรัฐไซปรัส สาธารณรัฐตรินิแดดและโตเบโก สาธารณรัฐตูนเซีย ิ สาธารณรัฐทาจิกิสถาน สาธารณรัฐไนเจอร สาธารณรัฐบุรุนดี สาธารณรัฐเบนิน สาธารณรัฐเบลารุส สาธารณรัฐประชาชนบังกลาเทศ สาธารณรัฐปานามา สาธารณรัฐมอลโดวา สาธารณรัฐมาลี สาธารณรัฐยูกันดา สาธารณรัฐลัตเวีย สาธารณรัฐสังคมนิยมประชาธิปไตยศรีลังกา สาธารณรัฐสังคมนิยมเวียดนาม สาธารณรัฐอารเจนตินา /๕๐ ...
  • 201.
    -๖๕๐. ๕๑. ๕๒. ๕๓. ๕๔. ๕๕. ๕๖. ๕๗. ๕๘. สาธารณรัฐอารเมเนีย สาธารณรัฐอาหรับซีเรีย สาธารณรัฐอาหรับอียิปต สาธารณรัฐอิรัก สาธารณอิสลามปากีสถาน สาธารณรัฐอิสลามมอริเตเนีย สาธารณรัฐอิสลามอิหราน สาธารณรัฐอุซเบกิสถาน สาธารณรัฐแอฟริกากลาง ประเภท ค. ไดแกประเทศ รัฐ เมืองอื่น ๆ นอกจากที่กําหนดในประเภท ก. และประเภท ข.
  • 202.
    บัญชีหมายเลข ๘ คาเครื่องแตงตัวในการเดินทางไปราชการตางประเทศชั่วคราว ขาราชการ ผูดํ ารงตํ าแหน ง ระดับ ๕ ลงมา หรื อตํา แหน ง ที่ เ ทีย บเท า หรือผูชวยผูพิพากษา หรือดะโตะยุติธรรม หรือขาราชการอัยการซึ่ง รับ เงิ น เดือ นชั้น ๑ หรือ ข า ราชการทหาร ซึ่ง มี ย ศพัน ตรี นาวาตรี นาวาอากาศตรีลงมาหรือขาราชการตํารวจซึ่งมียศพันตํารวจตรีลงมา ผูดํ า รงตํ า แหน ง ระดับ ๖ ขึ้น ไป หรือตํา แหนง ที่เ ทีย บเท า หรือขาราชการตุลาการ ซึ่งรับเงินเดือนชั้น ๑ ขึ้นไป หรือขาราชการอัยการ ซึ่งรับเงินเดือนชั้น ๒ ขึ้นไป หรือขาราชการทหาร ซึ่งมียศพันโท นาวาโท นาวาอากาศโทขึ้นไป หรือขาราชการตํารวจซึ่งมียศพันตํารวจโทขึ้นไป อัตรา (บาท : คน) เหมาจาย ๗,๕๐๐ เหมาจาย ๙,๐๐๐
  • 203.
    บัญชีหมายเลข ๙ ประเทศที่ผูเดินทางไปราชการตางประเทศชั่วคราวไมสามารถเบิกคาเครื่องแตงตัวได ๑. สหภาพพมา ๘.สาธารณรัฐสิงคโปร ๒. เนการาบรูไนดารุซาลาม ๙. สาธารณรัฐสังคมนิยมประชาธิปไตย ศรีลังกา ๓. สาธารณรัฐอินโดนีเซีย ๑๐. สาธารณรัฐสังคมนิยมเวียดนาม ๔. ราชอาณาจักรกัมพูชา ๑๑. สาธารณรัฐหมูเกาะฟจิ ๕. สาธารณรัฐประชาธิปไตยประชาชนลาว ๑๒. ปาปวนิวกีนี ๖. มาเลเซีย ๑๓. รัฐเอกราชซามัว ๗. สาธารณรัฐฟลิปปนส ๑๔. สาธารณรัฐประชาธิปไตยติมอร – เลสเต
  • 204.
    บัญชีหมายเลข ๑๐ คาเครื่องแตงตัวสําหรับผูเดินทางไปราชการประจําในตางประเทศ ลําดับที่ ๑. ตําแหนง เจาหนาที่การทูตระดับ ๕ลงมา ภริยาหรือสามี บุตรคนละ ๒. เจาหนาที่การทูตระดับ ๖ ถึงระดับ ๙ ภริยาหรือสามี บุตรคนละ ๓. เจาหนาที่การทูตระดับ ๑๐ ภริยาหรือสามี บุตรคนละ ประเภท ก. ๔๐,๐๐๐ ๒๕,๐๐๐ ๑๔,๐๐๐ ๔๕,๐๐๐ ๓๐,๐๐๐ ๑๕,๐๐๐ ๖๐,๐๐๐ ๔๐,๐๐๐ ๑๘,๐๐๐ ประเภท ข. ๓๐,๐๐๐ ๑๘,๐๐๐ ๙,๐๐๐ ๓๒,๐๐๐ ๒๐,๐๐๐ ๑๐,๐๐๐ ๔๐,๐๐๐ ๓๐,๐๐๐ ๑๕,๐๐๐ หมายเหตุ ๑. ประเภท ก. ไดแก ประเทศอื่น ๆ นอกจากที่กําหนดในประเภท ข. ๒. ประเภท ข. ไดแก ประเทศสาธารณรัฐสังคมนิยมเวียดนาม สาธารณรัฐประชาธิปไตยประชาชนลาว ราชอาณาจักรกัม พูช า สหภาพพมา มาเลเซีย สาธารณรัฐ สัง คมนิยมประชาธิปไตยศรี ลังกา สาธารณรัฐอินโดนีเซีย สาธารณรัฐฟลิปปนส สาธารณรัฐสิงคโปร และเนการาบรูไนดารุซาลาม ๓. เจาหนาที่การทูตระดับ ๕ ขึ้นไป ซึ่งมีความจําเปนตองใชเครื่องแตงตัวราตรีสโมสร (White tie) หรือเครื่องแตงตั วมอร นิ่งโคต เพราะมีหนาที่ตองเขางานพิธีตาง ๆ และตามประเพณีของประเทศนั้ น จํ าต องแต งตั วแบบเชนว านั้น ให ปลั ดกระทรวงเจาสั งกัด ส วนราชการใดที่ไ ม มีปลัด กระทรวงให ผูบังคับบัญชาที่มีอํานาจเชนเดียวกับปลัดกระทรวงเปนผูใชดุลพินิจพิจารณาอนุมัติใหเบิกคาเครื่องแตงตัว ดังกลาว อยางละ ๑ ชุด เพิ่มขึ้นอีกไดเทาที่จายจริง แตไมเกินชุดละ ๑๕,๐๐๐ บาท
  • 205.
    ภาคผนวก ช. หนังสือกระทรวงการคลัง ที่กค 0409.6/ว 86 ลงวันที่ 20 กรกฎาคม 2547
  • 209.
  • 210.
    บันทึกขอความ ภาคผนวก ซ. ขอซ. 1 สมอ. กท. กลุมองคการระหวางประเทศ (โทร. 3509) สวนราชการ........................................................................................................…........................................................................ อก 0702/ กุมภาพันธ 2551 ที่....................................................................วันที่.................................................................................…........................................ ขออนุมัติเปนเจาภาพจัดการประชุมระหวางประเทศ ISO/TC 181 เรื่อง.................................................................................................................................................................................................... เรียน รปอ.หสผ. ตามที่ประเทศไทยเปนสมาชิกองคการระหวางประเทศวาดวยการมาตรฐาน (International Organization for Standardization - ISO) และเปนสมาชิกรวมทํางาน (Participating member หรือ P-member) ในคณะกรรมการวิชาการของ ISO คณะที่ 181 (ISO/TC 181 Safety of toys) ซึ่งรับผิดชอบ การกําหนดมาตรฐานระหวางประเทศเกี่ยวกับความปลอดภัยของของเลนเด็ก นั้น ประเทศไทยไดรับการทาบทามใหรับเปนเจาภาพจัดการประชุม ISO/TC 181 ระหวางวันที่ 27-31 ตุลาคม 2551 ซึ่ง สมอ. พิจารณาแลวเห็นวาการเปนเจาภาพจัดประชุมในครั้งนี้จะเปนประโยชนตอ หนวยงานในประเทศและผูเกี่ยวของทั้งภาครัฐและเอกชนไดรับความรูความเขาใจถึงทิศทางการดําเนินงาน และกิจกรรมดานการมาตรฐานของ ISO ตลอดจนกลไกการนํามาตรฐานไปใชในทางปฏิบัติอยางทั่วถึง ผูประกอบการของเลนมีการตื่นตัวและตระหนักถึงการผลิตและพัฒนาคุณภาพของเลนใหมีความปลอดภัย และสอดคลองกับขอกําหนดความปลอดภัยตามมาตรฐานสากล เพื่อเพิ่มศักยภาพในการแขงขันทางการคา ระหวางประเทศ และยังไดเพิ่มพูนและพัฒนาองคความรูในขอกําหนดความปลอดภัยของของเลน แลกเปลี่ยนขอคิดเห็น ตลอดจนการสรางสัมพันธทางการคากับผูประกอบการของเลนของตางประเทศที่มา เขารวมประชุมในครั้งนี้ อีกทั้งทําใหเจาหนาที่โดยเฉพาะคณะกรรมการวิชาการที่เกี่ยวของไดรับความรูและ ประสบการณในการทํางานดานการรวมกําหนดมาตรฐาน ISO ซึ่งสามารถนํามาใชปรับปรุงและพัฒนาการ ปฏิบัติงานดานการกําหนดมาตรฐาน นอกจากนี้ ยังเปนการสงเสริมและประชาสัมพันธประเทศไทยใหเปนที่ รูจักแพรหลายในหมูชาวตางประเทศและเปนการนํารายไดเขาสูประเทศอีกทางหนี่ง สําหรับการประชุม ระหวางประเทศครั้งนี้จะมีผูเขารวมประชุมจากประเทศสมาชิก ISO และผูแทนจากหนวยงานที่เกี่ยวของ ภายในประเทศ จํานวนประมาณ 80 คน โดยจะขอเบิกจายคาใชจายจากงบประมาณประจําป 2552 จึงเรียนมาเพื่อโปรดพิจารณา หากเห็นสมควรขอไดโปรดนําเรียน รวอ. เพื่อโปรดพิจารณา อนุมัติในหลักการให สมอ. รับเปนเจาภาพจัดการประชุมระหวางประเทศของ ISO/TC 181 ระหวางวันที่ 27-31 ตุลาคม 2551 ที่กรุงเทพมหานคร เรียน รวอ. เพื่อโปรดพิจารณาอนุมัติในหลักการให สมอ. รับเปนเจาภาพจัดการประชุมระหวางประเทศ ISO/TC 181 Safety of toys ตามที่เสนอขางตน
  • 211.
    แผนการจัดประชุม ISO/TC 181Safety of toys ----------------------------------------------1. ชื่อการประชุม การประชุม ISO/TC 181 Safety of toys ระหวางวันที่ 27-31 ตุลาคม 2551 2. หนวยงานที่รับผิดชอบ สํานักบริหารมาตรฐานระหวางประเทศ สํานักงานมาตรฐานผลิตภัณฑอุตสาหกรรม 3. ความเปนมา สํานักงานมาตรฐานผลิตภัณฑอุตสาหกรรมเปนสมาชิกผูแทนประเทศไทยในองคการระหวางประเทศ วาดวยการมาตรฐาน (International Organization for Standardization - ISO) ซึ่งองคการดังกลาว ทําหนาที่กําหนดมาตรฐานระหวางประเทศ และดําเนินกิจกรรมอื่นที่เกี่ยวของ เพื่ออํานวยความ สะดวกในดานการคาระหวางประเทศ รวมทั้งชวยพัฒนาความรวมมือระหวางประเทศในดานวิชาการ วิทยาศาสตรเทคโนโลยี และเศรษฐกิจ ปจจุบัน ISO มีสมาชิกทั้งสิ้น 157 ประเทศ ในการกําหนดมาตรฐานระหวางประเทศของ ISO มีคณะกรรมการวิชาการ (Technical committee - TC) และคณะอนุกรรมการวิชาการ (Subcommittee – SC) คณะตางๆ ซึ่งประกอบดวยบรรดา ประเทศสมาชิกของ ISO ที่สนใจเขารวมในคณะกรรมการวิชาการและคณะอนุกรรมการวิชาการ โดยประเทศสมาชิกจะหมุนเวียนกันเปนเจาภาพจัดการประชุมเพื่อพิจารณากําหนดมาตรฐาน ระหวางประเทศ ประเทศไทยไดสมัครเขาเปนสมาชิกในคณะกรรมการวิชาการของ ISO คณะตางๆ ที่เกี่ยวของและ จะเปนประโยชนตอประเทศ และเปนสมาชิกประเภทรวมทํางาน (Participating member หรือ P-member) ในคณะกรรมการวิชาการของ ISO คณะที่ 181 (ISO/TC 181 Safety of toys) ซึ่งมีหนาที่ กําหนดมาตรฐานเกี่ยวกับความปลอดภัยของของเลนเด็ก ปจจุบัน ISO/TC 181 มีสมาชิก 46 ประเทศ แบงเปนสมาชิกประเภทรวมทํางาน (P-member) 21 ประเทศ และสมาชิกประเภทสังเกตการณ (O-member) 25 ประเทศ 4. ผูเขารวมประชุม ผูเขารวมประชุมจากประเทศสมาชิก ISO ประมาณ 80 คน 5. ประโยชนที่จะไดรับจากการเปนเจาภาพจัดการประชุม 5.1 เพื่อใหผูเกี่ยวของทั้งภาครัฐและเอกชนภายในประเทศ ไดรับความรูความเขาใจถึงทิศทางการ ดําเนินงานและกิจกรรมดานการมาตรฐานของ ISO ตลอดจนกลไกการนํามาตรฐานไปใชในทาง ปฏิบัติของแตละประเทศอยางทั่วถึง
  • 212.
    5.2 เพื่อใหผูประกอบการของเลนไดตื่นตัวและตระหนักถึงการผลิตและพัฒนาคุณภาพของเลนใหมี ความปลอดภัยและสอดคลองกับขอกําหนดความปลอดภัยตามมาตรฐานสากล เพื่อเพิ่ม ศักยภาพในการแขงขันทางการคาระหวางประเทศโดยเฉพาะการสงออกไปจําหนาย ตางประเทศ เนื่องจากของเลนเปนผลิตภัณฑที่มีพระราชกฤษฎีกาการกําหนดใหตองเปนไปตาม มาตรฐานบังคับ 5.3 เพื่อเปดโอกาสใหผูประกอบการของเลนไดเพิ่มพูนและพัฒนาองคความรูในขอกําหนดความ ปลอดภัยของของเลน แลกเปลี่ยนขอคิดเห็น ตลอดจนการสรางสัมพันธทางการคากับ ผูประกอบการของเลนของตางประเทศที่มาเขารวมประชุม 5.4 เพื่อใหเจาหนาที่ไดรับความรูและประสบการณในการทํางานดานการรวมกําหนดมาตรฐาน ISO โดยเฉพาะการประชุมกรรมการวิชาการซึ่งสามารถนํามาใชปรับปรุงและพัฒนาการปฏิบัติงาน ดานการกําหนดมาตรฐาน 5.5 เพื่อสงเสริมและประชาสัมพันธประเทศไทยใหเปนที่รูจักแพรหลายในหมูชาวตางประเทศ รวมทั้งเปนการนํารายไดเขาสูประเทศอีกทางหนึ่งดวย 6. แผนการจัดประชุมและกําหนดการ วัน/เวลา วันจันทรที่ 27 ตุลาคม 2551 9.30 – 12.00 น. 13.30 – 17.00 น. 19.00 – 22.00 น. วันอังคารที่ 28 – วันพฤหัสบดีที่ 30 ตุลาคม 2551 9.00 –17.00 น. วันศุกรที่ 31 ตุลาคม 2551 9.00 –17.00 น. การประชุม การประชุม ISO/TC 181 Plenary การประชุมคณะทํางานยอยตางๆ งานเลี้ยงตอนรับ การประชุมคณะทํางานยอยตางๆ (Cont’) การประชุม ISO/TC 181 Plenary
  • 213.
    บันทึกขอความ ภาคผนวก ซ. ขอซ. 2 สมอ. สํานักบริหารมาตรฐานระหวางประเทศ โทร 3502 สวนราชการ...................................................................................................................................................... อก 0702/ กันยายน 2551 ที่....................................................วันที่............................................................................................................ ขออนุมัติคาใชจายในการเปนเจาภาพจัดการประชุมระหวางประเทศ เรื่อง.................................................................................................................................................................... เรียน รปอ.หสผ. ผาน สบก.สปอ. ตามที่ สมอ.ไดรับอนุมัติใหเปนเจาภาพจัดการประชุมระหวางประเทศรวม 2 รายการ ดังตอไปนี้ 1. เจาภาพจัดประชุม ISO/TC 181 Safety of toys ระหวางวันที่ 27-31 ตุลาคม 2551 ณ โรงแรม Pullman Bangkok King Power กรุงเทพมหานคร โดยคาดวาจะมีผูเขารวมประชุมจาก ประเทศสมาชิก ISO และผูแทนจากหนวยงานที่เกี่ยวของภายในประเทศประมาณ 80 คน ประมาณการคาใชจายเปนเงิน 742,900 บาท 2. เจาภาพจัดประชุม ISO/TC 227 Springs ระหวางวันที่ 6-7 พฤศจิกายน 2551 ณ โรงแรมแชงกรี-ลา กรุงเทพมหานคร โดยคาดวาจะมีผูเขารวมประชุมจากประเทศสมาชิก ISO และผูแทนจากหนวยงานที่เกี่ยวของภายในประเทศประมาณ 45 คน ประมาณการคาใชจายเปนเงิน 277,600 บาท โดยขอเบิกจายจากงบประมาณรายจายประจําปงบประมาณ พ.ศ.2552 แผนงาน : ปรับโครงสรางเศรษฐกิจภาคอุตสาหกรรม ผลผลิตที่ 1 : นโยบายและยุทธศาสตรเพื่อการ พัฒนาอุตสาหกรรม งบรายจายอื่น รายการคาใชจายในการเจรจาธุรกิจและประชุมนานาชาติ ของ สปอ.อก. นั้น ดวยในระหวางการประชุม สมอ. จะจัดใหมีอาหารและเครื่องดื่มแกผูเขารวมประชุมทุกวัน และจะจัดเลี้ยงอาหารค่ําแกผูเขารวมประชุมเพื่อเปนเกียรติและเปนการสรางสันถวไมตรีที่ดีระหวาง ผูเขารวมประชุมซึ่งเปนผูแทนที่มาจากนานาประเทศจํานวน 2 ครั้ง ตามระเบียบกระทรวงการคลัง วาดวยคาใชจายในการฝกอบรม การจัดงาน และการประชุมระหวางประเทศ พ.ศ. 2549 หมวด 4 ขอ 2 คาใชจายในการประชุมระหวางประเทศ (ก) กําหนดใหเบิกจายคาอาหารและเครื่องดื่ม กรณีจัดครบทุกมื้อไมเกินคนละ 1,200 บาทตอวัน กรณีจัดไมครบทุกมื้อ ไมเกินคนละ 800 บาท ตอวัน ซึ่งไมเพียงพอสําหรับกรณีการจัดเลี้ยงในวันดังกลาวได /สมอ. พิจารณาแลว.....
  • 214.
    -2สมอ. พิจารณาแลว เห็นควรอนุมัติคาใชจายสําหรับเปนคาอาหารและเครื่องดื่มและคาเลี้ยง รับรองอาหารค่ําตามระเบียบกระทรวงการคลังวาดวยคาใชจายในการฝกอบรม การจัดงาน และการ ประชุมระหวางประเทศ พ.ศ. 2549 หมวด 1 บททั่วไป ขอ 7 การเบิกจายคาใชจายในการฝกอบรม การ จัดงาน และการประชุมระหวางประเทศ นอกเหนือจากที่กําหนดไวในระเบียบนี้ หรือที่กําหนดไวแลวแต ไมสามารถปฏิบัติไดตามระเบียบนี้ ใหอยูในดุลพินิจของหัวหนาสวนราชการเจาของงบประมาณ โดย คํานึงถึงความจําเปน เหมาะสมและประหยัด ภายในวงเงินงบประมาณที่ไดรับโดยยึดถือประโยชนของทาง ราชการเปนหลัก จึงเรียนมาเพื่อโปรดพิจารณา 1. อนุมัติคาใชจายและการเบิกจายเงินสําหรับเปนคาอาหารวางและเครื่องดื่มเพิ่มเติมและ คาเลี้ยงรับรองอาหารค่ําเปนกรณีพิเศษ ดังนี้ - คาอาหารวางและเครื่องดื่ม ระหวางวันที่ 27-31 ตุลาคม 2551 และ 6-7 พฤศจิกายน 2551 เปนเงิน 400 บาทตอคนตอวัน - คาเลี้ยงอาหารค่ํา ในวันที่ 29 ตุลาคม 2551 และวันที่ 6 พฤศจิกายน 2551 เปนเงิน 1,000 บาทตอคน 2. อนุมัติประมาณการคาใชจายในการเปนเจาภาพจัดการประชุม ISO/TC 181 Safety of toys และการประชุม ISO/TC 227 Springs เปนเงินรวมทั้งสิ้น 1,020,500 บาท 3. ลงนามหนังสือถึงผูอํานวยการสํานักงบประมาณ เพื่อขออนุมัติคาใชจายในการเปน เจาภาพจัดประชุมดังกลาวขางตน ดังแนบพรอมนี้
  • 215.
    ประมาณการคาใชจายในการจัดการประชุมระหวางประเทศ ISO/TC 181 Safetyof toys ระหวางวันที่ 27-31 ตุลาคม 2551 ที่กรุงเทพมหานคร -----------------------------------------------คาตอบแทน ใชสอย และวัสดุ 1. คาอาหารวางและเครื่องดื่มระหวางการประชุมสําหรับผูเขารวมประชุม จํานวน 80 คน คนละ 200 บาทตอครั้ง จํานวน 5 วันๆ ละ 2 ครั้ง 2. คาอาหารและเครื่องดื่มระหวางการประชุมสําหรับผูเขารวมประชุม จํานวน 80 คน คนละ 800 บาท จํานวน 5 วัน 3. คาเลี้ยงอาหารค่ําผูเขารวมประชุม ผูติดตาม และแขกรับเชิญ จํานวน 100 คน คนละ 1,000 บาท 4. คาเชาหองทํางานของฝายเลขานุการ หองละ 5,000 บาทตอวัน จํานวน 5 วัน 5. คาเชาเครื่องถายเอกสาร คาติดตั้ง และคาจางถายเอกสาร 6. คาเชาเครื่องคอมพิวเตอรพรอมเครื่องพิมพ เครื่องคอมพิวเตอร จํานวน 5 เครื่องๆ ละ 1,000 บาทตอวัน จํานวน 5 วัน เครื่องพิมพ จํานวน 2 เครื่องๆ ละ 2,000 บาทตอวัน จํานวน 5 วัน 7. คาเชารถตูปรับอากาศพรอมน้ํามันเชื้อเพลิง คันละ 2,500 บาทตอวัน จํานวน 1 คัน 5 วัน 8. คาปายชื่อติดอก อันละ 20 บาท จํานวน 80 อัน 9. คาการแสดงดนตรีไทยและนาฏศิลป 10. เงินรางวัลตอบแทนสําหรับเจาหนาที่ 6 คนๆ ละ 200 บาทตอวัน จํานวน 5 วัน 11. คาวัสดุเครื่องเขียน 12. คาใชจายเบ็ดเตล็ด (คาพวงมาลัย คาที่จอดรถ คาขนสงและอื่นๆ) หมวดสาธารณูปโภค คาติดตอไปรษณีย โทรศัพททางไกล และโทรสาร รวมเปนเงิน 160,000.- บาท 320,000.- บาท 100,000.- บาท 25,000.- บาท 25,000.- บาท 25,000.- บาท 20,000.- บาท 12,500.1,600.40,000.6,000.4,800.1,000.- บาท บาท บาท บาท บาท บาท 2,000.- บาท 742,900.- บาท
  • 216.
    รายละเอียดคาวัสดุเครื่องเขียนและวัสดุสํานักงาน 1. ปากกาไวทบอรด 5ดามๆ ละ 30 บาท 2. ซองใสเอกสารพลาสติก A4 4 โหลๆ ละ 50 บาท 3. ลวดเย็บกระดาษเบอร 10 จํานวน 4 โหลๆ ละ 75 บาท 4. เครื่องเย็บกระดาษเบอร 10 จํานวน 1 อัน 5. เครื่องเหลาดินสอ จํานวน 1 อัน 6. ลวดเสียบกระดาษ จํานวน 20 กลองๆ ละ 10 บาท 7. เทปใส 3M ขนาด 1 นิ้ว ยาว 36 หลา 3 มวนๆ ละ 70 บาท 8. เทปใส 3M ขนาด 1/2 นิ้ว ยาว 36 หลา 3 มวนๆ ละ 40 บาท 9. น้ํายาลบคําผิดชนิดแทง จํานวน 5 แทงๆ ละ 80 บาท 10. เครื่องเจาะกระดาษ จํานวน 1 เครื่อง 11. แทนตัดเทปขนาดเล็ก จํานวน 1 อัน 12. แทนตัดเทปขนาดใหญ จํานวน 1 อัน 13. กระดาษ Post-it ขนาด 3x3 นิ้ว จํานวน 5 ชุดๆ ละ 50 บาท 14. คาซองบรรจุบัตรเชิญ ซองละ 5 บาท จํานวน 150 ซอง รวมเปนเงิน 150.- บาท 200.- บาท 300.- บาท 100.- บาท 480.- บาท 200.- บาท 210.- บาท 120.- บาท 400.- บาท 1,500.- บาท 50.- บาท 90.- บาท 250.- บาท 750.- บาท 4,800.- บาท
  • 217.
    ประมาณการคาใชจายในการจัดการประชุมระหวางประเทศ ISO/TC 227 Springs ระหวางวันที่6-7 พฤศจิกายน 2551 ที่กรุงเทพมหานคร -----------------------------------------------คาตอบแทน ใชสอย และวัสดุ 1. คาอาหารวางและเครื่องดื่มระหวางการประชุมสําหรับผูเขารวมประชุม จํานวน 70 คน คนละ 200 บาทตอครั้ง จํานวน 2 วันๆ ละ 2 ครั้ง 56,000.- บาท 2. คาอาหารและเครื่องดื่มระหวางการประชุมสําหรับผูเขารวมประชุม จํานวน 70 คน คนละ 800 บาท จํานวน 2 วัน 112,000.- บาท 3. คาเลี้ยงอาหารค่ําผูเขารวมประชุม ผูติดตาม และแขกรับเชิญ จํานวน 75 คน คนละ 1,000 บาท 75,000.- บาท 4. คาเชาหองประชุม จํานวน 1 หองๆ ละ 10,000 บาทตอวัน จํานวน 2 วัน 20,000.- บาท 5. คาเชาหองทํางานของฝายเลขานุการ หองละ 5,000 บาทตอวัน จํานวน 2 วัน 10,000.- บาท 6. คาเชาเครื่องถายเอกสาร คาติดตั้ง และคาจางถายเอกสาร 10,000.- บาท 7. คาเชาเครื่องคอมพิวเตอรพรอมเครื่องพิมพ เครื่องคอมพิวเตอร จํานวน 3 เครื่องๆ ละ 1,000 บาทตอวัน จํานวน 2 วัน เครื่องพิมพ จํานวน 1 เครื่องๆ ละ 2,000 บาทตอวัน จํานวน 2 วัน 8. คาเชา LCD Projector 2000 Ansi จํานวน 1 เครื่องๆ ละ 5,000 บาทตอวัน 2 วัน 9. คาเชาสายเครือขายอินเทอรเน็ต 3 สายๆ ละ 1,200 บาทตอวัน จํานวน 2 วัน 10. คาการแสดงดนตรีไทยและนาฏศิลป 6,000.- บาท 4,000.- บาท 10,000.- บาท 7,200.- บาท 40,000.- บาท 11. คาเชารถตูปรับอากาศพรอมน้ํามันเชื้อเพลิง จํานวน 1 คันๆ ละ 2,500 บาทตอวัน จํานวน 2 วัน 12. คากระเปาเอกสารสําหรับผูเขารวมประชุม 40 ใบๆ ละ 500 บาท 13. คาปายชื่อติดอก อันละ 20 บาท จํานวน 40 อัน 5,000.- บาท 20,000.- บาท 800.- บาท 14. เงินรางวัลตอบแทนสําหรับเจาหนาที่ 4 คนๆ ละ 200 บาทตอวัน จํานวน 2 วัน 1,600.- บาท 15. คาใชจายเบ็ดเตล็ด (คาพวงมาลัย คาที่จอดรถ คาขนสงและอื่นๆ) 1,000.- บาท
  • 218.
  • 219.
    ภาคผนวก ซ. ขอซ. 3 กระทรวงอุตสาหกรรม ถนนพระรามที่ 6 กทม. 10400 ที่ อก 0702/ วัน.....เดือน.........ป......... เรื่อง ขออนุมัติคาใชจายในการเปนเจาภาพจัดประชุมระหวางประเทศ เรียน ผูอํานวยการสํานักงบประมาณ สิ่งที่สงมาดวย 1. 2. 3. 4. สําเนาบันทึกอนุมัติการเปนเจาภาพจัดประชุมระหวางประเทศ ประมาณการคาใชจายในการเปนเจาภาพจัดประชุม สําเนาบันทึกอนุมัติคาใชจายเปนกรณีพิเศษ สําเนาบันทึกอนุมัติองคประกอบคณะผูแทนไทย ดวยกระทรวงอุตสาหกรรมไดอนุมัติใหสํานักงานมาตรฐานผลิตภัณฑอุตสาหกรรม (สมอ.) เปน เจาภาพจัดประชุมระหวางประเทศดังตอไปนี้ 1. เจาภาพจัดประชุม ISO/TC 210 Quality management and corresponding general aspects for medical devices) ระหวางวันที่ 15-19 ตุลาคม ที่กรุงเทพมหานคร โดยคาดวาจะมีผูเขารวมประชุมจากประเทศ สมาชิก ISO และผูแทนจากหนวยงานที่เกี่ยวของภายในประเทศประมาณ 120 คน ประมาณการคาใชจาย เปนเงิน 1,169,275.00 บาท 2. เจาภาพจัดประชุม ISO/TC 159/SC 5 Ergonomic of the physical environment ระหวางวันที่ 22-26 ตุลาคม 2550 ณ ที่กรุงเทพมหานคร โดยคาดวาจะมีผูเขารวมประชุมจากประเทศสมาชิก ISO และผูแทน จากหนวยงานที่เกี่ยวของภายในประเทศประมาณ 35 คน ประมาณการคาใชจายเปนเงิน 407,050.00 บาท กระทรวงอุตสาหกรรม ขอเรียนวาสํานักงานมาตรฐานผลิตภัณฑอุตสาหกรรมไดประมาณการ คาใชจายในการเปนเจาภาพจัดประชุมดังกลาวขางตนเปนเงินรวมทั้งสิ้น 1,576,325.00 บาท (หนึ่งลานหาแสน เจ็ดหมื่นหกพันสามรอยยี่สิบหาบาทถวน) รายละเอียดดังสิ่งที่สงมาดวยหมายเลข 2 โดยจะขอเบิกจายจาก งบประมาณรายจายประจําปงบประมาณ พ.ศ. 2552 แผนงาน : ปรับโครงสรางเศรษฐกิจภาคอุตสาหกรรม ผลผลิตที่ 1: นโยบายและยุทธศาสตรเพื่อการพัฒนาอุตสาหกรรม งบรายจายอื่น รายการคาใชจายในการเจรจา ธุรกิจและประชุมนานาชาติของสํานักงานปลัดกระทรวงอุตสาหกรรม จึงเรียนมาเพื่อโปรดพิจารณาอนุมัติใหสํานักงานมาตรฐานผลิตภัณฑอุตสาหกรรม เบิกจาย คาใชจายในการเปนเจาภาพจัดประชุมระหวางประเทศดังกลาวขางตนดวย จะขอบคุณยิ่ง ขอแสดงความนับถือ สํานักงานมาตรฐานผลิตภัณฑอุตสาหกรรม สํานักบริหารมาตรฐานระหวางประเทศ โทร. 0 2202 3502 โทรสาร 0 2354 3041
  • 220.
    ที่ นร 0705.2/580 สํานักงบประมาณ ถนนพระราม6 กทม. 10400 วันที่.........เดือน...........ป......... เรื่อง ขออนุมัติคาใชจายในการเปนเจาภาพจัดประชุมระหวางประเทศ เรียน ปลัดกระทรวงอุตสาหกรรม อางถึง หนังสือกระทรวงอุตสาหกรรม ดวนที่สุด ที่ อก 0702/3070 ลงวันที่................. ตามหนังสือที่อางถึง กระทรวงอุตสาหกรรมขออนุมัติเบิกจายงบประมาณรายจายประจําปงบประมาณ  พ.ศ. 2551 แผนงบประมาณปรับโครงสรางภาคอุตสาหกรรม ผลผลิตที่ 1 นโยบายแผนยุทธศาสตรและการอํานวยการ งบรายจายอื่น รายการคาใชจายในการเจรจาธุรกิจและประชุมนานาชาติของสํานักงานปลัดกระทรวงอุตสาหกรรม จํานวน 1,576,325 บาท เพื่อเปนคาใชจายใหสํานักงานมาตรฐานผลิตภัณฑอุตสาหกรรมเปนเจาภาพจัดการประชุม ระหวางประเทศ ดังนี้ 1. การประชุม ISO/TC 210 Quality management and corresponding general aspects for medical devices) ระหวางวันที่ 15-19 ตุลาคม ที่กรุงเทพมหานคร โดยคาดวาจะมีผูเขารวมประชุมจากประเทศ สมาชิก ISO และผูแทนจากหนวยงานที่เกี่ยวของภายในประเทศประมาณ 120 คน ประมาณการคาใชจาย เปนเงิน 1,169,275.00 บาท 2. การประชุม ISO/TC 159/SC 5 Ergonomic of the physical environment ระหวางวันที่ 22-26 ตุลาคม 2550 ณ ที่กรุงเทพมหานคร โดยคาดวาจะมีผูเขารวมประชุมจากประเทศสมาชิก ISO และผูแทนจาก หนวยงานที่เกียวของภายในประเทศประมาณ 35 คน ประมาณการคาใชจายเปนเงิน 407,050.00 บาท ่ ความละเอียดแจงแลว นั้น สํานักงบประมาณพิจารณาแลว อนุมัติใหสํานักงานปลัดกระทรวงอุตสาหกรรมเบิกจายงบประมาณ เบิกจายงบประมาณรายจายประจําปงบประมาณ พ.ศ. 2551 แผนงบประมาณปรับโครงสรางภาคอุตสาหกรรม ผลผลิตที่ 1 นโยบายแผนยุทธศาสตรและการอํานวยการ งบรายจายอื่น รายการคาใชจายในการเจรจาธุรกิจและ ประชุมนานาชาติ จํานวน 1,576,325 บาท (หนึ่งลานหาแสนเจ็ดหมื่นหกพันสองรอยบาทถวน) เพื่อเปนคาใชจายใน การเปนเจาภาพจัดการประชุมระหวางประเทศ ดังนี้ 1. การประชุม ISO/TC 210 Quality management and corresponding general aspects for medical devices) จํานวน 1,169,200.00 บาท (หนึ่งลานหนึ่งแสนหกหมื่นเกาพันสองรอยบาทถวน) โดยเบิกจาย ในลักษณะคาตอบแทน ใชสอยวัสดุ จํานวน 1,167,200.00 บาท (หนึ่งลานหนึ่งแสนหกหมื่นเจ็ดพันสองรอยบาทถวน) และลักษณะคาสาธารณูปโภค จํานวน 2,000 บาท (สองพันบาทถวน) /2. การประชุม...
  • 221.
    -22. การประชุม ISO/TC159/SC 5 Ergonomic of the physical environment ระหวางวันที่ จํานวน 407,000.00 บาท (สี่แสนเจ็ดพันบาทถวน) โดยเบิกจายในลักษณะคาตอบแทน ใชสอยวัสดุ จํานวน 406,000.00 บาท (สี่แสนหกพันบาทถวน) และลักษณะคาสาธารณูปโภค จํานวน 1,000 บาท (หนึ่งพันบาทถวน) จึงเรียนมาเพื่อโปรดพิจารณาทราบและพิจารณาดําเนินการตอไป ขอแสดงความนับถือ สํานักจัดทํางบประมาณดานเศรษฐกิจ 2 โทร 0 2273 9339 โทรสาร 0 2273 9449 สําเนาสง กรมบัญชีกลาง และสํานักงานการตรวจเงินแผนดิน
  • 222.
    บันทึกขอความ ภาคผนวก ซ. ขอซ. 4 สมอ. กท. กลุมองคการระหวางประเทศ (โทร. 3509) สวนราชการ........................................................................................................…........................................................................ อก 0702/ ที่.........................................................................วันที่......................................................................…............................................ การแตงตั้งองคประกอบคณะผูแทนไทยในการประชุมระหวางประเทศ ISO/TC 210 เรื่อง................................................................................................................................................................................................. เรียน รปอ.หสผ. ตามที่ สมอ. ทําหนาที่สมาชิกผูแทนประเทศไทยในองคการระหวางประเทศวาดวยการ มาตรฐาน (International Organization for Standardization – ISO) และเปนสมาชิกรวมทํางาน (Participating member หรือ P-member) ในคณะกรรมการวิชาการของ ISO คณะที่ 210 (ISO/TC 210 Quality management and corresponding general aspects for medical devices) และ รวอ. ไดอนุมัติ ให สมอ. รับเปนเจาภาพจัดการประชุม ISO/TC 210 ระหวางวันที่ 15-19 ตุลาคม 2550 ที่ กรุงเทพมหานคร ดังเรื่องเดิมที่แนบ นั้น สมอ. ขอเสนอองคประกอบของคณะผูแทนไทยซึ่งเปนผูแทนหนวยงานในคณะกรรมการ วิชาการคณะที่ 968 มาตรฐานการบริหารงานคุณภาพสําหรับเครื่องมือแพทยและเรื่องที่เกี่ยวของ เพื่อ เขารวมในการประชุมดังกลาว ดังตอไปนี้ 1 นายกิจจา จงกิติวิทย หัวหนาคณะ 2 ดร. จักรพงษ ลิมปนุสสรณ 3 นางสิริรัตน ธรรมปาโล 4 ผูแทนกรมการแพทย 5 ผูแทนสํานักพัฒนาเครือขายบริการสุขภาพ 6 ผูแทนกรมวิทยาศาสตรการแพทย 7 ผูแทนสํานักงานคณะกรรมการอาหารและยา 8 ผูแทนสถาบันวิจัยวิทยาศาสตรและเทคโนโลยีแหงประเทศไทย (สํานักรับรองระบบ) 9 ผูแทนสํานักงานคณะกรรมการคุมครองผูบริโภค 10 ผูแทนกองวิศวกรรม กรมสนับสนุนบริการสุขภาพ 11 ผูแทนสมาคมอุปกรณการแพทยไทย 12 ผูแทนสมาคมผูผลิตและจําหนายเครื่องมือแพทยไทย 13 ผูแทนสถาบันรับรองมาตรฐาน ไอ เอส โอ 14 ผูแทนบริษัท TUV NORD (ประเทศไทย) จํากัด 15 ผูแทนบริษัท เชียงใหมเมดเทคซีสเต็ม จํากัด 16 ผูแทนสํานักงานมาตรฐานผลิตภัณฑอุตสาหกรรม /จึงเรียนมาเพื่อโปรด...
  • 223.
    -2จึงเรียนมาเพื่อโปรดพิจารณา หากเห็นสมควรขอไดโปรดนําเรียน รวอ.เพื่อโปรด พิจารณาใหความเห็นชอบในการแตงตั้งองคประกอบคณะผูแทนไทยในการประชุม ISO/TC 210 Quality management and corresponding general aspects for medical devices ตามที่เสนอขางตน เรียน รวอ. ไดพิจารณาแลวเห็นควรใหความเห็นชอบองคประกอบคณะผูแทนไทยตามที่ สมอ. เสนอขางตน จึงเรียนมาเพื่อโปรดพิจารณา
  • 224.
    บันทึกขอความ ภาคผนวก ซ. ขอซ. 5 สมอ. สบป. กภ. โทร. 3524 สวนราชการ................................................................................................................................................…… อก 0702/ ที่....................................................วันที่......................................................................................................…… ขออนุมัติเจาหนาทีปฏิบัติงานในการรับเปนเจาภาพจัดการประชุม ACCSQ ครั้งที่ 31 ่ เรื่อง.............................................................................................................................................................…… เรียน ผอ.สบป. ผาน ผกภ. ตามที่ สมอ. จะเปนเจาภาพจัดการประชุม ACCSQ ครั้งที่ 31 และการประชุมที่เกี่ยวของ ระหวางวันที่ 17-21 มีนาคม 2551 ณ โรงแรมโซฟเทลสีลม กรุงเทพฯ นั้น เพื่อใหการรับเปนเจาภาพ จัดการประชุมดังกลาวเปนไปดวยความเรียบรอย สบป. ขอเสนอเจาหนาที่ปฏิบัติงาน ดังตอไปนี้ 1. นางสุภาษิณี สมบัติทวี 2. น.ส.รุงอรุณ พุทธานนท 3. น.ส.สุวารี เกษสยม 4. น.ส.สุธาทิพ สุขเสน 5. น.ส.ณฐิณี ฉันทะจารุ 6. นายสถาพร ทูลธรรม 7. น.ส.จิราวรรณ พัฒนกิจ ผูอํานวยการกลุมองคการภูมิภาค เจาหนาที่วิเทศสัมพันธ 7ว เจาหนาที่วิเทศสัมพันธ 7ว เจาหนาที่วิเทศสัมพันธ 7ว เจาหนาที่วิเทศสัมพันธ 6ว เจาหนาทีบริหารงานโสตทัศนศึกษา 6 ่ เจาหนาที่วิเทศสัมพันธ กภ. กภ. กภ. กภ. สสพ. กภ. จึงเรียนมาเพื่อโปรดพิจารณา หากเห็นสมควรขอไดโปรดนําเรียน ลมอ. เพื่อโปรดพิจารณาให ความเห็นชอบการแตงตั้งเจาหนาที่ดังกลาวขางตนเปนเจาหนาที่ปฏิบติงานการประชุม ACCSQ ครั้งที่ 31 ั และการประชุมที่เกี่ยวของตอไป
  • 225.
    ภาคผนวก ซ. ขอซ. 6 No.0702/ Thai Industrial Standards Institute Ministry of Industry Rama VI Street, Bangkok 10400 THAILAND E-mail: intrelat@tisi.go.th September B.E. 2551 (2008) Dear Ms…………….., As host, the Thai Industrial Standards Institute (TISI) cordially extends invitation to you to attend the 2008 meeting of ISO/TC 181 Safety of toys to be held in Bangkok, Thailand, during 27-31 October 2008. Sincerely yours, Ms. ……………………………………… Kenya Bureau of Standards (KEBS) Popo Road, Off Mombasa Road P.O. Box 54974-00200 Naiorbi KENYA
  • 226.
    ภาคผนวก ซ. ขอซ. 7 No.0702/ Thai Industrial Standards Institute Ministry of Industry Rama VI Street, Bangkok 10400 Tel : 662 202 3524 Fax : 662 354 3041 Email : intrelat@tisi.go.th January B.E. 2551 (2008) Dear all ASEAN Colleagues, 31st Meeting of the ASEAN Consultative Committee for Standards and Quality (ACCSQ) and its Related Meetings 17-21 March 2008, Bangkok, Thailand It is my great pleasure to inform you that the Thai Industrial Standards Institute (TISI) will be hosting the 31st Meeting of the ASEAN Consultative Committee for Standards and Quality (ACCSQ) and its related meetings in Bangkok, Thailand. We cordially invite you and your delegations to the meetings which will be held as follows: Date: Venue: 17-21 March 2008 Sofitel Silom Hotel Bangkok 188 Silom Road, Bangrak, Bangkok 10500 Please find enclosed the tentative programme, brochure of the meetings, pre-registration form and the hotel reservation form for your information and further action. We would like to seek your cooperation in extending this invitation to all members of your ACCSQ delegation, WGs/PWGs members and the Dialogue Partners concerned and return the registration form and hotel reservation form by 20 February 2008. Thank you for your kind cooperation and we look forward to meeting all of you in Bangkok. Yours sincerely, ACCSQ Leaders Chair and Co-Chair ACCSQ WGs and PWGs ASEAN Secretariat (please refer to distribution list) 1
  • 227.
    THE 31st MEETINGOF THE ASEAN CONSULTATIVE COMMITTEE FOR STANDARDS AND QUALITY (ACCSQ) AND ITS RELATED MEETINGS 17-20 March 2008 Bangkok, Thailand GENERAL INFORMATION 1. DATE AND VENUE OF THE MEETING The Meetings will be held at: Sofitel Silom Bangkok Hotel 188 Silom Road, Bangrak Bangkok 10500 THAILAND Tel: (66) 02 238 1991 Fax: (66) 02 238 1995 URL: www.accorhotels.com/asia Email: H3616-SL7@accor.com The location map of the hotel is: From the main airport to the hotel, take Srinakarin Motorway through to the Srinakarin Expressway, follow through to Rama 9 Expressway, turn off left onto Dao Kanong follow through to Silom Road exit. Turn left onto Silom Road, continue along passing through 2 intersectionos, Surasak and Decho respectively. The hotel is located on the left hand side. 2. ACCOMMODATION Sofitel Silom Bangkok is ideally located on Silom Road, in the heart of the commercial, financial and diplomatic district. This 38 storey property is the first truly five star hotel on Silom Road. It is within walking distance of many city attractions as well as Chong Nongsi station for the Bangkok Skytrain and Silom underground station. This prime location also provides easy access to modern expressways and is only 45 minutes drive away from Suvarnabhumi Airport. 2
  • 228.
    Room Preference atthe Novotel Bangkok Hotel: Deluxe Room Single Baht 4,150++ with breakfast Guest will be entitled to the following privileges: Extra Breakfast at Baht 425++/person/night (for Twin/Double Occupancy) Daily American Breakfast at Mistral restaurant on 2nd Floor Welcome Fruit platter in guest room upon arrival Internet access available in all room (chargeable at Baht 642.-net per day) Sofitel Club Room Single Baht 5,550++ with breakfast Guest will be entitled to the following privileges: Extra Breakfast at Baht 425++/person/night (for Twin/Double Occupancy) Exclusive access to the Club Sofitel Lounge with breathtaking views over city Complimentary in room high-speed broadband internet Complimentary Breakfast in the Club Lounge between 6 am to 10.30 am Complimentary Afternoon Tea in the Club Lounge between 3 pm to 5 pm Complimentary Evening Cocktails & Canapes in the Club Lounge between 5 pm to 7 pm Complimentary Tea, Coffee & Soft Drinks throughout the day Free Wireless Internet access at the Club Lounge 30 minutes daily complimentary Broadband Internet on work station at the Club Lounge One suit pressing per stay Complimentary Late check out until 4 pm (based on availability) The above mentioned rates are subject to 10% service charge and 7% applicable government tax. Reservations should be made directly to the hotel by filling up the attached hotel reservation form no later than 11 February 2008 3. AIRPORT TRANSFER The hotel is approximately 35 kilometres or 25 miles from Suvarnabhumi International Airport. The hotel provides Limousine for its guests from the airport to the hotel and viceversa at the following rates: Limousine services (Max. 3 persons) One way (from airport to the hotel or hotel to airport) Round trip (from airport to hotel to airport) Baht 2,000.- net / car Baht 4,000.- net / car Delegates who wish to avail of the hotel’s airport transfer should indicate so in the hotel reservation form. 4. PRE-REGISTRATION Delegates are requested to complete the attached registration form and send by fax or email to the address indicated in the form no later 18 February 2008. 5. DOCUMENTATION Two sets of documents will be provided for each delegation. Delegates are encouraged to download all Meeting documents in soft copy and bring the computer along. 3
  • 229.
    6. MEETING PROGRAMME DATE TIME MEETINGS Monday 17March 2008 08.30 – 09.00 09.00 – 09.30 09.30 – 10.00 10.00 – 12.00 12.00 – 13.30 13.30 – 15.30 15.30 – 15.45 15.45 – 17.00 18.00 – 21.00 Registration Opening Ceremony Coffee Break 31st ACCSQ Meeting Lunch 31st ACCSQ Meeting Coffee Break 31st ACCSQ Meeting Welcome Dinner Tuesday 18 March 2008 09.00 – 10.30 10.30 – 10.45 10.45 – 12.00 12.00 – 13.30 13.30 – 15.30 15.30 – 15.45 15.45 – 17.00 31st ACCSQ Meeting Coffee Break 31st ACCSQ Meeting Lunch 31st ACCSQ Meeting Coffee Break 31st ACCSQ Meeting Wednesday 19 March 2008 08.30 – 09.00 09.00 – 10.30 10.30 – 10.45 10.45 – 12.00 12.00 – 13.30 13.30 – 15.30 15.30 – 15.45 15.45 – 17.00 Registration ACCSQ – Dialogue Coffee Break ACCSQ – Dialogue Lunch ACCSQ – Dialogue Coffee Break ACCSQ – Dialogue Thursday 20 March 2008 08.30 – 09.00 09.00 – 10.30 10.30 – 10.45 10.45 – 12.00 12.00 – 13.30 13.30 – 15.30 15.30 – 15.45 15.45 – 17.00 VENUE Registration ACCSQ – Dialogue Coffee Break ACCSQ – Dialogue Lunch ACCSQ – Dialogue Coffee Break ACCSQ – Dialogue Vendome I & II (36th Floor) Vendome I & II The secretariat facilities will be provided at the Rive Droite Board Room (36th Floor). 4
  • 230.
    7. THAILAND IN BRIEF Language Thenational and official language is Thai while English is widely spoken and understood in major cities, particularly in Bangkok and in Business circles. Local Time Thailand time is GMT+7 hours. Climate Thailand is a warm and rather humid tropical country with monsoonal climate. The average annual temperature is 35 degree Celsius with 3 distinct seasons - hot from March through May, rainy from June to October and cool from November to February. During the time of the meeting, the temperature is highest with average temperature of 28 degree Celsius to 38 degree Celsius and humidity averaging between 82.8 percent to 73 percent. Currency The Thai monetary unit is the Baht. Bank notes are in denominations of 1,000 (grey), 500 (purple), 100 (red), 50 (blue), 20 (green) and 10 (brown). There are also 10, 5 and 1 Baht coins and 25 and 50 Satang coins. 100 Satangs equal 1 Baht. All major credit cards (Visa, MasterCard, American Express, Diner) and travelers' cheques in principle currencies, are widely accepted and easily changed in commercial banks, leading hotels, and several large department stores. Business Hours Private sector offices is 9 am to 5 pm, Monday to Friday, except on public holidays. Government service offices are generally open between 8.30 am and 4.30 pm, Monday to Friday. General Banking hours is 9.30 am to 3.30 pm Monday to Friday. Many stores operate daily from 10.00 am to 10.00 pm. Electricity Supply The electricity system is 220 Volt AC (50 cycles) throughout the country. Entry Requirements Foreign nationals visiting Thailand must possess valid passports or accepted travel documents and appropriate visas before entering the country. Visitors from certain countries are permitted to stay up to 15 days without visas, provided they possess tickets confirming departure within 15 days, while visitors from several other countries are allowed to apply for tourists visas all ports of entry. Transit visas are granted for up to 30 days and tourist visas for up to 60 days. Non-immigrants, diplomatic and official visas are valid for up to 90 days. Tax and Tipping There is a 7% Government Value Added Tax (VAT) applied to goods and services sold in Thailand. However, there is a VAT refund scheme for tourists. Visitors may claim a VAT refund on certain items purchased in Thailand (Look for a sign saying "VAT Refund for Tourists"). Tipping has now become usual practice in Thailand. It is customary to tip porters and hotel staff who have given good personal service. A 10% tip is appreciated in restaurants, particularly where service charge is excluded. However, it is not necessary to tip taxi drivers and cinema ushers. Transportation in Bangkok Taxi Metered taxis are available 24 hours within the city. The metered fare is standardized, with the flag down rate being 35 Baht for the first 2 km and less than 5 Baht per km hence. Passengers must pay tolls if using the expressways. From airport add surcharge 50 Baht. 5
  • 231.
    City Buses Bangkok hasan extensive bus service with routes serving every part of the city, providing a fun and cheap way to explore the city. There are both air-conditioned and non-air-conditioned vehicles. The fare for the former depends on the distance traveled, starting from 11 Baht per person and the buses are colored blue, orange or white/green, depending on the route. The latter charges a flat fee of either 7 Baht per person (green and white/red colored buses) or 8.50 Baht per person (white/red and white/blue). BTS Skytrain It is an ideal means of transportation to escape the traffic. Service is via 2 routes: the Mo Chit - On Nut route (runs along Sukhumvit Rd.) and the National Stadium-Taksin Bridge route (runs along Silom Rd.). Running from 6 am to midnight, the fare depends on distance traveled, ranging from 15-40 Baht per person. Routes and fares are posted at every station, where tickets must be purchased. Bangkok Metro (MRT) The route runs from Hua Lamphong (Bangkok Railway Station) to Bang Sue with 16 stations along the way. It connects with the Skytrain at Silom, Sukhumwit and Chatuchak stations. A train leaves the terminal every 3-5 minutes from 5 a.m. to midnight and the fares range from 15 baht to 39 baht. Useful website - Tourism Authority of Thailand Website: http://www.tourismthailand.org - Thai Embassies and Consulates Website: http://www.thaiembassy.org Website: http://www.mfa.go.th - Thailand Information Website: http://www.thailandmanual.com Website: http://www.thailandtravelguide.com Website: http://www.bangkoktourist.com - Bangkok International Airport Website: http://www.airportthai.co.th - Bangkok Mass Transit System (BTS Sky Train) Website: http://www.bts.co.th Website: http://bangkok.sawadee.com/skytrain.htm - Mass Rapid Transit Authority of Thailand (MRT Subway) Website: http://www.mrta.co.th - Sofitle Silom Hotel Bangkok Website: http://www.bangkok.com/sofitelsilom/index.htm 6
  • 232.
    Useful Thai Words Krub verypolite word for statements and questions used by males Kha very polite word for statements and questions used by females Sawasdee Hello, goodbye, good morning, good afternoon, good evening Sabay dee reu How are you? Sabay dee I’m fine Khob khun Thank you Kor toat I’m sorry, excuse me Mai ben rai You’re welcome, never mind Chan I Khun You Chai Yes Mai Chai No A-rai What? Nee tao rai / gee baht How much is this? Paeng bai Expensive Lot noi dai mai Can you make it cheaper? A-roy Delicious Mai phet Not spicy Contact Person - Mrs. Supasinee Sombuttawee Chief, Regional Organization Group, TISI Tel: (66) 02 202 3506 Fax: (66) 02 354 3041 Email: supasiny@tisi.go.th / intrelat@tisi.go.th - Ms. Nathinee Chantajaru Foreign Relations Officer, TISI Tel: (66) 02 202 3524 Fax: (66) 02 354 3041 Email: nathinee@tisi.go.th 7
  • 233.
    THE 31st MEETINGOF THE ASEAN CONSULTATIVE COMMITTEE FOR STANDARDS AND QUALITY (ACCSQ) AND ITS RELATED MEETINGS 17-21 March 2008 Sofitel Silom Hotel Bangkok, Thailand PRE-REGISTRATION FORM Please complete (Print or Type) and send this form no later than 20 February 2008 to: Regional Organizations Group International Relations Division Thai Industrial Standards Institute Fax: 66 2 354 3041 / E-mail: intrelat@tisi.go.th 1. MEETINGS (please check in appropriate block) Forum on Standards and Conformance Activities in ASEAN on 17 March 08 31st ACCSQ Meeting on 18-19 March 2008 ACCSQ-Dialogue Partners Meeting on 19-20 March 2008 2. PERSONAL DETAILS Title Prof. / Dr. / Mr. / Ms. First Name Family name Delegate’s status Leader / Delegate / Observer Designation Organization Address City Postal code Country Tel Fax E-mail Accompanying person Welcome dinner (18 March 2008) No. of person (s) 8
  • 234.
    ROOM RESERVATION FORM YourCompany Name: Thai Industrial Standard Institute / Ministry of Industry Conference Name: the 31st ACCSQ Meeting and its related meetings Conference Period: 17 – 21 March 2008 Accommodation Period: 16 – 22 March 2008 First Name Last name Mr./Mrs./Ms./Dr./H.E. Other Names (Alias) Address Passport No. Nationality Arrival Date Arrival Flight to BKK Departure Date Departure Flight Office Tel No. Office Fax Mobile Phone No. E-Mail AIRPORT TRANSFER: THB 2,000 net/Car/Trip (max 3 persons /car) Limousine from the airport to the hotel Yes No Limousine from the hotel to the airport Yes No Remark: Our airport representative will stand by at entrance door no. 6 on arrival floor, holding signage of Sofitel Silom Bangkok. In case you could not locate our staff please call 081 980 9098 (local) or +66 1 980 9098 (oversea) CHARGE Credit card no.: Type of Credit Card Expiry Date: Visa, Master, AMEX, Diners, Other_____________ Name on credit card Credit card details are required in order to guarantee the room. One night room charge plus service charge and applicable tax will apply as no-show charge on the day of expected arrival if cancellation is not made 24 hours prior to arrival day. ROOM RATE ROOM CATEGORIES Single Occupancy Double Occupancy Deluxe Room THB 4,150++ THB 5,550++ Adult Child TOTAL No. of Rooms Smoking NonSmoking THB 4,575++ Sofitel Club Room OCCUPANTS THB 5,975++ Remark: Above room rates are quoted in Thai Baht. The above rates are subject to 10% service charge and 7% applicable government tax per room per night and including buffet breakfast. Signature Date 9
  • 235.
    Please note thatthe hotel’s check-in time is 14.00 hours and check out time is 12.00 noon. Guarantee early check-in before 12.00 noon – equivalent to 1 night charge as per room rate. This reservation form is strictly for the above conference only, guests who do not use this form will be considered they have personal arrangements. Please fax the completed form to our SALES DEPARTMENT FAX No. +66 2 238 1995 or E-MAIL TO H3616-SL13@accor.com and CC. TO International Relations Division, TISI at FAX No. +66 2 354 3041 or E-MAIL TO intrelat@tisi.go.th BEFORE 20 February 2008. For official use The above room reservation is confirmed/on waitlist Hotel Staff: Date 10
  • 236.
    บันทึกขอความ ภาคผนวก ซ. ขอซ. 8 สมอ. สบป. ฝบ. โทร. สวนราชการ...................................................................................................................................................... อก 0702/ ที่....................................................วันที่............................................................................................................. ขออนุมัติคาใชจายและการยืมเงินเพื่อเปนคาใชจายในการเปนเจาภาพจัดการประชุมระหวางประเทศ เรื่อง.................................................................................................................................................................... เรียน ผอ.สบป. ผาน ผกอ. ผาน หฝบ. ตามที่ สมอ.ไดรับอนุมัติใหเปนเจาภาพจัดการประชุมระหวางประเทศ ISO/TC 223 Societal security ระหวางวันที่ 20-24 พฤศจิกายน 2549 ณ กรุงเทพมหานคร โดยเบิกจายคาใชจาย จากงบประมาณรายจายประจําป พ.ศ. 2550 แผนงบประมาณปรับโครงสรางภาคอุตสาหกรรม ผลผลิตที่ 1: นโยบายแผนยุทะศาสตรและการอํานวยการ งบรายจายอื่น รายการคาใชจายในการเจรจา ธุรกิจและการประชุมนานาชาติของ อก. ในสวนที่ สมอ. ไดรับจัดสรร และปกอ. ไดอนุมัติประมาณการ คาใชจายในการเปนเจาภาพจัดการประชุมในครั้งนี้เปนเงิน 1,263,950.00 บาท ตามบันทึกที่ อก 0203/2033 ลงวันที่ 16 กรกฎาคม 2549 ซึ่งขณะนี้อยูระหวางการพิจารณาอนุมัติสํานักงบประมาณ นั้น ในระหวางการประชุม สมอ. จัดใหมีอาหารกลางวันแกผูเขารวมประชุมและเจาหนาที่ปฏิบัติงาน ทุกวัน และในวันพุธที่ 22 พฤศจิกายน 2549 จะจัดเลี้ยงอาหารค่ําแกผูเขารวมประชุมเพื่อเปนเกียรติและ เปนการสรางสันถวไมตรีที่ดีระหวางผูเขารวมประชุมซึ่งเปนผูแทนที่มาจากนานาประเทศ ซึ่งตามระเบียบ กระทรวงการคลังวาดวยคาใชจายในการฝกอบรม การจัดงาน และการประชุมระหวางประเทศ พ.ศ. 2549 หมวด 4 ขอ 2 คาใชจายในการประชุมระหวางประเทศ (ก) กําหนดใหเบิกจายคาอาหารและเครื่องดื่ม กรณีจัดครบทุกมื้อไมเกินคนละ 1,200 บาทตอวัน กรณีจัดไมครบทุกมื้อ ไมเกินคนละ 800 บาทตอวัน ซึ่ง ไมเพียงพอสําหรับกรณีการจัดเลี้ยงในวันดังกลาวได จึงเรียนมาเพื่อโปรดพิจารณา หากเห็นสมควรขอไดโปรดเรียน ลมอ. เพื่อโปรดลงนามบันทึก ขออนุมัติคาใชจายและการเบิกจายเงินในวันพุธที่ 22 พฤศจิกายน 2549 สําหรับเปนคาอาหารกลางวันใน อัตราคนละ 500 บาท และคาเลี้ยงรับรองอาหารค่ําในอัตราคนละ 800 บาท และการยืมเงินสําหรับเปน คาใชจายในการเปนเจาภาพจัดประชุมดังกลาวขางตน
  • 237.
    บันทึกขอความ สมอ. กองกิจกรรมมาตรฐานระหวางประเทศ โทร. สวนราชการ...................................................................................................................................................... อก0702/ ที่....................................................วันที่............................................................................................................. ขออนุมัติคาใชจายและการยืมเงินเพื่อเปนคาใชจายในการเปนเจาภาพจัดการประชุมระหวางประเทศ เรื่อง.................................................................................................................................................................... เรียน รปอ.หสผ. ผาน กค.สปอ. ตามที่ สมอ.ไดรับอนุมัติใหเปนเจาภาพจัดการประชุมระหวางประเทศ ISO/TC 223 Societal security ระหวางวันที่ 20-24 พฤศจิกายน 2549 ณ กรุงเทพมหานคร โดยเบิกจายคาใชจาย จากงบประมาณรายจายประจําป พ.ศ. 2550 แผนงบประมาณปรับโครงสรางภาคอุตสาหกรรม ผลผลิตที่ 1: นโยบายแผนยุทธศาสตรและการอํานวยการ งบรายจายอื่น รายการคาใชจายในการเจรจา ธุรกิจและการประชุมนานาชาติของ อก. ในสวนที่ สมอ. ไดรับจัดสรร และปกอ. ไดอนุมัติประมาณการ คาใชจายในการเปนเจาภาพจัดการประชุมในครั้งนี้เปนเงิน 1,263,950.00 บาท ตามบันทึกที่ อก 0203/2033 ลงวันที่ 16 กรกฎาคม 2549 ซึ่งขณะนี้อยูระหวางการพิจารณาอนุมัติสํานักงบประมาณ นั้น ในระหวางการประชุม สมอ. จัดใหมีอาหารกลางวันแกผูเขารวมประชุมและเจาหนาที่ ปฏิบัติงานทุกวัน และในวันพุธที่ 22 พฤศจิกายน 2549 จะจัดเลี้ยงอาหารค่าแกผูเขารวมประชุมเพื่อเปน ํ เกียรติและเปนการสรางสันถวไมตรีที่ดีระหวางผูเขารวมประชุมซึ่งเปนผูแทนที่มาจากนานาประเทศ ซึ่ง ตามระเบียบกระทรวงการคลังวาดวยคาใชจายในการฝกอบรม การจัดงาน และการประชุม ระหวางประเทศ พ.ศ. 2549 หมวด 4 ขอ 2 คาใชจายในการประชุมระหวางประเทศ (ก) กําหนดให เบิกจายคาอาหารและเครื่องดื่ม กรณีจัดครบทุกมื้อไมเกินคนละ 1,200 บาทตอวัน กรณีจัดไม ครบทุกมื้อ ไมเกินคนละ 800 บาทตอวัน ซึ่งไมเพียงพอสําหรับกรณีการจัดเลี้ยงในวันดังกลาวได สมอ. พิจารณาแลว เห็นควรอนุมัติคาใชจายสําหรับวันพุธที่ 22 พฤศจิกายน 2549 เปน คาอาหารกลางวันและเครื่องดื่มในอัตราคนละ 500 บาท และคาเลี้ยงรับรองอาหารค่ําในอัตราคนละ 800 บาท ทั้งนี้ เปนไปตามระเบียบกระทรวงการคลังวาดวยคาใชจายในการฝกอบรม การจัด งาน และการประชุมระหวางประเทศ พ.ศ. 2549 หมวด 1 บททั่วไป ขอ 7 การเบิกจายคาใชจายใน การฝกอบรม การจัดงาน และการประชุมระหวางประเทศ นอกเหนือจากที่กําหนดไวในระเบียบ นี้ หรือที่กาหนดไวแลวแตไมสามารถปฏิบัติไดตามระเบียบนี้ ใหอยูในดุลพินิจของหัวหนาสวน ํ ราชการเจาของงบประมาณ โดยคํานึงถึงความจําเปน เหมาะสมและประหยัด ภายในวงเงิน งบประมาณที่ไดรับ โดยยึดถือประโยชนของทางราชการเปนหลัก /จึงเรียนมา...
  • 238.
    -2จึงเรียนมาเพื่อโปรดพิจารณา 1. อนุมัติคาใชจายและการเบิกจายเงินสําหรับเปนคาอาหารกลางวันในวันพุธที่ 22 พฤศจิกายน2549 สําหรับผูเขารวมประชุม และเจาหนาที่ปฏิบัติงานในอัตราคนละ 500 บาท 2. อนุมัติคาใชจายและการเบิกจายเงินสําหรับเปนคาเลี้ยงรับรองอาหารค่ําในวันพุธที่ 22 พฤศจิกายน 2549 สําหรับผูเขารวมประชุม ผูติดตาม และแขกเชิญ ในอัตราคนละ 800 บาท 3. อนุมัติการยืมเงินราชการเพื่อเปนคาใชจายในการเปนเจาภาพจัดประชุมดังกลาว ขางตน เปนจํานวนเงิน 406,000.00 บาท (สี่แสนหกพันบาทถวน) ตามสัญญายืมเงินของ........ที่แนบ
  • 239.
    บันทึกขอความ ภาคผนวก ซ. ขอซ. 9 สมอ. กองกิจกรรมมาตรฐานระหวางประเทศ โทร. สวนราชการ...................................................................................................................................................... อก 0702/ ที่....................................................วันที่............................................................................................................. ขออนุมัติเชาหองประชุม ระบบเครือขาย และการแสดงนาฏศิลปดนตรีไทย โดยวิธีพิเศษ เรื่อง.................................................................................................................................................................... เรียน ผอก.กท. ผาน ผกอ. ผาน หฝบ. ตามที่ สมอ.ไดรับอนุมัติใหเปนเจาภาพจัดการประชุม ISO/TC 210 Quality management and corresponding general aspects for medical devices ระหวางวันที่ 15-19 ตุลาคม 2550 ที่กรุงเทพมหานคร นั้น ในการประชุมครั้งนี้ สมอ. จําเปนตองจัดเตรียมหองประชุมใหญสําหรับการประชุม Plenary และหองประชุมยอยสําหรับการประชุมคณะทํางานยอยตางๆ รวมทั้งตองจัดเตรียมระบบเครือขาย อินเตอรเน็ตเพื่อความสะดวกในการประชุม อีกทั้งการแสดงนาฎศิลปและดนตรีไทยเพื่อตอนรับผูเขารวม ประชุมดวย คิดเปนคาใชจายทั้งสิ้น 264,500 บาท ดังรายการตอไปนี้ 1. หองประชุมใหญ 1 หองๆ ละ 30,000 บาท จํานวน 1 วัน 30,000 บาท 2. หองประชุมยอย 3 หองๆ ละ 13,000 บาท จํานวน 4 วัน 156,000 บาท 3. หองฝายเลขานุการ 1 หองๆ ละ 3,000 บาท จํานวน 5 วัน 15,000 บาท 4. ระบบเครือขายอินเตอรเน็ต 5 สายๆ ละ 1,100 บาท จํานวน 5 วัน 27,500 บาท 5. การแสดงนาฏศิลปและดนตรีไทย 36,000 บาท จึงมีความประสงคจะขอเชาหองประชุม หองฝายเลขานุการ ระบบเครือขายอินเทอรเน็ต และการแสดง นาฏศิลปและดนตรีไทยตามรายการขางตนจากโรงแรมที่จัดประชุม โดยวิธีพิเศษราคาเกิน 100,000 บาท ตามระเบียบสํานักนายกรัฐมนตรีวาดวยการพัสดุ พ.ศ. 2535 แกไขเพิ่มเติม (ฉบับที่ 3) พ.ศ. 2539 ขอ 24 โดยขอเสนอกรรมการดังนี้ 1. กรรมการจางโดยวิธีพิเศษ (1) (2) (3) 2. กรรมการตรวจรับ (1) (2) (3) จึงเรียนมาเพื่อโปรดแจง สล. เพื่อโปรดพิจารณาดําเนินการตอไป เรียน ลสล. เพื่อโปรดพิจารณาดําเนินการตอไป
  • 240.
    ภาคผนวก ซ. ขอซ. 10 ตารางเปรียบเทียบขอมูลโรงแรม Hotel Hotel A Rooom rate Type Single Grand Deluxe 6,800++ Double 7,200++ Meeting Package 1,600++ (1,883.-) 1,400.- Hotel B Deluxe 5,600.- 6,100.- Hotel C Deluxe GrandDeluxe Executive Deluxe 4,620.5,480.6,780.US 145.- 4,885.5,720.7,500.US 165.- Hotel E Superior Deluxe 4,000.5,000.- 4,300.5,300.- 950.- Hotel F Deluxe Club Room 4,150++ 5,550++ 4,575++ 5,975++ 1,200.- Hotel D 1,200.- 1,400.- Dinner Intl Buf 850-950 not incl. soft drink 1,520-1950.soft drink 236.Cocktail 700.Intl Buf 800.incl. soft drink BBQ Buf 1,500++ Food only Cocktail 750.Intl Buf 800.Chinese set 8,500.incl. soft drink Intl Buf 850.- Secretariat Room Internet Others WIFI 1,070.- / 1 connection 35,000.-/day Incl. meeting pac. For Monday 17 March only Broadband 3,210.-/day/ 2 connections 1 Comp. Room for Staff Complimentary Complimentary WI-FI internet access in meeting room 450.-/day LAN line 1 Comp. Room 1,070.-/day/line for Staff
  • 241.
    ภาคผนวก ซ. ขอซ. 11 รูปแบบการจัดหองประชุม แบบโตะกลม (Rounds Table) เหมาะสําหรับการประชุมขนาดเล็กโดยสมาชิกลอมรอบ โตะใหญเพียงโตะเดียว สมาชิกจะมีความรูสึกใกลชิดอบอุน เสมอภาค และไมคอยเปน ทางการมากนัก
  • 242.
    แบบสี่เหลี่ยมจัตุรัสหรือสี่เหลี่ยมผืนผา (Conference/Hollow Square)เหมาะสําหรับ ผูเขาประชุมไดซักถามหรือถกปญหากับประธานไดเปนอยางดี ผูเปนประธานนั่งหัวโตะและ สมาชิกนั่งตามยาวของโตะ บรรยากาศทีประชุมจะคลายกับแบบโตะกลมแตจะมีความเปน ่ ทางการมากกวา แบบรูปตัวยู (U-shape) หรือรูปเกือกมา มักจะใชในกรณีผูรวมประชุมไมมากนัก เปนแบบ ประชุมที่มีประสิทธิภาพแกผูเขารวมประชุมอยางดีที่สุด เพราะแตละทานสามารถพูดกันได ทุกคนโดยตรง บรรยากาศเปนทางการแตสมาชิกยังสามารถสื่อสาร 2 ทางไดอยางสะดวก
  • 243.
    แบบหองเรียน (Classroom) เหมาะสําหรับผูเขารวมประชุมจํานวนมากเปนประโยชน ในการบันทึกคําบรรยายแกผูฟง นิยมจัดกันมากที่สุด สามารถมองเห็นประธานอยูบนเวที และยังทําใหสมาชิกหันหนาปรึกษาหารือตามแถวได แตถาขนาดหองจํากัดก็สามารถจัดเปน รูปแบบโรงละครหรือโรงภาพยนตร (Theater) โดยมีขอแตกตางกันคือแบบหองเรียนจะมี การจัดโตะและเกาอี้สําหรับผูเขาประชุม แตแบบโรงละครจัดเฉพาะเกาอี้สําหรับผูเขาประชุม เนื่องจากพื้นที่มีจํากัด ยกเวนที่นั่งสําหรับประธานจะมีการจัดโตะพรอมเกาอี้ไว
  • 244.
    ภาคผนวก ซ. ขอซ. 12 HOTEL CHECK LIST 1. General detail Company Name : Name of event : Date of event : 2. Program of event Meeting time AM Break time Lunch time PM Break time Day 1 Day 2 Day 3 Day 4 Day 5 *Coffee break menu for your selections as separate sheet attached 3. Minimum number of participants Day 1 Day 2 Day 3 ……pax ……pax ……pax 4. Meeting room set up (please check Main Meeting room Day 5 ……pax in box) venue : …………………………………... U-Shape ………pax I-Shape Theatre ………pax ………pax Breakout room (if any) Day 4 ……pax Round table/Cluster Classroom Other……………… ………pax/tabl e ………pax ………pax Venue : …………………………………... U-Shape ………pax I-Shape Theatre ………pax ………pax 5. Equipment request (please check Round table/Cluster Classroom Other…………… ………pax/table ………pax ………pax in box) ………set Overhead projector LCD projector * Screen ………set Slide projector Clip microphone ………set Wireless microphone Podium with mic ………set Internet * TV & VCR ………set White board Flip chart ………set CD player Tent card (place in front of participants in the meeting room) Other …………... Breakout facility (if any) Special request : ………set ………set ………set ………set ………set ………set 1
  • 245.
    Note: 1. LCD Projectoris chargeable if arrange by hotel 2. Broadband internet is chargeable 6. Lunch Venue (please check in box) International Buffet at Mistral Restaurant * Date : Dim Sum Lunch at Shanghai 38 * Date : Other …………………………………………….. Date : Please advise on the special dietary request (if any) Vegetarian with Egg……pax / without Egg………pax ……………………….. Muslim ……pax……………………………………………... Halal ……pax (pls. order in advance 3 days prior event date)………………… Note : *Maximum of 80 pax *All restaurants are subject to space availability 7. Backdrop wording in the meeting room (Foam cutting) Note : if needed the logo in the meeting room, please attach logo in JPEG file but not larger than 1,0247 x 768 pixels, also advise color of wording for backdrop. 8. Directional signage: 9. Payment meeting arrangement and food & beverage arrangement: Master account to cover : Guest individual account to cover : 2
  • 246.
    10. Payment guestrooms: Master account to cover : Guest individual account to cover : 3
  • 247.
    ภาคผนวก ซ. ขอซ. 13 ไทยเปนเจาภาพจัดประชุมกระตุนผูผลิตพัฒนาคุณภาพของเลนใหไดมาตรฐาน สมอ. จัดประชุม ISO/TC 181 Safety of toys พัฒนาคุณภาพของเลนใหมีความปลอดภัยและสอดคลอง กับขอกําหนดความปลอดภัยตามมาตรฐานสากล เพิ่มศักยภาพในการแขงขันทางการคาระหวางประเทศ กําหนดจัดวันที่ 2731 ตุลาคม 2551 ณ โรงแรมพูลแมน บางกอก คิง พาวเวอร กรุงเทพฯ นางรัตนาภรณ จึงสงวนสิทธิ์ เลขาธิการสํานักงานมาตรฐานผลิตภัณฑอุตสาหกรรม เปดเผยวา ประเทศไทย เปนสมาชิกองคการระหวางประเทศวาดวยการมาตรฐาน (International Organization for Standardization –ISO) และเปนสมาชิกรวมทํางาน (participation member) ในคณะกรรมการวิชาการของ ISO คณะทํา 181 (ISO/TC 181 Safety of toys) ซึ่งรับผิดชอบการกําหนดมาตรฐานระหวางประเทศเกี่ยวกับความปลอดภัยของของเลนเด็ก ปจจุบัน ISO/TC 181 มีสมาชิก 46 ประเทศ แบงเปนสมาชิกประเภทรวมทํางาน 21 ประเทศ และสมาชิกประเภทสังเกตการณ 25 ประเทศ และคณะทํางานดังกลาวนี้ จะจัดประชุมทุกป เพื่อติดตามความคืบหนาการดําเนินการ สําหรับปนี้ สมอ. ไดรับมอบหมายใหเปนเจาภาพจัดการประชุม ISO/TC 181 ครั้งที่ 11 ซึ่งจะเปนประโยชน ตอหนวยงานในประเทศและผูเกี่ยวของทั้งภาครัฐและเอกชนทีจะไดรับความรูความเขาใจถึงทิศทางการดําเนินงานและ ่ กิจกรรมดานการมาตรฐานของ ISO ตลอดจนกลไกการนํามาตรฐานไปใชในทางปฏิบัติอยางทั่วถึง และเพื่อใหผูประกอบการ ของเลนตระหนักถึงการพัฒนาคุณภาพของเลนใหมีความปลอดภัยและสอดคลองกับขอกําหนดความปลอดภัยตาม มาตรฐานสากล เพื่อเพิ่มศักยภาพในการแขงขันทางการคาระหวางประเทศ เนื่องจากของเลนเปนผลิตภัณฑที่มีพระราช กฤษฎีกากําหนดใหตองเปนไปตามมาตรฐานบังคับ อีกทั้งยังไดเพิ่มพูนและพัฒนาองคความรูในขอกําหนดความปลอดภัย ของของเลน และไดแลกเปลี่ยนขอคิดเห็น ตลอดจนสรางสัมพันธทางการคากับผูประกอบการของเลนของตางประเทศที่มา เขารวมประชุม และทําใหเจาหนาที่ที่เกี่ยวของไดรับความรูและประสบการณในการทํางานดานการรวมกําหนดมาตรฐาน ISO ซึ่งสามารถนํามาใชปรับปรุงและพัฒนาการปฏิบัติงานดานการกําหนดมาตรฐาน นอกจากนี้ ยังเปนการสงเสริมและ ประชาสัมพันธประเทศไทยใหเปนที่รูจักแพรหลายในตางประเทศ และเปนการนํารายไดเขาสูประเทศอีกทางหนึ่ง สําหรับการ ประชุมระหวางประเทศครั้งนี้จะมีผูเขารวมประชุมจากประเทศสมาชิก ISO และผูแทนจากหนวยงานที่เกี่ยวของ ภายในประเทศจํานวนประมาณ 80 คน สอบถามรายละเอียดไดที่ สํานักบริหารมาตรฐานระหวางประเทศ สํานักงานมาตรฐานผลิตภัณฑอุตสาหกรรม โทร 02 202 3509 ตุลาคม 2551
  • 248.
  • 251.
    ภาคผนวก ซ. ขอซ. 15 บันทึกขอความ สมอ. สบป. กภ. โทร. 3524 สวนราชการ................................................................................................................................................…… อก 0702/ ที่....................................................วันที่......................................................................................................…… ขอเชิญเปนเกียรติในงานพิธีเปดการประชุม ACCSQ RBPWG ครั้งที่ 8 และงานเลี้ยงรับรอง เรื่อง.............................................................................................................................................................…… เรียน . . . . . ตามที่ สมอ. จะเปนเจาภาพจัดการประชุม ACCSQ Rubber-Based Product Working Group (RBPWG) ครั้งที่ 8 ระหวางวันที่ 14-16 มกราคม 2552 ณ โรงแรมดุสิตไอสแลนดรีสอรท จังหวัดเชียงราย นั้น ในการนี้จะมีพิธีเปดการประชุมในวันพฤหัสบดีที่ 15 มกราคม 2552 เวลา 9.00 น. และงานเลี้ยงรับรอง เวลา 18.00 น. รายละเอียดดังกําหนดการที่แนบ จึงขอเรียนเชิญเพื่อเปนเกียรติในพิธีเปดการประชุมและงานเลี้ยงรับรองดังกลาว โดยขอความ อนุเคราะหใชงบประมาณของสํานักเอง อนึ่ง เพื่อประโยชนในการเตรียมการ ขอไดโปรดแจงให สบป. ทราบ โดยใชแบบตอบรับที่แนบ
  • 252.
    แบบตอบรับ การเขารวมเปนเกียรติในพิธีเปดและงานเลี้ยงรับรอง การประชุม ACCSQ Rubber-BasedProduct Working Group ครั้งที่ 8 วันพฤหัสบดีที่ 15 มกราคม 2552 ณ โรงแรมดุสิตไอสแลนดรสอรท จังหวัดเชียงราย ี ------------------------------------------------1. การเขารวมงาน ประสงคจะเขารวม พิธีเปดการประชุม งานเลี้ยงรับรอง 2. การเดินทาง ประสงคจะให สบป. สํารองเที่ยวบินไป-กลับ ตามวันและเวลา ดังนี้ กรุงเทพฯ – เชียงราย วันที่ ............................................... 09.20 – 10.40 น. 18.00 – 19.20 น. เชียงราย – กรุงเทพฯ วันที่ ............................................... 11.20 – 12.35 น. 20.00 – 21.15 น. หมายเหตุ โรงแรมดุสิตไอสแลนดรีสอรทมีรถตูบริการรับ-สงตามที่เทียวบินที่กําหนด ่ 3. ที่พัก ประสงคจะให สบป. สํารองที่พัก ณ โรงแรมดุสิตไอสแลนดรสอรท ดังนี้ ี หองเดี่ยว ระหวางวันที่ ............................ ถึงวันที่ ........................................... หองคู ระหวางวันที่ ............................ ถึงวันที่ ........................................... พักกับ ...................................................................................................................... ลงชื่อ .......................................................... วันที่ .......................................................... หมายเหตุ กรุณาสงแบบตอบรับคืน สบป. ภายในวันที่ 8 ธันวาคม 2551
  • 253.
    ภาคผนวก ซ. ขอซ. 16 TO: most7@myanmar.com.mm Subject: The Opening Ceremony of the 31st ACCSQ Meeting Dear Dr. Aye Myint (ACCSQ Chairman), First of all, I would like to take this opportunity to confirm your registration for the 31st ACCSQ Meeting and its related meetings to be held during 17-21 March 2008 in Bangkok, Thailand. In this regard, may I seek your kind cooperation in considering to accept our invitation to give a keynote speech at the Opening Ceremony of the 31st ACCSQ Meeting on Tuesday 18 March 2008 at 09.00-09.30 am (attached please find the programme for your ease of reference). We would be most grateful if this request would receive your favorable support. Sincerely yours,
  • 254.
    ภาคผนวก ซ. ขอซ. 17 IN HONOUR OF THE DELEGATES TO THE ACCSQ WORKING GROUPS ON ACCREDITATION AND CONFORMITY ASSESSMENT (WG 2) AND STANDARDS AND MUTUAL RECOGNITION ARRANGEMENTS (WG 1) THE THAI INDUSTRIAL STANDARDS INSTITUTE REQUESTS THE PLEASURE OF YOUR COMPANY AT A DINNER TH ON TUESDAY 6 FEBRUAY 2007 AT 18.00 H AT MONET ROOM, NOVOTEL BANGKOK HOTEL CASUAL DRESS R.S.V.P TISI INFORMATION DESK
  • 255.
    ภาคผนวก ซ. ขอซ. 18 ขอความติดผนังหองประชุม วันพุธที่ 14 – วันศุกรที่ 16 มกราคม 2552 THE 8TH MEETING OF THE ACCSQ RUBBER BASED PRODUCT WORKING GROUP 14-16 January 2009 Chiang Rai, Thailand ขอความติดผนังงานเลี้ยงรับรอง วันพฤหัสบดีที่ 15 มกราคม 2552 TH THE 8 WELCOME DINNER OF MEETING OF THE ACCSQ RBPWG 15 January 2009 Chiang Rai, Thailand
  • 256.
    ภาคผนวก ซ. ขอซ. 19 Representatives from UNIDO, METI and JSA, ASEAN Delegates, Ladies and gentlemen, Good morning, It is a great honor for the Thai Industrial Standards Institute on behalf of Thailand to have an opportunity to host the first ASEAN-Japan TQM Expert Meeting as from the beginning of the second phase of the ASEAN-Japan TQM Project. May I extend my warm welcome to all delegates from both the ASEAN and Japan as well as to the UNIDO representatives. Total Quality Management (TQM) is a significant measure for trade competitiveness. Nowadays, it seems that the world trade emphasizes the idea of liberalization. As we are trying to materialize the idea of liberalization; however, it is undeniable that trade competitiveness also exists and becomes more and more violent. Many trading measures are developed so as to gain advantages in that competitive situation. Such measures should be internationally acceptable and of course they must reduce costs. TQM is one among those measures. It concerns techniques which are applied to upgrade production efficiency in terms of quality, time and costs in such a way that meets consumers’ satisfaction. There is no doubt why TQM is generally accepted in the economic world. Realizing the advantages of TQM, the ASEAN Consultative Committee for Standards and Quality (ACCSQ) in cooperation with the Ministry of Economy, Trade and Industry (METI) of Japan have developed a TQM Project. This project is undertaken to transfer technology systematically to companies and factories in ASEAN countries. By this project, we, the ASEAN countries have got lots of valuable knowledge not only from TQM materials used for self diagnosis and improvement but also from training on standardization and quality in Japan, from experts whose experiences assist the local model companies a lot in TQM implementation and from a number of seminars where we can exchange views with Japanese experts. All of those result in strengthening the local experts capacity and enable them to transfer TQM technology at home. On behalf of the ACCSQ, I would like to express my appreciation to UNIDO, METI and JSA for their financial and technical supports which make possible this ASEAN-Japan TQM Expert Meeting. This meeting will provide another chance where the ASEAN and Japanese experts can exchange their experiences and constructive opinions for the efficiency of production in ASEAN countries to access to the world market. On this auspicious occasion, may I declare open the ASEAN-Japan TQM Expert Meeting. I wish the Meeting a success and hope you have a pleasant stay in Bangkok and a good trip back home. Thank you.
  • 257.
    ภาคผนวก ซ. ขอซ. 20 Distinguished delegates, Ladies and gentlemen, I consider it a great pleasure and honour to be with you again on the last day of the 41st meeting of ISO/TC 45. After the strenuous six-day-meeting, allow me to say that it was both pleasurable and productive one. I would like to express our deep appreciation to all those who made this day possible, the keen chairmanship of the Chairman, Mr. B. Olchiltree, the resourceful efforts of the secretary, Mr. P. Ashworth and above all, the valuable distribution of all TC members. I hope that your visit to Thailand has been a pleasant and memorable one. Finally, on behalf of the Thai Industrial Standards Institute, I would like to wish you all a safe and pleasant journey on your trip back and hope to see you again at the next meeting.
  • 258.
    ภาคผนวก ซ. ขอซ. 21 Distinguished delegates, Guests, Ladies and Gentlemen, Good evening, On behalf of the host, allow me to express my warm welcome to all of you to Thailand, which has been known since a long time ago as the “Land of Smiles” although you may no longer find so much smiles. This Thai Night is organized for your relaxation after your hard but fruitful work. You will be experiencing Thai food and Thai performances. To be brief, I would like to mention that TISI is very pleased to be a host of this important ISO meeting together with JISC. As host, we will do our best to facilitate the smooth running of the meeting. We also hope that you have a pleasant stay in our country. TISI staff is very willing to help you with whatever they can. Ladies and Gentlemen, Lastly, I would like to thank you for joining us and please enjoy your evening.
  • 259.
    ภาคผนวก ซ. ขอซ. 22 Good morning, Distinguished experts and observers, Ladies and gentlemen, Welcome to the Opening Ceremony of the Second Meeting of the ISO Technical Management Board Working Group on Social Responsibility. First of all, allow me to inform you on the programme of the Opening Ceremony this morning. The opening will consist of remarks from - Mrs. Ziva Patir, ISO Vice-President and Chairperson of the ISO Technical Management Board - Mr. Jorge Emanuel Cajzeira, Chairman of the ISO Working Group on Social Responsibility and finally an opening address by Mr. Pairoj Sanyadechakul, Secretary-General of the Thai Industrial Standards Institute on behalf of the hosts. On this occasion, I would like to introduce the two co-host of this meeting. Thailand represented by Mr. Pairoj Sanyadechakul, Secretary-General of the Thai Industrial Standards Institute and Japan represented by Mr. Tomoyuki Yoshida, Counselor of Japanese Embassy in Thailand for Japanese Industrial Standards Committee. Now permit me to start the ceremony by inviting Mrs. Ziva Patir, ISO Vice-President, to give a remark. Ladies and gentlemen, please welcome Mrs. Ziva Patir. Thank you Mrs. Ziva Patir. Next, may I invite Mr. Jorge Emanuel Cajazeira, Chairman of the ISO Working Group on Social Responsibility, for a remark. Ladies and gentlemen, please welcome Mr. Jorge Emanuel Cajazeira. Thank you Mr. Jorge Emanuel Cajazeira. Now may I invite Mr. Pairoj Sanyadechakul, Secretary-General of the Thai Industrial Standards Institute, for an opening address. Ladies and gentlemen, please welcome Mr. Pairoj Sanyadechakul. Thank you Mr. Pairoj Sanyadechakul. That concludes the opening ceremony this morning.
  • 260.
    ภาคผนวก ซ. ขอซ. 23 Good evening, Ladies and gentlemen, Welcome to the Thai evening. Before we start our dinner, I would like to invite Khun Kanya Sinsakul, Secretary-General of the Thai Industrial Standards Institute to say something on behalf of the host. Khun Kanya, please. Thank you Khun Kanya. Ladies and gentlemen, I was informed by Mr. Federick Kozenkwa, Chairman of IEC?TC 92 that he would like to say something on behalf of the delegates. Mr. Kozenkwa, please. Thank you Mr. Kozenkwa. Ladies and gentlemen, I hope you enjoy Thai food and the Thai night will not be completed without the Thai dance, to give you some idea about Thai dances, TISI would like to introduce to you some Thai performances. First of all, let us begin with the candle dance which is a northern dance similar to Fingernail dance but it is usually performed in a night time. Please enjoy the dance. The next show will be Umbrella dance which is also a typical dance of the north particularly of Chiang Mai which is famous for umbrella making. Please enjoy yourselves. The next show will be Man Mui Chiang Ta dance. The dance is a mixture of a Burmese dance and a Thai dance. Please enjoy the dance. The last show is Ramwong. It is a typical Thai folk dance which is popular among Thai people in all occasions because it is very easy to do. So, we would like to invite you to join the dancer in practicing Ramwong. Thank you very much for joining us this evening. Good night.
  • 261.
    ภาคผนวก ซ. ขอซ. 24 On this occasion, I would like to invite His Excellency the Vice Minister of Foreign Affairs of Thailand, Khun Phornsake Karnchanachari to present a little token of appreciation to the US speakers. Your Excellency, please. Shall we begin with - - - Mr. George Willingmyre P.E. President of GTW Associates Mr. James Prunty Senior Attorney, Bureau of Consumer Protection, Federal Trade Commission Dr. George Jackson Founding Director and past Dean Staff College of FDA Center for Food Safety and Applied Nutrition Mr. Michael Carl Olson MCO Consultants for the FDA Alumni Association Mr. Len Morrissey Manager in the Technical Committee Operation Division, ASTM International Now I would also like to invite our distinguished guests and speakers to take a group photo at the front. And that concludes the opening ceremony this morning. We thank all our distinguished guests for the honor given.
  • 262.
  • 263.
    ภาคผนวก ซ. ขอซ. 26 Meeting Evaluation Form แบบประเมินผลการประชุม Thai Industrial Standards Institute (TISI) would like to thank you for your participations. To improve our services/managements, we need your feedbacks and comments. Please feel free to evaluate and give recommendations and comments. There would be no relationships with your personal records. The information will be used for the mentioned purpose only. สํานักงานมาตรฐานผลิตภัณฑอุตสาหกรรม (สมอ.) ขอบพระคุณทานที่ใหเกียรติเขารวม การประชุมครั้งนี้ เพื่อพัฒนาการใหบริการใหดียิ่งขึ้น สํานักงานฯจึงขอความกรุณาตอบ แบบประเมินผลการประชุม อนึ่งขอมูลที่ทานกรอกในแบบสอบถามนี้จะไมมีผลตอขอมูล สวนบุคคลแต อยางใด และสํานักงานฯ จะนํ าไปใชประโยชน เพื่อวั ตถุประสงคขางต น เทานั้น Strongly Agree = 5, Agree = 4, Moderate = 3, Disagree = 2, Strongly Disagree = 1 Meeting Title…………………………………………………………………….Date:(dd/mm/yy)……………………… ชื่อการประชุม............................................................................................... วันที.................................................... ่ Your Organization/Department…………………………………………………………………………………………….. หนวยงานตนสังกัด..................................................................................................................................................... Meeting Facilities/Administrative 1. Venue of the Meeting was appropriate. 2. 5. 2 1 5 4 3 2 1 The physical environment ( including facilities, equipment and visual aids) was conducive for the meeting. Coordinator’s hospitality 6. 3 Room temperature 4. 4 Seating arrangement 3. 5 Registration system was responsive to participants’ needs. 7. The general administrative and management of the meeting were well coordinated. Food and Beverage 1. Quality of Snacks, Coffee or Tea 2. Quantity of Snacks, Coffee or Tea 3. Service of Waiter 4. Food and/or beverage were just right Recommendation and comment……………………………………………………………………………………………. ................................................................................................................................................................................. ................................................................................................................................................................................. ................................................................................................................................................................................. .................................................................................................................................................................................
  • 264.
    Annex 1 toCOPOLCO 31/2008 ภาคผนวก ซ. ขอ ซ. 27 CUSTOMER SATISFACTION QUESTIONNAIRE FOR DELEGATES TO THE 30th COPOLCO PLENARY, 28-29 May 2008 In order to serve you better in the future, we would appreciate it if you could spend a few minutes to complete this questionnaire and send it back to the COPOLCO Secretariat by e-mail at copolco@iso.org, or by fax to our attention at +41 22 733 34 30. 1. Overall, how did you find the planning and organization of this Plenary? Excellent Good Fair Poor 2. How satisfied are you with the quality and timeliness of communication between your organization and the COPOLCO Secretariat? Excellent Good Fair Poor 3. How would you rate the relevance and structure of the agenda? Excellent Good Fair Poor 4. How did you find the content and quality of the working documents for this COPOLCO Plenary? Excellent Good Fair Poor 5. Were the meeting room facilities satisfactory? Excellent Good Fair Poor 6. How would you rate the interaction between your organization and the COPOLCO Secretariat over the past 12 months? Excellent Good Fair Poor 7. Are there areas that need improvement (please comment in relation to the above)? Contact details (optional) Name: Organization: / Email address: