Стань
выше
с
Вышкой
Информатика в школе:
методы и технологии активного обучения
Максименкова Ольга Вениаминовна, к.т.н,
Научный сотрудник, Международной лаборатории интеллектуальных
систем и структурного анализа факультета компьютерных наук НИУ ВШЭ
Академический руководитель проекта для школьников КоДиМ факультета
компьютерных наук НИУ ВШЭ
Руководитель лаборатории геймдев ITHub College
Технологии современного
обучения
2
© Максименкова О.В, 2021
Фундамент современных подходов в
образовании
• 9 условий обучения , Р. Ганье [9 Conditions of Learning]
1. Привлечение внимания [gain attention]
2. Знакомство учащегося с целями обучения [inform learners of
the objectives]
3. Отсылка к уже имеющимся знаниям [stimulate recall of prior
knowledge]
4. Подача нового материала [present material]
5. Демонстрация нового материала [provide guidance]
6. Выработка практических навыков (тренировка) [elicit
performance]
7. Предоставление обратной связи [provide feedback]
8. Оценка достижений [assess performance]
9. Стимулирование сохранения и переноса знаний [enhance
retention and transfer]
© Максименкова О.В, 2021 3
Блог Ольги Пивненко. Сетевые информационные технологии в педагогической практике [http://inf548.blogspot.ru/2011/08/9.html]
Четырёх-компонентное
проектирование обучения
(4C-ID)
• Комплексный подход к обучению
• Paul Kirschner, Jeroen J. G. van
Merriënboer Ten Steps to Complex
Learning. A New Approach to
Instruction and Instructional Design
© Максименкова О.В, 2021 4
В зависимости от продолжительности,
направленности и других характеристик курса,
проектировать можно по-разному
This Photo by Unknown Author is licensed under CC BY-SA
© Максименкова О.В, 2021 5
1 2
3 4
Задачи с
автоматизированной
проверкой (контесты)
Ссылки на методички,
учебники, видео-уроки
Описание работы с учебными
материалами, инструкции,
дополнительные материалы
Задачи с постепенным
усложнением (воспроизведи,
допиши, реши сам)
«Смешанное» обучение. Трудности
перевода
© Максименкова О.В, 2021 6
Vodka & Martini. Shaken, Not
Stirred (c)
Комбинированное обучение [blended learning]
[combined learning]
Обучение с использованием компьютера
© Максименкова О.В, 2021 7
Обучение с использованием компьютера [computer-based training, CBT]
[computer-assisted learning]
Программирование по умолчанию подразумевает
использование компьютера
Центрированный на ученике
подход
© Максименкова О.В, 2021 8
Идеи современного образования
• Aктивное обучение (active learning)
• Коллаборативное обучение (collaborative learning)
• Интерактивное коллаборативное обучение (interactive
collaborative learning)
• Компьютерное коллаборативное обучение (computer-supported
collaborative learning, CSCL)
• Адаптивное обучение (adaptive learning)
• …
ИНФОРМАТИВНАЯ ОБРАТНАЯ СВЯЗЬ
© Максименкова О.В, 2021 9
Информативная обратная связь
• Обратная связь [feedback] – связующее звено дистанционного
образовательного пространства
• Минимальный комплект
• Асинхронный канал для несрочных вопросов
• Почта, форум, доска вопросов и ответов
• Синхронный канал для оперативной коммуникации
• WhatsApp, Telegram, встроенный в ЛМС или платформу коммуникатор
© Максименкова О.В, 2021 10
Активное обучение
• Активное обучение [active learning]
• Проблемно-ориентированное обучение [problem-based learning]
• Проектное обучение [project-based learning, PBL]
• Учение через обучение [learning by teaching, lernen durch lehren, LdL]
• Обучение в парах [think share pare]
• Обучение в группах
• Кооперативное обучение [cooperative leaning]
• Коллаборативное обучение [collaborative learning]
© Максименкова О.В, 2021
11
Модные направления в обучении
техническим дисциплинам
• Наука, Технология, Инженерия, Математика
[Science, Technology, Engineering & Mathematics]
• http://www.stemedcoalition.org
• Задумать-Спроектировать-Реализовать-Управлять
[Conceive-Design-Implement-Operate]
• http://www.cdio.org
© Максименкова О.В, 2021 12
e-Learning
© Максименкова О.В, 2021 13
Активное обучение при подготовке
программистов
• Педагогический (учебный) анализ кода (pedagogical code review,
PCR)
• Hundhausen, C.D., Agrawal, A., and Agarwal, P. Talking about Code:
Integrating Pedagogical Code Reviews into Early Computing Courses. ACM
Trans. Comput. Educ., 13, 3 (August 2013), 14:28
• Процессно-ориентированное обучение, управляемое
исследованием (POGIL, Process-Oriented Guided Inquiry Learning)
• Hu, H. H. and Shepherd, T. D. 2013. Using POGIL to help students learn to
program. ACM Trans. Comput. Educ. 13, 3, Article 13 (August 2013), 23 pages.
• …
© Максименкова О.В, 2021 14
Примеры и обсуждение
© Максименкова О.В, 2021 15
Перевёрнутый класс:
ожидания и реальность
• Студенты дома сами разберут
теоретический учебный материал, если
им поручить
• Нет
• Можно взять учебный материал
занятий в очной форме и запустить его
использование в перевёрнутом режиме
• Тоже нет
• Контент надо перенести в цифровую
форму
• А вот это не обязательно
© Максименкова О.В, 2021 16
Как примерно выглядит процесс
реализации перевёрнутого класса
Преподаватель
Студент
Учёба
Проведение
Подгтовка
Изучение учебных
материалов и подготовка к
участию в деятельностных
практиках в классе
Создание вопросов, комментариев.
Ответы на вопросы других
студентов
Начало
Формулировка
результатов
обучения после
домашней части
Выбор типов
учебных
материалов
Выбор формы и
метода доставки
учебных
материалов
Создание и
оформление
учебных
материалов
Мониторинг асихнронного
пространства.
Ответы на вопросы
Формулировка
результатов
обучения после
работы в классе
Селекция
проверочных
заданий для
работы в классе
Подбор
деятельностных
практик для
работы в классе
Проверка собственного
понимания и расширение
знаний (подготовка к более
сложным задачам или
новому материалу)
Организация работы
студентов в классе
Практика использования
изученных дома понятий,
подходов и пр.
Загрузка
проверочных заданий
на платформу и
создание графика
Загрузка заданий для
деятельностных
практик в классе
Начало
Публикация
учебных
материалов на
платформе
Низкоуровневые по Блуму:
знать, понимать, применять
Новые понятия, проблемы,
границы проблем (обзоры),
опыты и т.п.
Видео, медиа, интерактивные учебные
материалы, исследования
Конкретные медиа, тексты, ссылки,
наборы данных и проч.
Более высокий уровень
по Блуму: анализирует,
оценивает, создаёт
© Максименкова О.В, 2021 17
Перевёрнутый класс и ПО
Студенты
Преподаватель
Асинхронные
обсуждения
Формирующее или
самооценивание
Просмотр видео-
лекций
Изучение текстов и
презентаций
Решение учебно-
тренировочных заданий
Подготовка учебных
материалов
Подготовка материалов
для синхронной работы
Синхронная работа
Стриминговое ПО,
файловые хранилища, ПО
для телеконференций
ПО для поддержки
контроля знаний, офисные
приложения, каналы
синхронной и асинхронной
коммуникации
© Максименкова О.В, 2021 18
Обычный класс
Виртуальное пространство
Проектная работа
• Проект в обучении
• деятельность, направленная на создание «уникального нечто» для
участников образовательного процесса за конечный период времени
• коллаборативный процесс, частенько включающий в работы разных
преподавателей и не только, тщательно спланированный для
достижения конкретных целей обучения
© Максименкова О.В, 2021 19
Решить задачу из задачника
по математике
Создать когтеточку для кота
из картонных коробок,
оставшихся от упаковки
мебели
Проектная работа: планирование работы
Что сделано к дедлайну? Часть оценки Вес в общей оценке
28 сентября сдаём диздоки GP11 0,1
21 ноября сдаём второй этап группового проекта GP21
(реализованы все игровые механики и управление)
GP21 0,1
5 декабря сдаём третий этап группового проекта GP22
(реализован ИИ, разработаны интерфейсы, проведена
сверка с картой игрового процесса, начата настройка
баланса)
GP22 0,2
18 декабря сдаём финальный этап проекта GP23 (защита,
представляем финальную версию прототипа
соответствующую диздоку и презу)
GP23 0,2
© Максименкова О.В, 2021 20
Проектная работа: инструкция к защите
© Максименкова О.В, 2021 21
Meet + облачные документы: организация
дискуссии на защитах проектов
• Защита проектов предполагала
участие студентов как
«активных слушателей»
• Каждый должен задать
минимум 3 вопроса разным
командам
• Команды должны ответить на
вопросы как устно, так и
письменно
© Максименкова О.В, 2021 22
Название
команды
Вопросы
и ответы
Цифровые доски:
рефлексия и работа над
ошибками
2
3
• Miro, Microsoft Whiteboard, O-
Whiteboar….
• Совместное редактирование
• Добавление на доску
стикеров/рисунков/ссылок/эмоджи..
• Рукописный ввод
• Шаблоны
• Интеграция с облачными
омниканальными учебными
пространствами
© Максименкова О.В, 2021
Главный
вопрос
образования
МОТИВАЦИЯ
© Максименкова О.В, 2021 24
Геймификация образования
РЕАЛИЗАЦИЯ ИГРОВЫХ ЭЛЕМЕНТОВ
В УЧЕБНЫХ ПРОЦЕССАХ
© Максименкова О.В, 2021 25
This Photo by Unknown Author is licensed under CC BY-SA-NC
Что мы хотим взять из игры в
дистанционно обучение?
• Мотивация игрока
• Реакция на действия игрока
• интерактив
• обратная связь
• Интересные ссылки по теме
• Основные структурные элементы игры. Своеобразие игры как деятельности
(https://murzim.ru/nauka/pedagogika/didaktika/26782-osnovnye-strukturnye-elementy-igry-
svoeobrazie-igry-kak-deyatelnosti.html)
• А. Хестов. Уровень 3: Формальные компоненты (http://aushestov.ru/уровень-3-формальные-
компоненты-игр/)
© Максименкова О.В, 2021 26
This Photo by Unknown Author is licensed under CC BY-SA
Добавляем интерактива: Kahoot!
• Kahoot! (https://kahoot.com)
• Kahoot! Интегрируется с Microsoft
Teams
(https://kahoot.com/blog/2019/06/24/k
ahoot-microsoft-partner-network-
integration-microsoft-teams/)
• Kahoot! Устанавливается в
Chromebooks
(https://kahoot.com/blog/2018/11/26/
how-to-install-kahoot-app-on-
chromebooks/)
© Максименкова О.В, 2021 27
This Photo by Unknown Author is licensed under CC BY-NC
Добавляем интерактива: Kahoot!
© Максименкова О.В, 2021 28
Ачивки (достижения) и доски почёта
АЧИВКИ ПРИЗНАЮТСЯ ДРУГИМИ ИГРОКАМИ
Респект
Уважуха
Статус
Влияние
© Максименкова О.В, 2021 29
This Photo by Unknown Author is licensed under CC BY-NC-ND
Ачивки в Kahoot!
© Максименкова О.В, 2021 30
Ачивки в образовании: Extra Credit
© Максименкова О.В, 2021 31
Взаимное
оценивание
• Выдать задание
• Собрать решение задания
• Распространить решение для
рецензирование
• Собрать рецензии
• Передать авторам рецензии
• В перерывах можно отдохнуть (нет)
• Студенты сами всё проверят за
преподавателя (нет)
© Максименкова О.В, 2021 32
This Photo by Unknown Author is licensed under CC BY
Взаимное
оценивание
• Плюсы
• повышение вовлечённости студентов в учебный
процесс
• формирования навыков конструктивной критики
• Минусы
• ресурсоёмкость при организации в ручном режиме
• Необходимость уточнения соглашений об
оценивании между студентами и преподавателями
• Читинг
• Подробности:
• Falchikov N, Goldfinch J. Student Peer Assessment in
Higher Education: A Meta-Analysis Comparing Peer and
Teacher Marks. Review of Educational Research, 70(3),
2000. pp. 287-322
© Максименкова О.В, 2021 33
Взаимное оценивание при обучении
разработчиков программного обеспечения
• Будущие программисты учатся писать текст на естественном
языке
• Формируются навыки работы с чужим кодом
• Вырабатываются навыки анализа кода (code review)
• Формируются навыки командной работы
(при групповом взаимном оценивании)
• Повышается объективность обратной связи
(в анонимизированном варианте)
© Максименкова О.В, 2021 34
Этапы Взаимного оценивания
© Максименкова О.В, 2021 35
Подготовка
сессии ВО
Выдача заданий Сбор подач
Распространение
подач на
рецензирование
Сбор рецензий
Возврат
рецензий и
результата
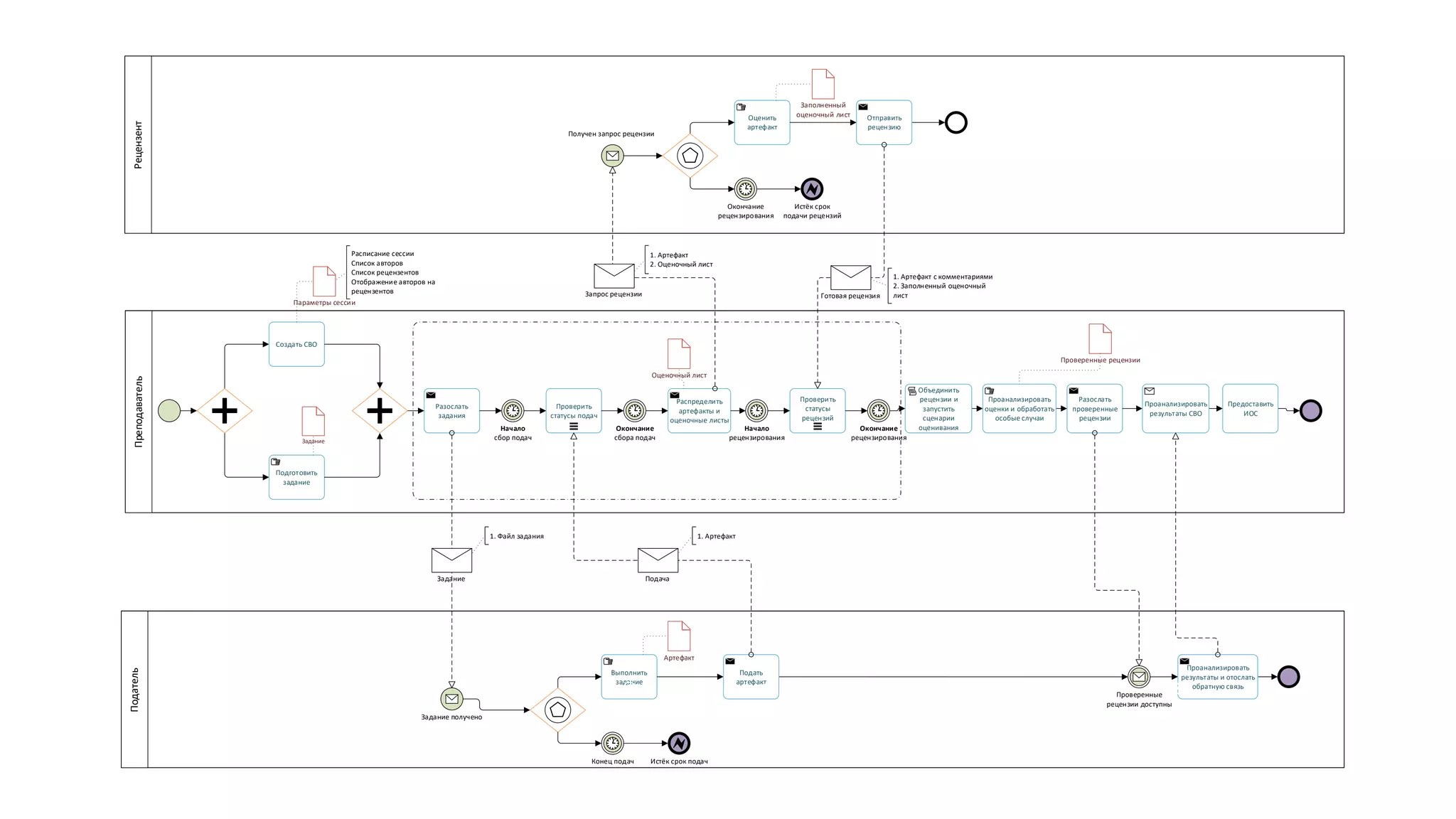
Проблемы и подводные камни
© Максименкова О.В, 2021 36
Подачи Рецензии
Подачи Рецензии
Требования
1. Подача не попадает на рецензию к своему автору
2. Одна и та же подача не назначается одному и
тому же рецензенту
Податель
Преподаватель
Рецензент
Создать СВО
Параметры сессии
Подготовить
задание
Задание получено
Разослать
задания
Проверить
статусы подач
Выполнить
задание
Артефакт
Окончание
сбора подач
Конец подач Истёк срок подач
Получен запрос рецензии
Распределить
артефакты и
оценочные листы
Подать
артефакт
Оценить
артефакт
Отправить
рецензию
Окончание
рецензирования
Истёк срок
подачи рецензий
Проверить
статусы
рецензий
Окончание
рецензирования
Разослать
проверенные
рецензии
Проверенные
рецензии доступны
Заполненный
оценочный лист
Начало
сбор подач
Начало
рецензирования
Оценочный лист
Проверенные рецензии
Проанализировать
оценки и обработать
особые случаи
Проанализировать
результаты и отослать
обратную связь
Запрос рецензии
Проанализировать
результаты СВО
Объединить
рецензии и
запустить
сценарии
оценивания
Предоставить
ИОС
Задание
Готовая рецензия
Задание Подача
1. Артефакт
2. Оценочный лист
1. Артефакт с комментариями
2. Заполненный оценочный
лист
1. Файл задания 1. Артефакт
Расписание сессии
Список авторов
Список рецензентов
Отображение авторов на
рецензентов
© Максименкова О.В, 2021 37
Форма оценивания (PR-Form)
© Максименкова О.В, 2021 38
Форма оценивания: привязка задания к
результатам обучения
• Критерии связаны с заданием
• Критерии связаны с результатами обучения
© Максименкова О.В, 2021 39
1 - чередование знака члена ряда
организовано домножением на минус
единицу, без возведения её в степень;
0 - чередование знака члена ряда
организовано при помощи возведения в
степень k числа минус один;
Фрагмент задания
Вычисление степени числа -1 для члена
знакопеременного ряда
Критерий в оценочном
листе
Уровни критерия в оценочном
листе
Правило оценивания
• Каждый критерий оценочного листа согласован с правилами
оценивания в ПУД
© Максименкова О.В, 2021 40
Для взаимного оценивания
предоставлен файл
Program.cs
2 - Для оценивания прислан файл
Program.cs, содержащий
программный код;
1 - Для оценивания прислан файл
Program.cs, не содержащий кода
или содержащий только
автоматически сгенерированный
код;
0 - Для оценивания прислан
другой файл или файл не
прислан.
Итоговая
оценка1
1 во
взвешенную
оценку
Правила оценивания из ПУД
“НЕУДОВЛЕТВОРИТЕЛЬНО”:
1 балл:
1. Разработка программы не завершена.
2. Программа имеет синтаксические ошибки.
Критерий в оценочном
листе
Уровень критерия
Обратная связь, как стимул
обучения: взаимное
оценивание
• Облачный сервис взаимного
оценивания Peergrade
(https://www.peergrade.io)
• Бесплатен на время пандемии
• Обязательные требования ко
взаимному оцениванию
• Чётко сформулированное задание
и требования к оформлению
результата выполнения
• Однозначные критерии оценивания
© Максименкова О.В, 2021 41
This Photo by Unknown Author is licensed under CC BY-S
This Photo by Unknown Author is licensed under CC BY-S
Использована литература
• Rita C. Richey Encyclopedia of Terminology for Educational
Communications and Technology
• Buck Institute for Education. PBL Works (https://www.pblworks.org/what-
is-pbl)
• What is Educational Project? (https://www.igi-
global.com/dictionary/project-based-intercultural-collaborative-learning-
for-social-responsibility/9134)
• Educational Project to Improve Problem-Based Learning in Architectural
Construction Courses Using Active and Co-operative Techniques
(https://www.researchgate.net/publication/281489769_Educational_Proje
ct_to_Improve_Problem-
Based_Learning_in_Architectural_Construction_Courses_Using_Active_an
d_Co-operative_Techniques)
© Максименкова О.В, 2021 42
Вопросы, ответы,
контакты…
Контакты:
• Ольга Максименкова
• Международная лаборатория
интеллектуальных систем и
структурного анализа ФКН НИУ
ВШЭ
• E-mail: omaksimenkova@hse.ru
• Web-site:
http://hse.ru/staff/maksimenkova
© Максименкова О.В, 2021 43

Информатика в школе: методы и технологии активного обучения

  • 1.
    Стань выше с Вышкой Информатика в школе: методыи технологии активного обучения Максименкова Ольга Вениаминовна, к.т.н, Научный сотрудник, Международной лаборатории интеллектуальных систем и структурного анализа факультета компьютерных наук НИУ ВШЭ Академический руководитель проекта для школьников КоДиМ факультета компьютерных наук НИУ ВШЭ Руководитель лаборатории геймдев ITHub College
  • 2.
  • 3.
    Фундамент современных подходовв образовании • 9 условий обучения , Р. Ганье [9 Conditions of Learning] 1. Привлечение внимания [gain attention] 2. Знакомство учащегося с целями обучения [inform learners of the objectives] 3. Отсылка к уже имеющимся знаниям [stimulate recall of prior knowledge] 4. Подача нового материала [present material] 5. Демонстрация нового материала [provide guidance] 6. Выработка практических навыков (тренировка) [elicit performance] 7. Предоставление обратной связи [provide feedback] 8. Оценка достижений [assess performance] 9. Стимулирование сохранения и переноса знаний [enhance retention and transfer] © Максименкова О.В, 2021 3 Блог Ольги Пивненко. Сетевые информационные технологии в педагогической практике [http://inf548.blogspot.ru/2011/08/9.html]
  • 4.
    Четырёх-компонентное проектирование обучения (4C-ID) • Комплексныйподход к обучению • Paul Kirschner, Jeroen J. G. van Merriënboer Ten Steps to Complex Learning. A New Approach to Instruction and Instructional Design © Максименкова О.В, 2021 4 В зависимости от продолжительности, направленности и других характеристик курса, проектировать можно по-разному This Photo by Unknown Author is licensed under CC BY-SA
  • 5.
    © Максименкова О.В,2021 5 1 2 3 4 Задачи с автоматизированной проверкой (контесты) Ссылки на методички, учебники, видео-уроки Описание работы с учебными материалами, инструкции, дополнительные материалы Задачи с постепенным усложнением (воспроизведи, допиши, реши сам)
  • 6.
    «Смешанное» обучение. Трудности перевода ©Максименкова О.В, 2021 6 Vodka & Martini. Shaken, Not Stirred (c) Комбинированное обучение [blended learning] [combined learning]
  • 7.
    Обучение с использованиемкомпьютера © Максименкова О.В, 2021 7 Обучение с использованием компьютера [computer-based training, CBT] [computer-assisted learning] Программирование по умолчанию подразумевает использование компьютера
  • 8.
  • 9.
    Идеи современного образования •Aктивное обучение (active learning) • Коллаборативное обучение (collaborative learning) • Интерактивное коллаборативное обучение (interactive collaborative learning) • Компьютерное коллаборативное обучение (computer-supported collaborative learning, CSCL) • Адаптивное обучение (adaptive learning) • … ИНФОРМАТИВНАЯ ОБРАТНАЯ СВЯЗЬ © Максименкова О.В, 2021 9
  • 10.
    Информативная обратная связь •Обратная связь [feedback] – связующее звено дистанционного образовательного пространства • Минимальный комплект • Асинхронный канал для несрочных вопросов • Почта, форум, доска вопросов и ответов • Синхронный канал для оперативной коммуникации • WhatsApp, Telegram, встроенный в ЛМС или платформу коммуникатор © Максименкова О.В, 2021 10
  • 11.
    Активное обучение • Активноеобучение [active learning] • Проблемно-ориентированное обучение [problem-based learning] • Проектное обучение [project-based learning, PBL] • Учение через обучение [learning by teaching, lernen durch lehren, LdL] • Обучение в парах [think share pare] • Обучение в группах • Кооперативное обучение [cooperative leaning] • Коллаборативное обучение [collaborative learning] © Максименкова О.В, 2021 11
  • 12.
    Модные направления вобучении техническим дисциплинам • Наука, Технология, Инженерия, Математика [Science, Technology, Engineering & Mathematics] • http://www.stemedcoalition.org • Задумать-Спроектировать-Реализовать-Управлять [Conceive-Design-Implement-Operate] • http://www.cdio.org © Максименкова О.В, 2021 12
  • 13.
  • 14.
    Активное обучение приподготовке программистов • Педагогический (учебный) анализ кода (pedagogical code review, PCR) • Hundhausen, C.D., Agrawal, A., and Agarwal, P. Talking about Code: Integrating Pedagogical Code Reviews into Early Computing Courses. ACM Trans. Comput. Educ., 13, 3 (August 2013), 14:28 • Процессно-ориентированное обучение, управляемое исследованием (POGIL, Process-Oriented Guided Inquiry Learning) • Hu, H. H. and Shepherd, T. D. 2013. Using POGIL to help students learn to program. ACM Trans. Comput. Educ. 13, 3, Article 13 (August 2013), 23 pages. • … © Максименкова О.В, 2021 14
  • 15.
    Примеры и обсуждение ©Максименкова О.В, 2021 15
  • 16.
    Перевёрнутый класс: ожидания иреальность • Студенты дома сами разберут теоретический учебный материал, если им поручить • Нет • Можно взять учебный материал занятий в очной форме и запустить его использование в перевёрнутом режиме • Тоже нет • Контент надо перенести в цифровую форму • А вот это не обязательно © Максименкова О.В, 2021 16
  • 17.
    Как примерно выглядитпроцесс реализации перевёрнутого класса Преподаватель Студент Учёба Проведение Подгтовка Изучение учебных материалов и подготовка к участию в деятельностных практиках в классе Создание вопросов, комментариев. Ответы на вопросы других студентов Начало Формулировка результатов обучения после домашней части Выбор типов учебных материалов Выбор формы и метода доставки учебных материалов Создание и оформление учебных материалов Мониторинг асихнронного пространства. Ответы на вопросы Формулировка результатов обучения после работы в классе Селекция проверочных заданий для работы в классе Подбор деятельностных практик для работы в классе Проверка собственного понимания и расширение знаний (подготовка к более сложным задачам или новому материалу) Организация работы студентов в классе Практика использования изученных дома понятий, подходов и пр. Загрузка проверочных заданий на платформу и создание графика Загрузка заданий для деятельностных практик в классе Начало Публикация учебных материалов на платформе Низкоуровневые по Блуму: знать, понимать, применять Новые понятия, проблемы, границы проблем (обзоры), опыты и т.п. Видео, медиа, интерактивные учебные материалы, исследования Конкретные медиа, тексты, ссылки, наборы данных и проч. Более высокий уровень по Блуму: анализирует, оценивает, создаёт © Максименкова О.В, 2021 17
  • 18.
    Перевёрнутый класс иПО Студенты Преподаватель Асинхронные обсуждения Формирующее или самооценивание Просмотр видео- лекций Изучение текстов и презентаций Решение учебно- тренировочных заданий Подготовка учебных материалов Подготовка материалов для синхронной работы Синхронная работа Стриминговое ПО, файловые хранилища, ПО для телеконференций ПО для поддержки контроля знаний, офисные приложения, каналы синхронной и асинхронной коммуникации © Максименкова О.В, 2021 18 Обычный класс Виртуальное пространство
  • 19.
    Проектная работа • Проектв обучении • деятельность, направленная на создание «уникального нечто» для участников образовательного процесса за конечный период времени • коллаборативный процесс, частенько включающий в работы разных преподавателей и не только, тщательно спланированный для достижения конкретных целей обучения © Максименкова О.В, 2021 19 Решить задачу из задачника по математике Создать когтеточку для кота из картонных коробок, оставшихся от упаковки мебели
  • 20.
    Проектная работа: планированиеработы Что сделано к дедлайну? Часть оценки Вес в общей оценке 28 сентября сдаём диздоки GP11 0,1 21 ноября сдаём второй этап группового проекта GP21 (реализованы все игровые механики и управление) GP21 0,1 5 декабря сдаём третий этап группового проекта GP22 (реализован ИИ, разработаны интерфейсы, проведена сверка с картой игрового процесса, начата настройка баланса) GP22 0,2 18 декабря сдаём финальный этап проекта GP23 (защита, представляем финальную версию прототипа соответствующую диздоку и презу) GP23 0,2 © Максименкова О.В, 2021 20
  • 21.
    Проектная работа: инструкцияк защите © Максименкова О.В, 2021 21
  • 22.
    Meet + облачныедокументы: организация дискуссии на защитах проектов • Защита проектов предполагала участие студентов как «активных слушателей» • Каждый должен задать минимум 3 вопроса разным командам • Команды должны ответить на вопросы как устно, так и письменно © Максименкова О.В, 2021 22 Название команды Вопросы и ответы
  • 23.
    Цифровые доски: рефлексия иработа над ошибками 2 3 • Miro, Microsoft Whiteboard, O- Whiteboar…. • Совместное редактирование • Добавление на доску стикеров/рисунков/ссылок/эмоджи.. • Рукописный ввод • Шаблоны • Интеграция с облачными омниканальными учебными пространствами © Максименкова О.В, 2021
  • 24.
  • 25.
    Геймификация образования РЕАЛИЗАЦИЯ ИГРОВЫХЭЛЕМЕНТОВ В УЧЕБНЫХ ПРОЦЕССАХ © Максименкова О.В, 2021 25 This Photo by Unknown Author is licensed under CC BY-SA-NC
  • 26.
    Что мы хотимвзять из игры в дистанционно обучение? • Мотивация игрока • Реакция на действия игрока • интерактив • обратная связь • Интересные ссылки по теме • Основные структурные элементы игры. Своеобразие игры как деятельности (https://murzim.ru/nauka/pedagogika/didaktika/26782-osnovnye-strukturnye-elementy-igry- svoeobrazie-igry-kak-deyatelnosti.html) • А. Хестов. Уровень 3: Формальные компоненты (http://aushestov.ru/уровень-3-формальные- компоненты-игр/) © Максименкова О.В, 2021 26 This Photo by Unknown Author is licensed under CC BY-SA
  • 27.
    Добавляем интерактива: Kahoot! •Kahoot! (https://kahoot.com) • Kahoot! Интегрируется с Microsoft Teams (https://kahoot.com/blog/2019/06/24/k ahoot-microsoft-partner-network- integration-microsoft-teams/) • Kahoot! Устанавливается в Chromebooks (https://kahoot.com/blog/2018/11/26/ how-to-install-kahoot-app-on- chromebooks/) © Максименкова О.В, 2021 27 This Photo by Unknown Author is licensed under CC BY-NC
  • 28.
    Добавляем интерактива: Kahoot! ©Максименкова О.В, 2021 28
  • 29.
    Ачивки (достижения) идоски почёта АЧИВКИ ПРИЗНАЮТСЯ ДРУГИМИ ИГРОКАМИ Респект Уважуха Статус Влияние © Максименкова О.В, 2021 29 This Photo by Unknown Author is licensed under CC BY-NC-ND
  • 30.
    Ачивки в Kahoot! ©Максименкова О.В, 2021 30
  • 31.
    Ачивки в образовании:Extra Credit © Максименкова О.В, 2021 31
  • 32.
    Взаимное оценивание • Выдать задание •Собрать решение задания • Распространить решение для рецензирование • Собрать рецензии • Передать авторам рецензии • В перерывах можно отдохнуть (нет) • Студенты сами всё проверят за преподавателя (нет) © Максименкова О.В, 2021 32 This Photo by Unknown Author is licensed under CC BY
  • 33.
    Взаимное оценивание • Плюсы • повышениевовлечённости студентов в учебный процесс • формирования навыков конструктивной критики • Минусы • ресурсоёмкость при организации в ручном режиме • Необходимость уточнения соглашений об оценивании между студентами и преподавателями • Читинг • Подробности: • Falchikov N, Goldfinch J. Student Peer Assessment in Higher Education: A Meta-Analysis Comparing Peer and Teacher Marks. Review of Educational Research, 70(3), 2000. pp. 287-322 © Максименкова О.В, 2021 33
  • 34.
    Взаимное оценивание приобучении разработчиков программного обеспечения • Будущие программисты учатся писать текст на естественном языке • Формируются навыки работы с чужим кодом • Вырабатываются навыки анализа кода (code review) • Формируются навыки командной работы (при групповом взаимном оценивании) • Повышается объективность обратной связи (в анонимизированном варианте) © Максименкова О.В, 2021 34
  • 35.
    Этапы Взаимного оценивания ©Максименкова О.В, 2021 35 Подготовка сессии ВО Выдача заданий Сбор подач Распространение подач на рецензирование Сбор рецензий Возврат рецензий и результата
  • 36.
    Проблемы и подводныекамни © Максименкова О.В, 2021 36 Подачи Рецензии Подачи Рецензии Требования 1. Подача не попадает на рецензию к своему автору 2. Одна и та же подача не назначается одному и тому же рецензенту
  • 37.
    Податель Преподаватель Рецензент Создать СВО Параметры сессии Подготовить задание Заданиеполучено Разослать задания Проверить статусы подач Выполнить задание Артефакт Окончание сбора подач Конец подач Истёк срок подач Получен запрос рецензии Распределить артефакты и оценочные листы Подать артефакт Оценить артефакт Отправить рецензию Окончание рецензирования Истёк срок подачи рецензий Проверить статусы рецензий Окончание рецензирования Разослать проверенные рецензии Проверенные рецензии доступны Заполненный оценочный лист Начало сбор подач Начало рецензирования Оценочный лист Проверенные рецензии Проанализировать оценки и обработать особые случаи Проанализировать результаты и отослать обратную связь Запрос рецензии Проанализировать результаты СВО Объединить рецензии и запустить сценарии оценивания Предоставить ИОС Задание Готовая рецензия Задание Подача 1. Артефакт 2. Оценочный лист 1. Артефакт с комментариями 2. Заполненный оценочный лист 1. Файл задания 1. Артефакт Расписание сессии Список авторов Список рецензентов Отображение авторов на рецензентов © Максименкова О.В, 2021 37
  • 38.
    Форма оценивания (PR-Form) ©Максименкова О.В, 2021 38
  • 39.
    Форма оценивания: привязказадания к результатам обучения • Критерии связаны с заданием • Критерии связаны с результатами обучения © Максименкова О.В, 2021 39 1 - чередование знака члена ряда организовано домножением на минус единицу, без возведения её в степень; 0 - чередование знака члена ряда организовано при помощи возведения в степень k числа минус один; Фрагмент задания Вычисление степени числа -1 для члена знакопеременного ряда Критерий в оценочном листе Уровни критерия в оценочном листе
  • 40.
    Правило оценивания • Каждыйкритерий оценочного листа согласован с правилами оценивания в ПУД © Максименкова О.В, 2021 40 Для взаимного оценивания предоставлен файл Program.cs 2 - Для оценивания прислан файл Program.cs, содержащий программный код; 1 - Для оценивания прислан файл Program.cs, не содержащий кода или содержащий только автоматически сгенерированный код; 0 - Для оценивания прислан другой файл или файл не прислан. Итоговая оценка1 1 во взвешенную оценку Правила оценивания из ПУД “НЕУДОВЛЕТВОРИТЕЛЬНО”: 1 балл: 1. Разработка программы не завершена. 2. Программа имеет синтаксические ошибки. Критерий в оценочном листе Уровень критерия
  • 41.
    Обратная связь, какстимул обучения: взаимное оценивание • Облачный сервис взаимного оценивания Peergrade (https://www.peergrade.io) • Бесплатен на время пандемии • Обязательные требования ко взаимному оцениванию • Чётко сформулированное задание и требования к оформлению результата выполнения • Однозначные критерии оценивания © Максименкова О.В, 2021 41 This Photo by Unknown Author is licensed under CC BY-S This Photo by Unknown Author is licensed under CC BY-S
  • 42.
    Использована литература • RitaC. Richey Encyclopedia of Terminology for Educational Communications and Technology • Buck Institute for Education. PBL Works (https://www.pblworks.org/what- is-pbl) • What is Educational Project? (https://www.igi- global.com/dictionary/project-based-intercultural-collaborative-learning- for-social-responsibility/9134) • Educational Project to Improve Problem-Based Learning in Architectural Construction Courses Using Active and Co-operative Techniques (https://www.researchgate.net/publication/281489769_Educational_Proje ct_to_Improve_Problem- Based_Learning_in_Architectural_Construction_Courses_Using_Active_an d_Co-operative_Techniques) © Максименкова О.В, 2021 42
  • 43.
    Вопросы, ответы, контакты… Контакты: • ОльгаМаксименкова • Международная лаборатория интеллектуальных систем и структурного анализа ФКН НИУ ВШЭ • E-mail: omaksimenkova@hse.ru • Web-site: http://hse.ru/staff/maksimenkova © Максименкова О.В, 2021 43