Spinal Cord disorders
PRESENTED BY
DR. MOHAMED TEIBA .MD
LECTURER OF RADIO-DIAGNOSIS
Myelopathy is a broad term that
references the clinical symptoms
related to spinal cord dysfunction such
as motor and sensory changes as well
as bowel and bladder dysfunction.
MRI plays a key role in evaluation of
suspected myelopathy as it can help to
identify the cause and delineate the
extent of the abnormality
MRI Imaging features and clinical data
should be together for proper assessment
and help to reach the diagnosis
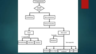
• Artifact
• Extrinsic cord compression
as a cause of cord SI abnormality
Such as Gibbs (aka truncation) artifacts , respiratory motion, vascular pulsation,
cerebrospinal fluid (CSF) pulsation, and magnetic field inhomogeneity or susceptibility artifact
related to surgical implants
Gibbs (truncation) artifact can appear as alternating lines of low and high SI extending
along the long axis of the spinal cord, which can mimic a cord SI abnormality or a syrinx
• This pattern is caused by the high-contrast interface of CSF with the spinal cord
• Can be minimized by increasing the number of phase-encoding steps, switching the frequency- or
phase-encoding directions, or decreasing the field of view
Gibbs (aka truncation) artifact in two patients. Sagittal MR images show multiple
alternating bright and dark parallel lines (arrow) at high-contrast interfaces, mimicking
intrinsic cord SI abnormality or a syrinx.
Common extrinsic compressive causes
Include discogenic myelopathy, ligamentous thickening or redundancy from spondylotic change,
vertebral body compression fracture with retropulsion, traumatic facet dislocation, and
malignancy or infection of the surrounding spinal column
Usually, cord SI alteration is seen focally at or adjacent to the causative feature
Discogenic cause
vertebral body compression
fracture
Vertebral metastatic disease
Once artifacts and extrinsic compression are excluded as possible causes of cord SI
abnormality comes the 2nd step
At this point, it is essential to know whether the symptom
onset is acute or nonacute, as this will strongly influence the
differential diagnosis
Acute onset lesions
• Demyelination.
• Acute Ischemia.
• Cord Infection.
Among these, demyelination is the most common
1-
• Heterogeneous group of diseases with variable clinical manifestation and
imaging features.
• These include
 Multiple sclerosis (MS)
 Acute disseminated encephalomyelitis (ADEM
 Neuromyelitis optica spectrum disorder (NMOSD)
 idiopathic transverse myelitis (TM)
• Multiple sclerosis (MS), is at least 10 times as common as the others in
this category
MULTIPLE SCLEROSIS
key facts:
•MS is an immune-mediated inflammatory
demyelinating disease of the brain and the spinal cord.
•Multiple lesions disseminated over time and space.
•CSF: monoclonal bands.
MS: short segment focal wedge-shaped involvement of the posterior column
of the spinal cord with typical periventricular WM-lesions.
Diagnostic clue
• Short segment plaques ( < 2 vertebral segments in length)
• Concomitant intracranial lesions in periventricular,
subcallosal, brain stem, or cerebellar white matter
• Isolated spinal cord disease (10-20%)
• Cervical segment is most commonly affected
Dorsolateral aspect of cord
< 1/2 of cross-sectional area of spinal cord
Wedge-shaped on axial MR
Apex directed centrally
 Bright in T2 /STIR ( improve detection )
 Post contrast study
 Variable
 Homogeneous, nodular, or ring enhancement during acute or subacute phase
 No enhancement during chronic phase
CASE
This 24-year old patient had visual
disturbances on one eye followed by
weakness and sensory disturbances of the
lower and upper extremities a couple of
years l
So we already think MS.
In the cord there are some well-defined
lesions, but also some ill-defined foggy
lesions.
The transverse image shows the dorsal
location and the typical triangular shape.
When MS lesions are active, they can enhance, but enhancement
is not as common as in the brain.
The enhancement patterns are non-specific.
You can see ring enhancement, intense and less-intense
enhancement.
The less intense or vague enhancement is the most common
pattern.
spinal cord and intracranial involvement in a 62-year-old woman with long-standing MS. (a, b) Sagittal STIR (a) and
axial T2-weighted (b) MR images of the cervical and upper thoracic spine show areas of patchy and short-segment
(<1.5 vertebral body length) hyperintensity with a peripheral wedge-shaped appearance (arrows). (c) Axial fluid-
attenuated inversion-recovery (FLAIR) MR image of the brain demonstrates areas of bilateral patchy T2 or FLAIR high
SI in a pericallosal and periventricular distribution (arrows). The combined imaging features are typical of a
demyelinating disease such as MS
Neuromyelitis Optica
key facts:
•Neuromyelitis Optica (NMO) is an autoimmune
demyelinating disease induced by a specific auto-
antibody, the NMO-IgG.
•NMO preferentially affects the optic nerve and spinal
cord.
•Brain lesions do occur and often are distinct from those
seen in MS.
•Demyelination of the spinal cord looks like transverse
myelitis, i.e. often extensive over 4 -7 vertebral segments
and the full transverse diameter.
•NMO IgG is a specific biomarker for NMO.
•Female : male = 9:1
•Also called Devic disease
Longitudinally extensive (> 3 vertebral segments)
T2 hyperintensity within cord
+
Swelling and enhancement of optic nerves (85% of
cases)
Bright spotty lesions are a specific feature of NMO. It consists of
marked T2 hyperintense (higher than CSF) and T1 hypointense
foci in the central grey matter.
T1 C+ (Gd)
•enhancement is common and variable in
appearance
• ring-enhancement
• patchy "cloud-like" enhancement
•lens-shaped enhancement on sagittal images
Brain???
Brain lesions in NMO
Previously it was thought that in NMO the
spared, but now we know, that brain
The location of the brain lesions in NMO is
the ventricles. ( periependymal )
The reason why these brain lesions are
the ventricles is the following:
The NMO IgG auto-antibodies are directed
water-channels.
So just like sodium- and potassium channels in
are also water-channels.
The highest concentration of these Aquaporin-4
is seen around the ventricles.
ADEM
key facts:
•Acute disseminated encephalomyelitis (ADEM) is an
inflammatory demyelinating disease of the ( brain and
spinal cord ) after viral infection or vaccination.
•In 75% of patients there is a clear infectious event or
vaccination (1-4 weeks)
•Typically monophasic in 90%.
•Multiphasic illness in 10%. In these cases ADEM behaves
like MS and cannot be differentiated from MS.
•Mostly seen in young children.
•In 50% of ADEM patients the anti-MOG IgG test is
positive and supports the diagnosis. This is antibody-
reactivity against Myelin Oligodendrocyte Glycoprotein
(MOG).
ADEM in child with acute onset of weakness. (a) Sagittal T2-weighted MR image demonstrates long-segment
hyperintensity (arrows) with expansion. (b) Axial FLAIR image of the brain demonstrates variable sized large lesions
with involvement of the pons and basal ganglia.).
Long cord segment lesion with associated
multifocal brain affection “WM, BG , thalamus &
brain stem”.
Brain almost always involved
Enhancement Pattern
 Variable appearance
 No enhancement in up to 40-50% cases
 Enhancement more common when cord enlargement present
On follow up scan almost complete resolution .
NB : Guillain barre syndrome
• Autoimmune postinfectious or postvaccinial acute
inflammatory demyelination of peripheral nerves, nerve roots,
cranial nerves
• c/p : Ascending paralysis
 Cranial nerve involvement common
 Facial nerve involved in up to 50% of cases
 Ophthalmo-paresis in 10-20% of cases
 MRI LSS with contrast
• Smooth pial enhancement of cauda equina
nerve roots and conus medullaris
• On imaging, typically cauda equina, especially
ventral roots
Idiopathic Transverse Myelitis (TM)
key facts:
Focal inflammatory disorder of the spinal cord resulting in motor, sensory
and autonomic dysfunction.
Etiology :
1. Idiopathic
2. Autoimmune
3. Post viral or infection
Imaging findings:
• Long segment (more than 2 vertebral height )
• More than 2/3 of the cross sectional area is involved.
• Dorsal cord is the most common affect segment .
• T2WI hyperintensity
• + / -. Cord swelling / Enhancement + / -.
• No intracranial association
The sagittal image shows a large segment of hyperintensity on T2WI.
The transverse image shows that most of the cord is involved.
Enhancement pattern
 Variable appearance
 No enhancement in up to 40-50% cases
 Eccentric enhancement
 Enhancement more common when cord enlargement
present
 Resolves over time
 Enhancing area less extensive than T2 hyperintensity
These images are of a 31 year old male
with headache, voiding disturbances,
urinary retention, sensory level C3.
The images show a long segment
myelopathy with full transverse
involvement.
There is no swelling and no
enhancement.
It does not look like MS or tumor, so we
are thinking ATM - acute transverse
myelitis.
Diseases associated with Transverse Myelitis
Transverse myelitis may occur in isolation or in the setting of
another illness.
When it occurs without apparent underlying cause, it is referred to
as idiopathic.
Idiopathic transverse myelitis is assumed to be the result of
abnormal activation of the immune system against the spinal cord.
Short or long segment involvement
1.Short segment involvement
1. common in:
1.MS
2. uncommon in:
1.Transverse myelitis - partial form
2.Long segment involvement
1. common in:
1.Transverse myelitis - complete form
2.Neuromyelitis Optica
2. uncommon in:
1.MS
Transverse involvement
Transverse images are very helpful in the differential diagnosis.
You need high resolution images.
Look for how much is involved (both halves or not), which part
is involved and what is the form of the involvement.
• MS typically is triangular in shape and mostly located
dorsally or laterally. However MS can look like anything and
may uncommonly involve the whole transverse diameter or
only the anterior part.
• Ischemia as a result of arterial infarction is typically located in
the anterior parts, but may involve the entire transverse
diameter.
• Transverse myelitis and Neuromyelitis optica typically involve
the whole cord.
Brain abnormalities
In many cases of myelopathy there will also be brain
abnormalities and these can be a diagnostic clue to the
diagnosis.
A short lesion is
defined as less
than 1.5 vertebral
bodies in length,
compared to a long
lesion, which
is greater than 1.5
vertebral bodies
in length.
Spinal cord infarction is a rare cause of acute myelopathy, accounting for about 6% of cases of
Myelopathy
Caused include occlusion related to aortic or cardiac interventions, trauma, systemic arteriopathy
Classically, anterior spinal artery infarct produces T2 hyperintensity in the anterior horns and surrounding white
matter, forming the “owl’s or snake eye” sign in axial cuts
Posterior spinal artery infarct produces T2 hyperintensity that is limited to the dorsal columns and
posterior horns
Restricted diffusion at diffusion-weighted imaging can improve diagnostic certainty when cord infarct is suspected
Anterior spinal artery syndrome causes bilateral loss of motor and spinothalamic function with
sparing of the dorsal columns,
posterior spinal artery syndrome results in loss of proprioception and perception of vibration
below the level of the dorsal cord
anterior spinal artery infarct produces T2 hyperintensity in the anterior horns and surrounding white
matter, forming the “owl’s or snake eye” sign in axial cuts
With restricted diffusion in acute condition
Acute cord infarct in a 60-year-old woman after thoracoabdominal aortic
aneurysm repair.
Axial T2-weighted MR image (a), diffusion-weighted MR image (b), and apparent diffusion
coefficient (ADC) map (c) show postoperative changes in the paraspinal soft tissues (arrows in a).
There is abnormal T2 hyperintensity involving the anterior horns of the central gray matter,
demonstrating the owl’s eye sign (arrowhead in a), with a corresponding area of low SI on the ADC
map (arrowhead in b and c
Non acute onset lesions
• Neoplastic
• Metabolic
• Neurodegenerative
• Inflammatory or immune-mediated disease
the contour of the spinal cord to determine if
the cord is focally expanded or not .
In the nonacute
setting, intrinsic SI
alteration with
associated focal
expansion of the
cord suggests a
neoplastic process
1- Nonacute Expansile neoplastic Myelopathy
As astrocytomas arise from cord
parenchyma (cf. ependymomas that arise in
the central canal), they typically have an
eccentric location within the spinal cord.
Peritumoral edema is present in ~40%.
Intratumoral cysts are present in ~20% and
peritumoral cysts are present in ~15% 8.
Unlike ependymomas, hemorrhage is
uncommon.
involvement of entire spinal cord (holocord presentation) - more
common in children than in adults
Spinal astrocytoma - thoracic
A mass with high T2 signal ( * )
is located eccentrically within
the cord, with 'normal'
appearing cord displaced
posteriorly (blue arrows). The
mass demonstrates
heterogeneous contrast
enhancement (red arrows).
1- Nonacute Expansile neoplastic Myelopathy
• widened spinal cord (as ependymomas arise from ependymal cells lining the central canal, they tend to occupy the central portion of
the spinal cord and cause symmetric cord expansion)
• Non-tumoral cysts are present in 62% 5
• Surrounding cord odema
• large lesions may cause scalloping of the posterior vertebral bodies and neural exit foraminal enlargement
Cord ependymoma in a 25-year-old woman with a history of neurofibromatosis type 2 who presented with progressive
back pain and leg numbness. Sagittal STIR (a), T1-weighted (b), and contrast-enhanced T1-weighted (c) MR images
demonstrate a heterogeneous mildly enhancing intramedullary lesion in the upper thoracic cord, causing cord
expansion (arrow). The mass shows hemorrhagic products along the inferior aspect (arrowhead in a), demonstrating the
hemosiderin cap sign
NB :
Myxopapillary ependymomas
 are a variant type of ependymoma that
occurs predominantly in the filum
terminale and/or conus medullaris.
 They represent 13% of all spinal
ependymomas and are the most
common tumors of the cauda equina
region.
• well-defined intradural tumors.
• Low T1 , high T2 , showing enhancement
• Classically, they present when larger and
sausage-shaped, spanning more than one
vertebral level, cause scalloping of the
vertebral bodies and extend out of the
neural exit foramina.
1- Nonacute Expansile neoplastic Myelopathy
• Appears as discrete nodules, there can be diffuse cord
expansion
• An associated tumor cyst or syrinx is common (50-
100%)
• In T2 associate focal flow voids especially in larger
lesions
CORD metastasis
• RARE
• Lung cancer accounts for ~50% of cases . Other primary
malignancies are: breast cancer, lymphoma, leukemia,
malignant melanoma
• More on old age
Diagnostic clue :
• Known primary
• Cord focus with extensive surround oedema out of
proportion of its size
NB :Intradural extramedullary
neoplasms
Spinal nerve sheath tumors (
neurofibroma /schwannoma )
 Well-circumscribed lesion centered
along the course of the nerve
 Transforaminal spread “Dumbbell-
shaped' mass
 Large extra-spinal component
 Bone remodeling :
 Neuroforaminal widening
 Thinned pedicles
 Vertebral body scalloping
 Schwannoma Vs neurofibroma
 Target sign ( hyperintense rim and central area of low
signal due to a dense central area of collagenous
stroma )
 Cystic changes , hemorrhage, intrinsic vascular
changes (thrombosis, sinusoidal dilatation and fatty
degeneration.
 NF II
Meningioma
Benign tumor originating from dural covering
Diagnostic clue
• Intradural extramedullary mass that enhances avidly with
contrast
• Broad dural attachment
• -/+ dural tail
•
Extramedullary metastasis
Spread of malignant tumor through subarachnoid spaces of brain and spinal cord
Etiology
"Drop" metastases
 Adults: glioblastoma multiforme (GBM) , anaplastic astrocytoma
 Children: - PNET (medulloblastoma) , ependymoma
 Others: Germinoma, choroid plexus papilloma/carcinoma
Hematogenous spread
Adenocarcinomas (lung, breast), melanoma , papillary carcinoma of
thyroid
MRI
Diffuse, thin, sheet-like coating OR discrete nodules of cord/roots (carcinomatous meningitis)
2- Non acute non expansile myelopathy
1- Metabolic Disease.
including various vitamin and mineral deficiencies, mitochondrial diseases, leukodystrophies,
and genetic syndromes.
For example, subacute combined degeneration (SACD) can be seen in the setting
of vitamin B 12 deficiency . This entity tends to affects the dorsal columns and lateral
corticospinal tracts
Sagittal MRI demonstrates non expansile T2 hyperintensity mainly involving long
segment in the posterior cervical and thoracic spinal cord without associated enhancement
Axial T2-weighted MR images demonstrate hyperintensity involving bilateral dorsal
columns, in an “inverted V” configuration
SACD in a 54-yearold man with progressive sensory and gait disturbance with mild cognitive slowing who was found to
have a low serum vitamin B 12 level. (a) On a sagittal STIR image, hyperintensity involving the dorsal aspect of the cord
extends from C1 to C6 (arrow). (b) Axial T2-weighted MR image demonstrates
nonexpansile hyperintensity in the dorsal columns in the inverted V pattern (arrow). The patient’s neurologic symptoms
markedly improved after supplemental vitamin B12 injections.
2- Non acute non expansile myelopathy
2- Neurodegenerative Disease. (Motor neuron diseases of the spinal cord )
including primary lateral sclerosis, spinocerebellar ataxia, iron neurodegeneration, Friedreich ataxia,
and amyotrophic lateral sclerosis (ALS) . ALS is the
most common type of motor neuron disease
The diagnosis of ALS is rarely made by using imaging alone but imaging of the cord help to
confirm the diagnosis, exclude other causes, and monitor progression
MRI demonstrates T2 hyperintensity involving the anterolateral columns with or without associated
spinal cord atrophy. The SI abnormality may be seen to extend upwards along the corticospinal
tracts into the intracranial compartment
ALS in a 35-year-old man with progressive spastic quadriplegia. (a) Axial T2-weighted MR image shows
hyperintensity in the lateral aspects of the cervical spinal cord (arrows) without cord expansion. (b, c)
Additional axial MR images demonstrate T2 or FLAIR hyperintensity in the corticospinal tracts within
the cerebral peduncles and lateral aspects of the midbrain and pons (arrows).
2- Non acute non expansile myelopathy
3 - Inflammatory and Immune-mediated Disease
The three common multisystem inflammatory immune-mediated disorders affecting the spinal cord
including systemic lupus erythematosus, Sjögren disease, and neurosarcoidosis
In general, central nervous system involvement in these entities is uncommon, and spinal cord
involvement in particular is rare
At MRI, there is usually long-segment non expansile T2 hyperintensity, which can be seen in all
three entities. Variable intramedullary enhancement can be seen in any of these conditions
however, neurosarcoidosis may have distinguishing features including dorsal spinal cord
predominance, leptomeningeal enhancement, and the trident sign—crescentic posterior subpial
enhancement with subtle additional central canal enhancement
Sagittal MRI shows central canal enhancement in spinal cord sarcoidosis MRIs show longitudinally extensive T2
hyperintensity (A.a, B.a, C.a, D.a) with dorsal subpial enhancement (A.b, B.b, C.b; arrows) and central canal
enhancement (A.b, B.b, C.b, D.b; arrowheads).
Axial postgadolinium images
highlight the trident sign
Crescent-shaped layering of
posterior subpial enhancement
accompanied by central canal
enhancement led to a 3-pronged
appearance (A.a, B.a, C.a)
resembling a trident head (A.b,
B.b, C.b).
2- Non acute non expansile myelopathy
4- Radiation myelitis :
 posttreatment change after spinal irradiation can produce myelitis
within the irradiated field.
 At MRI, there is typically extensive long-segment T2 hyperintensity.
In the initial phase, there may be a variable degree of
enhancement. In later stages, there may be chronic atrophy or even
cystic necrosis .
 The ancillary finding of fatty bone marrow replacement in the
corresponding vertebral bodies supports the diagnosis
Radiation myelitis
55 years old men followed since 2
years for undifferenciated
nasopharyngeal carcinoma treated
with radiotherapy consulting for
paresthesia of the right upper limb.
MRI : sagittal T1 (a), T2 (b) and T1
Gado (c): showing extensive long-
segment T2 hyperintensity along the
cervical cord and cranio-cevical
junction with fatty bone marrow
replacement in the corresponding
vertebral bodies
SPINAL CORD DISORDERS.pptx
SPINAL CORD DISORDERS.pptx

SPINAL CORD DISORDERS.pptx

  • 1.
    Spinal Cord disorders PRESENTEDBY DR. MOHAMED TEIBA .MD LECTURER OF RADIO-DIAGNOSIS
  • 2.
    Myelopathy is abroad term that references the clinical symptoms related to spinal cord dysfunction such as motor and sensory changes as well as bowel and bladder dysfunction. MRI plays a key role in evaluation of suspected myelopathy as it can help to identify the cause and delineate the extent of the abnormality MRI Imaging features and clinical data should be together for proper assessment and help to reach the diagnosis
  • 3.
    • Artifact • Extrinsiccord compression as a cause of cord SI abnormality
  • 4.
    Such as Gibbs(aka truncation) artifacts , respiratory motion, vascular pulsation, cerebrospinal fluid (CSF) pulsation, and magnetic field inhomogeneity or susceptibility artifact related to surgical implants Gibbs (truncation) artifact can appear as alternating lines of low and high SI extending along the long axis of the spinal cord, which can mimic a cord SI abnormality or a syrinx • This pattern is caused by the high-contrast interface of CSF with the spinal cord • Can be minimized by increasing the number of phase-encoding steps, switching the frequency- or phase-encoding directions, or decreasing the field of view
  • 5.
    Gibbs (aka truncation)artifact in two patients. Sagittal MR images show multiple alternating bright and dark parallel lines (arrow) at high-contrast interfaces, mimicking intrinsic cord SI abnormality or a syrinx.
  • 6.
    Common extrinsic compressivecauses Include discogenic myelopathy, ligamentous thickening or redundancy from spondylotic change, vertebral body compression fracture with retropulsion, traumatic facet dislocation, and malignancy or infection of the surrounding spinal column Usually, cord SI alteration is seen focally at or adjacent to the causative feature
  • 7.
    Discogenic cause vertebral bodycompression fracture Vertebral metastatic disease
  • 8.
    Once artifacts andextrinsic compression are excluded as possible causes of cord SI abnormality comes the 2nd step At this point, it is essential to know whether the symptom onset is acute or nonacute, as this will strongly influence the differential diagnosis
  • 9.
    Acute onset lesions •Demyelination. • Acute Ischemia. • Cord Infection. Among these, demyelination is the most common
  • 10.
    1- • Heterogeneous groupof diseases with variable clinical manifestation and imaging features. • These include  Multiple sclerosis (MS)  Acute disseminated encephalomyelitis (ADEM  Neuromyelitis optica spectrum disorder (NMOSD)  idiopathic transverse myelitis (TM) • Multiple sclerosis (MS), is at least 10 times as common as the others in this category
  • 11.
    MULTIPLE SCLEROSIS key facts: •MSis an immune-mediated inflammatory demyelinating disease of the brain and the spinal cord. •Multiple lesions disseminated over time and space. •CSF: monoclonal bands. MS: short segment focal wedge-shaped involvement of the posterior column of the spinal cord with typical periventricular WM-lesions.
  • 12.
    Diagnostic clue • Shortsegment plaques ( < 2 vertebral segments in length) • Concomitant intracranial lesions in periventricular, subcallosal, brain stem, or cerebellar white matter • Isolated spinal cord disease (10-20%) • Cervical segment is most commonly affected Dorsolateral aspect of cord < 1/2 of cross-sectional area of spinal cord Wedge-shaped on axial MR Apex directed centrally  Bright in T2 /STIR ( improve detection )  Post contrast study  Variable  Homogeneous, nodular, or ring enhancement during acute or subacute phase  No enhancement during chronic phase
  • 13.
    CASE This 24-year oldpatient had visual disturbances on one eye followed by weakness and sensory disturbances of the lower and upper extremities a couple of years l So we already think MS. In the cord there are some well-defined lesions, but also some ill-defined foggy lesions. The transverse image shows the dorsal location and the typical triangular shape.
  • 14.
    When MS lesionsare active, they can enhance, but enhancement is not as common as in the brain. The enhancement patterns are non-specific. You can see ring enhancement, intense and less-intense enhancement. The less intense or vague enhancement is the most common pattern.
  • 15.
    spinal cord andintracranial involvement in a 62-year-old woman with long-standing MS. (a, b) Sagittal STIR (a) and axial T2-weighted (b) MR images of the cervical and upper thoracic spine show areas of patchy and short-segment (<1.5 vertebral body length) hyperintensity with a peripheral wedge-shaped appearance (arrows). (c) Axial fluid- attenuated inversion-recovery (FLAIR) MR image of the brain demonstrates areas of bilateral patchy T2 or FLAIR high SI in a pericallosal and periventricular distribution (arrows). The combined imaging features are typical of a demyelinating disease such as MS
  • 16.
    Neuromyelitis Optica key facts: •NeuromyelitisOptica (NMO) is an autoimmune demyelinating disease induced by a specific auto- antibody, the NMO-IgG. •NMO preferentially affects the optic nerve and spinal cord. •Brain lesions do occur and often are distinct from those seen in MS. •Demyelination of the spinal cord looks like transverse myelitis, i.e. often extensive over 4 -7 vertebral segments and the full transverse diameter. •NMO IgG is a specific biomarker for NMO. •Female : male = 9:1 •Also called Devic disease
  • 17.
    Longitudinally extensive (>3 vertebral segments) T2 hyperintensity within cord + Swelling and enhancement of optic nerves (85% of cases)
  • 18.
    Bright spotty lesionsare a specific feature of NMO. It consists of marked T2 hyperintense (higher than CSF) and T1 hypointense foci in the central grey matter. T1 C+ (Gd) •enhancement is common and variable in appearance • ring-enhancement • patchy "cloud-like" enhancement •lens-shaped enhancement on sagittal images
  • 19.
    Brain??? Brain lesions inNMO Previously it was thought that in NMO the spared, but now we know, that brain The location of the brain lesions in NMO is the ventricles. ( periependymal ) The reason why these brain lesions are the ventricles is the following: The NMO IgG auto-antibodies are directed water-channels. So just like sodium- and potassium channels in are also water-channels. The highest concentration of these Aquaporin-4 is seen around the ventricles.
  • 20.
    ADEM key facts: •Acute disseminatedencephalomyelitis (ADEM) is an inflammatory demyelinating disease of the ( brain and spinal cord ) after viral infection or vaccination. •In 75% of patients there is a clear infectious event or vaccination (1-4 weeks) •Typically monophasic in 90%. •Multiphasic illness in 10%. In these cases ADEM behaves like MS and cannot be differentiated from MS. •Mostly seen in young children. •In 50% of ADEM patients the anti-MOG IgG test is positive and supports the diagnosis. This is antibody- reactivity against Myelin Oligodendrocyte Glycoprotein (MOG).
  • 21.
    ADEM in childwith acute onset of weakness. (a) Sagittal T2-weighted MR image demonstrates long-segment hyperintensity (arrows) with expansion. (b) Axial FLAIR image of the brain demonstrates variable sized large lesions with involvement of the pons and basal ganglia.). Long cord segment lesion with associated multifocal brain affection “WM, BG , thalamus & brain stem”. Brain almost always involved Enhancement Pattern  Variable appearance  No enhancement in up to 40-50% cases  Enhancement more common when cord enlargement present
  • 22.
    On follow upscan almost complete resolution .
  • 23.
    NB : Guillainbarre syndrome • Autoimmune postinfectious or postvaccinial acute inflammatory demyelination of peripheral nerves, nerve roots, cranial nerves • c/p : Ascending paralysis  Cranial nerve involvement common  Facial nerve involved in up to 50% of cases  Ophthalmo-paresis in 10-20% of cases  MRI LSS with contrast • Smooth pial enhancement of cauda equina nerve roots and conus medullaris • On imaging, typically cauda equina, especially ventral roots
  • 24.
    Idiopathic Transverse Myelitis(TM) key facts: Focal inflammatory disorder of the spinal cord resulting in motor, sensory and autonomic dysfunction. Etiology : 1. Idiopathic 2. Autoimmune 3. Post viral or infection Imaging findings: • Long segment (more than 2 vertebral height ) • More than 2/3 of the cross sectional area is involved. • Dorsal cord is the most common affect segment . • T2WI hyperintensity • + / -. Cord swelling / Enhancement + / -. • No intracranial association The sagittal image shows a large segment of hyperintensity on T2WI. The transverse image shows that most of the cord is involved.
  • 25.
    Enhancement pattern  Variableappearance  No enhancement in up to 40-50% cases  Eccentric enhancement  Enhancement more common when cord enlargement present  Resolves over time  Enhancing area less extensive than T2 hyperintensity
  • 26.
    These images areof a 31 year old male with headache, voiding disturbances, urinary retention, sensory level C3. The images show a long segment myelopathy with full transverse involvement. There is no swelling and no enhancement. It does not look like MS or tumor, so we are thinking ATM - acute transverse myelitis.
  • 27.
    Diseases associated withTransverse Myelitis Transverse myelitis may occur in isolation or in the setting of another illness. When it occurs without apparent underlying cause, it is referred to as idiopathic. Idiopathic transverse myelitis is assumed to be the result of abnormal activation of the immune system against the spinal cord.
  • 28.
    Short or longsegment involvement 1.Short segment involvement 1. common in: 1.MS 2. uncommon in: 1.Transverse myelitis - partial form 2.Long segment involvement 1. common in: 1.Transverse myelitis - complete form 2.Neuromyelitis Optica 2. uncommon in: 1.MS
  • 29.
    Transverse involvement Transverse imagesare very helpful in the differential diagnosis. You need high resolution images. Look for how much is involved (both halves or not), which part is involved and what is the form of the involvement. • MS typically is triangular in shape and mostly located dorsally or laterally. However MS can look like anything and may uncommonly involve the whole transverse diameter or only the anterior part. • Ischemia as a result of arterial infarction is typically located in the anterior parts, but may involve the entire transverse diameter. • Transverse myelitis and Neuromyelitis optica typically involve the whole cord. Brain abnormalities In many cases of myelopathy there will also be brain abnormalities and these can be a diagnostic clue to the diagnosis.
  • 30.
    A short lesionis defined as less than 1.5 vertebral bodies in length, compared to a long lesion, which is greater than 1.5 vertebral bodies in length.
  • 32.
    Spinal cord infarctionis a rare cause of acute myelopathy, accounting for about 6% of cases of Myelopathy Caused include occlusion related to aortic or cardiac interventions, trauma, systemic arteriopathy Classically, anterior spinal artery infarct produces T2 hyperintensity in the anterior horns and surrounding white matter, forming the “owl’s or snake eye” sign in axial cuts Posterior spinal artery infarct produces T2 hyperintensity that is limited to the dorsal columns and posterior horns Restricted diffusion at diffusion-weighted imaging can improve diagnostic certainty when cord infarct is suspected Anterior spinal artery syndrome causes bilateral loss of motor and spinothalamic function with sparing of the dorsal columns, posterior spinal artery syndrome results in loss of proprioception and perception of vibration below the level of the dorsal cord
  • 33.
    anterior spinal arteryinfarct produces T2 hyperintensity in the anterior horns and surrounding white matter, forming the “owl’s or snake eye” sign in axial cuts With restricted diffusion in acute condition
  • 34.
    Acute cord infarctin a 60-year-old woman after thoracoabdominal aortic aneurysm repair. Axial T2-weighted MR image (a), diffusion-weighted MR image (b), and apparent diffusion coefficient (ADC) map (c) show postoperative changes in the paraspinal soft tissues (arrows in a). There is abnormal T2 hyperintensity involving the anterior horns of the central gray matter, demonstrating the owl’s eye sign (arrowhead in a), with a corresponding area of low SI on the ADC map (arrowhead in b and c
  • 35.
    Non acute onsetlesions • Neoplastic • Metabolic • Neurodegenerative • Inflammatory or immune-mediated disease the contour of the spinal cord to determine if the cord is focally expanded or not .
  • 36.
    In the nonacute setting,intrinsic SI alteration with associated focal expansion of the cord suggests a neoplastic process
  • 37.
    1- Nonacute Expansileneoplastic Myelopathy
  • 38.
    As astrocytomas arisefrom cord parenchyma (cf. ependymomas that arise in the central canal), they typically have an eccentric location within the spinal cord. Peritumoral edema is present in ~40%. Intratumoral cysts are present in ~20% and peritumoral cysts are present in ~15% 8. Unlike ependymomas, hemorrhage is uncommon. involvement of entire spinal cord (holocord presentation) - more common in children than in adults
  • 39.
    Spinal astrocytoma -thoracic A mass with high T2 signal ( * ) is located eccentrically within the cord, with 'normal' appearing cord displaced posteriorly (blue arrows). The mass demonstrates heterogeneous contrast enhancement (red arrows).
  • 40.
    1- Nonacute Expansileneoplastic Myelopathy
  • 41.
    • widened spinalcord (as ependymomas arise from ependymal cells lining the central canal, they tend to occupy the central portion of the spinal cord and cause symmetric cord expansion) • Non-tumoral cysts are present in 62% 5 • Surrounding cord odema • large lesions may cause scalloping of the posterior vertebral bodies and neural exit foraminal enlargement
  • 42.
    Cord ependymoma ina 25-year-old woman with a history of neurofibromatosis type 2 who presented with progressive back pain and leg numbness. Sagittal STIR (a), T1-weighted (b), and contrast-enhanced T1-weighted (c) MR images demonstrate a heterogeneous mildly enhancing intramedullary lesion in the upper thoracic cord, causing cord expansion (arrow). The mass shows hemorrhagic products along the inferior aspect (arrowhead in a), demonstrating the hemosiderin cap sign
  • 43.
    NB : Myxopapillary ependymomas are a variant type of ependymoma that occurs predominantly in the filum terminale and/or conus medullaris.  They represent 13% of all spinal ependymomas and are the most common tumors of the cauda equina region. • well-defined intradural tumors. • Low T1 , high T2 , showing enhancement • Classically, they present when larger and sausage-shaped, spanning more than one vertebral level, cause scalloping of the vertebral bodies and extend out of the neural exit foramina.
  • 44.
    1- Nonacute Expansileneoplastic Myelopathy
  • 45.
    • Appears asdiscrete nodules, there can be diffuse cord expansion • An associated tumor cyst or syrinx is common (50- 100%) • In T2 associate focal flow voids especially in larger lesions
  • 46.
    CORD metastasis • RARE •Lung cancer accounts for ~50% of cases . Other primary malignancies are: breast cancer, lymphoma, leukemia, malignant melanoma • More on old age Diagnostic clue : • Known primary • Cord focus with extensive surround oedema out of proportion of its size
  • 47.
    NB :Intradural extramedullary neoplasms Spinalnerve sheath tumors ( neurofibroma /schwannoma )  Well-circumscribed lesion centered along the course of the nerve  Transforaminal spread “Dumbbell- shaped' mass  Large extra-spinal component  Bone remodeling :  Neuroforaminal widening  Thinned pedicles  Vertebral body scalloping
  • 48.
     Schwannoma Vsneurofibroma  Target sign ( hyperintense rim and central area of low signal due to a dense central area of collagenous stroma )  Cystic changes , hemorrhage, intrinsic vascular changes (thrombosis, sinusoidal dilatation and fatty degeneration.  NF II
  • 49.
    Meningioma Benign tumor originatingfrom dural covering Diagnostic clue • Intradural extramedullary mass that enhances avidly with contrast • Broad dural attachment • -/+ dural tail •
  • 50.
    Extramedullary metastasis Spread ofmalignant tumor through subarachnoid spaces of brain and spinal cord Etiology "Drop" metastases  Adults: glioblastoma multiforme (GBM) , anaplastic astrocytoma  Children: - PNET (medulloblastoma) , ependymoma  Others: Germinoma, choroid plexus papilloma/carcinoma Hematogenous spread Adenocarcinomas (lung, breast), melanoma , papillary carcinoma of thyroid
  • 51.
    MRI Diffuse, thin, sheet-likecoating OR discrete nodules of cord/roots (carcinomatous meningitis)
  • 52.
    2- Non acutenon expansile myelopathy 1- Metabolic Disease. including various vitamin and mineral deficiencies, mitochondrial diseases, leukodystrophies, and genetic syndromes. For example, subacute combined degeneration (SACD) can be seen in the setting of vitamin B 12 deficiency . This entity tends to affects the dorsal columns and lateral corticospinal tracts Sagittal MRI demonstrates non expansile T2 hyperintensity mainly involving long segment in the posterior cervical and thoracic spinal cord without associated enhancement Axial T2-weighted MR images demonstrate hyperintensity involving bilateral dorsal columns, in an “inverted V” configuration
  • 53.
    SACD in a54-yearold man with progressive sensory and gait disturbance with mild cognitive slowing who was found to have a low serum vitamin B 12 level. (a) On a sagittal STIR image, hyperintensity involving the dorsal aspect of the cord extends from C1 to C6 (arrow). (b) Axial T2-weighted MR image demonstrates nonexpansile hyperintensity in the dorsal columns in the inverted V pattern (arrow). The patient’s neurologic symptoms markedly improved after supplemental vitamin B12 injections.
  • 54.
    2- Non acutenon expansile myelopathy 2- Neurodegenerative Disease. (Motor neuron diseases of the spinal cord ) including primary lateral sclerosis, spinocerebellar ataxia, iron neurodegeneration, Friedreich ataxia, and amyotrophic lateral sclerosis (ALS) . ALS is the most common type of motor neuron disease The diagnosis of ALS is rarely made by using imaging alone but imaging of the cord help to confirm the diagnosis, exclude other causes, and monitor progression MRI demonstrates T2 hyperintensity involving the anterolateral columns with or without associated spinal cord atrophy. The SI abnormality may be seen to extend upwards along the corticospinal tracts into the intracranial compartment
  • 55.
    ALS in a35-year-old man with progressive spastic quadriplegia. (a) Axial T2-weighted MR image shows hyperintensity in the lateral aspects of the cervical spinal cord (arrows) without cord expansion. (b, c) Additional axial MR images demonstrate T2 or FLAIR hyperintensity in the corticospinal tracts within the cerebral peduncles and lateral aspects of the midbrain and pons (arrows).
  • 56.
    2- Non acutenon expansile myelopathy 3 - Inflammatory and Immune-mediated Disease The three common multisystem inflammatory immune-mediated disorders affecting the spinal cord including systemic lupus erythematosus, Sjögren disease, and neurosarcoidosis In general, central nervous system involvement in these entities is uncommon, and spinal cord involvement in particular is rare At MRI, there is usually long-segment non expansile T2 hyperintensity, which can be seen in all three entities. Variable intramedullary enhancement can be seen in any of these conditions however, neurosarcoidosis may have distinguishing features including dorsal spinal cord predominance, leptomeningeal enhancement, and the trident sign—crescentic posterior subpial enhancement with subtle additional central canal enhancement
  • 57.
    Sagittal MRI showscentral canal enhancement in spinal cord sarcoidosis MRIs show longitudinally extensive T2 hyperintensity (A.a, B.a, C.a, D.a) with dorsal subpial enhancement (A.b, B.b, C.b; arrows) and central canal enhancement (A.b, B.b, C.b, D.b; arrowheads).
  • 58.
    Axial postgadolinium images highlightthe trident sign Crescent-shaped layering of posterior subpial enhancement accompanied by central canal enhancement led to a 3-pronged appearance (A.a, B.a, C.a) resembling a trident head (A.b, B.b, C.b).
  • 59.
    2- Non acutenon expansile myelopathy 4- Radiation myelitis :  posttreatment change after spinal irradiation can produce myelitis within the irradiated field.  At MRI, there is typically extensive long-segment T2 hyperintensity. In the initial phase, there may be a variable degree of enhancement. In later stages, there may be chronic atrophy or even cystic necrosis .  The ancillary finding of fatty bone marrow replacement in the corresponding vertebral bodies supports the diagnosis
  • 60.
    Radiation myelitis 55 yearsold men followed since 2 years for undifferenciated nasopharyngeal carcinoma treated with radiotherapy consulting for paresthesia of the right upper limb. MRI : sagittal T1 (a), T2 (b) and T1 Gado (c): showing extensive long- segment T2 hyperintensity along the cervical cord and cranio-cevical junction with fatty bone marrow replacement in the corresponding vertebral bodies

Editor's Notes

  • #58 Sagittal MRI shows central canal enhancement in spinal cord sarcoidosis MRIs show longitudinally extensive T2 hyperintensity (A.a, B.a, C.a, D.a) with dorsal subpial enhancement (A.b, B.b, C.b; arrows) and central canal enhancement (A.b, B.b, C.b, D.b; arrowheads).
  • #59 Axial postgadolinium images highlight the trident sign Crescent-shaped layering of posterior subpial enhancement accompanied by central canal enhancement led to a 3-pronged appearance (A.a, B.a, C.a) resembling a trident head (A.b, B.b, C.b).