M. George Bush
M170281CE
Soil Aquifer Treatment, Dan Region
Wastewater Reclamation, Israel
Contents
 Introduction
 Dan Region Wastewater Reclamation project
 Water Treatment Process
 The monitoring system
 Results and analysis
 Conclusion
 Reference
Introduction
 The Dan Region project is the largest water reclamation Scheme in Israel which
provides for collection, treatment, groundwater recharge and reuse of municipal
wastewater from Tel-Aviv metropolitan area and several other neighbouring
municipalities.
 The project serves a total population of about 1.3 million with an average
municipal wastewater flow 2,70,000 m3 /day.
 The special recharge-recovery method developed and practiced successfully in
the Dan Region project is rather a soil aquifer treatment (SAT)
 Which should be considered as an integral part of the municipal waste water
treatment process.
 SAT consists of controlled passage of effluent through the unsaturated zone
and the aquifer , mainly for purification purposes, as well as for seasonal and
multi annual storage.
 The recharge operation is carried out by means of spreading basin
which are surrounding by adequately spaced recovery wells which
permit separating the recharge zone from the rest of the aquifer.
 The reclaimed effluent, after a relatively long detention period in the
underground aquifer, is pumped for unrestricted agricultural use,
irrigating the arid Negev (the southern part of Israel).
 The project was established in the 1977, and has been growing
continuously. At present(2011), the system collects and treats about
110 x 106m3 per year.
Dan Region Wastewater Reclamation
 Effluent from the Dan Region WWTP is conveyed to for recharge basins
covering a total area of 110 ha.
 Hydraulic loading to the basins varies between 73 and 150 m/yr.
 The effluent percolates vertically through 15 to 30 m of the
unsaturated zone, and spreads horizontally (radially) through the
saturated zone.
 Approximately 100 recovery wells, located 300 to 1,500 m from the
recharge basins, pump the recharged water from a depth of 100 to 200 m.
 A short recharge cycle was employed consisting usually of 1 day flooding
and 2-3 days drying in order to ensure that aerobic conditions predominate
in the unsaturated zone and aquifer
 Water recovered from the SAT system is of extremely high quality and can
be used for unrestricted agricultural irrigation.
Water Treatment Process
 The major purification processes occurring in the soil aquifer system are :
Slow-sand filtration, Chemical precipitation, adsorption, ion exchange,
biological degradation, nitrification, denitrification and disinfection .
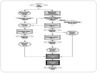
 At Stage One of the project
the wastewater was biologically treated by a system of facultative oxidation
ponds with recirculation and additional chemical treatment by a lime-
magnesium process, followed by detention of the high-pH effluent in
“polishing ponds”. The partially treated effluent was recharged to the
regional groundwater aquifer by means of the Soreq spreading basins.
 At stage two of the project
At Stage Two, the wastewater conveyed to the treatment plant undergoes
mechanical-biological treatment by means of an activated-sludge process
with nitrification-denitrification. The secondary effluent is recharged to the
groundwater by means of the spreading basins Yavneh 1 and Yavneh 2.
 A wastewater treatment plant system, comprised of an activated sludge plant
(the biomechanical plant),which treats most of the wastes.
 A system of oxidation and polishing ponds used mostly for treatment of excess
sewage flows.
 networks of observation wells (53 wells all together). which surround the
recharge basins
 networks of recovery wells (a total of 74 active wells) which surround the
recharge sites
 The treatment plant effluents are pumped into three different sites located
within the regional sand dunes, where they are spread on the sand and
percolate downward into the underground aquifer for temporary storage and
for additional time-dependent treatment.
 Two of the spreading basins are used for recharge of the mechanical-
biological treatment-plant effluent. These are Yavneh 1 (60 acres, located 7
km to the south of the plant) and Yavneh 2 (45 acres, 10 km south of the
plant).
 the third basin is used for recharge of a mixture of the oxidation ponds
effluent and a certain fraction from the biomechanical treatment plant that is
required in order to improve the quality of the effluent to the necessary
level. This is the Soreq site, which has an area of about 60 acres and is
located to the east of the ponds.
The monitoring system
 The major role of the monitoring system is therefore to secure the chemical
and sanitary quality of the water supplied by the system
 Issue warnings regarding any change in the water quality.
 Also investigating certain aspects, such as the routine operation of the plant
and the chemico-biological quality of its water.
 This is necessary in order to determine the adaptability of the Third Line
water for unlimited irrigation, not only from the sanitary aspect but also from
the agricultural viewpoint.
 The various investigated parameters and the sampling of water consider.
Conclusion
 The soil aquifer treatment system as applied in the Dan Region is an efficient
low cost process. The very high quality of reclaimed water obtained after
SAT is suitable for a variety of non-potable uses as unrestricted agricultural
uses(including irrigation of vegetable), and recreational uses.

Soil Aquifer treatment system

  • 1.
    M. George Bush M170281CE SoilAquifer Treatment, Dan Region Wastewater Reclamation, Israel
  • 2.
    Contents  Introduction  DanRegion Wastewater Reclamation project  Water Treatment Process  The monitoring system  Results and analysis  Conclusion  Reference
  • 3.
    Introduction  The DanRegion project is the largest water reclamation Scheme in Israel which provides for collection, treatment, groundwater recharge and reuse of municipal wastewater from Tel-Aviv metropolitan area and several other neighbouring municipalities.  The project serves a total population of about 1.3 million with an average municipal wastewater flow 2,70,000 m3 /day.
  • 4.
     The specialrecharge-recovery method developed and practiced successfully in the Dan Region project is rather a soil aquifer treatment (SAT)  Which should be considered as an integral part of the municipal waste water treatment process.  SAT consists of controlled passage of effluent through the unsaturated zone and the aquifer , mainly for purification purposes, as well as for seasonal and multi annual storage.
  • 5.
     The rechargeoperation is carried out by means of spreading basin which are surrounding by adequately spaced recovery wells which permit separating the recharge zone from the rest of the aquifer.  The reclaimed effluent, after a relatively long detention period in the underground aquifer, is pumped for unrestricted agricultural use, irrigating the arid Negev (the southern part of Israel).  The project was established in the 1977, and has been growing continuously. At present(2011), the system collects and treats about 110 x 106m3 per year.
  • 6.
    Dan Region WastewaterReclamation  Effluent from the Dan Region WWTP is conveyed to for recharge basins covering a total area of 110 ha.  Hydraulic loading to the basins varies between 73 and 150 m/yr.  The effluent percolates vertically through 15 to 30 m of the unsaturated zone, and spreads horizontally (radially) through the saturated zone.
  • 7.
     Approximately 100recovery wells, located 300 to 1,500 m from the recharge basins, pump the recharged water from a depth of 100 to 200 m.  A short recharge cycle was employed consisting usually of 1 day flooding and 2-3 days drying in order to ensure that aerobic conditions predominate in the unsaturated zone and aquifer  Water recovered from the SAT system is of extremely high quality and can be used for unrestricted agricultural irrigation.
  • 11.
    Water Treatment Process The major purification processes occurring in the soil aquifer system are : Slow-sand filtration, Chemical precipitation, adsorption, ion exchange, biological degradation, nitrification, denitrification and disinfection .  At Stage One of the project the wastewater was biologically treated by a system of facultative oxidation ponds with recirculation and additional chemical treatment by a lime- magnesium process, followed by detention of the high-pH effluent in “polishing ponds”. The partially treated effluent was recharged to the regional groundwater aquifer by means of the Soreq spreading basins.  At stage two of the project At Stage Two, the wastewater conveyed to the treatment plant undergoes mechanical-biological treatment by means of an activated-sludge process with nitrification-denitrification. The secondary effluent is recharged to the groundwater by means of the spreading basins Yavneh 1 and Yavneh 2.
  • 13.
     A wastewatertreatment plant system, comprised of an activated sludge plant (the biomechanical plant),which treats most of the wastes.  A system of oxidation and polishing ponds used mostly for treatment of excess sewage flows.  networks of observation wells (53 wells all together). which surround the recharge basins  networks of recovery wells (a total of 74 active wells) which surround the recharge sites
  • 14.
     The treatmentplant effluents are pumped into three different sites located within the regional sand dunes, where they are spread on the sand and percolate downward into the underground aquifer for temporary storage and for additional time-dependent treatment.  Two of the spreading basins are used for recharge of the mechanical- biological treatment-plant effluent. These are Yavneh 1 (60 acres, located 7 km to the south of the plant) and Yavneh 2 (45 acres, 10 km south of the plant).  the third basin is used for recharge of a mixture of the oxidation ponds effluent and a certain fraction from the biomechanical treatment plant that is required in order to improve the quality of the effluent to the necessary level. This is the Soreq site, which has an area of about 60 acres and is located to the east of the ponds.
  • 15.
    The monitoring system The major role of the monitoring system is therefore to secure the chemical and sanitary quality of the water supplied by the system  Issue warnings regarding any change in the water quality.  Also investigating certain aspects, such as the routine operation of the plant and the chemico-biological quality of its water.  This is necessary in order to determine the adaptability of the Third Line water for unlimited irrigation, not only from the sanitary aspect but also from the agricultural viewpoint.  The various investigated parameters and the sampling of water consider.
  • 21.
    Conclusion  The soilaquifer treatment system as applied in the Dan Region is an efficient low cost process. The very high quality of reclaimed water obtained after SAT is suitable for a variety of non-potable uses as unrestricted agricultural uses(including irrigation of vegetable), and recreational uses.