Embed presentation
Download as PDF, PPTX


























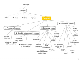
Six Sigma is a data-driven methodology for improving business processes and products. It involves defining problems, measuring key aspects, analyzing data to find causes of defects, improving processes by addressing causes, and controlling processes to maintain improvements. Statistical tools are used throughout. The goal is to reduce variation and improve quality to meet customer requirements.
























