SIX SIGMA PROJECT
Title: Improving Quality of Education in MNIT
Submitted by:
Bhavanish Kr. Singh
Index
1. Aim
2. Why do we need this project?
3. Six sigma Tools - DMAIC
3.1. Define Phase
a) SIPOC Diagram
b) CTQ Diagram
3.2. Measure Phase
a) Histogram
b) Process Capability Analysis
3.3. Analysis Phase
a) Run Chart
b) Cause and Effect Diagram
c) Pareto Chart
3.4. Improvement Phase
a) FMEA Diagram
3.5. Control Phase
a) X bar Chart
b) R Chart
4. Conclusions
5. References
STEPS
Step 1. DEFINE the problem and scope of work of the project team. The
description of the problem should include the pain felt by the customer and/or
business as well as how long the issue has existed. Hence, identify the customer(s),
the project goals, and time frame for completion. The appropriate types of
problems have unlimited scope and scale, from employee problems to issues with
the production process or advertising. Regardless of the type of problem, it should
be systemic—part of an existing, steady-state process wherein the problem is not a
one-time event, but has caused pain for a couple of cycles.
Step 2. MEASURE the performance of current process. Identify what data is
available and from what source. Develop a plan to gather it. Gather the data and
summarize it, telling a story to describe the problem. This usually involves
utilization of graphical tools.
Step 3. ANALYZE the current performance to isolate the problem. Through
analysis (both statistical and qualitatively), begin to formulate and test hypothesis
about the root cause of the problem.
Step 4. IMPROVE the problem by selecting a solution. Based on the identified
root cause(s) in the prior step, directly address the cause with an improvement.
Brainstorm potential solutions, prioritize them based on customer requirements,
make a selection, and test to see if the solution resolves the problem.
Step 5. CONTROL the improved process or product performance to ensure the
target(s) are met. Once the solution has resolved the problem, the improvements
must be standardized and sustained over time. The standard-operating-procedures
may require revision, and a control plan should be put in place to monitor ongoing
performance. The project team transitions the standardized improvements and
sustaining control plan to the process players and closes out the project.
Problem Statement:
Last 3 Years, data shows decline in Placements due to lack of skills and unrevised
syllabus pattern according to the feedback of companies visiting MNIT.
Goal Statement:
Find out the problems and enhance the quality of education in MNIT.
Define Measure Analyse Improve Control
Project Progress Overview
Dates:
Planned 28/10/2015 12/11/2015 17/11/2015 20/11/2015 21/11/2015
D1. Map Project
D2. Approve Project
M1. CTQ Characteristics &
Standards
M2. Measurement System
Analysis
M3. Data Collection
A1. Baseline Process
A2. Performance
Objective
A3. Identify Drivers of
Variation
I1. Screen for Vital Xs
I2. Define Improved
Process
C1. MSA on Xs
C2. Improved Process Capability
C3. Establish Control Plan
Steps:
Key Deliverables:
• List of Customer(s)
and Project CTQs
• QFD / CTQ Tree
• Operational
definition,
Specification
limits, target,
defect definition
for Project Y(s)
• Data Collection
Plan
• Measurement
System Analysis
• Baseline of
Current Process
Performance
• Normality Test
• Statistical Goal
Statement for
Project
• List of Statistically
Significant Xs
• List of Vital
Few Xs
• Confirmation
Runs/Results
• Tolerances on
Vital Few Xs
• MSA Results on Xs
• Post Improvement
Capability
• Statistical
Confirmation of
Improvements
• Process Control
Plan
• Process Owner
Signoff
Tools:
 Survey
 Focus Groups
 Interviews
 Stakeholder
Analysis
 Data Collection Plan
 Continuous Gage
R&R
 Attribute Gage R&R
 Sample Size
Calculator
 Basic Statistics
 Histogram
 Run Charts
 Detailed Process
Mapping
 Nature of Work
 Flow of Work
 C & E Matrix
 Hypothesis Testing
 New Process
Mapping
 FMEA on new
process
 Process Modeling /
Simulation
 Continuous Gauge
R&R
 Discrete Gauge R&R
 Control Charts
 Hypothesis Testing
 Control Plan
Define Phase
Vision Statement:
To create a center for imparting technical education of international standards and
conduct research at the cutting edge of technology to meet the current and future
challenges of technological development.
Mission Statement:
To create technical manpower for meeting the current and future demands of industry:
To recognize education and research in close interaction with industry with emphasis on
the development of leadership qualities in the young men and women entering the
portals of the Institute with sensitivity to social development and eye for opportunities
for growth in the international perspective.
CASE:
Quality Policy:
MNIT shall strive to impart knowledge in such a manner as to achieve total satisfaction
of students, parents, employers, and the society.
Institute Motto:
योग: कर्मसुकौशलर्
CTQ
Syllabus
Method of teaching
Result of students
Experience
Quality of
teaching in MNIT
Industry
Requirement
Presentations
Projects
Practicals
Teaching
Experience
Research
Papers/Patent
s
Primitive
teaching
Interactive
teaching
E classes,
Projectors etc.
Placements
Skills
CGPA/%
Infrastructure
Audibility
Hygienic/ Healthy
Supplier Input Process Output Customer
SIPOC Diagram
Government,
Newspaper, Website
Documents, candidate,
rank, Eligible
candidates
College students
Student, Parents
Institute, Website, Book
Stores
Faculty, student,
infrastructure
Mark sheet, integrated
knowledge of all
branches
Student
Institute, Friends, Book
Stores, Seniors,
Professors
Faculty, student,
infrastructure
Theoretical
knowledge, mark-
sheet Student
Organization, Institute Company, training
Practical knowledge,
satisfied teachers Student
Institute
Company
infrastructure, eligible
candidate, placement
cell
Placed/ not placed
Student
Institute
Student authority,
infrastructure, cleared
mark-sheet
Under graduation
degree, happy parents
and teacher
Student, Parents
Apply for Admission
Procedure
Undergo basic knowledge
programme (Attend
classes , labs and
seminars/ Assessment )
Gain in depth knowledge
about branch
Gain practical overall
knowledge- Industrial
training
Appear for selection
procedure/ placement or
Higher Studies
Receive degree
Measure Phase
Using MiniTab 17 software bundle we performed Process Capability Analysis. In
this data, we do NOT have Upper Specification Limit (USL) as customer
satisfaction can increase up to any level.
DATA:
Faculty Avg. strength
of class
Avg. marks
of Student
Experience
(Years)
Average
Feedback
Rating
1 84.8 68.50 26 7
2 81.8 72.4 28 6
3 76.1 78.1 27 9
4 60.4 85.6 23 9
5 70.3 74.1 25 8
6 79.6 59.8 28 7
7 73.4 67.7 24 8
8 83.6 74.2 24 7
9 80.1 68.9 27 6
10 72.5 71.8 22 8
11 68.0 74.4 26 7
12 76.7 67.8 28 7
13 81.1 74.1 30 8
14 77 71.5 25 8
15 75.1 76.5 21 8
16 82.0 70.5 20 7
17 66.4 69.4 21 6
18 84.2 74.7 28 7
19 78.2 72.6 23 8
20 82.8 71.7 27 8
Histogram
Process Capability Analysis
Analyze Phase
Here we will find out the special causes of variations and find the relation with
other variables if possible.
In the run chart, we get the relation between average feedback ratings and the
experience of teaching faculty. It can be seen that there are somehow equal
number of ups and downs displayed in the performance. Our target is to improve
the down points and increase the overall performance of teaching staff.
Experience
(Years)
Average
Feedback
Rating
26 7
28 6
27 9
23 9
25 8
28 7
24 8
24 7
27 6
22 8
26 7
28 7
30 8
25 8
21 8
20 7
21 6
28 7
23 8
27 8
7
6
9 9
8
7
8
7
6
8
7 7
8 8 8
7
6
7
8 8
5
6
7
8
9
10
26 28 27 23 25 28 24 24 27 22 26 28 30 25 21 20 21 28 23 27
AVGFEEDBACKRATINGS
EXPERIENCE OF TEACHING
Run Chart
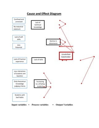
Cause and Effect Diagram
Input variables + Process variables = Output Variables
Lack of
technical
knowledge
Lack of skills
Increasing
no. of failing
students
Decline in
placements
Unsatisfied
Stakeholder
s
Confined and
unrevised
syllabus
No industrial
exposure
Less
Potential
candidates
Lack of soft
skills
Less interaction
of students and
teachers
Lack of Practical
experience
Students with
bad habits
Only theoretical
knowledge
judging criteria
Problem Statement
Gain practical overall
knowledge - Industrial
training
Improve Phase
INPUTS PROCESS OUTPUTS
Process Map
Documents,
candidate, rank,
Eligible
candidates
Faculty,
student,
infrastructure
College
students
Mark sheet,
integrated
knowledge of all
branches
Theoretical
knowledge,
mark sheet
Apply for admission process.
Undergo basic knowledge
program (Attend classes
labs and seminars/
Assessment )
Faculty,
student,
infrastructure
Gain in depth knowledge
about branch
Appear for selection
procedure/ placement or
Higher Studies
Receive degree
Company
infrastructure,
eligible
candidate,
placement cell
Placed/
not
placed
Student
authority,
infrastructure,
cleared mark-
sheet
Under
graduation
degree, happy
parents and
teachers
Practical
knowledge,
satisfied
teachers
Company,
training
Cause and Effect Matrix
Technical
knowledge
Non-
technical
knowledge
Personality
Process
Outputs
Importance
Process Step Correlation of Input to Output Total
Apply for admission procedure 0 0 0 0
Undergo basic knowledge program 5 7 6 161
Gain in depth knowledge of the opted branch 9 5 2 151
Gain practical overall knowledge 9 5 7 191
Appear for selection procedure 2 5 6 113
Receive degree 1 1 3 43
Failure Mode and Effect Analysis form
2320252822282326
10
9
8
7
Experience
SampleMean
__
X=7.706
UCL=10.365
LB=7
2320252822282326
3
2
1
0
Experience
SampleRange
_
R=1
UCL=3.267
LCL=0
Xbar-R Chart of Average Feedback Rating
Tests performed with unequal sample sizes
Control Phase
We have set the lower limit to 7 as minimum quality rating found in MNIT teaching faculty.
There are 3 samples (sample no. 2, 8, 16) which are showing performance below lower
specification limit. Removing these points we have the improved chart as follows-
19181716151413121110987654321
10.0
7.5
5.0
Sample
SampleMean
__
X=7.45
UCL=10.110
LB=7
27282025282224252726
3
2
1
0
Experience
SampleRange
_
R=1
UCL=3.267
LCL=0
Xbar-R Chart of Average Feedback Rating
Tests performed with unequal sample sizes
Result:
R-chart accounts that the quality of teaching does not only depend on the
experience of teaching a teacher has but on several other factors as well.
Also, the performance of students cannot be judged by their attendance. So MNIT
should not just focus on the attendance of students.
We can also conclude that good infrastructure also helps in enhancing the
education standards.

Six sigma project

  • 1.
    SIX SIGMA PROJECT Title:Improving Quality of Education in MNIT Submitted by: Bhavanish Kr. Singh
  • 2.
    Index 1. Aim 2. Whydo we need this project? 3. Six sigma Tools - DMAIC 3.1. Define Phase a) SIPOC Diagram b) CTQ Diagram 3.2. Measure Phase a) Histogram b) Process Capability Analysis 3.3. Analysis Phase a) Run Chart b) Cause and Effect Diagram c) Pareto Chart 3.4. Improvement Phase a) FMEA Diagram 3.5. Control Phase a) X bar Chart b) R Chart 4. Conclusions 5. References
  • 3.
    STEPS Step 1. DEFINEthe problem and scope of work of the project team. The description of the problem should include the pain felt by the customer and/or business as well as how long the issue has existed. Hence, identify the customer(s), the project goals, and time frame for completion. The appropriate types of problems have unlimited scope and scale, from employee problems to issues with the production process or advertising. Regardless of the type of problem, it should be systemic—part of an existing, steady-state process wherein the problem is not a one-time event, but has caused pain for a couple of cycles. Step 2. MEASURE the performance of current process. Identify what data is available and from what source. Develop a plan to gather it. Gather the data and summarize it, telling a story to describe the problem. This usually involves utilization of graphical tools. Step 3. ANALYZE the current performance to isolate the problem. Through analysis (both statistical and qualitatively), begin to formulate and test hypothesis about the root cause of the problem. Step 4. IMPROVE the problem by selecting a solution. Based on the identified root cause(s) in the prior step, directly address the cause with an improvement. Brainstorm potential solutions, prioritize them based on customer requirements, make a selection, and test to see if the solution resolves the problem. Step 5. CONTROL the improved process or product performance to ensure the target(s) are met. Once the solution has resolved the problem, the improvements must be standardized and sustained over time. The standard-operating-procedures may require revision, and a control plan should be put in place to monitor ongoing performance. The project team transitions the standardized improvements and sustaining control plan to the process players and closes out the project. Problem Statement: Last 3 Years, data shows decline in Placements due to lack of skills and unrevised syllabus pattern according to the feedback of companies visiting MNIT. Goal Statement: Find out the problems and enhance the quality of education in MNIT.
  • 4.
    Define Measure AnalyseImprove Control Project Progress Overview Dates: Planned 28/10/2015 12/11/2015 17/11/2015 20/11/2015 21/11/2015 D1. Map Project D2. Approve Project M1. CTQ Characteristics & Standards M2. Measurement System Analysis M3. Data Collection A1. Baseline Process A2. Performance Objective A3. Identify Drivers of Variation I1. Screen for Vital Xs I2. Define Improved Process C1. MSA on Xs C2. Improved Process Capability C3. Establish Control Plan Steps: Key Deliverables: • List of Customer(s) and Project CTQs • QFD / CTQ Tree • Operational definition, Specification limits, target, defect definition for Project Y(s) • Data Collection Plan • Measurement System Analysis • Baseline of Current Process Performance • Normality Test • Statistical Goal Statement for Project • List of Statistically Significant Xs • List of Vital Few Xs • Confirmation Runs/Results • Tolerances on Vital Few Xs • MSA Results on Xs • Post Improvement Capability • Statistical Confirmation of Improvements • Process Control Plan • Process Owner Signoff Tools:  Survey  Focus Groups  Interviews  Stakeholder Analysis  Data Collection Plan  Continuous Gage R&R  Attribute Gage R&R  Sample Size Calculator  Basic Statistics  Histogram  Run Charts  Detailed Process Mapping  Nature of Work  Flow of Work  C & E Matrix  Hypothesis Testing  New Process Mapping  FMEA on new process  Process Modeling / Simulation  Continuous Gauge R&R  Discrete Gauge R&R  Control Charts  Hypothesis Testing  Control Plan
  • 5.
    Define Phase Vision Statement: Tocreate a center for imparting technical education of international standards and conduct research at the cutting edge of technology to meet the current and future challenges of technological development. Mission Statement: To create technical manpower for meeting the current and future demands of industry: To recognize education and research in close interaction with industry with emphasis on the development of leadership qualities in the young men and women entering the portals of the Institute with sensitivity to social development and eye for opportunities for growth in the international perspective. CASE: Quality Policy: MNIT shall strive to impart knowledge in such a manner as to achieve total satisfaction of students, parents, employers, and the society. Institute Motto: योग: कर्मसुकौशलर्
  • 6.
    CTQ Syllabus Method of teaching Resultof students Experience Quality of teaching in MNIT Industry Requirement Presentations Projects Practicals Teaching Experience Research Papers/Patent s Primitive teaching Interactive teaching E classes, Projectors etc. Placements Skills CGPA/% Infrastructure Audibility Hygienic/ Healthy
  • 7.
    Supplier Input ProcessOutput Customer SIPOC Diagram Government, Newspaper, Website Documents, candidate, rank, Eligible candidates College students Student, Parents Institute, Website, Book Stores Faculty, student, infrastructure Mark sheet, integrated knowledge of all branches Student Institute, Friends, Book Stores, Seniors, Professors Faculty, student, infrastructure Theoretical knowledge, mark- sheet Student Organization, Institute Company, training Practical knowledge, satisfied teachers Student Institute Company infrastructure, eligible candidate, placement cell Placed/ not placed Student Institute Student authority, infrastructure, cleared mark-sheet Under graduation degree, happy parents and teacher Student, Parents Apply for Admission Procedure Undergo basic knowledge programme (Attend classes , labs and seminars/ Assessment ) Gain in depth knowledge about branch Gain practical overall knowledge- Industrial training Appear for selection procedure/ placement or Higher Studies Receive degree
  • 8.
    Measure Phase Using MiniTab17 software bundle we performed Process Capability Analysis. In this data, we do NOT have Upper Specification Limit (USL) as customer satisfaction can increase up to any level. DATA: Faculty Avg. strength of class Avg. marks of Student Experience (Years) Average Feedback Rating 1 84.8 68.50 26 7 2 81.8 72.4 28 6 3 76.1 78.1 27 9 4 60.4 85.6 23 9 5 70.3 74.1 25 8 6 79.6 59.8 28 7 7 73.4 67.7 24 8 8 83.6 74.2 24 7 9 80.1 68.9 27 6 10 72.5 71.8 22 8 11 68.0 74.4 26 7 12 76.7 67.8 28 7 13 81.1 74.1 30 8 14 77 71.5 25 8 15 75.1 76.5 21 8 16 82.0 70.5 20 7 17 66.4 69.4 21 6 18 84.2 74.7 28 7 19 78.2 72.6 23 8 20 82.8 71.7 27 8
  • 9.
  • 10.
  • 14.
    Analyze Phase Here wewill find out the special causes of variations and find the relation with other variables if possible. In the run chart, we get the relation between average feedback ratings and the experience of teaching faculty. It can be seen that there are somehow equal number of ups and downs displayed in the performance. Our target is to improve the down points and increase the overall performance of teaching staff. Experience (Years) Average Feedback Rating 26 7 28 6 27 9 23 9 25 8 28 7 24 8 24 7 27 6 22 8 26 7 28 7 30 8 25 8 21 8 20 7 21 6 28 7 23 8 27 8 7 6 9 9 8 7 8 7 6 8 7 7 8 8 8 7 6 7 8 8 5 6 7 8 9 10 26 28 27 23 25 28 24 24 27 22 26 28 30 25 21 20 21 28 23 27 AVGFEEDBACKRATINGS EXPERIENCE OF TEACHING Run Chart
  • 15.
    Cause and EffectDiagram Input variables + Process variables = Output Variables Lack of technical knowledge Lack of skills Increasing no. of failing students Decline in placements Unsatisfied Stakeholder s Confined and unrevised syllabus No industrial exposure Less Potential candidates Lack of soft skills Less interaction of students and teachers Lack of Practical experience Students with bad habits Only theoretical knowledge judging criteria Problem Statement
  • 16.
    Gain practical overall knowledge- Industrial training Improve Phase INPUTS PROCESS OUTPUTS Process Map Documents, candidate, rank, Eligible candidates Faculty, student, infrastructure College students Mark sheet, integrated knowledge of all branches Theoretical knowledge, mark sheet Apply for admission process. Undergo basic knowledge program (Attend classes labs and seminars/ Assessment ) Faculty, student, infrastructure Gain in depth knowledge about branch Appear for selection procedure/ placement or Higher Studies Receive degree Company infrastructure, eligible candidate, placement cell Placed/ not placed Student authority, infrastructure, cleared mark- sheet Under graduation degree, happy parents and teachers Practical knowledge, satisfied teachers Company, training
  • 17.
    Cause and EffectMatrix Technical knowledge Non- technical knowledge Personality Process Outputs Importance Process Step Correlation of Input to Output Total Apply for admission procedure 0 0 0 0 Undergo basic knowledge program 5 7 6 161 Gain in depth knowledge of the opted branch 9 5 2 151 Gain practical overall knowledge 9 5 7 191 Appear for selection procedure 2 5 6 113 Receive degree 1 1 3 43
  • 18.
    Failure Mode andEffect Analysis form
  • 19.
    2320252822282326 10 9 8 7 Experience SampleMean __ X=7.706 UCL=10.365 LB=7 2320252822282326 3 2 1 0 Experience SampleRange _ R=1 UCL=3.267 LCL=0 Xbar-R Chart ofAverage Feedback Rating Tests performed with unequal sample sizes Control Phase We have set the lower limit to 7 as minimum quality rating found in MNIT teaching faculty. There are 3 samples (sample no. 2, 8, 16) which are showing performance below lower specification limit. Removing these points we have the improved chart as follows- 19181716151413121110987654321 10.0 7.5 5.0 Sample SampleMean __ X=7.45 UCL=10.110 LB=7 27282025282224252726 3 2 1 0 Experience SampleRange _ R=1 UCL=3.267 LCL=0 Xbar-R Chart of Average Feedback Rating Tests performed with unequal sample sizes
  • 20.
    Result: R-chart accounts thatthe quality of teaching does not only depend on the experience of teaching a teacher has but on several other factors as well. Also, the performance of students cannot be judged by their attendance. So MNIT should not just focus on the attendance of students. We can also conclude that good infrastructure also helps in enhancing the education standards.