SIX SIGMA
Presented By:-
Swapnilkumar V. Pawar
Roll No. - 13253
1
HISTORY
2
 Quality management program developed by
Motorola in the 1980s.
 Officially launched by Motorola in 1987.
 After Motorola some electronic companies like
IBM, DEC And TEXAS Instruments also adopted
Six Sigma in 1990s.
 Your first question is likely….
What is Six Sigma?
 Your second question is likely…
Why Six Sigma?
3
WHAT IS SIGMA?
σ
 A term (Greek) used in statistics to represent
standard deviation from mean value, an indicator
of the degree of variation in a set of a process.
 Sigma measures how far a given process deviates
from perfection. Higher sigma capability, better
performance
4
WHAT IS SIX SIGMA?
 Six Sigma - A highly disciplined process that
enables organizations deliver nearly perfect
products and services.
 The figure of six arrived statistically from current
average maturity of most business enterprises
5
A statistical concept that measures a
process in terms of defects – at the six sigma
level, there 3.4 defects per million
opportunities(DPMO).
But, it is much more! 6
SIGMA SCALE
SIGMA LEVEL % GOOD DPMO
1 30.9 691462
2 69.1 308538
3 93.3 66807
4 99.38 6210
5 99.977 233
6 99.9997 3.4 7
SIX SIGMA METHODOLOGIES
(IT TAKES MONEY TO SAVE MONEY)
 BPMS
 Business Process Management System
 DMAIC
 Six Sigma Improvement Methodology
 DMADV
 Creating new process which will perform at Six
Sigma
8
WHAT IS DMAIC?
 A logical and structured
approach to problem solving and
process improvement.
 An iterative process (continuous
improvement)
 A quality tool which focus on
change management style.
9
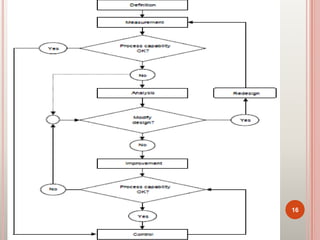
DMAIC - 5 STEP PROCESS
Define
Measure
Analyse
Control
Improve
10
DEFINE
1. Define 2. Measure 3. Analyze 4. Improve 5. Control
Clearly identify the problem
Utilize numerical definition
11
MEASURE
 Define performance standards
 Measure current level of quality
into Sigma. It precisely pinpoints
the area causing problems.
 Identify all potential causes for
such problems.
2. Measure1. Define
3. Analyze 4. Improve 5. Control
12
ANALYSE
 Establish process capability
 Define performance objectives
 Identify variation sources
1. Tools for analysis
2. Process Mapping
3. Statistical Tests
4. Design of Experiments
5. Control charts
3. Analyse1. Define 2. Measure
4. Improve 5. Control
13
IMPROVE
 Screen potential causes
 Discover variable relationships
among causes and effects.
 Pursue a method to resolve and
ultimately eliminate problems
4. Improve1. Define 2. Measure 3. Analyse
5. Control
14
CONTROL
 Monitor the improved process
continuously to ensure long term
sustainability of the new
developments.
 Document the results and
accomplishments of all the
improvement activities for
future reference.
5. Control1. Define 2. Measure 3. Analyse 4. Improve
15
16
WHAT IS DMADV ?
Acronym for:
 Define the project
 Measure the opportunity
 Analyze the process options
 Design the process
 Verify the performance 17
VARIOUS TOOLS USED IN SIX
SIGMA
 Check Sheet
 Root Cause Analysis
 Control Chart
 Cost-benefit analysis
 Correlation
 Run Chart
 Pareto Chart
18
WHY SIX SIGMA?
 Six Sigma emerged as a natural evolution in
business to increase profit by eliminating defects.
 The Current business environment now demands
and rewards innovation more than ever before due
to:
* Customer Expectations
* Technological Change
* Global Competition
* Market Fragmentation 19
BENEFITS OF SIX SIGMA
 Generates sustained success
 Sets performance goal for everyone
 Enhances value for customers
 Accelerates rate of improvement
 Promotes learning across boundaries
20
ROLES AND RESPONSIBILITIES
Champions
Quality Leader
Master Black Belts
Black Belts
Green Belts
21
22
HOW TO IMPLEMENT SIX SIGMA
FACTORS FOR SUCCESS:-
 LEADERSHIP
 COMMUNICATION
 REWARDS AND RECOGNITION
 TRAINING
 LAUNCHING THE INITIATIVE
 IMPLEMENTATION
 CONTINUE MOMENTUM 23
RETURN ON INVESTMENT
 In 2000 GE’s gross annual benefit was $6.6
billion.
 Motorola claims a Six Sigma ROI of between
10:1 & 50:1
24
TRAINING AND CERTIFICATIONS
If you want to make yourself more valuable
and attractive then get training and
certification
• Option I – Certification as Six Sigma Green
Belt
• Option II – Certification as Six Sigma Black
Belt
25
COMPANIES USING
Six Sigma is in use in virtually all industries around
the world. Some of companies can be listed as:
 Motorola
 Ericsson
 General Electric
 Sony
 Ford Motor Co.
 CITI bank
26
CONCLUSION
 A true Six Sigma organization produces not only
excellent product but also maintains highly
efficient production and administrative systems
that work effectively with the company's other
service processes.
 Driving rapid and sustainable improvement to
business processes.
27
REFERENCES
 http://www.isixsigma.com
 http://www.sixsigmaonline.org/index.html
 http://www.businessballs.com/sixsigma.htm
 http://www.slideshare.net/Sixsigmacentral/10-
six-sigmappt
 http://mypptsearch.allpopular.info/search-
ppt/six+sigma+ppt/ 28
QUERIES
29
THANK
YOU
30

Six sigma

  • 1.
    SIX SIGMA Presented By:- SwapnilkumarV. Pawar Roll No. - 13253 1
  • 2.
    HISTORY 2  Quality managementprogram developed by Motorola in the 1980s.  Officially launched by Motorola in 1987.  After Motorola some electronic companies like IBM, DEC And TEXAS Instruments also adopted Six Sigma in 1990s.
  • 3.
     Your firstquestion is likely…. What is Six Sigma?  Your second question is likely… Why Six Sigma? 3
  • 4.
    WHAT IS SIGMA? σ A term (Greek) used in statistics to represent standard deviation from mean value, an indicator of the degree of variation in a set of a process.  Sigma measures how far a given process deviates from perfection. Higher sigma capability, better performance 4
  • 5.
    WHAT IS SIXSIGMA?  Six Sigma - A highly disciplined process that enables organizations deliver nearly perfect products and services.  The figure of six arrived statistically from current average maturity of most business enterprises 5
  • 6.
    A statistical conceptthat measures a process in terms of defects – at the six sigma level, there 3.4 defects per million opportunities(DPMO). But, it is much more! 6
  • 7.
    SIGMA SCALE SIGMA LEVEL% GOOD DPMO 1 30.9 691462 2 69.1 308538 3 93.3 66807 4 99.38 6210 5 99.977 233 6 99.9997 3.4 7
  • 8.
    SIX SIGMA METHODOLOGIES (ITTAKES MONEY TO SAVE MONEY)  BPMS  Business Process Management System  DMAIC  Six Sigma Improvement Methodology  DMADV  Creating new process which will perform at Six Sigma 8
  • 9.
    WHAT IS DMAIC? A logical and structured approach to problem solving and process improvement.  An iterative process (continuous improvement)  A quality tool which focus on change management style. 9
  • 10.
    DMAIC - 5STEP PROCESS Define Measure Analyse Control Improve 10
  • 11.
    DEFINE 1. Define 2.Measure 3. Analyze 4. Improve 5. Control Clearly identify the problem Utilize numerical definition 11
  • 12.
    MEASURE  Define performancestandards  Measure current level of quality into Sigma. It precisely pinpoints the area causing problems.  Identify all potential causes for such problems. 2. Measure1. Define 3. Analyze 4. Improve 5. Control 12
  • 13.
    ANALYSE  Establish processcapability  Define performance objectives  Identify variation sources 1. Tools for analysis 2. Process Mapping 3. Statistical Tests 4. Design of Experiments 5. Control charts 3. Analyse1. Define 2. Measure 4. Improve 5. Control 13
  • 14.
    IMPROVE  Screen potentialcauses  Discover variable relationships among causes and effects.  Pursue a method to resolve and ultimately eliminate problems 4. Improve1. Define 2. Measure 3. Analyse 5. Control 14
  • 15.
    CONTROL  Monitor theimproved process continuously to ensure long term sustainability of the new developments.  Document the results and accomplishments of all the improvement activities for future reference. 5. Control1. Define 2. Measure 3. Analyse 4. Improve 15
  • 16.
  • 17.
    WHAT IS DMADV? Acronym for:  Define the project  Measure the opportunity  Analyze the process options  Design the process  Verify the performance 17
  • 18.
    VARIOUS TOOLS USEDIN SIX SIGMA  Check Sheet  Root Cause Analysis  Control Chart  Cost-benefit analysis  Correlation  Run Chart  Pareto Chart 18
  • 19.
    WHY SIX SIGMA? Six Sigma emerged as a natural evolution in business to increase profit by eliminating defects.  The Current business environment now demands and rewards innovation more than ever before due to: * Customer Expectations * Technological Change * Global Competition * Market Fragmentation 19
  • 20.
    BENEFITS OF SIXSIGMA  Generates sustained success  Sets performance goal for everyone  Enhances value for customers  Accelerates rate of improvement  Promotes learning across boundaries 20
  • 21.
    ROLES AND RESPONSIBILITIES Champions QualityLeader Master Black Belts Black Belts Green Belts 21
  • 22.
  • 23.
    HOW TO IMPLEMENTSIX SIGMA FACTORS FOR SUCCESS:-  LEADERSHIP  COMMUNICATION  REWARDS AND RECOGNITION  TRAINING  LAUNCHING THE INITIATIVE  IMPLEMENTATION  CONTINUE MOMENTUM 23
  • 24.
    RETURN ON INVESTMENT In 2000 GE’s gross annual benefit was $6.6 billion.  Motorola claims a Six Sigma ROI of between 10:1 & 50:1 24
  • 25.
    TRAINING AND CERTIFICATIONS Ifyou want to make yourself more valuable and attractive then get training and certification • Option I – Certification as Six Sigma Green Belt • Option II – Certification as Six Sigma Black Belt 25
  • 26.
    COMPANIES USING Six Sigmais in use in virtually all industries around the world. Some of companies can be listed as:  Motorola  Ericsson  General Electric  Sony  Ford Motor Co.  CITI bank 26
  • 27.
    CONCLUSION  A trueSix Sigma organization produces not only excellent product but also maintains highly efficient production and administrative systems that work effectively with the company's other service processes.  Driving rapid and sustainable improvement to business processes. 27
  • 28.
    REFERENCES  http://www.isixsigma.com  http://www.sixsigmaonline.org/index.html http://www.businessballs.com/sixsigma.htm  http://www.slideshare.net/Sixsigmacentral/10- six-sigmappt  http://mypptsearch.allpopular.info/search- ppt/six+sigma+ppt/ 28
  • 29.
  • 30.