A
PROJECT REPORT
ON
WEB School Management System
(SMS)
AT
SaifTech Solution PVT. LTD
(Pune)
BY
Hatim F. Bhagat
UNIVERSITY OF PUNE
In Partial Fulfillment of
MASTERS IN COMPUTER APPLICATION
SINHGAD INSTITUTE OF BUSINESS ADMINISTRATION AND RESEARCH
KONDHWA, PUNE-411048
2012-2015
INDEX
CHAPTER 1 : INTRODUCTION
1.1 Company Profile
1.2 Existing System and Need for System
1.3 Scope of Work
1.4 Operating Environment – Hardware and Software
CHAPTER 2 : PROPOSED SYSTEM
2.1 Proposed System
2.2 Objectives of System
2.3 User Requirements
CHAPTER 3 : ANALYSIS & DESIGN
3.1 Analysis Phase
3.1.1 Object Diagram
3.1.2 Class Diagram
3.1.3 Use Case Diagrams
3.2 Design Phase
3.2.1 Sequence Diagram
3.2.2 Collaboration Diagram
3.2.3 Activity Diagram
3.2.4 State Chart Diagram
3.3 Interface Diagram (in case of Embedded Systems)
3.4 Module Specifications
3.5 Web Site Map Diagram (in case of Web Application)
CHAPTER 4 : BACK END SPECIFICATIONS
4.1 Entity Relationship Diagram (ERD)
4.3 Normalization Database Design (With 25 good records in each database)
4.3 Data Dictionary
4.4 Triggers, Constraints, Cursors etc.
CHAPTER 5 : FRONT END SPECIFICATIONS
5.1 Menu Tree
5.2 Menu Screens
5.3 Input Screens
CHAPTER 6 : PROCESS SPECIFICATIONS
6.1 Data Flow Diagram (DFD)
6.2 Functional Decomposition Diagram (FDD)
6.3 Module Specification
6.3 Sample Code, Stored Procedures etc.
CHAPTER 7 : IMPLEMENTATION AND TESTING
7.1 Component Diagram
7.2 Deployment Diagram
7.3 Test Cases
CHAPTER 8 : LIMITATIONS AND FUTURE ENHANCEMENTS
8.1 Limitations of the system
8.2 Proposed Enhancements
8.3 Conclusion
Bibliography
CHAPTER 1
INTRODUCTION
1.1 COMPANY PROFILE:
Saif TECH SOLUTION is specialized in creation of business applications, websites, Time
Attendance System, Security Cameras.
The aim of SAIF TECH SOLUTION is to provide the clients with quality software,
products, services and knowledge. Since 2002, our core business is the creation of ready to
use software to fulfill one or more functions within any organization. Our software products
are modular and can be used as either standalone applications or combined together as a
single comprehensive solution capable of providing complete administration for your
business.
SaifTech Solution offers a full range of technology services which allow us to meet the
needs of all sizes and types of organization. Our services include programming, web design,
web development, consultancy, marketing and support, all of which can be used to create
bespoke software applications to meet your business needs.
SaifTech Solution is expertise in following:
• ERP Solution
• Human Resource Management System
• Lab Information Management System
• Hospital Information Management System
• School / Institute Management System
• Customized Desktop Applications
• Web Applications
• Time Attendance System
• Security Cameras
• POS Machines
• Barcode and Security Labels
1.2 EXISTING SYSTEM AND NEED FOR SYSTEM
MANUAL SYSTEM:
Existing system is totally manual. Storing the record of students, an employee is
totally file base. It is not secure. Searching a student taking more times and needs to
search all old file. Tracking all student is becomes very complexity. As for an education
year there is lot process so it becomes complex for staff, admin to record.
They were using some files to records and become take more time.
Following are the problems in the existing system:
Time Consideration
 Increased time taken by personnel. It is very
tedious job to find a proper record as per your
choice and for the other.
 At the time of searching record all the records have
to be scanned and even after the people can’t be
sure that they will be able to find a proper record.
 In addition, admin wants to update their records
each time a deletion or addition.
 And the transactions of simple process with the
staff also take a lot of time.
Cost Consideration
 A large number of peoples are involved to
maintain the whole system that is very expensive.
 The cost also increases to the owner with the
increasing of data or record maintenance.
Other diverse
problems
 A large number of manpower is involved to
maintain the whole system, which is very
expensive and cumbersome.
 Unreliable and inefficient data entry.
 Redundant data storage.
1.3 SCOPE OF WORK
The system is highly flexible one and is well efficient to make easy interactions
with the staff, parents, and admin. The key focus is given on data security, as the project
is online and will be transferred in network. The speed and accuracy will be maintained
in a proper way.
This will be a user-friendly one and can successfully overcome strict and severe
validation checks. The system will be a flexible one and changes whenever can be made
easy. Using the facility and flexibility in PHP and MY SQL, the software can be
developed in a neat and simple manner there by reducing the operator's work.
Since the project is developed in PHP as a front-end and MY SQL as a back-end
it can be modified easily and used for a long period.
Through this project we have tried to automate and quick view of:
 Fees collected
 Attendance of staff over a time period
 Utilization of transport, gym etc.
 Salary paid to employees over a time period
 Student / Staff details.
 Notice Board / Letters.
1.4 OPERATING ENVIRONMENT
 Hardware Requirements:
Server:
 Processor: Pentium 2,500 MHz (or above).
 RAM: 10GB (or above).
 HDD: 300 GB (or Above).
Client:
 Processor: core 2 or above.
 RAM: 2 GB (or Above).
 Software Requirements:
Operating System Windows XP,7
Web Browser IE6 or Mozilla Firefox 5.0 or Google Chrome
Development Tools PHP 5, AJAX, JQUERY,HTML ,JAVA SCRIPT
Database MY SQL 5.0.51
2.1 PROPOSED SYSTEM
Web SMS is a distributed project. Projects can be categorized in
two ways:-
CHAPTER 2
PROPOSED SYSTEM
1. Local area network Projects
2. Distributed projects
Local area Network projects are those projects where application
has to be in cooperated in the Local area network of the client i.e. within
its premises only. In LAN cases, server is not remotely located and
client access this application through this network.
But Distributed projects are those projects where application is
remotely situated. In these kind of projects application is remotely
situated on to the remote server from where client machine connects to
the remote server and application is downloaded on to client machine
2.2 OBJECTIVE OF SYSTEM
 To develop back office environment.
 To keep track of all employees and students of institute.
 To keep track of each and every notice displayed on the notice board.
 To keep track of incoming and outgoing letters.
 To generate academic calendar.
 To generates various reports:
 Student details.
 Employee details.
 Student certificates like TC.
 Academic.
 Sport/Facility/competition.
 To provide security to each module.
2.3 User Requirements
Since the clients will be using a web-based system, user requirement analysis
becomes one of the major steps that help developer to make system user friendly.
The various studies had been done and a detailed report on the user requirement was
prepared, with the client’s approval. Based on the client’s requirements and
specifications, the designing process began.
The study resulted in finding the following User Requirements:
1) User wants a reliable and user-friendly system with accurate and efficient
information provided by the system. This is the main requirement of the user.
2) As far as possible the input screens format should match with the input document.
But for the adjustment of space on the screen, if the screen format is changed, at
least sequence of reading the values from input form and feeding them to the
screen must be maintained.
3) The proper report format is to be prepared according to need.
4) The system should be made in such a way that in later stage if any up-gradation is
needed, it should be done with much ease.
5) Security of data must be provided using logins.
CHAPTER 3
Analysis and Design
3.1.2 Class Diagram:-
Class Diagram for School
Class Diagram for Staff
Class Diagram for Student
3.1.3 Use Case Diagrams
Use Case Diagrams for LOGIN
2 Use Case Diagrams for ADMIN
Use Case Diagrams for Data Entry ADMIN
3.2 Design phase:
3.2.1Sequnce diagram
Sequence Diagrams for Admin
Sequence Diagrams for Data Entry Admin
3.2.2Collaboration Diagram
3.2.3 Activity Diagram
Activity Diagram for Admin
Login
Display Form
If Invalid
Valid
Enter Username,
Password
Select User Type, Department,
Authority
Select Staff
Create Account
Acknowledgement
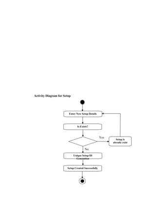
Activity Diagram for Setup
Yes
No
Enter New Setup Details
Unique Setup ID
Generation
Setup Created Successfully
Setup is
already exist
Is Exists?
3.4 Web Site Map Diagram:
Delete Record
Report
Get PDF
Get Excel
Normal
Setup
Department
Room
Leave Type
New Class
New course
Class date setup view
Eligibility Fee
Competition
Administrator
GroupWise Letter
Incoming Letter
Outgoing Letter
LetterAdmission EmployeeStudent Notice Board Academic
Calendar
Add Record
View Record
Student Notice
Employee Notice
CHAPTER 4
Back End Specification
4.1 Entity relationship Diagram:
4.2 Data dictionary:
Login Table
Table Name tbl_adminuser
Table Description This table stores all login details.
Field
Name
Data
Type
Size Not
Null
P
K
F
K
Description
Id int 5 √ √ Stores unique id(Auto
increment)
name varchar 15 √ User name
pwd varchar 15 √ Store encrypted password.
branch_id int 5 √ √ For Particular branch
login_type varchar 25 √ Type of user
emp_id int 5 √ √ Employ id of user
admin_class varchar 25 √ Admin class
entered_by varchar 25 √ Who enter this record
submitted_date timestamp √ Stores submit Date and
time(Auto Entry)
limb_id int 5 √ Status of data.
Final Student Registration
Table Name tbl_final_student_registration
Table Description This table used for store Final student details.
Field
Name
Data
Type
Size Not
Null
P
K
F
K
Description
registration_id int 5 √ √ Stores unique registration
id(Auto increment)
registration_number int 5 √ Registration number final
student
registration_number_
form_numbar
int 5 √ Registration
Form number.
registration_date date √ Final Student registration date
registration_name_su
rname
varchar 25 √ Final Student surname
registration_name_fir
st
varchar 5 √ Final Student first name
registration_name_mi
ddle
varchar 25 √ Final Student middle name
registration_name_m
other
varchar 25 √ Final Student mother name
permanant_address varchar 100 √ Final Student permanant
Address
local_address varchar 100 Final Student local Address
phone_number varchar 20 Final Student phone number
mobile_number varchar 20 Final Student mobile number
apply_to_class_to_cl
ass
varchar 25 √ Class name.
apply_to_div varchar 25 √ Semester.
email_id varchar 50 Email Address
place_of_birth varchar 50 √ Student birth place
date_of_birth date √ Birth date
gender varchar 10 √ Student gender
blood_group varchar 10 √ Student blood group
nationality varchar 10 √ Nationality
religion varchar 15 √ Religion name
caste varchar 15 √ Caste name
categoty varchar 25 √ Student category
mother_tounge varchar 25 √ Language name
handicap varchar 25 √ Physical status
last_school_name varchar 50 √ Student school name
leaving_class varchar 25 √ Leaving class
leaving_year varchar 25 √ Leaving year
leaving_reason varchar 25 √ Leaving reason
qualified_exam_name varchar 25 √ Qualified exam name
last_university varchar 25 √ University name
perc_marks varchar 25 √ Percentages of marks
student_type_educati
onal
varchar 25 √ Previous education type
student_state varchar 25 √ State name
recepit_number varchar 25 √ Receipt number
registration_photo longblob √ Student photo in byte code
branch_id int 5 √ √ Particular branch
limb_id int 5 √ Status of data
entered_by varchar 25 √ Entered person name
submitted_date timestamp Submitted date and time(Auto
Entry)
Final student family information
Table Name tbl_final_student_family_information
Table Description This table used for store information of Final student family
Field
Name
Data
Type
Size Not
Null
P
K
F
K
Description
family_id int 5 √ √ Stores unique family id(Auto
increment)
student_reg_id int 5 √ √ Student final registration id
father_name varchar 50 √ Student father name
father_residence_addr
es
varchar 50 √ Student father address
phone_number varchar 20 Student father phone number
mobile_number varchar 20 Student father mobile number
blood_group varchar 20 √ father blood group
email_id varchar 40 father email id
father_edu_qual varchar 40 father education
father_occupation varchar 40 √ Father occupation
father_annual_income varchar 15 father income
mother_name varchar 50 √ Student mother name
mother_residence_add
res
varchar 50 √ Student mother address
mother_phone_numbe
r
varchar 20 Student mother phone number
mobile_number varchar 20 Student mother mobile number
mother_blood_group varchar 20 √ mother blood group
mother_email_id varchar 40 mother email id
mother_edu_qual varchar 40 mother education
mother_occupation varchar 40 √ mother occupation
mother_annual_incom
e
varchar 15 mother income
branch_id int 5 √ √ Student branch id
entered_by varchar 15 Entered user name
submitted_date timestamp Submitted date and time(Auto
Entry)
limb_id int 5 √ Status of data
Final student guardian information
Table Name tbl_final_student_guardian
Table Description This table used for store information of Final student
guardian.
Field
Name
Data
Type
Size Not
Null
P
K
F
K
Description
guardian _id int 5 √ √ Stores unique guardian
id(Auto increment)
student_reg_id Int 5 √ √ final registration id
guardian _name varchar 50 √ Student guardian name
guardian_residence_
addres
varchar 50 √ Student guardian address
phone_number varchar 20 guardian phone number
mobile_number varchar 20 guardian mobile number
blood_group varchar 20 √ guardian blood group
email_id varchar 40 guardian email id
guardian_occupation varchar 40 √ Guardian occupation
guardian_annl_in varchar 15 guardian income
branch_id int 5 √ √ Student branch id
entered_by varchar 15 Entered user name
submitted_date timestamp Submitted date and time(Auto
Entry)
limb_id int 5 √ Status of data
Final student health information
Table Name tbl_final_student_health
Table Description This table used for store information of Final student health.
Field
Name
Data
Type
Size Not
Null
P
K
F
K
Description
health_id int 5 √ √ Stores unique health id(Auto
increment)
student_reg_id int 5 √ √ Student final registration id
health_reg_number int 5 √ Health register number
health_form_number int 5 √ Health form number
student_name varchar 100 √ Health student name
doctor_name varchar 100 √ Check up doctor name
residence_address varchar 100 √ Doctor residence add.
clinic_address varchar 100 √ Doctor clinic address
phone_number varchar 20 Doctor phone number
mobile_number varchar 20 Doctor mobile number
diabetes varchar 10 Status
asthama varchar 10 Status
other_ illenesses varchar 30 Status
school_life_details varchar 60 Student health detail
other_details varchar 60 Student other detail
branch_id int 5 √ √ Student branch id
entered_by varchar 15 Entered user name
submitted_date timestamp Submitted date and time(Auto
Entry)
limb_id int 5 √ Status of data
Bus facility information
Table Name tbl_facility_gyamkhana_allocate
Table Description This table used for store information about Bus.
Field
Name
Data
Type
Size Not
Null
P
K
F
K
Description
bus_allocate_id int 5 √ √ Stores unique bus allocate
id(Auto increment)
bus_setup_id int 5 √ √ Bus setup id.
allocate_date date √ Allocate start date.
allocate_to_date date End date
student_id int 5 √ √ Student id for allot gymkhana
pick_up_time varchar 15 √ Pickup time
drop_time varchar 15 √ Drop time
branch_id int 5 √ √ Student particular branch
entered_by varchar 15 √ Entered user name
submitted_date timestamp √ date and time(Auto Entry)
limb_id int 5 √ Status of data and time
Bonafied information
Table Name tbl_student_bonafide
Table Description This table used for store information about bonfire
certificates.
Field
Name
Data
Type
Size Not
Null
P
K
F
K
Description
bonafide_id int 5 √ √ Stores unique bonafide
id(Auto increment)
ref_no int 5 √ √ Refefernce number
student_id int 5 √ √ Student id for bonafied.
final_exam_held_mo
nth
varchar 15 √ Exam held month
final_exam_held_yea
r
varchar 15 √ Exam held year
generated_date date √ Bonafied date
branch_id int 5 √ √ Student particular branch
entered_by varchar 15 √ Entered user name
submitted_date timestamp √ Submitted date and
time(Auto Entry)
limb_id int 5 √ Status of data
Employee information
Table Name tbl_employee_information
Table Description This table used for store information about employee
Field
Name
Data
Type
Size Not
Null
PK FK Description
employee_id int 5 √ √ Stores unique
employee id(Auto
increment)
employee_name int 5 √ Employee Name
category_id int 5 √ √ Employee category.
permanant_address varchar 100 √ Employee permanent
Address
local_address varchar 100 Employee local
Address
phone_number varchar 20 Employee phone
number
mobile_number varchar 20 Employee mobile
number
emp_dept int 5 √ √ Employee department.
email_id varchar 50 Email
place_of_birth varchar 50 √ Employee birth place
name
date_of_birth date √ Birth date
date_of_joining date √ joining date
date_of_retiremnt date √ retirement date
marride_status varchar 10 √ Employee Marital
status
Gender varchar 10 √ Employee gender
blood_group varchar 10 √ Employee blood group
Nationality varchar 10 √ Nationality
Religion varchar 15 √ Religion name
Caste varchar 15 √ Caste name
Categoty varchar 25 √ Employee category
mother_tounge varchar 25 √ Language name
Handicap varchar 25 √ Physical status
no_of_vehicle varchar 50 √ Vehicle number
registration_no int 5 √ Registration number
approved_date date √ Approved date
registration_date date √ Registration date
resignation_reliv_dat
e
date √ Relive date
user_name varchar 25 √ user name
Password varchar 25 √ Employee password
photo longblob √ Store photo in binary
form
limb_id int 5 √ Status of data
entered_by varchar 25 √ Entered person name
submitted_date timestamp √ Submitted date and
time(Auto Entry)
Employee leave type setup
Table Name tbl_employee_leave_name_setup
Table Description This table store information about employee leave.
Field
Name
Data
Type
Size Not
Null
P
K
FK Description
setup_id int 5 √ √ Stores unique setup
id(Auto increment)
setup_name varchar 25 √ Leave setup name
setup_type varchar 25 √ Leave type setup
setup_pay_type varchar 25 √ Pay type
limb_id int 5 √ Status of data
entered_by varchar 25 √ Entered person name
submitted_date timestamp √ Submitted date and
time(Auto Entry)
Employee circular information
Table Name tbl_employee_circular
Table Description This table store information circular of employee.
Field
Name
Data
Type
Size Not
Null
P
K
F
K
Description
circular_id int 5 √ √ Stores unique circular
id(Auto increment)
emp _id int 5 √ √ employee id
cir_gen_by int 5 √ √ Circular generated by
meet_type varchar 100 √ Meet type
meeting_date date √ Meeting date
meeting_time varchar 50 √ Meeting time
venue varchar 50 √ Venue of meeting
duration varchar 50 √ duration of meeting
meeting_reason varchar 150 √ Meeting reason
submit_date date √ Submit date
circular_auth1 varchar 50 √ √ Circular authentication1 id
circular_auth2 varchar 50 √ √ Circular authentication2 id
auth1_check varchar 25 √ authentication check 1 status
branch_id int 5 √ √ Particular branch
limb_id int 5 √ Status of data
entered_by varchar 25 √ Entered person name
submitted_date timestamp √ Submitted date and
time(Auto Entry)
Employee Transfer information
Table Name tbl_employee_transfer
Table Description This table store information about employee transfer.
Field
Name
Data
Type
Size Not
Null
P
K
F
K
Description
transfer_emp_id int 5 √ √ Stores unique transfer
id(Auto increment)
emp_id int 5 √ √ Employee id
emp_number int 5 √ Employee number
transfer_date date √ Transfer date
from_school_name varchar 100 √ Transfer From school name
to_school_name varchar 100 √ Transfer to school name
new_designaion varchar 100 √ Transfer new designation
why_transfer varchar 200 √ Transfer reason
limb_id int 5 √ Status of data
entered_by varchar 25 √ Entered person name
submitted_date timestamp √ Submitted date and
time(Auto Entry)
Employee activity information
Table Name tbl_employee_activity
Table Description This table store information about employee activity.
Field
Name
Data
Type
Size Not
Null
P
K
F
K
Description
activity_id int 5 √ √ Stores unique activity
id(Auto increment)
emp_id int 5 √ √ Employee id
emp_number int 5 √ Employee number
activity_name varchar 100 √ Activity name
activity_level varchar 100 √ Activity level
activity_place varchar 100 √ Activity place
activity_frm_date date √ Activity start date
activity_to_date date √ Activity end date
activity_result varchar 100 √ Activity result
activity_level varchar 100 √ Activity level
activity_place varchar 100 √ Activity place
activity_frm_date date √ Activity start date
activity_to_date date √ Activity end date
activity_result varchar 100 √ Activity result
award_name varchar 100 √ Activity award name
award_amount varchar 100 √ Award amount
given_by varchar 100 √ Award given by
other_informaion varchar 100 √ Award other information
branch_id int 5 √ √ Branch id
limb_id int 5 √ Status of data
entered_by varchar 25 √ Entered person name
submitted_date timestamp √ Submitted date and
time(Auto Entry)
Employee designation information
Table Name tbl_employee_designation
Table Description This table store information about employee designation.
Field
Name
Data
Type
Size Not
Null
P
K
F
K
Description
designation _id int 5 √ √ Stores unique designation
id(Auto increment)
code varchar 100 √ designation code
designation_name varchar 100 √ Designation name
Type varchar 100 √ Designation type
yearly_leaves int 5 √ No of yearly Leaves
limb_id int 5 √ Status of data
entered_by varchar 25 √ Entered person name
submitted_date timestamp √ Submitted date and
time(Auto Entry)
Incoming letter
Table Name tbl_incoming_letter
Table Description This table store information about Incoming letter.
Field Name Data Type Size Not
Null
P
K
F
K
Description
letter_id int 5 √ √ Stores unique letter id(Auto
increment)
let_no varchar 100 √ Letter number
let_date date √ Letter date
let_from_pname varchar 100 √ Letter from name
let_from_paddr varchar 100 √ Letter from address
let_subject varchar 100 √ Letter subject
let_desc varchar 100 √ Letter description
branch_id int 5 √ √ For which branch
limb_id int 5 √ Status of data
entered_by varchar 25 √ Who entered data
submitted_date timestamp √ Submitted date and
time(Auto Entry)
Outgoing letter
Table Name tbl_outgoing_letter
Table Description This table store information about outgoing letter.
Field Name Data Type Size Not
Null
P
K
F
K
Description
letter_id int 5 √ √ Stores unique letter id(Auto
increment)
let_no varchar 100 √ Letter number
let_date date √ Letter date
let_from_pname varchar 100 √ Letter from name
let_from_paddr varchar 100 √ Letter from address
let_subject varchar 100 √ Letter subject
let_desc varchar 100 √ Letter description
branch_id int 5 √ √ For which branch
limb_id int 5 √ Status of data
entered_by varchar 25 √ Who entered data
submitted_date timestamp √ Submitted date and
time(Auto Entry)
GroupWise letter
Table Name tbl_groupwise_letter
Table Description This table store information about send group wise letter to
students.
Field Name Data Type Size Not
Null
P
K
F
K
Description
groupwise_letter_id int 5 √ √ Stores unique letter id(Auto
increment)
let_no varchar 100 √ Letter number
let_date date √ Letter date
let_from_pname varchar 100 √ Letter from name
to_class varchar 100 √ Letter to class
to_div varchar 100 √ Letter to division
let_subject varchar 100 √ Letter subject
let_desc varchar 100 √ Letter description
branch_id int 5 √ √ For which branch
limb_id int 5 √ Status of data
entered_by varchar 25 √ Who entered data
submitted_date timestamp √ Submitted date and
time(Auto Entry)
CHAPTER 5
Front End Specification
5.3 USER INTERFACE
Home screen
Login form
ONLINE ADMISSION:
ADMISSION FORM:
LOGIN SCREEN:
GENERATE SCHEDULE:
ADMISSION APPLIED:
Student final registration:
CREATE LOGINS FOR TEACHER / PARENTS
Registration for students:
GENERATE REPORTS:
CHAPTER 6
Process Specification
6.1 Data Flow daigarm:
6.2 Module specification:
Delete Record
Report
Get PDF
Get Excel
Normal
Setup
Department
Room
Leave Type
New semester
New course
Date setup view
Eligibility Fee
Competition
Administrator
GroupWise Letter
Incoming Letter
Outgoing Letter
LetterAdmission EmployeeStudent Notice Board Academic
Calendar
Add Record
View Record
Student Notice
Employee Notice
:
CHAPTER 6
Implementation and Testing
7.1 Component Diagram:
7.2 Deployment Diagram:
CHAPTER 6
Implementation and Testing
Testing Procedure
SYSTEM TESTING
Testing is vital to the success of any system, Testing is done at different stages within the
development phase. System testing makes a logical assumption that if all parts of the system are
correct, the goals will be achieved successfully, inadequate tests or no testing leads to errors that
may come up after when correction would be extremely difficult. Another objective of testing is
its utility as a user-oriented vehicle before implementation.
Unit Testing
Each module will be tested individually so as to
make the individual component error free. Also other
attached modules will also be error free.
Integration Testing
Each module will be tested of its effect on other
modules by integrating the modules. This will
remove further errors from the system and may also
result in some changes in the individual; modules.
Validation Testing
Now testing is done to ensure that if users enter any
superfluous data, it does not reach to the database
but are asked to record the data in the acceptable
format.
System Testing
Here, the whole system is tested fully. The errors now
should be meager. This will ensure flawless working of the
system at the user’s site rather than giving troubles after
installation.
White box testing
This testing is predicated on close examinations of
procedural details. Providing test cases that exercise
specific sets of condition or loops tests logical paths
through the software.
Black Box Testing
This Testing method focuses on the functional
requirements of the proposed software.
Condition Testing
It is a test case design method that exercise the
logical conditions contained in a program module.
Data flow Testing
This method selects paths of a program according to
the locations of definitions and uses of variables in
the program.
7.3Test Cases
Title -Test case for Login Page.
Test Case Id -TC001
Test Data for User Name text box
Sr.
No.
Input/Action Expected
Result
Actual Result Remark
1 Leave text
field empty.
Will show error
message “Please
enter the user
name”
Error message
“Please enter the
user name”
Pass
2 User name
size is outside
the range.
Will show error
message “user
name size
exceeding the
range”
Error message
“user name size
exceeding the
range”
Pass
3 Entered
Invalid user
name.
Will show error
message “Please
enter the valid
User Name”
Error message
“Please enter the
valid User
Name”
Pass
4 Entered Valid
user name.
Will accept the
data.
Data accepted Pass
Test Data for Password text box
Sr. Input/Action Expected Result Actual Result Remark
No.
1 Leave text
field empty.
Will show error
message “Please
enter the password”
Error message
“Please enter
the password”
Pass
2 Entered
Invalid
password.
Will show error
message “Please
enter the valid
Password”.
Error message
“Please enter
the valid
Password”.
Pass
3 Entered
Valid
Password.
Will accept the data. Data accepted Pass
Title -Test case for Student Admission
Test Case Id - TC002
Test Data for Registration No, Name, Contact Number and all Text box field
Sr.
No.
Input/Action Expected
Result
Actual Result Remark
1 Leave text
field empty.
Will show error
message “ This
field is
required”
Error message
“This field is
required”
Pass
2 Don’t select
any item
from Combo
box.(select to
class)
Will show error
message“ This
field is
required”
Will show error
message“This
field is
required”
Pass
3 Entered the
Character in
Contact
Number Field
Don’t appeare
any character in
textbox.
Don’t appeare
any character in
textbox.
pass
Title -Test case for Submit Buttons
Test Case Id - TC003
Test for Submit
Sr. Input/Action Expected Actual Result Remark
No. Result
1 Click on the
submit
Button
Will Show
message are you
sure, you want
to submit.
Will Show
message are
you sure, you
want to submit.
Pass
2 If click on
Cancel
Will show
message “data
not submit”
Will not show
message.
Fail
Title -Test case for STUDENT DELETE.
Test Case Id - TC004
Test Data for Select course, Name
Sr.
No.
Input/Action Expected
Result
Actual Result Remark
1 Leave combo
box empty
for student
name, course,
name
Will show error
message “This
field is
required.”
Will show error
message “This
field is required
”
Pass
2 Click on
delete button
Will show error
message “Are
you sure delete
Record”.
Will show error
message “Are
you sure delete
Record”.
Pass
Title -Test case for EDUCATIONAL YEAR.
Test Case Id - TC005
Test Data for Education Year, Select
Sr.
No.
Input/Action Expected
Result
Actual Result Remark
1 Leave select
option empty.
Will show error
message “Please
select Education
Year”
Will show error
message
“Please select
Education
Year”
Pass
2 Click on
change
button.
Will show error
message “Are
you sure change
education year”
Will Not show
message.
Fail
Title -Test case for REPORT OF STUDENT.
Test Case Id - TC006
Test Data for check field, Select combo, PDF, Excel, Print page
Sr.
No.
Input/Action Expected
Result
Actual Result Remark
1 Leave
Combo box
empty.
Will show error
message “This
field is
required”.
Will show error
message “This
field is
required”.
Pass
2 Selected
checkbox
Will show all
checkbox
selected.
Will show all
checkbox
selected.
Pass
3 Click on link
Get PDF, Get
Excel, Print
this page
Will show
create PDF,
save excel file,
and print this
page.
Will show
create PDF,
save excel file,
and print this
page.
pass
Drawbacks and Limitations
5.1 Drawback:
• ID and Password can be used by some other Person which is not authorized.
• System requires Xampp Server and MYSQL Server 5.0.51 onward, and then
System will not work properly.
• All types module user no authority to setup this authority only having Admin.
CHAPTER 8
Limitations and Future
Enhancements
• And the WEB SMS Project on Web that time database synchronization problem
will occurred.
5.2 Limitations:
• This WEB SMS ERP Application is vast, It will be stress on web server.
• The Application is limited only for particular institute according to institute
requirement changes in module.
• In this Application SMS, Email Facility not provided.
Proposed Enhancement
• Due to change in the Environment each and every Organization must have to make
change.
• Also, newer technologies are coming in the today’s market hence in future our Web
Education Management System will provide the Services Like-
Will store Attendance details of each Student automatic.
Will provide SMS Alert, Email for each module facility.
Will store Attendance details of each employee automatic.
Will provide Video chat Audio chat facility.
Video Conferencing between the Employees.
Will provide content management system.
Will provide online exam facility.
Conclusion
Using this excellent tool will enhance your educational management’s image and
reputations within parent’s community, who are always looking for better institute for their
near and dear ones, and with sought after teachers looking for challenging environment. It is
online/offline management data can easily entered, accessed, edited, processed and managed
over internet or within LAN setup
• Multiuser and Admin controlled access.
• PDF report generation.
• Access to all stockholders.
• Controlled redundancy and maintained accuracy.
• User friendly input output screens.
• Printing and storage of various reports.
Bibliography
References
• Web Programming For PHP
• MYSQL Black Book.
• SAMS Teach You UML in 24 Hours by Joseph Schuler.
• Software Engineering by Pressmen- 6’Th Addition.
Website Link
• http://www.phpclasses.com/
• http://www.w3schools.com
• http://www.stckoverflow.com
• http://cssdeck.com/

School management System

  • 1.
    A PROJECT REPORT ON WEB SchoolManagement System (SMS) AT SaifTech Solution PVT. LTD (Pune) BY Hatim F. Bhagat UNIVERSITY OF PUNE In Partial Fulfillment of MASTERS IN COMPUTER APPLICATION SINHGAD INSTITUTE OF BUSINESS ADMINISTRATION AND RESEARCH KONDHWA, PUNE-411048 2012-2015
  • 2.
    INDEX CHAPTER 1 :INTRODUCTION 1.1 Company Profile 1.2 Existing System and Need for System 1.3 Scope of Work 1.4 Operating Environment – Hardware and Software CHAPTER 2 : PROPOSED SYSTEM 2.1 Proposed System 2.2 Objectives of System 2.3 User Requirements CHAPTER 3 : ANALYSIS & DESIGN 3.1 Analysis Phase 3.1.1 Object Diagram 3.1.2 Class Diagram 3.1.3 Use Case Diagrams 3.2 Design Phase 3.2.1 Sequence Diagram 3.2.2 Collaboration Diagram 3.2.3 Activity Diagram 3.2.4 State Chart Diagram 3.3 Interface Diagram (in case of Embedded Systems) 3.4 Module Specifications 3.5 Web Site Map Diagram (in case of Web Application) CHAPTER 4 : BACK END SPECIFICATIONS 4.1 Entity Relationship Diagram (ERD) 4.3 Normalization Database Design (With 25 good records in each database) 4.3 Data Dictionary 4.4 Triggers, Constraints, Cursors etc. CHAPTER 5 : FRONT END SPECIFICATIONS 5.1 Menu Tree 5.2 Menu Screens 5.3 Input Screens CHAPTER 6 : PROCESS SPECIFICATIONS 6.1 Data Flow Diagram (DFD) 6.2 Functional Decomposition Diagram (FDD) 6.3 Module Specification 6.3 Sample Code, Stored Procedures etc. CHAPTER 7 : IMPLEMENTATION AND TESTING 7.1 Component Diagram 7.2 Deployment Diagram 7.3 Test Cases CHAPTER 8 : LIMITATIONS AND FUTURE ENHANCEMENTS 8.1 Limitations of the system 8.2 Proposed Enhancements 8.3 Conclusion Bibliography
  • 3.
  • 4.
    1.1 COMPANY PROFILE: SaifTECH SOLUTION is specialized in creation of business applications, websites, Time Attendance System, Security Cameras. The aim of SAIF TECH SOLUTION is to provide the clients with quality software, products, services and knowledge. Since 2002, our core business is the creation of ready to use software to fulfill one or more functions within any organization. Our software products are modular and can be used as either standalone applications or combined together as a single comprehensive solution capable of providing complete administration for your business. SaifTech Solution offers a full range of technology services which allow us to meet the needs of all sizes and types of organization. Our services include programming, web design, web development, consultancy, marketing and support, all of which can be used to create bespoke software applications to meet your business needs. SaifTech Solution is expertise in following: • ERP Solution • Human Resource Management System • Lab Information Management System • Hospital Information Management System • School / Institute Management System • Customized Desktop Applications • Web Applications • Time Attendance System • Security Cameras • POS Machines • Barcode and Security Labels
  • 5.
    1.2 EXISTING SYSTEMAND NEED FOR SYSTEM MANUAL SYSTEM: Existing system is totally manual. Storing the record of students, an employee is totally file base. It is not secure. Searching a student taking more times and needs to search all old file. Tracking all student is becomes very complexity. As for an education year there is lot process so it becomes complex for staff, admin to record. They were using some files to records and become take more time. Following are the problems in the existing system: Time Consideration  Increased time taken by personnel. It is very tedious job to find a proper record as per your choice and for the other.  At the time of searching record all the records have to be scanned and even after the people can’t be sure that they will be able to find a proper record.  In addition, admin wants to update their records each time a deletion or addition.  And the transactions of simple process with the staff also take a lot of time. Cost Consideration  A large number of peoples are involved to maintain the whole system that is very expensive.  The cost also increases to the owner with the increasing of data or record maintenance. Other diverse problems  A large number of manpower is involved to maintain the whole system, which is very expensive and cumbersome.  Unreliable and inefficient data entry.  Redundant data storage.
  • 6.
    1.3 SCOPE OFWORK The system is highly flexible one and is well efficient to make easy interactions with the staff, parents, and admin. The key focus is given on data security, as the project is online and will be transferred in network. The speed and accuracy will be maintained in a proper way. This will be a user-friendly one and can successfully overcome strict and severe validation checks. The system will be a flexible one and changes whenever can be made easy. Using the facility and flexibility in PHP and MY SQL, the software can be developed in a neat and simple manner there by reducing the operator's work. Since the project is developed in PHP as a front-end and MY SQL as a back-end it can be modified easily and used for a long period. Through this project we have tried to automate and quick view of:  Fees collected  Attendance of staff over a time period  Utilization of transport, gym etc.  Salary paid to employees over a time period  Student / Staff details.
  • 7.
     Notice Board/ Letters. 1.4 OPERATING ENVIRONMENT  Hardware Requirements: Server:  Processor: Pentium 2,500 MHz (or above).  RAM: 10GB (or above).  HDD: 300 GB (or Above). Client:  Processor: core 2 or above.  RAM: 2 GB (or Above).  Software Requirements: Operating System Windows XP,7 Web Browser IE6 or Mozilla Firefox 5.0 or Google Chrome Development Tools PHP 5, AJAX, JQUERY,HTML ,JAVA SCRIPT Database MY SQL 5.0.51
  • 8.
    2.1 PROPOSED SYSTEM WebSMS is a distributed project. Projects can be categorized in two ways:- CHAPTER 2 PROPOSED SYSTEM
  • 9.
    1. Local areanetwork Projects 2. Distributed projects Local area Network projects are those projects where application has to be in cooperated in the Local area network of the client i.e. within its premises only. In LAN cases, server is not remotely located and client access this application through this network. But Distributed projects are those projects where application is remotely situated. In these kind of projects application is remotely situated on to the remote server from where client machine connects to the remote server and application is downloaded on to client machine
  • 10.
    2.2 OBJECTIVE OFSYSTEM  To develop back office environment.  To keep track of all employees and students of institute.  To keep track of each and every notice displayed on the notice board.  To keep track of incoming and outgoing letters.  To generate academic calendar.  To generates various reports:  Student details.  Employee details.  Student certificates like TC.  Academic.  Sport/Facility/competition.  To provide security to each module.
  • 11.
    2.3 User Requirements Sincethe clients will be using a web-based system, user requirement analysis becomes one of the major steps that help developer to make system user friendly. The various studies had been done and a detailed report on the user requirement was prepared, with the client’s approval. Based on the client’s requirements and specifications, the designing process began. The study resulted in finding the following User Requirements: 1) User wants a reliable and user-friendly system with accurate and efficient information provided by the system. This is the main requirement of the user. 2) As far as possible the input screens format should match with the input document. But for the adjustment of space on the screen, if the screen format is changed, at least sequence of reading the values from input form and feeding them to the screen must be maintained. 3) The proper report format is to be prepared according to need. 4) The system should be made in such a way that in later stage if any up-gradation is needed, it should be done with much ease. 5) Security of data must be provided using logins.
  • 12.
  • 13.
    3.1.2 Class Diagram:- ClassDiagram for School
  • 14.
  • 15.
  • 16.
    3.1.3 Use CaseDiagrams Use Case Diagrams for LOGIN
  • 17.
    2 Use CaseDiagrams for ADMIN
  • 18.
    Use Case Diagramsfor Data Entry ADMIN
  • 19.
  • 20.
  • 21.
    Sequence Diagrams forData Entry Admin
  • 22.
    3.2.2Collaboration Diagram 3.2.3 ActivityDiagram Activity Diagram for Admin Login Display Form If Invalid Valid Enter Username, Password Select User Type, Department, Authority Select Staff Create Account Acknowledgement
  • 23.
    Activity Diagram forSetup Yes No Enter New Setup Details Unique Setup ID Generation Setup Created Successfully Setup is already exist Is Exists?
  • 24.
    3.4 Web SiteMap Diagram: Delete Record Report Get PDF Get Excel Normal Setup Department Room Leave Type New Class New course Class date setup view Eligibility Fee Competition Administrator GroupWise Letter Incoming Letter Outgoing Letter LetterAdmission EmployeeStudent Notice Board Academic Calendar Add Record View Record Student Notice Employee Notice
  • 25.
    CHAPTER 4 Back EndSpecification
  • 26.
  • 28.
    4.2 Data dictionary: LoginTable Table Name tbl_adminuser Table Description This table stores all login details. Field Name Data Type Size Not Null P K F K Description Id int 5 √ √ Stores unique id(Auto increment) name varchar 15 √ User name pwd varchar 15 √ Store encrypted password. branch_id int 5 √ √ For Particular branch login_type varchar 25 √ Type of user emp_id int 5 √ √ Employ id of user admin_class varchar 25 √ Admin class entered_by varchar 25 √ Who enter this record submitted_date timestamp √ Stores submit Date and time(Auto Entry) limb_id int 5 √ Status of data. Final Student Registration Table Name tbl_final_student_registration
  • 29.
    Table Description Thistable used for store Final student details. Field Name Data Type Size Not Null P K F K Description registration_id int 5 √ √ Stores unique registration id(Auto increment) registration_number int 5 √ Registration number final student registration_number_ form_numbar int 5 √ Registration Form number. registration_date date √ Final Student registration date registration_name_su rname varchar 25 √ Final Student surname registration_name_fir st varchar 5 √ Final Student first name registration_name_mi ddle varchar 25 √ Final Student middle name registration_name_m other varchar 25 √ Final Student mother name permanant_address varchar 100 √ Final Student permanant Address local_address varchar 100 Final Student local Address phone_number varchar 20 Final Student phone number mobile_number varchar 20 Final Student mobile number apply_to_class_to_cl ass varchar 25 √ Class name. apply_to_div varchar 25 √ Semester. email_id varchar 50 Email Address place_of_birth varchar 50 √ Student birth place date_of_birth date √ Birth date gender varchar 10 √ Student gender blood_group varchar 10 √ Student blood group nationality varchar 10 √ Nationality religion varchar 15 √ Religion name caste varchar 15 √ Caste name categoty varchar 25 √ Student category mother_tounge varchar 25 √ Language name handicap varchar 25 √ Physical status last_school_name varchar 50 √ Student school name leaving_class varchar 25 √ Leaving class leaving_year varchar 25 √ Leaving year leaving_reason varchar 25 √ Leaving reason qualified_exam_name varchar 25 √ Qualified exam name last_university varchar 25 √ University name perc_marks varchar 25 √ Percentages of marks student_type_educati onal varchar 25 √ Previous education type
  • 30.
    student_state varchar 25√ State name recepit_number varchar 25 √ Receipt number registration_photo longblob √ Student photo in byte code branch_id int 5 √ √ Particular branch limb_id int 5 √ Status of data entered_by varchar 25 √ Entered person name submitted_date timestamp Submitted date and time(Auto Entry) Final student family information Table Name tbl_final_student_family_information Table Description This table used for store information of Final student family Field Name Data Type Size Not Null P K F K Description family_id int 5 √ √ Stores unique family id(Auto increment) student_reg_id int 5 √ √ Student final registration id father_name varchar 50 √ Student father name father_residence_addr es varchar 50 √ Student father address phone_number varchar 20 Student father phone number mobile_number varchar 20 Student father mobile number
  • 31.
    blood_group varchar 20√ father blood group email_id varchar 40 father email id father_edu_qual varchar 40 father education father_occupation varchar 40 √ Father occupation father_annual_income varchar 15 father income mother_name varchar 50 √ Student mother name mother_residence_add res varchar 50 √ Student mother address mother_phone_numbe r varchar 20 Student mother phone number mobile_number varchar 20 Student mother mobile number mother_blood_group varchar 20 √ mother blood group mother_email_id varchar 40 mother email id mother_edu_qual varchar 40 mother education mother_occupation varchar 40 √ mother occupation mother_annual_incom e varchar 15 mother income branch_id int 5 √ √ Student branch id entered_by varchar 15 Entered user name submitted_date timestamp Submitted date and time(Auto Entry) limb_id int 5 √ Status of data Final student guardian information Table Name tbl_final_student_guardian Table Description This table used for store information of Final student guardian. Field Name Data Type Size Not Null P K F K Description guardian _id int 5 √ √ Stores unique guardian id(Auto increment) student_reg_id Int 5 √ √ final registration id guardian _name varchar 50 √ Student guardian name guardian_residence_ addres varchar 50 √ Student guardian address phone_number varchar 20 guardian phone number mobile_number varchar 20 guardian mobile number
  • 32.
    blood_group varchar 20√ guardian blood group email_id varchar 40 guardian email id guardian_occupation varchar 40 √ Guardian occupation guardian_annl_in varchar 15 guardian income branch_id int 5 √ √ Student branch id entered_by varchar 15 Entered user name submitted_date timestamp Submitted date and time(Auto Entry) limb_id int 5 √ Status of data Final student health information Table Name tbl_final_student_health Table Description This table used for store information of Final student health. Field Name Data Type Size Not Null P K F K Description health_id int 5 √ √ Stores unique health id(Auto increment) student_reg_id int 5 √ √ Student final registration id health_reg_number int 5 √ Health register number health_form_number int 5 √ Health form number student_name varchar 100 √ Health student name doctor_name varchar 100 √ Check up doctor name residence_address varchar 100 √ Doctor residence add. clinic_address varchar 100 √ Doctor clinic address phone_number varchar 20 Doctor phone number mobile_number varchar 20 Doctor mobile number diabetes varchar 10 Status asthama varchar 10 Status other_ illenesses varchar 30 Status school_life_details varchar 60 Student health detail other_details varchar 60 Student other detail branch_id int 5 √ √ Student branch id entered_by varchar 15 Entered user name submitted_date timestamp Submitted date and time(Auto Entry) limb_id int 5 √ Status of data
  • 33.
    Bus facility information TableName tbl_facility_gyamkhana_allocate Table Description This table used for store information about Bus. Field Name Data Type Size Not Null P K F K Description bus_allocate_id int 5 √ √ Stores unique bus allocate id(Auto increment) bus_setup_id int 5 √ √ Bus setup id. allocate_date date √ Allocate start date. allocate_to_date date End date student_id int 5 √ √ Student id for allot gymkhana pick_up_time varchar 15 √ Pickup time drop_time varchar 15 √ Drop time branch_id int 5 √ √ Student particular branch entered_by varchar 15 √ Entered user name submitted_date timestamp √ date and time(Auto Entry) limb_id int 5 √ Status of data and time Bonafied information Table Name tbl_student_bonafide Table Description This table used for store information about bonfire certificates. Field Name Data Type Size Not Null P K F K Description bonafide_id int 5 √ √ Stores unique bonafide id(Auto increment) ref_no int 5 √ √ Refefernce number student_id int 5 √ √ Student id for bonafied. final_exam_held_mo nth varchar 15 √ Exam held month final_exam_held_yea r varchar 15 √ Exam held year generated_date date √ Bonafied date branch_id int 5 √ √ Student particular branch entered_by varchar 15 √ Entered user name submitted_date timestamp √ Submitted date and time(Auto Entry) limb_id int 5 √ Status of data
  • 34.
    Employee information Table Nametbl_employee_information Table Description This table used for store information about employee Field Name Data Type Size Not Null PK FK Description employee_id int 5 √ √ Stores unique employee id(Auto increment) employee_name int 5 √ Employee Name category_id int 5 √ √ Employee category. permanant_address varchar 100 √ Employee permanent Address local_address varchar 100 Employee local Address phone_number varchar 20 Employee phone number mobile_number varchar 20 Employee mobile number emp_dept int 5 √ √ Employee department. email_id varchar 50 Email place_of_birth varchar 50 √ Employee birth place name date_of_birth date √ Birth date date_of_joining date √ joining date date_of_retiremnt date √ retirement date marride_status varchar 10 √ Employee Marital status Gender varchar 10 √ Employee gender blood_group varchar 10 √ Employee blood group Nationality varchar 10 √ Nationality Religion varchar 15 √ Religion name Caste varchar 15 √ Caste name Categoty varchar 25 √ Employee category mother_tounge varchar 25 √ Language name Handicap varchar 25 √ Physical status no_of_vehicle varchar 50 √ Vehicle number registration_no int 5 √ Registration number approved_date date √ Approved date registration_date date √ Registration date resignation_reliv_dat e date √ Relive date user_name varchar 25 √ user name
  • 35.
    Password varchar 25√ Employee password photo longblob √ Store photo in binary form limb_id int 5 √ Status of data entered_by varchar 25 √ Entered person name submitted_date timestamp √ Submitted date and time(Auto Entry) Employee leave type setup Table Name tbl_employee_leave_name_setup Table Description This table store information about employee leave. Field Name Data Type Size Not Null P K FK Description setup_id int 5 √ √ Stores unique setup id(Auto increment) setup_name varchar 25 √ Leave setup name setup_type varchar 25 √ Leave type setup setup_pay_type varchar 25 √ Pay type limb_id int 5 √ Status of data entered_by varchar 25 √ Entered person name submitted_date timestamp √ Submitted date and time(Auto Entry) Employee circular information Table Name tbl_employee_circular Table Description This table store information circular of employee. Field Name Data Type Size Not Null P K F K Description circular_id int 5 √ √ Stores unique circular id(Auto increment) emp _id int 5 √ √ employee id cir_gen_by int 5 √ √ Circular generated by meet_type varchar 100 √ Meet type meeting_date date √ Meeting date meeting_time varchar 50 √ Meeting time venue varchar 50 √ Venue of meeting duration varchar 50 √ duration of meeting meeting_reason varchar 150 √ Meeting reason
  • 36.
    submit_date date √Submit date circular_auth1 varchar 50 √ √ Circular authentication1 id circular_auth2 varchar 50 √ √ Circular authentication2 id auth1_check varchar 25 √ authentication check 1 status branch_id int 5 √ √ Particular branch limb_id int 5 √ Status of data entered_by varchar 25 √ Entered person name submitted_date timestamp √ Submitted date and time(Auto Entry) Employee Transfer information Table Name tbl_employee_transfer Table Description This table store information about employee transfer. Field Name Data Type Size Not Null P K F K Description transfer_emp_id int 5 √ √ Stores unique transfer id(Auto increment) emp_id int 5 √ √ Employee id emp_number int 5 √ Employee number transfer_date date √ Transfer date from_school_name varchar 100 √ Transfer From school name to_school_name varchar 100 √ Transfer to school name new_designaion varchar 100 √ Transfer new designation why_transfer varchar 200 √ Transfer reason limb_id int 5 √ Status of data entered_by varchar 25 √ Entered person name submitted_date timestamp √ Submitted date and time(Auto Entry) Employee activity information Table Name tbl_employee_activity Table Description This table store information about employee activity. Field Name Data Type Size Not Null P K F K Description activity_id int 5 √ √ Stores unique activity id(Auto increment) emp_id int 5 √ √ Employee id emp_number int 5 √ Employee number activity_name varchar 100 √ Activity name activity_level varchar 100 √ Activity level activity_place varchar 100 √ Activity place activity_frm_date date √ Activity start date activity_to_date date √ Activity end date activity_result varchar 100 √ Activity result
  • 37.
    activity_level varchar 100√ Activity level activity_place varchar 100 √ Activity place activity_frm_date date √ Activity start date activity_to_date date √ Activity end date activity_result varchar 100 √ Activity result award_name varchar 100 √ Activity award name award_amount varchar 100 √ Award amount given_by varchar 100 √ Award given by other_informaion varchar 100 √ Award other information branch_id int 5 √ √ Branch id limb_id int 5 √ Status of data entered_by varchar 25 √ Entered person name submitted_date timestamp √ Submitted date and time(Auto Entry) Employee designation information Table Name tbl_employee_designation Table Description This table store information about employee designation. Field Name Data Type Size Not Null P K F K Description designation _id int 5 √ √ Stores unique designation id(Auto increment) code varchar 100 √ designation code designation_name varchar 100 √ Designation name Type varchar 100 √ Designation type yearly_leaves int 5 √ No of yearly Leaves limb_id int 5 √ Status of data entered_by varchar 25 √ Entered person name submitted_date timestamp √ Submitted date and time(Auto Entry) Incoming letter Table Name tbl_incoming_letter Table Description This table store information about Incoming letter. Field Name Data Type Size Not Null P K F K Description letter_id int 5 √ √ Stores unique letter id(Auto increment) let_no varchar 100 √ Letter number let_date date √ Letter date let_from_pname varchar 100 √ Letter from name let_from_paddr varchar 100 √ Letter from address let_subject varchar 100 √ Letter subject let_desc varchar 100 √ Letter description branch_id int 5 √ √ For which branch limb_id int 5 √ Status of data entered_by varchar 25 √ Who entered data submitted_date timestamp √ Submitted date and
  • 38.
    time(Auto Entry) Outgoing letter TableName tbl_outgoing_letter Table Description This table store information about outgoing letter. Field Name Data Type Size Not Null P K F K Description letter_id int 5 √ √ Stores unique letter id(Auto increment) let_no varchar 100 √ Letter number let_date date √ Letter date let_from_pname varchar 100 √ Letter from name let_from_paddr varchar 100 √ Letter from address let_subject varchar 100 √ Letter subject let_desc varchar 100 √ Letter description branch_id int 5 √ √ For which branch limb_id int 5 √ Status of data entered_by varchar 25 √ Who entered data submitted_date timestamp √ Submitted date and time(Auto Entry) GroupWise letter Table Name tbl_groupwise_letter Table Description This table store information about send group wise letter to students. Field Name Data Type Size Not Null P K F K Description groupwise_letter_id int 5 √ √ Stores unique letter id(Auto increment) let_no varchar 100 √ Letter number let_date date √ Letter date let_from_pname varchar 100 √ Letter from name to_class varchar 100 √ Letter to class to_div varchar 100 √ Letter to division let_subject varchar 100 √ Letter subject let_desc varchar 100 √ Letter description branch_id int 5 √ √ For which branch limb_id int 5 √ Status of data entered_by varchar 25 √ Who entered data submitted_date timestamp √ Submitted date and time(Auto Entry)
  • 39.
    CHAPTER 5 Front EndSpecification
  • 40.
  • 41.
  • 42.
  • 43.
  • 44.
  • 45.
  • 46.
  • 47.
  • 48.
    CREATE LOGINS FORTEACHER / PARENTS
  • 49.
  • 50.
  • 51.
  • 52.
    6.1 Data Flowdaigarm:
  • 53.
    6.2 Module specification: DeleteRecord Report Get PDF Get Excel Normal Setup Department Room Leave Type New semester New course Date setup view Eligibility Fee Competition Administrator GroupWise Letter Incoming Letter Outgoing Letter LetterAdmission EmployeeStudent Notice Board Academic Calendar Add Record View Record Student Notice Employee Notice
  • 54.
  • 55.
  • 56.
  • 57.
  • 58.
    Testing Procedure SYSTEM TESTING Testingis vital to the success of any system, Testing is done at different stages within the development phase. System testing makes a logical assumption that if all parts of the system are correct, the goals will be achieved successfully, inadequate tests or no testing leads to errors that may come up after when correction would be extremely difficult. Another objective of testing is its utility as a user-oriented vehicle before implementation. Unit Testing Each module will be tested individually so as to make the individual component error free. Also other attached modules will also be error free. Integration Testing Each module will be tested of its effect on other modules by integrating the modules. This will remove further errors from the system and may also result in some changes in the individual; modules. Validation Testing Now testing is done to ensure that if users enter any superfluous data, it does not reach to the database but are asked to record the data in the acceptable format. System Testing Here, the whole system is tested fully. The errors now should be meager. This will ensure flawless working of the system at the user’s site rather than giving troubles after installation.
  • 59.
    White box testing Thistesting is predicated on close examinations of procedural details. Providing test cases that exercise specific sets of condition or loops tests logical paths through the software. Black Box Testing This Testing method focuses on the functional requirements of the proposed software. Condition Testing It is a test case design method that exercise the logical conditions contained in a program module. Data flow Testing This method selects paths of a program according to the locations of definitions and uses of variables in the program. 7.3Test Cases
  • 60.
    Title -Test casefor Login Page. Test Case Id -TC001 Test Data for User Name text box Sr. No. Input/Action Expected Result Actual Result Remark 1 Leave text field empty. Will show error message “Please enter the user name” Error message “Please enter the user name” Pass 2 User name size is outside the range. Will show error message “user name size exceeding the range” Error message “user name size exceeding the range” Pass 3 Entered Invalid user name. Will show error message “Please enter the valid User Name” Error message “Please enter the valid User Name” Pass 4 Entered Valid user name. Will accept the data. Data accepted Pass Test Data for Password text box Sr. Input/Action Expected Result Actual Result Remark
  • 61.
    No. 1 Leave text fieldempty. Will show error message “Please enter the password” Error message “Please enter the password” Pass 2 Entered Invalid password. Will show error message “Please enter the valid Password”. Error message “Please enter the valid Password”. Pass 3 Entered Valid Password. Will accept the data. Data accepted Pass Title -Test case for Student Admission Test Case Id - TC002 Test Data for Registration No, Name, Contact Number and all Text box field
  • 62.
    Sr. No. Input/Action Expected Result Actual ResultRemark 1 Leave text field empty. Will show error message “ This field is required” Error message “This field is required” Pass 2 Don’t select any item from Combo box.(select to class) Will show error message“ This field is required” Will show error message“This field is required” Pass 3 Entered the Character in Contact Number Field Don’t appeare any character in textbox. Don’t appeare any character in textbox. pass Title -Test case for Submit Buttons Test Case Id - TC003 Test for Submit Sr. Input/Action Expected Actual Result Remark
  • 63.
    No. Result 1 Clickon the submit Button Will Show message are you sure, you want to submit. Will Show message are you sure, you want to submit. Pass 2 If click on Cancel Will show message “data not submit” Will not show message. Fail Title -Test case for STUDENT DELETE. Test Case Id - TC004 Test Data for Select course, Name
  • 64.
    Sr. No. Input/Action Expected Result Actual ResultRemark 1 Leave combo box empty for student name, course, name Will show error message “This field is required.” Will show error message “This field is required ” Pass 2 Click on delete button Will show error message “Are you sure delete Record”. Will show error message “Are you sure delete Record”. Pass Title -Test case for EDUCATIONAL YEAR. Test Case Id - TC005 Test Data for Education Year, Select Sr. No. Input/Action Expected Result Actual Result Remark
  • 65.
    1 Leave select optionempty. Will show error message “Please select Education Year” Will show error message “Please select Education Year” Pass 2 Click on change button. Will show error message “Are you sure change education year” Will Not show message. Fail Title -Test case for REPORT OF STUDENT. Test Case Id - TC006 Test Data for check field, Select combo, PDF, Excel, Print page Sr. No. Input/Action Expected Result Actual Result Remark
  • 66.
    1 Leave Combo box empty. Willshow error message “This field is required”. Will show error message “This field is required”. Pass 2 Selected checkbox Will show all checkbox selected. Will show all checkbox selected. Pass 3 Click on link Get PDF, Get Excel, Print this page Will show create PDF, save excel file, and print this page. Will show create PDF, save excel file, and print this page. pass
  • 67.
    Drawbacks and Limitations 5.1Drawback: • ID and Password can be used by some other Person which is not authorized. • System requires Xampp Server and MYSQL Server 5.0.51 onward, and then System will not work properly. • All types module user no authority to setup this authority only having Admin. CHAPTER 8 Limitations and Future Enhancements
  • 68.
    • And theWEB SMS Project on Web that time database synchronization problem will occurred. 5.2 Limitations: • This WEB SMS ERP Application is vast, It will be stress on web server. • The Application is limited only for particular institute according to institute requirement changes in module. • In this Application SMS, Email Facility not provided. Proposed Enhancement • Due to change in the Environment each and every Organization must have to make change. • Also, newer technologies are coming in the today’s market hence in future our Web Education Management System will provide the Services Like- Will store Attendance details of each Student automatic.
  • 69.
    Will provide SMSAlert, Email for each module facility. Will store Attendance details of each employee automatic. Will provide Video chat Audio chat facility. Video Conferencing between the Employees. Will provide content management system. Will provide online exam facility. Conclusion Using this excellent tool will enhance your educational management’s image and reputations within parent’s community, who are always looking for better institute for their near and dear ones, and with sought after teachers looking for challenging environment. It is online/offline management data can easily entered, accessed, edited, processed and managed over internet or within LAN setup • Multiuser and Admin controlled access.
  • 70.
    • PDF reportgeneration. • Access to all stockholders. • Controlled redundancy and maintained accuracy. • User friendly input output screens. • Printing and storage of various reports. Bibliography References • Web Programming For PHP • MYSQL Black Book. • SAMS Teach You UML in 24 Hours by Joseph Schuler. • Software Engineering by Pressmen- 6’Th Addition. Website Link
  • 71.
    • http://www.phpclasses.com/ • http://www.w3schools.com •http://www.stckoverflow.com • http://cssdeck.com/