Dr. A.P.J. ABDUL KALAM UIT JHABUA
DEPARTMENT OF COMPUTER SCIENCE ENGINEERING
SESSION 2022-2023
Presentation file of (Major project-II ): university-management-system
Submitted to: Submitted by:
Shivant Gupta (0887CS191013)
Nilesh Grewal (0887CS203D01)
Prof.Anurag kumar
 A university management system is a software application designed to help
universities manage their academic and administrative operations more
efficiently. It provides a centralized platform for managing student records,
course schedules, faculty information, financial transactions, and other important
aspects of university operations.
 With a university management system, administrators and faculty members can
easily access and update student records, track course schedules and enrollment,
and generate reports on academic performance and financial transactions. This
system helps to streamline operations and reduce administrative burden, allowing
faculty members to focus on teaching and research and students to focus on their
studies.
Software Requirement
 OS : windows 10 or other
 Database Server : PHP Admin SQL
Server
 Tools : Netbean8.2
 User Interface: Java Application
 Code Behind : Java , SQL
Hardware Requirement
 Processor : i3 or other
 RAM : 4 GB
 Hard disk : 1 TB
 Student Management: The system should be able to manage all aspects of student
data, including admissions, enrolments, personal information, academic records,
attendance, and exam results.
 Staff Management: The system should be able to manage all aspects of staff data,
including personal information, employment records, payroll, attendance, and
performance evaluations.
 Course Management: The system should be able to manage all aspects of course
data, including course offerings, course schedules, course descriptions,
prerequisites, and syllabus.
 Academic Planning: The system should be able to manage academic planning,
including class scheduling, course assignments, faculty workload, and course
load distribution.
 Financial Management: The system should be able to manage financial data,
including budgeting, accounting, and billing.
 Library Management: The system should be able to manage the university
library, including cataloguing, circulation, and acquisition of materials.
 Student Services: The system should be able to manage student services,
including advising, career services, counseling, and student activities.
 Communication and Collaboration: The system should provide communication
and collaboration tools for students, faculty, and staff, such as email, messaging,
and online forums.
 Reporting and Analytics: The system should provide reporting and analytics tools
for university management to track key performance indicators and make data-
driven decisions.
 Integration and Customization: The system should be able to integrate with other
systems and be customizable to meet the specific needs of the university.
 UMS has become a necessity for modern educational institutions due to the
increasing complexity of managing various academic and administrative
activities.
 UMS provides a centralized database for storing and managing various data
related to students, faculty, courses, and other academic activities. This enables
quick and easy access to information, which can be used for various purposes
such as decision-making, analysis, and reporting.
 UMS is a powerful tool that can help educational institutions to manage various
academic and administrative activities more efficiently and effectively. The
adoption of UMS can lead to improved student outcomes, cost savings, and
operational efficiencies. However, careful planning, training, and support are
crucial for the successful implementation of UMS.
 Unauthorized access: Hackers could attempt to gain access to the UMS to steal or
modify student records, financial data, or other sensitive information.
 Data loss: Data loss could occur due to system failure, data corruption, or other
technical issues, leading to the loss of critical student records or financial data.
 Malware attacks: Malware could infect the UMS and lead to data breaches,
system outages, or other security issues.
 Lack of system redundancy: A single point of failure in the UMS could lead to
system downtime or data loss.
 Cyber attacks on third-party systems: The UMS may depend on third-party
systems, such as cloud services or payment gateways, which could be vulnerable
to cyber attacks.
 Identify the requirements: The first step is to identify the requirements of the
University Management System. This includes understanding the different
modules and functionalities required, such as student management, faculty
management, course management, exam management, and administrative
functions.
 Analyze the requirements: Once the requirements have been identified, they need
to be analyzed to understand their scope, feasibility, and priority. This includes
identifying any constraints, such as budget, technology, or time.
 Design the system: Based on the requirements analysis, the system architecture
and design can be developed. This includes defining the data structures,
algorithms, and user interface design.
 Develop the system: With the system design in place, the development process
can begin. This includes coding the software and integrating different modules.
 Test the system: Once the system is developed, it needs to be tested to ensure that
it meets the requirements and is free of bugs and errors. Testing includes
functional testing, integration testing, and performance testing.
 Deploy the system: After testing, the system can be deployed to the live
environment. This includes installing and configuring the software on the server
and providing user access.
 Maintain the system: After deployment, the system needs to be maintained to
ensure that it continues to function correctly. This includes bug fixes, software
upgrades, and security updates.
 Evaluate and improve: Finally, the University Management System should be
evaluated regularly to identify areas for improvement. This includes gathering
user feedback, analyzing system performance, and identifying new requirements.
Use-Case Diagram Admin and users
Data-flow-Design
Zero Level Data Flow Diagram
University
Management
System
College
Management
Classes
Management
Students
Management
Registration
Management
Courses
Management
Faculties
Management
First level data flow diagram
University
Management
System
Registration Management
Classes Management
Students Management
College Management
Courses Management
Faculties Management
Generate Registration
Report
Generate Classes Report
Generate College Report
Check Courses Details
Generate Faculties Report
Generate Students
Report
Second level DFD
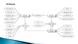
ER-Diagram
CONCLUSION
University Management System (UMS) is an essential tool for academic institutions
to manage their administrative tasks effectively. It allows for streamlined processes,
improved data management, and increased efficiency in handling student records,
faculty data, course scheduling, financial management, and more.
Furthermore, a UMS can be tailored to meet the specific needs of different
institutions, ensuring that it aligns with their unique requirements. It can also be
integrated with other systems and applications to improve functionality and usability.
Overall, a University Management System is a crucial investment for academic
institutions seeking to improve their operations and provide better services to their
stakeholders.

UNIVERSITY MANAGEMENT SYSTEM.pptx

  • 1.
    Dr. A.P.J. ABDULKALAM UIT JHABUA DEPARTMENT OF COMPUTER SCIENCE ENGINEERING SESSION 2022-2023 Presentation file of (Major project-II ): university-management-system Submitted to: Submitted by: Shivant Gupta (0887CS191013) Nilesh Grewal (0887CS203D01) Prof.Anurag kumar
  • 3.
     A universitymanagement system is a software application designed to help universities manage their academic and administrative operations more efficiently. It provides a centralized platform for managing student records, course schedules, faculty information, financial transactions, and other important aspects of university operations.  With a university management system, administrators and faculty members can easily access and update student records, track course schedules and enrollment, and generate reports on academic performance and financial transactions. This system helps to streamline operations and reduce administrative burden, allowing faculty members to focus on teaching and research and students to focus on their studies.
  • 4.
    Software Requirement  OS: windows 10 or other  Database Server : PHP Admin SQL Server  Tools : Netbean8.2  User Interface: Java Application  Code Behind : Java , SQL Hardware Requirement  Processor : i3 or other  RAM : 4 GB  Hard disk : 1 TB
  • 5.
     Student Management:The system should be able to manage all aspects of student data, including admissions, enrolments, personal information, academic records, attendance, and exam results.  Staff Management: The system should be able to manage all aspects of staff data, including personal information, employment records, payroll, attendance, and performance evaluations.  Course Management: The system should be able to manage all aspects of course data, including course offerings, course schedules, course descriptions, prerequisites, and syllabus.  Academic Planning: The system should be able to manage academic planning, including class scheduling, course assignments, faculty workload, and course load distribution.
  • 6.
     Financial Management:The system should be able to manage financial data, including budgeting, accounting, and billing.  Library Management: The system should be able to manage the university library, including cataloguing, circulation, and acquisition of materials.  Student Services: The system should be able to manage student services, including advising, career services, counseling, and student activities.  Communication and Collaboration: The system should provide communication and collaboration tools for students, faculty, and staff, such as email, messaging, and online forums.  Reporting and Analytics: The system should provide reporting and analytics tools for university management to track key performance indicators and make data- driven decisions.  Integration and Customization: The system should be able to integrate with other systems and be customizable to meet the specific needs of the university.
  • 7.
     UMS hasbecome a necessity for modern educational institutions due to the increasing complexity of managing various academic and administrative activities.  UMS provides a centralized database for storing and managing various data related to students, faculty, courses, and other academic activities. This enables quick and easy access to information, which can be used for various purposes such as decision-making, analysis, and reporting.  UMS is a powerful tool that can help educational institutions to manage various academic and administrative activities more efficiently and effectively. The adoption of UMS can lead to improved student outcomes, cost savings, and operational efficiencies. However, careful planning, training, and support are crucial for the successful implementation of UMS.
  • 8.
     Unauthorized access:Hackers could attempt to gain access to the UMS to steal or modify student records, financial data, or other sensitive information.  Data loss: Data loss could occur due to system failure, data corruption, or other technical issues, leading to the loss of critical student records or financial data.  Malware attacks: Malware could infect the UMS and lead to data breaches, system outages, or other security issues.  Lack of system redundancy: A single point of failure in the UMS could lead to system downtime or data loss.  Cyber attacks on third-party systems: The UMS may depend on third-party systems, such as cloud services or payment gateways, which could be vulnerable to cyber attacks.
  • 9.
     Identify therequirements: The first step is to identify the requirements of the University Management System. This includes understanding the different modules and functionalities required, such as student management, faculty management, course management, exam management, and administrative functions.  Analyze the requirements: Once the requirements have been identified, they need to be analyzed to understand their scope, feasibility, and priority. This includes identifying any constraints, such as budget, technology, or time.
  • 10.
     Design thesystem: Based on the requirements analysis, the system architecture and design can be developed. This includes defining the data structures, algorithms, and user interface design.  Develop the system: With the system design in place, the development process can begin. This includes coding the software and integrating different modules.  Test the system: Once the system is developed, it needs to be tested to ensure that it meets the requirements and is free of bugs and errors. Testing includes functional testing, integration testing, and performance testing.  Deploy the system: After testing, the system can be deployed to the live environment. This includes installing and configuring the software on the server and providing user access.  Maintain the system: After deployment, the system needs to be maintained to ensure that it continues to function correctly. This includes bug fixes, software upgrades, and security updates.  Evaluate and improve: Finally, the University Management System should be evaluated regularly to identify areas for improvement. This includes gathering user feedback, analyzing system performance, and identifying new requirements.
  • 11.
  • 12.
    Data-flow-Design Zero Level DataFlow Diagram University Management System College Management Classes Management Students Management Registration Management Courses Management Faculties Management
  • 13.
    First level dataflow diagram University Management System Registration Management Classes Management Students Management College Management Courses Management Faculties Management Generate Registration Report Generate Classes Report Generate College Report Check Courses Details Generate Faculties Report Generate Students Report
  • 14.
  • 15.
  • 18.
    CONCLUSION University Management System(UMS) is an essential tool for academic institutions to manage their administrative tasks effectively. It allows for streamlined processes, improved data management, and increased efficiency in handling student records, faculty data, course scheduling, financial management, and more. Furthermore, a UMS can be tailored to meet the specific needs of different institutions, ensuring that it aligns with their unique requirements. It can also be integrated with other systems and applications to improve functionality and usability. Overall, a University Management System is a crucial investment for academic institutions seeking to improve their operations and provide better services to their stakeholders.