Page | 1
1. Introduction
Education system forms the backboneof every nation. And hence it is
important to provide a strong educational foundation to the young generation
to ensure the development of open-minded global citizens securing the future
for everyone. Advanced technology available today can play a crucial role in
streamlining education-related processes to promote solidarity among
students, teachers, parents and the schoolstaff.
SchoolManagement System consists of tasks such as registering students,
attendance record keeping controlling absentees, producing report cards,
producing official transcript, preparing timetable and producing different
reports for teachers and parents.
The appearance of your student records says a lot about the quality of your
school. Other educators and registrars make judgments based on student
records that can permanently affect a student's life. SMS capabilities include
the basics such as transcripts, report cards, attendance, and discipline as well
as many other specialized capabilities, including parental access to real time
student grades onthe Internet. This means that notonly administrators butalso
parents, teachers, and students have access to real-time data.
Page | 2
1.1 Existing System
In the current system we need to keep a number of records related to the
student and want to enter the details of the student and the marks
manually. In this system only the teacher or the schoolauthority views
the mark of the student and they want to enter the details of the student.
This is time consuming and has much cost.
Teachers may want to associate a student with his parent or emergency
persons for disciplinary measures which need searching of the student’s
record in the record office. It has been difficult to search a record from
thousands of suchrecords and observed that students can take any person
claiming that he/she is their parent or emergency person which creates
problem in control of students.
With traditional reporting methods parents may not find out how their
student is performing in schooluntil the end of the quarter or semester --
usually too late to correcta problem situation. SMS allows parents to know
how their student is doing on a continual basis by using the internet. SMS
can even send electronic progress reports to parents via email on a weekly,
monthly, or even daily basis.
Page | 3
1.2 Need for System
In our proposedsystemwe have the provision for adding the details of
the students by themselves. So the overhead of the schoolauthorities and
the teachers is become less. Another advantage of the system is that it is
very easy to edit the details of the student and delete a student when it
found unnecessary. The marks of the student are added in the database
and so students can also view the marks whenever they want.
1.3 Our proposed system has several advantages:
 User friendly interface
 Fast access to database
 Less error
 More Storage Capacity
 Search facility
 Look and Feel Environment
You operate a quality program—NOW you can be sure your records
communicate that quality. Here realizes the need for an effective school
management system and that is exactly what we are striving for!
The SchoolManagement System (SMS) will replace the paper-based data
collection and information exchange system among the various
departments of a particular school.
The SchoolManagement System provides an innovative solution for
Today’s schoolrecord-keeping challenges. This schoolmanagement
software will give you room to handle your responsibilities whether
you’re just starting or are an experienced professional.
SchoolManagement System opens a universe of opportunities to
automate the laborious paperwork involved in properschool
management. With our proposed record-keeping software, the
management can more effectively interact with the students as they
develop skills and character for success. Theywill not only have more
time to spend with them, but it will be quality time because they will have
up-to-date student information to facilitate them.
Page | 4
1.4 Purpose
The purposeof any new technology is to make people life easier. This
project is database used to manage the schooland allows the
administrators to register the daily required information of Students,
Teachers & office staff.
1.5 Scope
School Management System will organize work inside school
and proposed system will do the following tasks:
 Insert student’s information such as student name, student number,
address etc.
 Insert employee’s information such as employee name, number,
address etc.
 Insert section’s information such as section name etc.
 Insert marks for each student in each subject he/she taken.
 View data about certain student and can edit it like adding or
removing a student.
 View data about certain employee and can edit it like adding or
removing an employee.
Page | 5
1.6 Process Model
A process modelfor software engineering is chosenbased on the nature of
the project and application, the methods and tools to be used, and the
controls and deliverables that are required.
The model is used to build the “School Management SYSTEM”
software is “The Prototyping Model”. The prototyping paradigm is: -
“Water fall model”
Water fall Model
The water fall model is a software development model in which a systems
development is viewed as flowing downwards through the phases of the
system development process. The
waterfall methodology is powerful, précised, and thorough. It has a number
of phases that have to be implemented in a sequential manner.
The phases which come under the waterfall model are as follows: -
 Requirement Analysis
 Design
 Implementation
 Testing
 Maintenance
Page | 6
1.6.1 Advantages:
 Good for large projects
 Waterfall suits a principled approach to design
 Waterfall divides the projectinto manageable areas
 Waterfall separates the logical and physical
1.7 Overview
The remainder of this document identifies the actors, use-cases, use-case
scenarios, activity diagrams, assumptions and dependencies needed for
the analysis and design of the SchoolManagement System software
package. The rest of the document contains the overall description of the
system, requirements, data model and behavioral description of the
system and project planning.
Page | 7
2.1 The Proposed Student Information Management System
2.1.1 Physical System
The proposedphysical system will be the same as the current system.
2.1.2 Logical System
The proposedlogical system will keep the information centralized on a
single machine while allowing users (admin) to access that information
from their own workstations. There will be an optimized database on the
server and an improved user interface on each client machine.
2.2 Student Admission management using the system
More than 1200 students attend the entrance test every year.
 Sales of application form, billing, entrance registration and keying
in the details of students could be done simultaneously with the
system.
 Filtering the students is very simple and easy using the system.
2.3 Management of Fee Collection using the system
Every month on parent’s visitor’s day, aboutsix hundred parents visits
to pay the fee. Fee collection time is from 8’O clock to 5’O clock.
With this software:
 Manual time table framing for such a case, may take many weeks with
the effort of several staff members. With our system a single person
completes the job in closes the account by preparing all the accounts
notes and clearing of the cashes and cheques
 The schoolhas many other hassles like scholarship, individual discounts,
advance fee payment by parents, extra fees like medical fee, club fee,
store fee, mess fee, deduction for absentees etc. related to fee collection.
The schoolis now enabled to do any kind of adjustments related to fee
collection with no extra effort using the system.
Page | 8
2.4 Accounts Management using the system
 The transactions which include fee collection of 3000 students, salary
payment for 300 staff members every month, expenditure of hostel with
1500 students, a lot of other expenses, advances and loans, sums up to a
substantial amount and requires a lot of effort and attention from both
management and staff to make it accurate and effective.
 With this software, even without qualified personnel in accounting, the
staffs are very much able to handle the accounts without almost any effort
and keep every record up to date at every point in time.
2.5 Objective and Description
 It is designed for better interaction between students, teachers, parents &
management. This management software very gracefully handles all the
requirements for easy schoolmanagement.
 The schoolmanagement system being desktop based application
software, which enables the students, teachers, parents & the management
be in touch with each other at all times.
Page | 9
2.6 Components of making software are
 System and software requirements analysis
 Design and implementation of software
 Ensuring, verifying and maintaining software integrity
2.7 System and software requirements analysis
System analysis is an activity that encompasses mostof the tasks that are
collectively called Computer System Engineering.
2.8 System analysis is conducted with following objectives:
 Identify the customer’s need
 Evaluate the system concept for feasibility
 Perform economic and technical analysis
 Allocate functions to hardware, software, people, database and other
system elements
 Establish cost and schedule constraints
 Create a system definition that forms the foundation for all the subsequent
engineering work.
2.9 SYSTEM DESIGN
 It describes desired features and operations in detail, including screen
layouts, business rules, process diagrams, pseudo codeand other
documentation.
 The most creative and challenging phase of the software development life
cycle is software design. The term design describes final software and the
process bywhich it is developed.
Page | 10
2.10 Ensuring, verifying and maintaining software integrity
 The degree to which the software makes optimal use of system resources
as indicated by the following sub attributes: time behavior, resource
behavior. The efficiency is the amount of computing resources and code
required by a program to perform its functions.
 A design should clearly be very verifiable, complete (implements all the
specification), and traceable (all design elements can be traced to some
requirements). However, the two most important properties that
concerned designers are efficiency and simplicity.
 The Term “CodeOptimization” refers to techniques a compiler can
employ in an attempt to producea better object language program than
the most obvious for a given sourceprogram.
 Verification and validation (V & V) is the generic name given to the
checking processes which ensure that software conforms to its
specification and meets the need of the software customer.
 Verification and validation i.e. starts with requirements reviews and
continues through design and codereviews to producttesting.
Page | 11
2.11 Maintenance:
The term Maintenance is a little strange when applied to software. In
common speech, it means fixing things that break or wear out. In
software nothing wears out; it is either wring from beginning, or we
decodelater that we want to do something different. It is a very broad
activity that includes error corrections, enhancements of capabilities,
deletion of obsolete capabilities, and optimization.
There are three major categories of software maintenance:
 Corrective Maintenance:
It means repairing processing or performances failures or
making changes becauseof the previously uncorrected problems.
 Adaptive Maintenance:
It includes modifying the software to match changes in the ever-
changing environment.
 Perfective Maintenance:
It means improving processingefficiency or performance, or restructuring
the software to improve changeability.
2.12 SYSTEM SECURITY MEASURES:
 Security involves both policies and mechanism to protect data and ensure
that it is not accessed, altered or deleted without properauthorization.
 Integrity implies that any properly authorized access, alteration or
deletion of the data in the database does not change the validity of the
data.
 Database security policies are guidelines for present and future designers
regarding the maintenance of the data base security.
Page | 12
2.13 Architecture of a System
Page | 13
2.14 In Normal Interactive Mode (Admin)
Admin will be able to see the system, see the details of the SchoolSystem
Admin
View Student
Information
View Fee
Information
Grade
Information
View Class
Information
View Campus
Information
Page | 14
 Admin: Only admin have the access to login to this software.
 Campus: Admin have to access to view campus information of all
schools
 Class: Admin have the access to view the details of all class information
of the students.
 Student: Admin have the rights to add, delete or update the record of a
student of a student.
 Fee:Admin need to make the fee slip or challan form and should give to
a student. And when student pay the fees, admin then have to update the
fees record of a student.
 Grade: When teacher give result to the admin staff then teacher also
give grade of pass or fail marks to the student and teachers have to write
everything regarding the student details and when it’s done it should give
to a admin staff properly.
Page | 15
2.15 In Normal Interactive Mode: (Student)
Student will be able to see the details of his/her marks, class, subject, fee
and bank slip.
Student
View Subject
Information
View Fee
Information
Bank Slip
View Class
Information
View Marks Detail
Page | 16
 Student: Student has no rights to access to this software. Only admin
have the access, students only have to view about his details of his career.
 Marks Details: Student have only view the details of his marks, he/her
has no right to edit change or delete the result or marks.
 Class Information: Student has to talk to the admin staff to get the
details of his/her class and it should talk should talk to change the class
from different group.
 Subject Information: Student has the right to view its subjects
through the admin staff.
 Fee Information: Student has to give the fee slip. And it should be
given all the detail to where he/her have to submit the fees.
 Bank Slip: Bank or challan slip should be given to a student, so student
have to pay the fees in the schoolor in a bank.
Page | 17
2.16 In Normal Interactive Mode: (Teacher)
Teacher
View job
Information
View Class
Information
View Subject
Information
Page | 18
 Teacher: Teacher has to no access to login to the software of school
system, only admin have the access to give details to the teacher.
 Subject: Teacher has to view its subject information through the admin
staff.
 Class: Teacher has to view its class information that should be given by
the management through the admin staff.
Page | 19
3.1 Specific Requirements
3.2 Technology Used
3.2.1 Microsoft Visual Studio 2010
Visual Studio is a complete set of development tools for
Building ASP.NET Web applications, XML Web Services,
Desktop applications and mobile applications. Visual
Basic, Visual C#, and Visual C++ all use the same integrated
Development environment (IDE), which enables tool sharing
And eases the creation of mixed-language solutions. In
Addition, these languages use the functionality of the .NET
Framework, which provides access to key technologies that
Simplify the development of ASP Web applications and XML
Web Services.
3.2.2 Microsoft SQL Server 2008
Microsoft SQL Server Studio Management is a relational database
management system developed by Microsoft. As a database server, it is
a software product with the primary function of storing and retrieving
data as requested by other software applications—which may run either
on the same computer or on another computer across a network
(including the Internet).
Page | 20
3.2.3 Crystal Reports
Crystal Reports is a popular Windows-based report writer (report
generation program) that allows a programmer to create reports from a
variety of data sources with a minimum of written code. Developed by
Seagate Software, Crystal Reports can access data from most widely-used
databases and can integrate data from multiple databases within one
report using Open Database Connectivity ( ODBC ).
Crystal Reports uses an ActiveX control called Crystal Reportto establish
a connection with another program. A programmer can set properties of
the Crystal Report controlduring design time or at run time.
Page | 21
3.3 Functional Requirements
 Schoolmanagement system shall be network base.
 Admin shall login.
 Admin shall add new student, teacher, and class and modify them.
 Admin shall update schoolnews.
 Admin shall access all the data about student related.
 Admin shall manage the schoolactivity.
 Admin shall generate time table.
3.4 Non Functional Requirements
 The system should be easy to use.
 The system should be available 24 hours.
 The system should responseat the time
 System should provide specific information to specific user.
 The system should not fail.
 Right information is available to right student and teacher at right
time.
Page | 22
The system will be used to keep information the following types of
information:
 Students
 Instructors
 Classes
 Testscores
 Grades
 Courseregistration
 Feerecord
The system will also generate printable reports for use by admin
staff.
 Class List
 Class Counts
 Maximum testscoresbyquarterand level
 Final gradereport
Page | 23
3.5 Hardware requirements
 Processor
 Ram
 Hard disk
 Internet Connection
3.6 Software requirements
 Operating System (Windows)
 Database Server (SQL)
3.7 User Interfaces
The system must provide a user interface for all types of users (admin,
student, and teachers) that are available through all desktop pc.
3.8 Hardware Interfaces
There are no hardware interfaces to this software system. The only
interfaces are through a computer system.
Page | 24
3.9 Performance Requirements
The systemis expected to have reasonable shorttime response. Theadmin
should be able to login and should be able to get responseforhis requests in
2-3 second. Thesystem’sperformanceis different accordingto its mode.
3.10 Security Requirements
The data transactionbetween admin and server must be encrypted using
firewall device. All the passwordsthatare generated or acceptedmustbe
stored in databasein an encrypted form. To prevent attacks, the system
should generate random word and ask the user to enter it correctlyfor
multiple trying.
3.11 Safety Requirements
To prevent data loss in caseofsystem failure, the result of students that are
have to besaved in database. IncaseAdmin detects any security problemin
the system, he should be able to shut downthe systemand prevent all
connectionto the server immediately to preservealready schooldetails. The
systemshould be able to recoveritself from previous crashes and continue
the schoolprocess.
Page | 25
3.12 PROGRAM EVALUATION REVIEW TECHNIQUE
(PERT) CHART
The chart shows clearly that the project consists of the activities of Analysis,
design, front-end coding, back-end coding and report generation.
Page | 26
3.13 Reliability
In admin Mode:The system should be99% reliable. In Normal Interactive
Mode:Since it may need somemaintenance or preparationfor the School
Days, the systemdoes notneed to bereliable every time. So, 80%
reliability is enough.
Page | 27
4.1Entity Relation Diagram (ER Diagram)
The admin runs on desktop application that is enabled to handle server. It
uses a relational database to keep track of the polls, which it connects
through standard database connectivity interfaces. In order to run the
setup software, the environment needs to have a fast machine running on
it.
Page | 28
4.2 Context Level Diagram
Page | 29
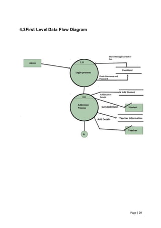
4.3First Level Data Flow Diagram
Page | 30
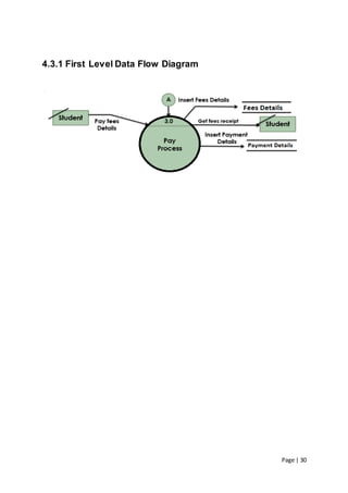
4.3.1 First Level Data Flow Diagram
Page | 31
4.3.2 First Level Data Flow Diagram
Page | 32
4.4 Second Level Data Flow Diagram
Page | 33
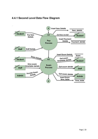
4.4.1 Second Level Data Flow Diagram
Page | 34
Generate
Validation
Failed
Proceed
4.5 System Sequence Diagram
Choose
Login Option Login Detail Login Validation Succeed
Admin
Page | 35
4.5.1 System Sequence Diagram
Page | 36
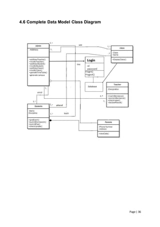
4.6 Complete Data Model Class Diagram
Page | 37
4.7 Use Case Diagram
A use case is a methodology used in system analysis to identify, clarify,
and organize system requirements. The use case is made up of a set of
possible sequences of interactions between systems and users in a
particular environment and related to a particular goal. It consists of a
group of elements (for example, classes and interfaces) that can be used
together in a way that will have an effect larger than the sum of the
separate elements combined. The use case should contain all system
activities that have significance to the users. A use casecan be thought of
as a collection of possible scenarios related to a particular goal, indeed,
the use case and goal are sometimes considered to be synonymous.
Page | 38
Use Case Diagram
Admin
Registration
Report Attendance
TeacherStudent
Update Record Teacher
View Result
Generate Result
View Reports
Generate Attendance
Reportcard
Timetable
Exam
Teacher
Student
Student
Teacher
Page | 39
4.8 Table Design
4.8.1 Username
Column Name Data Type Null
LoginID int No
LoginName varchar(10) No
Password varchar(10) No
FullName Varchar(50) Yes
Designation Varchar(50) Yes
Block Bit Yes
FyearID Numeric(9,0) Yes
locationId Int Yes
Createdby Varchar(50) No
CreationDatetime Varchar(50) No
Modifyby Varchar(50) Yes
ModificationDate Datetime Yes
Terminal Varchar(50) Yes
Windowlogin Varchar(50) yes
4.8.2 Campus
Column Name Data Type Null
UserCampusID Numeric(9,0) No
UserId Numeric(9,0) Yes
CampusId Numeric(9,0) yes
4.8.3 User Action
Column Name Data Type Null
ActionID Int No
ActionName Varchar(50) No
UserAction Bit No
ParentId Int yes
Page | 40
4.8.4 Student
Column Name Data Type Null
CampusID Numeric(9,0) Yes
StudentID Numeric(9,0) No
ClassId Numeric(9,0) Yes
SectionId Numeric(9,0) Yes
RollNo Varchar(20) Yes
StudentCode Numeric(9,0) No
StudentName Varchar(250) Yes
AdmissionNo Varchar(100) No
AdmissionDate datetime Yes
Relation Varchar(100) yes
4.8.5 Student Fee
Column Name Data Type Null
StudentFeeId Numeric(9,0) No
ClassId Numeric(9,0) Yes
ClassFeeID Numeric(9,0) Yes
CampusId Numeric(9,0) Yes
FyearID Numeric(9,0) Yes
StudentID Numeric(9,0) Yes
Percentange Int Yes
CreatedBy Varchar(50) Yes
CreationDate Datetime Yes
ModifyBy Varchar(50) Yes
ModificationDate Varchar(50) Yes
FeeDate Datetime Yes
StudentSectionID Numeric(9,0) Yes
IsCurrent Int No
Page | 41
4.8.6 Class
Column Name Data Type Null
ClassID numeric(9,0) No
ClassCode numeric(9,0) No
ClassTitle varchar(250) No
CampusID numeric(9,0) No
CategoryId Numeric(9.0) No
Createdby Varchar(50) Yes
CreationDate Datetime Yes
Modifyby Varchar(50) Yes
ModificationDate Datetime Yes
InsertTerminal Varchar(50) Yes
UpdateTerminal Varchar(50) yes
4.8.7 Attendance
ColumnName DataType Null
AttendanceId Int No
AttnDate Smalldatetime No
CampusID Numeric(9,0) No
StudentID Numeric(9,0) No
SectionId Numeric(9,0) Yes
LeaveId Int Yes
Createdby Varchar(30) Yes
CreationDate Smalldatetime Yes
Modifyby Varchar(30) Yes
ModificationDate Smalldatetime Yes
UpdateTerminalInfo Varchar(50) Yes
InsertTerminalInfo Varchar(50) Yes
4.8.8 Subjects
Column Name Data Type Null
CampusId Numeric(9,0) Yes
SubjectID Numeric(9,0) No
SubjectCode Numeric(9,0) No
SubjectTitle Varchar(250) No
PassingMarks Int No
TotalMarks Int No
CreatedBy Varchar(50) Yes
ModifyBy Varchar(50) Yes
ModificationDate Datetime Yes
CreationDate Datetime Yes
InsertTerminal Varchar(50) Yes
Updateterminal Varchar(50) Yes
Page | 42
4.8.9 Teacher
Column Name Data Type Null
CampusId Numeric(9,0) No
TeacherId Numeric(9,0) No
TeacherCode Numeric(9,0) No
TeacherName Varchar(50) No
Fname Varchar(50) Yes
PresentAddress Varchar(100) Yes
PhoneNumber Varchar(50) Yes
PermanentAddress Varchar(50) Yes
MobileNumber Varchar(50) Yes
AgreedPay Money Yes
HireDate Datetime Yes
ResignedDate Bit Yes
ResignDate Datetime Yes
Qulaification Varchar(200) Yes
Experience Varchar(100) Yes
Remarks Varchar(100) Yes
SpecialSubject Smallint Yes
DateofBirth Datetime Yes
Status Varchar(50) Yes
NICNo Varchar(50) Yes
EmpType Varchar(50) Yes
Email Varchar(100) Yes
EActivity Varchar(50) Yes
DesignationID Numeric(9,0) No
Createdby Varchar(50) Yes
ModifyBy Varchar(50) Yes
ModificationDate Datetime Yes
InsertTerminalInfo Varchar(50) Yes
UpdateTerminalInfo Varchar(50) Yes
4.8.10 Voucher
Column Name Data Type Null
VtypeId Numeric(9,0) No
Vtitle Varchar(250) Yes
Page | 43
5.1 Login Screen
Page | 44
5.2 Home Screen
Page | 45
5.3 Setup/Campus
Page | 46
5.4 Setup/Class Information
Page | 47
5.5 Setup/Subject Information
Page | 48
5.6 Setup/Fee Information
Page | 49
5.7 Setup/Attendance Report
Page | 50
5.8 Student Regristration
Page | 51
5.9 Student Information
Page | 52
5.10 Teacher Information
Page | 53
5.11 Student Promotion
Page | 54
5.12 All Student Fee Information
Page | 55
5.13 Fee Challan Slip
Page | 56
5.14 Fee Receipt Voucher
Page | 57
5.15 Student Bank Payment
Page | 58
5.16 Student Registration Report
Page | 59
5.17 Student General Report
Page | 60
5.18 Details of New Admission
Page | 61
5.19 Student Conformation Slip
Page | 62
5.20 Ledger Reports
Page | 63
5.21 Benevolence Report
Page | 64
DETAILED ANALYSIS AND PLANNING
Software project management comprises of a number of activities, which
contains planning of project, deciding scope of software product, estimation
of cost in various terms, scheduling of tasks and events, and resource
management. Project management activities may include:
 Project Planning
 Scope Management
 Project Estimation
6.1 Project Planning
Software project planning is task, which is performed before the
production of software actually starts. It is there for the software
production but involves no concrete activity that has any direction
connection with software production; rather it is a set of multiple
processes, which facilitates software production. Project planning may
include the following:
6.2 Scope Management
It defines the scopeof project; this includes all the activities, process need to be
done in order to make a deliverable software product. Scope management is
essential because it creates boundaries of the project by clearly defining what
would be done in the project and what would not be done. This makes project to
contain limited and quantifiable tasks, which can easily be documented and in
turn avoids cost and time overrun.
6.2.1 During Project Scope management, it is necessary to -
 Define the scope
 Decide its verification and control
 Divide the project into various smaller parts for ease of management.
 Verify the scope
 Control the scopeby incorporating changes to the scope
6.3 Project Estimation
Foran effective management accurate estimation of various measures is a must.
With correct estimation managers can manage and control the project more
efficiently and effectively.
Page | 65
6.3.1 Project estimation may involve the following:
 Software size estimation
Software size may be estimated either in terms of KLOC (Kilo Line of
Code) or by calculating number of function points in the software. Lines
of codedepend uponcoding practices and Function points vary according
to the user or software requirement.
 Effort estimation
The managers estimate efforts in terms of personnelrequirement and man-
hour required to producethe software. Foreffort estimation software size
should be known. This can either be derived by managers’ experience,
organization’s historical dataor softwaresize can beconverted into efforts
by using some standard formulae.
 Time estimation
Once size and efforts are estimated, the time required to produce the
software can be estimated. Efforts required is segregated into sub
categories as per the requirement specifications and interdependency of
various components of software. Software tasks are divided into smaller
tasks, activities or events by Work Breakthrough Structure (WBS). The
tasks are scheduled on day-to-day basis or in calendar months.
The sum oftime required to complete all tasks in hours ordays is the total
time invested to complete the project.
 Cost estimation
This might be considered as the mostdifficult of all becauseit depends on
more elements than any of the previous ones. For estimating project cost,
it is required to consider -
 Size of software
 Software quality
 Hardware
 Additional software or tools, licenses etc.
 Skilled personnel with task-specific skills
 Travel involved
 Communication
 Training and support
Page | 66
6.4 Project Estimation Techniques
Wediscussed various parameters involving projectestimation suchas size,
effort, time and cost.
Project manager can estimate the listed factors using two broadly
recognized techniques –
6.5 Team Structure
The team is composedoftwo students of ComputerScience at
Imperial University.
Rana Rizwan A 132401 C
Zain Basit A 132404 C
Awais Munir A 132402 C
Work Time Schedule
(Until)
Initial DesignReport May28, 2017
SoftwareDesignDescriptionPrototype June 16, 2017
Prototype July1, 2017
Implementations August6, 2017
Testing August20 2017
Page | 67
6.6 ProcessModel
Since our requirements are defined properly and will not beobject to
big changes, we will use Waterfall process model throughout our
system development.
6.7 Testing and validation
Supply references to the following item documentation:
 Requirements specification,
 Design specification,
 Users guide,
 Operations guide,
 Installation guide,
 Features (availability, response time),
 Defect removal procedures, and
 Verification and validation plans.
(Identify all software features and combinations of software features to be
tested. Identify the test design specifications associated with each feature and
each combination of features.)
Page | 68
A- Pre- phase:
 Manage admin
 Manage setup
 Manage Transaction
 Manage vouchers
B- Report phase
 Submit Report
C- Result phase
 View results
 Generate reports
Performance testing:
 Identify performance acceptance criteria
 Identify key scenarios
 Create a workload model
 Identify the target load levels
 Design specific tests
 Run tests
 Analyze the results
 Data server stress tool will be used

School Management System

  • 1.
    Page | 1 1.Introduction Education system forms the backboneof every nation. And hence it is important to provide a strong educational foundation to the young generation to ensure the development of open-minded global citizens securing the future for everyone. Advanced technology available today can play a crucial role in streamlining education-related processes to promote solidarity among students, teachers, parents and the schoolstaff. SchoolManagement System consists of tasks such as registering students, attendance record keeping controlling absentees, producing report cards, producing official transcript, preparing timetable and producing different reports for teachers and parents. The appearance of your student records says a lot about the quality of your school. Other educators and registrars make judgments based on student records that can permanently affect a student's life. SMS capabilities include the basics such as transcripts, report cards, attendance, and discipline as well as many other specialized capabilities, including parental access to real time student grades onthe Internet. This means that notonly administrators butalso parents, teachers, and students have access to real-time data.
  • 2.
    Page | 2 1.1Existing System In the current system we need to keep a number of records related to the student and want to enter the details of the student and the marks manually. In this system only the teacher or the schoolauthority views the mark of the student and they want to enter the details of the student. This is time consuming and has much cost. Teachers may want to associate a student with his parent or emergency persons for disciplinary measures which need searching of the student’s record in the record office. It has been difficult to search a record from thousands of suchrecords and observed that students can take any person claiming that he/she is their parent or emergency person which creates problem in control of students. With traditional reporting methods parents may not find out how their student is performing in schooluntil the end of the quarter or semester -- usually too late to correcta problem situation. SMS allows parents to know how their student is doing on a continual basis by using the internet. SMS can even send electronic progress reports to parents via email on a weekly, monthly, or even daily basis.
  • 3.
    Page | 3 1.2Need for System In our proposedsystemwe have the provision for adding the details of the students by themselves. So the overhead of the schoolauthorities and the teachers is become less. Another advantage of the system is that it is very easy to edit the details of the student and delete a student when it found unnecessary. The marks of the student are added in the database and so students can also view the marks whenever they want. 1.3 Our proposed system has several advantages:  User friendly interface  Fast access to database  Less error  More Storage Capacity  Search facility  Look and Feel Environment You operate a quality program—NOW you can be sure your records communicate that quality. Here realizes the need for an effective school management system and that is exactly what we are striving for! The SchoolManagement System (SMS) will replace the paper-based data collection and information exchange system among the various departments of a particular school. The SchoolManagement System provides an innovative solution for Today’s schoolrecord-keeping challenges. This schoolmanagement software will give you room to handle your responsibilities whether you’re just starting or are an experienced professional. SchoolManagement System opens a universe of opportunities to automate the laborious paperwork involved in properschool management. With our proposed record-keeping software, the management can more effectively interact with the students as they develop skills and character for success. Theywill not only have more time to spend with them, but it will be quality time because they will have up-to-date student information to facilitate them.
  • 4.
    Page | 4 1.4Purpose The purposeof any new technology is to make people life easier. This project is database used to manage the schooland allows the administrators to register the daily required information of Students, Teachers & office staff. 1.5 Scope School Management System will organize work inside school and proposed system will do the following tasks:  Insert student’s information such as student name, student number, address etc.  Insert employee’s information such as employee name, number, address etc.  Insert section’s information such as section name etc.  Insert marks for each student in each subject he/she taken.  View data about certain student and can edit it like adding or removing a student.  View data about certain employee and can edit it like adding or removing an employee.
  • 5.
    Page | 5 1.6Process Model A process modelfor software engineering is chosenbased on the nature of the project and application, the methods and tools to be used, and the controls and deliverables that are required. The model is used to build the “School Management SYSTEM” software is “The Prototyping Model”. The prototyping paradigm is: - “Water fall model” Water fall Model The water fall model is a software development model in which a systems development is viewed as flowing downwards through the phases of the system development process. The waterfall methodology is powerful, précised, and thorough. It has a number of phases that have to be implemented in a sequential manner. The phases which come under the waterfall model are as follows: -  Requirement Analysis  Design  Implementation  Testing  Maintenance
  • 6.
    Page | 6 1.6.1Advantages:  Good for large projects  Waterfall suits a principled approach to design  Waterfall divides the projectinto manageable areas  Waterfall separates the logical and physical 1.7 Overview The remainder of this document identifies the actors, use-cases, use-case scenarios, activity diagrams, assumptions and dependencies needed for the analysis and design of the SchoolManagement System software package. The rest of the document contains the overall description of the system, requirements, data model and behavioral description of the system and project planning.
  • 7.
    Page | 7 2.1The Proposed Student Information Management System 2.1.1 Physical System The proposedphysical system will be the same as the current system. 2.1.2 Logical System The proposedlogical system will keep the information centralized on a single machine while allowing users (admin) to access that information from their own workstations. There will be an optimized database on the server and an improved user interface on each client machine. 2.2 Student Admission management using the system More than 1200 students attend the entrance test every year.  Sales of application form, billing, entrance registration and keying in the details of students could be done simultaneously with the system.  Filtering the students is very simple and easy using the system. 2.3 Management of Fee Collection using the system Every month on parent’s visitor’s day, aboutsix hundred parents visits to pay the fee. Fee collection time is from 8’O clock to 5’O clock. With this software:  Manual time table framing for such a case, may take many weeks with the effort of several staff members. With our system a single person completes the job in closes the account by preparing all the accounts notes and clearing of the cashes and cheques  The schoolhas many other hassles like scholarship, individual discounts, advance fee payment by parents, extra fees like medical fee, club fee, store fee, mess fee, deduction for absentees etc. related to fee collection. The schoolis now enabled to do any kind of adjustments related to fee collection with no extra effort using the system.
  • 8.
    Page | 8 2.4Accounts Management using the system  The transactions which include fee collection of 3000 students, salary payment for 300 staff members every month, expenditure of hostel with 1500 students, a lot of other expenses, advances and loans, sums up to a substantial amount and requires a lot of effort and attention from both management and staff to make it accurate and effective.  With this software, even without qualified personnel in accounting, the staffs are very much able to handle the accounts without almost any effort and keep every record up to date at every point in time. 2.5 Objective and Description  It is designed for better interaction between students, teachers, parents & management. This management software very gracefully handles all the requirements for easy schoolmanagement.  The schoolmanagement system being desktop based application software, which enables the students, teachers, parents & the management be in touch with each other at all times.
  • 9.
    Page | 9 2.6Components of making software are  System and software requirements analysis  Design and implementation of software  Ensuring, verifying and maintaining software integrity 2.7 System and software requirements analysis System analysis is an activity that encompasses mostof the tasks that are collectively called Computer System Engineering. 2.8 System analysis is conducted with following objectives:  Identify the customer’s need  Evaluate the system concept for feasibility  Perform economic and technical analysis  Allocate functions to hardware, software, people, database and other system elements  Establish cost and schedule constraints  Create a system definition that forms the foundation for all the subsequent engineering work. 2.9 SYSTEM DESIGN  It describes desired features and operations in detail, including screen layouts, business rules, process diagrams, pseudo codeand other documentation.  The most creative and challenging phase of the software development life cycle is software design. The term design describes final software and the process bywhich it is developed.
  • 10.
    Page | 10 2.10Ensuring, verifying and maintaining software integrity  The degree to which the software makes optimal use of system resources as indicated by the following sub attributes: time behavior, resource behavior. The efficiency is the amount of computing resources and code required by a program to perform its functions.  A design should clearly be very verifiable, complete (implements all the specification), and traceable (all design elements can be traced to some requirements). However, the two most important properties that concerned designers are efficiency and simplicity.  The Term “CodeOptimization” refers to techniques a compiler can employ in an attempt to producea better object language program than the most obvious for a given sourceprogram.  Verification and validation (V & V) is the generic name given to the checking processes which ensure that software conforms to its specification and meets the need of the software customer.  Verification and validation i.e. starts with requirements reviews and continues through design and codereviews to producttesting.
  • 11.
    Page | 11 2.11Maintenance: The term Maintenance is a little strange when applied to software. In common speech, it means fixing things that break or wear out. In software nothing wears out; it is either wring from beginning, or we decodelater that we want to do something different. It is a very broad activity that includes error corrections, enhancements of capabilities, deletion of obsolete capabilities, and optimization. There are three major categories of software maintenance:  Corrective Maintenance: It means repairing processing or performances failures or making changes becauseof the previously uncorrected problems.  Adaptive Maintenance: It includes modifying the software to match changes in the ever- changing environment.  Perfective Maintenance: It means improving processingefficiency or performance, or restructuring the software to improve changeability. 2.12 SYSTEM SECURITY MEASURES:  Security involves both policies and mechanism to protect data and ensure that it is not accessed, altered or deleted without properauthorization.  Integrity implies that any properly authorized access, alteration or deletion of the data in the database does not change the validity of the data.  Database security policies are guidelines for present and future designers regarding the maintenance of the data base security.
  • 12.
    Page | 12 2.13Architecture of a System
  • 13.
    Page | 13 2.14In Normal Interactive Mode (Admin) Admin will be able to see the system, see the details of the SchoolSystem Admin View Student Information View Fee Information Grade Information View Class Information View Campus Information
  • 14.
    Page | 14 Admin: Only admin have the access to login to this software.  Campus: Admin have to access to view campus information of all schools  Class: Admin have the access to view the details of all class information of the students.  Student: Admin have the rights to add, delete or update the record of a student of a student.  Fee:Admin need to make the fee slip or challan form and should give to a student. And when student pay the fees, admin then have to update the fees record of a student.  Grade: When teacher give result to the admin staff then teacher also give grade of pass or fail marks to the student and teachers have to write everything regarding the student details and when it’s done it should give to a admin staff properly.
  • 15.
    Page | 15 2.15In Normal Interactive Mode: (Student) Student will be able to see the details of his/her marks, class, subject, fee and bank slip. Student View Subject Information View Fee Information Bank Slip View Class Information View Marks Detail
  • 16.
    Page | 16 Student: Student has no rights to access to this software. Only admin have the access, students only have to view about his details of his career.  Marks Details: Student have only view the details of his marks, he/her has no right to edit change or delete the result or marks.  Class Information: Student has to talk to the admin staff to get the details of his/her class and it should talk should talk to change the class from different group.  Subject Information: Student has the right to view its subjects through the admin staff.  Fee Information: Student has to give the fee slip. And it should be given all the detail to where he/her have to submit the fees.  Bank Slip: Bank or challan slip should be given to a student, so student have to pay the fees in the schoolor in a bank.
  • 17.
    Page | 17 2.16In Normal Interactive Mode: (Teacher) Teacher View job Information View Class Information View Subject Information
  • 18.
    Page | 18 Teacher: Teacher has to no access to login to the software of school system, only admin have the access to give details to the teacher.  Subject: Teacher has to view its subject information through the admin staff.  Class: Teacher has to view its class information that should be given by the management through the admin staff.
  • 19.
    Page | 19 3.1Specific Requirements 3.2 Technology Used 3.2.1 Microsoft Visual Studio 2010 Visual Studio is a complete set of development tools for Building ASP.NET Web applications, XML Web Services, Desktop applications and mobile applications. Visual Basic, Visual C#, and Visual C++ all use the same integrated Development environment (IDE), which enables tool sharing And eases the creation of mixed-language solutions. In Addition, these languages use the functionality of the .NET Framework, which provides access to key technologies that Simplify the development of ASP Web applications and XML Web Services. 3.2.2 Microsoft SQL Server 2008 Microsoft SQL Server Studio Management is a relational database management system developed by Microsoft. As a database server, it is a software product with the primary function of storing and retrieving data as requested by other software applications—which may run either on the same computer or on another computer across a network (including the Internet).
  • 20.
    Page | 20 3.2.3Crystal Reports Crystal Reports is a popular Windows-based report writer (report generation program) that allows a programmer to create reports from a variety of data sources with a minimum of written code. Developed by Seagate Software, Crystal Reports can access data from most widely-used databases and can integrate data from multiple databases within one report using Open Database Connectivity ( ODBC ). Crystal Reports uses an ActiveX control called Crystal Reportto establish a connection with another program. A programmer can set properties of the Crystal Report controlduring design time or at run time.
  • 21.
    Page | 21 3.3Functional Requirements  Schoolmanagement system shall be network base.  Admin shall login.  Admin shall add new student, teacher, and class and modify them.  Admin shall update schoolnews.  Admin shall access all the data about student related.  Admin shall manage the schoolactivity.  Admin shall generate time table. 3.4 Non Functional Requirements  The system should be easy to use.  The system should be available 24 hours.  The system should responseat the time  System should provide specific information to specific user.  The system should not fail.  Right information is available to right student and teacher at right time.
  • 22.
    Page | 22 Thesystem will be used to keep information the following types of information:  Students  Instructors  Classes  Testscores  Grades  Courseregistration  Feerecord The system will also generate printable reports for use by admin staff.  Class List  Class Counts  Maximum testscoresbyquarterand level  Final gradereport
  • 23.
    Page | 23 3.5Hardware requirements  Processor  Ram  Hard disk  Internet Connection 3.6 Software requirements  Operating System (Windows)  Database Server (SQL) 3.7 User Interfaces The system must provide a user interface for all types of users (admin, student, and teachers) that are available through all desktop pc. 3.8 Hardware Interfaces There are no hardware interfaces to this software system. The only interfaces are through a computer system.
  • 24.
    Page | 24 3.9Performance Requirements The systemis expected to have reasonable shorttime response. Theadmin should be able to login and should be able to get responseforhis requests in 2-3 second. Thesystem’sperformanceis different accordingto its mode. 3.10 Security Requirements The data transactionbetween admin and server must be encrypted using firewall device. All the passwordsthatare generated or acceptedmustbe stored in databasein an encrypted form. To prevent attacks, the system should generate random word and ask the user to enter it correctlyfor multiple trying. 3.11 Safety Requirements To prevent data loss in caseofsystem failure, the result of students that are have to besaved in database. IncaseAdmin detects any security problemin the system, he should be able to shut downthe systemand prevent all connectionto the server immediately to preservealready schooldetails. The systemshould be able to recoveritself from previous crashes and continue the schoolprocess.
  • 25.
    Page | 25 3.12PROGRAM EVALUATION REVIEW TECHNIQUE (PERT) CHART The chart shows clearly that the project consists of the activities of Analysis, design, front-end coding, back-end coding and report generation.
  • 26.
    Page | 26 3.13Reliability In admin Mode:The system should be99% reliable. In Normal Interactive Mode:Since it may need somemaintenance or preparationfor the School Days, the systemdoes notneed to bereliable every time. So, 80% reliability is enough.
  • 27.
    Page | 27 4.1EntityRelation Diagram (ER Diagram) The admin runs on desktop application that is enabled to handle server. It uses a relational database to keep track of the polls, which it connects through standard database connectivity interfaces. In order to run the setup software, the environment needs to have a fast machine running on it.
  • 28.
    Page | 28 4.2Context Level Diagram
  • 29.
    Page | 29 4.3FirstLevel Data Flow Diagram
  • 30.
    Page | 30 4.3.1First Level Data Flow Diagram
  • 31.
    Page | 31 4.3.2First Level Data Flow Diagram
  • 32.
    Page | 32 4.4Second Level Data Flow Diagram
  • 33.
    Page | 33 4.4.1Second Level Data Flow Diagram
  • 34.
    Page | 34 Generate Validation Failed Proceed 4.5System Sequence Diagram Choose Login Option Login Detail Login Validation Succeed Admin
  • 35.
    Page | 35 4.5.1System Sequence Diagram
  • 36.
    Page | 36 4.6Complete Data Model Class Diagram
  • 37.
    Page | 37 4.7Use Case Diagram A use case is a methodology used in system analysis to identify, clarify, and organize system requirements. The use case is made up of a set of possible sequences of interactions between systems and users in a particular environment and related to a particular goal. It consists of a group of elements (for example, classes and interfaces) that can be used together in a way that will have an effect larger than the sum of the separate elements combined. The use case should contain all system activities that have significance to the users. A use casecan be thought of as a collection of possible scenarios related to a particular goal, indeed, the use case and goal are sometimes considered to be synonymous.
  • 38.
    Page | 38 UseCase Diagram Admin Registration Report Attendance TeacherStudent Update Record Teacher View Result Generate Result View Reports Generate Attendance Reportcard Timetable Exam Teacher Student Student Teacher
  • 39.
    Page | 39 4.8Table Design 4.8.1 Username Column Name Data Type Null LoginID int No LoginName varchar(10) No Password varchar(10) No FullName Varchar(50) Yes Designation Varchar(50) Yes Block Bit Yes FyearID Numeric(9,0) Yes locationId Int Yes Createdby Varchar(50) No CreationDatetime Varchar(50) No Modifyby Varchar(50) Yes ModificationDate Datetime Yes Terminal Varchar(50) Yes Windowlogin Varchar(50) yes 4.8.2 Campus Column Name Data Type Null UserCampusID Numeric(9,0) No UserId Numeric(9,0) Yes CampusId Numeric(9,0) yes 4.8.3 User Action Column Name Data Type Null ActionID Int No ActionName Varchar(50) No UserAction Bit No ParentId Int yes
  • 40.
    Page | 40 4.8.4Student Column Name Data Type Null CampusID Numeric(9,0) Yes StudentID Numeric(9,0) No ClassId Numeric(9,0) Yes SectionId Numeric(9,0) Yes RollNo Varchar(20) Yes StudentCode Numeric(9,0) No StudentName Varchar(250) Yes AdmissionNo Varchar(100) No AdmissionDate datetime Yes Relation Varchar(100) yes 4.8.5 Student Fee Column Name Data Type Null StudentFeeId Numeric(9,0) No ClassId Numeric(9,0) Yes ClassFeeID Numeric(9,0) Yes CampusId Numeric(9,0) Yes FyearID Numeric(9,0) Yes StudentID Numeric(9,0) Yes Percentange Int Yes CreatedBy Varchar(50) Yes CreationDate Datetime Yes ModifyBy Varchar(50) Yes ModificationDate Varchar(50) Yes FeeDate Datetime Yes StudentSectionID Numeric(9,0) Yes IsCurrent Int No
  • 41.
    Page | 41 4.8.6Class Column Name Data Type Null ClassID numeric(9,0) No ClassCode numeric(9,0) No ClassTitle varchar(250) No CampusID numeric(9,0) No CategoryId Numeric(9.0) No Createdby Varchar(50) Yes CreationDate Datetime Yes Modifyby Varchar(50) Yes ModificationDate Datetime Yes InsertTerminal Varchar(50) Yes UpdateTerminal Varchar(50) yes 4.8.7 Attendance ColumnName DataType Null AttendanceId Int No AttnDate Smalldatetime No CampusID Numeric(9,0) No StudentID Numeric(9,0) No SectionId Numeric(9,0) Yes LeaveId Int Yes Createdby Varchar(30) Yes CreationDate Smalldatetime Yes Modifyby Varchar(30) Yes ModificationDate Smalldatetime Yes UpdateTerminalInfo Varchar(50) Yes InsertTerminalInfo Varchar(50) Yes 4.8.8 Subjects Column Name Data Type Null CampusId Numeric(9,0) Yes SubjectID Numeric(9,0) No SubjectCode Numeric(9,0) No SubjectTitle Varchar(250) No PassingMarks Int No TotalMarks Int No CreatedBy Varchar(50) Yes ModifyBy Varchar(50) Yes ModificationDate Datetime Yes CreationDate Datetime Yes InsertTerminal Varchar(50) Yes Updateterminal Varchar(50) Yes
  • 42.
    Page | 42 4.8.9Teacher Column Name Data Type Null CampusId Numeric(9,0) No TeacherId Numeric(9,0) No TeacherCode Numeric(9,0) No TeacherName Varchar(50) No Fname Varchar(50) Yes PresentAddress Varchar(100) Yes PhoneNumber Varchar(50) Yes PermanentAddress Varchar(50) Yes MobileNumber Varchar(50) Yes AgreedPay Money Yes HireDate Datetime Yes ResignedDate Bit Yes ResignDate Datetime Yes Qulaification Varchar(200) Yes Experience Varchar(100) Yes Remarks Varchar(100) Yes SpecialSubject Smallint Yes DateofBirth Datetime Yes Status Varchar(50) Yes NICNo Varchar(50) Yes EmpType Varchar(50) Yes Email Varchar(100) Yes EActivity Varchar(50) Yes DesignationID Numeric(9,0) No Createdby Varchar(50) Yes ModifyBy Varchar(50) Yes ModificationDate Datetime Yes InsertTerminalInfo Varchar(50) Yes UpdateTerminalInfo Varchar(50) Yes 4.8.10 Voucher Column Name Data Type Null VtypeId Numeric(9,0) No Vtitle Varchar(250) Yes
  • 43.
    Page | 43 5.1Login Screen
  • 44.
    Page | 44 5.2Home Screen
  • 45.
    Page | 45 5.3Setup/Campus
  • 46.
    Page | 46 5.4Setup/Class Information
  • 47.
    Page | 47 5.5Setup/Subject Information
  • 48.
    Page | 48 5.6Setup/Fee Information
  • 49.
    Page | 49 5.7Setup/Attendance Report
  • 50.
    Page | 50 5.8Student Regristration
  • 51.
    Page | 51 5.9Student Information
  • 52.
    Page | 52 5.10Teacher Information
  • 53.
    Page | 53 5.11Student Promotion
  • 54.
    Page | 54 5.12All Student Fee Information
  • 55.
    Page | 55 5.13Fee Challan Slip
  • 56.
    Page | 56 5.14Fee Receipt Voucher
  • 57.
    Page | 57 5.15Student Bank Payment
  • 58.
    Page | 58 5.16Student Registration Report
  • 59.
    Page | 59 5.17Student General Report
  • 60.
    Page | 60 5.18Details of New Admission
  • 61.
    Page | 61 5.19Student Conformation Slip
  • 62.
    Page | 62 5.20Ledger Reports
  • 63.
    Page | 63 5.21Benevolence Report
  • 64.
    Page | 64 DETAILEDANALYSIS AND PLANNING Software project management comprises of a number of activities, which contains planning of project, deciding scope of software product, estimation of cost in various terms, scheduling of tasks and events, and resource management. Project management activities may include:  Project Planning  Scope Management  Project Estimation 6.1 Project Planning Software project planning is task, which is performed before the production of software actually starts. It is there for the software production but involves no concrete activity that has any direction connection with software production; rather it is a set of multiple processes, which facilitates software production. Project planning may include the following: 6.2 Scope Management It defines the scopeof project; this includes all the activities, process need to be done in order to make a deliverable software product. Scope management is essential because it creates boundaries of the project by clearly defining what would be done in the project and what would not be done. This makes project to contain limited and quantifiable tasks, which can easily be documented and in turn avoids cost and time overrun. 6.2.1 During Project Scope management, it is necessary to -  Define the scope  Decide its verification and control  Divide the project into various smaller parts for ease of management.  Verify the scope  Control the scopeby incorporating changes to the scope 6.3 Project Estimation Foran effective management accurate estimation of various measures is a must. With correct estimation managers can manage and control the project more efficiently and effectively.
  • 65.
    Page | 65 6.3.1Project estimation may involve the following:  Software size estimation Software size may be estimated either in terms of KLOC (Kilo Line of Code) or by calculating number of function points in the software. Lines of codedepend uponcoding practices and Function points vary according to the user or software requirement.  Effort estimation The managers estimate efforts in terms of personnelrequirement and man- hour required to producethe software. Foreffort estimation software size should be known. This can either be derived by managers’ experience, organization’s historical dataor softwaresize can beconverted into efforts by using some standard formulae.  Time estimation Once size and efforts are estimated, the time required to produce the software can be estimated. Efforts required is segregated into sub categories as per the requirement specifications and interdependency of various components of software. Software tasks are divided into smaller tasks, activities or events by Work Breakthrough Structure (WBS). The tasks are scheduled on day-to-day basis or in calendar months. The sum oftime required to complete all tasks in hours ordays is the total time invested to complete the project.  Cost estimation This might be considered as the mostdifficult of all becauseit depends on more elements than any of the previous ones. For estimating project cost, it is required to consider -  Size of software  Software quality  Hardware  Additional software or tools, licenses etc.  Skilled personnel with task-specific skills  Travel involved  Communication  Training and support
  • 66.
    Page | 66 6.4Project Estimation Techniques Wediscussed various parameters involving projectestimation suchas size, effort, time and cost. Project manager can estimate the listed factors using two broadly recognized techniques – 6.5 Team Structure The team is composedoftwo students of ComputerScience at Imperial University. Rana Rizwan A 132401 C Zain Basit A 132404 C Awais Munir A 132402 C Work Time Schedule (Until) Initial DesignReport May28, 2017 SoftwareDesignDescriptionPrototype June 16, 2017 Prototype July1, 2017 Implementations August6, 2017 Testing August20 2017
  • 67.
    Page | 67 6.6ProcessModel Since our requirements are defined properly and will not beobject to big changes, we will use Waterfall process model throughout our system development. 6.7 Testing and validation Supply references to the following item documentation:  Requirements specification,  Design specification,  Users guide,  Operations guide,  Installation guide,  Features (availability, response time),  Defect removal procedures, and  Verification and validation plans. (Identify all software features and combinations of software features to be tested. Identify the test design specifications associated with each feature and each combination of features.)
  • 68.
    Page | 68 A-Pre- phase:  Manage admin  Manage setup  Manage Transaction  Manage vouchers B- Report phase  Submit Report C- Result phase  View results  Generate reports Performance testing:  Identify performance acceptance criteria  Identify key scenarios  Create a workload model  Identify the target load levels  Design specific tests  Run tests  Analyze the results  Data server stress tool will be used