MONORAIL TECHNOLGY 2015
GOPINATH CHAPAGAIN, DEPARTMENT OF CIVIL ENGINEERING, NIT RAICHUR Page 1
INTRODUCTION
Monorail is defined a rail based transportation system based on single rail, vehicles
using the railway are either suspended from or supported by the railway and the rails acts as its
sole support and its guide way. It works under the principle of maglev (magnetic levitation).
Maglev is a transport method that uses magnetic levitation to move vehicles without touching the
ground.
Monorails have been around since the 1800; the first monorail was made in Russia
in 1820 by Ivan Elmanov, but only really came to public attention in the 1950s when Walt
Disney installed one in his new theme park: Disneyland, California. Tokyo monorail one of the
busiest averages 127000 passengers per day and has served over 1964 billion passengers. These
are divided in two broad classes they are “straddle beam” and “suspended” monorails. Most
common type is the straddle beam in which the train straddles a steel or reinforced concrete
beam. A rubber tired carriage contacts the beam on the top and both side for traction and to
stabilize the vehicle. Almost all modern monorails are powered by electric motors fed by dual third
rails, contact wires or electrified channels attached to or enclosed in their guidance beams. Monorail is
raised at a minimum height of 5.5 meters from ground level on columns.
It works under the principle of maglev (magnetic levitation) systems. They are highly
stable and allow rapid deceleration from great speed. An alternating current is ran through
electromagnet coils on the guide walls of the guide way. This creates a magnetic field that
attracts and repels the superconducting magnets on the train and propels the train forward.
Braking is accomplished by sending an alternating current in the reverse direction so that it is
slowed by attractive and repulsive forces.
At speed maglev trains hover over the track and are not in physical contact with it. Maglev trains
use magnets to levitate and propel the trains forward. Since there is no friction these trains can
reach high speeds. It is a safe and efficient way to travel.
MONORAIL TECHNOLGY 2015
GOPINATH CHAPAGAIN, DEPARTMENT OF CIVIL ENGINEERING, NIT RAICHUR Page 2
HISTORY OF MONORAIL
EARLY DEVELOPMENT
Its concept was developed since 1800, the first monorail was made in Russia in 1820 by Ivan
Elmanov but only really came into public attention in the 1950s when Walt Disney installed one
in his new theme park: Disneyland, California.
SUSPENDED AND BICYCLE RAILWAYS
In 1886, the Enos Electric Company demonstrated a suspended monorail on the grounds of the
Daft Electric Light Company in the Greenville section of New Jersey , which was closer in its
appearance to more modern monorails, but the most famous suspended monorail of this era was
floating railway, of Wuppertal (city of germany), which entered service in 1901, and is still in
daily use. From 1910–1914 a monorail system designed by Howard H Tunis was used on
the Pelham Park and City Island Railroad in the Bronx, New York City as shown in below fig.1
fig.1 Pelham Park and City island railroad in Bronx, New York City.
MONORAIL TECHNOLGY 2015
GOPINATH CHAPAGAIN, DEPARTMENT OF CIVIL ENGINEERING, NIT RAICHUR Page 3
GYRO MONORAIL
The only true monorail was the Gyro Monorail developed independently by Louis
Brennan, August Scherl and Pyotr Shilovsky. The first true monorail is also know as brennan
monorail as shown in below fig. This was a true single track train which used a gyroscope-based
balancing system to remain upright. but development was effectively stopped by the First World
War. For example Brennan Monorail as shown in below fig.2
fig.2 Brennan monorail
EVOLUTION OF MONORAIL
Its construction was however continued and problems which are faced during the
construction and operation of monorail was analysed and actual remedial measures were
introduced.The time since the Second World War has been characterised by a massive expansion
of road and air transport at the expense of rail. Under such circumstances, it was not surprising
that marginal rail projects, such as monorails, were first to be abandoned.
MONORAIL TECHNOLGY 2015
GOPINATH CHAPAGAIN, DEPARTMENT OF CIVIL ENGINEERING, NIT RAICHUR Page 4
MODERN ERA OF DEVELOPMENT
The development of automotive technology has given rise to a new class
of monorail which owes little to the work of Palmer and Lartigue. These vehicles are suspended
from or straddle concrete beams, and use pneumatic tyres to improve adhesion and reduce noise
compared with wheel on steel. They have more in common with guided buses than conventional
railways. The beam is less obtrusive than an overhead roadway or railway, and the modern
designs may have a niche in dealing with right of way problems in congested city centres, at
lower cost compared with tunneling. Modern Monorail is shown in below fig.3 and fig 4
fig.3 Modern Monorail
fig.4 Modern Monorail in Mumbai
MONORAIL TECHNOLGY 2015
GOPINATH CHAPAGAIN, DEPARTMENT OF CIVIL ENGINEERING, NIT RAICHUR Page 5
WORKING PRINCIPLE
It works under the principle of magnetic levitation train. It requires electromagnetic current to
generate magnetic field which is responsible for the acceleration and deceleration of train.
Propulsion of a maglev train is explained below:
• The system consists of aluminum three-phase cable windings in the stator packs that are
on the guideway. This train uses superconducting electric magnets in the vehicle to
levitate and propel the train. These magnets are cooled by liquid helium or liquid
nitrogen. This means that once electrified these magnets do not require additional
energy.
Fig.5 Monorail system components
• An alternating current is ran through electromagnet coils on the guide walls of the guide
way. This creates a magnetic field that attracts and repels the superconducting magnets
on the train and propels the train forward. The magnets on the side keep the train from
MONORAIL TECHNOLGY 2015
GOPINATH CHAPAGAIN, DEPARTMENT OF CIVIL ENGINEERING, NIT RAICHUR Page 6
moving from side to side. A computer changes the amount of current to keep the train 1
cm from the track. Only the section of track where the train is traveling is electrified
Fig.6 propulsion principle of Monorail
• Braking is accomplished by sending an alternating current in the reverse direction so that
it is slowed by attractive and repulsive forces. Different speeds are achieved by varying
the intensity of the current
fig.7 Longstator Propulsion Switching
MONORAIL TECHNOLGY 2015
GOPINATH CHAPAGAIN, DEPARTMENT OF CIVIL ENGINEERING, NIT RAICHUR Page 7
TYPES OF MONORAIL SYSTEMS
Monorails are classified into two type of systems, they are
1) Straddle type monorail system
2) Suspended type monorail system
1) Straddle type monorail system
Straddle type travels by straddling the track and its centre of gravity situated above
the track.some features of the straddle type monorail systems are:
 The construction period to deploy a monorail is far shorter than to build a subway, and
the construction costs are less expensive; that is, roughly one-third for building a large
monorail system and one-sixth for a small-scale monorail system.
 Three scales of monorail system with different carrying capacities are available: the small
straddle type monorail system has a carrying capacity of 79 passengers per car, the
standard system is capable of carrying 100 passengers per car, and the large monorail
system can carry up to 173 passengers per car. Having a transport capacity of 2,000
(small system) to 25,000 passengers/h (large system), they can flexibly accommodate a
wide range of municipal planning needs.
 Monorail vehicles with rubber tires can negotiate steep grades (6%) and small-radius
curves (40-meter curves for the small monorail). Rubber tires also provide a quiet,
comfortable ride for passengers
Fig.8 Straddle- type monorail system
MONORAIL TECHNOLGY 2015
GOPINATH CHAPAGAIN, DEPARTMENT OF CIVIL ENGINEERING, NIT RAICHUR Page 8
Fig.9 Straddle type of Monorail System( Components)
2) Suspension type monorail system
 Comparing to conventional on-the-ground monorails, this suspended type takes
less space.
 The innovative separation of its cabin and its drive unit has compactly minimized
planer area occupation.
 Being ideally proper for installation on stairways or steep slopes in sloped
residential areas or on waterways.
 Suspended Type Monorail has wonderfully realized the convenient door-to-door
transportation of people
MONORAIL TECHNOLGY 2015
GOPINATH CHAPAGAIN, DEPARTMENT OF CIVIL ENGINEERING, NIT RAICHUR Page 9
Fig.10 suspension type of Monorail System
Fig.11 Suspension type of Monorail System
MONORAIL TECHNOLGY 2015
GOPINATH CHAPAGAIN, DEPARTMENT OF CIVIL ENGINEERING, NIT RAICHUR Page 10
CONSTRUCTION OF MONORAIL
Process of monorail construction is simple: dig a hole, drop in a pre-built support pylon, truck in
the track which was manufactured offsite, lift into place! Monorail beamway can be installed far
faster than the alternatives. Below Figure shows a Las Vegas Monorail beam being put into
place. From truck bed to pylons was a matter of a few minutes. The entire system took only
seven months to construct. No other fixed rail can be installed as quickly and as disruption-free.
fig.12 Simple construction process of monorail fig.13 Environment friendly monorail
MONORAIL TECHNOLGY 2015
GOPINATH CHAPAGAIN, DEPARTMENT OF CIVIL ENGINEERING, NIT RAICHUR Page 11
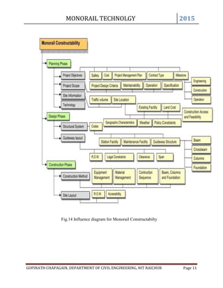
Fig.14 Influence diagram for Monorail Constructabilty
MONORAIL TECHNOLGY 2015
GOPINATH CHAPAGAIN, DEPARTMENT OF CIVIL ENGINEERING, NIT RAICHUR Page 12
FACTORS OF MONORAIL CONSTRUCTABILITY
Monorail projects are often located in high density population area (such as
downtown) and famous scenic spots. Its strategic objectives could be diversity, such as relieving
traffic congestion, improving accessibility and visitor convenience, working commuting and
shopping, providing a good imagine of the city for the visitors. Considering these characteristics
of monorail, implementation of constructability program in monorail project has to enhance
safety, improve efficiency, realize esthetics, reduce cost, ensure schedule and minimize impact
on environment.
A typical life cycle of monorail includes planning, design, construction and operation and
maintenance. Integration of lessons learned from construction into all phases of the monorail is
beneficial. Constructability analysis bridges the gap between engineering and construction early
in monorail project to achieve possible full benefit. Constructability encompasses feedback loops
emanating from the construction phase. Constructability is an input of construction knowledge
and experience into all phases of a project.
Constructability analysis in the early phases of a project for obtaining optimum project
results. These factors coming from planning phase, design phase and construction phased would
influence monorail construction.
MONORAIL TECHNOLGY 2015
GOPINATH CHAPAGAIN, DEPARTMENT OF CIVIL ENGINEERING, NIT RAICHUR Page 13
FAMOUS MONORAILS IN WORLD
1) Wuppertal, Germany
Urban monorail systems have been in regular passenger service for more than one
hundred years, beginning with the Wuppertal suspended monorail system in Wupperal, West
Germany. This 8 mile-long monorail system began service in 1901 and remains in service today
linking 20 stations
fig.15 Monorail in Wuppertal , Germany fig.16 Monorail in Osaka , Japan
2) Osaka, Japan
The Osaka monorail emanates from the center of the city to connect surrounding area
with a half circle system which will eventually surround the city with over 50 km of track. The
first 6.6 km segment opened in 1990 north of Osaka. In 1995,the disastrous earthquake of nearby
Kobe proved to be a test for the Osaka Monorail. It withstood the violent quake and proved to be
MONORAIL TECHNOLGY 2015
GOPINATH CHAPAGAIN, DEPARTMENT OF CIVIL ENGINEERING, NIT RAICHUR Page 14
a vital transit link in the area as traffic on the parallel freeway became completely jammed with
evacuees.
3) Walt Disney World, Florida
Walt Disney world monorail began transit service in 1971. This 23.6 km long
monorail system with 6 stations carries 150,000 passengers every day.
fig.17 Monorail in Walt Disney World , Florida fig.18 Monorail in Seattle , Washington
4) Seattle, Washington
Seattle monorail was opened in 1962. This 1.9 km long monorail with two stations
carries 2.5 million passengers every year. In November of 1997, Seattle voters passed the
Monorail Initiative to extend the system citywide.
MONORAIL TECHNOLGY 2015
GOPINATH CHAPAGAIN, DEPARTMENT OF CIVIL ENGINEERING, NIT RAICHUR Page 15
5) Las Vegas, Nevada
Las Vegas monorail was opened in 1995 which is short (1.2km) and only has two
stations, yet it carries more passengers (20,000/day) than some light rail systems that are fifteen
times longer with far more stations. This privately built and owned monorail is a success story.
Currently the system is being expanded the north to connect with other resorts and the
Convention Center.
fig.20 Monorail in Las Vegas, Nevada
MONORAIL TECHNOLGY 2015
GOPINATH CHAPAGAIN, DEPARTMENT OF CIVIL ENGINEERING, NIT RAICHUR Page 16
MONORAILS IN INDIA
Projects in progress and in the pipeline are as follows:
 Mumbai monorail
 Delhi monorail
 Chennai monorail
 Kerala monorail
1. Mumbai monorail
 India’s first monorail is set to start after four years of construction
 8.8 km long first phase is set to start
 19.54 km long chembur – wadala –jacob circle is set to start
 Project is now in its final leg of getting a safety certificate
 It will flaunt in three color i.e. green, pink, and sky blue
 Mega project cost of Rs 3000 crore proposed development of 8 lines (135 km)
from year 2011 to 2031 in phases total cost of Rs 202.96 billion
2. Delhi monorail
 Project is set to start within two to three month for the congested east Delhi.
 Rail system will be integrated with Delhi metro and DTC bus network.
 Responsibility of implementing light rail plan lies with Delhi integrated multi-
modal transit system (DIMTS).
 Expected to be completed by 2017 at a cost of Rs 2235 crore.
 Proposed 11 km corridor from Shastri park metro station to Trilokpuri.
 Beside this other lines too are there in the pipelines.
 Will run at a frequency of 4,5 min in the initial stage with the increase in further
2.5 min.
 Expected daily ridership on the corridor is around 1.5 Lakh passengers.
MONORAIL TECHNOLGY 2015
GOPINATH CHAPAGAIN, DEPARTMENT OF CIVIL ENGINEERING, NIT RAICHUR Page 17
3. Chennai monorail
 The aim is to increase the share of public transport in Chennai from 27% to 46%
by 2026.
 Monorail in Chennai is divided into two phases. They are
 1st
phase : proposed to be constructed the revised target means the
monorail grid would be only 57-km.
 estimated to cost 80,500 million.
 Proposed to constitute a network of three elevated corridors
Vandalur to Velachery via Tambaram East
(23 km); Poonamallee to Kathipara via Porur (16 km);and Poonam
allee to Vadapalani via Valasarawakkam (18 km).
 2nd
phase: The corridor from Vandalur to Puzhal via Avadi (54 km)
 has been axed because it runs through "undeveloped areas with no
pre-existing traffic in the alignment", making it "financially
unviable"
 If it had been built, it would have been the longest monorail
corridor in the world.
4. Kerala monorail
 Kerala has monorail systems planned for the cities of Kozhikode and
Thiruvananthapuram.
 Kozhikode monorail
 The project was proposed to cover a distance of 14.2 km with 15
stations, from Medical College Hostel to Meenchanda.
 Transit type : straddle beam monorail
 Estimated cost of project is Rs 190.91 crore
 Thiruvananthapuram monorail
 Project was proposed to cover a distance of 22.20 km with 19
stations.
 Transit type : light metro
 Estimated cost of project is Rs 359.08 crore.
MONORAIL TECHNOLGY 2015
GOPINATH CHAPAGAIN, DEPARTMENT OF CIVIL ENGINEERING, NIT RAICHUR Page 18
DIFFERENCE BETWEEN MONORAIL AND METRO RAIL
Table 1 comparison between Monorail and Metrorail
MONORAIL METRO RAIL
Type Of Use Technology Service
Rails Single Double
Expenditure Between Rs 120 and Rs 150
crore per km
Over Rs 200 crore per km
Construction time Between 3-4 years Over 5-6 years
Passenger capacity per hour 10000 40000
Suitability congested areas having sharp
turns
open area having no sharp
turns
Cost Rs 8 -20 Rs 8-30
Speed (Average) 65 km/h 100 km/h
Space occupied minimal space compared to
metro rails
more area compared to
monorails
MONORAIL TECHNOLGY 2015
GOPINATH CHAPAGAIN, DEPARTMENT OF CIVIL ENGINEERING, NIT RAICHUR Page 19
ADVANTAGES
 Monorail can be built faster with less cost. It consumes minimal space.
 For cities that have a population of less than three million, monorail is the ideal mode of
transport. For denser cities, monorail can ideally serve as the feeder line that brings
passengers in and takes them out of the Metro network.
 The monorail itself uses no carbon-based fuels and so does not pollute, unlike cars and
buses.
 As monorails run around elevated tracks there is no risk of cars getting stuck on
crossings.
 Monorails are also practically silent, as opposed to trains which make a noise traveling
along rails.
 Monorails contribute to a greener environment as it helps in removing vehicles from the
road.
 Monorails regularly operate at an amazing 99.9% reliability. No other form of transit can
touch that number. The rubber tires get little wear running on smooth guide ways.
Typically, each load tire gets over 100,000 miles of travel before being replaced
MONORAIL TECHNOLGY 2015
GOPINATH CHAPAGAIN, DEPARTMENT OF CIVIL ENGINEERING, NIT RAICHUR Page 20
DISADVANTAGES
 If a section of track needs to be replaced, the entire system needs to be shut down
resulting in no service.
 The capacity of a Metro system, which can accommodate up to nine cars, is about three
to four times more. Thus, the capacity-to-cost ratio is better for a Metro system, even
though the per kilometer construction cost is more.
 Without electricity it can not be run.
 The Mud Island Monorail, in Memphis, Tennessee (2005)Monorail vehicles are not
compatible with any other type of rail infrastructure, which makes through services onto
mainline tracks impossible.
 Monorail tracks do not easily accommodate at-grade intersections.
 In an emergency, passengers may not be able to immediately exit because an elevated
monorail vehicle is high above ground and not all systems have emergency walkways.
 The biggest disadvantage cited in the case of monorail is its limited passenger capacity —
typically ranging from 2,000 passengers per hour per direction (pphpd) to a maximum of
48,000 pphpd.
MONORAIL TECHNOLGY 2015
GOPINATH CHAPAGAIN, DEPARTMENT OF CIVIL ENGINEERING, NIT RAICHUR Page 21
FUTURE SCOPE
With the development of monorail and its advantages over conventional rail system, monorail is
the technology of the future. Monorail will be hitting the rapid construction and operation
replacing the conventional system. Operation of monorail will be saving the precious fuel. With
more research works going on about the monorail it can be made more advanced and more
environmental friendly.
CONCLUSION
With the increase in the construction technology of Monorail ,it can reduce the use of city buses
in narrow and busy road and will provide comfort to the passengers because of its suitability in
the congested areas. As it connect the arteries and veins of the city and proves to be
environmental friendly it is going to replace various modes of transportation which affect
environment. With the increase in the population it is necessary for the advancement of transport
technology in order to provide systematic way of transportation in the near future; for which
monorail can be the best alternative.
MONORAIL TECHNOLGY 2015
GOPINATH CHAPAGAIN, DEPARTMENT OF CIVIL ENGINEERING, NIT RAICHUR Page 22
REFERENCES
1. www.google.com
2. www.wikipedia.com
3. Journal (New Building Materials and Construction World); NBM and CW
4. K. Kera et al., “Next-Generation Needs of Railway Systems and Hitachi’s Approaches,”
Hitachi Hyoron 81, pp. 208-214 (Mar. 1999) in Japanese.
5. K. Ishikawa et al., “Straddle Type Monorail as a Leading Medium Scale Intercity Traffic
System for the 21st Century,” Hitachi Hyoron 81, pp. 227-230 (Mar. 1999) in Japanese.
6.T. Kuwabara et al., “New Solution for Urban Traffic: Smalltype Monorail System,” Hitachi
Hyoron 83, pp. 519-522 (Aug. 2001) in Japanese.
7. Japan Monorail Association (JMA), “Research on Urban Monorails Corresponding to Actual
Demand,” (May 2000) in Japanese.
8.Anderson, S. D. et al. 1999, Constructability Issues for Highway Projects, Journal
of Management in Engineering, May/June, 60-68.
MONORAIL TECHNOLGY 2015
GOPINATH CHAPAGAIN, DEPARTMENT OF CIVIL ENGINEERING, NIT RAICHUR Page 23

report on monorail technolgy

  • 1.
    MONORAIL TECHNOLGY 2015 GOPINATHCHAPAGAIN, DEPARTMENT OF CIVIL ENGINEERING, NIT RAICHUR Page 1 INTRODUCTION Monorail is defined a rail based transportation system based on single rail, vehicles using the railway are either suspended from or supported by the railway and the rails acts as its sole support and its guide way. It works under the principle of maglev (magnetic levitation). Maglev is a transport method that uses magnetic levitation to move vehicles without touching the ground. Monorails have been around since the 1800; the first monorail was made in Russia in 1820 by Ivan Elmanov, but only really came to public attention in the 1950s when Walt Disney installed one in his new theme park: Disneyland, California. Tokyo monorail one of the busiest averages 127000 passengers per day and has served over 1964 billion passengers. These are divided in two broad classes they are “straddle beam” and “suspended” monorails. Most common type is the straddle beam in which the train straddles a steel or reinforced concrete beam. A rubber tired carriage contacts the beam on the top and both side for traction and to stabilize the vehicle. Almost all modern monorails are powered by electric motors fed by dual third rails, contact wires or electrified channels attached to or enclosed in their guidance beams. Monorail is raised at a minimum height of 5.5 meters from ground level on columns. It works under the principle of maglev (magnetic levitation) systems. They are highly stable and allow rapid deceleration from great speed. An alternating current is ran through electromagnet coils on the guide walls of the guide way. This creates a magnetic field that attracts and repels the superconducting magnets on the train and propels the train forward. Braking is accomplished by sending an alternating current in the reverse direction so that it is slowed by attractive and repulsive forces. At speed maglev trains hover over the track and are not in physical contact with it. Maglev trains use magnets to levitate and propel the trains forward. Since there is no friction these trains can reach high speeds. It is a safe and efficient way to travel.
  • 2.
    MONORAIL TECHNOLGY 2015 GOPINATHCHAPAGAIN, DEPARTMENT OF CIVIL ENGINEERING, NIT RAICHUR Page 2 HISTORY OF MONORAIL EARLY DEVELOPMENT Its concept was developed since 1800, the first monorail was made in Russia in 1820 by Ivan Elmanov but only really came into public attention in the 1950s when Walt Disney installed one in his new theme park: Disneyland, California. SUSPENDED AND BICYCLE RAILWAYS In 1886, the Enos Electric Company demonstrated a suspended monorail on the grounds of the Daft Electric Light Company in the Greenville section of New Jersey , which was closer in its appearance to more modern monorails, but the most famous suspended monorail of this era was floating railway, of Wuppertal (city of germany), which entered service in 1901, and is still in daily use. From 1910–1914 a monorail system designed by Howard H Tunis was used on the Pelham Park and City Island Railroad in the Bronx, New York City as shown in below fig.1 fig.1 Pelham Park and City island railroad in Bronx, New York City.
  • 3.
    MONORAIL TECHNOLGY 2015 GOPINATHCHAPAGAIN, DEPARTMENT OF CIVIL ENGINEERING, NIT RAICHUR Page 3 GYRO MONORAIL The only true monorail was the Gyro Monorail developed independently by Louis Brennan, August Scherl and Pyotr Shilovsky. The first true monorail is also know as brennan monorail as shown in below fig. This was a true single track train which used a gyroscope-based balancing system to remain upright. but development was effectively stopped by the First World War. For example Brennan Monorail as shown in below fig.2 fig.2 Brennan monorail EVOLUTION OF MONORAIL Its construction was however continued and problems which are faced during the construction and operation of monorail was analysed and actual remedial measures were introduced.The time since the Second World War has been characterised by a massive expansion of road and air transport at the expense of rail. Under such circumstances, it was not surprising that marginal rail projects, such as monorails, were first to be abandoned.
  • 4.
    MONORAIL TECHNOLGY 2015 GOPINATHCHAPAGAIN, DEPARTMENT OF CIVIL ENGINEERING, NIT RAICHUR Page 4 MODERN ERA OF DEVELOPMENT The development of automotive technology has given rise to a new class of monorail which owes little to the work of Palmer and Lartigue. These vehicles are suspended from or straddle concrete beams, and use pneumatic tyres to improve adhesion and reduce noise compared with wheel on steel. They have more in common with guided buses than conventional railways. The beam is less obtrusive than an overhead roadway or railway, and the modern designs may have a niche in dealing with right of way problems in congested city centres, at lower cost compared with tunneling. Modern Monorail is shown in below fig.3 and fig 4 fig.3 Modern Monorail fig.4 Modern Monorail in Mumbai
  • 5.
    MONORAIL TECHNOLGY 2015 GOPINATHCHAPAGAIN, DEPARTMENT OF CIVIL ENGINEERING, NIT RAICHUR Page 5 WORKING PRINCIPLE It works under the principle of magnetic levitation train. It requires electromagnetic current to generate magnetic field which is responsible for the acceleration and deceleration of train. Propulsion of a maglev train is explained below: • The system consists of aluminum three-phase cable windings in the stator packs that are on the guideway. This train uses superconducting electric magnets in the vehicle to levitate and propel the train. These magnets are cooled by liquid helium or liquid nitrogen. This means that once electrified these magnets do not require additional energy. Fig.5 Monorail system components • An alternating current is ran through electromagnet coils on the guide walls of the guide way. This creates a magnetic field that attracts and repels the superconducting magnets on the train and propels the train forward. The magnets on the side keep the train from
  • 6.
    MONORAIL TECHNOLGY 2015 GOPINATHCHAPAGAIN, DEPARTMENT OF CIVIL ENGINEERING, NIT RAICHUR Page 6 moving from side to side. A computer changes the amount of current to keep the train 1 cm from the track. Only the section of track where the train is traveling is electrified Fig.6 propulsion principle of Monorail • Braking is accomplished by sending an alternating current in the reverse direction so that it is slowed by attractive and repulsive forces. Different speeds are achieved by varying the intensity of the current fig.7 Longstator Propulsion Switching
  • 7.
    MONORAIL TECHNOLGY 2015 GOPINATHCHAPAGAIN, DEPARTMENT OF CIVIL ENGINEERING, NIT RAICHUR Page 7 TYPES OF MONORAIL SYSTEMS Monorails are classified into two type of systems, they are 1) Straddle type monorail system 2) Suspended type monorail system 1) Straddle type monorail system Straddle type travels by straddling the track and its centre of gravity situated above the track.some features of the straddle type monorail systems are:  The construction period to deploy a monorail is far shorter than to build a subway, and the construction costs are less expensive; that is, roughly one-third for building a large monorail system and one-sixth for a small-scale monorail system.  Three scales of monorail system with different carrying capacities are available: the small straddle type monorail system has a carrying capacity of 79 passengers per car, the standard system is capable of carrying 100 passengers per car, and the large monorail system can carry up to 173 passengers per car. Having a transport capacity of 2,000 (small system) to 25,000 passengers/h (large system), they can flexibly accommodate a wide range of municipal planning needs.  Monorail vehicles with rubber tires can negotiate steep grades (6%) and small-radius curves (40-meter curves for the small monorail). Rubber tires also provide a quiet, comfortable ride for passengers Fig.8 Straddle- type monorail system
  • 8.
    MONORAIL TECHNOLGY 2015 GOPINATHCHAPAGAIN, DEPARTMENT OF CIVIL ENGINEERING, NIT RAICHUR Page 8 Fig.9 Straddle type of Monorail System( Components) 2) Suspension type monorail system  Comparing to conventional on-the-ground monorails, this suspended type takes less space.  The innovative separation of its cabin and its drive unit has compactly minimized planer area occupation.  Being ideally proper for installation on stairways or steep slopes in sloped residential areas or on waterways.  Suspended Type Monorail has wonderfully realized the convenient door-to-door transportation of people
  • 9.
    MONORAIL TECHNOLGY 2015 GOPINATHCHAPAGAIN, DEPARTMENT OF CIVIL ENGINEERING, NIT RAICHUR Page 9 Fig.10 suspension type of Monorail System Fig.11 Suspension type of Monorail System
  • 10.
    MONORAIL TECHNOLGY 2015 GOPINATHCHAPAGAIN, DEPARTMENT OF CIVIL ENGINEERING, NIT RAICHUR Page 10 CONSTRUCTION OF MONORAIL Process of monorail construction is simple: dig a hole, drop in a pre-built support pylon, truck in the track which was manufactured offsite, lift into place! Monorail beamway can be installed far faster than the alternatives. Below Figure shows a Las Vegas Monorail beam being put into place. From truck bed to pylons was a matter of a few minutes. The entire system took only seven months to construct. No other fixed rail can be installed as quickly and as disruption-free. fig.12 Simple construction process of monorail fig.13 Environment friendly monorail
  • 11.
    MONORAIL TECHNOLGY 2015 GOPINATHCHAPAGAIN, DEPARTMENT OF CIVIL ENGINEERING, NIT RAICHUR Page 11 Fig.14 Influence diagram for Monorail Constructabilty
  • 12.
    MONORAIL TECHNOLGY 2015 GOPINATHCHAPAGAIN, DEPARTMENT OF CIVIL ENGINEERING, NIT RAICHUR Page 12 FACTORS OF MONORAIL CONSTRUCTABILITY Monorail projects are often located in high density population area (such as downtown) and famous scenic spots. Its strategic objectives could be diversity, such as relieving traffic congestion, improving accessibility and visitor convenience, working commuting and shopping, providing a good imagine of the city for the visitors. Considering these characteristics of monorail, implementation of constructability program in monorail project has to enhance safety, improve efficiency, realize esthetics, reduce cost, ensure schedule and minimize impact on environment. A typical life cycle of monorail includes planning, design, construction and operation and maintenance. Integration of lessons learned from construction into all phases of the monorail is beneficial. Constructability analysis bridges the gap between engineering and construction early in monorail project to achieve possible full benefit. Constructability encompasses feedback loops emanating from the construction phase. Constructability is an input of construction knowledge and experience into all phases of a project. Constructability analysis in the early phases of a project for obtaining optimum project results. These factors coming from planning phase, design phase and construction phased would influence monorail construction.
  • 13.
    MONORAIL TECHNOLGY 2015 GOPINATHCHAPAGAIN, DEPARTMENT OF CIVIL ENGINEERING, NIT RAICHUR Page 13 FAMOUS MONORAILS IN WORLD 1) Wuppertal, Germany Urban monorail systems have been in regular passenger service for more than one hundred years, beginning with the Wuppertal suspended monorail system in Wupperal, West Germany. This 8 mile-long monorail system began service in 1901 and remains in service today linking 20 stations fig.15 Monorail in Wuppertal , Germany fig.16 Monorail in Osaka , Japan 2) Osaka, Japan The Osaka monorail emanates from the center of the city to connect surrounding area with a half circle system which will eventually surround the city with over 50 km of track. The first 6.6 km segment opened in 1990 north of Osaka. In 1995,the disastrous earthquake of nearby Kobe proved to be a test for the Osaka Monorail. It withstood the violent quake and proved to be
  • 14.
    MONORAIL TECHNOLGY 2015 GOPINATHCHAPAGAIN, DEPARTMENT OF CIVIL ENGINEERING, NIT RAICHUR Page 14 a vital transit link in the area as traffic on the parallel freeway became completely jammed with evacuees. 3) Walt Disney World, Florida Walt Disney world monorail began transit service in 1971. This 23.6 km long monorail system with 6 stations carries 150,000 passengers every day. fig.17 Monorail in Walt Disney World , Florida fig.18 Monorail in Seattle , Washington 4) Seattle, Washington Seattle monorail was opened in 1962. This 1.9 km long monorail with two stations carries 2.5 million passengers every year. In November of 1997, Seattle voters passed the Monorail Initiative to extend the system citywide.
  • 15.
    MONORAIL TECHNOLGY 2015 GOPINATHCHAPAGAIN, DEPARTMENT OF CIVIL ENGINEERING, NIT RAICHUR Page 15 5) Las Vegas, Nevada Las Vegas monorail was opened in 1995 which is short (1.2km) and only has two stations, yet it carries more passengers (20,000/day) than some light rail systems that are fifteen times longer with far more stations. This privately built and owned monorail is a success story. Currently the system is being expanded the north to connect with other resorts and the Convention Center. fig.20 Monorail in Las Vegas, Nevada
  • 16.
    MONORAIL TECHNOLGY 2015 GOPINATHCHAPAGAIN, DEPARTMENT OF CIVIL ENGINEERING, NIT RAICHUR Page 16 MONORAILS IN INDIA Projects in progress and in the pipeline are as follows:  Mumbai monorail  Delhi monorail  Chennai monorail  Kerala monorail 1. Mumbai monorail  India’s first monorail is set to start after four years of construction  8.8 km long first phase is set to start  19.54 km long chembur – wadala –jacob circle is set to start  Project is now in its final leg of getting a safety certificate  It will flaunt in three color i.e. green, pink, and sky blue  Mega project cost of Rs 3000 crore proposed development of 8 lines (135 km) from year 2011 to 2031 in phases total cost of Rs 202.96 billion 2. Delhi monorail  Project is set to start within two to three month for the congested east Delhi.  Rail system will be integrated with Delhi metro and DTC bus network.  Responsibility of implementing light rail plan lies with Delhi integrated multi- modal transit system (DIMTS).  Expected to be completed by 2017 at a cost of Rs 2235 crore.  Proposed 11 km corridor from Shastri park metro station to Trilokpuri.  Beside this other lines too are there in the pipelines.  Will run at a frequency of 4,5 min in the initial stage with the increase in further 2.5 min.  Expected daily ridership on the corridor is around 1.5 Lakh passengers.
  • 17.
    MONORAIL TECHNOLGY 2015 GOPINATHCHAPAGAIN, DEPARTMENT OF CIVIL ENGINEERING, NIT RAICHUR Page 17 3. Chennai monorail  The aim is to increase the share of public transport in Chennai from 27% to 46% by 2026.  Monorail in Chennai is divided into two phases. They are  1st phase : proposed to be constructed the revised target means the monorail grid would be only 57-km.  estimated to cost 80,500 million.  Proposed to constitute a network of three elevated corridors Vandalur to Velachery via Tambaram East (23 km); Poonamallee to Kathipara via Porur (16 km);and Poonam allee to Vadapalani via Valasarawakkam (18 km).  2nd phase: The corridor from Vandalur to Puzhal via Avadi (54 km)  has been axed because it runs through "undeveloped areas with no pre-existing traffic in the alignment", making it "financially unviable"  If it had been built, it would have been the longest monorail corridor in the world. 4. Kerala monorail  Kerala has monorail systems planned for the cities of Kozhikode and Thiruvananthapuram.  Kozhikode monorail  The project was proposed to cover a distance of 14.2 km with 15 stations, from Medical College Hostel to Meenchanda.  Transit type : straddle beam monorail  Estimated cost of project is Rs 190.91 crore  Thiruvananthapuram monorail  Project was proposed to cover a distance of 22.20 km with 19 stations.  Transit type : light metro  Estimated cost of project is Rs 359.08 crore.
  • 18.
    MONORAIL TECHNOLGY 2015 GOPINATHCHAPAGAIN, DEPARTMENT OF CIVIL ENGINEERING, NIT RAICHUR Page 18 DIFFERENCE BETWEEN MONORAIL AND METRO RAIL Table 1 comparison between Monorail and Metrorail MONORAIL METRO RAIL Type Of Use Technology Service Rails Single Double Expenditure Between Rs 120 and Rs 150 crore per km Over Rs 200 crore per km Construction time Between 3-4 years Over 5-6 years Passenger capacity per hour 10000 40000 Suitability congested areas having sharp turns open area having no sharp turns Cost Rs 8 -20 Rs 8-30 Speed (Average) 65 km/h 100 km/h Space occupied minimal space compared to metro rails more area compared to monorails
  • 19.
    MONORAIL TECHNOLGY 2015 GOPINATHCHAPAGAIN, DEPARTMENT OF CIVIL ENGINEERING, NIT RAICHUR Page 19 ADVANTAGES  Monorail can be built faster with less cost. It consumes minimal space.  For cities that have a population of less than three million, monorail is the ideal mode of transport. For denser cities, monorail can ideally serve as the feeder line that brings passengers in and takes them out of the Metro network.  The monorail itself uses no carbon-based fuels and so does not pollute, unlike cars and buses.  As monorails run around elevated tracks there is no risk of cars getting stuck on crossings.  Monorails are also practically silent, as opposed to trains which make a noise traveling along rails.  Monorails contribute to a greener environment as it helps in removing vehicles from the road.  Monorails regularly operate at an amazing 99.9% reliability. No other form of transit can touch that number. The rubber tires get little wear running on smooth guide ways. Typically, each load tire gets over 100,000 miles of travel before being replaced
  • 20.
    MONORAIL TECHNOLGY 2015 GOPINATHCHAPAGAIN, DEPARTMENT OF CIVIL ENGINEERING, NIT RAICHUR Page 20 DISADVANTAGES  If a section of track needs to be replaced, the entire system needs to be shut down resulting in no service.  The capacity of a Metro system, which can accommodate up to nine cars, is about three to four times more. Thus, the capacity-to-cost ratio is better for a Metro system, even though the per kilometer construction cost is more.  Without electricity it can not be run.  The Mud Island Monorail, in Memphis, Tennessee (2005)Monorail vehicles are not compatible with any other type of rail infrastructure, which makes through services onto mainline tracks impossible.  Monorail tracks do not easily accommodate at-grade intersections.  In an emergency, passengers may not be able to immediately exit because an elevated monorail vehicle is high above ground and not all systems have emergency walkways.  The biggest disadvantage cited in the case of monorail is its limited passenger capacity — typically ranging from 2,000 passengers per hour per direction (pphpd) to a maximum of 48,000 pphpd.
  • 21.
    MONORAIL TECHNOLGY 2015 GOPINATHCHAPAGAIN, DEPARTMENT OF CIVIL ENGINEERING, NIT RAICHUR Page 21 FUTURE SCOPE With the development of monorail and its advantages over conventional rail system, monorail is the technology of the future. Monorail will be hitting the rapid construction and operation replacing the conventional system. Operation of monorail will be saving the precious fuel. With more research works going on about the monorail it can be made more advanced and more environmental friendly. CONCLUSION With the increase in the construction technology of Monorail ,it can reduce the use of city buses in narrow and busy road and will provide comfort to the passengers because of its suitability in the congested areas. As it connect the arteries and veins of the city and proves to be environmental friendly it is going to replace various modes of transportation which affect environment. With the increase in the population it is necessary for the advancement of transport technology in order to provide systematic way of transportation in the near future; for which monorail can be the best alternative.
  • 22.
    MONORAIL TECHNOLGY 2015 GOPINATHCHAPAGAIN, DEPARTMENT OF CIVIL ENGINEERING, NIT RAICHUR Page 22 REFERENCES 1. www.google.com 2. www.wikipedia.com 3. Journal (New Building Materials and Construction World); NBM and CW 4. K. Kera et al., “Next-Generation Needs of Railway Systems and Hitachi’s Approaches,” Hitachi Hyoron 81, pp. 208-214 (Mar. 1999) in Japanese. 5. K. Ishikawa et al., “Straddle Type Monorail as a Leading Medium Scale Intercity Traffic System for the 21st Century,” Hitachi Hyoron 81, pp. 227-230 (Mar. 1999) in Japanese. 6.T. Kuwabara et al., “New Solution for Urban Traffic: Smalltype Monorail System,” Hitachi Hyoron 83, pp. 519-522 (Aug. 2001) in Japanese. 7. Japan Monorail Association (JMA), “Research on Urban Monorails Corresponding to Actual Demand,” (May 2000) in Japanese. 8.Anderson, S. D. et al. 1999, Constructability Issues for Highway Projects, Journal of Management in Engineering, May/June, 60-68.
  • 23.
    MONORAIL TECHNOLGY 2015 GOPINATHCHAPAGAIN, DEPARTMENT OF CIVIL ENGINEERING, NIT RAICHUR Page 23