ORGANIZING
   Is the process of grouping together men and
    establishing relationship among them, defining the
    authority and responsibility of personnel by using
    the company’s other basic sources to attain
    predetermined goals and objectives.
   It aims to determine that tasks are to be done, who is
    to do them, how the tasks are to be grouped, who
    reports to whom and where decisions are to be made.
   It is also the process of dividing work into
    manageable sections and coordinating the results to
    serve a purpose. It follows planning as an essential
    management responsibility, and mobilizes
    organizational resources for action.
   It ensures that there are the necessary human and
    physical resources to carry out plans to achieve
    organizational goals.
IMPORTANCE OF ORGANIZING
 It provides a clarified work environment
 It creates a coordinated environment

 Everyone knows where to get orders

 formal decision – making structure is
 established.
TYPES OF ORGANIZATION

A. Formal Organization
 is the “structure that details lines of
  responsibility, authority and position”
 it is the planned structure and it represents
  the deliberate attempt to establish patterned
  relationships among components that will
  meet the objectives effectively
B. Informal Organization
 is based on the needs, sentiments and
  interests of the people composing it. It is
  vulnerable to expediency, manipulation and
  opportunism
 its low visibility makes it difficult for
  management to detect perversions and
  considerable harm can be done to the
  company
ORGANIZING STRUCTURE
    a way of subdividing work.
    a framework of task and authority relationships
    among different units of the firm.
    it is similar to the framework of a building or the
    skeleton of a body.
TYPES OF ORGANIZATIONAL
STRUCTURE
1. Line Organizational Structure
       Advantages:
  2.   Directness
  3.   Fixed Responsibility
  4.   Simplicity
  5.   Flexibility
  6.   Discipline
  7.   Development of an all-round executive
  8.   Expeditious decision- making
Disadvantages:
2.   It becomes too difficult for secure executives,
     supervisors and workers who have an all- round
     knowledge and with the ability required.
3.    Specialization is not taken advantage of.
4.   Executives are to be overload with duties and
     responsibilities.
5.   Too much reliance is placed on the chief and other
     executives
6.   Spirit of teamwork is lacking.
7.   Not suitable for big organizations.
2. Line and Staff Organizational Structure
     Advantages:
  2. Combination of line and staff
  3. Working relationships between the staff and the line
     are well defined to avoid friction among various units
  4. Ability of line officials when the staff officers
     constantly feed them with specialized assistance.
Disadvantages:
2. Staff men are liable to overstep the bounds of their
   authority and impose their advice or plan.
3. Line officers will depend on the staff men to do all the
   thinking about the problems in respective
   departments.
3. Functional Organizational Structure
       Advantages:
  2.   The grouping of employees who perform a common task
       permit economies of scale and efficient resource use.
  3.   Since the chain of command converges at the top of the
       organization, decision-making is centralized, providing a
       unified direction from the top.
  4.   Communication and coordination among employees within
       each department are excellent.
  5.   The structure promotes high- quality technical problem-
       solving.
  6.   The organization is provided with in- depth skill
       specialization and development.
  7.   Employees are provided with career progress within
       functional departments.
4. Product or Market Organizational Structure
    Advantages:
    2. The organization is flexible and responsive to change.

    3. The organization provides a high concern for customers’

       needs.
    4. The organization provides excellent coordination across

       functional departments,
    5. There is easy pinpointing of responsibility for product

       problems.
    6. There is emphasis on overall product and division goals.

    7. The opportunity for the development of general

       management skills is provided.
5. Committee Type of Organizational Structure
      Advantages:
    2. Fosters cooperation

    3. Provides balanced viewpoint

    Disadvantages:
    5. Divided responsibility

    6. Time- consuming

    7. No clear-cut decision




    6. Matrix Organizational Structure
BASIC ORGANIZATIONAL CONCEPTS
1. Division of Labor
   Division of labor happens when the entire job is
    broken down into a number of steps, each step being
    completed by a separate individual. With this, it
    permits specialization thereby, successful
    performance of tasks increases.
   In the present view, human diseconomies (brought by
    division of labor) exceed the economic advantages like
    boredom, fatigue, stress, low productivity, poor
    quality, increased absenteeism and high turnover.
2. Unity of Command
  - a concern of all managers in the application of
  both staff and functional authority is violation of
  the principle of unity of command: this principle
  means that each person within that organization
  should take orders from and report to only one
  person.
3. Chain of Command
    is an unbroken line authority that links all persons
    in an organization and shows who reports to whom.
   the organizing principle concerned with the number
    of management positions in and organization and
    their unbroken connection to its position.
   It illustrates the following:
A.) Authority
      - is a tool of a manager.
      - it can be described as the right to commit
      resources (to make decisions that commit an
      organization’s resources), or the legal (legitimate)
      right to give orders ( to tell someone to do or not to
      do something).
      - it is a “glue” that holds the organization together.
      It provides the means of command.
      - it has been said that “ authority comes with the
      territory”, this means that authority is vested in a
      manager because of the position he or she occupies
      in the organization.
CHARACTERISTICS OF AUTHORITY:
 1.) Authority is vested in organizational
  positions, not people.
 2.) Authority is accepted by subordinates.

 3.) Authority flows down the vertical hierarchy.
TYPES OF AUTHORITY
 a.) Line authority
  This is the authority to direct the work of a
   subordinate. Every manager has line authority over
   his/ her subordinates.
  b.) Staff authority
 - A staff specialist’s right to give advice to a superior.
   Include positions that support, assist and advise line
   managers- whose organizational function
   contributes to the achievement of the organizational
   objectives. The head of a staff position has line
   authority over his/ her subordinates.
   c.) Functional authority refers to a specialist’s
    right to oversee lower level personnel involved in
    that specialty, regardless of where the personnel
    are in the organization.
B.) Responsibility
    is the flip side of the authority coin.
    it refers to the duty to perform the task or activity
    an employee has been assigned. Managers must
    consider the following to perform their job well:
    Responsibility = Authority
    Responsibility > Authority
    Authority < Responsibility
C.) Accountability
 Is the mechanism through which authority and
  responsibility are brought into alignment.
 It means people with authority and responsibility are
  subject to reporting and justifying task outcomes to
  those above them in the chain of command.
 For organizations to function well, everyone needs to
  know what they are accountable for and accept the
  responsibility and authority for performing it.
D.) Delegation
  is a concept describing the passing of formal
  authority to another person. Superior delegate, or
  pass authority down, to subordinates in order to
  facilitate work being accomplished.
o The following approach can help each manager
  delegate more effectively:
       Delegate the whole task
       Select the right person
       Ensure the authority equals responsibility
       Give thorough instruction
       Maintain feedback
       Evaluate and reward performance
4. Span of Control
   also referred to as span of management.
 Refers to the number of reporting to a supervisor.
5. Centralization and Decentralization
- Pertain to the hierarchical level at which decisions are
   made.
o Centralization- means that decision authority is
   located near the top of the organization.
o Decentralization- decision authority is pushed down
   to lower organization levels.
6. Departmentalization
 Putting specialist’s together in one department under
  the direction of a manager.
o Departmentation : the process of setting up and
  establishing departments within an organization.
DEPARTMENTATION BY TIME
          One    of   the    oldest    form   of
   departmentation, generally used at lower
   levels of the organization, is grouping
   activities on the basis of time. The use of
   shifts is common in many enterprises where
   for economic, technological, or other reasons
   the normal workday will not suffice.
ADVANTAGES:
 Services can be rendered that go beyond the
  typical 8-hour day often extending to 24 hours a
  day
 It is possible to use 4 processes that cannot be
  interrupted, those that require a continuing cycle
 Expensive capital equipment can be used more
  the 8 hours a day when workers in several shifts
  use the same machine
DISADVANTAGES:
 Supervision may be lacking during the night
  shift
 There is the fatigue factor; it is difficult for most
  people to switch, for instance, from a day shift to
  a night shift and vice versa
 Having several shifts may cause problems in
  coordination and communication.
 The payment of overtime rates can increase cost
  of the product or service.
PROCESS OR EQUIPMENT
DEPARTMENTATION
           Manufacturing firms often group activities around
   a process or a type of equipment. In this kind of
   departmentation, people and materials are brought
   together in order to carry out a particular operation.
ADVANTAGES:
 Achieves economic advantage
 Uses specialized technology

 Utilizes special skills



DISADVANTAGES:

 Coordination of departments is difficult
 Responsibility for profit is at the top

 Is unsuitable for developing general managers
DEPARTMENTATION BY PRODUCT
    Grouping activities on the basis of
product or product lines has long been
growing in importance in multiline, large
scale enterprises. Typically, companies and
other enterprises adopting this form of
departmentation       were   organized   by
enterprise functions.
presiden
                                       t


            Vice-
          presiden                                     Vice-
              t                                      presiden
          industri                                    t home
             al                                      products
          products

                          Huma
        manuf                                                           Huma
marke            financ      n                     manuf
        acturi                            market                          n
 ting               e     resour                   acturin   finance
          ng                               ing                         resourc
                            ces                       g
                                                                          es
ADVANTAGES:
 Places attention and effort on product line
 Facilities use of specialized capital, facilities,
  skills and knowledge
 Permits growth and diversity of products and
  services
 Improves coordination of functional activities

 Places responsibility for profit at the division
  level
 Furnishes measurable training ground for
  general managers.
DISADVANTAGES:
 Requires more persons with general managerial
  abilities
 Increased costs through duplication of central
  service and staff activities.
DEPARTMENTATION BY
ENTERPRISE FUNCTION
    Grouping activities in accordance with the
     functions     of   an    enterprises    functional
     departmentation- embodies what enterprises
     typically do. Since all enterprises undertake the
     creation of something useful and desired by
     others, the basic enterprise functions are
     production/marketing ( creating utility that will
     meet the expectations of customers), financing
     (raising and collecting, safeguarding, and
     expending the funds of the enterprises) and
     human resources (selecting, training and
     compensating workers.)
president




Vice-President    Vice- President   Vice- President   Vice- President
  marketing      human resources    manufacturing        Finance
ADVANTAGES:
   The grouping of employees who perform a common
    task permit economies of scales and efficient
    resources use.
   Since the chain of command converges, providing at
    the top of the organization, decision-making is
    centralized, providing a unified direction from the top.
   Communication and coordination among employees
    within each department are excellent
   The structure promotes high quality technical
    problem solving
   The organization is provided with career progress
    within functional department.
   Employees are provided with career progress within
    functional departments.
DISADVANTAGES:
   Communication and coordination between the
    departments are often poor.
   Decisions involving more than one department piles
    up at the top management level and are often
    delayed.
   Work specialization and division of labor, which is
    stressed in a functional organization; produce routine,
    nonmotivating employee tasks.
   It is difficult to identify which section or group is
    responsible for certain problems.
   There is limited view organizational goals by
    employees
   There is limited general management training for
    employees.
DEPARTMENTATION BY TERRITORY
OR GEOGRAPHY
   Department based on territory is rather common
    in enterprises that operate over wide geographic
    areas. In this case, it may be important that
    activities in a given are of territory be grouped ad
    assigned to a manager.
Chairman




         Power system                   Industry and
            group                       defense group

   Electric                                             Constrction
company(Belgiu    Motor company   Elevator company
                                     ( Belgium)          products
      o            (Argentina
                                                          (Italy)
ADVANTAGES
 Places responsibility at a lower level
 Places emphasis on local markets and problems

 Improves coordination in a region

 Takes advantage of economies of local operations

 Better face to face communication with local
  interests
 Furnishes measurable training ground for
  general managers
DISADVANTAGES
 Requires more persons with general manager
  abilities
 Leads to duplication of services

 Increase problem of top management control
CUSTOMER DEPARTMENTATION
   Grouping activities so that they reflec5 a primary
    interest in customers is common in a variety of
    enterprise. Customers are the key to the way
    activities are grouped when each of the different
    things an enterprise does for them is managed by
    ne department.
Director of sales




Manager retail    Manager             Manager
                  wholesale          government
ADVANTAGES
 The organization is a flexible and responsive to
  change
 The organization provides a high concern for
  customer’s needs
 The organization provides excellent coordination
  across functional departments
 There is easy pinponting of responsibility for
  product problems
 There is emphasis on overall prodduc6t and
  division goals
 The opportunity for the development of general
  management skills is provided
DISADVANTAGES
 There is a high possibility of duplication of
  resources across divisions
 There is less technical depth and specialization
  in division
 There is less top management control

 There is competition for corporate resources
ORGA NIZING PROC E SS
TH E O RGAN IZIN G PRO C ESSES:
STE PS:                       E xamples:


STEP        1:                  To manufacture and market new
C onsid er plans and goals.       brands of clothes at a 10% return
                                  on investment.


STEP        2:
D eterm ine activities.          Compensating, record keeping,
                                  cutting, printing, pricing,
                                  recruiting, advertising, selling,
                                  machining, inspecting, storing,
                                  training, hiring, shipping.
STEP 4:                                  M arketing- Bob
Assign the work and
 d elegate authority.
                                         Accounting- L oren




                        Personnel- Ian                      Prod uction- M arie
 Step   3:
C lassify and group
   activities.
ST E P 5:   H IER AR C H
                         Y
DE SIGN A
IM PO RTAN C E O F TH E O RGAN IZIN G
PRO C ESS
1 . A C L ARIFIED WO RK EN VIRO N M EN T.


2. A C O O RD IN ATED EN VIRO N M EN T


3. A FO RM AL D EC ISIO N -M AK IN G STRU C TU RE
COMMON ELEMENTS IN
ORGANIZATION
According to Henry Mintzberg, all organizations have five(5) common
  elements:
2.   Operating core
            - this consists the employees who perform the basic work related to
     the production of goods and/or services.
2. Strategic Apex
            - these are the top level managers, who are charged with the
     overall responsibility for the organization
3. The middle line
            - compose the managers who connect the operating core to the
     strategic apex.
4. The technostructure
            - they are the analysts who have the responsibility for effecting
     certain forms of standardization in the organization like time and motion
     engineers, job description designer, and systems and procedures analysts.
5. The support staff
            - people who fill the staff units, who provide indirect support
     services for the organization
DESIGN CONFIGURATIONS
1.   Professional bureaucracy
       —Control lies with the operating core.
     Decisions are decentralized.

2. Simple structure
      —When the strategic apex is dominant.
    Control is centralized and follows chain of
    command.

3. Divisional structure
       —Middle management is in control.
4. Machine bureaucracy
      —Technostructure are      dominant.   Control   is
  through standardization.

5. Adhocracy.
      —The support staff rules. This is a structure
  characterized as low in complexity, formalization and
  centralization. Unwritten rules and regulations exist.
THE COMPANY’S STRUCTURE.


  The result of organizing process is
  the structure. This is the manner in
  which      an    organization     is
  constructed, including such aspects
  as      hierarchy,       lines    of
  communication and span of control.
   
PURPOSES OF THE STRUCTURE
  It
    defines the relationship
  between tasks and authority of
  individuals and departments.

  It
    defines formal reporting
  relationship, the number of
  levels in the hierarchy of the
  organization and the span of
  control.
Itdefines the grouping
 together of individual
 departments.

Itdefines the systems to
 affect coordination of effort
 in both vertical (authority)
 and horizontal (task
 directions)
Dimensions of an Organizational
            Chart

 1. Vertical Dimension
 establishes the chain of command
    or who reports to whom

 2. Horizontal Dimension
 establishes the division of labor
Vertical
Dimension




            Horizontal Dimension
ORGANIZATIONAL CHARTS
          =
  STRUCTURE
    CHARTS
TYPES OF ORGANIZATIONAL CHARTS


 Master chart or chart of
  authority.

       A master plan of the principal
       departments with lines of
       authority and responsibility. It
       shows the entire
       organizational structure.
Example of a Master
Chart
   Functional chart.

     It
       shows the functions and
     activities of the positions
     and/or departments. Listed
     below each job title are brief
     statements of the
     responsibilities.
Example of a Functional chart
Personnel   chart.

  Instead  of listing functions, the
  titles of the positions and the
  names of the persons are
  indicated.
Example of a Personnel Chart
Organization Chart Defined
 the visual representation of an organization’s
structure
 it shows the relationship among positions as
to authority, responsibility and accountability
and the people who occupy them (Inigo)
 a diagrammatical form that shows important
aspects of an organization including the major
functions and their respective relationships, the
channels of supervision, and the relative
authority of each employee who is in charge of
each function
Types of an
Organizational
    Chart
shows the entire organizational structure. It
is a master plan of the principal
departments, with lines of authority and
responsibility and the mutual relationships
of all departments.




shows at a glance the functions and
activities of each department/ positions.



 shows the departments in the same relative
 manner as the functional chart
 instead of listing the functions, the names
 of the persons are indicated.

Report module 6

  • 2.
    ORGANIZING  Is the process of grouping together men and establishing relationship among them, defining the authority and responsibility of personnel by using the company’s other basic sources to attain predetermined goals and objectives.  It aims to determine that tasks are to be done, who is to do them, how the tasks are to be grouped, who reports to whom and where decisions are to be made.  It is also the process of dividing work into manageable sections and coordinating the results to serve a purpose. It follows planning as an essential management responsibility, and mobilizes organizational resources for action.  It ensures that there are the necessary human and physical resources to carry out plans to achieve organizational goals.
  • 3.
    IMPORTANCE OF ORGANIZING It provides a clarified work environment  It creates a coordinated environment  Everyone knows where to get orders  formal decision – making structure is established.
  • 4.
    TYPES OF ORGANIZATION A.Formal Organization  is the “structure that details lines of responsibility, authority and position”  it is the planned structure and it represents the deliberate attempt to establish patterned relationships among components that will meet the objectives effectively
  • 5.
    B. Informal Organization is based on the needs, sentiments and interests of the people composing it. It is vulnerable to expediency, manipulation and opportunism  its low visibility makes it difficult for management to detect perversions and considerable harm can be done to the company
  • 6.
    ORGANIZING STRUCTURE  a way of subdividing work.  a framework of task and authority relationships among different units of the firm.  it is similar to the framework of a building or the skeleton of a body.
  • 7.
    TYPES OF ORGANIZATIONAL STRUCTURE 1.Line Organizational Structure Advantages: 2. Directness 3. Fixed Responsibility 4. Simplicity 5. Flexibility 6. Discipline 7. Development of an all-round executive 8. Expeditious decision- making
  • 8.
    Disadvantages: 2. It becomes too difficult for secure executives, supervisors and workers who have an all- round knowledge and with the ability required. 3. Specialization is not taken advantage of. 4. Executives are to be overload with duties and responsibilities. 5. Too much reliance is placed on the chief and other executives 6. Spirit of teamwork is lacking. 7. Not suitable for big organizations.
  • 9.
    2. Line andStaff Organizational Structure Advantages: 2. Combination of line and staff 3. Working relationships between the staff and the line are well defined to avoid friction among various units 4. Ability of line officials when the staff officers constantly feed them with specialized assistance.
  • 10.
    Disadvantages: 2. Staff menare liable to overstep the bounds of their authority and impose their advice or plan. 3. Line officers will depend on the staff men to do all the thinking about the problems in respective departments.
  • 11.
    3. Functional OrganizationalStructure Advantages: 2. The grouping of employees who perform a common task permit economies of scale and efficient resource use. 3. Since the chain of command converges at the top of the organization, decision-making is centralized, providing a unified direction from the top. 4. Communication and coordination among employees within each department are excellent. 5. The structure promotes high- quality technical problem- solving. 6. The organization is provided with in- depth skill specialization and development. 7. Employees are provided with career progress within functional departments.
  • 12.
    4. Product orMarket Organizational Structure Advantages: 2. The organization is flexible and responsive to change. 3. The organization provides a high concern for customers’ needs. 4. The organization provides excellent coordination across functional departments, 5. There is easy pinpointing of responsibility for product problems. 6. There is emphasis on overall product and division goals. 7. The opportunity for the development of general management skills is provided.
  • 13.
    5. Committee Typeof Organizational Structure  Advantages: 2. Fosters cooperation 3. Provides balanced viewpoint Disadvantages: 5. Divided responsibility 6. Time- consuming 7. No clear-cut decision 6. Matrix Organizational Structure
  • 14.
    BASIC ORGANIZATIONAL CONCEPTS 1.Division of Labor  Division of labor happens when the entire job is broken down into a number of steps, each step being completed by a separate individual. With this, it permits specialization thereby, successful performance of tasks increases.  In the present view, human diseconomies (brought by division of labor) exceed the economic advantages like boredom, fatigue, stress, low productivity, poor quality, increased absenteeism and high turnover.
  • 15.
    2. Unity ofCommand - a concern of all managers in the application of both staff and functional authority is violation of the principle of unity of command: this principle means that each person within that organization should take orders from and report to only one person.
  • 16.
    3. Chain ofCommand  is an unbroken line authority that links all persons in an organization and shows who reports to whom.  the organizing principle concerned with the number of management positions in and organization and their unbroken connection to its position.  It illustrates the following:
  • 17.
    A.) Authority - is a tool of a manager. - it can be described as the right to commit resources (to make decisions that commit an organization’s resources), or the legal (legitimate) right to give orders ( to tell someone to do or not to do something). - it is a “glue” that holds the organization together. It provides the means of command. - it has been said that “ authority comes with the territory”, this means that authority is vested in a manager because of the position he or she occupies in the organization.
  • 18.
    CHARACTERISTICS OF AUTHORITY: 1.) Authority is vested in organizational positions, not people.  2.) Authority is accepted by subordinates.  3.) Authority flows down the vertical hierarchy.
  • 19.
    TYPES OF AUTHORITY a.) Line authority  This is the authority to direct the work of a subordinate. Every manager has line authority over his/ her subordinates.  b.) Staff authority - A staff specialist’s right to give advice to a superior. Include positions that support, assist and advise line managers- whose organizational function contributes to the achievement of the organizational objectives. The head of a staff position has line authority over his/ her subordinates.
  • 20.
    c.) Functional authority refers to a specialist’s right to oversee lower level personnel involved in that specialty, regardless of where the personnel are in the organization.
  • 21.
    B.) Responsibility  is the flip side of the authority coin.  it refers to the duty to perform the task or activity an employee has been assigned. Managers must consider the following to perform their job well:  Responsibility = Authority  Responsibility > Authority  Authority < Responsibility
  • 22.
    C.) Accountability  Isthe mechanism through which authority and responsibility are brought into alignment.  It means people with authority and responsibility are subject to reporting and justifying task outcomes to those above them in the chain of command.  For organizations to function well, everyone needs to know what they are accountable for and accept the responsibility and authority for performing it.
  • 23.
    D.) Delegation  is a concept describing the passing of formal authority to another person. Superior delegate, or pass authority down, to subordinates in order to facilitate work being accomplished. o The following approach can help each manager delegate more effectively:  Delegate the whole task  Select the right person  Ensure the authority equals responsibility  Give thorough instruction  Maintain feedback  Evaluate and reward performance
  • 24.
    4. Span ofControl  also referred to as span of management.  Refers to the number of reporting to a supervisor. 5. Centralization and Decentralization - Pertain to the hierarchical level at which decisions are made. o Centralization- means that decision authority is located near the top of the organization. o Decentralization- decision authority is pushed down to lower organization levels.
  • 25.
    6. Departmentalization  Puttingspecialist’s together in one department under the direction of a manager. o Departmentation : the process of setting up and establishing departments within an organization.
  • 26.
    DEPARTMENTATION BY TIME One of the oldest form of departmentation, generally used at lower levels of the organization, is grouping activities on the basis of time. The use of shifts is common in many enterprises where for economic, technological, or other reasons the normal workday will not suffice.
  • 27.
    ADVANTAGES:  Services canbe rendered that go beyond the typical 8-hour day often extending to 24 hours a day  It is possible to use 4 processes that cannot be interrupted, those that require a continuing cycle  Expensive capital equipment can be used more the 8 hours a day when workers in several shifts use the same machine
  • 28.
    DISADVANTAGES:  Supervision maybe lacking during the night shift  There is the fatigue factor; it is difficult for most people to switch, for instance, from a day shift to a night shift and vice versa  Having several shifts may cause problems in coordination and communication.  The payment of overtime rates can increase cost of the product or service.
  • 29.
    PROCESS OR EQUIPMENT DEPARTMENTATION Manufacturing firms often group activities around a process or a type of equipment. In this kind of departmentation, people and materials are brought together in order to carry out a particular operation.
  • 30.
    ADVANTAGES:  Achieves economicadvantage  Uses specialized technology  Utilizes special skills DISADVANTAGES:  Coordination of departments is difficult  Responsibility for profit is at the top  Is unsuitable for developing general managers
  • 31.
    DEPARTMENTATION BY PRODUCT Grouping activities on the basis of product or product lines has long been growing in importance in multiline, large scale enterprises. Typically, companies and other enterprises adopting this form of departmentation were organized by enterprise functions.
  • 32.
    presiden t Vice- presiden Vice- t presiden industri t home al products products Huma manuf Huma marke financ n manuf acturi market n ting e resour acturin finance ng ing resourc ces g es
  • 33.
    ADVANTAGES:  Places attentionand effort on product line  Facilities use of specialized capital, facilities, skills and knowledge  Permits growth and diversity of products and services  Improves coordination of functional activities  Places responsibility for profit at the division level  Furnishes measurable training ground for general managers.
  • 34.
    DISADVANTAGES:  Requires morepersons with general managerial abilities  Increased costs through duplication of central service and staff activities.
  • 35.
    DEPARTMENTATION BY ENTERPRISE FUNCTION  Grouping activities in accordance with the functions of an enterprises functional departmentation- embodies what enterprises typically do. Since all enterprises undertake the creation of something useful and desired by others, the basic enterprise functions are production/marketing ( creating utility that will meet the expectations of customers), financing (raising and collecting, safeguarding, and expending the funds of the enterprises) and human resources (selecting, training and compensating workers.)
  • 36.
    president Vice-President Vice- President Vice- President Vice- President marketing human resources manufacturing Finance
  • 37.
    ADVANTAGES:  The grouping of employees who perform a common task permit economies of scales and efficient resources use.  Since the chain of command converges, providing at the top of the organization, decision-making is centralized, providing a unified direction from the top.  Communication and coordination among employees within each department are excellent  The structure promotes high quality technical problem solving  The organization is provided with career progress within functional department.  Employees are provided with career progress within functional departments.
  • 38.
    DISADVANTAGES:  Communication and coordination between the departments are often poor.  Decisions involving more than one department piles up at the top management level and are often delayed.  Work specialization and division of labor, which is stressed in a functional organization; produce routine, nonmotivating employee tasks.  It is difficult to identify which section or group is responsible for certain problems.  There is limited view organizational goals by employees  There is limited general management training for employees.
  • 39.
    DEPARTMENTATION BY TERRITORY ORGEOGRAPHY  Department based on territory is rather common in enterprises that operate over wide geographic areas. In this case, it may be important that activities in a given are of territory be grouped ad assigned to a manager.
  • 40.
    Chairman Power system Industry and group defense group Electric Constrction company(Belgiu Motor company Elevator company ( Belgium) products o (Argentina (Italy)
  • 41.
    ADVANTAGES  Places responsibilityat a lower level  Places emphasis on local markets and problems  Improves coordination in a region  Takes advantage of economies of local operations  Better face to face communication with local interests  Furnishes measurable training ground for general managers
  • 42.
    DISADVANTAGES  Requires morepersons with general manager abilities  Leads to duplication of services  Increase problem of top management control
  • 43.
    CUSTOMER DEPARTMENTATION  Grouping activities so that they reflec5 a primary interest in customers is common in a variety of enterprise. Customers are the key to the way activities are grouped when each of the different things an enterprise does for them is managed by ne department.
  • 44.
    Director of sales Managerretail Manager Manager wholesale government
  • 45.
    ADVANTAGES  The organizationis a flexible and responsive to change  The organization provides a high concern for customer’s needs  The organization provides excellent coordination across functional departments  There is easy pinponting of responsibility for product problems  There is emphasis on overall prodduc6t and division goals  The opportunity for the development of general management skills is provided
  • 46.
    DISADVANTAGES  There isa high possibility of duplication of resources across divisions  There is less technical depth and specialization in division  There is less top management control  There is competition for corporate resources
  • 47.
  • 48.
    TH E ORGAN IZIN G PRO C ESSES: STE PS: E xamples: STEP 1:  To manufacture and market new C onsid er plans and goals. brands of clothes at a 10% return on investment. STEP 2: D eterm ine activities.  Compensating, record keeping, cutting, printing, pricing, recruiting, advertising, selling, machining, inspecting, storing, training, hiring, shipping.
  • 49.
    STEP 4: M arketing- Bob Assign the work and d elegate authority. Accounting- L oren Personnel- Ian Prod uction- M arie
  • 50.
     Step 3: C lassify and group activities.
  • 51.
    ST E P5: H IER AR C H Y DE SIGN A
  • 52.
    IM PO RTANC E O F TH E O RGAN IZIN G PRO C ESS 1 . A C L ARIFIED WO RK EN VIRO N M EN T. 2. A C O O RD IN ATED EN VIRO N M EN T 3. A FO RM AL D EC ISIO N -M AK IN G STRU C TU RE
  • 54.
    COMMON ELEMENTS IN ORGANIZATION Accordingto Henry Mintzberg, all organizations have five(5) common elements: 2. Operating core - this consists the employees who perform the basic work related to the production of goods and/or services. 2. Strategic Apex - these are the top level managers, who are charged with the overall responsibility for the organization 3. The middle line - compose the managers who connect the operating core to the strategic apex. 4. The technostructure - they are the analysts who have the responsibility for effecting certain forms of standardization in the organization like time and motion engineers, job description designer, and systems and procedures analysts. 5. The support staff - people who fill the staff units, who provide indirect support services for the organization
  • 55.
    DESIGN CONFIGURATIONS 1. Professional bureaucracy —Control lies with the operating core. Decisions are decentralized. 2. Simple structure —When the strategic apex is dominant. Control is centralized and follows chain of command. 3. Divisional structure —Middle management is in control.
  • 56.
    4. Machine bureaucracy —Technostructure are dominant. Control is through standardization. 5. Adhocracy. —The support staff rules. This is a structure characterized as low in complexity, formalization and centralization. Unwritten rules and regulations exist.
  • 58.
    THE COMPANY’S STRUCTURE. The result of organizing process is the structure. This is the manner in which an organization is constructed, including such aspects as hierarchy, lines of communication and span of control.  
  • 59.
    PURPOSES OF THESTRUCTURE  It defines the relationship between tasks and authority of individuals and departments.  It defines formal reporting relationship, the number of levels in the hierarchy of the organization and the span of control.
  • 60.
    Itdefines the grouping together of individual departments. Itdefines the systems to affect coordination of effort in both vertical (authority) and horizontal (task directions)
  • 61.
    Dimensions of anOrganizational Chart 1. Vertical Dimension establishes the chain of command or who reports to whom 2. Horizontal Dimension establishes the division of labor
  • 62.
    Vertical Dimension Horizontal Dimension
  • 63.
    ORGANIZATIONAL CHARTS = STRUCTURE CHARTS
  • 64.
    TYPES OF ORGANIZATIONALCHARTS Master chart or chart of authority.  A master plan of the principal departments with lines of authority and responsibility. It shows the entire organizational structure.
  • 66.
    Example of aMaster Chart
  • 67.
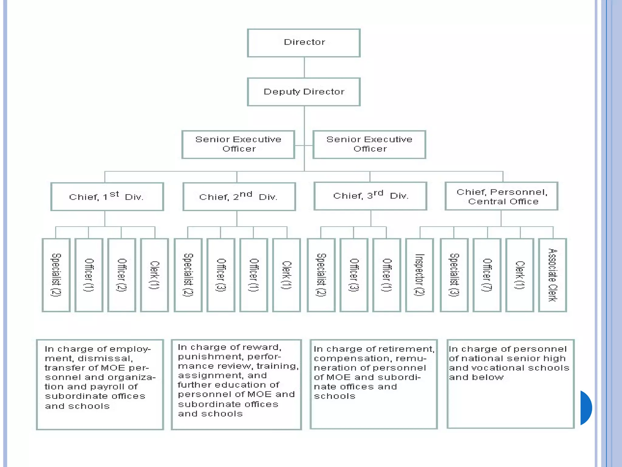
    Functional chart.  It shows the functions and activities of the positions and/or departments. Listed below each job title are brief statements of the responsibilities.
  • 68.
    Example of aFunctional chart
  • 70.
    Personnel chart.  Instead of listing functions, the titles of the positions and the names of the persons are indicated.
  • 71.
    Example of aPersonnel Chart
  • 74.
    Organization Chart Defined the visual representation of an organization’s structure  it shows the relationship among positions as to authority, responsibility and accountability and the people who occupy them (Inigo)  a diagrammatical form that shows important aspects of an organization including the major functions and their respective relationships, the channels of supervision, and the relative authority of each employee who is in charge of each function
  • 75.
  • 76.
    shows the entireorganizational structure. It is a master plan of the principal departments, with lines of authority and responsibility and the mutual relationships of all departments. shows at a glance the functions and activities of each department/ positions. shows the departments in the same relative manner as the functional chart instead of listing the functions, the names of the persons are indicated.

Editor's Notes

  • #65 Master organizational charts are diagrams used to document the structure of businesses. Organizational charts can be general or detailed, depending on the intended use of the chart by management
  • #68 A functional organization is designed on a strong hierarchy where the positions and functions of each employee are clearly specified.