ENGINEERING MANAGEMENT
REDUCING
INDIRECT
COST
IN
MANUFACTURING
INDUSTRY.
Before we proceed…
We will have to clear

some fundamentals

about Manufacturing industry

•Almost every organization is a PROFIT ORGANIZATION
it always tries to MAXIMIZE THE PROFIT
else they will be ultimately in loss.
MAXIMIZING PROFIT INCLUDES MANY METHODS ,it includes

REDUCING INDIRECT COST
AS ONE OF THE MOST VITAL FACTOR
We know that

PROFIT=REVENUE-EXPENSE
EXPENSE INCLUDES
1. DIRECT COST/EXPENSE
2. INDIRECT COST/EXPENSE
i.e.
“NET

COST=DIRECT COST + INDIRECT COST”

Now if we are succeeded to reduce indirect cost then
In turn our NET COST will be reduced
In this way we can make a tough competition in market
by offering a reasonable product price OR
By keeping sale price constant we can get more profit.
WHAT is DIRECT COST?

Direct costs are usually better recognized and
understood .

Managers can see the direct relationship
between the output and the efforts and
materials applied as an input.
Direct costs refer to materials,
salaries for project staff and expenses related
to the production of a product , without
which a finished product is unable to be produced.
WHAT is DIRECT COST?

Because these activities are easily traced to
projects, their costs are usually charged to
projects on an item-by-item basis.
FOR EXAMPLE
COSTS INVOLED FOR
Project staff, Project consultants, Project
supplies, Publications, Travel,
Project Labor, Raw materials e.t.c
WHAT IS INDIRECT COST?
•Indirect costs are not directly attributable
to a product.

• OR IN OTHER WORDS the costs not directly
assignable to the end product or process.
WHAT IS INDIRECT COST?

•Indirect costs do not vary substantially
within certain production volumes and so they
may sometimes be considered to be fixed
costs.
Major Indirect costs are
• A)for indirect supervision(INDIRECT
ADMINISTRATIVE ACTIVITIES )
and
.B)for overheads for example taxes ,
legal advisors, retirement plans, health and
Life insurance, office supplies, telephone,
Employee welfare, material handling e.t.c
steps IMPORTANT IN THIS CONTEXT are as follows:-

1)A SYSTEMATIC REVIEW OF THE STRUCTURE OF STAFFING, how
they are related and how many can control better, is an essential part of
any serious attempt to cut costs.
WHY COST OF STAFFING IS GROWING????
It is seen that in the last fifty years, just as productive processes have
been automated, manual accounting, manual typewriters, and the
calculation and payment (of wages and bills) in cash are all gone. And
the massive investment in computers is supposed to transform
administration, financial control, marketing and selling on buttons. So
why have the staffing and cost of supporting activities continued to
grow?
PROBLEMS AND THEIR SOLUTIONS RELATED TO EXPENSES
ON INDIRECT ADMINISTRATIVE ACTIVITIES

We have observed in our Local industries that
Since latest technology gives easy access to managerial information
and data on performance, Most managers, can now deal with the vast
majority of their ‘correspondence’ themselves in form of emails ,
IN VIEW OF THIS
1.)Organizations still contain so many secretaries and administrators.

2.) lengthy reports that repeat information get written, printed and copied by
supporting staffs.
3.) there is still so much duplication and overlap in activities.
.
IMPROPER USE of TECHNOLOGY for management 2/2

SO there is
Not only the technology not being
e x p l o i t e d f u l l y, i t i s s o m e t i m e s
unnecessarily modified to provide
so-called enhancements that on
closer examination turn out to be
unnecessary frills or even downright
distractions that waste effort and
money.
ORGANIZATIONAL CAPABILITIES ARE NOT TRIED TO
UNDERSTAND AND EVALUATED CORRECTLY IN OUR
LOCAL MANUFACTURING INDUSTRIES

Organizational capabilities specify what an
organization can do.
 Companies that want to remove indirect costs in the
long term must consider this factor repeatedly.
 If it has surplus staff present, it must utilize them to
increase productivity, else THIS SURPLUS STAFF
WILL BE CONSIDERED INDIRECT in context of
their wages and welfare.

SHAPE THE ORGANIZATIONAL CAPABILITIES TO
STRATEGY
Managers must examine the ‘what’ (the goal set by
each organizational unit) before analyzing the ‘how’
(the way the organization seeks to achieve that
goal). (must have a clear image of goal)
 There is no magic formula for spotting waste in
supporting functions (such as Finance,
Personnel, and IT). Only detailed scrutiny will
reveal which activities to keep and which to cut.
 Cost-cutting should sharpen a business’s focus and
must regenerate supporting functions that clearly
add value to the operating units.
 In this way we will reduce a segment of indirect
administration cost

IT IS BEST TO RESHAPE ORGANIZATIONAL
FUNCTIONS
To avoid resistance by workforce / unions, against
cutting indirect administrative staff, it is better to
reshape organizational functions to SET MORE
GOALS AND INCREASE PRODUCTIVITY.
 A company should tell its employees how the
reshaping of functions will help it to sustain itself,
survive, and grow, focuses attention on the positive
aspects of change. To undergo the discomfort
associated with any effort to reduce costs,
employees must understand what’s in it for them.
 In order to reshape functions a review of
organizational capability can highlight
opportunities to reshape functions radically.

REMOVING INTERNAL MANAGEMENT CENTRES
AND LAYERS



We observe in de-centralized manufacturing
industries that geographic expansion tends to
produce anomalies in reporting relationships and
spans of control . So De-layering by drawing the
staff into broader groups of pooled expertise
cuts costs and eliminates the need for
dispersed skills in diverse locations. It also
enhances the professionalism of the people
who remain.
HOW TO INCREASE EFFICIENCY OF REMAINING
NECESSARY INDIRECT ADMINISTRATION
Once managers have worked out which indirect
activities to cut and reduced demand for indirect
staff’s services, they should consider the efficiency
of the remaining indirect services.
 It to clear that indirect services include indirect
staff and indirect activities.





Indirect services that have many employees but
are used only part of the time can be
concentrated into shared services with fewer
employees, lower costs and higher efficiency.
MAKE APPROPIRATE LAYERS OF
ADMINISTRATION TO AVOID UNNECESSARY
ADMINISTRATION 1/3
In our local industries it is a common mistake to
assign one manager to each separate task or
type of task irrespective of the number of
managerial jobs(nodes) this practice generates.
 Too many nodes will result in too deep a
structure and narrow spans.
 For example, a design department of twenty people
might give rise to eight managers in four layers,
while a correctly shaped structure would be more
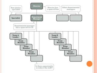
likely to have four managers in two layers. One
common feature of bad shape is one-to-one
reporting of the type shown overleaf.

MAKE APPROPIRATE LAYERS OF
ADMINISTRATION TO AVOID UNNECESSARY
ADMINISTRATION 2/3
MAKE APPROPIRATE LAYERS OF
ADMINISTRATION TO AVOID UNNECESSARY
ADMINISTRATION 3/3


An unnecessary number of managers creates
fertile conditions for an uncontrolled increase in
the whole staff – a ballooning of the numbers
employed – usually needlessly. So it is particularly
important that spans should not be allowed to
be too narrow or levels too numerous, because
the proliferation that follows inflates the size
and cost of the payroll.
CUT OUT ‘MANAGERIAL’ JOBS THAT HAVE NO
MEASURABLE OUTPUT
 Nearly

all objective reviews of
organizational structure reveal
managerial jobs that could be
eliminated. Some have indistinct
targets and no real accountability.
Others supervise few or no other
people – and are better classified (and
paid) as specialists. Think twice
before creating new managers.
REVIEWING ORGANIZATIONAL STRUCTURES
REVIEWING ORGANIZATIONAL STRUCTURES
 LAST

SHOWN STRUCTURE almost
certainly has too many layers and
arguably too large a staff as a
result. So it is possible to challenge
it and to consider an opportunity to
delayer by insisting on the correct
design of jobs. It could be reworked
as shown on the next SLIDE.
USING THE JAQUES’ LEVELS OF WORK
METHOD
The following steps can be taken to apply the
levels of work principle to the task of radically
reorganizing a structure or creating one from
scratch.
 Recognise the current problems: duplication, too
many levels, too many layers, too much
management (over-managed environment),
excessive cost.
 Examine the characteristics of every managerial
job.
 Define jobs by title, job code and function and map
them to levels of work.

REDUCING 2ND COMPONENT OF INDIRECT
COSTS I.E. OVERHEADS
It includes
 Costs of bills (telephone, electricity not involved
with production, food)
 Retirement Plans(pensions, land or houses)for
employees.
 Breakage of machines, products while handling.
 Suitable storage costs for products/shelter
 Insurance of Labour
 Any incident, Security , Deterioration of machines
 Unnecessary office facilities e.t.c.

CONTRACT BILLING



Billing rate estimates will affect the need for cost
adjustment during final contract pricing.



When a contract involves progress payments or
cost reimbursement, Management must monitor
contract billing rates to assure that payments or
reimbursements based on those rates are
reasonable.
CONTRACT BILLING


During each cost accounting period, rates should
become more accurate as more actual cost data
become available.



Has rate accuracy consistently improved
throughout the allocation cycle?
EMPLOYMENT BENEFITS

MANAGEMENT

Most Employment Benefits include
 Insurance
 Pension
 Health & Safety
 Transport and Residence
INSURANCE


It is a safety Guarantee for the employers working
in Probably Hazardous Environment by
Organization.

Management of this cost include steps such as
 Compensating such benefits in Pension etc. so that
no extra costs are involved.
 Proper Registration of industrial locality from
Concerned Departments or international
organizations for maintaining Standards of Safety.

PENSION AND OTHER SOCIAL BENEFITS


Usually the most expensive benefit is a pension.

Bright young people with the new skills, which you
might need for the future, will join you accepting
what is on offer now,& will not be concerned about
pension.
 However Many organizations have closed their
defined benefit schemes to offer a much less risky
and simpler defined contribution pension.

TAXES REDUCTION
Invest in dividend-paying stocks.
 Hold stocks for the long term.
 Reduce your income
 Deductions and credits for non-itemizers.
 Charitable contributions
 Mis-present facts and figures

BREAKAGE AND DETERIORATION
Deterioration In Machinery occurs with time or due
to Breakage.
 Cost reduction in Breakage and Deterioration
involves
 Breakage Guarantee of equipment must be
purchased if possible
 Replacement Warrantee
 Maintaining Deterioration reserve (Mostly Sinking
Fund reserve with appropriate rate of return)

CONCLUSION
Today indirect cost constitute most of the product’s
total cost.
 So, there is a clear need to improve their control
and management.
 We presented a systematic approach to
i.
Analysis and understanding the causes of indirect
cost.
ii.
An analysis of modern characteristics of
manufacturing environment.
iii. Formulation of general performance levels.

CONCLUSION
Tighter management and control of indirect cost are
a challenge for which the effort of every manager is
required.
 Management accountants must get down to
production floor and be fully involved in production
process.
 In present world the production cost is a challenge
and true differentiator between competitors.

CONCLUSION
Successful managers create a sustained pressure
and maintain the product cost.
 So by planned calculation and applying the
explained production methods indirect cost in any
industry can be reduced.


…………………….END……………………

REDUCING INDIRECT COSTS IN MANUFACTURING INDUSTRIES

  • 1.
  • 2.
    Before we proceed… Wewill have to clear some fundamentals about Manufacturing industry •Almost every organization is a PROFIT ORGANIZATION it always tries to MAXIMIZE THE PROFIT else they will be ultimately in loss. MAXIMIZING PROFIT INCLUDES MANY METHODS ,it includes REDUCING INDIRECT COST AS ONE OF THE MOST VITAL FACTOR
  • 3.
    We know that PROFIT=REVENUE-EXPENSE EXPENSEINCLUDES 1. DIRECT COST/EXPENSE 2. INDIRECT COST/EXPENSE i.e. “NET COST=DIRECT COST + INDIRECT COST” Now if we are succeeded to reduce indirect cost then In turn our NET COST will be reduced In this way we can make a tough competition in market by offering a reasonable product price OR By keeping sale price constant we can get more profit.
  • 4.
    WHAT is DIRECTCOST? Direct costs are usually better recognized and understood . Managers can see the direct relationship between the output and the efforts and materials applied as an input. Direct costs refer to materials, salaries for project staff and expenses related to the production of a product , without which a finished product is unable to be produced.
  • 5.
    WHAT is DIRECTCOST? Because these activities are easily traced to projects, their costs are usually charged to projects on an item-by-item basis. FOR EXAMPLE COSTS INVOLED FOR Project staff, Project consultants, Project supplies, Publications, Travel, Project Labor, Raw materials e.t.c
  • 6.
    WHAT IS INDIRECTCOST? •Indirect costs are not directly attributable to a product. • OR IN OTHER WORDS the costs not directly assignable to the end product or process.
  • 7.
    WHAT IS INDIRECTCOST? •Indirect costs do not vary substantially within certain production volumes and so they may sometimes be considered to be fixed costs. Major Indirect costs are • A)for indirect supervision(INDIRECT ADMINISTRATIVE ACTIVITIES ) and .B)for overheads for example taxes , legal advisors, retirement plans, health and Life insurance, office supplies, telephone, Employee welfare, material handling e.t.c
  • 8.
    steps IMPORTANT INTHIS CONTEXT are as follows:- 1)A SYSTEMATIC REVIEW OF THE STRUCTURE OF STAFFING, how they are related and how many can control better, is an essential part of any serious attempt to cut costs. WHY COST OF STAFFING IS GROWING???? It is seen that in the last fifty years, just as productive processes have been automated, manual accounting, manual typewriters, and the calculation and payment (of wages and bills) in cash are all gone. And the massive investment in computers is supposed to transform administration, financial control, marketing and selling on buttons. So why have the staffing and cost of supporting activities continued to grow?
  • 9.
    PROBLEMS AND THEIRSOLUTIONS RELATED TO EXPENSES ON INDIRECT ADMINISTRATIVE ACTIVITIES We have observed in our Local industries that Since latest technology gives easy access to managerial information and data on performance, Most managers, can now deal with the vast majority of their ‘correspondence’ themselves in form of emails , IN VIEW OF THIS 1.)Organizations still contain so many secretaries and administrators. 2.) lengthy reports that repeat information get written, printed and copied by supporting staffs. 3.) there is still so much duplication and overlap in activities. .
  • 10.
    IMPROPER USE ofTECHNOLOGY for management 2/2 SO there is Not only the technology not being e x p l o i t e d f u l l y, i t i s s o m e t i m e s unnecessarily modified to provide so-called enhancements that on closer examination turn out to be unnecessary frills or even downright distractions that waste effort and money.
  • 11.
    ORGANIZATIONAL CAPABILITIES ARENOT TRIED TO UNDERSTAND AND EVALUATED CORRECTLY IN OUR LOCAL MANUFACTURING INDUSTRIES Organizational capabilities specify what an organization can do.  Companies that want to remove indirect costs in the long term must consider this factor repeatedly.  If it has surplus staff present, it must utilize them to increase productivity, else THIS SURPLUS STAFF WILL BE CONSIDERED INDIRECT in context of their wages and welfare. 
  • 12.
    SHAPE THE ORGANIZATIONALCAPABILITIES TO STRATEGY Managers must examine the ‘what’ (the goal set by each organizational unit) before analyzing the ‘how’ (the way the organization seeks to achieve that goal). (must have a clear image of goal)  There is no magic formula for spotting waste in supporting functions (such as Finance, Personnel, and IT). Only detailed scrutiny will reveal which activities to keep and which to cut.  Cost-cutting should sharpen a business’s focus and must regenerate supporting functions that clearly add value to the operating units.  In this way we will reduce a segment of indirect administration cost 
  • 13.
    IT IS BESTTO RESHAPE ORGANIZATIONAL FUNCTIONS To avoid resistance by workforce / unions, against cutting indirect administrative staff, it is better to reshape organizational functions to SET MORE GOALS AND INCREASE PRODUCTIVITY.  A company should tell its employees how the reshaping of functions will help it to sustain itself, survive, and grow, focuses attention on the positive aspects of change. To undergo the discomfort associated with any effort to reduce costs, employees must understand what’s in it for them.  In order to reshape functions a review of organizational capability can highlight opportunities to reshape functions radically. 
  • 14.
    REMOVING INTERNAL MANAGEMENTCENTRES AND LAYERS  We observe in de-centralized manufacturing industries that geographic expansion tends to produce anomalies in reporting relationships and spans of control . So De-layering by drawing the staff into broader groups of pooled expertise cuts costs and eliminates the need for dispersed skills in diverse locations. It also enhances the professionalism of the people who remain.
  • 15.
    HOW TO INCREASEEFFICIENCY OF REMAINING NECESSARY INDIRECT ADMINISTRATION Once managers have worked out which indirect activities to cut and reduced demand for indirect staff’s services, they should consider the efficiency of the remaining indirect services.  It to clear that indirect services include indirect staff and indirect activities.   Indirect services that have many employees but are used only part of the time can be concentrated into shared services with fewer employees, lower costs and higher efficiency.
  • 16.
    MAKE APPROPIRATE LAYERSOF ADMINISTRATION TO AVOID UNNECESSARY ADMINISTRATION 1/3 In our local industries it is a common mistake to assign one manager to each separate task or type of task irrespective of the number of managerial jobs(nodes) this practice generates.  Too many nodes will result in too deep a structure and narrow spans.  For example, a design department of twenty people might give rise to eight managers in four layers, while a correctly shaped structure would be more likely to have four managers in two layers. One common feature of bad shape is one-to-one reporting of the type shown overleaf. 
  • 17.
    MAKE APPROPIRATE LAYERSOF ADMINISTRATION TO AVOID UNNECESSARY ADMINISTRATION 2/3
  • 18.
    MAKE APPROPIRATE LAYERSOF ADMINISTRATION TO AVOID UNNECESSARY ADMINISTRATION 3/3  An unnecessary number of managers creates fertile conditions for an uncontrolled increase in the whole staff – a ballooning of the numbers employed – usually needlessly. So it is particularly important that spans should not be allowed to be too narrow or levels too numerous, because the proliferation that follows inflates the size and cost of the payroll.
  • 19.
    CUT OUT ‘MANAGERIAL’JOBS THAT HAVE NO MEASURABLE OUTPUT  Nearly all objective reviews of organizational structure reveal managerial jobs that could be eliminated. Some have indistinct targets and no real accountability. Others supervise few or no other people – and are better classified (and paid) as specialists. Think twice before creating new managers.
  • 20.
  • 21.
    REVIEWING ORGANIZATIONAL STRUCTURES LAST SHOWN STRUCTURE almost certainly has too many layers and arguably too large a staff as a result. So it is possible to challenge it and to consider an opportunity to delayer by insisting on the correct design of jobs. It could be reworked as shown on the next SLIDE.
  • 25.
    USING THE JAQUES’LEVELS OF WORK METHOD The following steps can be taken to apply the levels of work principle to the task of radically reorganizing a structure or creating one from scratch.  Recognise the current problems: duplication, too many levels, too many layers, too much management (over-managed environment), excessive cost.  Examine the characteristics of every managerial job.  Define jobs by title, job code and function and map them to levels of work. 
  • 26.
    REDUCING 2ND COMPONENTOF INDIRECT COSTS I.E. OVERHEADS It includes  Costs of bills (telephone, electricity not involved with production, food)  Retirement Plans(pensions, land or houses)for employees.  Breakage of machines, products while handling.  Suitable storage costs for products/shelter  Insurance of Labour  Any incident, Security , Deterioration of machines  Unnecessary office facilities e.t.c. 
  • 27.
    CONTRACT BILLING  Billing rateestimates will affect the need for cost adjustment during final contract pricing.  When a contract involves progress payments or cost reimbursement, Management must monitor contract billing rates to assure that payments or reimbursements based on those rates are reasonable.
  • 28.
    CONTRACT BILLING  During eachcost accounting period, rates should become more accurate as more actual cost data become available.  Has rate accuracy consistently improved throughout the allocation cycle?
  • 29.
    EMPLOYMENT BENEFITS MANAGEMENT Most EmploymentBenefits include  Insurance  Pension  Health & Safety  Transport and Residence
  • 30.
    INSURANCE  It is asafety Guarantee for the employers working in Probably Hazardous Environment by Organization. Management of this cost include steps such as  Compensating such benefits in Pension etc. so that no extra costs are involved.  Proper Registration of industrial locality from Concerned Departments or international organizations for maintaining Standards of Safety. 
  • 31.
    PENSION AND OTHERSOCIAL BENEFITS  Usually the most expensive benefit is a pension. Bright young people with the new skills, which you might need for the future, will join you accepting what is on offer now,& will not be concerned about pension.  However Many organizations have closed their defined benefit schemes to offer a much less risky and simpler defined contribution pension. 
  • 32.
    TAXES REDUCTION Invest individend-paying stocks.  Hold stocks for the long term.  Reduce your income  Deductions and credits for non-itemizers.  Charitable contributions  Mis-present facts and figures 
  • 33.
    BREAKAGE AND DETERIORATION DeteriorationIn Machinery occurs with time or due to Breakage.  Cost reduction in Breakage and Deterioration involves  Breakage Guarantee of equipment must be purchased if possible  Replacement Warrantee  Maintaining Deterioration reserve (Mostly Sinking Fund reserve with appropriate rate of return) 
  • 35.
    CONCLUSION Today indirect costconstitute most of the product’s total cost.  So, there is a clear need to improve their control and management.  We presented a systematic approach to i. Analysis and understanding the causes of indirect cost. ii. An analysis of modern characteristics of manufacturing environment. iii. Formulation of general performance levels. 
  • 36.
    CONCLUSION Tighter management andcontrol of indirect cost are a challenge for which the effort of every manager is required.  Management accountants must get down to production floor and be fully involved in production process.  In present world the production cost is a challenge and true differentiator between competitors. 
  • 37.
    CONCLUSION Successful managers createa sustained pressure and maintain the product cost.  So by planned calculation and applying the explained production methods indirect cost in any industry can be reduced.  …………………….END……………………